Утв. и введен в действие Приказом Федерального агентства по техническому регулированию и метрологии от 23 сентября 2024 г. N 1264-ст
Национальный стандарт РФ ГОСТ Р 71621-2024
"ЭКОЛОГИЧЕСКИЙ МЕНЕДЖМЕНТ. РУКОВОДСТВО ПО ПРИНЯТИЮ РЕШЕНИЙ, УЧИТЫВАЮЩИХ ЭКОЛОГИЧЕСКИЕ АСПЕКТЫ НА ОСНОВЕ КОНСЕНСУСА"
Environmental management. Decision-making based on consensus process guidance considering environmental aspects
ОКС 13.020.01
Дата введения - 1 января 2025 года
Введен впервые
Предисловие
1 РАЗРАБОТАН Обществом с ограниченной ответственностью "НИИ экономики связи и информатики "Интерэкомс" (ООО "НИИ "Интерэкомс") совместно с Федеральным государственным автономным учреждением "Научно-исследовательский институт "Центр экологической промышленной политики" (ФГАУ "НИИ "ЦЭПП")
2 ВНЕСЕН Техническим комитетом по стандартизации ТК 020 "Экологический менеджмент и экономика"
3 УТВЕРЖДЕН И ВВЕДЕН В ДЕЙСТВИЕ Приказом Федерального агентства по техническому регулированию и метрологии от 23 сентября 2024 г. N 1264-ст
4 ВВЕДЕН ВПЕРВЫЕ
Правила применения настоящего стандарта установлены в статье 26 Федерального закона от 29 июня 2015 г. N 162-ФЗ "О стандартизации в Российской Федерации". Информация об изменениях к настоящему стандарту публикуется в ежегодном (по состоянию на 1 января текущего года) информационном указателе "Национальные стандарты", а официальный текст изменений и поправок - в ежемесячном информационном указателе "Национальные стандарты". В случае пересмотра (замены) или отмены настоящего стандарта соответствующее уведомление будет опубликовано в ближайшем выпуске ежемесячного информационного указателя "Национальные стандарты". Соответствующая информация, уведомление и тексты размещаются также в информационной системе общего пользования - на официальном сайте Федерального агентства по техническому регулированию и метрологии в сети Интернет (www.rst.gov.ru)
Введение
В настоящем стандарте содержатся руководящие указания по определению и интегрированию последовательных действий заинтересованных сторон, необходимых для принятия связанных с окружающей средой решений, а также рекомендации по проработке экологических аспектов.
В настоящем стандарте устанавливается концептуальная структура, которая должна обеспечивать учет всех компонентов CBED-процесса, а именно здоровье населения, социокультурные ценности и экономическое благополучие, состояние окружающей среды, а также возможность интерпретации пользователем применимости тех или иных компонентов CBED-процесса для конкретно решаемой экологической проблемы. Настоящий стандарт также содержит рекомендации по выбору подходов и методов анализа основных компонентов CBED-процесса, которые можно применять совместно с положениями других стандартов, а также руководствами и нормативными документами по соблюдению экологических требований.
CBED-процесс рекомендуется применять при реализации климатических проектов, а также в ситуациях, когда существует или может возникать озабоченность относительно проблем здравоохранения, состояния окружающей среды, культурных, социальных или экономических проблем.
Активное вовлечение заинтересованных сторон в процесс принятия экологических решений способствует изменению этого процесса с процесса, в котором доминирующую роль играют регулирующие государственные органы и собственники организаций, на процесс, привлекающий тех, кто сталкивается (или может сталкиваться) в дальнейшем с возможными последствиями принятого решения. Данная переориентация способна не только повышать возможность успешной реализации того или иного решения, но и способствовать росту доверия.
Настоящий стандарт в первую очередь предназначен для собственников организаций и регулирующих органов, занимающихся поиском решения экологических проблем.
1 Область применения
В настоящем стандарте установлены этапы процесса принятия решений, учитывающих всеми заинтересованными сторонами экологические аспекты на основе консенсуса, состоящего из этапов определения приоритетов и выбора мероприятий, которые необходимо инициировать для оптимизации экологических решений.
Настоящий стандарт предназначен для описания универсального CBED-процесса, поэтому в нем отсутствуют конкретные указания относительно закрепления последовательности мероприятий, а также для облегчения внедрения CBED-процесса, который позволяет оценивать в целом влияние любых проектных решений, связанных со здоровьем населения, экологическими, социокультурными или экономическими последствиями подобных решений 1.
--------------------------------
1 Сильной стороной CBED-процесса является предоставление всем заинтересованным сторонам возможности сконцентрироваться на решении тех проблем, которые обычно приводят к судебным разбирательствам и существенным издержкам.
Настоящий стандарт не предназначен для замены уже установленных в организации процессов принятия экологических решений или участия в них общественности. Его можно использовать совместно с другими процессами или стандартами, связанными с участием заинтересованных сторон в принятии экологических решений.
В настоящем стандарте не рассматриваются конкретные методы формирования или оценки информации, связанной с экологическими проблемами. Пользователям настоящего стандарта рекомендуется искать другие источники, содержащие методы сбора информации для построения моделей или выполнения других видов анализа, которые можно использовать в CBED-процессе. Настоящий стандарт может лишь частично учитывать права владельцев собственности или потенциальное влияние (положительное или отрицательное) на реальную ценность решений, принятых с использованием CBED-процесса.
2 Термины и определения
В настоящем стандарте применены следующие термины с соответствующими определениями:
2.1 заинтересованная сторона: Лицо или группа лиц, компания, организация, государственный орган или другое юридическое лицо, которые могут непосредственно затрагиваться или быть заинтересованными в результатах выполнения CBED-процесса.
2.2 сообщество: Группа (или группы) лиц, которые живут или работают на тех или иных территориях или в конкретных регионах.
2.3 консенсус: Общепринятое достигнутое соглашение между группами заинтересованных сторон.
2.4 структура процесса принятия экологических решений на основе консенсуса (структура CBED-процесса): Структура процесса, обеспечивающая расширение прав и возможностей всех затрагиваемых заинтересованных сторон в разработке CBED-процесса.
2.5 процесс принятия экологических решений на основе консенсуса (CBED-процесс): Процесс, осуществляемый заинтересованными сторонами для оценки, определения приоритетов и выбора мероприятий, которые необходимо инициировать с целью оптимизации экологических решений в отношении здоровья населения, прогнозирования экологических, социокультурных и экономических последствий.
2.6 информированное согласие: Соглашение, заключаемое всеми заинтересованными сторонами посредством процесса, при котором эти стороны привлекают к участию в выработке общего мнения в отношении проблем и приоритетов и которого (мнения) в дальнейшем будут придерживаться, а также оценивают, расставляют приоритеты и выбирают способы смягчения проблемной ситуации и приходят к компромиссам с целью достижения консенсуса в отношении конкретных мероприятий, связанных со CBED-процессом.
2.7 регулятор: Местное, региональное, или государственное учреждение или должностные лица, ответственные за соблюдение законов и норм.
Примечание - К регуляторам могут относиться заинтересованные стороны, лица, принимающие решения, или советники комитета заинтересованных сторон.
2.8 комитет заинтересованных сторон: Орган, уполномоченный принимать решения в рамках CBED-процесса и состоящий из представителей каждой группы затрагиваемых заинтересованных сторон.
3 Процесс принятия экологических решений на основе консенсуса
Процесс принятия экологических решений на основе консенсуса должен осуществляться с участием всех заинтересованных сторон и учитывать специфику конкретного затрагиваемого сообщества. CBED-процесс должен реализовываться для выполнения оценок, определения приоритетов и выбора мер по инициализации процесса для оптимизации принятия экологических решений, касающихся здоровья населения, экологии, социально-культурной среды и экономических последствий. Комитет заинтересованных сторон может рассматривать вопросы, связанные с экологической справедливостью, честными взаимоотношениями и деятельным, весомым участием всех участников, независимо от их убеждений, дохода, национальности или образования. CBED-процесс является итеративным и состоит из следующих пяти этапов:
1) выявление затрагиваемых заинтересованных сторон и формирование комитета заинтересованных сторон;
2) сбор информации;
3) прогнозирование последствий принимаемых мер;
4) получение информированного согласия; и
5) реализация и оценка выполненных мероприятий.
CBED-процесс позволяет упрощать процесс принятия решений путем проведения переговоров между заинтересованными сторонами с использованием правил принятия решений, основанных на достаточном согласии (консенсусе). Важной частью этого процесса являются определение и четкое доведение до сведения всех участников тех правил, которых необходимо придерживаться в отношении информационной открытости и прозрачности процедур достижения консенсуса и разграничения полномочий на конечном этапе принятия решений.
CBED-процесс позволяет также оценивать влияние любого решения, связанного с проектом или проблемой, предоставляя заинтересованным сторонам научный и правовой анализ и критерии принятия решений. Все это подготавливается и интерпретируется научными и техническими экспертами и юристами на основе соответствующих практических знаний и критериев принятия решений, для которых комитет заинтересованных сторон определил актуальность и важность.
Процедура инициирования и участия заинтересованных сторон в CBED-процессе в настоящем стандарте не устанавливается. В зависимости от потребностей и приоритетов, а также от ограничений правового характера, регулирующих конкретные экологические решения, разные организации для решения каждой конкретной проблемы могут по-разному реализовывать CBED-процесс, принимать различные процедурные правила и использовать разные методики анализа.
4 Концепция принятия экологических решений на основе консенсуса
4.1 Этап определения заинтересованных сторон и формирования комитета заинтересованных сторон
В фокусе CBED-процесса должны находиться все заинтересованные стороны, которые участвуют начиная с момента раннего выявления актуальной проблемы и заканчивая моментом принятия и оценки соответствующего решения. Затрагиваемые заинтересованные стороны должны вносить свой вклад в определение существующей проблемы, ее формулирование и принятие решения, а не только предоставлять замечания и комментарии относительно решений, принимаемых без их участия.
В первую очередь необходимо определить желательный уровень участия всех заинтересованных сторон в конкретном CBED-процессе. Так, основной акцент может быть сделан на участии отдельных лиц или групп лиц, или на их смешанном участии. Большое значение, необходимое для выявления заинтересованных сторон на ранних этапах CBED-процесса, придается надежному и активному управлению двусторонним взаимодействием между ними. Перед обсуждением других аспектов CBED-процесса необходимо уделить достаточно много времени именно этому вопросу.
Необходимо как выявлять, так и привлекать к CBED-процессу все затрагиваемые заинтересованные стороны, которым следует предложить выбрать представителя (представителей) для участия в работе комитета заинтересованных сторон. Наиболее эффективно работающими в комитете представителями будут те, которых выбрала группа или организация. В каждой категории могут быть представители нескольких региональных организаций (например, представители отраслей экономики или государственных учреждений и т.д.). Каждый член комитета заинтересованных сторон должен нести ответственность за связь со своей группой заинтересованных сторон.
Формирование "карты заинтересованных сторон" является одним из наиболее эффективных методов управления процессом определения круга заинтересованных сторон (см. рисунок 1). Карту заинтересованных сторон для CBED-процесса необходимо адаптировать под конкретные особенности. Карта, представленная на рисунке 1, является элементом CBED-процесса, который необходимо адаптировать под его конкретные потребности, что требует четкого понимания местных и региональных особенностей, на которые может повлиять этот процесс. Важно, что подобную карту следует рассматривать как "живой", динамичный объект, который может изменяться по мере необходимости на всем протяжении выполнения CBED-процесса. Наличие нескольких "ветвей" на карте не означает наличие "сторон с разными мнениями" касательно поиска решения той или иной проблемы, связанных с этим процессом, но определяет направления для всех участников процесса, обеспечивающие необходимость в полноте представительства всех групп заинтересованных сторон. Карту заинтересованных сторон следует корректировать по мере того, как участники процесса будут определять свои взаимоотношения или необходимость в привлечении дополнительных лиц или групп лиц.

Рисунок 1 - Пример карты заинтересованных сторон, предназначенной для выявления и регистрации всех потенциальных участников CBED-процесса
Комитет заинтересованных сторон должен назначить своего председателя, выбираемого членами комитета в установленное для этого время. Председатель должен восприниматься всеми членами комитета как справедливое и беспристрастное лицо, которое обладает навыками коллективного управления и содействия групповому взаимодействию между членами комитета.
Для оптимальной работы комитета заинтересованных сторон необходимо установить основные правила его функционирования. Основными правилами при этом являются добросовестный обмен информацией, четкое понимание способов достижения консенсуса и органа (лица), принимающего окончательное решение. Эти основные правила необходимы для определения способов обмена информацией, ее документирования и контроля после завершения CBED-процесса, а также способа устранения конфликтных ситуаций.
В зависимости от специфики CBED-процесса могут оказаться полезными и услуги профессионального методиста/куратора, решение о привлечении которого может приниматься в самом начале CBED-процесса или во время его выполнения.
CBED-процесс может продолжаться и после этапа определения всех затрагиваемых заинтересованных сторон и установления взаимосвязи с ними, а также после этапа формирования комитета заинтересованных сторон, с широким представительством каждой из его групп (см. рисунок 2). Комитет при необходимости может четко определять те критерии, которые он будет использовать для принятия решений относительно дальнейших действий.

Рисунок 2 - Диаграмма, иллюстрирующая этап формирования комитета заинтересованных сторон
4.2 Этап сбора информации
После формирования комитета заинтересованных сторон следует осуществить сбор всей необходимой информации, в том числе - информации о возникающих проблемах заинтересованных сторон, их представлениях о них, предпочтениях и ограничениях. Для сбора подобной информации можно использовать различные средства, такие как встречи, фокус-группы, информационные бюллетени, веб-сайты и т.п. Информацию необходимо собирать по вопросам, имеющим непосредственное отношение к конкретному CBED-процессу, в т.ч., определяя юридически необходимые факторы, текущее состояние здоровья населения, эколого-социальные проблемы, культурные факторы, экономическое состояние региона или других территорий (в зависимости от обстоятельств). Выявление существующих проблем имеет решающее значение, поскольку информация о них должна лечь в основу моделирования в рамках создания вариантов решения проблем и прогнозирования их последствий.
Важно выяснять наличие существующей на данный момент информации об экономике региона, здоровье населения, экологическом и социокультурном состоянии территории. При отсутствии указанной информации или невозможности ее получения из других источников на этом этапе может потребоваться сбор первичных данных. Если будет установлено, что информацию для конкретного места собрать невозможно, то потребуется переоценка приоритетов заинтересованных сторон для поиска иных способов получения нужной информации.
CBED-процесс может продолжаться и после сбора достаточного объема информации и сопровождаться проработкой различных вариантов экологических решений и прогнозированием их последствий (см. рисунок 3). Комитет заинтересованных сторон может поручить доопределить те критерии, которые затем будут использоваться для принятия решения о дальнейших действиях.

Рисунок 3 - Диаграмма, иллюстрирующая этап сбора информации
4.3 Разработка различных вариантов экологических решений и прогнозирование их воздействия на окружающую среду
Первоначально собранная информация, использованная для определения приоритетов и их значимости для всех заинтересованных сторон, создает основу для разработки различных вариантов экологических решений и прогнозирования их последствий для окружающей среды по различным сценариям. В ходе этих работ необходимо использовать прогностические методы и модели для описания всей совокупности возможных результатов. Эту информацию можно использовать в качестве критериев для оценки различных вариантов экологических решений.
Комитету заинтересованных сторон для разработки и использования конкретных методов и моделей оценки может потребоваться привлечение технических экспертов. Следует отметить, что только этот комитет должен отбирать экспертов и определять для них объем работ. Презентация и интерпретация итоговых отчетов экспертов могут осуществляться техническим координатором (координаторами) в комитете заинтересованных сторон.
После этого комитет заинтересованных сторон должен разработать критерии принятия экологических решений и определить их различные варианты для возможности оценки воздействий на окружающую среду, а также для выявления и оценки приоритетов затрагиваемых заинтересованных сторон в отношении этих воздействий.
CBED-процесс может продолжаться и после определения возможных вмешательств, получения соответствующих результатов и оценки воздействий (см. рисунок 4). Комитет заинтересованных сторон может поручить доопределить критерии, которые он сможет использовать для принятия решений о дальнейших действиях.

Рисунок 4 - Диаграмма, иллюстрирующая этап получения информированного согласия
4.4 Этап получения информированного согласия
После составления необходимых прогнозов для решения или смягчения проблемы комитету заинтересованных сторон необходимо согласовать свои действия или мероприятия. Некоторые из потенциально возможных результатов, прогнозируемых в ходе разработки различных вариантов экологических решений и анализа их последствий, могут быть взаимоисключающими или противоречить приоритетам заинтересованных сторон. При этом необходимо учитывать общее мнение о проблемах, а затем получать информированное согласие комитета. Поскольку добропорядочность членов комитета является одним из основных правил комитета, то вопросы и приоритеты всех заинтересованных сторон должны быть информационно-открытыми. При этом все заинтересованные стороны могут разрабатывать собственные критерии выбора решений и нахождения компромисса для достижения консенсуса, т.е. все заинтересованные стороны должны быть готовы к переговорам и проявлять гибкий подход. На этом этапе можно использовать различные методы оценки решений с целью расстановки приоритетов для всех заинтересованных сторон и облегчения анализа компромиссов, зависящих от выбранного решения (решений). Все потенциально возможные результаты должны быть доступны для их рассмотрения всеми членами комитета.
CBED-процесс может продолжаться и после достижения консенсуса относительно приоритетности предпринимаемых действий (см. рисунок 5).

Рисунок 5 - Диаграмма, иллюстрирующая этап получения информированного согласия
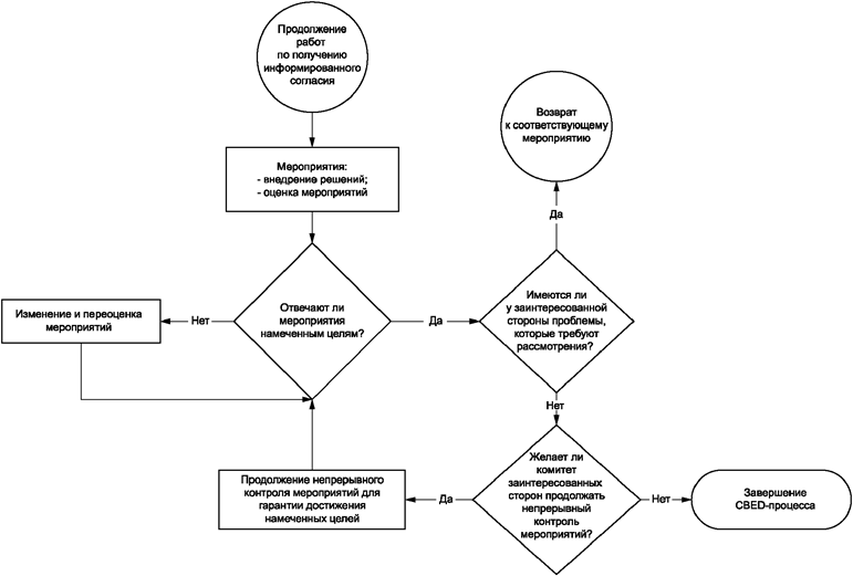
4.5 Этап реализации экологических решений и оценки соответствующих мероприятий
Наиболее полезные мероприятия в рамках решения проблем, связанных с окружающей средой, определенные еще на этапе получения информированного согласия, необходимо реализовывать и оценивать, например, путем анализа затрат/выгод или использования других средств оценки. Также может потребоваться опыт технических и бизнес-экспертов. Мероприятия, необходимые для достижения намеченных целей, могут потребовать корректировки или модификации CBED-процесса (см. рисунок 6).
CBED-процесс может завершаться или прекращаться после реализации соответствующих мероприятий и оценки их результатов. Комитет заинтересованных сторон должен определить срок завершения CBED-процесса. В ряде случаев комитет может принимать решение о продлении CBED-процесса (хотя и при пониженном уровне активности), о мониторинге текущих и последующих мероприятий или о наличии потенциальных проблем.
Структура CBED-процесса должна разрабатываться с учетом возможности его итеративной коррекции в случае возникновения новых проблем или ситуаций. Например, если какие-либо приоритеты заинтересованных сторон не были учтены, то перед принятием и реализацией того или иного решения может потребоваться сбор большего объема исходной информации и ее дополнительный анализ. Таким образом, CBED-процесс может содержать любое число итераций, что дает возможность (при получении новых результатов или при возникновении новых проблем) возвращаться к более ранним этапам.