ПНСТ 648-2022 (ИСО 22549-2:2020) УМНОЕ ПРОИЗВОДСТВО. СИСТЕМЫ АВТОМАТИЗАЦИИ ПРОИЗВОДСТВА И ИХ ИНТЕГРАЦИЯ. ОЦЕНКА КОНВЕРГЕНЦИИ ИНФОРМАТИЗАЦИИ И ИНДУСТРИАЛИЗАЦИИ ДЛЯ ПРОМЫШЛЕННЫХ ПРЕДПРИЯТИЙ. Часть 2. МОДЕЛЬ ЗРЕЛОСТИ И МЕТОДОЛОГИЯ ОЦЕНКИ
Утв. и введен в действие Приказом Федерального агентства по техническому регулированию и метрологии от 17 ноября 2022 г. N 112-пнст
Smart manufacturing. Industrial automation systems and integration. Assessment on convergence of informatization and industrialization for industrial enterprises. Part 2. Maturity model and evaluation methodology
(ISO 22549-2:2020, Automation systems and integration - Assessment on convergence of informatization and industrialization for industrial enterprises - Part 2: Maturity model and evaluation methodology, MOD)
ОКС 25.040.01
Срок действия - с 1 января 2023 года
до 1 января 2026 года
Предисловие
1 ПОДГОТОВЛЕН Федеральным государственным бюджетным образовательным учреждением высшего образования "Московский государственный технический университет имени Н.Э. Баумана (национальный исследовательский университет)" (МГТУ им. Н.Э. Баумана) и Федеральным государственным бюджетным учреждением "Российский институт стандартизации" (ФГБУ "Институт стандартизации") на основе собственного перевода на русский язык англоязычной версии стандарта, указанного в пункте 4
2 ВНЕСЕН Техническим комитетом по стандартизации ТК 194 "Кибер-физические системы"
3 УТВЕРЖДЕН И ВВЕДЕН В ДЕЙСТВИЕ Приказом Федерального агентства по техническому регулированию и метрологии от 17 ноября 2022 г. N 112-пнст
4 Настоящий стандарт является модифицированным по отношению к международному стандарту ИСО 22549-2:2020 "Системы автоматизации и интеграция. Оценка конвергенции информатизации и индустриализации для промышленных предприятий. Часть 2. Модель зрелости и методология оценки" (ISO 22549-2:2020 "Automation systems and integration - Assessment on convergence of informatization and industrialization for industrial enterprises - Part 2: Maturity model and evaluation methodology", MOD) путем изменения отдельных фраз (слов, значений показателей, ссылок), которые выделены в тексте курсивом, и изменения структуры. Внесение указанных технических отклонений направлено на учет потребностей национальной экономики Российской Федерации.
Наименование настоящего стандарта изменено относительно наименования указанного международного стандарта для приведения в соответствие с ГОСТ Р 1.5-2012 (пункт 3.5).
Сведения о соответствии ссылочных национальных стандартов международным стандартам, использованным в качестве ссылочных в примененном международном стандарте, приведены в дополнительном приложении ДА.
Сопоставление структуры настоящего стандарта со структурой указанного международного стандарта приведено в дополнительном приложении ДБ
Правила применения настоящего стандарта и проведения его мониторинга установлены в ГОСТ Р 1.16-2011 (разделы 5 и 6).
Федеральное агентство по техническому регулированию и метрологии собирает сведения о практическом применении настоящего стандарта. Данные сведения, а также замечания и предложения по содержанию стандарта можно направить не позднее чем за 4 мес до истечения срока его действия разработчику настоящего стандарта по адресу: 121205 Москва, Инновационный центр Сколково, улица Нобеля, д. 1, e-mail: info@tc194.ru и/или в Федеральное агентство по техническому регулированию и метрологии: 123112 Москва, Пресненская набережная, д. 10, стр. 2.
В случае отмены настоящего стандарта соответствующая информация будет опубликована в ежемесячном информационном указателе "Национальные стандарты" и также будет размещена на официальном сайте Федерального агентства по техническому регулированию и метрологии в сети Интернет (www.rst.gov.ru)
Введение
Конвергенция информатизации и индустриализации (КИИ) представляет собой процесс интеграции информационных технологий в промышленное производство. Целью конвергенции является повышение производительности и эффективного распределения ресурсов вследствие перехода на цифровые технологии.
Повышение производительности включает:
- повышение интеграции производства и распределения ресурсов (внутренней и взаимной);
- повышение динамичности и устойчивости к внешним воздействиям производства и распределения ресурсов;
- оптимизация производства и распределения ресурсов.
Настоящий стандарт предоставляет требования и рекомендации для промышленных предприятий в отношении:
- оценки текущего положения КИИ;
- выявления слабых сторон КИИ;
- определения путей совершенствования КИИ.
Предполагаемыми пользователями настоящего стандарта являются:
- независимая третья сторона, например консалтинговая компания или государственные органы, проводящие оценку зрелости КИИ;
- отдел управления производством, отдел управления качеством, отдел управления запасами и другие отделы предприятия, которые проводят оценку своего или дочернего предприятия;
- предприятия, заинтересованные в переходе на цифровые технологии.
Настоящий стандарт определяет модель зрелости и методологию оценки конвергенции информатизации и индустриализации для промышленных предприятий. Настоящий стандарт включает:
- определение модели зрелости;
- принципы оценочных анкет;
- руководство по методу оценки зрелости.
В настоящем стандарте использована нормативная ссылка на следующий стандарт:
ПНСТ 647-2022 (ИСО 22549-1:2020) Умное производство. Системы автоматизации и интеграция. Оценка конвергенции информатизации и индустриализации для промышленных предприятий. Часть 1. Структура и типовая модель
Примечание - При пользовании настоящим стандартом целесообразно проверить действие ссылочных стандартов в информационной системе общего пользования - на официальном сайте Федерального агентства по техническому регулированию и метрологии в сети Интернет или по ежегодному информационному указателю "Национальные стандарты", который опубликован по состоянию на 1 января текущего года, и по выпускам ежемесячного информационного указателя "Национальные стандарты" за текущий год. Если заменен ссылочный стандарт, на который дана недатированная ссылка, то рекомендуется использовать действующую версию этого стандарта с учетом всех внесенных в данную версию изменений. Если заменен ссылочный стандарт, на который дана датированная ссылка, то рекомендуется использовать версию этого стандарта с указанным выше годом утверждения (принятия). Если после утверждения настоящего стандарта в ссылочный стандарт, на который дана датированная ссылка, внесено изменение, затрагивающее положение, на которое дана ссылка, то это положение рекомендуется применять без учета данного изменения. Если ссылочный стандарт отменен без замены, то положение, в котором дана ссылка на него, рекомендуется применять в части, не затрагивающей эту ссылку.
В настоящем стандарте применены следующие термины с соответствующими определениями:
3.1 модель зрелости (maturity model): Набор информации, представляющий зрелость КИИ, описательное название и характеристики.
3.2 показатель уровня зрелости/уровень зрелости (maturity level indicator/maturity level): Установленная степень измеряемого эффекта в модели зрелости (см. 3.1).
Примечание - Степень измеряемого эффекта включает доли, называемые уровнями повышения компетентности для достижения целей предприятия.
3.3 оценочная анкета (evaluation questionnaire): Список вопросов для оценки и определения уровня зрелости (см. 3.2).
3.4 оценка зрелости (maturity evaluation): Метод определения уровня зрелости (см. 3.2) промышленного предприятия с использованием оценочной анкеты (см. 3.3).
В настоящем стандарте применены следующие сокращения:
EHS - охрана труда, окружающей среды и техника безопасности (environment, health and safety);
КИИ - конвергенция информатизации и индустриализации.
Модель зрелости включает уровни зрелости, где для каждого уровня определены показатель уровня зрелости, описательное название и характеристики, относящиеся к желаемой оценочной информации, как показано в таблице 1. Характеристики являются основой для создания вопросов при оценке уровней зрелости.
|
Показатель уровня зрелости |
Описательное название |
Характеристики |
|
Уровень 0 |
Неизвестно |
Доступна незначительная систематическая документация или информация отсутствует |
|
Уровень 1 |
Определено |
Отслеживание и прослеживаемость материалов, данных и т.д. |
|
Регистрация и управление данными с помощью устройств и систем сбора информации | ||
|
Уровень 2 |
Измерено |
Сбор данных в реальном времени о материалах, оборудовании, процессах и ролях человека, а также интеграция данных |
|
Измерение, агрегирование, классификация и управление данными с использованием устройств и систем сбора информации | ||
|
Синхронная история данных за одно и то же время, одну и ту же партию и один и тот же продукт | ||
|
Уровень 3 |
Проанализировано |
Анализ агрегированных данных для поддержки принятия решений |
|
Уровень 4 |
Оптимизировано |
Оптимизированная автоматизация процессов внутри предприятия и/или между предприятиями |
|
Уровень 5 |
Автономно |
Самодиагностика и самовосстановление с помощью киберфизической системы (CPS), интернета вещей (ИВ), искусственного интеллекта (ИИ) и т.д. |
|
Гибкое производство продукции по индивидуальному заказу за счет автономного управления |
Примечание - Поскольку уровень зрелости 0 одинаков для всех анкет, уровень 0 не включается в отдельные таблицы.
Каждый уровень зрелости включает более низкие уровни зрелости (см. рисунок 1), таким образом более высокий уровень зрелости включает в себя все характеристики более низких уровней.

Рисунок 1 - Уровни зрелости (вложенные)
Оценка уровня зрелости проводится путем оценки компонентов типовой модели конвергенции информатизации и индустриализации (ОКИИ) с использованием ответов на вопросы оценки.
На рисунке 2 представлена типовая модель оценки, определенная в ПНСТ 647-2022. Четыре аспекта сгруппированы синей пунктирной линией, а двадцать четыре компонента аспектов сгруппированы красной пунктирной линией.

- аспект;
- компонент;
- информационный объект
Рисунок 2 - Типовая модель оценки (аспекты и компоненты аспектов)
Каждый компонент типовой модели ОКИИ включает один или несколько видов деятельности; например, для проектирования продукта требуется товарное планирование, автоматизация проектирования, ведомость материалов/управление запасными частями, управление инженерными изменениями и т.д.
В ОКИИ каждый компонент типовой модели ОКИИ должен быть оценен на уровне своей деятельности, и для каждого уровня зрелости каждая деятельность имеет набор вопросов, на которые нужно ответить. Ответы на вопросы должны быть "да" или "нет".
В таблице 2 представлена структура вопросов для оценки.
|
Деятельность |
Вопросы |
Показатель уровня зрелости |
|
Деятельность 1 |
Вопросы для уровня зрелости 1 |
1 |
|
Вопросы для уровня зрелости 2 |
2 | |
|
Вопросы для уровня зрелости 3 |
3 | |
|
Вопросы для уровня зрелости 4 |
4 | |
|
Вопросы для уровня зрелости 5 |
5 | |
|
Деятельность 2 |
Вопросы для уровня зрелости 1 |
1 |
|
Вопросы для уровня зрелости 2 |
2 | |
|
Вопросы для уровня зрелости 3 |
3 | |
|
Вопросы для уровня зрелости 4 |
4 | |
|
Вопросы для уровня зрелости 5 |
5 | |
|
Деятельность ... |
Вопросы для уровня зрелости 1 |
1 |
|
Вопросы для уровня зрелости 2 |
2 | |
|
Вопросы для уровня зрелости 3 |
3 | |
|
Вопросы для уровня зрелости 4 |
4 | |
|
Вопросы для уровня зрелости 5 |
5 | |
|
Деятельность N |
Вопросы для уровня зрелости 1 |
1 |
|
Вопросы для уровня зрелости 2 |
2 | |
|
Вопросы для уровня зрелости 3 |
3 | |
|
Вопросы для уровня зрелости 4 |
4 | |
|
Вопросы для уровня зрелости 5 |
5 |
Деятельность: деятельность компонента типовой модели ОКИИ. В настоящем стандарте указывается ряд деятельностей, которые необходимо оценить для каждого компонента типовой модели ОКИИ;
вопросы: вопросы для оценки уровня зрелости, ответ должен быть "да" или "нет". Все вопросы во всех деятельностях на уровне должны быть оценены, все должны иметь ответ "да" для перехода к вопросам следующего уровня с использованием руководства по методу оценки зрелости (см. раздел 7);
показатель уровня зрелости: уровень зрелости, используемый для оценки зрелости.
6.2.1 Оценка аспектов инфраструктуры
6.2.1.1 Капитальные вложения
Капитальные вложения должны быть оценены с точки зрения построения средств автоматизации и информатизации, эксплуатации и обслуживания информационной системы, как показано в таблице 3.
|
Деятельность |
Описание |
|
Капитальные вложения |
Инвестиции в ИТ-оборудование и системы |
6.2.1.2 Организация и планирование
Организация и планирование должны быть оценены с точки зрения персонала, создания организации, полномочий и определения стратегии, относящейся к области автоматизации и информатизации, как показано в таблице 4.
|
Деятельность |
Описание |
|
Организация и планирование |
Команда, организация, авторитет и стратегия автоматизации и информатизации |
6.2.1.3 Управление оборудованием и материально-техническими средствами
Управление оборудованием и материально-техническими средствами должно быть оценено с точки зрения управления информационным оборудованием и объектами, а также промышленным оборудованием и материально-техническими средствами, как показано в таблице 5.
|
Деятельность |
Описание |
|
Управление оборудованием и объектами |
Управление информационным и промышленным оборудованием и материально-техническими средствами |
6.2.1.4 Управление информационными ресурсами
Управление информационными ресурсами должно быть оценено с точки зрения структуры информационных ресурсов, как показано в таблице 6.
|
Деятельность |
Описание |
|
Управление информационными ресурсами |
Сбор, стандартизация, накопление, интеграция, анализ и управление информационными ресурсами |
6.2.1.5 Управление защитой информации
Управление защитой информации должно быть оценено с точки зрения обеспечения защиты информации, как показано в таблице 7.
|
Деятельность |
Описание |
|
Управление компьютерной и сетевой безопасностью |
Реализация механизмов защиты компьютера и защищенности сети |
|
Управление безопасностью системы и приложений |
Реализация защищенности системы, безопасности приложений и построение механизма предотвращения нарушений требований безопасности |
6.2.2 Оценка аспектов прикладной области
6.2.2.1 Проектирование изделия
Проектирование изделия должно быть оценено с точки зрения цифровой модели продукции, цифровых испытаний, комплексного проектирования и оптимизации, а также "умного" проектирования продукции, как показано в таблице 8.
|
Деятельность |
Описание |
|
Анализ среды проектирования |
Анализ ИТ-среды проектирования продукта для сбора и анализа информации о проектировании продукта |
|
Планирование продукции |
Процесс выявления и формулирования требований рынка, которые определяют набор функций продукции, таких как создание идеи продукта, цена, распространение, продвижение, и т.д. |
|
Автоматизация проектирования |
Использование программных систем проектирования и интеллектуальных сетевых технологий для проектирования, таких как системы автоматизированного проектирования (САПР), системы инженерного анализа (CAE), дополненная реальность и виртуальная реальность |
|
Управление ведомостью материалов/запасными частями |
Управление инженерными спецификациями (E-BOM) и производственными спецификациями (M-BOM) с помощью ИТ-систем |
|
Управление инженерными изменениями |
Управление заказом на технические изменения (ECO) и запросом на технические изменения (ECR) с помощью ИТ-систем |
|
Прототипирование |
Использование ИТ-систем и приложений для создания прототипов и их валидации |
|
Расширенное управление качеством |
Управление качеством продукта на этапе прототипирования |
6.2.2.2 Проектирование производственных процессов
Проектирование производственных процессов должно быть оценено с точки зрения разработки или планирования процессов, анализа динамического моделирования, оптимизации параметров и управления процессами, а также проектирования интегрированных процессов, как показано в таблице 9.
|
Деятельность |
Описание |
|
Проектирование производственных процессов |
Использование ИТ-систем и приложений для поддержки разработки или планирования процессов, анализа динамического моделирования, оптимизации параметров и управления процессами, а также проектирования интегрированных процессов |
6.2.2.3 Управление производством
Управление производством должно быть оценено с точки зрения планирования выпуска продукции и производственного календарного планирования, управления производством, планирования потребности в материалах, управления распределением, а также планирования и управления привлечением третьих лиц для выполнения работ, как показано в таблице 10.
|
Деятельность |
Описание |
|
Составление графика производства |
Использование ИТ-систем и приложений для планирования производства, а также оптимизации и настройки |
|
Управление незавершенным производством (WIP) |
Использование ИТ-систем и приложений для управления незавершенным производством |
|
Мониторинг и контроль |
Использование ИТ-систем и приложений для мониторинга и контроля производства |
|
Контроль процессов |
Использование ИТ-систем и приложений для автоматического управления процессами, оптимизации и настройки |
|
Анализ и усовершенствование процессов |
Использование ИТ-систем и приложений для анализа и усовершенствования процессов |
6.2.2.4 Управление материалами
Управление материалами должно быть оценено с точки зрения закупок, входящей логистики, организации работы с поставщиками и организации закупок в электронной коммерции, как показано в таблице 11.
|
Деятельность |
Описание |
|
Заказ материалов |
Использование ИТ-систем и приложений для интегрированного заказа материалов в соответствии с производственным графиком, спецификацией, статусом запасов и т.д. |
|
Поступление материала |
Использование ИТ-систем и приложений для управления полученным материалом |
|
Управление складом |
Использование ИТ-систем и приложений для управления и оптимизации склада |
|
Управление взвешиванием |
Использование ИТ-систем и приложений для управления взвешиванием и автоматической калибровки |
|
Выпуск материала и ввод процесса |
Использование ИТ-систем и приложений для выпуска материалов и ввода процессов, а также интеграция с системой управления производством |
6.2.2.5 Управление продажами
Управление продажами должно быть оценено с точки зрения организации работы с продажами, инвентаризации готовой продукции, логистического товародвижения, послепродажного обслуживания, организации работы с поставщиками и организации продаж в электронной коммерции, как показано в таблице 12.
|
Деятельность |
Описание |
|
Прогнозирование спроса |
Использование ИТ-систем и приложений для поддержки интегрированного прогнозирования спроса с другими системами, такими как планирование ресурсов предприятия (ERP), система управления производством (MES), управление жизненным циклом продукта (PLM), управление цепочкой поставок (SCM) и анализ |
|
Обязательства по срокам поставки |
Использование ИТ-систем и приложений для обязательств по срокам поставки в сочетании с производственным планом |
|
Управление заказами |
Использование ИТ-систем и приложений для управления заказами и принятия стратегических решений на основе информации о контрактах и стоимости |
|
Управление отгрузкой |
Использование ИТ-систем и приложений для поддержки управления и оптимизации отгрузкой |
6.2.2.6 Финансовое управление
Финансовое управление должно быть оценено с точки зрения управления системой учета, контроля и регулирования капитала, бухгалтерской отчетности и бухгалтерского анализа, управления стоимостью и управления финансовым бюджетом, как показано в таблице 13.
|
Деятельность |
Описание |
|
Управление бюджетом |
Использование ИТ-систем и приложений для управления бюджетом и его оптимизации |
|
Ведение бухгалтерского учета |
Использование ИТ-систем и приложений для управления бухгалтерским учетом и его оптимизация |
6.2.2.7 Управление безопасностью
Управление безопасностью должно быть оценено с точки зрения проектирования информационных технологий и управления безопасностью, аварийного реагирования для раннего предупреждения об основных источниках угроз и прогнозирования новых угроз, как показано в таблице 14.
|
Деятельность |
Описание |
|
Физическая защита и регулирование |
Использование ИТ-систем и приложений для управления физической защитой и регулированием |
|
Управление рисками |
Использование ИТ-систем и приложений для управления рисками |
|
Управление реагированием на нарушения |
Использование ИТ-систем и приложений для управления реагированием на нарушения |
6.2.2.8 Управление проектами
Управление проектами должно быть оценено с точки зрения исследования и производства изделий и инженерных конструкций, планирования проекта, проектирования и т.д., как показано в таблице 15.
|
Деятельность |
Описание |
|
Управление проектами |
Использование ИТ-систем и приложений для управления проектами, включая анализ эффективности проекта и прогнозирование будущих планов |
6.2.2.9 Управление техническим обслуживанием
Управление техническим обслуживанием должно быть оценено с точки зрения управления техническим обслуживанием оборудования с использованием ИТ, как показано в таблице 16.
|
Деятельность |
Описание |
|
Обслуживание оборудования |
Использование ИТ-систем и приложений для поддержки обслуживания оборудования, включая мониторинг, профилактическое обслуживание, автоматическое обновление объектов и т.д. |
|
Управление приспособлениями и инструментами |
Использование ИТ-систем и приложений для управления приспособлениями и инструментами при определении местоположения и настройке дизайна приспособлений и инструментов |
|
Управление запасными частями |
Использование ИТ-систем и приложений для управления запасными частями при определении местоположения, управлении сроком службы и обеспечении сохранности запаса запасных частей |
|
Управление пресс-формами |
Использование ИТ-систем и приложений для управления пресс-формами при мониторинге, определении местоположения, управлении сроком службы и т.д. |
6.2.2.10 Управление персоналом
Управление персоналом должно быть оценено с точки зрения управления планированием и набором персонала, обучения и повышения квалификации персонала, единовременных выплат, компенсационных выплат, достижений и отношений сотрудников, как показано в таблице 17.
|
Деятельность |
Описание |
|
Управление информацией о персонале |
Использование ИТ-систем и приложений для продвижения, поддержки совместной работы персонала и т.д. |
|
Управление заработной платой |
Использование ИТ-систем и приложений для управления заработной платой |
|
Управление производительностью |
Использование ИТ-систем и приложений для управления производительностью персонала |
|
Управление компетенциями |
Использование ИТ-систем и приложений для управления компетенциями, таких как оценка квалификации, обучение и т.д. |
|
Управление набором персонала |
Использование ИТ-систем и приложений для поддержки набора персонала и управления им |
6.2.2.11 Управление документацией
Управление документацией должно быть оценено с точки зрения управления документами, собранными на предприятии, как показано в таблице 18.
|
Деятельность |
Описание |
|
Управление документацией |
Использование ИТ-систем и приложений для управления документами |
6.2.2.12 Управление качеством
Управление качеством должно быть оценено с точки зрения обеспечения надлежащего качества продукции, как показано в таблице 19.
|
Деятельность |
Описание |
|
Контроль и анализ качества |
Использование ИТ-систем и приложений для поддержки контроля и анализа качества |
|
Управление экспериментом |
Использование ИТ-систем и приложений для управления экспериментом, таких как управление экспериментальными данными и ассоциация экспериментальных данных с внутренней системой реального времени |
6.2.2.13 Управление охраной труда, окружающей средой и техникой безопасности (EHS)
Управление EHS должно быть оценено с точки зрения обеспечения благоприятной для здоровья, безопасной и экологически безопасной производственной среды, как показано в таблице 20.
|
Деятельность |
Описание |
|
Управление окружающей средой |
Использование ИТ-систем и приложений для управления экологической информацией, контроля экологических рисков и т.д. |
|
Управление здоровьем |
Использование ИТ-систем и приложений для управления данными о здоровье сотрудников |
|
Управление безопасностью |
Использование ИТ-систем и приложений для поддержки управления безопасностью |
6.2.2.14 Управление энергоснабжением
Управление энергоснабжением должно быть оценено с точки зрения обеспечения низкого потребления энергии, как показано в таблице 21.
|
Деятельность |
Описание |
|
Управление энергосбережением |
Использование ИТ-систем и приложений для управления энергоснабжением |
6.2.3 Оценка аспектов комплексной интеграции
6.2.3.1 Интеграция проектирования и производства продукции
Интеграция проектирования и производства продукции должна быть оценена с точки зрения двунаправленного информационного потока между процессами исследования, проектирования и производства продукции, например, для определения данных, обмена данными и управления спецификациями продукта, как показано в таблице 22.
|
Деятельность |
Описание |
|
Обмен информацией о процессе между проектированием и производством |
Использование ИТ-систем и приложений для обмена и интеграции информации между процессом проектирования и производственным процессом |
|
Обмен информацией о материалах между проектированием и производством |
Использование ИТ-систем и приложений для обмена и интеграции информации о материалах между процессом проектирования и производственным процессом |
6.2.3.2 Интеграция управления и контроля производства
Интеграция управления и контроля производства должна быть оценена с точки зрения интеграции между процессами управления операционной деятельностью, производственным исполнением и контролем производственных процессов на предприятии, как показано в таблице 23.
|
Деятельность |
Описание |
|
Управление маршрутизацией и диспетчеризация |
Использование ИТ-систем и приложений для поддержки управления маршрутизацией и диспетчеризацией |
|
Управление инструкциями |
Использование ИТ-систем и приложений для управления процессами или объектами, поддерживающими инструкции |
|
Распределение ресурсов |
Использование ИТ-систем и приложений для распределения и оптимизации производственных ресурсов |
6.2.3.3 Интеграция поставок и сбыта продукции
Интеграция поставок и сбыта продукции должна быть оценена с точки зрения интеграции поставок и сбыта продукции, в том числе производства на заказ, оптимизации организации производства и динамического планирования, интегрированной цепи поставок и прослеживаемости всей последовательности производственных процессов для обеспечения качества продукции, как показано в таблице 24.
|
Деятельность |
Описание |
|
Управление логистикой |
Использование ИТ-систем и приложений для поддержки управления логистической информацией в реальном времени |
|
Управление продажами |
Использование ИТ-систем и приложений для управления информацией о продажах и ее интеграции с производственной системой |
6.2.3.4 Поддержка принятия операционных решений
Поддержка принятия операционных решений должна быть оценена с точки зрения анализа бизнес-информации, извлечения и накопления знаний, бизнес-решений предприятий, повышения доверия к предприятию и контроля и управления рисками, как показано в таблице 25.
|
Деятельность |
Описание |
|
Управление системой поддержки принятия решений |
Использование ИТ-систем и приложений для поддержки принятия решений на основе анализа деятельности компании в реальном времени |
6.2.4 Оценка аспектов совместной интеграции
Совместная интеграция должна быть оценена с точки зрения конвергенции информации, ресурсов, бизнеса и маркетинга между различными предприятиями, как показано в таблице 26.
|
Деятельность |
Описание |
|
Сотрудничество по запланированному заказу (с точки зрения партнерской компании) |
Использование ИТ-систем и приложений для поддержки совместной работы над запланированными заказами с точки зрения партнерской организации, например: поддержка сотрудничества для выполнения обязательств по доставке на основе производственного плана клиента в сочетании с клиентскими системами |
|
Сотрудничество в области закупок (с точки зрения клиента) |
Использование ИТ-систем и приложений для поддержки сотрудничества в области закупок с точки зрения клиента, например: проверка статуса производства, статуса процесса и статуса логистики компании-партнера в режиме реального времени и управление рисками |
|
Производственное сотрудничество (с точки зрения партнерской организации) |
Использование ИТ-систем и приложений для поддержки производственного сотрудничества с точки зрения партнерской организации, например: предоставление заказчику статистических данных управления процессами (SPC), полученных от оборудования и процессов в режиме реального времени |
|
Сотрудничество в области разработки |
Использование ИТ-систем и приложений для поддержки сотрудничества в области разработки, например: поэтапный обмен и проверка информации о разработке и согласование массового производства |
Оценка зрелости позволяет предприятию оценить текущую КИИ, найти слабые места и установить направление улучшения КИИ.
Оценка зрелости должна проводиться для деятельностей компонентов типовой модели ОКИИ. Результатом оценки являются только уровни зрелости деятельностей, а не какой-либо общий уровень зрелости каждого компонента типовой модели ОКИИ, общий уровень зрелости четырех аспектов или общий уровень зрелости предприятия.
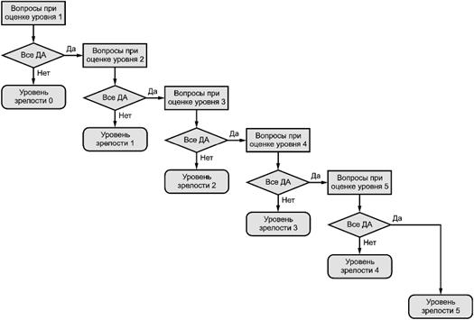
При этом может возникнуть необходимость в использовании механизма усреднения уровня зрелости или определении весов каждого вида деятельности для общей оценки. В настоящем стандарте механизм усреднения не определен, так как он зависит от конкретного предприятия. Метод оценки зрелости показан на рисунке 3 и начинается с вопросов уровня 1.

Рисунок 3 - Метод оценки уровня зрелости
Последовательность оценки уровня зрелости включает:
a) если все ответы на вопросы уровня 1 "да", то необходимо перейти к вопросам 2-го уровня. В противном случае предприятие имеет уровень зрелости 0;
b) если все ответы на вопросы уровня 2 "да", то необходимо перейти к вопросам 3-го уровня. В противном случае предприятие имеет уровень зрелости 1;
c) если все ответы на вопросы уровня 3 "да", то необходимо перейти к вопросам 4-го уровня. В противном случае предприятие имеет уровень зрелости 2;
d) если все ответы на вопросы уровня 4 "да", то необходимо перейти к вопросам 5-го уровня. В противном случае предприятие имеет уровень зрелости 3;
e) если все ответы на вопросы уровня 5 "да", то предприятие имеет уровень зрелости 5. В противном случае предприятие имеет уровень зрелости 4.
Результат оценки может быть визуализирован. Подходящим средством отображения уровня зрелости является паутинная диаграмма. На рисунке 4 показан пример результата оценки зрелости в виде паутинной диаграммы.

- уровень зрелости
Рисунок 4 - Пример оценки зрелости деятельности компонента производственного проектирования
В примере, показанном на рисунке 4, уровень зрелости в управлении инженерными изменениями и автоматизации проектирования является относительно высоким.
В примере, показанном на рисунке 5, уровень зрелости управления персоналом является относительно низким. Посредством оценки уровня зрелости и визуализации результата предприятие может определить слабые места и пути улучшения.

- уровень зрелости
Рисунок 5 - Пример оценки зрелости деятельности компонента управления персоналом
Приложение ДА
(справочное)
Таблица ДА.1
|
Обозначение ссылочного национального стандарта |
Степень соответствия |
Обозначение и наименование ссылочного международного стандарта |
|
ПНСТ 647-2022 (ИСО 22549-1:2020) |
MOD |
ISO 22549-1:2020 "Системы автоматизации и интеграция. Оценка конвергенции информатизации и индустриализации для промышленных предприятий. Часть 1. Структура и типовая модель" |
|
Примечание - В настоящей таблице использовано следующее условное обозначение степени соответствия стандарта: - MOD - модифицированный стандарт. | ||
Приложение ДБ
(справочное)
Таблица ДБ.1
|
Структура настоящего стандарта |
Структура международного стандарта ИСО 22549-2:2020 | |
|
Приложения |
- |
Приложение A |
|
ДА |
- | |
|
ДБ |
- | |
|
- |
Библиография | |
|
Примечание - Сопоставление структуры стандартов приведено начиная с приложений, т.к. предыдущие разделы стандарта идентичны. | ||


