электронный сборник нормативных документов по строительству
Обновления
18.04.2026 23:02
электронный сборник нормативных документов по строительству

ПНСТ 522-2021 (ИСО/МЭК 30140-2:2017) ИНФОРМАЦИОННЫЕ ТЕХНОЛОГИИ. ПОДВОДНАЯ АКУСТИЧЕСКАЯ СЕНСОРНАЯ СЕТЬ. Часть 2. ТИПОВАЯ АРХИТЕКТУРА

Утв. и введен в действие приказом Федерального агентства по техническому регулированию и метрологии от 28 января 2021 г. N 11-пнст
Предварительный национальный стандарт ПНСТ 522-2021 (ИСО/МЭК 30140-2:2017)
"ИНФОРМАЦИОННЫЕ ТЕХНОЛОГИИ. ПОДВОДНАЯ АКУСТИЧЕСКАЯ СЕНСОРНАЯ СЕТЬ. Часть 2. ТИПОВАЯ АРХИТЕКТУРА"

Information technology. Underwater acoustic sensor network. Part 2. Reference architecture

ОКС 35.110

Срок действия - с 1 июля 2021 г.
до 1 июля 2024 г.

Предисловие

1 Подготовлен Акционерным обществом "Всероссийский научно-исследовательский институт сертификации" (АО "ВНИИС") и Акционерным обществом "Российская венчурная компания" (АО "РВК") на основе собственного перевода на русский язык англоязычной версии стандарта, указанного в пункте 4

2 Внесен Техническим комитетом по стандартизации ТК 194 "Киберфизические системы"

3 Утвержден и введен в действие Приказом Федерального агентства по техническому регулированию и метрологии от 28 января 2021 г. N 11-пнст

4 Настоящий стандарт является модифицированным по отношению к международному стандарту ИСО/МЭК 30140-2:2017 "Информационные технологии. Подводная акустическая сенсорная сеть (UWASN). Часть 2. Типовая архитектура" (ISO/IEC 30140-2:2017 "Information technology - Underwater acoustic sensor network (UWASN) - Part 2: Reference architecture", MOD) путем включения структурных элементов, которые выделены в тексте курсивом. Внесение указанных технических отклонений направлено на учет потребностей национальной экономики Российской Федерации.

Наименование настоящего стандарта изменено относительно наименования указанного международного стандарта для приведения в соответствие с ГОСТ Р 1.5-2012 (пункт 3.5).

Сведения о соответствии ссылочных национальных стандартов международным стандартам, использованным в качестве ссылочных в примененном международном стандарте, приведены в дополнительном приложении ДА

5 Некоторые элементы настоящего стандарта могут быть объектами патентных прав. Федеральное агентство по техническому регулированию и метрологии не несет ответственности за установление подлинности каких-либо или всех таких патентных прав

Введение

Вода покрывает примерно 71 % поверхности Земли, Современные технологии обеспечивают новые методы мониторинга водоемов, например, мониторинг и обнаружение загрязнений. Для подводных методов сбора данных требуется исследование водной среды, что может быть выполнено наиболее эффективно при использовании подводных акустических сенсорных сетей (UWASN). Приложения, разработанные для UWASN, могут регистрировать подводный климат, обнаруживать и контролировать загрязнение воды, проводить наблюдения за морской биологией, проводить освоение природных ресурсов, обнаруживать утечки из трубопроводов, осуществлять контроль и обнаруживать подводных нарушителей, проводить стратегическое наблюдение и т.д.

Серия ПНСТ "Информационные технологии. Подводная акустическая сенсорная сеть" устанавливает общие требования и типовую архитектуру (RA), включая модели сущностей и рекомендации для высокоуровневых интерфейсов по обеспечению совместимости между UWASN. Целью серии ПНСТ "Информационные технологии. Подводная акустическая сенсорная сеть" является предоставление архитекторам, разработчикам и исполнителям UWASN основополагающей информации о структуре UWASN.

Серия ПНСТ "Информационные технологии. Подводная акустическая сенсорная сеть" предоставляет высокоуровневые функциональные модели, связанные с подводными сенсорными узлами, и взаимосвязи между узлами для построения архитектурного представления UWASN., Следует отметить, что указанная серия ПНСТ не связана с областью применения, в серии ПНСТ не определены ни типы сигналов связи для использования в UWASN, ни подводные акустические частоты связи. Определение формы колебаний и/или частот сигнала связи является ответственностью архитекторов, проектировщиков и разработчиков *.

──────────────────────────────

* Рекомендуется предусмотреть наличие полосы аварийных частот подводных лодок около и ниже 12 кГц в проектах и приложениях UWASN.

──────────────────────────────

При передаче акустических данных в сенсорных сетях акустические сигналы охватывают полосы биологически важных частот в рассматриваемой окружающей среде. Такие сигналы могут противоречить региональным, национальным или международным нормам воздействия шума. Разработчики сетей акустической связи должны проконсультироваться с соответствующими регулирующими органами перед проектированием и развертыванием таких систем для соблюдения норм и во избежание конфликтов с соответствующими органами.

Целью серии ПНСТ "Информационные технологии. Подводная акустическая сенсорная сеть" является предоставление общих требований и рекомендаций для проектирования и разработки приложений и служб UWASN.

1 Область применения

Настоящий стандарт определяет концептуальную модель UWASN, включающую в себя три домена (домен приложений, сетевой домен и подводный домен).

Настоящий стандарт определяет следующие представления типовой архитектуры UWASN, соответствующие требованиям ПНСТ 521-2021 (ИСО/МЭК 30140-1:2018):

- типовая системная архитектура UWASN;

- типовая архитектура связи UWASN;

- типовая информационная архитектура UWASN.

Для каждого представления определены соответствующие физические и функциональные сущности.

2 Нормативные ссылки

В настоящем стандарте использованы нормативные ссылки на следующие стандарты:

ПНСТ 519-2021 (ИСО/МЭК 29182-2:2013) Информационные технологии. Типовая архитектура для сенсорных сетей. Часть 2. Термины и определения

ПНСТ 521-2021 (ИСО/МЭК 30140-1:2018) Информационные технологии. Подводная акустическая сенсорная сеть. Часть 1. Общие положения

Примечание - При пользовании настоящим стандартом целесообразно проверить действие ссылочных стандартов в информационной системе общего пользования - на официальном сайте Федерального агентства по техническому регулированию и метрологии в сети Интернет или по ежегодному информационному указателю "Национальные стандарты", который опубликован по состоянию на 1 января текущего года, и по выпускам ежемесячного информационного указателя "Национальные стандарты" за текущий год. Если заменен ссылочный стандарт, на который дана недатированная ссылка, то рекомендуется использовать действующую версию этого стандарта с учетом всех внесенных в данную версию изменений. Если заменен ссылочный стандарт, на который дана датированная ссылка, то рекомендуется использовать версию этого стандарта с указанным выше годом утверждения (принятия). Если после утверждения настоящего стандарта в ссылочный стандарт, на который дана датированная ссылка, внесено изменение, затрагивающее положение, на которое дана ссылка, то это положение рекомендуется применять без учета данного изменения. Если ссылочный стандарт отменен без замены, то положение, в котором дана ссылка на него, рекомендуется применять в части, не затрагивающей эту ссылку.

3 Термины и определения

В настоящем стандарте применены термины по ПНСТ 519 и ПНСТ 521.

4 Сокращения

В настоящем стандарте применены следующие сокращения:

3G - система цифровой мобильной связи третьего поколения (third generation);

4G - система цифровой мобильной связи четвертого поколения (fourth generation);

APS IB - информационная база прикладного уровня (application layer information base);

APSDE - сущность данных прикладного уровня (application layer data entity);

APSME - сущность управления прикладного уровня (application layer management entity);

AUV - автономный подводный аппарат (autonomous underwater vehicle);

BLDE - сущность данных пакетного уровня (bundle layer data entity);

BLME - сущность управления пакетного уровня (bundle layer management entity);

BUN IB - информационная база пакетного уровня (bundle layer information base);

CDMA - множественный доступ с кодовым разделением (code division multiple access);

CLA - адаптер уровня конвергенции (convergence layer adapter);

CRA - типовая архитектура связи (communication reference architecture);

CSMA - множественный доступ с контролем несущей (carrier sense multiple access);

DTN - сеть, устойчивая к задержкам и разрывам (delay and disruption tolerant network);

HAL - слой аппаратных абстракций (hardware abstraction layer);

GPRS - общая служба пакетной радиосвязи (general packet radio service);

IP - протокол Интернета (Internet protocol);

IRA - типовая информационная архитектура (information reference architecture);

LAN - локальная сеть (local area network);

MAC IB - информационная база канального уровня (datalink layer information base);

MAC - управление доступом к среде (media access control);

MLDE - сущность данных уровня MAC (MAC layer data entity);

MLME - сущность управления уровня MAC (MAC layer management entity);

MSDU - модуль данных службы Mac (mac service data unit);

NLDE - сущность данных сетевого уровня (network layer data entity);

NLME - сущность управления сетевого уровня (network layer management entity);

NWK IB - информационная база сетевого уровня (network layer information base);

PDU - протокольный блок данных (protocol data unit);

PHY IB - информационная база физического уровня (physical layer information base);

PIT - пассивный встроенный транспондер (passive integrated transponder);

PLDE - сущность данных физического уровня (physical layer data entity);

PLME - сущность управления физическим уровнем (physical layer management entity);

QoS - качество обслуживания (quality of service);

RA - типовая архитектура (reference architecture);

REST - передача состояния представления (representational state transfer);

RF - радиочастота (radio frequency);

ROV - дистанционно управляемый подводный аппарат (remotely operated underwater vehicle);

SAP - точка доступа к службе (service access point);

SRA - типовая системная архитектура (system reference architecture);

UUV - беспилотный подводный аппарат (unmanned underwater vehicle);

UWA-APS - прикладной уровень подводной сети (underwater application layer);

UWA-BUN - пакетный уровень подводной сети (underwater bundle layer);

UWA-CH - головной подводный узел кластера (underwater acoustic cluster head);

UWA-GW - подводный акустический шлюз (underwater acoustic gateway);

UWA-DL - канальный уровень подводной сети (underwater datalink layer);

UWA-NWK - сетевой уровень подводной сети (underwater network layer);

UWA-PHY - физический уровень подводной сети (underwater physical layer);

UWASN - подводная акустическая сенсорная сеть (underwater acoustic sensor network);

UWA-SNode - подводный акустический сенсорный узел (underwater acoustic sensor node);

WAN - Глобальная сеть (wide area network);

Wi-Fi - беспроводная связь (wireless fidelity);

АЦП - аналого-цифровой преобразователь (analog-to-digital converter, A/D);

ОС - операционная система (operating system, OS);

ЦАП - цифро-аналоговый преобразователь (digital-to-analog converter, D/A);

ЦПУ - центральное процессорное устройство (central processing unit, CPU).

5 Назначение типовой архитектуры UWASN (UWASN RA)

Настоящий стандарт определяет представления типовой архитектуры, которые соответствуют требованиям ПНСТ 521-2021 (ИСО/МЭК 30140-1:2018).

Типовая архитектура UWASN (UWASN RA) - это обобщенная архитектура нескольких конечных систем, которые совместно используют один или несколько общих доменов и устанавливают требования более низким уровням и соответствуют требованиям более высоких уровней. Разработчик может повторно использовать сущности и элементы типовой архитектуры, которые соответствуют прикладной или целевой архитектуре разработчика. Типовая архитектура UWASN предоставляет стандарты и рекомендации для построения определенной архитектуры для подводной среды.

Объединение различных точек зрения на архитектуру и представлений архитектуры формирует исчерпывающее описание архитектуры системы UWASN. Точки зрения на типовую архитектуру и представления типовой архитектуры:

- указывают, как работают UWASN;

- указывают системы оборудования и информационные потоки в UWASN;

- определяют технические правила и рекомендации для обеспечения взаимодействия систем.

UWASN RA предоставляет правила и рекомендации для разработки и представления описаний архитектуры.

Настоящий стандарт определяет:

- общие сведения о типовой архитектуре UWASN;

- типовая системная архитектура UWASN;

- типовая архитектура связи UWASN;

- типовая информационная архитектура UWASN.

UWASN поддерживает разработку взаимодействующих архитектур. UWASN определяет несколько точек зрения на типовую архитектуру UWASN и несколько представлений технической архитектуры. Все представления состоят из наборов элементов данных архитектуры. UWASN определяет отношения между представлениями архитектуры и элементами данных.

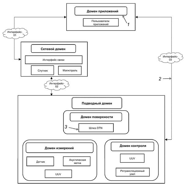
6 Модель UWASN

Концептуальная модель UWASN показана на рисунке 1 и включает в себя домены, общие для различных систем UWASN, и домены, представленные на рисунке. В настоящем стандарте определена типовая архитектура UWASN с использованием доменов, указанных на рисунке 1, и данная концептуальная модель расширена для разработки трех типовых архитектур UWASN, которые описывают общие сущности и интерфейсы в каждом домене для различных приложений и служб систем UWASN.

UWASN RA описывает ключевую технологию, которая включает "систему UWASN". В большинстве систем UWASN используются три основные технологии: системные технологии, технологии связи и информационные технологии. Представления типовой архитектуры UWASN основаны на указанных трех технологиях.

image001.jpg

1 - домен; 2 - двухсторонний канал связи, интерфейс для данных/информации и/или физический интерфейс

Рисунок 1 - Концептуальная модель системы UWASN

Концептуальная модель описывает систему UWASN с точки зрения основных доменов, общих для систем UWASN и включающих:

а) Домен приложений. Домен приложений включает в себя множество типов пользователей приложений, подключенных к системе UWASN. Приложения могут быть научные, военные, деловые и водные. Пользователи приложения используют данные подводных датчиков для мониторинга окружающей среды, предоставления предупреждений о цунами и т.д.

б) Сетевой домен. Сетевой домен может быть реализован с использованием LAN, WAN и/или магистральных сетей. Указанный домен предоставляет каналы передачи данных/информации между доменом приложений и доменом UWASN. Домен использует радиосвязь, спутниковую или оптическую связь.

в) Подводный домен. Домен связан с подводной средой и включает в себя домен поверхности, домен измерений и домен контроля.

1) Домен поверхности. В системе UWASN в качестве подводных шлюзов могут использоваться корабли, надводные буи и UUV. Шлюзы собирают данные от подводных сенсорных узлов с использованием акустических каналов и передают данные в магистральную сеть, например, с использованием спутниковой связи или CDMA.

2) Домен измерений. В системе UWASN домен измерений используется для измерений подводной окружающей среды с использованием различных типов датчиков, например, датчиков температуры, давления и изображения. В случае динамических ad-hoc сетей домен измерений может напрямую связываться с доменом поверхности.

3) Домен контроля. В системе UWASN домен контроля используется для передачи данных между доменом измерений и доменом поверхности. Промежуточные узлы, такие как AUV и ретрансляционные узлы, используются для сбора данных в домене измерений и передачи данных на домен поверхности с помощью акустической связи.

7 Типовая системная архитектура (SRA)

7.1 Общие положения

Типовая системная архитектура UWASN с сущностями и интерфейсами между ними показана на рисунке 2. Описания сущностей и интерфейсов представлены в таблице 1.

image002.jpg

1 - домен; 2 - двухсторонний канал связи, интерфейс для данных/информации и/или физический интерфейс; 3 - сущность

Рисунок 2 - Типовая системная архитектура UWASN

Таблица 1 - Типовая системная архитектура UWASN

Домены UWASN

Сущности домена

Сетевой домен

Магистраль.

Интернет.

Интрасеть

Домен приложений

Научные.

Бизнес.

Военные.

Водные.

Гражданские.

Другие (например, спорт)

Подводный домен

Домен поверхности:

- корабли;

- буи;

- USV (беспилотный надводный аппарат);

- другие (например, вертолеты ПЛО *).

Домен измерений:

- UUV;

- другие системы измерений.

Домен контроля:

- ретрансляционный узел;

- UUV

Интерфейсы (между сущностями)

Описание

Домен приложений

Сетевой домен

Интерфейс-01: интерфейс между доменом приложений и сетевым доменом

Сетевой домен

Подводный домен

Интерфейс-02: интерфейс между сетевым доменом и подводным доменом

Подводный домен

Домен приложений

Интерфейс-03: интерфейс между подводным доменом и доменом приложений

──────────────────────────────

* ПЛО - Противолодочная оборона (Anti-Submarine Warface, ASW).

──────────────────────────────

7.2 Физические сущности на уровне системы

7.2.1 Общие положения

В данном подразделе представлены общие положения и высокоуровневые описания моделей для различных сущностей UWASN, определенных в 7.1. Определяют два типа сущностей: физические и функциональные.

Физические сущности - это сущности аппаратного обеспечения, которые представляют собой реальные материальные устройства и/или компоненты, такие как подводные сенсорные узлы, подводные шлюзы, AUV, ретрансляционные узлы и устройства доступа и магистральной сети.

Функциональные сущности представляют собой конкретную задачу, которая может выполняться на одном или нескольких физических сущностях, например, измерение подводных данных, управление трансивером, управление контроля доступа, управление сетью и пересылка данных. На рисунке 3 и рисунке 4 показаны сущности, представленные в настоящем стандарте.

Каждая модель сущности представляет собой описание функции и/или роли данной сущности.

7.2.2 Физические сущности

7.2.2.1 Общие положения

На рисунке 3 показаны физические сущности, создающие подводную акустическую сенсорную сеть, и их взаимосвязь.

image003.jpg

1 - UWA-SNode; 2 - UWA-CH; 3 - UUV; 4 - UWA-GW; 5 - линия связи; 6 - сеть доступа; 7 - акустическая связь; 8 - необязательное; 9 - обязательное

Рисунок 3 - Физические сущности UWASN

На рисунке 4 описана внутренняя архитектура UWA-SNode, которая включает в себя:

а) Встроенный контроллер ЦПУ. Содержит ЦПУ или контроллер, сопряженный с UWA-SNode через схему интерфейса датчика. Модуль микроконтроллера получает информацию от сенсорного узла и:

1) сохраняет информацию во встроенной памяти;

2) обрабатывает информацию;

3) управляя акустическим модемом, перенаправляет информацию в новый сенсорный узел. Операционная система (ОС) в данном случае не обязательна.

б) Память. Устройство хранения - это блок памяти, который может быть встроен в сенсорный узел или расположен за пределами узла. Блок памяти хранит данные о различных событиях, собранных сенсорным узлом, например, измерения и обработанные данные (если проведена обработка на сенсорном узле).

в) Датчик, Датчик или чувствительный элемент - это устройство измерения явления внешней окружающей среды. Данное устройство преобразует физические параметры в измеряемый электрический сигнал. В зависимости от типа устройство может проводить акустические измерения, измерения сейсмических волн или вибрации, измерения магнитных полей, измерения в различных световых спектрах (видимом, инфракрасном и т.д.), измерения электромагнитных полей (например, радиочастот), измерения температуры, давления, движения, загрязнений и т.д. В зависимости от сложности и технологии, реализованной в датчике, датчик может измерять одномерные, двухмерные и трехмерные сигналы одновременно с переключением по времени.

г) Модуль связи. Модуль связи является необходимым компонентом сенсорного узла. Модуль связи обеспечивает проводной или беспроводной канал для передачи данных, собранных датчиком или чувствительным элементом, и любых обработанных данных, если таковые имеются, не в реальном или в реальном режиме времени. В случае передачи данных не в реальном времени, требуется устройство хранения.

д) Источник питания, В сенсорном узле необходим источник питания. Если сенсорный узел имеет физическое соединение с помощью провода, то, как правило, не требуется встроенного источника питания, например, аккумулятора. В случае беспроводного сенсорного узла требуется аккумулятор. Управление питанием для сенсорного узла является необходимым, и встроенное программное обеспечение утилиты управления питанием может быть размещено в ЦПУ, в особенности для сенсорных узлов, расположенных удаленно и работающих без проводов. Источник питания является критическим элементом для питания сенсорного узла и, следовательно, для питания всей сенсорной сети. Этот аспект становится еще более важным для беспроводной географически распределенной сенсорной сети. Обычно используется энергия от аккумулятора. Источник питания в значительной степени зависит от типа датчика и функций сенсорного узла. Управление питанием удаленных датчиков имеет большое значение для функциональности сенсорного узла. Удаленность сенсорного узла определяет мощность блока питания и управление питанием. Необходимая частота связи между узлами также параметры управления питанием.

е) Акустический модем. Акустический модем используется для передачи и получения данных подводных измерений. Модем работает аналогично телефонному модему, передающему данные с помощью телефонной линии. Акустический модем преобразует цифровые данные в акустические сигналы, и эти сигналы преобразуются обратно в цифровые данные в приемнике акустического модема. Модемы могут использоваться для подводного мониторинга и регистрации данных, управления и контроля UUV, подводной телеметрии, водолазной связи и других приложений, требующих подводной беспроводной связи.

ж) Восстановление узла. Замена узла также называется восстановлением узла. Для получения дополнительной информации см, ПНСТ 521-2021 (ИСО/МЭК 30140-1:2018).

и) Корпус. Целостность корпуса должна соответствовать условиям эксплуатации на требуемой рабочей глубине. Водонепроницаемость является одним из требований для UWA-SNode, Для получения дополнительной информации см. ПНСТ 521-2021 (ИСО/МЭК 30140-1:2018).

к) Очиститель загрязнения. Очиститель загрязнения является рекомендуемым для UWA-SNode. Своевременное очищение позволит предотвратить обрастание и коррозию, иначе их возникновение может привести к отказу UWA-SNode.

image004.jpg

1 - обязательный; 2 - необязательный

Рисунок 4 - Физическая архитектура подводного сенсорного узла

7.2.2.2 Подводный акустический сенсорный узел (UWA-SNode)

Подводная акустическая сенсорная технология может использоваться во всех окружающих средах. Инновационные типы UWA-SNode могут улучшить диапазон параметров окружающей среды, в которой проводится сбор информации.

В кластерной сети головной узел кластера (UWA-CH) принимает данные от UWA-SNode и передает их в UWA-CH других кластеров, пока данные не достигнут UWA-GW. UWA-CH выполняет агрегацию получаемых данных датчиков и затем отправляет их в UWA-GW. Головной узел кластера будет обрабатывать данные узлов кластера. Для эффективной передачи данных и кластеризации узлов в сети необходимо поддерживать отслеживание узлов. Головной подводный узел кластера увеличивает срок службы сети, и сеть с головным подводным узлом кластера обеспечивает более надежную связь. Головной подводный узел кластера содержит модули, аналогичные сенсорному узлу, а также диспетчеры сбора, фильтрации и сжатия данных.

В динамической ad-hoc сети каждый сенсорный узел является полнофункциональным устройством, которое может обнаруживать сенсорные узлы и связываться с ними. Сенсорный узел кластерной сети является устройством с ограниченной или полной функциональностью. Устройства с ограниченной функциональностью имеют только функции связи, тогда как полнофункциональные устройства представляют собой UWA-SNode или UWA-CH и имеют функции обнаружения и связи. В кластерных сетях разработчики используют устройства с ограниченной функциональностью для снижения затрат и энергопотребления.

Архитектура UWA-SNode представлена на рисунке 5 и включает в себя:

а) диспетчер задач, который предоставляет информацию о системе управления и выполняет управление сетью и связью;

б) диспетчер питания, который управляет подачей питания на сенсорные узлы и периферийные устройства;

в) диспетчер измерений, который обрабатывает данные, полученные от различных датчиков;

г) акустический модуль, который использует звуковые волны для передачи данных с исходного устройства на конечное устройство;

д) модуль периферийного интерфейса, который управляет периферийными устройствами сбора данных (например, исполнительными устройствами, подводными камерами, подводными датчиками и т.д.) в подводной среде;

е) источник питания, который подает питание на подводные сенсорные узлы;

ж) другое. UWA-CH получает данные от различных подводных сенсорных узлов. UWA-CH фильтрует данные, проводит сжатие данных и отправляет отфильтрованные/сжатые данные в конечный подводный шлюз посредством акустической связи. Маршрутизация выполняется UWA-CH и сенсорными узлами динамической сети ad-hoc.

image005.jpg

Рисунок 5 - Архитектура подводного сенсорного узла (UWA-SNode)

7.2.2.3 Подводный шлюз (UWA-GW и UWA-DTN-GW)

7.2.2.3.1 Общие положения

Подводный шлюз выполняет ретрансляцию связи между базовой станцией и UWASN. UWA-GW получает данные подводных датчиков от ретрансляционных узлов (или UWA-CH и UWA-SNode) и передает ее в центр мониторинга по каналам беспроводной связи.

Подводный шлюз проводит передачу данных через две гетерогенные сети: на основе RF и на основе акустики. Для передачи данных между гетерогенными сетями связи используется шлюз DTN.

7.2.2.3.2 Архитектура UWA-GW

Подводный шлюз содержит модули, аналогичные модулям подводного сенсорного узла, кроме того добавлен RF-модуль. Архитектура UWA-GW показана на рисунке 6. RF-модуль передает данные на поверхность или получает управляющие команды от наземной станции.

image006.jpg

Рисунок 6 - Архитектура подводного шлюза

7.2.2.4 Корпус

В подводном устройстве для передачи и приема данных требуется дорогостоящий акустический модем. Следовательно, для защиты от высокого давления воды требуется прочный водонепроницаемый корпус, который также может предотвратить поломки и коррозию.

7.2.2.5 Очиститель загрязнения

Загрязнение может быть вызвано морской природой, такой как водоросли, полосатые мидии, ряски и ракушки, которые прикрепляются к стационарному подводному объекту. Необходимо устранять загрязнение, потому что прикрепление морской дикой природы к мембране может ограничивать или изменять вибрационные характеристики мембраны [1].

7.2.2.6 Акустический модем

Акустические модемы позволяют осуществлять беспроводную связь в воде. Акустические модемы используются в системах реального времени, где сбор информации должен проводиться периодически.

По сравнению с радиосвязью подводная акустическая связь достаточно медленная. Кроме того, есть сложности с распространением акустического сигнала из-за граничных эффектов (многолучевое распространение и расширение Доплера с задержкой). Производители акустических модемов используют многочисленные методы для устранения указанных сложностей, например, пакетирование, обработку и кодирование данных сигнала. Данные методы обеспечивают гарантию надежной связи и обнаруживают потерю битов и/или восстанавливают потерянные биты данных на стороне приемника. Разными производителями используются разные методы.

7.2.2.7 Беспилотные подводные аппараты (UUV)

7.2.2.7.1 Общие положения

AUV следует рассматривать как один из UUV. Подробное объяснение AUV приведено в 7.2.2.7.2.

7.2.2.7.2 Автономный подводный аппарат (AUV)

AUV используется для выполнения подводных операций, таких как розыскные работы и картирование горных пород, поиск затонувших кораблей и препятствий, представляющих навигационные риски. AUV могут самостоятельно проводить операции контроля и достигать указанных мест. Данные, собранные AUV во время важных миссий, могут быть загружены и обработаны. К AUV могут быть подключены различные типы датчиков, и они могут работать без использования кабелей, тросов или пультов дистанционного управления. AUV могут выполнять несколько миссий для мониторинга различных сред, океанографии и водных ресурсов. AUV используются для улучшения возможностей UWASN в разных направлениях. Интеграция AUV и UWA-SNode в сеть может проводиться с помощью алгоритмов координации:

а) адаптивная пространственная выборка: включает процедуры управления, которые дают команду AUV перемещаться в требуемые местоположения. Метод адаптивной выборки был использован в инновационных наблюдательных операциях.

б) самоконфигурирование: содержит методы управления для автоматической идентификации разрывов соединения из-за сбоя узла; затем может быть запрошено вмешательство AUV. AUV восстанавливают связь путем развертывания дополнительных ретрансляционных или сенсорных узлов.

7.2.2.7.3 Архитектура UUV

На рисунке 7 диспетчер маршрутизации собирает информацию из UWA-SNode и отправляет ее на шлюз. Он также предоставляет информацию о пути навигации для UUV. Диспетчер позиционирования выполняет функцию приведения в движения.

image007.jpg

Рисунок 7 - Архитектура подводного беспилотного аппарата

7.2.2.8 Сеть доступа

Сеть доступа обеспечивает связь между магистральной сетью и подводным шлюзом в UWASN. Примеры сетей доступа включают в себя сети Wi-Fi, сотовые сети (такие как беспроводные сети 3G/4G), Ethernet, ZigBee, CDMA и спутниковую связь *.

──────────────────────────────

* ZigBee и Wi-Fi являются зарегистрированными товарными знаками ZigBee Alliance и Wi-Fi Alliance, соответственно. Данная информация предоставляется для удобства пользователей настоящего стандарта и не является рекомендацией ISO или IEC.

──────────────────────────────

7.2.2.9 Магистральная сеть

Наиболее распространенной магистральной сетью является Интернет. Другим примером является интрасеть, в которой сенсорные данные используются локально и не доступны другим сетям. Магистральная сеть обеспечивает связь между большим числом географически распределенных объектов связи. Обычно это проводные сети, хотя беспроводные магистральные сети также могут использоваться.

7.2.2.10 Пользователь

Это сущность, которая в конечном итоге потребляет высокоуровневую информацию, предоставляемую UWASN. На компьютерах пользователей выполняются такие приложения сенсорной сети как мониторинг окружающей среды и управление районом боевых действий. Пользователь может иметь возможность визуализировать информацию, создаваемую приложениями UWASN.

7.3 Высокоуровневое представление SRA

Типовая архитектура устройства UWASN показана на рисунке 8. Архитектура подводного устройства в основном содержит четыре подводных устройства: подводный акустический сенсорный узел (UWA-SNode), головной подводный акустический узел кластера (UWA-CH), UUV и подводный шлюз (UWA-GW и UWA-DTN-GW). Каждое устройство имеет свою функциональную архитектуру. Подробная информация для каждого устройства приведена в 7.2.2.

image008.jpg

1 - UWA-SNode; 2 - UWA-CH; 3 - UUV; 4 - UWA-GW

Рисунок 8 - Архитектура подводного устройства

7.4 SRA с точки зрения служб системы

Типовая архитектура описывается с использованием набора сущностей UWASN. Каждая UWASN состоит из домена измерений, домена контроля и домена поверхности, представленных на рисунке 1. На рисунке 9 представлены службы, предоставляемые UWASN. Стрелки на рисунке 9 представляют интерфейсы, которые должны обеспечивать бесшовное взаимодействие и функциональную совместимость между службами.

Функциональная совместимость UWASN включает в себя пять типов служб: пользовательские службы, сетевые службы, службы обработки данных UWASN, службы сбора/отправки данных и службы датчиков. На рисунке 10 показаны ключевые сущности, задействованные в службах.

image009.jpg

Рисунок 9 - Типовая системная архитектура с точки зрения служб

8 Типовая архитектура связи (CRA)

8.1 Высокоуровневое представление CRA

На рисунке 10 показана UWASN CRA с сущностями и интерфейсами между ними. Описания сущностей представлены в таблице 2.

image010.jpg

1 - домен; 2 - двухсторонний канал связи, интерфейс для данных/информации и/или физический интерфейс; 3 - сущность

Рисунок 10 - Типовая архитектура связи UWASN

Таблица 2 - Типовая архитектура связи UWASN (UWASN CRA)

Домены UWASN

Сущности домена

Сетевой домен

Магистраль.

Спутник

Домен приложений

Пользователи приложений

Подводный домен

Домен поверхности:

- шлюз DTN.

Домен измерений:

- датчик;

- метки (акустическая, PIT);

- UUV.

Домен контроля:

- ретрансляционный узел;

- UUV

Интерфейсы (между сущностями)

Описание

Домен приложений

Сетевой домен

Интерфейс-01: интерфейс между доменом приложений и сетевым доменом

Сетевой домен

Подводный домен

Интерфейс-02: интерфейс между сетевым доменом и подводным доменом

Подводный домен

Домен приложений

Интерфейс-03: интерфейс между подводным доменом и доменом приложений

Архитектура связи UWASN показана на рисунке 11. Подводные устройства взаимодействуют друг с другом с помощью акустических сигналов. Блок связи каждого подводного устройства имеет акустический модуль, как показано на рисунке 11. При передаче данных передатчик и приемник используют один и тот же стек протоколов.

image011.jpg

1 - акустическая связь; 2 - приемник; 3 - обязательный; 4 - необязательный

Рисунок 11 - Архитектура подводной сенсорной связи

На рисунке 12 показана архитектура UWASN, которая разработана путем объединения архитектуры подводных устройств и архитектуры подводной акустической связи.

image012.jpg

1 - UWA-DTN-GW; 2 - поверхность; 3 - UWA-GW; 4 - UWA-CH; 5 - UWA-SNode; 6 - динамическая ad-hoc сеть; 7 - кластер; 8 - акустическая связь; 9 - ретрансляционный узел; 10 - UUV; 11 - движущийся шлюз; 12 - фиксированный шлюз

Рисунок 12 - Архитектура подводной акустической сенсорной сети

8.2 CRA с точки зрения сетевой связности

8.2.1 Физический уровень UWA

Характеристики физического уровня UWA (UWA-PHY) включают рабочую полосу частот, интенсивность звуковой волны, схему модуляции и канальное кодирование. Уровень UWA-PHY действует как интерфейс между физическим акустическим каналом канального уровня UWA с использованием акустического оборудования и встроенным программным обеспечением. Уровень UWA-PHY должен содержать PLME. Для вызова функций управления уровнями PLME предлагает интерфейсы служб управления уровнями, а также поддерживает базу данных управляемых объектов, относящуюся к уровню UWA-PHY. Такая база данных называется информационной базой физического уровня (PHY IB). Уровень UWA-PHY предлагает два вида служб, к которым обращается точка доступа к службе (SAP): служба управления уровнем UWA-PHY, доступ к которой осуществляется через PLME-SAP; и служба данных уровня UWA-PHY, доступ к которой осуществляется через PLDE-SAP [2]. См. рисунок 13.

image013.jpg

Рисунок 13 - Типовая модель уровня UWA-PHY

8.2.2 Канальный уровень UWA

Канальный уровень UWA (UWA-DL) отвечает за подводное соединение и управление акустическими каналами. Уровень UWA-DL должен содержать MLME. Для вызова функций управления уровнями MLME предлагает интерфейсы служб, а также поддерживает базу данных для управления объектами, относящимися к уровню UWA-DL. Такая база данных называется информационной базой канального уровня (MAC IB). Уровень UWA-DL предлагает два вида служб, к которым обращается SAP: служба данных MAC, доступ к которой осуществляется с помощью MLDE-SAP; и служба управления, доступ к которой осуществляется через MLME-SAP. Уровень UWA-DL имеет такие преимущества, как синхронизация времени, управление каналами, управление маяками, передача АСК на основе кадров, объединение и разделение сетей [3]. См. рисунок 14.

image014.jpg

Рисунок 14 - Типовая модель уровня UWA-DL

8.2.3 Сетевой уровень UWA

Сетевой уровень UWA (UWA-NWK) предоставляет соответствующий интерфейс служб между канальным уровнем UWA и пакетным уровнем UWA. Уровень UWA-NWK теоретически должен содержать NLME и сущность данных NLDE. MLDE-SAP и уровень UWA-NWK обеспечивают передачу данных и службу адресации через NLDE-SAP и службы управления NLME-SAP и MLME-SAP. NLME выполняет административные задачи с использованием NLDE. NLME также поддерживает информационную базу сетевого уровня (NWK IB). См. рисунок 15.

image015.jpg

Рисунок 15 - Типовая модель уровня UWA-NWK

Уровень UWA-NWK отвечает за определение путей передачи между UWA-SNode и UWA-GW. Длительные задержки распространения должны быть устранены данным уровнем.

8.2.4 Пакетный уровень UWA

Пакетный уровень UWA (UWA-BUN) преобразует блоки данных в один или несколько блоков PDU, называемых "пакетами", или "пакетным слоем", или "подводным пакетом", которые передаются UWA-SNode. Идея состоит в том, чтобы связать "подводные пакетные слои" таким образом, чтобы важная информация могла быть упакована вместе с уменьшением числа двусторонних соединений, в особенности при большом периоде двустороннего соединения. Пакеты содержат начальную временную метку, полезный указатель, назначение службы и общую длину. Уровень UWA-BUN обеспечивает принятие решений по маршрутизации и расписанию.

Уровень UWA-BUN обеспечивает соответствующий интерфейс служб между уровнем UWA-NWK и уровнем UWA-APS. Уровень UWA-BUN должен содержать сущность управления пакетного уровнями (BLME) и сущность данных пакетного уровня (BLDE). UWA-BLDE-SAP предоставляет службу преобразования пакетов через BLDE. BLME выполняет административные задачи, используя BLDE. BLME также поддерживает информационную базу пакетного уровня (BUN IB), которая используется для маршрутизации при хранении и пересылке [3] [4]. См. рисунок 16.

image016.jpg

Рисунок 16 - Типовая модель уровня UWA-BUN

8.2.5 Прикладной уровень UWA

Прикладной подуровень поддержки предоставляет интерфейс между пакетным уровнем UWA и прикладным уровнем UWA или сетевым уровнем UWA и прикладным уровнем UWA через общий набор служб. Прикладной уровень UWA (UWA-APS) должен содержать сущность управления прикладного уровня (APSME) и сущность данных прикладного уровня (APSDE). APSDE предоставляет службу передачи данных с помощью APSDE-SAP, которая сохраняет данные в информационной базе прикладного уровня (APS IB) [3] [5]. См. рисунок 17.

image017.jpg

Рисунок 17 - Типовая модель уровня UWA-APS

Целями прикладного уровня являются:

- обеспечение протоколом управления сетью, который создает информацию о программном и аппаратном обеспечении нижних уровней, понятную для приложений управления;

- обеспечение языка для запросов к UWASN;

- разрешение задач и объявление данных и событий.

8.2.6 Функциональные модули

Модули могут связываться друг с другом с помощью периферийных интерфейсов с использованием модуля интерфейса датчика. С точки зрения архитектуры подводного устройства существует четыре вида модулей:

а) модуль служб: поддерживает различные службы, предоставляемые подводному устройству. Например, диспетчер задач предназначен для управления задачами, диспетчер питания - для управления питанием, а диспетчер сжатия - для соответствующей обработки данных;

б) модуль микроконтроллера: содержит ЦПУ или контроллер, соединенный с UWA-SNode через схему интерфейса датчика. Модуль микроконтроллера получает информацию по UWA-SNode, сохраняет информацию во встроенной памяти, обрабатывает информацию и, управляя акустическим модемом, передает информацию в новый UWA-SNode [5];

в) модуль интерфейса датчика: поддерживает различные периферийные интерфейсы для связи между модулями;

г) модуль связи: поддерживает различные технологии связи, такие как акустические, CDMA и RF. Например, подводный сенсорный узел может использовать акустическую связь, а подводный наземный шлюз может использовать радиосвязь и/или сотовую связь.

8.2.7 Функциональные сущности

Система связи UWASN разделена на пять уровней:

а) прикладной уровень UWA обеспечивает прикладные процессы для обмена данными. Этот уровень содержит функциональные возможности для различных областей применения, например, мониторинг окружающей среды, предотвращение стихийных бедствий и водные приложения;

б) пакетный уровень UWA передает пакеты между прикладным уровнем и сетевым уровнем. Передача пакетов проводится с использованием промежуточного хранения (Store and Forward), что обеспечивает сегментацию данных для экономии энергии;

в) сетевой уровень UWA является промежуточной системой, которую обычно называют "маршрутизатором". Он используется для выполнения маршрутизации уровня, локализации, генерации пакетов и направления к управлению связью между подводными устройствами;

г) канальный уровень UWA обеспечивает механизмы контроля доступа к каналу между несколькими подводными устройствами. Он также отвечает за поиск и исправление ошибок, которые могут возникнуть на физическом уровне UWA [6];

д) физический уровень UWA устанавливает, поддерживает и освобождает физические соединения для передачи битов в подводной среде передачи.

На рисунке 18 показаны функциональные сущности и связанные с ними функциональные возможности, образующие подводную акустическую сенсорную сеть.

image018.jpg

1 - обязательный; 2 - необязательный

Рисунок 18 - Функциональные сущности UWASN

В таблице 3 приведены описания функциональных сущностей.

Таблица 3 - Функциональная модель и описания UWASN

Функциональные сущности

Описание

Исполнительные устройства

Исполнительное устройство содержит модуль приведения в движения, который отвечает за перемещение или управление подводным сенсорным узлом

Управление питанием

Управляет механизмами экономии энергии в подводной беспроводной акустической сенсорной сети

Драйверы аппаратного обеспечения

Управление драйверами аппаратного обеспечения энергоэффективных передатчиков для подводной беспроводной акустической связи

Генерация PHY-кадров

Кадр PHY состоит из методов кодирования и модуляции [3]

Обнаружение и обработка ошибок

Подуровень UWA-MAC управляет технологиями обработки и обнаружения ошибок

Управление МАС-функциями

Управление функциями MAC отвечает за поддержание синхронизации времени между подводными устройствами, сканирование каналов и управление питанием

Генерация МАС-кадров

MAC обрабатывает кадр MAC, MSDU и MMDU. Кадр MAC охватывает заголовок MAC, MSDU, нижний колонтитул MAC и значение проверки целостности

Управление расписанием

Управляет расписанием энергосбережения и управляет связью между подводными сенсорными узлами, назначая временные интервалы

Обработка данных

Использует алгоритмы обработки данных/сигналов для извлечения запрошенной или полезной информации из данных датчиков и метаданных. Алгоритмы извлечения информации включают в себя совместную обработку информации (например, слияние данных, извлечение признаков, агрегацию данных и представление данных)

Управление маршрутизацией

Управляет различными алгоритмами маршрутизации для подводной связи

Управление локализацией

Управляет различными технологиями определения локализации подводных сенсорных узлов в подводной связи

Генерация пакетов

Сетевой уровень UWA генерирует пакеты в соответствии с свойствами подводной среды, такими как ограниченная полоса пропускания и скорость передачи данных

Управление группами/кластеризация

Управляет кластерной сетью для подводной связи. Кластеризация используется для параллельной обработки, распределения нагрузки между подводными сенсорными узлами и отказоустойчивости

Сетевое кодирование

UWASN использует концепцию сетевого кодирования для повышения пропускной способности и обеспечения избыточности для устранения ошибок

Управление адресами

Подводные сенсорные узлы имеют уникальные адреса. Управление адресами управляет механизмами привязки уникального адреса к МАС-адресу

Согласие хранителя на получение UWA-пакета

Отправляется кандидатом-хранителем после подтверждения согласия на приемку пакета

Сегментация

Пакетный уровень UWA делит пакет на более мелкие сегменты, чтобы максимизировать вероятность того, что каждый из них будет доставлен в правильный пункт назначения

Пересылка данных

После получения подводного пакета от узла-источника данная сущность направляет пакет в узел-адресат с помощью промежуточных узлов

Получение хранителем UWA-пакета

После получения пакета, данная сущность отправляет пакет на узел назначения посредством передачи хранителя

Постоянное хранение

После получения данных пакетный уровень UWA сохраняет данные до тех пор, пока соединение не будет восстановлено (если канал связи со следующим переходом недоступен)

Удаление хранителем пакета передачи

Удаление пакета, когда по истечении времени

Адаптер уровня конвергенции (CLA)

CLA несут блоки данных протокола UWA-DTN (UWA-Bundles)

Управление потоками

Для управления потоками данных между соседними уровнями

Управление ошибками

Проверяет ошибки между подводными конечными устройствами

Ретрансляция

Предоставляет механизм повторной передачи потерянных пакетов

Управление сеансами

Позволяет устанавливать и управлять сессиями между подводными устройствами

Управление устройствами

Управляет устройствами в домене измерений, включая питание, системные параметры, идентификацию и встроенное программное обеспечение/прошивки в устройствах

Управление сетью

Управляет топологией сети, таблицей маршрутизации, информацией о конфигурации, производительностью и перенастраивает информацию о сети

Управление питанием

Отвечает за минимизацию энергопотребления, например, использование спящих режимов и контроль энергопотребления между подводными устройствами

Управление синхронизацией времени

Отвечает за синхронизацию между подводными устройствами, например, за синхронизацию спящих режимов, оптимизацию трехмерной топологии и агрегацию данных

Управление службами

Управляет службами, предоставляемыми подводными сенсорными узлами и подводными шлюзами, включая регистрацию служб, обнаружение служб, описание служб, анализ служб и очередь обработки служб

Управление безопасностью

Управляет безопасностью связи и данных, включая аутентификацию, авторизацию, шифрование и управление ключами

Приложения

Различные пользователи приложения используют данные подводного датчика для различных целей

Другие

Другие для расширенной функциональности каждого уровня

Таблица 4 показывает взаимосвязь функциональных и физических сущностей UWASN.

Таблица 4 - Взаимосвязь между функциональными и физическими сущностями UWASN

Функциональные сущности

Физические сущности

Подводные

Наземные

UWA-SNode

UWA-GW

UWA-СН

UUV

Ретрансляционный узел

Аккумулятор

Акустический модем

Сеть доступа

Магистральная сеть

Драйверы аппаратного обеспечения

+

+

+

+

-

-

-

-

-

Управление PHY-функцией

+

+

+

+

-

-

+

-

-

Управление энергопитанием

+

-

+

-

-

+

-

-

-

Управление RX/TX

+

+

+

+

+

-

+

-

-

Обработка данных

+

+

+

+

+

-

+

-

-

Управление расписанием

-

+

+

+

-

-

-

-

-

Генерация МАС-кадров

+

+

+

+

-

-

-

-

-

Управление МАС-функцией

-

+

+

-

-

-

-

-

-

Управление группами/ кластеризация

+

+

-

-

-

-

-

-

-

Генераций пакетов

+

+

+

+

-

-

-

-

-

Управление локализацией

-

-

-

+

+

-

-

-

-

Пересылка данных

-

+

+

+

+

-

-

+

+

Передача пакета хранителем

-

+

-

-

-

-

-

-

-

Сегментация

-

+

-

-

-

-

-

-

-

Передача данных

-

+

+

+

+

-

+

+

+

Сетевое кодирование

-

+

-

-

+

-

-

-

-

Управлением маршрутизацией

-

+

+

+

+

-

-

+

+

Приложения

-

+

-

+

-

-

-

-

-

Управление устройствами

+

+

+

+

+

-

-

-

-

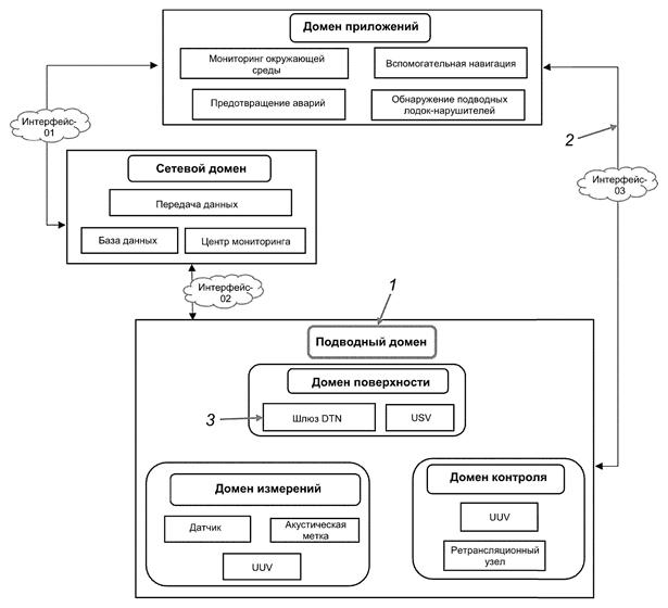
9 Типовая информационная архитектура (IRA)

9.1 Высокоуровневое представление IRA

На рисунке 19 показана типовая информационная архитектура UWASN с сущностями и интерфейсами между ними. Описания сущностей представлены в таблице 5.

image019.jpg

1 - домен; 2 - двухсторонний канал связи, интерфейс для данных/информации и/или физический интерфейс; 3 - сущность

Рисунок 19 - Типовая информационная архитектура UWASN

Таблица 5 - Типовая информационная архитектура UWASN (UWASN IRA)

Домены UWASN

Сущности домена

Сетевой домен

Магистраль.

Спутник

Домен приложений

Мониторинг окружающей среды.

Вспомогательная навигация.

Предотвращение аварий

Подводный домен

Домен поверхности:

- шлюз DTN.

Домен измерений:

- датчик;

- метки (акустическая, PIT).

Домен контроля:

- UUV;

- ретрансляционный узел

Интерфейсы (между сущностями)

Описание

Домен приложений

Сетевой домен

Интерфейс-01: интерфейс между доменом приложений и сетевым доменом

Сетевой домен

Подводный домен

Интерфейс-02: интерфейс между сетевым доменом и подводным доменом

Подводный домен

Домен приложений

Интерфейс-03: интерфейс между подводным доменом и доменом приложений

Типовая информационная архитектура ориентирована на приложения UWASN, такие как мониторинг окружающей среды, вспомогательная навигация, предотвращение аварий и обнаружение подводных лодок-нарушителей.

9.2 IRA с точки зрения информационной службы

9.2.1 Общие положения

Представление информационной службы состоит из трех уровней согласно рисунку 20.

image020.jpg

Рисунок 20 - Архитектура информационной службы

9.2.2 Уровень сбора информации

Основной целью уровня сбора информации является сбор данных с помощью сенсорных узлов, а затем обработка этих данных с помощью AUV, подводных шлюзов и т.д. Несколько AUV, ROV или UUV, оснащенных датчиками, могут осуществлять осмотр подводных ресурсов. Многие научные, промышленные и военные приложения используют такие данные в наземной окружающей среде для предотвращения стихийных бедствий, проведения морских исследований и проведения тактического наблюдения.

9.2.3 Уровень доставки информации

Наземный шлюз DTN (UWA-GW) получает данные датчиков и передает их на базовую станцию с помощью различных технологий сетей доступа, таких как GPRS, CDMA или спутниковая связь.

9.2.4 Уровень приложений и служб

Архитектура передачи состояния представления (REST) использует технику клиент-сервер. Домен приложения собирает соответствующие данные датчиков из сети и затем сохраняет их в базе данных. Различные пользователи могут получить доступ к данным в базе данных.

9.2.5 Представление информационного домена

Представление информационного домена включает в себя три домена: домен приложений, сетевой домен и подводный домен. Подводный домен разделен на три домена: домен поверхности, домен измерений и домен контроля в соответствии с рисунком 21.

image021.jpg

Рисунок 21 - Представление информационного домена

Домен приложения и сетевой домен взаимодействуют с помощью архитектуры REST. Домен приложения запрашивает информацию, а сетевой домен предоставляет информацию, которую он в свою очередь получает из подводного домена. Домен поверхности, домен измерений и домен контроля являются компонентами подводного домена. Домен поверхности собирает данные из подводного домена и передает их в сетевой домен. Домен контроля использует UUV и ретрансляционные узлы для сбора и управления акустическими данными. Домен измерений использует датчики для получения данных, затем они передаются через акустическую связь.

9.2.6 Представление службы информации

Представление службы информации предоставляет подробное представление домена UWASN согласно рисунку 22.

Представление службы информации включает сбор подводной информации, информационные запросы, получение информации, приложения и службы. Служба информации домена приложения включает мониторинг окружающей среды, мониторинг качества воды в режиме реального времени, вспомогательную навигацию, мониторинг состояния рыбы в режиме реального времени и обнаружение подводных лодок-нарушителей. Представление службы информации сетевого домена включает CDMA, спутниковую и CSMA связь для передачи информации между доменом приложения и подводным доменом. Представление службы информации подводного домена состоит из домена поверхности, домена контроля и домена измерений. Домен поверхности использует движущиеся и фиксированные шлюзы для преобразования информации из радиочастотной в акустическую и из акустической в радиочастотную. Домен контроля получает информацию от подводных кластерных и динамических ad-hoc сетей. Домен измерений использует сенсорные узлы для получения подводной информации.

image022.jpg

Рисунок 22 - Представление подводной службы информации

Приложение ДА
(справочное)

Сведения о соответствии ссылочных национальных стандартов международным стандартам, использованным в качестве ссылочных в примененном международном стандарте

Таблица ДА.1

Обозначение ссылочного национального стандарта

Степень соответствия

Обозначение и наименование ссылочного международного стандарта

ПНСТ 519-2021 (ИСО/МЭК 29182-2:2013)

MOD

ISO/IEC 29182-2:2013 "Информационные технологии. Сенсорные сети. Типовая архитектура для сенсорных сетей (SNRA). Часть 2. Словарь и терминология"

ПНСТ 521-2021 (ИСО/МЭК 30140-1:2018)

MOD

ISO/IEC 30140-1:2018 "Информационные технологии. Подводная акустическая сеть (UWASN). Часть 1. Общие положения и требования"

Примечание - В настоящей таблице использовано следующее условное обозначение степени соответствия стандартов:

- MOD - модифицированные стандарты.

Библиография

[1]

Jurdak R., Antonio G., Gregory M. Design considerations for deploying underwater sensor networks. Sensor Technologies and Applications, 2007, pp. 227-32

[2]

Akyildiz I.F., Vuran M.C. Wireless sensor networks. Vol. 4. John Wiley & Sons, 2010

[3]

Wehrle K., Gunes M., Gross J., eds. Modeling and tools for network simulation. Springer Science & Business Media, 2010

[4]

Pereira P.R. et al. From delay-tolerant networks to vehicular delay-tolerant networks. IEEE Communications Surveys. 2012, 4 pp. 1166-1182

[5]

Akyildiz F., Dario P., Melodia T. Underwater acoustic sensor networks: research challenges. Ad Hoc Netw. 2005, 3 pp. 257-279

[6]

ИСО/МЭК 29182-1

Информационные технологии. Эталонная архитектура для сенсорных сетей. Часть 1. Общий обзор и требования (Information technology - Sensor networks: Sensor Network Reference Architecture (SNRA) - Part 1: General overview and requirements)

Самые популярные документы

Яндекс.Метрика