ПНСТ 370-2019 АВТОМАТИЗИРОВАННЫЕ СИСТЕМЫ ДИСТАНЦИОННОГО УПРАВЛЕНИЯ МАНЕВРОВЫМИ ЛОКОМОТИВАМИ. ОБЩИЕ ТЕХНИЧЕСКИЕ ТРЕБОВАНИЯ
Remote control automated systems for switching lokomotives. General specifications
ОКС 45.060.10
Срок действия - с 1 марта 2020 г.
до 1 марта 2023 г.
Предисловие
1 Разработан Акционерным обществом "Научно-исследовательский и конструкторско-технологический институт подвижного состава" (АО "ВНИКТИ")
2 Внесен Техническим комитетом по стандартизации ТК 45 "Железнодорожный транспорт"
3 Утвержден и введен в действие Приказом Федерального агентства по техническому регулированию и метрологии от 13 ноября 2019 г. N 47-пнст
4 Федеральное агентство по техническому регулированию и метрологии не несет ответственности за патентную чистоту настоящего стандарта. Патентообладатель может заявить о своих правах и направить в национальный орган по стандартизации аргументированное предложение о внесении в настоящий стандарт поправки для указания информации о наличии в стандарте объектов патентного права и патентообладателе
Настоящий стандарт распространяется на автоматизированные системы дистанционного управления маневровыми локомотивами, использующими передачу данных по радиоканалу с помощью переносных и/или стационарных терминалов управления локомотивом и соответствующие уровню автоматизации GOA1 1).
──────────────────────────────
1) См. [1].
──────────────────────────────
В настоящем стандарте использованы нормативные ссылки на следующие стандарты:
ГОСТ 2.601 Единая система конструкторской документации. Эксплуатационные документы
ГОСТ 2.602 Единая система конструкторской документации. Ремонтные документы
ГОСТ 12.1.004 Система стандартов безопасности труда. Пожарная безопасность. Общие требования
ГОСТ 12.1.044 Система стандартов безопасности труда. Пожаровзрывобезопасность веществ и материалов. Номенклатура показателей и методы их определения
ГОСТ 12.2.007.0 Система стандартов безопасности труда. Изделия электротехнические. Общие требования безопасности
ГОСТ 19.101 Единая система программной документации. Виды программ и программных документов
ГОСТ 19.105 Единая система программной документации. Общие требования к программным документам
ГОСТ 14254 (IEC 60529:2013) Степени защиты, обеспечиваемые оболочками (код IP)
ГОСТ 15150 Машины, приборы и другие технические изделия. Исполнения для различных климатических районов. Категории, условия эксплуатации, хранения и транспортирования в части воздействия климатических факторов внешней среды
ГОСТ 30429 Совместимость технических средств электромагнитная. Радиопомехи индустриальные от оборудования и аппаратуры, устанавливаемых совместно со служебными радиоприемными устройствами гражданского назначения. Нормы и методы испытаний
ГОСТ 33326 Кабели и провода для подвижного состава железнодорожного транспорта. Общие технические условия
ГОСТ 33435-2015 Устройства управления, контроля и безопасности железнодорожного подвижного состава. Требования безопасности и методы контроля
ГОСТ 33436.3-1 (IEC 62236-3-1:2008) Совместимость технических средств электромагнитная. Системы и оборудование железнодорожного транспорта. Часть 3-1. Железнодорожный подвижной состав. Требования и методы испытаний
ГОСТ 33436.3-2 (IEC 62236-3-2:2008) Совместимость технических средств электромагнитная. Системы и оборудование железнодорожного транспорта. Часть 3-2. Железнодорожный подвижной состав. Аппаратура и оборудование. Требования и методы испытаний
ГОСТ 34009 Средства и системы управления железнодорожным тяговым подвижным составом. Требования к программному обеспечению.
ГОСТ 34076 Нормы и правила оснащения железнодорожного подвижного состава средствами радиосвязи и помехоподавляющими устройствами
ГОСТ Р 52931 Приборы контроля и регулирования технологических процессов. Общие технические условия
ГОСТ Р МЭК 61508-2 Функциональная безопасность систем электрических, электронных, программируемых электронных, связанных с безопасностью. Часть 2. Требования к системам
Примечание - При пользовании настоящим стандартом целесообразно проверить действие ссылочных стандартов в информационной системе общего пользования - на официальном сайте Федерального агентства по техническому регулированию и метрологии в сети Интернет или по ежегодному информационному указателю "Национальные стандарты", который опубликован по состоянию на 1 января текущего года, и по выпускам ежемесячного информационного указателя "Национальные стандарты" за текущий год. Если заменен ссылочный стандарт, на который дана недатированная ссылка, то рекомендуется использовать действующую версию этого стандарта с учетом всех внесенных в данную версию изменений. Если заменен ссылочный стандарт, на который дана датированная ссылка, то рекомендуется использовать версию этого стандарта с указанным выше годом утверждения (принятия). Если после утверждения настоящего стандарта в ссылочный стандарт, на который дана датированная ссылка, внесено изменение, затрагивающее положение, на которое дана ссылка, то это положение рекомендуется применять без учета данного изменения. Если ссылочный стандарт отменен без замены, то положение, в котором дана ссылка на него, рекомендуется применять в части, не затрагивающей эту ссылку.
3.1 В настоящем стандарте приведены следующие термины с соответствующими определениями:
3.1.1 оперативный персонал: Работники, осуществляющие автоматизированное управление локомотивом и контроль за обеспечением безопасности (машинист, составитель и др.).
3.1.2 нарушение работоспособности: Частичная или полная невозможность выполнения заданных функций с параметрами, установленными в технических условиях на автоматизированную систему дистанционного управления маневровым локомотивом.
3.1.3 абсолютный приоритет: Первоочередное обслуживание команд более высокого класса, при котором обслуживание команд более низкого класса должно быть прервано.
3.2 В настоящем стандарте применены следующие сокращения:
АЛСН - автоматическая локомотивная сигнализация непрерывного типа;
АСДУ МЛ - автоматизированная система дистанционного управления маневровым локомотивом;
ЗИП - запасные части, инструмент и принадлежности;
КЛУБ - комплексное локомотивное устройство безопасности;
ЛТ - локомотивный терминал;
MB - диапазон метровых волн;
МАЛС - маневровая автоматическая локомотивная сигнализация;
НТ - носимый терминал;
СТ - стационарный терминал;
ПО - программное обеспечение;
ПЭВМ - персональная электронно-вычислительная машина.
4.1 Общие требования
4.1.1 АСДУ МЛ относят к автоматизированному управлению локомотивом в режиме "без участия машиниста", при котором обеспечение безопасности отправления, движения, остановки, прицепки или отцепки локомотива должно выполняться и контролироваться оперативным персоналом или автоматически по командам внешней системы управления.
4.1.2 АСДУ МЛ (кроме НТ, СТ и антенн) должна эксплуатироваться в кабине машиниста и кузове локомотива в условиях умеренного климата. Оборудование, устанавливаемое непосредственно в кабине машиниста, должно иметь климатическое исполнение У3 по ГОСТ 15150 (нижнее значение предельной рабочей температуры - минус 40 °С, верхнее значение предельной рабочей температуры - плюс 55 °С). Оборудование, устанавливаемое в кузове локомотива, должно иметь климатическое исполнение У2 по ГОСТ 15150 (нижнее значение предельной рабочей температуры - минус 50 °С, верхнее значение предельной рабочей температуры - плюс 60 °С).
НТ должен эксплуатироваться вне кузова локомотива и иметь климатическое исполнение У1 по ГОСТ 15150 (нижнее значение предельной рабочей температуры - минус 50 °С, верхнее значение предельной рабочей температуры - плюс 65 °С).
Антенны должны эксплуатироваться вне кузова локомотива и помещений и иметь климатическое исполнение У1 по ГОСТ 15150 (нижнее значение предельной рабочей температуры - минус 50 °С, верхнее значение предельной рабочей температуры - плюс 65 °С).
СТ должен эксплуатироваться в закрытых помещениях при нормальных условиях воздействия внешней окружающей среды по ГОСТ Р 52931 (климатическое исполнение В2, при нижнем значении рабочей температуры - 5 °С, верхнем значении рабочей температуры - 40 °С).
4.2 Требования к структуре и режимам функционирования
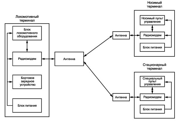
4.2.1 В состав АСДУ МЛ должны входить НТ, ЛТ и дополнительно, при необходимости, СТ.
ЛТ должен состоять из:
- блока локомотивного оборудования;
- радиомодема;
- локомотивного блока питания;
- бортового зарядного устройства;
- стационарного зарядного устройства;
- антенны.
НТ должен состоять из:
- носимого пульта управления;
- радиомодема;
- аккумулятора;
- блока питания;
- антенны.
СТ должен состоять из:
- специального пульта управления;
- радиомодема;
- сетевого блока питания;
- антенны.
4.2.2 Типовая схема организации взаимодействия блоков АСДУ МЛ приведена на рисунке 1.
Рисунок 1
4.2.3 АСДУ МЛ должна выполнять следующие функции:
- осуществлять управление локомотивом в режимах тяги, торможения, прицепки и отцепки локомотива к вагону (от вагона);
- передачу с НТ, СТ на ЛТ по радиоканалу управляющих команд;
- прием ЛТ управляющих команд от НТ и СТ;
- формирование и передачу по интерфейсным каналам связи ЛТ команд управления для системы управления локомотива в соответствии с принимаемыми от НТ или СТ командами;
- передачу от ЛТ на НТ и СТ информации о положении реверсора, позиции контроллера машиниста, ступени торможения, скорости движения, превышении скорости движения, состоянии локомотива (исправности);
- фиксацию передаваемой и принимаемой информации в энергонезависимой памяти ЛТ;
- передачу от ЛТ подтверждения принятых команд на НТ (СТ);
- подтверждения бдительности оперативного персонала при управлении с СТ, НТ.
4.2.4 ЛТ может являться составной частью системы управления маневрового локомотива. При этом подтверждение передаваемых и принимаемых данных осуществляется штатными средствами системы управления локомотива.
4.2.5 АСДУ МЛ должна осуществлять управление тяговым приводом локомотива за счет подачи команд в систему управления локомотива.
4.2.6 АСДУ МЛ должна осуществлять управление торможением локомотива за счет подачи команд в систему управления пневматическими тормозами локомотива. При этом АСДУ МЛ должна передавать в систему управления пневматическими тормозами заданную ступень торможения, а система управления тормозами должна передавать в АСДУ МЛ реализованную ступень торможения.
4.2.7 АСДУ МЛ должна обеспечивать передачу команды в схему локомотива на сброс нагрузки и остановку локомотива с применением пневматического торможения и запрет на включение режима тяги в случаях:
- потери сигнала радиосвязи между ЛТ и НТ (СТ) и невосстановлении его в течение интервала времени более 5 с;
- неисправности электрической схемы локомотива, приводящей к невозможности его функционирования;
- потери бдительности оперативного персонала;
- потери НТ ориентации в пространстве (функция контроля падения "Man-Down" - функция "упавший человек");
- запрещающего показания напольных или локомотивных светофоров (при наличии соответствующей информации от системы безопасности локомотива МАЛС, АЛСН, КЛУБ и др.);
- угрозы нарушения допустимой скорости движения, заданной с СТ, НТ или внешней системы управления.
4.2.8 АСДУ МЛ должна обеспечивать проверку бдительности машиниста (составителя) подачей звукового и светового сигнала на НТ (СТ) в интервале времени от 20 до 30 с (не реже). Допускается изменение интервала контроля бдительности оперативного персонала при применении средств контроля электрической активности кожи, электрической активности мозга, и др.
4.2.9 Конструкцией должно быть предусмотрено удобство управления с помощью НТ, включая управление одной рукой.
4.2.10 Конструкция НТ должна обеспечивать предотвращение от случайного нажатия органов управления оперативным персоналом.
4.2.11 Конструкция органов управления НТ должна обеспечивать защиту электрических контактов от попадания влаги и пыли, устойчивую работу в условиях низких температур и видимость органов управления в темное время суток.
4.2.12 Конструкцией НТ должна быть предусмотрена возможность сохранения заряда аккумуляторных батарей для непрерывной работы продолжительностью не менее 8 ч.
4.2.13 Местонахождение оперативного персонала с НТ в режиме дистанционного управления должно определяться в кабине, на площадке, на подножке, за пределами локомотива. Максимальное удаление оперативного персонала с НТ от локомотива в режиме дистанционного управления должно составлять не менее 1,2 км. Связь между локомотивом, оборудованным АСДУ МЛ и СТ должна быть обеспечена в зоне покрытия всей станции.
4.2.14 АСДУ МЛ должна выполнять функции контроля скорости движения локомотива, предупреждать превышение скорости движения выше допустимой, осуществлять индикацию на НТ (СТ) о превышении скорости выше допустимой, установленной правилами технической эксплуатации [2], техническо-распорядительными актами железнодорожных станций, временными ограничениями, положением локомотива на маршруте, выполняемыми технологическими операциями.
4.2.15 АСДУ МЛ должна осуществлять информационное взаимодействие с системами верхнего уровня управления локомотивом (МАЛС, MSR-32 и т.п.).
4.2.16 АСДУ МЛ должна взаимодействовать с системой управления локомотива, предоставлять, принимать и использовать полученные команды без изменений их функциональности и производительности.
4.2.17 При работе локомотива в режиме дистанционного управления обязателен приоритет управления от СТ перед НТ. Для всех видов терминалов должны быть предусмотрены команды с абсолютным приоритетом для предотвращения аварийных ситуаций.
4.2.18 АСДУ МЛ должна работать без помех совместно с другими системами в рамках данной транспортной сети (инфраструктура, поезда) и обладать помехозащищенностью от внешних помех, создаваемых работающим оборудованием как самого локомотива, так и локомотивов, двигающихся по соседним путям в режиме рекуперативного торможения в случаях использования электровозов в качестве маневровых локомотивов для обеспечения отсутствия аварийных ситуаций и сбоев в их работе в соответствии с ГОСТ 33436.3-1 и с ГОСТ 33436.3-2.
4.2.19 Индустриальные помехи, создаваемые АСДУ МЛ, не должны превышать норм, установленных ГОСТ 30429.
4.2.20 АСДУ МЛ должна соответствовать ГОСТ 34076 в части электромагнитной совместимости радиосредств, требований к помехоподавляющим устройствам железнодорожного подвижного состава, нормам и правилам оснащения средствами радиосвязи.
4.2.21 При одновременной работе нескольких систем дистанционного управления АСДУ МЛ на одном участке должно быть обеспечено отсутствие взаимных помех (применение адресного кодирования).
При одновременной работе нескольких локомотивов, оборудованных АСДУ МЛ на одном участке, не допускается принятие управляющих сигналов от одного НТ (СТ) двумя и более локомотивами одновременно.
4.2.22 АСДУ МЛ в случае отказа не должна создавать аварийных режимов на локомотиве (потери работоспособности основной системы управления).
4.2.23 Сборочные единицы, однотипные детали (носимые терминалы, зарядные устройства, аккумуляторы и т.п.) и комплект ЗИП АСДУ МЛ должны быть взаимозаменяемы.
4.3 Требования к системам связи
4.3.1 Для передачи информации и команд управления в АСДУ МЛ (ЛТ, НТ и СТ) должны использоваться радиомодемы (радиостанции) цифровой связи, разрешенные к применению на железнодорожном транспорте.
4.3.2 Допускается использование диапазонов MB, GSM-R и LTE (LTE-R).
4.3.3 Режимы работы: симплексный - для диапазона MB, дуплексный - для диапазонов GSM-R и LTE.
4.3.4 АСДУ МЛ должна работать в диапазоне частот:
- для диапазона MB от 146 до 174 МГц;
- для диапазона GSM-R от 876 до 880 МГц и от 921 до 925 МГц;
- для диапазона LTE от 1785 до 1805 МГц.
4.3.5 Допустимая задержка при передаче информации не более 100 мс - для диапазонов MB и LTE(R) и не более 500 мс - для диапазона GSM-R.
4.3.6 Вероятность появления ошибки при передаче информации должна составлять не более 10 -3.
4.3.7 Вероятность подавления передаваемой информации - не более 10 -2.
4.3.8 Скорость передаваемой информации на менее 9,6 кБит/сек.
4.4 Требования к программному обеспечению
4.4.1 Программная документация АСДУ МЛ должна быть разработана в объеме, определенном ГОСТ 19.101 и оформлена в соответствии с требованиями ГОСТ 19.105.
4.4.2 ПО системы АСДУ МЛ должно включать в себя: системное ПО; прикладное ПО; сервисное ПО.
4.4.3 Системное ПО должно обеспечивать полноценное функционирование прикладного и сервисного ПО, осуществлять доступ к системным ресурсам и каналам ввода/вывода. Если используется системное ПО сторонних производителей, то оно должно быть лицензированным.
4.4.4 Системное ПО АСДУ МЛ должно обеспечивать процедуру записи и хранения данных, выполненных операций по каждому объекту со сроком хранения, установленным в соответствии с требованиями заказчика.
4.4.5 Прикладное ПО должно иметь модульную структуру и быть совместимым с ПО других интеллектуальных систем посредством применения согласованных протоколов обмена информацией по интерфейсной шине. Выбор языка программирования для прикладного ПО осуществляет разработчик, исходя из аппаратного обеспечения и требований к выполняемым алгоритмам.
4.4.6 Для тестирования прикладного ПО системы АСДУ МЛ должны быть использованы аппаратные средства, позволяющие проверить ПО по всем реализуемым функциям, или их имитатор на ПЭВМ с описанием подтверждения корректности работы имитатора.
4.4.7 Модули прикладного ПО АСДУ МЛ, выполняющие функции защиты и диагностики, должны обеспечивать выполнение таких функций как аварийно-предупредительная сигнализация, быстрый поиск неисправностей, контроль технического состояния.
4.4.8 Прикладное ПО АСДУ МЛ по требованию заказчика должно пройти экспертизу на отсутствие недекларируемых возможностей.
4.4.9 Требования к функциональной безопасности АСДУ МЛ должны соответствовать ГОСТ Р МЭК 61508-2.
4.4.10 ПО АСДУ МЛ подлежит оценке соответствия требованиям безопасности информации в соответствии с [3] и [4].
4.4.11 ПО АСДУ МЛ должно соответствовать требованиям ГОСТ 34009, ГОСТ 33435-2015 (пункт 5.1.3 в части, касающейся ПО).
4.4.12 Сервисное ПО АСДУ МЛ должно быть предназначено для отладки и адаптации процедур и алгоритмов в процессе внедрения и последующего контроля функционирования АСДУ МЛ в процессе эксплуатации.
4.5 Требования надежности
4.5.1 Средняя наработка на отказ АСДУ МЛ должна быть не менее 50 000 ч. Критерием отказа АСДУ МЛ является нарушение его работоспособности.
4.5.2 Рекомендуемый срок службы АСДУ МЛ - не менее 20 лет.
4.5.3 Срок сохраняемости АСДУ МЛ в упаковке предприятия-изготовителя со дня изготовления до начала использования по назначению должен быть не менее 3 лет, при этом общий срок хранения до начала использования по назначению и срок использования по назначению не должен превышать рекомендуемого срока службы.
4.5.4 Средняя трудоемкость восстановления АСДУ МЛ с использованием одиночного комплекта ЗИП должна быть не более 1 нормо-часа.
4.5.5 Техническое обслуживание, текущие и заводские ремонты АСДУ МЛ при установке на локомотив должны проводиться в сроки, установленные эксплуатационными документами на локомотив.
4.6 Комплектность
В комплект поставки АСДУ МЛ должна входить:
- аппаратная часть с необходимыми монтажными частями;
- эксплуатационная документация по ГОСТ 2.601 (руководство по эксплуатации и паспорт);
- ремонтная документация по ГОСТ 2.602;
- электронный носитель с ПО;
- запасные части в соответствии с ведомостью ЗИП.
5.1 АСДУ МЛ должна обслуживаться персоналом, имеющим квалификационную группу по электробезопасности не ниже третьей в соответствии с [5], допуск к работе на электроустановках с напряжением до 1000 В и изучившим техническую и эксплуатационную документацию на АСДУ МЛ.
5.2 По способу защиты от поражения электрическим током АСДУ МЛ должна соответствовать классу 01 по ГОСТ 12.2.007.0.
5.3 Степень защиты АСДУ МЛ (кроме НТ), обеспечиваемая оболочкой от проникновения твердых предметов (включая защиту людей от доступа к опасным частям и защиту электрооборудования внутри оболочки от попадания посторонних твердых предметов) и от проникновения воды (защиту электрооборудования внутри оболочки от вредных воздействий в результате проникновения воды), должна соответствовать группе не менее IP21 по ГОСТ 14254.
Степень защиты НТ, обеспечиваемая оболочкой, должна соответствовать группе не менее IP54 по ГОСТ 14254.
5.4 Пожарная безопасность конструкции АСДУ МЛ должна соответствовать требованиям ГОСТ 12.1.004.
5.5 В конструкции АСДУ МЛ должны применяться негорючие и трудногорючие материалы по ГОСТ 12.1.044.
5.6 Провода и кабели, применяемые в конструкции АСДУ МЛ, должны соответствовать требованиям ГОСТ 33326.
Библиография
|
[1] |
МЭК 62290-1 (2014) |
Железные дороги. Управление городским транспортом и системы команд/регулирования. Часть 1. Принципы и фундаментальные концепции системы |
|
[2] |
Правила технической эксплуатации железных дорог Российской Федерации. Утверждены приказом Министерства транспорта Российской Федерации от 21 декабря 2010 г. N 286 | |
|
[3] |
Федеральный закон N 187-ФЗ от 26 июля 2017 г. "О безопасности критической информационной инфраструктуры Российской Федерации" | |
|
[4] |
Федеральный закон от 27 декабря 2002 г. N 184-ФЗ "О техническом регулировании" | |
|
[5] |
Правила технической эксплуатации электроустановок потребителей. Утверждены приказом Минэнерго России от 13 января 2003 г. N 6 | |


