ПНСТ 439-2020 (ИСО/МЭК 30182:2017) ИНФОРМАЦИОННЫЕ ТЕХНОЛОГИИ. УМНЫЙ ГОРОД. СОВМЕСТИМОСТЬ ДАННЫХ
Information technology. Smart city. Data interoperability
ОКС 13.020.20
35.240.99
Срок действия - с 1 января 2021 г.
до 1 января 2024 г.
Предисловие
1 Подготовлен Акционерным обществом "Всероссийский научно-исследовательский институт сертификации" (АО "ВНИИС") и Акционерным обществом "Российская венчурная компания" (АО "РВК") на основе собственного перевода на русский язык англоязычной версии стандарта, указанного в пункте 4
2 Внесен Техническим комитетом по стандартизации ТК 194 "Кибер-физические системы"
3 Утвержден и введен в действие Приказом Федерального агентства по техническому регулированию и метрологии от 18 августа 2020 г. N 48-пнст
4 Настоящий стандарт является модифицированным по отношению к международному стандарту ИСО/МЭК 30182:2017 "Концептуальная модель умного города. Руководство по созданию модели совместимости данных" (ISO/IEC 30182:2017 "Smart city concept model - Guidance for establishing a model for data interoperability", MOD) путем изменения отдельных фраз (слов, значений показателей, ссылок), включения структурных элементов, которые выделены в тексте курсивом. Внесение указанных технических отклонений направлено на учет потребностей национальной экономики Российской Федерации.
Наименование настоящего стандарта изменено относительно наименования указанного международного стандарта для приведения в соответствие с ГОСТ Р 1.5-2012 (пункт 3.5).
Сопоставление структуры настоящего стандарта со структурой указанного международного стандарта приведено в дополнительном приложении ДА
5 Некоторые элементы настоящего стандарта могут быть объектами патентных прав. Международная организация по стандартизации (ИСО) не несет ответственности за установление подлинности каких-либо или всех таких патентных прав
Введение
Отличительным свойством умных городов является совместимость компонентов городских систем. Настоящий стандарт определяет концептуальную модель совместимости и предоставляет рекомендации для обеспечения совместимости данных, создаваемых, используемых и управляемых в различных секторах города, с пользой для жителей и в сотрудничестве с ними.
Данные могут трансформировать возможности города, обеспечивая принятие обоснованных решений и развитие систем и услуг.
Данные часто маркируются с использованием языка и терминов сектора, в котором они были собраны при предоставлении услуги. Например, в секторе здравоохранения используются понятия пациента и лечения, в социальных услугах - понятие клиента, в секторе образования - понятия обучающегося и образовательной программы, в секторе транспорта - понятия пассажира и плана поездки.
В каждом секторе используются собственные модели и терминологии, которые позволяют обнаруживать и понимать данные в этом секторе, но формируют барьер для совместимости с другими секторами.
Концептуальная модель умного города (SCCM) определяет общую структуру понятий и взаимосвязей, которая может быть использована для описания данных из любого сектора. В приложении А приведен пример составления SCCM из терминов концептуальной модели медицинской информатики. Составление SCCM из терминов различных секторов обеспечивает обнаружение и обмен данными одной и той же сущности в различных источниках.
Для обмена данными в масштабе города требуется не только совместимость, обеспечиваемая SCCM. Должны быть учтены соответствие, приватность, защищенность, целостность, доступность и качество данных. Законодательство в области защиты данных и в области использования персональных данных может повлиять на структурные взаимосвязи между данными для обмена из разных систем. Указанные вопросы выходят за рамки настоящего стандарта.
Критически важно, чтобы лица, ответственные за принятие решений, участвовали в разработке экосистемы данных для развития города. В текущей инфраструктуре наборы данных обычно создаются организацией для одной конкретной цели, и в этом случае потенциал вторичного использования данных не раскрывается.
Настоящий стандарт предназначен для содействия обсуждению между лицами, ответственными за принятие решений в различных секторах, и специалистами по строительству и проектированию городских систем и услуг. Компоненты SCCM позволяют выяснять, в каких различных секторах данные примерно одинаковы, или из их взаимосвязи может быть извлечена польза. На протяжении долгого использования SCCM будет повышаться осведомленность о данных, что позволит открывать и повторно использовать дополнительные значения данных в их первоначальном виде или в виде извлеченных знаний.
Каждый город использует собственный подход к организации данных с учетом приоритетов и потребностей города, участвующих учреждений и людей. Общегородская экосистема данных на основе SCCM, объединяющая данные из многих источников, может обеспечить повторное использование данных для улучшения обслуживания и получения знаний о качестве жизни городских жителей.
Настоящий стандарт предназначен для расширения текущего использования данных и исследования повторного использования данных в качестве ресурса для развития систем и услуг. Разработка экосистемы на основе совместимости данных важна не только в городах, но и везде, где множество организаций предоставляет множество услуг множеству сообществ в пределах одной территории.
SCCM предполагает, что в городе присутствуют структурированные, полуструктурированные и неструктурированные данные и они могут быть смоделированы с использованием представленных понятий.
Для обмена данными в городе требуются четыре ключевых типа представления:
- операционное представление, которое изучает характеристики таких сущностей, как здания, население и организации, и использует данные для повышения их ценности для города;
- критическое представление: мониторинг инцидентов и текущих ситуаций в режиме реального времени с участием всех соответствующих организаций из разных секторов, которые работают вместе для достижения желаемого результата или реагирования;
- аналитическое представление: исследование экосистемы данных для определения закономерностей, корреляций и прогнозов. Это позволяет разрабатывать или внедрять системы и услуги, оценивать воздействие предлагаемых изменений в системах и услугах или выявлять проблемы и возможности для города;
- стратегическое представление: глобальное рассмотрение результатов, связанных со стратегическими целями, решениями и планами.
SCCM актуальна как для открытых данных, передаваемых по открытой лицензии, так и для закрытых данных, где обеспечивается защищенность и приватность контента. Когда применяется одна и та же концептуальная модель, становится возможным отслеживать статистику, проводить аналитику на основе оперативных данных и наблюдать влияние стратегических решений.
На рисунке 1 представлены четыре представления в городе. Расположение представлений указывает не на иерархию, а на то, что представления могут быть сохранены и использованы различными способами. Рисунок отражает изменчивый, постоянно развивающийся характер данных в городе. На рисунке представлен ряд понятий SCCM и их использование для получения представления.

Рисунок 1 - Различные представления умного города
Настоящий стандарт определяет такие категории данных, как:
- ПОКАЗАТЕЛЬ. Например: Общественный транспорт города должен обеспечивать примерно 0,5 миллиона поездок в день.
- ПРЕДПОЛОЖЕНИЕ. Например:
а) прирост населения города к 2031 году может составлять 150 000 человек;
б) к 2031 году спрос на поездки в общественном транспорте может возрасти до 4 миллионов поездок в день.
- ЦЕЛЬ:
а) меньшее число машин на дорогах по сравнению с текущим показателем несмотря на значительный рост населения;
б) система общественного транспорта, которая позволяет людям легко и быстро добраться до всех районов города;
в) более безопасные дороги для пешеходов и велосипедистов.
Доступ к данным с помощью SCCM позволяет городским организациям сотрудничать, например, формировать стратегическое представление путем обмена такими категориями данных, как ПРЕДПОЛОЖЕНИЕ или ЦЕЛЬ.
Стратегическое представление может использовать операционное представление от датчиков в городе, такое как данные о средней скорости движения в определенном месте за определенный период времени. Такие данные будут представлены в SCCM как: НАБЛЮДЕНИЕ средних скоростей (СОСТОЯНИЕ) движения (АБСТРАКТНЫЙ ОБЪЕКТ) в месте (МЕСТОПОЛОЖЕНИЕ).
Для получения критического представления может использоваться поток сообщений в социальных сетях, который после обработки может содержать такие записи с данными о локациях пользователя, как:
- "@городХ застрял в пробке на час в центре города" создано в пятницу 20 июля 15:20:00 +0000 2014;
- "@городХ где автобус #застрял" создано в пятницу 20 июля 15:20:54 +0000 2014;
- "@городХ снова негде парковаться!" создано в пятницу 20 июля 15:21:03 +0000 2014.
В сообщениях могут быть использованы определенные маркеры или хэштеги, чтобы городские жители могли внести вклад в критическое представление города.
После анализа тональности текста в потоке сообщений критическое представление в SCCM будет представлено как: Число пассажиров (СООБЩЕСТВО), которые недовольны (ПОКАЗАТЕЛЬ).
В основе умного города лежит обмен данными для пользы всех заинтересованных сторон. Данные могут использоваться как в режиме реального времени, например от датчиков и устройств отслеживания, так и при разработке долгосрочных планов по улучшению благополучия городских жителей и предприятий.
Традиционный подход к обмену данными требует создания индивидуальных соглашений для каждой инициативы с наличием передачи данных. При необходимости организации обмениваться данными со многими источниками требуется множество соглашений, взаимосвязей, форматов данных и словарей.
Умный город включает организации во всех секторах и обеспечивает обмен данными на основе общей структуры значений и последовательном использовании идентификаторов и классификаций. Умные города имеют следующие преимущества:
- снижение затрат вследствие устранения необходимости повторного сбора и проверки данных;
- интегрированные городские системы и услуги, управляемые данными;
- общее понимание потребностей сообществ;
- общие цели, совместно разработанные и подтвержденные с использованием данных;
- вовлеченные и задействованные городские жители и сообщества;
- прозрачность в принятии решений;
- разработка моделей партнерства;
- инновации, совместно создаваемые предприятиями и сообществами;
- улучшение качества жизни городских жителей.
Настоящий стандарт определяет концептуальную модель умного города (SCCM), которая обеспечивает совместимость компонентов систем умного города путем согласования онтологии, используемых в различных секторах. SCCM включает в себя:
- понятие (например, ОРГАНИЗАЦИЯ, МЕСТОПОЛОЖЕНИЕ, СООБЩЕСТВО, ЭЛЕМЕНТ, ПОКАЗАТЕЛЬ, СЛУЖБА, РЕСУРС);
- взаимосвязь между понятиями (например, ОРГАНИЗАЦИЯ имеет РЕСУРСЫ, СОБЫТИЕ происходит в МЕСТОПОЛОЖЕНИИ).
SCCM не заменяет существующие модели, а составляет родительскую модель из локальных и позволяет рассматривать данные новым и объединенным способом.
Настоящий стандарт предназначен для организаций, которые предоставляют услуги городскому населению и управляют полученными данными, а также для лиц, ответственных за принятие решений в городах.
SCCM актуальна в случаях, когда множество организаций предоставляют множество услуг множеству сообществ в пределах одного местоположения.
Настоящий стандарт не определяет стандарты данных для каждого понятия SCCM и не рекомендует источники идентификаторов и классификаций для составления SCCM.
SCCM разработана для передачи значения данных. SCCM не предоставляет концепции для описания метаданных набора данных, например, валидности и происхождения данных.
Настоящий стандарт относится к семантической совместимости, т.е. определению значения данных из различных источников. Настоящий стандарт не затрагивает другие ограничения совместимости, например, указанные в 4.2.
В настоящем стандарте применены следующие термины с соответствующими определениями:
2.1 категория (category): Классификация объектов путем использования одной или нескольких общих характеристик.
2.2 класс (class): Конкретизация понятия с общими свойствами, которое может быть шаблоном для определенной структуры данных.
2.3
|
понятие (concept): Единица знаний, создаваемая уникальной комбинацией характеристик. [ГОСТ Р ИСО/МЭК 11179-2-2012, пункт 3.10] |
2.4 концептуальная модель (concept model): Набор понятий и взаимосвязей между ними, независимые от проектирования или реализации, для описания предметной области.
2.5 совместимость данных (data interoperability): Совместимость в отношении создания, значения, вычисления, использования, передачи и обмена данными.
Примечание - Адаптировано из [1], подпункт 3.21.12.4.
2.6
|
набор данных (dataset): Идентифицируемая совокупность данных. Пример - Целое, вещественное, логическое, строка, данные и GM_Point. Примечание - Тип данных определяется термином, например, "целое". [Адаптировано из ГОСТ Р 57668-2017 (ИСО 19115-1:2014), пункт 4.3] |
2.7 направленный граф (directed graph): Диаграмма, в которой понятия представлены в виде узлов, взаимосвязи - в виде ребер между узлами и направление ребер определяется взаимосвязью.
2.8 сущность (entity): Любой конкретный или абстрактный объект.
2.9 идентификатор (identifier): Лингвистически независимая последовательность символов, способная однозначно и постоянно идентифицировать соответствующий объект.
Примечание - Адаптировано из [2], пункт 4.1.5.
2.10
|
функциональная совместимость/интероперабельность (interoperability): Способность систем обмениваться услугами и пользоваться обмениваемыми услугами таким образом, чтобы обеспечивалось их совместное эффективное функционирование. [ГОСТ Р ИСО 37100-2018, статья 3.6.3] |
2.11 онтология (ontology): Формальное представление явлений области обсуждения с помощью базового словаря с определениями и аксиомами, что позволяет задавать однозначный смысл и описывать явления и их взаимосвязи.
Примечание - Адаптировано из [3], пункт 4.1.26.
2.12 взаимосвязь (relationship): Способ соединения двух понятий.
2.13 сектор (sector): Класс организаций, выполняющих сопряженные функции.
2.14 умный город (smart city): Инновационный город, который внедряет комплекс технических решений и организационных мероприятий, направленных на достижение максимально возможного в настоящее время качества управления ресурсами и предоставления услуг, в целях создания устойчивых благоприятных условий проживания и пребывания, деловой активности нынешнего и будущих поколений.
Примечания
1 Эти условия касаются экономических, социальных, культурных и природоохранных аспектов.
2 Адаптировано из [4], пункт 4.1.26.
2.15
|
область обсуждения (universe of discourse): Совокупность конкретных или абстрактных вещей, относящихся к области реального мира, которые выбраны в соответствии с интересом, который они представляют для системы, подлежащей моделированию, и ее окружением. [ГОСТ Р ИСО 15531-1-2008, пункт 3.6.50] |
В настоящем стандарте применено следующее сокращение:
SCCM - концептуальная модель умного города (Smart City Concept Model).
SCCM может быть использована:
- для каталогизации хранилищ данных из разных организаций с целью обнаружения и повторного использования данных;
- обеспечения идентификаторами и классификациями в качестве справочной информации для каждого понятия;
- согласования стандартов данных для различных понятий;
- использования наборов данных из других секторов;
- создания локальной экосистемы данных для использования различными организациями и людьми в городе.
Настоящий стандарт рассматривает семантическую совместимость, т.е. определение значений данных из разных секторов. Существуют также другие аспекты обеспечения совместимости данных в рамках умного города. Для обеспечения совместимости данных должны быть учтены аспекты, представленные в таблице 1.
|
Аспект |
Описание |
|
Приватность |
Соответствие требованиям прав человека и защиты данных при работе с данными, касающимися людей |
|
Защищенность |
Защита данных от случайного или злонамеренного уничтожения и несанкционированного доступа |
|
Целостность |
Предотвращение повреждения данных при обработке, копировании, обработке и передаче данных |
|
Доступность |
Степень, в которой данные должны быть постоянно доступны для достижения цели. Аспект имеет важное значение для систем реального времени. Доступность может быть рассмотрена по отношению к нормальному режиму и/или восстановлению после аварии |
|
Качество |
Характеристики данных, такие как полнота, валидность, согласованность, своевременность, точность, воспроизводимость и допускаемая погрешность. Качество данных должно учитываться при рассмотрении возможности их повторного использования для новых целей |
|
Происхождение |
Прослеживаемость данных от сбора до каждого преобразования, анализа и интерпретации |
Понятие определяет тип сущности. Понятие в SCCM может быть недостаточным для описания фрагмента данных, но может стать основой для обмена данными.
Каждое понятие выбрано с точки зрения актуальности при описании данных обмена и с точки зрения применимости в разных секторах.
Каждое понятие включает:
- название;
- определение, достаточное для рассмотрения, соответствует ли сущность понятию;
- примечания по использованию понятия, где применимо;
- примеры классов, которые соответствуют понятию.
Взаимосвязь определяет, как связаны два понятия при описании данных.
Понятия и взаимосвязи в SCCM применяются ко всем секторам и данным по всему городу.
Взаимосвязи в SCCM не являются исчерпывающими, т.е. понятие может быть связано с другим понятием. Взаимосвязи в SCCM выбраны для иллюстрации общих шаблонов, которые встречаются во многих секторах.
SCCM представляет понятия и взаимосвязи в виде направленных графов (рисунок 2).

Рисунок 2 - Пример направленного графа
SCCM определяет направленный граф для каждого понятия и все взаимосвязи для него (рисунок 3).

Рисунок 3 - Пример направленного графа для понятия
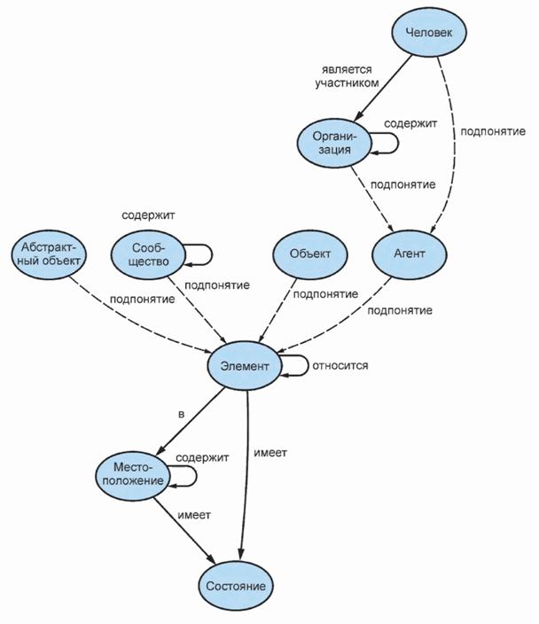
Некоторые понятия определяются как подпонятия других понятий. Взаимосвязи понятия действительны для его подпонятий (рисунок 4). Взаимосвязи подпонятий показаны пунктирными линиями.

Рисунок 4 - Пример подпонятий
Некоторые понятия SCCM созданы для представления группы или выбора понятий и предназначены для уменьшения количества взаимосвязей. Например, понятие АГЕНТ сочетает в себе понятия ЧЕЛОВЕК и ОРГАНИЗАЦИЯ, что позволяет указывать одну взаимосвязь для обоих понятий (рисунок 5).

Рисунок 5 - Пример группового понятия
При рассмотрении всей SCCM число понятий и взаимосвязей может быть огромным, что увеличивает сложность сопоставления данных с SCCM. SCCM содержит ряд представлений, в которых выбрано небольшое число понятий и взаимосвязей для демонстрации сценария обмена данными.
Могут быть созданы дополнительные представления путем выбора понятий и взаимосвязей SCCM.
Набор данных - это множество элементов данных с некоторой повторяющейся структурой.
Когда набор данных сопоставляется с SCCM, он может быть связан с другими данными и предоставлен в распоряжение организаций и людей за пределами исходного сектора.
Первым шагом сопоставления набора данных с SCCM является идентификация отдельных сущностей. Данные из других источников могут ссылаться на ту же сущность. На рисунке 6 приведен пример набора данных.
|
Номер ситуации |
Ссылка на фонарный столб |
Расположение |
Дата сообщения |
Сообщившее лицо |
Неисправность |
|
1234 |
ab123 |
Снаружи дома 10 по улице X |
03.04.2014 |
Иванов А.А. |
Мигание фонаря |
Рисунок 6 - Пример набора данных с сообщениями о неисправностях фонарных столбов
В указанном примере есть сущности для:
- ситуации;
- фонарного столба;
- расположения фонарного столба;
- сообщения о неисправности;
- лица, сообщающего о неисправности;
- состояния фонарного столба.
Сопоставление данных сущностей с SCCM представлено в таблице 2.
|
Сущность |
Понятие |
|
Ситуация |
СИТУАЦИЯ |
|
Фонарный столб |
ОБЪЕКТ |
|
Расположение |
МЕСТОПОЛОЖЕНИЕ |
|
Сообщение |
СОБЫТИЕ |
|
Лицо, сообщившее о неисправности |
ЧЕЛОВЕК |
|
Состояние |
СОСТОЯНИЕ |
Понятия SCCM не раскрывают полностью значение данных. Значение и структура сущностей в наборах данных полностью определяются в такой модели данных, как класс. При сопоставлении классов с SCCM становится возможным считывать одни и те же или связанные данные в наборах данных.
Для сущностей одного класса организация может использовать набор кодов для уникальной идентификации отдельного экземпляра (например, элемент "ссылка на фонарный столб" в подразделе 6.1). Использование непротиворечивых кодов во многих наборах данных позволяет организации объединить данные, которые ссылаются на одну и ту же сущность.
Организация может создавать собственные коды или повторно использовать коды из другой организации, в частности, если другая организация является исчерпывающим источником информации для данного класса сущностей. Например, если орган регистрации предоставляет идентификационный номер для каждой компании, то считается исчерпывающим источником такой информации.
Коды являются идентификаторами, когда они могут быть использованы для именования отдельного экземпляра сущности.
При согласовании городом общих идентификаторов для типа сущности различные организации могут обмениваться данной информацией. Например, использование общих идентификаторов для фонарных столбов может объединить данные о:
- использовании энергии;
- несчастных случаях;
- неисправностях.
Категории предоставляют набор терминов, которые могут быть использованы для группировки вещей по типу сущности (например, по типу состояния здоровья). Использование непротиворечивых категорий типов сущностей позволяет организациям формировать группы данных, статистику и извлекать знания.
SCCM предлагает набор понятий, которые могут быть использованы для организации и продвижения непротиворечивого использования идентификаторов и категорий по всему городу. Организации могут публиковать типы сущностей, которые описывают данные как класс.
Список основных понятий приведен в таблице 3. Понятия подробно описаны в разделе 8.
|
Название |
Определение |
Чьим подпонятием является |
|
СВОДКА |
Множество элементов данных, связанных с СОБЫТИЯМИ и ЭЛЕМЕНТАМИ, хранение которых осуществляет АГЕНТ |
АБСТРАКТНЫЙ ОБЪЕКТ |
|
СОГЛАШЕНИЕ |
Согласованная договоренность между понятиями АГЕНТОВ относительно порядка действий |
АБСТРАКТНЫЙ ОБЪЕКТ |
|
ПРЕДПОЛОЖЕНИЕ |
Прогнозируемое или предполагаемое СОСТОЯНИЕ |
СОСТОЯНИЕ |
|
ЗДАНИЕ |
Сооружение, созданное человеком, с фиксированным или временным МЕСТОПОЛОЖЕНИЕМ, предназначенное для пребывания ЧЕЛОВЕКА или других ОБЪЕКТОВ |
ОБЪЕКТ |
|
СИТУАЦИЯ |
Множество элементов информации для записи истории СОБЫТИЙ, инициированных по запросу СЛУЖБЫ |
АБСТРАКТНЫЙ ОБЪЕКТ |
|
СООБЩЕСТВО |
Группа ЛЮДЕЙ и/или ОРГАНИЗАЦИЙ, которые имеют общие характеристики, такие как МЕСТОПОЛОЖЕНИЕ, обстоятельства и т.д. |
ЭЛЕМЕНТ |
|
РЕШЕНИЕ |
Утверждение или заключение, принятое после рассмотрения |
АБСТРАКТНЫЙ ОБЪЕКТ |
|
СОБЫТИЕ |
Явление, которое произошло или может произойти |
- |
|
ФУНКЦИЯ |
НАБОР СЛУЖБ |
НАБОР |
|
МЕТОД |
Предопределенная процедура или последовательность шагов, предназначенных для достижения ЦЕЛИ |
АБСТРАКТНЫЙ ОБЪЕКТ |
|
ОБЪЕКТ |
Физический ЭЛЕМЕНТ |
ЭЛЕМЕНТ |
|
ЦЕЛЬ |
Достижение, необходимое АГЕНТУ |
АБСТРАКТНЫЙ ОБЪЕКТ |
|
НАБЛЮДЕНИЕ |
СОБЫТИЕ, во время которого записывается СОСТОЯНИЕ |
СОБЫТИЕ |
|
ОРГАНИЗАЦИЯ |
Группа ЛЮДЕЙ с коллективной целью |
АГЕНТ |
|
ЧЕЛОВЕК |
Отдельный индивид |
АГЕНТ |
|
МЕСТОПОЛОЖЕНИЕ |
Географическая или виртуальная часть пространства |
- |
|
ПЛАН |
Список шагов с указанием времени и РЕСУРСОВ для достижения ЦЕЛИ |
АБСТРАКТНЫЙ ОБЪЕКТ |
|
ПРАВИЛО |
Явное или подразумеваемое предписание или принцип, регулирующий поведение или процедуру в конкретной области деятельности |
АБСТРАКТНЫЙ ОБЪЕКТ |
|
СЛУЖБА |
Способность выполнять один или несколько МЕТОДОВ |
АБСТРАКТНЫЙ ОБЪЕКТ |
|
СОСТОЯНИЕ |
Обстоятельство или положение ЭЛЕМЕНТА в определенный момент времени |
АБСТРАКТНЫЙ ОБЪЕКТ |
|
ЦЕЛЕВОЕ СОСТОЯНИЕ |
Требуемое СОСТОЯНИЕ |
СОСТОЯНИЕ |
Групповые понятия используются для представления группы или выбора понятий и предназначены для уменьшения числа взаимосвязей. Предпочтительно использовать основные понятия при отображении набора данных в SCCM, однако возможны случаи, когда данные относятся к более чем одному понятию, в этом случае используется групповое понятие. Например, набор данных о СОБЫТИЯХ платежа относится к получателю платежа, который может быть ЧЕЛОВЕКОМ или ОРГАНИЗАЦИЕЙ, и в этом случае используется групповое понятие АГЕНТ.
В таблице 4 приведен список групповых понятий. Понятия подробно определены в разделе 8.
|
Наименование |
Определение |
Чьим подпонятием является |
|
АБСТРАКТНЫЙ ОБЪЕКТ |
Существующий в мысли или как идея, но не имеющий физического существования |
ЭЛЕМЕНТ |
|
АГЕНТ |
ЭЛЕМЕНТ, чаще всего ЧЕЛОВЕК или ОРГАНИЗАЦИЯ, предоставляющий СЛУЖБЫ или принимающий участие в СОБЫТИИ |
ЭЛЕМЕНТ |
|
НАБОР |
Группировка ЭЛЕМЕНТОВ согласно определению АГЕНТА, которая должна совместно управляться или работать |
АБСТРАКТНЫЙ ОБЪЕКТ |
|
ЭЛЕМЕНТ |
Отдельная статья или блок, который может являться частью списка, коллекции или набора |
- |
|
РЕСУРС |
ЭЛЕМЕНТ, который может быть использован АГЕНТОМ для получения пользы |
- |
6.6.1 Время
Время не является понятием SCCM, но применимо к каждому утверждению с использованием SCCM.
Дата, время, длительность и интервалы могут характеризовать данные для многих понятий и могут описывать взаимосвязи, например:
- ЧЕЛОВЕК имеет дату рождения;
- ЧЕЛОВЕК находится в МЕСТОПОЛОЖЕНИИ в течение определенного периода времени.
6.6.2 Роль
Роль не является понятием SCCM и вместо этого реализуется через взаимосвязи, которые связывают ЭЛЕМЕНТЫ с СОБЫТИЯМИ, СИТУАЦИЯМИ и СВОДКАМИ.
SCCM включает представления, в которых было выбрано небольшое число понятий и взаимосвязей для иллюстрации сценариев обмена данными в городе.
Полный список взаимосвязей модели представлен в приложении В.
На рисунке 7 показано представление ЭЛЕМЕНТА.

Рисунок 7 - Представление ЭЛЕМЕНТА
Город содержит ЭЛЕМЕНТЫ, на которые могут ссылаться данные многих организаций. При согласовании городом общего идентификатора ЭЛЕМЕНТА различные организации могут предоставить информацию об ЭЛЕМЕНТЕ.
ЭЛЕМЕНТ может быть ОБЪЕКТОМ, таким как фонарный столб, ЗДАНИЕ или дорога, а также:
- ОРГАНИЗАЦИЕЙ, такой как местный совет или поставщик энергии;
- ЧЕЛОВЕКОМ, например, резидентом или пользователем услуги;
- СООБЩЕСТВОМ, таким как жители пригородной зоны или семьи с низким доходом.
SCCM содержит для них подпонятия ЭЛЕМЕНТА. Взаимосвязи, определенные для ЭЛЕМЕНТА, действительны для подпонятий.
Город ссылается на нефизические вещи, такие как услуга, контракт, решение или случай. Такие нефизические вещи также являются ЭЛЕМЕНТАМИ, и SCCM использует понятие АБСТРАКТНОГО ОБЪЕКТА для их группировки. SCCM определяет ряд дополнительных подпонятий внутри АБСТРАКТНОГО ОБЪЕКТА.
ЭЛЕМЕНТ может быть связан с МЕСТОПОЛОЖЕНИЕМ. Хотя АБСТРАКТНЫЕ ОБЪЕКТЫ не имеют физического существования, они также могут быть связаны с МЕСТОПОЛОЖЕНИЕМ (например, для описания их охвата).
МЕСТОПОЛОЖЕНИЕ используется для описания географического положения или области. МЕСТОПОЛОЖЕНИЯ могут быть описаны точно с указанием координат и границ или менее точно с указанием названия местности.
ЭЛЕМЕНТЫ и МЕСТОПОЛОЖЕНИЯ могут иметь ряд СОСТОЯНИЙ на протяжении времени. СОСТОЯНИЕ может быть описано субъективно с точки зрения наблюдателя (например, состояние здания плохое), количественно (например, температура комнаты) или в виде статистики (например, индекс материальной депривации).
Совместное использование информации о СОСТОЯНИИ ЭЛЕМЕНТОВ в умном городе позволяет принимать решения в режиме реального времени или утверждать ПЛАНЫ для внесения изменений в СОСТОЯНИЯ.
Рисунок 8 показывает представление НАБОРА.

Рисунок 8 - Представление НАБОРА
ЭЛЕМЕНТЫ группируются в НАБОР для совместного управления или работы с ними. Примерами НАБОРОВ являются жилищный фонд, автопарк, люки, дороги, реестры договоров. НАБОРЫ определяются АГЕНТАМИ.
НАБОРЫ позволяют определять, создавать и распространять списки ЭЛЕМЕНТОВ в масштабе города.
Хотя содержимое НАБОРОВ может представлять собой физические ЭЛЕМЕНТЫ, НАБОР является АБСТРАКТЫМ ОБЪЕКТОМ.
Так как НАБОР является подпонятием ЭЛЕМЕНТА, то он имеет СОСТОЯНИЕ.
На рисунке 9 показано представление СОБЫТИЯ.

Рисунок 9 - Представление СОБЫТИЯ
СОБЫТИЯ в городе могут включать:
- инцидент;
- измерение;
- изменение настроек;
- транзакция;
- использование услуги.
СОБЫТИЕ может быть связано к несколькими ЭЛЕМЕНТАМИ, которые играют роли в СОБЫТИИ. ЧЕЛОВЕК может иметь роль заявителя в одном СОБЫТИИ и роль пациента в другом СОБЫТИИ.
Все типы ЭЛЕМЕНТОВ могут играть роли в СОБЫТИИ, например:
- подсвечник как ОБЪЕКТ может быть орудием убийства в случае преступления;
- тендер в качестве АБСТРАКТНОГО ОБЪЕКТА может быть предметом СОБЫТИЯ подписания контракта.
СОБЫТИЯ происходят в течение определенного периода времени и могут привести к изменению СОСТОЯНИЯ ряда ЭЛЕМЕНТОВ. Например, обнаружение превышения скорости водителем может привести к лишению права вождения.
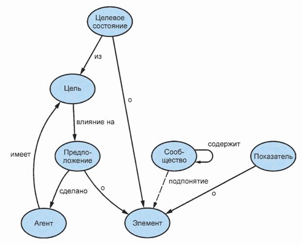
Рисунок 10 показывает представление ЦЕЛИ.

Рисунок 10 - Представление ЦЕЛИ
ОРГАНИЗАЦИИ и ЛЮДИ, устанавливая свои причины и намерения в отношении необходимых изменений, имеют ЦЕЛИ. Некоторые ЦЕЛИ являются долгосрочными, например:
- предоставление подходящего жилья;
- сокращение выбросов углерода;
- сокращение безработицы.
Другие ЦЕЛИ являются краткосрочными или должны обеспечиваться в режиме реального времени, например:
- оптимальное использование энергии в реальном времени;
- поддержание безопасного уровня воды.
Если ЦЕЛЬ может быть определена количественно, она может быть связана с рядом ЦЕЛЕВЫХ СОСТОЯНИЙ, которые являются наблюдаемыми СОСТОЯНИЯМИ задействованных ЭЛЕМЕНТОВ.
ЦЕЛИ могут влиять на все виды ЭЛЕМЕНТОВ. Представление ЦЕЛЕЙ показывает, что ЭЛЕМЕНТ может быть СООБЩЕСТВОМ, и, следовательно, ЦЕЛЬ касается благополучия данного СООБЩЕСТВА.
ЦЕЛИ могут быть установлены на основе ПРЕДПОЛОЖЕНИЙ, которые фиксируют прогнозируемое будущее СОСТОЯНИЕ одного или нескольких ЭЛЕМЕНТОВ. ЦЕЛЕВОЕ СОСТОЯНИЕ определяет изменение, на которое направлена ЦЕЛЬ.
Например:
- НАБОР: дома в аренду менее 20 тысяч рублей в месяц;
- ЦЕЛЕВОЕ СОСТОЯНИЕ: 10000 к 2022 году;
- ЦЕЛЬ: обеспечить адекватное доступное жилье;
- ПРЕДПОЛОЖЕНИЕ: 10000 семей будут нуждаться в доступном жилье к 2022 году.
ПОКАЗАТЕЛИ регулярно публикуются для отслеживания фактического СОСТОЯНИЯ ЭЛЕМЕНТА и могут быть использованы для оценки достигнутых ЦЕЛЕЙ.
На рисунке 11 показано представление НАБЛЮДЕНИЙ и реагирования.

Рисунок 11 - Представление НАБЛЮДЕНИЙ и реагирования
В городе может быть ряд автоматических СЛУЖБ, которые в режиме реального времени реагируют на наблюдаемые СОСТОЯНИЯ путем изменения настроек для восстановления оптимального СОСТОЯНИЯ.
Например, датчики и исполнительные устройства могут быть использованы для:
- управления транспортными потоками;
- контроля температуры;
- снижения потребления энергии.
SCCM представляет датчик как ОБЪЕКТ, который может быть связан с МЕСТОПОЛОЖЕНИЕМ. Представление наблюдений и реагирования определяет три этапа:
- определение ЦЕЛЕЙ и оптимального СОСТОЯНИЯ системы;
- считывание показаний датчиком;
- служба, реагирующая на входные значения путем изменения настроек.
На первом этапе система представляется как ЭЛЕМЕНТ, для которого определяется одно или несколько ЦЕЛЕВЫХ СОСТОЯНИЙ.
На втором этапе датчик проводит измерения системы, которые представлены как НАБЛЮДЕНИЕ, фиксирующее СОСТОЯНИЕ ЭЛЕМЕНТА.
На третьем этапе может быть сконфигурировано исполнительное или другое устройство для автоматической реакции на наблюдаемое СОСТОЯНИЕ путем изменения настроек.
Исполнительное устройство также является ОБЪЕКТОМ, который играет роль в СОБЫТИИ, меняющем СОСТОЯНИЕ. Изменение настроек является СЛУЖБОЙ, реализующей МЕТОД, который предоставляет АГЕНТ. При наступлении СИТУАЦИИ записывается журнал НАБЛЮДЕНИЙ и настроек.
Например:
- этап 1: для снижения потребления энергии (ЦЕЛЬ) устанавливается оптимальная температура (ЦЕЛЕВОЕ СОСТОЯНИЕ) помещения (ОБЪЕКТ);
- этап 2: датчик температуры (ОБЪЕКТ) измеряет (НАБЛЮДЕНИЕ) температуру (СОСТОЯНИЕ) помещения;
- этап 3: служба (СЛУЖБА) предписывает (СОБЫТИЕ) исполнительному устройству (ОБЪЕКТ) изменение настроек клапана (СОСТОЯНИЕ) радиатора (ОБЪЕКТ). Влияние изменений отслеживается с помощью дальнейших НАБЛЮДЕНИЙ, регистрируемых при наступлении СИТУАЦИИ.
На рисунке 12 показано преставление СЛУЖБЫ.

Рисунок 12 - Представление СЛУЖБЫ
Примерами СЛУЖБЫ являются:
- энергетическое обеспечение;
- сбор отходов;
- лицензирование;
- автомобильные парковки;
- удаление заброшенных транспортных средств.
СЛУЖБА является ответственностью ОРГАНИЗАЦИИ или ЧЕЛОВЕКА, т.е. АГЕНТА.
АГЕНТ, предоставляющий СЛУЖБУ, не обязательно совпадает с АГЕНТОМ, ответственным за СЛУЖБУ.
СЛУЖБА может быть использована СООБЩЕСТВОМ, например:
- городскими жителями;
- длительно безработными;
- пассажирами;
- семьями.
Поскольку СООБЩЕСТВО и СЛУЖБА являются подпонятиями ЭЛЕМЕНТА, их СОСТОЯНИЯ могут быть записаны с указанием времени. Для СЛУЖБЫ это позволяет записывать фактические значения и значения ЦЕЛЕВОГО СОСТОЯНИЯ для определения пропускной способности и производительности, например:
- количество заброшенных автомобилей, зарегистрированных за период времени;
- среднее время удаления заброшенного транспортного средства.
СЛУЖБА часто ограничена ПРАВИЛАМИ, такими как:
- законодательство;
- правомочность;
- условия и положения.
СЛУЖБА реализует один или несколько МЕТОДОВ, которые могут быть повторно использованы в других СЛУЖБАХ.
СЛУЖБЫ от многих АГЕНТОВ могут быть сгруппированы в ФУНКЦИИ. ФУНКЦИЯ является подпонятием НАБОРА.
ФУНКЦИЯ может перечислять СЛУЖБЫ, которые обслуживают определенное СООБЩЕСТВО, например, управление отходами (ФУНКЦИЯ) может содержать СЛУЖБЫ для сбора, переработки и утилизации отходов, и эти СЛУЖБЫ могут предоставляться различными ОРГАНИЗАЦИЯМИ в городе.
На рисунке 13 показано представление СИТУАЦИИ.

Рисунок 13 - Представление СИТУАЦИИ
СИТУАЦИЯ возникает при использовании СЛУЖБЫ.
Примерами СИТУАЦИИ являются:
- расследование преступления;
- заявка на планирование;
- устранение неисправности в сети.
СИТУАЦИЯ содержит СОБЫТИЯ, относящиеся к индивидуальному использованию СЛУЖБЫ до завершения СИТУАЦИИ.
Для некоторых СИТУАЦИЙ разрабатывается ПЛАН с расчетным временем и РЕСУРСАМИ на будущие СОБЫТИЯ.
АГЕНТ может поддерживать серию СВОДОК, которые содержат историю СОБЫТИЙ, относящихся к одному или нескольким ЭЛЕМЕНТАМ. Примерами СВОДОК являются:
- история болезни;
- история клиента;
- судимость;
- запись технического обслуживания здания.
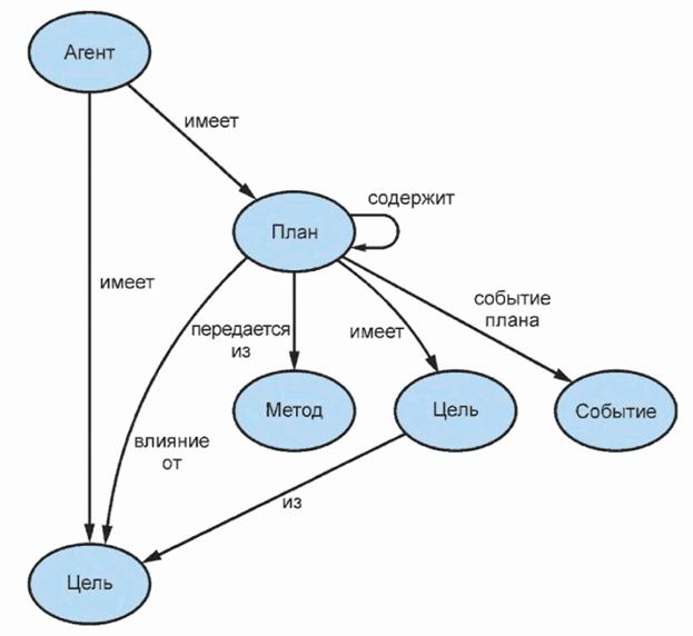
Рисунок 14 показывает представление ПЛАНА.

Рисунок 14 - Представление ПЛАНА
ПЛАН записывает шаги и точки принятия решений, которые применяются для достижения ЦЕЛЕВОГО СОСТОЯНИЯ ЭЛЕМЕНТА или МЕСТОПОЛОЖЕНИЯ как части ЦЕЛИ.
ПЛАН может быть получен из существующих МЕТОДОВ, которые были разработаны для достижения желаемого результата.
По мере принятия ПЛАНА происходят СОБЫТИЯ, в которых записываются фактические результаты по сравнению с запланированными.
Может проводиться поиск и отслеживание ПЛАНОВ от многих АГЕНТОВ, которые относятся к ЦЕЛЯМ для ЭЛЕМЕНТОВ или МЕСТОПОЛОЖЕНИЙ.

Рисунок 15 - Представление РЕСУРСОВ и РЕШЕНИЙ
РЕСУРС - это ЭЛЕМЕНТ, который может быть использован для извлечения пользы.
РЕСУРС выделяется СЛУЖБЕ или ПЛАНУ.
АГЕНТЫ принимают РЕШЕНИЯ об ЭЛЕМЕНТАХ, на которые влияют ЦЕЛИ. Может приниматься РЕШЕНИЕ о применении РЕСУРСА.
Город может привлечь заинтересованные стороны к принятию РЕШЕНИЙ, в частности к распределению РЕСУРСОВ по СЛУЖБАМ и ПЛАНАМ для достижения ЦЕЛЕЙ.
Определение: существующий в мысли или как идея, но не имеющий физического существования.
Примеры - страх перед преступностью, знание.
Взаимосвязи: см. рисунок 16.
Чьим подпонятием является: ЭЛЕМЕНТ.
Подпонятия:
- СВОДКА;
- СОГЛАШЕНИЕ;
- СИТУАЦИЯ;
- НАБОР;
- РЕШЕНИЕ;
- МЕТОД;
- ЦЕЛЬ;
- ПЛАН;
- ПРАВИЛО;
- СЛУЖБА.

Рисунок 16 - Взаимосвязи понятия АБСТРАКТНЫЙ ОБЪЕКТ
Определение: множество элементов данных, связанных с СОБЫТИЯМИ и ЭЛЕМЕНТАМИ, хранение которых осуществляет АГЕНТ.
Примечание - Это набор информации, относящейся к одному или нескольким СОБЫТИЯМ. У СОБЫТИЙ есть общий ЭЛЕМЕНТ в роли, и, таким образом, СВОДКА становится историей информации об этой роли.
Примеры - счет клиента в бизнесе, история здания, регулярные социальные выплаты заявителю, история болезни пациента, транзакции в бюджете.
Взаимосвязи: см. рисунок 17.
Чьим подпонятием является: АБСТРАКТНЫЙ ОБЪЕКТ.
Подпонятия:
- ОРГАНИЗАЦИЯ;
- ЧЕЛОВЕК.

Рисунок 17 - Взаимосвязи понятия СВОДКА
Определение: ЭЛЕМЕНТ, чаще всего ЧЕЛОВЕК или ОРГАНИЗАЦИЯ, предоставляющий СЛУЖБУ или принимающий участие в СОБЫТИИ.
Примечание - АГЕНТ используется для установления взаимосвязей, в которых тип ЭЛЕМЕНТА является ЧЕЛОВЕКОМ или ОРГАНИЗАЦИЕЙ.
Пример - поставщик.
Взаимосвязи: см. рисунок 18.
Чьим подпонятием является: ЭЛЕМЕНТ.
Подпонятия:
- ОРГАНИЗАЦИЯ;
- ЧЕЛОВЕК.

Рисунок 18 - Взаимосвязи понятия АГЕНТ
Определение: согласованная договоренность между АГЕНТАМИ относительно порядка действий.
Примеры - контракт, меморандум о взаимопонимании, код подключения.
Взаимосвязи: см. рисунок 19.
Чьим подпонятием является: АБСТРАКТНЫЙ ОБЪЕКТ.

Рисунок 19 - Взаимосвязи понятия СОГЛАШЕНИЕ
Определение: прогнозируемое или предполагаемое СОСТОЯНИЕ.
Примечание - ПРЕДПОЛОЖЕНИЯ могут поддержать РЕШЕНИЯ. Совместное использование ПРЕДПОЛОЖЕНИЙ в городе обеспечивает их изменение или принятие ОРГАНИЗАЦИЯМИ и ЛЮДЬМИ в процессе принятия общих РЕШЕНИЙ.
Примеры - предварительная оценка, прогнозирование, экстраполяция, ожидаемое значение, оценивание.
Взаимосвязи: см. рисунок 20.
Чьим подпонятием является: СОСТОЯНИЕ.

Рисунок 20 - Взаимосвязи понятия ПРЕДПОЛОЖЕНИЕ
Определение: сооружение, созданное человеком, с фиксированным или временным МЕСТОПОЛОЖЕНИЕМ, предназначенное для пребывания ЧЕЛОВЕКА или других ОБЪЕКТОВ.
Примеры - дом, фабрика, станция, офис.
Взаимосвязи: см. рисунок 21.
Чьим подпонятием является: ОБЪЕКТ.

Рисунок 21 - Взаимосвязи понятия ЗДАНИЕ
Определение: множество элементов информации для записи истории СОБЫТИЙ, инициированных по запросу СЛУЖБЫ.
Примечание - СИТУАЦИЯ возникает при использовании СЛУЖБЫ с накоплением информации до завершения СИТУАЦИИ.
Примеры - заявка на планирование, случай мошенничества.
Взаимосвязи: см. рисунок 22.
Чьим подпонятием является: АБСТРАКТНЫЙ ОБЪЕКТ.

Рисунок 22 - Взаимосвязи понятия АБСТРАКТНЫЙ ОБЪЕКТ
Определение: группирование ЭЛЕМЕНТОВ, как определено АГЕНТОМ, для общего управления или работы.
Примечание - НАБОР определяется АГЕНТОМ. Содержимое НАБОРА может быть детализировано (например, ювелирная коллекция) или определено ограничениями (например, свойства, доступные для аренды).
Примеры - склад, фонарные столбы.
Взаимосвязи: см. рисунок 23.
Чьим подпонятием является: АБСТРАКТНЫЙ ОБЪЕКТ.
Подпонятие: ФУНКЦИЯ.

Рисунок 23 - Взаимосвязи понятия НАБОР
Определение: группа ЛЮДЕЙ и/или ОРГАНИЗАЦИЙ, которые имеют общие характеристики, такие как МЕСТОПОЛОЖЕНИЕ, обстоятельства и т.д.
Примечание - Общие характеристики ЛЮДЕЙ и/или ОРГАНИЗАЦИЙ для СООБЩЕСТВА определяет АГЕНТ.
Может отслеживаться СОСТОЯНИЕ СООБЩЕСТВА без идентификации каждого ЧЕЛОВЕКА и/или ОРГАНИЗАЦИИ.
СООБЩЕСТВО может включать более чем одно СООБЩЕСТВО.
Примеры - бизнес-сектор включает промышленный сектор, сектор туризма, финансовый сектор и т.д.; молодежь города входит в число жителей города.
СООБЩЕСТВО не меняет свою идентичность при изменении ЛЮДЕЙ или ОРГАНИЗАЦИЙ в нем. Например, безработные в городе остаются тем же СООБЩЕСТВОМ, даже если некоторые люди покинули его, а другие присоединились.
Участники СООБЩЕСТВА не осведомлены друг о друге и не действуют с коллективной целью, в обратном случае они являются ОРГАНИЗАЦИЕЙ. Например, безработные - это СООБЩЕСТВО, а клуб соискателей - это ОРГАНИЗАЦИЯ.
Примеры - жители города или поселка, жители пригородной зоны, опекуны, безработные, семьи с низким доходом, индустрия туризма, розничный сектор.
Взаимосвязи: см. рисунок 24.
Чьим подпонятием является: ЭЛЕМЕНТ.

Рисунок 24 - Взаимосвязи понятия СООБЩЕСТВО
Определение: утверждение или заключение, принятое после рассмотрения.
Примечание - РЕШЕНИЕ - это результат СОБЫТИЯ, а не само СОБЫТИЕ. РЕШЕНИЕ, принятое АГЕНТОМ, оказывает влияние на ряд ЭЛЕМЕНТОВ и зависит от ЦЕЛЕЙ.
Примеры - предоставить РЕСУРСЫ, согласовать ПЛАН.
Взаимосвязи: см. рисунок 25.
Чьим подпонятием является: АБСТРАКТНЫЙ ОБЪЕКТ.

Рисунок 25 - Взаимосвязи понятия РЕШЕНИЕ
Определение: явление, которое произошло или может произойти.
Примечание - СОБЫТИЕ может происходить в течение короткого периода времени (например, вспышка молнии) или в течение длительного периода времени (например, образование континентов).
СОБЫТИЕ может относиться к ряду ЭЛЕМЕНТОВ, которые играют роли в СОБЫТИИ. Например, ЧЕЛОВЕК может взять на себя роль заявителя в одном СОБЫТИИ или роль пациента в другом СОБЫТИИ. В СОБЫТИИ могут принимать участие все типы ЭЛЕМЕНТОВ, например:
- подсвечник как объект может быть орудием убийства в случае преступления;
- тендер в качестве АБСТРАКТНОГО ОБЪЕКТА может быть предметом СОБЫТИЯ подписания контракта.
Примеры - несчастный случай, рождение, заявка на услугу.
Взаимосвязи: см. рисунок 26.
Чьим подпонятием является: НАБЛЮДЕНИЕ.

Рисунок 26 - Взаимосвязи понятия СОБЫТИЕ
Определение: НАБОР СЛУЖБ.
Примечание - ФУНКЦИЯ может состоять из СЛУЖБ от многих ОРГАНИЗАЦИЙ. СЛУЖБА может входить во многие ФУНКЦИИ.
ФУНКЦИЯ может быть определена для:
- объединения СЛУЖБ, которые имеют отношение к определенному СООБЩЕСТВУ и/или МЕСТОПОЛОЖЕНИЮ;
- объединения СЛУЖБ для задач, связанных со сводками.
Примеры - образование, управление отходами, службы перевода.
Взаимосвязи: см. рисунок 27.
Чьим подпонятием является: НАБОР.

Рисунок 27 - Взаимосвязи понятия ФУНКЦИЯ
Определение: отдельный предмет или единица, которая может являться частью списка, коллекции или набора.
Примечание - ЭЛЕМЕНТЫ, кроме тех, которые являются АБСТРАКТНЫМИ ОБЪЕКТАМИ, могут быть связаны с МЕСТОПОЛОЖЕНИЕМ.
ЭЛЕМЕНТ имеет СОСТОЯНИЕ (условия или обстоятельства), которые могут меняться со временем.
Обычно данные относятся непосредственно к подпонятиям ЭЛЕМЕНТА:
- ОБЪЕКТ;
- ЧЕЛОВЕК;
- ОРГАНИЗАЦИЯ;
- СООБЩЕСТВО;
- АБСТРАКТНЫЙ ОБЪЕКТ.
Примеры - см. подпонятия для примеров.
Взаимосвязи: см. рисунок 28.
Подпонятия:
- АБСТРАКТНЫЙ ОБЪЕКТ;
- АГЕНТ;
- СООБЩЕСТВО;
- ОБЪЕКТ.

Рисунок 28 - Взаимосвязи понятия ЭЛЕМЕНТ
Определение: предопределенная процедура или последовательность шагов, предназначенных для достижения ЦЕЛИ.
Примечание - Со СЛУЖБОЙ может быть связан ряд МЕТОДОВ в качестве вариантов для достижения ЦЕЛИ.
Примеры - метод оплаты, метод контакта с клиентом, метод взыскания задолженности, медицинская процедура, процедура технического осмотра.
Взаимосвязи: см. рисунок 29.
Чьим подпонятием является: АБСТРАКТНЫЙ ОБЪЕКТ.

Рисунок 29 - Взаимосвязи понятия МЕТОД
Определение: мера демографии, характеристик, деятельности или производительности.
Примечание - ПОКАЗАТЕЛИ часто собираются в виде статистики, описывающей СОСТОЯНИЕ СЛУЖБЫ, СООБЩЕСТВА или МЕСТОПОЛОЖЕНИЯ.
Примеры - показатель эффективности, индекс депривации, счетчик трафика.
Взаимосвязи: см. рисунок 30.
Чьим подпонятием является: СОСТОЯНИЕ.

Рисунок 30 - Взаимосвязи понятия ПОКАЗАТЕЛЬ
Определение: физический ЭЛЕМЕНТ.
Примечание - В городе присутствуют ОБЪЕКТЫ, составляющие техническую инфраструктуру.
Примеры - здание, дорога, автомобиль, фонарный столб, трубопровод, кабель, воздуховод.
Взаимосвязи: см. рисунок 31.
Чьим подпонятием является: ЭЛЕМЕНТ.
Подпонятия: ЗДАНИЕ.

Рисунок 31 - Взаимосвязи понятия ОБЪЕКТ
Определение: достижение, необходимое АГЕНТУ.
Примечание - ЦЕЛЬ относится к требуемому изменению состояния или обстоятельств чего-либо (ЭЛЕМЕНТА). Там, где изменение может быть определено количественно, ЦЕЛЬ может быть связана с одним или несколькими ЦЕЛЕВЫМИ СОСТОЯНИЯМИ.
Если ЦЕЛИ установлены для СООБЩЕСТВА, то может потребоваться изменить размер СООБЩЕСТВА или благосостояние его ЛЮДЕЙ или ОРГАНИЗАЦИЙ.
Примеры - создание новых рабочих мест в энергетике, сокращение выбросов углерода в городе на 25 % в течение пяти лет.
Взаимосвязи: см. рисунок 32.
Чьим подпонятием является: АБСТРАКТНЫЙ ОБЪЕКТ.

Рисунок 32 - Взаимосвязи понятия ЦЕЛЬ
Определение: СОБЫТИЕ, во время которого записывается СОСТОЯНИЕ.
Примечание - Открытый геопространственный консорциум [3] определяет наблюдение как "действие в дискретный момент или период времени, в течение которого явлению присваивается число или термин с использованием датчика, инструмента или алгоритма".
Примеры - считывание датчика, медицинская оценка.
Взаимосвязи: см. рисунок 33.
Чьим подпонятием является: СОБЫТИЕ.

Рисунок 33 - Взаимосвязи понятия НАБЛЮДЕНИЕ
Определение: группа ЛЮДЕЙ с коллективной целью.
Примеры - бизнес, государственный орган, благотворительность, домашнее хозяйство.
Взаимосвязи: см. рисунок 34.
Чьим подпонятием является: АГЕНТ.

Рисунок 34 - Взаимосвязи понятия ОРГАНИЗАЦИЯ
Определение: отдельный индивид.
Взаимосвязи: см. рисунок 35.
Чьим подпонятием является: АГЕНТ.

Рисунок 35 - Взаимосвязи понятия ЧЕЛОВЕК
Определение: географическая или виртуальная часть пространства.
Примечание - МЕСТОПОЛОЖЕНИЕ может иметь определенные или неопределенные границы.
Географические пространства могут быть положением, линией, областью или объемом.
Примеры - географическими местоположениями являются: точка, определяемая координатами, например, место происшествия; линия, например, маршрут дороги или трубопровода; область, определяемая набором координат, например, область водосбора школы; место, которое определяется только названием без точного определения области, например, город; виртуальные местоположения включают: форум.
Взаимосвязи: см. рисунок 36.

Рисунок 36 - Взаимосвязи понятия МЕСТОПОЛОЖЕНИЕ
Определение: список шагов с указанием времени и РЕСУРСОВ для достижения ЦЕЛИ.
Примеры - корпоративный план, план сообщества, маркетинговый план, план проекта, стратегия.
Взаимосвязи: см. рисунок 37.
Чьим подпонятием является: АБСТРАКТНЫЙ ОБЪЕКТ.

Рисунок 37 - Взаимосвязи понятия ПЛАН
Определение: ЭЛЕМЕНТ, который может быть привлечен АГЕНТОМ для извлечения пользы.
Примечание - РЕСУРС доступен АГЕНТУ для распределения на СЛУЖБЫ и ПЛАНЫ для достижения ЦЕЛЕЙ.
Примеры - материалы, денежные средства, штат сотрудников, активы.
Взаимосвязи: см. рисунок 38.

Рисунок 38 - Взаимосвязи понятия РЕСУРС
Определение: явное или подразумеваемое предписание или принцип, регулирующий поведение или процедуру в конкретной области деятельности.
Примечание - ПРАВИЛО может ограничить проектирование СЛУЖБЫ.
Примеры - законодательство, правомерность, принцип, политика.
Взаимосвязи: см. рисунок 39.
Чьим подпонятием является: АБСТРАКТНЫЙ ОБЪЕКТ.

Рисунок 39 - Взаимосвязи понятия ПРАВИЛО
Определение: способность выполнять один или несколько МЕТОДОВ.
Примечание - СЛУЖБА существует, даже если к ней нет доступа. Например, горячая линия для консультаций существует как СЛУЖБА даже при отсутствии звонков. Как правило, СЛУЖБА предназначена для сообщества. СЛУЖБА может потреблять РЕСУРСЫ и приносить пользу. СИТУАЦИЯ содержит информацию об экземпляре использования СЛУЖБЫ.
Примеры - парикмахерские услуги, уборка улиц, энергоснабжение, консультационная служба.
Взаимосвязи: см. рисунок 40.
Чьим подпонятием является: АБСТРАКТНЫЙ ОБЪЕКТ

Рисунок 40 - Взаимосвязи понятия СЛУЖБА
Определение: обстоятельство или положение ЭЛЕМЕНТА в определенный момент времени.
Примечание - Описание и значения ЭЛЕМЕНТОВ меняются со временем, но большинство из них не отслеживаются как СОСТОЯНИЕ. Решение о необходимости отслеживать изменения в состоянии или обстоятельствах ЭЛЕМЕНТА принимается городом при необходимости изменить СОСТОЯНИЕ. Изменения СОСТОЯНИЯ часто являются результатом СОБЫТИЙ. ЦЕЛЬ может быть описана с точки зрения требуемого изменения СОСТОЯНИЯ. СОСТОЯНИЕ может быть фактическим или потенциальным и может включать риски и проблемы.
Примеры - доход, жилищный фонд, ремонт.
Взаимосвязи: см. рисунок 41.
Подпонятия:
- ПРЕДПОЛОЖЕНИЕ;
- ПОКАЗАТЕЛЬ;
- ЦЕЛЕВОЕ СОСТОЯНИЕ.

Рисунок 41 - Взаимосвязи понятия СОСТОЯНИЕ
Определение: требуемое СОСТОЯНИЕ.
Примечание - ЦЕЛЕВОЕ СОСТОЯНИЕ представляет значение СОСТОЯНИЯ в определенный момент в будущем времени. ЦЕЛЕВЫЕ СОСТОЯНИЯ связаны с ЦЕЛЯМИ, которые, в свою очередь, связаны с АГЕНТОМ, который установил ЦЕЛЕВОЕ СОСТОЯНИЕ. ЦЕЛЬ может иметь много ЦЕЛЕВЫХ СОСТОЯНИЙ на протяжении периода времени, и ЦЕЛЕВОЕ СОСТОЯНИЕ может относиться ко многим ЦЕЛЯМ.
Взаимосвязи: см. рисунок 42.
Чьим подпонятием является: СОСТОЯНИЕ.

Рисунок 42 - Взаимосвязи понятия ЦЕЛЕВОЕ СОСТОЯНИЕ
Приложение А
(справочное)
А.1 Общие положения
SCCM теоретически позволяет описать любой набор данных, поскольку содержит такие широкие понятия, как ЭЛЕМЕНТ, МЕСТОПОЛОЖЕНИЕ и СОБЫТИЕ. Также выбраны более специализированные понятия для обмена данными по городу. Например, для описания здания могло быть использовано понятие ЭЛЕМЕНТ, но введено подпонятие ЗДАНИЕ. Аналогично введены абстрактные понятия ЦЕЛЬ и ПРЕДПОЛОЖЕНИЕ для поощрения принципа сотрудничества в умном городе.
А.2 Железнодорожные станции Великобритании
Данные о местонахождении железнодорожных станций Великобритании предоставлены Национальной базой данных узла доступа общественного транспорта (NaPTAN). Отображение данных в SCCM позволит заполнять городской регистр СЛУЖБ, ЗДАНИЙ и МЕСТОПОЛОЖЕНИЙ (рисунок А.1).

Рисунок А.1 - Отображение данных железнодорожных станций Великобритании в SCCM
А.3 Заявки на планирование
Данные о заявках на планирование, которые изначально могут содержаться в одной строке, могут быть разбиты на сущности и отображены в SCCM (см. рисунок А.2). Организация данных позволит объединять и запрашивать данные по другим темам, таким как дорожные ямы, а также вызовет следующие вопросы:
- Какие еще СИТУАЦИИ рассматриваются в этой области?
- Какие еще СЛУЖБЫ предоставляет местный орган власти?
- Какие еще РЕШЕНИЯ были приняты?

Рисунок А.2 - Отображение данных приложений планирования в SCCM
А.4 Отображение понятий из сектора в SCCM
Концептуальная модель, используемая Национальной службой здравоохранения Великобритании, является примером концептуальной модели, термины которой мало используемы в других секторах. Отображение понятий модели информатики здравоохранения в SCCM представлено в таблице А.1.
|
Концептуальная модель |
Определение |
SCCM |
|
Субъект здравоохранения |
Участник здравоохранения, человек, который стремится получить, получает или получил медицинскую помощь или медицинскую услугу |
ЧЕЛОВЕК |
|
Потребность в здравоохранении |
Спрос на деятельность поставщика здравоохранения, выраженный субъектом здравоохранения |
СОБЫТИЕ |
|
Состояние здоровья |
Наблюдаемые или потенциально наблюдаемые аспекты состояния здоровья в данный момент времени |
СОСТОЯНИЕ |
|
Целевое состояние здоровья |
Потенциальное состояние здоровья, отражающее цели здоровья и/или цели здравоохранения |
ЦЕЛЕВОЕ СОСТОЯНИЕ |
|
Цель здоровья |
Желаемое конечное достижение процесса здравоохранения, отвечающего потребностям здоровья |
ЦЕЛЬ |
|
Поставщик здравоохранения |
Участник здравоохранения, которому может быть назначено одно или несколько полномочий здравоохранения |
АГЕНТ |
|
Эпизод лечения |
Период, связанный со здоровьем, в течение которого проводятся медицинские мероприятия для решения одной проблемы со здоровьем, определенные медицинским работником |
СИТУАЦИЯ |
|
Медицинское лечение |
Элемент деятельности здравоохранения, предназначенный для непосредственного улучшения или поддержания состояния здоровья |
СОБЫТИЕ |
|
Место предоставления медицинских услуг |
Место, где проводятся непосредственно медицинские мероприятия |
МЕСТОПОЛОЖЕНИЕ |
|
Фонды здравоохранения |
Ресурс, предоставленный для финансирования оказания медицинской помощи |
РЕСУРС |
|
Служба здравоохранения |
Служба, которая является результатом процесса здравоохранения |
СЛУЖБА |
|
Протокол |
Индивидуальные клинические рекомендации |
ПРАВИЛО |
|
Клиническое обследование |
Комплекс исследований, направленный на установление состояния здоровья |
МЕТОД |
|
История болезни |
Хранилище данных о здоровье и здравоохранении субъекта здравоохранения |
СВОДКА |
Приложение В
(справочное)
Список взаимосвязей SCCM приведен в таблице В.1.
|
Свойство |
Аннотация |
Инверсия |
Аннотация инверсии |
Субъектное понятие |
Объектное понятие |
|
appliesTo |
применяется к |
subjectOf |
является субъектом |
РЕШЕНИЕ |
ЭЛЕМЕНТ |
|
СОГЛАШЕНИЕ |
СЛУЖБА | ||||
|
assumptionMadeBy |
выполняется |
makesAssumption |
выполняет |
ПРЕДПОЛОЖЕНИЕ |
АГЕНТ |
|
atPlace |
в |
placeOf |
из |
ЭЛЕМЕНТ |
МЕСТОПОЛОЖЕНИЕ |
|
СОБЫТИЕ |
МЕСТОПОЛОЖЕНИЕ | ||||
|
caseHasPlan |
имеет |
planForCase |
для |
СИТУАЦИЯ |
ПЛАН |
|
collectionContains |
содержит |
containedInCollection |
содержится в |
НАБОР |
ЭЛЕМЕНТ |
|
collectionDefinedBy |
определяется |
definesCollection |
определяет |
НАБОР |
АГЕНТ |
|
contains |
содержит |
containedIn |
содержится в |
ОРГАНИЗАЦИЯ |
ОРГАНИЗАЦИЯ |
|
СЛУЖБА |
СЛУЖБА | ||||
|
СВОДКА |
СОБЫТИЕ | ||||
|
ПЛАН |
ПЛАН | ||||
|
ФУНКЦИЯ |
СЛУЖБА | ||||
|
МЕСТОПОЛОЖЕНИЕ |
МЕСТОПОЛОЖЕНИЕ | ||||
|
СООБЩЕСТВО |
СООБЩЕСТВО | ||||
|
СИТУАЦИЯ |
СОБЫТИЕ | ||||
|
has |
имеет |
of |
из |
АГЕНТ |
ОБЪЕКТ |
|
АГЕНТ |
АБСТРАКТНЫЙ ОБЪЕКТ | ||||
|
hasAgreement |
имеет |
agreementWith |
с |
АГЕНТ |
СОГЛАШЕНИЕ |
|
hasObjective |
имеет |
objectiveOf |
от |
АГЕНТ |
ЦЕЛЬ |
|
hasOutcome |
имеет результат |
outcomeOf |
является результатом |
СОБЫТИЕ |
СЛУЖБА |
|
hasPlan |
имеет план |
planOf |
от |
АГЕНТ |
ПЛАН |
|
hasResource |
имеет |
resourceOf |
от |
АГЕНТ |
РЕСУРС |
|
hasRoleln |
играет роль в |
hasRoleFrom |
имеет роль от |
ЭЛЕМЕНТ |
СВОДКА |
|
ЭЛЕМЕНТ |
СИТУАЦИЯ | ||||
|
ЭЛЕМЕНТ |
СОБЫТИЕ | ||||
|
hasState |
имеет состояние |
stateOf |
о |
ЭЛЕМЕНТ |
СОСТОЯНИЕ |
|
МЕСТОПОЛОЖЕНИЕ |
СОСТОЯНИЕ | ||||
|
hasTarget |
имеет целевое состояние |
targetOf |
является целевым состоянием |
ПЛАН |
ЦЕЛЕВОЕ СОСТОЯНИЕ |
|
influencedBy |
влияние от |
influences |
влияет на |
СЛУЖБА |
ЦЕЛЬ |
|
РЕШЕНИЕ |
ЦЕЛЬ | ||||
|
ПЛАН |
ЦЕЛЬ | ||||
|
ЦЕЛЬ |
ПРЕДПОЛОЖЕНИЕ | ||||
|
memberOf |
является участником |
hasMember |
включает участников |
ЧЕЛОВЕК |
ОРГАНИЗАЦИЯ |
|
outcomeOf |
является результатом |
hasOutcome |
имеет результат |
РЕШЕНИЕ |
СОБЫТИЕ |
|
ownedBy |
принадлежит |
owns |
владеет |
СВОДКА |
АГЕНТ |
|
planDerived-FromMethod |
получается из |
derivationOfPlan |
производит |
ПЛАН |
МЕТОД |
|
planForEvent |
планирует событие |
eventPlannedIn |
запланировано в |
ПЛАН |
СОБЫТИЕ |
|
providedBy |
обеспечивается |
provides |
обеспечивает |
СЛУЖБА |
АГЕНТ |
|
raisedFrom |
возникает из |
raises |
вызывает |
СИТУАЦИЯ |
СЛУЖБА |
|
records |
записывает |
isRecordedBy |
записывается |
НАБЛЮДЕНИЕ |
СОСТОЯНИЕ |
|
relatedTo |
относится к |
- |
- |
ЭЛЕМЕНТ |
ЭЛЕМЕНТ |
|
resourceFor |
для |
usesResource |
использует |
РЕСУРС |
ПЛАН |
|
РЕСУРС |
СЛУЖБА | ||||
|
responsibilityOf |
является ответственностью |
responsibleFor |
ответственный за |
СЛУЖБА |
АГЕНТ |
|
ruleFor |
для |
hasRule |
имеет |
ПРАВИЛО |
СЛУЖБА |
|
serviceImplementsMethod |
реализует |
methodImplementedIn |
реализуется в |
СЛУЖБА |
МЕТОД |
|
takesDecision |
принимает |
decisionТаkenBy |
принимается |
АГЕНТ |
РЕШЕНИЕ |
|
targetOf-Objective |
из |
objectiveHasTarget |
имеет |
ЦЕЛЕВОЕ СОСТОЯНИЕ |
ЦЕЛЬ |
|
usedBy |
используется |
uses |
использует |
СЛУЖБА |
СООБЩЕСТВО |
|
ЭЛЕМЕНТ |
АГЕНТ |
Приложение ДА
(справочное)
Таблица ДА.1
|
Структура настоящего стандарта |
Структура международного стандарта ИСО/МЭК 30182:2017 |
|
1 Область применения |
1 Область применения |
|
2 Термины и определения |
2 Термины и определения |
|
3 Сокращения * (-) |
3 Использование SCCM |
|
4 Использование SCCM (раздел 3) |
4 Понятие, взаимосвязь и SCCM |
|
5 Понятие, взаимосвязь и SCCM (раздел 4) |
5 Сопоставление набора данных с SCCM |
|
6 Сопоставление набора данных с SCCM (раздел 5) |
6 Представления понятий |
|
7 Представления понятий (раздел 6) |
7 Определение понятий и взаимосвязей SCCM |
|
8 Определение понятий и взаимосвязей SCCM (раздел 7) |
Приложение А Примеры использования SCCM |
|
Приложение А Примеры использования SCCM |
Приложение В Взаимосвязи SCCM |
|
Приложение В Взаимосвязи SCCM | |
|
Приложение ДА Сопоставление структуры настоящего стандарта со структурой примененного в нем международного стандарта | |
|
Библиография * (-) | |
|
* Включение в настоящий стандарт данных разделов обусловлено необходимостью приведения его в соответствие с требованиями ГОСТ 1.5. Примечание - После заголовков разделов настоящего стандарта приведены в скобках номера аналогичных им разделов международного стандарта. | |
Библиография
|
[1] |
ИСО/МЭК 20944-1:2013 |
Информационные технологии. Взаимодействие и связывание системных реестров метаданных. Часть 1. Структура, общий словарь и общие положения по соответствию (Information technology - Metadata Registries Interoperability and Bindings (MDR-IB) - Part 1: Framework, common vocabulary, and common provisions for conformance) |
|
[2] |
ИСО 19135-1:2015 |
Географическая информация. Процедуры регистрации элементов. Часть 1. Основные положения (Geographic information - Procedures for item registration - Part 1: Fundamentals) |
|
[3] |
ИСО 19101-1:2014 |
Географическая информация. Эталонная модель. Часть 1. Основные принципы (Geographic information - Reference model - Part 1: Fundamentals) |
|
[4] |
ИСО 37122:2019 |
Устойчивое развитие городов и сообществ. Индикаторы умных городов (Sustainable cities and communities - Indicators for smart cities) |


