ОДМ 218.9.015-2016 РЕКОМЕНДАЦИИ ПО ОРГАНИЗАЦИИ АВТОМАТИЗИРОВАННОГО МОНИТОРИНГА СОСТОЯНИЯ ИСКУССТВЕННЫХ СООРУЖЕНИЙ АВТОМОБИЛЬНЫХ ДОРОГ В СОСТАВЕ ИНТЕЛЛЕКТУАЛЬНЫХ ТРАНСПОРТНЫХ СИСТЕМ
1 Разработан Обществом с ограниченной ответственностью "НИИ Прикладной Телематики" ООО "НИИ ПТ"
2 Внесен Управлением научно-технических исследований и информационного обеспечения Федерального дорожного агентства
3 Издан на основании распоряжения Федерального дорожного агентства от 03.02.2017 г. N 143-р
4 Имеет рекомендательный характер
5 Введен впервые
Отраслевой дорожный методический документ "Рекомендации по организации автоматизированного мониторинга состояния искусственных сооружений автомобильных дорог в составе интеллектуальных транспортных систем" (далее - ОДМ) содержит рекомендации по автоматизации процесса мониторинга состояния эксплуатируемых искусственных сооружений автомобильных дорог, необходимые для понимания технологических особенностей создания и эксплуатации автоматизированных систем контроля технико-эксплуатационного состояния искусственных сооружений автомобильных дорог как в составе интеллектуальных транспортных систем различного уровня и масштаба, так и автономно.
ОДМ предназначен для применения организациями (предприятиями) осуществляющими дорожную деятельность (деятельность по проектированию, строительству, реконструкции, капитальному ремонту, ремонту и содержанию автомобильных дорог) на федеральных автомобильных дорогах, а также организациями, проводящими разработку, создание и внедрение систем мониторинга (контроля) состояния искусственных сооружений автомобильных дорог регионального, межмуниципального и местного значения, частных автомобильных дорог.
ОДМ является актом рекомендательного характера и может быть полезным для специалистов и научных работников органов государственной власти и организаций, участвующих в разработке, создании и эксплуатации систем мониторинга (контроля) состояния искусственных сооружений автомобильных дорог и интеллектуальных транспортных систем.
ОДМ может применяться для нормативно-методического обеспечения разработки стандартов и других документов технического регулирования в сфере дорожного хозяйства.
В настоящем ОДМ использованы нормативные ссылки на следующие документы:
ТР ТС 014/2011 Технический регламент Таможенного союза "Безопасность автомобильных дорог"
ТР ТС 020/2011 Технический регламент Таможенного союза "Электромагнитная совместимость технических средств"
ГОСТ Р 6.30-2003 Унифицированные системы документации. Унифицированная система организационно-распорядительной документации. Требования к оформлению документов.
ГОСТ Р 8.654-2015 Государственная система обеспечения единства измерений. Требования к программному обеспечению средств измерений. Основные положения
ГОСТ Р 8.674-2009 Государственная система обеспечения единства измерений. Общие требования к средствам измерений и техническим системам и устройствам с измерительными функциями
ГОСТ Р 8.839-2013 Государственная система обеспечения единства измерений. Общие требования к измерительным приборам с программным управлением
ГОСТ Р 22.0.03-95 Безопасность в чрезвычайных ситуациях. Природные чрезвычайные ситуации. Термины и определения.
ГОСТ Р 34.10-2012 Информационная технология. Криптографическая защита информации. Процессы формирования и проверки электронной цифровой подписи.
ГОСТ 34.003-90 Информационная технология. Комплекс стандартов на автоматизированные системы. Термины и определения.
ГОСТ 34.201-89 Информационная технология. Комплекс стандартов на автоматизированные системы. Виды, комплектность и обозначение документов при создании автоматизированных систем.
ГОСТ 34.602-89 Информационная технология. Комплекс стандартов на автоматизированные системы. Техническое задание на создание автоматизированной системы.
ГОСТ Р ИСО 5725-1-2002 Точность (правильность и прецизионность) методов и результатов измерений. Часть 1. Основные положения и определения.
ГОСТ Р ИСО/МЭК 7498-1-99 Информационная технология. Взаимосвязь открытых систем. Базовая эталонная модель. Часть 1. Базовая модель
ГОСТ Р ИСО 7498-2-99 Информационная технология. Взаимосвязь открытых систем. Базовая эталонная модель. Часть 2. Архитектура защиты информации.
ГОСТ Р ИСО 11898-1-2015 Транспорт дорожный. Местная контроллерная сеть (CAN). Часть 1. Канальный уровень и передача сигналов.
ГОСТ Р ИСО 11898-2-2015 Транспорт дорожный. Местная контроллерная сеть (CAN). Часть 2. Устройство доступа к высокоскоростной среде
ГОСТ Р ИСО 14813-1-2011 Интеллектуальные транспортные системы. Схема построения архитектуры интеллектуальных транспортных систем. Часть 1. Сервисные домены в области интеллектуальных транспортных систем, сервисные группы и сервисы.
ГОСТ Р ИСО 15745-1-2010 Системы промышленной автоматизации и интеграция. Прикладная интеграционная среда открытых систем. Часть 1. Общее эталонное описание.
ГОСТ Р ИСО 15745-2-2010 Системы промышленной автоматизации и интеграция. Прикладная интеграционная среда открытых систем. Часть 2. Эталонное описание систем управления на основе стандарта ИСО 11898.
ГОСТ Р ИСО 15745-3-2010 Системы промышленной автоматизации и интеграция. Прикладная интеграционная среда открытых систем. Часть 3. Эталонное описание систем управления на основе стандарта МЭК 61158.
ГОСТ Р ИСО 15745-4-2012 Системы промышленной автоматизации и интеграция. Прикладная интеграционная среда открытых систем. Часть 4. Эталонное описание систем управления на основе стандарта Ethernet.
ГОСТ 15971-90 Системы обработки информации. Термины и определения.
ГОСТ 20911-89 Техническая диагностика. Термины и определения.
ГОСТ 21128-83 Системы электроснабжения, сети, источники, преобразователи и приемники электрической энергии. Номинальные напряжения до 1000 В
ГОСТ 21552-84 Средства вычислительной техники. Общие технические требования, приемка, методы испытаний, маркировка, упаковка, транспортирование и хранение.
ГОСТ 22261-94 Средства измерений электрических и магнитных величин. Общие технические условия.
ГОСТ 22315-77 Средства агрегатные информационно-измерительных систем. Общие положения
ГОСТ 22316-77 Средства агрегатные информационно-измерительных систем. Общие требования к организации взаимодействия средств при построении систем
ГОСТ 24314-80 Приборы электронные измерительные. Термины и определения, способы выражения погрешностей и общие условия испытаний
ГОСТ 24346-80 Вибрация. Термины и определения.
ГОСТ 26883-86 Внешние воздействующие факторы. Термины и определения.
ГОСТ 28147-89 Системы обработки информации. Защита криптографическая. Алгоритм криптографического преобразования.
ГОСТ 28441-99 Картография цифровая. Термины и определения.
ГОСТ 29322-2014 (IEC 60038:2009) Напряжения стандартные
ГОСТ 30804.3.2-2013 (IEC 61000-3-2:2009) Совместимость технических средств электромагнитная. Эмиссия гармонических составляющих тока техническими средствами с потребляемым током не более 16 А (в одной фазе). Нормы и методы испытаний
ГОСТ 30804.3.12-2013 (IEC 61000-3-12:2004) Совместимость технических средств электромагнитная. Нормы гармонических составляющих тока, создаваемых техническими средствами с потребляемым током более 16 А, но не более 75 А (в одной фазе), подключаемыми к низковольтным распределительным системам электроснабжения. Нормы и методы испытаний
ГОСТ 32144-2013 Электрическая энергия. Совместимость технических средств электромагнитная. Нормы качества электрической энергии в системах электроснабжения общего назначения
ГОСТ 33161-2014 Дороги автомобильные общего пользования. Требования к проведению диагностики и паспортизации искусственных сооружений на автомобильных дорогах.
ГОСТ 33178-2014 Дороги автомобильные общего пользования. Классификация мостов.
ГОСТ 33220-2015 Дороги автомобильные общего пользования. Требования к эксплуатационному состоянию.
ГОСТ 33382-2015 Дороги автомобильные общего пользования. Техническая классификация.
ГОСТ Р 50922-2006 Защита информации. Основные термины и определения.
ГОСТ Р 51275-2006 Защита информации. Объект информатизации. Факторы, воздействующие на информацию. Общие положения.
ГОСТ Р 51321.1-2007 (МЭК 60439-1:2004) Устройства комплектные низковольтные распределения и управления. Часть 1. Устройства, испытанные полностью или частично. Общие технические требования и методы испытаний
ГОСТ Р 51583-2014 Защита информации. Порядок создания автоматизированных систем в защищенном исполнении. Общие положения.
ГОСТ Р 51992-2011 (МЭК 61643-1:2005) Устройства защиты от импульсных перенапряжений низковольтные. Часть 1. Устройства защиты от импульсных перенапряжений в низковольтных силовых распределительных системах. Технические требования и методы испытаний
ГОСТ Р 52571-2006 Географические информационные системы. Совместимость пространственных данных. Общие требования
ГОСТ Р 53114-2008 Защита информации. Обеспечение информационной безопасности в организации. Основные термины и определения.
ГОСТ Р 55524-2013 Глобальная навигационная спутниковая система. Системы навигационно-информационные. Термины и определения.
ГОСТ Р 56294-2014 Интеллектуальные транспортные системы. Требования к функциональной и физической архитектурам интеллектуальных транспортных систем.
ГОСТ Р 56829-2015 Интеллектуальные транспортные системы. Термины и определения.
ГОСТ IEC 61643-11-2013 Устройства защиты от перенапряжений низковольтные. Часть 11. Устройства защиты от перенапряжений, подсоединенные к низковольтным системам распределения электроэнергии. Требования и методы испытаний
ГОСТ IEC 61643-21-2014 Устройства защиты от перенапряжений низковольтные. Часть 21. Устройства защиты от перенапряжений, подсоединенные к телекоммуникационным и сигнализационным сетям. Требования к эксплуатационным характеристикам и методы испытаний. Технические требования и методы испытаний.
ГОСТ IEC 62040-1-2013 Системы бесперебойного энергоснабжения (UPS). Часть 1. Общие требования и требования безопасности к UPS
СП 11-105-97 Инженерно-геологические изыскания для строительства. Часть I. Общие правила производства работ.
СП 35.13330.2011 Мосты и трубы. Актуализированная редакция СНиП 2.05.03-84*
Термины, использованные в настоящем ОДМ, и их определения приведены в Приложении А.
В настоящем ОДМ применены следующие обозначения и сокращения:
АПК: аппаратно-программный комплекс
ГНСС: глобальная навигационная спутниковая система
ГОСТ: государственный стандарт
ИВК: измерительно-вычислительный комплекс
ИСО (ISO, International Organization for Standardization): международная организация по стандартизации
ИССО: искусственное сооружение
ИТС: интеллектуальная транспортная система
МЭК (IEC, International Electrotechnical Commission): международная электротехническая комиссия
НСД: несанкционированный доступ
НСИ: нормативно-справочная информация
ОДМ: отраслевой дорожный методический документ
ОТС: объектовая телекоммуникационная сеть
ПЗ-90.11: общеземная геоцентрическая система координат "Параметры Земли 1990 года"
ПСК ИССО: подсистема контроля технико-эксплуатационного состояния искусственных сооружений автомобильных дорог
ССПД: средства сбора и передачи данных
СУБД: система управления базой данных
ЦВУ: центральное вычислительное устройство
ЭВМ: Электронная вычислительная машина
ЭЦП: электронная цифровая подпись
СAN: (англ. Controller Area Network), контроллерная сеть
IEEE: (англ. Institute of Electrical and Electronics Engineers), институт инженеров по электротехнике и электронике
IP: (англ. Internet Protocol), интернет протокол
GSM: (англ. Global System for Mobile Communications), глобальная система подвижной радиосвязи
LTE: (англ. Long-Term Evolution), стандарт беспроводной высокоскоростной передачи данных
NTP: (англ. Network Time Protocol), протокол сетевого времени
PTP: (англ. Precision Time Protocol ), протокол точного времени
RAID: (англ. Redundant array of independent disks), избыточный массив независимых дисков
RS-232: (англ. Recommended Standard 232), стандарт, описывающий интерфейс для последовательной передачи данных, поддерживающий асинхронную связь
RS-485: (англ. Recommended Standard 485), стандарт передачи данных по двухпроводному полудуплексному многоточечному последовательному симметричному каналу связи
SAS: (англ. Serial Attached SCSI), последовательный интерфейс для подключения устройств хранения данных, ориентированный на многопоточный доступ и решение задач, требующих высокой скорости выполнения
SATA: (англ. Serial Advanced Technology Attachment), последовательный интерфейс для подключения устройств хранения данных, ориентированный на решение задач, связанных с большими объемами информации
SOAP: (англ. Simple Object Access Protocol), простой протокол доступа к объектам;
HTTP: (англ. HyperText Transfer Protocol), протокол передачи гипертекста
UMTS: (англ. Universal Mobile Telecommunications System), универсальная мобильная телекоммуникационная система
USB: (англ. Universal Serial Bus), универсальная последовательная шина
WGS-84: (англ. World Geodetic System 1984), всемирная система геодезических параметров Земли 1984 года
XML: (англ. eXtensible Markup Language), расширяемый язык разметки
5.1 Эксплуатация искусственных сооружений (ИССО) автомобильных дорог осуществляется в соответствии с требованиями технических регламентов, проектной и эксплуатационной документации, нормативных правовых актов Правительства Российской Федерации, федеральных органов исполнительной власти, органов государственной власти субъектов Российской Федерации.
5.2 В соответствии с ТР ТС 014/2011 "Безопасность автомобильных дорог" мероприятия по эксплуатации автомобильных дорог и дорожных сооружений на них должны быть направлены на создание безопасных условий перевозки грузов и пассажиров по автомобильным дорогам в течение установленного срока их службы путем:
- обеспечения сохранности автомобильных дорог и дорожных сооружений на них при воздействии транспортных, эксплуатационных, природно-климатических, чрезвычайных и других факторов в течение их жизненного цикла;
- организации дорожного движения с использованием комплекса технических средств;
- проведения работ по поддержанию эксплуатационного состояния проезжей части, соответствующего безопасному и бесперебойному дорожному движению;
- своевременного устранения или снижения риска возникновения дорожно-транспортных происшествий и ограничений движения в зависимости от эксплуатационного состояния автомобильной дороги;
- своевременного информирования участников дорожного движения об изменениях в организации движения, в том числе связанных с проведением дорожных работ, сезонными ограничениями движения, стихийными бедствиями, техногенными катастрофами и авариями или другими обстоятельствами;
- обеспечения доступности информации о допустимых весовых и габаритных параметрах транспортных средств, а также возможных остаточных рисках ухудшения эксплуатационного состояния автомобильной дороги и возникновении угрозы безопасности на отдельных ее участках для потребителей транспортных услуг и третьих лиц;
- защиты участков автомобильных дорог от снежных или песчаных заносов, предупреждения образования на покрытии снежной корки и гололеда, облегчения уборки снежно-ледяных отложений и ликвидации зимней скользкости дорожных покрытий с применением противогололедных материалов;
- введения допустимых весовых и габаритных параметров транспортных средств для обеспечения сохранности эксплуатируемых автомобильных дорог и дорожных сооружений на них;
- введения временных ограничений движения в целях обеспечения безопасности движения при опасных природных явлениях или угрозе их возникновения, при аварийных ситуациях на дорогах, при проведении дорожных и аварийно-восстановительных работ, в случае выявления дефектов и повреждений автомобильных дорог и дорожных сооружений, создающих угрозу безопасности дорожного движения, а также в целях обеспечения сохранности автомобильных дорог в период возникновения неблагоприятных природно-климатических условий, вызывающих снижение несущей способности конструктивных элементов автомобильной дороги, ее участков и образование дефектов дорожной одежды.
5.3 Основными задачами, решаемыми в целях поддержания требуемого состояния автомобильных дорог являются:
- мониторинг транспортно-эксплуатационного и технического состояния автомобильных дорог и искусственных сооружений на них;
- разработка и реализация комплекса мер, направленных на обеспечение соответствия транспортно-эксплуатационного и технического состояния автомобильных дорог требованиям, установленным правилами, стандартами, техническими нормами и другими нормативными документами, повышение эксплуатационной надежности искусственных сооружений, обеспечение сохранности автомобильных дорог и повышение уровня безопасности дорожного движения;
- обеспечение целевого и эффективного использования средств федерального бюджета, направляемых на капитальный ремонт, ремонт и содержание автомобильных дорог, включая проектно-изыскательские работы;
- повышение качества работ по капитальному ремонту, ремонту и содержанию автомобильных дорог, включая проектно-изыскательские работы.
5.4 При решении указанных задач организация мониторинга и оценка технического состояния автомобильных дорог и ИССО проводится в соответствии с ГОСТ 33161, [1], [2], [3], [4], [5], [6], [7].
5.5 Оценка транспортно-эксплуатационного состояния ИССО автомобильных дорог проводится в соответствии с [8] с учетом требований ГОСТ 33220 к эксплуатационному состоянию автомобильных дорог общего пользования, рекомендаций ГОСТ 33178 по выбору критериев оценки и нормируемых параметров потребительских свойств ИССО, а также правил, установленных в [9].
5.6 Автоматизация процесса мониторинга состояния ИССО автомобильных дорог осуществляется путем создания и эксплуатации автоматизированной системы, которая при создании ИТС включается в ее состав в качестве подсистемы контроля технико-эксплуатационного состояния искусственных сооружений автомобильных дорог (ПСК ИССО).
5.7 ПСК ИССО создается как средство оперативного обнаружения на ранней стадии негативных изменений состояния искусственных сооружений (их элементов) и состояния прилегающих к участкам автомобильных дорог геомассивов для обеспечения своевременной информационной поддержки реализации мер по устранению возникающих негативных факторов, ведущих к переходу объектов мониторинга в ограниченно работоспособное или аварийное состояние, и обеспечению требуемой пропускной способности и безопасной эксплуатации ИССО автомобильных дорог.
5.8 Объектами автоматизированного мониторинга ПСК ИССО являются дорожные (мостовые) сооружения, сооружения инженерной защиты автомобильных дорог (подпорные, удерживающие стены и др.) и прилегающие (подстилающие) геомассивы, для автоматизированного контроля состояния которых в состав ПСК ИССО включаются соответствующие аппаратно-программные комплексы.
5.9 Объектами автоматизированного мониторинга ПСК ИССО могут являться следующие ИССО автомобильных дорог:
- мосты с большими пролетами (стальные мосты с пролетами длиной более 100 м, железобетонные с пролетами более 80 м), мосты большой высоты (высота опор более 40 м), мосты со сложными конструктивными решениями и особенностями (мосты висячих или вантовых систем);
- мосты, эксплуатируемые в сложных инженерно-геологических, сейсмических или климатических условиях по СП 11-105 Часть I;
- мосты после строительства, реконструкции, модернизации или ремонта, осуществленных с использованием новых технологий, конструкций и материалов;
- мосты, эксплуатируемые в аварийном состоянии, вызванном чрезвычайными обстоятельствами в период ликвидации аварийных ситуаций;
- мосты, техническое состояние которых по результатам оценки по [4] признано "неудовлетворительным", "непригодным для нормальной эксплуатации (предаварийным)" и "аварийным" (бальная оценка "2" и ниже), в случае необходимости установления причин возникновения и динамики развития дефектов, разработки прогноза их развития;
- подпорные стены и удерживающие сооружения на основе сложных или новых конструктивно-технологических решений;
- подпорные стены и удерживающие сооружения после ремонта или реконструкции, осуществленных с использованием новых технологий, конструкций и материалов;
- оползневые и оползнеопасные склоны или откосы, в том числе, на которых прогнозируется ухудшение инженерно-геологических условий в период строительства и (или) эксплуатации автомобильной дороги.
5.10 Целесообразность оснащения ИССО автомобильных дорог средствами ПСК ИССО определяется, как правило, на стадии проектирования ИССО, исходя из категории автомобильной дороги и инженерно-геологических условий ее расположения.
Кроме того, организация автоматизированного мониторинга ИССО автомобильных дорог с использованием средств ПСК ИССО может осуществляться по решениям приемочных комиссий, требованиям проектных, эксплуатационных организаций и организаций, выполняющих работы по обследованию, а также в связи с выполнением научно-исследовательских и опытных работ, когда решение вопросов, связанных с эксплуатацией сооружения, не может быть получено только расчетным путем, по данным обследований и испытаний.
Примечания.
1 При принятии решения об оснащении средствами автоматизированного мониторинга дорожных сооружений, защитных сооружений и прилегающих к участкам автомобильных дорог геомассивов учитываются количество и особенность местоположения объектов и дислокация организаций, ответственных на их эксплуатацию, вид, сложность, технический уровень, военно-стратегическое и социально-экономическое значение сооружений, техническое состояние и продолжительность их эксплуатации, инженерно-геологические, сейсмические и климатические условия расположения.
2 В качестве объектов, подлежащих оснащению средствами автоматизированного мониторинга, рекомендуется рассматривать расположенные на автомобильных дорогах категорий IA и IБ по ГОСТ 33382.
5.11 При принятии решения об оснащении объектов средствами ПСК ИССО на предпроектном этапе ее создания или создания нового аппаратно-программного комплекса объектового уровня и включения его в состав существующей ПСК ИССО разрабатывается программа мониторинга конкретного объекта, которая является основой формирования технического задания на создание ПСК ИССО или аппаратно-программного комплекса объектового уровня в ее составе.
Программа мониторинга, как правило, включает:
- цели и задачи мониторинга; описание объекта мониторинга, условий его расположения (природные и климатические условия района размещения, сведения об окружающей обстановке) и текущего состояния (результаты проведенных обследований);
- требования/рекомендации по методам, технологиям и средствам мониторинга, расположению точек контроля и контролируемым параметрам и точности их определения, составу и техническим характеристикам средств измерительной техники, диапазонам измерения;
- критериальные значения контролируемых параметров для ранжирования состояний объекта мониторинга;
- порядок (алгоритмы) сбора, хранения, анализа, оценки и передачи информации о результатах мониторинга;
- рекомендации по монтажу технических средств на объекте мониторинга.
Примечания.
1 Программа мониторинга разрабатывается специализированной организацией совместно с организацией-разработчиком ПСК ИССО и (или) организацией-разработчиком нового аппаратно-программного комплекса объектового уровня ПСК ИССО.
2 Программа мониторинга эксплуатируемых ИССО, как правило, должна быть взаимоувязана с программой строительного мониторинга.
6.1 Общие положения по выполнению обоснования ИТС и рекомендации по структуре и элементам подсистем ИТС, а также рекомендации по актуализации банка подсистем ИТС, применяемых на сети федеральных автомобильных дорог - по [10].
6.1 В рамках схемы построения доменной архитектуры интеллектуальной транспортной системы ПСК ИССО по ГОСТ Р ИСО 14813-1 принадлежит сервисной группе "Управление обслуживанием транспортной инфраструктуры" сервисного домена "Управление дорожным движением и действия по отношению к его участникам".
Кроме того, использование результатов функционирования ПСК ИССО возможно и в других сервисных доменах и группах ИТС (рисунок 1).
Рисунок 1 - Сервисные домены, группы и сервисы применения результатов функционирования ПСК ИССО
6.2 Реализация функций ПСК ИССО в обобщенной функциональной архитектуре ИТС может быть использована при достижении следующих целей управления ИТС:
- обеспечение безопасности дорожного движения;
- обеспечение номинальной пропускной способности;
- оптимизация транспортного процесса;
- поддержание заданного уровня содержания дорожного полотна и элементов дорожной инфраструктуры;
- предоставление различных сервисных услуг пользователям транспортной системы.
Роль и место ПСК ИССО в обобщенной схеме функциональной архитектуры ИТС по ГОСТ Р 56294 показаны на рисунке 2.
6.3 ПСК ИССО в рамках физической архитектуры ИТС по ГОСТ Р 56294 является инструментальной подсистемой (исполнительным элементом) комплексной подсистемы "Управление состоянием дорог" и предназначена для решения прикладной задачи контроля состояния искусственных сооружений в обеспечение следующих функций указанной комплексной подсистемы ИТС:
- оперативного реагирования служб содержания дорог на ухудшение эксплуатационных параметров дорожного полотна в целях обеспечения безопасности дорожного движения и номинальной пропускной способности;
- поддержания заданного уровня содержания дорожного полотна и элементов дорожной инфраструктуры.
Место ПСК ИССО в физической архитектуре ИТС по ГОСТ Р 56294 показано на рисунке 3.
Рисунок 2 - Роль и место ПСК ИССО в функциональной архитектуре ИТС
Рисунок 3 - Роль и место ПСК ИССО в физической архитектуре ИТС
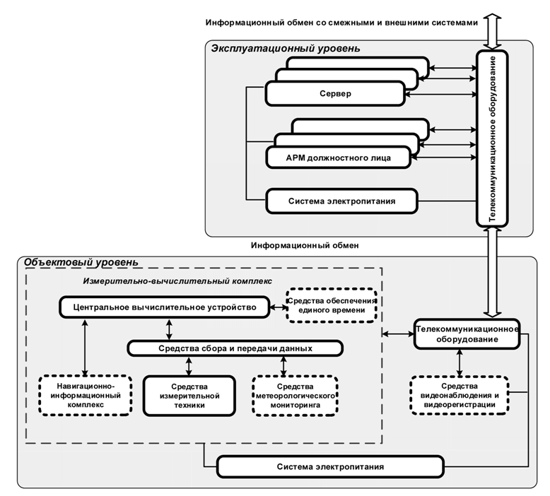
6.4 Основу технической реализации процессов автоматизированного мониторинга состояния ИССО автомобильных дорог составляют аппаратно-программные комплексы объектового и эксплуатационного уровней - технические и программные средства ПСК ИССО, размещаемые на объектах контроля и в организациях, ответственных за эксплуатацию ИССО.
Структура ПСК ИССО представлена на рисунке 4. Рекомендации по структуре и составу технических средств объектового и эксплуатационного уровней приведены в разделах 8 и 9 настоящего ОДМ.
Рисунок 4 - Структура ПСК ИССО
6.5 ПСК ИССО может функционировать как в составе ИТС различного уровня, так и автономно. Решение о включении ПСК ИССО в состав ИТС принимается заказчиком ИТС.
7.1 В рамках ИТС для реализации задачи контроля состояния искусственных сооружений автомобильных дорог основными функциями, подлежащими автоматизации средствами ПСК ИССО, являются:
- сбор, специализированная обработка и анализ данных от средств измерений (датчиков различной физической природы), установленных на ИССО;
- ввод, обобщение, систематизация и обработка данных о результатах проведенных осмотров и диагностических измерений;
- контроль значений параметров технико-эксплуатационного состояния ИССО и доведение до оперативных (аварийных) служб информации о выходе этих параметров за установленные критериальные значения при возникновении аварийных (нештатных) ситуаций на ИССО;
- прогноз (прогнозное моделирование) изменения параметров технико-эксплуатационного состояния ИССО;
- накопление информации с целью ее использования для ретроспективного анализа (реконструкции) событий в целях выявления причин возникновения аварийных (нештатных) ситуаций на ИССО;
- информационное взаимодействие со смежными и внешними автоматизированными системами с целью обеспечения решения комплексных задач транспортного комплекса;
- информирование (предупреждение) органов власти, хозяйствующих субъектов и населения о невозможности (ограничениях) использования ИССО автомобильных дорог и вариантах объездов (при функционировании в рамках ИТС).
Примечание - Критериальные значения, как правило, представляют собой набор числовых данных, определяющих допустимые значения (верхнюю и нижнюю границы) контролируемых параметров для конкретного вида состояния (статуса сообщения) объекта мониторинга.
7.4 Для автоматизации функций, указанных в 7.1, ПСК ИССО должна обеспечивать:
- проведение измерений (вычислений), сбор и регистрацию данных о результатах измерений (вычислений) контролируемых параметров состояния ИССО;
- формирование и передачу (прием) мониторинговой информации о результатах измерений (вычислений) контролируемых параметров состояния ИССО, включая предупреждения о выходе этих параметров за установленные критериальные значения;
- накопление мониторинговой информации, автоматизированный ввод и накопление другой информации об ИССО и их состоянии (по результатам обследований с использованием средств, не входящих в ПСК ИССО);
- специализированную (в том числе статистическую) обработку мониторинговой и другой информации для оценки текущего технико-эксплуатационного состояния ИССО и прогнозирования изменений этого состояния;
- аналитическую обработку и формирование отчетных форм (визуализация результатов обработки) в интересах информационного обеспечения должностных лиц, осуществляющих деятельность в сфере дорожного хозяйства;
- предоставление и обмен оперативной информацией о технико-эксплуатационном состоянии ИССО между должностными лицами в интересах информационного обеспечения принятия решений в сфере автомобильного транспорта и дорожного хозяйства.
7.5 При выполнении автоматизированных функций, указанных в 7.4, средства ПСК ИССО на объектовом уровне должны в автоматическом режиме обеспечивать:
- измерение физических величин, необходимых для определения контролируемых параметров ИССО (его элементов);
- централизованный сбор данных измерений и приведение их к единой системной шкале времени;
- регистрацию, накопление и временное (в течение установленного периода времени) хранение данных о результатах измерений с обеспечением их защиты от удаления и редактирования;
- преобразование данных о результатах измерений в установленные форматы, формирование структуры данных для дальнейшей обработки;
- определение текущих значений контролируемых параметров;
- оценку текущих значений контролируемых параметров на предмет соответствия установленным критериальным значениям;
- формирование и передачу на эксплуатационный уровень сообщений о результатах оценки контролируемых параметров и оповещений о выходе значений контролируемых параметров за установленные критериальные значения;
- дистанционное (средствами эксплуатационного уровня) и непосредственное управление конфигурацией, режимом и алгоритмами функционирования средств объектового уровня с обеспечением изменения:
конфигурации средств объектового уровня;
режимов функционирования и параметров настройки технических средств;
последовательности (приоритета) сбора информации;
периодичности передачи мониторинговой информации;
параметров настройки программных средств;
модели оценки контролируемых параметров (при изменении природно-климатических и других внешних факторов).
- контроль функционирования средств объектового уровня, протоколирование, сохранение и передача сведений о результатах этого контроля на эксплуатационный уровень;
- протоколирование важнейших событий функционирования средств объектового уровня и передачу на эксплуатационный уровень ПСК ИССО соответствующих отчетов по запросу и/или с установленной периодичностью;
- автоматическое формирование и передачу на эксплуатационный уровень мониторинговой и другой, в том числе служебной, информации.
Схема функционирования объектового уровня ПСК ИССО представлена в Приложении Б.
7.6 Конкретный состав контролируемых параметров устанавливается программой мониторинга в зависимости от целей мониторинга, особенностей конструкции объекта мониторинга, его местоположения, текущего состояния и функций, выполняемых ПСК ИССО при решении задач ИТС.
Примечания.
1 Для контроля состояния сооружений инженерной защиты (защитных сооружений) в состав аппаратно-программных средств объектового уровня рекомендуется включать средства измерительной техники, обеспечивающие измерение физических величин, характеризующих параметры деформаций, напряженно-деформированного состояния геотехнической системы "защитное сооружение-основание-оползнеопасный геомассив", а также, при необходимости, параметры гидрогеологических и оползневых процессов, температурно-влажностного режима в районе расположения объекта мониторинга.
В состав контролируемых параметров состояния геотехнической системы "защитное сооружение-основание-оползнеопасный геомассив" рекомендуется включать следующие:
- вертикальные и горизонтальные деформации элементов сооружения (осадки, просадки, подъемы, сдвиги);
- отклонение сооружения (его элементов) от вертикали (крен);
- изменение линейных размеров трещин (величины раскрытия);
- относительное смещение стыков сборных конструкций;
- усилия в анкерных конструкциях (при технической возможности);
- давление склона (откоса) на конструкцию;
- отклонения высотного и планового положения сооружения;
- параметры вибрации сооружения (перемещение, скорость, ускорение, амплитуда, частота, период);
- метеорологические параметры.
- величина, направление и скорость смещения поверхностных и глубинных слоев грунта;
- оползневое давление;
- уровень грунтовых вод;
- температура и влажность грунта.
2 Автоматизированный мониторинг дорожных (мостовых) сооружений автомобильных дорог, как правило, может обеспечивать наблюдения двух групп параметров, одна из которых характеризует воздействия и нагрузки - по СП 35.13330 (таблица 6.1), вторая - реакцию конструкции дорожного сооружения (его элементов) на эти воздействия и нагрузки.
Контролируемыми параметрами, характеризующими воздействия и нагрузки, являются температура окружающей среды, скорость и направление ветра, влажность, интенсивность (плотность, скорость) транспортного потока и другие параметры, характеризующие воздействия и нагрузки климатического, природного и техногенного характера.
Контролируемыми параметрами, характеризующими реакцию конструкции дорожного сооружения (его элементов) на воздействия и нагрузки, являются определяемые в характерных точках (точках контроля) конструкции дорожного сооружения (его элементов) пространственные, угловые и относительные перемещения, скорости (ускорения) перемещения, напряжения (деформации) и усилия, величины раскрытия трещин и швов, температура конструкции, частота и амплитуда собственных колебаний несущих элементов и другие.
7.7 При выполнении автоматизируемых функций, указанных в 7.4, средства ПСК ИССО на эксплуатационном уровне должны в автоматическом (автоматизированном) режиме обеспечивать:
- прием, регистрацию и хранение мониторинговой информации от средств объектовых уровней с целью ее последующего использования;
- ведение реестра, регистрацию и контроль событий, связанных с ИССО (формирование системы уведомлений о событиях с настройкой условий их формирования и категорий);
- настройку реагирования на события (регламентирование рассылки внутренних уведомлений и оповещений, отправки уведомлений и оповещений внешним адресатам);
- уведомление (по установленному регламенту) пользователей о результатах оценки контролируемых параметров и оповещений о выходе значений контролируемых параметров за установленные критериальные значения;
- формирование и поддержание базы данных;
- внесение и поддержание в актуальном состоянии нормативно-справочной информации;
- ввод дополнительной информации (идентификационной, учетной) об ИССО и о результатах проведенных осмотров, диагностики, обследований и испытаний ИССО;
- внесение информации об аварийных/чрезвычайных ситуациях на ИССО;
- специализированная обработка мониторинговой информации с целью оценки текущего технико-эксплуатационного состояния ИССО (определение комплексных показателей состояния ИССО относительно функционально значимых критериев его эксплуатационной пригодности);
- моделирование в интересах прогнозирования технико-эксплуатационного состояния ИССО на заданный интервал времени;
- формирование уведомлений о результатах оценки текущего и прогнозного технико-эксплуатационного состояния ИССО и оповещений о его негативном текущем/прогнозном изменении;
- формирование периодических информационных сообщений, подтверждающих нормальное функционирование средств объектового уровня и оперативных протокольных донесений, характеризующих события перехода ИССО из режима нормального функционирования в потенциально опасный, аварийный или технологический;
- формирование и рассылка (по установленному регламенту) оповещений пользователям при возникновении аварийных/чрезвычайных ситуаций на ИССО;
- дистанционное управление средствами объектового уровня;
- предоставление информации в виде, необходимом для обеспечения функций дежурных служб и авторизованных пользователей ПСК ИССО в соответствии с установленными алгоритмами и правами доступа;
- протоколирование действий пользователей ПСК ИССО;
- формирование отчетов, содержащих оперативную, справочную, детализированную, сводную информацию по ИССО/группе ИССО;
- информационное взаимодействие со смежными и внешними автоматизированными системами (комплексными подсистемами ИТС, ведомственными системами Росавтодора, региональными системами оперативных служб и экстренного реагирования).
Схема функционирования эксплуатационного уровня ПСК ИССО представлена в Приложении В.
8.1 АПК объектового уровня ПСК ИССО для обеспечения выполнения функций, указанных в 7.5, включает в свой состав следующие основные компоненты:
- измерительно-вычислительный комплекс;
- телекоммуникационное оборудование;
- систему электропитания.
Примечание - При необходимости в состав АПК объектового уровня ПСК ИССО дополнительно могут быть включены средства видеонаблюдения и видеорегистрации, другие компоненты.
8.2 Рекомендации по структуре и составу измерительно-вычислительного комплекса
8.2.1 Измерительно-вычислительный комплекс (ИВК) АПК объектового уровня предназначен для измерений и обработки измерительной информации, сбора, накопления, обработки информации о результатах этих измерений, формирования и передачи мониторинговой и другой информации и включает:
- центральное вычислительное устройство;
- автоматизированные средства измерительной техники;
- средства сбора и передачи данных;
- программное обеспечение.
Измерительно-вычислительный комплекс может быть функционально расширен средствами мониторинга с использованием технологий ГНСС (навигационно-информационного комплекса), метеорологического мониторинга, обеспечения единого времени.
Примечания.
1 Средства мониторинга с использованием технологий ГНСС (навигационно-информационный комплекс) могут быть включены в состав ИВК для определения и контроля параметров пространственно-временного состояния и деформаций ИССО (его элементов). Требования к организации автоматизированного мониторинга ИССО автомобильных дорог с применением технологий ГНСС и используемому в этом процессе оборудованию устанавливаются национальными стандартами.
2 Средства метеорологического мониторинга могут быть включены в состав ИВК для измерения метеорологических параметров в зоне ИССО и учета данной информации при оценке текущего технико-эксплуатационного состояния ИССО и прогнозирования изменения этого состояния на заданный интервал времени.
3 Средства обеспечения единого времени применяются для приведения результатов всех измерений к единой системной шкале времени. В качестве шкалы системного времени рекомендуется использование шкалы всемирного координированного времени Российской Федерации. Допускается использование сетевой синхронизации времени с использованием технологий NTP [11] и PTP [12].
4 При выборе комплектации ИВК следует руководствоваться ГОСТ 22315, а также учитывать технические и экономические ограничения (технические возможности конкретных средств измерительной техники; инерционность и помехи при производстве измерений; возможность автоматизации; возможность использования косвенных измерений и расчетных методов; возможность монтажа; экономическая целесообразность).
8.2.2 Центральное вычислительное устройство (ЦВУ) предназначено для централизованной обработки результатов измерения, управления в режиме реального времени функционированием АПК объектового уровня и его компонентов. В качестве ЦВУ рекомендуется использовать высокопроизводительную специализированную ЭВМ (промышленный компьютер), обеспечивающую возможность автоматического запуска и перезапуска, подключения различных внешних устройств и телекоммуникационного оборудования с использованием стандартизованных интерфейсов.
Примечания.
1 В ИВК также могут применяться дополнительные микропроцессорные вычислительные устройства, если это необходимо для выполнения промежуточных вычислительных процессов в рамках реализации функций, указанных в 7.5.
2 В ИВК рекомендуется применять средства вычислительной техники, соответствующие требованиям ГОСТ 21552, а также требованиям нормативных документов и техническим условиям на конкретные средства.
8.2.3 Состав и номенклатура автоматизированных средств измерительной техники, включаемых в состав ИВК, определяется исходя из состава контролируемых параметров (физических величин, измерение которых необходимо для определения контролируемых параметров), точности их определения и методов наблюдений (измерений), установленных программой мониторинга, заказчиком или разработчиком (производителем) АПК объектового уровня.
Выбор конкретных средств измерительной техники для включения в состав ИВК, рекомендуется осуществлять по следующим критериям:
- тип и диапазон измеряемых физических величин;
- класс точности измерений (разрешающая способность);
- продолжительность цикла измерения;
- надежность и помехозащищенность;
- условия применения и класс защиты;
- потребляемая мощность;
- особенности конструкции, электропитания и возможность монтажа;
- стоимость.
Примечания.
1 В ИВК, как правило, применяются автоматизированные средства измерительной техники, функционирование которых основано на применении технологий тензометрии, оптики, виброметрии, акустики, инклинометрии, микроэлектромеханических систем (МЭМС) и др. Средства измерительной техники, как правило, должны быть функционально и конструктивно законченными изделиями, выполненными в виде одной или нескольких конструктивных единиц.
2 В ИВК рекомендуется использовать средства измерительной техники, соответствующие требованиям ГОСТ Р 8.674, ГОСТ Р 8.839, ГОСТ 22261, ГОСТ 24314 (в части касающейся) и техническим условиям на конкретные средства.
3 В составе средств измерительной техники может использоваться измерительное оборудование, имеющее и/или не имеющее метрологическое подтверждение пригодности для использования в разных процессах измерения. Метрологические требования, как правило, устанавливаются заказчиком ПСК ИССО.
8.2.4 Средства сбора и передачи данных (ССПД) предназначены для сбора данных со средств измерительной техники, предварительной обработки и временного хранения данных, их передачи в ЦВУ. В качестве ССПД рекомендуется использовать технические средства, обладающие вычислительным ресурсом, обеспечивающие двунаправленную связь и возможность выполнения функций дистанционного управления и контроля функционирования.
8.2.5 Программное обеспечение ИВК, как правило, включает:
- системное программное обеспечение - операционные системы, утилиты и драйверы, серверное и другое программное обеспечение, предназначенное для организации вычислительных процессов в ИВК и его информационного взаимодействия в рамках ПСК ИССО;
- прикладное программное обеспечение - комплект программ различного назначения, обеспечивающих выполнение задач, связанных с измерением, сбором, хранением и обработкой данных в рамках выполнения функций, указанных в 7.5;
- встроенное программное обеспечение (средств измерения, телекоммуникационного оборудования и т.д.).
Примечания.
1 В средствах измерения рекомендуется использовать программное обеспечение, соответствующее основным требованиям ГОСТ Р 8.654.
2 При необходимости создания единого хранилища информации на объектовом уровне в состав программного обеспечения АПК объектового уровня также может быть включена СУБД.
8.3 Рекомендации по структуре и составу телекоммуникационного оборудования АПК объектового уровня.
8.3.1 Телекоммуникационное оборудование объектового уровня предназначено для организации объектовой телекоммуникационной сети (ОТС) для автоматического в режиме реального времени информационного обмена между:
- средствами измерительной техники и ССПД (нижний уровень ОТС);
- ССПД и ЦВУ (средний уровень ОТС);
- ЦВУ и средствами АПК эксплуатационного уровня (верхний уровень ОТС).
При включении в состав АПК объектового уровня средств видеонаблюдения и видеорегистрации ОТС должна обеспечивать возможность передачи видеоданных.
8.3.2 Подключение средств измерительной техники к ССПД (нижний уровень ОТС) рекомендуется осуществлять посредством линий связи, базирующихся на технологиях полевых (промышленных) шин. Общие элементы таких технологий и правила описания интеграционных моделей и профилей интероперабельности прикладных систем вместе с профилями их компонентов - по ГОСТ Р ИСО 15745-1.
Примечания.
1 Описание технологических спецификаций для элементов и правил профилей коммуникационной сети, базирующейся на стандарте Ethernet [13], и связанных с коммуникациями аспектов профилей устройств, относящихся к системам управления на основе Ethernet, - по ГОСТ Р ИСО 15745-4.
2 Специфические технологические элементы и правила описания профилей коммуникационной сети, базирующейся на спецификации интерфейса RS-485 [14], и связанных с коммуникациями аспектов профилей устройств, относящихся к системам управления на основе PROFIBUS - по ГОСТ Р ИСО 15745-3.
3 Специальные технологические элементы и правила описания профилей коммуникационной сети, базирующейся на спецификации интерфейса RS-485 [14], и связанных с коммуникациями аспектов профилей устройств (приборов), относящихся к системам управления на основе CANopen - по ГОСТ Р ИСО 15745-2. Описание канального уровня и уровня физической передачи сигналов сети контроллеров - по ГОСТ Р ИСО 11898-1. Устройство доступа к высокоскоростной среде - по ГОСТ Р ИСО 11898-2.
4 AS-I (Actuator Sensor Interface) - открытая промышленная сеть нижнего уровня, предназначенная для построения относительно простых систем распределенного ввода-вывода в соответствии с требованиями стандарта IEC 62026-2 [15].
8.3.3 Для организации информационного обмена между ССПД и ЦВУ (средний уровень ОТС) рекомендуется использовать каналы связи, базирующиеся на стандартах Ethernet [16], Ethernet POE [17, 18], ISO/IEC/IEEE 8802-11 [19], каналы стандартизованных интерфейсов (например, EIA/TIA-232-F [20]).
Примечание - Технология PoE (Power over Ethernet) позволяет осуществлять передачу данных и низковольтное электропитание оборудования по общей линии телекоммуникационной сети.
8.3.4 Допускается подключение средств измерительной техники посредством стандартизованных интерфейсов непосредственно к ЦВУ при невозможности или нецелесообразности применения в ОТС технологий промышленных сетей.
8.3.5 Для организации информационного обмена между ЦВУ и средствами АПК эксплуатационного уровня (верхний уровень ОТС) рекомендуется использовать линии связи, базирующиеся на стандартах GSM 900/1800, UMTS 900, UMTS 2000 или LTE с поддержкой пакетной передачи данных, каналы связи Ethernet, каналы многофункциональной системы персональной спутниковой связи "Гонец-Д1М".
Примечание - При использовании каналов, базирующихся на стандартах GSM 900/1800, UMTS 900, UMTS 2000, LTE применяемое коммуникационное оборудование, в том числе конструктивно входящее в состав технических средств, должно удовлетворять требованиям, установленным в [21], [22], [23], [24] соответственно.
8.3.6 Телекоммуникационное оборудование объектового уровня в общем случае включает линии связи (физическую среду и аппаратуру передачи данных - модемы, адаптеры и т.д.), каналообразующее оборудование (мультиплексоры и др.) и средства управления информационными потоками в телекоммуникационной сети (коммутаторы, маршрутизаторы и др.). При организации ОТС могут использоваться как кабельные (электрические и волоконно-оптические), так и беспроводные линии связи (радиолинии).
Примечания.
1 Выбор радиоэлектронных средств для организации ОТС следует осуществлять с учетом требований [25].
2 Радиоэлектронные средства, используемые в ОТС, подлежащие регистрации в соответствии с [26] и [27], должны иметь свидетельства о регистрации.
3 Радиопередающие устройства, используемые в ОТС, должны удовлетворять требованиям [28].
4 Телекоммуникационное оборудование, входящее в область регулирования ТР ТС 020/2011 "Электромагнитная совместимость технических средств", подлежит подтверждению соответствия требованиям по электромагнитной совместимости в форме сертификации или декларирования.
8.3.7 Архитектура (топология) и сетевая технология ОТС должны быть определены на этапе проектирования ПСК ИССО (или нового АПК объектового уровня, включаемого в ее состав) на основе расчетов пропускной способности каналов связи, требований задач реального времени, характера передаваемой информации, мест расположения подключаемых к ОТС компонентов (дистанции линий связи), количества узлов ОТС и оконечного оборудования, требований к уровню шумов и помехозащищенности, надежности каналов связи и узлов сети, стоимости оборудования, его монтажа и обслуживания при эксплуатации.
Примечание - ОТС рекомендуется строить на основе эталонной модели взаимосвязи открытых систем по ГОСТ Р ИСО/МЭК 7498-1.
8.3.8 ОТС рекомендуется проектировать большей пропускной способности, чем требуется на момент создания ПСК ИССО (с запасом до 30%), учитывая возможную необходимость последующего повышения производительности сети и увеличения сетевого трафика.
8.4 Рекомендации по структуре и составу системы электропитания АПК объектового уровня
8.4.1 Система электропитания АПК объектового уровня предназначена для бесперебойного и гарантированного (резервного) обеспечения электроэнергией требуемой надежности и качества компонентов АПК объектового уровня.
Примечание - Электропитание АПК объектового уровня рекомендуется обеспечивать от сети переменного тока номинальным напряжением 220/380 В (по ГОСТ 21128) или 230/400 В (по ГОСТ 29322) частотой 50 Гц с показателями норм качества электрической энергии по ГОСТ 32144.
8.4.2 Электропитание АПК объектового уровня рекомендуется осуществлять от системы электроснабжения ИССО (участка автомобильной дороги) в соответствии с категорией надежности электроснабжения ИССО. При отсутствии электроснабжения ИССО (участка автомобильной дороги) электроснабжение АПК объектового уровня рекомендуется осуществлять от электрических распределительных сетей ближайших населенных пунктов или производственных предприятий, с обеспечением третьей категории надежности по [29].
8.4.3 Систему электропитания АПК объектового уровня рекомендуется создавать как распределенный комплекс электротехнических изделий, технических и программных средств и включать в ее состав средства ввода и распределения электрической энергии, защиты и заземления, обеспечения бесперебойного питания, а также, при необходимости, управления и контроля параметров функционирования технических средств системы электропитания.
Примечание - В составе системы электропитания АПК объектового уровня рекомендуется применять электротехнические изделия и технические средства, соответствующие требованиям нормативных документов: средства ввода и распределения электрической энергии - ГОСТ Р 51321.1, средства обеспечения бесперебойного питания - ГОСТ IEC 62040-1, средства защиты и заземления - ГОСТ Р 51992 и [29] соответственно.
8.4.4 Средствами бесперебойного питания следует обеспечивать автономную работу высокотехнологичного оборудования, чувствительного к ухудшению качества электрической энергии (средств вычислительной техники, телекоммуникационного оборудования, средств ГНСС и т.п.) при нарушениях электроснабжения (полном пропадании, отклонении значений показателей норм качества от указанных в ГОСТ 32144).
8.4.5 Для защиты оборудования АПК объектового уровня от различных видов искажения напряжения (импульсных помех, радиопомех, провалов, выбросов и колебаний напряжения, искажения синусоидальной формы напряжения, отклонения частоты от номинала) в системе электропитания рекомендуется применять компенсаторы реактивной мощности, устройства компенсации мощности искажения, стабилизаторы напряжения, выпрямительно-зарядные устройства (в том числе в составе источников бесперебойного питания постоянного тока).
8.4.6 Для заземления системы электропитания АПК объектового уровня рекомендуется использовать заземляющую сеть (заземляющее устройство) системы электроснабжения ИССО. Для оборудования, заземление которого по специфическим условиям работы или требованиям заводов-изготовителей не допускается объединять с общей системой заземления, необходимо предусматривать отдельное заземляющее устройство, которое должно отвечать всем требованиям, предъявляемым к защитному заземлению.
8.4.7 Возникновение импульсных перенапряжений и помех, вызываемых электромагнитными воздействиями (грозовыми, коммутационными, радиочастотными и другими) на низковольтную сеть системы электропитания АПК объектового уровня не должно приводить к сбоям, выходу из строя и повреждению оборудования.
Примечания
1 Защиту от импульсных перенапряжений рекомендуется применять в низковольтных и телекоммуникационных цепях АПК объектового уровня для защиты электрического и электронного оборудования.
2 Для обеспечения защиты от импульсных перенапряжений следует применять устройства для защиты от импульсных перенапряжений, удовлетворяющие требованиям ГОСТ Р 51992, ГОСТ IEC 61643-11 и ГОСТ IEC 61643-21. Необходимость такой защиты должна быть определена на стадии проектирования ПСК ИССО (или нового АПК объектового уровня в ее составе).
3 При выборе методов и средств защиты оборудования АПК объектового уровня от импульсных перенапряжений и помех следует руководствоваться нормативными документами, регламентирующими электромагнитную совместимость низковольтных распределительных сетей и конкретных изделий (ГОСТ 30804.3.2, ГОСТ 30804.3.12 и др.).
9.1 АПК эксплуатационного уровня ПСК ИССО предназначен для сбора информации от АПК объектового уровня, автоматизированной оценки текущего технико-эксплуатационного состояния ИССО и прогнозирования изменения этого состояния ИССО на заданный интервал времени.
В Приложении Г приведен пример реализации структуры ПСК ИССО, объектом мониторинга которой является мостовое сооружение.
9.2 АПК эксплуатационного уровня включает в свой состав:
- серверный комплекс;
- автоматизированные рабочие места;
- телекоммуникационное оборудование;
- систему электропитания.
9.3 Серверный комплекс представляет собой комплекс аппаратно-программных средств, предназначенный для организации сбора и специальной обработки информации; обслуживания базы данных и обеспечения целостности и сохранности данных; предоставления услуг, ресурсов, оперативных и архивных данных автоматизированным рабочим местам. Средствами программного обеспечения АПК эксплуатационного уровня, установленного на серверы, реализуются функции, указанные в 7.7.
9.4 Программное обеспечение АПК эксплуатационного уровня, как правило, включает:
- системное программное обеспечение - операционные системы, утилиты и драйверы, серверное и связующее программное обеспечение, СУБД; средства обеспечения информационной безопасности;
- прикладное программное обеспечение - комплект программ различного назначения, обеспечивающий выполнение задач, связанных со сбором, хранением и анализом данных в рамках выполнения функций, указанных в 7.7;
- встроенное программное обеспечение телекоммуникационного оборудования.
Примечания
1 В ПСК ИССО рекомендуется использовать программное обеспечение, удовлетворяющее требованиям [30].
2 Программное обеспечение ПСК ИССО (комплект программ, обеспечивающий выполнение функций ПСК ИССО на объектовом и эксплуатационном уровнях) в соответствии с [31] может быть отнесено к классу 02.11 ("Системы мониторинга и управления" - программно-аппаратные комплексы, предназначенные для измерения, сбора, хранения и анализа рабочих характеристик объектов управляемой системы для оценки ее состояния, выявления неполадок, оповещения, управления настройками и состоянием программных и аппаратных вычислительных средств, сетевых устройств, функционирующих в рамках системы, в том числе средства управления информационной безопасностью).
9.5 Автоматизированные рабочие места - это рабочие места специалистов эксплуатирующей организации: персональные ЭВМ, оснащенные средствами ввода-вывода информации в виде, необходимом для обеспечения специалистов оперативной и архивной информацией в соответствии с установленным регламентом разграничения прав доступа.
9.6 Телекоммуникационное оборудование АПК эксплуатационного уровня предназначено для организации информационного обмена между компонентами АПК эксплуатационного уровня, АПК эксплуатационного уровня с АПК объектового уровня, смежными и внешними автоматизированными системами.
Информационный обмен между компонентами АПК эксплуатационного уровня рекомендуется организовывать по каналам связи, базирующимся на стандартах локальных вычислительных сетей.
Для организации информационного обмена со смежными и внешними автоматизированными системами рекомендуется использовать сеть Интернет (Интранет).
9.7 Система электропитания АПК эксплуатационного уровня предназначена для бесперебойного и гарантированного (резервного) обеспечения электроэнергией требуемого качества компонентов АПК эксплуатационного уровня. Электропитание компонентов АПК эксплуатационного уровня рекомендуется осуществлять от системы электроснабжения объектов, на которых они установлены, с учетом обеспечения, при необходимости, бесперебойного питания.
10.1 Концептуальная основа организации информационных процессов в ПСК ИССО
10.1.1 Объект мониторинга ПСК ИССО, как правило, представляет собой многокомпонентную динамическую систему, состояние которой зависит от внешних и внутренних факторов.
10.1.2 В основе организации информационного обеспечения ПСК ИССО лежит информационная модель состояния объекта мониторинга, которая строится по информационной модели объекта и динамическим данным, содержащимся в мониторинговой информации.
Информационная модель объекта, как правило, разрабатывается специализированной организацией на основе шаблонов, специфичных для программной платформы, поддерживающей технологию информационного моделирования (не входящей в состав ПСК ИССО), интегрируется в ПСК ИССО посредством открытых форматов обмена объектно-ориентированными данными.
Динамические данные включают результаты измерений (прямых, косвенных), вычислений и сообщения о событиях, формируемые средствами АПК объектового уровня ПСК ИССО.
Информационная модель состояния объекта мониторинга в ПСК ИССО, как правило, представляет собой совокупность следующих множеств:
- моделей состояния объекта мониторинга (аналитических, алгоритмических, электронных);
- измеряемых физических величин;
- результатов измерений;
- событий от источников данных;
- идентификаторов технических средств;
- блоков получения данных;
- блоков преобразования данных;
- блоков оценки данных;
- моделей (алгоритмов) обработки и преобразования информации;
- параметров моделей (алгоритмов) обработки и преобразования информации;
- критериев оценки данных (критериев распознавания состояния объекта);
- блоков хранения данных;
- массивов данных;
- форматов представления данных;
- коммуникационных форматов;
- конфигурационных данных статического и динамического характера;
- управляющих команд.
Примечание - Состав информационной модели состояния объекта мониторинга рекомендуется уточнять на этапе технического проектирования ПСК ИССО (или нового АПК объектового уровня в ее составе).
10.1.3 Задача разработки информационного обеспечения ПСК ИССО состоит в организации на основе информационной модели состояния объекта мониторинга структурированной информационной базы, а также методов и средств ее организации и ведения для осуществления совокупности направленных процессов переработки большого количества динамических данных (мониторинговой информации) в информацию, необходимую для оценки текущего состояния объекта мониторинга и прогнозирования его изменения на заданный интервал времени.
10.1.4 Информационное обеспечение ПСК ИССО должно гарантировать:
- предоставление информации о состоянии объекта мониторинга по всем контролируемым параметрам;
- формирование информации, достаточной для выполнения в автоматическом (автоматизированном) режиме функций, перечисленных в 7.5 и 7.7;
- сжатие информации при переходе от нижних уровней обработки информации к верхним при сохранении информативности за счет фильтрации и агрегирования;
- непрерывность процесса сбора и обработки информации;
- однократный ввод и многократное использование информации;
- возможность получения информации по многокритериальному запросу;
- интеграцию, совместную обработку и распределение всей собираемой информации;
- контроль входной и выходной информации, накопление и обновление данных в массивах информации, контроль целостности информационной базы, защиту информации от НСД и от разрушения;
- соответствие форм документов, формируемых в процессе функционирования ПСК ИССО, требованиям стандартов заказчика (или унифицированной системы документации);
- использование для кодирования информации классификаторов, принятых у заказчика;
- совместимость с информационным обеспечением взаимодействующих систем по содержанию, системе кодирования, методам адресации, форматам данных;
- возможность расширения информационных массивов с учетом перспектив развития (в пределах, предусмотренных техническим заданием на создание ПСК ИССО);
- соответствие требованиям ГОСТ 34.602, ГОСТ 34.201, [32], [33] в части содержания и оформления проектной документации.
10.2 Организация информационного обеспечения ПСК ИССО
10.2.1 Информационное обеспечение ПСК ИССО представляет собой совокупность внемашинной и машинной (внутримашинной) информационных баз.
10.2.2 Нормативные правовые акты, документы по стандартизации, методические и технологические документы, организационно-распорядительные документы, документы оперативной и учетной информации и прочие документы, предназначенные для непосредственного восприятия человеком без применения средств вычислительной техники, включают, как правило, во внемашинную информационную базу ПСК ИССО.
Примечания.
1 Нормативные правовые акты - федеральные законы; указы Президента Российской Федерации; постановления и распоряжения Правительства Российской Федерации; приказы и распоряжения Росавтодора и других органов государственной власти Российской Федерации и ее субъектов; технические регламенты.
2 Документы по стандартизации - национальные и региональные стандарты, общероссийские классификаторы технико-экономической и социальной информации, своды правил, стандарты организаций, отраслевые классификаторы, технические условия и т.д.
3 Методические и технологические документы - организационно-распорядительные документы, методики, технологические инструкции, программа мониторинга, проектная и (или) рабочая документация и т.д.
10.2.3 Внемашинную информационную базу ПСК ИССО рекомендуется организовывать в виде комплекса взаимосвязанных документов, содержащих информацию, необходимую для организации и осуществления сбора и обработки информации, межуровневого взаимодействия и реализации других функций ПСК ИССО.
10.2.4 К средствам организации и ведения внемашинной информационной базы ПСК ИССО относят унифицированные системы документов, системы классификации и кодирования информации, а также инструкции и методические указания по ведению документов.
Примечание - Требования к оформлению организационно-распорядительной документации - по ГОСТ Р 6.30-2003.
10.2.5 Машинная (внутримашинная) информационная база ПСК ИССО включает информационные массивы, которые могут быть организованы как в виде отдельных, не связанных между собой, локальных информационных файлов, так и в виде баз данных.
Примечание - Информационные массивы в ПСК ИССО делятся на входные, выходные и внутренние. Входные массивы содержат исходные и оперативные данные, вводимые в ПСК ИССО автоматическом (автоматизированном) режиме, а также запросы на решение задач (выполнение команд). Выходные информационные массивы определяются определяются на стадии проектирования ПСК ИССО, и содержат информацию, выводимую из ЭВМ и предназначенную для дальнейшего использования. Внутренние информационные массивы подразделяют на массивы постоянных, вспомогательных, промежуточных, текущих и служебных данных. Массивы постоянных данных содержат нормативно-справочную и другую постоянную и условно-постоянную информацию. Массивы вспомогательных данных являются производными от постоянных, их получают из последних логическими преобразованиями (сортировкой, объединением и др.). Массивы промежуточных данных содержат информацию, формируемую на стыке различных задач или этапов решения одной задачи как результат предыдущего расчета и как исходный материал для последующего. Массивы текущих данных содержат оперативную информацию о состоянии объекта или процесса во времени, поступающую в режиме реального времени или пакетами в определенные или случайные моменты времени. Массивы служебных данных содержат информацию, необходимую для переработки информационных массивов, составляющих информационное обеспечение ПСК ИССО.
10.2.6 При организации машинной информационной базы следует обеспечивать полноту представления и актуальность данных, минимизацию времени доступа и обработки данных, независимость структуры массивов от внутренних средств ее организации, динамичность структуры.
Примечание - Актуальность данных достигается регламентированием источников и потребителей информации, установлением периодичности и условий ее обновления и использования.
10.2.7 К средствам организации и ведения машинной информационной базы ПСК ИССО относятся СУБД, программные средства ввода и контроля данных, средства копирования и архивирования данных, средства резервного копирования и восстановления данных и другие сервисные средства, а также технологические инструкции по ведению информационной базы ПСК ИССО на машинных носителях.
10.2.8 В составе ПСК ИССО рекомендуется использовать СУБД, имеющие открытый исходный код, обеспечивающие работу с большими объёмами данных и возможность инсталляции в высоконагруженных системах.
Примечание - Для организации машинной информационной базы ПСК ИССО рекомендуется использовать СУБД PostgreSQL или другую СУБД, включенную в Единый реестр российских программ для электронных вычислительных машин и баз данных [30].
10.2.9 Целостность, непротиворечивость и сохранность информации в базах данных должна обеспечиваться использованием средств контроля правильности (корректности) вводимых данных, копирования и архивирования, средств восстановления данных после программных и аппаратных сбоев, антивирусной защиты и защиты данных от НСД.
10.2.10 Структура баз данных ПСК ИССО должна поддерживать кодирование хранимой и обрабатываемой информации в соответствии с общероссийскими классификаторами (там, где они применимы) и классификаторами, принятыми у заказчика ПСК ИССО.
10.2.11 В базах пространственных данных (при их использовании в ПСК ИССО) в качестве единой системы координат могут быть использованы ПЗ-90.11 [34], WGS-84, местная или объектовая системы координат.
Примечание - Выбор системы координат в качестве системной осуществляется исходя из требований нормативных документов, регламентирующих функционирование автоматизированных систем - потребителей информации ПСК ИССО. Пространственные данные, формируемые ПСК ИССО, должны отвечать требованиям совместимости по ГОСТ Р 52571.
10.2.12 Нормативно-справочную информацию рекомендуется размещать в отдельных массивах базы данных. Массивы НСИ, как правило, создаются на этапе первоначальной загрузки базы данных, дополняются или изменяются в процессе эксплуатации ПСК ИССО.
10.2.13 В качестве носителей данных рекомендуется использовать накопители на жестких дисках с интерфейсом SAS, обеспечивающие горячую замену дисковых накопителей и высокую скорость на операциях чтение/запись, для резервирования данных - накопители на жестких дисках с интерфейсом SATA, объединенные в отказоустойчивые RAID-массивы.
10.2.14 Информационную совместимость ПСК ИССО со смежными и внешними системами рекомендуется обеспечивать за счёт применения открытых интерфейсов и процедур доступа, а также использования согласованных протоколов и форматов передачи данных между системами. Обмен данными со смежными системами может осуществляется в рамках стека технологий веб-сервисов с применением протоколов XML/SOAP/HTTP.
Примечания.
1 Смежная система (по отношению к ПСК ИССО) - подсистема (элемент подсистемы) ИТС, при функционировании которой предусматривается информационное взаимодействие с ПСК ИССО. К смежным системам ПСК ИССО могут быть отнесены подсистемы: метеорологического мониторинга; обеспечения противогололедной обстановки; видеонаблюдения, детектирования дорожных транспортных происшествий и чрезвычайных ситуаций; информирования уличной дорожной сети с помощью динамических информационных табло и знаков переменной информации; светофорного управления и другие.
2 Внешняя система (по отношению к ПСК ИССО) - система (аппаратно-программный комплекс), не входящая в состав ИТС и ПСК ИССО, но при функционировании которой предусматривается информационное взаимодействие с ПСК ИССО. К внешним системам ПСК ИССО могут быть отнесены структурированная система мониторинга и управления инженерными системами зданий и сооружений; информационные системы экстренных оперативных служб и другие.
10.2.15 В состав данных, которые могут передаваться в смежные системы, как правило, включаются:
- справочная информация об объекте мониторинга и его характеристиках;
- данные о текущих значениях контролируемых параметров состояния объекта мониторинга (по установленному алгоритму);
- сообщения (оповещения) о выходе текущих значений контролируемых параметров состоянии объекта мониторинга за критериальные значения (в установленном формате);
- детализированная информация об объекте мониторинга и результатах мониторинга его состояния (по предварительно установленному перечню данных).
10.3 Организация сбора информации
10.3.1 Основными данными от источников информации для ПСК ИССО являются:
- данные, вводимые пользователями (НСИ, информация об объекте мониторинга и его состоянии, полученная с использованием средств, не входящих в ПСК ИССО);
- данные, автоматически формируемые компонентами ПСК ИССО;
- данные от внешних и смежных систем.
10.3.2 К информации об объекте мониторинга, полученной с использованием средств, не входящих в ПСК ИССО, и вводимой оператором (пользователем) ПСК ИССО относится информация, содержащаяся в документах о результатах осмотров, диагностирования, обследований и испытаний объекта мониторинга.
10.3.3 К данным, автоматически формируемым компонентами ПСК ИССО, относятся результаты функционирования измерительно-вычислительного комплекса АПК объектового уровня, а также служебная системная информация, характеризующая работоспособность компонентов ПСК ИССО и процессы обмена информацией между ними.
Примечание - Технологии сбора и передачи информации, виды и количество информационных (измерительных) каналов в составе ИВК, их состав и конфигурация определяются на этапе технического проектирования ПСК ИССО (или нового АПК объектового уровня в ее составе) с учетом специфики объекта мониторинга, положений программы мониторинга. При выборе технологии информационного взаимодействия компонентов ИВК рекомендуется руководствоваться правилами, установленными ГОСТ 22316.
10.3.4 Пополнение и актуализация баз данных должна осуществляться без прекращения целевого функционирования ПСК ИССО в соответствии с заложенной в программные компоненты ПСК ИССО процедурной логикой.
10.3.5 Ввод и корректировка данных должны осуществляться средствами программного обеспечения ПСК ИССО. Прямой доступ пользователей ПСК ИССО к базам данных не рекомендуется.
10.4 Построение системы классификации и кодирования
10.4.1 Система классификации и кодирования является составной частью нормативно-справочной информации ПСК ИССО и предназначена для унификации и стандартизации форм представления информации в целях обеспечения полноценного и эффективного обмена информацией между компонентами ПСК ИССО, между ПСК ИССО и смежными и/или внешними автоматизированными системами.
10.4.2 Классификаторы информации в составе ПСК ИССО должны обеспечивать:
- понятийно-терминологическое единство, определяющее сопоставимость информации ПСК ИССО на всех уровнях ее сбора, обработки и использования;
- систематизацию информации по единым классификационным правилам;
- совместимость информационных ресурсов в рамках ИТС.
10.4.3 Применяемая система классификации должна обеспечивать:
- полноту классифицируемого множества;
- возможность изменения и расширения классификаторов в связи с включением новых объектов и изменением глубины классификации;
- простоту ведения классификаторов;
- увязку содержания и назначения различных классификаторов.
10.4.4 При построении системы классификации и кодирования ПСК ИССО, создаваемой в рамках ИТС, рекомендуется следующее функциональное деление классификаторов (справочников):
- общесистемные, в том числе общероссийские и отраслевые классификаторы технико-экономической и социальной информации, обеспечивающие функционирование ПСК ИССО в составе ИТС и используемые смежными (внешними) системами;
- внешние (импортируемые), обеспечивающие получение необходимых для функционирования ПСК ИССО данных от смежных (внешних) систем;
- локальные, используемые только в ПСК ИССО.
Примечание - В соответствии с [35] общероссийские классификаторы технико-экономической и социальной информации являются обязательными для применения в государственных информационных системах и при межведомственном обмене информацией в порядке, установленном федеральными законами и иными нормативными правовыми актами Российской Федерации. Применение общероссийских классификаторов следует обеспечивать в соответствиями с правилами [36].
10.4.5 При формировании системы классификации и кодирования ПСК ИССО рекомендуется выполнение следующих требований:
- независимость от особенностей отдельных прикладных задач;
- базирование на единой отраслевой системе понятий и терминологии;
- разделение понятий "идентификация" и "классификация";
- разделение классификаторов и НСИ, содержащих различные характеристики объектов классификации;
- обеспечение совместимости с общероссийскими классификаторами и международными стандартами;
- централизованное администрирование.
Примечание - При определении классификационных свойств (признаков) следует учитывать нормативные правовые акты, документы по стандартизации и методические документы, содержащие классификационные разделы.
11.1 Средства обеспечения безопасности персональных данных и информации
11.1.1 Обеспечение безопасности персональных данных и информации ограниченного доступа в процессе электронного взаимодействия и информационного обмена между компонентами ПСК ИССО, как правило, осуществляется с использованием сертифицированных криптографических средств.
11.1.2 Шифрование (криптографическое преобразование) данных обеспечивает конфиденциальность либо данных, либо информации о параметрах трафика, и может быть использовано в дополнении к другим механизмам защиты согласно ГОСТ Р ИСО 7498-2.
11.1.3 Наличие механизма шифрования предполагает использование механизма административного управления ключом, за исключением случаев применения некоторых алгоритмов необратимого шифрования.
11.1.4 Криптографическая защита информации (при необходимости) на всем тракте ее прохождения между компонентами ПСК ИССО обеспечивается за счет применения средств канального шифрования в соответствии с ГОСТ 28147.
11.1.5 Цифровая подпись согласно ГОСТ Р ИСО 7498-2 является одним из механизмов защиты обеспечения аутентификации. ЭЦП согласно ГОСТ 34.10 предназначена для аутентификации лица, подписавшего электронное сообщение. Использование ЭЦП предоставляет возможность обеспечить следующие свойства при передаче в системе подписанного сообщения:
- осуществление контроля целостности передаваемого подписанного сообщения;
- доказательное подтверждение авторства лица, подписавшего сообщение;
- защита сообщения от возможной подделки.
11.2 Рекомендации по выбору устройства для хранения электронной цифровой подписи
11.2.1 Устройство для хранения ЭЦП может быть аппаратным, программным, аппаратно-программным.
11.2.2 Электронный идентификатор с аппаратной реализацией ЭЦП, шифрования и хеширования должен соответствовать ГОСТ 34.10.
11.2.3 Форм-фактор устройства для хранения ЭЦП: USB-токен, Micro-токен, смарт-карта, внешнее устройство, подключаемое по Bluetooth* [37] или USB.
11.2.4 На устройства для хранения ЭЦП, произведенные на территории Российской Федерации, должны быть сертификаты Федеральной службы безопасности Российской Федерации и Федеральной службы по техническому и экспортному контролю.
11.3 Рекомендации по защите информации ПСК ИССО
11.3.1 Защита информации ограниченного доступа, не содержащей сведения, составляющие государственную тайну, от утечки по техническим каналам, несанкционированного доступа, специальных воздействий на такую информацию в целях ее добывания, уничтожения, искажения или блокирования доступа к ней при обработке указанной информации в государственных информационных системах обеспечивается в соответствии с требованиями [38]. По решению обладателя информации (заказчика) ПСК ИССО требования [38] также могут применяться для защиты информации, содержащейся в негосударственных информационных системах.
11.3.2 Формирование требований к защите информации, содержащейся в ПСК ИССО, осуществляется обладателем информации (заказчиком) с учетом требований [38] и ГОСТ Р 51583. Выбор класса автоматизированной системы производится заказчиком и разработчиком ПСК ИССО с привлечением специалистов по защите информации.
11.3.3 В ПСК ИССО при отсутствии требований заказчика к защите информации рекомендуется обеспечивать защиту от НСД на уровне не ниже установленного требованиями [39], предъявляемыми к классу защищенности 1Д.
11.3.4 Для средств вычислительной техники ПСК ИССО, обрабатывающих конфиденциальную информацию, рекомендуется уровень защищённости от НСД, соответствующий требованиям к классу защищённости 6 согласно [40].
11.3.5 Задачи защиты информации в ПСК ИССО определяются угрозами, которые потенциально возможны в процессе функционирования ПСК ИССО и состоят в разработке практических мер, направленных на выявление, отражение и ликвидацию последствий различных видов угроз информационной безопасности.
11.3.6 Средства защиты информации повышают стоимость системы и могут усложнить ее использование. Перед разработкой ПСК ИССО следует определить (оценить) конкретные угрозы, от которых требуется защита. Первичный перечень угроз формируется комбинацией различных факторов, воздействующих на защищаемую информацию (по ГОСТ Р 51275), категориями средств защиты и уровнями воздействия нарушителей. Возможные угрозы безопасности информации:
- хищение, удаление или потеря информации и (или) других ресурсов;
- разрушение информации и (или) других ресурсов;
- модификация или искажение информации;
- нарушение доступности (блокирование) информации (прерывание обслуживания);
- обман (отрицание подлинности, навязывание ложной информации);
- раскрытие информации.
11.3.7 Характеристики безопасности объектов угроз:
- конфиденциальность
- целостность
- доступность
11.3.8 Классификация злоумышленников:
- разработчик ПСК ИССО;
- сотрудник из числа обслуживающего персонала (работники службы безопасности информации, системные и прикладные программисты, инженерно-технический персонал);
- пользователь;
- постороннее лицо.
11.3.9 К объектам защиты ПСК ИССО относятся:
- информационные ресурсы ПСК ИССО;
- средства вычислительной техники и программные средства в составе аппаратно-программных комплексов ПСК ИССО, предназначенные для обработки защищаемых информационных ресурсов;
- средства передачи информации, технические средства связи;
- средства и системы обеспечения функционирования (подсистемы обеспечения жизнедеятельности объектов - электроснабжение, кондиционирование и т.п.), необходимые для обеспечения работоспособности технических средств ПСК ИССО;
- помещения, предназначенные для обработки и хранения информации.
11.3.10 Информационную безопасность ПСК ИССО рекомендуется реализовывать организационными мерами, а также программно-техническими средствами, обеспечивающими:
- управление доступом к информационным ресурсам комплексов средств автоматизации ПСК ИССО;
- безопасность передачи данных при межсетевом взаимодействии;
- целостность информации;
- антивирусную защиту;
- обнаружение вторжений;
- криптографическую защиту при передаче и хранении данных;
- идентификацию, проверку полномочий, регистрацию и учет работы пользователей;
- разграничение доступа пользователей на уровне задач и информационных массивов.
11.3.11 При обеспечении информационной безопасности ПСК ИССО рекомендуется также руководствоваться [41].
12.1 Проектирование и развитие ПСК ИССО должно осуществляться на основе реализации следующих основных принципов:
12.1.1 Системность: на всех стадиях создания и развития целостность системы должна обеспечиваться связями между компонентами ПСК ИССО и комплексами реализуемых задач.
12.1.2 Совместимость: информационные интерфейсы ПСК ИССО должны быть согласованы для функционирования с внешними информационными системами.
12.1.3 Стандартизация (унификация): компоненты ПСК ИССО должны быть по возможности типовыми.
12.1.4 Развитие (открытость): возможность функционального, технологического и лицензионного пополнения, совершенствования и обновления в соответствии с оперативными и стратегическими потребностями без нарушения штатного режима работы системы и ее компонентов.
12.1.5 Эффективность: достижение рационального соотношения между затратами на создание ПСК ИССО и целевыми эффектами, включая конечные результаты, получаемые в результате автоматизации процессов при его использовании.
12.1.6 Законность: осуществление защитных мероприятий и разработка системы обеспечения защиты информации в соответствии с действующим законодательством Российской Федерации в области защиты информации.
12.1.7 Техническая реализуемость: информационные технологии, технические и программные средства, средства и меры защиты информации должны быть реализованы на современном уровне развития науки и техники.
12.1.8 Надежность: аппаратно-программные комплексы ПСК ИССО и их компоненты должны быть спроектированы и реализованы так, чтобы они не содержали единой точки отказа (SPOF).
12.1.9 Специализация и профессионализм: разработка АПК системы контроля ТЭС ИС должна осуществляться специализированными организациями и квалифицированными специалистами в области построения подсистем контроля сложных ИС и технологических процессов.
13.1 При принятии решения об оснащении ИССО автомобильных дорог средствами ПСК ИССО рекомендуется проводить анализ технической и экономической целесообразности и технико-экономическое обоснование и реализации проекта создания ПСК ИССО.
13.2 В каждом конкретном случае целесообразность реализации проекта создания ПСК ИССО рекомендуется определять на основе совокупной оценки отдельных критериев - по ИССО, по специфике работ производственных подразделений служб эксплуатации ИССО и по ПСК ИССО.
13.2.1 Критерии по ИССО:
- вид сооружения, его технический уровень, уникальность;
- несущая способность и интенсивность движения автомобильного транспорта;
- расположение на автомобильных дорогах, соединяющих военные, важные государственные и специальные объекты;
- расположение на значимых участках автомобильных дорог, входящих в транспортные коридоры;
- расположение на участках автомобильных дорог, для которых отсутствуют альтернативные маршруты, либо протяженность альтернативных маршрутов превышает протяженность рассматриваемых участков в три и более раз.
Примечание - Использование трехкратного превышения протяженности альтернативного маршрута над протяженностью рассматриваемого участка в качестве критерия является рекомендуемым и может быть уточнено, исходя из интенсивности движения в каждом конкретном случае;
- сложные инженерно-геологические условия расположения и высокая вероятность образования дефектов;
- возраст сооружения, его состояние, виды и объем дефектов;
- доступность для служб эксплуатации.
13.2.2 Критерии по специфике работ производственных подразделений служб эксплуатации:
- формирование зоны обслуживания, транспортировка от расположения базы и разбросанность фронта работ по дороге;
- сезонность работ, численность и планомерная загрузка подразделений в течение всего года;
- трудоемкость работ и нормативы затрат;
- работа на высоте и риски для здоровья и жизни;
13.2.3 Критерии по ПСК ИССО:
- функциональность;
- безопасность;
- надежность;
- общие расходы, связанные с созданием и эксплуатацией ПСК ИССО.
13.3 Принципиальное решение вопроса о создании ПСК ИССО должно приниматься обосновано, на основе оценок целесообразности и экономической эффективности с учетом описанных критериев и применяемых методов технико-экономического обоснования.
13.4 При создании ПСК ИССО в составе проектов ИТС следует дополнительно руководствоваться [10].
_____________________________
* Товарный знак и логотип BluetoothR являются зарегистрированными товарными знаками, принадлежащими корпорации Bluetooth SIG, Inc.
Приложение А
В настоящем ОДМ термины с их определениями расположены в систематизированном порядке, отражающем систему понятий в данной области знания.
Для сохранения целостности терминосистемы приведены статьи терминологических стандартов в области ИТС, информационных технологий и других смежных областей, которые заключены в рамки из тонких линий.
Для определений терминов из терминологических стандартов, к которым в настоящем ОДМ добавлены пояснения (примечания), ссылки на соответствующие стандарты приведены в виде сносок.
|
А.1 Интеллектуальные транспортные системы. Общие понятия и основные компоненты |
|
А.1.1 |
|
интеллектуальная транспортная система; ИТС: Система управления, интегрирующая современные информационные и телематические технологии и предназначенная для автоматизированного поиска и принятия к реализации максимально эффективных сценариев управления транспортно-дорожным комплексом региона, конкретным транспортным средством или группой транспортных средств с целью обеспечения заданной мобильности населения, максимизации показателей использования дорожной сети, повышения безопасности и эффективности транспортного процесса, комфортности для водителей и пользователей транспорта. [ГОСТ Р 56829-2015 статья 1] |
|
А.1.2 |
|
сервис интеллектуальной транспортной системы; сервис ИТС: Результат деятельности, нацеленный на специальный тип пользователя ИТС. [ГОСТ Р 56829-2015 статья 23] |
|
А.1.3 |
|
сервисный домен интеллектуальной транспортной системы; сервисный домен ИТС: Специфическая область применения, которая включает в себя одну или более сервисных групп. [ГОСТ Р 56829-2015 статья 24] |
|
А.1.4 |
|
сервисная группа интеллектуальной транспортной системы; сервисная группа ИТС: Один или более схожих или сопряженных сервисов, предназначенных для пользователей ИТС. [ГОСТ Р 56829-2015 статья 25] |
|
А.1.5 |
|
физическая архитектура интеллектуальной транспортной системы; физическая архитектура ИТС: Иерархически организованная совокупность морфологических описаний подсистем ИТС и взаимосвязей между ними, а также взаимосвязей программного обеспечения и оборудования, входящих в их состав. Примечание - Физическая архитектура определяет основные требования к функционированию, взаимодействию и размещению элементной базы интеллектуальной транспортной системы. [ГОСТ Р 56829-2015, статья 6] |
|
А.1.6 |
|
функциональная архитектура интеллектуальной транспортной системы; функциональная архитектура ИТС: Иерархически организованная совокупность функциональных описаний подсистем, субъектов и объектов ИТС, а также их взаимодействий. [ГОСТ Р 56829-2015, статья 7] |
|
А.1.7 подсистема интеллектуальной транспортной системы; подсистема ИТС: Часть интеллектуальной транспортной системы, обладающая целостностью и способная функционировать независимо от других частей*(1). Примечание - ИТС может состоять из одной или нескольких комплексных подсистем: автоматизированной системы управления дорожным движением; автоматизированной системы управления маршрутизированным транспортом; подсистемы контроля соблюдения правил дорожного движения и контроля транспорта; подсистемы управления состоянием дорог и подсистемы пользовательских сервисов. |
|
А.1.8 элемент подсистемы интеллектуальной транспортной системы; элемент подсистемы ИТС: Неделимый с функциональной точки зрения блок информационного, телематического или аппаратного обеспечения подсистем интеллектуальной транспортной системы, рассматриваемый как единое целое и обладающий системными свойствами*(2). Примечание - Элементы подсистем ИТС классифицируются по месту размещения следующим образом: - элементы, относящиеся к транспортным средствам; - элементы, относящиеся к дорожной инфраструктуре; - элементы, относящиеся к среде поддержания их коммуникативного взаимодействия; - элементы, относящиеся к центру обработки данных. |
|
А.1.9 |
|
внешняя информационная система (интеллектуальной транспортной системы); ВИС: Информационная система одного из видов транспорта, министерства или ведомства, в рамках которой предусмотрена функциональная связь с ИТС в рамках задач оперативного взаимодействия. [ГОСТ Р 56829-2015, статья 16] |
|
А.1.10 комплексная подсистема интеллектуальной транспортной системы; комплексная подсистема ИТС: Совокупность систем транспортной телематики и дополнительных программно-аппаратных комплексов, обладающая целостностью и направленная на достижение комплексной цели в рамках стратегии управления и принятия решений на транспорте. Примечания. 1. Комплексная цель заключается в повышении организации и безопасности дорожного движения, а также улучшении социальной сферы и сферы экономики, связанных с автомобильным транспортом*(3). 2. Комплексная подсистема состоит из одной или нескольких инструментальных подсистем и центра обработки данных, включающего в себя персонал и оборудование для хранения, обработки и передачи данных. |
|
А.1.11 подсистема управления состоянием дорог: Комплексная подсистема ИТС, функционирование которой направлено на обеспечение безопасности дорожного движения и номинальной пропускной способности автомобильных дорог, поддержания заданного уровня содержания дорожного полотна и элементов дорожной инфраструктуры и оперативного реагирования служб содержания дорог. |
|
А.1.12 |
|
инструментальная подсистема интеллектуальной транспортной системы; инструментальная подсистема ИТС: Система транспортной телематики, направленная на решение одной или нескольких задач комплексной подсистемы. [ГОСТ Р 56829-2015, статья 14] |
|
А.1.13 |
|
система транспортной телематики: Система, осуществляющая сбор, обработку и обмен информацией между различными пользователями и элементами транспортной системы. [ГОСТ Р 56829-2015, статья 10] |
|
А.1.14 |
|
жизненный цикл интеллектуальной транспортной системы; ЖЦ ИТС: Совокупность взаимосвязанных процессов создания и последовательного изменения состояния ИТС во временных границах от формирования исходных требований к нему до окончания эксплуатации и утилизации комплекса средств ИТС. [ГОСТ 56829-2015, статья 46] |
|
А.1.15 техническое обеспечение (автоматизированной системы): Совокупность всех технических средств, используемых при функционировании автоматизированной системы*(4). Примечание - В состав технического обеспечения автоматизированной системы входят технические средства, необходимые для реализаций функций автоматизированной системы. В общем случае оно включает средства получения, ввода, подготовки, обработки, хранения (накопления), регистрации, вывода, отображения, использования, передачи информации и средства реализации управляющих воздействий. |
|
А.1.16 информационное обеспечение (автоматизированной системы): Совокупность форм документов, классификаторов, нормативной базы и реализованных решений по объемам, размещению и формам существования информации, применяемой в автоматизированной системе при ее функционировании*(5). Примечание - В состав информационного обеспечения автоматизированной системы входят классификаторы технико-экономической информации, нормативно-справочная информация, формы представления и организация данных в системе, в том числе формы документов, видеограмм, массивов и логические интерфейсы (протоколы обмена данными). |
|
А.1.17 аппаратно-программный комплекс; АПК: Комплекс, состоящий из аппаратного и программного обеспечения автоматизированной системы, позволяющий осуществлять сбор, обработку, хранение, передачу и отображение информации о состоянии объектов в реальном масштабе времени. |
|
А.1.18 компонент аппаратно-программного комплекса; компонент АПК: Часть АПК, выделенная по определенному признаку или совокупности признаков и рассматриваемая как единое целое. |
|
А.2 Объекты контроля, состояния и воздействующие факторы |
|
А.2.1 искусственное сооружение: Инженерное сооружение, обеспечивающее движение транспортных средств, пешеходов, пропуск животных, прокладку коммуникаций в местах пересечения в разных уровнях автомобильных дорог, с иными путями сообщения, а также естественными или искусственными препятствиями, и в местах неблагоприятных природных воздействий (камнепад, сход лавин и т.п.). |
|
А.2.2 дорожное сооружение инженерной защиты; защитное сооружение: Инженерная конструкция, предназначенная для защиты автомобильной дороги, людей и техники от опасностей, возникающих в результате воздействия опасных геологических и инженерно-геологических процессов. |
|
А.2.3 геомассив: Ограниченная часть геологической среды, влияющая на здания и сооружения посредством гидрогеологических и геодинамических процессов. |
|
А.2.4 точка контроля; контрольная точка: Точка (наблюдаемый пункт) на искусственном сооружении (его элементе), на поверхности или в глубине оползнеопасного геомассива, в которой измеряются величины, характеризующие состояние искусственного сооружения (его элемента) и (или) оползнеопасного геомассива. Примечание - В точке контроля располагается первичный источник информации, используемой для оценки значений контролируемых параметров объекта. |
|
А.2.5 технико-эксплуатационное состояние (искусственного сооружения автомобильной дороги): Состояние, которое характеризуется комплексом параметров и характеристик, определяющих техническое состояние, уровень безопасности и эксплуатационную пригодность искусственного сооружения. |
|
А.2.6 пространственно-временное состояние (объекта): Состояние объекта, характеризующееся вектором состояния - упорядоченной совокупностью пространственных координат, временных поправок шкалы времени объекта относительно системной шкалы и составляющих вектора скорости изменения положения объекта. |
|
А.2.7 напряженно-деформированное состояние: Совокупность внутренних напряжений и деформаций, возникающих при действии на тело внешних нагрузок, температурных полей и других факторов. Примечание - Параметры напряженно-деформированного состояния объекта контроля характеризуют распределения напряжений, деформаций и перемещений в точках контроля, определяются измерительными, регистрационными и расчётными методами и являются основанием для оценки статической прочности и ресурса объекта контроля на всех этапах ее жизненного цикла. |
|
А.2.8 параметр: величина, характеризующая какое-либо свойство процесса, явления или системы, машины, прибора. |
|
А.2.9 номинальное значение параметра (объекта контроля): номинальный параметр: Значение параметра, указанное в нормативной, проектной и/или эксплуатационной документации, являющееся исходным для отсчета отклонений. |
|
А.2.10 предельное (пороговое) значение параметра: Наибольшее или наименьшее установленное значение параметра, превышение которого с высокой степенью вероятности способно привести к возникновению аварийной (нештатной) ситуации на объекте контроля. Примечание - При достижении предельного (порогового) значения параметра в ПСК ИССО должно быть сформировано сообщение (оповещение) об этом факте. |
|
А.2.11 воздействие: Явление, вызывающее изменение напряженно-деформированного и (или) пространственно-временного состояния конструкций и (или) основания сооружения и прилегающих (подстилающих) геомассивов. |
|
А.2.12 нагрузка: механическая сила, прилагаемая к конструкциям и (или) основанию сооружения и определяющая их напряженно-деформированное состояние. |
|
А.2.13 деформация: Изменение формы и (или) размеров тела под влиянием внешних сил и разного рода воздействий. Примечание - Деформации конструкций сооружения и геомассивов определяются по вертикальным и горизонтальным перемещениям точек контроля объекта в сравнении с первоначальным положением. |
|
А.2.14 перемещение: Линейные отклонения точек материального тела, углы поворота сечений, а также комбинации этих величин (взаимные смещения), характеризующие изменение положения материального тела под влиянием силовых нагрузок и температурных воздействий. |
|
А.2.15 |
|
крен: Положение изделия, при котором его вертикальная ось отклонена в поперечной плоскости симметрии от вертикали к земной поверхности. [ГОСТ 26883-86 статья 19] |
|
А.2.16 осадка основания: Вертикальное смещение поверхности грунтового основания в результате действия сжимающих сил. |
|
А.2.17 осадка сооружения: Вертикальное смещение сооружения, вызванное осадкой основания, а также упругоподатливым вертикальным перемещением его элементов. |
|
А.2.18 просадка: Значительная и сравнительно быстро протекающая дополнительная осадка некоторых видов грунтов в определённых условиях. |
|
А.2.19 прогиб: Вертикальное перемещение точки, лежащей на оси строительных конструкций (балочных, арочных, рамных и т.п.), под действием силовых, температурных и других факторов. |
|
А.2.20 сдвиг: Вид деформации, вызываемой касательными напряжениями и характеризующийся изменением углов элементарных параллелепипедов тела без изменения размеров тела. Примечание - Сдвиг в геологии - смещение блоков горных пород относительно друг друга в горизонтальном направлении по вертикальной или наклонной трещине разрыва. |
|
А.3 Создание, функционирование и документация на подсистему контроля технико-эксплуатационного состояния искусственных сооружений |
|
А.3.1 подсистема контроля технико-эксплуатационного состояния искусственных сооружений; ПСК ИССО: Инструментальная подсистема, предназначенная для решения прикладных задач автоматизированного мониторинга текущего состояния искусственных сооружений и используемая, как правило, в составе комплексной подсистемы управления состоянием дорог при реализации проектов интеллектуальных транспортных систем. |
|
А.3.2 специализированные организации: Организации, имеющие практический опыт проведения обследований, испытаний и прочностных расчетов конструкций искусственных сооружений и (или) оползнеопасных геомассивов, подтвержденный необходимыми допусками и другими необходимыми квалификационными документами в порядке, установленном законодательством Российской Федерации. |
|
А.3.3 документация на автоматизированную систему: Комплекс взаимоувязанных документов, в котором полностью описаны все решения по созданию и функционированию системы, а также документов, подтверждающих соответствие системы требованиям технического задания и готовность ее к эксплуатации (функционированию). |
|
А.3.4 проектная документация: Документация, содержащая инженерно-технические, архитектурные, технологические, конструктивные, экономические, финансовые и иные решения по строительству, реконструкции, капитальному ремонту, эксплуатации автомобильных дорог и дорожных сооружений. |
|
А.3.5 руководство по эксплуатации: Документ, содержащий сведения о конструкции, принципе действия, характеристиках (свойствах) продукции и указания, необходимые для правильной и безопасной эксплуатации продукции (использования по назначению, технического обслуживания, текущего ремонта, хранения и транспортирования) и оценок ее технического состояния при определении необходимости отправки ее в ремонт, а также сведения по утилизации продукции. |
|
А.3.6 эксплуатационная документация: Конструкторская документация, которая в отдельности или в совокупности с другой документацией определяет правила эксплуатации продукции и (или) отражает сведения, удостоверяющие гарантированные изготовителем значения основных параметров и характеристик (свойств) продукции, а также гарантии и сведения по ее эксплуатации в течение установленного срока службы. |
|
А.4 Технологии подсистемы контроля технико-эксплуатационного состояния искусственных сооружений и компоненты технического, программного и информационного обеспечения |
|
А.4.1 |
|
мониторинг: Систематическое или непрерывное наблюдение за объектом с обеспечением контроля и (или) измерения его параметров, а также проведение анализа с целью предсказания изменчивости параметров и принятия решения о необходимости и составе корректирующих и предупреждающих действий. [ГОСТ Р 53114-2008 статья А.19] |
|
А.4.2 |
|
спутниковая радионавигация; спутниковая навигация: метод навигационных определений, заключающийся в решении навигационных задач путём обработки данных, полученных средствами навигации в результате приёма радиосигналов, излучаемых с навигационных космических аппаратов. [ГОСТ Р 55524-2013 статья 25] |
|
А.4.3 |
|
контроль технического состояния (объекта): Проверка соответствия значений параметров объекта требованиям нормативно-технической и (или) конструкторской (проектной) документацией и определение на этой основе одного из заданных видов технического состояния в данный момент времени. Примечание - Видами технического состояния являются, например, исправное, работоспособное, неисправное, неработоспособное и т.п. в зависимости от значений параметров в данный момент времени. [ГОСТ 20911-89 статья 5] |
|
А.4.4 |
|
контроль функционирования: Контроль выполнения объектом части или всех свойственных ему функций. [ГОСТ 20911-89, статья 6] |
|
А.4.5 прогнозирование технического состояния (объекта): Процесс определения технического состояния объекта с заданной вероятностью на предстоящий интервал времени. Примечание - Целью прогнозирования технического состояния может быть определение с заданной вероятностью интервала времени (ресурса), в течение которого сохранится работоспособное (исправное) состояние объекта или вероятности сохранения работоспособного (исправного) состояния объекта на заданный интервал времени. |
|
А.4.6 дистанционное управление: Процесс выполнения оператором или автоматическим устройством операций изменения состояния технических объектов (средств), расположенных на расстоянии, передачей сигналов по линиям связи. Примечание - В процессе дистанционного управления также осуществляется передача сигналов о выполнении указанных операций (дистанционный контроль). При дистанционном управлении выполняются обычно простейшие операции - включение или отключение объекта (средства), изменение режима его работы, передача сигналов о его состоянии. |
|
А.4.7 режим постобработки: Режим обработки информации, при котором взаимодействие системы обработки информации с внешними по отношению к ней процессами осуществляется с временной задержкой, установленной системой обработки информации. Примечание - Режим постобработки предполагает работу с архивом ранее записанных и сохраненных в памяти данных и иной информации в целях повышения точности определения контролируемых параметров, оценки текущего и прогнозируемого состояния объекта. |
|
А.4.8 |
|
режим реального времени: Режим обработки информации, при котором обеспечивается взаимодействие системы обработки информации с внешними по отношению к ней процессами в темпе, соизмеримом со скоростью протекания этих процессов. [ГОСТ 15971-90 статья 45] |
|
А.4.9 навигационно-информационный комплекс: Аппаратно-программный комплекс, устанавливаемый на объекте навигации для проведения навигационных определений путем реализации технологий спутниковой радионавигации и комплексирования при необходимости со средствами навигации на других физических принципах, формирования и передачи координатно-временной информации в соответствии с предназначением. |
|
А.4.10 станция ГНСС: Навигационная аппаратура потребителя ГНСС, функционально, структурно и конструктивно объединенная с техническими средствами повышения точности и надежности навигационных определений, расширения круга решаемых задач и улучшения качества их выполнения. |
|
А.4.11 координатно-временная информация: Информация о пространственно-временном состоянии объекта мониторинга: дорожного сооружения, защитного сооружения, оползнеопасного геомассива (их элементов). |
|
А.4.12 электронный документ: Документированная информация, представленная в электронной форме, то есть в виде, пригодном для восприятия человеком с использованием электронных вычислительных машин, а также для передачи по информационно-телекоммуникационным сетям или обработки в информационных системах. |
|
А.5 Системы, методы и средства измерений |
|
А.5.1 измерение: Cовокупность операций, выполняемых для определения количественного значения величины. |
|
А.5.2 средство измерительной техники: Обобщающее понятие, охватывающие технические средства, специально предназначенные для измерений. |
|
А.5.3 средство измерений: Техническое средство, предназначенное для измерений, имеющее нормированные метрологические характеристики, воспроизводящее и (или) хранящее единицу физической величины, размер которой принимают неизменным (в пределах установленной погрешности) в течение известного интервала времени. |
|
А.5.4 измерительно-вычислительный комплекс: Конструктивно объединенная или территориально локализованная совокупность измерительных, вычислительных и других компонентов, обеспечивающих измерения, измерительные преобразования, вычислительные и логические операции, формирование и передачу мониторинговой информации в требуемом виде и с требуемой оперативностью.. |
|
А.5.5 интеллектуальный датчик: Адаптивный датчик с функцией метрологического самоконтроля. Примечания. 1) Интеллектуальный датчик, как правило, имеет цифровой выход и может обеспечивать передачу информации о метрологической исправности через интерфейс. При этом, обладая вычислительными возможностями, интеллектуальный датчик позволяет осуществлять: - автоматическую коррекцию погрешности, появившейся в результате воздействия влияющих величин и/или старения компонентов; - самовосстановление при возникновении единичного дефекта в датчике; - самообучение. 2) Под самовосстановлением понимается автоматическая процедура ослабления метрологических последствий возникновения дефекта, т.е. процедура обеспечения отказоустойчивости. 3) Под отказоустойчивостью понимается способность сохранять метрологические характеристики в допускаемых пределах при возникновении единичного дефекта. 4) Под самообучением понимается способность к автоматической оптимизации параметров и алгоритмов работы. 5) Интеллектуальные датчики создают техническую основу для установления двух значений межповерочных (межкалибровочных) интервалов (при эксплуатации с использованием функции метрологического самоконтроля и без нее). |
|
А.5.6 датчик: Конструктивно обособленный первичный преобразователь, от которого поступают измерительные сигналы. Примечания. 1. Датчик может быть вынесен на значительное расстояние от средства измерений, принимающего его сигналы. 2. При нормированном соотношении значения величины на выходе датчика с соответствующим значением входной величины датчик является средством измерений. |
|
А.5.7 измерительный преобразователь: Техническое средство с нормированными метрологическими характеристиками, служащее для преобразования измеряемой величины в другую величину или измерительный сигнал, удобный для обработки, хранения, дальнейших преобразований, индикации или передачи. Примечания 1. ИП или входит в состав какого-либо измерительного прибора (измерительной установки, измерительной системы и др.), или применяется вместе с каким-либо средством измерений. 2. По характеру преобразования различают аналоговые, цифро-аналоговые, аналого-цифровые преобразователи. По месту в измерительной цепи различают первичные и промежуточные преобразователи. Выделяют также масштабные и передающие преобразователи. |
|
А.5.8 первичный измерительный преобразователь; первичный преобразователь: Измерительный преобразователь, на который непосредственно воздействует измеряемая физическая величина, т.е. первый преобразователь в измерительной цепи измерительного прибора (установки, системы). Примечание - В одном средстве измерений может быть несколько первичных преобразователей. |
|
А.5.9 сигнал данных: Форма представления сообщения данных с помощью физической величины, изменение одного или нескольких параметров которой отображает его изменение. |
|
А.5.10 аналоговый сигнал данных: Сигнал данных, у которого каждый из представляющих параметров описывается функцией времени и непрерывным множеством возможных значений. |
|
А.5.11 цифровой сигнал данных: Сигнал данных, у которого каждый из представляющих параметров описывается функцией дискретного времени и конечным множеством возможных значений. |
|
А.5.12 |
|
результат измерений: Значение характеристики, полученное выполнением регламентированного метода измерений. Примечание - В нормативном документе на метод измерений должно регламентироваться, сколько (одно или несколько) единичных наблюдений должно быть выполнено, способы их усреднения (среднее арифметическое значение результатов многократных наблюдений, медиана или стандартное отклонение) и способы представления в качестве результата измерений (или результата испытаний - см. предисловие). Может потребоваться введение стандартных поправок. Таким образом, результат измерений (испытаний) может быть представлен как результат, рассчитанный из нескольких наблюдаемых значений. В простейшем случае результат измерений (испытаний) является собственно наблюдаемым значением. [ГОСТ Р ИСО 5725-1-2002 статья 3.2] |
|
А.6 Защита информации |
|
А.6.1 |
|
защита информации от несанкционированного доступа; ЗИ от НСД: Защита информации, направленная на предотвращение получения защищаемой информации заинтересованными субъектами с нарушением установленных нормативными и правовыми документами (актами) или обладателями информации прав или правил разграничения доступа к защищаемой информации. Примечание - Заинтересованными субъектами, осуществляющими несанкционированный доступ к защищаемой информации, могут быть: государство, юридическое лицо, группа физических лиц, в том числе общественная организация, отдельное физическое лицо. [ГОСТ Р 50922-2006, статья 2.3.6] |
|
А.6.2 |
|
объект защиты информации: Информация или носитель информации, или информационный процесс, которые необходимо защищать в соответствии с целью защиты информации. [ГОСТ Р 50922-2006, статья 2.5.1] |
|
А.6.3 |
|
угроза (безопасности информации): Совокупность условий и факторов, создающих потенциальную или реально существующую опасность нарушения безопасности информации/ [ГОСТ Р 50922-2006, статья 2.6.1] |
|
А.6.4 |
|
источник угрозы безопасности информации: Субъект (физическое лицо, материальный объект или физическое явление), являющийся непосредственной причиной возникновения угрозы безопасности информации. [ГОСТ Р 50922-2006, статья 2.6.3] |
|
А.6.5 |
|
уязвимость (информационной системы); брешь: Свойство информационной системы, обусловливающее возможность реализации угроз безопасности обрабатываемой в ней информации. Примечания. 1 Условием реализации угрозы безопасности обрабатываемой в системе информации может быть недостаток или слабое место в информационной системе. 2 Если уязвимость соответствует угрозе, то существует риск. [ГОСТ Р 50922-2006, статья 2.6.4] |
|
А.6.6 |
|
модель угроз (безопасности информации): Физическое, математическое, описательное представление свойств или характеристик угроз безопасности информации. Примечание - Видом описательного представления свойств или характеристик угроз безопасности информации может быть специальный нормативный документ. [ГОСТ Р 50922-2006, статья 2.6.8] |
|
А.6.7 |
|
средство защиты информации: Техническое, программное, программно-техническое средство, вещество и (или) материал, предназначенные или используемые для защиты информации. [ГОСТ Р 50922-2006, статья 2.7.2] |
|
А.6.8 электронная цифровая подпись; электронная подпись; цифровая подпись; ЭЦП: Строка бит, полученная в результате процесса формирования подписи*(6). |
|
А.6.9 процесс формирования подписи: Процесс, в качестве исходных данных которого используются сообщения, ключ подписи и параметры схемы ЭЦП, а в результате формируется цифровая подпись*(7). |
|
А.6.10 ключ подписи: Элемент секретных данных, специфичный для субъекта и используемый только данным субъектом в процессе формирования цифровой подписи*(8). |
|
А.6.11 шифрование: Криптографическое преобразование данных для получения шифротекста. |
|
А.6.12 конфиденциальность потока трафика: Услуга конфиденциальности, предназначенная для защиты от анализа трафика. |
|
А.6.13 анализ трафика: Заключение о состоянии информации на основе наблюдения за потоками трафика (наличие, отсутствие, объем, направление и частота). |
|
А.7 Термины и определения общих понятий предметной области автоматизированного мониторинга (контроля) состояния искусственных сооружений автомобильных дорог |
|
А.7.1 архитектура (системы): Базовая организация системы, реализованная в ее компонентах, связях этих компонентов друг с другом и внешней средой и принципах, определяющих проектирование и развитие системы. |
|
А.7.2 |
|
вибрация (Ндп. Вибрации): Движение точки или механической системы, при котором происходят колебания характеризующих его скалярных величин. [ГОСТ 24346-80, статья 3] |
|
А.7.3 |
|
внешний воздействующий фактор: Явление, процесс или среда, внешние по отношению к изделию или его составным частям, которые вызывают или могут вызвать ограничение или потерю работоспособного состояния изделия в процессе эксплуатации. [ГОСТ 26883-86 статья 1] |
|
А.7.4 геологическая среда: Верхняя часть литосферы, представляющая собой многокомпонентную динамическую систему (горные породы, подземные воды, газы, физические поля - тепловые, гравитационные, электромагнитные и др.), в пределах которой осуществляется инженерно-хозяйственная (в том числе инженерно-строительная) деятельность. |
|
А.7.5 |
|
задача автоматизированной системы; задача АС: Функция или часть функции АС, представляющая собой формализованную совокупность автоматических действий, выполнение которых приводит к результату заданного вида. [ГОСТ 34.003-90, статья 1.4] |
|
А.7.6 инженерная защита территорий, зданий и сооружений: Комплекс инженерных сооружений и мероприятий, направленный на защиту (предотвращение или уменьшение негативных последствий) от отрицательных воздействий опасных геологических и инженерно-геологических процессов. |
|
А.7.7 инженерно-геологические условия: Совокупность характеристик компонентов геологической среды исследуемой территории (рельефа, состава и состояния горных пород, условий их залегания и свойств, включая подземные воды, геологических и инженерно-геологических процессов и явлений), влияющих на условия проектирования и строительства, а также на эксплуатацию инженерных сооружений соответствующего назначения. |
|
А.7.8 опасные геологические и инженерно-геологические процессы: Эндогенные и экзогенные геологические процессы (сейсмические сотрясения, извержения вулканов, оползни, обвалы, осыпи, карст, сели, переработка берегов, подтопление и др.), возникающие под влиянием природных и техногенных факторов, и оказывающие отрицательное воздействие на строительные объекты и жизнедеятельность людей. |
|
А.7.9 опасное геологическое явление: Событие геологического происхождения или результат деятельности геологических процессов, возникающих в земной коре под действием различных природных или геодинамических факторов или их сочетаний, оказывающих или могущих оказать поражающие воздействия на людей, сельскохозяйственных животных и растения, объекты экономики и окружающую природную среду*(9). Примечание - К опасным геологическим следует относить процессы, возникающие под воздействием сейсмических факторов (землетрясения), динамических факторов (вулканические извержения, оползни, обвалы), гидродинамических факторов (карст, переработка берегов) и др. |
|
А.7.10 опасное гидрологическое явление: Событие гидрологического происхождения или результат гидрологических процессов, возникающих под действием различных природных или гидродинамических факторов или их сочетаний, оказывающих поражающее воздействие на людей, сельскохозяйственных животных и растения, объекты экономики и окружающую природную среду*(10). Примечание - К опасным гидрогеологическим следует относить процессы, возникающие под воздействием динамических факторов (сели, лавины), гидродинамических факторов (подтопления, русловая эрозия, цунами, сели, наводнения, заторы), гидростатических факторов (подтопления) и др. |
|
А.7.11 опасное метеорологическое явление: Природные процессы и явления, возникающие в атмосфере под действием различных природных факторов или их сочетаний, оказывающие или могущие оказать поражающее воздействие на людей, сельскохозяйственных животных и растения, объекты экономики и окружающую природную среду*(11). Примечание - К опасным метеорологическим процессам следует относить процессы возникающие под воздействием гидродинамических факторов (сильные осадки), динамических факторов (гололед, град), аэродинамических (сильный ветер, смерч, пыльная буря) и др. |
|
А.7.12 опасный природный процесс: Изменение состояния, состава и свойств окружающей среды и (или) отдельных ее компонентов, которое по своей интенсивности, масштабу и продолжительности приводит или потенциально может привести к ухудшению состояния окружающей среды, условий обитания человека, а также развитию чрезвычайной ситуации и нанести ущерб его хозяйственной деятельности. |
|
А.7.13 сложные природные условия: Наличие специфических по составу и состоянию грунтов и (или) риска возникновения (развития) опасных природных процессов и явлений и (или) техногенных воздействий на территории, на которой будут осуществляться строительство, реконструкция и эксплуатация здания или сооружения. |
|
А.7.14 |
|
техническое состояние (объекта): Состояние, которое характеризуется в определенный момент времени, при определенных условиях внешней среды, значениями параметров, установленных технической документацией на объект. Примечание - К факторам, под воздействием которых изменяется техническое состояние объекта, можно отнести действия климатических условий, старение с течением времени, реконструкция, ремонт. Об изменении технического состояния объекта судят по значениям контролируемых параметров. [ГОСТ 20911-89 статья 2] |
|
А.7.15 |
|
точность: Степень близости результата измерений к принятому опорному значению. [ГОСТ Р ИСО 5725-1-2002 статья 3.6] |
|
А.7.16 |
|
трехмерная электронная модель местности: Наглядная и измеримая модель местности, построенная на экране средствами отображения информации в трехмерной системе координат в соответствии с заданными условиями наблюдения. [ГОСТ 28441-99 статья 15] |
|
А.7.17 |
|
функция автоматизированной системы; функция АС: Совокупность действий АС, направленная на достижение определенной цели. [ГОСТ 34.003-90, статья 1.3] |
|
А.7.18 |
|
цифровая модель местности; ЦММ: Цифровая картографическая модель, содержащая данные об объектах местности и ее характеристиках. [ГОСТ 28441-99 статья 9] |
|
А.7.19 чрезвычайная ситуация: Обстановка на определенной территории или акватории, сложившаяся в результате аварии, опасного природного явления, катастрофы, стихийного или иного бедствия, которые могут повлечь или повлекли за собой человеческие жертвы, ущерб здоровью людей или окружающей природной среде, значительные материальные потери и нарушение условий жизнедеятельности людей. |
|
А.7.20 электронная модель изделия (модель): Документ, содержащий электронную геометрическую модель изделия, соответствующие электронные модели составных частей изделия, свойства, характеристики и другие данные, необходимые для контроля. Примечания. 1 В подсистеме контроля технико-эксплуатационного состояния искусственных сооружений автомобильных дорог электронная модель изделия представляется в виде набора данных, которые вместе определяют геометрию ИССО и иные свойства, необходимые для контроля ИССО. Электронная модель изделия в автоматизированных системах используется для интерпретации всего составляющего модель набора данных (или его части) и визуального отображения конструкции изделия в процессе выполнения контроля. 2 Определены следующие виды электронных моделей изделия: - электронная геометрическая модель (геометрическая модель) - электронная модель изделия, описывающая геометрическую форму, размеры и иные свойства изделия, зависящие от его формы и размеров. - твердотельная модель - трехмерная электронная геометрическая модель, представляющая форму изделия как результат композиции заданного множества геометрических элементов с применением операций булевой алгебры к этим геометрическим элементам. - поверхностная модель - трехмерная электронная геометрическая модель, представленная множеством ограниченных поверхностей, определяющих в пространстве форму изделия. - каркасная модель - трехмерная электронная геометрическая модель, представленная пространственной композицией точек, отрезков и кривых, определяющих в пространстве форму изделия. |
|
А.8 Термины и определения общих понятий, относящихся к системам обработки данных и системам обработки информации |
|
А.8.1 входные данные: Данные, введенные в систему обработки информации или в любую ее часть для хранения или обработки*(12). |
|
А.8.2 выходные данные: Данные, которые система обработки информации или любая ее часть передает во внешнее окружение этой системы или во внешнее окружение части системы*(13). |
|
А.8.3 данные: Пригодная для интерпретации информация, представленная в формализованном виде, пригодном для передачи, интерпретации или обработки. Примечание - Данные могут обрабатываться с участием человека или автоматическими средствами*(14). |
|
А.8.4 интерфейс: Совокупность средств и правил, обеспечивающих взаимодействие устройств, систем и (или) программ. |
|
А.8.5 обработка данных: Систематическое осуществление операций над данными. Примечание - Термин "обработка данных" не должен использоваться как синоним термина "обработка информации"*(15). |
|
А.8.6 обработка информации: Систематическое осуществление операций с информацией, которые включают обработку данных и могут включать операции передачи данных и автоматизированной деятельности персонала. Примечание - Термин "обработка информации" не должен использоваться как синоним термина "обработка данных". |
|
А.8.7 протокол (взаимосвязи открытых систем): Набор семантических и синтаксических правил, определяющий поведение объекта на данном уровне при выполнении коммуникационных функций*(16). |
|
А.8.8 протокол передачи данных: Формализованный набор требований к структуре пакетов информации и алгоритму обмена пакетами информации между устройствами сети передачи данных. |
|
А.8.9 управление данными: В системе обработки данных это функции, обеспечивающие доступ к данным, реализацию или контроль хранения данных и управление операциями ввода-вывода*(17). |
|
А.8.10 управление информацией: В системе обработки информации это функции управления получением, анализом, сохранением, извлечением и распределением информации*(18). |
|
А.8.11 формат: языковая конструкция, которая в форме символов определяет представление объектов данных при записи, в файле, сообщении, устройстве хранения данных или канале передачи*(19). |
_____________________________
*(1) ГОСТ Р 56829-2015, статья 11
*(2) ГОСТ Р 56829-2015, статья 12
*(3) ГОСТ Р 56829-2015, статья 13
*(4) ГОСТ 34.003-90 статья 2.5
*(5) ГОСТ 34.003-90 статья 2.8
*(6) ИСО/МЭК 14888-1:2008 [42]
*(7) ИСО/МЭК 14888-1:2008 [42]
*(8) ИСО/МЭК 14888-1:2008 [42]
*(9) ГОСТ Р 22.0.03-95, статья 3.2.1
*(10) ГОСТ Р 22.0.03-95, статья 3.3.1
*(11) ГОСТ Р 22.0.03-95, статья 3.4.1
*(12) ISO/ IEC 2382:2015 [43]
*(13) ISO/ IEC 2382:2015 [43]
*(14) ISO/ IEC 2382:2015 [43]
*(15) ISO/ IEC 2382:2015 [43]
*(16) ISO/ IEC 2382:2015 [43]
*(17) ISO/ IEC 2382:2015 [43]
*(18) ISO/ IEC 2382:2015 [43]
*(19) ISO/ IEC 2382:2015 [43]
Приложение Б
функционирования аппаратно-программных средств объектового уровня подсистемы контроля технико-эксплуатационного состояния искусственных сооружений


