ГОСТ Р 71617-2024 МОДУЛЬНЫЕ ЗДАНИЯ И КОНСТРУКЦИИ. ТЕРМИНЫ И ОПРЕДЕЛЕНИЯ. КЛАССИФИКАЦИЯ
Утв. и введен в действие Приказом Федерального агентства по техническому регулированию и метрологии от 18 сентября 2024 г. N 1255-ст
Национальный стандарт РФ ГОСТ Р 71617-2024
"МОДУЛЬНЫЕ ЗДАНИЯ И КОНСТРУКЦИИ. ТЕРМИНЫ И ОПРЕДЕЛЕНИЯ. КЛАССИФИКАЦИЯ"
Modular buildings and structures. Terms and definitions. Classification
ОКС 91.080.01
Дата введения - 1 ноября 2024 года
Введен впервые
Предисловие
1 РАЗРАБОТАН Центральным научно-исследовательским и проектно-экспериментальным институтом промышленных зданий и сооружений (АО "ЦНИИПромзданий")
2 ВНЕСЕН Техническим комитетом по стандартизации ТК 465 "Строительство"
3 УТВЕРЖДЕН И ВВЕДЕН В ДЕЙСТВИЕ Приказом Федерального агентства по техническому регулированию и метрологии от 18 сентября 2024 г. N 1255-ст
4 ВВЕДЕН ВПЕРВЫЕ
Правила применения настоящего стандарта установлены в статье 26 Федерального закона от 29 июня 2015 г. N 162-ФЗ "О стандартизации в Российской Федерации". Информация об изменениях к настоящему стандарту публикуется в ежегодном (по состоянию на 1 января текущего года) информационном указателе "Национальные стандарты", а официальный текст изменений и поправок - в ежемесячном информационном указателе "Национальные стандарты". В случае пересмотра (замены) или отмены настоящего стандарта соответствующее уведомление будет опубликовано в ближайшем выпуске информационного указателя "Национальные стандарты". Соответствующая информация, уведомление и тексты размещаются также в информационной системе общего пользования - на официальном сайте Федерального агентства по техническому регулированию и метрологии в сети Интернет (www.rst.gov.ru)
Введение
Установленные в настоящем стандарте термины расположены в систематизированном порядке, отражающем систему понятий в области модульного строительства.
Для каждого понятия установлен один стандартизованный термин.
Приведенные определения можно, при необходимости, изменять, вводя в них производные признаки, раскрывая значения используемых в них терминов, указывая объекты, входящие в объем определяемого понятия. Изменения не должны нарушать объем и содержание понятий, определенных в настоящем стандарте.
В стандарте приведен алфавитный указатель терминов с указанием номера статьи.
Стандартизованные термины набраны полужирным шрифтом.
1 Область применения
1.1 Настоящий стандарт устанавливает термины и определения, классификацию модульных зданий и их конструкций в области строительства.
1.2 Настоящий стандарт распространяется на модульные здания и их конструкции различного функционального назначения.
2 Нормативные ссылки
В настоящем стандарте использованы нормативные ссылки на следующие документы:
ГОСТ 27751-2014 Надежность строительных конструкций и оснований. Основные положения
ГОСТ Р 58760 Здания мобильные (инвентарные). Общие технические условия
СП 50.13330.2012 "СНиП 23-02-2003 Тепловая защита зданий"
СП 54.13330 "СНиП 31-01-2003 Здания жилые многоквартирные"
СП 56.13330 "СНиП 31-03-2001 Производственные здания"
СП 71.13330 "СНиП 3.04.01-87 Изоляционные и отделочные покрытия"
СП 113.13330 "СНиП 21-02-99* Стоянки автомобилей"
СП 118.13330 "СНиП 31-06-2009 Общественные здания и сооружения"
СП 131.13330.2020 "СНиП 23-01-99* Строительная климатология"
СП 442.1325800 "Здания и сооружения. Оценка класса сейсмостойкости"
Примечание - При пользовании настоящим стандартом целесообразно проверить действие ссылочных стандартов (сводов правил) в информационной системе общего пользования - на официальном сайте Федерального агентства по техническому регулированию и метрологии в сети Интернет или по ежегодному информационному указателю "Национальные стандарты", который опубликован по состоянию на 1 января текущего года, и по выпускам ежемесячного информационного указателя "Национальные стандарты" за текущий год. Если заменен ссылочный документ, на который дана недатированная ссылка, то рекомендуется использовать действующую версию этого документа с учетом всех внесенных в данную версию изменений. Если заменен ссылочный документ, на который дана датированная ссылка, то рекомендуется использовать версию этого документа с указанным выше годом утверждения (принятия). Если после утверждения настоящего стандарта в ссылочный документ, на который дана датированная ссылка, внесено изменение, затрагивающее положение, на которое дана ссылка, то это положение рекомендуется применять без учета данного изменения. Если ссылочный документ отменен без замены, то положение, в котором дана ссылка на него, рекомендуется применять в части, не затрагивающей эту ссылку. Сведения о действии сводов правил целесообразно проверить в Федеральном информационном фонде стандартов.
3 Термины и определения
3.1 Общие понятия
3.1.1
|
здание: Результат строительства, представляющий собой объемную строительную систему, имеющую надземную и (или) подземную части, включающую в себя помещения, сети инженерно-технического обеспечения и системы инженерно-технического обеспечения и предназначенную для проживания и (или) деятельности людей, размещения производства, хранения продукции или содержания животных. [[1], статья 2, пункт 6] |
3.1.2 модульное здание: Здание, состоящее из одного и более модулей.
Примечания
1 Модульные здания могут быть некапитальными (мобильными) или капитальными.
2 Основные требования к мобильным зданиям приведены в ГОСТ Р 58760.
3.1.3 модуль: Объемная конструкция, предназначенная для возведения зданий или использования в качестве отдельно стоящего объекта.
Примечания
1 В нормативных документах используются также термины "объемный блок", "объемно-блочная конструкция", "конструктивный блок".
2 Транспортирование модулей может осуществляться как в собранном виде, так и в разобранном виде, в виде плоских линейных элементов или транспортно-упаковочных комплектов с последующей сборкой на строительной площадке.
3.1.4
|
строительная конструкция: Часть здания или сооружения, выполняющая определенные несущие, ограждающие и (или) эстетические функции. [[1], статья 2, пункт 24] |
3.1.5 инженерно-технический модуль: Модуль, предназначенный для размещения инженерно-технических помещений, включая санитарно-технические, инженерные коммуникации.
3.2 Конструктивные решения модульных зданий
3.2.1 каркас здания: Несущая система, воспринимающая нагрузки и воздействия и обеспечивающая прочность и устойчивость здания.
3.2.2 несущие модули: Модули, являющиеся несущей конструкцией для модулей вышележащих этажей или конструкций крыши (покрытия).
3.2.3 самонесущие модули: Модули, не являющиеся несущей конструкцией для модулей вышележащих этажей и конструкций крыши (покрытия).
3.2.4 пространственный элемент: Строительная конструкция, применяемая для производства модуля, состоящая из стержневых и/или плоских элементов, формирующих две и более плоскости.
3.2.5 стеновая панель: Плоский элемент, выполняющий функции ограждающей конструкции, состоящий из одного или нескольких слоев.
3.2.6 коннектор: Металлический соединительный элемент, предназначенный для стыковки металлических конструкций соседних модулей между собой.
3.2.7 штепсельное соединение: Тип соединения, особенностью которого является наличие цилиндрических или конусных полостей в торце нижележащих железобетонных вертикальных конструкций и металлических выпусков из торцов вышележащих железобетонных конструкций.
3.2.8
|
нагельное соединение: Соединение элементов конструкций, выполненное с использованием цилиндрических или пластинчатых нагелей из различных материалов, плотно установленных в предварительно подготовленные отверстия или прорези и работающих на сдвиг, сопровождающийся изгибом нагеля и смятием древесины. [ГОСТ Р 56711-2015, пункт 3.1] |
3.2.9 болтовое соединение: Разъемное соединение деталей, выполняемое с помощью элементов, имеющих крепежную резьбу (болтов и гаек, винтов и шпилек).
3.2.10 сварное соединение: Неразъемное соединение деталей, выполненное сваркой и включающее в себя шов и зону термического влияния.
4 Классификация
4.1 Модульные здания классифицируют по следующим признакам:
- функциональное назначение;
- этажность;
- уровень ответственности;
- конструктивная система;
- объемно-планировочное решение;
- климатическое районирование;
- класс сейсмостойкости;
- класс энергетической эффективности;
- класс энергосбережения;
- количество монтажных операций, производимых на строительной площадке;
- инженерные системы.
Примечание - Классификация в виде блок-схемы представлена на рисунке А.1.
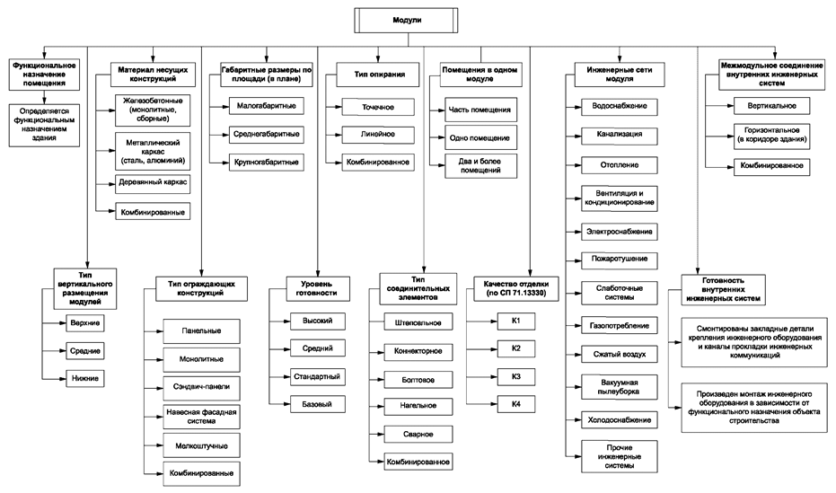
4.2 Модули классифицируют по следующим признакам:
- функциональное назначение помещения;
- тип вертикального размещения модулей;
- материал несущих конструкций;
- тип ограждающих конструкций;
- габаритные размеры по площади (в плане);
- уровень заводской готовности;
- тип опирания;
- тип соединительных элементов;
- помещения в одном модуле;
- качество отделки;
- инженерные сети модуля;
- готовность внутренних инженерных систем;
- межмодульное соединение инженерных систем.
Примечание - Классификация в виде блок-схемы представлена на рисунке А.2.
4.3 По функциональному назначению модульные здания подразделяют:
- на жилые;
- общественные;
- производственные и складские.
Примечание - Виды и разновидности (номенклатура) модульных зданий представлены в таблице Б.1.
4.4 По этажности модульные здания подразделяют:
- на малоэтажные (до четырех этажей);
- среднеэтажные (от пяти до восьми этажей);
- многоэтажные [от 9 до 25 этажей (высотой до 75 м)];
- высотные (высотой от 75 м).
4.5 Модульные здания подразделяют на следующие уровни ответственности:
- повышенный;
- нормальный;
- пониженный.
Примечания
1 Уровень ответственности модульных зданий назначается в соответствии с ГОСТ 27751.
2 Необходимые меры по обеспечению долговечности конструкций и оснований сооружений с учетом конкретных условий эксплуатации проектируемых объектов, а также расчетные сроки их службы должен определять генеральный проектировщик по согласованию с застройщиком или техническим заказчиком. Рекомендуемые сроки службы зданий и сооружений приведены в ГОСТ 27751-2014 (таблица 1).
4.6 По конструктивной системе модульные здания классифицируют следующим образом:
- блочно-модульные (рисунок 1 а);
- панельно-модульные (рисунок 1 б);
- каркасно-модульные (рисунок 1 в);
- ствольно-модульные (с ядром жесткости) (рисунок 1 г);
- с комбинированной конструктивной системой.
Примечания
1 Блочно-модульная конструктивная система - конструктивная система, целиком состоящая из предварительно изготовленных отдельных модулей, соединенных между собой. Восприятие нагрузок и воздействий обеспечивается работой конструктивных элементов модулей, а также элементов крепления.
2 Панельно-модульная конструктивная система - конструктивная система, состоящая из модулей, а также плоских стеновых панелей. Объем здания формируется как из предварительно изготовленных модулей, так и из стеновых панелей, формирующих помещения, где ограждающими конструкциями могут выступать несущие или самонесущие панели и стены рядом стоящих модулей. Восприятие нагрузок и воздействий обеспечивается работой конструктивных элементов модулей, стеновых панелей, а также элементами их крепления.
3 Каркасно-модульная конструктивная система - конструктивная система, в которой модули являются самонесущими и опираются на несущие элементы каркаса. Пространственная жесткость и устойчивость обеспечиваются работой каркаса здания.
4 Ствольно-модульная конструктивная система - конструктивная система, в которой пространственная устойчивость обеспечивается ядром жесткости (стволом).
5 Комбинированная конструктивная система - конструктивная система, содержащая элементы вышеперечисленных систем зданий, например панельно-каркасная, состоящая из ограждающих конструкций, перекрытий, стоек, связей и других несущих элементов, предназначенных для обеспечения требуемой жесткости каркаса.
|
|
|
|
|
|
а - блочно-модульная система |
б - панельно-модульная система |
в - каркасно-модульная система |
г - ствольно-модульная система |
Рисунок 1 - Конструктивные системы модульных зданий
4.7 По объемно-планировочному решению здания подразделяют следующим образом:
- состоящее из одного модуля;
- состоящее из двух и более модулей.
4.8 Модульные здания по климатическому районированию подразделяют:
- по климатическим районам и подрайонам в соответствии с СП 131.13330.2020 (таблица Б.1);
- по суровости климата (для северной строительно-климатической зоны) в соответствии с СП 131.13330.2020 (таблица Б.2).
4.9 Модульные здания по классу сейсмостойкости подразделяют в соответствии с уровнем сейсмического воздействия, выраженного в баллах, на которое проектируется здание. Условное обозначение классов сейсмостойкости приведено в СП 442.1325800.
4.10 Классификация модульных зданий по классу энергетической эффективности приведена в [2], таблица 2.
4.11 Классификация модульных зданий по классу энергосбережения приведена в СП 50.13330.2012 (таблица 15).
4.12 По количеству монтажных операций, производимых на строительной площадке, модульные здания подразделяют следующим образом:
- здание высокого уровня готовности - выполнен монтаж модулей высокого уровня готовности, необходимо подключение внешних инженерных сетей здания, а также стыковочное подключение внутренних инженерных сетей модуля в зависимости от функционального назначения здания и его отдельных помещений, окончательная отделка помещений (заделка технологических и монтажных стыков, выполняемая при монтаже и подключении внутренних коммуникаций модуля);
- здание среднего уровня готовности - выполнен монтаж модулей среднего уровня готовности, необходимо подключение внешних инженерных сетей здания, а также стыковочное подключение внутренних инженерных сетей модуля в зависимости от функционального назначения здания и его отдельных помещений, проведение отделочных работ (если данные работы предусмотрены проектом);
- здание стандартного уровня готовности - выполнен монтаж модулей стандартного уровня готовности, необходимо подключение внешних инженерных сетей здания, монтажа внутренних инженерных сетей здания в зависимости от функционального назначения здания и его отдельных помещений, проведение отделочных работ (если данные работы предусмотрены проектом);
- здание базового уровня готовности - выполнен монтаж модулей базового уровня готовности, необходимы выполнение монтажа ограждающих конструкций, подключение внешних инженерных сетей здания, монтаж внутренних инженерных сетей здания в зависимости от функционального назначения здания и его отдельных помещений, проведение отделочных работ (если данные работы предусмотрены проектом).
4.13 Инженерные сети и системы здания могут иметь:
- вводы внешних инженерных сетей;
- внутренние инженерные сети и системы.
4.14 Функциональное назначение помещений модуля определяется функциональным назначением здания, перечисленным в пункте 4.3.
4.15 По типу вертикального размещения в модульном здании модули подразделяют:
- на верхние - модули, совмещенные с покрытием либо предназначенные для опирания покрытия;
- средние - промежуточные модули между верхними и нижними модулями;
- нижние - модули, установленные на фундаменте (основании).
4.16 По материалу несущих конструкций модули выполняют:
- из железобетона (монолитные, сборные);
- на металлическом каркасе;
- на деревянном каркасе;
- комбинированными.
Примечания
1 Металлический каркас модуля может быть выполнен с применением стальных и алюминиевых профилей фасонных, трубных сварных, гнутых, а также легких стальных тонкостенных конструкций (ЛСТК).
2 Модуль из комбинированных материалов может быть выполнен на основе комбинаций перечисленных материалов или с применением других современных материалов, включая композитные.
4.17 По типу ограждающих конструкций модули здания подразделяют:
- на панельные (несущие, самонесущие);
- монолитные;
- с сэндвич-панелями;
- с навесными фасадными системами;
- мелкоштучные;
- комбинированные.
4.18 По габаритным размерам по площади (в плане) модули здания подразделяют:
- на малогабаритные (до 15 м2);
- среднегабаритные (от 15 до 50 м2);
- крупногабаритные (свыше 50 м2).
Примечания
1 Высота модуля определяется функциональным назначением помещения и возможностями транспортирования модуля.
2 Размеры в плане определяются объемно-планировочными решениями и условиями транспортирования.
3 Транспортирование модулей выполняют в соответствии с [3].
4.19 По уровню готовности модули подразделяют следующим образом:
- высокий уровень готовности модуля - произведен монтаж несущих и ограждающих конструкций модуля, выполнена разводка инженерных систем модуля в зависимости от функционального назначения (см. примечание к таблице Б.1), завершена отделка модуля, установлено инженерное оборудование;
- средний уровень готовности модуля - произведен монтаж несущих и ограждающих конструкций модуля, выполнена разводка инженерных систем модуля в зависимости от функционального назначения (см. примечание к таблице Б.1);
- стандартный уровень готовности модуля - произведен монтаж несущих и ограждающих конструкций модуля;
- базовый уровень готовности модуля - произведен монтаж несущих конструкций модуля.
Примечание - Инженерные системы выполняются в зависимости от функционального назначения отдельных помещений.
4.20 По типу опирания (передачи восприятия усилий) модули подразделяют следующим образом (см. рисунок 2):
- с точечным опиранием;
- с линейным опиранием;
- с комбинированным опиранием.

Рисунок 2 - Тип опирания модулей
4.21 По типу соединительных элементов модули подразделяют следующим образом:
- с штепсельным соединением;
- с коннекторным соединением;
- с болтовым соединением;
- с нагельным соединением;
- со сварным соединением;
- с комбинированным соединением.
4.22 По помещениям в одном модуле подразделяют:
- на часть помещения;
- одно помещение;
- два и более помещений.
4.23 По качеству отделки модули подразделяют на классы К1 - К4 в соответствии с СП 71.13330.
4.24 Инженерные сети и системы модульных зданий, выполняемые в зависимости от функционального назначения и его отдельных помещений, подразделяют:
- на водоснабжение;
- канализацию;
- отопление;
- вентиляцию и кондиционирование;
- электроснабжение;
- пожаротушение;
- слаботочные системы;
- газопотребление;
- сжатый воздух;
- вакуумную пылеуборку;
- теплоснабжение;
- холодоснабжение;
- прочие инженерные системы.
4.25 По степени готовности внутренних инженерных систем модули подразделяют следующим образом:
- смонтированы закладные детали крепления инженерного оборудования и каналы прокладки инженерных коммуникаций;
- произведен монтаж инженерного оборудования в зависимости от функционального назначения объекта строительства.
4.26 Межмодульные соединения внутренних инженерных сетей и систем подразделяют:
- на вертикальные (подключение внутримодульных инженерных систем и сетей к общедомовым выполняется в вертикальных коммуникационных коробах, предусмотренных в модуле);
- горизонтальные (подключение внутримодульных инженерных систем и сетей к общедомовым);
- комбинированные.
Алфавитный указатель терминов
|
здание |
3.1.1 |
|
здание модульное |
3.1.2 |
|
каркас здания |
3.2.1 |
|
коннектор |
3.2.6 |
|
конструкция строительная |
3.1.4 |
|
модули несущие |
3.2.2 |
|
модули самонесущие |
3.2.3 |
|
модуль |
3.1.3 |
|
модуль инженерно-технический |
3.1.5 |
|
панель стеновая |
3.2.5 |
|
соединение болтовое |
3.2.9 |
|
соединение нагельное |
3.2.8 |
|
соединение сварное |
3.2.10 |
|
соединение штепсельное |
3.2.7 |
|
элемент пространственный |
3.2.4 |
Приложение А
(рекомендуемое)
Блок-схема классификации модульных зданий и модулей

Рисунок А.1 - Классификация модульных зданий

Рисунок А.2 - Классификация модулей
Приложение Б
(рекомендуемое)
Виды и разновидности (номенклатура) модульных зданий по функциональному назначению
Таблица Б.1 - Виды и разновидности (номенклатура) модульных зданий по функциональному назначению
|
Вид |
Разновидность |
|
Производственные и складские здания |
Производственные здания; лабораторные здания; мастерские; складские здания для хранения веществ, материалов, продукции и сырья; стоянки для автомобилей без технического обслуживания и ремонта; здания сельскохозяйственного назначения; здания для первичной обработки и переработки; сельскохозяйственного сырья; здания складирования сельскохозяйственного сырья и его первичной обработки продуктов |
|
Жилые здания |
Индивидуальный жилой дом; дом блокированной застройки; многоквартирное жилое здание; многоквартирное жилое здание блокированное |
|
Общественные здания |
1 Здания и сооружения для объектов, обслуживающих население 1.1 Здания и помещения образовательных организаций 1.1.1 Организации общего и профессионального образования: - дошкольные образовательные организации; - общеобразовательные организации; - организации профессионального образования, образовательные организации высшего образования. 1.1.2 Образовательные организации дополнительного образования взрослых и детей (общего и профессионального). 1.1.3 Организации специализированного профессионального образования (аэроклубы, автошколы, оборонные учебные заведения и т.п.). 1.1.4 Организации, осуществляющие обучение по программам общего образования (спортивные школы, школы-интернаты, образовательные детские лагеря). 1.2 Здания и помещения здравоохранения и социального обслуживания населения 1.2.1 Медицинские организации: - лечебные организации со стационаром, медицинские центры и т.п.; - амбулаторно-поликлинические организации; - аптеки; - медико-реабилитационные и коррекционные организации, в том числе для детей; - станции переливания крови, станции скорой помощи и др.; - санаторно-курортные организации. 1.2.2 Организации социального обслуживания населения: - организации без стационара, в т.ч. обслуживающие на дому; - организации со стационаром, в том числе дома-интернаты для инвалидов и престарелых, для детей-инвалидов и т.п.; - организации полустационарные (в т.ч. реабилитационные центры, центры социальной адаптации). 1.3 Здания и помещения сервисного обслуживания населения 1.3.1 Предприятия розничной и мелкооптовой торговли, а также торгово-развлекательные комплексы. 1.3.2 Предприятия общественного питания: - предприятие общественного питания с залом для посетителей; - то же, в составе (структуре) организаций иного функционального назначения. 1.3.3 Объекты бытового и коммунального обслуживания населения: - предприятия бытового обслуживания населения (ремонтные и пошивочные мастерские; прачечные, химчистки, организации, оказывающие услуги проката); - организации коммунального хозяйства, предназначенные для непосредственного обслуживания населения (жилищные компании, управляющие компании и т.п.); - организации санитарно-бытового обслуживания (бани, парикмахерские, общественные туалеты); - организации гражданских обрядов. 1.3.4 Объекты связи, предназначенные для непосредственного обслуживания населения (почтовые отделения). 1.3.5 Организации транспорта, предназначенные для непосредственного обслуживания населения: - здания вокзалов всех видов транспорта (аэровокзалы, морские, речные, железнодорожные вокзалы); - транспортно-пересадочные узлы; - агентства и офисы (туристические, риэлторские, билетные кассы, страховые и т.д.). 1.4 Сооружения, здания и помещения для культурно-досуговой деятельности населения и религиозных обрядов 1.4.1 Объекты спорта и помещения физкультурно-оздоровительного, досугового назначения: - открытые плоскостные сооружения (спортивные сооружения, футбольные стадионы); - крытые спортивные сооружения (залы, манежи, бассейны и т.д.); - здания и сооружения массового спорта и спортивного отдыха (физкультурно-досуговые комплексы, аквапарки, спортивные клубы). 1.4.2 Здания и помещения культурно-просветительного назначения и религиозных организаций: - библиотеки, читальные залы, медиатеки, архивы; - музеи, выставки, океанариумы и т.п.; - религиозные организации для населения. 1.4.3 Зрелищные и досугово-развлекательные организации: - зрелищные организации (театры, кинотеатры, концертные залы, цирки, дельфинарии и т.п.); - клубные и досугово-развлекательные организации, в т.ч. танцевальные комплексы. 1.5 Здания и помещения для временного проживания 1.5.1 Гостиницы, в том числе мотели, хостелы и т.п. 1.5.2 Организации отдыха и туризма: - пансионаты, туристские базы, круглогодичные и летние лагеря, в том числе для детей и молодежи, и т.п.; - организации для временного проживания в нестационарных объектах. 1.5.3 Общежития и спальные корпуса образовательных организаций и организаций социального обслуживания. 1.6 Объекты для домашних животных и животных без владельцев [лечение, содержание и услуги для животных (ветеринарные объекты, виварии, клубы, салоны, приюты)]. 2 Здания объектов по обслуживанию общества и государства 2.1 Здания органов управления, здания обслуживания общества 2.1.1 Здания государственных организаций по обслуживанию общества (многофункциональные центры, территориальные органы Пенсионного фонда, органы социального обслуживания, биржи труда). 2.1.2 Организации управления фирм, организаций, предприятий, а также подразделений фирм, агентства и т.п. 2.2 Специализированные здания 2.2.1 Кредитные организации. 2.2.2 Суды и прокуратура, нотариально-юридические организации. 2.2.3 Правоохранительные организации (налоговые службы, полиция, таможня, исправительные учреждения, изоляторы и др.). 3 Многофункциональные здания (помещения) |
|
Примечание - В настоящей таблице приведены основные типы зданий по функциональному назначению, проектируемые в соответствии с СП 54.13330, СП 56.13330, СП 118.13330, СП 113.13330. Конкретные подтипы указанных типов зданий могут быть уточнены при адресном проектировании с учетом [4], предполагающем их классификацию по назначению и функционально-технологическим особенностям (для целей ведения единого государственного реестра заключений экспертизы проектной документации объектов капитального строительства). | |
Библиография
|
[1] |
Федеральный закон от 30 декабря 2009 г. N 384-ФЗ "Технический регламент о безопасности зданий и сооружений" |
|
[2] |
Приказ Министерства строительства и жилищно-коммунального хозяйства Российской Федерации от 6 июня 2016 г. N 399/пр "Об утверждении Правил определения класса энергетической эффективности многоквартирных домов" |
|
[3] |
Постановление Правительства Российской Федерации от 23 октября 1993 г. N 1090 "О правилах дорожного движения" |
|
[4] |
Приказ Министерства строительства и жилищно-коммунального хозяйства Российской Федерации от 2 ноября 2022 г. N 928/пр "Об утверждении классификатора объектов капитального строительства по их назначению и функционально-технологическим особенностям (для целей архитектурно-строительного проектирования и ведения единого государственного реестра заключений экспертизы проектной документации объектов капитального строительства)" |






