Утв. и введен в действие Приказом Федерального агентства по техническому регулированию и метрологии от 6 июня 2024 г. N 714-ст
Национальный стандарт РФ ГОСТ Р 71298-2024
"ЛАЗЕРЫ ГАЗОВЫЕ. МЕТОДЫ ИЗМЕРЕНИЯ ДЛИНЫ ВОЛНЫ И ОТНОСИТЕЛЬНОЙ НЕСТАБИЛЬНОСТИ ЧАСТОТЫ ИЗЛУЧЕНИЯ"
Gas lasers. Methods for measuring the wavelength and relative instability of the radiation frequency
ОКС 31.260
Дата введения - 1 марта 2025 года
Введен впервые
Предисловие
1 РАЗРАБОТАН Акционерным обществом "Российский научно-исследовательский институт "Электронстандарт" (АО "РНИИ "Электронстандарт")
2 ВНЕСЕН Техническим комитетом по стандартизации ТК 303 "Электронная компонентная база, материалы и оборудование"
3 УТВЕРЖДЕН И ВВЕДЕН В ДЕЙСТВИЕ Приказом Федерального агентства по техническому регулированию и метрологии от 6 июня 2024 г. N 714-ст
4 ВВЕДЕН ВПЕРВЫЕ
Правила применения настоящего стандарта установлены в статье 26 Федерального закона от 29 июня 2015 г. N 162-ФЗ "О стандартизации в Российской Федерации". Информация об изменениях к настоящему стандарту публикуется в ежегодном (по состоянию на 1 января текущего года) информационном указателе "Национальные стандарты", а официальный текст изменений и поправок - в ежемесячном информационном указателе "Национальные стандарты". В случае пересмотра (замены) или отмены настоящего стандарта соответствующее уведомление будет опубликовано в ближайшем выпуске ежемесячного информационного указателя "Национальные стандарты". Соответствующая информация, уведомление и тексты размещаются также в информационной системе общего пользования - на официальном сайте Федерального агентства по техническому регулированию и метрологии в сети Интернет (www.rst.gov.ru)
1 Область применения
Настоящий стандарт распространяется на стабилизированные по частоте газовые лазеры непрерывного режима работы (далее - лазеры), в спектральном диапазоне излучаемых длин волн от 0,3 до 350,0 мкм и среднего квадратического отклонения частоты в диапазоне измеряемых значений 1·10-10 - 1·107.
Настоящий стандарт устанавливает методы измерения длины волны и характеристик нестабильности частоты излучения лазеров.
2 Нормативные ссылки
В настоящем стандарте использованы нормативные ссылки на следующие стандарты:
ГОСТ 12.1.004 Система стандартов безопасности труда. Пожарная безопасность. Общие требования
ГОСТ 12.2.003 Система стандартов безопасности труда. Оборудование производственное. Общие требования безопасности
ГОСТ 12.3.019 Система стандартов безопасности труда. Испытания и измерения электрические. Общие требования безопасности
ГОСТ 15093 Лазеры и устройства управления лазерным излучением. Термины и определения
ГОСТ 24453 Измерения параметров и характеристик лазерного излучения. Термины, определения и буквенные обозначения величин
ГОСТ 31581 Лазерная безопасность. Общие требования безопасности при разработке и эксплуатации лазерных изделий
ГОСТ IEC 60825-1 Безопасность лазерной аппаратуры. Часть 1. Классификация оборудования и требования
ГОСТ Р 8.559 Государственная система обеспечения единства измерений. Лазеры измерительные. Методика поверки
ГОСТ Р 8.568 Государственная система обеспечения единства измерений. Аттестация испытательного оборудования. Основные положения
ГОСТ Р ИСО 14644-1 Чистые помещения и связанные с ними контролируемые среды. Часть 1. Классификация чистоты воздуха по концентрации частиц
Примечание - При пользовании настоящим стандартом целесообразно проверить действие ссылочных стандартов в информационной системе общего пользования - на официальном сайте Федерального агентства по техническому регулированию и метрологии в сети Интернет или по ежегодному информационному указателю "Национальные стандарты", который опубликован по состоянию на 1 января текущего года, и по выпускам ежемесячного информационного указателя "Национальные стандарты" за текущий год. Если заменен ссылочный стандарт, на который дана недатированная ссылка, то рекомендуется использовать действующую версию этого стандарта с учетом всех внесенных в данную версию изменений. Если заменен ссылочный стандарт, на который дана датированная ссылка, то рекомендуется использовать версию этого стандарта с указанным выше годом утверждения (принятия). Если после утверждения настоящего стандарта в ссылочный стандарт, на который дана датированная ссылка, внесено изменение, затрагивающее положение, на которое дана ссылка, то это положение рекомендуется применять без учета данного изменения. Если ссылочный стандарт отменен без замены, то положение, в котором дана ссылка на него, рекомендуется применять в части, не затрагивающей эту ссылку.
3 Термины и определения
В настоящем стандарте применены термины по ГОСТ 15093, ГОСТ 24453, а также следующий термин с соответствующим определением:
3.1 лазер-гетеродин: Лазер, используемый для получения сигнала биений в заданном диапазоне частот при измерениях нестабильности частоты излучения исследуемого лазера по методу оптического гетеродинирования.
4 Общие положения
4.1 Измерение длины волны и относительной нестабильности частоты излучения проводят путем сравнения частоты излучения исследуемого лазера с частотой аттестованного лазера.
4.2 Сравнение частот проводят методом оптического гетеродинирования и методом без использования лазера-гетеродина.
Сравнение частот методом оптического гетеродинирования проводят путем смешения излучения исследуемого лазера с излучением лазера-гетеродина и излучения аттестованного лазера с излучением лазера-гетеродина, с последующей регистрацией разности частот излучения аттестованного и исследуемого лазеров и лазера-гетеродина.
Сравнение частот методом без использования лазера-гетеродина осуществляют путем непосредственного смешения излучения исследуемого и аттестованного лазеров с последующей регистрацией разности частоты излучения.
5 Требования к условиям проведения измерений
5.1 Измерения проводят при нормальных климатических условиях, если другие требования не установлены в стандартах и технических условиях (ТУ) на конкретные типы лазеров:
- температура воздуха от 15 °C до 35 °C;
- относительная влажность воздуха от 45% до 80%;
- атмосферное давление от 86 до 106 кПа (от 645 до 795 мм рт. ст).
При температуре выше 30 °C относительная влажность не должна быть более 70%.
5.2 Параметры накачки лазера при измерении должны соответствовать указанным в стандартах и ТУ на лазеры конкретных типов.
6 Требования к средствам измерений и оборудованию
6.1 Применяемые средства измерений должны быть поверены или откалиброваны в соответствии с нормативными документами, устанавливающими порядок и методы поверки конкретных средств измерений.
Испытательное оборудование должно быть аттестовано в соответствии с ГОСТ Р 8.568. Диапазон измерений, типы и точность средств измерений, а также характеристики испытательного оборудования и состав вспомогательных устройств устанавливают в ТУ.
6.2 При измерении длины волны и относительной нестабильности частоты лазера применяют следующие средства измерений и оборудование:
- эталонный (образцовый) лазер;
- лазер-гетеродин;
- плоские зеркала;
- фотоприемники;
- широкополосные усилители;
- частотомер;
- регистрирующие устройства;
- генератор импульсов;
- блок управления лазера-гетеродина;
- анализатор спектра.
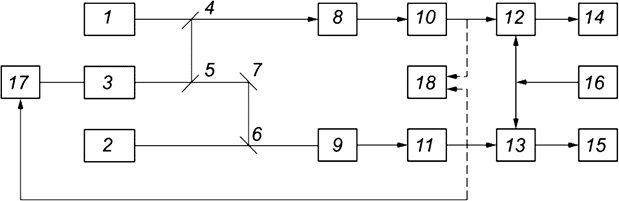
6.3 Структурная схема установки для измерения длины волны и относительной нестабильности частоты с использованием лазера-гетеродина приведена на рисунке 1.

1 - исследуемый лазер; 2 - эталонный (образцовый) лазер; 3 - лазер-гетеродин; 4 - 7 - плоские зеркала; 8, 9 - фотоприемники; 10, 11 - широкополосные усилители; 12, 13 - частотомеры; 14, 15 - регистрирующие устройства; 16 - генератор импульсов; 17 - блок управления лазера-гетеродина; 18 - анализатор спектра
Примечание - Допускается исключать из структурной схемы соединения приборов отдельные элементы или дополнять схему отдельными элементами.
Рисунок 1 - Структурная схема установки для измерения длины волны и относительной нестабильности частоты с использованием лазера-гетеродина
6.4 Структурная схема установки для измерения длины волны и относительной нестабильности частоты излучения без использования лазера-гетеродина приведена на рисунке 2.

1 - эталонный (образцовый) лазер; 2 - исследуемый лазер; 3, 4 - плоские зеркала; 5 - фотоприемник; 6 – широкополосный усилитель; 7 - частотомер; 8 - анализатор спектра
Примечание - Допускается исключать из структурной схемы соединения приборов отдельные элементы или дополнять схему отдельными элементами.
Рисунок 2 - Структурная схема установки для измерения длины волны и относительной нестабильности частоты излучения без использования лазера-гетеродина
6.5 Тип эталонного (образцового) лазера выбирают исходя из следующих требований:
- аттестованный лазер должен излучать на той же спектральной линии, что и исследуемый лазер;
- воспроизводимость значения длины волны излучения аттестованного лазера для измерения длины волны должна быть не более 1·10-7;
- нестабильность частоты аттестованного лазера для измерения нестабильности частоты должна быть не более нестабильности частоты исследуемого, установленной в стандартах и ТУ на лазеры конкретных типов;
- эталонный (образцовый) лазер должен быть поверен по методике, установленной в ГОСТ Р 8.559, и иметь свидетельство о поверке.
6.6 Лазер-гетеродин предназначен для переноса частот в области частот от 106 до 108 Гц путем подстройки частоты излучения лазера-гетеродина к частоте излучения эталонного (образцового) лазера. Тип лазера-гетеродина выбирают исходя из следующих требований:
- лазер должен излучать на той же спектральной линии, что и эталонный (образцовый) и исследуемый лазеры;
- лазер должен перестраиваться по частоте в пределах
, где C - скорость света, м/с; L - длина резонатора, м.
6.7 Плоские зеркала 4, 5, 6, 7 (рисунок 1) предназначены для пространственного совмещения пучков излучения лазеров эталонного (образцового), исследуемого и гетеродина.
Зеркала 4, 5, 6 имеют коэффициент отражения 0,5 ± 0,1, а зеркало 7 - не менее 0,9.
Размер зеркал подбирают таким образом, чтобы лазерный луч полностью помещался на рабочей поверхности зеркала.
6.8 Фотоприемники предназначены для преобразования оптического сигнала в электрический.
Тип фотоприемников выбирают исходя из необходимого для измерения спектрального и динамического диапазонов и должен быть указан в ТУ на лазер конкретного типа.
Полоса пропускания фотоприемников должна обеспечивать выделения разностной частоты в диапазоне частот от 106 до 108 Гц. Для уменьшения фоновой засветки перед фотоприемниками ставят входные апертуры диаметром не более 1,0 мм.
6.9 Широкополосные усилители предназначены для усиления сигнала разности частоты с фотоприемников.
Величина коэффициента усиления усилителей должна быть не менее 10.
Относительная неравномерность коэффициента усиления усилителей в полосе частот от 106 до 108 Гц не должна превышать 20%.
6.10 Частотомеры предназначены для определения разности частот излучения лазера-гетеродина, эталонного (образцового) и исследуемого лазеров.
Время счета частотомеров должно быть не менее 1 с.
Частотомеры должны обеспечивать измерения разности частот в диапазоне от 106 до 108 Гц.
6.11 Регистрирующие устройства предназначены для регистрации разности частот излучения лазера-гетеродина, эталонного (образцового) и исследуемого лазеров.
6.12 Генератор импульсов предназначен для синхронного запуска частотомеров. Амплитуда импульсов должна быть не менее 0,5 В, период повторения - 60 с.
6.13 Блок управления частотой излучения лазера-гетеродина предназначен для подстройки частоты излучения лазера-гетеродина к частоте излучения эталонного (образцового) лазера с расстройкой Δν, вычисляемой по формуле
Δν = ν0 – νn, (1)
где v0 - частота излучения аттестованного лазера, Гц;
vn - частота излучения исследуемого лазера, Гц.
На вход блока поступает сигнал разностной частоты излучений эталонного (образцового) лазера и лазера-гетеродина с амплитудой не менее 1 мВ.
С выхода блока на лазер-гетеродин поступает электрический сигнал, управляющий частотой излучения лазера-гетеродина.
6.14 Анализатор спектра предназначен для визуального наблюдения спектра разностных частот образцового и исследуемого лазеров и лазера-гетеродина.
6.15 Плоские зеркала 3, 4 (рисунок 2) предназначены для пространственного совмещения пучков излучения лазеров, исследуемого и образцового. Зеркало 3 имеет коэффициент отражения 0,5 ± 0,1, а зеркало 4 - не менее 0,9. Диаметр зеркал должен быть не менее 20 мм.
7 Требования безопасности
7.1 При выполнении измерений оборудование должно соответствовать общим требованиям безопасности в соответствии с ГОСТ 12.2.003.
7.2 При выполнении электрических измерений должны быть соблюдены общие требования безопасности в соответствии с ГОСТ 12.3.019.
7.3 При выполнении измерений производственные помещения должны соответствовать общим требованиям пожарной безопасности в соответствии с ГОСТ 12.1.004.
При выполнении измерений производственные помещения должны соответствовать требованиям лазерной безопасности по ГОСТ IEC 60825-1 и ГОСТ 31581.
Классы чистоты помещения, в котором необходимо проводить измерения, должны быть не ниже 3-го класса по ГОСТ Р ИСО 14644-1.
7.4 Выполнение измерений должен проводить обученный персонал, имеющий высшее или среднее специальное техническое образование, прошедший инструктаж по технике безопасности.
8 Метод измерения длины волны и относительной нестабильности частоты лазерного излучения с использованием лазера-гетеродина
8.1 Подготовка и проведение измерений
8.1.1 Структурная схема установки для измерения длины волны и относительной нестабильности частоты приведена на рисунке 1.
8.1.2 Требования к приборам установлены в 6.5 - 6.15.
8.1.3 Лазеры и измерительные приборы подготавливают к работе в соответствии с эксплуатационной документацией.
8.1.4 Устанавливают время счета частотомера равным 10 с.
8.1.5 Период повторения импульсов генератора 16 устанавливают равным 60 с.
8.1.6 С помощью зеркал 4 и 5 световой пучок поверяемого лазера 1 совмещают со световым пучком лазера-гетеродина 3 на зеркале 4 и в плоскости приемной площадки фотоприемника 8.
Аналогично с помощью зеркал 6 и 7 совмещают световые пучки образцового лазера 2 и лазера-гетеродина 3 на зеркале 6 и в плоскости приемной площадки фотоприемника 9.
8.1.7 Подключая поочередно анализатор спектра 18 к выходу усилителей 10 и 11, юстировкой зеркал 4 и 7, следует добиться наибольшего значения амплитуды биений на экране анализатора спектра 18. После этого следует снять цифровой отсчет работы биений Ω1i, Ω2i по частотомерам 12 и 13.
8.1.8 Измерения частот проводят не менее 10 раз.
8.2 Обработка результатов и погрешность измерений
8.2.1 Длину волны излучения исследуемого лазера λn, мкм, вычисляют по формуле
, (2)
где λ0 - длина волны эталонного (образцового) лазера, мкм;
C - скорость света, м/с;
N - число наблюдений;
Ω1i - показания частотомера 12, Гц;
Ω2i - показания частотомера 13, Гц.
Среднее квадратическое отклонение длины волны лазерного излучения σ(λ), мкм, вычисляют по формуле
, (3)
где σ(ΔΩi) - среднее квадратическое отклонение разностной частоты, Гц, вычисляемое по формуле
, (4)
, (5)
ΔΩi = Ω1i – Ω2i. (6)
8.2.2 Относительную нестабильность частоты δ вычисляют по формуле
. (7)
8.2.3 Границы интервала, в котором с установленной вероятностью 0,95 находится относительная погрешность измерения длины волны, равная ± (1·10-5)%.
8.2.4 Границы интервала, в котором с установленной вероятностью 0,95 находится абсолютная погрешность измерения среднего квадратического отклонения частоты Δδ вычисляют по формуле
, (8)
где ΔΩ - погрешность измерения частотомера.
8.2.5 Относительная погрешность измерения среднего квадратического отклонения частоты находится в интервале ± (1·10-2)% для установленной вероятности 0,95.
9 Метод измерения длины волны и относительной нестабильности частоты излучения без использования лазера-гетеродина
9.1 Подготовка и проведение измерений
9.1.1 Структурная схема установки для измерения длины волны и относительной нестабильности частоты без использования лазера-гетеродина приведена на рисунке 2.
9.1.2 Требования к приборам установлены в 6.5, 6.8, 6.9, 6.10, 6.14.
9.1.3 Лазеры и измерительные приборы подготавливают к работе в соответствии с эксплуатационной документацией.
9.1.4 С помощью зеркал 3 и 4 световой пучок исследуемого лазера 2 совмещают со световым пучком эталонного (образцового) лазера 1 на зеркале 3 и в плоскости приемной площадки фотоприемника 5.
9.1.5 Юстировкой зеркал 3 и 4 следует добиться наибольшего значения амплитуды биений на экране анализатора спектра 9. После этого следует снять отсчет частоты биений с устройства регистрации информации 7.
9.1.6 Измерения проводят не менее 10 раз.
9.2 Обработка результатов и погрешность измерений
9.2.1 Длину волны излучения исследуемого лазера λn, мкм, вычисляют по формуле
, (9)
где λ0 - длина волны эталонного (образцового) лазера, мкм;
C - скорость света, м/с;
N - число наблюдений;
Ωi - отсчеты частоты с устройства регистрации информации, МГц.
, (10)
, (11)
, (12)
где σ(λ) - среднее квадратическое отклонение длины волны лазерного излучения;
σ(Ω) - среднее квадратическое отклонение разностной частоты, Гц.
9.2.2 Относительную нестабильность частоты δ вычисляют по формуле
, (13)
где λ - номинальное значение длины волны, установленное в стандартах и ТУ на конкретные типы лазеров.
9.2.3 Показатели точности измерений длины волны должны соответствовать 8.2.3.
10 Оформление результатов измерений
10.1 Результаты измерений оформляют в виде протокола по форме, принятой на предприятии, проводившем измерения.
10.2 Протокол должен содержать следующие сведения:
- наименование предприятия, проводившего измерения;
- дату проведения измерений;
- основание и цель проведения измерений;
- тип и номер основных средств измерений и вспомогательных устройств;
- данные о поверке средств измерений и об аттестации оборудования;
- данные об условиях проведения измерений;
- идентификационные данные образцов, характеристики которых подверглись измерениям;
- результаты измерений;
- должности, фамилии, инициалы и подписи сотрудников, проводивших измерения и обработку результатов.