ПНСТ 855-2023 (ИСО 23704-2:2022) СИСТЕМЫ КИБЕРФИЗИЧЕСКИЕ. ТИПОВАЯ АРХИТЕКТУРА ДЛЯ КИБЕРФИЗИЧЕСКОЙ СИСТЕМЫ УПРАВЛЕНИЯ УМНЫМ СТАНКОМ. Часть 2. ТИПОВАЯ АРХИТЕКТУРА ДЛЯ СУБТРАКТИВНОГО ПРОИЗВОДСТВА
Утв. и введен в действие Приказом Федерального агентства по техническому регулированию и метрологии от 27 ноября 2023 г. N 73-пнст
Cyber-physical system. Reference architecture for cyber-physically controlled smart machine tool system. Part 2. Reference architecture for subtractive manufacturing
[ISO 23704-2:2022, General requirements for cyber-physically controlled smart machine tool systems (CPSMT) - Part 2: Reference architecture of CPSMT for subtractive manufacturing, MOD]
ОКС 25.040.20
Срок действия - с 1 января 2024 года
до 1 января 2027 года
Предисловие
1 ПОДГОТОВЛЕН Федеральным государственным бюджетным образовательным учреждением высшего образования "МИРЭА - Российский технологический университет" (РТУ МИРЭА) на основе собственного перевода на русский язык англоязычной версии стандарта, указанного в пункте 4
2 ВНЕСЕН Техническим комитетом по стандартизации ТК 194 "Киберфизические системы"
3 УТВЕРЖДЕН И ВВЕДЕН В ДЕЙСТВИЕ Приказом Федерального агентства по техническому регулированию и метрологии от 27 ноября 2023 г. N 73-пнст
4 Настоящий стандарт является модифицированным по отношению к международному стандарту ИСО 23704-2:2022 "Общие требования к киберфизическим системам управления умным станком (CPSMT). Часть 2. Типовая архитектура CPMST для субтрактивного производства" [ISO 23704-2:2022 "General requirements for cyber-physically controlled smart machine tool systems (CPSMT) - Part 2: Reference architecture of CPSMT for subtractive manufacturing", MOD] путем изменения отдельных фраз (слов, значений показателей, ссылок), которые выделены в тексте курсивом. Внесение указанных технических отклонений направлено на учет потребностей национальной экономики Российской Федерации.
Наименование настоящего стандарта изменено относительно наименования указанного международного стандарта для приведения в соответствие с ГОСТ Р 1.5-2012 (пункт 3.5).
Сведения о соответствии ссылочных национальных стандартов международным стандартам, использованным в качестве ссылочных в примененном международном стандарте, приведены в дополнительном приложении ДА
5 Некоторые элементы настоящего стандарта могут быть объектами патентных прав. Федеральное агентство по техническому регулированию и метрологии не несет ответственности за установление подлинности каких-либо или всех таких патентных прав
Правила применения настоящего стандарта и проведения его мониторинга установлены в ГОСТ Р 1.16-2011 (разделы 5 и 6).
Федеральное агентство по техническому регулированию и метрологии собирает сведения о практическом применении настоящего стандарта. Данные сведения, а также замечания и предложения по содержанию стандарта можно направить не позднее чем за 4 мес до истечения срока его действия разработчику настоящего стандарта по адресу: 119454 Москва, проспект Вернадского, д. 78 и/или в Федеральное агентство по техническому регулированию и метрологии по адресу: 123112 Москва, Пресненская набережная, д. 10, стр. 2.
В случае отмены настоящего стандарта соответствующая информация будет опубликована в ежемесячном информационном указателе "Национальные стандарты" и также будет размещена на официальном сайте Федерального агентства по техническому регулированию и метрологии в сети Интернет (www.rst.gov.ru)
Введение
Станок является ключевым устройством в производстве, так как он незаменим при производстве деталей машин, используемых в различных областях промышленности. Большая часть предприятий идет по пути технологического развития с точки зрения сокращения времени простоя и дефектов, для чего могут быть использованы современные интеллектуальные технологии, такие как интернет вещей.
В настоящее время на рынке представлено множество умных станков на основе интеллектуальных технологий с использованием собственных концепций, например терминологии изготовителей станков (MTB), разработчиков систем управления умными станками, в том числе систем числового программного управления (ЧПУ), разработчиков решений и поставщиков сервисов. Это может запутывать заинтересованных лиц, в том числе конечных пользователей. По этой и другим причинам необходимы стандарты и субстанциональное моделирование для интеллектуальных систем управления умными станками.
ПНСТ 854-2023 и настоящий стандарт определяют требования к киберфизическим системам управления умными станками (CPSMT).
Настоящий стандарт предназначен для использования:
a) инженерами-конструкторами;
b) системными архитекторами;
c) инженерами - программистами MTB;
d) разработчиками средств управления умными станками;
e) разработчиками решений и поставщиков сервисов;
f) конечными пользователями, такими как операторы умных станков на производстве.
Настоящий стандарт определяет типовую архитектуру киберфизической системы управления умным станком (CPSMT) для субтрактивного производства на основе типовой архитектуры CPSMT в соответствии с ПНСТ 854-2023.
Типовая архитектура CPSMT для субтрактивного производства включает:
- типовую архитектуру умного станка с киберфизическим управлением (CPCM);
- типовую архитектуру системы киберподдержки умного станка (CSSM);
- архитектуру интерфейсов CPSMT.
Настоящий стандарт также предусматривает:
- концептуальное описание системы цеховых устройств (SFDS);
- концептуальное описание системы управления цехом (SFCS);
- концептуальное описание системы единого интерфейса (UIS);
- примеры вариантов использования типовой архитектуры CPSMT для субтрактивного производства.
Настоящий стандарт не определяет физическую архитектуру или архитектуру реализации.
В настоящем стандарте использованы нормативные ссылки на следующие стандарты:
ГОСТ Р 57100/ISO/IEC/IEEE 42010:2011 Системная и программная инженерия. Описание архитектуры
ГОСТ Р 59799 Умное производство. Модель эталонной архитектуры индустрии 4.0 (RAMI 4.0)
ГОСТ Р ИСО 20140-1 Системы промышленной автоматизации и интеграция. Оценка энергетической эффективности и прочих факторов производственных систем, воздействующих на окружающую среду. Часть 1. Обзор и общие принципы
ПНСТ 854-2023 (ИСО 23704-1) Системы киберфизические. Типовая архитектура для киберфизической системы управления умным станком. Часть 1. Общие положения
Примечание - При пользовании настоящим стандартом целесообразно проверить действие ссылочных стандартов в информационной системе общего пользования - на официальном сайте Федерального агентства по техническому регулированию и метрологии в сети Интернет или по ежегодному информационному указателю "Национальные стандарты", который опубликован по состоянию на 1 января текущего года, и по выпускам ежемесячного информационного указателя "Национальные стандарты" за текущий год. Если заменен ссылочный стандарт, на который дана недатированная ссылка, то рекомендуется использовать действующую версию этого стандарта с учетом всех внесенных в данную версию изменений. Если заменен ссылочный стандарт, на который дана датированная ссылка, то рекомендуется использовать версию этого стандарта с указанным выше годом утверждения (принятия). Если после утверждения настоящего стандарта в ссылочный стандарт, на который дана датированная ссылка, внесено изменение, затрагивающее положение, на которое дана ссылка, то это положение рекомендуется применять без учета данного изменения. Если ссылочный стандарт отменен без замены, то положение, в котором дана ссылка на него, рекомендуется применять в части, не затрагивающей эту ссылку.
3.1 Термины и определения
В настоящем стандарте применены термины по ПНСТ 854-2023, а также следующие термины с соответствующими определениями:
3.1.1 контекстные данные (context data): Данные, определяющие, при каких обстоятельствах формируются данные состояния.
Пример - Продукция, процессы, траектории инструментов и переменные процесса.
3.1.2 элемент внутреннего цикла (inner-loop element): Часть блока КФС, которая обнаруживает и устраняет аномалии блока умного станка в жестком режиме реального времени.
3.1.3 элемент внутреннего контура (inter-loop element): Часть блока КФС, которая генерирует управляемые событиями управляющие команды для блока умного станка на основе данных из системы управления цехом (SFCS) для совместной работы.
3.1.4 межконтурный элемент (intra-loop element): Часть блока КФС, которая генерирует управляющие команды для блока умного станка на основе данных от системы киберподдержки умного станка (CSSM) в мягком режиме реального времени.
3.1.5 ядро числового программного управления; ядро ЧПУ (numerical control kernel, NCK): Компонент для управления серводвигателями, включающий интерпретатор, интерполятор, контроллер ускорения/замедления и контроллер положения.
Примечание - Ядро числового программного управления является не только ключевым модулем ЧПУ, но и типовым устройством управления положением для серводвигателей.
3.1.6 данные состояния (state data): Совокупность данных о состоянии блока умного станка в процессе механической обработки, из которых можно определить KPI корпуса станка, режущего инструмента, заготовки и окружающей среды.
Примечание - Типовыми средствами получения данных состояния являются различные датчики и ЧПУ на компонентах умного станка.
3.2 Сокращения
В настоящем стандарте применены следующие сокращения:
БПФ - быстрое преобразование Фурье;
КФС - киберфизическая система;
МАПВ - мониторинг, анализ, планирование и вычисление;
ПЛК - программируемый логический контроллер;
ЧМИ - человеко-машинный интерфейс;
ЧПУ - числовое программное управление;
AGV - автоматически управляемое транспортное средство (automated guided vehicle);
AS/RS - автоматизированные складские системы (automated storage and retrieval systems);
CPCA - автономный управляемый автомобиль с киберфизическим управлением (cyber-physically controlled autonomous guided vehicle);
CPCM - умный станок с киберфизическим управлением (cyber-physically controlled machine tool);
CPCR - робот с киберфизическим управлением (cyber-physically controlled robot);
CPCS - хранение с киберфизическим управлением (cyber-physically controlled storage);
CPSMT - киберфизическая система управления умным станком (cyber-physically controlled smart machine tool system);
CSS - система киберподдержки (cyber-supporting system);
CSSA - система киберподдержки автономного управляемого автомобиля (cyber supporting system for autonomous guided vehicle);
CSSM - система киберподдержки умного станка (cyber-supporting system for machine tool);
CSSR - система киберподдержки робота (cyber-supporting system for robot);
CSSS - система киберподдержки хранения (cyber-supporting system for storage);
KPI - ключевой показатель эффективности (key performance indicator);
MES - система управления производственными процессами (manufacturing execution system);
MTB - изготовитель умного станка (machine tool builder);
MTU - блок умного станка (machine tool unit);
OPC - набор спецификаций стандартов для промышленных средств связи (open platform communications);
OPC UA - унифицированная архитектура OPC (OPC unified architecture);
SFCS - система управления цехом (shop floor control system);
SFDS - система цеховых устройств (shop floor device system);
UIS - система единого интерфейса (unified interface system).
Архитектура CPSMT соответствует типовой архитектуре CPSMT для субтрактивного производства, если в рамках конкретных вариантов использования CPSMT реализованы архитектурные концепции и возможности, определенные в настоящем стандарте.
Типовая архитектура CPSMT для субтрактивного производства определяет архитектуру интеллектуальных систем управления умными станками для субтрактивного производства на основе общей типовой архитектуры в соответствии с ПНСТ 854-2023. Типовая архитектура является руководством для проектировщиков интеллектуальных систем управления умными станками для субтрактивного производства и направлена на формирование представления об интеллектуальных системах управления умными станками у заинтересованных сторон.
Примечание - Примерами заинтересованных сторон являются MTB, изготовители систем ЧПУ и других систем управления умными станками, поставщики решений, разработчики приложений, поставщики сервисов, потребители и конечные пользователи.
Типовая архитектура CPSMT для субтрактивного производства способствует достижению следующих целей стандартизации:
a) обеспечение ясной и однозначной коммуникации между всеми заинтересованными сторонами интеллектуальных систем управления умными станками для субтрактивного производства;
b) обеспечение интероперабельности интеллектуальных систем управления умными станками с соответствующими аппаратными устройствами, программным обеспечением, сервисными и производственными системами для субтрактивного производства;
c) обеспечение качества/возможностей интеллектуальных систем управления умными станками для субтрактивного производства;
d) обеспечение использования интеллектуальных систем управления умными станками для субтрактивного производства;
e) обеспечение планомерного развития и модификации интеллектуальных систем управления умными станками для субтрактивного производства.
На рисунке 1 представлен контекст описания типовой архитектуры CPSMT для субтрактивного производства, учитывающий различные точки зрения на архитектуру и составленный на основе описания архитектуры в ГОСТ Р 57100.

Рисунок 1 - Контекст описания типовой архитектуры CPSMT для субтрактивного производства
Согласно рисунку 1, настоящий стандарт включает следующие описания:
- типовую архитектуру CPSMT для субтрактивного производства (см. раздел 6);
- типовую архитектуру CPCM с функциональной точки зрения (см. раздел 7);
- типовую архитектуру CSSM с функциональной точки зрения (см. раздел 8);
- типовую архитектуру CPSMT с точки зрения интерфейса (см. раздел 9);
- варианты использования типовой архитектуры CPSMT (см. приложение C).
На рисунке 2 представлена типовая архитектура CPSMT для субтрактивного производства на основе типовой архитектуры CPSMT в соответствии с ПНСТ 854-2023.

1 - обмен данными между CPCM и CSSM; 2 - обмен данными между CPCM и UIS; 3 - обмен данными между CSSM и UIS; 4 - обмен данными/управляющим сигналом между CPCM и SFDS; 5 - обмен данными между CSSM и SFCS; 6 - обмен данными между CPCM и SFCS; 7 - обмен данными между UIS и SFDS; 8 - обмен данными между UIS и SFCS; 9 - обмен данными между SFCS и SFDS; 10 - обмен данными между MTU и блоком КФС; 11 - обмен данными между блоком обработки данных и блоком цифрового двойника; 12 - обмен данными между блоком цифрового двойника и блоком МАПВ; 13 - обмен данными между блоком МАПВ и блоком внешнего интерфейса; 14 – обмен данными между блоком обработки данных и блоком МАПВ; 15 - обмен данными между блоком обработки данных и блоком внешнего интерфейса
Рисунок 2 - Типовая архитектура CPSMT для субтрактивного производства
Структура соответствует следующим положениям:
- первичная система CPSMT для субтрактивного производства состоит из CPCM и CSSM. Основной функцией первичной системы является автономное устранение аномалий умного станка (см. ПНСТ 854-2023, подраздел 10.1);
- ассоциированная система CPSMT для субтрактивного производства состоит из системы цеховых устройств (SFDS), системы управления цехом (SFCS) и системы единого интерфейса (UIS). SFDS и SFCS имеют возможности, определенные в ПНСТ 854-2023, раздел 10;
- через UIS CPSMT для субтрактивного производства взаимодействует с внешними сущностями, например оператором, аспектом жизненного цикла и уровнем иерархии (см. ПНСТ 854-2023, подразделы 10.4 - 10.6).
Блоки и элементы CPCM и CSSM для субтрактивного производства, а также их интерфейсы определены в разделах 7 - 9. Информация о SFDS, SFCS и UIS приведена в приложениях A и B.
7.1 Общие сведения
В настоящем разделе установлены требования к составным элементам CPCM, который включает в себя MTU и блок КФС.
7.2 MTU
7.2.1 Общие положения
MTU - это физическая система, мониторинг и анализ которой необходимо проводить и для которой принимаются решения о возможных аномалиях.
Вне зависимости от технологии умный станок может быть определен следующими общими функциями [1]:
- операции (процессы обработки, движения и управления);
- подготовка процесса;
- манипулирование деталями;
- обработка инструментов;
- вторичное использование и утилизация отходов;
- охлаждение/нагрев.
В функции работы умного станка должны быть реализованы следующие функции управления обработкой:
- контроль работы умного станка и других функций MTU;
- управление программой обработки деталей, полученной от UIS;
- генерация сигналов состояния всех функций MTU с помощью датчиков и модулей ввода/вывода;
- передача собранных данных в CSSM, UIS и блок КФС;
- прием управляющих команд от блока КФС.
Примечания
1 Типичными компонентами умного станка для функции "управление обработкой" являются система ЧПУ, ПЛК, дисплей, датчики, реле, датчики касания.
2 Система ЧПУ может включать ядро ЧПУ, ПЛК, интерфейс полевой шины и их интерфейсы.
MTU взаимодействует:
- с блоком КФС для получения управляющих команд и передачи данных;
- UIS для извлечения контекстных данных, включая программу обработки деталей;
- SFDS для координации.
7.2.2 Аномалии MTU
Производительность умного станка может снижаться, особенно при повторяющихся операциях обработки, например из-за ухудшения механических свойств (усталость материала, ударная нагрузка, снижение твердости, коррозия).
Аномалия может быть обнаружена функциями MTU, а также по ключевым показателям эффективности (KPI) умного станка (см. 8.3).
Следует проводить мониторинг, анализ, планирование и выполнение состояния MTU с использованием данных MTU, CSSM и UIS с целью:
- предотвращения сбоев;
- эффективного использования умного станка;
- обеспечения прогностического обслуживания;
- оптимизации использования умного станка.
7.3 Блок КФС
7.3.1 Общие положения
Блок КФС представляет собой функцию управления, дополнительную по отношению к традиционным умным станкам, которая позволяет CPCM реализовать две возможности CPSMT:
- автономная работа с аномалиями путем взаимодействия с датчиками и контроллером, т.е. ядром ЧПУ, ПЛК и UIS;
- автономное взаимодействие с SFCS путем взаимодействия с SFCS.
Для реализации указанных возможностей блок КФС должен состоять:
- из элемента внутреннего цикла;
- элемента внутреннего контура;
- межконтурного элемента.
Примечание - Физическое развертывание блока КФС должно быть определено на этапе реализации. Блок КФС может находиться в контроллере и/или вне контроллера умного станка.
7.3.2 Элемент внутреннего цикла
Элемент внутреннего цикла - это часть блока КФС, которая обнаруживает и устраняет аномалии MTU в жестком режиме реального времени.
Примечание - Внутренний цикл может быть использован как средство адаптивного управления, например, для оптимизации скорости удаления материала.
Элемент внутреннего цикла должен иметь следующую функциональность:
- прием данных MTU (например, датчика и контроллера) и UIS в случае инженерных контекстных данных, в том числе программы обработки деталей;
- определение текущего состояния CPCM на основе данных MTU;
- сравнение текущего состояния MTU с базовым состоянием;
- генерация управляющих команд для улучшения работы MTU;
- передача сгенерированных управляющих команд на MTU;
- передача сгенерированных данных в UIS.
На рисунке 3 показана рекомендуемая функциональная структура элемента внутреннего цикла, включающего:
- компонент интерфейса данных, состоящий из интерфейсов датчика, контроллера и UIS для получения данных датчика, данных контроллера от MTU, инженерных контекстных данных, программы обработки детали. Элементами контроллера могут быть ядро ЧПУ или ПЛК;
- компонент оценки параметров, состоящий из идентификатора состояния CPCM и типовой модели управления CPCM для получения данных от интерфейса данных и определения текущего состояния или отличия от базового состояния MTU;
- компонент механизма настройки для получения выходных данных оценки параметров и генерации управляющих команд для передачи в MTU.

1 - передача собранных данных от интерфейса данных к оценке параметров; 2 - передача сгенерированных признаков от компонента оценки параметров к механизму юстировки
Рисунок 3 - Функциональная структура элемента внутреннего контура
7.3.3 Элемент внутреннего контура
Элемент внутреннего контура - это часть блока КФС, которая генерирует управляющие команды (управление обработкой) на основе данных от CSSM в мягком режиме реального времени.
По сравнению с элементом внутреннего цикла, возможности внутреннего контура являются более мощными и включают обнаружение аномалий и корректировку параметров умного станка для следующих операций.
Элемент внутреннего контура должен иметь следующую функциональность:
- прием данных управляющих команд от CSSM;
- прием состояния контроллера от MTU;
- преобразование управляющих команд для MTU;
- принятие решения о возможности выполнить команду на основе данных от MTU;
- генерация команды переопределения для MTU;
- передача сгенерированной команды на MTU.
На рисунке 4 показана рекомендуемая функциональная структура элемента внутреннего контура, включающего:
- интерфейс CSSM для получения выходных данных от CSSM;
- интерфейс блока умного станка для получения данных от MTU;
- интерпретатор CSSM для умного станка для преобразования выходных данных из CSSM в форму, исполняемую MTU;
- средство проверки переопределения для проверки возможности использования выходных данных CSSM для работы MTU в текущем состоянии;
- генератор команды переопределения для передачи преобразованной команды в MTU.

Рисунок 4 - Функциональная структура элемента внутреннего контура
7.3.4 Межконтурный элемент
Межконтурный элемент - это часть блока КФС, которая генерирует управляемые событиями управляющие команды для контроллера (управление обработкой) на основе данных из SFCS для совместной работы.
Примечание - Примеры совместной работы: a) перераспределение ресурсов или перепланирование производственных устройств из-за отказа и задержки некоторых производственных устройств; b) специальный запрос от системы управления производством из-за непредвиденной ситуации, например управления взаимоотношениями с клиентами, управления цепочками поставок.
Межконтурный элемент должен иметь следующую функциональность:
- прием выходных данных (например, плана распределения задач) от SFCS;
- прием состояния контроллера от MTU;
- преобразование управляющей команды для MTU;
- принятие решения о возможности выполнения команды на основании данных MTU;
- генерация команды переопределения для MTU;
- передача сгенерированных команд в MTU.
На рисунке 5 показана рекомендуемая функциональная структура межконтурного элемента, включающего:
- интерфейс SFCS для получения выходных данных от CSSM;
- интерфейс MTU для получения данных от MTU;
- интерпретатор SFCS для преобразования вывода SFCS в форму, исполняемую MTU;
- средство проверки переопределения для проверки возможности использования выходных данных от SFCS для работы MTU в текущем состоянии;
- генератор команд переопределения для передачи преобразованной команды в MTU.

Рисунок 5 - Функциональная структура межконтурного элемента
8.1 Общие положения
В настоящем разделе установлены требования к составным элементам CSSM.
CSSM предназначена для поддержки производительности CPCM путем определения текущего состояния MTU на основе данных, относящихся к состоянию умного станка.
В CSSM могут быть приняты решения для повышения KPI MTU. CSSM состоит:
- из блока обработки данных;
- цифрового двойника;
- блока МАПВ;
- блока внешнего интерфейса.
CSSM взаимодействует с SFCS и внешними сущностями, включая аспекты жизненного цикла и уровень иерархии, через UIS.
8.2 Блок обработки данных
8.2.1 Общие положения
Блок обработки данных включает в себя набор функций для использования полученных данных в блоке цифрового двойника, блоке МАПВ и блоке внешнего интерфейса.
Блок обработки данных состоит:
- из элемента интерфейса CPCM;
- элемента интерфейса UIS;
- элемента слияния данных;
- элемента хранения данных;
- элемента преобразователя данных для внешних сущностей.
8.2.2 Элемент интерфейса CPCM
Элемент интерфейса CPCM получает данные, относящиеся к состоянию умного станка, из CPCM.
Элемент интерфейса CPCM должен иметь следующую функциональность:
- прием данных о состоянии и контекстных данных об этапе эксплуатации;
- передача извлеченных данных элементу слияния данных.
Настоящий стандарт не определяет промышленные протоколы связи для интерфейса CPCM. Протокол связи должен быть определен исходя из назначения реализации с учетом требуемого порога задержки, типа конфигурации системы (периферийные, туманные или облачные вычисления) и объема данных.
8.2.3 Элемент интерфейса UIS
Элемент интерфейса UIS получает контекстные данные MTU, такие как контекстные данные об этапе проектирования, которые используются для определения состояния корпуса умного станка, режущего инструмента, заготовки и окружающей среды.
Элемент интерфейса UIS должен иметь следующую функциональность:
- извлечение контекстных данных фазы проектирования;
- передача извлеченных данных элементу слияния данных.
Настоящий стандарт не определяет промышленные протоколы связи для интерфейса UIS. Протокол связи должен быть определен исходя из назначения реализации с учетом требуемого порога задержки, типа конфигурации системы (периферийные, туманные или облачные вычисления) и объема данных.
8.2.4 Элемент слияния данных
Элемент слияния данных объединяет несколько источников данных из элементов интерфейса CPCM и UIS для получения согласованных, точных и содержательных данных.
Элемент слияния данных должен иметь следующую функциональность:
- функция очистки данных: a) для поиска и исправления (или удаления) поврежденных или неточных элементов данных в собранных данных; b) для выявления неполных, неточных или нерелевантных частей данных; c) для замены, изменения или удаления данных;
- функция форматирования данных для формирования очищенных данных в соответствии со спецификацией, которая определяется моделью данных состояния MTU (см. 8.3.3) и моделью контекстных данных MTU (см. 8.3.2) в блоке цифрового двойника;
- функция группировки данных для группировки элементов данных, связанных с каждой неисправностью на умном станке, в определенном контексте.
8.2.5 Элемент хранения данных
В элементе хранения данных хранятся результаты работы CSSM, включая результаты объединения данных, а также мониторинга, анализа и планирования.
Элемент хранения данных должен хранить следующие данные и управлять ими:
- обработанные данные из элемента слияния данных (см. 8.2.4);
- выходные данные блока МАПВ (см. 8.4);
- выходные данные механизма модели поведения MTU (см. 8.3.6) в цифровом двойнике.
8.2.6 Элемент преобразователя данных для внешних сущностей
Элемент преобразователя данных для внешних сущностей преобразует выходные данные элемента слияния данных в структуру данных в блоке внешнего интерфейса (см. 8.5).
Элемент преобразователя данных для внешних сущностей должен преобразовывать данные блока обработки данных таким образом, чтобы они соответствовали структуре данных на основе элемента схемы интерфейса (см. 8.5.2) блока внешнего интерфейса.
8.3 Блок цифрового двойника
8.3.1 Общие положения
Цифровой двойник для производственных систем - это цифровая модель физических активов, таких как человек, машина, материал, метод и окружающая среда в цехе умного производства. Важным аспектом цифрового двойника являются синхронизация и состояние модели цифрового двойника для повышения KPI.
В случае производственной системы показателями эффективности умного станка могут быть: исправность умного станка, исправность режущего инструмента, исправность изделия (качество) и условия окружающей среды (например, энергия, выбросы, отходы).
С точки зрения CPSMT цифровой двойник - это цифровая копия или цифровое представление системы умного станка для автономного устранения аномалий умного станка касаемо:
- корпуса умного станка;
- режущего инструмента;
- заготовки;
- окружающей среды посредством мониторинга, анализа, планирования и исполнения (МАПВ).
Примечание - Элемент внутреннего цикла блока CPS способен обрабатывать аномалии MTU ограниченным образом из-за ограничения по времени в жестком режиме реального времени (см. 7.3.2).
По сравнению с элементом внутреннего цикла, блок цифрового двойника способен обрабатывать аномалии более тщательным образом с точки зрения точности и временного интервала в МАПВ в пределах допустимого времени в мягком режиме реального времени.
Цифровой двойник состоит:
- из модели контекстных данных умного станка;
- модели данных о состоянии умного станка;
- управления состоянием умного станка;
- модели поведения умного станка;
- механизма модели поведения умного станка.
8.3.2 Модель контекстных данных умного станка
Модель контекстных данных умного станка - это модель данных о состоянии, включая продукты, процессы, траектории инструментов и переменные процесса.
Контекст следует разделить на этап эксплуатации и этап проектирования.
Объем и содержание модели контекстных данных должны определяться исходя из назначения реализации.
Модель контекстных данных MTU может быть использована как:
- формат данных для элемента интерфейса UIS и элемента интерфейса CPCM;
- критерий для классификации данных о состоянии в конкретных контекстах, таких как определенный продукт, инструмент или переменная процесса при выполнении операций группировки в элементе слияния данных;
- критерий для определения области применения модели поведения MTU.
8.3.3 Модель данных о состоянии умного станка
8.3.3.1 Общие положения
Модель данных состояния MTU включает в себя данные, связанные с аномалиями в MTU. Рекомендуется использовать данную модель для определения элементов данных, относящихся к аномалиям разных типов:
- модель данных состояния корпуса умного станка;
- модель данных состояния режущего инструмента;
- модель данных состояния заготовки;
- модель данных состояния окружающей среды.
Модель данных состояния MTU может быть использована как:
- формат данных из элемента интерфейса CPCM;
- критерий классификации данных о состоянии по конкретным типам аномалий (например, вибрация и ненадлежащая шероховатость поверхности) при выполнении операций группирования в элементе слияния данных.
8.3.3.2 Модель данных состояния корпуса умного станка
Модель данных состояния корпуса умного станка представляет собой модель данных аномалий, возникающих в компонентах станка, например шпинделе и приводе подачи.
Как правило, аномалия корпуса умного станка связана с деградацией компонентов умного станка, но могут быть определены и другие аномалии в зависимости от назначения умного станка.
Примечания
1 Деградация умного станка - это нежелательное отклонение эксплуатационных характеристик любого устройства, оборудования или системы от их планируемых характеристик, связанное с корпусом умного станка.
2 Другие типы аномалий могут быть определены на этапе реализации.
Для обработки аномалий корпуса умного станка блок цифрового двойника должен иметь модель данных состояния корпуса умного станка для использования в элементах слияния данных.
8.3.3.3 Модель данных состояния режущего инструмента
Модель данных состояния режущего инструмента представляет собой модель данных об аномалиях, возникающих в режущем инструменте, например износа или поломки инструмента.
Примечания
1 Износ инструмента - это изменение формы режущей части инструмента по сравнению с его первоначальной формой в результате постепенной потери материала во время резки.
2 Поломка инструмента - это частичное уменьшение размера режущего инструмента в результате удара и/или сжатия.
3 Другие типы аномалий могут быть определены на этапе реализации.
Для обработки аномалий режущего инструмента блок цифрового двойника должен иметь модель данных состояния режущего инструмента для использования в элементах слияния данных.
8.3.3.4 Модель данных состояния заготовки
Модель данных состояния заготовки - это модель данных аномалий, возникающих в заготовке.
Аномалия заготовки может быть связана со многими факторами качества обрабатываемых деталей, например:
- низкая геометрическая точность;
- ненадлежащая шероховатость поверхности.
Примечания
1 Низкая геометрическая точность возникает при превышении допусков точности детали.
2 Ненадлежащая шероховатость поверхности - это неровности поверхности с относительно небольшим расстоянием между ними, возникающие в результате используемого метода изготовления и/или других воздействий.
3 Другие типы аномалий могут быть определены на этапе реализации.
Для обработки аномалий заготовки блок цифрового двойника должен иметь модель данных состояния заготовки для использования в элементах слияния данных.
8.3.3.5 Модель данных состояния окружающей среды
Модель данных состояния окружающей среды - это модель данных аномалий, возникающих в окружающей среде.
Аномалия окружающей среды может быть связана со многими факторами, например:
- ненадлежащее энергопотребление;
- ненадлежащие выбросы;
- ненадлежащий шум;
- ненадлежащие отходы.
Примечания
1 Энергопотребление - это количество подаваемой энергии. В качестве энергии могут быть использованы электричество, топливо, пар, тепло, сжатый воздух и др. В настоящем стандарте принято, что для работы умного станка необходима электрическая энергия.
2 Выбросы - это выбросы загрязняющих веществ, связанные с работой умного станка.
3 Шум - это нежелательный звук, который может привести к потере слуха, стрессу или оглушению.
4 Отходы - это материал или предмет, который предназначен для выбрасывания или подлежит выбрасыванию.
5 Другие типы аномалий могут быть определены на этапе реализации.
6 Модель данных состояния окружающей среды может быть использована при оценке производительности производственных систем (см. ГОСТ Р ИСО 20140-1).
Для обработки аномалий окружающей среды блок цифрового двойника должен иметь модель данных состояния окружающей среды для использования в элементах слияния данных.
8.3.4 Элемент управления состоянием MTU
Элемент управления состоянием MTU оперирует данными от элемента слияния данных с учетом временных меток и передает данные элементам, которые генерируют расширенные данные (например, модуль МАПВ и механизм модели поведения).
Элемент управления состоянием MTU должен иметь следующую функциональность:
- прием данных от элемента слияния данных;
- сохранение данных из элемента слияния данных по значению временной метки;
- передача корректных данных в механизм модели поведения (см. 8.3.6) и модуль МАПВ (см. 8.4).
8.3.5 Модель поведения MTU
Модель поведения MTU определяет поведение MTU для блока МАПВ.
Модель поведения MTU должна иметь следующую функциональность:
- генерация дополнительных данных об аномалиях корпуса умного станка, режущих инструментов, заготовки и окружающей среде, труднодоступных непосредственно из блока обработки данных;
- расчет расширенных данных, используемых в блоке МАПВ;
- запуск в механизме модели поведения MTU (см. 8.3.6) для генерации выходных данных.
Примечания
1 Модель поведения MTU может быть количественной (например, машинное обучение и физические модели), качественной (например, система, основанная на правилах) или численной (например, модель конечных элементов).
2 Алгоритм и структура конкретной модели поведения должны быть определены исходя из назначения реализации с учетом типа аномалии, степени сложности и точности и собранных элементов данных.
8.3.6 Механизм модели поведения MTU
Механизм модели поведения MTU запускает модель поведения с входными данными от элемента управления состоянием MTU (см. 8.3.4) и элемента хранения данных (см. 8.2.5) в цифровом двойнике для получения данных за прошедшие периоды.
Механизм модели поведения MTU должен передавать выходные данные модели поведения:
- в блок МАПВ;
- элемент хранения данных в блоке обработки данных.
8.4 Блок МАПВ
8.4.1 Общие положения
Блок МАПВ отслеживает, анализирует, планирует и выполняет действия для умного станка на основе данных и моделей поведения для повышения KPI умного станка, определенных в блоке цифрового двойника.
Блок МАПВ состоит из следующих элементов:
- элемента мониторинга;
- элемента анализа;
- элемента планирования;
- элемента выполнения.
8.4.2 Элемент мониторинга
Элемент мониторинга вычисляет значения KPI с точки зрения корпуса умного станка, режущего инструмента, заготовки и окружающей среды для обнаружения аномалии за контрольный период времени.
Примечание - Конкретная функциональная структура элемента должна быть определена исходя из назначения реализации с учетом физической структуры станка, конфигурации системы управления и типов аномалий.
Элемент мониторинга должен иметь следующую функциональность:
- генерация значений KPI в момент текущей работы умного станка с точки зрения корпуса умного станка, режущего инструмента, заготовки и окружающей среды;
- оценка значений KPI на предмет наличия аномалии в текущем рабочем состоянии умного станка.
Элемент мониторинга должен получать:
- данные от элемента управления состоянием MTU;
- данные за прошедшие периоды из элемента хранения данных;
- выходные данные модели поведения из механизма модели поведения MTU.
8.4.3 Элемент анализа
Элемент анализа должен иметь следующую функциональность:
- генерация ожидаемых будущих значений KPI с точки зрения корпуса умного станка, режущих инструментов, заготовки и окружающей среды;
- диагностика причины ненадлежащих значений KPI, полученных в элементе мониторинга.
Элемент анализа должен получать:
- данные от элемента управления состоянием MTU;
- данные за прошедшие периоды из элемента хранения данных;
- выходные данные модели поведения из механизма модели поведения MTU;
- выходные данные элемента мониторинга.
Примечания
1 Может быть проведена диагностика ожидаемых будущих значений KPI, генерируемых в элементе анализа.
2 Конкретная функциональная структура элемента должна быть определена исходя из назначения реализации с учетом физической структуры станка, конфигурации системы управления и типов аномалий.
8.4.4 Элемент планирования
Элемент планирования должен иметь следующую функциональность:
- переопределение параметров обработки или принятие решения о действиях для улучшения работы умного станка с точки зрения корпуса умного станка, режущих инструментов, заготовки и окружающей среды в случае неудовлетворительных результатов анализа;
- проверка переопределенных параметров с помощью симуляции.
Элемент планирования должен получать:
- данные от элемента управления состоянием MTU;
- данные за прошедшие периоды из элемента хранения данных;
- выходные данные модели поведения из механизма модели поведения MTU;
- выходные данные элемента мониторинга;
- выходные данные элемента анализа.
8.4.5 Элемент выполнения
Данный элемент выполняет результаты элементов мониторинга, анализа и планирования в форме исполняемого файла для CPCM и соответствующих элементов блока обработке данных и SFCS.
Элемент выполнения должен иметь следующую функциональность:
- прием выходных данных от элемента мониторинга, элемента анализа и элемента планирования;
- преобразование в исполняемую читаемую форму данные для CPCM, EIU и элементов блока обработки данных (например, элемента хранения данных).
Элемент выполнения должен передавать выходные данные внутриконтурному элементу CPCM.
8.5 Блок внешнего интерфейса
8.5.1 Общие положения
Блок внешнего интерфейса получает данные от блока обработки данных через элемент преобразователя данных для внешних сущностей и элемент хранения данных, от блока МАПВ через элемент выполнения и передает данные в SFCS и UIS:
a) для совместной работы с SFCS;
b) обмена данными с аспектами жизненного цикла;
c) обмена данными с уровнем иерархии;
d) обмена данными с людьми.
Примечание - Для обеспечения интероперабельности может быть использована унифицированная архитектура OPC UA.
Блок внешнего интерфейса состоит:
- из элемента схемы интерфейса;
- элемента управления интерфейсом.
8.5.2 Элемент схемы интерфейса
Элемент схемы интерфейса представляет структуру данных в CSSM для совместного использования с системой, например UIS и SFCS.
Схема интерфейса позволяет UIS и SFCS обращаться к корректным данным и осуществлять их поиск в CSSM.
Элемент схемы интерфейса должен иметь следующую функциональность:
- управление содержанием CSSM для SFCS и UIS;
- предоставление схемы данных элементу управления интерфейсом.
Примечание - Примеры содержания: a) манифест в административной оболочке в соответствии с ГОСТ Р 59799; b) XML-схема унифицированной архитектуры OPC UA.
Структура схемы интерфейса должна быть определена исходя из назначения реализации.
8.5.3 Элемент управления интерфейсом
Элемент управления интерфейсом управляет данными от блока обработки данных и блока МАПВ и передает их в SFCS и UIS.
Элемент управления интерфейсом должен иметь следующую функциональность:
- взаимодействие и передача данных в SFCS и UIS на основе содержания, определенного в элементе схемы интерфейса;
- прием схемы из элемента схемы интерфейса;
- управление собранными данными от блока обработки данных и блока МАПВ.
Примечание - Примером элемента управления интерфейса является сервер OPC UA.
9.1 Общие положения
В настоящем разделе определены интерфейсы внутри первичной системы CPSMT и между первичной системой и ассоциированной системой CPSMT с учетом шести возможностей CPSMT (см. ПНСТ 854-2023, раздел 10).
Примечание - Настоящий стандарт не определяет протоколы связи в интерфейсе. Протоколы связи следует определять исходя из назначения реализации с учетом требуемого порога задержки, типа конфигурации системы (например, периферийные, туманные или облачные вычисления) и объема данных.
9.2 Интерфейсы для автономной обработки аномалий умного станка
9.2.1 Общие положения
Интерфейс системного уровня для возможности автономной обработки аномалий умного станка должен быть обеспечен через интерфейс между CPCM и CSSM.
9.2.2 Данные из CPCM в CSSM
Интерфейс от CPCM к CSSM должен быть установлен через соединение между MTU и блоком обработки данных (элемент интерфейса CPCM).
Данные от CPCM к CSSM сопоставляются с моделью контекстных данных и моделью данных состояния в цифровом двойнике CSSM.
Для модели данных состояния данные корпуса умного станка сгруппированы по операциям умного станка, подготовке процессов, манипулированию деталями, обработке инструментов, утилизации отходов и охлаждению/нагреву.
Данные режущего инструмента сгруппированы по износу и поломке инструмента.
Данные заготовки сгруппированы по низкой геометрической точности и неприемлемой шероховатости поверхности.
Данные об окружающей среде сгруппированы по энергопотреблению, выбросам, шуму, отходам.
9.2.3 Данные из CSSM в CPCM
Интерфейс от CSSM к CPCM должен быть установлен через соединение между блоком МАПВ (элемент выполнения) и блоком КФС (элемент внутреннего контура).
Данные из CSSM в CPCM группируются в форму, из которой в CPCM могут быть извлечены управляющие команды для операций умного станка, планирования процесса, манипулирования деталями, обработки инструментов, утилизации отходов и охлаждения/нагрева.
9.3 Интерфейсы для возможности автономного взаимодействия с различными цеховыми устройствами
Интерфейс системного уровня для возможности автономного взаимодействия с различными цеховыми устройствами должен быть обеспечен через интерфейс между CPCM и SFDS.
Интерфейс между CPCM и SFDS устанавливается через соединение между MTU (функцией управления обработкой) и соответствующими блоками/элементами в каждом устройстве в SFDS (например, ПЛК робота).
9.4 Интерфейсы для возможности автономного взаимодействия с SFCS
9.4.1 Общие положения
Интерфейс системного уровня для возможности автономного взаимодействия с SFCS должен быть обеспечен через интерфейс между CPCM и SFCS, а также между CSSM и SFCS.
9.4.2 Интерфейс между CSSM и SFCS
Интерфейс между CSSM и SFCS должен быть установлен через соединение между блоком внешнего интерфейса CSSM и соответствующим блоком внешнего интерфейса SFCS (например, интерфейсом CSSM).
Содержимое данных от CSSM до SFCS включает в себя выходные данные блока обработки данных, блока цифрового двойника и блока МАПВ в CSSM, для которого SFCS может принимать решения для повышения производительности цеха.
Примечание - Выходные данные блока МАПВ сгруппированы по категориям: a) корпус умного станка; b) режущий инструмент; c) заготовка и d) окружающая среда.
Настоящий стандарт не устанавливает требования к передаче данных из SFCS в CSSM, но указанная передача может быть включена в реализацию.
9.4.3 Интерфейс между SFCS и CPCM
Интерфейс между SFCS и CPCM должен быть установлен через соединение между блоком КФС (элементом внутреннего контура) CPCM и соответствующим блоком внешнего интерфейса SFCS (например, интерфейсом CPCM).
Данные от SFCS до CPCM относятся:
- к перепланированию операций;
- перераспределению устройств.
SFCS может доставлять данные на устройства в SFDS на основе текущего состояния каждого устройства. Цеховое устройство, оснащенное контроллером, имеет свой блок КФС, а выходные данные SFCS поступают на межконтурный элемент отдельного устройства.
Примечание - Дополнительная информация о SFCS и SFDS приведена в приложении A.
Настоящий стандарт не устанавливает требования к передаче данных из CPCM к SFCS, но указанная передача может быть включена в реализацию.
9.5 Интерфейсы для возможности взаимодействия с аспектами жизненного цикла, уровнем иерархии и заинтересованными сторонами через UIS
9.5.1 Общие положения
Интерфейс между первичной системой CPSMT и внешними сущностями, например заинтересованными сторонами, аспектами жизненного цикла и уровнями иерархии, должен быть установлен через UIS. CPCM и CSSM могут взаимодействовать с UIS для интерфейса данных с внешними сущностями.
9.5.2 Интерфейс между CPCM и UIS
Интерфейс между CPCM и UIS может быть установлен через соединение между блоком КФС (элементом внутреннего цикла), MTU (функцией управления обработкой) и соответствующими блоками/элементами в UIS.
Данные от CPCM к UIS включают в себя:
- выходные данные MTU (например, данные датчика и контроллера);
- выходные данные оценки параметров в элементе внутреннего цикла для определения текущего состояния умного станка или разницы между текущим и базовым состоянием.
Данные от UIS к CPCM включают в себя:
- данные оператора (например, изменение параметра настройки, такого как коррекция инструмента);
- данные аспекта жизненного цикла (например, программа обработки деталей);
- данные уровня иерархии (например, ежедневный производственный план).
Примечание - Детали элементов данных оператора, уровня иерархии и аспекта жизненного цикла могут быть определены на этапе реализации.
9.5.3 Интерфейс между CSSM и UIS
Интерфейс между CSSM и UIS может быть установлен через соединение между блоком внешнего интерфейса (элементом управления интерфейсом) и соответствующим блоком/элементами в UIS.
Данные от CSSM к UIS включают выходные данные блока обработки данных, блока цифрового двойника и блока МАПВ в CSSM, с которым могут работать внешние сущности. Выходные данные блока МАПВ в блоке внешнего интерфейса сгруппированы:
a) по корпусу умного станка;
b) режущему инструменту;
c) заготовке;
d) окружающей среде.
Данные из UIS в CSSM включают в себя:
- данные оператора (например, изменение параметра настройки, такого как коррекция инструмента);
- данные аспекта жизненного цикла (например, программа обработки деталей, результаты численного анализа процесса обработки);
- данные уровня иерархии (например, спецификация инструмента, спецификация умного станка).
Примечание - Детали элементов данных оператора, уровня иерархии и аспекта жизненного цикла могут быть определены на этапе реализации.
Приложение A
(справочное)
A.1 Общие положения
Цеховая система состоит из системы цеховых устройств (SFDS) и системы управления цехом (SFCS).
A.2 Система цеховых устройств (SFDS)
SFDS - это комплекс устройств в цехе, включая технологическое оборудование и манипуляторы.
Цеховое устройство может быть с контроллерами или без контроллеров.
Цеховое устройство с контроллерами может иметь свой блок КФС и систему киберподдержки.
Примечание - Согласно настоящему стандарту SFDS не включает такие материалы, как продукты, режущие инструменты, приспособления и т.д., но SFDS может взаимодействовать с CPCM через считыватели RFID.
Каждое устройство взаимодействует с SFCS через собственную CSS. На рисунке A.1 показана концепция SFDS на основе административной оболочки с точки зрения взаимодействия между CSS и SFCS. Пунктирная линия указывает на взаимодействие между CPC и CSS.

Рисунок A.1 - Концепция SFDS
Выходные данные SFCS поступают на межконтурный элемент отдельного устройства. Синяя линия указывает на взаимодействие между SFCS и каждым устройством. Линии, соединяющие устройства, обозначают взаимодействие между устройствами.
Примечание - Умный станок считается набором аппаратных средств, управляемых одной системой управления, т.е. аппаратное обеспечение станка, управляемое другой системой управления, не рассматривается как часть умного станка, а относится к SFDS.
A.3 Система управления цехом (SFCS)
SFCS - это система киберподдержки SFDS для реализации возможности CPSMT по взаимодействию с различными цеховыми устройствами.
SFCS взаимодействует с CPCM, CSSM, SFDS и UIS для получения релевантных данных, доставки решений на каждое устройство в SFDS с целью оптимизации KPI и доставки данных на уровень иерархии, аспекты жизненного цикла и заинтересованным сторонам через UIS.
SFCS выполняет МАПВ при аномалиях в работе на уровне цеха. Выходные данные SFCS доставляются на каждое устройство для повышения KPI.
На рисунке A.2 показана концепция SFCS и пример функциональности.

Рисунок A.2 - Концепция SFCS
Мониторинг - это функция, которая вычисляет KPI.
Анализ - это функция прогнозирования будущих ожидаемых KPI и проведения диагностики.
Планирование - это функция переопределения параметров обработки для оптимизации работы цеха и их проверки в режиме симуляции.
Выполнение - это функция, которая передает выходные данные планирования в SFDS.
Примечание - Подробные функции и архитектура SFCS не приведены в настоящем стандарте.
Приложение B
(справочное)
UIS представляет собой систему, которая включает в себя интерфейсы с (см. рисунок B.1):
- CPCM;
- CSSM;
- SFDS;
- SFCS;
- людьми;
- аспектами жизненного цикла;
- уровнем иерархии.

Рисунок B.1 - Концепция UIS
UIS - это усовершенствованная концепция ЧМИ, включающая более широкий спектр систем, аспект жизненного цикла и уровень иерархии.
UIS отображает не только состояние отдельного умного станка (CPCM и CSSM), но и состояние SFDS и внутренних компонентов SFCS. Основными функциями UIS являются:
- системный интерфейс;
- управление коммуникациями;
- управление данными;
- передача данных.
"Системный интерфейс" представляет собой набор объектов интерфейса. Каждый объект интерфейса классифицируется как:
- CPCM;
- CSSM;
- SFDS;
- SFCS;
- люди;
- аспекты жизненного цикла;
- уровень иерархии.
"Управление коммуникациями" добавляет, обновляет и удаляет объекты интерфейса в системном интерфейсе. "Управление коммуникациями" также преобразует сообщения из "передачи данных" в форму, подходящую для каждого типа объекта интерфейса, и доставляет собранные данные из "системного интерфейса" в "управление данными".
"Управление данными" преобразует структуру данных в UIS в унифицированный формат для обеспечения интероперабельности различных интерфейсов.
"Передача данных" генерирует сообщения передачи из входных данных от "управления данными" в унифицированном формате. "Управление коммуникациями" отправляет данные сообщения на соответствующий системный интерфейс.
Приложение C
(справочное)
C.1 Общие сведения
Типовая архитектура CPSMT предоставляет рекомендации для различных заинтересованных сторон, включая поставщиков систем управления умными станками, MTB, исследователей и поставщиков услуг.
В настоящее приложение включены примеры использования типовой архитектуры для субтрактивного производства в качестве шаблона при систематической разработке архитектур решений.
Разработка на основе настоящего стандарта имеет следующие преимущества:
- повышение надежности проектирования;
- сокращение сроков проектирования;
- сокращение ошибок при внедрении системы;
- более простое управление изменениями в проектировании;
- обмен общими точками зрения среди заинтересованных сторон;
- более эффективная прослеживаемость принятия решений.
C.2 Пример варианта использования интеллектуального ЧМИ изготовителем умного станка с ЧПУ
C.2.1 Описание
ЧМИ - это программный или аппаратный компонент интерактивной системы, который предоставляет данные и элементы управления, необходимые пользователю для выполнения определенных задач в интерактивной системе. Устаревший ЧМИ имеет ограниченное количество физических входов и предустановленное программное обеспечение, которое зависит от поставщика, что затрудняет гибкое расширение функциональных возможностей ЧМИ.
Помимо традиционных ЧМИ, включающих настройку параметров, редактирование программы обработки детали и мониторинг обработки, конечным пользователям в цехах необходимо получать расширенные данные об аномалиях в работе умного станка с точки зрения МАПВ, которые не зависят от поставщиков контроллеров с ЧПУ. Это позволяет принимать более оптимальные решения с точки зрения эксплуатации умного станка.
Конечным пользователям в офисных помещениях необходимо получать расширенные данные об аномалиях умного станка и состоянии системы офисного помещения, что позволяет принимать более оптимальные решения с точки зрения предприятия.
Изготовителем умного станка может быть разработан интеллектуальный ЧМИ, поддерживающий:
a) различные функции, связанные с аномалиями умного станка;
b) возможность подключения к другим внешним сущностям;
c) возможность подключения к ЧПУ разных производителей;
d) сенсорный пользовательский интерфейс, который повышает простоту использования.
При проектировании следует учесть различные входные данные от заинтересованных сторон, например поставщиков ЧПУ, системных интеграторов, поставщиков веб-сервисов и т.д.
При проектировании рекомендуется учесть следующее решение, разработанное на основе настоящего стандарта.
C.2.2 Типовая архитектура интеллектуального ЧМИ на основе настоящего стандарта
На рисунке C.1 показана типовая архитектура интеллектуального ЧМИ на основе настоящего стандарта. В таблице C.1 определены блоки рисунка C.1 и соответствующие компоненты в CPCM (см. раздел 7) и CSSM (см. раздел 8).

Рисунок C.1 - Типовая архитектура интеллектуального ЧМИ на основе настоящего стандарта
|  
         Компонент на рисунке C.1  |   
         Соответствующий компонент типовой архитектуры  | 
|  
         Унифицированный интерфейс API ЧПУ  |   
         Элемент интерфейса CPCM и элемент внутреннего цикла  | 
|  
         Плата сбора данных  |   
         Элемент интерфейса CPCM  | 
|  
         Датчик  |   
         Датчик  | 
|  
         ЧПУ  |   
         MTU  | 
|  
         Слияние данных  |   
         Элемент слияния данных  | 
|  
         Хранение данных  |   
         Элемент хранения данных  | 
|  
         Модель состояния  |   
         Модель данных состояния блока умного станка и модель контекстных данных блока умного станка  | 
|  
         Прикладной интерфейс  |   
         Управление состоянием умного станка, элемент выполнения, элемент преобразователя данных для внешних сущностей  | 
|  
         Приложение мониторинга  |   
         Элемент мониторинга  | 
|  
         Приложение анализа  |   
         Элемент анализа и механизм модели поведения  | 
|  
         Приложение планирования  |   
         Элемент планирования  | 
|  
         Приложения подключения  |   
         Элемент управления интерфейсом  | 
|  
         Модели поведения для привода подачи, режущего инструмента, шпинделя  |   
         Модель поведения блока умного станка  | 
|  
         Модель данных внешнего интерфейса  |   
         Элемент схемы интерфейса  | 
|  
         Система управления цехом  |   
         SFCS  | 
|  
         Система автоматизированного проектирования  |   
         Аспекты жизненного цикла  | 
|  
         MES  |   
         Уровни иерархии  | 
Каждый умный станок имеет собственный интерфейс связи с коммуникационной библиотекой и интерфейсом прикладного программирования. Унифицированный интерфейс прикладного программирования ЧПУ позволяет приложению использовать унифицированный интерфейс прикладного программирования для связи с произвольным контроллером.
Каждый умный станок имеет датчики, данные с которых собираются через плату сбора данных.
Данные умного станка из унифицированного интерфейса прикладного программирования ЧПУ и данные датчиков с платы сбора данных проходят через слияние данных. Результат слияния данных сохраняется в слиянии данных.
Данные, прошедшие через слияние данных, поступают в приложения мониторинга и анализа через прикладной интерфейс. Приложение для мониторинга выполняет функции мониторинга, и его выходные данные передаются в приложения для анализа, подключения и приложения для планирования.
Приложение анализа выполняет функции прогнозирования и диагностики с моделями поведения при работе умного станка, а его выходные данные передаются в приложение планирования и приложения подключения. Модели поведения загружаются в приложение для анализа.
Приложение планирования получает входные данные от приложений мониторинга и анализа и генерирует выходные данные для умного станка с учетом этих данных. Выходные данные поступают на контроллер через прикладной интерфейс.
Приложение подключения получает входные данные от приложения мониторинга, приложения анализа и прикладного интерфейса и доставляет их в системы управления производством, аспекты жизненного цикла и систему управления цехом с использованием схемы данных.
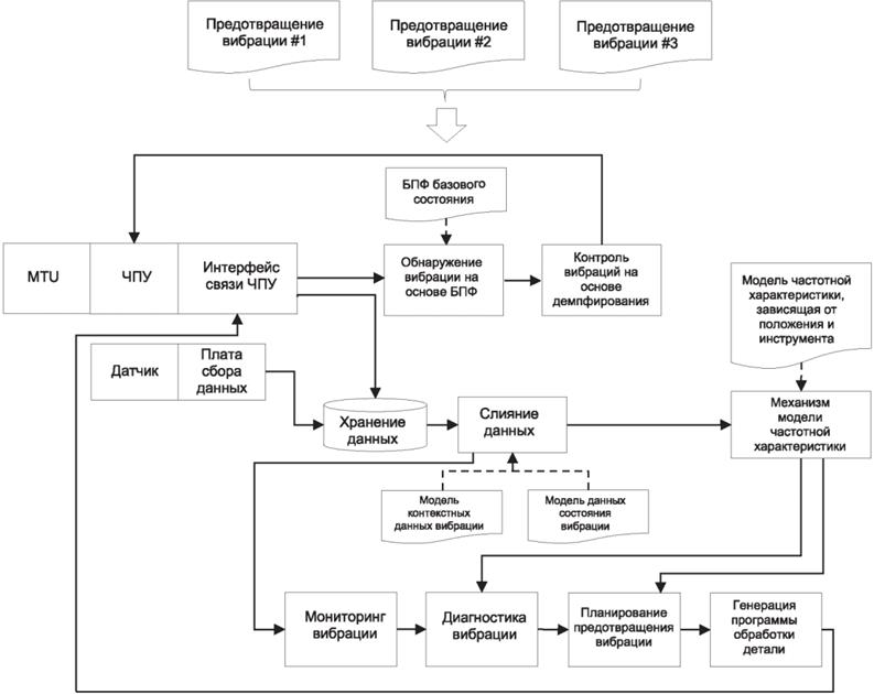
C.3 Пример использования для предотвращения вибрации
C.3.1 Описание
Вибрация - это самовозбуждающиеся регенеративные колебания между режущим инструментом и заготовкой во время процесса резки, вызывающие нестабильные условия обработки. Вибрация является одной из наиболее серьезных проблем в процессе обработки и вызывает износ/поломку инструмента, шум, ухудшение качества поверхности и геометрической точности.
Система предотвращения вибрации должна поддерживать следующую функциональность:
a) устранение вибрации во время обработки в жестком режиме реального времени;
b) оптимизация предотвращения вибрации в мягком режиме реального времени.
Архитектура системы предотвращения вибрации может быть разработана на основе типовой архитектуры CPSMT настоящего стандарта.
C.3.2 Типовая архитектура системы предотвращения вибрации на основе настоящего стандарта
На рисунке C.2 показана типовая архитектура системы предотвращения вибрации на основе настоящего стандарта. В таблице C.2 определены блоки рисунка C.2 и соответствующие компоненты в CPCM (см. раздел 7) и CSSM (см. раздел 8).

Рисунок C.2 - Архитектура системы предотвращения вибрации на основе настоящего стандарта
|  
         Компонент на рисунке C.2  |   
         Соответствующий компонент типовой архитектуры  | 
|  
         MTU  |   
         MTU  | 
|  
         ЧПУ  |   
         MTU (функции управления обработкой)  | 
|  
         Интерфейс связи ЧПУ  |   
         Элемент интерфейса CPCM и элемент внутреннего цикла  | 
|  
         Датчик  |   
         Датчик  | 
|  
         Плата сбора данных  |   
         Элемент интерфейса CPCM  | 
|  
         Обнаружение вибрации на основе БПФ  |   
         Идентификатор интерфейса CPCM  | 
|  
         БПФ базового состояния  |   
         Модель базового состояния CPCM  | 
|  
         Контроль вибрации на основе демпфирования  |   
         Механизм регулировки  | 
|  
         Слияние данных  |   
         Элемент слияния данных  | 
|  
         Хранение данных  |   
         Элемент хранения данных  | 
|  
         Модель контекстных данных вибрации  |   
         Модель контекстных данных блока умного станка  | 
|  
         Модель данных состояния вибрации  |   
         Модель данных состояния блока умного станка  | 
|  
         Механизм модели частотной характеристики  |   
         Механизм модели поведения  | 
|  
         Модель частотной характеристики, зависящая от положения и инструмента  |   
         Модель поведения блока умного станка  | 
|  
         Мониторинг вибрации  |   
         Элемент мониторинга  | 
|  
         Диагностика вибрации  |   
         Элемент анализа  | 
|  
         Планирование предотвращения вибрации  |   
         Элемент планирования  | 
|  
         Генерация программы обработки деталей  |   
         Элемент выполнения и элемент внутреннего цикла  | 
Умный станок имеет собственный интерфейс связи с коммуникационной библиотекой и интерфейсом прикладного программирования. Датчики на умном станке генерируют электрические сигналы, которые собираются через плату сбора данных.
Система предотвращения вибрации состоит из двух циклов:
a) внутренний цикл;
b) внутренний контур.
Внутренний цикл предназначен для устранения вибрации во время обработки в жестком режиме реального времени. Внутренний контур обеспечивает оптимизированные траектории инструмента для предотвращения вибрации в мягком режиме реального времени.
Внутренний цикл включает в себя следующие функции:
- обнаружение вибрации (например, БПФ);
- уменьшение вибрации (например, активный демпфер).
Внутренний контур включает в себя следующие функции:
- хранение данных;
- слияние данных;
- механизм модели частотной характеристики;
- мониторинг вибрации;
- анализ причин вибрации;
- планирование предотвращения вибрации;
- генерация программы обработки детали.
Данные умного станка из коммуникационного интерфейса ЧПУ и данные датчиков с платы сбора данных хранятся в хранилище данных. Сохраненные данные передаются через слияние данных с использованием модели контекстных данных и модель данных состояния. Контекстные данные основаны на программе обработки деталей и включают, например траекторию инструмента, данные умного станка, заготовку, стадию производственного процесса.
Данные, прошедшие через слияние, попадают в систему мониторинга вибраций для выяснения диапазона вибрации.
Анализ причин вибрации заключается в поиске причины вибрации с точки зрения, например, программы обработки детали, инструмента, положения.
При планировании предотвращения вибрации используются результаты диагностики вибрации и механизм модели частотной характеристики. Выходные данные планирования преобразуются в программу обработки детали, включая постобработку, и отправляются на ЧПУ посредством генерации программы обработки детали.
Приложение ДА
(справочное)
Таблица ДА.1
|  
         Обозначение ссылочного национального стандарта  |   
         Степень соответствия  |   
         Обозначение и наименование ссылочного международного стандарта  | 
|  
         ПНСТ 854-2023  |   
         MOD  |   
         ИСО 23704-1:2022 "Общие требования к киберфизическим системам управления умным станком (CPSMT). Часть 1. Обзор и основополагающие принципы"  | 
|  
         Примечание - В настоящей таблице использовано следующее условное обозначение степени соответствия стандарта: - MOD - модифицированный стандарт.  | ||
Библиография
|  
         [1]  |   
         ИСО 14955-1:2017  |   
         Станки металлорежущие. Оценка условий окружающей среды для станков. Часть 1. Методология проектирования энергосберегающих металлорежущих станков (Machine tools - Environmental evaluation of machine tools - Part 1: Design methodology for energy-efficient machine tools)  | 


