ОДМ 218.3.090-2017 МЕТОДИЧЕСКИЕ РЕКОМЕНДАЦИИ ПО ОЦЕНКЕ ЭКОНОМИЧЕСКОЙ ЭФФЕКТИВНОСТИ, ТЕХНОЛОГИИ И КАЧЕСТВА РАБОТ ПРИ СОДЕРЖАНИИ АВТОМОБИЛЬНЫХ ДОРОГ ОБЩЕГО ПОЛЬЗОВАНИЯ С АСФАЛЬТОБЕТОННЫМ ПОКРЫТИЕМ ПОД УПЛОТНЕННЫМ СНЕЖНЫМ ПОКРОВОМ
1. Разработан: ЗАО "Научно-исследовательский и проектный институт территориального развития и транспортной инфраструктуры", г. Санкт-Петербург (д.т.н. В.Н. Мячин, к.т.н. В.П. Радов, к.э.н. В.В. Вангородский, С.В. Цибро, А.С. Бадалов, О.В. Богданов, Н.А. Филимонова).
При составлении ОДМ использованы результаты исследований, выполненных ФАУ "РОСДОРНИИ" (д.т.н. Кретов В.А., к.т.н. Розов Ю.Н., к.т.н. Полосина-Никитина Н.С., к.т.н. Лебедихин А.В., инж. Розов Ю.Н.), Казанским государственным архитектурно-строительным университетом (д.т.н. Брехман А.И., к.т.н. Хабибуллина И.Н., к.т.н. Андреев Е.И., к.т.н. Хафизов Э.Р., к.т.н. Губаев Р.Г., инж. Хасаншина С.Н., Файзуллина Л.В.), а также учтен отечественный опыт при эксплуатации автодорог с уплотненным снежным покровом на автомобильных дорогах общего пользования федерального значения за 2014 - 2016 годы.
2. Внесен: Управлением строительства и эксплуатации автомобильных дорог Федерального дорожного агентства Министерства транспорта Российской Федерации.
3. Рассмотрен ГУ ОБДД МВД России письмом от 08.02.2017 N 13/6-1105.
4. Принят и введен в действие распоряжением Федерального дорожного агентства Министерства транспорта Российской Федерации от 24.04.2017 N 798-р.
5. Разработан впервые.
6. Имеет рекомендательный характер.
1.1 Настоящий отраслевой дорожный методический документ предназначен для оценки экономической эффективности, технологии и качества работ (услуг) при содержании автомобильных дорог общего пользования с асфальтобетонным покрытием, эксплуатируемых под уплотненным снежным покровом, и может быть использован при содержании автомобильных дорог с цементобетонным и иными типами покрытий.
1.2 Отраслевой дорожный методический документ предназначен для использования органами управления дорожным хозяйством и подрядными организациями, осуществляющими мероприятия по зимнему содержанию автомобильных дорог общего пользования с асфальтобетонным покрытием под уплотненным снежным покровом, исключая: автомобильные дороги промышленных, строительных, лесных и иных производственных предприятий; дороги, предназначенные для временного использования; дороги, расположенные в специальных зонах отчуждения и сооружаемые для нужд обороны или исключительно в спортивных целях; улицы населенных пунктов.
1.3 Применение отраслевого дорожного методического документа позволит развить нормативную базу и повысить эффективность содержания автомобильных дорог общего пользования с асфальтобетонным покрытием под уплотненным снежным покровом.
В настоящем методическом документе использованы нормативные ссылки на следующие документы:
"Технический регламент о безопасности зданий и сооружений", утвержден Федеральным законом от 30 декабря 2009 г. N 384-ФЗ
Технический регламент Таможенного союза "Безопасность автомобильных дорог" (ТР ТС 014/2011), утвержденный решением Комиссии Таможенного союза от 18 октября 2011 г. N 827
ГОСТ 427-75 "Линейки измерительные металлические. Технические условия".
ГОСТ 7502-98 "Рулетки измерительные металлические. Технические условия"
ГОСТ 12.0.004-90 "Система стандартов безопасности труда. Организация обучения безопасности труда. Общие положения"
ГОСТ Р 50597-93. "Автомобильные дороги и улицы. Требования к эксплуатационному состоянию, допустимому по условиям обеспечения безопасности дорожного движения"
ГОСТ 33220-2015. "Дороги автомобильные общего пользования. Требования к эксплуатационному состоянию"
ГОСТ 33181-2014 "Дороги автомобильные общего пользования. Требования к уровню зимнего содержания"
ГОСТ 30412-96 "Дороги автомобильные и аэродромы. Методы измерений неровностей оснований и покрытий"
ГОСТ 30413-96 "Дороги автомобильные. Метод определения коэффициента сцепления колеса автомобиля с дорожным покрытием"
ГОСТ Р 52289-2004 "Технические средства организации дорожного движения. Правила применения дорожных знаков, разметки, светофоров, дорожных ограждений и направляющих устройств"
СП 78.13330.2012 "Автомобильные дороги" (Актуализированная редакция СНиП 3.06.03-85)
В настоящем ОДМ применены следующие термины с соответствующими определениями:
1 автомобильная дорога: Объект транспортной инфраструктуры, предназначенный для движения транспортных средств и включающий в себя земельные участки в границах полосы отвода автомобильной дороги и расположенные на них или под ними конструктивные элементы (дорожное полотно, дорожное покрытие и подобные элементы) и дорожные сооружения, являющиеся ее технологической частью, - защитные дорожные сооружения, искусственные дорожные сооружения, производственные объекты, элементы обустройства автомобильных дорог.
2 безопасность дорожного движения: Состояние данного процесса, отражающее степень защищенности его участников от дорожно-транспортных происшествий и их последствий
3 зимнее содержание автомобильных дорог: Комплекс мероприятий по обеспечению безопасного и бесперебойного движения на автомобильных дорогах в зимний период года, включающий защиту автомобильных дорог от снежных заносов, очистку от снега, предупреждение и устранение зимней скользкости.
4 зимний период: Период времени года с отрицательными среднесуточными температурами наружного воздуха.
5 зимняя скользкость: Все виды снежных, ледяных и снежно-ледяных образований на проезжей части, укрепленных обочинах, площадках отдыха, остановках маршрутного транспорта, тротуарах и пешеходных (велосипедных) дорожках, приводящие к снижению сцепных свойств поверхности покрытия.
6 контроль соблюдения технологического процесса: Контроль режимов, характеристик, параметров технологического процесса.
7 нормативный срок: Время, установленное службам содержания для очистки дорог от снега и/или ликвидации зимней скользкости после прекращения снегопада, метели или образования (обнаружения) гололедных явлений на покрытии.
8 неблагоприятные опасные погодные явления: Очень опасная погода с метеорологическими явлениями экстремальной интенсивности (сильные снегопады, метели, гололедные явления и т.п.), которые могут привести к серьезному материальному ущербу и человеческим жертвам.
9 обеспечение безопасности дорожного движения: Деятельность, направленная на предупреждение причин возникновения дорожно-транспортных происшествий и снижение тяжести их последствий.
10 организация дорожного движения: Комплекс организационно-правовых, организационно-технических мероприятий и распорядительных действий по управлению движением на дорогах.
11 противогололёдные материалы: ПГМ: Твердые, кристаллические или жидкие материалы, либо их смеси, распределяемые по дорожному покрытию для предупреждения или ликвидации зимней скользкости.
12 производственный процесс: Совокупность всех действий людей и орудий труда, необходимых для выполнения работ (оказания услуг).
13 рыхлый снег: Неуплотненный слой снега, образующийся на проезжей части дороги, обочинах, площадках отдыха, остановках маршрутного транспорта, тротуарах и пешеходных (велосипедных) дорожках и других конструктивных элементах дороги и дорожных сооружений во время снегопада и/или метели.
14 снежно-ледяные отложения (СЛО): отложения на поверхности автомобильной дороги в виде: рыхлого снега, уплотненного снега (наката), стекловидного льда.
15 содержание дорог зимнее: Комплекс мероприятий по обеспечению бесперебойного движения на автомобильной дороге в зимнее время, включающий: защиту автомобильной дороги от снежных отложений, заносов и лавин, очистка от снега, предупреждение образования и ликвидация зимней скользкости и наледей.
16 стекловидный лед: гладкая стекловидная пленка толщиной от 1 мм до 3 мм, а иногда и в виде матовой белой шероховатой ледяной корки толщиной до и более 10 мм, образующаяся на дорожном покрытии.
17 технологический процесс (техпроцесс): Последовательность технологических операций, необходимых для выполнения определенного вида работ (услуг).
18 уплотненный снежный покров: УСП: Специально сформированный уплотненный слой снега на дорожном покрытии, устраиваемый для обеспечения непрерывного и безопасного дорожного движения с установленными скоростями в зимний период года.
19 уплотненный снег (снежный накат): Слой снега на проезжей части дороги, уплотненный колесами проезжающих транспортных средств.
20 уровень зимнего содержания: Допустимое по условиям безопасности дорожного движения состояние конструктивных элементов автомобильных дорог, устанавливаемое с учетом их классификации, интенсивности движения и природно-климатических факторов.
21 шуга (дорожная): Смесь снежно-ледяных кристаллов, воды и / или растворов химических ПГМ. При применении песко-соляной смеси (ПСС) в смеси могут присутствовать и фрикционные материалы в виде песка.
22 экономическая эффективность: Соотношение экономического результата и затрат факторов производственного процесса.
23 элементы обустройства автомобильных дорог: Сооружения, к которым относятся дорожные знаки, дорожные ограждения, светофоры и другие устройства для регулирования дорожного движения, места отдыха, остановочные пункты, объекты, предназначенные для освещения автомобильных дорог, пешеходные дорожки, пункты весового и габаритного контроля транспортных средств, пункты взимания платы, стоянки транспортных средств, сооружения, предназначенные для охраны автомобильных дорог и искусственных дорожных сооружений, тротуары, другие предназначенные для обеспечения дорожного движения, в том числе его безопасности, сооружения, за исключением объектов дорожного сервиса.
Обозначения и сокращения:
ДКЗ - дорожно-климатическая зона
ВСН - ведомственные строительные нормы;
Минтранс РФ - Министерство транспорта Российской Федерации;
ОДД - организация дорожного движения.
ОДМ - отраслевая дорожная методика;
ОДМД - отраслевой дорожный методический документ;
ОДН - отраслевые дорожные нормы;
ПГМ - противогололедные материалы;
ПДД - правила дорожного движения.
ПСП -переходно-скоростная полоса.
ПСС - пескосоляная смесь.
СЛО - снежно-ледяные отложения;
СП - свод правил;
УСП - уплотненный снежный покров;
ФДА, Росавтодор - Федеральное дорожное агентство при Министерстве транспорта Российской Федерации
4.1. Настоящие "Методические рекомендации" содержат методику по оценке экономической эффективности содержания автомобильных дорог общего пользования с асфальтобетонным покрытием под уплотненным снежным покровом, рекомендации по организации и технологии работ (услуг) по формированию, содержанию и ликвидации уплотненного снежного покрова на автомобильных дорогах общего пользования с асфальтобетонным покрытием, эксплуатируемых под уплотненным снежным покровом, оценке качества их содержания, обеспечению безопасности дорожного движения на них.
4.2. "Методические рекомендации" отражают предельные значения показателей эксплуатационного состояния при допустимом уровне содержания УСП, на участках автомобильных дорог, эксплуатируемых в зимний период при интенсивности движения до 1500 физических единиц транспортных средств в сутки и уровне загрузки движением менее 0, 7 в регионах с продолжительным зимним периодом (не менее 100 суток при среднесуточной температуре воздуха ниже 0°С) и устойчивым снежным покровом высотой не менее 15 см.
4.3. "Методические рекомендации" содержат: состав и допустимые значения показателей, характеризующих эксплуатационное состояние УСП на автомобильной дороге общего пользования с асфальтобетонным покрытием (Приложение А); положения, касающиеся условий применения дорожной техники и использования противогололедных материалов при формировании, содержании и ликвидации УСП.
5.1. Методика оценки экономической эффективности содержания автомобильных дорог общего пользования с асфальтобетонным покрытием под уплотненным снежным покровом разработана с учётом положений "Методических рекомендаций по оценке эффективности инвестиционных проектов", утвержденных Минэкономики России, Минфином России и Госстроем России 21.06.1999 г. N ВК 477. [1].
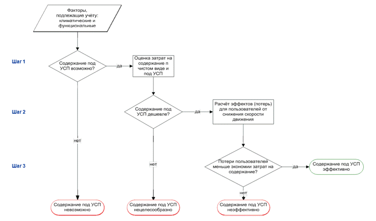
5.2. Алгоритм оценки экономической эффективности содержания автомобильных дорог общего пользования с асфальтобетонным покрытием под УСП представлен на рисунке 1. Пошаговая реализация алгоритма оценки экономической эффективности содержания автомобильных дорог с асфальтобетонным покрытием под УСП отражена в п. 5.3 - п. 5.5.

Рисунок 1 - Алгоритм оценки экономической эффективности содержания автомобильных дорог общего пользования с асфальтобетонным покрытием под уплотненным снежным покровом
5.3 Шаг 1. Оценка климатической и функциональной возможности эксплуатации дороги под уплотненным снежным покровом
5.3.1. Климатическая и функциональная возможность эксплуатации дороги под уплотненным снежным покровом устанавливается из условия наличия соответствующих климатических факторов, интенсивности движения и уровня загрузки движением.
5.3.2. Совокупность климатических факторов, при наличии которых возможна эксплуатация автомобильной дороги с асфальтобетонным покрытием под уплотненным снежным покровом:
- продолжительность зимнего периода (периода со среднесуточной температурой наружного воздуха ниже 0°С) не менее 100 суток, установленная по СП 131.13330.2012 (табл. 3.1) или по данным климатических справочников;
- устойчивым снежным покровом (по данным климатических справочников или метеорологических служб) высотой не менее 15 см.
5.3.3. Эксплуатация автомобильной дороги с асфальтобетонным покрытием под УСП в зимний период может быть при интенсивности движения до 1500 физических единиц транспортных средств в сутки и уровне загрузки движением менее 0, 7.
5.3.4. Эксплуатация автомобильных дорог с УСП осуществляется при допустимой скорости движения транспортных средств устанавливаемой национальным стандартом, определяющим требования к эксплуатационному состоянию дороги, допустимому по условию обеспечения безопасности дорожного движения. Применение технических средств организации движения следует осуществлять на основании проектов (схем) организации дорожного движения, разработанных в соответствии с правилами подготовки проектов и схем организации дорожного движения, утвержденными приказом Министерства транспорта Российской Федерации от 17 марта 2015 г. N 43. Предельные значения показателей эксплуатационного состояния УСП могут быть приняты с учетом положений, указанных в Приложении А.
5.3.5. Эксплуатация автомобильной дороги под УСП в зимний период может осуществляться как в части дорог с эксплуатационным состоянием асфальтобетонного покрытия, не требующего ограничения скорости движения, так и требующего ограничения скорости движения из условия обеспечения безопасности движения.
5.3.6. В случае, если согласно п.5.3.2 - п. 5.3.4 формирование УСП на асфальтобетонном покрытии автомобильной дороги возможно, необходимо перейти к следующему шагу алгоритма (рис.1) и рассмотреть экономическую целесообразность содержания автомобильной дороги под УСП.
5.4. Шаг 2. Оценка экономической целесообразности содержания дороги под уплотненным снежным покровом
5.4.1. При оценке экономической целесообразности содержания конкретной автомобильной дороги под уплотненным снежным покровом производится расчет и сопоставление затрат на зимнее содержание:
- этой конкретной автомобильной дороги (или ей аналогичной), эксплуатируемой в зимний период под УСП ("Зусп");
- этой конкретной автомобильной дороги (или ей аналогичной), эксплуатируемой в зимний период в чистом виде ("Зчв"), т.е. без УСП.
В качестве аналога рассматриваемой автомобильной дороги (участка автомобильной дороги) может приниматься автомобильная дорога (участок автомобильной дороги) такой же категории, эксплуатируемой (ый) при интенсивности движения, не превышающей предельных значений, установленных для данной категории, согласно СП 34.13330.2012.
При сопоставлении затрат на зимнее содержание автомобильной дороги под УСП и в чистом виде могут не учитываться затраты, не зависящие от выбранного вида содержания покрытия (под УСП или в чистом виде), в частности затраты на:
- закрытие отверстий труб перед зимой и открытие их весной;
- очистку труб от снега и льда;
- установку, перестановку, уборку и восстановление временных снегозадерживающих устройств (щитов, изгородей, сеток и др.);
- создание снежных валов и траншей для задержания снега и их периодическое обновление;
- круглосуточное дежурство механизированных бригад для уборки снега и борьбы со скользкостью.
5.4.2. При определении затрат на содержание автомобильной дороги в зимний период в чистом виде (ЗЧВ) рекомендуется учитывать затраты на зимнее содержание проезжей части, обочин и следующих элементов обустройства: заездных карманов, посадочных площадок, площадок отдыха и стоянок автомобилей, тротуаров, пешеходных и велосипедных дорожек, дорожных знаков и барьерных ограждений (далее - элементов обустройства*), установленные проектом содержания дороги (или ей аналогичной с покрытием, содержащимся зимой в чистом виде) или на основе сметных расчетов, выполненных в соответствии с периодичностью (количеством воздействий в зимний сезон), принимаемой по Приложению 1 к приказу Минтранса России от 01.11.2007 N 157 [2], в том числе затраты на:
- заготовку, установку и уборку сигнальных вех (с периодичностью один раз в сезон);
- распределение противогололедных материалов с целью борьбы с зимней скользкость на покрытии, содержащемся в чистом виде. При определении данных затрат количество дней с возможными случаями образования зимней скользкости и годовая потребность в ПГМ могут быть установлены согласно [3] или в соответствии со стратегией использования ПГМ, предусмотренной в проекте содержания дороги (или ей аналогичной с покрытием, содержащимся зимой в чистом виде);
- механизированную очистку покрытия и обочин от снега (с периодичностью равной 100-120% от количества дней с возможными случаями образования зимней скользкости, согласно [2, 3], или принятой в соответствии со стратегией снегоочистки, предусмотренной в проекте содержания дороги (или ей аналогичной с покрытием, содержащимся зимой в чистом виде)
- очистку от снега элементов обстановки пути (с периодичностью равной 25 % от количества дней с возможными случаями образования зимней скользкости, согласно [2, 3], или принятой в соответствии со стратегией снегоочистки, предусмотренной в проекте содержания дороги (или ей аналогичной с покрытием, содержащимся зимой в чистом виде);
- уборку снега у ограждений (с периодичностью равной 40 % от количества дней образования зимней скользкости согласно [2, 3] или принятой в соответствии со стратегией снегоочистки, предусмотренной в проекте содержания дороги (или ей аналогичной с покрытием, содержащимся зимой в чистом виде);
- очистку от снега и стекловидного льда, обработку противогололедными материалами автобусных остановок, площадок отдыха, тротуаров, пешеходных дорожек (с периодичностью равной 100-120 % от количества дней с возможными случаями образования зимней скользкости, согласно [2, 3], или принятой в соответствии со стратегией снегоочистки, предусмотренной в проекте содержания дороги (или ей аналогичной с покрытием, содержащимся зимой в чистом виде);
- снегоочистку дорожных знаков (с периодичностью равной 25 % от количества дней с возможными случаями образования зимней скользкости, согласно [2, 3]).
5.4.3. При определении затрат на содержание автомобильной дорог с асфальтобетонным покрытием в зимний период под уплотненным снежным покровом (Зусп) рекомендуется учитывать затраты на зимнее содержание проезжей части, обочин и элементов обустройства* (заездных карманов, посадочных площадок, площадок отдыха и стоянок автомобилей, тротуаров, пешеходных и велосипедных дорожек, дорожных знаков и барьерных ограждений), в том числе затрат на:
- заготовку, установку и уборку сигнальных вех (с периодичностью один раз за сезон);
- выполнение работ по установке и снятию (или закрытию) дополнительного комплекта информационных щитов (о начале и протяженности дороги под УСП), дорожных знаков (3.24 "Ограничение максимальной скорости", 1.15 "Скользкая дорога" (совместно с 8.1.1 "зона действия"), 3.25 "Конец ограничения максимальной скорости")
- снегоочистку дорожных знаков (с периодичностью равной 25 % от количества дней с возможными случаями образования зимней скользкости, согласно [2, 3]);
- формирование уплотненного снежного покрова в границах проезжей части, обочин и элементов обустройства;
- содержание (уход за) УСП (в том числе: профилировка, снегоочистка, ликвидация скользкости) в границах проезжей части, обочин и элементов обустройства*;
- уборку снежных валов, временно формируемых со стороны проезжей части у барьерных ограждений и/или бортовых камней;
- уборку снежных валов, формируемых вдоль бровки земляного полотна за барьерными ограждениями;
- уборку снежных валов, формируемых вдоль бровки земляного полотна на обочине участков дороги, неоснащенных барьерными ограждениями и/или бортовыми камнями;
- ликвидацию УСП в границах проезжей части, обочин и элементов обустройства* по завершении зимнего периода.
С целью оценки экономической эффективности содержания дороги под УСП, затраты на зимнее содержание автомобильной дороги (участка дороги) с асфальтобетонным покрытием под уплотненным снежным покровом (Зусп) могут быть определены в соответствии с проектом содержания дороги (участка дороги), предусматривающим ее (его) эксплуатацию в зимний период под уплотненным снежным покровом (УСП), или на основании ранее полученных фактических затрат на зимнее содержание под УСП данной (ого) конкретной дороги (участка дороги) или иной дороги (участка дороги) (аналогичной (ого) конкретной (ому) рассматриваемой (ому) дороги (участку дороги)), или могут быть установлены расчетным путем, учитывающим положения данного документа, изложенные ниже.
5.4.4. При расчете затрат по формированию уплотненного снежного покрова на автомобильной дороге (участка дороги) рекомендуется учитывать:
- затраты на профилировку поверхности УСП (с приданием обтекаемого поперечного профиля) в границах проезжей части и обочин, элементов обустройства*, совмещенную со снегоочисткой от избыточного рыхлого снега, превышающего допустимую величину в период снегопада;
- затраты на обработку фрикционным ПГМ поверхности УСП в границах проезжей части на опасных участках (устанавливаемых из условия обеспечения безопасной скорости движения, предусмотренной в зимний период согласно схеме организации движения), элементов обустройства, учитывая требования к состоянию УСП, указанные в Приложении А, и рекомендации по технологии работ, представленные в п.6.2;
- расчетную периодичность профилировки снежных отложений, совмещенную со снегоочисткой от избыточного рыхлого снега, превышающего допустимую величину в период снегопада, в период формирования УСП в границах проезжей части и обочин, элементов обустройства*, которая может быть принята равной значению (округленному до целого числа), полученному, как отношение допустимой толщины уплотненного снежного покрова (указанной в Приложении А и приведенной к жидкому виду, в мм, с учетом плотности УСП равной 0, 5 г/см3) к среднесуточному количеству осадков (установленных на основании данных климатических справочников или метеорологических служб приведенных к жидкому виду, в мм) в первый месяц начала формирования УСП. При отсутствии данных о среднесуточном количестве осадков их величина может быть принята равной величине, соответствующей 1/2 максимального суточного количества осадков при 63% обеспеченности для первого месяца формирования УСП (приведенных к жидкому виду, в мм).
- начало периода формирования УСП на автомобильной дороге в зимний период, которое может быть принято с первого числа месяца, имеющего по данным климатических справочников или метеорологических служб среднюю максимальную температуру воздуха за месяц и среднюю подекадную температуру воздуха ниже 0°С в течение всего месяца;
- начало периода ликвидации УСП на автомобильной дороге по завершении зимнего периода, которое может быть принято с первого числа месяца зимнего периода, в котором средняя максимальная температура воздуха за месяц и средняя температура воздуха в течение хотя бы одной из декад этого месяца выше 0°С;
- расчетную периодичность обработки фрикционным ПГМ поверхности формируемого УСП в границах проезжей части на опасных участках (устанавливаемых из условия обеспечения безопасной скорости движения, предусмотренной в зимний период согласно схеме организации движения) и в границах элементов обустройства*, которая может быть принята равной величине (округленной до целого числа), представляющей отношение: суммарного количества смешанных и жидких осадков (приведенных к жидкому виду, в мм) в течение первого месяца формирования УСП к среднесуточной величине осадков (приведенных к жидкому виду, в мм) за данный месяц.
Фрикционные ПГМ и норма их распределения на поверхности УСП в границах проезжей части и элементов обустройства* должны соответствовать требованиям, указанным в Приложении Е.
5.4.5. При расчете затрат на содержание (уход) сформированного УСП на автомобильной дороге рекомендуется учитывать:
- затраты на снегоочистку поверхности УСП в границах проезжей части и обочин, элементов обустройства* от рыхлого снега в период снегопада, совмещенную с профилировкой УСП, осуществляемой с целью предотвращения превышения допустимой толщины УСП и допустимой величины рыхлого снега, а также обеспечения соответствия эксплуатационного состояния поверхности УСП требованиям, указанным в Приложении А;
- затраты на профилировку поверхности УСП в границах проезжей части и обочин, элементов обустройства*, совмещенную со снегоочисткой и ликвидацией скользкости УСП (обусловленной воздействием транспорта, выпадением смешанных и/или жидких осадков, повышением температуры воздуха) с одновременной нарезкой (рифлением) продольных бороздок на УСП с использованием комбинированных дорожных машин, автогрейдеров или колесных тракторов, оснащенных зубчатыми, шипованными или сетчатыми ножами, с учетом положений, указанных в разделе 6 и Приложении Г;
- затраты на обработку фрикционным ПГМ поверхности УСП в границах проезжей части на опасных участках (устанавливаемых из условия обеспечения безопасной скорости движения, предусмотренной в зимний период согласно схеме организации движения), границах элементов обустройства*, учитывая требования к состоянию УСП, указанные в Приложении А, и рекомендации по технологии работ, представленные в п. 6.2;
- расчетную периодичность на снегоочистку поверхности УСП в границах проезжей части, обочин и элементов обустройства* от рыхлого снега в период снегопада, совмещенную с профилировкой УСП, осуществляемой с целью предотвращения превышения допустимой толщины УСП и допустимой величины рыхлого снега, а также обеспечения соответствия эксплуатационного состояния поверхности УСП требованиям, указанным в Приложении А, которая может быть принята равной величине (округленной до целого числа), представляющей отношение: разности, полученной между количеством твердых осадков (выпавших в период от момента начала формирования УСП до момента начала его ликвидации, приведенных к жидкому виду, в мм) и величиной допустимой толщины уплотненного снежного покрова (указанной в Приложении А и приведенной к жидкому виду (в мм) с учетом плотности УСП равной 0, 5 г/см3), к среднесуточному количеству твердых осадков за данный период (приведенных к жидкому виду, в мм);
- расчетную периодичность на профилировку поверхности УСП в границах проезжей части и обочин, элементов обустройства*, совмещенную со снегоочисткой и ликвидацией скользкости УСП (обусловленной выпадением смешанных и/или жидких осадков, повышением температуры воздуха) с одновременной нарезкой (рифлением) продольных бороздок на УСП автогрейдером или комбинированной дорожной машиной (с отвалами, оборудованными зубчатыми или перфорированными ножами), которая может быть принята равной величине (округленной до целого числа), представляющей отношение: суммарного количества смешанных и жидких осадков (приведенных к жидкому виду, в мм), выпавших в период с момента начала формирования УСП до момента начала ликвидации УСП, к среднесуточному суммарному количеству смешанных и жидких осадков за данный период (приведенных к жидкому виду, в мм);
- расчетная периодичность по обработке фрикционным ПГМ поверхности УСП в границах проезжей части на опасных участках (устанавливаемых из условия обеспечения безопасной скорости движения, предусмотренной в зимний период согласно схеме организации движения), в границах элементов обустройства*, учитывая требования к состоянию УСП, указанные в Приложении А, и рекомендации по технологии работ, представленные в п. 6.2, может быть принята равной величине (округленной до целого числа), представляющей отношение суммарного количества смешанных и жидких осадков (приведенных к жидкому виду, в мм), выпавших в период с момента начала формирования УСП до момента начала ликвидации УСП (исключая количество смешанных и жидких осадков, выпавших в первый месяц с момента начала формирования УСП), к среднесуточному суммарному количеству смешанных и жидких осадков (приведенных к жидкому виду, в мм) за данный период (исключая месячный период от начала формирования УСП);
При расчете затрат по содержании УСП (кроме указанных) подлежат учету:
- затраты на уборку снежных валов, временно формируемых со стороны проезжей части у барьерных ограждений и/или бортовых камней (с расчетной периодичностью равной расчетной периодичности на снегоочистку поверхности УСП в границах проезжей части и обочин от рыхлого снега в период снегопада, устанавливаемой согласно выше указанному алгоритму);
- затраты на уборку снежных валов, формируемых вдоль бровки земляного полотна за барьерными ограждениями (с расчетной периодичностью - один раз до начала периода ликвидации УСП);
- затраты на уборку снежных валов, формируемых вдоль бровки земляного полотна на обочине участков дороги, неоснащенных барьерными ограждениями и/или бортовыми камнями (с расчетной периодичностью - один раз до начала периода ликвидации УСП).
5.4.6. Затраты на ликвидацию УСП в границах проезжей части, обочин и элементов обустройства* по завершении зимнего периода (т.е., с даты начала периода ликвидации УСП) рекомендуется рассчитывать, основываясь на реализации комбинированного (химико-механического) способа, предусматривающего совместное использование химического и механического способа воздействия на УСП, согласно технологии, указанной в п. 6.4.
Расчетная периодичность распределения химических реагентов (ПГМ с их использованием) и воздействия комбинированных дорожных машин, автогрейдеров и колесных тракторов на УСП с целью ликвидации УСП может быть принята равной 3, 4 или 5 раз, соответственно, при допустимой толщине УСП равной 6 см, 8 см и 10 см. (согласно табл. А.1 Приложения А).
Расчетная периодичность воздействия на УСП специальных фрез (льдоскалывателей) типа RAIKO (или иного типа), рекомендуемых для использования, преимущественно, при толщине УСП более 6 см, может быть принята равной единице или двум при толщине УСП, соответственно, равной (6-8) см или более 8 см.
Расчетный расход распределяемых ПГ реагентов при ликвидации УСП может быть принят в соответствии с табл. Е.3 Приложения Е и п. 6.4.
5.4.7. Если затраты на содержание дороги под УСП, полученные в соответствии с положениями п. 5.4.3, ниже затрат на её содержание в чистом виде, то содержание под УСП экономически целесообразно:
ЗУСП≤ЗЧВ.
5.4.8. После подтверждения экономической целесообразности содержания дороги под УСП необходимо определить эффективность содержания автомобильной дороги под УСП с учётом затрат пользователей автомобильных дорог.
5.5. Шаг 3. Оценка эффективности содержания дороги под уплотненным снежным покровом
5.5.1. Для оценки эффективности содержания дороги под УСП необходимо сопоставить экономию затрат на содержание автомобильной дороги под УСП, рассчитанную на Шаге 2, с возникающими потерями общества, вызванными снижением безопасной скорости движения на УСП, установленной согласно п. 8 настоящего документа, по отношению к содержанию дороги в чистом виде.
5.5.2. Расчёт обратных эффектов (потерь) для пользователей автомобильных дорог от снижения скорости движения при содержании автомобильных дорог под УСП выполняется на основе данных об интенсивности и скорости движения транспортного потока. К основным обратным эффектам от снижения скорости движения (далее - "эффекты") относятся следующие:
- эффект от увеличения себестоимости перевозок грузов и пассажиров;
- эффект от увеличения времени пребывания в пути пассажиров.
5.5.3. Методика расчёта указанных эффектов приводится в [4]. Методика расчёта эффекта от увеличения себестоимости перевозок грузов и пассажиров приведена в [4] в п. 4.2.2.4, эффект от увеличения времени пребывания в пути пассажиров - в п. 4.2.2.5. Извлечения из [4] в части методических подходов к оценке эффектов от изменения себестоимости перевозок грузов и пассажиров и изменения пребывания в пути пассажиров представлены в Приложении Б. Приведённые в Приложении Б формулы ориентированы на определение годового эффекта ( рассчитанного на период в 365 дней). Для целей настоящего ОДМ расчет эффектов следует осуществлять на период эксплуатации дороги (участка дороги) под УСП. Также вместо среднегодовой суточной интенсивности движения в расчётах рекомендуется принимать среднесуточную интенсивность движения, характерную для зимнего периода.
5.5.4. При использовании методик расчёта из [4] под базовыми условиями следует понимать содержание автомобильной дороги в чистом виде, под проектными условиями - содержание под УСП.
5.5.5. Показатели среднесуточного времени задержки одного автомобиля в местах затрудненного проезда на участке и затрат на 1 ч простоя автомобиля применяются при наличии этих данных.
5.5.6. При отсутствии исходных данных, отражающих необходимую степень детализации транспортного потока по марочному составу, в качестве рекомендуемых марок-представителей могут быть приняты, согласно [4], следующие:
- для легковых автомобилей - ВАЗ-2110;
- для автобусов - ПАЗ-3205;
- для бортовых грузовых а/м - ГАЗ-3302 "Газель";
- для седельных тягачей - МАЗ-54331+9571;
- для самосвалов - КамАЗ-6520.
5.5.7. При использовании методики [4] вместо средней технической скорости движения автомобиля на участке может быть принято значение, установленное схемой организации движения, разработанной из условия обеспечения безопасности движения.
5.5.8. На основании сопоставления затрат на содержание автомобильных дорог и затрат пользователей автомобильных дорог (транспортно-эксплуатационных издержек и потерь времени в пути) определяется, является ли вариант содержания автомобильной дороги под уплотнённым снежным покровом эффективным.
5.5.9. Экономическая эффективность от содержания автомобильных дорог общего пользования с асфальтобетонным покрытием под уплотненным снежным покровом с учетом условий эксплуатации определяется по формуле:
Э=(ЗЧВ–ЗУСП)-(Эвр+Ээз),
где:
ЗЧВ, ЗУСП - затраты на содержание в чистом виде и под УСП соответственно;
Эвр, Ээз - стоимостная оценка эффектов от увеличения затрат времени в пути и транспортно-эксплуатационных затрат пользователей автомобильной дороги при содержании под УСП соответственно;
При получении величины эффекта "Э" больше нуля содержание под УСП может быть рекомендовано к применению на данной автомобильной дороге.
Пример расчета эффективности содержания дороги с асфальтобетонным покрытием под уплотненным снежным покровом представлен в Приложении В.
6.1. Содержание дорог с уплотненным снежным покровом включает три основных этапа:
- формирование уплотненного снежного покрова;
- уход (профилирование, снегоочистка и повышение сцепных свойств поверхности УСП);
- весенняя ликвидация УСП.
6.2. Рекомендации по организации и технологии работ (услуг) по формированию уплотненного снежного покрова.
6.2.1. При организации и выполнении работ (услуг) по формированию УСП необходимо учитывать особенности влияния метеорологических факторов.
Благоприятными метеорологическими факторами и естественными условиями формирования уплотненного снежного слоя на автомобильных дорогах являются:
- выпадение снега при температуре воздуха от -0 ° до -6 °С при относительной влажности воздуха от 65 до 85%, а также при температуре воздуха от -6 °С до -10 °С и относительной влажности воздуха выше 90%;
- выпадение продолжительных или интенсивных (более 0, 6 мм/час) осадков в виде снега в количестве, необходимом для достижения половины максимально допустимого уплотненного снежного слоя (1 - 3 см);
- стабильная отрицательная температура наружного воздуха в период формирования УСП;
- при высокой интенсивности снегопада (более 0, 6 мм/ч) при положительных температурах (от 0 до +4°С), при которых снег не успевает растаять на покрытии и легко уплотняется транспортными средствами.
При организации и реализации мероприятий по формированию, содержанию и ликвидации УСП необходимо учитывать, что:
- плотность свежевыпавшего снега может изменяться от 0, 06 до 0, 20 г/см3. В зависимости от содержания влаги снег может быть сухим, влажным и мокрым. Если снег сухой, то он плохо уплотняется колесами автомобиля и длительное время остается в рыхлом состоянии. Сохранение снега в рыхлом состоянии наиболее вероятно при температуре воздуха ниже -10°С, так как при низких температурах воздуха процесс уплотнения снега автотранспортом замедляется, а при температуре воздуха от минус 6°С до минус 10°С снег не будет уплотняться при относительной влажности воздуха менее 90%. При наличии слоя рыхлого снега на дорожном покрытии коэффициент сцепления шин с покрытием УСП снижается до 0, 2;
- наиболее благоприятной для слипания снега является температура воздуха 0, 5 - 0, 7°С. Под колесами машин при такой температуре снег спрессовывается и, если вслед за этим наступает похолодание, замерзает, образуя сплошную ледяную корку (ледяной накат со стекловидной поверхность). Замерзание мокрого снега происходит уже при небольших отрицательных температурах (от 0 до -1°С). При дальнейшем понижении температуры, ледяное образование может удерживаться в течение длительного времени. Стекловидный лед является наиболее опасным видом зимней скользкости. Отложения стекловидного льда имеют плотность от 0, 7 до 0, 9 г/см3, а коэффициент сцепления составляет от 0, 08 до 0, 15. Отложения льда в виде матово-белой корки имеют плотность от 0, 5 до 0, 7 г/см3;
- толщина и плотность УСП меняется при его формировании, в период эксплуатации, и при его удалении. Снижение уровня деформаций и износа поверхности УСП имеют место, когда его плотность достигает 0, 5 - 0, 55 г/см3 и более.
6.2.2. Основными процессами формирования уплотненного снежного покрова на автомобильной дороге являются:
- в период снегопада: накопление и уплотнение снега под действием колес проходящего транспорта в границах проезжей части, профилировка (с приданием обтекаемого поперечного профиля) снежного покрова в границах проезжей части, обочин и элементов обустройства* (заездных карманов, посадочных площадок, площадок отдыха и стоянок автомобилей, тротуаров, пешеходных и велосипедных дорожек), совмещенная со снегоочисткой поверхности формируемого УСП от рыхлого снега, превышающего допустимую толщину, указанную в Приложении А.
- после завершения снегопада: уплотнение снежного покрова в границах проезжей части под действием колес проходящего транспорта, профилирование и наращивание толщины уплотняемого снежного покрова (с приданием обтекаемого поперечного профиля поверхности УСП) в границах проезжей части, обочин и элементов обустройства* после завершения снегопада путем перемещения отвалами снегоочистительных комбинированных дорожных машин, автогрейдеров или колесных тракторов рыхлого снега, в границах проезжей части, обочин и элементов обустройства*. Для придания обтекаемого поперечного профиля поверхности УСП могут быть использованы рекомендации по применению дорожной техники, указанные в Приложении Г;
- обработка фрикционным ПГМ поверхности УСП в границах проезжей части на опасных участках, устанавливаемых из условия обеспечения безопасной скорости движения, предусмотренной в зимний период согласно схеме организации движения, в границах элементов обустройства;
На стадии формирования и эксплуатации УСП, имеющего в границах полос движения и обочин максимальную толщину до 3 см, в колеях, образующихся в УСП по полосам движения, его толщина может достигать значения равного нулю. На прямолинейных участках автомобильных дорог, эксплуатируемых под УСП, допускается полный износ снежного наката по оси проезжей части до одной 1/3 части ширины, при условии обеспечения безопасности движения. В этом случае слой УСП можно считать сформированным частично и удовлетворяющим допустимому уровню содержания покрытия с УСП (при условии обеспечения безопасной скорости движения, предусмотренной в зимний период согласно схеме организации движения).
Процесс формирования УСП в границах проезжей части, обочин и элементов обустройства можно считать полностью завершенным, если достигнуто соответствие показателей его эксплуатационного состояния требованиям, указанным в Приложении А.
Рекомендации по дорожной технике, используемой на стадии формирования УСП, приведены в Приложении Г.
6.3. Рекомендации по организации и технологии работ (услуг) по содержанию (уходу) уплотненного снежного покрова.
6.3.1 Комплекс мероприятий, реализуемых при содержании автомобильных дорог с уплотненным снежным покровом должен обеспечивать соответствие значений показателей эксплуатационного состояния УСП требованиям, представленным в Приложении А, обеспечиваемых при допустимом уровне содержания, указанном в п.7.
6.3.2 Мероприятия по уходу за УСП рекомендуется осуществлять с учетом характерных стадий формирования уплотненного снежного покрова, в частности:
1) уплотнение под воздействием автотранспорта и при профилировке снежного отложения до плотности 0, 35 - 0, 5 г/см3, при котором коэффициент сцепления колеса с покрытием УСП может достигать 0, 2 - 0, 25;
2) постепенное формирование льда на поверхности УСП в результате периодического замерзания и оттаивания верхнего слоя снежного покрова. При этом, учитывая, что тонкая пленка воды образуется от трения колес автомобиля по поверхности уплотненного снега, а также при выпадении смешанных и жидких осадков; затем происходит кристаллизация воды в лед за счет большой теплоемкости снежных отложений. Плотность такого отложения 0, 6-0, 65 г/см3;
3) дальнейшее уплотнение и промерзание снежного покрова (наката) до превращения его в сплошной лед плотностью 0, 9 г/см3, которое приводит к снижению коэффициента сцепления шины с поверхностью наката до 0, 05 - 0, 15.
6.3.3 При выполнении работ (оказании услуг) по содержанию уплотненного снежного покрова необходимо обеспечить:
а) равномерное уплотнение снежного отложения в пределах ширины покрытия проезжей под воздействием проходящих транспортных средств и при профилировании поверхности УСП;
б) ровность, обтекаемость поперечного профиля УСП путем профилирования поверхности УСП, совмещенную со снегоочисткой от свежевыпавшего рыхлого снега и талого снега (образующегося при оттепелях, выпадении смешанных и жидких осадков) с использованием отвалов с сетчатыми, зубчатыми или шипованными ножами, с учетом рекомендаций, представленных в Приложении Г;
в) повышение сцепных свойств (шероховатости) поверхности УСП путем профилирования поверхности УСП с использованием отвалов с сетчатыми, зубчатыми или шипованными ножами и распределения фрикционных материалов, с учетом рекомендаций, представленных в Приложении Г и Приложении Е.
6.3.4 Устранение колей, волн, отдельных просадок и выбоин на поверхности УСП рекомендуется производить путем патрульного профилирования поверхности УСП, комбинированными дорожными машинами, автогрейдерами различных типов или колесными тракторами, оборудованными навесными отвалами или фрезами. Работы по профилированию покрытия могут совмещаться со снегоочисткой от рыхлого снега. Снятые в результате профилировки покрытия снежно-ледяные отложения должны быть удалены за пределы проезжей части.
6.3.5 В случае, когда на покрытии уже имеется допустимая толщина уплотненного снежного покрова, при снегопадах и метелях рекомендуется производить очистку поверхности УСП (вне зависимости от наличия на нем колеи или других деформаций) от свежевыпавшего снега. При этом снегоочистка осуществляется одновременно с планировкой УСП комбинированной дорожной машиной, автогрейдером или колесным трактором, оборудованным грейдерным отвалом, с учетом положений, указанных в Приложении Г.
6.3.6 Планировку снежного покрова рекомендуется выполнять заранее, когда глубина колеи приближается к допустимым величинам или ожидается сильный мороз, когда планировка осуществляется в замедленном режиме и экономически не целесообразна. Рекомендуемая скорость движения автогрейдера при планировке составляет около 10 км/час, а комбинированной дорожной машины 30-35 км/час.
Планировку уплотненного снежного покрова рекомендуется производить с использованием отвалов с сетчатыми, зубчатыми или шипованными ножами. Полосы планировки должны плавно соединяться между собой и между ними не должно оставаться гребней, опасных с точки зрения обеспечения безопасности дорожного движения или не обеспечивающих обтекаемость поперечного профиля УСП. Серповидный (обтекаемый) профиль уплотненного снежного покрова с поперечным уклоном, удовлетворяющим нормативным требованиям к покрытиям проезжей части, обочин и элементов обустройства* должен обеспечиваться в течение всего зимнего сезона.
Снежный вал на обочине, образовавшийся из рыхлого снега и льда, снятого с покрытия проезжей части при его профилировке и снегоочистке, должен быть удален в нормируемые сроки за пределы бровки на откос земляного полотна. Требования к размещению снежных валов отражены в Приложении А.
Планировку заездных карманов автобусных остановок, переходно-скоростных полос на пересечениях и других мест рекомендуется выполнять одновременно с планировкой проезжей части, обеспечивая нормативные требования к поперечной ровности. В границах автобусных остановок не должно быть снежного вала, он должен быть удален на откос земляного полотна.
В ходе выполнения работ по планировке и снегоочистке поверхности УСП должна быть исключена возможность нанесения вреда покрытию проезжей части, обочин и элементов обустройства*, обеспечена сохранность деформационных швов мостов, разметки проезжей части, бордюров (бортовых камней), элементов одноуровневых железнодорожных переездов.
6.3.7 Повышение сцепных свойств (шероховатости) поверхности УСП может осуществляться с учетом рекомендаций, изложенных в Приложении Г и Приложении Е, путем:
- нарезки продольных бороздок на поверхности УСП, совмещенной с планировкой и снегоочисткой от рыхлого снега, при использовании отвалов с сетчатыми, зубчатыми или шипованными ножами;
- создания рифленой поверхности УСП с помощью специальных навесных кулачковых катков или фрез;
- распределения фрикционных противогололедных материалов.
6.3.8 Нарезку продольных бороздок на поверхности УСП рекомендуется производить в процессе планировки и снегоочистки поверхности УСП при использовании отвалов с сетчатыми, зубчатыми или шипованными ножами, установленными на средние отвалы автогрейдеров, комбинированных дорожных машин и на отвалы, навешиваемые на колесных тракторах, согласно Приложения Г.
6.3.9 Создание рифленой поверхности на уплотненном снежном покрове рекомендуется производить с использованием специальных навесных кулачковых катков и фрез (льдоскалывателей), устанавливаемых на колесные трактора различных модификаций, которые особенно эффективны при ликвидации снежного наката на УСП и УСП. При этом отдельные типы фрез обеспечивают разрушение стекловидного льда на поверхности УСП за один проход на скорости 40 км/ч.
6.3.10 Распределение фрикционных материалов, удовлетворяющих требованиям, указанным в Приложении Е, с целью повышения сцепных свойств поверхности УСП рекомендуется проводить в границах покрытия проезжей части и элементов обустройства* с учетом рекомендаций, указанных в Приложении Г. За счет обработки уплотненного снежного покрова фрикционными материалами, возможно обеспечение коэффициента сцепления равного 0, 29-0, 32.
Распределение фрикционных материалов по поверхности УСП рекомендуется производить пескоразбрасывателями на базе комбинированных дорожных машин (в том числе и малогабаритных), оборудованных дисковыми или вальцовыми распределителями ПГМ. При борьбе с зимней скользкостью на поверхности УСП в границах покрытия проезжей части, с целью повышения сцепных свойств (шероховатости) его поверхности, фрикционный материал рекомендуется распределять на скорости 30-35 км/ час при использовании: дисковыми распределителями на ширину 2-8 м, а вальцовыми - около 2, 5 м (при этом материал распределяется непосредственно позади автомобиля). Увеличение скорости распределения фрикционных материалов (более указанной) нерационально, так как способствует отскоку и быстрому слету фрикционного материала к обочине, что не способствует увеличению сцепных свойств поверхности УСП, расположенной в границах проезжей части.
Распределение фрикционных материалов, в первую очередь, рекомендуется осуществлять на особо опасных для движения участках автомобильных дорог. К таким участкам относятся: крутые подъемы и спуски, кривые в плане с малым радиусом, пересечения и примыкания, участки, проходящие через населенные пункты, а также места с природно-климатической аномалией (микроклиматом), на которых часто образуется зимняя скользкость. Перечень опасных (в том числе особо опасных) участков должен быть заранее согласован с органом управления автомобильной дороги. с Заказчиком.
Рекомендуемые нормы расхода фрикционных материалов представлены в Приложении Е.
6.3.11 При содержании (уходе) уплотненного снежного покрова в период оттепелей и наличии водяной пленки на его поверхности необходимо произвести профилировку снежного покрова с использованием ножей (зубчатых, шипованных или сетчатых), с учетом положений Приложения Г, с последующим распределением фрикционных материалов на опасных участках, установленных из условия обеспечения безопасности движения.
6.3.12 До наступления устойчивых весенних оттепелей в последний месяц содержания автомобильных дорогах под уплотненным снежным покровом рекомендуется осуществление мероприятий по обеспечению поверхностного водоотвода, очистки от снежных валов, формируемых вдоль бровки земляного полотна на обочине и на откосах земляного полотна.
6.4. Рекомендации по организации и технологии работ по весенней ликвидации уплотненного снежного покрова.
6.4.1 Ликвидацию уплотненного снежного покрова при наступлении устойчивых весенних оттепелей рекомендуется производить в срок, как правило, не превышающий 2 суток или в иной срок, установленный в контракте на содержание автомобильной дороги под УСП. Ликвидацию УСП осуществляют, применяя: механический, химический или химико - механический (комплексный) способ.
6.4.2 Удаление уплотненного снежного покрова в весенний период механическим способом рекомендуется осуществлять, используя тяжелые или средние автогрейдера с рабочей скоростью 10 км/час. Для удаления УСП могут использоваться комбинированные дорожные машины, колесные трактора, оборудованные специальными ножами, с учетом положений Приложения Г. При толщине снежного покрова свыше 6 см могут быть использованы специальные фрезы (льдоскалыватели), установленные на колесные трактора. При указанной толщине УСП, вибрация резцов фрез в трех плоскостях позволяет разрушать ледяной покров, не разрушая асфальтобетонное покрытие. Наиболее эффективное профилирование и удаление УСП осуществляется с помощью специальных ножей (с зубчатой режущей кромкой, режущей кромкой с отверстиями или вращающими круглыми зубьями), установленных на средних отвалах автогрейдеров, комбинированных дорожных машинах и отвалах, навешиваемых на колесные трактора, с учетом положений Приложения Г.
Сколотый уплотненный снежный покров рекомендуется сгребать и перемещать плужным снегоочистителем за пределы бровки земляного (при отсутствии ограничений по его сбросу), а в случае наличия ограничений на сброс снежно-ледяных масс за пределы бровки земляного полотна, производится его погрузка снегопогрузчиками в автомобили-самосвалы с последующим вывозом на снежные свалки. Окончательную очистку поверхности асфальтобетонного покрытия рекомендуется осуществлять, используя комбинированные дорожные машины или колесные трактора, оборудованные щетками.
6.4.3 Химический способ воздействия на УСП рекомендуется применять при длительном периоде снеготаяния, имеющем место при незначительных положительных температурах воздуха в начале весеннего периода с целью уменьшения толщины УСП, ускорения ликвидации снежного наката и уплотненного снежного покрова, используя химические реагенты (хлорид натрия, кальция, магния, их смеси и др.) в твердом или смоченном виде, а также комбинированные ПГМ (песко-соляные смеси с различным соотношением песка и соли). Нормы распределения химических и комбинированных ПГМ по поверхности УСП могут быть приняты с учетом положений, представленных в [3]. При использовании комбинированных ПГМ для ликвидации УСП массовая доля химических реагентов должно быть не менее 10%.
В случае использования химического способа воздействия на УСП при невысоких отрицательных температурах воздуха (до -5°С) удаление снежного наката включает следующие технологические операции:
- распределение химических реагентов по поверхности снежного наката с расходом 150-200 г/м2 или иным, устанавливаемым в зависимости от толщины, удаляемого слоя УСП, согласно [3];
- выдержку в течение 6-8 часов, обеспечивающую проникновение частиц реагента внутрь ледяного слоя, частично плавящего кристаллы льда и значительно разрушающего структуру снежного наката на УСП;
- разрушение наката (льдоскалывающими) машинами и механизмами и окончательная очистка дорожного покрытия проезжей части, обочин и элементов обустройства* от остатков снежно-ледяных отложений.
При более низких температурах удаление снежного наката производится послойно (с толщиной слоев 15-20 мм) с предварительной обработкой каждого слоя химическим реагентом по норме 200-300 г/м2 и выдержкой до 1 часа после россыпи реагента.
Требования к химическим ПГМ, применяемым для ликвидации уплотненного снежного покрова представлены в Приложении Е.
6.4.4 Химико-механический (комплексный) способ ликвидации уплотненного снежного покрова в весенний период рекомендуется использовать при длительном периоде снеготаяния.
При данном способе наряду с механическим способом воздействия на УСП рекомендуется применение химических реагентов (хлорид натрия, кальция, магния, их смесей) в твердом или смоченном виде, или комбинированных ПГМ (песко-соляных смесей с различным массовым соотношением песка и соли, принимаемом с учетом температуры воздуха, толщины УСП и рекомендаций, указанных в [3]).
После разрыхления УСП при воздействии химических противогололедных реагентов и проезжающего автотранспорта в течение 2-3 часов, образующаяся рыхлая масса (шуга) убирается последовательными проходами плужных снегоочистителей.
Эффективность действия химических или комбинированных ПГМ повышается, если они распределяются по уплотненному снежному покрову, спрофилированному и разрыхленному зубчатыми ножами.
Для повышения эффективности и уменьшения расхода хлоридов на поверхности снежного наката рекомендуется предварительно устраивать продольные канавки (бороздки) глубиной до 2-5 см и шириной 2 см на расстоянии одна от другой 6 см. Продольные канавки (бороздки) устраивают отвалами, оборудованными зубчатыми ножами, используя дорожные машины и механизмы, указанные в Приложения Г. Распределенные ПГМ в основном собираются в канавках (бороздках) и быстро разрушают снежный накат, который затем убирается плужно-щёточными машинами, при этом расход хлоридов снижается на 30-40 %.
6.4.5 Распределение противогололедных материалов при удалении уплотненного снежного покрова в весенний период рекомендуется осуществлять комбинированными дорожными машинами (в том числе малогабаритными, используемыми при удалении УСП на элементах обустройства* и в труднодоступных местах), оборудованными распределителями ПГМ.
Окончательное удаление уплотненного снежного покрова на автомобильных дорогах с асфальтобетонным покрытием рекомендуется производить с использованием щеточного оборудования комбинированных дорожных машин (в том числе малогабаритных).
7.1. Оценку качества работ (услуг) при содержании автомобильных дорог с асфальтобетонным покрытием под УСП рекомендуется осуществлять в рамках операционного и приемочного контроля работ (услуг) при формировании, уходе и ликвидации УСП.
7.1.1 Оценку качества работ (услуг) по содержанию автомобильных дорог под УСП в рамках операционного контроля рекомендуется осуществлять ответственному лицу, выполняющим данные работы (услуги).
Результаты операционного контроля эксплуатационного состояния УСП подлежат занесению в "Журнал наблюдений за состоянием уплотненного снежного покрова (УСП) на автомобильной дороге" (Приложение Д) и учитываются при назначении мероприятий по содержанию УСП, отражаемых в "Журнале производства работ по содержанию автомобильных дорог в зимний период" по форме, установленной Федеральным дорожным агентством.
7.1.2 Оценку качества работ (услуг) по содержанию автомобильных дорог под уплотненным снежным покровом в рамках приемочного контроля рекомендуется осуществлять, как правило, не реже одного раза в месяц, в соответствии с требованиями [5].
7.1.3 Оценку качества работ (услуг) по содержанию автомобильных дорог с асфальтобетонным покрытием под уплотненным снежным покровом рекомендуется осуществлять путем сопоставления фактических показателей эксплуатационного состояния УСП с допустимыми значениями эксплуатационных показателей, указанными в Приложении А.
7.2. Рекомендуемые способы оценки эксплуатационного состояния автомобильных дорог с асфальтобетонным покрытием под уплотненным снежным покровом.
7.2.1. К эксплуатационным показателям, подлежащим учету при оценке уровня содержания УСП и приемочном контроле качества работ (услуг) по содержанию УСП, рекомендуется относить толщину снега (рыхлого талого или уплотненного) и уплотненного снежного покрова.
7.2.2. Предельные значения толщины снежного покрова (рыхлого, талого или уплотненного) при допустимом уровне содержания автомобильной дороги, эксплуатируемой в зимний период под УСП, представлены в Приложении А.
Толщину снежного покрова (рыхлого, талого или уплотненного) рекомендуется измерять при помощи измерительной линейки по ГОСТ 427.
Простейшим способом определения толщины снежного покрова (рыхлого, талого или уплотненного) является устройство лунки шанцевым инструментом (лопата, лом, топор) в измеряемом слое снега (УСП).
Толщину снежного покрова (рыхлого, талого или уплотненного) в границах каждой полосы движения проезжей части рекомендуется измерять в 3 лунках, устроенных на УСП в поперечном створе (по отношению к оси дороги), из которых две - в колеях наката, а одна - между колеями наката, на равном расстоянии от них.
Рекомендуемое количество створов на протяжении одного километра полосы движения - 3-5 створов. Толщина УСП в границах одного километра полосы движения может быть рассчитана как среднее арифметическое значение, полученное по измеренным значениям толщины УСП на данном километре.
Толщину снежного покрова (рыхлого, талого или уплотненного) на обочинах, тротуарах, пешеходных и велосипедных дорожках, заездных карманах, посадочных площадках, площадках отдыха и стоянках рекомендуется измерять в 3 характерных точках в границах 1 м2 площади элемента. В пределах одного элемента, такого как: заездной карман, посадочная площадках, площадка отдыха и стоянка для транспортных средств, рекомендуется выбирать не менее трех квадратов площадью в 1 м2, удаленных друг от друга на расстоянии 2-10 м. Количество квадратов площадью в 1 м2, используемых для оценки толщины снега (рыхлого, талого или уплотненного) на протяжении одного километра таких элементов как: обочина, тротуар, пешеходная и велосипедная дорожка, рекомендуется принимать равным 3-5 квадратов. Толщина снега рассчитывается как среднее арифметическое значение, полученное по измеренным значениям.
Высоту, ширину снежных валов и длину разрывов между ними измеряют рулеткой по ГОСТ 7502, расстояние до них дорожным измерительным колесом (курвиметром).
7.2.3. Оценку продольной и поперечной ровности асфальтобетонного покрытия автомобильной дороги (участка дороги), эксплуатация которой (го) в зимний период предусматривается с наличием на покрытии УСП, рекомендуется осуществлять (как и для автомобильных дорог, эксплуатируемых в зимний период без УСП) при ежегодной периодической диагностике, выполняемой вне зимнего периода.
7.2.4. Результаты оценки продольной и поперечной ровности асфальтобетонного покрытия автомобильных дорог, полученные при ежегодной диагностике, подлежат учету с целью планирования мероприятий по улучшению эксплуатационного состояния асфальтобетонных покрытий, реализуемых при подготовке к зимнему периоду (в том числе и мероприятий по ограничению скорости движения, обусловленных несоответствием показателей ровности асфальтобетонного покрытия нормативным требованиям) как на дорогах, эксплуатируемых зимой без УСП, так и с УСП. Способы оценки продольной и поперечной ровности асфальтобетонных покрытий, рекомендуемые для использования при проведении ежегодной периодической диагностики, отражены в ОДН 218.0.006-2002 [6].
При планировании мероприятий по улучшению эксплуатационного состояния асфальтобетонных покрытий, реализуемых при подготовке к зимнему периоду (в том числе и мероприятий по ограничению скорости движения, обусловленных несоответствием показателей ровности асфальтобетонного покрытия нормативным требованиям) рекомендуется учитывать предельные значения показателей продольной ровности асфальтобетонных покрытий проезжей части, допустимые из условия обеспечения безопасности дорожного движения.
7.2.5. Показатели продольной и поперечной ровности асфальтобетонного покрытия проезжей части не рекомендуется включать в перечень показателей эксплуатационного состояния, учитываемых при оценке уровня содержания УСП и приемочном контроле качества работ (услуг) по содержанию автомобильных дорог, эксплуатируемых в зимний период под УСП.
7.2.6. К показателям, косвенно, характеризующим ровность поверхности УСП, подлежащим учету при оценке уровня содержания УСП и приемочном контроле качества работ (услуг) по содержанию УСП, рекомендуется относить:
- глубину колеи в УСП;
- предельные размеры выбоин (глубину, длину и ширину) в УСП;
- предельную площадь отдельных возвышений и углублений (неровностей) поперечного профиля поверхности УСП.
Предельные значения указанных эксплуатационных показателей при допустимом уровне содержания автомобильной дороги, эксплуатируемой в зимний период под УСП, представлены в Приложении А.
7.2.7. Глубину, длину и ширину выбоин на УСП рекомендуется измерять измерительными линейками по ГОСТ 427-75 и рулетками по ГОСТ 7502-98 с использованием рейки с клиновым промерником по ГОСТ 30412-96. За глубину выбоины на УСП принимают максимальное расстояние по вертикали от нижней грани рейки, уложенной на поверхности УСП над выбоиной, до его дна.
7.2.8. Площадь отдельной выбоины и отдельных возвышений поперечного профиля поверхности УСП рекомендуется определять по площади, описанного вокруг выбоины или возвышения прямоугольника со сторонами, измеренными параллельно и перпендикулярно оси дороги, с использованием измерительной линейки по ГОСТ 427, рулетки по ГОСТ 7502 и рейки по ГОСТ 30412 (с уровнем и клиновым промерником).
7.2.9. Глубину колеи на УСП рекомендуется измерять измерительной линейкой по ГОСТ 427 с использованием рейки по ГОСТ 30412. Измерение колеи производится по каждой полосе движения на характерном участке длиной не более 100 м, на протяжении которого (по визуальной оценке) параметры колеи примерно одинаковы. Измерение колеи в границах характерного участка рекомендуется осуществлять в 3-5 поперечных створах, расположенных на равном расстоянии друг от друга. Глубину колеи измеряют в наиболее глубоком месте каждого створа. За глубину колеи в результате измерений принимается максимальное расстояние по вертикали от нижней грани рейки, уложенной на колею перпендикулярно оси дороги, до ее дна. Глубину колеи рекомендуется определять, как среднее арифметическое значение, рассчитанное с учетом значений максимальной глубины колеи, оцениваемой в створах характерного участка. Количество характерных участков, назначаемых для оценки коли на УСП в границах километровой длины полосы движения, может устанавливаться при визуальном осмотре УСП, вскрывшего наличие участков с величиной колеи, превышающей допустимые значения, указанные в Приложении А.
7.2.10. Плотгность УСП не рекомендуется относить к показателям эксплуатационного состояния, подлежащим учету при оценке состояния УСП и качества работ (услуг) по содержанию автомобильных дорог с асфальтобетонным покрытием, эксплуатируемых под УСП.
Вместе с тем в рамках операционного контроля технологических процессов по формированию, уходу и ликвидации УСП, осуществляемого ответственным лицом, выполняющим данные работы (услуги), с целью оптимизации указанных процессов измерение плотности УСП может быть осуществлено с использованием плотномеров-снегомеров или стандартных металлических режущих колец, соответствующих ГОСТ 5180-84).
При отсутствии стандартного набора колец, соответствующих требованиям ГОСТ 5180-84, возможно использование металлического кольца произвольного диаметра, которое погружают в снег (лед), затем подсекают снизу лопатой, вынимают и взвешивают. Плотность (γ) принимают равной величине отношения веса вырезанного снега (Р) в граммах к занимаемому снегом внутреннему объему кольца (V) по формуле:

Плотность снежно-ледяных отложений может быть также определена по величине отношения объема воды (приведенного к ее весу, в граммах), образовавшейся после таяния пробы снега, к объему кольца (V) в см3.
7.2.11. Ширину снегоочистки дорожного покрытия под УСП рекомендуется измерять светодальномером с использованием отражателя или дорожным измерительным колесом (курвиметром).
7.2.12. Сцепные свойства поверхности УСП рекомендуется определять в соответствии с положениями, указанными в "Методических рекомендациях по контролю и повышению сцепных качеств дорожных покрытий в зимнее время", разработанных Московским Государственным автомобильно-дорожным институтом).
7.3. Рекомендации по оценке уровня зимнего содержания автомобильной дороги под УСП.
7.3.1. Уровень содержания дороги определяют при оценке качества работ (услуг) по содержанию автомобильной дороги с асфальтобетонным покрытием, эксплуатируемой в зимний период, как под УСП, так и без УСП.
Оценку уровня зимнего содержания автомобильной дороги (участка дороги), эксплуатируемой (го) под УСП, рекомендуется осуществлять с учетом степени соответствия фактических значений показателей эксплуатационного состояния проезжей части, обочин и элементов обустройства* значениям, приведенным в Приложении А и установленным из условия обеспечения допустимого уровня содержания, характеристика которого указана в таблице 1.
Допустимый уровень содержания автомобильной дороги (участка дороги) с асфальтобетонным покрытием, рекомендуемый при ее (его) эксплуатации с УСП, предопределен высокой вероятностью изменения эксплуатационного состояния УСП под воздействием метеорологических факторов и транспорта, обуславливающей необходимость ограничения допустимого уровня интенсивности и безопасной скорости движения, согласно положений п.5.3.4 и рекомендаций, указанных в п 8.
7.3.2. Оценку фактического уровня содержания автомобильной дороги под УСП, рекомендуется проводить, как правило, ежемесячно в соответствии с [5], учитывая требования к значениям показателей эксплуатационного состояния конструктивных элементов, устанавливаемые при допустимом уровне содержания, указанные в Приложении А.
Таблица 1 - Характеристики уровней содержания автомобильных дорог
Уровень содержания |
Характеристика уровня содержания |
Допустимый |
Содержание автомобильной дороги обеспечивает допустимый уровень безопасности движения. Допускается временное ограничение или прекращение движения автотранспортных средств на отдельных участках по условиям их содержания при неблагоприятных погодно-климатических условиях. Отсутствуют ДТП с сопутствующими неудовлетворительными дорожными условиями, зависящими от дефектов содержания автомобильных дорог. Допускается наличие не более 15% километров автомобильной дороги, на которых зафиксирован недопустимый уровень содержания |
Недопустимый |
Содержание автомобильной дороги не обеспечивает допустимый уровень безопасности движения. Зафиксированы ДТП с сопутствующими неудовлетворительными дорожными условиями, зависящими от дефектов содержания автомобильных дорог. Более 15% километров автомобильной дороги, на которых зафиксирован недопустимый уровень содержания |
7.3.3. Результаты оценки уровня содержания автомобильной дороги, эксплуатируемой под УСП, рекомендуется отражать в формах, установленных в [5], в том числе: промежуточной и итоговой ведомости оценки уровня содержания автомобильной дороги; Акте приемки работ с оценкой уровня содержания автомобильной дороги; Акте оценки уровня содержания автомобильной дороги.
8.1. С целью обеспечения безопасности дорожного движения, безопасности выполнения работ (оказания услуг), информирования участников дорожного движения на автомобильной дороге, эксплуатируемой под УСП, рекомендуется:
- устанавливать информационные щиты, отражающие начало и протяженность дороги (участка дороги), эксплуатируемой (го) при наличии УСП;
- устанавливать дорожные знаки на максимальной высоте (из разрешенных допусков по ГОСТ Р 52289-2004), с учетом положений п.5.3.4, п.5.4.3 и схемой организации дорожного движения на период эксплуатации дороги под УСП, согласованной и разрешенной к производству работ в соответствии с действующим законодательством;
- устанавливать указательные вехи.
- осуществлять выполнение работ (оказание услуг) по содержанию автомобильной дороги с УСП в соответствии со схемами обеспечения безопасности и ограждения мест производства дорожных работ, разработанными согласно [7].
8.2. Рекомендации по установке дорожных знаков на автомобильных дорогах (участках дорог), эксплуатируемых под УСП.
Применение технических средств организации движения следует осуществлять на основании проектов (схем) организации дорожного движения, разработанных в соответствии с правилами подготовки проектов и схем организации дорожного движения, утвержденными приказом Министерства транспорта Российской Федерации от 17 марта 2015 г. N 43.
При использовании в период эксплуатации дороги (участка дороги) под УСП схем организации дорожного движения, ориентированных на установку дополнительного комплекта дорожных знаков (3.24 "Ограничение максимальной скорости", 1.15 "Скользкая дорога" (совместно с 8.1.1 "зона действия"), 3.25 "Конец ограничения максимальной скорости"), по завершении периода эксплуатации дороги (участка дороги) под УСП необходимо демонтировать или зачехлить (плотной тканью, скрывающей маркировку знака) не актуальные для весенне-летне-осеннего периода дорожные знаки.
8.3. Рекомендации по установке указательных вех автомобильных дорогах (участках дорог), эксплуатируемых под УСП.
8.3.1 С целью обозначения границ (бровки) земляного полотна на автомобильной дороге (участке дороги), эксплуатируемом под УСП, рекомендуется устанавливать указательные вехи вдоль бровки земляного полотна : на прямых участках - через 100 м, на кривых в плане малого радиуса - через 30-35 м (в том числе на участках с барьерным ограждением), а также в начале и конце искусственных сооружений, у водопропускных труб и в местах, создающих препятствие в работе дорожной техники.
Указательные вехи рекомендуется устанавливать на откосах насыпей на расстоянии от бровки земляного полотна около 25 см.
Поврежденные (утраченные) вехи должны быть восстановлены, а по окончанию периода эксплуатации дороги под УСП должны быть убраны в сроки, указанные в проекте содержания, но не позднее 5 суток с момента обнаружения повреждения (утраты) вехи или после ликвидации УСП по окончанию периода эксплуатации дороги под УСП.
Указательные вехи рекомендуется изготавливать из пластиковых труб диаметром 3-3, 5 см или из дерева диаметром 2-2, 5 см. Рекомендуемая длина вехи должна составлять 2, 5 м (2 м высота над уровнем полотна и 0, 5 м для ее заделки в грунте или снегу). На верхней части указательной вехи общей длиной 100 см рекомендуется попеременно наклеивать светоотражающую пленку белого и красного цвета (рисунок 2) или окрашивать попеременно через 20 см черной и белой краской.
Рисунок 2 - Зимняя указательная веха (рекомендуемый вариант)
8.4. Рекомендации по обеспечению безопасности движения и ограждению мест производства дорожных работ на автомобильных дорогах под уплотненным снежным покровом.
8.4.1 При выполнении дорожных работ (оказании услуг) по содержанию автомобильной дороги с асфальтобетонным покрытием с уплотненным снежным покровом места производства работ (оказания услуг) рекомендуется ограждать в соответствии со схемами обеспечения безопасности движения и ограждения мест производства дорожных работ [7].
8.4.2 Утвержденная схема ограждения мест производства работ (оказания услуг) по содержанию автомобильной дороги, эксплуатируемой под УСП должны быть переданы организацией-исполнителем в подразделения Госавтоинспекции на региональном или районном уровне, осуществляющие федеральный государственный надзор в области безопасности дорожного движения на данном участке.
8.4.3 Перед началом выполнения работ (оказания услуг) по содержанию автомобильных дорог с уплотненным снежным покровом рабочие и машинисты дорожных машин должны быть ознакомлены со схемой организации движения и ограждения места производства работ, с порядком движения дорожных машин и транспортных средств в местах разворота, въездах и съездах, местах складирования материалов и хранения инвентаря.
Рабочие, выполняющие дорожные работы, должны быть обеспечены специальной одеждой (жилетами) ярко-оранжевого цвета (далее сигнальная одежда) и другими средствами индивидуальной защиты.
8.4.4. При неблагоприятных и опасных метеорологических явлениях дорожные работы (услуги) по содержанию УСП выполняют в соответствии с требованиями национальных стандартов, устанавливающих требования к охране труда и технике безопасности в зоне производства работ, и с учетом обеспечения безопасного и бесперебойного движения по автомобильной дороге.
Приложение А
к состоянию УСП в процессе эксплуатации*(1)
Эксплуатация автомобильных дорог (участков дорог) под УСП рекомендуется при интенсивности движения до 1500 физических единиц транспортных средств в сутки и уровне загрузки движением менее 0, 7.
На проезжей части мостовых сооружений УСП не допускается.
Эксплуатация автомобильной дороги под УСП в зимний период может быть, как в части дорог с эксплуатационным состоянием асфальтобетонного покрытия не требующего ограничения скорости движения, так и требующего ограничения скорости движения из условия обеспечения безопасности движения.
Предельные значения показателей продольной ровности асфальтобетонных покрытий проезжей части при допустимом уровне содержания устанавливаются в соответствии положениями п. 7.2.3 и п.7.2.4.
Поверхность уплотненного снежного покрова в процессе эксплуатации должна иметь обтекаемую форму, а предельные значения показателей эксплуатационного состояния (при допустимом уровне содержания УСП) должны соответствовать значениям, указанным в табл. А.1.
Поверхность уплотненного снежного покрова должна обеспечивать требуемые по условию безопасности движения сцепные свойства (шероховатость), обеспечиваемые путем профилирования (с использованием отвалов с сетчатыми, зубчатыми или шипованными ножами) и /или распределения фрикционных материалов, с учетом рекомендаций, представленных в Приложении Г.
На ездовом полотне мостовых сооружений, содержащихся под уплотненным снежных покровом, не должна образовываться ледяная корка.
Рекомендуемые допустимые значения показателей транспортно-эксплуатационного состояния автомобильных дорог под уплотненным снежным покровом представлены в таблице А.1.
Таблица А.1 - Предельные значения показателей эксплуатационного состояния УСП и сроки обеспечения их соответствия (в случаях превышения предельных значений) при допустимом уровне содержания*(2).
N п/п |
Наименование эксплуатационного показателя |
Предельные значения показателей |
Проезжая часть, обочины, переходно-скоростные полосы и заездные карманы | ||
1 |
Толщина УСП*(3), см, не более: при интенсивности движения 1500-1000 авт./сутки при интенсивности движения 1000-200 авт./сутки при интенсивности движения 200 и менее авт./сутки Срок устранения уплотненного снега на УСП, превысившего допустимую толщину (час, не более) на автомобильных дорогах, эксплуатируемых при интенсивности движения: - 1500-1000 авт./сутки - 1000-200 авт./сутки - 200 и менее авт./сутки |
6 8 10 6 8 12 |
2 |
Толщина рыхлого снега (см, не более) в период снегопада и до истечения срока снегоочистки при интенсивности движения: - 1500-1000 авт./сутки - 1000-200 авт./сутки - 200 и менее авт./сутки Срок снегоочистки от рыхлого снега после снегопада (час, не более) при интенсивности движения: - 1500-1000 авт./сутки - 1000-200 авт./сутки - 200 и менее авт./сутки |
4 6 8 6 8 12 |
3 |
Толщина талого снега (см, не более) при интенсивности движения: - 1500-1000 авт./сутки - 1000-200 авт./сутки - 200 и менее авт./сутки Срок снегоочистки от талого снега (час, не более) при интенсивности движения: - 1500-1000 авт./сутки - 1000-200 авт./сутки - 200 и менее авт./сутки |
2 4 5 6 8 12 |
4 |
Глубина колеи в УСП, см, не более Срок устранения, сут, не более |
3 2 |
5 |
Выбоины в УСП на площади 1000 м2, не более, м2 Предельные размеры выбоин в УСП, не более: длина - 15 см, ширина 60 см, глубина - 4 см Срок устранения, сут, не более |
50 2 |
6 |
Отдельные возвышения и углубления (неровности) поперечного профиля высотой/глубиной более 4 см и площадью, м2, не более Срок устранения, сут, не более |
0, 09 2 |
6 |
Наличие стекловидного льда*(4) Срок устранения (час, не более) при интенсивности движения: - 1500-1000 авт./сутки - 1000-200 авт./сутки - 200 и менее авт./сутки |
Не допускается 5 6 12 |
7 |
Застой воды на поверхности УСП Срок устранения (час, не более) при интенсивности движения: - 1500-1000 авт./сутки - 1000-200 авт./сутки - 200 и менее авт./сутки |
Не допускается 5 6 12 |
9 |
Высота снежного вала на обочинах дорог*(5), м, не более Срок устранения (сут, не более) при интенсивности движения: - 1500-1000 авт./сутки - 1000-200 авт./сутки: - 200 и менее авт./сутки |
1 3 4 5 |
Площадки отдыха и стоянки автомобилей | ||
1 |
Толщина УСП, см, не более: при интенсивности движения 1500-1000 авт./сутки при интенсивности движения 1000-200 авт./сутки при интенсивности движения 200 и менее авт./сутки Срок устранения уплотненного снега на УСП, превысившего допустимую толщину (час, не более) при интенсивности движения: - 1500-1000 авт./сутки - 1000-200 авт./сутки - 200 и менее авт./сутки |
6 8 10 8 10 14 |
2 |
Толщина рыхлого снега (см, не более) в период снегопада и до истечения срока снегоочистки при интенсивности движения: - 1500-1000 авт./сутки - 1000-200 авт./сутки - 200 и менее авт./сутки Срок снегоочистки от рыхлого снега после снегопада (час, не более) при интенсивности движения: - 1500-1000 авт./сутки - 1000-200 авт./сутки - 200 и менее авт./сутки |
6 8 8 7 9 13 |
3 |
Толщина талого снега (см, не более) при интенсивности движения: - 1500-1000 авт./сутки - 1000-200 авт./сутки - 200 и менее авт./сутки Срок снегоочистки от талого снега (час, не более) при интенсивности движения: - 1500-1000 авт./сутки - 1000-200 авт./сутки - 200 и менее авт./сутки |
2 4 5 7 9 13 |
4 |
Глубина колеи в УСП, см, не более Срок устранения, сут, не более |
3 3 |
5 |
Выбоины в УСП на площади 1000 м2, не более, м2 Предельные размеры выбоин в УСП, не более: длина - 15 см, ширина 60 см, глубина - 4 см Срок устранения, сут, не более |
50 2 |
6 |
Отдельные возвышения и углубления (неровности) поперечного профиля высотой/глубиной более 4 см и площадью, м2, не более Срок устранения, сут, не более |
0, 09 2 |
7 |
Наличие стекловидного льда Срок устранения (час, не более) при интенсивности движения: - 1500-1000 авт./сутки - 1000-200 авт./сутки - 200 и менее авт./сутки |
Не допускается 5 6 12 |
8 |
Застой воды на поверхности УСП Срок устранения (час, не более) при интенсивности движения: - 1500-1000 авт./сутки - 1000-200 авт./сутки - 200 и менее авт./сутки |
Не допускается 5 6 12 |
Посадочные площадки, тротуары (вне мостовых сооружений), пешеходные и велосипедные дорожки | ||
1 |
Толщина УСП, см, не более: Срок устранения уплотненного снега на УСП, превысившего допустимую толщину (сут, не более) |
10 2 |
2 |
Толщина рыхлого снега (см, не более) в период снегопада и до истечения срока снегоочистки Срок снегоочистки от рыхлого снега после снегопада (сут, не более) |
5 1 |
3 |
Толщина талого снега (см, не более) Срок снегоочистки от талого снега (сут, не более) |
4 1 |
4 |
Выбоины в УСП на площади 1000 м2, не более, м2 Предельные размеры выбоин в УСП, не более: длина - 15 см, ширина 60 см, глубина - 4 см Срок устранения, сут, не более |
50 4 |
6 |
Отдельные возвышения и углубления (неровности) поперечного профиля высотой/глубиной более 4 см и площадью, м2, не более Срок устранения, сут, не более |
0, 09 4 |
7 |
Наличие стекловидного льда Срок устранения (час, не более) при интенсивности движения пешеходов (велосипедистов) чел/час: - более 250 - 100-250 - менее 100 |
Не допускается 12 18 24 |
8 |
Застой воды на поверхности УСП Срок устранения (час, не более) при интенсивности движения пешеходов (велосипедистов) чел/час: - более 250 - 100-250 - менее 100 |
Не допускается 12 18 24 |
Тротуары и служебные проходы мостовых сооружений | ||
1 |
Толщина УСП, см, не более: Срок устранения уплотненного снега на УСП, превысившего допустимую толщину (сут, не более) |
3 1 |
2 |
Толщина рыхлого (талого) снега (см, не более) в период снегопада и до истечения срока снегоочистки Срок снегоочистки от рыхлого снега после снегопада (сут, не более) |
5 1 |
7 |
Наличие стекловидного льда*(4) Срок устранения (час, не более) при интенсивности движения пешеходов (велосипедистов) чел/час: - более 250 - 100-250 - менее 100 |
Не допускается 12 18 24 |
_____________________________
Примечания к табл. А.1:
*(1) - требования Приложения А к УСП и указанные в таблице А.1 номенклатура и предельные значения эксплуатационных показателей при допустимом уровне содержания УСП могут быть изменены в случае принятия новых нормативных документов, определяющих иную номенклатуру и предельные значения показателей эксплуатационного состоянию УСП при допустимом уровне содержания дороги.
*(2) - указанные в таблице данные по интенсивности движения приведены для основного хода автомобильной дороги.
*(3) - на стадии формирования и эксплуатации УСП, имеющего в границах полос движения и обочин максимальную толщину до 3 см, в колеях, образующихся в УСП по полосам движения, его толщина может достигать значения равного нулю. На прямолинейных участках автомобильных дорог, эксплуатируемых под УСП, допускается полный износ снежного наката по оси проезжей части до одной 1/3 части ширины, при условии обеспечения безопасности движения. В этом случае слой УСП можно считать сформированным частично и удовлетворяющим допустимому уровню содержания покрытия с УСП (при условии обеспечения безопасной скорости движения, предусмотренной в зимний период согласно схеме организации движения).
*(4) - минимально допустимые значения показателя сцепных свойств на поверхности УСП в границах проезжей части дороги, косвенно оцениваемых по показателю коэффициента сцепления, должны составлять не менее 0, 2, кроме участков подъема и спусков крутизной более 40 промилле и кривых в плане малых радиусов менее 600 м, где его значение должно быть не менее 0, 28. Указанные значения коэффициентов сцепления могут быть изменены в случае принятия новых нормативных документов.
*(5) - формирование снежных валов не допускается:
- перед железнодорожным переездом в зоне треугольника видимости вне обочины;
- перед пересечениями в одном уровне, железнодорожными переездами, пешеходными переходами и остановочными пунктами маршрутных транспортных средств на обочинах согласно таблице А.2 - высотой более 0, 5 м;
- на участках дорог с ограждениями или повышенным бортовым камнем;
- на тротуарах с их перекрытием более чем на 30% ширины до момента очистки от снега.
Таблица А.2 - Требования к размещению снежных валов
Элемент дороги |
Расстояние до элемента дороги, м, менее |
Железнодорожный переезд |
250 |
Пересечение в одном уровне |
150 |
Остановочный пункт маршрутных транспортных средств |
20 |
Пешеходный переход |
15 |