РБ 152-18 РУКОВОДСТВО ПО БЕЗОПАСНОСТИ ПРИ ИСПОЛЬЗОВАНИИ АТОМНОЙ ЭНЕРГИИ "КОММЕНТАРИИ К ФЕДЕРАЛЬНЫМ НОРМАМ И ПРАВИЛАМ "ОБЩИЕ ПОЛОЖЕНИЯ ОБЕСПЕЧЕНИЯ БЕЗОПАСНОСТИ АТОМНЫХ СТАНЦИЙ" (НП-001-15)"
ФЕДЕРАЛЬНАЯ СЛУЖБА ПО ЭКОЛОГИЧЕСКОМУ, ТЕХНОЛОГИЧЕСКОМУ
И АТОМНОМУ НАДЗОРУ
ПРИКАЗ
от 3 октября 2018 г. N 486
ОБ УТВЕРЖДЕНИИ РУКОВОДСТВА ПО БЕЗОПАСНОСТИ ПРИ ИСПОЛЬЗОВАНИИ АТОМНОЙ ЭНЕРГИИ "КОММЕНТАРИИ К ФЕДЕРАЛЬНЫМ НОРМАМ И ПРАВИЛАМ "ОБЩИЕ ПОЛОЖЕНИЯ ОБЕСПЕЧЕНИЯ БЕЗОПАСНОСТИ АТОМНЫХ СТАНЦИЙ" (НП-001-15)"
В целях реализации полномочий, установленных подпунктом 5.3.18 пункта 5 Положения о Федеральной службе по экологическому, технологическому и атомному надзору, утвержденного постановлением Правительства Российской Федерации от 30 июля 2004 г. N 401, приказываю:
Утвердить прилагаемое к настоящему приказу руководство по безопасности при использовании атомной энергии "Комментарии к федеральным нормам и правилам "Общие положения обеспечения безопасности атомных станций" (НП-001-15)".
Врио руководителя
А.Л.РЫБАС
Утверждено
приказом Федеральной службы
по экологическому, технологическому
и атомному надзору
от 3 октября 2018 г. N 486
РУКОВОДСТВО ПО БЕЗОПАСНОСТИ ПРИ ИСПОЛЬЗОВАНИИ АТОМНОЙ ЭНЕРГИИ "КОММЕНТАРИИ К ФЕДЕРАЛЬНЫМ НОРМАМ И ПРАВИЛАМ "ОБЩИЕ ПОЛОЖЕНИЯ ОБЕСПЕЧЕНИЯ БЕЗОПАСНОСТИ АТОМНЫХ СТАНЦИЙ" (НП-001-15)"
(РБ-152-18)
I. Общие положения
1. Настоящее руководство по безопасности при использовании атомной энергии "Комментарии к федеральным нормам и правилам "Общие положения обеспечения безопасности атомных станций" (НП-001-15)" (РБ-152-18) (далее - Руководство по безопасности) разработано в соответствии со статьей 6 Федерального закона от 21 ноября 1995 г. N 170-ФЗ "Об использовании атомной энергии" (далее - Федеральный закон "Об использовании атомной энергии") в целях содействия соблюдению требований федеральных норм и правил в области использования атомной энергии "Общие положения обеспечения безопасности атомных станций" (НП-001-15), утвержденных приказом Федеральной службы по экологическому, технологическому и атомному надзору от 17 декабря 2015 г. N 522 (приказ зарегистрирован Минюстом России 2 февраля 2016 г., N 40939) (далее - Общие положения обеспечения безопасности атомных станций).
2. Настоящее Руководство по безопасности содержит разъяснения Федеральной службы по экологическому, технологическому и атомному надзору по содержанию требований Общих положений обеспечения безопасности атомных станций.
3. Настоящее Руководство по безопасности предназначено для работников атомных станций, эксплуатирующих организаций, работников иных организаций, осуществляющих деятельность в области использования атомной энергии, а также для должностных лиц органов государственного регулирования безопасности при использовании атомной энергии.
II. Структура комментариев
4. Перечень сокращений приведен в приложении N 1 к настоящему Руководству по безопасности.
5. Комментарии к конкретным пунктам Общих положений обеспечения безопасности атомных станций представлены в приложении N 2 к настоящему Руководству по безопасности. Для удобства чтения комментируемый текст выделен полужирным шрифтом. Комментарии приводятся к каждому из пунктов Общих положений обеспечения безопасности атомных станций. При этом сначала даются комментарии к терминам и определениям, так как правильное восприятие принятой терминологии является необходимым условием адекватного понимания требований Общих положений обеспечения безопасности атомных станций.
6. Ссылки на пункты Общих положений обеспечения безопасности атомных станций даются в тексте приложения N 2 настоящего Руководства по безопасности посредством указания номера соответствующего пункта без упоминания его названия.
Приложение N 1
к руководству по безопасности
при использовании атомной энергии
"Комментарии к федеральным нормам
и правилам "Общие положения обеспечения
безопасности атомных станций"
(НП-001-15)", утвержденному приказом
Федеральной службы по экологическому,
технологическому и атомному надзору
от "__" _______ 20__ г. N ___
ПЕРЕЧЕНЬ СОКРАЩЕНИЙ
|
АЗ |
- |
аварийная защита |
|
АС |
- |
атомная станция |
|
АЭС |
- |
атомная электростанция |
|
БВ |
- |
бассейн выдержки |
|
БН |
- |
реактор на быстрых нейтронах с натриевым теплоносителем |
|
БПУ |
- |
блочный пункт управления |
|
ВАБ |
- |
вероятностный анализ безопасности |
|
ВВЭР |
- |
водо-водяной энергетический реактор |
|
ГО |
- |
герметичное ограждение |
|
ГЦН |
- |
главный циркуляционный насос |
|
ГЭЗ |
- |
глубокоэшелонированная защита |
|
ДГ |
- |
дизель-генератор |
|
ДС |
- |
допустимый сброс |
|
ЗПА |
- |
запроектная авария |
|
ЗПУПД |
- |
защищенный пункт управления противоаварийными действиями |
|
ЗПУПД АС |
- |
защищенный пункт управления противоаварийными действиями на атомной станции |
|
ЗПУПД Г |
- |
защищенный пункт управления противоаварийными действиями в городе |
|
ЗПУПД РЭ |
- |
защищенный пункт управления противоаварийными действиями в районе эвакуации атомной станции |
|
ИИ |
- |
ионизирующее излучение |
|
ИПУ |
- |
импульсное предохранительное устройство |
|
ИС |
- |
исходное событие |
|
КИРО |
- |
комплексное инженерно-радиационное обследование |
|
КЧСПБО |
- |
комиссия по чрезвычайным ситуациям и пожарной безопасности объекта |
|
ЛСБ |
- |
локализующие системы безопасности |
|
МАГАТЭ |
- |
международное агентство по атомной энергии |
|
МРЗ |
- |
максимальное расчетное землетрясение |
|
ОИАЭ |
- |
объект использования атомной энергии |
|
ООБ АС |
- |
отчет по обоснованию безопасности блока АС |
|
ОУОБ |
- |
отчет по углубленной оценке безопасности |
|
ОПБ |
- |
общие положения обеспечения безопасности |
|
ОР |
- |
орган регулирования |
|
ОЯТ |
- |
отработавшее ядерное топливо |
|
ПГ |
- |
парогенератор |
|
ПДВ |
- |
предельно допустимый выброс |
|
ПЗ |
- |
проектное землетрясение |
|
ПО |
- |
программное обеспечение |
|
ПС |
- |
программное средство |
|
РАО |
- |
радиоактивные отходы |
|
РБМК |
- |
реактор большой мощности канальный |
|
РВ |
- |
радиоактивные вещества |
|
РПУ |
- |
резервный пункт управления |
|
РУ |
- |
реакторная установка |
|
РСЧС |
- |
единая государственная система предупреждения и ликвидации чрезвычайных ситуаций |
|
САОЗ |
- |
система аварийного охлаждения зоны |
|
САЭ |
- |
система аварийного электроснабжения |
|
СБ |
- |
система безопасности |
|
СПОТ |
- |
система пассивного отвода тепла |
|
СУЗ |
- |
система управления и защиты |
|
СЦР |
- |
самопроизвольная цепная реакция деления |
|
ТВС |
- |
тепловыделяющая сборка |
|
твэл |
- |
тепловыделяющий элемент |
|
ТОиР |
- |
техническое обслуживание и ремонт |
|
УСБ |
- |
управляющая система безопасности |
|
УСВБ |
- |
управляющая система, важная для безопасности |
|
УСНЭ |
- |
управляющая система нормальной эксплуатации |
|
ФБ |
- |
функция безопасности |
|
ФНП |
- |
федеральные нормы и правила в области использования атомной энергии |
|
ХОЯТ |
- |
хранилище отработавшего ядерного топлива |
|
ЭГП |
- |
энергетический гетерогенный петлевой реактор |
|
ЯМ |
- |
ядерные материалы |
|
ЯТ |
- |
ядерное топливо |
Приложение N 2
к руководству по безопасности
при использовании атомной энергии
"Комментарии к федеральным нормам
и правилам "Общие положения обеспечения
безопасности атомных станций"
(НП-001-15)", утвержденному приказом
Федеральной службы по экологическому,
технологическому и атомному надзору
от "__" _______ 20__ г. N ___
КОММЕНТАРИИ К КОНКРЕТНЫМ ПУНКТАМ ОБЩИХ ПОЛОЖЕНИЙ ОБЕСПЕЧЕНИЯ БЕЗОПАСНОСТИ АТОМНЫХ СТАНЦИЙ
ОСНОВНЫЕ ТЕРМИНЫ И ОПРЕДЕЛЕНИЯ
1. АВАРИЯ НА АС (АВАРИЯ) - нарушение нормальной эксплуатации АС, при котором произошел выход радиоактивных веществ и (или) ионизирующего излучения за границы, предусмотренные проектной документацией АС для нормальной эксплуатации в количествах, превышающих установленные пределы безопасной эксплуатации; авария характеризуется исходным событием, путями протекания и последствиями.
Комментарий
Такое определение аварии для АС принято вследствие того, что РВ и ИИ, образующиеся в процессе работы АС, являются специфической особенностью АС, представляют собой основной вид опасности для персонала, населения и окружающей среды и требуют специальных мер защиты в силу характера распространения и возможных масштабов этой опасности. Другие виды опасности, обычные для большинства промышленных предприятий, например, возможность разрывов сосудов, работающих под давлением, трубопроводов пара и горячей воды, пожаров тоже существуют на АС. Однако они рассматриваются не как самостоятельная опасность, а лишь в качестве событий, способных потенциально привести к радиационной аварии при разработке мер по защите от основного вида опасности.
Аварией является нарушение не любого предела безопасной эксплуатации, а предела безопасной эксплуатации по параметру, связанному с выходом РВ (ИИ) за установленные проектом АС границы (например, выход РВ из-под оболочки твэла в теплоноситель, выход РВ в помещения АС, радиоактивные выбросы в атмосферу, сбросы в водные объекты) - см. также комментарий к определению термина 55.
Примерами аварий являются:
течь трубопровода первого контура, которая привела к разгерметизации оболочки твэлов сверх предела безопасной эксплуатации, либо к выходу РВ в помещения АС (или в окружающую среду) сверх установленных пределов безопасной эксплуатации;
падение ТВС при перегрузке, повлекшее повреждение твэлов сверх установленного в проекте АС предела безопасной эксплуатации;
нарушение целостности оболочек твэлов, повлекшее за собой увеличение концентрации в теплоносителе РВ сверх установленного предела безопасной эксплуатации;
технологические нарушения в системах очистки радиоактивных сред, вызывающие увеличение выброса РВ в окружающую среду сверх установленных пределов безопасной эксплуатации;
выход нейтронного ИИ вследствие возникновения самопроизвольной цепной реакции деления за установленные границы, если при этом характеристики указанного излучения превышают установленные пределы безопасной эксплуатации.
Термин "авария", имевшийся в ранее действовавших ФНП "Общие положения обеспечения безопасности атомных станций" (ОПБ-88/97), заменен в настоящих Общих положений обеспечения безопасности атомных станций на термин "авария на АС" (как синоним термина "авария на АС" в тексте комментируемого документа используется также термин "авария"), сделано это для того, чтобы отличать данный термин от термина "авария", используемого в других нормативных правовых актах, в частности, в Федеральном законе "О промышленной безопасности опасных производственных объектов".
В соответствии с комментируемым определением авария характеризуется тремя обязательными составляющими - ИС, путями протекания и последствиями (содержание этих понятий пояснено в комментариях к терминам 27, 52 и 57, а также в комментарии к термину 30).
2. АДМИНИСТРАЦИЯ АС (АДМИНИСТРАТИВНОЕ РУКОВОДСТВО АС) - руководители и другие работники АС, которые наделены эксплуатирующей организацией правами, обязанностями и ответственностью за безопасность АС на этапах сооружения, эксплуатации и вывода из эксплуатации АС.
Комментарий
Для непосредственной реализации производственных задач соответствующих этапов жизненного цикла АС и обеспечения ее безопасности эксплуатирующая организация АС (см. комментарий к определению термина 96) создает на площадке АС необходимые структурные подразделения, возглавляемые административным руководством АС.
На практике объем прав и обязанностей администрации АС может устанавливаться в должностных инструкциях руководителей АС, в положениях об АС (филиалах), принимаемых эксплуатирующей организацией, и других документах.
По сравнению с ранее действовавшими Общими положениями обеспечения безопасности атомных станций (ОПБ-88/97), в текст определения внесены незначительные, в основном редакционные, корректировки.
3. АКТИВНАЯ СИСТЕМА (ЭЛЕМЕНТ) - система (элемент), функционирование которой зависит от нормальной работы другой системы (элемента), например, управляющей системы, системы электроснабжения или другой системы.
Комментарий
В отличие от пассивных систем и элементов (см. комментарий к определению термина 49), активные системы и элементы для выполнения своих предусмотренных проектом АС функций нуждаются в получении от другой системы или элемента энергии (электрической или иной), либо управляющего воздействия. Примерами активных систем (элементов) являются системы электроснабжения, ДГ, насосы, электроприводная арматура, пневмоприводная арматура.
4. АТОМНАЯ СТАНЦИЯ - сооружения и комплексы с ядерными реакторами, необходимыми системами, устройствами и оборудованием для производства энергии в заданных режимах и условиях применения, располагающиеся в пределах определенной проектом АС территории с необходимыми работниками (персоналом) и документацией; в состав АС могут также входить хранилища ядерного топлива и РАО.
Комментарий
Режимы и условия применения АС задаются в проекте АС и отражаются в соответствии с проектом в эксплуатационной документации.
Необходимый для эксплуатации АС персонал, его задачи и функции также устанавливаются проектом АС. Персонал является важнейшей составной частью АС, без которого она не может быть использована по назначению и для нее не могут быть обеспечены и постоянно поддерживаться в течение всего срока эксплуатации заданные проектом свойства и характеристики.
По сравнению с определением рассматриваемого термина, имевшегося в ранее действующих Общих положениях обеспечения безопасности атомных станций (ОПБ-88/97), текст определения в комментируемых Общих положениях обеспечения безопасности атомных станций приближен к тому, как определяется ЯУ в Федеральном законе "Об использовании атомной энергии". Внесено уточнение, что в состав АС входит документация. Также уточнено, что в состав АС могут входить хранилища ЯТ и РАО.
5. АТОМНАЯ СТАНЦИЯ ТЕПЛОСНАБЖЕНИЯ - АС, предназначенная для производства тепловой энергии для целей отопления и горячего водоснабжения.
Комментарий
Атомная станция теплоснабжения - один из видов АС (см. комментарий к определению термина 4).
Если кроме производства тепловой энергии АС предназначена также и для выработки электрической энергии, то такая АС называется атомной теплоэлектроцентралью.
6. АТОМНАЯ ЭЛЕКТРИЧЕСКАЯ СТАНЦИЯ - АС, предназначенная для производства электрической энергии.
Комментарий
АЭС - самый распространенный вид АС (см. комментарий к определению термина 4).
Если на АЭС кроме электроэнергии производится некоторое количество тепловой энергии для целей теплофикации, то несмотря на это ее не относят к атомным теплоэлектроцентралям, поскольку основным предназначением такой АС, то есть целью создания, является производство электрической энергии.
7. АТОМНАЯ ЭНЕРГОТЕХНОЛОГИЧЕСКАЯ СТАНЦИЯ - АС, предназначенная для производства электроэнергии и энергии для технологических целей.
Комментарий
Атомная энерготехнологическая станция - один из видов АС (см. комментарий к определению термина 4).
Вместе с производственным предприятием, на котором расположена такая АС, они образуют энерготехнологический комплекс, на котором АС обеспечивает производственный процесс предприятия необходимым теплом и электроэнергией.
8. АТТЕСТАЦИЯ ПРОГРАММНОГО СРЕДСТВА - регламентированная процедура, состоящая в признании возможности использования ПС в заявленной области применения, а также получения с использованием ПС значений расчетных параметров с определенной погрешностью.
Комментарий
Требование к аттестации ПС, применяемых для обоснования безопасности и используемых в системах, важных для безопасности, имелось и ранее в ФНП "Правила ядерной безопасности реакторных установок атомных станций". Теперь в Общие положения обеспечения безопасности атомных станций внесено определение данного термина, отсутствовавшее ранее в ФНП.
В статью 26 Федерального закона "Об использовании атомной энергии" внесены изменения, из которых следует, что с целью построения расчетных моделей процессов, влияющих на безопасность ОИАЭ, должны использоваться ПС для электронно-вычислительных машин, прошедшие экспертизу в организации научно-технической поддержки уполномоченного органа государственного регулирования безопасности. Порядок проведения экспертизы ПС для электронно-вычислительных машин устанавливается уполномоченным органом государственного регулирования безопасности.
9. БЕЗОПАСНОСТЬ АС (ЯДЕРНАЯ И РАДИАЦИОННАЯ БЕЗОПАСНОСТЬ АС) - свойство АС обеспечивать надежную защиту персонала, населения и окружающей среды от недопустимого в соответствии с федеральными нормами и правилами в области использования атомной энергии радиационного воздействия.
Комментарий
Проблема обеспечения безопасности всегда связана с наличием некоторой угрозы или опасности. Для АС - это угроза радиационного воздействия на персонал, население и окружающую среду. В Общих положениях обеспечения безопасности атомных станций под безопасностью АС понимается ее ядерная и радиационная безопасность.
Основным технологическим процессом на АС является получение тепла за счет деления ЯТ, и основной специфической опасностью АС является ИИ, возникающее в процессе деления и в последующих ядерных процессах. Основным источником ИИ всех видов (альфа-, бета-, гамма-излучение, нейтронное) является ЯТ и радиоактивные продукты его деления. Сопутствующим источником радиационной опасности на АС являются различные виды излучения и РВ, образующиеся в результате облучения технологических сред и материалов нейтронным потоком реактора. Содержанием понятия "безопасность АС" является надежная защита от радиационного воздействия, связанного со всеми указанными явлениями.
Специфической особенностью процесса деления ядер в реакторе является также потенциальная возможность большого выделения энергии в случае возникновения неконтролируемой цепной реакции деления.
В документах МАГАТЭ все перечисленное охватывает термин "ядерная безопасность" (его определение приводится, в частности, в глоссарии МАГАТЭ по вопросам безопасности <1>, такое же понимание этого термина используется и в Конвенции о ядерной безопасности), исходя из того, что источником всех специфических опасностей ЯУ являются ядерные процессы <2>.
--------------------------------
<1> IAEA Safety Glossary. Terminology used in Nuclear Safety and Radiation Protection. 2016 Revision. IAEA, 2016.
<2> Вместе с тем, когда речь идет не о свойствах ядерной установки, а о защите людей от облучения в результате воздействия ИИ, в документах МАГАТЭ используется термин "радиационная защита".
В российской терминологии, связанной с ядерной технологией, сформировавшейся самостоятельно, исторически под термином "ядерная безопасность" понималось предотвращение самопроизвольной неконтролируемой цепной реакции деления. Это было закреплено также в названиях ведомственных и государственных контролирующих и надзорных органов, названных органами по ядерной безопасности.
Вопросами контроля излучения и защиты человека от радиации занимались другие структуры - санитарные органы системы здравоохранения, формировавшие целенаправленную систему норм и правил защиты от радиации, а также санитарные правила - правила радиационной безопасности.
При формировании в стране единой системы норм и правил в гражданской ядерной энергетике не сочли возможным разрушить сложившийся набор понятий, и для характеристик безопасности ЯУ стало использоваться сочетание двух терминов "ядерная и радиационная безопасность".
Безопасность является свойством, когда речь идет об объекте, создающем угрозу, и состоянием защищенности, когда речь идет об объектах (субъектах), на которые угроза направлена.
Пределы, которыми должно ограничиваться радиационное воздействие АС на персонал, население и окружающую среду, установлены в Федеральном законе "О радиационной безопасности населения" и в нормативных правовых актах соответствующих органов государственного регулирования безопасности, например, Роспотребнадзора.
Пути достижения безопасности АС определены в пункте 1.2.2, три условия, которые должны выполняться для того, чтобы АС удовлетворяла требованиям безопасности, указаны в пункте 1.2.1.
Определение термина "безопасность АС" изменено по сравнению с ранее действовавшими Общими положениями обеспечения безопасности атомных станций (ОПБ-88/97) вследствие того, что в соответствии с международным консенсусом относительно содержания данного понятия, отраженного в частности, в нормах безопасности МАГАТЭ, оно не сводится к непревышению допустимых уровней радиационного воздействия при нормальной эксплуатации и нарушениях, вплоть до проектных аварий, а также к ограничению радиационного воздействия при ЗПА (см. комментарий к пункту 1.2.1).
10. БИОЛОГИЧЕСКАЯ ЗАЩИТА - барьеры, в том числе строительные конструкции, предназначенные для защиты от ионизирующего излучения.
Комментарий
Комплекс конструкций, образующих экраны из защитных материалов, поглощающих нейтронное и гамма-излучения, которые устанавливаются между зоной, где находятся (или могут находиться) люди, и источниками ИИ с целью снижения интенсивности излучения до биологически допустимого уровня. Для ослабления нейтронного излучения применяют воду, бетон, графит и другие материалы, содержащие легкие атомы. Для ослабления гамма-излучения применяют сталь, свинец и другие материалы. Поскольку при поглощении нейтронов возникает вторичное (захватное) гамма-излучение, материалы биологической защиты располагают в определенном порядке - первыми от источника излучения располагают материалы с легкими атомами, далее - с более тяжелыми.
11. БЛОК АС - часть АС с РУ, выполняющая функцию АС в определенном проектом АС объеме.
Комментарий
Блоком АС называют часть АС, включающую РУ, которая может выполнить в определенном проектом АС объеме ту функцию, для выполнения которой сооружена АС (например, блок АС способен выполнить функцию по выработке электроэнергии). Существенным признаком блока АС является наличие в его составе РУ (а следовательно, ядерного реактора).
Все сооружения, системы и элементы АС могут быть разделены на блочные (относящиеся к определенному блоку АС) и общестанционные (то есть не входящие в состав блоков АС - это может быть как тепломеханическое, электротехническое, так и другое оборудование, здания и сооружения). Разделение на блочные и общестанционные сооружения, системы и элементы устанавливается в проекте АС.
12. БЛОЧНЫЙ ПУНКТ УПРАВЛЕНИЯ - часть блока АС, размещаемая в специально предусмотренных проектом АС помещениях и предназначенная для централизованного автоматизированного управления технологическими процессами, реализуемого оперативным персоналом и средствами автоматизации.
Комментарий
БПУ включает специально оборудованные помещения и установленные в них средства автоматизации. На нем постоянно работает смена оперативного персонала АС, осуществляющая управление технологическим процессом на блоке АС.
С БПУ осуществляется управление системами и элементами блока АС. Также с БПУ может осуществляться управление отдельными общестанционными системами и элементами. Каждый блок АС имеет, как правило, свой БПУ, хотя в ранних проектах АС иногда предусматривалось управление несколькими блоками АС из общего помещения пункта управления (такие АС эксплуатируются и сегодня в ряде стран, например, в США). Ранее вместо термина "блочный пункт управления" использовался термин "блочный щит управления", оба термина являются эквивалентными, но первый выражает понятие более корректно.
13. БОЛЬШОЙ АВАРИЙНЫЙ ВЫБРОС - выброс радиоактивных веществ в окружающую среду при аварии на АС, при котором необходимо выполнение мер защиты населения на границе зоны планирования защитных мероприятий на начальном периоде аварии, установленной в соответствии с требованиями норм и правил по размещению АС, и за ее пределами.
Комментарий
Цель введения данного термина - сблизить терминологию, используемую в Общих положениях обеспечения безопасности атомных станций, с международной практикой (в частности, с нормами безопасности МАГАТЭ), широко использующей термин "большой аварийный выброс", либо "большой ранний аварийный выброс". В тексте ранее действовавших Общих положений обеспечения безопасности атомных станций (ОПБ-88/97) с той же целью использовался термин "предельный аварийный выброс" (такой термин являлся не вполне удачным, поскольку мог быть неправильно воспринят как свидетельствующий о достижении какого-то предела).
Величина большого аварийного выброса определяется на основании критериев для принятия неотложных решений в начальном периоде радиационной аварии о мерах защиты населения в случае крупной радиационной аварии с радиоактивным загрязнением территории, установленных в нормах по радиационной безопасности <3>.
--------------------------------
<3> Используются установленные в Нормах радиационной безопасности критерии, относящиеся к уровню "Б", при достижении (при превышении) которых выполнение мер защиты необходимо, даже если эти меры связаны с нарушением нормальной жизнедеятельности населения, хозяйственного и социального функционирования территории.
14. ВВОД В ЭКСПЛУАТАЦИЮ БЛОКА АС - процесс, во время которого системы и оборудование АС (блока АС) начинают функционировать, а также проверяется их соответствие проекту АС и готовность к эксплуатации, завершающийся получением в установленном градостроительным законодательством порядке разрешения на ввод объекта в эксплуатацию. Ввод в эксплуатацию блока АС разделяется на этапы: предпусковые наладочные работы, физический пуск, энергетический пуск, опытно-промышленная эксплуатация.
Комментарий
После завершения монтажа систем и оборудования АС на блоке АС начинаются предпусковые наладочные работы, что является первым этапом ввода блока АС в эксплуатацию. Последним этапом ввода блока АС в эксплуатацию является его опытно-промышленная эксплуатация, завершающаяся получением в установленном порядке разрешения эксплуатировать блок АС.
В соответствии с Федеральным законом "Об использовании атомной энергии" приемка к эксплуатации ЯУ, радиационных источников и пунктов хранения должна осуществляться в комплексе со всеми предусмотренными в проекте указанных ОИАЭ объектами производственного и бытового назначения.
Данный термин - новый и введен в Общие положения обеспечения безопасности атомных станций для устранения противоречия с градостроительным законодательством. В ранее действовавших Общих положениях обеспечения безопасности атомных станций (ОПБ-88/97) применялся термин "ввод в эксплуатацию", который означал то же самое, что и рассматриваемый термин. Однако при этом возникало противоречие с градостроительным законодательством, заключавшееся в том, что в градостроительном законодательстве "ввод объекта в эксплуатацию" означает всего лишь завершающую процедуру, когда после всех предшествующих этапов выдается официальное разрешение на постоянную эксплуатацию объекта строительства.
15. ВЕРОЯТНОСТНЫЙ АНАЛИЗ БЕЗОПАСНОСТИ - качественный и количественный анализ безопасности АС, выполняемый для определения вероятностей реализации путей протекания и конечных состояний аварий, в том числе вероятностей тяжелых аварий и большого аварийного выброса.
Комментарий
Требования о выполнении ВАБ были включены в ранее действовавшие "Общие положения обеспечения безопасности АС" (ОПБ-88) после чернобыльской аварии. Сейчас этот важный метод анализа укрепился и получил существенное развитие во всех сферах деятельности, начиная от проектирования до эксплуатации, регулирования и надзора. Качественный анализ безопасности позволяет обоснованно выбрать важные последовательности аварийных событий, а количественный анализ позволяет определить их характеристики в показателях вероятности.
ВАБ является важным дополнением к детерминистическому анализу безопасности, позволяя оценить общий уровень безопасности АС в терминах вероятности наступления нежелательных событий (таких, например, как вероятность тяжелой аварии и вероятность большого аварийного выброса) и выявить "узкие места" в безопасности (ИС, системы, элементы, действия персонала, индивидуально или в комбинации вносящие значимый вклад в вероятность тяжелой аварии или большого аварийного выброса), не ограничивая анализ допущениями (такими, как "в системах безопасности рассматривается только один отказ одновременно"), принимаемыми, например, при детерминистическом анализе безопасности проектных аварий.
Одной из задач ВАБ является оценка соответствия АС установленным в пункте 1.2.17 целевым ориентирам, для чего требуется определить вероятность возникновения тяжелых аварий, а также вероятность большого аварийного выброса. В настоящее время помимо требований Общих положений обеспечения безопасности атомных станций (см. комментарий к пункту 1.2.9) требования к ВАБ изложены также в ФНП "Основные требования к вероятностному анализу безопасности блока атомной станции", где они детализируются.
16. ВНЕШНИЕ ВОЗДЕЙСТВИЯ (СОБЫТИЯ) - воздействия характерных для площадки АС природных явлений и деятельности человека, например, землетрясения, высокий и низкий уровень наземных и подземных вод, ураганы, аварии на воздушном, водном и наземном транспорте, пожары, взрывы на прилегающих к АС объектах и другие.
Комментарий
К внешним событиям (воздействиям) относят воздействия природного происхождения, а также техногенного происхождения, для которых источник воздействия находится вне АС. Кроме того, к внешним воздействиям относят воздействия, вызванные источниками, хотя и находящимися в пределах площадки АС, но являющимися внешними по отношению к анализируемому блоку АС (например, взрывы сосудов под давлением, находящихся на соседнем блоке АС или относящихся к общестанционному оборудованию, пожары на площадке АС вне блока АС, радиационные аварии на соседних блоках АС, выбросы токсичных веществ из стационарных резервуаров, находящихся на площадке АС, или при их перевозке в пределах площадки АС и другие).
Номенклатура процессов, явлений и факторов природного и техногенного происхождения, способных оказать внешнее воздействие на АС, установлена в ФНП "Учет внешних воздействий природного и техногенного происхождения на объекты использования атомной энергии".
17. ВНУТРЕННИЕ ВОЗДЕЙСТВИЯ (СОБЫТИЯ) - воздействия, возникающие при нарушениях нормальной эксплуатации, вызванных отказами элементов АС, либо ошибками персонала, включая ударные волны, струи, летящие предметы, изменение параметров среды (например, давления, температуры, химической активности), пожары и затопления.
Комментарий
К внутренним событиям (воздействиям) относят нарушения нормальной эксплуатации, вызванные источниками, относящимися к самому блоку АС, то есть события, связанные с отказами элементов АС (в том числе отказами типа самопроизвольного срабатывания), либо ошибками (ошибочными решениями) персонала. Внутреннее событие (воздействие) может вызывать вторичные эффекты, в том числе способные негативно повлиять на безопасность АС (такие как пожары, затопления, возникновение летящих предметов, "хлыстовое" биение трубопроводов, работающих под давлением при разрыве, высокоэнергетичные струи, ударные волны, высокие влажность, температура, давление, пульсация давления, радиационное воздействие и другие) <4>.
--------------------------------
<4> При выполнении анализов безопасности традиционно в состав внутренних событий включают потерю внешнего электроснабжения АС (хотя формально данное событие подпадает под определение внешнего события).
18. ВНУТРЕННЯЯ САМОЗАЩИЩЕННОСТЬ РУ - свойство обеспечивать безопасность на основе естественных обратных связей, процессов и характеристик.
Комментарий
По сути - это есть свойство устойчивости РУ по отношению к опасным воздействиям. Оно может обеспечиваться, в частности, следующими способами:
за счет естественных отрицательных обратных связей, когда реакция РУ уменьшает влияние потенциально опасного воздействия (например, отрицательное значение коэффициента реактивности по температуре топлива и температуре теплоносителя обеспечивает снижение мощности реактора при возмущениях, связанных с вводом положительной реактивности или с ухудшением теплоотвода от твэлов; наличие паровой подушки в компенсаторе объема смягчает возмущения по давлению в первом контуре за счет конденсации пара при росте давления и за счет испарения при снижении давления в первом контуре);
за счет инерционности процессов (например, большой запас воды в ПГ РУ типа ВВЭР обеспечивает в течение определенного времени приемлемые условия охлаждения активной зоны при потере электроснабжения собственных нужд АС и дает временной запас на принятие мер по введению в действие систем, обеспечивающих длительный теплоотвод от активной зоны);
за счет использования естественных физических свойств - таких, как вес, теплопроводность (например, теплоотвод от активной зоны посредством естественной циркуляции теплоносителя первого контура основан на том, что столб воды с меньшей температурой весит больше, чем равный по высоте столб воды с большей температурой, то есть явление естественной циркуляции основано на использовании силы тяжести);
за счет невосприимчивости к опасным воздействиям (например, использование такого свойства как негорючесть);
за счет использования проектных решений, исключающих опасные воздействия (например, разгруженность от давления).
19. ВОДОРОДНАЯ ВЗРЫВОЗАЩИТА - технические и организационные меры, обеспечивающие при нормальной эксплуатации АС, а также при нарушениях нормальной эксплуатации, включая аварии, предотвращение детонации водородсодержащих смесей в оборудовании РУ и в пространстве, ограниченном герметичным ограждением РУ, а также ослабление воздействия горения водородсодержащих смесей на герметичное ограждение РУ и другие системы и элементы АС, важные для безопасности.
Комментарий
Цель обеспечения водородной взрывозащиты - предотвратить, либо ограничить вредное воздействие взрывов (детонации) и горения водородсодержащих смесей на оборудование РУ, а также на последний физический барьер на пути распространения РВ в окружающую среду - ГО РУ.
Требования к водородной взрывозащите помимо Общих положений обеспечения безопасности атомных станций излагаются также в ФНП по ЛСБ, а также в ФНП по водородной взрывозащите. В отличие от ранее действовавших ФНП, в которых требование обеспечения водородной взрывозащиты распространялось только на пространство, ограниченное ГО РУ, в действующих ФНП по ЛСБ установлено, что требование обеспечения водородной взрывозащиты распространяется также на оборудование РУ (это явилось следствием учета уроков, имевших место нарушений в работе АС).
Для обеспечения водородной взрывозащиты могут использоваться различные технические и организационные решения как направленные на исключение (снижение вероятности) образования водородсодержащих смесей, подверженных горению, в том числе детонационному (например за счет выбора соответствующих материалов, инертизации атмосферы внутри ГО, подбора соответствующего химического режима теплоносителя первого контура), так и на контроль концентрации газов, составляющих водородсодержащие смеси, и их термодинамических параметров и удержания их в безопасных границах (каталитические рекомбинаторы, системы дожигания водорода и другие).
20. ВЫВОД БЛОКА АС ИЗ ЭКСПЛУАТАЦИИ - деятельность, осуществляемая после удаления ядерного топлива и других ядерных материалов с блока АС, направленная на достижение заданного конечного состояния блока АС, исключающая использование блока АС в качестве источника энергии и обеспечивающая безопасность персонала, населения и окружающей среды.
Комментарий
Вывод блока АС из эксплуатации осуществляется по окончании проектного (либо дополнительного) срока службы. Также вывод блока АС из эксплуатации может быть осуществлен внепланово и ранее (см. комментарий к пункту 5.9). Главная цель, которая должна быть при этом достигнута, заключается в обеспечении радиационной безопасности выводимого из эксплуатации блока АС путем реализации соответствующих мероприятий по удалению радиоактивных компонентов и организации необходимой защиты.
21. ГЕРМЕТИЧНОЕ ОГРАЖДЕНИЕ - совокупность элементов блока АС, включая строительные конструкции, которые ограждая пространство вокруг РУ или другого объекта, содержащего радиоактивные вещества, образуют предусмотренную проектом АС границу и препятствуют распространению радиоактивных веществ и ионизирующего излучения в окружающую среду в количествах, превышающих установленные пределы.
Комментарий
ГО РУ - один из физических барьеров, наличие которого для АС требуют Общие положения обеспечения безопасности атомных станций. Помимо ГО РУ в проекте АС ФНП "Правила устройства и эксплуатации локализующих систем безопасности атомных станций" допускают, при наличии соответствующего обоснования, применение ГО и для других объектов, содержащих РВ. В любом случае ГО является элементом ЛСБ. Специальные требования к ГО помимо Общих положений обеспечения безопасности атомных станций установлены в ФНП "Правила устройства и эксплуатации локализующих систем безопасности атомных станций", "Правила обеспечения водородной взрывозащиты на атомной станции", а также в Санитарных правилах проектирования и эксплуатации атомных станций.
В соответствии с положениями ФНП проектом АС должен быть установлен перечень элементов АС, входящих в состав ГО, включая:
стальные или железобетонные строительные конструкции, в том числе с системой предварительного напряжения, с герметизирующей облицовкой;
изделия, устанавливаемые в строительные конструкции ГО (проходки, люки, двери, шлюзы, перепускные и предохранительные устройства, а также закладные детали этих элементов);
участки трубопроводных коммуникаций, пересекающих ГО или подсоединяемых к ГО, в пределах изолирующих устройств и изолирующие устройства;
оборудование и трубопроводные коммуникации, выходящие за пределы строительных конструкций ГО и участвующие в формировании зоны локализации аварии.
22. ДЕТЕРМИНИСТИЧЕСКИЙ АНАЛИЗ БЕЗОПАСНОСТИ - анализ безопасности АС при заданных эксплуатационных состояниях АС, постулируемых исходных событиях и заданном состоянии систем и элементов, влияющих на пути протекания аварии, выполняемый с целью подтверждения соответствия АС установленным критериям безопасности и (или) проектным пределам.
Комментарий
Детерминистический анализ безопасности является исторически первым и основным методом обоснования безопасности АС.
Суть детерминистического метода обоснования безопасности состоит в том, что для выбранных по определенным правилам ИС (либо аварийных сценариев) обосновывается соблюдение установленных проектных пределов, либо критериев безопасности. При этом анализ выполняется с рядом также установленных по определенным правилам допущений. Могут использоваться следующие допущения: единичный отказ в СБ (при анализе проектных аварий), выбор исходного состояния и допущений о работоспособности систем нормальной эксплуатации, исходя из требования обеспечения консервативного подхода (для анализа проектных аварий), и другие. Результаты анализа сравниваются с определенным числом (числами) или условием (условиями) - например, при детерминистическом анализе проектных аварий этим числами могут являться значения проектных пределов, а при анализе ЗПА такими условиями могут являться выполнение критериев безопасности, установленных для ЗПА, а также подтверждение обоснованности принятой в анализе стратегии управления ЗПА (достижение целей управления ЗПА).
Следует отметить, что при выполнении детерминистического анализа могут использоваться и определенные вероятностные соображения - так при отборе ИС для анализа проектных аварий и назначении для них проектных пределов учитывается оцененная вероятность возникновения ИС в соответствии с требованиями ФНП.
23. ЖИВУЧЕСТЬ - свойство систем и элементов (в том числе пунктов управления) выполнять возложенные на них функции, несмотря на полученные повреждения.
Комментарий
Данный термин является новым и характеризует важное свойство систем, элементов и пунктов управления АС. В тексте Общих положений обеспечения безопасности атомных станций он используется при формулировании требований к пунктам управления (БПУ и РПУ). Учет этого требования в проекте АС позволяет обеспечить возможность осуществления управления блоком АС с БПУ и РПУ при наличии определенных повреждений этих пунктов управления (вызванных, например, внутренними или внешними воздействиями, в том числе воздействиями аварий).
24. ЗАВИСИМЫЙ ОТКАЗ - отказ системы (элемента), являющийся следствием другого отказа или события.
Комментарий
К зависимым отказам относится, например, отказ выполнения функции канала САОЗ вследствие разрыва трубопровода первого контура, к которому он присоединен. При этом сам упомянутый канал системы функционирует нормально, однако, подаваемая каналом вода теряется бесполезно, истекая через разрыв, то есть имеет место отказ канала (канал не выполняет предусмотренную проектом АС функцию). См. также комментарий к определению термина 46.
Другими примерами зависимых отказов являются:
отказ электроприводного оборудования при отказе питающей его электрической секции (сборки);
отказ оборудования управляющих систем из-за отказа системы вентиляции, охлаждающей помещения, в которых расположены технические средства управляющих систем.
25. ЗАПРОЕКТНАЯ АВАРИЯ - авария, вызванная не учитываемыми для проектных аварий исходными событиями или сопровождающаяся дополнительными по сравнению с проектными авариями отказами элементов систем безопасности сверх единичного отказа, реализацией ошибочных решений персонала.
Комментарий
ЗПА выходит за рамки, в которых протекают проектные аварии, составляющие основу для проектирования СБ (см. комментарий к определению термина 63). ЗПА могут иметь более тяжелые последствия, чем проектные аварии, например, расплавление активной зоны. Такие аварии рассматриваются и анализируются в проекте АС с целью определения способов уменьшения их последствий, обоснования стратегии управления ими, по результатам анализа разрабатываются специальные руководства по управлению ЗПА. При анализе таких аварий используется не консервативный, а реалистический подход, то есть подход, при котором не делаются намеренно допущения, приводящие к заведомо более неблагоприятным результатам анализа, а моделирование процессов, насколько это возможно, осуществляется так, чтобы оно отражало их реальное протекание.
Для целей управления ЗПА в проекте АС предусматриваются специальные технические средства по управлению ЗПА. Кроме того, для управления ЗПА могут использоваться все имеющиеся на АС в исправном состоянии технические средства как предназначенные для нормальной эксплуатации, так и относящиеся к СБ.
Наименование "запроектная авария" означает: за рамками аварий, составляющих основу для проектирования СБ. После тяжелых аварий на АЭС Три Майл Айленд (США, 1979 г.) и на Чернобыльской АЭС в 1986 г. анализ ЗПА и способов управления ими стал важнейшей составляющей обоснования безопасности.
26. ЗАЩИТНЫЕ СИСТЕМЫ (ЭЛЕМЕНТЫ) БЕЗОПАСНОСТИ - системы (элементы) безопасности, предназначенные для исполнения функции по предотвращению или ограничению повреждения ядерного топлива, оболочек твэлов, оборудования и трубопроводов, содержащих радиоактивные вещества.
Комментарий
Системы (элементы), непосредственно исполняющие при проектных авариях ФБ по защите от повреждения твэлов (ЯТ, оболочек твэлов) и других упомянутых в определении элементов. Примерами защитных СБ являются: система аварийной защиты реактора, САОЗ, система защиты контура теплоносителя от превышения давления и другие.
27. ИСХОДНОЕ СОБЫТИЕ - единичный отказ в системе (элементе) АС, внутреннее или внешнее воздействие или ошибка персонала, либо сочетания указанных событий, которые приводят к нарушению нормальной эксплуатации и могут привести к нарушению пределов и (или) условий безопасной эксплуатации.
Комментарий
ИС в зависимости от того, как будут функционировать системы АС (системы нормальной эксплуатации, СБ и специальные технические средства) и персонал, могут получить развитие в предаварийные ситуации и в аварии. Некоторые ИС сразу приводят к авариям, например, разрывы трубопроводов, содержащих радиоактивный теплоноситель.
Новизна представленного определения, по сравнению с ранее действовавшими Общими положениями обеспечения безопасности атомных станций (ОПБ-88/97), состоит в том, что к ИС могут быть отнесены в определенных случаях сочетания событий (см. комментарий к пункту 1.2.9).
28. КАНАЛ СИСТЕМЫ - часть системы, выполняющая в заданном проектом АС объеме функцию системы.
Комментарий
Канальное построение систем (в частности, СБ) обычно используется для обеспечения необходимой надежности систем посредством реализации принципов резервирования и независимости.
Канал системы может быть способен выполнить функцию системы в целом (в этом случае говорят о полном резервировании, например, в проекте АЭС с РУ ВВЭР-1000 имеются три канала САОЗ, работы любого из которых достаточно для выполнения функции системы при проектных авариях - резервирование 3 x 100%) или в какой-то части (частичное резервирование, например, в соответствии с обоснованием безопасности в проекте АЭС-2006 предусмотрено четыре канала СПОТ от ПГ, работы трех из которых достаточно для выполнения системой своих функций - резервирование 4 x 33%).
Канальное построение систем может использоваться как в СБ (выше рассмотренные примеры с САОЗ и СПОТ), так и в системах нормальной эксплуатации (например, несколько каналов системы подпитки первого контура), а также в специальных технических средствах для управления ЗПА (например, наличие нескольких мобильных ДГ и мотопомп для сценариев с полным обесточиванием АС и потерей отвода тепла к конечному поглотителю).
29. КВАЛИФИКАЦИЯ ПЕРСОНАЛА (КВАЛИФИКАЦИЯ) - уровень подготовленности лица из числа руководителей и работников АС и других организаций, выполняющих работы, оказывающие влияние на безопасность АС, включая базовое специальное образование, профессиональные знания, навыки и умения, а также опыт работы, обеспечивающий качество и безопасность эксплуатации АС при выполнении должностных обязанностей.
Комментарий
Требуемый уровень квалификации персонала обеспечивается эксплуатирующей организацией и администрацией АС путем систематической работы по подбору, профессиональной подготовке и поддержанию квалификации персонала на основе установленных квалификационных требований, как указано в разделе 4.3.
30. КОНЕЧНОЕ СОСТОЯНИЕ АВАРИИ - установившееся в результате аварии контролируемое состояние систем и элементов АС, которое может поддерживаться в течение неограниченного времени.
Комментарий
Согласно определению термина 1 авария характеризуется ИС, путями протекания и последствиями. Последствиями же аварии, как сказано в определении термина 52, является возникшая в результате аварии радиационная обстановка, наносящая убытки и вред за счет превышения установленных пределов радиационного воздействия на персонал, население и окружающую среду.
Исходя из этого, можно считать, что конечное состояние аварии достигнуто, если соблюдаются следующие условия:
произошла стабилизация основных параметров РУ и АС, прекращена СЦР, обеспечивается отвод остаточного тепловыделения твэлов;
АС находится под контролем персонала, ее состояние не может существенно измениться вследствие незначительного изменения параметров, то есть является устойчивым, и, кроме того, отсутствуют неконтролируемые и неуправляемые процессы <5>, не связанные со случайными отказами оборудования АС, угрожающие выходу из достигнутого состояния;
--------------------------------
<5> Вызванные, например, исчерпанием запасов воды, топлива (при невозможности пополнения), разрядкой аккумуляторных батарей.
дальнейшее ухудшение радиационных последствий аварии прекратилось.
Примерами конечных состояний могут быть: состояние АС в режиме установившегося охлаждения активной зоны после аварии с потерей теплоносителя первого контура в пределах ГО при расхоложенной или нерасхоложенной РУ или установившийся режим охлаждения расплавленной активной зоны реактора в ловушке расплава.
31. КОНЕЧНЫЙ ПОГЛОТИТЕЛЬ - внешняя среда (водный объект или атмосфера), которой передается тепло энерговыделения ядерного топлива.
Комментарий
В этом термине ключевым является слово "конечный", которое обозначает последнюю ступень поглощения тепла. Среда является конечным поглотителем, если она всегда (при любом состоянии систем АС) способна принять тепло энерговыделения ЯТ, поэтому в качестве конечного поглотителя тепла рассматривают атмосферу, или естественный, или искусственный водный объект значительного объема, позволяющий принимать тепло неограниченно длительное время. Водоемы и резервуары, не удовлетворяющие этим критериям (например, брызгальные бассейны), к конечному поглотителю тепла относить не принято (так как в силу своего ограниченного объема они способны принимать тепло энерговыделения лишь ограниченное время).
32. КОНСЕРВАТИВНЫЙ ПОДХОД - подход к проектированию и конструированию, когда при анализе аварий за счет выбора значений параметров и характеристик АС и площадки АС и (или) других методов обеспечивается получение более неблагоприятных результатов.
Комментарий
Консервативный подход позволяет в определенной степени компенсировать возможное негативное влияние на безопасность АС неполноты знаний разработчиков проекта и конструкторов, несовершенство используемых при проектировании и конструировании расчетных методов и моделей за счет выбора такой методики анализа аварий, которая обеспечивает получение более неблагоприятных с точки зрения соблюдения установленных пределов и критериев безопасности результатов.
Ранее требование использования консервативного подхода подразумевало обязательное использование параметров и характеристик АС (в частности, исходных и граничных условий), которые приводят к заведомо более неблагоприятным результатам: в Общих положениях обеспечения безопасности атомных станций это требование заменено с учетом современного международного понимания понятия "консервативный подход" более гибким, в соответствии с которым консервативный подход считается выдержанным, если получение более неблагоприятных результатов при анализе аварий обеспечивается за счет использования разных методов (например, выбора начальных и граничных условий, соответствующих допущений анализа, выбора для расчетов соответствующего ПС, соответствующей обработки результатов расчетов и других).
Консервативный подход должен использоваться (в соответствии с требованиями пункта 1.2.9), в частности, при детерминистическом анализе проектных аварий. Расчетные обоснования принимаемых конструкторских и проектных решений также должны быть консервативными. Данный подход не должен использоваться при выполнении анализов, необходимых для разработки эксплуатационной документации, такой как эксплуатационные инструкции, а также документации, определяющей действия при авариях (инструкции по ликвидации аварий и руководства по управлению ЗПА). Для целей разработки противоаварийной документации должен применяться подход, дающий, по возможности, реалистические результаты. В противном случае указанные инструкции и руководства будут давать оператору неправильную ориентировку для действий, которые необходимо предпринять.
33. КОНТУР ТЕПЛОНОСИТЕЛЯ РЕАКТОРА (ПЕРВЫЙ КОНТУР) - контур вместе с системой компенсации объема (при ее наличии), предназначенный для циркуляции теплоносителя через активную зону в установленных проектом АС режимах и условиях эксплуатации.
Комментарий
Контур теплоносителя реактора включает главный циркуляционный контур и систему компенсации объема (на АС с реакторами типа ВВЭР), контур многократной принудительной циркуляции (на АС с реакторами типа РБМК), основной циркуляционный контур (на АС с реакторами типа ЭГП), оборудование и трубопроводы натриевого контура, охлаждающего реактор (на АС с РУ типа БН). Трубопроводы присоединенных систем, находящиеся под рабочим давлением теплоносителя, охлаждающего реактор, относятся к первому контуру, как правило, до первой изолирующей или иной арматуры.
В рассматриваемый термин внесено уточнение по сравнению с ранее действовавшими Общими положениями обеспечения безопасности атомных станций (ОПБ-88/97), а именно: наименование "компенсатор давления" заменено наименованием "компенсатор объема". Последнее наименование использовалось с самого начала разработки таких систем для первых блоков Нововоронежской АЭС. Однако в дальнейшем, очевидно в результате попыток перевода английского термина "pressurizer", оно было заменено на "компенсатор давления", что неправильно по сути, ибо компенсируется не давление, а объем теплоносителя, изменяющийся вследствие изменений температуры.
34. КОНЦЕПЦИЯ "ТЕЧЬ ПЕРЕД РАЗРУШЕНИЕМ" - подход к проектированию трубопроводов, опирающийся на доказанный механизм развития образовавшейся трещины, при котором течь, обнаруживаемая предусмотренными проектом АС техническими средствами, появляется раньше, чем трещина достигает критических размеров.
Комментарий
Комментируемый термин обозначает новую концепцию, применение которой теперь вошло в Общие положения обеспечения безопасности атомных станций в качестве регулирующего требования. Применение этой концепции позволяет считать защиту от поперечных разрывов больших трубопроводов, в отношении которых она применена, основанной на свойстве внутренней самозащищенности.
35. КРИТЕРИИ БЕЗОПАСНОСТИ - значения параметров и (или) характеристики АС, в соответствии с которыми обосновывается ее безопасность и которые установлены нормативными документами, либо в проекте АС. Критерии безопасности, установленные в проекте АС, не должны противоречить требованиям нормативных документов.
Комментарий
Критериями, установленными в нормативных документах, являются, например, представленные в Федеральном законе "О радиационной безопасности населения", в нормах радиационной безопасности основные пределы доз для персонала и населения, а также дозы облучения персонала и населения на границе санитарно-защитной зоны АС при проектных авариях.
По сути многие требования ФНП являются критериями безопасности. Критерии безопасности, не противоречащие требованиям нормативных документов, могут также устанавливаться в проекте АС его разработчиками.
36. КУЛЬТУРА БЕЗОПАСНОСТИ - набор характеристик и особенностей деятельности организаций и поведения отдельных лиц, который устанавливает, что вопросам обеспечения безопасности АС, как обладающим высшим приоритетом, уделяется внимание, определяемое их значимостью.
Комментарий
Новое определение отличается от прежнего определения Общих положений обеспечения безопасности атомных станций (ОПБ-88/97) более общим характером - культура безопасности рассматривается не только как набор характеристик отдельных лиц, но также и организаций. Такое определение соответствует современному принятому в международной практике пониманию этого термина. Принципы формирования и поддержания культуры безопасности установлены в пункте 1.2.21.
37. ЛОКАЛИЗУЮЩИЕ СИСТЕМЫ (ЭЛЕМЕНТЫ) БЕЗОПАСНОСТИ - системы (элементы) безопасности, предназначенные для предотвращения или ограничения распространения выделяющихся при авариях радиоактивных веществ и ионизирующего излучения за предусмотренные проектом АС границы и выхода их в окружающую среду.
Комментарий
СБ, предназначенные для выполнения при проектных авариях функции удержания РВ и ИИ в установленных проектом границах, например, в пределах защитной оболочки или других помещений. К ним относится не только ГО, но и иные системы, в частности, системы, предназначенные для ограничения давления и концентрации РВ в пределах ГО (например, спринклерная система, вентиляционно-охладительные системы, в том числе пассивные, осуществляющие теплоотвод от ГО, либо фильтрацию РВ), системы, осуществляющие водородную взрывозащиту и другие.
Как правило, технические средства, входящие в состав ЛСБ, в современных проектах АС используются для удержания РВ и при ЗПА. Если же для каких-то ЗПА задачу удержания РВ в установленных границах решить не удается, то принимаются меры по решению другой задачи - ограничению выхода РВ.
Требования к ЛСБ содержат как Общие положения обеспечения безопасности атомных станций, так и иные ФНП.
38. НАРУШЕНИЕ НОРМАЛЬНОЙ ЭКСПЛУАТАЦИИ АС - нарушение в работе АС, при котором произошло отклонение от установленных эксплуатационных пределов и (или) условий. При этом могут быть нарушены и другие установленные проектом АС пределы и (или) условия, включая пределы и (или) условия безопасной эксплуатации.
Комментарий
Термин "нарушение нормальной эксплуатации АС" обозначает состояние АС, при котором произошел выход за установленные для нормальной эксплуатации эксплуатационные пределы и условия. При этом степень выхода не определена и может быть любой (см. приложение N 4 к настоящему Руководству по безопасности).
В зависимости от степени выхода состояния АС за границы, установленные для нормальной эксплуатации, различают эксплуатацию с отклонениями (термин 95), предаварийные ситуации (термин 53) и аварии (термин 1).
39. НЕЗАВИСИМЫЕ СИСТЕМЫ (ЭЛЕМЕНТЫ) - такие системы (элементы), у которых отказ одной системы (элемента) не приводит к отказу другой системы (элемента).
Комментарий
Независимость систем (элементов) достигается за счет их функционального и физического разделения.
Наличие независимых друг от друга каналов систем (как защитных, ЛСБ, так и соответствующих управляющих и обеспечивающих СБ) позволяет повысить надежность выполнения ими ФБ (реализация требуемого Общими положениями обеспечения безопасности атомных станций применения в СБ принципов независимости и резервирования).
Независимыми должны быть, в соответствии с требованиями Общих положений обеспечения безопасности атомных станций, также и СБ разных блоков многоблочной АЭС.
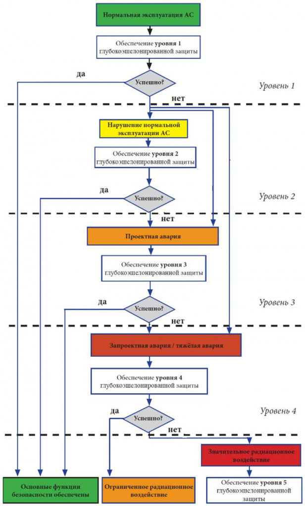
Использование для выполнения функций на одном из уровней ГЭЗ систем (элементов), независимых от систем (элементов), задействованных для выполнения функций на другом уровне ГЭЗ, - один из путей обеспечения нормативного требования Общих положений обеспечения безопасности атомных станций о принятии мер по обеспечению независимости уровней ГЭЗ.
40. НЕОБНАРУЖИВАЕМЫЙ ОТКАЗ - отказ системы (элемента), который не проявляется в момент своего возникновения при эксплуатации АС и не выявляется предусмотренными средствами контроля в соответствии с регламентом технического обслуживания и проверок.
Комментарий
Такие отказы возможны в случаях, если система или элемент недоступны для контроля ни при работе РУ на мощности, ни при остановленном реакторе, либо если для этого не предусмотрены необходимые технические средства. Каждый элемент АС, подверженный необнаруживаемому отказу, при анализе безопасности следует считать неработоспособным в момент появления требования на его функционирование, вследствие чего проектные решения, при которых возможны такие отказы, могут быть нецелесообразными.
Следует отличать необнаруживаемые отказы от скрытых отказов (скрытыми отказами являются отказы, не выявляемые в момент их возникновения, но выявляемые при очередном техническом обслуживании или при возникновении требования на работу соответствующего элемента). Возможность возникновения скрытых отказов учитывается при анализе безопасности в соответствии с положениями пункта 1.2.12.
41. НОРМАЛЬНАЯ ЭКСПЛУАТАЦИЯ - эксплуатация АС в определенных проектом АС эксплуатационных пределах и условиях.
Комментарий
Нормальная эксплуатация включает состояния блоков АС с отклонениями параметров, не превышающими установленные эксплуатационные пределы, поддерживаемые функционированием систем нормальной эксплуатации и оператором. Также к нормальной эксплуатации относят предусмотренные проектом АС и отраженные в технологическом регламенте эксплуатации блока АС переходные режимы между состояниями, относящимися к нормальной эксплуатации. При нормальной эксплуатации должны соблюдаться также и условия безопасной эксплуатации (см. комментарий к термину 86).
42. ОБЕСПЕЧЕНИЕ КАЧЕСТВА - планируемая и систематически осуществляемая деятельность, направленная на то, чтобы все работы по созданию и эксплуатации АС проводились установленным образом, а их результаты удовлетворяли предъявленным к ним требованиям.
Комментарий
Деятельность по обеспечению качества охватывает все стадии создания, эксплуатацию и вывод из эксплуатации АС, включая обоснование проектов, поставку и использование материалов и оборудования, изготовление, монтаж, инспектирование и испытания, разработку эксплуатационных и прочих руководств для выполнения работ, а также сами руководства. В рамках этой деятельности регламентируется весь процесс достижения необходимого качества, а не только его конечный результат. Существенным элементом всей деятельности по обеспечению качества является документальное подтверждение того, что все задачи выполнены в соответствии с требованиями, отклонения выявлены и исправлены, а также приняты меры против повторения допущенных ошибок. Эта деятельность обеспечивается необходимыми ресурсами и руководящими документами, включая программы обеспечения качества.
43. ОБЕСПЕЧИВАЮЩИЕ СИСТЕМЫ (ЭЛЕМЕНТЫ) БЕЗОПАСНОСТИ - системы (элементы) безопасности, предназначенные для снабжения систем безопасности энергией, рабочей средой и создания условий для их функционирования.
Комментарий
ФБ обеспечивающих систем состоит в поддержке функционирования других СБ, выполняющих защитные, локализующие, управляющие или обеспечивающие функции. Характерной особенностью обеспечивающих систем является то, что они зачастую являются общими для нескольких СБ, выполняющих различные ФБ (например, могут применяться такие проектные решения, когда одна совокупность каналов защитных, локализующих, управляющих и обеспечивающих систем независима от аналогичной совокупности других каналов этих систем - в частности, в проекте АС с реакторами типа ВВЭР-1000 функционирование каждого из трех каналов САОЗ обеспечивается независимыми друг от друга каналами САЭ (а также независимыми друг от друга каналами системы технической воды потребителей СБ), эти же независимые каналы САЭ обеспечивают функционирование трех независимых каналов спринклерной системы).
Примерами обеспечивающих СБ являются САЭ, система технической воды потребителей СБ, системы вентиляции помещений СБ и другие системы.
44. ОБИТАЕМОСТЬ - совокупность факторов, характеризующих условия пребывания персонала в помещении и обеспечивающих возможность осуществления персоналом нормальной профессиональной деятельности.
Комментарий
К таким факторам относятся: температура в помещении, загрязненность воздуха, радиационная обстановка, освещенность, уровень шума и другие факторы, влияющие на работоспособность человека. В тексте Общих положений обеспечения безопасности атомных станций комментируемый термин используется при формулировании требований к пунктам управления (БПУ и РПУ).
45. ОПЫТНО-ПРОМЫШЛЕННАЯ ЭКСПЛУАТАЦИЯ - этап ввода АС (блока АС) в эксплуатацию после энергетического пуска, завершающийся получением в установленном порядке разрешения эксплуатировать блок АС.
Комментарий
Этап опытно-промышленной эксплуатации начинается после завершения этапа энергетического пуска и корректировки на основе его результатов эксплуатационной документации. Блок АС эксплуатируется в режиме работы по прямому назначению (например, блок АЭС - в режиме выработки электроэнергии в сеть), в том числе на номинальной мощности РУ, подтверждаются все его проектные характеристики. Этап завершает ввод в эксплуатацию блока АС.
Определение этого термина уточнено в связи с заменой прежнего термина "ввод в эксплуатацию" термином "ввод в эксплуатацию блока АС" для приведения в соответствие с положениями Градостроительного кодекса Российской Федерации.
46. ОТКАЗЫ ПО ОБЩЕЙ ПРИЧИНЕ - отказы систем (элементов), возникающие вследствие одного отказа или ошибки персонала или внутреннего, или внешнего воздействия (события), или иной причины.
Комментарий
Отказами по общей причине называют отказы двух или более элементов (систем), вызванных одной и той же (общей) причиной. Такой общей причиной может быть, в частности, отказ системы (элемента), необходимой для функционирования других систем (элементов) - в этом случае говорят о зависимом отказе (зависимый отказ двух и более элементов или систем является частным случаем отказов по общим причинам), например, отказ систем (элементов), требующих электроснабжения при отказе источника электроснабжения.
Другой общей причиной может стать ошибка (ошибочное решение) персонала, примером может служить отказ системы аварийной подачи питательной воды в ПГ на АЭС Три Майл Айленд вследствие того, что после проведения технического обслуживания указанной системы задвижки на напоре системы были ошибочно закрыты.
Внутренние и внешние воздействия могут также являться общей причиной возникновения множественных отказов (отказов по общей причине), например, пожар может привести к множественным отказам систем и элементов, подвергшихся воздействию поражающих факторов пожара, а сейсмическое воздействие определенной интенсивности - к повреждению систем и элементов АС, не рассчитанных на такое воздействие, что, в случае если такие повреждения сопровождаются обрушениями, пожарами, затоплениями или иными вторичными поражающими факторами, может вызвать повреждения (отказы) и других систем и элементов АС.
Иными причинами отказа, упоминаемыми в определении данного термина, могут быть ошибки при проектировании, изготовлении, техническом обслуживании и другие. Отказам по общей причине могут подвергаться как одинаковые элементы из-за ошибок при проектировании, изготовлении, техническом обслуживании и эксплуатации, так и элементы разного типа и назначения. В частности, общей причиной, связанной с проектированием, могут быть не выявленные при проектировании механизмы деградации элемента или факторы опасности, неудовлетворительное решение вопросов контроля и регулирования, наличие зависимостей между резервирующими элементами или каналами, проектные ошибки. При изготовлении и приемке оборудования причиной отказов по общей причине могут стать неудовлетворительный контроль качества, непредставительность испытаний. Отказы по общей причине также возможны вследствие ошибок в ПО.
47. ОШИБКА ПЕРСОНАЛА - единичное непреднамеренное неправильное действие или единичный пропуск правильного действия при управлении системами и элементами АС, или единичное непреднамеренное неправильное действие, или пропуск правильного действия при техническом обслуживании или ремонте систем и элементов АС.
Комментарий
Случайная (непреднамеренная) ошибка, совершаемая в результате какого-либо единичного неверного действия или единичного пропуска правильного действия.
Примерами ошибок персонала являются:
выбор неправильного ключа управления из группы рядом находящихся на панели управления похожих ключей;
пропуск операции контроля значения давления на входе в насос перед выдачей команды на запуск насоса;
подключение управляющего кабеля к неверному месту присоединения в процессе проведения технического обслуживания или ремонта;
невыполнение операции контроля уровня масла в механизме после замены масла при ТОиР.
48. ОШИБОЧНОЕ РЕШЕНИЕ - неправильное выполнение или невыполнение персоналом АС ряда установленных действий из-за неверной оценки протекающих процессов.
Комментарий
В отличие от ошибки персонала, под ошибочным решением понимают совокупность нескольких действий, которые неправильно выполняются (либо неправильно не выполняются) персоналом вследствие того, что он неверно оценил сложившуюся на АС ситуацию.
Примером ошибочного решения могут служить действия персонала в ходе развития аварии на АЭС Три Майл Айленд, когда персонал не распознал возникшую течь первого контура через незакрывшийся предохранительный клапан компенсатора объема, вследствие чего давал команды на уменьшение расхода от системы аварийной подпитки первого контура, что стало одной из причин утраты адекватного охлаждения активной зоны и перехода аварии в тяжелую стадию.
49. ПАССИВНАЯ СИСТЕМА (ЭЛЕМЕНТ) - система (элемент), функционирование которой связано только с вызвавшим ее работу событием и не зависит от работы другой системы (элемента), например управляющей системы, системы электроснабжения. По конструктивным признакам пассивные системы (элементы) делятся на пассивные системы (элементы) с механическими движущимися частями (например обратные клапаны) и пассивные системы (элементы) без механических движущихся частей (например трубопроводы, сосуды).
Комментарий
Пассивное устройство (элемент) реализует пассивный принцип действия, то есть его действие является реакцией на появление факторов, характеризующих событие, требующее работы этого устройства. Такими факторами могут быть давление, температура, поток среды и другие. Необходимая для действия пассивного устройства энергия сообщается ему в результате процессов, происходящих при вызвавшем его работу событии, или запасена в нем самом.
Другими примерами пассивных устройств, кроме приведенных в тексте определения, являются ГО, предохранительные клапаны прямого действия (работающие без команд от систем управления), теплообменники, аккумуляторные батареи, гидроаккумуляторы, гидрозатворы, мембраны и другие.
Необходимо отметить, что привлекательность применения пассивных систем (элементов) связана с перспективой получения существенно лучших показателей надежности выполнения требуемых функций, в том числе за счет того, что они свободны от вмешательства оператора, а следовательно, от влияния ошибок и ошибочных решений при управлении ими, а также от влияния на их функционирование обеспечивающих и управляющих систем. Средства контроля и проверки функциональных свойств пассивных систем, в том числе и активные, не влияют на отнесение системы (элемента) к пассивным, если функционирование системы (элемента) по прямому назначению не зависит от указанных средств контроля и проверки.
50. ПОВРЕЖДЕНИЕ ТВЭЛОВ - нарушение хотя бы одного из установленных для твэлов пределов повреждения.
Комментарий
Установленные пределы повреждения твэлов для наиболее распространенных в России РУ приводятся в Правилах ядерной безопасности реакторных установок атомных станций, а для остальных РУ - в проектах РУ и АС.
51. ПОРОГОВЫЙ ЭФФЕКТ - существенное скачкообразное ухудшение безопасности АС (блока АС), вызванное небольшими изменениями параметров.
Комментарий
Новый термин, введенный с целью обеспечения гармонизации с нормами безопасности МАГАТЭ, в которых данный термин появился не так давно. Пороговый эффект - это резкий переход от одного состояния АС к другому (значительное изменение условий на АС) после небольшого отклонения одного из параметров (который может относиться как к системам и элементам АС, так и к внешним воздействиям).
Например, пороговым эффектом можно признать ситуацию, когда небольшое превышение интенсивности внешнего наводнения над величиной, подлежащей учету в проекте АС, приводит к выходу из строя вследствие затопления и СБ, и технических средств по управлению ЗПА так, что на АС не остается работоспособных технических средств для осуществления одной из основных ФБ - отвода тепла от реакторов и БВ, вследствие чего наступление тяжелой аварии из-за утраты теплоотвода становиться неизбежным.
Также к возникновению порогового эффекта могли приводить использовавшиеся на блоках ВВЭР первого поколения (до их модернизации) схемы электроснабжения собственных нужд АС, не предполагавшие полную независимость каналов систем (в том числе каналов СБ) - отказ использовавшегося в их составе так называемого общеблочного щита постоянного тока (например, вследствие короткого замыкания или вследствие иного отклонения параметров электрической сети) мог вызвать зависимый отказ регуляторов уровня в ПГ, отказ управления стопорными и регулирующими клапанами турбины, а также нарушение полноценного управления СБ, что в условиях отсутствия блокировок по повышению уровня в ПГ, прекращающих подачу питательной воды в ПГ (недостаток второго уровня ГЭЗ), могло вызвать серьезное повреждение турбины, а также, вследствие этого, СБ, расположенных в машинном зале, задействованных в осуществлении ФБ отвода тепла от реактора. В условиях отсутствия в изначальных проектах АС специальных технических средств для осуществления отвода тепла от реактора при ЗПА это представляло реальную угрозу реализации тяжелой аварии (пороговый эффект состоял в этом случае в том, что отказ одного элемента - общеблочного щита постоянного тока, мог вызвать каскадное, вплоть до тяжелой аварии, ухудшение состояния АС вследствие отказа по общей причине систем и элементов, относящихся к разным уровням ГЭЗ).
Основные направления снижения негативного влияния порогового эффекта на безопасность АС - это обоснование и применение проектных запасов, а также реализация полноценной ГЭЗ, прежде всего, принятие мер по обеспечению независимости технических средств, задействованных на разных уровнях ГЭЗ (исключение их взаимного влияния, а также обеспечение их защиты от отказов по общим причинам, в том числе вследствие одного и того же внутреннего или внешнего воздействия).
52. ПОСЛЕДСТВИЯ АВАРИИ - возникшая в результате аварии радиационная обстановка, наносящая убытки и вред за счет превышения установленных пределов радиационного воздействия на персонал, население и окружающую среду.
Комментарий
В определении термина имеются в виду пределы радиационного воздействия на персонал, население и окружающую среду, установленные для нормальной эксплуатации.
Последствия аварии определяются в зависимости от времени, прошедшего после ее начала.
53. ПРЕДАВАРИЙНАЯ СИТУАЦИЯ - нарушение пределов и/или условий безопасной эксплуатации, не перешедшее в аварию.
Комментарий
Термин "предаварийная ситуация" описывает такое состояние АС, которое еще не является аварией, но уже отличается от совокупности исходных состояний АС, покрываемых представленным в ООБ АС анализом безопасности. Поскольку безопасность эксплуатации АС в таком состоянии не обоснована, Общие положения обеспечения безопасности атомных станций требуют при нарушении пределов и условий безопасной эксплуатации (то есть при возникновении предаварийной ситуации) остановки блока АС и перевода его в предусмотренное проектом АС безопасное состояние.
54. ПРЕДВЕСТНИК ТЯЖЕЛОЙ АВАРИИ - выявленное в ходе эксплуатации отклонение АС от проектных характеристик, либо реализовавшееся при эксплуатации событие, которое не привело к тяжелой аварии, но свидетельствует о наличии серьезного недостатка в конструкции оборудования, проекте АС или в эксплуатации АС, либо является значимой частью аварийной последовательности, которая могла привести к тяжелой аварии.
Комментарий
Новый термин, отражающий новое требование, введенное с целью гармонизации Общих положений обеспечения безопасности атомных станций с передовой международной практикой.
В соответствии с представленным определением, предвестники тяжелой аварии бывают двух видов: связанные с возникновением ИС нарушения нормальной эксплуатации и не связанные с возникновением какого-либо ИС.
В первом случае для отнесения к предвестникам тяжелой аварии требуется, чтобы реализовавшаяся часть аварийной последовательности (ИС + последующая работа или отказ систем АС + действия персонала) являлась значимой частью аварийной последовательности, ведущей к тяжелой аварии (иными словами, условная вероятность перехода реализовавшейся части аварийной последовательности в тяжелую аварию была достаточно значима). В качестве примера такого события можно привести инцидент, произошедший 15.10.1982 на Армянской АЭС, когда пожар привел к полной потере электроснабжения собственных нужд АС, к потере управления АС, и лишь действия персонала по организации теплоотвода через второй контур с использованием нештатных схем электроснабжения позволили избежать перехода аварии через определенное время в тяжелую стадию. Предвестником тяжелой аварии явилась реализовавшаяся аварийная последовательность, включавшая пожар и последовавшие отказы.
Во втором случае предвестник тяжелой аварии непосредственно не приводит к возникновению какого-либо переходного процесса на АС, но его обнаружение свидетельствует о неизвестной ранее серьезной проблеме, снижающей способность АС предотвращать аварии, либо ограничивать (смягчать) их последствия. Примером может служить обнаружение при эксплуатации АС неработоспособности АЗ, вызванной потерей ОР СУЗ возможности передвигаться вследствие диффузии металла между подвижными и неподвижными частями их исполнительных механизмов. Еще один пример - выявление неэффективности использовавшейся много лет стратегии контроля металла корпуса реактора для целей обнаружения потенциально опасных дефектов (как это имело место в 2011 г. на одной из бельгийских АЭС). Влияние на безопасность АС такого предвестника можно оценить как с использованием условной вероятности перехода выявленной проблемы безопасности в тяжелую аварию, так и с использованием качественной оценки степени снижения эффективности соответствующего уровня или уровней ГЭЗ, а также при помощи сочетания этих методов (например, в соответствии с методологиями оценки значимости проблем безопасности, изложенными в руководствах по безопасности, утвержденных Ростехнадзором).
Основной целью выявления предвестников тяжелых аварий является своевременная реализация необходимых корректирующих мер, направленных, в том числе, на совершенствование проектных решений и правил эксплуатации.
В практике отечественной ядерной энергетики к таким событиям относятся реальные события на АЭС с реакторами РБМК. После ввода в эксплуатацию блока N 1 Ленинградской АЭС была зафиксирована значительная неустойчивость нейтронного поля в активной зоне и практические трудности управления со стороны оператора полем энерговыделения в реакторе. Была намечена программа, включавшая меры по улучшению динамических характеристик реактора (увеличение обогащения топлива с 1, 8% до 2%, а также количества дополнительных поглотителей), внедрение локальных регуляторов мощности и локальных органов АЗ.
В октябре 1975 г., когда внедрение этих мер еще не было осуществлено, на блоке N 1 Ленинградской АЭС произошла авария - был разрушен технологический канал с выбросом активности в окружающую среду. Хотя произошедшую аварию по своим признакам следует квалифицировать как тяжелую, она по совокупности причин и признаков явилась предвестником крупной аварии на блоке N 4 Чернобыльской АЭС. У чернобыльской аварии был еще один предвестник, который внес свой вклад в катастрофическое развитие событий. В 1983 г. во время физического пуска реактора РБМК-1500 блока N 1 Игналинской АЭС был обнаружен положительный выбег реактивности в начальный период движения вниз стержней СУЗ с верхнего концевого выключателя (в том числе при срабатывании АЗ реактора), вызванный недостатком конструкции указанных стержней. Такое явление было зафиксировано в некоторых состояниях и на других АЭС с реакторами типа РБМК. Этот недостаток не был своевременно устранен и также проявился в ходе чернобыльской аварии.
Хотя расчетный анализ возможного развития аварии при наличии отмеченного недостатка в конструкции стержней СУЗ показал реальность сценария и последствий, эквивалентных чернобыльской аварии, и требовал экстренных мер по его устранению, этого сделано не было.
55. ПРЕДЕЛЫ БЕЗОПАСНОЙ ЭКСПЛУАТАЦИИ АС - установленные проектом АС значения параметров технологического процесса, отклонения от которых могут привести к аварии. Различают пределы безопасной эксплуатации по радиационным параметрам и пределы безопасной эксплуатации по другим технологическим параметрам. Нарушение пределов безопасной эксплуатации по радиационным параметрам является аварией.
Комментарий
Определение этого термина расширено по сравнению с ранее действовавшими Общими положениями обеспечения безопасности атомных станций (ОПБ-88/97) для охвата всех его особенностей, хотя по существу оно не изменилось.
В совокупности с условиями безопасной эксплуатации пределы безопасной эксплуатации определяют область, для которой выполнено обоснование безопасности АС (обосновано как отсутствие аварий, так и готовность АС ограничивать проектные аварии установленными для таких аварий пределами при возникновении ИС проектной аварии).
Пределы безопасной эксплуатации устанавливаются с целью принятия экстренных мер по управлению технологическим процессом, направленных на предотвращение аварии, то есть на то, чтобы защитить от повреждения физические барьеры на пути распространения в окружающую среду РВ (топливная матрица, оболочка твэла, граница контура радиоактивного теплоносителя).
Нарушение пределов безопасной эксплуатации, которое характеризуется выходом РВ и (или) ИИ за установленные проектом для нормальной эксплуатации границы, сразу переводит АС в состояние аварии. К таким случаям относятся, например, превышение установленного предела по общей активности теплоносителя первого контура или недопустимый выброс РВ в окружающую среду.
Нарушение пределов безопасной эксплуатации, характеризующихся другими параметрами технологического процесса, приводит к аварии лишь при дополнительных условиях.
В соответствии с требованиями ФНП "Правила ядерной безопасности реакторных установок атомных станций" уставки срабатывания АЗ должны выбираться таким образом, чтобы предотвращать нарушение пределов безопасной эксплуатации, вследствие чего указанные уставки выбираются с некоторым упреждением по отношению к пределам безопасной эксплуатации. В отдельных случаях уставки на срабатывание АЗ устанавливаются равными пределам безопасной эксплуатации.
Пределы безопасной эксплуатации устанавливаются для всех предусмотренных в проекте АС и отраженных в технологическом регламенте эксплуатации АС состояний нормальной эксплуатации.
Отклонения параметров технологического процесса от нормальных значений и достижение ими пределов безопасной эксплуатации могут иметь место при неправильном функционировании УСНЭ (включая технологические защиты и блокировки) или при недостаточной их эффективности для компенсации возникшего возмущения. Например, при отклонении нейтронной мощности реактора от номинального значения сначала оно отрабатывается соответствующим регулятором, если же отклонение продолжается, то в работу вступает предупредительная защита реактора, а если и эта мера не ограничивает происходящего процесса, то при достижении соответствующей уставки срабатывает СБ - АЗ реактора.
56. ПРЕДПУСКОВЫЕ НАЛАДОЧНЫЕ РАБОТЫ - этап ввода блока АС в эксплуатацию, в ходе которого законченные строительством и монтажом системы и элементы АС приводятся в состояние эксплуатационной готовности с проверкой их соответствия установленным в проекте АС критериям и характеристикам, завершающийся готовностью блока АС к этапу физического пуска.
Комментарий
Часто этот этап именуется пусконаладочными работами. Он включает наладку и проверочные пуски отдельных агрегатов, а также комплексные этапы наладки, такие как "холодная" и "горячая" обкатка. Однако пуск блока АС в целом, начинающийся с физического пуска, сюда не входит.
57. ПРИНЦИП БЕЗОПАСНОГО ОТКАЗА - принцип, в соответствии с которым при отказе системы или элемента атомная станция (блок АС) переходит в безопасное состояние без необходимости инициировать какие-либо действия через управляющую систему безопасности.
Комментарий
В ранее действовавших Общих положениях обеспечения безопасности атомных станций (ОПБ-88/97) использовался термин "безопасный отказ" практически с тем же определением. Однако поскольку использование безопасного отказа представляет собой один из принципов повышения безопасности, то в Общих положениях обеспечения безопасности атомных станций он так и назван.
Примером безопасного отказа является потеря электропитания приводов системы АЗ, при которой электромагниты, удерживающие органы воздействия на реактивность АЗ в верхнем положении, обесточиваются, что приводит к их погружению в активную зону реактора и к переводу реактора в подкритическое остановленное состояние.
58. ПРИНЦИП ЕДИНИЧНОГО ОТКАЗА - принцип, в соответствии с которым система должна выполнять заданные функции при любом требующем ее работы исходном событии и при учитываемом в проекте АС независимом от исходного события отказе одного из элементов этой системы.
Комментарий
Детерминистический принцип, позволяющий при проектировании АС выбирать кратность резервирования СБ. Он применяется при анализе проектных аварий в рамках обоснования безопасности АС. Для каждого анализируемого ИС, рассматриваемого при анализе проектных аварий, этот принцип последовательно применяется по отношению ко всем СБ, функционирование которых требуется при данном ИС, то есть так, что для всей АС в соответствии с этим принципом каждый раз учитывается только один дополнительный к ИС независимый отказ в одной из СБ. Отказ может произойти как в режиме ожидания (скрытый отказ), так и в режиме функционирования системы после возникновения ИС.
Определение этого термина изложено в более общем виде по сравнению с ранее действовавшими Общими положениями обеспечения безопасности атомных станций (ОПБ-88/97) в связи с уточнением перечня элементов АС, отказ которых рассматривается в рамках принципа единичного отказа при анализе проектных аварий (см. комментарий к пункту 1.2.12).
59. ПРИНЦИП НЕЗАВИСИМОСТИ - принцип повышения надежности путем применения функционального и/или физического разделения каналов (элементов), при котором отказ одного канала (элемента) не приводит к отказу другого канала (элемента).
Комментарий
Определение этого принципа введено в Общих положениях обеспечения безопасности атомных станций впервые, хотя сам принцип независимости в тексте ранее действовавших Общих положений обеспечения безопасности атомных станций (ОПБ-88/97) уже использовался. Функциональное разделение может быть обеспечено с помощью различных технологических приемов, например, в управляющих системах для этого могут использоваться емкостная развязка, сигналы разной частоты и другие. Принцип независимости может применяться как при проектировании одной системы, так и при проектировании нескольких систем, задействованных в выполнении одной функции, как на одном, так и на разных уровнях ГЭЗ.
Для физического разделения используются барьеры или расстояние.
60. ПРИНЦИП РАЗНООБРАЗИЯ - принцип повышения надежности путем применения двух или более систем или элементов для выполнения одной функции безопасности, имеющих различные конструкции или принципы действия, с целью снижения вероятности отказа по общей причине.
Комментарий
Данный термин является новым, хотя сам принцип разнообразия уже использовался в тексте ранее действовавших Общих положений обеспечения безопасности атомных станций (ОПБ-88/97). Возможные виды отказов по общей причине, в том числе вследствие общности конструкции, приведены в комментарии к определению термина 46.
61. ПРИНЦИП РЕЗЕРВИРОВАНИЯ (ИЗБЫТОЧНОСТИ) - принцип повышения надежности путем применения нескольких одинаковых или неодинаковых элементов (каналов, систем) таким образом, чтобы каждый из них мог выполнить требуемую функцию независимо от состояния, в том числе отказа, других элементов (каналов, систем), предназначенных для выполнения этой функции.
Комментарий
Данный термин также является новым, хотя сам принцип резервирования уже использовался в тексте ранее действовавших Общих положений обеспечения безопасности атомных станций (ОПБ-88/97). Этот принцип широко применяется в технике для повышения надежности и безопасности, хотя и ведет к ее усложнению и удорожанию. Вместе с тем, при использовании одинаковых резервирующих элементов (каналов, систем) он не полностью защищает от возникновения отказов по общей причине.
62. ПРОВЕРКА ЭЛЕМЕНТА ИЛИ СИСТЕМЫ (ПРОВЕРКА) - контроль элемента или системы с целью установления их работоспособного или неработоспособного состояния, выявления неисправностей, подтверждения проектных характеристик.
Комментарий
Проверки проводятся в соответствии с требованиями проекта АС, технологического регламента эксплуатации блока АС, разработанного на основании проекта АС, инструкций по эксплуатации. Кроме того, проверки могут проводиться по требованию регулирующего органа.
Требования к объему, периодичности и иным условиям проверок систем и элементов, важных для безопасности, могут формулироваться в виде условий безопасной эксплуатации. Если при проведении проверки системы или элементов, важных для безопасности, эти системы и элементы выводятся из работы, необходимо соблюдать установленные условия безопасной эксплуатации к минимальному количеству остающихся в работе систем.
63. ПРОЕКТНАЯ АВАРИЯ - авария, для которой в проекте АС определены исходные события и конечные состояния и предусмотрены системы безопасности, обеспечивающие при независимом от исходного события отказе одного из элементов систем безопасности, учитываемом в проекте АС, или при одной, независимой от исходного события ошибки персонала ограничение ее последствий установленными для таких аварий пределами.
Комментарий
Постулируемый разработчиками проекта АС набор проектных аварий составляет основу для разработки СБ, которые должны ограничивать последствия таких аварий установленными пределами. Условия, возникающие при таких авариях, являются расчетными для указанных СБ. Наименование "проектные аварии" обусловлено не тем, что такие аварии рассматриваются в проекте АС, как это иногда принято считать, а тем, что они рассматриваются в проекте для последующей разработки СБ. Примерные перечни ИС для анализа проектных аварий в соответствии с требованиями Общих положений обеспечения безопасности атомных станций для каждого типа реакторов должны приводиться в ФНП. Эти перечни нельзя считать исчерпывающими. Для конкретного блока АС с учетом примерного перечня ИС для анализа проектных аварий разрабатывается окончательный перечень ИС для анализа проектных аварий, учитывающий специфику конкретного блока АС, который приводится в ООБ АС. При анализе проектных аварий используется консервативный подход (см. определение термина 32).
64. ПРОЕКТНЫЕ ПРЕДЕЛЫ - значения параметров и характеристик состояния систем (элементов) и АС в целом, установленные в проекте АС для нормальной эксплуатации и нарушений нормальной эксплуатации.
Комментарий
К проектным пределам относятся эксплуатационные пределы, пределы безопасной эксплуатации, а также иные пределы (включая проектные пределы для проектных аварий). Пределы устанавливаются с целью идентификации границ различных состояний АС и фаз развития процессов.
65. ПУТЬ ПРОТЕКАНИЯ АВАРИИ - последовательность состояний систем и элементов АС в процессе развития аварии.
Комментарий
Последовательность состояний, которыми характеризуется путь протекания аварии, определяется успешным функционированием или отказами систем и элементов АС, работа которых востребована в процессе развития аварии, а также правильными или неправильными действиями персонала АС. В ФНП в том же значении используется понятие "аварийная последовательность".
66. РАЗРАБОТЧИКИ ПРОЕКТА АС (РУ) - организации, разрабатывающие проект АС (РУ) и обеспечивающие его научно-техническое, в том числе конструкторское, сопровождение на всех этапах полного жизненного цикла АС (РУ).
Комментарий
Научно-исследовательские, проектные или конструкторские организации, которым в установленном порядке поручена разработка и сопровождение проектов РУ и АС. В соответствии с Федеральным законом "Об использовании атомной энергии" выбор головных научных организаций, головных конструкторских организаций и головных проектных организаций отнесен к полномочиям органа государственного управления использованием атомной энергии. Разработчики проекта АС (РУ) в соответствии с указанным законом относятся к организациям, выполняющим работы и оказывающим услуги для эксплуатирующей организации. Их отношения строятся на договорной основе и регулируются соответствующим российским законодательством.
67. РЕАКТОРНАЯ УСТАНОВКА - комплекс систем и элементов АС (блока АС), предназначенный для преобразования ядерной энергии в тепловую, включающий реактор и непосредственно связанные с ним системы и элементы, необходимые для его нормальной эксплуатации, аварийного охлаждения, аварийной защиты и поддержания в безопасном состоянии при условии выполнения требуемых вспомогательных и обеспечивающих функций другими системами АС. Границы РУ устанавливаются в проекте АС.
Комментарий
В состав РУ, как правило, входит реактор со всеми элементами контура теплоносителя реактора (в случае РУ с реактором типа ВВЭР - ГЦН, компенсатор объема, трубопроводы первого контура, ПГ). К РУ относят систему АЗ, САОЗ. Состав РУ необязательно должен совпадать с областью проектирования разработчика РУ.
68. РЕЗЕРВНЫЙ ПУНКТ УПРАВЛЕНИЯ - часть блока АС, размещаемая в предусмотренном проектом АС помещении и предназначенная при отказе БПУ для непрерывного контроля состояния реактора, перевода реактора в подкритическое состояние, расхолаживания реактора и поддержания его сколь угодно долго в подкритическом и расхоложенном состоянии, приведения в действие систем безопасности в случае необходимости, а также для управления теплоотводом от бассейна выдержки ОЯТ.
Комментарий
Назначение РПУ состоит в предоставлении возможности управления блоком АС при невозможности такого управления с БПУ (например, при пожаре на БПУ). РПУ предназначен для управления блоком АС не в полном объеме, а лишь в объеме, необходимом для перевода РУ в подкритическое расхоложенное состояние и поддержания в этом состоянии (обеспечение подкритичности РУ и теплоотвода от активной зоны реактора), и обеспечения теплоотвода от БВ ОЯТ. Также с РПУ должна иметься возможность приведения в действие, при необходимости, СБ. Объем контроля и управления системами нормальной эксплуатации, СБ и специальными техническими средствами для управления устанавливается в проекте АС. Технические средства РПУ при нормальной эксплуатации АС находятся в состоянии готовности и могут быть задействованы сразу же после появления на РПУ персонала при принятии решения об оставлении БПУ и осуществлении управления блоком АС с РПУ.
69. РЕМОНТ - комплекс операций по восстановлению работоспособного или исправного состояния объекта (систем и элементов) и (или) восстановлению его ресурса.
Комментарий
Ремонт может быть плановым, направленным на предупреждение возникновения отказов вследствие развивающихся дефектов (восстановление ресурса), и неплановым, вызванным возникновением или выявлением отказа. Восстановление включает в себя идентификацию отказа или развивающегося дефекта (определение его места и характера), ремонт или замену отказавшего или изношенного элемента, содержащего развивающийся дефект, регулирование и контроль технического состояния элементов объекта и заключительную операцию контроля работоспособного состояния системы, в которую входит отказавший или изношенный элемент. В ремонт могут входить разборка, выявление дефектов, замена или восстановление отдельных блоков, деталей и сборочных единиц, сборка и другие работы. Содержание отдельных операций ремонта может совпадать с содержанием операций технического обслуживания.
При выводе в ремонт систем и элементов, важных для безопасности, должны соблюдаться установленные в проекте АС условия безопасной эксплуатации.
70. САМООЦЕНКА - анализ, выполняемый эксплуатирующей организацией, административным руководством или персоналом АС с целью оценки выполнения требований, связанных с безопасностью АС, а также оценки эффективности и адекватности управления в целях безопасности.
Комментарий
Данный термин является новым, он введен в Общие положения обеспечения безопасности атомных станций для гармонизации с нормами безопасности МАГАТЭ, а также для нормативного закрепления положительной практики выполнения самооценки, применяемой в российской эксплуатирующей организации. Выполнение самооценки является одним из проявлений культуры безопасности. Самооценка проводится на всех уровнях управления и деятельности и является обязательным элементом осуществляемого эксплуатирующей организацией контроля всей деятельности, влияющей на безопасность.
71. СИСТЕМА - совокупность элементов, предназначенная для выполнения заданных функций.
Комментарий
Состав и границы системы устанавливаются в проекте АС. Система может состоять из нескольких каналов, каждый из которых в определенном объеме выполняет функции системы. Для выполнения одной и той же заданной функции в проекте АС может быть предусмотрена как одна система, так и несколько систем (например, для осуществления отвода тепла от активной зоны через ПГ в проекте АС могут быть предусмотрены как активные, так и пассивные системы). Система может быть связана с другими системами, например, с системами, которые обеспечивают ее или управляют ей, либо с системами, по отношению к которым она сама является обеспечивающей или управляющей. Также не исключены ситуации, когда разные системы имеют общие элементы (например, в проектах АС с РУ типа ВВЭР приямок САОЗ может использоваться также и спринклерной системой).
72. СИСТЕМЫ (ЭЛЕМЕНТЫ) БЕЗОПАСНОСТИ - системы (элементы), предназначенные для выполнения функций безопасности при проектных авариях.
Комментарий
Системы и элементы безопасности - это специально предусмотренные в проекте АС технические средства, предназначенные для функционирования (выполнения ФБ) при возникновении ИС, рассмотренных при анализе проектных аварий. СБ относятся к третьему уровню ГЭЗ и предназначены для предотвращения перерастания ИС в проектные аварии, а проектных аварий - в ЗПА.
В соответствии с требованиями ФНП в проекте АС должны предусматриваться СБ для выполнения следующих основных ФБ: аварийного останова реактора и поддержания его в подкритическом состоянии, аварийного отвода тепла от реактора, удержания РВ в установленных границах. При проектных авариях основные ФБ по обеспечению подкритичности в хранилищах ЯТ, обеспечению отвода тепла от таких хранилищ, в соответствии с Общими положениями обеспечения безопасности атомных станций, допускается осуществлять системами нормальной эксплуатации.
73. СИСТЕМЫ (ЭЛЕМЕНТЫ) НОРМАЛЬНОЙ ЭКСПЛУАТАЦИИ - системы (элементы), предназначенные для осуществления нормальной эксплуатации.
Комментарий
За исключением СБ и специальных технических средств для управления авариями сюда входят все остальные системы, предусмотренные проектом АС. Некоторые из них непосредственно связаны с основным технологическим процессом АС, либо с хранением и обращением ЯТ, РВ и РАО и являются важными для безопасности, другие предназначены для решения иных задач, обеспечивающих эксплуатацию, и являются не влияющими на безопасность. Системы нормальной эксплуатации, важные для безопасности, задействованы в реализации первого и второго уровней ГЭЗ и в специально оговоренных случаях (например, обеспечение подкритичности и отвода тепла от хранилищ ЯТ - см. пункт 3.1.2) могут осуществлять ФБ, связанные с третьим уровнем ГЭЗ.
74. СОВРЕМЕННЫЙ УРОВЕНЬ РАЗВИТИЯ НАУКИ, ТЕХНИКИ И ПРОИЗВОДСТВА - комплекс научных и технических знаний, технологических, проектных и конструкторских разработок в определенной области науки и техники, который подтвержден научными исследованиями и практическим опытом и отражен в научно-технических материалах и (или) внедрен на производстве.
Комментарий
Под современным уровнем развития науки, техники и производства понимается совокупность научно-технических знаний в определенной области (а также технологий и конструкторских решений), справедливость которых подтверждена авторитетными свидетельствами - к ним могут относиться практический опыт использования (в том числе положительные результаты внедрения на производстве), подтверждение научными исследованиями, которые должным образом и в необходимом для независимой оценки объеме задокументированы и, желательно, подвергались независимой оценке (о наличии такой оценки могут свидетельствовать публикация результатов в авторитетных международных реферируемых журналах, использование соответствующих положений указанных научных исследований в нормах безопасности МАГАТЭ и в других авторитетных публикациях).
75. СООРУЖЕНИЕ (СТРОИТЕЛЬСТВО) АС - процесс создания зданий, строений, сооружений и комплексов АС (блока АС), включающий строительные, монтажные работы и ввод блока АС в эксплуатацию.
Комментарий
Процесс сооружения АС включает также все этапы ввода в эксплуатацию блока АС. После завоза на АС ЯТ начинает действовать режим эксплуатации. Завоз топлива на блок АС может быть начат только после получения эксплуатирующей организацией лицензии регулирующего органа на эксплуатацию блока АС.
76. СПЕЦИАЛЬНЫЕ ТЕХНИЧЕСКИЕ СРЕДСТВА ДЛЯ УПРАВЛЕНИЯ ЗАПРОЕКТНЫМИ АВАРИЯМИ - системы (элементы), предусмотренные в проекте АС для управления запроектными авариями.
Комментарий
Данный термин является новым, он введен в Общие положения обеспечения безопасности атомных станций для обозначения использовавшегося и ранее не очень ясно определенного понятия "дополнительные технические решения для управления запроектными авариями". К таким специальным техническим средствам относится, например, устройство локализации расплава, применяемое в новых проектах АЭС с реакторами типа ВВЭР.
Следует подчеркнуть, что при управлении ЗПА могут использоваться все находящиеся в работоспособном состоянии системы и элементы АС. Однако к специальным техническим средствам для управления ЗПА относятся только те из них, которые предусмотрены проектом АС для этих целей.
77. ТЕХНИЧЕСКОЕ ОБСЛУЖИВАНИЕ - комплекс операций по поддержанию работоспособности и исправности объекта (систем и элементов) при использовании по назначению, в режиме ожидания, при хранении и транспортировании.
Комментарий
Техническое обслуживание включает регламентированные в конструкторской, проектной и эксплуатационной документации операции по поддержанию работоспособного и исправного состояния систем и элементов. В техническое обслуживание входят: контроль технического состояния, очистка, смазка и другие мероприятия.
Условия проведения технического обслуживания систем и элементов АС, важных для безопасности, отражаются в условиях безопасной эксплуатации. Техническое обслуживание может проводиться как с выводом, так и без вывода системы (элемента) из работы. В случае вывода из работы, в соответствии с требованиями пункта 4.1.8 Общих положений обеспечения безопасности атомных станций, после технического обслуживания системы и элементы должны проверяться на работоспособность и соответствие проектным характеристикам.
78. ТЯЖЕЛАЯ АВАРИЯ - запроектная авария с повреждением твэлов выше максимального проектного предела.
Комментарий
Не все ЗПА являются тяжелыми. Большая их часть может заканчиваться без серьезных повреждений твэлов в случае успешных действий по управлению аварией. Выделение из числа ЗПА группы тяжелых аварий важно, так как состояние АС при тяжелой аварии качественно отличается от состояния АС при отсутствии тяжелого повреждения твэлов - соответственно существенно разными являются и стратегии управления ЗПА, не являющимися тяжелыми, и тяжелыми авариями.
Величина максимального проектного предела повреждения твэлов устанавливается в соответствии с требованиями ФНП "Правила ядерной безопасности реакторных установок атомных станций".
79. УПРАВЛЕНИЕ АВАРИЕЙ - действия, направленные на предотвращение развития проектных аварий в запроектные и на ослабление последствий запроектных аварий.
Комментарий
Целями управления авариями, в соответствии с требованиями пункта 4.5.9, являются: возвращение блока АС в контролируемое состояние, при котором прекращается СЦР, обеспечиваются постоянное охлаждение топлива и удержание РВ в установленных границах, предотвращение развития аварии и ослабление ее последствий, в том числе защита ГО РУ от разрушения и поддержание его работоспособности.
Деятельность по управлению авариями определяется соответствующими симптомно-ориентированными руководствами, то есть руководствами, ориентированными не на какие-либо заранее просчитанные сценарии развития аварии, а на признаки состояния реактора и систем АС. Этим симптомно-ориентированные руководства принципиально отличаются от противоаварийной документации, ориентированной на последовательность событий для конкретных сценариев, обычно разрабатываемых для проектных аварий.
В руководствах по управлению ЗПА, как правило, выделяют управление авариями, не перешедшими в тяжелую стадию, и управление тяжелыми авариями - см. руководство по безопасности при использовании атомной энергии "Рекомендации к структуре и содержанию руководства по управлению запроектными авариями, в том числе тяжелыми авариями".
80. УПРАВЛЕНИЕ В ЦЕЛЯХ БЕЗОПАСНОСТИ - деятельность, реализуемая административной системой эксплуатирующей организации АС. Эта система интегрирует в себе все элементы управления таким образом, что процессы и действия, обеспечивающие выполнение требований по безопасности АС, устанавливаются и осуществляются с учетом других требований, включая экономические требования, требования к руководителям, персоналу, охране труда, защите окружающей среды, учету и контролю ядерных материалов, физической защите, к качеству, так, чтобы эти требования и запросы не оказывали негативного влияния на безопасность АС.
Комментарий
Данный термин является новым, он отражает новую концепцию интегрированного управления, представленную в нормах безопасности МАГАТЭ и реализуемую в ряде стран-членов МАГАТЭ в течение последних лет. Эта концепция требует существенной модернизации действующих систем управления таким образом, чтобы все элементы управления увязывались с влиянием их на безопасность АС. Если раньше определяющим для безопасности элементом управления были программы обеспечения качества, то сейчас эти программы становятся лишь одной из составляющих интегрированной системы управления.
Новая концепция реализует базовый (фундаментальный) принцип "Лидерство и управление в целях безопасности", установленный в нормах безопасности МАГАТЭ высшего уровня SF-1, <6> и завершает логическую цепочку развития подходов к обеспечению качества:
--------------------------------
<6> Основополагающие принципы безопасности, SF-1, МАГАТЭ, Вена, 2007.
контроль качества;
обеспечение качества;
управление качеством;
управление производством (организацией).
Система административного управления (под которой понимается совокупность созданных в эксплуатирующей организации структур, процедур и правил, применяемых при выработке управленческих решений), формируемая в соответствии с новой концепцией, должна обеспечивать комплексное решение вопросов безопасности, здоровья, окружающей среды, физической защиты, качества и экономики без нанесения ущерба безопасности. При этом необходимо обеспечить поддержание культуры безопасности, регулярные оценки состояния безопасности и извлечение уроков из полученного опыта.
81. УПРАВЛЯЮЩИЕ СИСТЕМЫ (ЭЛЕМЕНТЫ) БЕЗОПАСНОСТИ - системы (элементы), предназначенные для инициирования действий систем безопасности, осуществления контроля и управления ими в процессе выполнения заданных функций.
Комментарий
Определяющим признаком при определении структуры и границ таких систем является выполняемая ими функция контроля и управления СБ (защитными, обеспечивающими, локализующими, а иногда и другими управляющими системами).
82. УПРАВЛЯЮЩИЕ СИСТЕМЫ (ЭЛЕМЕНТЫ) НОРМАЛЬНОЙ ЭКСПЛУАТАЦИИ - системы (элементы), предназначенные для инициирования действий систем нормальной эксплуатации, осуществления контроля и управления ими в процессе выполнения заданных функций.
Комментарий
Управляющие системы и элементы нормальной эксплуатации задействованы на первом и втором уровнях ГЭЗ - они предназначены для поддержания совместно с персоналом АС нормальной эксплуатации АС, а также для устранения нарушений нормальной эксплуатации и предотвращения формирования требований на включение в работу СБ и (или) к аварии.
83. УРОВЕНЬ АВАРИЙНОЙ ГОТОВНОСТИ - установленная степень готовности персонала АС, эксплуатирующей организации, органов единой государственной системы предупреждения и ликвидации чрезвычайных ситуаций, других привлекаемых сил, а также используемых технических средств для действий по защите персонала и населения в случае аварии на АС.
Комментарий
Тот или иной уровень готовности может быть введен (объявлен) в зависимости от степени опасности происходящих на АС событий. Порядок объявления состояний "аварийная обстановка" и "аварийная готовность", а также введения уровней аварийной готовности устанавливается в планах защиты персонала в соответствии с положениями ФНП.
84. УРОВЕНЬ ВМЕШАТЕЛЬСТВА - параметры и характеристики, определяющие радиационную обстановку и ее развитие, совокупность которых требует проведения мероприятий по защите персонала и населения.
Комментарий
Уровни вмешательства при радиационных авариях установлены в нормах радиационной безопасности.
Уровни вмешательства установлены по поглощенной дозе в органе или ткани за двое суток; по годовой поглощенной дозе при хроническом облучении; по предотвращаемой дозе за первые 10 суток после радиационной аварии на все тело, щитовидную железу, легкие и кожу; по предотвращаемой дозе за первый год после радиационной аварии, а также в последующие годы; по активности радионуклидов в пищевых продуктах в первый год после аварии.
В случае крупной радиационной аварии с радиоактивным загрязнением территории при превышении установленных уровней вмешательства возможны следующие меры защиты: укрытие, йодная профилактика, эвакуация, ограничение потребления загрязненных пищевых продуктов и питьевой воды, отселение.
85. УРОВНИ ТЯЖЕСТИ СОСТОЯНИЯ АС - набор постулируемых состояний АС, каждое из которых характеризуется степенью повреждения физических барьеров на пути распространения радиоактивных веществ и (или) ионизирующего излучения в окружающую среду.
Комментарий
Данный термин является новым, он введен в Общие положения обеспечения безопасности атомных станций для формулирования требований к управлению ЗПА. ЗПА во многом отличаются от проектных аварий, для которых разрабатываются инструкции по ликвидации проектных аварий. Эти отличия касаются как характера протекания ЗПА, так и их тяжести и возможного количества.
Проектные аварии характеризуются обозримым числом ИС, при анализе проектных аварий учитывается возможный единичный отказ в СБ или единичная ошибка персонала при выполнении действий, предписанных соответствующими инструкциями. Возникновение и развитие таких аварий достаточно полно и надежно прогнозируется с помощью имеющихся методов анализа, оперативный персонал может отслеживать протекание аварии по срабатыванию или несрабатыванию оборудования, возникновению отказов в системах, изменению параметров АС и другим подобным событиям.
Причиной ЗПА могут быть ИС, не входящие в перечень ИС для анализа проектных аварий. Кроме того, ЗПА могут протекать при неограниченном числе отказов, что может существенно затруднить их идентификацию. Протекание и последствия ЗПА невозможно отслеживать и прогнозировать только с помощью подходов, принятых для проектных аварий. В условиях ЗПА приходится ориентироваться на текущее состояние АС, определяя его по признакам или симптомам, характеризующим состояние физических барьеров на пути распространения РВ в окружающую среду, по выполнению ФБ, а также по состоянию систем и оборудования АС, востребованных для выполнения ФБ.
Несмотря на огромное количество возможных сценариев, представительный перечень ЗПА для целей планирования противоаварийных действий, в том числе для целей разработки руководства по управлению ЗПА, может быть разработан путем построения замкнутой шкалы возможных состояний АС, с различными уровнями тяжести состояния АС с учетом, помимо этого, работоспособности или неработоспособности систем, выполняющих ФБ при авариях (СБ и специальных технических средств по управлению ЗПА). Практические примеры по определению уровней тяжести состояния АС представлены в руководстве по безопасности при использовании атомной энергии "Рекомендации по формированию окончательного перечня запроектных аварий, подлежащих учету в проекте атомных станций с реакторами типа ВВЭР".
86. УСЛОВИЯ БЕЗОПАСНОЙ ЭКСПЛУАТАЦИИ - установленные проектом АС минимальные требования по количеству, характеристикам, состоянию работоспособности, объему, периодичности и иным условиям технического обслуживания, контроля и испытаний систем (элементов), важных для безопасности, при которых обеспечивается соблюдение пределов безопасной эксплуатации и/или критериев безопасности.
Комментарий
В совокупности с пределами безопасной эксплуатации условия безопасной эксплуатации определяют область, в которой обоснована безопасность АС (для которой выполнен представленный в ООБ анализ безопасности). Условия безопасной эксплуатации устанавливаются в проектной документации и приводятся в технологическом регламенте эксплуатации АС для всех предусмотренных проектом АС эксплуатационных состояний и эксплуатационных режимов (работа АС на полном и частичном уровнях мощности, состояния с остановленным блоком, например, "горячее" и "холодное" состояния, перегрузка топлива, режимы разогрева и расхолаживания, режим гидроиспытаний первого контура и другие).
Условия безопасной эксплуатации включают в себя, прежде всего, минимальные требования к количеству и состояниям работоспособности систем и элементов, важных для безопасности. В частности, это требования к минимальному количеству работоспособных систем (каналов систем) и элементов безопасности, при котором обеспечивается безопасность при проектных авариях (с учетом нормативного принципа единичного отказа).
Могут использоваться формулировки условий безопасной эксплуатации, допускающие снижение количества работоспособных систем (каналов систем, элементов) на ограниченное время (например, на 8 часов, на 72 часа, на другое время).
Необходимая надежность систем и элементов АС, для которых установлены минимальные требования по работоспособности, достигается при проведении в необходимом объеме и с необходимой периодичностью технического обслуживания, контроля и испытаний (контроль и испытания позволяют, в частности, выявить отказы, не проявляющиеся в режиме ожидания). Поэтому требования по объему, периодичности технического обслуживания, контроля и испытаний также включают в условия безопасной эксплуатации. Кроме этого, условия безопасной эксплуатации определяют, должны ли проводиться техническое обслуживание, контроль и испытания с выводом соответствующих систем (каналов систем, элементов) из работы состояния или нет.
87. ФИЗИЧЕСКАЯ ЗАЩИТА АС - деятельность в области использования атомной энергии, осуществляемая в целях предотвращения диверсий и хищений в отношении ядерных установок, радиационных источников, пунктов хранения, ядерных материалов и радиоактивных веществ; включая технические и организационные меры, направленные на достижение указанных целей.
Комментарий
Представленное определение соответствует Федеральному закону "Об использовании атомной энергии". Таким образом, физическая защита включает меры по охране АС и содержащихся на ней ЯМ и РВ. Эти меры включают охрану, обеспечиваемую как специализированным персоналом, так и различными техническими средствами.
В соответствии с положениями действующего законодательства физическая защита АС как вид деятельности в области использования атомной энергии направлена на предотвращение несанкционированного проникновения на территорию АС, предотвращение несанкционированного доступа к ЯМ и РВ, предотвращение их хищения или порчи; своевременное обнаружение и пресечение любых посягательств на целостность и сохранность ЯМ и РВ, своевременное обнаружение и пресечение диверсионных и террористических актов, угрожающих безопасности ЯУ, радиационных источников и пунктов хранения, относящихся к АС, обнаружение и возвращение пропавших или похищенных ЯМ и РВ.
Запрещаются эксплуатация АС, а также проведение любых работ по использованию ЯМ и РВ, находящихся в любой форме и на любой стадии производства, использования, переработки, транспортирования или хранения, если не приняты меры по выполнению требований к обеспечению физической защиты. Требования к обеспечению физической защиты устанавливаются ФНП.
Цели физической защиты достигаются путем создания на АС системы физической защиты, представляющей собой единую систему планирования, координации, контроля и реализации комплекса технических и организационных мер, а также действий сил охраны, направленных на реализацию целей физической защиты.
Эффективность системы физической защиты АС подлежит периодической оценке, результаты которой служат основанием для разработки и реализации мер по усовершенствованию системы физической защиты.
88. ФИЗИЧЕСКИЙ ПУСК - этап ввода блока АС в эксплуатацию, включающий загрузку реактора ядерным топливом, достижение критического состояния реактора и выполнение необходимых испытаний и измерений на уровне мощности, при котором теплоотвод от реактора осуществляется за счет естественных теплопотерь (рассеяния).
Комментарий
Физический пуск является этапом ввода блока АС в эксплуатацию, при нарушении порядка проведения которого может возникнуть авария (поскольку в ходе физического пуска производятся операции с ЯТ - загрузка реактора, вывод реактора в критическое состояние, физические эксперименты на неэнергетических уровнях мощности). В связи с этим перед началом и в ходе физического пуска требуется соответствующая готовность АС (готовность СБ, готовность персонала, противоаварийная готовность - см. также комментарий к требованиям пункта 4.2.2). Физический пуск осуществляется по специальной программе, в которой предусматриваются меры безопасности и методики проведения физических экспериментов на штатной активной зоне реактора.
89. ФИЗИЧЕСКОЕ РАЗДЕЛЕНИЕ - применение преград или расстояния для предотвращения воздействия поражающих факторов внутренних и внешних воздействий на несколько систем (каналов, элементов) АС одновременно, а также распространения поражающих факторов с одних систем (каналов, элементов) АС на другие.
Комментарий
Термин является новым, хотя в тексте ранее действовавших Общих положений обеспечения безопасности атомных станций (ОПБ-88/97) он использовался. Его смысл достаточно ясен из определения. Физическое разделение является одним из основных (наряду с функциональным разделением - см. также комментарий к определению термина 59) способов предотвращения негативного влияния одних систем (каналов, элементов) на другие, а также защиты от отказов по общим причинам.
90. ФУНКЦИЯ БЕЗОПАСНОСТИ - конкретная цель и действия, обеспечивающие ее достижение, направленные на предотвращение аварий и/или ограничение их последствий.
Комментарий
Для выполнения ФБ при проектных авариях проект АС предусматривает СБ. К ФБ, выполняемым при авариях СБ, относятся основные ФБ (аварийный останов реактора и поддержание его в подкритическом состоянии; аварийный отвод тепла от реактора; удержание РВ в установленных границах), а также иные ФБ, установленные в проекте АС, назначением которых является способствование выполнению одной или нескольких из основных ФБ (например, осуществление электроснабжения активных СБ, отвод тепла от механизмов СБ системой технической воды и другие). Выполнение ФБ по обеспечению подкритичности при хранении и транспортировании ЯТ, а также по отводу тепла от ЯТ при его хранении и транспортировании в пределах площадки допускается в соответствии с требованиями Общих положений обеспечения безопасности атомных станций осуществлять за счет работы систем нормальной эксплуатации.
При ЗПА выполнение ФБ осуществляется, в том числе, за счет предусмотренных в проекте АС специальных технических средств по управлению ЗПА. Кроме того, для этих целей могут быть использованы любые системы и элементы (включая системы и элементы нормальной эксплуатации и системы и элементы безопасности), способные выполнить требуемые функции в сложившихся условиях.
При нормальной эксплуатации и эксплуатации с отклонениями предотвращение аварий осуществляется системами нормальной эксплуатации, важными для безопасности (например, оборудование и трубопроводы первого контура своим нормальным функционированием обеспечивают предотвращение аварий со снижением расхода теплоносителя через реактор, а также аварий с потерей теплоносителя).
Проект АС может предусматривать выполнение определенными системами как ФБ при авариях, так и функций нормальной эксплуатации. В этом случае следует говорить о многоцелевом использовании системы (что хотя и нежелательно, так как Общие положения обеспечения безопасности атомных станций требуют принятия разумно достижимых мер по обеспечению независимости уровней ГЭЗ друг от друга, но допускается правилами при условии, что совмещение ФБ с функциями нормальной эксплуатации не приводит к снижению требуемой надежности выполнения ФБ).
91. ЭКСПЛУАТАЦИОННЫЕ ПРЕДЕЛЫ - значения параметров и характеристик состояния систем (элементов) и АС в целом, заданных проектом АС для нормальной эксплуатации.
Комментарий
Диапазон параметров технологического процесса, ограниченный эксплуатационными пределами, представляет собой область нормальной эксплуатации АС. Для эксплуатации АС в пределах указанной области проектом АС предусматривается использование свойств внутренней самозащищенности (например, естественных отрицательных обратных связей), УСНЭ, а также, в необходимых случаях, действий персонала.
Конкретные эксплуатационные пределы могут быть установлены как для одного параметра, так и для сочетания параметров (например, для сочетания температуры и давления теплоносителя первого контура).
Эксплуатационные пределы устанавливаются в проекте АС и приводятся в технологическом регламенте эксплуатации блока АС (в инструкциях по эксплуатации систем и элементов АС) для всех предусмотренных проектом АС эксплуатационных состояний и эксплуатационных режимов (работа АС на полном и частичном уровнях мощности, состояния с остановленным блоком, например, "горячее" и "холодное" состояния, перегрузка топлива, режимы разогрева и расхолаживания, режим гидроиспытаний первого контура и другие).
Характеристики состояния систем (элементов) - это такие величины, в том числе непосредственно не измеряемые, которые характеризуют способность систем (элементов) выполнять возложенные на них функции и контроль за которыми установлен для обеспечения нормальной эксплуатации. При нормальной эксплуатации АС параметры технологического процесса и характеристики состояния систем (элементов) могут изменяться в границах, устанавливаемых эксплуатационными пределами. Не для всех параметров, по которым установлены эксплуатационные пределы, могут устанавливаться пределы безопасной эксплуатации (не устанавливаются пределы безопасной эксплуатации, например, по параметрам работы систем и элементов, не влияющих на безопасность, хотя эксплуатационные пределы в такой ситуации могут быть установлены). Нарушение эксплуатационных пределов, при котором не произошло нарушение пределов безопасной эксплуатации, не влечет за собой требования немедленной остановки реактора и перевода блока АС в безопасное состояние, но требует принятия мер по восстановлению нормальной эксплуатации АС. Если же восстановить нормальную эксплуатацию АС не удается, то, в соответствии с требованиями правил ядерной безопасности РУ АС, РУ должна быть остановлена.
92. ЭКСПЛУАТАЦИОННЫЕ УСЛОВИЯ - установленные проектом АС условия по количеству, характеристикам, состоянию работоспособности и техническому обслуживанию систем (элементов), необходимые для работы без нарушения эксплуатационных пределов.
Комментарий
Совместно с эксплуатационными пределами эксплуатационные условия ограничивают область нормальной эксплуатации АС.
Так же, как и эксплуатационные пределы, эксплуатационные условия устанавливаются в проекте АС и приводятся в технологическом регламенте эксплуатации блока АС (либо в инструкциях по эксплуатации систем и элементов АС) для всех предусмотренных проектом АС эксплуатационных состояний и эксплуатационных режимов.
Не для всех систем и элементов, для которых установлены эксплуатационные условия, устанавливаются также условия безопасной эксплуатации, в частности, не устанавливаются условия безопасной эксплуатации для систем и элементов, не влияющих на безопасность, хотя эксплуатационные условия для них быть могут установлены.
93. ЭКСПЛУАТАЦИОННЫЙ ПЕРСОНАЛ АС - работники АС, осуществляющие ее эксплуатацию.
Комментарий
К эксплуатационному персоналу относится не только персонал, осуществляющий оперативное управление АС (оперативный персонал), но и оперативно-ремонтный и ремонтный персонал, персонал инженерно-технической поддержки и другие категории персонала, чья деятельность связана с эксплуатацией АС.
Структура эксплуатационного персонала АС устанавливается эксплуатирующей организацией на основе требований проекта АС.
94. ЭКСПЛУАТАЦИЯ - вся деятельность, направленная на достижение безопасным образом цели, для которой была сооружена АС, включая работу на мощности, пуски, остановы, испытания, техническое обслуживание, ремонт, перегрузку топлива, инспектирование во время эксплуатации и другую связанную с этим деятельность.
Комментарий
К эксплуатации относится как деятельность, направленная на обеспечение использования АС по прямому назначению, так и деятельность, направленная на обеспечение безопасности АС (к последней, в том числе, относится деятельность по предотвращению и смягчению последствий аварий, а также по восстановлению нормальной эксплуатации). Виды деятельности, перечисленные в определении (например, пуски и остановы блоков АС, перегрузка топлива, ремонты), осуществляются в режимах, когда АС не выдает продукции (в случае АЭС - электроэнергии), тем не менее, поскольку такая деятельность необходима для обеспечения возможности коммерческого использования АС, а также для обеспечения безопасности АС, она относится к эксплуатации. К эксплуатации относится и инспектирование, осуществляемое силами эксплуатирующей организации.
95. ЭКСПЛУАТАЦИЯ С ОТКЛОНЕНИЯМИ - эксплуатация АС с нарушением эксплуатационных пределов или условий, но без нарушения пределов или условий безопасной эксплуатации.
Комментарий
Эксплуатация с отклонениями - это область отклонений от нормальной эксплуатации АС, при которых эксплуатация может быть некоторое время продолжена, но при этом должны приниматься меры по восстановлению нормальной эксплуатации АС.
Эксплуатация с отклонениями допускается до тех пор, пока персонал АС не исчерпал все возможности для восстановления нормальной эксплуатации АС. Если восстановить нормальную эксплуатацию АС не удается (восстановление нормальной эксплуатации может состоять как в возвращении АС в состояние, предшествовавшее нарушению эксплуатационных пределов и условий, так и в переводе в новое состояние, в котором будут соблюдаться указанные пределы и условия), то блок АС в соответствии с требованиями ФНП "Правила ядерной безопасности реакторных установок атомных станций" должен быть остановлен. Конкретные указания персоналу по действиям в таких ситуациях представляются в соответствующей эксплуатационной документации.
96. ЭКСПЛУАТИРУЮЩАЯ ОРГАНИЗАЦИЯ АС (ЭКСПЛУАТИРУЮЩАЯ ОРГАНИЗАЦИЯ) - организация, созданная в соответствии с законодательством Российской Федерации и признанная в порядке и на условиях, установленных Правительством Российской Федерации, соответствующим органом управления использованием атомной энергии пригодной эксплуатировать АС и осуществлять собственными силами или с привлечением других организаций деятельность по размещению, проектированию, сооружению, эксплуатации и выводу из эксплуатации АС, а также деятельность по обращению с ядерными материалами и радиоактивными веществами. Для осуществления этих видов деятельности эксплуатирующая организация должна иметь разрешения (лицензии), выданные органами государственного регулирования безопасности, на право ведения работ в области использования атомной энергии.
Комментарий
Требования и полномочия эксплуатирующей организации установлены в Федеральном законе "Об использовании атомной энергии". Комментируемое определение воспроизводит положения указанного закона.
97. ЭЛЕМЕНТЫ АС (ЭЛЕМЕНТЫ) - строительные конструкции, оборудование, приборы, трубопроводы, трубопроводная арматура, средства измерения, контроля, управления и автоматики, кабели, и другие изделия, обеспечивающие выполнение заданных функций самостоятельно или в составе систем и рассматриваемые в проекте АС в качестве структурных единиц при выполнении анализов надежности и безопасности.
Комментарий
Деление систем АС на элементы может быть выполнено разными способами. Как правило, элемент - это изделие, на которое имеется техническая документация (включая конструкторскую и технологическую документацию, техническое задание на разработку), требования к эксплуатации и показатели надежности (могут быть определены расчетным путем или экспериментально). В комментируемом определении в качестве существенного признака элементов указывается то, что это структурные единицы, используемые в анализах надежности и безопасности. Таким образом, элементы - всегда изделия, на которые имеется документация, содержащая их характеристики, включая показатели надежности.
98. ЭНЕРГЕТИЧЕСКИЙ ПУСК - этап ввода блока АС в эксплуатацию от завершения этапа физического пуска до начала выработки и отпуска энергии потребителям.
Комментарий
Работы на этапе энергетического пуска проводятся после окончания выполнения работ, связанных с физическим пуском. На этом этапе реактор уже работает на энергетических уровнях мощности (вследствие чего требуется работа систем, осуществляющих теплоотвод от реактора), производится подключение генераторов к сети с выдачей электроэнергии в энергосистемы, осуществляется наладка систем управления, проводятся испытания, в том числе динамические. Осваиваются уровни мощности РУ и АС в целом, режимы работы, производятся переключения, предусмотренные технологическим регламентом эксплуатации блока АС. Освоение мощности и все испытания проводятся по программам, в которых описываются методики экспериментов и предусматриваются необходимые меры безопасности.
99. ЯДЕРНАЯ АВАРИЯ - авария, сопровождающаяся повреждением твэлов, превышающим установленные пределы безопасной эксплуатации, или авария без повреждения твэлов, вызванная: нарушением контроля и управления цепной реакцией деления; возникновением критичности при перегрузке, транспортировании и хранении ядерного топлива.
Комментарий
Термин "ядерная авария" в своей формулировке содержит понятие "авария". Таким образом, ядерная авария определена как частный случай аварии по определению термина 1.
Из двух видов ("авария с повреждением твэлов" и "авария без повреждения твэлов") первый вид ядерной аварии как частный случай аварии по определению термина 1 не вызывает сомнений. В этом случае ядерная авария одновременно является и радиационной аварией, то есть событием с радиационными последствиями в соответствии с определением термина 1, если при ее развитии произошел выход РВ и (или) ИИ за границы, предусмотренные проектом АС для нормальной эксплуатации в количествах, превышающих установленные пределы безопасной эксплуатации.
Соответствие определению термина 1 второго вида ядерной аварии - аварии без повреждения твэлов - не столь очевидно, но он также соответствует этому определению.
Выход ИИ (в основном, нейтронного), которым сопровождается неконтролируемая СЦР, является чрезвычайно опасным нарушением нормальной эксплуатации (так как имеет место утрата контроля за источником радиоактивности) и недопустим. Вследствие нарушения установленных пределов безопасной эксплуатации, связанных с параметрами нейтронного излучения (поскольку такого излучения при хранении и транспортировании быть не должно в принципе), данное событие расценивается как авария, а следовательно, в соответствии с рассматриваемым определением, оно является также и ядерной аварией.
Нарушение контроля и управления цепной реакцией деления в активной зоне реактора без повреждения твэлов (по определению термина 99) рассматривается как ядерная авария, если имеют место признаки аварии, а именно, нарушение пределов безопасной эксплуатации по выходу ИИ за предусмотренные проектом АС границы (например, нарушение установленного предела безопасной эксплуатации по значению периода реактора, либо по величине нейтронного потока в целом в активной зоне или в какой-то ее части). Указанные признаки также вполне соответствуют определению термина 1.
Включение в Общие положения обеспечения безопасности атомных станций термина "ядерная авария" связано с историей становления в стране ядерной безопасности. На ранней стадии развития атомной энергетики в Советском Союзе (см. также комментарий к определению термина 9) понятие "ядерная авария" так же, как и понятие "ядерная безопасность", связывалась лишь с неконтролируемой (самопроизвольной) цепной реакцией деления ЯТ, при которой кроме огромного количества РВ выделяется огромная энергия. Большая доля трагических событий при освоении ядерной технологии была связана с СЦР, они имели место и на объектах ядерной энергетики. В Общих положениях обеспечения безопасности атомных станций данный термин понимается шире, это более широкое понимание ядерной аварии используется впоследствии в толковании термина 100 "ядерно опасные работы", в связи с чем приведение определения этого термина являлось необходимым во избежание недопонимания со стороны специалистов, применяющих Общие положения обеспечения безопасности атомных станций на практике.
100. ЯДЕРНО ОПАСНЫЕ РАБОТЫ - работы с системами или элементами АС, важными для безопасности (включая испытания, вывод в ремонт и ввод в работу), не предусмотренные технологическим регламентом эксплуатации блока АС и инструкциями по эксплуатации, а также иные работы, включенные в перечень ядерно опасных работ эксплуатирующей организацией на основе опыта эксплуатации, в том числе по результатам расследования нарушений в работе АС, с учетом проектной и конструкторской документации, вследствие необходимости установления к таким работам особых требований, не отраженных в технологическом регламенте эксплуатации блока АС и инструкциях по эксплуатации. К ядерно опасным работам относятся только такие работы, нарушение установленного порядка проведения которых может привести к ядерной аварии.
Комментарий
Этот термин возник исторически для обозначения работ с системами или элементами АС, важными для безопасности, для которых по тем или иным причинам не были проанализированы условия их безопасного выполнения и не разработаны соответствующие меры безопасности. Такие работы стали заносить в специальные перечни для того, чтобы перед их выполнением сделать необходимые анализы и разработать необходимые меры обеспечения их безопасности (см. также комментарий к пункту 4.1.7).
В соответствии с комментируемым определением к ядерно опасным относятся работы в двух принципиально различающихся случаях.
Первый случай - случай обязательного отнесения работ к ядерно опасным - это работы с системами или элементами АС, важными для безопасности (включая испытания, вывод в ремонт и ввод в работу), не предусмотренные технологическим регламентом эксплуатации блока АС и инструкциями по эксплуатации.
Второй случай - это включение работы в перечень ядерно опасных по усмотрению эксплуатирующей организации. Если эксплуатирующая организация (на основе разных соображений - это может быть анализ опыта эксплуатации, в том числе анализ имевших место нарушений в работе АС, рекомендации разработчиков проекта АС и РУ, результаты анализа безопасности и другие) приходит к выводу, что безопасность АС при выполнении конкретной работы будет более полно обеспечена при предъявлении к таким работам особых требований, не отраженных в технологическом регламенте и инструкциях по эксплуатации (с разработкой специального документа, определяющего порядок выполнения такой работы, - программы), то она имеет право отнести такую работу к числу ядерно опасных.
Приводимое в определении термина 100 указание об отнесении к ядерно опасным работам только таких работ, нарушение установленного порядка проведения которых может привести к ядерной аварии, не позволяет относить к ядерно опасным работы, например, в хранилище РАО, в котором отсутствуют ЯМ (так как никакое нарушение, связанное с таким хранилищем и с проводимыми в нем работами, не может, даже с учетом наложения на него развивающих отказов, привести к ядерной аварии в соответствии с определением термина 99, то есть не может вызвать повреждение твэлов, привести к возникновению критичности, либо к нарушению контроля и управления цепной реакцией деления).
I. ОСНОВНЫЕ ПОЛОЖЕНИЯ
1.1. Назначение и область применения
1.1.1. Настоящие федеральные нормы и правила в области использования атомной энергии "Общие положения обеспечения безопасности атомных станций" (НП-001-15) (далее - Общие положения) разработаны в соответствии со статьей 6 Федерального закона от 21 ноября 1995 г. N 170-ФЗ "Об использовании атомной энергии" (Собрание законодательства Российской Федерации, 1995, N 48, ст. 4552; 1997, N 7, ст. 808; 2001, N 29, ст. 2949; 2002, N 1, ст. 2; N 13, ст. 1180; 2003, N 46, ст. 4436; 2004, N 35, ст. 3607; 2006, N 52, ст. 5498; 2007, N 7, ст. 834; N 49, ст. 6079; 2008, N 29, ст. 3418; N 30, ст. 3616; 2009, N 1, ст. 17; N 52, ст. 6450; 2011, N 29, ст. 4281; N 30, ст. 4590, ст. 4596; N 45, ст. 6333; N 48, ст. 6732; N 49, ст. 7025; 2012, N 26, ст. 3446; 2013, N 27, ст. 3451), постановлением Правительства Российской Федерации от 1 декабря 1997 г. N 1511 "Об утверждении Положения о разработке и утверждении федеральных норм и правил в области использования атомной энергии" (Собрание законодательства Российской Федерации, 1997, N 49, ст. 5600; 1999, N 27, ст. 3380; 2000, N 28, ст. 2981; 2002, N 4, ст. 325; N 44, ст. 4392; 2003, N 40, ст. 3899; 2005, N 23, ст. 2278; 2006, N 50, ст. 5346; 2007, N 14, ст. 1692; N 46, ст. 5583; 2008, N 15, ст. 1549; 2012, N 51, ст. 7203) и устанавливают требования безопасности, специфичные для атомной станции, как источника радиационного воздействия на персонал, население и окружающую среду.
Комментарий
В комментируемом пункте правил приведены правовые основания разработки Общих положений обеспечения безопасности атомных станций как и любых других ФНП.
Так, статья 6 Федерального закона "Об использовании атомной энергии" законодательно закрепляет статус ФНП как нормативного правового акта, обязательного для исполнения при осуществлении деятельности в области использования атомной энергии, а также устанавливает сферу их применения, необходимость соблюдения их требований при осуществлении деятельности в области использования атомной энергии.
Во исполнение указанной статьи закона постановлением Правительства Российской Федерации утверждено "Положение о разработке и утверждении федеральных норм и правил в области использования атомной энергии", которое определяет порядок разработки, согласования, утверждения и введения в действие ФНП, а также внесения в них изменений и дополнений.
Общие положения обеспечения безопасности атомных станций содержат требования, специфичные для АС как источника радиационного воздействия (в том числе потенциального) на людей (персонал, население) и окружающую среду. Необходимость введения таких требований - требований обеспечения ядерной и радиационной безопасности АС - обусловлена тем, что потенциальное радиационное воздействие при аварии на АС может иметь значительный характер и способно распространяться на большие расстояния, быть длительным и может вызывать значительный вред.
1.1.2. Общие положения устанавливают цели и основные критерии безопасности атомных станций, а также основные принципы и общие требования к техническим и организационным мерам, направленным на достижение безопасности. Объем реализации этих принципов и мер должен соответствовать федеральным нормам и правилам в области использования атомной энергии. При отсутствии необходимых нормативных правовых актов предлагаемые конкретные технические решения обосновываются в соответствии с современным уровнем развития науки, техники и производства.
Комментарий
В Общих положениях обеспечения безопасности атомных станций устанавливаются цели безопасности АС (в частности, целевые ориентиры безопасности - см. комментарий к пункту 1.2.17) и критерии безопасности (см. комментарий к определению термина 35). Кроме того, в Общих положениях обеспечения безопасности атомных станций устанавливаются основные принципы и общие требования, предъявляемые к техническим и организационным мерам, направленным на достижение безопасности. К основным принципам относятся, например, устанавливаемые в Общих положениях обеспечения безопасности атомных станций принципы защиты СБ и специальных технических средств по управлению ЗПА от отказов по общей причине, принципы разнообразия, резервирования и независимости, принцип единичного отказа, учитываемый при проектировании СБ и ряд других. Общие положения обеспечения безопасности атомных станций устанавливают общие требования к техническим и организационным мерам, принимаемым на АС для обеспечения безопасности. Помимо Общих положений обеспечения безопасности атомных станций обязательные (более развернутые и дополняющие положения указанного нормативного правового акта) требования к указанным мерам по обеспечению безопасности АС содержат другие ФНП, при этом юридическая сила требований Общих положений обеспечения безопасности атомных станций и иных ФНП является одинаковой. Комментируемый пункт правил требует, чтобы технические и организационные меры по обеспечению безопасности АС соответствовали всей совокупности требований ФНП.
На практике возникают ситуации, когда для того или иного конкретного аспекта, имеющего влияние на безопасность АС, отсутствует необходимое нормативное регулирование (в ФНП, а также в иных нормативных правовых актах). Это случается, в частности, при применении на АС новых, ранее не использовавшихся, технических решений (на момент введения в действие Общих положений обеспечения безопасности атомных станций примером таких технических решений являлось построение управляющих систем на основе программируемых цифровых устройств), либо при появлении новых знаний в областях, для которых нормативное регулирование уже имеется (например, выявление необходимости выполнения дополнительных обоснований прочности оборудования и трубопроводов по отношению к ранее не выявленному и не отраженному в требованиях ФНП механизму деградации металла). В таких случаях комментируемый пункт требует, чтобы предлагаемые технические решения, имеющие влияние на безопасность АС, обосновывались в соответствии с современным уровнем развития науки, техники и производства (см. также комментарий к определению термина 74). Вместе с тем, данное нормативное положение нельзя трактовать так, что допускается проектировать, сооружать или эксплуатировать АС с нарушениями требований ФНП, попутно обосновывая допустимость таких нарушений - рассматриваемое нормативное положение требует обосновывать принимаемые решения в соответствии с современным уровнем развития науки, техники и производства только в случаях отсутствия нормативного регулирования по тому или иному вопросу, если же требования ФНП по рассматриваемому вопросу имеются, то их выполнение, в соответствии с положениями статьи 6 Федерального закона "Об использовании атомной энергии", является обязательным.
1.1.3. Настоящие Общие положения распространяются на все этапы полного жизненного цикла атомных станций, установленные законодательством в области использования атомной энергии.
Комментарий
Федеральным законом "Об использовании атомной энергии" установлено, что под полным жизненным циклом ОИАЭ в зависимости от категории объекта применения этого Федерального закона понимаются: размещение, проектирование (включая изыскания), конструирование, производство, сооружение или строительство (включая монтаж, наладку, ввод в эксплуатацию), эксплуатация, реконструкция, капитальный ремонт, вывод из эксплуатации (закрытие), транспортирование (перевозка), обращение, хранение, захоронение и утилизация ОИАЭ. Не все перечисленные в указанном Федеральном законе этапы полного жизненного цикла применимы к АС.
1.1.4. Порядок приведения атомных станций в соответствие с Общими положениями, в том числе сроки и объем необходимых мероприятий, определяются в каждом конкретном случае в условиях действия лицензии на размещение, сооружение, эксплуатацию или вывод из эксплуатации.
Комментарий
Вновь проектируемые АС (блоки АС) должны в полной мере соответствовать требованиям Общих положений обеспечения безопасности атомных станций. Блоки АС, для которых лицензия на размещение, сооружение, эксплуатацию или вывод из эксплуатации на момент введения в действие Общих положений обеспечения безопасности атомных станций уже выдана Ростехнадзором, могут иметь отступления от требований указанного нормативного документа. Комментируемый пункт правил устанавливает, что в таких случаях сроки и объем приведения в соответствие с требованиями Общих положений обеспечения безопасности атомных станций устанавливаются Ростехнадзором индивидуально для каждого блока АС в условиях действия лицензии на соответствующий вид деятельности.
На практике такому решению Ростехнадзора, отражаемому в условиях действия лицензии, может предшествовать выполняемый Лицензиатом анализ, в ходе которого выявляются имеющиеся несоответствия требованиям вновь введенных ФНП, определяется в соответствии с имеющимися методиками (например, рассмотренными в руководстве по безопасности при использовании атомной энергии "Анализ несоответствий блока атомной станции требованиям действующих нормативных документов") значимость для безопасности АС выявленных отступлений (для чего оценивается влияние отступлений от требований правил на эффективность ГЭЗ, оценивается вероятность возникновения условий, при которых имеющееся отступление приведет к возникновению радиационных последствий, а также величина таких последствий), обосновываются мероприятия по устранению или компенсации негативного влияния на безопасность АС отступлений от требований правил, а также сроки выполнения мероприятий, учитывающие оцененную значимость для безопасности выявленных отступлений. Результаты анализа с перечнем предлагаемых мероприятий и их обоснованием представляются в Ростехнадзор, который с учетом данной информации устанавливает в условиях действия лицензии требования по объему и срокам приведения блока АС в соответствие с Общими положениями обеспечения безопасности атомных станций.
1.1.5. Перечень сокращений приведен в приложении N 1, термины и определения - в приложении N 2 к настоящим Общим положениям.
Комментарий
Для удобства работы раздел с комментариями к терминам и определениям Общих положений обеспечения безопасности атомных станций приведен в начале данного приложения настоящего Руководства по безопасности.
1.2. Основные критерии и принципы обеспечения безопасности
1.2.1. АС удовлетворяет требованиям безопасности, если соблюдаются следующие условия:
радиационное воздействие АС на персонал, население и окружающую среду при нормальной эксплуатации и нарушениях нормальной эксплуатации до проектных аварий включительно не приводит к превышению установленных доз облучения персонала и населения, нормативов по выбросам и сбросам;
радиационное воздействие АС на персонал, население и окружающую среду ограничивается при запроектных авариях;
ограничивается вероятность возникновения на АС аварий.
Комментарий
Радиационное воздействие АС на персонал, население и окружающую среду формируется за счет выбросов РВ в атмосферу, сбросов в водные объекты, протечек внутри АС, а также за счет излучения топлива, наведенной активности оборудования и других факторов. Принимаемые технические и организационные решения по обеспечению безопасности АС должны ограничивать это воздействие допустимыми уровнями при нормальной эксплуатации и ее нарушениях вплоть до проектных аварий. Поскольку невозможно ограничить последствия ЗПА определенными значениями (что возможно для нормальной эксплуатации и ее нарушений вплоть до проектных аварий), то для ЗПА требование обеспечения безопасности формулируется по-другому - принимаемые технические и организационные решения должны быть направлены на ограничение радиационных последствий.
Кроме того, еще одним необходимым компонентом безопасности АС является принятие технических и организационных мер по ограничению вероятности аварий. Для тяжелых аварий и аварий, сопровождающихся большим аварийным выбросом, в Общих положениях обеспечения безопасности атомных станций сформулированы целевые вероятностные ориентиры (см. комментарий к пункту 1.2.17). Однако требование по ограничению вероятности аварий, содержащееся в комментируемом пункте, не сводится только к ограничению вероятности этих наиболее тяжелых по последствиям аварий: рассматриваемый пункт правил требует принятия мер по ограничению вероятности любых аварий (в том числе и таких, для которых не установлены целевые вероятностные ориентиры).
1.2.2. Безопасность АС достигается за счет качественного проектирования, конструирования и изготовления оборудования, размещения, сооружения и эксплуатации АС посредством соблюдения требований федеральных законов, федеральных норм и правил в области использования атомной энергии, формирования и поддержания культуры безопасности, учета опыта эксплуатации и современного уровня развития науки, техники и производства.
Комментарий
Поскольку соблюдение трех условий, указанных в пункте 1.2.1 (см. комментарий выше), при которых АС удовлетворяет требованиям безопасности, как правило, не может быть непосредственно проверено на практике (за исключением требований по ограничению радиационного воздействия АС при нормальной эксплуатации) вследствие того, что радиационная опасность АС носит, в основном, потенциальный характер, комментируемый пункт устанавливает, что о достижении безопасности АС судят по выполнению требований федеральных законов, ФНП, соответствию современному уровню развития науки, техники и производства.
В комментируемом пункте упоминаются в качестве условий, обеспечивающих достижение безопасности АС, формирование и поддержание культуры безопасности, а также учет опыта эксплуатации, несмотря на то, что эти требования уже присутствуют в ФНП (в частности, в Общих положениях обеспечения безопасности атомных станций). Это обусловлено тем, что данные условия являются весьма важными аспектами обеспечения безопасности и требуют постоянного внимания эксплуатирующей организации.
1.2.3. Допустимые пределы доз облучения персонала АС и допустимые пределы доз облучения населения для нормальной эксплуатации и нарушений нормальной эксплуатации, включая аварии, значения предельно допустимых выбросов радиоактивных веществ в атмосферный воздух и допустимых сбросов радиоактивных веществ в водные объекты устанавливаются в соответствии с законодательством Российской Федерации. Уровни облучения в результате выброса и сброса радиоактивных веществ с АС должны быть ниже установленных пределов и на разумно достижимом низком уровне.
Комментарий
Нормативы радиационного воздействия на персонал, население и окружающую среду для нормальной эксплуатации устанавливаются в Федеральном законе "О радиационной безопасности населения" и в нормах радиационной безопасности, а для проектных аварий степень ограничения воздействия устанавливается в санитарных правилах проектирования и эксплуатации АС.
Необходимость осуществления выбросов и сбросов РВ в пределах установленных нормативов установлена в Федеральном законе "Об охране окружающей среды" и Федеральном законе "Об охране атмосферного воздуха". Постановлениями Правительства Российской Федерации определено, кем утверждаются методы установления нормативов ПДВ и ДС.
Второе предложение комментируемого пункта правил требует выполнения для АС двух установленных в Федеральном законе "О радиационной безопасности населения" принципов обеспечения радиационной безопасности - принципа нормирования и принципа оптимизации (указанный закон рассматривает помимо этих двух принципов также принцип обоснования).
1.2.4. Безопасность АС должна обеспечиваться за счет последовательной реализации глубокоэшелонированной защиты, основанной на применении системы физических барьеров на пути распространения ионизирующего излучения и радиоактивных веществ в окружающую среду, и системы технических и организационных мер по защите барьеров и сохранению их эффективности, а также по защите персонала, населения и окружающей среды.
Система физических барьеров блока АС должна включать: границу контура теплоносителя реактора, герметичное ограждение РУ и биологическую защиту, а также, как правило, топливную матрицу и оболочку твэла.
Система технических и организационных мер должна образовывать пять уровней глубокоэшелонированной защиты и включать следующие уровни.
Уровень 1. Условия размещения АС и предотвращение нарушений нормальной эксплуатации:
оценка и выбор площадки, пригодной для размещения АС;
установление санитарно-защитной зоны, зоны наблюдения вокруг АС, а также зоны планирования защитных мероприятий;
разработка проектной документации АС (далее - проект АС) на основе консервативного подхода с развитым свойством внутренней самозащищенности РУ и мерами, направленными на исключение порогового эффекта;
обеспечение требуемого качества систем (элементов) АС и выполняемых работ;
эксплуатация АС в соответствии технологическими регламентами и производственными инструкциями, разрабатываемыми с соблюдением требований нормативных правовых актов и иных нормативных документов;
поддержание в исправном состоянии важных для безопасности систем и элементов путем своевременного определения дефектов, принятия профилактических мер, замены выработавшего ресурс оборудования, организации эффективно действующей системы технического обслуживания и ремонта, документирования результатов работ и контроля;
подбор и обеспечение необходимого уровня квалификации персонала АС для действий при нормальной эксплуатации и нарушениях нормальной эксплуатации, включая предаварийные ситуации и аварии, формирование культуры безопасности.
Уровень 2. Предотвращение проектных аварий системами нормальной эксплуатации:
своевременное выявление отклонений от нормальной эксплуатации и их устранение;
управление при эксплуатации с отклонениями.
Уровень 3. Предотвращение запроектных аварий системами безопасности:
предотвращение перерастания исходных событий в проектные аварии, а проектных аварий в запроектные аварии с применением систем безопасности;
ослабление последствий аварий, которые не удалось предотвратить, путем локализации выделяющихся радиоактивных веществ.
Уровень 4. Управление запроектными авариями:
возвращение АС в контролируемое состояние, при котором прекращается цепная реакция деления, обеспечивается постоянное охлаждение топлива и удержание радиоактивных веществ в установленных границах;
предотвращение развития запроектных аварий и ослабление их последствий, в том числе с применением специальных технических средств для управления запроектными авариями, а также любых систем (элементов), включая системы (элементы) нормальной эксплуатации и системы (элементы) безопасности, способных выполнять требуемые функции в сложившихся условиях;
защита герметичного ограждения РУ от разрушения при запроектных авариях и поддержание его работоспособности.
Уровень 5. Противоаварийное планирование:
подготовка и осуществление планов мероприятий по защите персонала и населения на площадке АС и за ее пределами.
Глубокоэшелонированная защита должна осуществляться на всех этапах деятельности, связанных с обеспечением безопасности АС, в той части, которая затрагивается этим видом деятельности. Приоритетной является стратегия предотвращения неблагоприятных событий, при этом особое внимание должно уделяться уровням 1 и 2.
Должны быть предприняты все разумно достижимые меры, обеспечивающие независимость уровней глубокоэшелонированной защиты друг от друга. Предпринятые меры должны быть обоснованы.
Комментарий
Содержание концепции ГЭЗ, изложенное в Общих положениях обеспечения безопасности атомных станций, с некоторыми корректировками перенесенное из ранее действовавших Общих положений обеспечения безопасности атомных станций (ОПБ-88/97), основывается на публикациях Международной группы по ядерной безопасности INSAG-10 и INSAG-12. Вместе с тем, имеются и отдельные различия в представлении концепции ГЭЗ в Общих положениях обеспечения безопасности атомных станций и упомянутых публикациях INSAG (некоторые отличия в терминологии и содержании уровней ГЭЗ).
Графическое представление ГЭЗ приведено в приложении N 3 к настоящему Руководству по безопасности.
Указанные в комментируемом пункте физические барьеры характерны для эксплуатируемых в настоящее время АС с водоохлаждаемыми реакторами, а также с реакторами, охлаждаемыми жидкометаллическим теплоносителем. Для инновационных типов реакторов (например, с ЯТ в виде солевого расплава) нельзя исключать отсутствие твэлов (и, соответственно, топливной матрицы и оболочек твэлов), вследствие чего в комментируемом пункте по отношению к этим физическим барьерам используется оборот "как правило".
Реализация концепции ГЭЗ является методом обеспечения безопасности АС, при применении которого принимаются меры по компенсации негативного влияния на безопасность потенциальных отказов и ошибочных действий человека, поддерживается эффективность физических барьеров, принимаются меры по их защите, принимаются меры по защите населения и окружающей среды, если физические барьеры оказываются не полностью эффективными. При этом, если отказывает один уровень защиты, то вступают в действие технические и организационные меры, предусмотренные для следующего уровня защиты, а процесс развития нарушения растягивается во времени, что позволяет контролировать его и управлять им.
На заре развития атомной энергетики при проектировании АС рассматривались три уровня ГЭЗ. Однако последующая эволюция понимания этой концепции, особенно связанная с учетом уроков тяжелых аварий на АЭС Три Майл Айленд и в Чернобыле, привела к современному представлению о ней как о системе технических и организационных мер, образующей пять уровней защиты.
Как указано в комментируемом пункте 1.2.4, приоритетной стратегией ГЭЗ является предотвращение неблагоприятных событий. Это означает, что наиболее важным для обеспечения безопасности является недопущение возникновения отказов и предотвращение развития их в аварии, если они все же возникли. При этом требуется уделять специальное внимание уровням 1 и 2, чтобы более серьезные нарушения нормальной эксплуатации были как можно более редкими событиями. Вместе с тем, поскольку полностью исключить возникновение аварий нельзя, а возникновение аварий связано с потенциальной опасностью для персонала, населения и окружающей среды, то на АС необходимы и остальные уровни ГЭЗ.
Особое (системообразующее) место в ГЭЗ занимает первый уровень: такие его аспекты как, в частности, обеспечение требуемого качества систем (элементов) АС и выполняемых работ, поддержание в исправном состоянии систем и элементов, обеспечение необходимого уровня квалификации персонала АС, формирование культуры безопасности, являются необходимым условием эффективного функционирования всех уровней ГЭЗ.
Следует отметить, что требования по реализации перечисляемых в комментируемом пункте технических и организационных мер, относящихся к тому или иному уровню ГЭЗ, являются самыми общими и не исчерпывают требований к организации ГЭЗ на АС. Требования преобладающей части других пунктов Общих положений обеспечения безопасности атомных станций и иных ФНП также относятся к тому или иному аспекту ГЭЗ из числа перечисленных в пункте 1.2.4.
Новым, по сравнению с ранее действовавшими Общими положениями обеспечения безопасности атомных станций (ОПБ-88/97), в описании ГЭЗ является положение, отраженное в описании уровня 1, относящееся к мерам, направленным на исключение порогового эффекта (см. также комментарий к определению термина 51).
Требование комментируемого пункта по принятию всех разумно достижимых мер по обеспечению независимости уровней ГЭЗ (также являющееся новым по сравнению с ранее действовавшими Общими положениями обеспечения безопасности атомных станций (ОПБ-88/97)) - один из ключевых факторов эффективности и надежности многоуровневой защиты, способности ее противостоять отказам уровней по общим причинам. Это обеспечивается, в том числе применением различных, либо работающих на разных принципах технических средств для разных уровней ГЭЗ. Кроме того, для выполнения данного требования в проекте АС должны предприниматься меры, чтобы воздействия (внутренние и внешние), способные вывести из строя сразу несколько уровней ГЭЗ, были тем менее вероятными, чем большее количество уровней они делают неэффективными. Безусловно, невозможно обеспечить полную независимость уровней ГЭЗ друг от друга, всегда останется ряд технических средств, задействованных сразу на нескольких уровнях защиты (приведем в качестве одного из примеров ГО РУ, которое выполняет функции по удержанию РВ и на третьем, и на четвертом уровнях ГЭЗ). Однако разумно достижимые меры по обеспечению такой независимости должны быть приняты и их достаточность обоснована.
Следует подчеркнуть, что реализация ГЭЗ для обеспечения безопасности АС - непреложное фундаментальное нормативное требование, основа современного понимания (и российского, и международного) того, каким образом должна достигаться безопасность АС - не только уже имеющихся и проектируемых, но и только задумываемых, в том числе инновационных.
1.2.5. При нормальной эксплуатации все физические барьеры должны быть работоспособными, а меры по их защите должны находиться в состоянии готовности. При выявлении неработоспособности любого из предусмотренных проектом физических барьеров или неготовности мер по его защите РУ должна быть остановлена и приняты меры по приведению блока АС в безопасное состояние. В проекте АС должны быть предусмотрены меры, направленные на предотвращение повреждения одних барьеров вследствие повреждения других, а также нескольких физических барьеров вследствие одного воздействия.
Комментарий
Наличие системы из нескольких физических барьеров, последовательно расположенных на пути распространения ИИ и РВ в окружающую среду, и многоуровневость мер по их защите не являются основанием для работы АС при неработоспособности отдельных физических барьеров или при неготовности мер по их защите, поскольку иное означало бы несоблюдение условий обеспечения безопасности, установленных в пункте 1.2.1, и несоответствие ГЭЗ требованиям пункта 1.2.4. Все физические барьеры, а также технические и организационные меры, реализующие уровни ГЭЗ (в том числе обеспечивающие защиту физических барьеров), должны быть работоспособны при нормальной эксплуатации АС.
Новым в комментируемом пункте является положение о необходимости принятия мер, направленных на предотвращение повреждения одних барьеров вследствие повреждения других, а также нескольких физических барьеров вследствие одного воздействия. По существу это является требованием по защите физических барьеров от отказов по общей причине, содержащимся в общем виде в пункте 3.1.9. ФНП содержат ряд требований, развивающих указанное нормативное положение (в частности, Правила устройства и эксплуатации локализующих систем безопасности атомных станций содержат требование по защите ГО РУ от воздействия летящих предметов, образующихся при разрыве трубопроводов первого контура внутри ГО).
Абсолютная независимость физических барьеров достигнута быть не может (например, разрыв корпуса реактора при высоком давлении, как правило, вызывает зависимый отказ ГО РУ), но в соответствии с требованиями рассматриваемого пункта, в проекте АС должны быть предусмотрены разумно достижимые меры, направленные на обеспечение такой независимости.
1.2.6. В проекте АС должны быть обоснованы пределы и условия безопасной эксплуатации, а также предусмотрены технические средства и организационные меры, направленные на предотвращение нарушения пределов и условий безопасной эксплуатации.
Комментарий
Предусмотренные в проекте АС пределы и условия безопасной эксплуатации (см. комментарии к определениям терминов 55 и 86) ограничивают область, в пределах которой обоснованы как отсутствие аварий, так и соответствующая требованиям ФНП готовность АС к ограничению последствий проектных аварий и смягчению последствий ЗПА. Соответствующие обоснования пределов и условий безопасной эксплуатации представляются в составе проекта АС.
В соответствии с общепризнанными международными подходами, отраженными, в том числе, в нормах безопасности МАГАТЭ, пределы и условия безопасной эксплуатации рекомендуется устанавливать так, чтобы персонал АС в любой ситуации понимал, происходит или не происходит их нарушение. Это на практике означает принятие мер по представлению персоналу БПУ результатов измерения (вычисления) параметров, по которым установлены пределы безопасной эксплуатации в сопоставлении со значением пределов. Также должны предусматриваться меры по контролю соблюдения условий безопасной эксплуатации и своевременному выявлению их нарушения.
Пределы и условия безопасной эксплуатации обычно устанавливаются дифференцированно: они могут отличаться для разных состояний нормальной эксплуатации АС (например, отдельно для работы РУ на полной мощности, отдельно - для работы РУ на пониженных уровнях мощности, минимально контролируемом уровне мощности, отдельно - для различных режимов эксплуатации с подкритическим реактором - "холодное состояние", "горячее состояние", "останов для перегрузки" и другие), это обусловлено тем, что разные состояния нормальной эксплуатации АС различаются как перечнем возможных в этих состояниях нарушений нормальной эксплуатации, так и требованиями к готовности систем и оборудования для обеспечения безопасности АС.
К техническим и организационным мерам, направленным на предотвращение нарушения пределов и условий безопасной эксплуатации, которые должен предусматривать проект АС, в соответствии с требованиями комментируемого пункта, относятся, в частности, управляющие системы (как УСНЭ, так и УСБ), инициирующие управляющие воздействия, направленные на такое изменение параметров РУ и АС, которое предотвращает нарушение пределов и условий безопасной эксплуатации (например, инициирующие снижение мощности РУ или, при необходимости, останов РУ). Также к указанным мерам относятся приводимые в технологическом регламенте эксплуатации блока АС требования по действиям персонала АС, направленным на предотвращение нарушения указанных пределов и условий.
1.2.7. Технические и организационные решения, принимаемые для обеспечения безопасности АС, должны быть апробированы прежним опытом, испытаниями, исследованиями, опытом эксплуатации прототипов. Такой подход должен применяться не только при разработке оборудования и проектировании АС, но и при изготовлении оборудования, сооружении и эксплуатации АС, при реконструкции АС и модернизации ее систем и элементов, а также при выводе АС из эксплуатации.
Комментарий
Данный пункт определяет один из важнейших фундаментальных принципов обеспечения безопасности, направленный на обеспечение требуемой надежности выполнения функций на всех уровнях ГЭЗ (см. комментарий к пункту 1.2.4). Совместно с пунктами 1.2.10, 1.2.20 и 1.2.21, формулирующими требования обеспечения качества и культуры безопасности, требования данного пункта направлены на создание необходимых условий для эффективного функционирования уровней ГЭЗ.
Несоблюдение требований данного пункта, как показывает анализ уроков имевших место нарушений в работе АС, может иметь значительное негативное влияние на безопасность АС.
Если при принятии конкретного технического или организационного решения имеются в наличии не все перечисленные в комментируемом пункте способы апробации (прежний опыт, испытания, исследования, опыт эксплуатации прототипов), принимаются меры по восполнению недостающих составляющих, либо обосновывается достаточность имеющихся свидетельств об апробации.
1.2.8. Система технических и организационных мер по обеспечению безопасности АС, проектные основы систем и элементов, важных для безопасности, должны быть представлены в ООБ АС, разработка которого обеспечивается эксплуатирующей организацией с участием разработчиков проектов АС и РУ. Расхождения, влияющие на безопасность АС, между информацией, содержащейся в ООБ АС и в проекте АС, либо расхождения проекта АС с его реализацией не допускаются. Соответствие ООБ АС реальному состоянию АС должно поддерживаться эксплуатирующей организацией в течение всего срока службы АС.
Комментарий
Разработка ООБ АС обеспечивается эксплуатирующей организацией с участием разработчиков РУ и АС, а также, при необходимости, с привлечением других организаций, выполняющих для эксплуатирующей организации работы и предоставляющих услуги. ООБ АС представляется в Ростехнадзор в составе комплекта документов, обосновывающих ядерную и радиационную безопасность, прилагаемых к заявлению на получение лицензии на размещение, сооружение, эксплуатацию или вывод из эксплуатации АС.
ООБ АС разрабатывается на основании проекта АС и должен обеспечивать достаточно полную информацию для адекватного понимания проекта АС, концепции безопасности, на которой этот проект базируется, программы обеспечения качества и основных принципов эксплуатации АС. Объем информации, представляемой в проекте и ООБ АС, является разным, однако, в соответствии с требованиями настоящего пункта, не допускаются расхождения информации, представленной в ООБ АС и в проекте АС по аспектам, оказывающим влияние на ядерную и радиационную безопасность АС (к таким расхождениям следует относить, например, сведения о составе систем и элементов, важных для безопасности, об их технических характеристиках, влияющих на работоспособность или надежность выполнения требуемых функций, сведения о назначаемых классах безопасности и их обосновании и другие сведения, которые представляются в ООБ АС в соответствии с ФНП, устанавливающими требования к структуре и содержанию отчета по обоснованию безопасности).
На основании информации, содержащейся в ООБ АС, Ростехнадзор оценивает достаточность обоснования безопасности размещения, сооружения, эксплуатации или вывода из эксплуатации конкретного блока АС.
1.2.9. В ООБ АС должны быть представлены детерминистические и вероятностные анализы безопасности. Анализы безопасности должны быть выполнены для всех эксплуатационных состояний АС и должны учитывать все имеющиеся на АС места нахождения ядерных материалов, радиоактивных веществ и РАО, в которых может возникнуть нарушение нормальной эксплуатации АС. Детерминистические анализы проектных аварий должны выполняться на основе консервативного подхода. Вероятностные анализы безопасности должны включать оценку вероятности большого аварийного выброса. Анализы безопасности должны сопровождаться оценками погрешностей и неопределенностей получаемых результатов. Используемые при обосновании безопасности программные средства должны быть аттестованы.
Комментарий
Детерминистические и вероятностные анализы безопасности являются основой обоснования безопасности АС. Детерминистический метод обоснования безопасности является исторически первым и основным. В ООБ АС представляются детерминистические анализы проектных аварий, а также детерминистические анализы ЗПА.
Детерминистические анализы проектных аварий проводятся с целью подтверждения выполнения требований пунктов 1.2.1 и 1.2.3 Общих положений обеспечения безопасности атомных станций при проектных авариях. Анализы выполняются в соответствии с требованиями пункта 1.2.12 для всех ИС, принятых для анализа проектных аварий в соответствии с требованием пункта 1.2.14. Детерминистические анализы, выполняемые для указанной цели, должны соответствовать требованию обеспечения консервативного подхода. Целью указанных анализов является подтверждение установленных в проекте АС для таких аварий проектных пределов и критериев безопасности, в том числе пределов по радиационным последствиям таких аварий.
Детерминистический анализ ЗПА выполняется для установленного в проекте АС, в соответствии с требованиями пункта 1.2.16, окончательного перечня ЗПА. В ходе выполнения такого анализа с использованием реалистичного (неконсервативного) подхода определяются радиационные последствия аварий, соблюдение установленных критериев безопасности, если для ЗПА такие критерии установлены, а также подтверждается эффективность предусматриваемых действий по управлению ЗПА. На основе детерминистических анализов, выполненных с использованием реалистичного подхода, выполняется разработка инструкций по ликвидации последствий аварий и руководств в по управлению ЗПА (разработка таких инструкций и руководств на основе анализов, выполненных с использованием консервативного подхода, недопустима, поскольку при таких анализах моделируемое протекание процессов может существенно отличаться от реального).
ВАБ является важным дополнением к детерминистическим методам обоснования безопасности. Он проводится с целью оценки сбалансированности проекта АС путем определения ИС, оборудования, видов отказа, аварийных последовательностей, вносящих доминантный, либо значимый вклад в суммарную вероятность тяжелых аварий (ВАБ-1), либо в вероятность большого аварийного выброса (ВАБ-2). Кроме того, на основе выполненных вероятностных анализов оценивается соответствие целевым ориентирам, установленным в пункте 1.2.17. ВАБ должны быть реалистичными (то есть выполняться без специально принимаемых допущений, направленных на получение заведомо более неблагоприятных результатов анализа). Комментируемый пункт правил требует, чтобы ВАБ включали оценку вероятности большого аварийного выброса. Это требование означает, что в состав представляемых ВАБ должны входить ВАБ первого и второго уровней (в рамках ВАБ-2 определяется вероятность большого аварийного выброса, а необходимым условием для разработки ВАБ-2 является предварительная разработка ВАБ-1).
В соответствии с требованиями ФНП ВАБ должен выполняться в составе проекта АС, а также поддерживаться в актуальном состоянии впоследствии в процессе эксплуатации АС.
Основные задачи ВАБ изложены в ФНП "Основные требования к вероятностному анализу безопасности блока атомной станции" и в соответствующих руководствах по безопасности.
Результаты ВАБ обладают, как правило, значительной неопределенностью оценок вероятности реализуемых сценариев. В частности, причинами этого являются:
ограниченность используемых в ВАБ подходов к анализу надежности персонала (например, как правило, не учитываются незапланированные действия персонала);
ограниченность имеющихся данных по вероятности ряда моделируемых в ВАБ событий (в первую очередь, по вероятностям отказов по общей причине, по вероятностям отказов высоконадежного и вновь разработанного оборудования, по вероятностям иных редких событий, для оценки которых статистика отсутствует или недостаточна).
Следует подчеркнуть, что ВАБ при надлежащем понимании его ограничений является важным инструментом анализа, облегчающим принятие решений в вопросах безопасности. Результаты ВАБ необходимо рассматривать во взаимосвязи с детерминистическими соображениями, также необходима качественная инженерная интерпретация полученных результатов. Детерминистический анализ проектных аварий с использованием принципа единичного отказа, дополненный учетом ЗПА, создает определенные рамки и является основой проектирования за счет использования отдельных стандартизованных правил и требований, подтвержденных опытом эксплуатации. ВАБ позволяет системно охватить вопросы безопасности и благодаря этому рационализировать проект АС в целом, сбалансировать его в части решений по безопасности.
Важным является предъявляемое комментируемым пунктом требование к полноте анализов безопасности - как детерминистических, так и вероятностных.
Анализы безопасности должны покрывать не только режимы работы блока АС на полной мощности, но и иные стационарные и переходные режимы - работа на частичном уровне мощности, состояния с остановленной расхоложенной и нерасхоложенной РУ, перегрузка топлива, пуск и останов. Это является важным, поскольку в состояниях, отличных от работы блока АС на полном уровне мощности, во-первых, возможны такие нарушения нормальной эксплуатации, которые не могут произойти при работе блока АС на полной мощности, а во-вторых, готовность систем АС также может существенно отличаться от готовности при работе АС на номинальной мощности.
Также важным является учет в анализах безопасности не только нарушений нормальной эксплуатации, вызванных отказами оборудования и ошибками персонала, но и внешних воздействий природного и техногенного происхождения (в составе техногенных воздействий учитываются как воздействия от источников, находящихся вне площадки АС, так и от внешних по отношению к блоку АС источников, находящихся в пределах площадки АС).
Важным условием обеспечения полноты анализов безопасности является учет всех возможных мест на АС, где может произойти авария, - это не только РУ, но и БВ, хранилище свежего топлива, иные хранилища ЯТ, места хранения РАО, места, где ЯТ и РАО находится при транспортировании (например, внутриобъектовые транспортные упаковочные комплекты).
Как детерминистические анализы безопасности, так и ВАБ, должны в соответствии с требованием комментируемого пункта сопровождаться оценкой неопределенности получаемых результатов. Такие оценки представляют собой существенную часть информации, получаемой по результатам анализа, позволяющей понимать меру уверенности в результатах. При детерминистическом анализе проектных аварий, выполняемым на основе консервативного подхода, анализ неопределенности выполняется не с целью показать, насколько получаемые при анализе результаты расходятся с реалистичными, а с целью обоснования того, что имеющиеся неопределенности и погрешности учтены таким образом, что соответствие выполненного анализа консервативному подходу не подвергается сомнению.
В рассматриваемый пункт Общих положений обеспечения безопасности атомных станций внесено требование об аттестации ПС (см. комментарий к определению термина 8), используемых при выполнении анализов безопасности, аналогичное которому ранее уже имелось в ФНП "Правила ядерной безопасности реакторных установок атомных станций".
1.2.10. Устройство и надежность систем и элементов, важных для безопасности, документация и различные виды работ, влияющих на безопасность АС, должны являться объектами деятельности по обеспечению качества на всех этапах полного жизненного цикла АС.
Комментарий
Инструментами реализации установленной Федеральным законом "Об использовании атомной энергии" ответственности эксплуатирующей организации за обеспечение безопасности АС являются, в частности, общая и частные программы обеспечения качества (см. пункт 1.2.20). Объекты обеспечения качества регламентированы в пункте 1.2.10 Общих положений обеспечения безопасности атомных станций.
Обеспечение качества систем и элементов АС является одним из важнейших условий обеспечения безопасности АС и рассматривается (см. комментарий к пункту 1.2.4) как одна из составляющих первого, основополагающего, уровня ГЭЗ.
Обеспечение качества - это не только контроль за качеством конечного продукта, но, прежде всего, управление качеством, то есть целенаправленное комплексное, точно выверенное воздействие на условия (составляющие), формирующие качество, например, на:
техническую документацию, в том числе на исполнительную документацию;
условия производства;
уровень подготовки специалистов;
уровень культуры безопасности.
Соответствие этих составляющих (условий) установленным требованиям, а также контроль выполнения требований на промежуточных этапах гарантируют получение необходимого качества конечного продукта.
Специфические требования к программам обеспечения качества АС установлены в ФНП "Требования к программам обеспечения качества для объектов использования атомной энергии".
1.2.11. В проекте АС должны быть предусмотрены технические средства и организационные меры, направленные на предотвращение аварий и ограничение их последствий и обеспечивающие:
непревышение установленных пределов для проектных аварий за счет использования свойств внутренней самозащищенности и применения систем безопасности;
ограничение последствий запроектных аварий за счет применения специальных технических средств по управлению запроектными авариями, применения любых иных технических средств, пригодных для применения, независимо от их исходного предназначения, и за счет реализации организационных мер, включая меры по управлению запроектными авариями и планы защиты персонала и населения от последствий таких аварий.
Комментарий
Требования данного пункта конкретизируют требования пункта 1.2.4 по организации ГЭЗ, указывая две основные технические цели обеспечения безопасности АС: предотвращение аварий и ограничение их последствий. Ограничение последствий аварий должно обеспечиваться за счет принятых в проекте АС организационных и технических мер таким образом, чтобы при проектных авариях не превышались установленные пределы для проектных аварий (см. также комментарии к пунктам 1.2.1, 1.2.12), при ЗПА требование ограничения последствий формулируется без указаний на конкретные пределы.
1.2.12. Установленные пределы для проектных аварий не должны быть превышены при любом из учитываемых проектом АС исходном событии с наложением на исходное событие в соответствии с принципом единичного отказа одного независимого от исходного события отказа любого из следующих элементов систем безопасности: активного элемента или пассивного элемента, имеющего механические движущиеся части, или пассивного элемента без движущихся частей, имеющего вероятность невыполнения функции безопасности 10-3 или более, или одной независимой от исходного события ошибки персонала.
Дополнительно к одному независимому от исходного события отказу одного из указанных выше элементов должны быть учтены все отказы, являющиеся следствием данного единичного отказа, отказы, являющиеся следствием исходного события, а также не обнаруживаемые при эксплуатации АС отказы элементов, влияющие на развитие аварии.
Отказы элементов (систем, в которые они входят) могут не учитываться, когда показан высокий уровень их надежности, или в период вывода элемента (системы) из работы на установленное время для технического обслуживания и ремонта.
Уровень надежности считается высоким, если показатели надежности элемента (системы) не ниже соответствующих показателей наиболее надежных пассивных элементов систем безопасности, не имеющих движущихся частей.
Допустимое время вывода элемента из работы для технического обслуживания и ремонта определяется на основе анализа надежности системы, в которую он входит, либо на основе вероятностного анализа безопасности, и устанавливается в проекте АС.
Комментарий
Требования данного пункта не следует путать с собственно принципом единичного отказа, на котором они основаны. Требования комментируемого пункта определяют подход к резервированию СБ при их проектировании (предполагается, что его применение является необходимым условием для обеспечения надежного выполнения функций СБ при проектных авариях). Следует обратить внимание, что, в соответствии с требованиями рассматриваемого пункта, учитывается наложение на ИС проектной аварии одновременно только одного независимого отказа элемента во всей совокупности СБ.
В соответствии с ранее действовавшими Общими положениями обеспечения безопасности атомных станций (ОПБ-88/97) единичный отказ в составе СБ рассматривался только для активных элементов и пассивных элементов с движущимися частями - такой подход был основан на предположении, что пассивные элементы без движущихся частей являются высоконадежными, вследствие чего нет необходимости рассматривать ситуации с их отказом. Однако не все пассивные элементы без движущихся частей являются в реальности высоконадежными, поэтому отказ от учета возможности их отказа нельзя считать оправданным (особенно в ситуациях, когда такой пассивный элемент является общим для нескольких каналов СБ). Поэтому в Общих положениях обеспечения безопасности атомных станций расширен спектр элементов, чей единичный отказ подлежит учету - помимо активных элементов и пассивных элементов с движущимися частями, в соответствии с комментируемым пунктом, следует рассматривать также отказы низконадежных (имеющих вероятность невыполнения ФБ выше 10-3) пассивных элементов без движущихся частей <7>. Это новшество также является одним из шагов, гармонизирующих Общие положения обеспечения безопасности атомных станций с положениями норм безопасности МАГАТЭ.
--------------------------------
<7> Примером пассивного элемента без движущихся частей, имеющего значимую вероятность невыполнения функции, может являться аккумуляторная батарея.
Второй абзац комментируемого пункта требует учета при выполнении детерминистического анализа безопасности проектных аварий зависимых отказов, а также постулирование отказа неконтролируемых при эксплуатации элементов. Указанное требование вытекает из того, что состояние неконтролируемого при эксплуатации АС элемента за время эксплуатации АС может существенно деградировать, поэтому все такие элементы могут отказать. Требование об учете необнаруживаемых отказов относится как к активным, так и пассивным элементам.
Пояснения также требует положение рассматриваемого пункта относительно неучета отказа элементов в периоды их вывода из работы. Например, при проектировании какой-либо системы АС разработчик проекта руководствуется проектным требованием (проектным критерием) по надежности. С этой целью проектант на основе выбранного проектного критерия (например, значения вероятности невыполнения требуемой функции) устанавливает в проекте допустимое время вывода элемента (либо канала системы) из работы так, чтобы с учетом отсутствия выведенного в техническое обслуживание элемента (канала системы) принятый проектный критерий удовлетворялся. В этом случае при выполнении детерминистического анализа безопасности проектных аварий допускается не учитывать вывод из работы такого элемента, то есть полагать его работоспособным. Допустимое время вывода элемента (канала системы) из работы может также обосновываться при помощи ВАБ (такое обоснование может, например, показывать малое влияние события вывода в ремонт на вероятность тяжелой аварии, либо на вероятность большого аварийного выброса).
1.2.13. Разрывы корпусов оборудования и сосудов, изготовление и эксплуатация которых осуществляется в соответствии с наиболее высокими требованиями по качеству, установленными в федеральных нормах и правилах в области использования атомной энергии, регламентирующих их устройство и эксплуатацию, в число исходных событий проектных аварий не включаются.
В проекте АС должно быть обосновано, что вероятность разрушения корпуса реактора одного блока АС на интервале один год не превышает 10-7.
Комментарий
В этом требовании присутствует значение вероятности разрушения корпуса реактора. Разрушение корпуса реактора приводит к аварии с потерей теплоносителя первого контура, превышающей возможности СБ, то есть к быстро развивающейся тяжелой аварии. При разрушении корпуса летящими предметами и иными воздействиями может быть повреждено и ГО РУ, что приведет к аварии с неприемлемыми последствиями на местности - к большому аварийному выбросу. Вследствие этого вероятность такого события нормативно ограничивается представленной в комментируемом пункте величиной (которая, в отличие от вероятности большого аварийного выброса, является не целевым ориентиром, а нормативным требованием). Следует отметить, что для достижения целевого ориентира по вероятности большого аварийного выброса, установленного в пункте 1.2.17, вероятность разрушения корпуса реактора должна быть ниже, чем указанное в пункте 1.2.13 значение, поскольку к большому аварийному выбросу могут приводить и иные, не связанные с разрушением корпуса реактора, аварийные сценарии.
Под разрушением корпуса реактора понимается такое нарушение нормальной эксплуатации, связанное с отказом корпуса реактора, которое приводит к нарушению целостности границы первого контура, превышающей по своим размерам максимальный размер разрыва первого контура, учитываемого в составе проектных аварий.
К корпусам оборудования и сосудам, упоминаемым в первом абзаце комментируемого пункта, могут относиться, в частности, компенсатор объема, корпус ГЦН, корпус ПГ, если показано, что их изготовление и эксплуатация осуществляются в соответствии с наиболее высокими требованиями к качеству, установленными в ФНП, регламентирующих их устройство и эксплуатацию (в качестве таких наиболее высоких требований можно, в частности, рассматривать требования к оборудованию группы А Правил устройства и безопасной эксплуатации оборудования и трубопроводов атомных энергетических установок).
1.2.14. Перечень исходных событий, представленный в ООБ АС, должен включать все возможные внутренние события, которые нарушают нормальную эксплуатацию АС и не исключены на основе свойств внутренней самозащищенности реактора и принципов его устройства. Сочетания отказов систем (элементов) АС, ошибок персонала, внутренних или внешних воздействий учитываются в составе указанного перечня исходных событий в случаях, предусмотренных требованиями федеральных норм и правил в области использования атомной энергии.
Комментарий
Перечень ИС (в соответствии с положениями пункта 1.2.15) представляется в ООБ АС для анализа проектных аварий.
К внутренним событиям относятся отказы систем и элементов АС (включая отказы типа самопроизвольного срабатывания, отказы, вызывающие пожары и затопления), а также ошибки персонала. Имеются в виду любые отказы, проявляющиеся в момент их возникновения и вызывающие нарушение нормальной эксплуатации АС. Отказы, которые не проявляются в момент их возникновения, учитываются при анализе нарушений, вызванных ИС. Для того, чтобы перечень ИС сделать обозримым, ИС целесообразно группировать по сходству характера реакции систем и элементов АС на их проявление.
Внешние события, такие как землетрясения, ураганы, техногенные события и другие, включая возможные комбинации событий, учитываются в качестве ИС так, как это установлено в соответствующих ФНП. Внешние техногенные события могут иметь источник возникновения за пределами площадки АС и быть вызванными внешними по отношению к блоку АС источниками, находящимися на площадке АС.
Новым является положение о возможности учета в перечне ИС сочетаний отказов систем (элементов) АС, ошибок персонала, внутренних или внешних воздействий - такие сочетания включаются в перечень ИС только при наличии прямых указаний в ФНП.
1.2.15. Примерные перечни исходных событий для анализа проектных аварий для каждого типа реакторов устанавливаются в федеральных нормах и правилах в области использования атомной энергии. Окончательные перечни исходных событий для анализа проектных аварий представляются в ООБ АС.
Допускается не включать в перечень исходных событий для анализа проектных аварий, представляемый в ООБ АС, внутренние события, имеющие оцененную вероятность возникновения на интервале в один год 10-6 или ниже.
Комментарий
Примерные перечни ИС для анализа проектных аварий устанавливаются в ФНП для каждого типа реакторов на основе накопленного опыта. Обычно они уже содержат разбиение по группам, о котором говорилось в комментарии к предыдущему пункту. Окончательные перечни должны соответствовать особенностям конкретного блока АС.
Поскольку всегда можно указать такие маловероятные ИС аварий, для которых невозможно (или практически невозможно) обеспечить непревышение радиационного воздействия на персонал, население и окружающую среду установленными для проектных аварий пределами, необходим критерий, позволяющий производить обоснованный неучет этих событий в проекте АС - с этой целью в комментируемом пункте установлено значение вероятности, позволяющее не учитывать такие события в составе перечня ИС для анализа проектных аварий, если показано, что они имеют крайне малую вероятность. Такой подход и значение вероятностного критерия соответствуют современной российской и международной практике проектирования.
1.2.16. Примерные перечни запроектных аварий для каждого типа реакторов устанавливаются в федеральных нормах и правилах в области использования атомной энергии.
Окончательные перечни запроектных аварий (включая тяжелые аварии) представляются в ООБ АС. Они должны включать представительные сценарии для определения мер по управлению такими авариями. Представительность сценариев обеспечивается посредством учета уровней тяжести состояния АС и, кроме того, возможных состояний работоспособности или неработоспособности систем безопасности и специальных технических средств для управления запроектными авариями.
В ООБ АС должен быть представлен реалистический (неконсервативный) анализ указанных запроектных аварий, содержащий оценки вероятностей путей протекания и последствий запроектных аварий.
Анализ запроектных аварий, приведенный в ООБ АС, является основой для составления планов мероприятий по защите персонала и населения в случае аварий, а также для составления руководства по управлению запроектными авариями.
Комментарий
Примерные перечни ЗПА устанавливаются в ФНП (например, в Требованиях к содержанию отчета по обоснованию безопасности блока атомной станции с реактором типа ВВЭР, в Требованиях к содержанию отчета по обоснованию безопасности атомных станций с реакторами на быстрых нейтронах, в Правилах безопасности при хранении и транспортировании ядерного топлива на объектах использования атомной энергии) на основании накопленного отечественного и международного опыта выполнения анализов безопасности.
Окончательный перечень ЗПА, представляемый в ООБ АС, разрабатывается с учетом предварительного перечня ЗПА, отражает особенности конкретного блока АС. Понятие "окончательный перечень запроектных аварий" (в отличие от примерных перечней ЗПА, устанавливаемых в соответствии с положениями комментируемого пункта в ФНП для каждого типа реакторов) означает перечень ЗПА, составленный (сформированный) специально для конкретного блока АС с учетом специфических особенностей данного блока АС.
Из положений пункта 1.2.9 следует, что окончательный перечень ЗПА должен охватывать все состояния нормальной эксплуатации АС, все места нахождения ЯМ, РВ и РАО на АС, учитывать как внутренние, так и внешние воздействия.
Важным требованием является требование представительности окончательного перечня ЗПА. Требование представительности означает, что по результатам анализа ЗПА, входящих в окончательный перечень ЗПА, должны определяться меры (технические и (или) организационные) по управлению авариями, которые в своей совокупности применимы к любому физически возможному сценарию аварии.
Несмотря на огромное количество возможных сценариев, представительный перечень ограниченного количества ЗПА для целей планирования противоаварийных действий, в том числе для целей разработки руководства по управлению ЗПА, может быть разработан путем рассмотрения набора возможных состояний АС, характеризующихся различными уровнями тяжести состояний АС, а также различным состоянием (работоспособное или неработоспособное) технических средств, задействованных в выполнении ФБ (СБ и специальных технических средств по управлению ЗПА) - см. также комментарий к определению термина 85.
Анализ ЗПА, представляемый в соответствии с требованиями комментируемого пункта в ООБ АС, является реалистичным (отражает реальную работу систем и элементов АС и действия персонала по управлению ЗПА). На основе такого анализа (содержащего также оценки вероятности путей протекания и последствий ЗПА) разрабатывается документация, определяющая действия по управлению аварией, - планы защиты персонала и населения, а также руководство по управлению ЗПА.
1.2.17. Целевыми ориентирами безопасности АС являются:
непревышение суммарной вероятности тяжелых аварий для каждого блока АС на интервале в один год, равной 10-5;
непревышение суммарной вероятности большого аварийного выброса для каждого блока АС на интервале в один год, равной 10-7;
непревышение суммарной вероятности тяжелых аварий для имеющихся на АС хранилищ ядерного топлива (не входящих в состав блоков АС) на интервале в один год, равной 10-5.
Комментарий
Целевые ориентиры, направляющие разработчиков проекта АС и эксплуатирующую организацию на повышение безопасности АС с привлечением результатов ВАБ для выявления и устранения узких мест в проекте АС и технологии ее эксплуатации. Опыт применения целевых ориентиров показал их эффективность, так как позволил существенно повысить безопасность как новых, так и действующих АС. Для определения соответствия АС целевым ориентирам необходимо выполнение ВАБ.
Первый целевой ориентир относится к тяжелым авариям (авариям с превышением максимального проектного предела повреждения твэлов), возникновение которых возможно на блоке АС, - это могут быть аварии с тяжелым повреждением активной зоны, аварии с повреждением твэлов при их хранении (например, в БВ) и транспортировании.
Следующий целевой ориентир относится к авариям на блоке АС (как на РУ, так и в иных местах), вызывающим неприемлемое событие - необходимость принятия мер по защите населения (в частности, эвакуации) на границе зоны планирования защитных мероприятий и за ее пределами на начальном периоде аварии (см. комментарий к определению термина 13).
Третий целевой ориентир, отсутствовавший в ранее действовавших Общих положениях обеспечения безопасности атомных станций (ОПБ-88/97), введенный в комментируемые Общие положения обеспечения безопасности атомных станций, в том числе по результатам учета уроков аварии на АЭС "Фукусима-Дайичи", относится к хранилищам ЯТ, не входящим в состав блоков АС (то есть к таким хранилищам, на которые не распространяет свое действие первый целевой ориентир). Поскольку тяжелые аварии в таких хранилищах не исключаются и могут по масштабу оказываемого воздействия на персонал, население и окружающую среду быть сходными или даже превосходящими последствия аварий на блоках АС, введение данного целевого ориентира является обоснованным.
Оцененные вероятности тяжелых аварий и большого аварийного выброса для действующих блоков АС, как правило, больше значений целевых ориентиров. Эксплуатирующая организация в соответствии с требованиями пункта 1.2.23 должна осуществлять деятельность по повышению безопасности АС, направленную на достижение целевых ориентиров.
Указанные в комментируемом пункте численные значения вероятности нежелательных событий определены как целевые ориентиры, а не требования, которым АС должна безусловно соответствовать вследствие того, что вероятностные методы, необходимые для оценки соблюдения указанных значений, имеют принципиальные ограничения (см. комментарий к пункту 1.2.9) и неопределенности, из-за чего полученные на их основании оценки не могут служить единственным источником информации при принятии решений о приемлемости уровня безопасности АС.
Под суммарными вероятностями, упоминаемыми в комментируемом пункте, понимаются вероятности наступления нежелательных событий (тяжелой аварий, большого аварийного выброса) суммарно для всех начальных эксплуатационных состояний АС, всех видов ИС и всех имеющихся мест нахождения ЯМ, РВ и РАО - см. комментарии к пунктам 1.2.9, 1.2.14.
1.2.18. Если оценка вероятности большого аварийного выброса не подтверждает выполнение пункта 1.2.17 настоящих Общих положений, то в проекте АС необходимо предусмотреть дополнительные технические решения (включая специальные технические средства для управления авариями) с целью снижения вероятности возникновения аварий и ослабления их последствий.
Комментарий
В случае если оцененное значение вероятности большого аварийного выброса превышает установленное значение целевого ориентира (10-7 для одного блока АС на интервале в 1 год), комментируемый пункт требует принятия дополнительных мер, которые должны являться именно техническими. Это могут быть как технические решения по предотвращению аварий (например, к таким решениям следует отнести мобильные технические средства, установленные на российских АЭС в рамках постфукусимских мероприятий), так и меры по смягчению последствий аварий (такими мерами могут являться, например, меры по внутрикорпусному или внекорпусному удержанию расплава активной зоны, меры по обеспечению водородной взрывозащиты внутри ГО РУ).
1.2.19. Для запроектных аварий, которые не исключены на основе свойств внутренней самозащищенности реактора и принципов его устройства, независимо от их вероятности, должны быть разработаны организационные меры по управлению такими авариями, включая меры по снижению радиационного воздействия на персонал, население и окружающую среду, в том числе путем осуществления планов мероприятий по защите персонала и населения в случае аварии. Содержание планов по защите персонала должно соответствовать федеральным нормам и правилам в области использования атомной энергии, устанавливающим требования к типовому содержанию плана мероприятий по защите персонала в случае аварии на атомной станции.
Комментарий
К ЗПА относится широкий спектр аварийных сценариев, в том числе тяжелые аварии. Несмотря на большое количество возможных аварийных сценариев ЗПА, комментируемый пункт требует, чтобы для всех из них, за исключением физически невозможных, были разработаны организационные меры по управлению такими авариями.
Системная разработка организационных мер возможна на основе представительного перечня ЗПА, разрабатываемого в соответствии с положениями пункта 1.2.16. Формирование указанного перечня позволяет свести все многообразие аварийных сценариев к их ограниченному количеству, при этом разрабатываемые организационные меры по управлению авариями для сценариев, входящих в представительный перечень, позволяют иметь организационные меры по управлению любыми физически реализуемыми аварийными сценариями.
Указанные организационные меры, разрабатываемые в ходе анализа входящих в окончательный перечень ЗПА, отражаются в руководстве по управлению ЗПА, а также в плане мероприятий по защите персонала, требования к содержанию которого устанавливаются в ФНП.
1.2.20. Эксплуатирующая организация должна обеспечить разработку и выполнение программ обеспечения качества на всех этапах полного жизненного цикла АС и в этих целях разрабатывает общую программу обеспечения качества, в соответствии с законодательством Российской Федерации контролирует деятельность организаций, выполняющих работы или предоставляющих услуги для эксплуатирующей организации (в том числе изыскательских, проектных, конструкторских, исследовательских, строительных, монтажных, пусконаладочных организаций, поставщиков систем и элементов, заводов-изготовителей оборудования АС). Организации, выполняющие работы и предоставляющие услуги для эксплуатирующей организации, должны разрабатывать в рамках общей программы обеспечения качества частные программы обеспечения качества по соответствующим видам деятельности.
Комментарий
Обеспечение качества систем и элементов АС, а также выполняемых работ - один из аспектов, составляющих первый, системообразующий, уровень ГЭЗ. В соответствии с требованиями комментируемого пункта указанная деятельность предполагает разработку и выполнение программ обеспечения качества.
В силу возложенной Федеральным законом "Об использовании атомной энергии" на эксплуатирующую организацию ответственности за обеспечение безопасности АС, эксплуатирующая организация несет ответственность за организацию собственной деятельности в соответствии с требованиями по обеспечению качества (для чего разрабатывает общую программу обеспечения качества), а также за соответствие требованиям обеспечения качества деятельности организаций, выполняющих работы или предоставляющих услуги эксплуатирующей организации (для чего контролирует разработку и выполнение указанными организациями частных программ обеспечения качества по соответствующим видам деятельности, разрабатываемых в рамках общей программы обеспечения качества).
1.2.21. У всех работников и организаций, связанных с размещением, сооружением, эксплуатацией и выводом из эксплуатации АС, проектированием, конструированием и изготовлением их систем и элементов, должна формироваться и поддерживаться культура безопасности.
Культура безопасности формируется и поддерживается путем:
установления приоритета безопасности АС над экономическими и производственными целями;
подбора, профессионального обучения и поддержания квалификации руководителей и персонала в каждой сфере деятельности, влияющей на безопасность;
строгого соблюдения дисциплины при четком распределении полномочий и персональной ответственности руководителей и исполнителей;
разработки и строгого соблюдения требований программ обеспечения качества, производственных инструкций и технологических регламентов, их периодического обновления с учетом накапливаемого опыта;
установления руководителями всех уровней атмосферы доверия и таких подходов к коллективной работе, а также к социально-бытовым условиям жизни персонала АС, которые формируют внутреннюю потребность позитивного отношения к безопасности;
понимания каждым работником влияния его деятельности на безопасность АС и последствий, к которым может привести несоблюдение или некачественное выполнение требований нормативных документов, программ обеспечения качества, производственных и должностных инструкций, технологических регламентов;
самоконтроля работниками своей деятельности, влияющей на безопасность;
понимания каждым руководителем и работником недопустимости сокрытия ошибок в своей деятельности, необходимости выявления и устранения причин их возникновения, необходимости постоянного самосовершенствования, изучения и внедрения передового опыта, в том числе зарубежного;
установления такой системы поощрений и взысканий по результатам производственной деятельности, которая стимулирует открытость действий работников и не способствует сокрытию ошибок в их работе.
Комментарий
Понятие "культура безопасности" и требование к ее формированию и поддержанию появились в результате анализа причин чернобыльской аварии международной консультативной группой по ядерной безопасности (INSAG) МАГАТЭ. Эта группа установила, что одной из общих причин чернобыльской аварии было отсутствие культуры безопасности.
Культура безопасности является нравственной категорией, отражающей подготовленность и позиции личности и организаций, направленные на обеспечение безопасности, и относится к первому, системообразующему, уровню ГЭЗ.
Комментируемый пункт устанавливает девять принципов, посредством которых формируется и поддерживается культура безопасности на АС, в эксплуатирующей организации, а также в других организациях с их работниками, связанных с деятельностью по использованию атомной энергии на АС.
В Общих положениях обеспечения безопасности атомных станций, по сравнению с ранее действовавшими Общими положениями обеспечения безопасности атомных станций (ОПБ-88/97), требование о формировании и поддержании культуры безопасности существенно расширено с отражением в нем всех основных составных элементов, включая формирование внутренней потребности приоритетного отношения к безопасности. В этой связи отпала необходимость раскрытия данных элементов в определении культуры безопасности, а российское определение культуры безопасности приближено к широко известному определению МАГАТЭ, представленному в INSAG-4.
Более детально вопросы формирования и поддержания культуры безопасности рассмотрены в руководстве по безопасности при использовании атомной энергии "Рекомендации по формированию и поддержанию культуры безопасности на атомных станциях и в эксплуатирующих организациях атомных станций".
1.2.22. Эксплуатирующая организация должна реализовывать управление в целях безопасности.
Комментарий
Управление в целях безопасности - это интегрированное управление, при котором каждый аспект управления или каждая цель управления (экономика, дисциплина, обеспечение качества, охрана труда, охрана окружающей среды, учет и контроль ЯМ и другие) осуществляется с учетом их влияния на безопасность так, чтобы не наносился ущерб безопасности АС за счет достижений на всех остальных направлениях управления. Это новая концепция, несколько лет назад появившаяся в нормах безопасности МАГАТЭ. Она требует нового специального подхода эксплуатирующей организации к вопросам управления.
См. также комментарий к определению термина 80.
1.2.23. Эксплуатирующая организация должна обеспечивать безопасность АС, включая меры по предотвращению аварий и снижению их последствий, учету и контролю, учету и контролю ядерных материалов, радиоактивных веществ и радиоактивных отходов, физической защите ядерных установок, ядерных материалов, радиоактивных веществ и радиоактивных отходов, радиационному контролю за состоянием окружающей среды в санитарно-защитной зоне и в зоне наблюдения, а также обеспечивать использование АС только для тех целей, для которых она была спроектирована и сооружена.
Эксплуатирующая организация должна осуществлять деятельность по повышению безопасности АС в соответствии с планами, составленными с учетом результатов анализов безопасности и опыта эксплуатации, для достижения целевых ориентиров безопасности АС, указанных в пункте 1.2.17 настоящих Общих положений.
Комментарий
Данное требование вытекает из возложенной на эксплуатирующую организацию Федеральным законом "Об использовании атомной энергии" всей полноты ответственности за безопасность АС и является важным организационным принципом обеспечения безопасности.
Требование комментируемого пункта по использованию АС по прямому назначению (только для тех целей, для которых она была спроектирована и сооружена) означает, в частности, что АС недопустимо эксплуатировать в режиме исследовательской ЯУ, применяя влияющие на безопасность АС решения (новые реакторные материалы, новые конструктивные решения по активной зоне и другие) без должной апробации, как этого требует пункт 1.2.7.
Рассматриваемый пункт также вменяет в обязанность эксплуатирующей организации осуществление, независимо от достигнутого уровня безопасности АС, деятельности по повышению безопасности в соответствии с планами, составленными на основе комплексного учета информации, характеризующей безопасность АС. Основными источниками такой информации является опыт эксплуатации АС, в том числе международный, включая учет уроков имевших место аварий и инцидентов, а также результаты анализов безопасности (детерминистического, вероятностного, анализа несоответствий требованиям нормативных правовых актов), выявляющих имеющиеся на АС проблемы безопасности. Одной из целей реализации таких планов является достижение целевых вероятностных ориентиров, установленных в пункте 1.2.17 (см. комментарий к пункту 1.2.17).
1.2.24. Эксплуатирующая организация должна создать структурные подразделения для осуществления непосредственно на площадке АС деятельности по сооружению и безопасной эксплуатации АС, наделяя их необходимыми правами, финансовыми средствами, материально-техническими и людскими ресурсами, обеспечивая нормативными документами и научно-технической поддержкой, и определить их ответственность за эту деятельность, а также осуществлять контроль этой деятельности.
Комментарий
Здесь под структурными подразделениями понимаются администрация АС и все остальные управляемые администрацией АС структурные элементы (см. комментарий к определению термина 2). Все они являются составной частью эксплуатирующей организации.
Комментируемый пункт предписывает необходимость наделения администрации АС как структуры, руководящей подразделениями, осуществляющими непосредственно на АС деятельность по сооружению или эксплуатации АС, необходимыми для этого ресурсами, к которым, помимо людских, финансовых и материально-технических ресурсов, отнесены также научно-техническая поддержка, организуемая эксплуатирующей организацией (самостоятельно или с привлечением других организаций), и обеспечение нормативными документами (к которым могут относиться, например, стандарты эксплуатирующей организации).
Наряду с предоставлением администрации АС соответствующих ресурсов, необходимыми условиями обеспечения безопасности АС являются установление ответственности администрации АС как составной части эксплуатирующей организации, а также контроль деятельности администрации АС со стороны эксплуатирующей организации (такой контроль необходим вследствие того, что именно эксплуатирующая организация в целом несет ответственность за безопасность АС, вследствие чего обязана осуществлять постоянный контроль всей деятельности, влияющей на безопасность АС, - см. также комментарии к пунктам 1.2.25, 4.1.1).
1.2.25. Эксплуатирующая организация должна обеспечить подбор и подготовку персонала, а также создание атмосферы, в которой безопасность рассматривается как жизненно важное дело и предмет личной ответственности всего персонала, и осуществлять непрерывный контроль безопасности АС.
Комментарий
Эксплуатирующая организация обеспечивает подбор и подготовку персонала в соответствии с организационной структурой управления и требованиями к уровню квалификации персонала АС, установленными в проекте АС.
Эта деятельность, а также упоминаемое в комментируемом пункте создание атмосферы, в которой безопасность рассматривается как жизненно важное дело всего персонала, входят в число основных направлений формирования культуры безопасности (см. комментарий к пункту 1.2.21).
Непрерывный контроль безопасности АС реализуется эксплуатирующей организацией посредством контроля как всей деятельности, влияющей на безопасность АС (сюда, в частности, можно отнести контроль соблюдения требований эксплуатационной документации, установленных проектных пределов и условий, проведение инспекций), так и посредством выполнения анализов и оценок (выполнения детерминистических и ВАБ, анализов выявленных дефицитов и проблем безопасности, самооценок деятельности эксплуатирующей организации, периодической разработки отчетов по текущему состоянию эксплуатационной безопасности АС, выполнения периодических оценок безопасности АС).
1.2.26. В проекте АС должны быть обоснованы, а в ООБ АС представлены необходимая организационная структура управления и требования к уровню квалификации персонала АС.
Комментарий
Организационная структура управления и требования к уровню квалификации персонала АС устанавливаются в проекте АС для того, чтобы обеспечить надлежащее выполнение всей деятельности на АС, в том числе деятельности, влияющей на безопасность ведения технологического процесса, выполнения ТОиР, обращения с ЯМ, РВ и РАО, инженерной поддержки эксплуатации, подготовки и поддержания квалификации персонала и других видов деятельности.
Организационная структура АС и уровень квалификации персонала должны обеспечивать наиболее эффективное выполнение всех требований безопасности и, особенно, соблюдение принципов культуры безопасности, отраженных в пункте 1.2.21.
1.2.27. В проекте каждой АС должны быть предусмотрены учебно-тренировочный пункт (центр) и лаборатория психофизиологических обследований, обладающие необходимыми для обеспечения качественной подготовки персонала АС учебно-материальной базой, техническими средствами профессионального обучения и штатом специалистов. Для однотипных блоков на каждой АС должен быть разработан полномасштабный тренажер с принятием его в эксплуатацию до завоза на АС топлива для первого блока соответствующего типа данной АС.
Комментарий
Подготовленность персонала АС (прежде всего, оперативного персонала) к работе и его психофизиологическое состояние являются залогом успешной безопасной и эффективной работы. Для обеспечения решения этих задач служат учебно-тренировочный пункт (центр) и лаборатория психофизиологических обследований.
Работа по подготовке и поддержанию квалификации персонала ведется систематически, на плановой основе. Для этого используются разнообразные учебно-методические пособия, которыми оснащается учебно-тренировочный центр. Одним из самых важных технических устройств, на котором проводятся тренировки оперативного персонала, является полномасштабный тренажер, на котором моделируются различные режимы работы блоков АС, в том числе режимы с нарушениями нормальной эксплуатации, и отрабатываются навыки принятия решений и выполнения необходимых действий обучаемым оперативным персоналом.
Помимо полномасштабного тренажера при обучении персонала используются и другие виды тренажеров (аналитические тренажеры, тренажеры для отработки операций по ТОиР и другие).
Требование о необходимости принятия в эксплуатацию полномасштабного тренажера блока АС до завоза ЯТ на АС вытекает из необходимости своевременного получения оперативным персоналом соответствующих навыков по управлению блоком АС.
Комментируемый пункт требует наличия полномасштабного тренажера для каждого блока АС, за исключением однотипных блоков (блоков АС, требующих от оперативного персонала идентичных навыков по управлению ими), которые могут иметь общий полномасштабный тренажер.
1.2.28. Сооружение основных зданий и конструкций АС (блоков АС) может быть начато при наличии утвержденного в установленном порядке проекта АС после получения лицензии на сооружение АС в соответствии с законодательством в области использования атомной энергии, а также разрешения на строительство в соответствии с законодательством о градостроительной деятельности.
Комментарий
Под основными зданиями и конструкциями понимаются те, в которых реализуется основной технологический процесс, а также в которых размещены системы и элементы АС, важные для безопасности, - РУ, турбинная установка, СБ, ХОЯТ и другие. Положения данного пункта отражают требования нормативных правовых актов в области использования атомной энергии и в области градостроительной деятельности, в соответствии с которыми необходимыми условиями сооружения (строительства) АС является получение лицензии на сооружение, выдаваемой Ростехнадзором, а также разрешения на строительство, выдаваемого в порядке, установленном законодательством о градостроительной деятельности.
1.2.29. Проектом АС должны быть предусмотрены технические и организационные меры для обеспечения физической защиты, а также для обеспечения пожарной безопасности АС. Мероприятия по обеспечению физической защиты АС не должны ухудшать условия обеспечения безопасности АС ни при нормальной эксплуатации, ни при нарушениях нормальной эксплуатации, включая аварии.
Комментарий
В соответствии с положениями Федерального закона "Об использовании атомной энергии" физическая защита АС предусматривает единую систему планирования, координации, контроля и реализации комплекса технических и организационных мер, направленных на:
предотвращение несанкционированного проникновения на территорию АС, предотвращение несанкционированного доступа к ЯМ и РВ, предотвращение их хищения или порчи;
своевременное обнаружение и пресечение любых посягательств на целостность и сохранность ЯМ и РВ, своевременное обнаружение и пресечение диверсионных и террористических актов, угрожающих безопасности АС;
обнаружение и возвращение пропавших или похищенных ЯМ и РВ.
Требования к системам физической защиты установлены в нормативных правовых актах Правительства Российской Федерации, а также в ФНП.
Физическая защита является, наряду с реализацией ГЭЗ, одним из основных условий обеспечения безопасности АС. Вместе с тем, при реализации мер физической защиты необходимо обосновать, что они не оказывают негативного влияния на ядерную и радиационную безопасность АС (примером такого негативного влияния могут быть затруднения в доступе персонала, осуществляющего противоаварийные действия, к местам проведения таких действий вследствие организационных и технических мер по ограничению доступа в определенные зоны АС).
Важным требованием комментируемого пункта является необходимость обеспечения пожарной безопасности АС, для чего в проекте АС должны быть предусмотрены соответствующие технические и организационные меры. Пожары могут являться причиной отказов систем и элементов АС, в том числе отказов по общей причине, в связи с чем представляют потенциальную угрозу безопасности АС. Требования к реализации мер противопожарной защиты в проекте АС содержат нормативные правовые акты, в частности Свод правил "Атомные станции. Требования пожарной безопасности".
1.2.30. Проектом АС должны быть предусмотрены средства связи и оповещения, в том числе дублирующие, для организации управления АС в режимах нормальной эксплуатации, при проектных и запроектных авариях.
Комментарий
Состав средств связи и оповещения определяется проектом АС. Связь, в соответствии с требованиями Общих положений обеспечения безопасности атомных станций, должна осуществляться между пунктами управления (в том числе БПУ, РПУ, ЗПУПД), персоналом вне пунктов управления, с внешними организациями.
Средства связи и оповещения, как и любые иные системы и элементы АС, должны классифицироваться в соответствии с требованиями раздела II Общих положений обеспечения безопасности атомных станций.
1.2.31. Эксплуатирующая организация должна осуществлять управление ресурсом элементов АС, важных для безопасности, в соответствии с требованиями федеральных норм и правил в области использования атомной энергии.
Комментарий
Управление ресурсом элементов АС, важных для безопасности, включает своевременное ТОиР, замену вышедших из строя элементов по истечении срока службы или вследствие отказов.
Эта важная деятельность обеспечивает поддержание надежности элементов АС, важных для безопасности, на установленном в проекте АС уровне и тем самым обеспечивает выполнение с установленным уровнем надежности требуемых от систем и элементов АС функций, связанных с обеспечением безопасности АС. Детальные требования по управлению ресурсом установлены в ФНП "Требования к управлению ресурсом оборудования и трубопроводов атомных станций. Основные положения".
II. КЛАССИФИКАЦИЯ СИСТЕМ И ЭЛЕМЕНТОВ
2.1. Системы и элементы АС различаются:
по назначению;
по влиянию на безопасность.
Системы и элементы безопасности, кроме того, различаются по характеру выполняемых ими функций безопасности.
Комментарий
Целью введения в нормах и правилах классификации систем (элементов) АС является получение возможности предъявлять дифференцированные требования к различным системам (элементам) АС (в случае Общих положений обеспечения безопасности атомных станций - в зависимости от их назначения, выполняемых функций и влияния на безопасность АС). Классификации можно разделить на предполагающие ранжирование, то есть иерархию вытекающих из них требований (чем выше в иерархии, тем строже требования), и не предполагающие ранжирование (в последнем случае дифференциация нормативных требований на основе классификации такова, что нельзя сказать, что требования, предъявляемые к одним группам систем и элементов, являются более строгими, чем к другим). Примером ранжирования является разделение систем и элементов на важные для безопасности и не влияющие на безопасность (см. комментарий к пункту 2.3), а также отнесение элементов АС к одному из четырех классов безопасности (см. комментарий к пункту 2.6).
2.2. Системы и элементы АС разделяются по назначению на:
системы и элементы нормальной эксплуатации;
системы и элементы безопасности;
системы и элементы специальных технических средств для управления запроектными авариями.
Комментарий
Разделение систем (элементов) АС по назначению на системы (элементы) безопасности и системы (элементы) нормальной эксплуатации, имевшееся и в ранее действовавших Общих положениях обеспечения безопасности атомных станций (ОПБ-88/97), необходимо ввиду отличий нормативных требований, предъявляемых к этим двум категориям систем и элементов. В частности, только к СБ применимы требования по учету единичного отказа при анализе проектных аварий (см. комментарий к пункту 1.2.12), целый ряд требований подраздела 3.1 (см. комментарии к пунктам 3.1.2, 3.1.11, 3.1.13, 3.1.15) и других подразделов раздела 3, а также требований других ФНП. Это обусловлено разной ролью систем (элементов) указанных двух категорий в ГЭЗ (системы (элементы) нормальной эксплуатации могут быть либо не задействованы в реализации ГЭЗ, либо участвовать в реализации первого или второго уровня защиты, в то время как системы (элементы) безопасности реализуют третий уровень ГЭЗ).
Новая установленная в Общих положениях обеспечения безопасности атомных станций категория для разделения систем и элементов АС по назначению - специальные технические средства для управления ЗПА - необходима вследствие того, что системы и элементы, относящиеся к указанной категории, предназначены проектом АС для реализации следующего, четвертого, уровня ГЭЗ, и к ним предъявляются иные, нежели к системам нормальной эксплуатации и СБ, требования (основанные, в том числе, на анализе уроков имевших место нарушений в работе АС, включая аварии). В Общих положениях обеспечения безопасности атомных станций такие требования, в частности, содержатся в пунктах 3.1.3, 3.1.4, 3.1.13 и ряде других.
2.3. Системы и элементы АС по влиянию на безопасность разделяются на:
важные для безопасности;
остальные, не влияющие на безопасность.
Комментарий
Представленное в комментируемом пункте требование разделения (ранжирования) систем и элементов позволяет отграничить системы и элементы, на которые должны распространяться специальные требования ФНП, определяемые влиянием этих систем (элементов) на безопасность АС, от систем и элементов, не влияющих на безопасность АС (либо практически не влияющих), на которые распространение дополнительных, по сравнению с общепромышленными, требований было бы избыточным.
2.4. Системы и элементы безопасности по характеру выполняемых ими функций разделяются на:
защитные;
локализующие;
обеспечивающие;
управляющие.
Комментарий
Необходимость разделения систем и элементов безопасности по характеру выполняемых ими функций обусловлена тем, что указанные в комментируемом пункте четыре категории систем (элементов) имеют свои особенности, вызывающие необходимость в формулировании к ним раздельных (специфических) нормативных требований. Так, специфические требования к защитным СБ содержит раздел 3.5, к УСБ - раздел 3.4.4, к ЛСБ - раздел 3.6, а к обеспечивающим СБ - раздел 3.7. Кроме того, специальные требования к локализующим, управляющим и обеспечивающим СБ содержат и иные ФНП ("Правила ядерной безопасности реакторных установок атомных станций", "Правила устройства и эксплуатации локализующих систем безопасности атомных станций", "Требования к управляющим системам, важным для безопасности атомных станций", ряд других).
2.5. К системам (элементам), важным для безопасности, относятся:
системы (элементы) безопасности;
системы (элементы) нормальной эксплуатации, отказ которых нарушает нормальную эксплуатацию АС или препятствует устранению нарушений нормальной эксплуатации АС, если при этом условная вероятность перехода указанного отказа в тяжелую аварию составляет 10-6 или более;
системы (элементы) АС нормальной эксплуатации, отказ которых приводит к превышению установленных значений допустимых выбросов или сбросов радиоактивных веществ, либо допустимых уровней загрязненности помещений АС;
системы (элементы), предусматриваемые в проекте АС для управления авариями в течение первых трех суток после возникновения исходного события аварии (либо в течение иного установленного в проекте АС временного интервала, который должен составлять не менее трех суток);
системы (элементы систем) радиационного контроля.
Комментарий
В соответствии с представленными в рассматриваемом пункте правилами к важным для безопасности относятся системы и элементы АС, задействованные в реализации ГЭЗ на АС.
Системы и элементы безопасности всегда являются важными для безопасности, поскольку задействованы в реализации третьего уровня ГЭЗ - они выполняют ФБ при проектных авариях.
Системы и элементы нормальной эксплуатации могут как не участвовать в реализации ГЭЗ, так и быть задействованными в ее первом или втором уровне. Если отказ системы (элемента) не нарушает нормальную эксплуатацию АС и не препятствует устранению нарушений нормальной эксплуатации, то рассматриваемая система (элемент) нормальной эксплуатации не задействована в реализации ни первого, ни второго уровня ГЭЗ и должна быть отнесена к не влияющим на безопасность.
В случае же, когда отказ системы (элемента) нарушает нормальную эксплуатацию АС (см. определение термина 41; как правило, это системы физически или функционально связанные с основным технологическим процессом АС или с системами, содержащими ЯМ, РВ или РАО), либо препятствует устранению нарушений нормальной эксплуатации АС (это, как правило, системы, проектное назначение которых состоит в возвращении АС к нормальной эксплуатации, такие как технологические защиты и блокировки, реализуемые системами нормальной эксплуатации), то следует сделать вывод, что такая система (элемент) задействована в реализации, соответственно, первого или второго уровня ГЭЗ. Для решения вопроса об отнесении такой системы (элемента) к важным для безопасности анализируется, можно ли сформировать цепочку развивающих отказов, которая при наложении на отказ классифицируемой системы или элемента приводит к тяжелой аварии. Если цепочку отказов сформировать нельзя, либо если ее вероятность менее 10-6, такие системы или элементы могут быть отнесены к не влияющим на безопасность (полагается, что влиянием на безопасность АС в этом случае можно пренебречь). В противном случае, а также в случае, когда отсутствует обоснование того, что условная вероятность перехода отказа классифицируемой системы или элемента в тяжелую аварию составляет менее 10-6, такая система или элемент относится к важным для безопасности.
Указанный численный критерий, отсутствовавший в ранее действовавших Общих положениях обеспечения безопасности атомных станций (ОПБ-88/97), позволяет дать ответ на вопрос, какие из элементов АС должны относиться к важным для безопасности, а какие можно считать не влияющими на безопасность, в том числе и для таких систем, как паротурбинная установка и главная схема электрических соединений, вопросы классификации которых до выхода в свет Общих положений обеспечения безопасности атомных станций вызывали бурные дискуссии.
В соответствии с требованиями комментируемого пункта к важным для безопасности относятся также системы (элементы), отказ которых приводит к радиационным последствиям, рассматриваемым как нарушение нормальной эксплуатации (нарушаются эксплуатационные пределы по радиационным параметрам), независимо от того, можно ли образовать цепочку развивающих отказов, ведущих к тяжелой аварии и ее вероятности.
Специальные технические средства по управлению ЗПА комментируемый пункт правил требует отнести к важным для безопасности. Требование рассматривать такие технические средства как важные для безопасности обусловлено их значительным влиянием на безопасность АС, что подтверждает как анализ уроков имевших место нарушений в работе АС, включая аварии, так и результаты имеющихся анализов безопасности. Исключение делается для тех средств, применение которых в течение трех первых суток после возникновения ИС аварии проект АС не предусматривает. Указанное исключение сделано на основании допущения, что отказ таких технических средств не может значительно повлиять на успешность управления авариями, потому что при отказе они, как правило, могут быть своевременно заменены другими исправными техническими средствами.
Также к важным для безопасности рассматриваемый пункт относит системы и элементы систем радиационного контроля, которые задействованы в реализации различных уровней ГЭЗ (указанные системы и элементы предусматриваются в проекте АС в соответствии с положениями пунктов 4.4.2 - 4.4.4).
2.6. По влиянию элементов АС на безопасность устанавливаются четыре класса безопасности.
Класс 1. К классу 1 относятся твэлы и элементы АС, отказы которых являются исходными событиями аварий, приводящими при проектном функционировании систем безопасности к повреждению твэлов с превышением максимального проектного предела <8>.
--------------------------------
<8> Значения максимального проектного предела повреждения твэлов устанавливаются в соответствии с ФНП.
Класс 2. К классу 2 относятся следующие элементы АС, не вошедшие в класс 1:
элементы, отказы которых являются исходными событиями, приводящими к повреждению твэлов без превышения максимального проектного предела при проектном функционировании систем безопасности, с учетом нормируемого для проектных аварий количества отказов в указанных системах;
элементы систем безопасности, единичные отказы которых приводят в случае возникновения проектной аварии к нарушению установленных для таких аварий проектных пределов.
Класс 3. К классу 3 относятся элементы АС, важные для безопасности, не вошедшие в классы 1 и 2.
Класс 4. К классу 4 относятся элементы нормальной эксплуатации АС, не влияющие на безопасность и не вошедшие в классы 1, 2, 3.
Элементы, используемые для управления запроектными авариями, не вошедшие в классы безопасности 1, 2 или 3, также относятся к классу безопасности 4.
Комментарий
Предусмотренное в пункте 2.3 ранжирование по влиянию на безопасность систем и элементов АС оказывается недостаточным для целей нормативного регулирования, поскольку значимость для безопасности АС различных элементов может быть существенно разной. В связи с этим в пункте 2.6 предусмотрено дополнительное ранжирование элементов АС, важных для безопасности, - они могут быть отнесены к 1, 2, либо к 3 классу безопасности. Элементы, не влияющие на безопасность АС (это могут быть элементы нормальной эксплуатации, либо не отнесенные к важным для безопасности элементы, используемые для управления ЗПА), относятся, в соответствии с комментируемым пунктом, к 4 классу безопасности. Таким образом, классы безопасности назначаются только элементам (но не системам) АС.
К наиболее высокому, 1 классу безопасности, относятся элементы, последствия отказа которых наиболее значительны - отказ сразу трех уровней ГЭЗ (первого, второго и третьего). АС не в состоянии в случае отказа таких элементов при проектном функционировании СБ предотвратить повреждение твэлов сверх максимального проектного предела, то есть не в состоянии предотвратить возникновение тяжелой аварии. Понятно, что требования к проектированию, изготовлению и эксплуатации таких элементов должны быть самыми высокими, чтобы вероятность их отказа была крайне малой.
К следующему, 2 классу безопасности, отнесены два вида элементов: элементы, отказ которых приводит при последующем проектном функционировании СБ к повреждению твэлов, не превышающему максимальный проектный предел; элементы, отказ которых приводит к неготовности АС ограничивать радиационные последствия проектных аварий установленными для таких аварий пределами, то есть это элементы, отказ которых вызывает нарушение либо двух (первого и второго), либо одного (третьего) уровня ГЭЗ. Описанные последствия хоть и являются менее значительными, чем последствия отказа элементов АС класса 1, тем не менее, оказывают весьма серьезное негативное влияние на безопасность АС, вследствие чего к элементам класса 2 также оправдано применение более строгих нормативных требований при проектировании, изготовлении и эксплуатации, чем к элементам, важным для безопасности, отказ которых таких последствий не вызывает.
К классу 3 рассматриваемый пункт правил относит все элементы, важные для безопасности, не обладающие классификационными признаками классов 1 и 2. Для этих элементов достаточно общих требований, предъявляемых к системам и элементам АС, важным для безопасности.
Примеры назначения элементам АС классов безопасности приведены в комментарии к пункту 2.9.
2.7. Если какой-либо элемент одновременно содержит признаки разных классов, то он должен быть отнесен к более высокому классу безопасности.
Комментарий
Если в результате применения правил классификации, приведенных в пункте 2.6, будет установлено, что какой-либо элемент АС подпадает одновременно под несколько из них (например, один вид отказа рассматриваемого элемента приводит к последствиям, подпадающим под признаки одного класса безопасности, в то время как другой вид отказа того же самого элемента вызывает последствия, относящиеся к признакам уже другого класса безопасности), то значимость для безопасности такого элемента АС оценивается по наиболее серьезным из рассмотренных последствий и ему, соответственно, назначается, вытекающий из рассмотрения этих более серьезных последствий более высокий класс безопасности.
2.8. Устройства (трубопроводная арматура, дроссельные устройства и другие), разделяющие элементы разных классов безопасности, должны быть отнесены к более высокому классу безопасности.
Комментарий
Требования указанного пункта являются частным случаем требования пункта 2.7 В случае если последствия отказа устройства, разделяющего элементы разных классов, соответствуют последствиям отказа как одного, так и другого разделяемого ими элемента, определять класс безопасности такого устройства следует по наиболее значимым для безопасности АС последствиям.
2.9. Классы безопасности элементов АС назначаются разработчиками проектов РУ и АС в соответствии с требованиями настоящих Общих положений.
Комментарий
Классы безопасности элементов АС, равно как и все остальные признаки классификации, устанавливаются в проектах РУ и АС. Ниже приведены примеры отнесения элементов АС к классам безопасности.
1. Корпус реактора ВВЭР.
Отказ - разрыв корпуса. Приводит к плавлению ЯТ (превышению максимального проектного предела повреждения твэлов). Следовательно, корпус реактора должен быть отнесен к 1 классу безопасности.
2. Корпуса оборудования РУ (компенсатор объема, ПГ, барабан-сепаратор).
Отказ - разрыв корпуса. Может привести к возникновению течи первого контура, превышающей возможности САОЗ, что приведет к превышению максимального проектного предела повреждения твэлов. Следовательно, корпуса такого оборудования должны быть отнесены к 1 классу безопасности.
3. Трубопроводы контура теплоносителя, охлаждающего активную зону реактора, и присоединенные к ним трубопроводы до граничной арматуры.
Отказ - разрыв трубопровода. Если размеры трубопровода таковы, что при его разрыве течь некомпенсируема системами нормальной эксплуатации, то такой разрыв приводит к аварии с потерей теплоносителя. Если предусмотренные проектом СБ выполнят свои функции, то последствия не превысят проектных пределов для проектных аварий (в том числе максимального проектного предела повреждения твэлов). Следовательно, такие трубопроводы должны быть отнесены ко 2 классу безопасности, если при их разрыве твэлы повреждаются, и к 3 классу, если повреждения твэлов не происходит <9>.
--------------------------------
<9> Это справедливо при условии, что имеются такие ограничители перемещений трубопроводов, которые исключают разрушение других трубопроводов и оборудования первого контура за счет неконтролируемого перемещения разорванных трубопроводов под действием возникающих при истечении теплоносителя реактивных сил.
4. Трубопроводы САОЗ после отсекающей арматуры (за пределами ГО РУ), корпуса насосов, теплообменников САОЗ.
Отказ - разрыв трубопровода или корпуса. В этом случае необходимо рассмотреть два аспекта последствий такого отказа: возможность выполнения САОЗ заданной ФБ и последствия вызванной этим отказом утечки среды. Так как САОЗ проектируется многоканальной, то рассматриваемый отказ не препятствует выполнению указанной системой ФБ. Следовательно, по этому признаку рассматриваемые элементы САОЗ могут быть отнесены к 3 классу безопасности. Что касается течи, то для того, чтобы ее последствия не привели к безвозвратной потере среды первого контура, рассматриваемый участок САОЗ необходимо изолировать от первого контура с помощью изолирующей арматуры, то есть необходимо выполнение определенных ФБ другими системами. Если при этом повреждение твэлов будет только ограничено, но не предотвращено полностью, то такие трубопроводы и оборудование должны быть отнесены ко 2 классу безопасности. Если же проектное функционирование СБ (с учетом нормируемого в соответствии с положениями пункта 1.2.12 числа отказов) предотвращает повреждение твэлов, то и по этому признаку элементы рассматриваемой части САОЗ могут быть отнесены к 3 классу безопасности.
5. Тепломеханическое, электротехническое оборудование, технические средства УСНЭ, важные для безопасности, отказы которых не приводят к повреждению твэлов.
Такое оборудование и технические средства должны быть отнесены к классу безопасности 3 как элементы, важные для безопасности, не входящие в классы безопасности 1 и 2. Типичным примером такого оборудования являются элементы турбоустановки, для которых условная вероятность перехода отказа в тяжелую аварию составляет 10-6 или более.
6. Трубопроводы острого пара или питательной воды между ПГ и первой запорной арматурой.
Отказ - разрыв трубопровода. Если следствием такого отказа не является повреждение твэлов из-за ввода положительной реактивности, то по этому признаку относить рассматриваемые трубопроводы ко второму классу безопасности не требуется, необходимо анализировать другие последствия рассматриваемого отказа, например, летящие предметы или последствия перемещений трубопровода под действием реактивных сил.
7. Нерезервированные элементы СБ (например, ГО РУ, общий бак-приямок, общий трубопровод технической воды).
Отказ таких элементов может быть следствием того, что при возникновении ИС проектной аварии СБ АС окажутся не в состоянии ограничить последствия аварии установленными для таких аварий пределами. Такие элементы СБ должны быть отнесены к классу безопасности 2.
8. Оборудование, трубопроводы и другие технические устройства СБ, имеющие резервирование, отказ которых не приводит к ИС аварии.
Отказы таких элементов не препятствуют выполнению в заданном объеме установленных в проекте АС ФБ. Следовательно, они должны быть отнесены к классу безопасности 3.
9. Устройство локализации расплава - специальное техническое средство для управления ЗПА, применение которого предусматривается, в том числе в течение первых трех суток после ИС аварии. Относится к классу безопасности 3.
10. Специальные технические средства для управления ЗПА, предусматриваемые в проекте АС для обеспечения основных ФБ при аварии с потерей отвода тепла к конечному поглотителю или при аварии с полным обесточиванием АС (мобильные ДГ, мотопомпы, быстросборные трубы, другая мобильная техника), если проект АС предусматривает их использование в течение первых трех суток (или иного обоснованного в проекте АС периода времени, который не должен быть менее трех суток) после возникновения ИС аварии, являются, в соответствии с положениями пункта 2.5, важными для безопасности. Поскольку указанные специальные технические средства не имеют классификационных признаков первого и второго классов безопасности, они относятся к классу безопасности 3.
2.10. Требования к качеству элементов АС, отнесенных к классам безопасности 1, 2, 3, и его обеспечению устанавливаются в нормативных правовых актах и иных нормативных документах, устанавливающих требования к их устройству и эксплуатации. При этом более высокому классу безопасности должны соответствовать более высокие требования к качеству и его обеспечению, приведенные в указанных документах.
Комментарий
При установлении требований к качеству элементов АС, отнесенных к классам 1, 2, 3, в нормативных правовых актах (например, в ФНП) и иных нормативных документах (например, в стандартах эксплуатирующей организации) возможны также ситуации, когда помимо классов безопасности учитываются и иные соображения (например, в Правилах устройства и безопасной эксплуатации оборудования и трубопроводов атомных энергетических установок при установлении группы качества учитываются также контакт классифицируемых оборудования и трубопроводов с жидкометаллическим теплоносителем или такие последствия отказа оборудования и трубопроводов, как возникновение неустранимой штатными запорными средствами течи теплоносителя). Также возможны ситуации, когда устанавливаются единые требования к обеспечению качества элементов, отнесенных к смежным классам безопасности.
2.11. Принадлежность элементов к классам безопасности 1, 2, 3, 4 и распространение на них требований нормативных правовых актов и иных нормативных документов должны обосновываться и указываться в документации на проектирование, конструирование, изготовление систем и элементов АС и отражаться в ООБ АС.
Комментарий
Обоснование в ООБ АС отнесения элементов к классам безопасности 1, 2, 3, 4 выполняется посредством анализа применимости правил классификации, приведенных в пунктах 2.5 и 2.6 к каждому из элементов АС (при этом возможно выполнять общий анализ сразу для группы элементов, если применимость классификационных правил ко всем этим элементам, входящим в рассматриваемые при анализе группы, идентична).
Указание в ООБ АС сведений о распространении требований нормативных правовых актов и иных нормативных документов (наряду с обоснованием такого решения) необходимо не только для обоснования принятых решений с целью получения лицензии регулирующего органа на сооружение или эксплуатацию, но и для обслуживания и надлежащего контроля этих элементов при последующей эксплуатации.
2.12. Классификационное обозначение отражает принадлежность элемента к классам безопасности 1, 2, 3, 4. Классификационное обозначение дополняется символом, отражающим характер выполняемых элементом функций:
Н - элемент нормальной эксплуатации;
З - защитный;
Л - локализующий;
О - обеспечивающий;
У - управляющий элемент системы безопасности;
Т - элемент специальных технических средств для управления запроектными авариями.
Если элемент имеет несколько назначений, то все они входят в его обозначение.
Примеры классификационного обозначения: 2Н, 3З, 2НЗ, 3Т.
Комментарий
Классификационные обозначения в соответствии с требованиями рассматриваемого пункта устанавливаются для элементов (но не для систем) АС. По сравнению с ранее действовавшими Общими положениями обеспечения безопасности атомных станций (ОПБ-88/97) в классификационном обозначении элемента дополнительно предусмотрена возможность использования символа "Т" (применительно к элементам специальных технических средств для управления ЗПА).
2.13. Признаки классификации систем и элементов АС, установленные в настоящих Общих положениях, должны учитываться при формировании других классификаций систем и элементов АС, устанавливаемых в соответствии с требованиями федеральных норм и правил в области использования атомной энергии.
Комментарий
Комментируемый пункт распространяется на иные классификации, отличные от приведенных в Общих положениях обеспечения безопасности атомных станций, устанавливаемые в соответствии с требованиями ФНП. Признаки классификации систем и элементов АС, используемые в Общих положениях обеспечения безопасности атомных станций, установлены исходя из выполняемых ими функций и последствий отказов, то есть исходя из роли этих систем и элементов в обеспечении безопасности АС.
В иных, отличных от представленных в Общих положениях обеспечения безопасности атомных станций, классификациях могут учитываться и другие аспекты: условия эксплуатации, доступность для технического обслуживания, ремонтопригодность, сейсмостойкость, необходимость защиты охранными мерами и другие характеристики для дифференциации соответствующих нормативных требований.
Поскольку требования обеспечения ядерной и радиационной безопасности являются преобладающими при осуществлении любой деятельности, влияющей на безопасность АС, то классификационные признаки систем и элементов, установленные в разделе II Общих положений обеспечения безопасности атомных станций, должны учитываться в иных классификациях, устанавливаемых в соответствии с требованиями ФНП (полностью или в той части, в которой это соответствует целям рассматриваемой классификации).
Другие классификации могут содержаться как в ФНП, так и в иных нормативных документах, если представление в них классификации выполняется в соответствии с требованиями ФНП. Примерами иных классификаций являются: классификация систем и элементов по сейсмостойкости в соответствии с ФНП "Нормы проектирования сейсмостойких атомных станций"; классификация оборудования и трубопроводов по группам в соответствии с ФНП "Правила устройства и безопасной эксплуатации оборудования и трубопроводов атомных энергетических установок".
III. ОСНОВНЫЕ ПРИНЦИПЫ БЕЗОПАСНОСТИ, РЕАЛИЗУЕМЫЕ В ПРОЕКТЕ АТОМНОЙ СТАНЦИИ И ЕЕ СИСТЕМ
3.1. Общие требования
3.1.1. Системы и элементы, важные для безопасности, должны проектироваться и конструироваться в соответствии с принципами настоящих Общих положений и с соблюдением других федеральных норм и правил в области использования атомной энергии. Требования иных нормативных документов, не относящихся к нормативным правовым актам, могут применяться в части, не противоречащей федеральным нормам и правилам в области использования атомной энергии.
Комментарий
Первый абзац комментируемого пункта конкретизирует применительно к проектированию и конструированию систем и элементов, важных для безопасности, требования пункта 1.1.2 о необходимости реализации принципов и требований Общих положений обеспечения безопасности атомных станций в объеме, установленном ФНП.
Требование второго предложения комментируемого пункта вытекает из положений статьи 6 Федерального закона "Об использовании атомной энергии", в соответствии с которыми ФНП являются нормативными правовыми актами и носят обязательный характер. Соответственно, нормативные документы, не являющиеся нормативными правовыми актами, имеют меньшую юридическую силу и применяются при проектировании и конструировании систем и элементов, важных для безопасности, в части, не противоречащей ФНП.
3.1.2. АС должна иметь системы безопасности, предназначенные для выполнения следующих основных функций безопасности:
аварийного останова реактора и поддержания его в подкритическом состоянии;
аварийного отвода тепла от реактора;
удержания радиоактивных веществ в установленных границах.
Должно быть исключено взаимное влияние систем безопасности, препятствующее надлежащему выполнению ими функций безопасности. Это достигается, в том числе такими способами, как физическое разделение, функциональная независимость.
К основным функциям безопасности относятся также обеспечение подкритичности при хранении и транспортировании ядерного топлива, а также отвод тепла от ядерного топлива при его хранении и транспортировании в пределах площадки АС, выполнение которых допускается осуществлять системами нормальной эксплуатации.
Для бассейнов выдержки ОЯТ должны предусматриваться системы аварийной подпитки.
Комментарий
СБ относятся к третьему уровню ГЭЗ. Их работа по выполнению ФБ предусматривается в ситуации, когда при нарушении нормальной эксплуатации системам нормальной эксплуатации и персоналу не удается предотвратить дальнейшее развитие нарушения, достигаются пределы безопасной эксплуатации и возникает переход или непосредственная угроза перехода нарушения в аварию.
Комментируемый пункт устанавливает три основных ФБ, которые должны выполняться СБ. Под выполнением ФБ СБ понимается работа комплекса защитных (для первой и второй основных ФБ) или локализующих (для третьей основной ФБ), а также необходимых для их работы управляющих и обеспечивающих СБ, которые в совокупности без участия систем, не относящихся к СБ, способны выполнить упомянутые основные ФБ при возникновении любого события, включенного в перечень ИС для анализа проектных аварий.
Проектирование СБ подчинено излагаемым в ФНП специальным принципам и требованиям, направленным на обеспечение их высокого уровня надежности, в том числе принципам резервирования, независимости, разнообразия и другим.
Новые, по сравнению с ранее действовавшими Общими положениями обеспечения безопасности атомных станций (ОПБ-88/97), требования содержатся в двух последних абзацах рассматриваемого пункта. В одном из них к основным ФБ отнесены также обеспечение подкритичности при хранении и транспортировании ЯТ и отвод тепла от ЯТ при его хранении и транспортировании в пределах площадки АС. При этом оговорено, что выполнение этих ФБ допускается осуществлять системами нормальной эксплуатации. Данное требование - исключение из общего правила, которое специально оговаривается. Оно принято в связи с оправдавшей себя имеющейся практикой.
Требование о наличии для БВ ОЯТ систем аварийной подпитки излагается также в ФНП "Правила безопасности при хранении и транспортировании ядерного топлива на объектах использования атомной энергии".
3.1.3. В проекте АС должны быть предусмотрены специальные технические средства, обеспечивающие управление запроектными авариями.
Комментарий
Комментируемый пункт требует предусматривать в составе проекта АС специальные системы и элементы, предназначенные для управления ЗПА. Данное требование является новым, по сравнению с ранее действовавшими Общими положениями обеспечения безопасности атомных станций (ОПБ-88/97), и обусловлено сложившимся пониманием важности (в том числе по результатам выполнявшихся анализов безопасности, а также извлечения уроков из имевших место нарушений в работе АС и аварий) разработки проектных технических решений по управлению ЗПА. Специальные технические средства для управления ЗПА предназначены для выполнения функций, указанных в пункте 1.2.4:
возвращение АС в контролируемое состояние, при котором прекращается СЦР, обеспечиваются постоянное охлаждение топлива и удержание РВ в установленных границах;
предотвращение развития ЗПА и ослабление их последствий;
защита ГО РУ от разрушения и поддержание его работоспособности.
Специальные технические средства для управления ЗПА применяются для управления как авариями, не перешедшими в тяжелую стадию, так и тяжелыми авариями.
Примерами специальных технических средств для управления ЗПА являются: устройство локализации расплава, мобильные системы электроснабжения и подачи воды, системы аварийного мониторинга и другие.
Необходимый состав технических средств по управлению ЗПА обосновывается в проекте АС.
3.1.4. В составе специальных технических средств, используемых для управления запроектными авариями, указанных в пункте 3.1.3 настоящих Общих положений, должны быть предусмотрены технические средства по обеспечению выполнения основных функций безопасности для следующих запроектных аварий:
отказ систем нормальной эксплуатации и систем безопасности, осуществляющих отвод тепла от реактора и хранилищ ядерного топлива к конечному поглотителю;
отказ систем электроснабжения нормальной эксплуатации, сопровождающийся отказом систем аварийного электроснабжения.
Проектом АС должны быть предусмотрены меры, направленные на защиту указанных специальных технических средств от внешних воздействий, а также от воздействий, возникающих при авариях (в том числе при запроектных авариях), например за счет применения мобильных средств, хранящихся в безопасных местах.
Комментарий
Комментируемый пункт устанавливает, наряду с пунктом 3.1.5, минимальные требования к составу специальных технических средств для управления ЗПА, позволяющих обеспечить выполнение основных ФБ в двух аварийных сценариях: сценарии полного обесточивания АС (отказ всех систем электроснабжения, задействованных на первом, втором и третьем уровнях ГЭЗ) и сценарии потери предусмотренных в проекте АС систем, предназначенных для осуществления отвода тепла к конечному поглотителю на первых трех уровнях ГЭЗ. Сценарии такого вида реализовались в ходе тяжелой аварии на АЭС "Фукусима-Дайичи", также подобные сценарии (без перехода нарушения в работе АС в тяжелую стадию вследствие эффективности предпринятых мер по управлению авариями) реализовывались и на ряде других АЭС; значительный вклад подобных сценариев в общую вероятность тяжелой аварии для целого ряда АЭС подтверждался (до реализации пост-фукусимских мероприятий) и выполнявшимися анализами безопасности, что также показывает правомерность введения такого требования. По результатам выполнявшихся в 2011 г. после аварии на АЭС "Фукусима-Дайичи" дополнительных анализов защищенности российских АЭС было принято решение об оснащении АЭС мобильным оборудованием, обеспечивающим выполнение основных ФБ в аварийных сценариях с полным обесточиванием АС, а также с потерей отвода тепла к конечному поглотителю.
Необходимым условием обеспечения эффективности использования специальных технических средств для управления ЗПА является их защищенность от внешних и внутренних воздействий, чтобы избежать отказов по общей причине СБ АС и специальных технических средств по управлению ЗПА вследствие одних и тех же внешних или внутренних воздействий. Одним из способов обеспечения такой защищенности является нахождение указанных средств в безопасных местах (например, в укрытиях или в защищенных от внешних воздействий контейнерах, находящихся в местах, не подверженных возможным при внешних воздействиях обрушениям зданий, строительных конструкций) при условии, что это не препятствует своевременному (за приемлемое время) началу их использования для выполнения требуемых ФБ.
3.1.5. В проекте АС должны быть предусмотрены технические средства контроля состояния РУ и АС в условиях аварий, в том числе тяжелых аварий, а также средства послеаварийного мониторинга. Объем контроля РУ и АС, предусмотренный в проекте АС, должен быть достаточным для управления авариями.
Комментарий
Основные управляющие системы на АС предназначены для управления технологическими процессами при нормальной эксплуатации и проектных авариях. Вместе с тем, контроль и управление, хотя бы в ограниченном объеме, необходимы и при ЗПА, в том числе тяжелых, для идентификации происходящих процессов и определения необходимых действий по управлению аварией. Условия работы приборов и аппаратуры при ЗПА могут быть намного жестче, чем при нормальной эксплуатации и проектных авариях. Кроме того, эти условия трудно надежно прогнозировать. Тем не менее, такие приборы и аппаратуру в проекте АС необходимо предусматривать, исходя из анализа представительных сценариев ЗПА и планируемых действий персонала по управлению ими.
Достаточность предусмотренного объема контроля РУ и АС для управления авариями обосновывается в проекте АС. Требования к указанным в комментируемом пункте техническим средствам контроля установлены также в ФНП "Требования к управляющим системам, важным для безопасности атомных станций", а рекомендации по их применению содержатся в руководстве по безопасности при использовании атомной энергии "Системы аварийного мониторинга атомных станции с водо-водяными энергетическими реакторами. Общие рекомендации и номенклатура контролируемых параметров".
3.1.6. В проекте АС должны быть определены приспособления и устройства для:
подтверждения работоспособности систем и элементов (включая устройства, расположенные внутри реактора), замены оборудования, отработавшего свой ресурс;
испытания систем на соответствие их проектным показателям;
проверки последовательности прохождения сигналов и включения оборудования (в том числе переход на аварийные источники электроснабжения);
контроля состояния металла (в том числе сварных соединений) оборудования и трубопроводов;
метрологической поверки средств измерений и измерительных каналов измерительных систем на соответствие проектным требованиям.
Комментарий
Требования, содержащиеся в комментируемом пункте, направлены на то, чтобы на стадии проектирования АС предусматривались технические решения, необходимые для подтверждения работоспособности элементов АС (включая технические решения для проведения необходимых испытаний, технические решения по контролю состояния основного металла и сварных соединений оборудования и трубопроводов, а также технические средства для метрологических поверок).
Реализация рассматриваемых нормативных положений позволяет организовать на АС контроль работоспособности систем и элементов в соответствии с требованиями, представленными в проекте АС, в том числе с требованиями, содержащимися в условиях безопасной эксплуатации и эксплуатационных условиях.
3.1.7. Проектом АС должны быть предусмотрены необходимые и достаточные средства для противопожарной защиты АС, включая средства обнаружения и тушения горения замедлителя и теплоносителя. Автоматизированный режим работы систем тушения пожаров, предусмотренный проектом АС, должен быть обеспечен с момента подачи напряжения на оборудование блока АС при проведении предпусковых наладочных работ.
Комментарий
Комментируемый пункт содержит более развернутые, по сравнению с пунктом 1.2.29, положения по учету требований пожарной безопасности при проектировании АС. К мерам противопожарной защиты АС относятся как технические и организационные меры по предотвращению пожаров, так и по ограничению последствий пожаров за счет своевременного обнаружения и тушения пожаров, применения пожарных отсеков, физического разделения каналов СБ (обеспечивающего нераспространение поражающих факторов, связанных с пожаром, а также с работой систем пожаротушения, с одного канала СБ на другой).
Средства обнаружения и тушения горения теплоносителя и замедлителя предусматриваются в случае использования горючего теплоносителя (в частности, горючим является жидкий натрий, используемый в качестве теплоносителя в РУ типа БН) и горючего замедлителя (горючий замедлитель, графит, применяется на АС с РУ типа РБМК).
3.1.8. Системы и элементы, важные для безопасности, должны быть способны выполнить свои функции в установленном проектом АС объеме с учетом внешних природных воздействий (землетрясений, ураганов, смерчей, наводнений и иных явлений, возможных в районе площадки АС), внешних техногенных воздействий, характерных для площадки АС, и (или) при возможных гидравлических механических, тепловых, химических и прочих воздействиях, возникающих в результате аварий, при которых требуется работа рассматриваемых систем и элементов.
Комментарий
Ключевыми в данном нормативном требовании являются слова "в установленном проектом АС объеме".
Работа системы (элемента) безопасности, либо специального технического средства для управления ЗПА, требуется, в соответствии с проектом АС, при конкретных проектных или ЗПА. Указанные системы и элементы должны быть способны выполнить установленные проектом АС функции с учетом воздействий, возникающих при тех авариях, работа в ходе которых от них требуется проектом АС (такими воздействиями могут быть воздействия высокой температуры, влажности, радиационных полей, биения трубопроводов, реактивных струй, химических реакций - например, рекомбинации водорода, и другие воздействия).
Требования по стойкости к воздействиям, возникающим в условиях аварий, проект АС предъявляет не только к СБ и специальным техническим средствам по управлению ЗПА, но и к ряду систем и элементов нормальной эксплуатации, если это требуется для предотвращения эскалации развития аварии. Такие требования, в частности, предъявляются к оборудованию и трубопроводам первого контура.
При внешних воздействиях природного и техногенного происхождения системы и элементы АС, важные для безопасности, должны обеспечить выполнение требований нормативных документов и проекта АС по защищенности АС от внешних воздействий (например, при сейсмическом воздействии, не превышающем ПЗ, все системы и элементы, отнесенные в проекте АС к I и II категории сейсмостойкости, должны сохранять свою работоспособность, а при сейсмическом воздействии, превышающим ПЗ, но не превышающем МРЗ, системы и элементы АС, отнесенные к I категории сейсмостойкости, должны сохранять способность выполнять свои функции по обеспечению безопасности АС).
Таким образом, требования по способности выполнять свои функции с учетом воздействий аварий, а также внешних воздействий устанавливаются в проекте АС дифференцированно в зависимости от проектных функций системы или элемента и их роли в обеспечении безопасности АС.
3.1.9. При проектировании АС должны быть рассмотрены и обоснованы меры по защите систем и элементов безопасности, а также систем и элементов специальных технических средств для управления авариями от отказов по общей причине посредством реализации принципов разнообразия, резервирования (избыточности) и независимости.
Комментарий
Для обеспечения необходимой надежности выполнения ФБ СБ, а также специальными техническими средствами для управления ЗПА при проектировании должны разрабатываться меры по их защите от отказов по общим причинам. Достаточность упомянутых мер обосновывается в проекте АС.
Необходим учет отказов по общей причине, которые могут возникнуть с определенной вероятностью из-за наличия некоторого фактора общности (общность конструкции, общность обслуживания, условий работы и другие). Возможные источники отказов по общей причине представлены в комментарии к определению термина 46.
Основными путями защиты от отказов по общим причинам является применение принципов разнообразия, резервирования (избыточности) и независимости, в частности, посредством:
применения для выполнения ФБ систем, состоящих из независимых каналов;
применения для выполнения ФБ разнотипных устройств;
формирования аварийных сигналов по параметрам различной физической природы;
пространственного разнесения, либо организации барьеров между резервирующими каналами СБ;
обеспечение устойчивости систем к экстремальным воздействиям;
сведение к минимуму воздействия персонала на системы и элементы, выполняющие ФБ, и другие.
3.1.10. При проектировании систем (элементов) АС и РУ должно отдаваться предпочтение системам (элементам), устройство которых основано на пассивном принципе действия и свойствах внутренней самозащищенности (саморегулирование, тепловая инерционность, естественная циркуляция и другие естественные процессы), а также на реализации принципа безопасного отказа.
Комментарий
Разработка проекта АС с развитым свойством внутренней самозащищенности, в соответствии с положениями пункта 1.2.4, является одним из аспектов, образующих первый уровень ГЭЗ. Сами свойства внутренней самозащищенности могут использоваться на всех уровнях ГЭЗ.
Примеры использования свойств внутренней самозащищенности представлены в комментарии к определению термина 18.
Пассивные устройства, свойства внутренней самозащищенности позволяют упростить схемные решения, повысить устойчивость РУ и АС к ошибкам персонала, отказам по общей причине, потере источников энергии.
При реализации принципа безопасного отказа в случае возникновения такого отказа АС переводится в безопасное состояние независимо от того, сработают ли соответствующие УСБ. Реализация свойств внутренней самозащищенности зачастую имеет своим следствием также и реализацию принципа безопасного отказа. Однако в других случаях, когда такое свойство отсутствует, для реализации этого принципа могут предусматриваться специальные меры.
3.1.11. Ввод в действие систем безопасности должен осуществляться автоматически. Допустимость ввода в действие систем безопасности оператором должна обосновываться в проекте АС.
Комментарий
Ввод в действие СБ оператором допустим, например, в тех случаях, когда изменение параметров РУ и АС при нарушениях работы АС, требующих ввода в действие СБ, протекает медленно и оператор располагает достаточным временем для оценки ситуации и выполнения необходимых действий. При обосновании допустимости ввода в действие СБ оператором в проекте АС, как правило, показывается высокая надежность выполнения соответствующих действий с учетом имеющихся запасов времени на принятие решения и иных факторов, влияющих на принятие правильного решения (качество интерфейса "человек-машина", уровень стресса, при котором оператор должен действовать при принятии решения, сложность идентификации условий, требующих принятия решения о вводе в действие СБ и иные).
3.1.12. В проекте АС должны предусматриваться средства, с помощью которых предотвращаются ошибки персонала или ослабляются их последствия, в том числе при техническом обслуживании и ремонте.
Комментарий
Опыт эксплуатации АС, а также результаты выполнявшихся анализов безопасности свидетельствуют, что ошибки персонала могут являться причиной существенной доли нарушений в работе АС, могут вносить значительный вклад в вероятность возникновения тяжелой аварии. Поэтому проблеме надежности персонала, снижению вероятности ошибок персонала следует уделять соответствующее внимание.
Наиболее эффективный способ борьбы с ошибками персонала - применение принципов, определенных в пункте 3.1.10. Примерами других решений по защите от ошибок персонала и снижению вероятности их возникновения являются:
оптимальная организация взаимодействия "человек-машина";
системы поддержки оператора;
необходимость выполнения последовательно нескольких (обычно двух) действий для ответственных операций;
осуществление независимого контроля (например, одного работника из состава смены другим), а также самоконтроля;
разработка качественной эксплуатационной документации;
обучение и тренировки (в том числе с использованием различных видов тренажеров - полномасштабного тренажера блока АС, аналитических тренажеров, тренажеров (макетов) для отработки действий по ТОиР и других);
использование бланков переключений;
исключение возможности блокировки сигналов УСБ или использование в отдельных случаях автоматической деблокировки;
организация автоматического выхода из режима проверок каналов УСБ при поступлении аварийного сигнала.
3.1.13. Многоцелевое использование систем безопасности и их элементов должно быть обосновано. Совмещение функций безопасности с функциями нормальной эксплуатации не должно приводить к нарушению требований обеспечения безопасности АС и снижению требуемой надежности выполнения функций безопасности.
Системы безопасности одного блока многоблочной АС должны быть независимыми от систем безопасности другого блока той же АС.
Должна быть показана достаточность специальных технических средств для управления запроектными авариями при возникновении аварий на всех блоках многоблочной АС одновременно.
Комментарий
Отдельные системы (элементы) безопасности могут использоваться также для выполнения функций нормальной эксплуатации или нескольких ФБ. При совмещении ФБ с функциями нормальной эксплуатации необходимо, в частности, убедиться, что ни нормальное функционирование, ни отказы, связанные с выполнением функции нормальной эксплуатации, не сказываются на возможности выполнения рассматриваемой системой ФБ с требуемой эффективностью и надежностью. Например, САЭ может осуществлять электроснабжение как потребителей СБ, так и потребителей систем нормальной эксплуатации. В этом случае электроснабжение потребителей нормальной эксплуатации должно осуществляться САЭ таким образом, чтобы это не приводило к перегрузке аварийных источников электроснабжения САЭ при включении в работу потребителей СБ (для этого, например, может предусматриваться автоматическое отключение потребителей нормальной эксплуатации при прохождении сигнала на запуск ДГ), также должно обеспечиваться надежное отключение присоединений потребителей нормальной эксплуатации при возникновении в них отказов (например, при возникновении коротких замыканий), способных негативно повлиять на электроснабжение потребителей СБ.
При выполнении системой (элементом) нескольких ФБ необходимо, чтобы отсутствовало недопустимое негативное влияние выполнения одной ФБ на возможность эффективного выполнения другой ФБ. Так, например, выполнение спринклерной системой функции выведения РВ из атмосферы защитной оболочки с использованием химических реагентов не должно препятствовать выполнению функции теплоотвода (например, за счет чрезмерного отложения химических реагентов на теплопередающих поверхностях).
Согласно рассматриваемому требованию, СБ каждого блока многоблочной АС должны быть независимы, в то время как к специальным техническим средствам для управления ЗПА такое требование не предъявляется. Однако достаточность таких средств при одновременном возникновении ЗПА на всех блоках АС должна быть показана в проекте АС.
3.1.14. Системы и элементы АС, важные для безопасности, должны проходить, как правило, прямую и полную проверку на соответствие проектным характеристикам при их вводе в эксплуатацию, после ремонта и периодически в течение всего срока службы АС.
Если проведение прямой и (или) полной проверки невозможно, что должно быть обосновано в проекте АС, следует проводить косвенные и (или) частичные проверки. Достаточность косвенной и (или) частичной проверки должна быть обоснована в проекте АС.
В проекте АС должна быть предусмотрена возможность технической диагностики (проверки) состояния систем безопасности, специальных технических средств для управления запроектными авариями, а также важных для безопасности элементов нормальной эксплуатации, отнесенных к классам безопасности 1 и 2, и возможность их представительных испытаний.
Комментарий
Проведение прямой и полной проверки систем и элементов АС, важных для безопасности, необходимо для подтверждения их эффективности и работоспособности с точки зрения выполнения требуемых проектом АС функций. В отдельных случаях, если особенности конструкции или условия функционирования системы делают невозможным проведение прямой и полной проверки, осуществляются косвенные и частичные проверки. Обоснование достаточности косвенной (частичной) проверки предполагает рассмотрение перечня потенциально возможных скрытых отказов и обоснование того, что все виды отказов могут быть выявлены косвенной (частичной) проверкой, также должно уделяться внимание проверке взаимодействия различных элементов и каналов СБ.
Для СБ проектными являются условия аварии. Это значит, что их следует проверять в условиях, максимально имитирующих аварийные. Однако это не требует имитации аварийной ситуации на АЭС, а предполагает лишь моделирование, по возможности, условий работы системы по отношению к параметрам среды (например, температура, давление, расход теплоносителя), нагрузкам и другим характеристикам, близким к аварийным условиям.
Комментируемый пункт требует обязательного проведения проверок систем и элементов АС на соответствие проектным характеристикам при их вводе в эксплуатацию и после ремонта. Периодичность и условия проведения подобных проверок при эксплуатации АС определяются установленными в проекте АС условиями безопасной эксплуатации.
Проверки работоспособности должны проводиться при соблюдении условий безопасной эксплуатации. Так, например, проверка отдельных элементов может допускаться только на остановленном реакторе, других элементов при работе реактора на мощности, но в течение ограниченного времени или в ограниченном диапазоне мощности и так далее.
3.1.15. Системы безопасности должны функционировать таким образом, чтобы их начавшееся действие не прекращалось до полного выполнения ими своих функций.
Комментарий
При возникновении требования на работу СБ должна в полном объеме выполнить предусмотренную проектом АС функцию, а УСБ не должна допускать приостановку выполнения управляемыми СБ требуемой ФБ. Так, при формировании сигнала АЗ рабочие органы АЗ полностью вводятся в активную зону и осуществляют перевод реактора в подкритическое состояние. При этом приостановка введения рабочих органов не допускается.
3.1.16. Если система, важная для безопасности, реализована с использованием программируемых цифровых устройств, то должны быть установлены и применяться соответствующие нормы, правила и методы для разработки, испытаний и верификации программируемых цифровых устройств и программного обеспечения в течение всего срока службы системы и, в особенности, в процессе разработки программных средств. Все разработки должны быть предметом системы обеспечения качества. В проекте АС должны быть предусмотрены средства защиты от несанкционированного вмешательства в работу программного обеспечения.
Комментарий
Данное требование является новым по сравнению с ранее действовавшими Общими положениями обеспечения безопасности атомных станций (ОПБ-88/97). Оно введено в связи с внедрением и расширяющимся применением вычислительной техники и программируемых цифровых устройств в системах АС, важных для безопасности.
Отличительной особенностью таких устройств является наличие специфического (вследствие использования в них ПО) механизма возникновения отказов. На появление отказа в ходе эксплуатации программируемого устройства преобладающее влияние может оказывать не наработка устройства, а наличие ошибок в ПО, которые не проявляются при одних условиях эксплуатации (например, при одном характере изменения входных сигналов), но могут стать причиной отказа при возникновении других условий эксплуатации устройства (при другом характере изменения входных сигналов), причем в последнем случае отказ может наступить одновременно во всех резервирующих друг друга идентичных программируемых цифровых устройствах и будет повторяться вновь, если снова сложатся соответствующие условия работы.
Для обеспечения защиты от описанного выше механизма отказа по общим причинам ПО важным является обеспечение качества (включая всесторонние испытания и верификацию) программируемых цифровых устройств и ПО на всех стадиях жизненного цикла, прежде всего, при проектировании. Вопросы использования ПО в системах, важных для безопасности, регулируются ФНП и иными нормативными документами.
3.1.17. В ООБ АС должны быть представлены анализы надежности выполнения функций системами, важными для безопасности, а также показатели надежности элементов, важных для безопасности. Анализ надежности должен проводиться с учетом отказов по общей причине и ошибок персонала.
Показатели надежности систем и элементов, важных для безопасности, должны поддерживаться в процессе эксплуатации за счет технического обслуживания, ремонта, а также контроля состояния металла (включая сварные соединения), выполняемых с учетом требований федеральных норм и правил в области использования атомной энергии с обоснованной в проекте АС периодичностью.
Комментарий
Перед выполнением упоминаемого в комментируемом пункте анализа надежности выполнения функций системой, важной для безопасности, определяются функции рассматриваемой системы, на основании выполнения которых она отнесена к важным для безопасности. Для каждой из таких функций анализ надежности выполняется отдельно. Если в выполнении функции задействовано несколько систем, анализ надежности выполняется для всей совокупности систем.
Для анализа надежности выполнения системами своих функций предварительно определяются показатели надежности (прежде всего, показатели безотказности) элементов, важных для безопасности. Также определяются показатели надежности персонала, если работоспособность системы зависит от действий персонала. В соответствии с имеющимися методиками оцениваются параметры отказов по общим причинам.
Анализ надежности позволяет:
определить соответствие показателей надежности функции, выполняемой системой, требованиям нормативных документов (при наличии таких требований), а также требованиям проекта АС;
установить факторы, вносящие наибольший вклад в вероятность невыполнения системой функции, выработать, при необходимости, рекомендации по снижению этого влияния;
оценить достаточность защищенности от отказов по общим причинам и от ошибок персонала;
оценить допустимое время вывода системы (канала системы, элемента) из рабочего состояния для ремонта, технического обслуживания и испытаний, а также обосновать периодичность проведения технического обслуживания, испытаний и ремонта.
Результаты анализа надежности используются также при проведении ВАБ АС.
Рекомендации по выполнению анализа надежности содержатся в руководстве по безопасности при использовании атомной энергии "Рекомендации по порядку выполнения анализа надежности систем и элементов АС, важных для безопасности, и их функций".
При эксплуатации проектные значения показателей надежности поддерживаются за счет своевременного принятия мер, направленных на предотвращение отказов и снижение надежности систем и элементов. Такими мерами являются: проведение ТОиР, контроля состояния основного металла и сварных соединений оборудования и трубопроводов. Значения показателей надежности при эксплуатации могут оцениваться на основании эксплуатационной статистики дефектов и отказов.
3.1.18. В проекте АС должны быть установлены и обоснованы, а в ООБ АС отражены эксплуатационные пределы и условия, пределы и условия безопасной эксплуатации для всех эксплуатационных состояний АС, включая работу реактора на мощности, состояния останова, перегрузки топлива.
Комментарий
Эксплуатационные пределы и условия, а также пределы и условия безопасной эксплуатации (см. также комментарии к определениям терминов 55, 86, 91, 92) ограничивают, соответственно, состояния нормальной эксплуатации АС (состояния, при выходе АС из которых должны вступать в действие технические и организационные меры, предусмотренные на втором и последующих уровнях ГЭЗ), а также совокупность состояний АС, для которой выполнено обоснование безопасности АС (обосновано как отсутствие аварий, так и готовность АС ограничивать проектные аварии установленными для таких аварий пределами), и выход за пределы которых требует принятия экстренных мер по обеспечению безопасности АС (см. также комментарий к пункту 1.2.6). Указанные пределы и условия устанавливаются индивидуально для различных эксплуатационных состояний АС.
3.1.19. В проекте АС должны быть установлены требования к химическим режимам сред в системах и элементах АС, которые должны соблюдаться при эксплуатации с целью поддержания целостности физических барьеров на пути распространения ионизирующего излучения и радиоактивных веществ в окружающую среду.
Комментарий
От химического режима среды в системах и элементах АС зависит ее взаимодействие с поверхностью оборудования и трубопроводов, с которым она соприкасается. Требование комментируемого пункта направлено на установление таких требований к химическим режимам сред, взаимодействующим с физическими барьерами, чтобы негативное влияние химического режима на целостность соответствующего физического барьера отсутствовало или было приемлемым с точки зрения безопасности АС.
Требования комментируемого пункта указывают цель регулирования химического режима - поддержание целостности физических барьеров, из чего следует вывод, что рассматриваемый пункт не распространяется на химические режимы сред в системах и элементах, не влияющих на безопасность.
Общие рекомендации Ростехнадзора в части химического режима для систем и элементов АС с водной средой представлены в руководстве по безопасности при использовании атомной энергии "Водно-химический режим атомных станций".
3.2. Конструкция и характеристики активной зоны
3.2.1. В проекте АС должны быть установлены с учетом требований федеральных норм и правил в области использования атомной энергии пределы повреждения твэлов (количество и степень повреждения твэлов) и связанные с ними уровни радиоактивности теплоносителя реактора и (или) других технологических сред первого контура по реперным изотопам.
Не допускается превышение пределов безопасной эксплуатации по повреждению твэлов ни при одном из следующих нарушений нормальной эксплуатации (с учетом действия защитных систем):
любые единичные отказы в системах управления реакторной установки;
потеря энергоснабжения главных циркуляционных насосов;
отключение турбогенераторов и потребителей тепла;
потеря всех источников электроснабжения нормальной эксплуатации;
течи контура теплоносителя реактора, компенсируемые системами подпитки нормальной эксплуатации;
непосадка одного предохранительного клапана парогенератора (системы паропроводов подачи пара на турбоустановку) после срабатывания.
Комментарий
Упоминаемые в комментируемом пункте пределы повреждения твэлов (количество и степень повреждения твэлов), с учетом требований ФНП, включают как эксплуатационные пределы, так и пределы безопасной эксплуатации.
В связи с тем, что количество и степень повреждения твэлов непосредственно при эксплуатации не контролируются, то комментируемый пункт предъявляет требование об установлении в проекте АС соответствия между пределами повреждений твэлов и активностью теплоносителя первого контура по реперным изотопам (параметром, значение которого может контролироваться).
При нарушениях нормальной эксплуатации, перечисленных в комментируемом пункте, не допускается превышение пределов безопасной эксплуатации по повреждению твэлов. Данные нарушения нормальной эксплуатации, как правило, включаются в перечень ИС для анализа проектных аварий (они, в частности, учитываются в примерном перечне ИС для анализа проектных аварий на АС с реакторами типа ВВЭР, представленном в ФНП), и назначение для них более строгих проектных пределов, чем для других событий, рассматриваемых в указанных перечнях ИС, объясняется их значимой вероятностью возникновения (это соответствует требованиям ФНП, а также отвечает современной практике проектирования, отраженной, в том числе, в нормах МАГАТЭ по безопасности).
3.2.2. Активная зона должна быть спроектирована таким образом, чтобы при нормальной эксплуатации и нарушениях нормальной эксплуатации до проектных аварий включительно, обеспечивалось отсутствие деформаций компонентов активной зоны, нарушающих нормальное функционирование средств воздействия на реактивность и аварийного останова реактора или препятствующих охлаждению твэлов с превышением установленных проектных пределов повреждения твэлов.
Комментарий
Механическая неустойчивость и деформация активной зоны при нормальной эксплуатации и ее нарушениях, вплоть до проектных аварий, могут проявляться в результате термических деформаций, связанных с неравномерностью энерговыделения по радиусу и высоте активной зоны, радиационного распухания (что имеет место, например, в графитовой кладке реакторов РБМК и требует при достижении определенного срока службы кладки выполнения на ней ремонтно-восстановительных работ), ползучести, связанной с выгоранием топлива, вибраций твэлов за счет теплогидравлических условий и связанных с ними изменений нейтронно-физических параметров, излишней коррозией и износом оболочек твэлов, а также за счет внешних воздействий, например, землетрясения.
При этом состояние активной зоны при вышеперечисленных и других подобных причинах должно обеспечить нормальное функционирование средств воздействия на реактивность и сохранение приемлемых теплогидравлических условий охлаждения твэлов.
3.2.3. Активная зона вместе со всеми ее элементами, влияющими на реактивность, должна быть спроектирована таким образом, чтобы любые изменения реактивности за счет органов регулирования и эффектов реактивности в эксплуатационных состояниях и при проектных авариях не вызывали неуправляемого роста энерговыделения в активной зоне, приводящего к повреждению твэлов сверх установленных проектных пределов.
Комментарий
Требование относится ко всем режимам нормальной эксплуатации и ее нарушений вплоть до проектных аварий, в которых имеет место изменение реактивности.
Исключение неуправляемого роста энерговыделения при авариях достигается за счет отрицательной обратной связи по реактивности, введения в активную зону поглотителей нейтронов или уменьшения реактивности активной зоны другими способами.
Выполнение поставленного требования может обеспечиваться как за счет свойств внутренней самозащищенности реактора, так и за счет действия органов воздействия на реактивность.
3.2.4. Характеристики активной зоны, конструкции реактора и другого оборудования первого контура с учетом работы иных систем не должны допускать при тяжелых авариях, в том числе с расплавлением топлива, образования вторичных критических масс.
В случае существования такой возможности техническими мерами должно быть обеспечено непревышение величины вероятности большого аварийного выброса в соответствии с требованием пункта 1.2.17 настоящих Общих положений.
Комментарий
Должны быть предусмотрены технические средства или устройства, исключающие для конкретного вида ЯТ возможность образования геометрической формы, при которой при перемещении и сборе расплавленного или разрушенного топлива образуется критическая масса.
В случае возможности возникновения вторичных критических масс должны быть предусмотрены технические меры по снижению вероятности возникновения или последствий такой аварии.
3.3. Контур теплоносителя реактора
3.3.1. Оборудование и трубопроводы контура теплоносителя реактора должны выдерживать без разрушений статические и динамические нагрузки и температурные воздействия, возникающие в любых его частях (с учетом действий защитных систем безопасности и их возможных отказов в соответствии с пунктом 1.2.12 настоящих Общих положений), при нарушениях нормальной эксплуатации до проектных аварий включительно, в том числе непреднамеренных выделениях энергии в теплоноситель, вызванных:
внезапным введением положительной реактивности при выбросе с максимальной скоростью органа воздействия на реактивность, имеющего максимальную эффективность, если такой выброс не предотвращен конструкцией;
вводом "холодного" теплоносителя в активную зону (при отрицательном коэффициенте реактивности по температуре теплоносителя) или любым другим возможным положительным эффектом реактивности, связанным с теплоносителем.
Комментарий
Первый контур является важнейшим физическим барьером, поскольку при его отказе не только теряется один из барьеров, но и создаются неблагоприятные условия работы для оставшихся барьеров: матрицы и оболочки твэлов, ГО РУ. Также первый контур (либо его часть) задействован в осуществлении ФБ по отводу тепла от активной зоны, в том числе при авариях. Поэтому первый контур должен иметь высокую устойчивость к различным воздействиям в условиях предаварийных ситуаций и аварий.
При этом должны быть рассмотрены ситуации с непреднамеренным выделением энергии в теплоноситель, обусловленным интенсификацией реакции деления ЯТ вследствие введения положительной реактивности. Причиной данного события могут быть отказы оборудования или ошибки персонала.
В проекте АС должны быть рассмотрены ситуации, обусловленные возможными положительными эффектами реактивности, связанными с теплоносителем. Эти ситуации имеют специфические особенности в зависимости от типа реактора. Так, например, в БН должны рассматриваться ситуации с попаданием в теплоноситель водородосодержащих сред, с образованием в теплоносителе пузырей газа и другие ситуации.
3.3.2. Работа устройств снижения давления, защищающих контур теплоносителя реактора от превышения давления, не должна приводить к выбросу теплоносителя первого контура за пределы герметичного ограждения РУ.
Комментарий
Данное требование является новым, хотя и отражает принятую практику проектирования АС. Оно гармонизирует Общие положения обеспечения безопасности атомных станций с положениями норм безопасности МАГАТЭ "Безопасность атомных станций. Проектирование" SSR-2/1 (Rev. 1). Так как теплоноситель первого контура радиоактивен, то непосредственный выброс его за пределы ГО РУ недопустим.
3.3.3. В проекте контура теплоносителя реактора должна применяться концепция "течь перед разрушением". Должны быть предусмотрены технические средства и организационные меры, обеспечивающие своевременное обнаружение в трубопроводах контура теплоносителя реактора сквозной трещины и перевод РУ в безопасное состояние до достижения трещиной критических размеров.
Отступления от требований данного пункта должны быть обоснованы.
Комментарий
Как указывалось в комментарии к определению термина 34, применение концепции "течь перед разрушением" позволяет считать защиту от больших разрывов трубопроводов, в отношении которых она применена, основанной на свойстве внутренней самозащищенности.
Для своевременного обнаружения течи необходимы как соответствующие проектные решения в части конструкции и применяемых материалов трубопроводов и оборудования первого контура, так и оснащение АС надежными системами обнаружения течи (желательно действующими на разных принципах). Своевременность обнаружения в данном случае означает обнаружение, позволяющее персоналу принять по его результатам решение о переводе РУ в безопасное состояние и реализовать его до достижения трещиной критического размера.
Отказ от применения концепции "течь перед разрушением" допускается при наличии соответствующего обоснования - эта возможность может использоваться, например, для находящихся в эксплуатации АЭС, когда материалы, используемые в трубопроводах контура охлаждения реактора, не позволяют обосновать требуемый правилами (см. также комментарий к определению термина 34) механизм образования и развития трещины.
3.3.4. Компоновка оборудования и геометрия первого контура должны обеспечивать условия для развития естественной циркуляции теплоносителя в первом контуре при потере принудительной циркуляции, в том числе при проектных авариях.
Комментарий
Данное требование содержится в ФНП "Правила ядерной безопасности реакторных установок атомных станций". Оно внесено в Общие положения обеспечения безопасности атомных станций, так как регулирует наличие важного свойства внутренней самозащищенности.
3.3.5. Системы очистки теплоносителя реактора от радиоактивных загрязнений должны быть рассчитаны на работу вплоть до достижения предела безопасной эксплуатации по повреждению твэлов, чтобы обеспечивать эксплуатацию АС при разумно достижимом низком уровне активности контура теплоносителя реактора.
Комментарий
Производительность требующихся систем очистки теплоносителя должна выбираться с учетом установленного предела безопасной эксплуатации по повреждению твэлов, то есть производительность должна быть достаточна для работы системы при таком количестве твэлов, имеющих повреждения, при котором возможна, по меньшей мере, временная работа РУ на мощности. Данное требование направлено на реализацию принципа оптимизации - обеспечение работы АС при разумно низком и практически достижимом уровне радиоактивности в первом контуре.
3.3.6. В проекте АС должны быть предусмотрены:
меры по предотвращению накопления газов в оборудовании и трубопроводах первого контура во взрывоопасных концентрациях;
меры по предотвращению попадания посторонних предметов в первый контур;
технические средства контроля содержания нуклидов-поглотителей нейтронов в теплоносителе первого контура, а также в средах, подаваемых в первый контур;
технические средства контроля активности теплоносителя первого контура и (или) других технологических сред первого контура;
технические средства контроля уровня теплоносителя в реакторе;
технические средства по ограничению расхода течей теплоносителя из первого контура;
технические средства по контролю перемещений оборудования и трубопроводов первого контура при изменении температуры;
меры по исключению негативного влияния теплоизоляции первого контура на работоспособность систем безопасности.
Комментарий
Часть из требований, представленных в комментируемом пункте, имеют аналоги в ФНП "Правила ядерной безопасности реакторных установок атомных станций", часть требований являются новыми.
Требование о необходимости реализации мер по предотвращению накопления газов в оборудовании и трубопроводах первого контура во взрывоопасных концентрациях сформулировано по результатам опыта имевшихся нарушений в работе АС с реакторами типа ВВЭР, показавших возможность образования газов во взрывоопасных концентрациях в оборудовании РУ, что может представлять угрозу целостности первого контура.
Требование по исключению негативного влияния теплоизоляции первого контура на работоспособность СБ направлено на исключение применения таких теплоизолирующих материалов для оборудования и трубопроводов первого контура, которые при возникновении течей внутри ГО могут привести к нарушению работы СБ (например, блокировать водозаборники СБ на блоках АС с реакторами типа ВВЭР).
3.4. Управление технологическими процессами
3.4.1. Общие требования
3.4.1.1. На каждом блоке АС для управления технологическим оборудованием систем нормальной эксплуатации и систем безопасности должны предусматриваться:
БПУ;
РПУ;
УСНЭ;
УСБ;
система информационной поддержки оператора;
автономные средства регистрации и хранения информации.
Комментарий
Управление - процесс воздействия на объект управления, осуществляемый для достижения определенной цели на основе информации о текущем, предшествующем и, если существует возможность, прогнозируемом состоянии объекта управления, критериев управления и ограничений.
Автоматизированная система управления технологическими процессами блока АС, состоящая из указанных в комментируемом пункте составных частей, осуществляет управление по заданным целям, критериям и ограничениям, а также с учетом текущего состояния блока АС.
3.4.1.2. Проекты РУ и АС, а также ООБ АС должны содержать:
анализ реакций систем управления на возможные отказы в системах управления;
анализ надежности функционирования систем управления;
анализ устойчивости контуров автоматического регулирования.
Комментарий
В ходе анализа реакций систем управления на возможные отказы в системах управления выявляются отказы, представляющие угрозу безопасности АС (например, отказы, вызывающие переходный процесс на блоке АС, требующий введения в действие СБ), при необходимости принимаются проектные меры по повышению надежности УСВБ (снижению вероятности опасных отказов), либо иные меры по снижению негативного влияния отказов УСВБ на безопасность АС.
В соответствии с требованием пункта 3.1.17 для УСВБ должен быть выполнен анализ надежности каждой из выполняемых системой функций (автоматическое и дистанционное управление, выдача информации оператору (контроль) и другие), учитывающий возможные отказы элементов УСВБ, отказы обеспечивающих и иных смежных систем, ошибки оператора.
В рамках анализа устойчивости контуров автоматического регулирования подтверждается их способность поддерживать заданный режим работы объекта управления (например, РУ, систем и оборудования) и восстанавливать его в случае возникновения возмущений (отклонений) без недопустимых отклонений (как апериодических, так и колебательных).
3.4.2. Блочный и резервный пункты управления
3.4.2.1. С БПУ должна обеспечиваться в установленном проектом АС объеме возможность управления оперативным персоналом системами (элементами) нормальной эксплуатации (включая контроль эксплуатационных пределов и условий), системами (элементами) безопасности и специальными техническими средствами для управления запроектными авариями при нормальной эксплуатации и нарушениях нормальной эксплуатации, включая аварии.
Комментарий
Централизованное управление технологическими процессами блока АС осуществляется с БПУ оперативным персоналом и средствами автоматизации. Объем управления системами и элементами АС, осуществляемый с БПУ, а также объем контроля определяются проектом АС. Для ряда систем (оборудования) управление может осуществляться как с БПУ, так и с других пунктов управления, а также по месту. Также проект АС может не предусматривать управление определенными системами (элементами) с БПУ (вместе с тем, обязательно должно предусматриваться управление с БПУ системами, осуществляющими указанные в пункте 3.4.2.7 функции).
3.4.2.2. Проектом АС должна быть обоснована достаточность предусмотренных мер для обеспечения живучести, обитаемости и нормального функционирования БПУ по управлению блоком АС во всех режимах нормальной эксплуатации, а также при ее нарушениях, включая проектные и запроектные аварии.
Комментарий
Обитаемость (см. комментарий к определению термина 44) БПУ является необходимым условием для пребывания персонала на БПУ и осуществления на нем профессиональной деятельности по управлению блоком АС. Обитаемость должна обеспечиваться проектными мерами для всех состояний АС (как при нормальной эксплуатации, так и при ее нарушениях, включая проектные аварии и ЗПА), за исключением ситуаций, при которых проектом АС не предусматривается управление блоком АС с БПУ (например, при пожаре на БПУ).
Меры по обеспечению живучести БПУ (см. комментарий к определению термина 23) позволяют сохранять возможность управления блоком АС с БПУ даже при наличии определенных повреждений данного пункта управления.
При обосновании достаточности предпринимаемых проектных мер по обеспечению обитаемости и живучести БПУ в соответствии с требованиями комментируемого пункта возможно использование, например, подхода, в соответствии с которым указанные меры полагаются достаточными, если необходимость перевода управления блоком АС на РПУ возникает только для крайне маловероятных сценариев.
3.4.2.3. При проектировании БПУ должны быть оптимально решены вопросы взаимодействия системы "человек-машина". Параметры АС, которые необходимо контролировать с БПУ, должны предоставлять оперативному персоналу однозначную информацию о соблюдении пределов и условий безопасной эксплуатации АС, а также об автоматическом срабатывании и функционировании систем безопасности.
Комментарий
Оптимальное решение вопросов взаимодействия человека (оператора) и находящихся на БПУ средств автоматизации предполагает применение таких решений, которые способствуют эффективной деятельности персонала по управлению АС и снижению вероятности совершения персоналом ошибок и принятия ошибочных решений.
Требование о необходимости представления оператору БПУ информации о соблюдении пределов и условий безопасной эксплуатации аналогично требованию норм безопасности МАГАТЭ, в соответствии с которым оператор АС в любой ситуации должен быть способен оценить, соблюдаются ли установленные пределы и условия безопасной эксплуатации или нет.
Требование комментируемого пункта о представлении оператору БПУ информации о запуске и функционировании СБ является следствием требования пункта 3.4.2.7.
3.4.2.4. Сигнализация, выводимая на БПУ, должна быть ранжирована по значимости для безопасности.
Комментарий
Требование комментируемого пункта обеспечивает гармонизацию Общих положений обеспечения безопасности атомных станций с нормами безопасности МАГАТЭ "Безопасность атомных станций. Ввод в эксплуатацию и эксплуатация". SSR-2/2 (Rev. 1). Ранжирование сигнализации может выражаться визуально или по звучанию, ее цель - облегчить оператору восприятие сигнализации, ориентирование в ней, концентрацию внимания на информации, имеющей большую значимость для безопасности АС.
3.4.2.5. На БПУ проектом АС должны быть предусмотрены:
средства контроля и управления цепной реакцией деления во всех режимах и условиях в активной зоне при нормальной эксплуатации (в том числе и при подкритическом состоянии реактора в процессе перегрузки топлива) и при нарушениях нормальной эксплуатации, включая аварии;
указатели положения органов воздействия на реактивность, автоматический контроль концентрации растворимого поглотителя и указатели состояния других средств воздействия на реактивность.
Комментарий
Одна из основных функций по управлению блоком АС и по обеспечению его безопасности состоит в контроле и управлении цепной реакцией деления в реакторе. Контроль и управление процессами деления ЯТ, в соответствии с требованиями ФНП, должен осуществляться соответствующими средствами непрерывно, начиная с уровня мощности 10-7 до уровня мощности не менее, чем 120% от номинальной, то есть приблизительно в интервале изменения уровня нейтронного потока 109 раз.
В связи с тем, что в настоящее время не существует устройств, позволяющих осуществлять измерение нейтронного потока при изменении его уровня во всем требуемом ФНП диапазоне, в системах контроля нейтронного потока используется набор средств, осуществляющих измерение уровня нейтронного потока в ряде диапазонов. Перекрытие диапазонов в соответствии с требованиями ФНП "Правила ядерной безопасности реакторных установок атомных станций" должно осуществляться не менее, чем на одну десятичную декаду изменения уровня нейтронного потока.
Условием, необходимым для эффективного осуществления персоналом БПУ контроля мощности реактора, является наличие у него информации о текущем состоянии средств воздействия на реактивность (к которым относятся органы воздействия на реактивность СУЗ, а также растворимый поглотитель). Состояние ОР СУЗ характеризуется положением ОР, состояние растворимого поглотителя - его концентрацией в первом контуре, а также в соответствующих баках. Информация должна отображаться во всех режимах работы блока АС, в том числе и в состояниях с подкритическим реактором и при перегрузке топлива.
3.4.2.6. Команды на управление системами (элементами), формируемые системой автоматического управления или ключами (либо иными органами) дистанционного управления с панелей БПУ, РПУ, должны автоматически регистрироваться.
Комментарий
Такая регистрация необходима для обеспечения возможности последующего анализа фактических алгоритмов работы систем управления, что требуется, в частности, при расследовании нарушений в работе АС.
3.4.2.7. Как с БПУ, так и с РПУ должны осуществляться следующие функции:
управление системами безопасности;
управление переводом активной зоны реактора в подкритическое состояние и ее удержанием в подкритическом состоянии;
управление отводом тепла от реактора и бассейнов выдержки ОЯТ к конечному поглотителю;
контроль состояния РУ и бассейнов выдержки ОЯТ.
Комментарий
Комментируемый пункт устанавливает требования к минимальному набору управляющих функций, необходимых для остановки реактора, поддержания реактора и ЯТ, находящегося в БВ, в безопасном состоянии, а также для обеспечения безопасности АС при проектных авариях, который должен быть доступен персоналу как на БПУ, так и на РПУ (при потере БПУ).
Новым, отсутствовавшим в ранее действовавших Общих положениях обеспечения безопасности атомных станций (ОПБ-88/97), является требование об управлении отводом тепла от БВ ОЯТ к конечному поглотителю с РПУ.
3.4.2.8. Должна быть обеспечена независимость РПУ от БПУ и обоснованы достаточная живучесть и обитаемость РПУ.
Комментарий
Поскольку РПУ предназначен для управления блоком АС (в ограниченном объеме - см. комментарий к определению термина 68) в случае невозможности осуществления управления блоком АС с БПУ, то для возможности такого управления с РПУ необходимо принять меры, направленные на исключение взаимовлияния БПУ и РПУ (таким образом, чтобы отказ БПУ не сказывался негативно на возможности управления блоком АС с РПУ), на исключение отказа БПУ и РПУ по общей причине (см. также комментарий к пункту 3.4.2.9), а также обеспечить необходимые условия для нахождения на РПУ персонала (обитаемость). Живучесть РПУ позволяет сохранить возможность управления даже при получении РПУ определенных повреждений. Обеспечение независимости БПУ и РПУ (отсутствие взаимовлияния БПУ и РПУ, в том числе отсутствие негативного влияния отказов одного пункта управления на другой, защищенность БПУ и РПУ от отказов по общим причинам) обосновывается в проекте АС. Также обосновывается достаточность принятых в проекте АС мер по обеспечению живучести и обитаемости РПУ. Для этого можно, например, представить в проекте АС обоснование, что указанные меры обеспечивают крайне малую вероятность возникновения ситуации, когда при неработоспособности БПУ управление с РПУ будет невозможно.
3.4.2.9. В проекте АС должны быть обоснованы, а в ООБ АС представлены меры по исключению отказа БПУ и РПУ по общей причине.
Комментарий
При проектировании БПУ и РПУ предусматриваются меры, направленные на защиту БПУ и РПУ от отказа по общим причинам. К числу возможных причин выхода из строя БПУ следует, прежде всего, отнести пожар. Автономность РПУ по отношению к БПУ при данном воздействии означает, что возникший пожар не должен одновременно вывести из строя цепи управления РПУ, а персонал должен иметь возможность беспрепятственно перейти с БПУ на РПУ. Должны быть проанализированы также сопутствующие явления, например, подача на БПУ большого количества воды для тушения пожара. Эти явления (в данном случае попадание воды в смежные с БПУ помещения) также не должны приводить к выходу из строя РПУ.
3.4.2.10. Техническими или организационными мерами должна исключаться возможность одновременного управления с БПУ и РПУ одними и теми же единицами оборудования.
Комментарий
Управление с РПУ происходит тогда, когда управление с БПУ по тем или иным причинам становится невозможным. Персонал БПУ в этом случае переходит на РПУ. Централизованное управление блоком АС в любом случае осуществляется только с одного пункта управления (БПУ или РПУ), поскольку одновременное управление с БПУ и РПУ может привести к возникновению коллизий в контурах управления и негативно отразиться на управлении блоком АС, а следовательно, и на безопасности АС. Проектом АС должны быть предусмотрены технические и (или) организационные решения, направленные на исключение возможности одновременного управления блоком АС с двух указанных выше пунктов управления.
3.4.2.11. БПУ и РПУ должны иметь средства связи с защищенными пунктами управления противоаварийными действиями.
Комментарий
В условиях аварии на ЗПУПД может находиться часть персонала (в это число может входить и руководитель аварийных работ), задействованного в управлении аварией (в выработке решений, в оказании инженерно-технической поддержки). Поскольку непосредственные действия по управлению аварией осуществляются с БПУ и РПУ (а также с других пунктов управления и по месту), то для эффективной координации противоаварийных действий необходима связь между БПУ, РПУ и ЗПУПД.
3.4.3. Управляющие системы нормальной эксплуатации
3.4.3.1. УСНЭ блока АС должны осуществлять управление технологическими процессами во всех режимах эксплуатации блока АС с установленными в проекте АС показателями качества, в том числе надежности и метрологических характеристик.
Комментарий
Комментируемый пункт предъявляет к УСНЭ требование при управлении технологическими процессами (при управлении системами и элементами нормальной эксплуатации) обеспечивать установленные проектные требования качества - это, в частности, могут быть проектные требования по показателям качества контуров регулирования, по своевременности и безошибочности передаваемых команд и другие. Особенно в рассматриваемом пункте правил указываются показатели качества, связанные с надежностью (к таким показателям относятся, в частности, значение вероятности отказа на требование, величина интенсивности отказов, характеристики долговечности и другие) УСНЭ и их элементов, а также с метрологическими характеристиками средств и методик (методов) измерений (показатели точности измерений, динамические характеристики, характеристики чувствительности и другие).
3.4.3.2. УСНЭ должны иметь в своем составе:
средства связи между БПУ, РПУ и эксплуатационным персоналом АС, выполняющим работы вне пунктов управления;
средства, обеспечивающие сбор, обработку, документирование и хранение информации, достаточной для того, чтобы имелась возможность своевременного и однозначного установления исходных событий возникновения нарушений нормальной эксплуатации, включая аварии, их развития, установления фактического алгоритма работы систем безопасности и элементов, важных для безопасности, в том числе систем контроля и управления, отклонений от штатных алгоритмов, действий персонала;
средства обнаружения течи теплоносителя первого контура, превышающей установленную проектом АС величину, и места ее нахождения;
средства автоматизированного контроля радиоактивности теплоносителя первого контура и (или) других технологических сред первого контура.
Комментарий
Комментируемый пункт предъявляет требования к наличию в составе УСНЭ технических средств, необходимых для обеспечения безопасности АС (первое, третье и четвертое перечисления), либо для поддержки деятельности, направленной на эти же цели (второе перечисление).
Средства связи (могут быть групповыми или индивидуальными) между БПУ, РПУ и персоналом, выполняющим работы с пунктов управления (по месту), требуются для скоординированной работы персонала, что является необходимым условием обеспечения безопасности при эксплуатации АС.
Средства, обеспечивающие сбор, обработку, документирование и хранение информации в объеме, указанном в комментируемом пункте, позволяют впоследствии, при необходимости, анализировать имевшие место режимы работы АС, алгоритм работы систем и действия оператора, что может требоваться, в частности, при расследовании нарушений в работе АС.
Средства обнаружения течи первого контура, предусматриваемые в соответствии с требованиями комментируемого пункта в составе УСНЭ, необходимы для своевременного обнаружения и установления места течи теплоносителя первого контура. Наличие таких систем важно, прежде всего, при небольших течах первого контура, при которых не происходит изменений параметров РУ, вызывающих быстрое достижение уставок запуска СБ (систем аварийной защиты реактора и САОЗ). Обнаружение течи может осуществляться при помощи измерений радиационных параметров (объемной активности технологических сред и атмосферы помещений), теплофизических параметров (температура, влажность), акустических параметров с использованием промышленного телевидения, посредством сравнения расходов подпитки и продувки первого контура и иными способами. Указанные средства УСНЭ могут входить в состав технических средств, реализующих концепцию "течь перед разрушением" (см. комментарий к пункту 3.3.3).
3.4.3.3. УСНЭ блока АС должны обеспечивать автоматическую и (или) автоматизированную диагностику состояния и режимов эксплуатации, в том числе и собственно технических средств УСНЭ (включая технические средства, использующие программное обеспечение).
Комментарий
УСНЭ, в соответствии с требованиями комментируемого пункта, должна обеспечивать автоматическую и (или) автоматизированную (то есть с участием персонала) диагностику состояния и режимов эксплуатации систем АС, управление (контроль) которыми она осуществляет. Это требование включает, в том числе, и требование об осуществлении самодиагностики (УСНЭ диагностирует состояние собственных технических средств).
3.4.3.4. УСНЭ блока АС должны быть построены таким образом, чтобы обеспечивать наиболее благоприятные условия для принятия оперативным персоналом правильных решений по управлению АС и сводить к минимуму возможность ошибочных решений.
Комментарий
Требование данного пункта, направленное на минимизацию ошибочных действий персонала, является конкретизацией требований пункта 3.1.12 применительно к УСНЭ.
3.4.4. Управляющие системы безопасности
3.4.4.1. УСБ должны автоматически выполнять свои функции при возникновении условий, предусмотренных проектом АС.
Комментарий
В функции УСБ входят:
инициирование действий защитных, локализующих и обеспечивающих СБ;
управление СБ в процессе выполнения ими своих функций;
постоянный и периодический контроль состояния готовности СБ;
осуществление диагностики состояния технических средств УСБ с выдачей необходимой сигнализации;
обеспечение предотвращения отключения СБ в процессе выполнения ими ФБ в соответствии с требованиями пункта 3.4.4.2, а также в соответствии с проектными критериями.
Комментируемый пункт правил требует, чтобы УСБ (в отличие от УСНЭ, где автоматизированное управление допускается как альтернатива для автоматического) должны выполнять свои функции автоматически при возникновении установленных в проекте АС условий. Вместе с тем, в соответствии с положениями пункта 3.1.11, в отдельных случаях при наличии обоснования ввод в действие СБ может производиться оператором, при этом проект АС не будет предусматривать выполнение УСБ своих функций при возникновении соответствующих условий и, соответственно, требования комментируемого пункта 3.4.4.1 на такой случай распространяться не будут.
3.4.4.2. УСБ должны быть спроектированы таким образом, чтобы предотвращать возможность отключения систем безопасности оперативным персоналом в течение 10 - 30 минут после их автоматического запуска, но не препятствовать правильным действиям оператора в условиях аварии, предусмотренным технологическим регламентом, инструкцией по ликвидации аварий, руководством по управлению запроектными авариями.
Комментарий
Требование комментируемого пункта нацеливает разработчика проекта АС на проектирование АС, в том числе СБ, таким образом, чтобы от персонала не требовалось при возникновении ИС проектных аварий действий по отключению СБ в течение начального десяти - тридцатиминутного периода - это время необходимо для адаптации персонала и правильной оценки ситуации в условиях быстротекущих процессов и стресса, связанного с возникновением на АС нарушения, вызвавшего требование работы СБ. В течение указанного времени должно быть исключено вмешательство персонала, препятствующее выполнению СБ своих функций.
В соответствии с положениями комментируемого пункта исключения из этого правила возможны в случаях, когда немедленные действия оператора необходимы и прямо предписаны технологическим регламентом эксплуатации блока АС, инструкцией по ликвидации аварий, руководством по управлению ЗПА (включение предписаний о выполнении таких действий в указанные документы целесообразно предварять анализом, что принятие решения о необходимости выполнения действий не вызывает у персонала затруднений, выполнение такого рода действий отрабатывается на тренировках). К таким действиям относится, например, отключение электроснабжения соленоидов несанкционированно открывшегося и незакрывающегося ИПУ компенсатора объема.
3.4.4.3. На АС должна быть предусмотрена возможность дистанционного приведения в действие систем безопасности и ручного - для арматуры по месту ее установки. Отказ в цепи автоматического включения не должен препятствовать дистанционному включению и осуществлению функций безопасности. Для дистанционного и ручного включения должно быть достаточным воздействие на минимальное число управляющих элементов.
Комментарий
Возможность дистанционного приведения в действие СБ повышает надежность выполнения СБ своих функций, так как предоставляет возможность их включения в работу при отказавших по тем или иным причинам цепям автоматического управления.
С аналогичной целью в рассматриваемом пункте сформулировано и требование о необходимости предусмотреть в проекте АС управление арматурой СБ по месту.
Для обеспечения независимости цепей автоматического и дистанционного включения они, как правило, не должны иметь общих элементов и объединяться, при необходимости, лишь на пусковом устройстве исполнительного механизма.
3.4.4.4. Построение УСБ должно сводить возможность ложных срабатываний к минимуму. Схемы дистанционного управления механизмами систем безопасности должны предусматривать для их инициирования не менее двух логически связанных действий (два ключа, наборное поле и ключ).
Комментарий
Под ложным срабатыванием в комментируемом пункте понимается несанкционированный (то есть не вызванный достижением условий, предусмотренных в проекте АС, либо командой оператора) запуск СБ по команде от УСБ.
Для снижения вероятности ложного срабатывания УСБ могут предусматривать формирование управляющего воздействия с использованием мажоритарной логики "2 из 3", "2 из 4" и другие (для выдачи управляющего сигнала необходимо формирование соответствующего сигнала в нескольких независимых каналах), чтобы единичный отказ канала не приводил к формированию сигнала на запуск СБ.
Цель требования пункта 3.4.4.3 о достаточности для дистанционного (с пункта управления) или ручного (по месту) включения оборудования СБ воздействия на минимальное количество управляющих элементов способствовать его надежному и своевременному включению персоналом при возникновении необходимости.
В то же время, цель требования пункта 3.4.4.4 о необходимости предусматривать для инициирования работы механизмов СБ не менее двух логических действий - предотвратить ложное срабатывание СБ вследствие ошибки оператора при манипуляциях с органами управления.
3.4.4.5. УСБ должны быть в такой мере отделены от УСНЭ, чтобы нарушение или вывод из работы любого элемента или канала УСНЭ не влияли на способность УСБ выполнять свои функции.
Отказ элементов УСБ по автоматическому управлению элементами систем безопасности не должен препятствовать их управлению оператором.
Комментарий
Наличие связей между УСНЭ и УСБ потенциально опасно тем, что нарушение в работе УСНЭ, не выполняющей функции УСБ, может негативно сказаться на способности УСБ выполнить свою функцию. Также наличие подобных связей может потенциально негативно сказаться на способности УСБ выполнять свою функцию при различных манипуляциях с УСНЭ, не выполняющей функцию УСБ (ввод в работу, вывод из работы, техническое обслуживание, испытания), поэтому наиболее предпочтительны проектные решения, при которых УСНЭ отделены от УСБ. При наличии же связей между ними в соответствии с требованиями комментируемого пункта необходимо показывать в проекте АС, что отказы в УСНЭ, а также вывод из работы элементов УСНЭ не оказывают негативного влияния на способность УСБ выполнить свою функцию.
3.4.4.6. УСБ должны удовлетворять требованиям следующих принципов безопасности:
резервирования (избыточности);
независимости;
разнообразия.
Резервирование, независимость и разнообразие должны быть такими, чтобы любые единичные отказы в УСБ не нарушали ее работоспособность, а также обеспечивалась защита от отказов по общей причине в соответствии с требованиями настоящих Общих положений.
Комментарий
Комментируемый пункт предписывает использование при построении УСБ принципов резервирования, независимости и разнообразия с целью обеспечения работоспособности системы при единичных отказах в ней (это требование в большинстве случаев является следствием требования пункта 1.2.12), а также защиты от отказов по общим причинам (последнее требование является частным по отношению к требованиям пункта 3.1.9).
3.4.4.7. В УСБ должна предусматриваться:
непрерывная автоматическая самодиагностика работоспособности систем управления;
периодическая техническая диагностика исправности каналов УСБ и диагностика технологического оборудования с пультов БПУ и РПУ в соответствии с пунктом 3.1.14 настоящих Общих положений.
При отказах технических и программных средств и повреждениях УСБ должны выдаваться сигналы на БПУ и РПУ, а также вызываться действия, направленные на обеспечение безопасности АС.
Комментарий
Требование комментируемого пункта заключается в обязательности наличия в УСБ непрерывной автоматической диагностики средств автоматизации УСБ с выдачей сигнализации о возникающих в них отказах на БПУ и РПУ. Кроме того, в соответствии с порядком, предусмотренным в проекте АС, при выявлении отказов в УСБ должны вызываться действия, направленные на обеспечение безопасности АС (примером может служить срабатывание АЗ реактора при возникновении неисправности в двух из трех независимых каналах по какому-либо из параметров, для которого в соответствии с проектом АС осуществляется АЗ).
Помимо этого должна осуществляться периодическая техническая диагностика исправности каналов УСБ и диагностика технологического оборудования с пультов БПУ и РПУ (периодичность выполнения диагностики устанавливается в проекте АС, она может включать, в том числе проверку исправности каналов УСБ и технологического оборудования посредством выдачи команд с БПУ и РПУ).
3.4.5. Система информационной поддержки оператора. Автономные средства регистрации и хранения информации
3.4.5.1. Система информационной поддержки оператора должна представлять персоналу БПУ обобщенную информацию о параметрах АС, характеризующих состояние функций безопасности.
Комментарий
Проект АС должен предусматривать наличие системы информационной поддержки оператора, обеспечивающей оперативное отображение персоналу БПУ обобщенной информации о параметрах АС (блока АС), характеризующих состояние ФБ (в частности, основных ФБ, установленных в пункте 3.1.2).
Это требование ставит перед разработчиком проекта АС задачу нахождения такого способа обобщения информации о текущем состоянии безопасности АС, который позволил бы оператору по ограниченному числу обобщенных параметров быстро оценить обстановку на блоке АС и принять решение.
Обобщенная информация персоналу о текущем состоянии РУ и блока АС в целом также может быть получена, в том числе, в результате вычислений, реализуемых системой информационной поддержки оператора.
Хорошей практикой является учет возможности диагностики состояния АС с использованием системы информационной поддержки оператора при разработке руководств по управлению ЗПА (в том числе тяжелыми).
3.4.5.2. Должны быть предусмотрены автономные средства, обеспечивающие регистрацию и хранение информации, необходимой для расследования аварий. Указанные средства должны быть защищены от несанкционированного доступа и сохранять работоспособность при нормальной эксплуатации, а также при нарушениях нормальной эксплуатации, включая проектные и запроектные аварии. Объем регистрируемой и сохраняемой информации обосновывается в проекте АС.
Комментарий
Наличие автономных средств регистрации и хранения информации, предусмотренных комментируемым пунктом, является необходимым условием эффективного расследования нарушений в работе АС, в том числе для установления фактического алгоритма работы систем и оборудования, действий персонала. Это, в свою очередь, требуется для правильного определения коренных и непосредственных причин нарушения и разработки необходимых корректирующих мер.
Обычно такие автономные средства именуются "черным ящиком". Форма реализации функции "черного ящика" определяется проектом АС в зависимости от общей структуры УСВБ.
3.5. Защитные системы безопасности
3.5.1. В проекте АС должны быть предусмотрены защитные системы безопасности, обеспечивающие надежный аварийный останов реактора и поддержание его в подкритическом состоянии при нарушениях нормальной эксплуатации до проектных аварий включительно.
Комментарий
Защитной СБ, осуществляющей аварийный останов реактора, является система аварийной защиты. Если эффективность АЗ недостаточна для длительного поддержания реактора в подкритическом состоянии (например, вследствие эффектов, обусловленных процессами снижения мощности и расхолаживания реактора), в проекте РУ должно предусматриваться автоматическое подключение другой (других) системы (систем) остановки реактора, обладающей (обладающих) эффективностью, достаточной для поддержания подкритического состояния реактора с учетом возможного высвобождения положительной реактивности.
3.5.2. Эффективность и быстродействие систем аварийного останова реактора должны быть достаточны для ограничения энерговыделения уровнем, не приводящим к нарушению установленных проектных пределов повреждения твэлов, и подавления положительной реактивности, возникающей в результате проявления любого эффекта реактивности или возможного сочетания эффектов реактивности при нормальной эксплуатации и проектных авариях.
Комментарий
При ИС проектных аварий эффективность и быстродействие системы аварийного останова реактора (системы аварийной защиты) должны быть достаточны для непревышения максимального проектного предела (или более строго установленного в соответствии с требованиями правил ядерной безопасности РУ АС проектного предела повреждения твэлов для проектных аварий). Для ИС, которые при проектном функционировании СБ с учетом нормируемого количества отказов в них не должны приводить к радиационным последствиям, характеризующимся как авария, эффективность и быстродействие системы аварийной защиты должны быть достаточными для непревышения пределов безопасной эксплуатации повреждения твэлов.
Примерами эффектов реактивности, которые должны подавляться системой аварийного останова, являются эффекты, связанные с разотравлением и расхолаживанием остановленного реактора.
3.5.3. Аварийный останов реактора должен обеспечиваться независимо от наличия и состояния источников электроснабжения.
Комментарий
С целью выполнения требования комментируемого пункта работа системы аварийного останова (АЗ) реактора может предусматриваться за счет потенциальной энергии органов воздействия на реактивность (введение органов воздействия на реактивность в активную зону под действием силы тяжести), либо за счет иной энергии, не связанной с электроэнергией, получаемой от источника электроснабжения (энергия сжатой пружины и другие формы энергии).
3.5.4. В составе защитных систем должны быть предусмотрены системы для аварийного отвода тепла от реактора к конечному поглотителю, состоящие из нескольких независимых каналов.
Использование систем (каналов) охлаждения, предназначенных для нормальной эксплуатации, в качестве систем (каналов) аварийного отвода тепла от реактора допускается в случае, если они удовлетворяют требованиям, предъявляемым к системам безопасности.
Комментарий
В выполнении функций аварийного отвода тепла от реактора к конечному поглотителю могут быть задействованы САОЗ, защитные СБ, осуществляющие отвод тепла от первого контура к конечному поглотителю тепла (система аварийной питательной воды ПГ, ИПУ ПГ, система аварийного расхолаживания ПГ, СПОТ от ПГ и другие).
Наличие нескольких независимых каналов, требуемое комментируемым пунктом, является мерой, направленной на обеспечение необходимой надежности выполнения функции отвода тепла к конечному поглотителю и на защиту от отказов по общим причинам. При выборе количества независимых каналов защитных систем, выполняющих рассматриваемую функцию, должны учитываться также положения пункта 1.2.12 по учету единичного отказа в СБ, а также зависимых от ИС отказов.
3.5.5. Должны быть предусмотрены меры, предотвращающие выход реактора в критическое состояние и превышение допустимого давления в системах контура теплоносителя реактора при включении и работе системы аварийного отвода тепла от реактора.
Комментарий
Выход реактора в критическое состояние потенциально возможен, например, когда в процессе расхолаживания РУ после остановки реактора положительный эффект реактивности по температуре на определенном временном интервале превышает отрицательный эффект реактивности от введенных в активную зону системой аварийной остановки (АЗ) ОР СУЗ. Предотвращение выхода реактора в критическое состояние в этом случае может быть обеспечено за счет повышения эффективности системы АЗ, либо за счет подключения других систем остановки (например, системы, подающей раствор борной кислоты в первый контур). Исключение превышения допустимого давления в первом контуре при включении и работе систем аварийного отвода тепла от реактора обеспечивается надлежащим выбором характеристик насосных агрегатов, а также алгоритмов работы упомянутых систем.
3.5.6. Срабатывание защитных систем безопасности не должно приводить к отказам оборудования систем нормальной эксплуатации. При проектировании должно быть обосновано допустимое за срок эксплуатации блока АС число срабатываний защитных систем безопасности (в том числе и ложных срабатываний), исходя из их влияния на выработку ресурса оборудования.
Комментарий
Требование комментируемого пункта нацелено на предотвращение негативных последствий для безопасности АС, вызванных отказами оборудования нормальной эксплуатации при срабатывании (в том числе ложном) защитных СБ. Особенную значимость данное требование имеет для оборудования нормальной эксплуатации, важного для безопасности, прежде всего, оборудования, образующего границу контура охлаждения реактора. Срабатывание защитных СБ (например, АЗ) приводит к изменению теплофизических параметров (давления, температуры) в оборудовании, задействованном в основном технологическом цикле и, соответственно, к изменению напряженного состояния оборудования (например, корпуса реактора). Эти изменения не должны приводить, в соответствии с требованиями комментируемого пункта, к отказам элементов нормальной эксплуатации, а допустимое за срок эксплуатации число циклов таких изменений, вызванных срабатыванием защитных СБ, подлежит обоснованию в проекте АС.
Еще одним примером возможного негативного влияния срабатывания систем на системы нормальной эксплуатации является захолаживание оборудования первого контура вследствие срабатывания САОЗ, что может представлять угрозу хрупкого разрушения указанного оборудования. Опасность термошока при подаче в первый контур холодной воды САОЗ может быть снижена, например, за счет принятия мер по подогреву подаваемой в первый контур САОЗ воды.
3.6. Локализующие системы безопасности
3.6.1. Должны быть предусмотрены локализующие системы безопасности для удержания при аварии радиоактивных веществ и ионизирующего излучения в предусмотренных проектом АС границах.
Комментарий
К ЛСБ относится ГО РУ, представляющее собой последний из физических барьеров на пути распространения РВ в окружающую среду. Также к локализующим относятся СБ, обеспечивающие выполнение следующих функций:
предотвращение и (или) ограничение распространения РВ за границы зоны локализации аварии при нормальной эксплуатации и нарушениях нормальной эксплуатации, включая аварии (помимо упомянутого выше ГО РУ, это и герметичная облицовка БВ, и граница зон локализации аварии для помещений и емкостей, за пределы которых могут выйти РВ);
ограничение выхода ИИ за границы зоны локализации аварии при нормальной эксплуатации и нарушениях нормальной эксплуатации, включая аварии;
ограничение давления среды в пространстве внутри ГО при авариях;
снижение концентрации РВ, выделившихся в зоне локализации аварии при авариях;
контроль концентрации взрывоопасных газов в водородсодержащих смесях в случае их образования в зоне локализации аварии при нормальной эксплуатации и ее нарушениях, включая аварии;
водородная взрывозащита.
Помимо Общих положений обеспечения безопасности атомных станций требования к ЛСБ изложены также в других ФНП, в частности, в ФНП "Правила устройства и эксплуатации локализующих систем безопасности атомных станций" и "Правила обеспечения водородной взрывозащиты на атомной станции".
3.6.2. Реактор и содержащие радиоактивные вещества системы и элементы РУ должны целиком размещаться в пределах герметичного ограждения РУ для локализации выделяющихся при проектных авариях радиоактивных веществ. Контролируемый выброс радиоактивных веществ за пределы герметичного ограждения РУ допускается при тяжелых авариях только в целях предотвращения разрушения герметичного ограждения при условии принятия мер по обеспечению радиационной безопасности населения (посредством использования системы фильтрации выброса, посредством укрытия, эвакуации населения или иных мер).
Комментарий
Требование о размещении содержащих РВ систем и элементов РУ целиком внутри ГО направлено на установление физического барьера на пути распространения РВ в окружающую среду при нарушениях целостности третьего барьера - контура охлаждения реактора.
Контролируемый выброс РВ за пределы ГО РУ допускается как крайняя мера при управлении тяжелой аварией, применение которой должно быть обосновано в проекте АС. Это допускается делать только в целях защиты ГО РУ, поскольку в этом случае наносимый выбросом вред меньше предотвращаемого вреда - потенциального повреждения (разрушения) ГО РУ, радиационные последствия которого могут быть чрезвычайно большими. Тем не менее, даже в таком случае правила допускают осуществление контролируемого выброса только при предварительном принятии мер по обеспечению радиационной безопасности населения.
3.6.3. Локализующие системы безопасности должны быть предусмотрены для каждого блока АС и выполнять заданные функции для проектных аварий, а также запроектных аварий, учитываемых в соответствии с пунктом 1.2.16 настоящих Общих положений.
Комментарий
Требование данного пункта в части необходимости иметь ЛСБ для каждого блока АС повторяет требование пункта 3.1.13.
Функции ЛСБ при проектных авариях и ЗПА, учитываемых в соответствии с требованиями пункта 1.2.16, устанавливаются в проекте АС.
3.6.4. В тех случаях, когда для предотвращения повышения давления внутри герметичного ограждения предусматриваются системы теплоотвода с активными элементами (либо пассивными элементами с движущимися частями), указанные системы должны включать несколько независимых каналов.
Комментарий
Требование комментируемого пункта направлено на обеспечение работоспособности ЛСБ, осуществляющих защиту ГО от превышения давления посредством теплоотвода, при единичных отказах (в соответствии с положениями пункта 1.2.12), а также на защиту указанных систем от отказа по общим причинам (в соответствии с положениями пункта 3.1.9) путем реализации принципов резервирования и независимости - наличия в указанных системах нескольких независимых каналов. Независимость каналов достигается методами функционального и физического их разделения.
3.6.5. Все коммуникации, пересекающие границы герметичного ограждения, через которые при аварии возможен выход радиоактивных веществ за границы герметичного ограждения, должны быть оборудованы изолирующими элементами в соответствии с требованиями федеральных норм и правил в области использования атомной энергии.
Комментарий
Выход РВ за границу ГО РУ потенциально возможен через шлюзы, люки, трубопроводы, соединяющие первый контур или пространство внутри ГО с системами за ее пределами, трубопроводы вспомогательных систем, не связанных непосредственно с пространством внутри ГО и первым контуром, кабельные проходки. Особенно опасными в этом отношении являются коммуникации значительных сечений, нормально открытые при работе блока АС и связанные с окружающей средой. Примером могут служить коммуникации систем вентиляции, осуществляющие вентиляцию помещений внутри ГО. Как показывает опыт выполняемых анализов безопасности, вклад таких систем в общую вероятность отказа четвертого физического барьера может быть значительным. Изолирующими элементами применительно к кабельным проходкам, шлюзам и люкам являются различного рода уплотнения, обеспечивающие требуемую герметичность проходок. На трубопроводах, пересекающих ГО, в качестве изолирующих устройств используется трубопроводная арматура различного вида. Более подробные требования к изолирующим устройствам (элементам) изложены в ФНП "Правила устройства и эксплуатации локализующих систем безопасности атомных станций".
3.6.6. В проекте АС должна быть обоснована величина допустимой негерметичности герметичного ограждения. Соответствие фактической герметичности проектной должно быть подтверждено до первой загрузки реактора и проверяться в процессе эксплуатации с установленной в проекте АС периодичностью.
Испытания герметичного ограждения при подготовке блока АС к вводу в эксплуатацию должны проводиться при расчетном давлении, последующие испытания проводятся при обоснованном в проекте АС давлении. Оборудование, расположенное внутри герметичного ограждения, должно выдерживать испытания без потери работоспособности. В проекте АС должны быть предусмотрены методика и технические средства испытания герметичного ограждения на соответствие проектным параметрам.
Комментарий
Величина допустимой негерметичности ГО (проектное значение утечки из ГО) обосновывается в проекте АС и, в соответствии с требованиями ФНП, указанная величина не должна превышаться при нормальной эксплуатации АС и ее нарушениях, вплоть до проектных аварий.
Под расчетным давлением для ГО понимается значение избыточного давления среды внутри ГО, устанавливаемое разработчиками проекта АС, при котором обеспечена прочность ГО и непревышение проектного значения утечки из ГО. В соответствии с требованиями ФНП в проекте АС обосновывается, что максимальное значение избыточного давления (разрежения) среды в пространстве, ограниченном ГО, при проектных авариях не превысит расчетного давления (разрежения).
В соответствии с требованиями ФНП при вводе в эксплуатацию блока АС проводится испытание ГО на прочность (избыточным давлением, равным 1, 15 расчетного). Также при вводе блока АС в эксплуатацию проводятся испытания ГО на герметичность расчетным давлением, которые впоследствии повторяются с обоснованной в проекте АС периодичностью. Кроме того, с обоснованной в проекте АС периодичностью проводятся испытания ГО на герметичность пониженным давлением (при этом на основании значения утечки, полученного при пониженном давлении, путем пересчета оценивается величина утечки при расчетном давлении). Ограничение количества испытаний расчетным давлением и проведение вместо этого испытаний пониженным давлением выполняется с целью ограничения нагрузок на ГО и сохранения его ресурсных характеристик.
3.6.7. В проекте АС должна быть обоснована водородная взрывозащита, а также предусмотрены средства контроля физико-химических параметров водородсодержащих смесей в атмосфере герметичного ограждения.
Комментарий
Определение термина "водородная взрывозащита" раскрыто в комментарии к термину 19.
Согласно требованиям ФНП, в проекте АС должны содержаться анализ образования, накопления, распределения водорода, критерии, определяющие достаточность обеспечения взрывозащиты в зоне локализации аварии, а также обоснование их соблюдения при нормальной эксплуатации АС, нарушениях нормальной эксплуатации, включая аварии.
Согласно требованиям ФНП, для нормальной эксплуатации и нарушений нормальной эксплуатации, включая аварии, должна быть показана достаточность принятых в проекте АС технических и организационных мер с целью предотвращения детонации водородных смесей.
Для нормальной эксплуатации и нарушений нормальной эксплуатации вплоть до проектных аварий, кроме того, должно быть обосновано отсутствие дефлаграции указанных смесей.
Потенциальными источниками образования взрывоопасных концентраций газов могут быть радиолиз теплоносителя первого контура в активной зоне, а в условиях аварии также химическая реакция взаимодействия пара с металлическими конструкционными элементами (цирконий оболочек твэлов, алюминиевая облицовка изоляции трубопроводов и другие). Перечень возможных процессов (источников), приводящих к образованию водорода, представлен в ФНП "Правила устройства и эксплуатации локализующих систем безопасности атомных станций".
Для предотвращения образования взрывоопасных концентраций газов в оборудовании РУ выбирается надлежащий водно-химический режим теплоносителя первого контура, используется сдувка газов из потенциально возможных мест их скопления, а также применяются различные методы организованного сжигания водорода. Особое внимание при выборе средств сжигания взрывоопасных газов должно быть обращено на исключение механизмов, способных вызвать опасное развитие процессов горения, таких, например, как детонация.
3.7. Обеспечивающие системы безопасности
3.7.1. В проекте АС должны быть предусмотрены необходимые обеспечивающие системы безопасности, выполняющие функции снабжения систем безопасности рабочей средой, энергией и создания требуемых условий их функционирования, включая передачу тепла к конечному поглотителю. К обеспечивающим системам безопасности могут относиться также системы противопожарной защиты, обеспечивающие необходимые условия функционирования систем безопасности в случае возникновения пожара, либо предотвращение распространение пожара на системы безопасности.
Комментарий
К обеспечивающим системам, например, относятся:
САЭ, обеспечивающая электроснабжение потребителей СБ во всех режимах нормальной эксплуатации и нарушений нормальной эксплуатации, включая обесточивание АС;
система технического водоснабжения ответственных потребителей, обеспечивающая охлаждение оборудования СБ для обеспечения заданных условий работы его элементов;
система вентиляции и кондиционирования, обеспечивающая поддержание в помещениях СБ (в частности, УСБ) заданных параметров воздуха (температура, влажность), необходимых для нормальной работы элементов указанных систем;
система сжатого воздуха, используемая для управления пневмоприводной арматурой СБ;
системы противопожарной защиты (данные системы могут относиться к обеспечивающим СБ, если они создают необходимые условия работы для СБ в случае пожара, либо предотвращают распространение пожара на СБ).
Отказы элементов обеспечивающих СБ должны учитываться при анализе проектных аварий в соответствии с требованиями пункта 1.2.12. Обычно в проекте АС с этой целью кратность резервирования элементов и каналов обеспечивающих СБ выбирают с учетом кратности резервирования обеспечиваемых технологических СБ.
3.7.2. Обеспечивающие системы безопасности должны иметь показатели надежности выполнения заданных функций, достаточные для того, чтобы в совокупности с показателями надежности систем безопасности, которые они обеспечивают, достигалась необходимая надежность функционирования последних, определяемая в проекте АС.
Комментарий
Показатели надежности обеспечивающих систем учитываются при выполнении анализов надежности обеспечиваемых ими систем (см. также комментарий к пункту 3.1.17), при этом должна обеспечиваться требуемая надежность выполнения проектных функций обеспечиваемыми системами.
Для повышения надежности обеспечивающих СБ используются те же методы, что и для других систем - повышение надежности элементов, применение резервирования, принятие мер по защите от отказов по общим причинам (использование принципов независимости и разнообразия), а также по исключению ошибочных действий персонала.
3.7.3. Выполнение обеспечивающими системами безопасности функций в соответствии с требованиями пункта 3.7.1 настоящих Общих положений должно иметь приоритет над действием внутренних защит элементов обеспечивающих систем безопасности, если это не приводит к более тяжелым последствиям для безопасности АС; перечень неотключаемых внутренних защит элементов обеспечивающих систем безопасности должен быть обоснован в проекте АС.
Комментарий
Требование направлено на выполнение обеспечивающей системой ФБ как более приоритетной для безопасности АС задачи, а не на исключение неправильного функционирования системы и ее повреждений, на предотвращение которых направлено действие внутренних защит системы.
Вместе с тем, несрабатывание внутренних защит элементов обеспечивающих систем может привести к большим негативным последствиям для безопасности АС, чем отключение обеспечивающей СБ вследствие работы этих защит. Это, в частности, могут быть внутренние защиты, предотвращающие возникновение пожаров, либо летящих предметов на оборудование обеспечивающих систем (например, внутренняя защита ДГ САЭ от недопустимого смещения вала дизеля). Достижение уставок срабатывания таких внутренних защит, как правило, свидетельствует о том, что функционирование по прямому назначению защищаемого оборудования станет в скором времени физически невозможным. При несрабатывании защиты возникновение пожара, летящих предметов или иных опасных воздействий может ухудшить состояние АС, вызывая необходимость реагирования на дополнительные опасности от этих воздействий.
3.8. Системы хранения ядерного топлива и радиоактивных отходов
3.8.1. На каждой АС должны быть предусмотрены хранилища свежего ядерного топлива, хранилища ОЯТ и хранилища РАО. Вместимость хранилищ для ОЯТ на каждом из блоков АС должна быть обоснована с учетом возможности полной выгрузки ядерного топлива, находящегося в активной зоне в любой момент эксплуатации блока АС.
В ООБ АС должно подтверждаться обеспечение безопасности при обращении со свежим ядерным топливом, ОЯТ и РАО. Должен быть выполнен анализ безопасности хранилищ при нормальной эксплуатации, нарушениях нормальной эксплуатации, включая аварии.
Ядерная и радиационная безопасность при обращении с ядерным топливом и РАО должна обеспечиваться в соответствии с требованиями федеральных норм и правил в области использования атомной энергии.
Комментарий
Вместимость хранилищ должна быть обоснована в проекте АС. Вместимость хранилищ свежего ЯТ зависит от комплектности и периодичности поставок свежего ЯТ на АС. Вместимость ХОЯТ зависит от целого ряда факторов, в том числе от принятого в проекте АС времени выдержки ОЯТ, необходимости наличия резерва в ХОЯТ на случай полной выгрузки ЯТ, находящегося в активной зоне реактора (в Общих положениях обеспечения безопасности атомных станций, по сравнению с ранее действовавшими Общими положениями обеспечения безопасности атомных станций (ОПБ-88/97), внесено уточнение, что возможность полной выгрузки активной зоны должна учитываться по отношению к каждому блоку АС).
Требование выполнения обоснования безопасности при обращении со свежим ЯТ, ОЯТ и РАО в настоящем пункте согласуется с требованием пункта 1.2.9 о необходимости учета при выполнении анализов безопасности всех мест нахождения ЯМ, РВ и РАО.
Требования безопасности при обращении с ЯТ и РАО изложены в ФНП, например, в ФНП "Правила безопасности при хранении и транспортировании ядерного топлива на объектах использования атомной энергии", "Правила безопасности при обращении с радиоактивными отходами атомных станций".
3.8.2. Возможность достижения критичности в хранилищах свежего ядерного топлива и ОЯТ при его размещении и транспортировании должна исключаться за счет обеспечения соответствующих характеристик хранилищ и средств транспортирования.
Комментарий
Возникновение критичности при хранении и транспортировании ЯТ является ядерной аварией (см. комментарий к определению термина 99) и должно быть надежно исключено ввиду возможных непредсказуемых последствий такой аварии. Конкретные нормативные требования по исключению критичности при хранении и транспортировании ЯТ содержатся в ФНП, в частности, в Правилах безопасности при хранении и транспортировании ядерного топлива на объектах использования атомной энергии.
3.8.3. В хранилищах ОЯТ должны быть предусмотрены надежные системы отвода тепла к конечному поглотителю для предотвращения повреждения ядерного топлива и выхода радиоактивных веществ в помещения АС или окружающую среду сверх установленных проектом АС пределов.
Проектом АС должны быть предусмотрены транспортно-технологические операции и специальные устройства для транспортирования свежего ядерного топлива и ОЯТ, в том числе и для вывоза ОЯТ с АС.
Комментарий
ХОЯТ относятся к системам, важным для безопасности. При возможном отказе системы отвода остаточного тепла от размещенных в хранилище отработавших ТВС к конечному поглотителю возможно повышение температуры топлива, разрушение оболочек твэлов и плавление топлива. В связи с этим система отвода остаточного тепла от отработавших ТВС выполняется с учетом требований, предъявляемых к системам, важным для безопасности. Обеспечение надежного теплоотвода может быть осуществлено за счет необходимого резервирования.
При проведении транспортно-технологических операций с ТВС имеются опасности механических повреждений топлива в случае падения ТВС, столкновения их с препятствиями, приложения к ТВС непроектных усилий. Поэтому к манипуляторам, подъемным и транспортным устройствам предъявляются требования, направленные на сохранение целостности и неповреждаемости ТВС при проведении транспортно-технологических операций. Конкретные нормативные требования к транспортно-технологическим операциям с ЯТ и используемому для них оборудованию (в том числе к специальным грузоподъемным кранам) содержатся в ФНП, в частности, в Правилах безопасности при хранении и транспортировании ядерного топлива на объектах использования атомной энергии, в Правилах устройства и безопасной эксплуатации грузоподъемных машин и механизмов, применяемых на объектах использования атомной энергии.
3.8.4. В проекте АС должен содержаться анализ состава и количества твердых, жидких и газообразных РАО при нормальной эксплуатации АС, а также оценка состава и количества РАО при проектных авариях, выполняемая с целью планирования технических и организационных мер по обращению с РАО в послеаварийный период.
Должны быть предусмотрены средства обращения с РАО, обеспечивающие сбор, сортировку, переработку, кондиционирование и хранение РАО при нормальной эксплуатации АС и ее нарушениях до проектных аварий включительно.
Проектом АС должны быть предусмотрены хранилища для твердых и жидких РАО, системы обращения с газообразными радиоактивными отходами, а также обоснованы объемы и сроки хранения некондиционированных и кондиционированных РАО в хранилищах.
В проекте АС должны предусматриваться системы очистки газообразных сред перед выбросом в атмосферу, а также системы очистки воды перед сбросом в водные объекты.
Комментарий
Основными источниками жидких РАО являются при эксплуатации АС теплоноситель первого контура, растворы и обмывочные воды, сточные воды санитарных шлюзов, душевых, спецпрачечных и другие.
Основными источниками твердых РАО являются материалы, извлекаемые из реактора, детали и узлы ремонтируемого радиоактивного оборудования, загрязненные приборы и инструменты, обтирочные и упаковочные материалы, фильтровальные элементы, спецодежда, тара и другие.
Основными источниками образования газообразных РАО при эксплуатации АС являются негерметичные твэлы активной зоны, поверхностное загрязнение оболочек твэлов при изготовлении и активация в нейтронном поле реактора теплоносителя и содержащихся в нем примесей, а также газов, находящихся в зоне активации.
Анализ состава и количество РАО при нормальной эксплуатации определяются методом отбора проб и лабораторными анализами. В настоящее время для отверждения жидких РАО АС используются следующие методы: обезвоживание и сушка отработавших ионообменных смол и шламов, глубокое упаривание до солей, цементирование и битумирование.
Конкретные требования безопасности при обращении с РАО (в том числе при хранении, переработке и транспортировании) установлены в ФНП, в частности, в Правилах безопасности при обращении с радиоактивными отходами атомных станций и ряде других.
3.8.5. В проекте АС должны быть предусмотрены технические и организационные меры по предотвращению образования взрывоопасных концентраций водородсодержащих смесей в хранилищах ядерного топлива и РАО, а также необходимые средства контроля водородсодержащих смесей.
Комментарий
Требования комментируемого пункта аналогичны требованиям пункта 3.6.7 по обеспечению водородной взрывозащиты для ГО РУ, но относятся к хранилищам ЯТ и РАО. В данных хранилищах водород может образовываться за счет различных процессов, его накопление во взрывоопасных концентрациях может представлять угрозу целостности физических барьеров на пути распространения РВ в окружающую среду, предусмотренных для хранилищ.
В соответствии с требованиями Правил безопасности при хранении и транспортировании ядерного топлива на объектах использования атомной энергии в ООБ в составе ИС проектных аварий должна быть рассмотрена неработоспособность вентиляции, приводящая к образованию взрывоопасных смесей в ХОЯТ.
IV. ОБЕСПЕЧЕНИЕ БЕЗОПАСНОСТИ АТОМНЫХ СТАНЦИИ ПРИ ВВОДЕ В ЭКСПЛУАТАЦИЮ БЛОКА АС И ПРИ ЭКСПЛУАТАЦИИ
4.1. Организация эксплуатации и эксплуатационная документация
4.1.1. В соответствии с требованиями пункта 1.2.24 настоящих Общих положений эксплуатирующая организация должна создать структурные подразделения на площадке АС и наделить их необходимыми правами, средствами, ресурсами и поддержкой.
Эксплуатирующая организация должна обеспечивать постоянный контроль всей деятельности, влияющей на безопасность АС, в том числе и на основе самооценки деятельности эксплуатирующей организации. Периодические отчеты о состоянии безопасности АС, включающие обобщенные результаты инспекций деятельности АС, эксплуатирующая организация представляет в уполномоченный орган государственного регулирования безопасности при использовании атомной энергии и уполномоченный орган управления использованием атомной энергии.
Комментарий
Требования по созданию структурных подразделений на площадке АС и наделению их необходимыми правами, ресурсами и поддержкой раскрыты в комментарии к пункту 1.2.24.
Реализация ответственности эксплуатирующей организации за обеспечение безопасности АС предполагает обязательное осуществление в соответствии с требованиями комментируемого пункта контроля всей деятельности, влияющей на безопасность АС. Для этого реализуются программы обеспечения качества, анализируется опыт эксплуатации, привлекаются другие формы контроля указанной деятельности, в том числе в обязательном порядке используется самооценка, выполняемая эксплуатирующей организацией (см. комментарий к определению термина 70, а также комментарий к пункту 1.2.24).
Периодические отчеты о состоянии безопасности АС (сложившаяся практика предполагает ежегодный выпуск таких отчетов) в соответствии с требованиями настоящего пункта разрабатываются эксплуатирующей организацией и направляются в Госкорпорацию "Росатом" и Ростехнадзор.
4.1.2. Основным документом, определяющим безопасную эксплуатацию блока АС, является технологический регламент эксплуатации блока АС, содержащий правила и основные приемы безопасной эксплуатации, общий порядок выполнения операций, связанных с безопасностью, а также пределы и условия безопасной эксплуатации.
Эксплуатирующая организация обеспечивает разработку технологического регламента эксплуатации блока АС с участием разработчиков проекта АС и РУ в соответствии с проектом АС и ООБ АС.
Технологический регламент эксплуатации блока АС и изменения, вносимые в него, должны быть согласованы с организациями, участвующими в разработке указанного регламента, и утверждены эксплуатирующей организацией.
Запрещается эксплуатация блока АС с нарушением требований технологического регламента эксплуатации блока АС.
Блок АС должен быть остановлен и переведен в предусмотренное проектом АС безопасное состояние, если установленные для него пределы и (или) условия безопасной эксплуатации не соблюдаются при работе реактора.
Комментарий
Требование по разработке технологического регламента эксплуатации блока АС в соответствии с проектом АС и ООБ АС означает, что положения, приводимые в технологическом регламенте, устанавливаются и обосновываются в проекте АС и представляются в ООБ АС. В частности, в проекте АС устанавливаются и приводятся в ООБ АС эксплуатационные состояния и режимы (состояния работы на мощности, горячего и холодного останова, перегрузки топлива, режимы разогрева и расхолаживания и другие). Также в проекте АС обосновываются и в ООБ АС приводятся содержащиеся в технологическом регламенте эксплуатации блока АС пределы и условия безопасной эксплуатации (см. комментарии к определениям терминов 55 и 86). Правила и основные приемы эксплуатации - указания персоналу о способах и выполнении действий по обеспечению нормальной эксплуатации, приводимые в технологическом регламенте эксплуатации блока АС, также основываются на проекте АС. Как правило, пределы и условия безопасной эксплуатации, а также правила и основные приемы эксплуатации излагаются в технологическом регламенте эксплуатации блока АС отдельно для каждого из установленных в проекте АС эксплуатационных состояний и режимов. В технологическом регламенте эксплуатации блока АС могут приводиться и отдельные эксплуатационные пределы и условия (по меньшей мере, в нем представляются эксплуатационные пределы и условия, необходимые для описания эксплуатационных состояний и режимов в технологическом регламенте эксплуатации блока АС), а также эксплуатационные пределы и условия, необходимые для понимания персоналом требований указанного регламента.
Комментируемый пункт возлагает ответственность за разработку технологического регламента эксплуатации блока АС на эксплуатирующую организацию. Дополнительной гарантией того, что основной документ, определяющий эксплуатацию АС, соответствует проекту АС и ООБ АС, является требование привлечения разработчиков проекта АС и РУ к разработке технологического регламента эксплуатации блока АС, а также согласование ими всех изменений, вносимых в данный документ.
Требования о запрете эксплуатации блока АС с нарушением требований технологического регламента эксплуатации блока АС, а также о переводе блока АС в установленное проектом АС безопасное состояние направлены на исключение эксплуатации блока АС в состояниях, для которых безопасность АС не обоснована в проекте АС.
Обязательная остановка реактора требуется, если пределы и (или) условия безопасной эксплуатации не соблюдаются при работе реактора.
Рекомендации Ростехнадзора по структуре и содержанию технологического регламента представлены в руководстве по безопасности при использовании атомной энергии "Рекомендации к структуре и содержанию технологического регламента эксплуатации блока АС с реактором типа ВВЭР". Положения этого руководства по безопасности применимы после соответствующей адаптации и к блокам АС с реакторами других типов.
4.1.3. Для обеспечения соблюдения установленных в проекте АС физикохимических показателей при эксплуатации систем и элементов АС в технологическом регламенте эксплуатации блока АС должны быть представлены проектные пределы и условия, относящиеся к ведению химического режима рабочих сред в системах и элементах АС.
Комментарий
Требования к химическим режимам сред в системах и элементах в соответствии с положениями пункта 3.1.19 устанавливаются в проекте АС. Выполнение этих требований реализуется через установление проектных пределов и условий по ведению химического режима рабочих сред и их соблюдение при эксплуатации.
4.1.4. Администрация АС на основании утвержденного технологического регламента эксплуатации блока АС и документации разработчиков оборудования и разработчиков проектов АС и РУ до предпусковых наладочных работ обеспечивает разработку инструкций по эксплуатации систем и оборудования.
Инструкции по эксплуатации систем и оборудования должны содержать конкретные указания персоналу о способах ведения работ при нормальной эксплуатации, эксплуатации с отклонениями и предаварийных ситуациях.
По результатам ввода в эксплуатацию блока АС должны быть откорректированы инструкции по эксплуатации.
Комментарий
Эксплуатация АС осуществляется на основе технологического регламента эксплуатации блока АС и иной эксплуатационной документации, к которой относятся, в том числе, инструкции по эксплуатации систем и оборудования, разрабатываемые с учетом требований технологического регламента эксплуатации блока АС, а также документации разработчиков проектов АС, РУ и оборудования.
В соответствии с требованиями комментируемого пункта инструкции по эксплуатации систем и оборудования разрабатываются до начала предпусковых наладочных работ, то есть до начала ввода систем АС в эксплуатацию. Комментируемый пункт также регламентирует номенклатуру состояний АС, которую должны охватывать инструкции по эксплуатации систем и оборудования, - это все состояния АС, за исключением аварий.
4.1.5. Администрация АС на основе технологического регламента эксплуатации блока АС и ООБ АС организует разработку, выпуск и соблюдение инструкций и руководств, определяющих действия персонала по обеспечению безопасности при нарушениях нормальной эксплуатации, включая инструкцию по ликвидации проектных аварий и руководство по управлению запроектными, в том числе тяжелыми, авариями.
Предписываемые инструкциями и руководствами действия персонала должны основываться на признаках происходящих событий и состояний РУ и АС в целом и прогноза ожидаемого развития аварий. Основанные на прогнозе действия должны быть направлены на восстановление функций безопасности и на ограничение последствий аварии.
Комментарий
Действия персонала при нарушениях нормальной эксплуатации АС должны определяться инструкциями и руководствами, указанными в комментируемом пункте.
Для блока АС в состав указанных инструкций и руководств входят инструкция по ликвидации проектных аварий и руководство по управлению запроектными, в том числе тяжелыми, авариями.
Рекомендации Ростехнадзора по структуре и содержанию руководства по управлению ЗПА представлены в руководстве по безопасности "Рекомендации к структуре и содержанию руководства по управлению запроектными авариями, в том числе тяжелыми авариями".
Инструкции и руководства должны разрабатываться на основе представляемых в проекте АС реалистичных (неконсервативных) расчетов (это относится как к руководству по управлению ЗПА, так и к инструкции по ликвидации проектных аварий - таким образом, анализы проектных аварий, выполняемые в проекте АС на основе консервативного подхода, непригодны для целей разработки противоаварийной документации, для указанной цели в проекте АС должны выполняться отдельные анализы).
Принципиально важным является требование комментируемого пункта о том, что предписываемые инструкциями и руководствами действия персонала должны основываться на признаках происходящих событий и состояний РУ и АС в целом и прогнозе ожидаемого развития аварий. Это позволяет персоналу принимать решения по управлению аварией, по поддержанию (восстановлению) состояния ФБ на основании той информации, которой он обладает, без необходимости строить гипотезы относительно точного сценария, предшествовавшего развитию нарушения нормальной эксплуатации. Последнее является нежелательным потому, что может приводить к неоправданным задержкам в управлении противоаварийными действиями, и, что более опасно, может привести к возникновению ситуации, когда реальное протекание аварийного процесса было предварительно не проанализировано в проекте АС (или проанализировано недостаточно, или некорректно) и, соответственно, рекомендации по действиям персоналу отсутствуют или некорректны, вследствие чего персонал АС будет испытывать трудности с принятием правильных решений по управлению аварией.
4.1.6. Для поддержания работоспособности систем безопасности и предотвращения отказов в системах, важных для безопасности, должны проводиться их техническое обслуживание, ремонт, испытания и проверки.
Эксплуатирующая организация обеспечивает разработку регламентов технического обслуживания, ремонта, испытаний и проверок с участием разработчиков проекта АС и РУ в соответствии с проектом АС и ООБ АС.
При выводе систем безопасности в техническое обслуживание, ремонт, а также при испытаниях и проверке должны соблюдаться установленные в технологическом регламенте эксплуатации блока АС условия безопасной эксплуатации.
По требованию уполномоченного органа государственного регулирования безопасности при использовании атомной энергии эксплуатирующая организация должна проводить внеочередные проверки работоспособности систем безопасности, специальных технических средств для управления запроектными авариями, а также внеочередной контроль состояния основного металла и сварных соединений систем и элементов АС, важных для безопасности.
Комментарий
Надежность систем и элементов, важных для безопасности, закладывается при проектировании. При проектировании АС предусматривается стратегия проведения испытаний, технического обслуживания, ремонта и контроля работоспособности систем и оборудования в течение всего срока службы АС в соответствии с важностью выполняемых ими функций по обеспечению безопасности и без чрезмерного радиационного облучения персонала.
Специфика ремонта связана с тем, что часть систем и оборудования АС недоступны или ограниченно доступны для обслуживания. Часть работ по ТОиР может проводиться только на остановленном блоке АС после проведения дезактивации.
К особенностям ТОиР систем и оборудования следует отнести и сложность основного и вспомогательного оборудования, а также значительный объем работ, для выполнения которых требуется специальная технология, методы, материалы, оснастка и приспособления.
Все это должно быть отражено в разрабатываемых эксплуатирующей организацией регламентах технического обслуживания, ремонта, испытаний и основанных на них иных эксплуатационных документах (инструкциях, программах, графиках) и соответствовать принятой в проекте АС стратегии технического обслуживания, испытаний, ремонта и контроля.
Требования комментируемого пункта относительно внеочередных проверок СБ по требованию Ростехнадзора согласуются с полномочиями Ростехнадзора проводить в пределах своей компетенции необходимые расследования, организовывать проведение необходимых исследований, испытаний, экспертиз, анализов и оценок по вопросам осуществления контроля и надзора в установленной сфере деятельности. Данные полномочия установлены в Положении о Федеральной службе по экологическому, технологическому и атомному надзору, утвержденном постановлением Правительства Российской Федерации.
4.1.7. Эксплуатирующая организация для каждого блока АС, а также для иных ОИАЭ, расположенных на площадке АС, должна разработать перечень ядерно опасных работ.
Ядерно опасные работы должны выполняться по специальным рабочим программам.
Комментарий
К ядерно опасным работам (см. комментарий к определению термина 100) относятся работы, которые могут привести при нарушении установленного порядка их проведения к ядерной аварии, для которых не установлены в технологическом регламенте эксплуатации блока АС и инструкциях по эксплуатации меры безопасности, либо для которых эксплуатирующая организация считает необходимым установить особые требования, не отраженные в технологическом регламенте эксплуатации блока АС и инструкциях по эксплуатации.
Комментируемый пункт требует, чтобы указанные работы выполнялись по специальным рабочим программам. Требования к содержанию программ, в том числе в части описания мер безопасности, установления ответственности за выполнение ядерно опасных работ и иные, установлены в ФНП "Правила ядерной безопасности реакторных установок атомных станций". Таким образом, для работ, отнесенных к ядерно опасным, устанавливается особый порядок их проведения - на основе специально разрабатываемого документа (программы), содержащего дополнительные меры по обеспечению безопасности.
Для определения работ, подпадающих под указанный специальный порядок обеспечения безопасности при их выполнении, комментируемый пункт требует от эксплуатирующей организации составить перечень ядерно опасных работ применительно к каждому блоку АС, а также для иных, входящих в состав АС ОИАЭ, где может произойти ядерная авария (например, ХОЯТ). С этой целью эксплуатирующая организация анализирует опыт эксплуатации как самой АС, так и других АС (в том числе опыт нарушений в работе АС), анализирует проектную и эксплуатационную документацию (получает консультации разработчиков проекта АС и РУ) и принимает решение, какие именно работы требуют особых мер обеспечения безопасности (например, вследствие уникальности выполняемых операций и повышенной возможности совершения ошибок персоналом, либо вследствие значимой вероятности наступления аварии при нарушении установленного порядка производства работ).
4.1.8. Должны быть предусмотрены мероприятия, исключающие возможность несанкционированных изменений в схемах, аппаратуре и алгоритмах УСБ.
После технического обслуживания и ремонта элементы и системы, важные для безопасности, должны проверяться на работоспособность и соответствие проектным характеристикам с документированием результатов проверки.
Комментарий
К мероприятиям по исключению несанкционированных изменений в схемах, аппаратуре и алгоритмах УСБ могут относиться как технические, так и организационные мероприятия - организация системы контроля доступа в помещения УСБ и к техническим средствам УСБ, исключение возможности доступа к техническим средствам УСБ по каналам связи извне АС, использование одноразово программируемых и непрограммируемых технических средств, выдача персоналу БПУ информации о фактах вмешательства в работу УСБ и другие.
Требование подтверждения работоспособности после проведения ТОиР систем и элементов, важных для безопасности, относится к случаям, когда ТОиР осуществляются с выводом системы (элемента) из работы и направлено на получение подтверждения, что ТОиР проведены правильно и не привели к возникновению скрытых отказов системы (элемента) или отклонению их характеристик от проектных. Порядок проведения подобной проверки (до введения системы (элемента) в работу или после введения) устанавливается в проекте АС и приводится в технологическом регламенте эксплуатации блока АС.
4.1.9. Для систем и элементов, важных для безопасности, эксплуатирующей организацией должна быть разработана и осуществляться программа подтверждения выполнения требований пункта 3.1.8 настоящих Общих положений.
Комментарий
Способность систем и элементов, важных для безопасности, осуществлять свои функции в условиях внутренних и внешних воздействий, при которых в соответствии с проектом АС требуется их работа, должна иметь объективные подтверждения - это могут быть заводские испытания, испытания при вводе блока АС в эксплуатацию, научно-исследовательские работы, испытания при эксплуатации.
Разработка упоминаемой в комментируемом пункте программы имеет целью, во-первых, систематизацию информации о наличии или отсутствии подтверждения способности систем и элементов, важных для безопасности, выполнить свои функции в условиях внутренних и внешних воздействий, при которых требуется их работа, и, во-вторых, планирование системной работы по получению такого подтверждения для систем и элементов, у которых оно отсутствует (например, планирование исследований сейсмостойкости строительных конструкций), либо для систем и элементов, для которых подобное подтверждение хотя и выполнялось, но его представительность вследствие имеющих место в процессе эксплуатации механизмов старения или иных обстоятельств может быть поставлена под сомнение.
4.1.10. Эксплуатирующей организацией должен быть установлен и поддерживаться порядок ведения, хранения и пересмотра эксплуатационной документации.
После проведения модернизации и реконструкции систем и элементов АС до начала их эксплуатации административное руководство АС должно обеспечить своевременное внесение необходимых изменений в эксплуатационную документацию.
Проект АС, исполнительная документация на сооружение АС, акты испытаний и исполнительная документация на техническое обслуживание и ремонт систем (элементов) безопасности и элементов, важных для безопасности, отнесенных к классам безопасности 1 и 2, должны храниться на АС в течение полного жизненного цикла АС.
Комментарий
Порядок ведения, хранения и пересмотра эксплуатационной документации устанавливается, как правило, соответствующими нормативными документами эксплуатирующей организации.
Установленный порядок ведения и хранения обеспечивает, в частности, своевременное внесение необходимых изменений в документацию, а также использование на всех рабочих местах актуальной редакции документации со всеми внесенными изменениями.
При пересмотре эксплуатационной документации учитываются изменившиеся требования нормативных правовых актов, современный уровень развития науки, техники и производства, результаты внутренних и внешних проверок, самооценок безопасности, рекомендации, содержащиеся в руководствах по безопасности при использовании атомной энергии, накопленный опыт применения на АС пересматриваемой документации, эксплуатационный опыт как самой АС, так и опыт других предприятий, в том числе международный.
Важным требованием к эксплуатационной документации является ее соответствие актуальному состоянию АС - это одно из необходимых условий предотвращения ошибок персонала, а также ошибочных решений. В связи с этим, внесение изменений в системы и элементы АС (в том числе при реконструкции и модернизации) должно сопровождаться своевременным (до начала эксплуатации подвергшихся изменению систем и элементов АС) внесением соответствующих изменений в эксплуатационную документацию.
Требование хранения на АС проекта АС, исполнительной документации на сооружение АС, а также актов испытаний и исполнительной документации на ТОиР СБ, а также элементов, важных для безопасности, отнесенных к классам 1 и 2, в течение всего срока службы АС направлено на обеспечение возможности, при необходимости, отслеживания проводившихся работ, связанных с состоянием имеющих наиболее значимое влияние на безопасность АС систем и элементов АС.
4.1.11. Документированные сведения о контроле за пределами и условиями безопасной эксплуатации должны храниться на АС в течение двух кампаний между перегрузками, но не менее двух лет. До уничтожения записей результаты должны включаться в периодические отчеты о состоянии безопасности АС, выпускаемые эксплуатирующей организацией.
Комментарий
Соблюдение пределов и условий безопасной эксплуатации является одним из аспектов, характеризующих текущий уровень безопасности АС, вследствие чего требуется сохранение документации, содержащей информацию об этом. Срок хранения документации, содержащей сведения о контроле за пределами и условиями безопасной эксплуатации, установлен исходя из необходимости отражения ее в периодических отчетах о состоянии безопасности АС, подготавливаемых эксплуатирующей организацией в соответствии с положениями пункта 4.1.1.
4.1.12. Испытания на АС, не предусмотренные технологическим регламентом эксплуатации блока АС и инструкциями по эксплуатации, относятся к ядерно опасным работам и должны проводиться по программам, содержащим меры по обеспечению безопасности этих испытаний на основе выполненного анализа безопасности.
Данные программы испытаний должны быть согласованы разработчиками проектов РУ и АС и утверждены эксплуатирующей организацией. Испытания разрешаются в соответствии с условиями действия лицензии и проводятся по решению эксплуатирующей организации.
Комментарий
Требования к испытаниям, предусмотренным технологическим регламентом эксплуатации блока АС, либо составленным на его основе инструкциям по эксплуатации, включаются в эти документы на основе проекта АС, где они должны быть проанализированы разработчиками проекта АС с учетом возможных ситуаций, влияющих на безопасность АС. Сведения о таких испытаниях должны быть отражены в ООБ АС и рассмотрены Ростехнадзором при лицензировании.
Поэтому, если возникает необходимость в проведении на АС каких-либо испытаний, не предусмотренных технологическим регламентом эксплуатации блока АС и инструкциями по эксплуатации, то они должны проводиться по программам, содержащим обоснование безопасности и меры по обеспечению безопасности этих испытаний. Невыполнение указанного требования может привести к нарушению нормальной эксплуатации, в том числе и к авариям, в связи с тем, что при проведении каких-либо испытаний без согласования с разработчиками проекта АС и РУ могут быть неправильно оценены или упущены из рассмотрения различные влияющие на безопасность АС аспекты, явления и эффекты, не проявляющиеся в штатных ситуациях, установленных в технологическом регламенте эксплуатации блока АС и инструкциях по эксплуатации.
В связи с этим, такие испытания относятся к ядерно опасным работам, то есть к работам, выполняемым по специально разрабатываемым программам. Для разработки программ анализируется безопасность АС при выполнении работ, разрабатываются меры по обеспечению безопасности.
Помимо требования о порядке согласования и утверждения программы проведения испытаний комментируемый пункт содержит также требование наличия разрешения на проведение испытаний в соответствии с условиями действия лицензии. Для внесения соответствующих изменений в условия действия лицензии эксплуатирующая организация в соответствии с установленным порядком должна подать в Ростехнадзор соответствующее заявление. В условиях действия лицензии могут устанавливаться ограничения, направленные на обеспечение безопасности при проведении испытаний.
Непосредственно испытания на АС могут быть начаты после выполнения всех рассмотренных выше условий по решению эксплуатирующей организации.
4.1.13. Имевшие место нарушения в работе АС, включая аварии, должны расследоваться в соответствии с федеральными нормами и правилами в области использования атомной энергии. Ответственность за разработку и реализацию мер, предотвращающих повторение нарушений вследствие причин, вызывавших ранее нарушения в работе АС, несет эксплуатирующая организация.
Комментарий
Расследование нарушений в работе АС проводится в соответствии с ФНП "Положение о порядке расследования и учета нарушений в работе атомных станций". В зависимости от определяемой в соответствии с указанными ФНП категории нарушения в работе АС, комиссия по расследованию создается Ростехнадзором, эксплуатирующей организацией или в порядке, установленном эксплуатирующей организацией.
Расследование нарушений в работе АС - важная составляющая анализа опыта эксплуатации, позволяющая на основе определения непосредственных и коренных причин нарушения повышать безопасность АС посредством разработки и реализации мер, направленных на предотвращение повторения аналогичных нарушений в работе АС.
Анализ непосредственных и коренных причин нарушений в работе АС используется для разработки мер по предотвращению нарушений на АС не только в отношении АС, на которой имело место нарушение, но и для других АС. Ответственность за разработку указанных мер ложится на эксплуатирующую организацию, что соответствует также требованию пункта 1.2.23, в соответствии с которым эксплуатирующая организация должна осуществлять деятельность по повышению безопасности АС на основе планов, составленных, в том числе, на основе учета опыта эксплуатации.
4.1.14. Эксплуатирующая организация обязана направлять в установленном порядке в уполномоченный орган государственного регулирования безопасности при использовании атомной энергии и уполномоченный орган управления использованием атомной энергии информацию о нарушениях в работе АС. Должен быть обеспечен беспрепятственный доступ представителей уполномоченного органа государственного регулирования безопасности при использовании атомной энергии к оперативной документации, содержащей сведения об указанных нарушениях в соответствии с действующим законодательством.
Эксплуатирующая организация должна обеспечить хранение материалов расследования нарушений в работе АС на протяжении всего срока эксплуатации АС.
Комментарий
Объем передаваемой в орган государственного регулирования безопасности при использовании атомной энергии и уполномоченный орган управления использованием атомной энергии информации о нарушении в работе АС определяется ФНП "Положение о порядке расследования и учета нарушений в работе атомных станций" и включает оперативные сообщения о нарушении, предварительное сообщение о нарушении в работе АС, а также отчет о нарушении в работе АС, выпускаемый по результатам работы комиссии по расследованию.
Информация о событиях, имевших место на АС, их непосредственных и коренных причинах может потребоваться в случае возникновения подобных событий в будущем, при дальнейшей эксплуатации АС. Поэтому установлено, что указанная информация хранится до конца срока службы АС. См. также комментарий к пункту 4.1.15.
4.1.15. При эксплуатации АС эксплуатирующая организация должна обеспечивать сбор, обработку, анализ, систематизацию и хранение информации об отказах элементов систем, важных для безопасности, и неправильных действиях персонала, а также ее оперативную передачу всем заинтересованным организациям в установленном порядке, включая разработчиков проекта АС и РУ. При этом особое внимание должно уделяться событиям, являющимся предвестниками тяжелых аварий, чтобы до возникновения таких событий обеспечивалась возможность принятия необходимых корректирующих мер.
Комментарий
Сбору, обработке, анализу, систематизации и хранению подлежит как информация об отказах элементов, важных для безопасности, и ошибках персонала, связанных с нарушениями в работе АС, так и об иных отказах и ошибках.
Эта деятельность осуществляется в рамках выполнения требований пунктов 1.2.10 и 3.1.17 (см. комментарии к указанным пунктам), а также с целью планирования мер, направленных на повышение безопасности АС, в частности, мер по повышению надежности систем и элементов, важных для безопасности, в том числе направленных на снижение вероятности ошибок персонала. Если отказ элементов, важных для безопасности, или неправильные действия персонала вызывают событие, расцениваемое как нарушение в работе АС, то, в соответствии с требованиями ФНП "Положение о порядке расследования и учета нарушений в работе атомных станций", должна оцениваться их значимость для безопасности, в том числе с привлечением ВАБ.
Особое внимание к предвестникам тяжелых аварий (см. комментарий к определению термина 54) состоит в том, что при выявлении таких событий должны приниматься своевременные корректирующие меры, направленные на предотвращение их возникновения в будущем, а также на предотвращение их развития в аварии.
4.1.16. В случае установления эксплуатирующей организацией отклонения (события), являющегося предвестником тяжелой аварии, для которого условная вероятность перехода в тяжелую аварию составляет 10-3 или более <10>, эксплуатирующая организация должна разработать план реализации мероприятий по предотвращению аналогичных отклонений (событий), а также разработать обоснование возможности эксплуатации блока АС на мощности на период до реализации мероприятий, предусмотренных данным планом. Указанные план и обоснование направляются эксплуатирующей организацией в уполномоченный орган государственного регулирования безопасности при использовании атомной энергии на рассмотрение.
--------------------------------
<10> Если нереализовавшаяся часть аварийной последовательности, приводящей к тяжелой аварии, включает ИС, указанное значение условной вероятности относится к интервалу в 1 год.
Комментарий
Новое требование, отсутствовавшее в ранее действовавших ОПБ-88/97 (хотя требования вероятностной оценки нарушений в работе АС введены в ФНП уже много лет назад).
Требования данного пункта устанавливают особый порядок продолжения эксплуатации блока АС в случае, если для выявленного события - предвестника тяжелой аварии установлено (в рамках расследования нарушения в работе АС или же позднее), что условная вероятность перехода имевшего место события в тяжелую аварию является высокой. В качестве численного критерия используется значение условной вероятности, равное 10-3. Если событие - предвестник тяжелой аварии не связано с возникновением ИС (например, выявлен недостаток проекта АС, который при возникновении ИС проектной аварии проявится в неработоспособности СБ), то в качестве критериального используется значение 10-3 на интервале в один год.
Если значение условной вероятности перехода в тяжелую аварию превышает указанное выше критериальное значение, комментируемый пункт требует от эксплуатирующей организации разработки двух документов:
плана реализации мероприятий по предотвращению аналогичных событий;
обоснования возможности эксплуатации блока АС на мощности на период до реализации мероприятий, предусмотренных упомянутым выше планом.
Указанные документы представляются эксплуатирующей организацией в Ростехнадзор на рассмотрение.
Нельзя исключать ситуации, когда в результате разработки данного обоснования эксплуатирующая организация придет к выводу о невозможности эксплуатации блока АС на мощности до реализации плана мероприятий по предотвращению событий, аналогичных выявленному событию - предвестнику тяжелой аварии (в этом случае эксплуатация блока АС на мощности до реализации указанного плана осуществляться не должна).
4.1.17. Для АС, имеющих лицензию на эксплуатацию на срок более десяти лет, каждые 10 лет в установленном порядке должна выполняться периодическая оценка безопасности блока АС с учетом изменения характеристик площадки размещения АС, процессов старения элементов АС (в том числе оборудования, строительных конструкций), проведенных модернизаций, опыта эксплуатации, современного уровня развития науки, техники и производства, а также изменения требований нормативных документов с целью подтверждения возможности продолжения безопасной эксплуатации АС.
Комментарий
Новое требование, которое отражает сложившуюся за последние годы практику и теперь отражено в Федеральном законе "Об использовании атомной энергии".
Согласно положениям Закона, периодическая оценка безопасности выполняется в целях оценки состояния безопасности с учетом срока эксплуатации ЯУ, пункта хранения, а также старения оборудования в целях применения результатов такой оценки для обеспечения безопасности в период эксплуатации ЯУ, пункта хранения до следующей периодической оценки безопасности или до окончания срока эксплуатации ЯУ, пункта хранения.
Периодической оценке безопасности подлежат только блоки АС, имеющие лицензию на эксплуатацию со сроком действия более 10 лет.
4.1.18. Эксплуатирующая организация по результатам деятельности по управлению ресурсом элементов АС, важных для безопасности, анализа соответствия блока АС требованиям федеральных норм и правил в области использования атомной энергии может ставить вопрос о продлении срока эксплуатации блока АС сверх назначенного проектом срока его эксплуатации. Для эксплуатации блока АС в период дополнительного срока в установленном порядке должна быть получена новая лицензия на эксплуатацию блока АС.
Комментарий
В соответствии с ФНП "Основные требования к продлению срока эксплуатации блока атомной станции" решение о возможности продолжения эксплуатации блока АС после окончания назначенного (дополнительного) срока его эксплуатации должно приниматься эксплуатирующей организацией на основе:
результатов оценок остаточного ресурса незаменяемых элементов блока АС, а также строительных конструкций, зданий, сооружений и состояния их оснований;
результатов оценок безопасности блока АС, включая периодические оценки безопасности;
результатов выполненного комплексного обследования блока АС;
данных об изменении характеристик площадки размещения АС (включая данные об изменении сейсмичности) за предшествующий период эксплуатации;
анализа опыта эксплуатации;
оценки соответствия блока АС требованиям ФНП;
оценки возможности обеспечения безопасности временного хранения ОЯТ, образующегося в период дополнительного срока эксплуатации;
оценки возможности обеспечения безопасности при обращении с РАО, образующихся в период дополнительного срока эксплуатации;
оценки возможности обеспечения безопасности блока АС при его выводе из эксплуатации.
После принятия решения о возможности продолжения эксплуатации блока АС эксплуатирующая организация на основе результатов комплексного обследования должна разработать программу подготовки блока АС к продлению срока эксплуатации, предусматривающую:
обоснование остаточного ресурса важных для безопасности строительных конструкций, зданий, сооружений и состояния их оснований;
обоснование остаточного ресурса систем и элементов блока АС в период дополнительного срока эксплуатации;
мероприятия по замене элементов, выработавших свой ресурс или остаточный ресурс которых не может быть определен;
мероприятия по устранению (либо компенсации негативного влияния на безопасность блока АС) имеющихся несоответствий требованиям ФНП;
мероприятия по модернизации блока АС с целью обеспечения безопасности его эксплуатации;
перечень испытаний систем и элементов блока АС;
разработку (актуализацию) программы управления ресурсом, систем и элементов блока АС в период дополнительного срока эксплуатации с учетом запланированных мероприятий по замене и (или) модернизации систем и элементов блока АС;
разработку (актуализацию) мероприятий по мониторингу состояния строительных конструкций, зданий, сооружений и их оснований, а также систем и элементов блока АС в период дополнительного срока эксплуатации;
разработку на период дополнительного срока эксплуатации отдельной типовой программы эксплуатационного неразрушающего контроля металла оборудования, трубопроводов и других элементов АС;
разработку (актуализацию) ООБ (ОУОБ) АС;
корректировку эксплуатационной документации.
4.2. Ввод в эксплуатацию блока АС
4.2.1. Ввод в эксплуатацию блока АС осуществляется с учетом требований настоящих Общих положений и других нормативных правовых актов.
В проекте АС должны устанавливаться и обосновываться, а в ООБ АС представляться требования к последовательности и объему работ, выполняемых на этапах предпусковых наладочных работ, физического пуска, энергетического пуска, опытно-промышленной эксплуатации, в том числе порядок проведения проверки систем и элементов АС, важных для безопасности, на соответствие проектным показателям, включая приемочные критерии.
Эксплуатирующая организация должна на основе ООБ АС обеспечить разработку и реализацию программы ввода в эксплуатацию блока АС.
Комментарий
Тщательное планирование и осуществление ввода в эксплуатацию блока АС (см. комментарий к определению термина 14) играет существенную роль для его безопасной эксплуатации в последующем. Также, поскольку при вводе блока АС в эксплуатацию, начиная с этапа физического пуска, на блоке АС имеется ЯТ, должны быть разработаны и реализованы необходимые технические и организационные меры по обеспечению безопасности АС. Указанные меры могут отличаться от мер по обеспечению безопасности при эксплуатации АС, поскольку при вводе блока АС в эксплуатацию планируются испытания и проверки и реализуются режимы, отдельные из которых впоследствии при эксплуатации блока АС не предусматриваются. Комментируемый пункт устанавливает, что ввод блока АС в эксплуатацию осуществляется в соответствии с разрабатываемой на основе ООБ АС программой ввода в эксплуатацию блока АС.
Представление в ООБ АС требований к последовательности и объему работ по вводу блока АС в эксплуатацию, на основе которых разрабатывается программа ввода блока АС в эксплуатацию, должно соответствовать положениям ФНП.
Работы по вводу в эксплуатацию блока АС осуществляются поэтапно. В соответствии с определением термина 14 ввод в эксплуатацию блока АС разделяется на четыре этапа:
предпусковые наладочные работы;
физический пуск;
энергетический пуск;
опытно-промышленная эксплуатация.
Цель работ по вводу в эксплуатацию блока АС состоит в подтверждении соответствия функционирования систем и элементов АС, а затем и блока АС в целом требованиям проекта АС.
4.2.2. Для систем и элементов, важных для безопасности, до начала физического пуска должны быть готовы и проверены оборудование и устройства, а также программы и методики для:
подтверждения работоспособности систем и элементов, включая устройства, расположенные внутри реактора, замены оборудования, отработавшего свой ресурс;
испытания систем на соответствие их проектным показателям;
проверки последовательности прохождения сигналов и включения оборудования (в том числе переход на аварийные источники питания);
контроля состояния металла, в том числе сварных соединений, оборудования и трубопроводов;
метрологической поверки средств измерений и измерительных каналов измерительных систем на соответствие проектным требованиям.
Комментарий
В комментируемом пункте определяется, что проектные решения, предусмотренные требованиями пункта 3.1.6 (см. комментарий к пункту 3.1.6), должны быть реализованы до начала физического пуска - этапа ввода блока АС в эксплуатацию, в ходе которого происходит первая загрузка реактора, и, соответственно, появляются требования по обеспечению ядерной и радиационной безопасности АС.
4.2.3. Предпусковые наладочные работы, физический и энергетический пуски, опытно-промышленная эксплуатация должны подтвердить, что АС в целом, а также системы и элементы, важные для безопасности, выполнены и функционируют в соответствии с проектом АС, выявленные недостатки устранены.
Администрация АС обеспечивает разработку и согласование с разработчиками проекта РУ и АС программ предпусковых наладочных работ, физического пуска, энергетического пуска, опытно-промышленной эксплуатации. Программы должны быть утверждены эксплуатирующей организацией.
Документы, регламентирующие проведение предпусковых наладочных работ, физического и энергетического пусков и опытно-промышленной эксплуатации, должны содержать перечень ядерно опасных работ и перечень мер, направленных на предотвращение ядерной аварии.
Комментарий
Комментируемый пункт устанавливает цель проведения этапов ввода блока АС в эксплуатацию и всего процесса ввода блока АС в эксплуатацию - подтверждения соответствия проектным фактических характеристик блока АС, его систем и элементов, важных для безопасности.
Программы выполнения этапов ввода блока АС в эксплуатацию должны соответствовать программе ввода блока АС в эксплуатацию, упоминаемой в пункте 4.2.1, и быть разработаны в соответствии с процедурой, установленной в комментируемом пункте 4.2.3.
При разработке программ выполнения этапов ввода блока АС в эксплуатацию должны выделяться ядерно опасные работы (см. комментарий к определению термина 100). Указанные работы должны проводиться по программам, отвечающим требованиям, предъявляемым к программам ядерно опасных работ, установленным в пунктах 4.1.7, 4.1.12, 4.2.3 Общих положений обеспечения безопасности атомных станций, а также в ФНП "Правила ядерной безопасности реакторных установок атомных станций".
Начало работ на каждом этапе ввода блока АС в эксплуатацию и переход к последующим этапам возможны при условии полной готовности оборудования и систем АС к выполнению всех работ и испытаний, предусмотренных программой работ этапа, а также готовности эксплуатационной документации и персонала.
В связи с тем, что при вводе блока АС в эксплуатацию не исключено возникновение нарушений, которые могут привести к авариям, в программах выполнения работ предусматривается порядок действий персонала при возникновении указанных нарушений и соответствующие меры безопасности.
4.2.4. При вводе в эксплуатацию блока АС должны определяться и документироваться фактические характеристики систем, важных для безопасности, проводиться уточнения рабочих характеристик оборудования и систем, уставок работы управляющих систем. Необходимо также выполнить уточнение проектных пределов и условий, эксплуатационной документации, чтобы они отражали фактические характеристики систем и оборудования.
Перечень характеристик, подлежащих документированию, определяется соответствующими программами испытаний.
Комментарий
На этапах ввода в эксплуатацию блока АС определяются фактические характеристики систем и элементов, важных для безопасности.
Так, например, при проведении испытаний систем и элементов АС на этапе предпусковых наладочных работ в холодном состоянии РУ получают начальные данные о включаемом в работу оборудовании и возможности совместной его работы, а в горячем состоянии РУ - соответствие параметров и характеристик систем проектным требованиям.
На этапе физического пуска путем измерений и выполнения экспериментов определяются нейтронно-физические характеристики реактора, эффективность средств воздействия на реактивность, значения и знаки коэффициентов реактивности и другие характеристики.
На этапе энергетического пуска выполняются динамические испытания блока АС в переходных режимах нормальной эксплуатации, такие как частичные изменения мощности РУ и паротурбинной установки, режимы с отключением основного оборудования и другие испытания.
Окончание каждого этапа оформляется актами или отчетами, в которых фиксируются полученные характеристики, делается анализ их соответствия проектным значениям.
Выявленные по результатам выполнения работ недостатки на каждом из этапов устраняются в соответствии с требованиями пункта 4.2.3.
Если по результатам ввода блока АС в эксплуатацию установлено, что фактические характеристики систем и оборудования, уставки управляющих систем отличаются от проектных, принимаются меры по приведению этих характеристик в соответствие с проектными, либо по внесению в установленном порядке изменений в проектную документацию и ООБ АС (последнее должно предусматривать подачу заявления в Ростехнадзор о соответствующем изменении условий действия лицензии). Аналогичный комментарий относится и к ситуации, когда по результатам ввода блока АС в эксплуатацию возникает необходимость корректировки пределов и условий безопасной эксплуатации.
4.2.5. Вводимый в эксплуатацию блок АС должен быть изолирован от действующих блоков АС и от участков, где продолжаются работы по сооружению, чтобы ведущиеся работы и возможные нарушения на участках сооружения, а также нарушения нормальной эксплуатации, включая проектные аварии, на действующих блоках АС не влияли на безопасность вводимого в эксплуатацию блока АС, а нарушения на вводимом в эксплуатацию блоке АС не оказывали негативного влияния на безопасность действующих блоков АС. Достаточность мер по изоляции вводимого в эксплуатацию блока АС от действующих блоков АС должна быть обоснована в проекте АС и отражена в ООБ АС.
Комментарий
Принятие мер по отделению вводимого в эксплуатацию блока АС от участков, на которых продолжаются строительные или монтажные работы, требуется для исключения возможности занесения строительного мусора и грязи в системы и оборудование вводимого в эксплуатацию блока АС, для исключения влияния помех на работу электронной пусковой аппаратуры блока АС из-за проведения сварочных работ, переключения сильноточных контакторов и переключателей, помех в кабелях электропитания и других причин.
Кроме того, при вводе в эксплуатацию нового блока АС возможны нарушения, в том числе непредвиденные, из-за отсутствия сведений о работе вводимых систем и оборудования, возможных отказов, вследствие чего комментируемый пункт содержит требование о необходимости изоляции вводимого в эксплуатацию блока АС от других действующих блоков с целью исключения возможного воздействия нарушений на вводимом в эксплуатацию блоке АС на оборудование и персонал других блоков АС.
4.2.6. Предварительная редакция окончательного отчета по обоснованию безопасности должна быть разработана до завоза ядерного топлива на блок АС. После завершения этапа опытно-промышленной эксплуатации должна быть разработана окончательная редакция указанного отчета, которая должна учитывать результаты, полученные на этапах физического, энергетического пусков и опытно-промышленной эксплуатации блока АС.
Комментарий
До завоза ЯТ на площадку АС все работы на АС проводятся в рамках лицензии на сооружение АС. При завозе ЯТ на блок АС, который вводится в эксплуатацию, появляется источник потенциальной опасности и все работы на нем, связанные с вводом в эксплуатацию, должны вестись на основе лицензии на эксплуатацию. Такая лицензия должна быть получена эксплуатирующей организацией до завоза ЯТ на площадку АС. Поскольку к этому времени еще не проведены основные работы по вводу в эксплуатацию блока АС, лицензия на эксплуатацию выдается на основании обоснования безопасности, представленного в предварительной редакции окончательного отчета по обоснованию безопасности.
Результаты ввода блока АС в эксплуатацию, в том числе уточнение проектных характеристик систем и элементов, уставок срабатывания управляющих систем, проектных пределов и условий, отражаются в окончательной редакции ООБ АС.
4.2.7. Первый завоз ядерного топлива на площадку, физический и энергетический пуски блока АС, опытно-промышленная эксплуатация разрешаются в соответствии с условиями перехода от одного этапа работ к другому, установленными в условиях действия лицензии на эксплуатацию после проведения проверки уполномоченным органом государственного регулирования безопасности при использовании атомной энергии готовности АС к этим этапам ввода блока АС в эксплуатацию, при условии наличия планов защиты персонала и населения в случае аварии на АС и их обеспечения.
Комментарий
Первый завоз ЯТ на площадку требует, в соответствии с требованиями комментируемого пункта, предварительного получения лицензии на эксплуатацию блока АС. Этапы работ, переход к которым требует выполнения определенных условий (например, таких как предоставление актов и отчетов о работах, выполненных на предыдущих этапах, обеспечение готовности определенных систем и элементов АС и другие), устанавливаются Ростехнадзором в условиях действия лицензии. Готовность АС к выполнению очередного этапа ввода блока АС в эксплуатацию подтверждается Ростехнадзором посредством проведения проверок до начала выполнения работ по соответствующему этапу.
4.3. Подбор и подготовка персонала
4.3.1. АС должна быть укомплектована персоналом, имеющим необходимую квалификацию и допущенным в порядке, установленном эксплуатирующей организацией, к самостоятельной работе до завоза ядерного топлива на АС.
При эксплуатации АС на рабочих местах должен находиться допущенный к самостоятельной работе по соответствующим должностям персонал, минимальные требования к количеству и составу которого устанавливаются в проекте АС и приводятся в ООБ АС и технологическом регламенте эксплуатации блока АС.
Комментарий
Комплектация АС персоналом, требования по количеству, квалификации и подготовке которого установлены в проекте АС, в соответствии с требованиями комментируемого пункта должна быть обеспечена до завоза ЯТ на АС. Это обусловлено тем, что при наличии ЯТ на АС появляется источник потенциальной опасности, требующий наличия мер по обеспечению ядерной и радиационной безопасности, существенной составной частью которых является наличие квалифицированного, подготовленного и допущенного в установленном порядке к самостоятельной работе персонала.
В зависимости от категории персонала подготовка и поддержание его квалификации может включать такие элементы, как профессиональное обучение, инструктажи, стажировки и дублирование на рабочем месте, тренировки, проверку знаний.
Новым требованием, включенным в Общие положения обеспечения безопасности атомных станций, является требование о необходимости приведения в ООБ АС и технологическом регламенте эксплуатации блока АС минимальных требований (то есть требований, при несоблюдении которых эксплуатация блока АС не допускается) к количеству и составу допущенного к самостоятельной работе персонала, который должен находиться на рабочих местах при эксплуатации АС.
Полные требования к количеству и составу персонала АС приводятся и обосновываются в ООБ АС. В технологическом регламенте эксплуатации блока АС приводятся требования к персоналу, наличие которого на рабочих местах необходимо для эксплуатации АС (то есть требования к персоналу, постоянно пребывающему на рабочих местах в том или ином эксплуатационном состоянии АС, - оперативному персоналу).
4.3.2. Выполнение лицами из персонала АС определенных видов деятельности в области использования атомной энергии осуществляется при наличии у них разрешений, выдаваемых уполномоченным органом государственного регулирования безопасности при использовании атомной энергии.
Комментарий
Необходимость получения разрешения, упоминаемого в комментируемом пункте, установлена для персонала, деятельность которого наиболее значимо влияет на ядерную и радиационную безопасность АС.
В соответствии с Федеральным законом "Об использовании атомной энергии" работник, имеющий такое разрешение, несет ответственность за нарушения, допущенные им при выполнении работ, в соответствии с законодательством Российской Федерации.
Перечень должностей работников АС, которые должны получать разрешение Ростехнадзора на право ведения работ в области использования атомной энергии, установлен постановлением Правительства Российской Федерации.
Порядок предоставления Ростехнадзором государственной услуги по выдаче разрешений на право ведения работ в области использования атомной энергии работникам ОИАЭ установлен соответствующим Административным регламентом Ростехнадзора.
4.3.3. Квалификационные требования к персоналу АС, для которого не требуется получения разрешений органа государственного регулирования безопасности при использовании атомной энергии, устанавливает эксплуатирующая организация.
Комментарий
К такому персоналу относится весь персонал АС, за исключением лиц, занимающих должности (исполняющих обязанности по должностям), перечисленные в постановлении Правительства Российской Федерации "Об утверждении перечня должностей работников ОИАЭ, которые должны получать разрешения Ростехнадзора на право ведения работ в области использования атомной энергии" (см. комментарий к пункту 4.3.2).
4.3.4. Подбор, подготовку, допуск к самостоятельной работе и поддержание квалификации персонала АС обеспечивает эксплуатирующая организация. Система подбора и подготовки персонала АС должна обеспечивать достижение, контроль и поддержание уровня его квалификации, необходимого для обеспечения безопасной эксплуатации АС во всех режимах, а также выполнения действий, направленных на ослабление последствий аварий при их возникновении.
Составным элементом подготовки должно быть формирование у персонала АС культуры безопасности.
Комментарий
Деятельность по подбору, подготовке и поддержанию квалификации персонала АС осуществляется эксплуатирующей организацией на плановой (системной) основе и направлена на обеспечение соответствия квалификации и готовности работников требованиям, характеристикам и условиям производства, в частности, требованиям обеспечения безопасности АС при нормальной эксплуатации и ее нарушениях, включая аварии.
Указанная деятельность осуществляется дифференцированно в зависимости от должности, на которую осуществляется подготовка, а также от индивидуальных характеристик обучаемых, в частности, в зависимости от имеющейся у них квалификации.
Рекомендации по подбору и подготовке персонала содержатся, в том числе, в нормах безопасности МАГАТЭ "Подбор, подготовка и допуск к работе эксплуатационного персонала АЭС".
Рекомендации по формированию и поддержанию культуры безопасности, в том числе в рамках деятельности по поддержанию квалификации персонала, содержатся в руководстве по безопасности "Рекомендации по формированию и поддержанию культуры безопасности на атомных станциях и в эксплуатирующих организациях атомных станций".
4.3.5. При профессиональном обучении персонала АС для отработки практических навыков эксплуатации АС должны использоваться технические средства, включая тренажеры различных типов, допущенные к применению при подготовке персонала АС. Особое внимание должно обращаться на отработку действий при возможных нарушениях, включая аварии, в работе АС и учет опыта эксплуатации.
Комментарий
Использование технических средств обучения является общепризнанным способом выработки и поддержания у персонала АС практических навыков. При обучении могут применяться самые различные технические средства обучения (интерактивные обучающие системы, модели оборудования и другие), наиболее сложными из которых можно считать тренажеры. Тренажеры применяются как при подготовке персонала БПУ (аналитические, полномасштабные и другие тренажеры), так и других категорий оперативного и иного персонала (тренажеры осуществления операций по месту размещения оборудования, тренажеры для отработки навыков ТОиР и другие).
Применение технических средств обучения, в том числе тренажеров, позволяет выработать у персонала практические навыки безошибочных действий (включая ситуации, с которыми персонал практически не сталкивается при эксплуатации АС, в частности, при аварии), кроме того, использование указанных средств зачастую позволяет оптимально спланировать практическую последовательность действий персонала и сократить время выполнения действий (что может быть важно, например, при выполнении ТОиР в условиях значительных полей ИИ или при иных неблагоприятных условиях).
4.3.6. Перед допуском к самостоятельной работе, а также периодически персонал АС должен проходить медицинский контроль. Административным руководством АС должен быть определен список должностей оперативного персонала, проходящего, кроме того, предсменный медицинский контроль. Состояние здоровья персонала АС должно обеспечить выполнение им должностных обязанностей по эксплуатации АС.
Комментарий
Постановлением Правительства Российской Федерации установлены перечни медицинских противопоказаний и должностей, на которые эти противопоказания распространяются, а также требования к проведению медицинских осмотров и психофизиологических обследований работников ОИАЭ.
Помимо проведения медицинских осмотров административное руководство АС обеспечивает осуществление предсменного медицинского осмотра для лиц из числа оперативного персонала, чьи должности включены в определенный административным руководством АС список. На практике в такой список включают начальников смен АС, блоков и цехов, операторов БПУ, операторов-обходчиков, контролирующих физиков, операторов перегрузочных машин.
4.3.7. При модернизации систем и элементов АС администрация АС должна обеспечить своевременное внесение необходимых изменений в эксплуатационную документацию, а также ознакомление соответствующего персонала с произведенными изменениями, включая проведение, при необходимости, профессионального обучения и тренировок.
Комментарий
В части необходимости внесения своевременных изменений в эксплуатационную документацию при модернизации систем и элементов АС требования данного пункта дублируют требования пункта 4.1.10.
Самостоятельное требование об ознакомлении соответствующего персонала с произведенными изменениями, включая проведение, при необходимости, профессионального обучения и тренировок, направлено на актуализацию имеющихся у персонала АС знаний и навыков, приведение их в соответствие с изменениями на АС и обеспечение безошибочной работы персонала АС.
4.3.8. Персонал АС должен быть подготовлен к действиям при проектных и запроектных авариях.
Комментарий
Подготовка персонала к действиям при авариях осуществляется посредством теоретического обучения и практических занятий, в том числе на тренажерах, а также посредством участия в противоаварийных, включая противопожарные, тренировках (см. также комментарий к пункту 4.3.10). Цель обучения персонала - дать понимание теоретических основ, на которых базируются указания, приводимые в инструкции по ликвидации проектных аварий, руководстве по управлению ЗПА (в том числе тяжелыми), а также формирование практических навыков по действиям при авариях в соответствии с указанными документами.
4.3.9. Действия эксплуатационного персонала при запроектных авариях должны регламентироваться специальными руководствами, которые должны разрабатываться согласно пункту 4.1.5 настоящих Общих положений с учетом выполнения анализов проектных и запроектных аварий.
Комментарий
Действия персонала при проектных авариях регламентируются инструкцией по ликвидации аварий, а при ЗПА - руководством по управлению ЗПА (в том числе тяжелыми) (см. также комментарий к пункту 4.1.5). Инструкция по ликвидации проектных аварий и руководство по управлению ЗПА разрабатываются на основе расчетных анализов, которые должны быть реалистичными (анализы проектных аварий, представленные в ООБ АС в рамках обоснования безопасности, выполняются на основе консервативного подхода и неприменимы для использования при разработке противоаварийных инструкций).
4.3.10. Для подготовки персонала к действиям в условиях аварий должны периодически проводиться противоаварийные тренировки.
Комментарий
Противоаварийные тренировки являются, в соответствии с положениями комментируемого пункта, обязательным элементом подготовки персонала к действиям при авариях. В процессе таких тренировок вырабатываются навыки быстрого ориентирования и действий в обстановке, приближенной к реальной.
4.3.11. Эксплуатирующая организация должна разрабатывать методики и программы подготовки и проведения противоаварийных тренировок для отработки действий в условиях аварий и организовывать проведение указанных тренировок.
Комментарий
Противоаварийные тренировки проводятся для обеспечения постоянной готовности и эффективности мер по управлению авариями и осуществлению планов мероприятий по защите персонала и населения: отработки в условиях аварий действий, предусмотренных инструкцией по ликвидации аварии, руководством по управлению ЗПА (в том числе тяжелыми), планами защиты населения и персонала.
В соответствии с требованиями комментируемого пункта, противоаварийные тренировки готовятся и проводятся на основании разрабатываемых эксплуатирующей организацией методик и программ.
Проводимые противоаварийные тренировки могут охватывать различный круг лиц, задействованных в управлении авариями и в реализации планов защиты персонала и населения. К таким лицам, в частности, относятся:
руководитель аварийными работами на площадке АС;
персонал КЧСПБО;
оперативный персонал;
персонал технической поддержки;
внестанционный персонал, которому поручены определенные обязанности в соответствии с планами защиты персонала и населения;
персонал групп радиационного контроля, дезактивации и санитарной обработки;
персонал пожарных команд, ремонтных бригад и бригад обнаружения повреждений;
персонал команд первой помощи и спасательных команд.
Указанные лица должны быть подготовлены как в теоретическом, так и в практическом плане осуществления своих функций. Через соответствующие промежутки времени и в практически возможных масштабах проводятся противоаварийные тренировки, охватывающие все аспекты аварийного планирования. По окончании тренировок проводится оценка их результатов.
4.4. Радиационная безопасность при эксплуатации
4.4.1. Радиационная защита персонала и населения при эксплуатации обеспечивается соблюдением законодательства Российской Федерации в области радиационной безопасности, а также требований федеральных норм и правил в области использования атомной энергии и иных нормативных правовых актов.
Комментарий
Основными нормативными правовыми актами, регламентирующими вопросы радиационной защиты персонала и населения при эксплуатации АС, являются Федеральный закон "О радиационной безопасности населения", санитарно-гигиенические правила и нормативы ("Нормы радиационной безопасности", "Основные санитарные правила обеспечения радиационной безопасности" "Санитарные правила проектирования и эксплуатации атомных станций" и ряд других), а также методики установления нормативов выбросов РВ в атмосферный воздух и сбросов РВ в водные объекты, утверждаемые Ростехнадзором (указанные методики являются нормативными правовыми актами в области охраны окружающей среды).
4.4.2. Должна быть предусмотрена система контроля целостности физических барьеров на пути распространения ионизирующего излучения и радиоактивных веществ в окружающую среду, предназначенная для контроля соблюдения установленных пределов безопасной эксплуатации АС.
Комментарий
Целостность физического барьера является одним из условий, при котором физический барьер является работоспособным. Таким образом, выполнение требований комментируемого пункта направлено, в том числе, на обеспечение выполнения требований пункта 1.2.5. Выявление системой контроля целостности физических барьеров несоблюдения пределов безопасной эксплуатации свидетельствует о неработоспособности физического барьера, при которой РУ должна быть остановлена и приняты меры по приведению блока АС в безопасное состояние.
Имеющиеся на эксплуатируемых в Российской Федерации блоках АС системы контроля целостности физических барьеров основаны на измерении как радиационных параметров (например, объемной активности технологических сред, в частности, теплоносителя первого контура, мощности дозы гамма-излучения в воздухе производственных помещений, связанных с оборудованием первого контура), так и нерадиационных (например, влажности, акустических характеристик).
4.4.3. В проекте АС должны быть предусмотрены системы радиационного контроля, которые должны обеспечивать измерение значений контролируемых параметров, характеризующих радиационную обстановку в помещениях и на площадке АС, а также в санитарно-защитной зоне и зоне наблюдения в определенном объеме, при всех режимах эксплуатации АС, при проектных и запроектных авариях, а также при выводе АС из эксплуатации.
Комментарий
Контроль радиационной обстановки в помещениях и на площадке АС, в санитарно-защитной зоне и зоне наблюдения является необходимым условием обеспечения радиационной безопасности людей (персонала и населения), находящихся на АС и вблизи АС. Требования к составу и характеристикам систем радиационного контроля, осуществляющих указанный радиационный контроль, установлены в Санитарных правилах проектирования и эксплуатации атомных станций (в соответствии с требованиями указанных правил проектом АС должны быть предусмотрены автоматизированная система радиационного контроля, действующая на АС и на площадке АС, автоматизированная система контроля радиационной обстановки, действующая вне площадки АС, а также необходимое оборудование в составе системы радиационного контроля). Технические средства системы радиационного контроля должны, согласно требованиям указанных правил, осуществлять, в том числе, радиационный контроль помещений и площадки АС, а также радиационный контроль окружающей среды.
4.4.4. В проекте АС должны быть предусмотрены непрерывные измерения в санитарно-защитной зоне и зоне наблюдения мощности доз ионизирующего излучения, скорости ветра и других метеорологических параметров, а также периодические измерения плотности радиоактивных выпадений для оценки и прогнозирования радиационной обстановки на окружающей местности при нормальной эксплуатации АС и нарушениях нормальной эксплуатации, включая проектные и запроектные аварии. Должны быть предусмотрены технические средства, обеспечивающие выполнение этих оценок и прогнозов.
Комментарий
Требование осуществления контроля радиационной обстановки в санитарно-защитной зоне и зоне наблюдения установлено в Федеральном законе "Об использовании атомной энергии". Радиационный контроль окружающей среды для АС осуществляется в соответствии с положениями Санитарных правил проектирования и эксплуатации атомных станций (см. комментарий к пункту 4.4.3). Радиационный контроль включает выполнение измерений параметров, указанных в комментируемом пункте. Результаты измерений используются как для оценки текущей радиационной обстановки, так и для прогнозирования ее изменения, что является важным как при нормальной эксплуатации АС (для подтверждения эксплуатации АС с соблюдением установленных пределов), так и нарушениях нормальной эксплуатации АС, в том числе при авариях (для планирования и оценки эффективности мер по управлению авариями, в том числе мер по обеспечению радиационной защиты персонала и населения).
4.4.5. Администрация АС обеспечивает учет доз облучения персонала АС и привлекаемого к техническому обслуживанию, ремонту и испытаниям систем и элементов персонала других организаций, разработку и реализацию мероприятий по снижению доз облучения персонала до разумно достижимого уровня.
Комментарий
В соответствии с требованиями комментируемого пункта учет доз облучения осуществляется для всех категорий облучаемых лиц (как относящихся к персоналу АС, так и к персоналу других организаций), находящихся на АС.
Реализация мероприятий по снижению доз облучения персонала до разумно достижимого уровня вытекает из принципа оптимизации, установленного Федеральным законом "О радиационной безопасности населения" (см. также комментарий к пункту 1.2.3).
В соответствии с положениями Норм радиационной безопасности для обеспечения условий, при которых радиационное воздействие будет ниже допустимого, с учетом достигнутого уровня радиационной безопасности администрацией АС (эксплуатирующей организацией) дополнительно устанавливаются контрольные уровни (в том числе по дозам облучения).
4.4.6. Администрация АС обеспечивает учет и контроль ядерных материалов, радиоактивных веществ и РАО, в том числе свежего ядерного топлива и ОЯТ, демонтированного радиоактивного оборудования, загрязненных инструментов, одежды, производственных отходов, других источников ионизирующего излучения с соблюдением требований нормативных документов.
Комментарий
Учет и контроль ЯМ, РВ и РАО на АС осуществляется в соответствии с требованиями Положения о системе государственного учета и контроля ядерных материалов и Положения об организации системы государственного учета и контроля радиоактивных веществ и радиоактивных отходов.
Учет ЯМ осуществляется на всех этапах движения ЯТ на территории АС, начиная с момента его поступления на АС.
Основными принципами осуществления учета и контроля ЯМ, РВ и РАО являются: непрерывность учета и контроля, периодичность проведения инвентаризаций, определение фактически наличного количества ЯМ, РВ и РАО и проверка его соответствия учетным данным, своевременное документальное оформление результатов всех операций.
4.4.7. Эксплуатирующая организация должна обеспечивать безопасное обращение с РАО, в том числе их хранение в пределах установленных сроков промежуточного хранения РАО.
До истечения сроков промежуточного хранения РАО эксплуатирующая организация должна собственными силами или с привлечением специализированных организаций осуществлять приведение РАО в соответствие с критериями приемлемости для захоронения.
Комментарий
Требование пункта является общим. Конкретные требования к безопасному обращению и хранению РАО представлены в иных ФНП.
В соответствии с требованиями законодательства на эксплуатирующую организацию возлагается ответственность за безопасность при обращении с РАО до их передачи национальному оператору. Сроки промежуточного хранения РАО (хранение не приведенных в соответствие с критериями приемлемости РАО для захоронения) устанавливаются органом государственного управления в области обращения с РАО. Критерии приемлемости РАО для захоронения (требования к физико-химическим свойствам РАО и упаковкам РАО) устанавливаются ФНП.
4.5. Планы мероприятий по защите персонала и населения в случае аварий и управление аварией
4.5.1. До завоза ядерного топлива на АС должны быть разработаны и готовы к осуществлению планы мероприятий по защите персонала и населения в случае аварии на АС, учитывающие радиационные последствия запроектных аварий. Планы разрабатываются на основе проектных характеристик и параметров АС, окончательного перечня запроектных аварий, разрабатываемого в соответствии с требованиями пункта 1.2.16 настоящих Общих положений, критериев для принятия решения о мерах по защите персонала и населения в случае аварии на АС с учетом экономических, природных и иных характеристик и особенностей территорий, степени реальной опасности возникновения чрезвычайной ситуации.
Комментарий
С появлением на площадке АС ЯТ становится возможным возникновение аварий.
В связи с этим требуется, чтобы к началу завоза ЯТ были разработаны и готовы к осуществлению план мероприятий по защите персонала и план мероприятий по защите населения в случае аварии на АС. Кроме того, до завоза ЯТ проверяется готовность персонала к реализации указанных планов.
Планы мероприятий разрабатываются на основе требований ФНП, иных нормативных правовых актов и результатов представленного в ООБ АС анализа ЗПА.
4.5.2. Планы мероприятий должны предусматривать меры на случай одновременного возникновения запроектных аварий на нескольких блоках АС, и иных ОИАЭ, расположенных на площадке АС, которые сопровождаются нарушениями инфраструктуры вне площадки АС (блокирование подъездных путей, нарушение электроснабжения АС, нарушения связи).
Комментарий
В ранее действовавших Общих положениях обеспечения безопасности атомных станций (ОПБ-88/97) требования комментируемого пункта отсутствуют.
Как свидетельствует опыт, ЗПА (в частности, вследствие внешних воздействий) могут возникать на нескольких блоках многоблочной АС одновременно, при этом вследствие того же внешнего воздействия может быть нарушена инфраструктура вне площадки АС, используемая для управления авариями (например, электроснабжение собственных нужд АС от энергосистемы), либо для реализации противоаварийного планирования (дороги, линии связи). Примером могут служить инциденты, хотя и не перешедшие в аварию, но затронувшие несколько блоков АС одновременно, - потеря внешнего электроснабжения на четырех блоках Кольской АЭС 02.02.1993 в результате урагана, приведшего к нарушению работы энергосистемы, землетрясение 16.07.2007, приведшее к остановке четырех работающих блоков семиблочной АЭС "Кашивазаки-Карива", Япония. Примером инцидента (также не перешедшего в аварию), приведшего к нарушению внешней инфраструктуры АЭС, является затопление летом 2011 г. АЭС "Форт Калхун", США, из-за наводнения на реке Миссури. Примером тяжелой аварии на нескольких блоках АС, сопровождавшейся катастрофическими нарушениями внешней инфраструктуры, является произошедшая в марте 2011 г. авария на АЭС "Фукусима-Дайичи".
Таким образом, возможностью возникновения многоблочных сценариев аварий, в том числе сопровождающихся нарушениями внешней инфраструктуры, пренебрегать нельзя, в связи с чем и сформулированы комментируемые требования.
4.5.3. До завоза ядерного топлива на АС должны быть задействованы основные и дублирующие средства связи АС с эксплуатирующей организацией, уполномоченным органом государственного регулирования безопасности при использовании атомной энергии и органами управления, специально уполномоченными на решение задач в области защиты населения и территорий от чрезвычайных ситуаций и создаваемыми при органах исполнительной власти субъектов Российской Федерации и местного самоуправления.
Комментарий
После завоза ЯТ на площадку АС на ней вводится режим эксплуатации, когда должна быть обеспечена готовность к чрезвычайным ситуациям. Составной частью указанной готовности является готовность перечисленных в комментируемом пункте средств связи.
В соответствии с требованиями пункта 1.2.30 к моменту завоза топлива должны функционировать основные и дублирующие средства связи для организации управления АС и оповещения, в том числе, вышестоящих организаций, органов государственного регулирования безопасности при аварии на АС. Как правило, предусматривается независимость дублирующих средств связи и оповещения от основных средств связи для исключения отказа по общей причине.
4.5.4. Планы мероприятий по защите персонала и населения должны быть разработаны, согласованы, утверждены и обеспечены необходимыми ресурсами.
Комментарий
Необходимость разработки планов мероприятий по защите персонала и населения установлена в Федеральном законе "Об использовании атомной энергии". Однако эти планы должны быть не только разработаны, но и согласованы со всеми участниками их реализации (на федеральном, отраслевом, региональном, местном уровне), утверждены компетентными органами и обеспечены необходимыми ресурсами (людскими, материальными, финансовыми).
4.5.5. План мероприятий по защите персонала в случае аварии на АС разрабатывается администрацией АС в соответствии с требованиями федеральных норм и правил в области использования атомной энергии. Он должен предусматривать координацию действий АС и внешних организаций, органов внутренних дел, государственной противопожарной службы, органов управления в области защиты населения и территорий от чрезвычайных ситуаций, медицинских учреждений, органов местного самоуправления в пределах площадки и зоны планирования защитных мероприятий. Поддержание постоянной готовности и реализация плана возлагаются на администрацию АС.
Комментарий
Развернутые требования к содержанию плана защиты персонала содержатся в ФНП "Типовое содержание плана мероприятий по защите персонала в случае аварии на атомной станции". Комментируемый пункт перечисляет основные требования к плану защиты персонала, более подробно излагаемые в упомянутых ФНП.
Как и в отношении другой документации эксплуатирующая организация несет ответственность за периодический пересмотр плана защиты персонала, в том числе и на основе опыта проводимых тренировок и учений.
Поддержание эксплуатирующей организацией постоянной готовности и реализация в случае необходимости плана защиты персонала - обязательные условия эффективности ГЭЗ.
4.5.6. План мероприятий по защите населения в случае аварии на АС должен предусматривать координацию действий объектовых и территориальных сил органов по чрезвычайным ситуациям, субъектов Российской Федерации и органов местного самоуправления, а также министерств и ведомств, участвующих в реализации мероприятий по защите населения и в ликвидации последствий аварии.
Комментарий
Координация, планирование, подготовка противоаварийных мероприятий и руководство их осуществлением в части защиты населения возлагаются на координирующие органы и постоянно действующие органы управления в области защиты населения и территорий от чрезвычайных ситуаций, создаваемые при органах субъектов Российской Федерации и органах местного самоуправления (в соответствии с Положением о единой государственной системе предупреждения и ликвидации чрезвычайных ситуаций). Эти органы принимают решение о необходимых мерах защиты населения, в том числе об эвакуации из района аварии. Предусматривается их взаимодействие за пределами площадки АС с КЧСПБО АС и руководителем аварийных работ.
4.5.7. Планами мероприятий по защите персонала и населения в случае аварии на АС должны быть установлены уровни аварийной готовности и уровни вмешательства, определено, кто, при каких условиях, по каким средствам связи, какие организации оповещает об аварии и о начале осуществления этих планов. Планами должны быть предусмотрены технические и организационные меры их реализации.
Комментарий
Уровни аварийной готовности (см. комментарий к определению термина 83) устанавливаются в планах защиты персонала в соответствии с требованиями ФНП "Положение о порядке объявления аварийной обстановки, оперативной передачи информации и организации экстренной помощи атомным станциям в случаях радиационно опасных ситуаций". С учетом требований указанных ФНП в планах защиты персонала устанавливаются также и уровни вмешательства (см. комментарий к определению термина 85). Требования по оповещению в случае аварии содержится в ФНП "Положение о порядке объявления аварийной обстановки, оперативной передачи информации и организации экстренной помощи атомным станциям в случаях радиационно опасных ситуаций", "Положение о порядке расследования и учета нарушений в работе атомных станций".
4.5.8. До завоза ядерного топлива на АС должны быть созданы и поддерживаться в постоянной готовности защищенные пункты управления противоаварийными действиями, оснащенные необходимым оборудованием, приборами и средствами связи, из которых осуществляется в случае аварии руководство реализацией планов по пунктам 4.5.6 и 4.5.7 настоящих Общих положений.
Комментарий
ЗПУПД АС и ЗПУПД Г обеспечиваются надежными средствами связи друг с другом, с БПУ, кризисным центром эксплуатирующей организации, внешними организациями, участвующими в реализации планов мероприятий по защите персонала и населения в рамках РСЧС. В ЗПУПД должна поступать информация о состоянии блоков АС, информация от систем контроля радиационной обстановки, включая метеоинформацию. ЗПУПД оснащаются необходимыми средствами защиты и, как правило, документацией (инструкции по ликвидации аварий, руководства по управлению ЗПА, планы защиты персонала и населения, карты местности и иная документация, в том числе инструкции по эксплуатации систем АС, планы пожаротушения).
В соответствии с положениями ФНП при невозможности управления противоаварийными действиями с ЗПУПД АС и ЗПУПД Г управление осуществляется с ЗПУПД РЭ.
4.5.9. При управлении запроектной аварией должны предприниматься действия для возвращения блока АС в контролируемое состояние, при котором прекращается цепная реакция деления, обеспечивается постоянное охлаждение топлива и удержание радиоактивных веществ в установленных границах; действия по предотвращению развития запроектной аварии и ослаблению ее последствий, в том числе по защите герметичного ограждения реакторной установки от разрушения и поддержанию его работоспособности.
Комментарий
Комментируемый пункт устанавливает основные цели управления ЗПА, а также дает определение контролируемого состояния, возвращение в которое блока АС является одной из таких целей.
Для осуществления указанных действий должны использоваться любые имеющиеся в работоспособном состоянии технические средства, предназначенные для нормальной эксплуатации, обеспечения безопасности при проектных авариях или специально предназначенные для уменьшения последствий ЗПА.
V. ВЫВОД АТОМНОЙ СТАНЦИИ ИЗ ЭКСПЛУАТАЦИИ
5.1. Планирование вывода АС (блока АС, иных ОИАЭ, находящихся на площадке АС) из эксплуатации должно осуществляться при размещении, проектировании, сооружении, а также при эксплуатации АС.
Комментарий
На обеспечение безопасности при выводе из эксплуатации АС значительное влияние оказывают технические и организационные решения, предусматривавшиеся на предшествующих этапах жизненного цикла АС. Требования безопасности, реализуемые при размещении, проектировании, сооружении и эксплуатация АС, установлены в ФНП "Правила обеспечения безопасности при выводе из эксплуатации блока атомной станции", а также в ФНП "Обеспечение безопасности при выводе из эксплуатации объектов использования атомной энергии. Общие положения". При размещении АС должны быть исследованы исходные характеристики радиационного фона на выбираемой площадке АС, что необходимо для последующего подтверждения безопасного завершения деятельности по выводу из эксплуатации блока АС и возможности прекращения в отношении блока АС контроля и надзора органов государственного регулирования безопасности при использовании атомной энергии. При проектировании АС должны предусматриваться решения, направленные, в том числе, на минимизацию доз облучения персонала при демонтаже систем и элементов блока АС, доз облучения населения в результате выбросов и сбросов РВ, а также на минимизацию количества РАО, образующихся при выводе из эксплуатации (см. также комментарий к пункту 5.2). При сооружении и эксплуатации блока АС должна сохраняться информация, важная для обеспечения безопасности при выводе из эксплуатации блока АС, в том числе сведения об изменениях проектной документации, результатах обследований радиационного состояния систем и помещений блока АС, его площадки.
5.2. В проекте АС должны быть предусмотрены меры по безопасному выводу блока АС из эксплуатации.
Комментарий
При выводе из эксплуатации блока АС радиационное воздействие на персонал и население будет обусловлено образовавшимся при эксплуатации блока радиоактивным загрязнением части систем, элементов, строительных конструкций и оборудования. Для обеспечения возможности безопасного вывода из эксплуатации блока АС в проекте АС должны быть предусмотрены меры, направленные на снижение уровней радиационного воздействия на персонал и население. К числу мер, предусматриваемых в проекте блока АС, относятся технические решения по минимизации радиоактивного загрязнения и наведенной активности систем и элементов блока АС (установление требований к материалам, используемым при сооружении блока АС, обеспечивающих минимизацию их наведенной активности и количества РАО, образующихся при выводе из эксплуатации, минимизацию поверхностного загрязнения систем и элементов блока АС и другие). В проекте АС должны быть также определены системы и элементы блока АС, необходимые для осуществления работ по выводу из эксплуатации блока АС, и мероприятия по обеспечению их работоспособности. К устанавливаемым в проекте АС организационным решениям должны относится требования к порядку формирования и ведения базы данных по выводу из эксплуатации блока АС (требования к средствам и методам обеспечения сохранности информации, необходимой для планирования и выполнения работ по подготовке к выводу и выводу из эксплуатации блока АС).
5.3. Планирование вывода АС из эксплуатации при размещении, проектировании и сооружении должно осуществляться путем разработки и совершенствования концепции вывода АС из эксплуатации, которая должна быть представлена в ООБ АС.
Комментарий
Концепция вывода из эксплуатации блока АС - периодически уточняемый (корректируемый) документ, сопровождающий АС в течение всего полного жизненного цикла, содержащий общие (концептуальные) решения по обеспечению вывода из эксплуатации блока АС. В нем рассматриваются возможные варианты вывода из эксплуатации, предварительно определяются классы, категории и количество РАО, которые будут образовываться при выводе из эксплуатации. Представляемая в ООБ АС концепция вывода из эксплуатации блока АС должна содержать выбранный (на основе сопоставления возможных вариантов вывода из эксплуатации блока АС) вариант вывода из эксплуатации блока АС, а также критерии и обоснование указанного выбора.
В соответствии с положениями ФНП основными вариантами вывода блока АС из эксплуатации являются ликвидация блока АС и его захоронение.
5.4. Планирование вывода АС из эксплуатации при эксплуатации должно осуществляться путем периодического пересмотра (уточнения) концепции вывода АС из эксплуатации, представленной в ООБ АС. При этом должен учитываться опыт эксплуатации АС, включая опыт проведения ремонтных работ, выполненные реконструкции и модернизации, результаты проведенных обследований технического и радиационного состояния АС, результаты анализа имевших место аварий, иные факторы.
Комментарий
При эксплуатации АС концепция вывода из эксплуатации блока АС поддерживается в актуальном состоянии с учетом изменения требований законодательства в области использования атомной энергии, полученного опыта эксплуатации АС (в том числе опыта проведения ремонтных работ), практических работ по выводу из эксплуатации других АС, совершенствования технологий вывода из эксплуатации и других учитываемых аспектов. На этой стадии полного жизненного цикла блока АС упомянутая концепция уточняется с учетом информации о фактическом загрязнении РВ, техническом состоянии систем и оборудования АС, образовании и накоплении РАО, возможном загрязнении площадки АС, а также о выполненных работах по реконструкции и модернизации, влияющих на вывод из эксплуатации. При возникновении аварии или нарушений с последствиями, которые имеют значение для вывода из эксплуатации, концепция вывода из эксплуатации подлежит обновлению.
5.5. Не позднее, чем за пять лет до истечения проектного срока службы АС (блока АС, иного ОИАЭ, находящегося на площадке АС), эксплуатирующая организация на основе концепции вывода АС из эксплуатации, а также анализа проектной документации и опыта эксплуатации должна обеспечить разработку программы вывода блока АС из эксплуатации.
Комментарий
Программа вывода блока АС из эксплуатации разрабатывается с учетом информации, накопленной при планировании вывода из эксплуатации блока АС. Программа содержит порядок, условия и сроки проведения мероприятий по выводу из эксплуатации блока АС.
Установленный в комментируемом пункте срок разработки программы вывода из эксплуатации позволяет эксплуатирующей организации своевременно планировать мероприятия по выводу из эксплуатации блока АС.
Рекомендации к порядку разработки, структуре, содержанию и оформлению программы представлены в руководстве по безопасности при использовании атомной энергии "Требования к содержанию программы вывода из эксплуатации блока атомной станции".
5.6. Выводу из эксплуатации должно предшествовать комплексное инженерное и радиационное обследование АС (блока АС, иных ОИАЭ, находящихся на площадке АС) комиссией, назначаемой эксплуатирующей организацией. Программа вывода АС (блока АС, иных ОИАЭ, находящихся на площадке АС) из эксплуатации должна быть актуализирована после проведения комплексного обследования АС.
Комментарий
Основная цель КИРО состоит в том, чтобы получить фактические данные по состоянию блока АС, необходимые для разработки проекта вывода блока АС из эксплуатации, обеспечивающего минимизацию дозовых нагрузок на персонал и население, а также непревышение нормативов по выбросам и сбросам РВ в окружающую среду. По результатам инженерного обследования устанавливается подробная информации о техническом состоянии блока АС, его систем и элементов, в том числе зданий и сооружений. По результатам радиационного обследования собирается информация, необходимая для оценки радиационного воздействия на персонал и население при выполнении работ по выводу из эксплуатации блока АС (мощности дозы в помещениях блока АС, уровни радиоактивного загрязнения различных поверхностей, материалов строительных конструкций и оборудования и другие данные).
Необходимость актуализации программы вывода из эксплуатации связана с тем, что результаты КИРО могут в значительной степени повлиять на планирование деятельности по выводу из эксплуатации блока АС, в исключительных случаях - вплоть до необходимости пересмотра выбранного варианта вывода из эксплуатации. Результаты КИРО систематизируются и представляются в соответствующем отчете, рекомендации по содержанию которого представлены в руководстве по безопасности при использовании атомной энергии "Структура и содержание отчета по результатам комплексного инженерного и радиационного обследования для вывода из эксплуатации блока атомной станции".
5.7. На основе материалов комплексного инженерного и радиационного обследования эксплуатирующая организация обеспечивает разработку проекта вывода блока АС из эксплуатации и подготовку ООБ АС при выводе блока АС из эксплуатации.
Комментарий
Результаты КИРО являются информационной основой для принятия технических и организационных решений по обеспечению безопасности при выбранном варианте вывода из эксплуатации блока АС. Проект вывода из эксплуатации должен учитывать фактическое загрязнение РВ оборудования и площадки АС, содержать меры по обращению с РАО, загрязненными РВ материалами и оборудованием, их транспортированию, временному хранению, рассматривать другие вопросы по обеспечению безопасности при выводе из эксплуатации и завершению работ по выводу из эксплуатации. В состав представляемого в Ростехнадзор комплекта документов, обосновывающих безопасность деятельности по выводу из эксплуатации блока АС, входит отчет по обоснованию безопасности. В отчете должны представляться предусмотренные в проекте вывода из эксплуатации блока АС решения по обеспечению безопасности при выводе из эксплуатации блока АС. Рекомендации к содержанию указанного отчета по обоснованию безопасности представлены в руководстве по безопасности при использовании атомной энергии "Состав и содержание отчета по обоснованию безопасности при выводе из эксплуатации блока атомной станции".
5.8. Блок АС, остановленный для вывода из эксплуатации, считается находящимся в эксплуатации до удаления с него всех ядерных материалов, включая свежее ядерное топливо и ОЯТ. В этот период сохраняются все требования к персоналу и документации как для действующего блока АС.
Сокращение объема технического обслуживания, вывод из эксплуатации отдельных систем и элементов, сокращение числа оперативного персонала при подготовке к выводу из эксплуатации должны быть обоснованы в ООБ АС.
Комментарий
До тех пор, пока с блока АС не удалено ЯТ, сохраняется возможность возникновения на нем ядерной аварии. Исходя из постепенного уменьшения ядерной и радиационной опасности блока АС в процессе удаления с блока АС ЯТ, удаления из систем АС технологических сред, содержащих радиоактивные и другие опасные вещества, переработки и кондиционирования РАО, допускается (после внесения в установленном порядке соответствующих изменений в ООБ АС с приведением соответствующего обоснования, а также в технологический регламент эксплуатации блока АС) изменение режима эксплуатации отдельных систем и элементов блока АС (в том числе сокращение объема технического обслуживания), а также сокращение числа оперативного персонала.
5.9. Подготовка к внеплановому выводу блока АС из эксплуатации осуществляется с учетом требований пунктов 5.6 - 5.8 настоящих Общих положений.
Комментарий
При несоответствии блока АС требованиям действующих нормативных документов по безопасности, ухудшении параметров и характеристик блока АС с точки зрения безопасности, недопустимом снижении показателей надежности оборудования и качества металла, ухудшении радиационной обстановки блок АС может быть выведен из эксплуатации внепланово (досрочно), в том числе по предложению органов и организаций, указанных в статье 33 Федерального закона "Об использовании атомной энергии". При подготовке к досрочному выводу из эксплуатации должны быть выполнены требования перечисленных в комментируемом требовании пунктов раздела V Общих положений обеспечения безопасности атомных станций, в том числе разработана программа вывода блока АС из эксплуатации.
5.10. Обеспечение безопасности при выводе блока АС из эксплуатации должно осуществляться в соответствии с требованиями федеральных норм и правил в области использования атомной энергии.
Комментарий
Требования по обеспечению безопасности при выводе из эксплуатации блока АС регулируются рядом ФНП. Базовым документом, содержащим детальные требования по обеспечению безопасности, реализуемые при выводе из эксплуатации блока АС, являются ФНП "Правила обеспечения безопасности при выводе из эксплуатации блока атомной станции". При этом следует учитывать требования ФНП "Обеспечение безопасности при выводе из эксплуатации объектов использования атомной энергии. Общие положения", в которых установлен общий для всех видов ОИАЭ подход к обеспечению безопасности вывода из эксплуатации блока АС. Кроме того, должны соблюдаться требования по конкретным аспектам безопасности, установленные в соответствующих ФНП в области обращения с РАО, обеспечения качества, аварийной готовности, учета и контроля, физической защиты при выводе из эксплуатации блока АС.
Приложение N 3
к руководству по безопасности
при использовании атомной энергии
"Комментарии к федеральным нормам
и правилам "Общие положения обеспечения
безопасности атомных станций"
(НП-001-15)", утвержденному приказом
Федеральной службы по экологическому,
технологическому и атомному надзору
от "__" _______ 20__ г. N ___
СХЕМАТИЧНОЕ ПРЕДСТАВЛЕНИЕ ГЛУБОКОЭШЕЛОНИРОВАННОЙ ЗАЩИТЫ

Приложение N 4
к руководству по безопасности
при использовании атомной энергии
"Комментарии к федеральным нормам
и правилам "Общие положения обеспечения
безопасности атомных станций"
(НП-001-15)", утвержденному приказом
Федеральной службы по экологическому,
технологическому и атомному надзору
от "__" _______ 20__ г. N ___
СХЕМАТИЧНОЕ ПРЕДСТАВЛЕНИЕ СОСТОЯНИЙ АТОМНОЙ СТАНЦИИ



