ГОСТ Р 71423-2024 ЛАЗЕРЫ ГАЗОВЫЕ. МЕТОДЫ ИЗМЕРЕНИЯ КОГЕРЕНТНОСТИ ИЗЛУЧЕНИЯ
Утв. и введен в действие Приказом Федерального агентства по техническому регулированию и метрологии от 6 июня 2024 г. N 722-ст
Национальный стандарт РФ ГОСТ Р 71423-2024
"ЛАЗЕРЫ ГАЗОВЫЕ. МЕТОДЫ ИЗМЕРЕНИЯ КОГЕРЕНТНОСТИ ИЗЛУЧЕНИЯ"
Gas lasers. Methods for measuring the coherence of radiation
ОКС 31.260
Дата введения - 1 марта 2025 года
Введен впервые
Предисловие
1 РАЗРАБОТАН Акционерным обществом "Российский научно-исследовательский институт "Электронстандарт" (АО "РНИИ "Электронстандарт")
2 ВНЕСЕН Техническим комитетом по стандартизации ТК 303 "Электронная компонентная база, материалы и оборудование"
3 УТВЕРЖДЕН И ВВЕДЕН В ДЕЙСТВИЕ Приказом Федерального агентства по техническому регулированию и метрологии от 6 июня 2024 г. N 722-ст
4 ВВЕДЕН ВПЕРВЫЕ
Правила применения настоящего стандарта установлены в статье 26 Федерального закона от 29 июня 2015 г. N 162-ФЗ "О стандартизации в Российской Федерации". Информация об изменениях к настоящему стандарту публикуется в ежегодном (по состоянию на 1 января текущего года) информационном указателе "Национальные стандарты", а официальный текст изменений и поправок - в ежемесячном информационном указателе "Национальные стандарты". В случае пересмотра (замены) или отмены настоящего стандарта соответствующее уведомление будет опубликовано в ближайшем выпуске ежемесячного информационного указателя "Национальные стандарты". Соответствующая информация, уведомление и тексты размещаются также в информационной системе общего пользования - на официальном сайте Федерального агентства по техническому регулированию и метрологии в сети Интернет (www.rst.gov.ru)
1 Область применения
Настоящий стандарт распространяется на атомарные и ионные газовые лазеры непрерывного режима (далее - лазеры) и устанавливает методы измерения радиуса пространственной когерентности от 0 до 1 м и длины временной когерентности от 0 до 1 м излучения.
2 Нормативные ссылки
В настоящем стандарте использованы нормативные ссылки на следующие стандарты:
ГОСТ 12.1.004 Система стандартов безопасности труда. Пожарная безопасность. Общие требования
ГОСТ 12.2.003 Система стандартов безопасности труда. Оборудование производственное. Общие требования безопасности
ГОСТ 12.3.019 Система стандартов безопасности труда. Испытания и измерения электрические. Общие требования безопасности
ГОСТ 11141 Детали оптические. Классы чистоты поверхностей. Методы контроля
ГОСТ 15093 Лазеры и устройства управления лазерным излучением. Термины и определения
ГОСТ 15130 Стекло кварцевое оптическое. Общие технические условия
ГОСТ 24453 Измерения параметров и характеристик лазерного излучения. Термины, определения и буквенные обозначения величин
ГОСТ 31581 Лазерная безопасность. Общие требования безопасности при разработке и эксплуатации лазерных изделий
ГОСТ IEC 60825-1 Безопасность лазерной аппаратуры. Часть 1. Классификация оборудования и требования
ГОСТ Р 8.568 Государственная система обеспечения единства измерений. Аттестация испытательного оборудования. Основные положения
ГОСТ Р ИСО 14644-1 Чистые помещения и связанные с ними контролируемые среды. Часть 1. Классификация чистоты воздуха по концентрации частиц
Примечание - При пользовании настоящим стандартом целесообразно проверить действие ссылочных стандартов в информационной системе общего пользования - на официальном сайте Федерального агентства по техническому регулированию и метрологии в сети Интернет или по ежегодному информационному указателю "Национальные стандарты", который опубликован по состоянию на 1 января текущего года, и по выпускам ежемесячного информационного указателя "Национальные стандарты" за текущий год. Если заменен ссылочный стандарт, на который дана недатированная ссылка, то рекомендуется использовать действующую версию этого стандарта с учетом всех внесенных в данную версию изменений. Если заменен ссылочный стандарт, на который дана датированная ссылка, то рекомендуется использовать версию этого стандарта с указанным выше годом утверждения (принятия). Если после утверждения настоящего стандарта в ссылочный стандарт, на который дана датированная ссылка, внесено изменение, затрагивающее положение, на которое дана ссылка, то это положение рекомендуется применять без учета данного изменения. Если ссылочный стандарт отменен без замены, то положение, в котором дана ссылка на него, рекомендуется применять в части, не затрагивающей эту ссылку.
3 Термины и определения
В настоящем стандарте применены термины по ГОСТ 15093, ГОСТ 24453.
4 Общие положения
4.1 Принцип измерения радиуса пространственной когерентности излучения заключается в измерении видности интерференционной картины в различных точках волнового фронта, получаемой с помощью видоизмененного интерферометра Майкельсона, в измерении распределения плотности мощности в сечении каждого из интерферирующих пучков, расчете степени когерентности, построении функциональной зависимости степени когерентности от расстояния между точками волноводного фронта и дальнейшем вычислении нормированного расстояния между точками, для которых степень когерентности достигает значения 0,5.
4.2 Принцип измерения длины временной когерентности излучения заключается в измерении видности интерференционной картины при различных задержках одного из пучков в интерферометре Майкельсона, измерении распределения плотности мощности в сечении каждого из интерферирующих пучков, расчета степени когерентности, построение функциональной зависимости степени когерентности от разности оптических путей интерферирующих пучков и дальнейшем вычислении разности хода лучей, при которой степень когерентности достигает значения 0,5.
5 Требования к условиям проведения измерений
5.1 Измерения проводят при нормальных климатических условиях, если другие требования не установлены в стандартах и технических условиях (ТУ) на лазер конкретного типа:
- температура воздуха - от 15 °C до 35 °C;
- относительная влажность воздуха - от 45% до 80%;
- атмосферное давление от 86 до 106 кПА (от 645 до 795 мм рт. ст.).
При температуре выше 30 °C относительная влажность не должна быть выше 70%.
5.2 Параметры накачки лазера при измерении должны соответствовать указанным в стандартах и ТУ на лазеры конкретных типов.
6 Требования к средствам измерений и оборудованию
6.1 Применяемые средства измерений должны быть поверены или откалиброваны в соответствии с нормативными документами, устанавливающими порядок и методы поверки конкретных средств измерений.
Испытательное оборудование должно быть аттестовано в соответствии с ГОСТ Р 8.568. Диапазон измерений, типы и точность средств измерений, а также характеристики испытательного оборудования и состав вспомогательных устройств устанавливают в ТУ.
6.2 При измерении радиуса пространственной когерентности и длины временной когерентности лазерного излучения применяют следующие средства измерений и вспомогательные устройства:
- регулируемый ослабитель (ступенчатый ослабитель);
- делительное зеркало;
- зеркала;
- линзы;
- устройство сканирования;
- микрометрическую щель;
- фотоприемник (фотодиод, фотоумножитель, фотосопротивление);
- регистрирующее устройство.
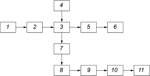
6.3 Структурная схема установки для измерения радиуса пространственной когерентности излучения приведена на рисунке 1.

1 - лазер; 2 - ослабитель; 3 - делительное зеркало; 4, 6 - зеркала; 5, 7 - линзы; 8 - устройство сканирования; 9 - микрометрическая щель; 10 - фотоприемник; 11 - регистрирующее устройство
Рисунок 1 - Структурная схема установки для измерения радиуса пространственной когерентности излучения
Примечание - Допускается исключать из структурной схемы соединения приборов отдельные элементы или дополнять схему отдельными элементами.
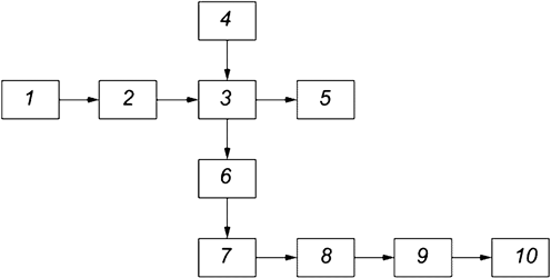
6.4 Структурная схема установки для измерения длины временной когерентности излучения приведена на рисунке 2.

1 - лазер; 2 - ослабитель; 3 - делительное зеркало; 4, 5 - зеркала; 6 - линзы; 7 - устройство сканирования; 8 - микрометрическая щель; 9 - фотоприемник; 10 - регистрирующее устройство
Рисунок 2 - Структурная схема установки для измерения длины временной когерентности излучения
Примечание - Допускается исключать из структурной схемы соединения приборов отдельные элементы или дополнять схему отдельными элементами.
6.5 Ослабитель применяют, когда мощность излучения лазера превышает 0,5 Вт.
6.6 Делительное зеркало должно обеспечивать деление пучка лазерного излучения на два пучка.
Делительное зеркало располагают от выходного торца излучателя на расстоянии не более 500 мм.
Диаметр делительного зеркала должен быть не менее 30 мм.
Толщина делительного зеркала или угол клиновидности между отражающими гранями должны быть соответственно не менее 8 мм и 5°.
Коэффициент пропускания делительного зеркала должен находиться в пределах 30% - 70%.
Делительное зеркало должно быть изготовлено из материала не ниже 2-й категории по ГОСТ 15130, полированного по классу не ниже второго по ГОСТ 11141.
6.7 Зеркала должны обеспечивать отражение пучков излучения по направлению к делительному зеркалу.
Зеркала должны быть плоскими.
Диаметр зеркал должен быть не менее 30 мм.
Коэффициент отражения должен быть не менее 90%.
Отражающие поверхности зеркал должны быть полированы по классу не ниже второго по ГОСТ 11141.
6.8 Линзы должны обеспечивать соответственно поворот пучка лазерного излучения вокруг оптической оси на 180° и увеличение масштаба интерференционной картины.
Фокусные расстояния должны быть не менее 50 мм.
Диаметр линз должен быть не менее 30 мм.
Расстояние от делительного зеркала до линзы должно быть не более 50 мм.
Линзы должны быть изготовлены из материала не ниже 2-й категории по ГОСТ 15130 и полированы по классу не ниже второго по ГОСТ 11141.
6.9 Устройство сканирования должно обеспечивать перемещение интерференционной картины относительно микрометрической щели.
Основными элементами устройства сканирования являются оптические зеркала или призмы, закрепленные на оси электродвигателя.
Зеркала и призмы должны иметь коэффициенты отражения не менее 90%.
6.10 Микрометрическая щель должна обеспечивать выделение из интерференционной картины светлой или темной полосы.
Диапазон установления ширины щели должен находиться в пределах 10 - 1000 мкм.
Погрешность установления ширины щели должна находиться в пределах ± 10 мкм.
6.11 Фотоприемник должен обеспечивать преобразование оптического излучения в электрический сигнал.
Спектральный диапазон фотоприемника должен соответствовать спектральному диапазону лазерного излучения.
Динамический диапазон фотоприемника должен быть не менее 103.
Ширина полосы фотоприемника должна быть не менее 104 Гц.
6.12 В качестве регистрирующего устройства применяют осциллограф.
6.13 Элементы схемы 3 - 8 (см. рисунок 1) и 3 - 7 (см. рисунок 2) должны быть закреплены в специальных устройствах, обеспечивающих их перемещение в двух взаимно перпендикулярных направлениях и юстирование по углу относительно пучка излучения.
7 Требования безопасности
7.1 При выполнении измерений оборудование должно соответствовать общим требованиям безопасности в соответствии с ГОСТ 12.2.003.
7.2 При выполнении электрических измерений должны быть соблюдены общие требования безопасности в соответствии с ГОСТ 12.3.019.
7.3 При выполнении измерений производственные помещения должны соответствовать общим требованиям пожарной безопасности в соответствии с ГОСТ 12.1.004.
При выполнении измерений производственные помещения должны соответствовать требованиям лазерной безопасности по ГОСТ IEC 60825-1 и ГОСТ 31581.
Классы чистоты помещения, в котором необходимо проводить измерения должны быть не ниже 3-го класса по ГОСТ Р ИСО 14644-1.
7.4 Выполнение измерений должен проводить обученный персонал, имеющий высшее или среднее специальное техническое образование, прошедший инструктаж по технике безопасности.
8 Метод измерения радиуса пространственной когерентности излучения
8.1 Подготовка и проведение измерений
8.1.1 Собирают на жесткой платформе установку для измерения радиуса пространственной когерентности излучения (см. рисунок 1).
Расстояние от делительного зеркала до микрометрической щели должно быть не менее 500 мм.
Расстояние от делительного зеркала 3 до линзы 5 должно быть не более 100 мм.
8.1.2 Требования к приборам установлены в 6.5 - 6.13.
8.1.3 Лазер подготавливают к работе в соответствии с эксплуатационной документацией.
Проводят предварительное юстирование элементов схемы относительно друг друга так, чтобы лучи, прошедшие по разным плечам интерферометра, попадали в центр микрометрической щели, что проверяется при поочередном перекрытии зеркал 4, 6.
8.1.4 Устройство сканирования, источник питания фотоприемника и регистрирующее устройство подготавливают к работе в соответствии с эксплуатационной документацией.
8.1.5 Проводят настройку элементов 8, 9, 10, 11 так, чтобы на экране осциллографа наблюдалась интерференционная картина с числом полос не менее трех и максимальной глубиной модуляции.
8.1.6 Перемещают зеркало 6 параллельно оси пучка так, чтобы длины плеч интерферометра были равны.
8.1.7 Уменьшают размер микрометрической щели до установления постоянной глубины модуляции в центре интерференционной картины.
8.1.8 Осуществляют считывание с экрана осциллографа с помощью координатной сетки следующих величин:
Yмаксi и Yминi - максимальное и минимальное значения составляющей электрического сигнала для i-й (произвольной) интерференционной полосы с координатой xi, соответствующей Yминi.
Y1i и Y2i - амплитуды составляющей электрического сигнала при перекрытии первого и второго пучков соответственно в точке с координатой xi.
8.2 Обработка результатов и погрешности измерений
8.2.1 Проводят расчет степени когерентности для каждой полосы в пределах интерференционной картины γi по формуле
. (1)
8.2.2 Строят график зависимости γi от координаты i-й полосы. За начало координат необходимо принять положение полосы с максимальным значением γi.
Определяют по графику минимальное расстояние x0,5, при котором функция γ(x) равна 0,5.
8.2.3 Строят график функциональных зависимостей интенсивностей первого и второго пучков Y1 и Y2 от координат точки xi относительно установленного в 8.2.2 начала координат.
Определяют по графику радиус интерферирующих пучков r0,1, при котором интенсивность уменьшается в 10 раз.
8.2.4 Вычисляют радиус пространственной когерентности излучения Rc по формуле
. (2)
8.2.5 Пример определения радиуса пространственной когерентности излучения приведен в приложении А.
8.2.6 Относительная погрешность измерения радиуса пространственной когерентности излучения находится в интервале ± 20% с вероятностью 0,95.
Расчет относительной погрешности измерения радиуса пространственной когерентности излучения приведен в приложении Б.
9 Метод измерения длины временной когерентности излучения
9.1 Подготовка и проведение измерений
9.1.1 Структурная схема установки для измерения длины временной когерентности излучения приведена на рисунке 2.
9.1.2 Требования к приборам установлены в 6.5 - 6.13.
9.1.3 Лазер и другие элементы схемы подготавливают к работе, проводят их предварительную юстировку и настройку в соответствии с 8.1.3 - 8.1.5.
9.1.4 Перемещают зеркало 4 так, чтобы длины плеч интерферометра 3 - 4 и 3 - 6 были равны; критерии равенства по 8.1.6.
9.1.5 Уменьшают размер микрометрической щели в соответствии с 8.1.7.
9.1.6 Проводят измерения величин параметров: Yмаксi, Yминi, Y1i, Y2i, xi в соответствии с 8.1.8.
Повторяют измерения при перемещении зеркала 6 на расстояние (10K ± 1) мм от первоначального положения, где K = 1, 2 ... 20.
9.2 Обработка результатов и погрешность измерений
9.2.1 Вычисляют степень когерентности для каждой полосы в пределах одной интерференционной картины в соответствии с 8.2.1.
9.2.2 Вычисляют среднее значение степени когерентности одной интерференционной картины γср по формуле
, (3)
где n - число полос в интерференционной картине.
9.2.3 Вычисления по 9.2.1, 9.2.2 повторяют для различных K.
9.2.4 Строят график зависимости γср от оптической разности хода Δ, равной 2(10K ± 1).
Определяют по графику длину временной когерентности излучения Δc - минимальное значение разности хода, при котором степень когерентности равна 0,5.
9.2.5 Погрешность измерения временной когерентности излучения должна находиться в интервале ± 25% с установленной вероятностью 0,95.
Расчет относительной погрешности измерения длины временной когерентности излучения приведен в приложении Б.
Пример определения длины временной когерентности излучения приведен в приложении В.
10 Оформление результатов измерений
10.1 Результаты измерений оформляют в виде протокола по форме, принятой на предприятии, проводившем измерения.
10.2 Протокол должен содержать следующие сведения:
- наименование предприятия, проводившего измерения;
- дату проведения измерений;
- основание и цель проведения измерений;
- тип и номер основных средств измерений и вспомогательных устройств;
- данные о поверке средств измерений и об аттестации оборудования;
- данные об условиях проведения измерений;
- идентификационные данные образцов, характеристики которых подверглись измерениям;
- результаты измерений;
- должности, фамилии, инициалы и подписи сотрудников, проводивших измерения и обработку результатов.
Приложение А
(рекомендуемое)
Определение радиуса пространственной когерентности излучения
А.1 Осуществляют настройку схемы по 8.1.1 - 8.1.7 до появления на экране осциллографа интерференционной картины с максимальной глубиной модуляции, приведенной на рисунке А.1.

Рисунок А.1
А.2 Измеряют с помощью координатной сетки осциллографа максимальные и минимальные значения составляющей электрического сигнала Yмаксi и Yминi и их координаты xi для каждой интерференционной полосы, соответствующие минимальному значению составляющей электрического сигнала.
А.3 Перекрывают поочередно зеркала 4, 6 и наблюдают на экране осциллографа сигналы, пропорциональные распределению интенсивности в поперечном сечении пучка излучения, приведенные на рисунке А.2.

1 - закрыто зеркало 4; 2 - закрыто зеркало 6
Рисунок А.2
А.4 Измеряют с помощью координатной сетки осциллографа интенсивности для каждого из пучков Y1i и Y2i в точках xi, для которых ранее измерялись минимальные интенсивности интерференционных полос.
А.5 Измеряют с помощью координатной сетки осциллографа расстояние от точки xi, для которой интенсивности максимальны до точки, для которой интенсивности уменьшаются в десять раз.
Находят среднее значение и принимают его за r0,1.
А.6 Вычисляют видность интерференционной картины для каждой полосы Vi по формуле
. (А.1)
А.7 Вычисляют степень когерентности для каждой интерференционной полосы γi по формуле
. (А.2)
А.8 Строят зависимость степени когерентности от координаты xi, приведенную на рисунке А.3.

Рисунок А.3
А.9 По зависимости γ от xi, представленной на рисунке А.3, находят минимальное расстояние xi, на котором γ уменьшается в два раза.
А.10 Вычисляют радиус Rc по формуле (2).
Приложение Б
(рекомендуемое)
Расчет относительной погрешности измерения радиуса пространственной когерентности и длины временной когерентности излучения
Б.1 Расчет относительной погрешности измерения радиуса пространственной когерентности излучения
Б.1.1 Определяют дифференциал выражения по формулам
, (Б.1)
. (Б.2)
Б.1.2 Заменяют дифференциал
на приращение ΔRc по формуле
. (Б.3)
Б.1.3 Находят относительную погрешность измерения радиуса когерентности
. (Б.4)
Б.1.4 Находят относительную погрешность измерения расстояния x0,5, при котором функция γ(x) равна 0,5.
. (Б.5)
Б.1.5 Определяют относительную погрешность измерения степени когерентности по формуле
, (Б.6)
где xi принимает последовательно значения Y1, Y2, Yмакс, Yмин.
Б.1.6 Проводят последовательно вычисления логарифмов и их производных
lnγ = ln(Y1 + Y2) – ln2 – 0,5lnY1 – 0,5lnY2 + ln(Yмакс – Yмин) – ln(Yмакс + Yмин), (Б.7)
,
,
.
Б.1.7 Подставляя формулу (Б.7) в формулу (Б.6) получают
, (Б.8)
где
- относительная погрешность отсчета значений сигнала с сетки осциллографа.
Б.1.8 Относительную погрешность измерения радиуса пространственной когерентности излучения считают равной погрешности осциллографа
. (Б.9)
Б.1.9 Находят относительную погрешность измерения радиуса пространственной когерентности излучения по формуле (Б.4) с учетом формул (Б.5), (Б.8), (Б.9).
Б.2 Расчет относительной погрешности измерения длины временной когерентности излучения
Б.2.1 Находят относительную погрешность
для одного измерения по формуле (Б.8) и для n измерений по формуле
. (Б.10)
Б.2.2 Определяют относительную погрешность измерения длины временной когерентности излучения по формуле
(Б.11)
с учетом формул (Б.8), (Б.10).
Приложение В
(рекомендуемое)
Определение длины временной когерентности излучения
В.1 Производят настройку схемы с равными длинами плеч (K = 0) до появления на экране осциллографа интерференционной картины с максимальной глубиной модуляции, приведенной на рисунке А.1.
В.2 Производят измерение величины Yмаксi, Yминi для каждой полосы с координатой xi и Y1i и Y1i для каждого сигнала в соответствии с рисунком А.2, аналогично А.2 - А.5.
В.3 Вычисляют видность и степень когерентности для каждой интерференционной полосы аналогично А.6, А.7.
В.4 Находят среднее значение степени когерентности γср по формуле
, (В.1)
где n - число положений зеркала 6;
γi - степень когерентности для каждой интерференционной полосы.
В.5 Дискретно через 10 мм, передвигая зеркало 6, изменяют длину одного из плеч интерферометра и повторяют измерения.
В.6 Строят зависимость γср от Δ, м, приведенную на рисунке В.1. Определяют минимальное Δ, для которого γср = 0,5.

Рисунок В.1


