электронный сборник нормативных документов по строительству
Обновления
09.04.2026 11:49
электронный сборник нормативных документов по строительству

ГОСТ Р 71420-2024 ЭЛЕМЕНТЫ АКТИВНЫЕ ГАЗОВЫХ ЛАЗЕРОВ. МЕТОД ИЗМЕРЕНИЯ КОЭФФИЦИЕНТА УСИЛЕНИЯ

Утв. и введен в действие Приказом Федерального агентства по техническому регулированию и метрологии от 6 июня 2024 г. N 719-ст

Национальный стандарт РФ ГОСТ Р 71420-2024

"ЭЛЕМЕНТЫ АКТИВНЫЕ ГАЗОВЫХ ЛАЗЕРОВ. МЕТОД ИЗМЕРЕНИЯ КОЭФФИЦИЕНТА УСИЛЕНИЯ"

Active elements of gas lasers. Method of gain measurement

ОКС 31.260

Дата введения - 1 марта 2025 года

Введен впервые

Предисловие

1 РАЗРАБОТАН Акционерным обществом "Российский научно-исследовательский институт "Электронстандарт" (АО "РНИИ "Электронстандарт")

2 ВНЕСЕН Техническим комитетом по стандартизации ТК 303 "Электронная компонентная база, материалы и оборудование"

3 УТВЕРЖДЕН И ВВЕДЕН В ДЕЙСТВИЕ Приказом Федерального агентства по техническому регулированию и метрологии от 6 июня 2024 г. N 719-ст

4 ВВЕДЕН ВПЕРВЫЕ

Правила применения настоящего стандарта установлены в статье 26 Федерального закона от 29 июня 2015 г. N 162-ФЗ "О стандартизации в Российской Федерации". Информация об изменениях к настоящему стандарту публикуется в ежегодном (по состоянию на 1 января текущего года) информационном указателе "Национальные стандарты", а официальный текст изменений и поправок - в ежемесячном информационном указателе "Национальные стандарты". В случае пересмотра (замены) или отмены настоящего стандарта соответствующее уведомление будет опубликовано в ближайшем выпуске ежемесячного информационного указателя "Национальные стандарты". Соответствующая информация, уведомление и тексты размещаются также в информационной системе общего пользования - на официальном сайте Федерального агентства по техническому регулированию и метрологии в сети Интернет (www.rst.gov.ru)

1 Область применения

Настоящий стандарт распространяется на активные элементы гелий-неоновых лазеров с длиной волны 0,63 мкм (далее - активные элементы) и устанавливает метод измерения коэффициента усиления (не менее 1%).

Стандарт не устанавливает метод измерения распределения усиления по сечению активного элемента и не распространяется на активные элементы с внутренними зеркалами.

2 Нормативные ссылки

В настоящем стандарте использованы нормативные ссылки на следующие стандарты:

ГОСТ 12.1.004 Система стандартов безопасности труда. Пожарная безопасность. Общие требования

ГОСТ 12.2.003 Система стандартов безопасности труда. Оборудование производственное. Общие требования безопасности

ГОСТ 12.3.019 Система стандартов безопасности труда. Испытания и измерения электрические. Общие требования безопасности

ГОСТ 15093 Лазеры и устройства управления лазерным излучением. Термины и определения

ГОСТ 24453 Измерения параметров и характеристик лазерного излучения. Термины, определения и буквенные обозначения величин

ГОСТ 31581 Лазерная безопасность. Общие требования безопасности при разработке и эксплуатации лазерных изделий

ГОСТ IEC 60825-1 Безопасность лазерной аппаратуры. Часть 1. Классификация оборудования и требования

ГОСТ Р 8.568 Государственная система обеспечения единства измерений. Аттестация испытательного оборудования. Основные положения

ГОСТ Р ИСО 14644-1 Чистые помещения и связанные с ними контролируемые среды. Часть 1. Классификация чистоты воздуха по концентрации частиц

Примечание - При пользовании настоящим стандартом целесообразно проверить действие ссылочных стандартов в информационной системе общего пользования - на официальном сайте Федерального агентства по техническому регулированию и метрологии в сети Интернет или по ежегодному информационному указателю "Национальные стандарты", который опубликован по состоянию на 1 января текущего года, и по выпускам ежемесячного информационного указателя "Национальные стандарты" за текущий год. Если заменен ссылочный стандарт, на который дана недатированная ссылка, то рекомендуется использовать действующую версию этого стандарта с учетом всех внесенных в данную версию изменений. Если заменен ссылочный стандарт, на который дана датированная ссылка, то рекомендуется использовать версию этого стандарта с указанным выше годом утверждения (принятия). Если после утверждения настоящего стандарта в ссылочный стандарт, на который дана датированная ссылка, внесено изменение, затрагивающее положение, на которое дана ссылка, то это положение рекомендуется применять без учета данного изменения. Если ссылочный стандарт отменен без замены, то положение, в котором дана ссылка на него, рекомендуется применять в части, не затрагивающей эту ссылку.

3 Термины и определения

В настоящем стандарте применены термины по ГОСТ 15093, ГОСТ 24453, а также следующий термин с соответствующим определением:

3.1 коэффициент усиления активного элемента: Отношение приращения мощности лазерного излучения, прошедшего через исследуемый активный элемент, к первоначальному значению, выраженное в процентах.

4 Общие положения

4.1 Метод измерения коэффициента усиления активного элемента основан на сравнении мощности двух пучков лазерного излучения: исходящего из лазера и прошедшего через измеряемый активный элемент.

4.2 Ток разряда активного элемента должен соответствовать значению, установленному в стандартах или технических условиях (ТУ) на активный элемент конкретного типа.

5 Требования к условиям проведения измерений

Измерения проводят при нормальных климатических условиях, если другие требования не установлены в стандартах и технических условиях (ТУ) на конкретные виды активных элементов:

- температура воздуха - от 15 °C до 35 °C;

- относительная влажность воздуха - от 45% до 80%;

- атмосферное давление - от 86 до 106 кПа (от 645 до 795 мм рт. ст.).

При температуре выше 30 °C относительная влажность не должна быть выше 70%.

6 Требования к средствам измерений и оборудованию

6.1 Применяемые средства измерений должны быть поверены или откалиброваны в соответствии с нормативными документами, устанавливающими порядок и методы поверки конкретных средств измерений.

Испытательное оборудование должно быть аттестовано в соответствии с ГОСТ Р 8.568. Диапазон измерений, типы и точность средств измерений, а также характеристики испытательного оборудования и состав вспомогательных устройств устанавливают в ТУ.

6.2 При измерении средней мощности импульса выходного полезного излучения применяют следующие средства измерения и вспомогательные устройства:

- система подготовки луча;

- приемники излучения;

- устройство регистрирующее;

- источник питания.

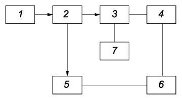
Структурная схема установки для измерения коэффициента усиления приведена на рисунке 1.

image001.png

Примечание - Допускается исключать из структурной схемы соединения приборов отдельные элементы или дополнять схему отдельными элементами.

1 - лазер; 2 - система подготовки луча; 3 – исследуемый активный элемент; 4, 5 - приемники излучения; 6 - регистрирующее устройство; 7 - источник питания

Рисунок 1 - Структурная схема установки для измерения коэффициента усиления

6.3 Лазер генерирует излучение на длине волны 0,63 мкм в непрерывном режиме с мощностью излучения не менее 1 мВт.

6.4 Система подготовки луча должна обеспечивать разделение лазерного излучения на два пучка одинаковой мощности с погрешностью не более 10% и формирование пучков с необходимыми расходимостью и диаметром.

Мощность лазерного излучения на выходе системы подготовки луча должна быть не менее 0,5 мВт.

Диаметр пучка излучения d на выходе системы подготовки луча должен удовлетворять соотношению

0,7dизм ≤ d ≤ 0,8dизм, (1)

где dизм - внутренний диаметр исследуемого активного элемента.

Расходимость пучка излучения θ на выходе системы подготовки луча должна удовлетворять соотношению

image002.png, (2)

где l - длина исследуемого активного элемента.

Расстояние от системы подготовки луча до исследуемого активного элемента Δl должно удовлетворять соотношению

image003.png. (3)

6.5 Спектральный и энергетический диапазоны приемников излучений должны быть такими, чтобы обеспечивать возможность преобразования излучения лазера и исследуемого активного элемента в электрические сигналы.

Диаметр приемной площадки приемников излучений должен быть не менее внутреннего диаметра исследуемого активного элемента.

Нелинейность характеристики преобразования приемников излучений должна быть не более 5%.

6.6 Регистрирующее устройство должно обеспечивать измерение разности электрических сигналов с приемников излучения.

Предел допускаемой основной погрешности не должен превышать 1%. Регистрирующее устройство должно обеспечивать получение отсчета измеряемой величины в последних 2/3 шкалы.

Регистрирующее устройство должно быть откалибровано в значении коэффициента усиления. Метод калибровки приведен в приложении А.

Примечание - Если регистрирующее устройство входит в состав приемника излучения, калибровку регистрирующего устройства по методу, приведенному в приложении А, не проводят.

6.7 Коэффициент стабилизации источника питания исследуемого активного элемента по току за время измерения должен быть не менее 20.

Погрешность установления тока разряда исследуемого активного элемента должна находиться в пределах ± 5%.

7 Требования безопасности

7.1 При выполнении измерений оборудование должно соответствовать общим требованиям безопасности в соответствии с ГОСТ 12.2.003.

7.2 При выполнении электрических измерений должны быть соблюдены общие требования безопасности в соответствии с ГОСТ 12.3.019.

7.3 При выполнении измерений производственные помещения должны соответствовать общим требованиям пожарной безопасности в соответствии с ГОСТ 12.1.004.

При выполнении измерений производственные помещения должны соответствовать требованиям лазерной безопасности по ГОСТ IEC 60825-1 и ГОСТ 31581.

Классы чистоты помещения, в котором необходимо проводить измерения, должны быть не ниже 3-го класса по ГОСТ Р ИСО 14644-1.

7.4 Выполнение измерений должен проводить обученный персонал, имеющий высшее или среднее специальное техническое образование, прошедший инструктаж по технике безопасности.

8 Метод измерения коэффициента усиления

8.1 Структурная схема установки для измерения коэффициента усиления активного элемента приведена на рисунке 1.

8.2 Требования к приборам установлены в 6.1 - 6.7.

8.3 Лазер и другие приборы подготавливают к работе в соответствии с эксплуатационной документацией.

8.4 Включают лазер и прогревают его не менее 30 мин. В процессе прогрева юстируют систему подготовки луча, исследуемый активный элемент и приемники излучений так, чтобы лазерное излучение попадало в центр их приемных площадок.

8.5 Устанавливают регистрирующее устройство в нулевое положение.

8.6 Подсоединяют соответствующие выводы источника питания к аноду и катоду активного элемента. Включают активный элемент.

8.7 Устанавливают режим работы активного элемента в соответствии с ТУ на конкретный активный элемент.

8.8 Выдерживают активный элемент в установленном режиме не менее 30 мин.

8.9 Определяют показания регистрирующего устройства и по калибровочной кривой определяют величину коэффициента усиления.

9 Обработка результатов и погрешности измерений

Погрешность измерения коэффициента усиления активных элементов находится в интервале от -24% до +14% с установленной вероятностью 0,95.

Расчет погрешности измерения коэффициента усиления приведен в приложении Б.

10 Оформление результатов измерений

10.1 Результаты измерений оформляют в виде протокола по форме, принятой на предприятии, проводившем измерения.

10.2 Протокол должен содержать следующие сведения:

- наименование предприятия, проводившего измерения;

- дату проведения измерений;

- основание и цель проведения измерений;

- тип и номер основных средств измерений и вспомогательных устройств;

- данные о поверке средств измерений и об аттестации оборудования;

- данные об условиях проведения измерений;

- идентификационные данные образцов, характеристики которых подверглись измерениям;

- результаты измерений;

- должности, фамилии, инициалы и подписи сотрудников, проводивших измерения и обработку результатов.

Приложение А

(обязательное)

Метод калибровки регистрирующего устройства

А.1 Требования к средствам измерения и вспомогательным устройствам

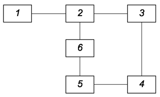
А.1.1 Структурная схема для калибровки регистрирующего устройства приведена на рисунке А.1.

image004.png

1 - лазер; 2 - система подготовки луча; 3, 5 – приемники излучения; 4 - регистрирующее устройство; 6 – ослабитель лазерного излучения

Рисунок А.1

А.1.2 Требования к лазеру, системе подготовки луча, приемникам излучения и регистрирующему устройству установлены в 6.3 - 6.7.

А.1.3 Ослабитель должен обеспечивать плавное или ступенчатое изменение мощности лазерного излучения.

Значение коэффициента пропускания ослабителя должно быть определено с погрешностью не более 5%.

А.2 Подготовка и проведение калибровки

А.2.1 Проводят операции в соответствии с 8.3 - 8.5.

А.2.2 Устанавливают ослабитель и фиксируют показания регистрирующего устройства.

Измерения повторяют не менее пяти раз, используя ослабители с различными значениями коэффициента пропускания ослабителя.

А.2.3 По измеренным значениям строят зависимость 1 – τ = f(ΔU), которая эквивалентна зависимости Kус = f(ΔU). Зависимость 1 – τ = f(ΔU) приведена на рисунке А.2.

image005.png

Kус - коэффициент усиления; ΔU - показания регистрирующего устройства

Рисунок А.2

Приложение Б

(справочное)

Расчет погрешности измерения коэффициента усиления

Б.1 Определение частных составляющих погрешности измерения

Б.1.1 Погрешность δД за счет того, что пучок излучения лазера занимает 0,7 внутреннего диаметра трубки активного элемента, является систематической составляющей и равна

image006.png,

где Kвл - коэффициент влияния;

δ1 - относительное отклонение диаметра пучка лазерного излучения от диаметра активного элемента.

Б.1.2 Суммарную погрешность калибровки определяют по формуле

image007.png, (Б.1)

где δк1 - погрешность ослабителя лазерного излучения, не более ± 5%;

δк2 - погрешность регистрирующего устройства:

image008.png, δк2 = 3δо = ±3%,

где δо - основная приведенная погрешность регистрирующего устройства;

xк - верхний предел измерений;

x - значение измеряемого параметра;

Kпр1, Kпр2 - приведенные коэффициенты, зависящие от закона распределения частных составляющих погрешности измерения;

K - коэффициент, зависящий от распределения суммарной погрешности.

Принимают, что все частные составляющие распределены по равновероятному закону. Тогда Kпр1 = Kпр2 = 1,73 с установленной вероятностью 0,95. Закон распределения суммарной погрешности нормальный и K = 1,96. Суммарная погрешность калибровки равна:

image009.png.

Б.1.3 Погрешность δреж, обусловленная нестабильностью установления и поддержания режима питания активного элемента, определяют по формуле

δреж = Kвл2·δu, (Б.2)

где δu - погрешность установления и поддержания напряжения на электродах активного элемента.

δреж = 3·δu = ±15%.

Б.1.4 Погрешность δпр, обусловленная нелинейностью характеристики преобразования измерительных преобразователей, определяют по формуле

δпр = Kвл3·δл, (Б.3)

где δл - относительная нелинейность характеристики преобразования δпр = 5%.

Б.2 Суммарную погрешность δ определяют по формуле

image010.png, (Б.4)

где Kпр = 1,73; K = 1,65, т.к. δреж является доминирующей составляющей и ее закон распределения равновероятный. Суммарная погрешность равна:

image011.png.

Яндекс.Метрика