Утв. и введен в действие Приказом Федерального агентства по техническому регулированию и метрологии от 6 июня 2024 г. N 716-ст
Национальный стандарт РФ ГОСТ Р 71417-2024
"ПРИБОРЫ ФЕРРИТОВЫЕ СВЕРХВЫСОКОЧАСТОТНОГО ДИАПАЗОНА. МЕТОД ИЗМЕРЕНИЯ РАЗВЯЗОК ТРЕХПЛЕЧНЫХ ЦИРКУЛЯТОРОВ. НА ВЫСОКОМ УРОВНЕ МОЩНОСТИ"
Microwave ferrite devices. Method of measurement of isolation of tree-port circulator at high power level
ОКС 29.100.10
Дата введения - 1 марта 2025 года
Введен впервые
Предисловие
1 РАЗРАБОТАН Акционерным обществом "Российский научно-исследовательский институт "Электронстандарт" (АО "РНИИ "Электронстандарт")
2 ВНЕСЕН Техническим комитетом по стандартизации ТК 303 "Электронная компонентная база, материалы и оборудование"
3 УТВЕРЖДЕН И ВВЕДЕН В ДЕЙСТВИЕ Приказом Федерального агентства по техническому регулированию и метрологии от 6 июня 2024 г. N 716-ст
4 ВВЕДЕН ВПЕРВЫЕ
Правила применения настоящего стандарта установлены в статье 26 Федерального закона от 29 июня 2015 г. N 162-ФЗ "О стандартизации в Российской Федерации". Информация об изменениях к настоящему стандарту публикуется в ежегодном (по состоянию на 1 января текущего года) информационном указателе "Национальные стандарты", а официальный текст изменений и поправок - в ежемесячном информационном указателе "Национальные стандарты". В случае пересмотра (замены) или отмены настоящего стандарта соответствующее уведомление будет опубликовано в ближайшем выпуске ежемесячного информационного указателя "Национальные стандарты". Соответствующая информация, уведомление и тексты размещаются также в информационной системе общего пользования - на официальном сайте Федерального агентства по техническому регулированию и метрологии в сети Интернет (www.rst.gov.ru)
1 Область применения
Настоящий стандарт распространяется на приборы ферритовые сверхвысокочастотного диапазона (ПФ СВЧ) высокого уровня мощности и устанавливает метод измерения развязок между каналами Y-циркуляторов, T-циркуляторов и переключателей на их основе (далее - трехплечные циркуляторы) в диапазоне частот до 40 ГГц для микрополосковых и коаксиальных трехплечных циркуляторов и до 325 ГГц для волноводных трехплечных циркуляторов.
В технически обоснованных случаях в технических условиях (ТУ) на конкретные типы трехплечных циркуляторов могут устанавливаться методы измерения развязок, отличающиеся от указанного в стандарте, если эти методы аттестованы и обеспечивают погрешности измерений, не превышающие значений, установленных настоящим стандартом.
2 Нормативные ссылки
В настоящем стандарте использованы нормативные ссылки на следующие стандарты:
ГОСТ 12.1.006 Система стандартов безопасности труда. Электромагнитные поля радиочастот. Допустимые уровни на рабочих местах и требования к проведению контроля
ГОСТ 12.2.003 Система стандартов безопасности труда. Оборудование производственное. Общие требования безопасности
ГОСТ 22261 Средства измерений электрических и магнитных величин. Общие технические условия
ГОСТ 23769 Приборы электронные и устройства защитные СВЧ. Термины, определения и буквенные обозначения
Примечание - При пользовании настоящим стандартом целесообразно проверить действие ссылочных стандартов в информационной системе общего пользования - на официальном сайте Федерального агентства по техническому регулированию и метрологии в сети Интернет или по ежегодному информационному указателю "Национальные стандарты", который опубликован по состоянию на 1 января текущего года, и по выпускам ежемесячного информационного указателя "Национальные стандарты" за текущий год. Если заменен ссылочный стандарт, на который дана недатированная ссылка, то рекомендуется использовать действующую версию этого стандарта с учетом всех внесенных в данную версию изменений. Если заменен ссылочный стандарт, на который дана датированная ссылка, то рекомендуется использовать версию этого стандарта с указанным выше годом утверждения (принятия). Если после утверждения настоящего стандарта в ссылочный стандарт, на который дана датированная ссылка, внесено изменение, затрагивающее положение, на которое дана ссылка, то это положение рекомендуется применять без учета данного изменения. Если ссылочный стандарт отменен без замены, то положение, в котором дана ссылка на него, рекомендуется применять в части, не затрагивающей эту ссылку.
3 Термины и определения
В настоящем стандарте применены термины по ГОСТ 23769.
4 Условия и режим измерений
4.1 Измерения проводят в нормальных климатических условиях или в условиях, установленных в ТУ на ПФ СВЧ конкретных типов:
- температура воздуха от 15 °C до 35 °C;
- относительная влажность воздуха от 45% до 80%;
- атмосферное давление от 86 до 106 кПа (от 645 до 795 мм рт. ст.).
При температуре выше 30 °C относительная влажность не должна быть более 70%.
4.2 Режим измерений и точность поддержания режима и условий измерений должны соответствовать требованиям, установленным в ТУ на ПФ СВЧ конкретных типов.
4.3 Развязки трехплечных управляемых циркуляторов следует измерять при постоянном во времени токе (напряжении) управления. Значение тока (напряжения) управления и порядок его включения должны соответствовать установленным в ТУ на конкретные типы трехплечных циркуляторов.
4.4 Параметры режима и условия измерения, а также требования к точности их установления и поддержания, должны соответствовать установленным в ТУ на конкретные типы циркуляторов.
5 Аппаратура
5.1 Измерения параметров ПФ СВЧ следует проводить стандартными средствами измерения, прошедшими поверку и (или) нестандартизованными средствами измерения, прошедшими метрологическую аттестацию и поверку.
5.2 Средства измерения и вспомогательные устройства должны соответствовать требованиям, установленным в стандартах на конкретные методы измерения, и обеспечивать измерения параметров ПФ СВЧ с требуемой этими стандартами точностью.
5.3 Допускается замена средств измерения и вспомогательных устройств на другие, аналогичные по назначению, или применение средств измерения и вспомогательных устройств с иными, чем указано в стандартах, значениями характеристик. Допускается введение дополнительных элементов, при условии, что это не приводит к погрешностям измерения параметров, превышающих установленные в стандартах на конкретные методы измерения.
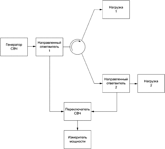
5.4 Развязки трехплечных циркуляторов следует измерять на установке, электрическая структурная схема которой приведена на рисунке 1. Направленные ответвители 1 и 2 включают в тракт, ориентируя их на падающую волну.

Рисунок 1
5.5 Аппаратура цепей управления, термостаты, криостаты, приборы контроля параметров режима измерений, а также место и способ подключения к ним (размещения в них) трехплечных циркуляторов должны соответствовать установленным в ТУ на конкретные типы трехплечных циркуляторов.
5.6 Если присоединительные элементы трехплечных циркуляторов отличаются от присоединительных элементов средств измерений или трехплечные циркуляторы размещаются в криостатах, термостатах, а также в иных необходимых случаях, указываемых в ТУ на конкретные типы трехплечных циркуляторов, то их следует подключать в измерительный тракт с помощью подключающих устройств: переходов, трансформаторов сопротивлений, отрезков волноводов и т.п.
Значение коэффициента стоячей волны по напряжению (КСВН) подключающих устройств не должно превышать 1,3.
5.7 Перед началом измерений подготавливают и включают аппаратуру в соответствии с ее эксплуатационной документацией.
5.8 Калибровку средств измерения проводят совместно с подключающими устройствами.
Допускается калибровку средств измерения проводить без подключающих устройств. В этом случае параметры подключающих устройств должны соответствовать требованиям, указанным в ТУ на ПФ СВЧ конкретных типов.
5.9 Погрешность установления и поддержания параметров условий и режима измерений, а также требования к нестабильности частоты и мощности генератора и неточности отсчета показаний по измерителю мощности, установленные в ТУ, должны быть такими, чтобы среднее квадратическое отклонение частной составляющей погрешности измерения развязки (σ∑1)β1, обусловленное указанными факторами, не превышало 0,5 дБ.
5.10 КСВН нагрузки 1 не должен превышать:
- 1,07 - при измерении развязок до 20 дБ включительно;
- 1,04 - при измерении развязок свыше 20 до 25 дБ включительно.
5.11 КСВН нагрузки 2 не должен превышать 1,3.
5.12 КСВН основных каналов направленных ответвителей не должен превышать 1,2. Направленность ответвителей должна быть не менее 20 дБ.
5.13 Допускается применение элементов схемы с иными, чем указано в стандарте, значениями параметров, введение дополнительных элементов при условии, что это не приведет к погрешностям, превышающим установленные настоящим стандартом.
5.14 При измерении развязок микрополосковых и коаксиальных трехплечных циркуляторов в диапазоне частот свыше 26 ГГц и волноводных трехплечных циркуляторов в диапазоне частот свыше 80 ГГц, а также при измерении развязок свыше 25 дБ требования к средствам измерения и элементам тракта должны соответствовать установленным в ТУ на конкретные типы трехплечных циркуляторов.
6 Подготовка к измерениям
6.1 Перед началом измерений подготавливают все средства измерений и вспомогательное оборудование, указанные в 5.5, в соответствии с их эксплуатационной документацией.
6.2 Операции по подготовке и проведению измерений, связанные с установлением заданного режима и (или) условий измерений (например, время выдержки под током, в термостате и т.п.), должны соответствовать установленным в ТУ на конкретный тип трехплечного циркулятора.
6.3 В случае применения подключающих устройств по 5.3 калибровку средств измерения проводят с подключающими устройствами.
6.4 Направленный ответвитель 1 подключают к направленному ответвителю 2.
Подключение ответвителя 1 к ответвителю 2 допускается проводить при помощи отрезка волновода.
6.5 Устанавливают заданный уровень мощности и частоту.
6.6 Отсчитывают показания измерителя мощности β1 (при подключении его к направленному ответвителю 1) и β2 (при подключении к направленному ответвителю 2).
6.7 Вычисляют калибровочную поправку в децибелах по формуле
. (1)
7 Проведение измерений
7.1 Включают в тракт трехплечный циркулятор в соответствии с чертежом, где стрелкой указано направление циркуляции энергии СВЧ. К каналу, в котором мощность СВЧ не должна распространяться, подключают направленный ответвитель 2 и нагрузку 2.
7.2 Устанавливают заданный уровень мощности генератора СВЧ.
7.3 Отсчитывают показания измерителя мощности β3 (при подключении его к направленному ответвителю 1) и β4 (при подключении к направленному ответвителю 2).
8 Обработка результатов
Развязки трехплечных циркуляторов в децибелах вычисляют по формуле
. (2)
9 Показатели точности измерений
9.1 Для волноводных ПФ СВЧ в диапазоне частот до 78,3 ГГц включительно, для коаксиальных ПФ СВЧ в диапазоне частот до 26 ГГц включительно, для микрополосковых ПФ СВЧ в диапазоне частот до 37,5 ГГц включительно, имеющих КСВН не более 1,3, погрешности измерения параметров должны соответствовать установленным в стандартах на методы измерения конкретных параметров и должны быть выражены интервалом с установленной вероятностью 0,95.
9.2 Для волноводных ПФ СВЧ в диапазоне частот свыше 78,3 ГГц, для коаксиальных ПФ СВЧ в диапазоне частот свыше 26 ГГц, для микрополосковых ПФ СВЧ в диапазоне частот свыше 37,5 ГГц и ПФ СВЧ, имеющих КСВН более 1,3, погрешности измерения параметров должны соответствовать установленным в ТУ на ПФ СВЧ конкретных типов.
9.3 Если в эксплуатационной документации на средства измерения погрешности средств измерения выражены интервалом без указания закона распределения и вероятности, то закон распределения этой погрешности принимают равновероятным, а вероятность - равной 0,997.
9.4 Погрешность измерения развязок трехплечных циркуляторов находится в интервале от минус 4,0 до плюс 5,5 дБ с установленной вероятностью 0,95.
9.5 Показатели точности измерений развязок трехплечных циркуляторов, предусмотренных 5.14, должны соответствовать установленным в ТУ на конкретные типы трехплечных циркуляторов.
Границы интервала, в котором с установленной вероятностью 0,95 находится погрешность измерения, определяют по формулам приложения А.
10 Требования безопасности
10.1 При подготовке и проведении измерений следует соблюдать требования безопасности, установленные ГОСТ 12.2.003 и настоящим стандартом.
10.2 Средства измерения по 5.1 должны соответствовать требованиям безопасности, установленным ГОСТ 22261.
10.3 При подготовке и проведении измерений предельно допустимая плотность потока электромагнитного поля на рабочих местах не должна превышать норм, установленных ГОСТ 12.1.006.
10.4 Установку трехплечных циркуляторов в тракт и их замену следует проводить при отсутствии напряжений (токов) управления и СВЧ-мощности на входах прибора.
Приложение А
(справочное)
Методика расчета погрешностей измерения развязок трехплечных циркуляторов
Погрешность измерения развязок Δ(αраз), дБ, вычисляют по формуле
, (А.1)
где 2 - 0,95-я квантиль, нормированной нормальной функции распределения;
σ∑1 - среднее квадратическое отклонение частной составляющей погрешности измерения развязки, дБ (значение σ∑1 определяют на основе статистической обработки результатов измерений);
σр - среднее квадратическое отклонение погрешности измерения за счет рассогласования тракта, дБ;
σн.о - среднее квадратическое отклонение погрешности измерения за счет конечной величины направленности ответвителя, дБ;
σн.ц - среднее квадратическое отклонение погрешности измерения за счет рассогласования тракта от нагрузки в свободном плече трехплечного циркулятора, дБ.
Среднее квадратическое отклонение погрешности измерения за счет рассогласования тракта σр, дБ, вычисляют по формуле
, (А.2)
где √2 - 0,997-я квантиль функции распределения по арккосинусу;
Гн.о, Гп.у, Гн, Гц - модули коэффициентов отражения направленного ответвителя, подключающего устройства, нагрузки 2 и циркулятора соответственно.
Среднее квадратическое отклонение погрешности измерения за счет конечной величины направленности ответвителя σн.о, дБ, вычисляют по формуле
, (А.3)
где N - коэффициент направленности ответвителя 1, вычисляемый по формуле
, (А.4)
где B - направленность ответвителя, дБ.
Среднее квадратическое отклонение погрешности измерения за счет рассогласования тракта от нагрузки в свободном плече трехплечного циркулятора σн.ц, дБ, вычисляют по формуле
, (А.5)
где Гн.ц - модуль коэффициента отражения нагрузки в свободном плече циркулятора.