электронный сборник нормативных документов по строительству
Обновления
09.04.2026 11:49
электронный сборник нормативных документов по строительству

ГОСТ Р 71426-2024 МИКРОСХЕМЫ ИНТЕГРАЛЬНЫЕ. ФИЛЬТРЫ. МЕТОД ИЗМЕРЕНИЯ КОЭФФИЦИЕНТА УСИЛЕНИЯ НАПРЯЖЕНИЯ, КОЭФФИЦИЕНТА НЕРАВНОМЕРНОСТИ АМПЛИТУДНО-ЧАСТОТНОЙ ХАРАКТЕРИСТИКИ, КОЭФФИЦИЕНТА ОСЛАБЛЕНИЯ НАПРЯЖЕНИЯ В ПОЛОСЕ ЗАДЕРЖИВАНИЯ

Утв. и введен в действие Приказом Федерального агентства по техническому регулированию и метрологии от 7 июня 2024 г. N 726-ст

Национальный стандарт РФ ГОСТ Р 71426-2024

"МИКРОСХЕМЫ ИНТЕГРАЛЬНЫЕ. ФИЛЬТРЫ. МЕТОД ИЗМЕРЕНИЯ КОЭФФИЦИЕНТА УСИЛЕНИЯ НАПРЯЖЕНИЯ, КОЭФФИЦИЕНТА НЕРАВНОМЕРНОСТИ АМПЛИТУДНО-ЧАСТОТНОЙ ХАРАКТЕРИСТИКИ, КОЭФФИЦИЕНТА ОСЛАБЛЕНИЯ НАПРЯЖЕНИЯ В ПОЛОСЕ ЗАДЕРЖИВАНИЯ"

Integrated microcircuits. Filters. Method for measuring voltage gain, frequency response flatness factor, voltage attenuation factor after holdup

ОКС 31.100

Дата введения - 1 марта 2025 года

Введен впервые

Предисловие

1 РАЗРАБОТАН Акционерным обществом "Российский научно-исследовательский институт "Электронстандарт" (АО "РНИИ "Электронстандарт")

2 ВНЕСЕН Техническим комитетом по стандартизации ТК 303 "Электронная компонентная база, материалы и оборудование"

3 УТВЕРЖДЕН И ВВЕДЕН В ДЕЙСТВИЕ Приказом Федерального агентства по техническому регулированию и метрологии от 7 июня 2024 г. N 726-ст

4 ВВЕДЕН ВПЕРВЫЕ

Правила применения настоящего стандарта установлены в статье 26 Федерального закона от 29 июня 2015 г. N 162-ФЗ "О стандартизации в Российской Федерации". Информация об изменениях к настоящему стандарту публикуется в ежегодном (по состоянию на 1 января текущего года) информационном указателе "Национальные стандарты", а официальный текст изменений и поправок - в ежемесячном информационном указателе "Национальные стандарты". В случае пересмотра (замены) или отмены настоящего стандарта соответствующее уведомление будет опубликовано в ближайшем выпуске ежемесячного информационного указателя "Национальные стандарты". Соответствующая информация, уведомление и тексты размещаются также в информационной системе общего пользования - на официальном сайте Федерального агентства по техническому регулированию и метрологии в сети Интернет (www.rst.gov.ru)

1 Область применения

Настоящий стандарт распространяется на интегральные микросхемы - фильтры и устанавливает метод измерения коэффициента напряжения AU, коэффициента неравномерности амплитудно-частотной характеристики (АЧХ) AFM, коэффициента ослабления напряжения в полосе задерживания AFA дискретно-аналоговых фильтров (ДАФ).

Общие требования при измерении параметров ДАФ и требования безопасности - в соответствии с ГОСТ Р 71285.

2 Нормативные ссылки

В настоящем стандарте использованы нормативные ссылки на следующие стандарты:

ГОСТ 22261 Средства измерений электрических и магнитных величин. Общие технические условия

ГОСТ Р 55893 Микросхемы интегральные. Основные параметры

ГОСТ Р 57441 Микросхемы интегральные. Термины, определения и буквенные обозначения электрических параметров

ГОСТ Р 71285 Микросхемы интегральные. Фильтры. Общие требования при измерении электрических параметров

Примечание - При пользовании настоящим стандартом целесообразно проверить действие ссылочных стандартов в информационной системе общего пользования - на официальном сайте Федерального агентства по техническому регулированию и метрологии в сети Интернет или по ежегодному информационному указателю "Национальные стандарты", который опубликован по состоянию на 1 января текущего года, и по выпускам ежемесячного информационного указателя "Национальные стандарты" за текущий год. Если заменен ссылочный стандарт, на который дана недатированная ссылка, то рекомендуется использовать действующую версию этого стандарта с учетом всех внесенных в данную версию изменений. Если заменен ссылочный стандарт, на который дана датированная ссылка, то рекомендуется использовать версию этого стандарта с указанным выше годом утверждения (принятия). Если после утверждения настоящего стандарта в ссылочный стандарт, на который дана датированная ссылка, внесено изменение, затрагивающее положение, на которое дана ссылка, то это положение рекомендуется применять без учета данного изменения. Если ссылочный стандарт отменен без замены, то положение, в котором дана ссылка на него, рекомендуется применять в части, не затрагивающей эту ссылку.

3 Термины и определения

В настоящем стандарте применены термины по ГОСТ Р 55893, ГОСТ Р 57441, а также следующий термин с соответствующим определением:

3.1 дискретно-аналоговый фильтр; ДАФ: Фильтр, граничные частоты которого прямо пропорциональны величине тактовой частоты.

4 Сущность метода

Метод основан на измерении напряжений на входе и выходе ДАФ, при поддержании электрических режимов, установленных в технических условиях (ТУ) на ДАФ конкретного типа, с последующим вычислением параметров.

5 Общие требования к проведению измерений

5.1 Требования к условиям проведения измерений

5.1.1 Измерения проводят в нормальных климатических условиях, если другие требования не установлены в стандартах и ТУ на конкретные типы ДАФ:

- температура воздуха от 15 °C до 35 °C;

- относительная влажность воздуха от 45% до 80%;

- атмосферное давление от 86 до 106 кПа (от 645 до 795 мм рт. ст.).

5.2 Требования к средствам измерения и вспомогательному оборудованию

5.2.1 Средства измерений, применяемые при проведении измерений, должны соответствовать требованиям ГОСТ 22261 и требованиям, установленным в стандартах на конкретные методы измерения.

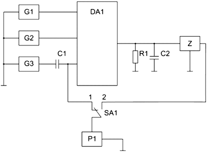
5.2.2 Измерения следует проводить на измерительной установке, электрическая структурная схема которой приведена на рисунке 1.

image001.png

DA1 - ДАФ; G1 - источник питания; G2 - генератор импульсов тактовых сигналов; G3 - генератор входного синусоидального сигнала; P1 - измеритель переменного напряжения; Z – фильтр нижних частот; SA1 - устройство коммутации; R1 - сопротивление нагрузки ДАФ; C1 – конденсатор разделительный; C2 - конденсатор нагрузки ДАФ

Рисунок 1

5.2.3 Источник питания G1 должен обеспечивать величины напряжений питания и их параметры, установленные в ТУ на фильтры конкретных типов.

Погрешность установления и поддержания напряжения питания должна быть в пределах ± 1%.

5.2.4 Генератор импульсов тактовых сигналов G2 должен обеспечивать установление и поддержание на выходе напряжения, удовлетворяющего следующим требованиям:

- частота следования импульсов должна соответствовать значению, установленному в ТУ на ДАФ конкретных типов, погрешность поддержания частоты должна находиться в пределах ± 1%;

- амплитуда напряжения на выходе генератора должна соответствовать значению, установленному в ТУ на ДАФ конкретных типов, с погрешностью, находящейся в пределах ± 5%.

5.2.5 Генератор синусоидального сигнала G3 должен обеспечивать плавную регулировку частоты и напряжения сигнала на входе измеряемого ДАФ и удовлетворять следующему требованию:

- амплитуда напряжения на выходе генератора должна соответствовать значению, установленному в ТУ на ДАФ конкретных типов, с погрешностью, находящейся в пределах ± 5%.

5.2.6 Фильтр нижних частот Z должен обеспечивать подавление помех от тактовых сигналов и удовлетворять следующим требованиям:

- коэффициент усиления напряжения рекомендуется выбирать равным единице с погрешностью не более 0,1 от погрешности измерения коэффициента усиления напряжения измеряемого ДАФ, установленной в ТУ на ДАФ конкретных типов;

- граничная частота фильтра нижних частот fнz должна удовлетворять условию:

fнz ≥ 3fн, (1)

где fн - граничная частота измеряемого ДАФ, установленная в ТУ на ДАФ конкретных типов;

- коэффициент гармоник должен быть не более 0,2 от коэффициента гармоник измеряемого ДАФ, установленного в ТУ на ДАФ конкретных типов;

- коэффициент ослабления напряжения на тактовой частоте должен быть не более коэффициента ослабления напряжений в полосе задерживания измеряемого ДАФ, установленного в ТУ на ДАФ конкретных типов;

- фильтр Z не включают в схему измерений, если он входит в состав измеряемого ДАФ.

5.2.7 Разделительный конденсатор C1 должен удовлетворять условию:

xC1 ≤ 0,01R1, (2)

где xC1 - реактивное сопротивление конденсатора C1, Ом.

Допускается исключить конденсатор C1 из схемы измерений, если в стандартах или ТУ на ДАФ конкретных типов не предусмотрено разделение уровней постоянных напряжений.

5.2.8 Измеритель переменного напряжения P1 должен обеспечивать измерения действующих значений напряжений на входе и выходе измеряемого ДАФ с погрешностью, находящейся в пределах ± 5%.

6 Подготовка и проведение измерений

6.1 Подключают ДАФ к измерительной установке.

6.2 Подают напряжение от источника постоянного напряжения G1, импульсы тактовых сигналов генератора G2 и синусоидальный сигнал от генератора G3.

6.3 Устанавливают переключатель SA1 в положение "1" и измеряют измерителем P1 величину напряжения U1 на входе измеряемого ДАФ.

6.4 Устанавливают переключатель SA1 в положение "2" и измеряют измерителем P1 величину напряжения U0 на выходе измеряемого ДАФ.

6.5 Плавно изменяя частоту входного сигнала в полосе пропускания ДАФ, измеряют напряжение выходного сигнала и регистрируют наибольшее U'0 и наименьшее U0'' значения напряжения на выходе измеряемого ДАФ (при этом входное напряжение U1 должно быть неизменным).

6.6 Плавно изменяя частоту входного сигнала в полосе задерживания ДАФ, определяют наибольшее значение напряжения U0''' на выходе измеряемого ДАФ.

7 Обработка результатов

7.1 Коэффициент усиления напряжения AU вычисляют по формуле

image002.png, (3)

где U0 - величина выходного напряжения ДАФ, В;

U1 - величина входного напряжения ДАФ, В;

AUZ - коэффициент усиления напряжения фильтра нижних частот Z.

7.2 Коэффициент неравномерности АЧХ AFM вычисляют по формуле

image003.png, (4)

где U'0 - наибольшее значение выходного напряжения ДАФ, В;

U0'' - наименьшее значение выходного напряжения ДАФ, В.

7.3 Коэффициент ослабления напряжения в полосе задержки AFA вычисляют по формуле

image004.png, (5)

где U0 - величина выходного напряжения ДАФ, В;

U0''' - наибольшее значение выходного напряжения ДАФ, В.

8 Показатели точности измерений

Погрешность измерения коэффициента усиления напряжения, коэффициента неравномерности АЧХ, коэффициента ослабления напряжения в полосе задерживания должна находиться в интервале ± 10% с установленной вероятностью 0,95.

Пример расчета погрешности измерения приведен в приложении А.

Приложение А

(справочное)

Расчет погрешности измерения коэффициента усиления напряжения, коэффициента неравномерности амплитудно-частотной характеристики и коэффициента ослабления напряжения в полосе задерживания

Границы интервала, в котором с доверительной вероятностью 0,95 находится погрешность измерения, вычисляют по формуле

image005.png, (А.1)

где δ1 - погрешность установления и поддержания выходного напряжения генератора G3, δ1 ≤ 5%;

δ2 - погрешность установления и поддержания входного сигнала (генератор G3), δ2 ≤ 2%;

δ3 - погрешность изменения напряжения измерителем P1, δ3 ≤ 5%;

δ4 - погрешность установления и поддержания напряжения питания источника G1, δ4 ≤ 1%;

δ5 - погрешность установления и поддержания напряжения высокого уровня импульсов тактовых сигналов генератора G2, δ5 ≤ 5%;

δ6 - погрешность установления и поддержания напряжения низкого уровня импульсов тактовых сигналов генератора G2, δ6 ≤ 5%;

δ7 - погрешность установления фронтов и спадов импульсов тактовых сигналов генератора G2, δ7 ≤ 5%;

δ8 - погрешность установления и поддержания частоты следования импульсов тактовых сигналов тактового генератора G2, δ8 ≤ 1%;

δ9 - погрешность поддержания температуры окружающей среды, δ9 ≤ 10%;

α1 – α9 - коэффициенты влияния параметров режима на измеряемый параметр, при этом:

α1 – α4 = 1;

α5 – α9 - определяют по формуле

image006.png, (А.2)

где n - количество измеренных ДАФ (рекомендуется n = 10);

xio - номинальное значение влияющего параметра;

Δxi - отклонение от номинального значения влияющего параметра;

yi - измеренное значение измеряемого параметра, соответствующее xio;

Δyi - отклонение измеряемого параметра от измеренного значения, вызванное отклонением влияющего параметра;

α5 = 0,2; α6 = 0,2; α7 = 0,2; α8 = 0,1; α9 = 0,1.

Исходя из того, что все составляющие погрешности имеют равномерный закон распределения, суммарная погрешность измерения δ, рассчитанная по формуле (А.1) и приведенным в настоящем приложении данным, находится в интервале ± 8,7% с вероятностью 0,95.

Яндекс.Метрика