Утв. и введен в действие Приказом Федерального агентства по техническому регулированию и метрологии от 7 июня 2024 г. N 744-ст
Национальный стандарт РФ ГОСТ Р 71442-2024
"ДИССЕКТОРЫ. МЕТОД ОПРЕДЕЛЕНИЯ СМЕЩЕНИЯ ЭЛЕКТРОННО-ОПТИЧЕСКОГО ЦЕНТРА ДИССЕКТОРА ПОД ВОЗДЕЙСТВИЕМ ФОНОВОЙ ЗАСВЕТКИ"
Dissectors. Method for determining the displacement of the electron-optical center of the dissector under the influence of background illumination
ОКС 37.080
Дата введения - 1 марта 2025 года
Введен впервые
Предисловие
1 РАЗРАБОТАН Акционерным обществом "Российский научно-исследовательский институт "Электронстандарт" (АО "РНИИ "Электронстандарт")
2 ВНЕСЕН Техническим комитетом по стандартизации ТК 303 "Электронная компонентная база, материалы и оборудование"
3 УТВЕРЖДЕН И ВВЕДЕН В ДЕЙСТВИЕ Приказом Федерального агентства по техническому регулированию и метрологии от 7 июня 2024 г. N 744-ст
4 ВВЕДЕН ВПЕРВЫЕ
Правила применения настоящего стандарта установлены в статье 26 Федерального закона от 29 июня 2015 г. N 162-ФЗ "О стандартизации в Российской Федерации". Информация об изменениях к настоящему стандарту публикуется в ежегодном (по состоянию на 1 января текущего года) информационном указателе "Национальные стандарты", а официальный текст изменений и поправок - в ежемесячном информационном указателе "Национальные стандарты". В случае пересмотра (замены) или отмены настоящего стандарта соответствующее уведомление будет опубликовано в ближайшем выпуске ежемесячного информационного указателя "Национальные стандарты". Соответствующая информация, уведомление и тексты размещаются также в информационной системе общего пользования - на официальном сайте Федерального агентства по техническому регулированию и метрологии в сети Интернет (www.rst.gov.ru)
1 Область применения
Настоящий стандарт распространяется на диссекторы и устанавливает метод определения смещения электронно-оптического центра диссектора под воздействием фоновой засветки.
Совместно с настоящим стандартом следует применять ГОСТ Р 71286.
2 Нормативные ссылки
В настоящем стандарте использована нормативная ссылка на следующий стандарт:
ГОСТ Р 71286 Диссекторы. Методы измерения параметров. Общие положения
Примечание - При пользовании настоящим стандартом целесообразно проверить действие ссылочных стандартов в информационной системе общего пользования - на официальном сайте Федерального агентства по техническому регулированию и метрологии в сети Интернет или по ежегодному информационному указателю "Национальные стандарты", который опубликован по состоянию на 1 января текущего года, и по выпускам ежемесячного информационного указателя "Национальные стандарты" за текущий год. Если заменен ссылочный стандарт, на который дана недатированная ссылка, то рекомендуется использовать действующую версию этого стандарта с учетом всех внесенных в данную версию изменений. Если заменен ссылочный стандарт, на который дана датированная ссылка, то рекомендуется использовать версию этого стандарта с указанным выше годом утверждения (принятия). Если после утверждения настоящего стандарта в ссылочный стандарт, на который дана датированная ссылка, внесено изменение, затрагивающее положение, на которое дана ссылка, то это положение рекомендуется применять без учета данного изменения. Если ссылочный стандарт отменен без замены, то положение, в котором дана ссылка на него, рекомендуется применять в части, не затрагивающей эту ссылку.
3 Принцип измерения
Смещение электронно-оптического центра диссектора под воздействием фоновой засветки оценивают изменением положения электронно-оптического центра, возникающего под воздействием фоновой засветки.
4 Требования к средствам измерений и вспомогательному оборудованию
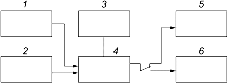
4.1 Измерение смещения электронно-оптического центра диссектора под воздействием фоновой засветки проводят на измерительной установке, электрическая структурная схема которой приведена на рисунке 1.

1 - осветитель и оптическая система фоновой засветки фотокатода; 2 - осветитель и оптическая система с устройством перемещения световой точки; 3 – генератор разверток; 4 - диссектор; 5 - осциллограф выделения строки; 6 - измеритель постоянного тока
Рисунок 1
4.2 Осветитель, оптическая система фоновой засветки фотокатода 1, генератор разверток, осциллограф выделения строки, осветитель и оптическая система 2 должны соответствовать требованиям ГОСТ Р 71286.
Осветитель и оптическая система 2 должны обеспечить проецирование на фотокатод диссектора изображений световых диафрагм размерами от 0,1 до 0,4 мм с погрешностью установления размеров изображения в плоскости фотокатода в пределах ± 2%.
В состав осветителя должно входить устройство механического перемещения световой точки в двух взаимно перпендикулярных направлениях. Цена деления лимбов микрометрических винтов, осуществляющих механическое перемещение световой точки, - не более 0,01 мм.
4.3 Измеритель постоянного тока должен иметь класс точности не хуже 1,5.
5 Подготовка к измерениям
5.1 Подготовку диссекторов к измерениям проводят на аппаратуре по ГОСТ Р 71286.
5.2 На фотокатод диссектора проецируют оптическое изображение испытательной таблицы 0164К при освещенности, установленной в технических условиях на диссекторы конкретных типов.
5.3 Фокусировкой магнитной системы и диапроектора на осциллограмме центральной строки добиваются наибольшей крутизны фронта и среза импульсов сигнала от вертикальных полосок испытательной таблицы 0164К.
5.4 Заменяют испытательную таблицу 0164К световой диафрагмой, диаметр электронно-оптического изображения которой в плоскости вырезывающего отверстия диссектора должен быть равен диаметру этого отверстия.
Примечание - Диаметр электронного изображения светового пятна в плоскости вырезывающего отверстия d в миллиметрах определяют по формуле
d = dк·М, (1)
где dк - диаметр светового пятна в плоскости фотокатода, мм;
М - масштаб электронно-оптического переноса диссектора.
5.5 Устанавливают освещенность светового пятна на фотокатоде диссектора в соответствии с техническими условиями на диссекторы конкретных типов.
5.6 Отключают отклоняющие и центрирующие напряжения от строчной и кадровой отклоняющих катушек фокусирующе-отклоняющей системы диссектора.
6 Проведение измерений
6.1 Перемещают световую точку в двух взаимно перпендикулярных направлениях (по вертикали и горизонтали) и совмещают электронно-оптическое изображение световой точки с вырезывающим отверстием диссектора.
Момент совмещения устанавливают по максимуму тока сигнала диссектора, который фиксируют, или прибором постоянного тока, включенным в цепь коллектора, или на экране осциллографа, включенного параллельно сопротивлению нагрузки диссектора.
6.2 По показаниям лимбов микрометрических винтов, осуществляющих перемещение световой точки по фотокатоду диссектора, фиксируют положение световой точки по вертикали a1 и по горизонтали b1.
6.3 Включают осветитель фоновой засветки рабочей зоны фотокатода диссектора и нейтральными светофильтрами устанавливают освещенность фона в соответствии с техническими условиями на конкретный тип диссектора.
6.4 Перемещением световой точки по горизонтали и по вертикали проводят совмещение оптического изображения световой точки в плоскости фотокатода с электронно-оптическим центром диссектора по максимуму тока сигнала и фиксируют положение световой точки по вертикали и горизонтали a2 и b2.
Примечание - Допускается регулировка напряжения питания в соответствии с техническими условиями на конкретный тип диссектора в случае превышения током сигнала от световой точки предельного значения.
7 Обработка результатов
7.1 Смещение изображения по вертикали Δa и по горизонтали Δb в миллиметрах оценивают по формулам:
Δa = a1 – a2, (2)
Δb = b1 – b2. (3)
7.2 Результирующее смещение электронно-оптического центра диссектора Δc оценивают в миллиметрах по формуле
. (4)
8 Показатели точности измерений
Среднее квадратическое отклонение погрешности измерения смещения электронно-оптического центра диссектора под воздействием фоновой засветки приведено в таблице 1.
Таблица 1
|
Смещение электронно-оптического центра диссектора, мм
|
Среднее квадратичное отклонение результатов измерений, %
|
|
От 0,02 до 0,05 включ.
|
20
|
|
Св. 0,05 до 0,2 включ.
|
10
|
|
Св. 0,2
|
5
|
Закон распределения погрешности - нормальный.