ГОСТ Р 71379-2024 РЕЗИСТОРЫ ПОСТОЯННЫЕ НЕПРОВОЛОЧНЫЕ И ПОГЛОТИТЕЛИ РЕЗИСТИВНЫЕ. МЕТОДЫ ИЗМЕРЕНИЯ КОЭФФИЦИЕНТА СТОЯЧЕЙ ВОЛНЫ ПО НАПРЯЖЕНИЮ
Утв. и введен в действие Приказом Федерального агентства по техническому регулированию и метрологии от 13 мая 2024 г. N 595-ст
Национальный стандарт РФ ГОСТ Р 71379-2024
"РЕЗИСТОРЫ ПОСТОЯННЫЕ НЕПРОВОЛОЧНЫЕ И ПОГЛОТИТЕЛИ РЕЗИСТИВНЫЕ. МЕТОДЫ ИЗМЕРЕНИЯ КОЭФФИЦИЕНТА СТОЯЧЕЙ ВОЛНЫ ПО НАПРЯЖЕНИЮ"
Permanent non-wire resistors and resistive absorbers. Methods for measuring the voltage standing wave ratio
ОКС 31.040.10
Дата введения - 1 марта 2025 года
Введен впервые
Предисловие
1 РАЗРАБОТАН Акционерным обществом "Российский научно-исследовательский институт "Электронстандарт" (АО "РНИИ "Электронстандарт")
2 ВНЕСЕН Техническим комитетом по стандартизации ТК 303 "Электронная компонентная база, материалы и оборудование"
3 УТВЕРЖДЕН И ВВЕДЕН В ДЕЙСТВИЕ Приказом Федерального агентства по техническому регулированию и метрологии от 13 мая 2024 г. N 595-ст
4 ВВЕДЕН ВПЕРВЫЕ
Правила применения настоящего стандарта установлены в статье 26 Федерального закона от 29 июня 2015 г. N 162-ФЗ "О стандартизации в Российской Федерации". Информация об изменениях к настоящему стандарту публикуется в ежегодном (по состоянию на 1 января текущего года) информационном указателе "Национальные стандарты", а официальный текст изменений и поправок - в ежемесячном информационном указателе "Национальные стандарты". В случае пересмотра (замены) или отмены настоящего стандарта соответствующее уведомление будет опубликовано в ближайшем выпуске ежемесячного информационного указателя "Национальные стандарты". Соответствующая информация, уведомление и тексты размещаются также в информационной системе общего пользования - на официальном сайте Федерального агентства по техническому регулированию и метрологии в сети Интернет (www.rst.gov.ru)
1 Область применения
Настоящий стандарт распространяется на резисторы постоянные непроволочные и поглотители резистивные, работающие в диапазоне частот от 0,02 до 40,0 ГГц, с номинальным или входным сопротивлением от 5 Ом до 2,5 кОм.
Стандарт устанавливает методы измерения коэффициента стоячей волны по напряжению (КСВН) входа испытательных устройств с коаксиальными соединителями по ГОСТ 13317 (типов II, III, VIII, IX) с установленными в них резисторами или поглотителями (далее - изделия):
- метод 1 - измерение КСВН изделий с помощью панорамных измерителей;
- метод 2 - измерение КСВН изделий с помощью измерителей полных сопротивлений и измерительных линий (метод "максимум-минимум");
- метод 3 - измерение КСВН изделий с помощью измерителей полных сопротивлений и измерительных линий (метод "удвоенного минимума").
2 Нормативные ссылки
В настоящем стандарте использованы нормативные ссылки на следующие стандарты:
ГОСТ 8.493 Государственная система обеспечения единства измерений. Измерители полных сопротивлений коаксиальные. Методы и средства поверки
ГОСТ 12.1.004 Система стандартов безопасности труда. Пожарная безопасность. Общие требования
ГОСТ 12.1.006 Система стандартов безопасности труда. Электромагнитные поля радиочастот. Допустимые уровни на рабочих местах и требования к проведению контроля
ГОСТ 12.2.003 Система стандартов безопасности труда. Оборудование производственное. Общие требования безопасности
ГОСТ 12.3.019 Система стандартов безопасности труда. Испытания и измерения электрические. Общие требования безопасности
ГОСТ 13317 Элементы соединительных СВЧ-трактов радиоизмерительных приборов. Присоединительные размеры
ГОСТ 22261 Средства измерений электрических и магнитных величин. Общие технические условия
ГОСТ Р 8.568 Государственная система обеспечения единства измерений. Аттестация испытательного оборудования. Основные положения
Примечание - При пользовании настоящим стандартом целесообразно проверить действие ссылочных стандартов в информационной системе общего пользования - на официальном сайте Федерального агентства по техническому регулированию и метрологии в сети Интернет или по ежегодному информационному указателю "Национальные стандарты", который опубликован по состоянию на 1 января текущего года, и по выпускам ежемесячного информационного указателя "Национальные стандарты" за текущий год. Если заменен ссылочный стандарт, на который дана недатированная ссылка, то рекомендуется использовать действующую версию этого стандарта с учетом всех внесенных в данную версию изменений. Если заменен ссылочный стандарт, на который дана датированная ссылка, то рекомендуется использовать версию этого стандарта с указанным выше годом утверждения (принятия). Если после утверждения настоящего стандарта в ссылочный стандарт, на который дана датированная ссылка, внесено изменение, затрагивающее положение, на которое дана ссылка, то это положение рекомендуется применять без учета данного изменения. Если ссылочный стандарт отменен без замены, то положение, в котором дана ссылка на него, рекомендуется применять в части, не затрагивающей эту ссылку
3 Термины и определения
В настоящем стандарте применены термины по [1], а также следующие термины с соответствующими определениями:
3.1 согласованная нагрузка: Высокочастотный тракт или устройство, частично или полностью поглощающие и (или) отражающие подводимую к ним высокочастотную мощность и характеризующиеся КСВН и фазой коэффициента отражения.
3.2 коэффициент отражения по напряжению: Отношение комплексной амплитуды напряжения отраженной волны к комплексной амплитуде напряжения падающей волны в заданном сечении линии передачи.
3.3 метрологические характеристики средств измерений: Характеристики свойств средства измерений, оказывающих влияние на результаты и погрешности измерений, предназначенные для оценки технического уровня и качества средств измерений, для определения результатов измерений и расчетной оценки характеристик инструментальной составляющей погрешности измерений.
3.4 измерительная линия: Измерительный прибор, содержащий зонд, перемещаемый вдоль отрезка линии передачи и связанный с электромагнитным полем в этой линии через щель или другим способом и предназначенный для определения параметров стоячих волн в линиях передачи СВЧ-мощности.
3.5 индикаторный прибор: Высокочастотный аналоговый или цифровой прибор, включаемый в цепь зонда или петли связи измерителя, предназначенный для измерения сигналов или их отклонений на выходе зондовой или приемной головки.
4 Общие положения
4.1 Сущность методов измерения КСВН изделия:
- метод 1 следует использовать для изделий с КСВН меньше или равным двум, работающих в диапазоне частот 0,02 - 18 ГГц при необходимости повышения производительности измерений;
- метод 2 следует использовать для изделий с КСВН меньше или равным двум, работающих в диапазоне частот 0,02 - 40 ГГц. В диапазоне частот 0,02 - 18 ГГц метод является арбитражным;
- метод 3 следует использовать для изделий с КСВН больше двух.
5 Общие требования к проведению измерений
5.1 Требования к условиям проведения измерений
5.1.1 Измерения проводят в нормальных климатических условиях, если другие требования не установлены в стандартах и технических условиях (ТУ) на конкретные изделия:
- температура воздуха от 15 °C до 35 °C;
- относительная влажность воздуха от 45% до 80%;
- атмосферное давление от 86 до 106 кПа (от 645 до 795 мм рт. ст.).
5.1.2 Во время измерений изделия не должны подвергаться воздействию интенсивных потоков воздуха, сильных магнитных полей, вибрации, толчков и других факторов, которые могут привести к изменению их параметров.
5.1.3 Измерение КСВН следует проводить на частотах, установленных в ТУ на изделия конкретных типов, не менее чем в трех точках (средней и двух крайних) рабочего диапазона.
Рекомендуется проводить измерение КСВН изделий в диапазоне частот в зависимости от диаметра резистора или ширины резистивной пленки в соответствии с таблицей 1.
Таблица 1
|
Диаметр резистора, мм |
Ширина резистивной пленки поглотителя, мм |
Диапазон частот, ГГц |
|
От 1 до 1,5 включ. |
- |
3 - 37,5 |
|
От 2 до 3 включ. |
- |
3 - 18 |
|
От 4,5 до 5,0 включ. |
- |
1 - 3 |
|
От 6,5 до 7,0 включ. |
- |
1 - 7,5 |
|
- |
7 |
2 - 12 |
|
- |
3,5 |
2 - 26 |
Примечание - Предпочтительные значения номинальных сопротивлений резисторов, используемых для установки в испытательные устройства, должны соответствовать одному из значений ряда: 25; 33,3; 50; 75; 100 Ом.
5.2 Требования к средствам измерения и вспомогательному оборудованию и устройствам
5.2.1 Средства измерений должны соответствовать ГОСТ 22261.
Все используемые средства измерений должны быть аттестованы или поверены в соответствии с [2], нормативными документами, устанавливающими порядок и методы аттестации и поверки конкретных средств измерений.
5.2.2 Испытательное оборудование должно быть аттестовано в соответствии с ГОСТ Р 8.568. Диапазон измерений, типы и точность средств измерений, а также характеристики испытательного оборудования и состав вспомогательных устройств устанавливают ТУ.
5.2.3 Испытательные устройства, используемые при измерении КСВН, должны быть аттестованы в соответствии с нормативной документацией, действующей на предприятии, устанавливающей методы аттестации испытательных устройств.
Аттестация испытательных устройств заключается в определении на постоянном токе любым методом с погрешностью ± 5% входного сопротивления испытательного устройства с установленным в него эквивалентом резистора или поглотителя.
Эквивалент резистора или поглотителя должен быть изготовлен из материала с удельным сопротивлением не более 8·10-8 Ом·м по геометрическим размерам резистора или поглотителя. Для резисторов с выводами, предназначенных для работы в полосковых линиях передачи, в качестве эквивалента резистора используют перемычку, длина и ширина которой соответствуют размерам выводов резистора.
Входное сопротивление испытательного устройства не должно превышать 0,1 Ом.
Испытательные устройства должны подвергаться периодической проверке.
5.2.4 Панорамные измерители КСВН должны удовлетворять требованиям стандарта, устанавливающего типы, технические требования и методы испытаний.
5.2.5 Нестандартизованные средства измерений, используемые при измерении КСВН изделий, должны пройти метрологическую аттестацию.
5.2.6 Присоединительные размеры волноводных фланцев коаксиальных разъемов и сечения волноводов - по ГОСТ 13317.
5.2.7 Генераторы ВЧ и СВЧ должны иметь устройства для индикации и регулирования мощности и частоты. Нестабильность частоты ВЧ- и СВЧ-генераторов за 15 минут после 30-минутного самопрогрева не должна превышать ± 5·10-4 от несущей частоты.
5.2.8 Измерительные линии должны удовлетворять требованиям стандарта, устанавливающего общие технические требования и методы испытаний. Детектор измерительной линии должен иметь квадратичную характеристику.
5.2.9 Измерители полных сопротивлений должны удовлетворять требованиям ГОСТ 8.493. Детектор измерителя полных сопротивлений должен иметь квадратичную характеристику.
5.2.10 Индикаторы должны обеспечивать измерение отношения напряжений с погрешностью, не превышающей ± 0,3 + 0,5·(Nx - 1), %,
где Nx - измеряемое отношение напряжений, огибающей ВЧ- и СВЧ-сигнала на частоте модуляции 1 кГц или ВЧ- и СВЧ-сигнала на несущей частоте.
5.2.11 Развязывающие устройства должны обеспечивать в рабочей полосе частот:
- КСВН - не более 1,30;
- затухание не менее 10 дБ (при использовании в качестве развязывающих устройств аттенюаторов);
- затухание в обратном направлении на менее 15 дБ и в прямом направлении не более 2,0 дБ (при использовании в качестве развязывающих устройств ферритовых вентилей).
5.2.12 При отсутствии в комплекте измерительных приборов коаксиальной согласованной нагрузки (коаксиальная нагрузка из комплекта измерительных приборов) используемая согласованная нагрузка должна соответствовать требованиям конструкторской документации, действующей на предприятии.
5.2.13 Подключающие устройства (переходы) должны соответствовать требованиям конструкторской документации, действующей на предприятии.
5.3 Подготовка и проведение измерений
5.3.1 Перед началом измерений средства измерений и испытательные устройства должны быть проверены.
5.3.2 При проверке устанавливают соответствие испытательных устройств и СВЧ-трактов средств измерений следующим требованиям:
- отсутствие видимых механических повреждений;
- отсутствие заусенец на плоскости торца волноводных трактов;
- механическая исправность присоединительных элементов внутреннего проводника и шайб коаксиальных трактов;
- жесткость крепления внутреннего проводника испытательных устройств с изделием (проводник не должен проворачиваться при подключении изделий);
- плавность хода механизмов перемещения подвижных элементов средств измерения.
Примечание - Испытательные устройства и средства измерений, не удовлетворяющие требованиям 5.3.2, должны быть забракованы.
6 Требования безопасности
6.1 Применяемое при выполнении измерений оборудование должно соответствовать общим требованиям безопасности в соответствии с ГОСТ 12.2.003.
6.2 При выполнении электрических измерений должны быть соблюдены общие требования безопасности в соответствии с ГОСТ 12.3.019.
6.3 Производственные помещения, в которых проводят измерения, должны соответствовать общим требованиям пожарной безопасности ГОСТ 12.1.004.
6.4 При проведении подготовительных операций и во время измерений максимальный уровень излучения СВЧ-мощности от изделий СВЧ и аппаратуры не должен превышать на рабочих местах норм, установленных ГОСТ 12.1.006.
6.5 При проведении измерений необходимо соблюдать требования квалификации обслуживающего персонала и требования безопасности, установленные техническим описанием и инструкцией по эксплуатации на применяемые приборы.
7 Методы измерений
7.1 Метод 1. Измерение КСВН изделий с помощью панорамных измерителей
7.1.1 Принцип измерения
КСВН изделий определяют путем измерения отношения амплитуды отраженной электромагнитной волны к амплитуде падающей волны.
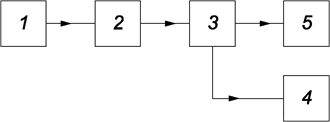
7.1.2 Измерение следует проводить на установке, структурная схема которой приведена на рисунке 1.
![]()
1 - панорамный измеритель КСВН; 2 - изделие; 3 - согласованная нагрузка
Примечание - Измерение КСВН двухполюсника проводят без согласованной нагрузки.
Рисунок 1
7.1.3 Панорамный измеритель должен удовлетворять требованиям 5.2.4. Перечень панорамных измерителей приведен в приложении Б.
7.1.4 Согласованная нагрузка должна удовлетворять требованиям 5.2.12.
7.1.5 Проведение измерений
7.1.5.1 Включают панорамный измеритель КСВН и в соответствии с эксплуатационной документацией проводят его калибровку и измерение КСВН на частотах, указанных в ТУ на изделия конкретных типов.
7.1.6 Показатели точности измерений
7.1.6.1 Максимальная относительная погрешность измерения КСВН изделия без подключающего устройства для КСВН, равного 2, определяется погрешностью используемого панорамного измерителя КСВН и находится в интервале ± 15% с установленной вероятностью 0,95.
7.1.6.2 Интервал, в котором с вероятностью 0,95 находится относительная погрешность измерения КСВН входа и (или) выхода изделия при наличии одного подключающего устройства (перехода) δ(KстVвх), %, определяют по формуле
, (1)
где δп - максимальная относительная погрешность измерителя КСВН, %;
δп.у - максимальная относительная погрешность за счет КСВН перехода, %, которую рассчитывают по формулам:
, (2)
, (3)
где
,
- измеренный КСВН входа (выхода) изделия;
- КСВН подключающего устройства;
δн - максимальная относительная погрешность за счет КСВН согласованной нагрузки, %, рассчитанная по формуле
, (4)
где
- КСВН согласованной нагрузки;
N - ослабление изделия.
7.2 Метод 2. Измерение КСВН изделий с помощью измерителей полных сопротивлений и измерительных линий (метод "максимум-минимум)
7.2.1 Принцип измерения
КСВН изделий определяют путем измерения отношения максимальной амплитуды αmax к минимальной амплитуде αmin напряжения (или тока) стоячей волны в измерителе полных сопротивлений или измерительной линии (далее - измеритель).
7.2.2 Измерение следует проводить на установке, структурная схема которой приведена на рисунке 2.

1 - генератор ВЧ и СВЧ; 2 - развязывающее устройство; 3 - измеритель; 4 - изделие; 5 - согласованная нагрузка; 6 - индикатор
Примечание - Измерение КСВН двухполюсника проводят без согласованной нагрузки.
Рисунок 2
7.2.3 Генератор ВЧ и СВЧ должен соответствовать требованиям 5.2.7. Перечень генераторов ВЧ и СВЧ приведен в приложении А.
7.2.4 Измеритель должен соответствовать требованиям 5.2.8 или 5.2.9. Перечень измерителей приведен в приложении Б.
7.2.5 Развязывающее устройство должно соответствовать требованиям 5.2.11. Перечень развязывающих устройств приведен в рекомендуемом приложении В.
7.2.6 Согласованная нагрузка должна соответствовать требованиям 5.2.12.
7.2.7 Индикатор должен соответствовать требованиям 5.2.10. Перечень индикаторов приведен в приложении В.
7.2.8 Проведение измерений
7.2.8.1 Подключают измеряемое изделие к измерителю.
7.2.8.2 Подготавливают измерительную аппаратуру к работе в соответствии с эксплуатационной документацией.
7.2.8.3 Устанавливают петлю связи или зонд измерителя в максимум поля стоячей волны и настройкой приемной или зондовой головки добиваются максимального сигнала на индикаторном приборе.
7.2.8.4 Регулируют мощность генератора и (или) чувствительность индикатора так, чтобы максимальное показание индикаторного прибора αmax соответствовало делениям последней трети шкалы.
7.2.8.5 При неизменных значениях мощности, частоты сигнала генератора, чувствительности индикатора, настройки приемной или зондовой головки, глубины погружения зонда и т.д. перемещают петлю связи или зонд в ближайший минимум поля стоячей волны и отмечают соответствующее показание прибора αmin.
7.2.9 Обработка результатов
7.2.9.1 КСВН изделий определяют по формуле
, (5)
где KстV - КСВН изделия;
αmax - показание индикаторного прибора в максимуме поля, мкВ;
αmin - показание индикаторного прибора в минимуме поля, мкВ.
7.2.10 Показатели точности измерения
7.2.10.1 Максимальная относительная погрешность измерения КСВН изделия без подключающего устройства для КСВН, равного 2, определяется погрешностью используемого измерителя и находится в интервале ± 12% с установленной вероятностью 0,95.
7.2.10.2 Интервал, в котором с вероятностью 0,95 находится относительная погрешность измерения КСВН изделия при наличии одного подключающего устройства (перехода) δ(KстV), %, определяется согласно 7.1.6.2.
7.3 Метод 3. Измерение КСВН изделий с помощью измерителей полных сопротивлений и измерительных линий (метод "удвоенного минимума")
7.3.1 Принцип измерения
КСВН изделий определяют путем измерения расстояния между двумя положениями петли связи или зонда измерителя по обе стороны от минимума поля стоячей волны, в которых показания индикатора в два раза больше показаний индикатора в минимуме поля стоячей волны.
7.3.2 Измерение следует проводить на установке, структурная схема которой приведена на рисунке 3.

1 - генератор ВЧ и СВЧ; 2 - развязывающее устройство; 3 - измеритель; 4 - индикатор; 5 - изделие
Рисунок 3
7.3.3 Генератор ВЧ и СВЧ должен соответствовать требованиям 5.2.7. Перечень генераторов ВЧ и СВЧ приведен в приложении А.
7.3.4 Измеритель должен соответствовать требованиям 5.2.8 или 5.2.9. Перечень измерителей приведен в приложении Б.
7.3.5 Развязывающее устройство должно соответствовать требованиям 5.2.11. Перечень развязывающих устройств приведен в приложении В.
7.3.6 Подготовка и проведение измерений
7.3.6.1 Подключают измеряемое изделие к измерителю.
7.3.6.2 Подготавливают измерительную аппаратуру к работе в соответствии с эксплуатационной документацией.
7.3.6.3 Добиваются регулировкой уровня мощности генератора, чтобы после настройки приемной или зондовой головки измерителя в минимуме поля стоячей волны показания индикаторного прибора Umin, были не более половины шкалы.
7.3.6.4 Определяют расстояние (l0), на которое нужно сместить приемную или зондовую головку измерителя, в обе стороны от минимума поля стоячей волны, для которого показания индикаторного прибора будут одинаковы и равны 2Umin.
7.3.7 Обработка результатов
7.3.7.1 КСВН изделий определяют по формулам:
при KстV, равном от двух до пяти:
, (6)
при KстV более пяти:
, (7)
где λв - длина волны в линии, мм;
l0 - расстояние между двумя положениями зонда по обе стороны от минимума поля стоячей волны (Umin), в которых показание индикатора в два раза больше показаний индикатора в минимуме поля стоячей волны (2Umin), мм.
7.3.8 Показатели точности измерений
7.3.8.1 Максимальная относительная погрешность измерения КСВН изделия с установленной вероятностью 0,95 определяется расчетным путем по формуле
, (8)
где
- максимальная относительная погрешность измерения КСВН изделия, определяемая согласно 7.2.10.1 и 7.2.10.2.
, (9)
где KстV - измеренное значение КСВН изделия.
Приложение А
(рекомендуемое)
Перечень генераторов ВЧ и СВЧ
Таблица А.1
|
Наименование |
Тип |
Диапазон частот, ГГц |
Тип соединителя по ГОСТ 13317 |
Сечение волновода (a x b), мм |
|
1 Генератор ВЧ |
Г4-76 |
0,4 - 1,2 |
- |
- |
|
2 Генератор СВЧ |
Г4-78 |
1,16 - 1,78 |
У1 |
- |
|
Г4-79 |
1,78 - 2,56 |
У1 |
- | |
|
Г4-80 |
2,56 - 4,0 |
У1 |
- | |
|
Г4-81 |
4,0 - 5,6 |
У1 |
- | |
|
Г4-82 |
5,6 - 7,5 |
У1 |
- | |
|
Г4-83 |
7,5 - 10,5 |
У1 |
- | |
|
Г4-111 |
6,0 - 17,85 |
III |
- | |
|
Г4-111б |
9,0 - 12,7 |
III |
- | |
|
Г4-114 |
16,65 - 25,8 |
- |
11 x 5,5 | |
|
Г4-115 |
25,8 - 37,5 |
- |
7,2 x 3,4 | |
|
Г4-141 |
37,5 - 53,57 |
- |
5,2 x 2,6 | |
|
3 Генератор ВЧ |
Г4-151 |
0,001 - 0,512 |
- |
- |
|
Примечание - Допускается применение других типов генераторов ВЧ и СВЧ с аналогичными метрологическими характеристиками. | ||||
Приложение Б
(рекомендуемое)
Перечень измерителей КСВН
Таблица Б.1
|
Наименование |
Тип |
Диапазон частот, ГГц |
Тип соединителя по ГОСТ 13317 |
Сечение волновода (a x b), мм |
Погрешность измерения KстV для КСВН = 2, δ(KстV), %, не более |
|
Измерители КСВН панорамные |
Р2-52 |
1,07 - 2,14 |
I, III, VIII |
- |
10 |
|
Р2-53 |
2 - 4 |
II, III |
- | ||
|
Р2-54 |
4,0 - 12,05 |
III |
- | ||
|
Р2-65 |
25,86 - 37,5 |
- |
7,2 x 3,4 |
12 | |
|
Р2-66 |
17,44 - 25,86 |
- |
11 x 5,5 | ||
|
Р2-68 |
37,5 - 53,57 |
- |
5,2 x 2,6 |
15 | |
|
Р2-71 |
12,05 - 18 |
IX |
- | ||
|
Р2-73 |
0,01 - 1,25 |
II, III, IX |
- |
7 | |
|
Р2-78 |
1,2 - 5 |
II, III, IX |
- |
10 | |
|
Измерители полных сопротивлений |
Р3-32 |
0,02 - 0,15 |
II |
- |
7 |
|
Р3-34 |
0,15 - 1,0 |
II |
- | ||
|
Измерительные линии |
Р1-12А |
25,86 - 37,5 |
- |
7,2 x 3,4 |
3 |
|
Р1-13А |
16,67 - 25,86 |
- |
11 x 5,5 | ||
|
Р1-17А |
0,5 - 3 |
III |
- |
6 | |
|
Р1-34 |
2 - 18 |
III |
- |
12 | |
|
Р1-39 |
37,5 - 53,6 |
- |
5,2 x 2,6 |
4 | |
|
Примечание - Допускается применение других измерителей с аналогичными метрологическими характеристиками. | |||||
Приложение В
(рекомендуемое)
Перечень индикаторов и развязывающих устройств
Таблица В.1 - Перечень индикаторов
|
Наименование |
Тип |
Диапазон частот, МГц |
|
Измеритель отношений |
В8-7 |
0,001 |
|
Измеритель ослаблений |
Д1-14/1 |
0,1 - 17440 |
|
Измеритель ослаблений |
ДК1-12 |
0,1 - 17440 |
|
Примечание - Допускается применение других индикаторов с аналогичными метрологическими характеристиками. | ||
Таблица В.2 - Перечень развязывающих устройств
|
Наименование |
Тип |
Диапазон частот, ГГц |
Тип соединителя по ГОСТ 13317 |
Сечение волновода (a x b), мм |
|
1 Аттенюатор |
Д2-37 |
0 - 5 |
II |
- |
|
2 Вентиль ферритовый |
Э6-116 |
2 - 4 |
III |
- |
|
Э6-118 |
3,86 - 8,15 |
III |
- | |
|
Э6-119 |
6,58 - 12,42 |
III |
- | |
|
ФВВ1-16 |
11,55 - 17,55 |
- |
17 x 8 | |
|
ФВВ1-19 |
17,44 - 25,86 |
- |
11 x 5,5 | |
|
ФВВ1-26 |
26 - 37,65 |
- |
7,2 x 3,4 | |
|
Примечание - Допускается применение других типов развязывающих устройств с аналогичными метрологическими характеристиками. | ||||
Библиография
|
[1] |
РМГ 29-2013 |
Государственная система обеспечения единства измерений. Метрология. Основные термины и определения |
|
[2] |
Приказ Минпромторга России от 31 июля 2020 г. N 2510 "Об утверждении порядка проведения поверки средств измерений, требований к знаку поверки и содержанию свидетельств о поверке" | |


