ГОСТ Р ИСО 22367-2022 ЛАБОРАТОРИИ МЕДИЦИНСКИЕ. ПРИМЕНЕНИЕ МЕНЕДЖМЕНТА РИСКА В МЕДИЦИНСКИХ ЛАБОРАТОРИЯХ
Утв. и введен в действие Приказом Федерального агентства по техническому регулированию и метрологии от 8 ноября 2022 г. N 1254-ст
Medical laboratories. Application of risk management to medical laboratories
(ISO 22367:2020, IDT)
ОКС 11.100.01
Дата введения - 1 сентября 2023 года
Взамен ГОСТ Р 56395-2015/ISO/TS 22367:2008
Предисловие
1 ПОДГОТОВЛЕН Обществом с ограниченной ответственностью "МЕДИТЕСТ" (ООО "МЕДИТЕСТ") на основе собственного перевода на русский язык англоязычной версии стандарта, указанного в пункте 4
2 ВНЕСЕН Техническим комитетом по стандартизации ТК 436 "Менеджмент качества и общие аспекты медицинских изделий"
3 УТВЕРЖДЕН И ВВЕДЕН В ДЕЙСТВИЕ Приказом Федерального агентства по техническому регулированию и метрологии от 8 ноября 2022 г. N 1254-ст
4 Настоящий стандарт идентичен международному стандарту ИСО 22367:2020 "Медицинские лаборатории. Применение менеджмента риска в медицинских лабораториях" (ISO 22367:2020 "Medical laboratories - Application of risk management to medical laboratories", IDT)
5 ВЗАМЕН ГОСТ Р 56395-2015/ISO/TS 22367:2008
Правила применения настоящего стандарта установлены в статье 26 Федерального закона от 29 июня 2015 г. N 162-ФЗ "О стандартизации в Российской Федерации". Информация об изменениях к настоящему стандарту публикуется в ежегодном (по состоянию на 1 января текущего года) информационном указателе "Национальные стандарты", а официальный текст изменений и поправок - в ежемесячном информационном указателе "Национальные стандарты". В случае пересмотра (замены) или отмены настоящего стандарта соответствующее уведомление будет опубликовано в ближайшем выпуске ежемесячного информационного указателя "Национальные стандарты". Соответствующая информация, уведомление и тексты размещаются также в информационной системе общего пользования - на официальном сайте Федерального агентства по техническому регулированию и метрологии в сети Интернет (www.rst.gov.ru)
Введение
Настоящий стандарт предоставляет медицинским лабораториям основу, в рамках которой опыт, понимание и суждения применяются для менеджмента риска, связанного с лабораторными исследованиями. Процесс менеджмента риска охватывает весь спектр медицинских лабораторных услуг - процессы до и после исследования (преаналитические, аналитические, а также постаналитические), включая проектирование и разработку лабораторных исследований.
ИСО 15189 требует, чтобы медицинские лаборатории анализировали свои рабочие процессы, оценивали влияние потенциальных отказов на результаты исследований, изменяли процессы для уменьшения или устранения выявленных рисков и документировали принятые решения и действия. В настоящем стандарте описывается процесс менеджмента рисков нарушения безопасности, в первую очередь для пациента, но и для оператора, других лиц, оборудования и другого имущества, а также для окружающей среды. Он не рассматривает бизнес-риски предприятия, которые являются предметом ИСО 31000.
Медицинские лаборатории часто полагаются на использование медицинских изделий in vitro для достижения своих целей в области качества. Таким образом, менеджмент риска должен быть совместной ответственностью изготовителя изделия IVD и самой медицинской лаборатории. Поскольку большинство изготовителей IVD уже внедрили ИСО 14971:2007 "Медицинские изделия - применение менеджмента риска к медицинским изделиям", в настоящем стандарте используются те же концепции, принципы и структура для менеджмента риска, связанного с деятельностью медицинской лаборатории.
Деятельность медицинской лаборатории может подвергать пациентов, сотрудников или другие заинтересованные стороны ряду опасностей, которые могут прямо или косвенно привести к разной степени вреда. Концепция риска состоит из двух компонентов:
а) вероятность причинения вреда;
б) последствия этого вреда, то есть насколько серьезным может быть вред.
Менеджмент риска является сложным процессом, поскольку каждая заинтересованная сторона может по-разному оценивать риск причинения вреда. Согласование настоящего стандарта с требованиями ИСО 14971 и руководством Целевой группы по глобальной гармонизации (GHTF) предназначено для улучшения информирования о рисках и сотрудничества между лабораториями, производителями изделий IVD, регулирующими органами, органами по аккредитации и другими заинтересованными сторонами в интересах пациентов, лабораторий и здравоохранения.
Медицинские лаборатории традиционно сосредоточены на обнаружении ошибок, которые часто являются следствием ошибок применения при осуществлении повседневной деятельности. Ошибки применения могут быть результатом плохо спроектированного интерфейса изделия или использования неадекватной информации, предоставленной его изготовителем. Они также могут возникать в результате обоснованно прогнозируемого неправильного применения, такого как преднамеренное игнорирование инструкций изготовителя по применению IVD или несоблюдение общепринятых медицинских лабораторных практик. Эти ошибки могут вызывать или способствовать возникновению опасностей, которые могут немедленно проявляться как единичное событие, могут проявляться многократно во всей системе или могут оставаться скрытыми до тех пор, пока не произойдут другие инициирующие события. Развивающаяся в настоящее время особая область проектирования эксплуатационной пригодности рассматривает все эти "человеческие факторы" как "ошибки применения", которые можно предотвратить. Кроме того, лабораториям также приходится сталкиваться со случайными отказами используемых IVD медицинских изделий. Независимо от причин нарушения должного функционирования, можно активно управлять рисками, связанными с отказами изделия и ошибками применения.
Менеджмент риска взаимодействует с менеджментом качества во многих пунктах ИСО 15189, в частности в таких областях, как управление претензиями, внутренний аудит, корректирующие действия, предупреждающие действия, контрольный список безопасности, контроль качества, анализ со стороны руководства и внешняя оценка, например аккредитация и проверка компетентности. Менеджмент риска также совпадает с менеджментом безопасности в медицинских лабораториях, что подтверждается контрольными списками аудита обеспечения безопасности в ИСО 15190.
Менеджмент риска является запланированным систематическим процессом, который лучше всего реализовать в рамках определенной структуры. Настоящий стандарт призван помочь медицинским лабораториям интегрировать менеджмент риска в их повседневную работу, структуру и менеджмент.
Настоящий стандарт устанавливает для медицинской лаборатории требования к процессу идентификации и менеджмента риска для пациентов, лабораторного персонала и поставщиков услуг, которые связаны с медицинскими лабораторными исследованиями. Процесс содержит идентификацию, определение, оценивание, управление и мониторинг рисков.
Требования настоящего стандарта применимы ко всем аспектам исследований и услуг медицинской лаборатории, включая аспекты до и после исследования, непосредственно исследования, точную передачу результатов тестов в электронную медицинскую карту и другие технические процессы и процессы менеджмента, описанные в ИСО 15189.
Настоящий стандарт не устанавливает уровни допустимого риска.
Настоящий стандарт не распространяется на риски, связанные с клиническими решениями после исследования, принимаемыми поставщиками медицинских услуг.
Настоящий стандарт не применим к менеджменту рисков медицинских лабораторий, которые рассматриваются в ИСО 31000, например к коммерческим и экономическим, а также к рискам нарушения законодательных и регулирующих требований.
В настоящем стандарте нормативные ссылки отсутствуют.
В настоящем стандарте применены следующие термины с соответствующими определениями.
ИСО и МЭК ведут терминологические базы данных для использования в стандартизации по следующим адресам:
- платформа онлайн-просмотра ИСО: доступна на http://www.iso.org/obp;
- электропедия МЭК: доступна на http://www.electropedia.org/.
3.1 польза (benefit): Положительное влияние, желательный результат процесса (3.19), процедуры (3.17) или применения медицинского изделия на здоровье человека или положительное влияние на ведение пациентов/общественное здоровье.
Примечание - Преимущества включают продление жизни, уменьшение боли (облегчение симптомов), улучшение самочувствия, функции или повышенное чувство благополучия.
3.2 событие (event): Возникновение или изменение определенного стечения обстоятельств.
Примечание 1 - Событие может иметь одно или несколько происшествий и несколько причин.
Примечание 2 - Событие может состоять из того, что что-то не происходит.
Примечание 3 - Событие иногда может упоминаться как "инцидент" или "авария".
Примечание 4 - Событие без последствий также может называться "почти промахом", "инцидентом", "близким попаданием" или "на волосок от".
[ISO Guide 73:2009, статья 3.5.1.3]
3.3 исследование (examination): Набор операций, имеющих целью определение значений или характеристик свойства.
Примечание 1 - В некоторых дисциплинах (например, микробиологии) исследование представляет собой деятельность, состоящую из нескольких тестов, наблюдений или измерений.
Примечание 2 - Лабораторные исследования, которые определяют значение свойства, называются количественными исследованиями; те исследования, которые определяют характеристики свойства, называются качественными.
Примечание 3 - Лабораторные исследования также часто называют анализами или тестами.
[ИСО 15189:2012, статья 3.7]
3.4 частота (frequency): Количество событий (3.2) или результатов за определенную единицу времени.
Примечание 1 - Частота может применяться к прошлым событиям (3.2) или к потенциальным будущим событиям (3.2), где это может быть использовано как мера возможности или вероятности (3.18)
[ISO Guide 73:2009, статья 3.6.1.5]
3.5 вред (harm): Травма или ущерб здоровью людей, а также ущерб имуществу или окружающей среде.
[ISO/IEC Guide 51:2014, статья 3.1]
3.6 опасность (hazard): Потенциальный источник вреда (3.5).
[ISO Guide 73:2009, статья 3.5.1.4, изменено - примечание 1 удалено]
3.7 опасная ситуация (hazardous situation): Обстоятельства, при которых люди, имущество или окружающая среда подвергаются одной или нескольким опасностям (3.6).
[ISO/IEC Guide 51:2014, статья 3.4]
3.8 поставщик медицинских услуг (healthcare provider): Лицо, уполномоченное оказывать пациенту медицинские услуги.
Пример - Врач, медицинская сестра, фельдшер скорой медицинской помощи, стоматолог, диабетолог, лаборант, лабораторный техник, научный медицинский работник, медицинский специалист, пульмонолог.
[ИСО 18113-1:2009, статья 3.23]
3.9 изготовитель изделий для диагностики in vitro; изготовитель IVD (in vitro diagnostic manufacturer; IVD manufacturer): Физическое или юридическое лицо, ответственное за разработку, производство, упаковывание или маркирование (3.12) IVD медицинского изделия (3.10), сборки системы или адаптации IVD медицинского изделия (3.10) до того, как оно будет выпущено в обращение или введено в эксплуатацию, независимо от того, выполняются ли данные операции этим лицом или от имени этого лица третьей стороной.
Примечание 1 - К определению изготовителя могут применяться положения национальных или региональных регулирующих требований.
[ИСО 14971:2007, статья 2.8, изменено - "изготовитель" заменен на "изготовитель изделий для диагностики in vitro". "медицинское изделие" заменено на "IVD медицинское изделие" (3.10). Словосочетание "Обратите внимание на тот факт, что" удалено в примечании 1. Удалено примечание 2]
3.10 медицинское изделие для диагностики in vitro; IVD медицинское изделие (in vitro diagnostic medical device; IVD medical device): Изделие, используемое отдельно или в комбинации, предназначенное изготовителем для in vitro исследования (3.3) образцов биологического материала, взятых у человека исключительно или в основном для предоставления информации в целях диагностики, мониторинга или совместимости, включая реагенты, калибраторы, контрольные материалы, емкости для проб, программное обеспечение и связанные с ними инструменты, аппараты или другие предметы.
[ИСО 18113-1:2009, статья 3.27]
3.11 прибор для диагностики in vitro; IVD прибор (in vitro diagnostic instrument; IVD instrument): Оборудование или аппарат, предназначенные изготовителем для использования в качестве IVD медицинского изделия (3.10).
[ИСО 18113-1:2009, статья 3.26]
3.12 информация, предоставленная изготовителем; маркировка (information supplied by the manufacturer; labelling): Письменные, печатные или графические материалы:
- прикрепленные к IVD медицинскому изделию (3.10) или к любому из его контейнеров/упаковок;
- предназначенные для использования с IVD медицинским изделием (3.10), связанные с его идентификацией и применением, а также с техническим описанием IVD медицинского изделия (3.10) за исключением отгрузочных документов.
Пример - Этикетки, инструкция по эксплуатации/применению (3.13).
Примечание 1 - В стандартах МЭК - документы, поставляемые с медицинским изделием и содержащие важную информацию для ответственной организации или оператора, особенно в отношении безопасности, называются "сопроводительным документом".
Примечание 2 - Каталоги и паспорта безопасности материалов не считаются маркировкой IVD медицинских изделий (3.10).
[ИСО 18113-1:2009, статья 3.29]
3.13 руководство по применению/инструкция по эксплуатации (instructions for use): Информация, предоставленная изготовителем (3.12) для обеспечения безопасного и правильного использования IVD медицинского изделия (3.10).
Примечание 1 - Содержит инструкции, предоставленные изготовителем по эксплуатации/применению, техническому обслуживанию, поиску и устранению неисправностей, утилизации IVD медицинского изделия (3.10), а также предупреждения и меры предосторожности.
[ИСО 18113-1:2009, 3.30]
3.14 предусмотренное применение; предусмотренное назначение (intended use; intended purpose): Объективное намерение изготовителя IVD (3.9) в отношении применения продукта, процесса (3.19) или услуги (3.37), как это отражено в спецификациях, инструкциях и информации, предоставляемой изготовителем IVD (3.9).
Примечание 1 - Заявления о предназначенном применении для IVD маркировки (3.12) могут включать два компонента: описание функциональных характеристик IVD медицинского изделия (3.10) (например, процедуры иммунохимического измерения (3.17) для обнаружения аналита "x" в сыворотке или плазме) и заявление о предназначенном медицинском применении полученных результатов исследования (3.3).
[ИСО 18113-1:2009, статья 3.31, изменено - примечание 2 удалено]
3.15 лабораторный менеджмент (laboratory management): Лицо(а), которое(ые) руководит(ят) и управляет(ют) деятельностью лаборатории.
Примечание 1 - Термин "руководство лаборатории" является синонимом термина "высшее руководство" в ИСО 9000:2015, 3.1.1.
[ИСО 15189:2012, статья 3.10]
3.16 возможность (likelihood): Шанс, что что-то случится.
Примечание 1 - В терминологии менеджмента риска слово "возможность" используется для обозначения того, что может произойти что-либо независимо от того, определено ли оно, измерено или определено объективно или субъективно, качественными или количественными методами, и описывается с использованием общих терминов или математически (например, вероятность (3.18) или частота (3.4) для заданного периода времени).
Примечание 2 - Англоязычный термин "возможность" не имеет прямого эквивалента в некоторых языках; вместо этого часто используется эквивалент термина "вероятность" (3.18). Однако в английском языке "вероятность" (3.18) часто узко интерпретируется как математический термин. Следовательно, в терминологии менеджмента риска термин "возможность" используется с намерением, чтобы он имел такое же широкое толкование, что и термин "вероятность" (3.18) во многих языках, кроме английского.
[ISO Guide 73:2009, статья 3.6.1.1]
3.17 процедура (procedure): Установленный способ осуществления деятельности или процесса (3.19).
Примечание 1 - Процедуры могут быть документированными или нет.
[ИСО 9000:2015, статья 3.4.5]
3.18 вероятность (probability): Мера возможности возникновения, выраженная числом от 0 до 1, где 0 - невозможность и 1 - абсолютная уверенность.
Примечание 1 - См. определение возможности (3.16), примечание 2.
[ISO Guide 73:2009, статья 3.6.1.4]
3.19 процесс (process): Совокупность взаимосвязанных или взаимодействующих видов деятельности, использующих входные данные для достижения намеченного результата.
Примечание 1 - В зависимости от контекста "намеченный результат" называется выходом, продукцией или услугой (3.37).
[ИСО 9000:2015, статья 3.4.1, изменено - примечание 2 к примечанию 6 было удалено]
3.20 обоснованно прогнозируемое неправильное применение (reasonably foreseeable misuse): Применение продукта, процесса (3.19) или услуги (3.37) способом, не предусмотренным поставщиком, но который может быть результатом легко предсказуемого поведения человека.
Примечание 1 - Легко предсказуемое поведение человека включает поведение всех типов предусмотренных пользователей (3.42).
Примечание 2 - В контексте безопасности потребителей термин "обоснованно прогнозируемое применение" все чаще используется как синоним термина "предусмотренное применение" (3.14), так и термина "обоснованно прогнозируемое неправильное применение".
Примечание 3 - Применяется к использованию результатов исследования (3.3) поставщиком медицинских услуг (3.8) вопреки предназначенному применению (3.14), а также к применению IVD медицинского изделия (3.10) лабораторией в нарушение инструкций по применению (3.13).
Примечание 4 - Неправильное применение включает ненормальное применение, то есть преднамеренное применение изделия способом, не предусмотренным изготовителем.
Примечание 5 - Адаптировано из ISO Guide 63:2012, 2.8, для применения в медицинских лабораториях.
Примечание 6 - Неправильное применение означает некорректное или ненадлежащее выполнение процедуры исследования (3.3) или любой процедуры (3.17), имеющей решающее значение для безопасности пациента.
[ISO/IEC Guide 51:2014, статья 3.7, изменено - "продукт или система" было изменено на "продукт, процесс (3.19) или услуга" (3.37), а "может" заменено на "допустимо". Кроме того, добавлены примечания 3 - 6]
3.21 запись (record): Документ, предоставляющий свидетельства осуществленной деятельности или достигнутых результатов.
Примечание 1 - Записи могут использоваться, например, для оформления прослеживаемости и представления свидетельств проведения верификации (3.44), предупреждающих действий и корректирующих действий.
Примечание 2 - Записи, как правило, не требуют управления изменениями.
[ИСО 9000:2015, статья 3.8.10]
3.22 остаточный риск (residual risk): Риск (3.23), остающийся после выполнения мер по управлению риском (3.23).
[ISO/IEC Guide 63:2012, статья 2.9]
3.23 риск (risk): Сочетание вероятности (3.18) причинения вреда (3.5) и тяжести (3.38) этого вреда (3.5).
Примечание 1 - В стандартах, ориентированных на менеджмент риска для коммерческого предприятия, таких как ИСО 31000, риск определяется как "влияние неопределенности на цели". ИСО 14971 и настоящий стандарт сохранили определение из Руководства ISO/IEC 51:1999, потому что они (эти определения) ориентированы на риски, связанные с безопасностью пациентов и других людей.
[ISO/IEC Guide 51:2014, статья 3.9]
3.24 анализ риска (risk analysis): Систематическое использование имеющейся информации для идентификации опасностей (3.6) и определения риска (3.23).
Примечание 1 - Анализ риска включает исследование (3.3) различных последовательностей событий (3.2), которые могут привести к опасным ситуациям (3.7) и вреду (3.5).
[ISO/IEC Guide 51:2014, статья 3.10, изменено - добавлено примечание]
3.25 оценка рисков (risk assessment): Полный процесс (3.19) анализа риска (3.24) и оценивания риска (3.28).
[ISO/IEC Guide 51:2014, статья 3.11]
3.26 управление риском (risk control): Процесс (3.19), в ходе которого принимаются решения и выполняются меры, посредством которых риски (3.23) снижаются до установленных уровней или поддерживаются в пределах установленных уровней.
[ISO/IEC Guide 63:2012, статья 2.12]
3.27 определение риска (risk estimation): Процесс (3.19), используемый для присвоения значений вероятности (3.18) наступления вреда (3.5) и тяжести (3.38) этого вреда (3.5).
[ISO/IEC Guide 63:2012, статья 2.13]
3.28 оценивание риска (risk evaluation): Процесс (3.19) сравнения риска (3.23), который уже определен, с установленными критериями риска для определения допустимости риска (3.23).
[ISO/IEC Guide 63:2012, статья 2.14]
3.29 менеджмент риска (risk management): Систематическое применение политики, процедур (3.17) и практических методов менеджмента для решения задач анализа, оценивания, управления и мониторинга риска (3.23).
[ISO/IEC Guide 63:2012, статья 2.15]
3.30 документация по менеджменту риска (risk management documentation): Совокупность записей (3.21) и других документов, создаваемых в процессе менеджмента риска (3.29).
[ИСО 14971:2007, статья 2.23]
3.31 план менеджмента риска (risk management plan): Схема, определяющая подход, компоненты менеджмента и ресурсы, которые будут применяться к менеджменту риска (3.23).
[ИСО 31000:2009, статья 2.6]
3.32 политика менеджмента риска (risk management policy): Заявление об общих намерениях и направлении организации в отношении менеджмента риска (3.29).
[ISO Guide 73:2009, статья 2.1.2]
3.33 матрица риска (risk matrix): Инструмент для ранжирования и отображения рисков (3.23) путем определения рангов тяжести и возможности (3.16).
[ISO Guide 73:2009, статья 3.6.1.7]
3.34 мониторинг риска (risk monitoring); наблюдение (surveillance): Постоянная проверка, критическое наблюдение или определение статуса с целью выявления изменений по сравнению с требуемым или ожидаемым уровнем риска (3.23).
[ISO Guide 73:2009, статья 3.8.2.1, изменено - "Мониторинг" заменен на "мониторинг риска". "Надзор" был удален, а "функциональность" заменена на "риск" (3.23). Кроме того, примечание 1 к записи было удалено]
3.35 уменьшение риска (risk reduction): Действия, предпринятые для уменьшения вероятности (3.18) или отрицательных последствий или того и другого, связанных с риском (3.23).
[ИСО 22300:2018, статья 3.210]
3.36 безопасность (safety): Отсутствие недопустимого риска (3.22).
[ISO/IEC Guide 63: 2012, статья 2.16]
3.37 услуги (service): Деятельность, выполняемая медицинской лабораторией для получения пользы (3.1) пациентами и поставщиками медицинских услуг (3.8), ответственными за ведение этих пациентов.
Примечание 1 - Медицинские лабораторные услуги включают организацию исследования (3.3), запросов, подготовку пациента, идентификацию пациента, сбор проб, транспортировку, хранение, обработку и исследование (3.3) клинических проб вместе с последующей интерпретацией, отчетом и рекомендациями наряду с соблюдением безопасности (3.36) и этики в деятельности медицинской лаборатории.
Примечание 2 - Заимствовано из ИСО 15189:2012, введение.
3.38 тяжесть (severity): Мера возможных последствий опасности (3.6).
[ISO/IEC Guide 63:2012, статья 2.17]
3.39 заинтересованное лицо (stakeholder): Лицо или организация, которые могут повлиять, быть затронуты или почувствовать себя затронутыми решением или деятельностью.
Примечание 1 - Лицо, принимающее решения, может быть заинтересованной стороной.
[ISO Guide 73:2009, статья 3.2.1.1]
3.40 современное состояние науки и техники (state of the art): Стадия технического потенциала, разработанного на данный момент времени в отношении продуктов, процессов (3.19) и услуг (3.37) на основании соответствующих консолидированных выводов науки, техники и опыта.
Примечание 1 - Современное состояние науки и техники воплощает в себе то, что в настоящее время и повсеместно принято как передовой опыт в области технологии и медицины. Современное состояние науки и техники не обязательно подразумевает наиболее перспективное с технологической точки зрения решение. Описанное здесь современное состояние науки и техники иногда называют "общепризнанным современным состоянием науки и техники".
[ISO/IEC Guide 63:2012, статья 2.19]
3.41 ошибка применения (state of the art): Действие пользователя (3.42) или бездействие пользователя (3.42) при выполнении лабораторного исследования (3.3), применении IVD медицинского изделия (3.10) или выполнении какой-либо задачи в любой процедуре (3.17), приводящее к результату, отличающемуся от предусмотренного лабораторией или изготовителем или ожидаемого пользователем (3.42).
Примечание 1 - Ошибка применения включает неспособность пользователя (3.42) выполнить задачу.
Примечание 2 - Ошибки применения могут быть вызваны несоответствием между характеристиками пользователя (3.42), пользовательского интерфейса, задачи или среды применения.
Примечание 3 - Пользователи (3.42) могут знать или не знать, что произошла ошибка применения.
Примечание 4 - Непредвиденная физиологическая реакция пациента сама по себе не считается ошибкой применения.
Примечание 5 - Неправильное функционирование IVD медицинского изделия, которое приводит к непредвиденному результату, не считается ошибкой применения.
Примечание 6 - Ошибка применения включает использование результата исследования (3.3), которое не предназначено для данной целевой группы, для диагностики или в целях ведения пациента.
Примечание 7 - Термин был выбран вместо терминов "ошибка пользователя", "ошибка человека" или "ошибка лаборатории", потому что не все причины ошибки частично или исключительно связаны с пользователем (3.42). Ошибки применения часто являются результатом плохо спроектированного пользовательского (3.42) интерфейса, процессов (3.19) или неадекватных инструкций по применению (3.13).
[ИСО/МЭК 62366-1:2015, статья 3.21, изменено - добавлено "лабораторная медицина". Также были добавлены "Выполнение лабораторного исследования (3.3) или", "IVD" и "лаборатория или". Примечание 6 было удалено. Добавлены новые примечания 6 и 7]
3.42 пользователь (user): Лицо, ответственное за действие, которое должно привести к желаемому результату.
Примечание 1 - Хотя такие люди часто являются лабораторным персоналом, который, как ожидается, будет обучен и компетентен для выполнения действия, этот термин не ограничивается таким персоналом.
Примечание 2 - Применение этого термина не означает, что для действия используется какое-либо изделие; он применяется как общий термин для обозначения любого человека, который играет роль в достижении желаемого результата.
3.43 валидация (validation): Подтверждение посредством представления объективных свидетельств того, что требования, предназначенные для конкретного предусмотренного применения (3.14) или использования, выполнены.
Примечание 1 - Объективное свидетельство, необходимое для валидации, является результатом испытания или других форм определения, таких как осуществление альтернативных расчетов или анализ документов.
Примечание 2 - Слово "валидирован" используют для обозначения соответствующего статуса.
Примечание 3 - Условия, применяемые при валидации, могут быть реальными или смоделированными.
[ИСО 9000:2015, статья 3.8.13]
3.44 верификация (verification): Подтверждение посредством представления объективных свидетельств того, что установленные требования были выполнены.
Примечание 1 - Объективное свидетельство, необходимое для верификации, может быть результатом контроля или других форм определения, таких как осуществление альтернативных расчетов или анализ документов.
Примечание 2 - Деятельность, выполняемая при верификации, иногда называется квалификационным процессом (3.19).
Примечание 3 - Термин "верифицирован" используют для обозначения соответствующего статуса.
[ИСО 9000:2015, статья 3.8.12]
4.1 Процесс менеджмента риска
Медицинская лаборатория должна установить, задокументировать, внедрить и поддерживать процесс идентификации опасностей, связанных с ее исследованиями и услугами, определения и оценивания связанных с ними рисков, управления этими рисками и мониторинга результативности управления. Этот процесс должен включать следующие элементы:
- план менеджмента риска;
- анализ риска;
- оценивание рисков;
- управление риском;
- анализ менеджмента риска;
- мониторинг риска.
Если существует документированная система менеджмента качества, например описанная в ИСО 15189, она должна включать менеджмент риска в соответствующие части.
Примечание 1 - Приложение A предоставляет дополнительные рекомендации по использованию документированной системы менеджмента качества, такой как требуется в ИСО 15189, для систематического рассмотрения вопросов безопасности пациентов, в частности для обеспечения возможности раннего выявления опасностей и опасных ситуаций с целью реализации соответствующих мер управления риском.
Примечание 2 - Приложение H к ISO/TR 24971:2019 [2] 1) содержит руководство по менеджменту риска для медицинских изделий для диагностики in vitro.
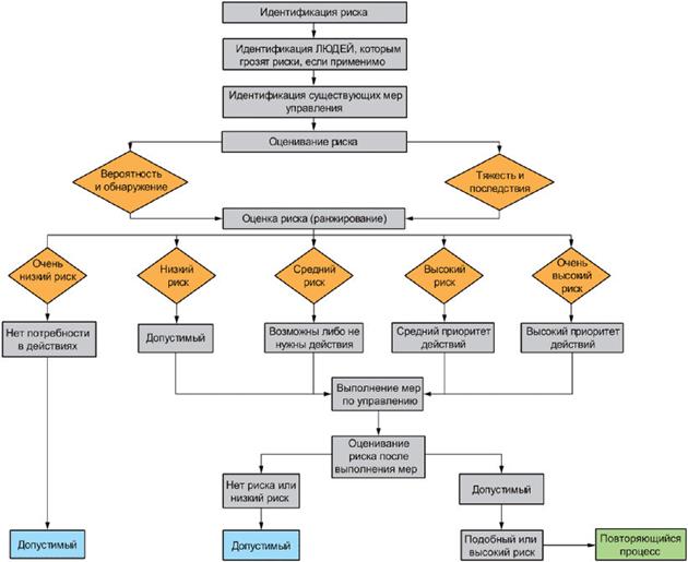
Примечание 3 - Схематическое изображение процесса менеджмента риска показано на рисунке 1.

Рисунок 1 - Схематическое изображение процесса менеджмента риска
4.2 Ответственность руководства
Руководство медицинской лаборатории должно продемонстрировать доказательства своей приверженности процессу менеджмента риска, предоставив достаточные ресурсы и квалифицированный персонал для менеджмента риска, чтобы обеспечить соответствие настоящему стандарту (см. 4.3). Руководство лаборатории должно:
- определить и задокументировать политику менеджмента риска лаборатории, включая политику установления критериев допустимости риска (см. 6.1);
- официально одобрять все оценки рисков и отчеты по менеджменту риска;
- анализировать пригодность процесса менеджмента риска через запланированные интервалы времени, чтобы обеспечивать его постоянную результативность, и документировать все принятые решения и предпринятые действия. Этот анализ может быть частью анализа системы менеджмента качества. Лаборатория должна сохранять записи по каждому виду деятельности, требуемому настоящим стандартом. Записи должны быть доступными для анализа по мере необходимости.
Примечание - Требуемая документация и записи могут быть включены в документацию, создаваемую в системе менеджмента качества лаборатории.
4.3 Квалификация персонала
Лица, выполняющие задачи менеджмента риска, должны обладать знаниями и опытом для выполнения возложенных на них задач. Эти знания и опыт должны включать, где это уместно, процессы и процедуры, подлежащие оценке, включая конкретные медицинские лабораторные исследования; медицинское применение результатов исследования и методы, используемые для оценки рисков. Задачи менеджмента риска могут выполняться представителями нескольких функциональных подразделений лаборатории, каждый из которых вносит свой вклад своими специальными знаниями и опытом. Должны поддерживаться записи для документирования квалификации персонала.
4.4 План менеджмента риска
4.4.1 Общие положения
Деятельность по менеджменту риска должна планироваться.
План(ы) менеджмента риска должен(ны) соответствовать процессу менеджмента риска, описанному в настоящем стандарте. Следовательно, медицинская лаборатория должна разработать, задокументировать и внедрить один или несколько планов менеджмента риска для услуг или исследований, проводимых лабораторией.
4.4.2 Область применения плана
Область плана или планов должна определяться руководством лаборатории. План менеджмента риска может быть разработан, например, для технических процессов и процессов менеджмента, для конкретных преаналитических и постаналитических аспектов, для одного или нескольких исследований, выполненных конкретной IVD аналитической системой, для конкретного исследования, разработанного лабораторией, или для всех исследований, проводимых лабораторией, в которых риски могут быть идентифицированы и оценены.
Область применения плана и объем требуемых действий по менеджменту риска должны быть пропорциональны рискам, связанным с исследованиями.
Факторы, которые следует учитывать, включают следующие (но не ограничиваются ими):
a) соответствующие требования к качеству;
b) уровни медицинских решений и критические значения;
c) популяции пациентов;
d) надежность системы измерения и неопределенность измерения;
e) эксплуатационные характеристики (воспроизводимость, смещение, специфичность и т.д.);
f) контакт с пациентом на преаналитическом этапе (например, флеботомия);
g) клиническое использование результатов исследования (например, скрининговые, диагностические, подтверждающие тесты).
Если не указано и не обосновано иное, планы менеджмента риска для медицинской аналитической лаборатории должны включать пре- и постаналитические аспекты, а также процессы, которые определены как представляющие риск для пациентов или других лиц.
4.4.3 Содержание плана
Каждый план менеджмента риска должен включать как минимум следующее:
a) описание исследований и услуг, любых задействованных медицинских изделий для диагностики in vitro и всех соответствующих пре- и постаналитических аспектов в рамках плана;
b) распределение обязанностей и полномочий;
c) требования к анализу деятельности по менеджменту риска;
d) критерии допустимости индивидуального (отдельного) и совокупного риска, основанные на политике лаборатории по установлению критериев допустимости риска;
e) деятельность по верификации управления риском и мониторингу.
Примечание - См. приложение C для руководства по анализу допустимости риска и приложение B для руководства по установлению критериев допустимости риска.
4.4.4 Изменения в плане
План должен обновляться, если происходят значительные изменения, которые могут повлиять на оценку риска. Записи о таких изменениях плана должны поддерживаться в рабочем состоянии.
Примечание - Примеры значительных изменений, которые могут повлиять на оценку риска, включают:
a) модификацию лабораторного оборудования или инженерных сетей;
b) введение новых политик, процедур или рабочих инструкций;
c) приобретение, закупку или внедрение нового оборудования, включая лабораторные информационные системы;
d) введение новых исследований или услуг или изменение уровня предоставления услуг;
e) смену поставщика;
f) разработку собственных методов исследования в лаборатории;
g) изменение существующих процедур исследований;
h) любые другие изменения, которые могут повлиять на характеристики, связанные с безопасностью пользователя или пациента.
4.4.5 Документация по менеджменту риска
Для каждой процедуры исследования/услуги или группы связанных исследований/услуг в рамках плана лаборатория должна разработать и поддерживать документацию по менеджменту. В дополнение к требованиям других разделов настоящего стандарта документация по менеджменту риска должна обеспечивать прослеживаемость каждой идентифицированной опасности:
- для анализа риска;
- оценивания риска;
- внедрения и верификации мер по менеджменту риска;
- оценки допустимости любого(ых) остаточного(ых) риска(ов).
Документация по менеджменту риска может быть представлена в любой форме и на любом носителе.
Для расширения возможностей лаборатории по сбору всей документации по менеджменту риска может быть предназначен виртуальный файл менеджмента риска. Хотя такой файл менеджмента риска может физически не содержать всех записей и других документов, он должен содержать как минимум ссылки или указатели на всю необходимую документацию (например, в управляемом перечне).
Соответствие требованиям настоящего стандарта оценивается путем проверки документации по менеджменту риска. Все составляющие данной документации должны быть рассмотрены и зарегистрированы.
5.1 Общие положения
Область анализа риска может быть широкой (например, для разработки нового исследования, в котором лаборатория совсем не имеет или имеет мало опыта) или область может быть ограничена (например, для анализа влияния изменения на существующую процедуру исследования, для которой большое количество информации уже существует в лаборатории; для анализа риска, связанного со сбоями процедуры конкретного исследования или неисправностью IVD медицинского изделия; для анализа конкретных аспектов лабораторного исследования, таких как сбор и транспортировка образцов или составление отчетов о результатах исследования).
Если процедура исследования связана с IVD медицинским изделием и если изготовитель IVD медицинских изделий следовал процессу менеджмента риска в соответствии с ИСО 14971, анализ рисков лаборатории может начинаться, но не ограничиваться остаточными рисками, указанными изготовителем IVD.
Если анализ риска или другая соответствующая информация доступны для аналогичной процедуры исследования или услуги, эти анализ или информация могут использоваться в качестве отправной точки для нового анализа. Уровень актуальности зависит от различий между исследованиями или услугами. Степень, в которой может быть использован существующий анализ рисков, должна основываться на систематической оценке того, могут ли эти различия:
- существенно повлиять на выходные данные, характеристики, производительность или результаты;
- быть причиной появления новых опасностей;
- привести к развитию новых опасных ситуаций.
Примечание 1 - Некоторые риски, которые могут возникнуть при медицинских лабораторных исследованиях, описаны в приложениях D, E и F.
Примечание 2 - Некоторые методы анализа риска описаны в приложениях G и H.
5.2 Процесс анализа риска и документация
Анализ риска должен проводиться для каждой процедуры исследования или услуги в рамках области, как описано в 5.3 - 5.8. Осуществление запланированной деятельности по анализу риска и результаты анализа риска должны быть зарегистрированы (см. 4.4.5).
В дополнение к записям, требуемым в 5.3 - 5.8, документация о проведении и результатах анализа риска должна включать, как минимум, следующее:
a) описание и идентификацию субъекта(ов) анализа риска (например, исследований и IVD медицинских изделий, включая процессы доставки образцов, контроля качества и отчет о результатах);
b) идентификацию лиц, проводивших анализ риска, их опыт и даты проведения анализа;
c) область анализа риска (см. 4.4.2);
d) официальное одобрение.
5.3 Предусмотренное применение в медицинской лаборатории и обоснованно прогнозируемое неправильное применение
Для рассматриваемых конкретного исследования или услуги лаборатория должна задокументировать предусмотренное применение в медицинской лаборатории и любое обоснованно прогнозируемое неправильное применение.
Примечание - Неправильное применение означает некорректное или ненадлежащее выполнение исследования, процедуры или любой процедуры, критичной для безопасности пациента.
5.4 Идентификация характеристик, связанных с безопасностью
Для рассматриваемого конкретного исследования лаборатория должна идентифицировать и задокументировать те качественные и количественные характеристики, которые могут повлиять на безопасность пациента, и, где это применимо, их установленные пределы.
Примеры: диагностическая специфичность, диагностическая чувствительность, специфичность измерения, воспроизводимость измерения, смещение измерения, аналитическая интерференция, стабильность реагента, стабильность аналита, стерильность (для услуги флеботомии), биологические референсные интервалы.
Примечание - Приложение D содержит ряд вопросов, которые могут служить руководством для определения характеристик исследования и любых используемых IVD медицинских изделий, которые могут повлиять на безопасность.
5.5 Идентификация опасностей
Лаборатория должна идентифицировать и документировать известные и прогнозируемые опасности, связанные с исследованием, и другие критические процессы и их причины (например, возможные виды отказов и ошибки применения).
Опасности должны быть рассмотрены как при нормальном применении (то есть при правильном применении и ошибках применения), так и при обоснованно прогнозируемом неправильном применении и в условиях неисправности.
Для исследований, связанных с применением IVD медицинского изделия, лаборатория может получить информацию от производителя IVD о потенциальных опасностях, которые были выявлены, но не устранены полностью во время процесса управления рисками производителя.
Примечание 1 - Наиболее частыми опасностями для пациентов при выполнении медицинских лабораторных исследований являются некорректные результаты, ошибочно идентифицированные результаты и запоздалые результаты. Примеры возможных опасностей в приложении E можно использовать в качестве руководства при выявлении опасностей для сотрудников лаборатории, обслуживающего персонала и других лиц.
Примечание 2 - Приложение F может быть использовано для получения информации о различных этапах, на которых несоответствия могут привести к ошибкам (преаналитического, аналитического и постаналитического этапов) и для разных медицинских лабораторных дисциплин.
Примечание 3 - Источники, которые могут помочь идентифицировать потенциальные причины опасностей, включают расследования претензий к деятельности лаборатории, несоответствий, ошибок применения и инцидентов, а также претензий к деятельности производителя IVD. Производители IVD, которые следуют требованиям ИСО 14971, обязаны сообщать пользователям лаборатории о значительных остаточных рисках.
5.6 Выявление потенциально опасных ситуаций
Обоснованно прогнозируемые последовательности или комбинации событий, которые могут привести к опасной ситуации, должны быть рассмотрены, а возникающие в результате опасные ситуации - зарегистрированы. Решение о том, какое событие в последовательности событий подвергает пациента возможности причинения вреда (то есть опасная ситуация), должно приниматься лабораторией в соответствии с анализом риска.
Примечание 1 - Источники информации о потенциально опасных ситуациях, связанных с медицинскими лабораторными исследованиями или услугами, включают производителя(ей) любого используемого медицинского изделия, медицинскую и научную литературу, опыт проведения аналогичных исследований, экспертное медицинское или научное мнение и согласованные позиции медицинских лабораторных объединений. См. приложения E и F для руководства по составлению перечня опасных ситуаций.
Примечание 2 - Неправильный результат, полученный поставщиком медицинских услуг, можно рассматривать как событие, которое создает опасную ситуацию для пациента, поскольку последующие медицинские решения и действия, которые могут нанести вред пациенту, выходят за рамки каких-либо обоснованных средств управления риском со стороны лаборатории. Примеры других опасных ситуаций приведены в приложении E.
Примечание 3 - Опасные ситуации могут возникнуть в результате ошибок применения при выполнении лабораторных исследований либо из-за того, что сотрудник лаборатории принял решение что-либо сделать или чего-то не сделал. См. приложение H для получения руководства по выявлению и классификации ошибок применения для анализа риска.
5.7 Идентификация прогнозируемого вреда для пациента
Обоснованно прогнозируемый вред, который может возникнуть в результате каждой опасной ситуации, должен быть идентифицирован и классифицирован вместе с тяжестью каждого вреда. Этот процесс и выявленный вред должны быть задокументированы.
Примечание - Источники информации о прогнозируемом вреде для пациента, который может быть вызван неправильными или запоздалыми результатами исследования, включают медицинскую литературу, опыт проведения подобных исследований, экспертное медицинское заключение и согласованные позиции (мнения) профессиональных медицинских сообществ. См. приложение E для руководства по составлению перечня прогнозируемого вреда для пациента.
5.8 Определение риска(ов) для каждой опасной ситуации
Для каждой идентифицированной опасной ситуации должен(ны) быть определен(ы) связанный(е) с ней риск(и), используя доступную информацию или данные. Определение риска может быть количественным или качественным и должно быть сосредоточено на всем процессе, а не на отдельных деталях ситуации.
Примечание 1 - Методы определения риска, в том числе в результате систематических ошибок, описаны в приложении I, в котором приведены примеры шкал вероятности и степени тяжести, основанные на количественном, полуколичественном или качественном уровнях.
Если вероятность причинения вреда не может быть определена, например в случае дефектов программного обеспечения или других системных отказов, возможные последствия должны быть перечислены для использования при оценке рисков и управлении рисками.
Примечание 2 - Информацию или данные для оценки рисков можно получить, например, из следующих источников:
a) результатов внешней оценки качества;
b) соответствующих расследований отказов;
c) отчетов об ошибках и несоответствиях;
d) претензий, полученных от потребителей (клиентов) лаборатории;
e) оценок эксплуатационной пригодности с участием типичных пользователей;
f) опыта проведения аналогичных исследований;
g) функциональных характеристик и характеристик надежности IVD медицинских изделий;
h) технической литературы по продукту и информации об остаточных рисках от производителей IVD;
i) медицинской литературы и опубликованных клинических данных;
j) опубликованных стандартов и руководств по медицинской практике;
k) экспертных научных, инженерных или медицинских заключений;
l) научной, технической или клинической оценки функциональных характеристик.
6.1 Критерии допустимости риска
Лаборатория должна определить, одобрить и задокументировать критерии допустимости риска для индивидуальных (отдельных) рисков и совокупного остаточного риска в соответствующем плане менеджмента риска.
Примечание 1 - Установленные критерии допустимости риска важны для результативности процесса менеджмента риска.
Критерии допустимости риска должны:
- определяться в соответствии с политикой лаборатории по установлению критериев допустимости риска;
- основываться на применимых национальных или региональных регулирующих требованиях, применимых стандартах безопасности и соответствующих стандартах медицинской практики;
- принимать во внимание современное состояние науки и техники и известные опасения заинтересованных сторон;
- официально одобряться руководителем лаборатории.
Примечание 2 - Нет необходимости применять одни и те же критерии допустимости риска для всех исследований или услуг, выполняемых лабораторией. Критерии могут отличаться в зависимости от предназначенного применения или других факторов.
Для отдельных рисков критерии допустимости могут быть задокументированы в матрице, чтобы указать допустимые или недопустимые комбинации вероятности возникновения и тяжести вреда.
Примечание 3 - См. Руководство по соображениям о допустимости риска и примерам в приложении C.
Такая матрица может быть далее подразделена на зоны, указывающие, какие риски считаются незначительными, а какие - допустимыми, если риски минимизированы (то есть риски сначала уменьшаются, насколько это обоснованно возможно).
Примечание 4 - См. Руководство и примеры в приложениях B.5 и C для определения конечных точек для снижения риска.
Соображения при установлении критериев допустимости совокупного остаточного риска могут включать:
- соблюдение требуемых норм, таких как национальные регулирующие требования к качеству;
- аккредитацию лаборатории на соответствие стандартам качества и компетентности;
- участие в признанных программах проверки квалификации;
- требуется ли информированное согласие.
6.2 Процесс оценивания риска
Для каждой идентифицированной опасной ситуации лаборатория должна применять одобренные критерии допустимости риска (см. 6.1), чтобы решить, требуется ли снижение риска. Как правило, если риск оценивается как незначительный, он является допустимым и дальнейшее снижение риска не требуется.
Если требуется снижение риска, должны быть выполнены действия по управлению риском, такие как описано в 7.1 - 7.4.
Если уровень риска считается недопустимым и не может быть снижен до допустимого уровня, руководство лаборатории должно решить, можно ли начать соответствующее исследование/оказание услуги или продолжить оценивание риска на основе задокументированного анализа риск/польза, как описано в разделе 8.
Если снижение риска не требуется, то требования к управлению риском в 7.1 - 7.4 не применяются для конкретной оцениваемой опасной ситуации и лаборатория может перейти к разделу 9.
7.1 Варианты управления риском
Лаборатория должна идентифицировать, внедрять и верифицировать меры по управлению риском(ами), которые снижают риск(и) до допустимого уровня.
Примечание - Меры по управлению риском могут снизить тяжесть вреда, снизить вероятность его возникновения или то и другое вместе.
При выборе мер управления риском приоритет должен отдаваться вариантам управления риском в указанном порядке приоритета:
a) внутренней безопасности, обеспечиваемой в процессе проектирования (например, снижение или устранение возможности отказа);
b) защитным мерам в IVD медицинском изделии (например, сигнализация, обнаружение отказов, отказоустойчивый механизм) или в аналитической, преаналитической, постаналитической процедурах и процедурах обеспечения качества (например, калибровка, действия по управлению качеством, включая новые действия по управлению качеством, добавленные лабораторией для снижения остаточного риска);
c) информации для персонала по безопасности;
d) обучению.
При реализации варианта b) или c) лаборатория должна выбрать меры по управлению риском, которые снизят риск, насколько это возможно, до рассмотрения допустимости остаточного риска.
Лаборатория может также рассмотреть вопрос о том, существуют ли противопоказания в отношении применения исследования для конкретной группы пациентов на основе оценивания риска (раздел 6) или анализа риск/польза (раздел 8).
Если лаборатория определяет во время анализа варианта управления риском, что снижение риска невозможно, лаборатория может провести анализ соотношения риск/польза для остаточного риска, чтобы определить, следует ли продолжать разработку или внедрение исследования/услуги (см. раздел 8).
7.2 Верификация управления риском
Надлежащее выполнение каждой меры по управлению риском должно быть верифицировано.
Должна быть верифицирована результативность мер по управлению риском. Верификация результативности может выполняться как часть деятельности по валидации.
7.3 Роль стандартов в управлении риском
Соответствие применимым стандартам следует рассматривать как часть анализа вариантов управления риском.
Применение соответствующих стандартов во время проектирования и разработки исследования или другой процедуры может представлять собой деятельность по управлению риском и обеспечить соответствие требованиям, приведенным в 7.1 - 7.5.
Лаборатория сама определяет, соответствует ли применение стандарта всем требованиям.
7.4 Роль IVD медицинских изделий в управлении рисками
Если в исследовании участвует IVD медицинское изделие, которое было спроектировано, разработано, валидировано и изготовлено в соответствии с признанным стандартом по менеджменту риска, таким как ИСО 14971, лаборатория должна следовать инструкциям изготовителя в отношении любых мер по управлению риском, включенных в изделие или предоставляемых вместе с ним. Исключения должны быть обоснованы.
Примечание - Эта рекомендация предназначена для того, чтобы лаборатории могли полагаться на действия по управлению рисками, выполняемые изготовителем IVD, что позволяет избежать ненужного дублирования усилий. Это способствует результативному обмену информацией о рисках между заинтересованными сторонами.
Меры по управлению риском, встроенные в IVD медицинское изделие или предоставляемые с ним, могут не потребовать дополнительной верификации, если:
- изготовитель IVD удостоверяет, что устройство спроектировано, разработано, валидировано и изготовлено в соответствии с ИСО 14971;
- информация, предоставленная изготовителем в маркировке изделия, свидетельствует о результативности мер по управлению риском.
Лаборатория должна проанализировать меры по управлению риском, включенные в IVD медицинское изделие или предоставляемые с ним, и решить, требует ли результативность мер по управлению риском дополнительной верификации лабораторией.
Модификации IVD медицинского изделия, которые могут повлиять на меры по управлению риском, могут потребовать повторной валидации в лаборатории.
7.5 Риски, возникающие вследствие выполнения мер по управлению риском
Каждая мера по управлению риском должна быть проанализирована с точки зрения:
- возникновения новых опасностей или опасных ситуаций;
- влияния выполненных мер по управлению риском на уже определенные риски для ранее идентифицированных опасных ситуаций.
Все новые или возросшие риски должны управляться в соответствии с подразделами 4.4 - 7.4.
Результаты этого анализа должны быть зарегистрированы в документации по менеджменту риска.
7.6 Оценивание остаточного риска
После выполнения мер по управлению риском каждый остаточный риск должен быть оценен с использованием одобренных критериев допустимости риска (см. 6.1). Результаты этого оценивания должны быть зарегистрированы.
Если остаточный риск на основе этих критериев был сочтен недопустимым, необходимо предпринять дальнейшие меры по управлению риском (см. 7.1).
Если дальнейшее снижение риска невозможно, лаборатория может провести анализ соотношения "риск/польза" в отношении остаточного риска, чтобы определить, следует ли продолжать разработку или внедрение исследования или услуги (см. 8).
Для остаточных рисков, которые считаются допустимыми, лаборатория должна определить, какую информацию необходимо сообщить предполагаемым пользователям, чтобы раскрыть остаточные риски. Копии любых сообщений, раскрывающих остаточные риски, должны храниться в документации по менеджменту риска.
Примечание - Руководство по раскрытию информации по остаточному риску(ам) приведено в приложении L.
Медицинская лаборатория может провести анализ соответствующих клинических данных, чтобы определить, перевешивает ли медицинская польза предназначенного применения остаточный риск. Этот анализ может быть выполнен на уровне индивидуального (отдельного) остаточного риска или совокупного остаточного риска.
Примечание - Клинические данные могут быть получены из таких источников, как медицинская литература, клинические исследования, оценивание функциональных характеристик, опыт неблагоприятных событий и заключения медицинских экспертов. См. приложение K для получения дополнительных указаний по проведению анализа соотношения риск/польза.
Если будет продемонстрировано, что остаточный риск перевешивается пользой, тогда риск можно считать допустимым. Лаборатория должна определить, какая информация необходима для раскрытия остаточного риска.
Если доказательства не подтверждают вывод о том, что медицинские преимущества перевешивают остаточный риск, тогда риск считается недопустимым.
Результаты анализа соотношения "риск/польза" и информация, подлежащая раскрытию предназначенным пользователям, должны быть зарегистрированы.
9.1 Полнота управления риском
Перед представлением результатов исследований, указанных в плане менеджмента риска, лаборатория должна провести всесторонний анализ всего процесса менеджмента риска. Ответственность за анализ должна быть определена в плане менеджмента риска (см. 4.4.3 b).
Такой анализ должен по меньшей мере свидетельствовать о том, что:
- план менеджмента риска (см. 4.4) был надлежащим образом выполнен;
- риск(и), связанный(е) со всеми идентифицированными потенциально опасными ситуациями, был(и) рассмотрен(ы) (см. 5.6);
- совокупный остаточный риск допустим (см. 9.2);
- имеются соответствующие методы для получения информации, необходимой для мониторинга рисков (см. 10).
9.2 Оценивание совокупного остаточного риска
После индивидуальной оценки каждой идентифицированной опасной ситуации, связанной с исследованием или услугой, и после того, как идентифицированные меры по управления риском были реализованы и верифицированы, лаборатория должна рассмотреть совокупное влияние индивидуальных (отдельных) остаточных рисков и решить, соответствует ли совокупный остаточный риск для каждого исследования или услуги допустимым, используя критерии, определенные в плане менеджмента риска.
Примечание - Рекомендации по оцениванию совокупного остаточного риска см. в приложении J.
Если совокупный остаточный риск признан недопустимым с использованием критериев, установленных в плане менеджмента риска, лаборатория может провести анализ соотношения "риск/польза" (см. раздел 8), чтобы определить, перевешивает ли медицинская польза от предназначенного применения совокупный остаточный риск. Если клинические данные подтверждают вывод о том, что медицинская польза перевешивает остаточный риск, совокупный остаточный риск можно считать допустимым. В противном случае совокупный остаточный риск остается недопустимым.
Для совокупного остаточного риска, который считается допустимым, лаборатория должна определить, какую информацию необходимо предоставить поставщикам медицинских услуг для раскрытия совокупного остаточного риска. Копии сообщений, раскрывающих совокупный остаточный риск, должны храниться в файле менеджмента риска.
Примечание - Руководство по раскрытию остаточного риска (рисков) приведено в приложении L.
9.3 Отчет по менеджменту риска
Результаты этого всестороннего анализа менеджмента риска должны быть зарегистрированы в отчете по менеджменту риска, который должен обобщить свидетельства того, что:
- план менеджмента риска выполнен удовлетворительно;
- результаты подтверждают допустимость остаточных рисков;
- отчет по менеджменту риска должен быть официально одобрен руководством лаборатории.
10.1 Процедура наблюдения
Лаборатория должна установить, задокументировать и поддерживать подходящую процедуру для сбора, рассмотрения и анализа информации о рисках, связанных с процессами преаналитики, аналитики и постаналитики.
При создании системы наблюдения лаборатория должна учитывать, среди прочего:
a) механизмы сбора и обработки информации, созданной лабораторией, поставщиками медицинских услуг, изготовителем IVD медицинского изделия или лицами, ответственными за установку и обслуживание оборудования;
b) новые или пересмотренные регулирующие требования и стандарты в области здравоохранения.
Для обеспечения своевременного реагирования на любое выявленное неблагоприятное событие или тенденцию следует установить основанные на риске предупреждения и триггеры действий.
Информация, собранная в рамках мониторинга риска, должна быть оценена для обеспечения того, чтобы средства управления риском оставались эффективными, а риски - допустимыми. В частности, лаборатория должна определить:
- появление непредвиденного режима отказа, ошибки применения, опасности, опасной ситуации или вреда;
- появление ранее не опознанной возможности возникновения любого из этих событий или же то, что
- предполагаемый(е) риск(и), возникающий(е) в результате опасной ситуации, более недопустим(ы).
При возникновении любого из вышеперечисленных условий:
a) должна быть оценена необходимость в немедленных действиях по снижению угрожающих рисков для пациентов или пользователей и, если это так, лабораторией должны быть предприняты соответствующие действия для устранения рисков (см. 10.4);
b) влияние выполненных ранее действий по менеджменту риска должно быть оценено и возвращено в качестве входных данных в процесс менеджмента риска;
c) должен быть проведен анализ документации по менеджменту риска для исследования или услуги и, если существует вероятность того, что остаточный(е) риск(и) или его (их) допустимость могли измениться, должно быть оценено влияние на ранее выполненные меры по управлению риском.
Результаты этой оценки должны быть зарегистрированы в документации по менеджменту риска.
Примечание - Аспекты мониторинга непредвиденных рисков часто являются предметом национальных регулирующих требований.
10.2 Внутренние источники информации о риске
Источники информации о риске и данных в лаборатории могут включать:
a) испытания по оценке функциональных характеристик;
b) данные статистического контроля качества;
c) отчеты об инцидентах;
d) претензии, несоответствия или корректирующие действия;
e) внутренние аудиты и другие оценки.
10.3 Внешние источники информации о риске
Источники информации о риске и данных за пределами лаборатории могут включать:
a) отчеты EQAS (External Quality Assurance Services);
b) претензии врача;
c) рекомендации изготовителя;
d) регулирующие органы;
e) базы данных неблагоприятных событий;
f) литературные отчеты;
g) органы по аккредитации (например, аудиты).
Примечание - Отзыв продукта, исправление на месте или уведомление о безопасности от изготовителя IVD могут указывать на изменение риска, требующее немедленных действий со стороны лаборатории.
10.4 Незамедлительные действия по снижению риска
Если результаты исследования, сообщенные лабораторией, будут признаны представляющими недопустимый риск для пациентов, должны быть предприняты незамедлительные действия пропорционально рискам. Действия по снижению рисков могут включать следующие (но не ограничиваются ими):
a) предупреждение соответствующих медицинских работников об ошибочных результатах;
b) по возможности повторение исследования и пересмотр отчетов, чтобы исправить ошибочные результаты;
c) уведомление поставщиков медицинских услуг об изменениях в диагностической эффективности;
d) обновление и выпуск пересмотренных референтных интервалов;
e) приостановление дальнейшего исследования до устранения причины;
f) уведомление производителя IVD о любой клинически значимой неисправности, ошибке применения или недостатках в конструкции или маркировке IVD изделия;
g) сообщение регулирующим органам о неблагоприятных событиях или серьезных инцидентах, если это необходимо.
Незамедлительные действия могут также включать расследование для определения первопричин и переоценки рисков.
Приложение A
(справочное)
A.1 Общее руководство
Если существует документированная система менеджмента качества, например, описанная в ИСО 15189:2012, подраздел 4.2, ИСО 22367, подраздел 4.1, требуют, чтобы она включала менеджмент риска в соответствующие части.
Риск присущ всем аспектам системы менеджмента качества. Риски присутствуют во всех системах, процессах и функциях. Риск-ориентированное мышление обеспечивает идентификацию, учет и управление этими рисками на протяжении всего процесса разработки и применения системы менеджмента качества. Рассмотрение риска является неотъемлемой частью риск-ориентированного мышления. Такой подход становится проактивным, а не реактивным в предотвращении или уменьшении нежелательных последствий путем раннего выявления риска и принятия мер.
Предупреждающее действие встроено в систему менеджмента, когда она основана на оценке рисков. Риск-ориентированное мышление - это то, что лаборатории автоматически делают в повседневной жизни.
Не все процессы системы менеджмента качества отражают одинаковый уровень риска с точки зрения их потенциального вреда для пользователей или пациентов. Некоторым требуется более тщательное и формальное планирование и управление, чем другим. С учетом рисков во всей системе и во всех процессах безопасность пользователя и пациента повышается, выходные данные становятся более согласованными (сопоставимыми) и поставщики медицинских услуг могут быть уверены, что получат ожидаемый продукт или услугу (см. рисунок A.1).

Рисунок A.1 - Блок-схема оценки рисков
В настоящем приложении содержится руководство для медицинских лабораторий, внедривших ИСО 15189, который требует, чтобы менеджмент риска был включен в их систему менеджмента качества. Все ссылки на пункты ИСО 15189 указываются таким образом: например, ИСО 15189:2012, 4.6; если пункт указан сам по себе, например 4.4.5, то он относится к пункту в настоящем документе.
A.2 Управление документами и записями
См. подразделы 4.3 и 4.13 ИСО 15189:2012.
Требования подраздела 4.3 ИСО 15189:2012 к управлению документами и записями применяются ко всем лабораторным политикам, процедурам, рабочим инструкциям и другим документам, созданным для процесса менеджмента риска, и поддерживаются как часть документации по менеджменту риска (см. 4.4.5).
A.3 Управление поставщиками
См. ИСО 15189:2012, подраздел 4.6.
A.3.1 Общие положения
Необходимая степень управления поставщиками зависит от исследования или услуги и связанных с этим рисков для пациентов или лабораторного персонала. Степень детализации требований, необходимая для обеспечения того, чтобы приобретенный продукт или услуга, включая услуги референсной лаборатории, соответствовали требованиям, зависит от характера приобретенного продукта или услуги и выявленных рисков (см. раздел 5).
Оценка рисков, вносимых поставщиками, должна привести к уточнению ролей и обязанностей лаборатории и поставщика. Например, договорные аспекты могут включать:
- право собственности на спецификации и процесс управления изменениями;
- обеспечение передачи новой информации, когда она становится доступной;
- определение объема деятельности по менеджменту риска, который должен осуществляться лабораторией и ее поставщиком.
Менеджмент отношений с поставщиками и деятельность по приемке генерирует информацию и данные, которые должны быть частью мониторинга рисков, продолжающегося на протяжении всего цикла исследования. Результаты деятельности по менеджменту риска могут привести к принятию мер по управлению риском, таким как управление закупками и деятельностью по приемке.
A.3.2 Закупка
Процедуры выбора и закупки внешних услуг, оборудования, реагентов и расходных материалов должны требовать идентификации опасностей и оценивания рисков, потенциально создаваемых поставщиками, а также должны требовать принятия основанных на оценке рисков решений относительно выбора и одобрения поставщиков.
При необходимости предписанные меры по управлению риском, вытекающие из процесса менеджмента риска лаборатории (раздел 7), должны быть включены в требования к закупкам как часть информации о закупках.
Критерии выбора, оценки и повторной оценки поставщиков закупаемой продукции, включая IVD медицинские изделия, а также услуг, таких как услуги вспомогательных и референсных лабораторий и внешних программ оценки качества, должны быть установлены на основе риска, связанного с выявленными опасностями, имеющими отношение к приобретаемым продуктам и услугам.
A.3.3 Деятельность по приемке
При разработке критериев приемки для закупаемой продукции и услуг следует учитывать результаты деятельности по менеджменту риска. В частности, идентифицированные опасности и меры по управлению связанных с ними рисков должны быть приняты во внимание при разработке критериев для деятельности по верификации и приемке закупленной продукции.
A.3.4 Сервисное обслуживание
Лабораторное оборудование и IVD медицинские изделия могут потребовать установки, обслуживания и ремонта, выполняемыми внутренними или внешними поставщиками.
Когда обслуживание является установленным требованием, следует учитывать информацию, полученную в результате деятельности по менеджменту риска. Периодическое обслуживание и ремонт как средство обеспечения надлежащего функционирования изделий могут быть результативным методом по управлению риском.
Если для процесса исследования необходима определенная мера по управлению риском, может также потребоваться применить ту же (или аналогичную) меру по управлению риском к процессу обслуживания.
Когда существует опасность для обслуживающего персонала, в руководство по обслуживанию или документацию следует включать четкие инструкции и проводить соответствующее обучение.
A.4 Деятельность в области проектирования и разработки
A.4.1 Общие положения
Этот подпункт применяется только к тем медицинским лабораториям, которые разрабатывают процедуры исследования для внутреннего применения или модифицируют ранее валидированные процедуры исследования или IVD медицинские изделия.
Деятельность по менеджменту риска (например, оценка рисков и управление риском) должны быть неотъемлемой частью процесса проектирования и разработки лабораторных исследований.
Примечание - Процедуру исследования, разработанную для собственного применения лабораторией, часто называют "лабораторным тестом", "LDT" или "внутренним тестом".
Нижеследующее руководство основано на итеративном процессе проектирования и разработки, описанном в подразделе 7.3 ИСО 13485:2016 (8), в котором проектирование и разработка выполняются по этапам, перечисленным ниже. Такого подхода придерживаются большинство изготовителей IVD, и лаборатории должны учитывать его при разработке исследований для собственного применения:
- планировании проектирования и разработки;
- входных данных проектирования и разработки;
- выходных данных проектирования и разработки;
- анализе проектирования и разработки;
- верификации проектирования и разработки;
- валидации проектирования и разработки;
- передаче проекта и разработки;
- управлении изменениями проектирования и разработки.
Действия по менеджменту риска следует начинать как можно раньше в процессе проектирования и разработки, когда возможно включить в проект элементы безопасности. Для каждой идентифицированной опасности оценивается риск как в условиях нормального применения, так и в условиях отказа (раздел 5). Лаборатория принимает решение, необходимо ли снижение риска (раздел 6). Результаты этого оценивания риска, такие как необходимость в мерах по управлению риском, затем становятся частью входных данных для проектирования и разработки.
Меры по управлению риском (раздел 7) являются частью результатов проектирования и разработки, и их результативность верифицируется во время верификации проектирования и разработки. Цикл "входные данные проектирования и разработки - выходные данные - верификация" повторяется и продолжается на протяжении всего процесса управления проектом до тех пор, пока остаточные риски не будут снижены до допустимого уровня и могут поддерживаться на допустимом уровне. В целом результативность мер по управлению риском подтверждается при валидации проектирования и разработки.
A.4.2 Планирование проектирования и разработки
Планирование проектирования и разработки обеспечивает координацию действий по менеджменту риска во время проектирования и разработки и продолжается в течение всего жизненного цикла. Планирование проектирования и разработки должно устанавливать:
- взаимосвязь между соответствующими действиями по менеджменту риска и деятельностью по проектированию и разработке;
- необходимые ресурсы для проектирования и разработки, включая экспертные знания для решения потенциальных проблем безопасности.
A.4.3 Входные данные для проектирования и разработки
Входные данные для проектирования и разработки документируются как основа для последующих работ по проектированию и разработке. Входные данные для проектирования и разработки включают адекватное рассмотрение предназначенного применения, функциональных требований, требований к характеристикам, безопасности и регулирующих требований.
Меры по управлению риском являются результатом деятельности по менеджменту риска, которые становятся входными данными процесса проектирования и разработки.
Идентификация опасностей начинается с рассмотрения предназначенного применения, характеристик, связанных с безопасностью и средой применения, и приводит к составлению предварительного перечня известных и прогнозируемых опасностей. Каждая идентифицированная опасность может привести к нескольким различным видам вреда и несколько разных опасностей могут привести к одному и тому же вреду. Вероятность возникновения каждого вреда и его тяжесть устанавливаются для определения рисков (см. раздел 5). Каждый риск оценивается по ранее установленным критериям допустимости, чтобы установить необходимость управления риском.
Во время разработки любые предлагаемые изменения в выявленных проектных характеристиках, спецификациях и/или мерах по управлению риском и связанных с ними опасностей, вытекающих из текущего анализа риска, должны быть тщательно оценены с точки зрения сохраняющейся безопасности и заданных характеристик процедуры исследования перед ее одобрением.
Если процедура исследования предназначена для использования в сочетании с любым оборудованием или IVD медицинским изделием, следует оценивать опасности и меры по управлению риском для каждого компонента в отдельности, а также для системы или комбинации компонентов.
При формировании входных данных для проектирования и разработки следует учитывать необходимость принятия мер по управлению риском. Когда меры по управлению риском признаны необходимыми и изначально установлены, они становятся выходными данными как часть итеративного цикла.
A.4.4 Выходные данные проектирования и разработки
Меры по управлению риском, установленные на этапе определения входных данных, оцениваются во время проектирования и разработки и, если это целесообразно, будут включены в проект в порядке приоритета, указанного в 7.1. Если внутренняя безопасность или проектные защитные меры неосуществимы, могут потребоваться менее эффективные меры по управлению риском, такие как маркировка или обучение. Результат проектирования и разработки включает проектные спецификации мер по управлению риском.
Результаты проектирования и разработки обычно бывают трех типов:
- описание характеристик процедуры исследования, в частности тех, которые необходимы для ее безопасного и правильного применения;
- требования к закупке, производству, обращению, распределению и обслуживанию;
- критерии приемки.
Все типы могут содержать информацию, необходимую для безопасного и правильного применения. Меры по управлению риском могут относиться к любой из этих категорий.
A.4.5 Анализ проектирования и разработки
Анализ проектирования и разработки должен проводиться в соответствующих точках, чтобы обеспечить соответствие процедуры исследования выявленным медицинским потребностям. Анализ должен подтверждать, что любые индивидуальные (отдельные) остаточные риски, а также любой совокупный остаточный риск допустимы и надлежащим образом раскрыты. Анализ должен подтверждать обоснованность решений по соотношению "риск/польза", связанных с принятием остаточных рисков. Эксперты должны обладать необходимой компетенцией для оценки проектных решений, касающихся допустимости риска.
Процедуры анализа проекта должны определять задачи анализа риска, которые следует выполнять на соответствующих этапах проектирования и разработки. При анализе проектирования и разработки следует, например, оценивать:
- были ли идентифицированы все опасности, правильно ли оценен риск и идентифицированы ли потенциальные меры по управлению риском;
- результативность мер по управлению риском по индивидуальным (отдельным) рискам;
- эффективно ли, если деятельность по валидации проекта позволила оценить совокупный остаточный риск, связанный с выполнением процедуры исследования предполагаемым пользователем;
- управлялись ли и верифицировались ли какие-либо новые проблемы, связанные с риском, выявленные в процессе передачи проекта.
A.4.6 Верификация проектирования и разработки
Верификация позволяет получить объективное свидетельство того, что требования к проекту были выполнены, включая требования, связанные с выявлением рисков, меры по управлению рисками были реализованы по мере необходимости и меры по управлению рисками были эффективными с тем, чтобы конечный результат соответствовал установленным критериям допустимости.
Процедуры должны определять соответствующие методы верификации и обеспечивать прослеживаемость между идентифицированными опасностями, мерами по управлению риском, требованиями к проектированию и разработке, планами испытаний и результатами испытаний.
Приложение F содержит пример отчета по менеджменту риска в виде таблицы, которая также демонстрирует прослеживаемость.
A.4.7 Валидация проектирования и разработки
Валидация подтверждает, что исследование или услуга соответствуют потребностям клиента, предназначенному применению и что совокупный остаточный риск соответствует одобренным критериям допустимости риска. Для обеспечения адекватного применения мер по управлению риском, план валидации должен включать все случаи предназначенного применения, чтобы обеспечить уверенность в том, что определение совокупного остаточного риска соответствует ожиданиям. Любые испытания с моделированием применения должны быть разработаны таким образом, чтобы обеспечивать аналогичный уровень уверенности. Любые непредвиденные опасности, возникающие в результате валидации, должны оцениваться (разделы 5 и 6) и, если необходимо, управляться (раздел 7).
A.4.8 Передача проекта и разработки
При передаче процедуры лабораторного исследования из сферы научных исследований и разработок в лабораторную практику лаборатория должна обеспечить внедрение необходимых мер по управлению риском и их результативность в условиях реального применения. Лаборатория также должна обеспечить, чтобы все вновь выявленные проблемы, связанные с риском, были решены до того, как процедура исследования будет передана в лабораторные условия.
A.5 Идентификация и управление несоответствиями
См. ИСО 15189:2012, 4.9.
Каждое несоответствие, связанное с лабораторным исследованием, включая аспекты преаналитики и постаналитики, должно быть расследовано и обработано управляемым образом (то есть с использованием документированного процесса управления несоответствиями). Уровень управления должен быть пропорционален риску, связанному с несоответствием.
Идентифицированные несоответствия, включая ошибки применения и инциденты, следует классифицировать для анализа, обзора и отчетности. Оценка риска (разделы 5 и 6) должна позволить лаборатории классифицировать несоответствия и определять их приоритетность в соответствии с их значимостью, прежде всего с точки зрения безопасности пациентов и пользователей.
Классификация также может включать следующее (но не ограничивается этим):
- фазу цикла события;
- локализацию события;
- характеристику события;
- предсказуемость и предотвращение событий.
A.6 Оценивание и расследование претензий
См. ИСО 15189:2012, 4.8.
Процедуры управления претензиями или другими отзывами, полученными от клиницистов, пациентов, лабораторного персонала или других сторон, должны требовать, чтобы каждая претензия оценивалась для определения того, содержит ли она неблагоприятное событие, известную опасность, ранее неизвестный риск или изменение уровня риска.
Приоритетность и объем расследований претензий должны быть пропорциональны уровню риска, связанного с событием, на основе оценок риска (разделы 5 и 6).
Если обнаруживается такая необходимость, может потребоваться обзор существующего анализа риска, чтобы определить, требуется ли его актуализация.
Деятельность по оцениванию и расследованию претензий позволяет получать информацию и данные, которые должны быть частью мониторинга рисков, продолжающегося на протяжении всего срока исследования.
A.7 Корректирующие действия
См. ИСО 15189:2012, 4.10.
Исследование первопричины должно включать определение того, является ли уровень риска, оцененный в подразделе 5.8, все еще допустимым и остается ли действительной первоначальная оценка риска.
Полнота и глубина расследования отказов должны быть пропорциональны масштабу расследуемого несоответствия, события или инцидента и риску, который они представляют для пациента или пользователя.
Процедуры должны включать или ссылаться на метод, который будет использоваться для определения уровня риска, связанного с отказом (раздел 5), и процесс принятия решения, используемый для определения глубины расследования на основе этого уровня риска.
Результаты корректирующих действий должны быть проанализированы для выявления любых ранее непризнанных рисков и для мониторинга результативности мер по управлению риском. Эту информацию также следует использовать для определения результативности деятельности по менеджменту риска и определения необходимых действий, которые следует предпринять для устранения выявленных проблем и предотвращения их повторения.
A.8 Предупреждающие действия
См. ИСО 15189:2012, 4.11.
Полученная в ходе лабораторных исследований соответствующая информация должна постоянно подвергаться мониторингу, анализироваться и использоваться при пересмотре текущих оценок рисков и, при необходимости, проведении новых оценок риска.
Дополнительные источники информации, которые следует учитывать, включают следующие:
- информацию о лабораторных исследованиях или IVD медицинских изделиях из схем межлабораторного контроля качества;
- информацию об аналогичных лабораторных исследованиях или IVD медицинских изделиях;
- публичную информацию об отзывах, отчеты о постпродажном мониторинге качества и т.д.;
- научную литературу, согласованные руководства и медицинские заключения;
- новые или измененные стандарты и правила.
Анализ данных должен продемонстрировать, что принятые решения и меры по управлению рисками в рамках процесса менеджмента риска являются надлежащими.
Если выявляются ситуация или условие, которые могут способствовать возникновению несоответствия и повысить уровень риска, руководство лаборатории обязано принять меры для предотвращения возникновения несоответствия.
План предупреждающих действий должен включать:
- область применения плана;
- описание эффекта конкретного режима отказа, несоответствия, ошибки или инцидента;
- идентификацию потенциальных опасностей, связанных с потенциальной ошибкой или несоответствием;
- распределение ответственности за внесение необходимых изменений;
- требование анализа;
- критерии для приемлемого решения.
A.9 Постоянное улучшение
См. ИСО 15189:2012, 4.12.
Руководство лаборатории должно анализировать полученную информацию о лабораторных несоответствиях, ошибках и инцидентах. Эту информацию оценивают на предмет возможного отношения к пациенту и лабораторному персоналу, лабораторной безопасности, особенно в отношении следующего:
- присутствуют ли ранее нераспознанные опасности;
- будут ли в результате признаны недействительными первоначальные оценки лабораторных несоответствий, ошибок и инцидентов.
Если применимо одно из вышеперечисленных положений, результаты оценивания следует использовать для оценки адекватности процесса корректирующих действий, а план корректирующих действий следует при необходимости изменить.
Кроме того, необходимо незамедлительно провести углубленное расследование первопричин любых лабораторных несоответствий, ошибок и инцидентов с высоким риском, чтобы предотвратить их повторение.
Примечание - В этом контексте "незамедлительно" означает "без неоправданной задержки".
A.10 Оценивание и аудит
См. ИСО 15189:2012, 4.14.
Аудиты системы менеджмента качества должны включать процесс менеджмента риска, описанный в настоящем стандарте.
Аудиторские наблюдения за недостатками системы менеджмента качества должны быть приоритетными в соответствии с рисками, связанными с несоответствиями, и должны проводиться специальные последующие аудиты, чтобы обеспечивать своевременное решение проблем с повышенным риском. Наблюдения аудита с более низким уровнем риска могут быть проверены во время следующего планового аудита. Лаборатория должна учитывать результат деятельности по менеджменту риска для определения приоритетов процессов с высоким уровнем риска при выполнении программы аудита.
Частота проведения внутреннего аудита конкретных вопросов может быть основана на подходе к менеджменту риска, обеспечивающем целенаправленность затрат времени.
A.11 Управление условиями размещения и окружающей среды
См. ИСО 15189: 2012, 5.2.
Если окружающая среда, включая помещения, может оказать неблагоприятное влияние на процесс исследования или результаты исследования и была определена как приводящая к риску для пациентов или способствующая ему, определяют, документируют и внедряют меры по управлению риском. Результативность этих мер по управлению риском следует периодически оценивать.
A.12 Управление лабораторным оборудованием, реагентами и расходными материалами
См. ИСО 15189:2012, 5.3.
Пригодность оборудования и частота очистки, обслуживания и калибровки верифицируют и/или валидируют со ссылкой на риски, связанные с процессами исследования.
Рабочие инструкции анализируют и актуализируют, чтобы отразить все меры по управлению риском, определенные в соответствии с разделом 7.
Информация может быть передана персоналу, занимающемуся распределением, обработкой и хранением, в рамках деятельности по менеджменту риска, если методы или условия распределения, обработки или хранения могут вызвать или способствовать возникновению опасности от использования любого реагента или другого продукта (например, температура и влажность при хранении, контроль температуры и влажности во время транспортировки, необходимость в защитной упаковке).
Лабораторное оборудование, реагенты и расходные материалы контролируют пропорционально рискам, связанным с ними.
При рассмотрении периодичности контроля качества, который включает внутренний и внешний контроль, применяют принцип, основанный на риске, с учетом выходных данных валидации/верификации, стабильности оборудования, метода и окружающей среды, а также клинических результатов.
A.13 Управление лабораторными информационными системами
См. ИСО 15189:2012, 5.10.
Лабораторные информационные системы должны пройти валидацию для использования в степени, соизмеримой с рисками, связанными с проводимыми исследованиями и сообщаемыми результатами исследований, а также с целостностью системы и ее данных. Как правило, такие системы являются неотъемлемой частью рабочего процесса лаборатории и могут представлять потенциальные риски преимущественно на этапах преаналитики и постаналитики в процессе обследования пациентов.
Проблемы с потенциальными рисками могут включать:
- способность правильно идентифицировать и отслеживать пациента и весь соответствующий персонал на протяжении всего процесса исследования;
- способность правильно и корректно передавать и отображать информацию, доступную для чтения и понимания, в том числе:
инструкции по заказам на анализы от лечащего врача в пункт забора образцов или в лабораторию,
результаты исследований,
проблемы с образцом или исследованием, которые могут повлиять на интерпретацию результатов;
- способность выдерживать сбои в работе лабораторной информационной системы и/или восстанавливаться после них;
- целостность и надежность связующего программного обеспечения;
- возможность взлома систем, подключенных к Интернету (прямо или косвенно), и изменение или кража данных пациента;
- внимание к кибербезопасности в целом.
A.14 Контроль качества процессов исследования
См. ИСО 15189:2012, 5.6.
Разработка плана внутреннего контроля качества может проводиться на основе принципов менеджмента риска и должна включать, по крайней мере, следующие шаги.
1. Сбор информации о требованиях к качеству и требованиях изготовителей, пользователей, лаборатории, органов аккредитации, литературы.
2. Проведение оценки рисков.
3. Определение контрольных измерений для снижения риска.
4. Разработку плана контроля качества.
5. Мониторинг функционирования.
Для выявления потенциальных опасностей и их причин лаборатория могла бы использовать некоторые из инструментов, упомянутых в Приложении G: карты процессов, диаграмму "рыбья кость", FMEA. Для лаборатории может быть полезно отобразить весь процесс исследования с помощью высокоуровневой карты процесса, идентифицировать потенциальные причины вреда на каждом этапе процесса с помощью диаграммы "рыбья кость" и провести FMEA, чтобы оценить, допустимы ли риски и эффективны ли существующие меры контроля. В этом случае лаборатория должна внедрить план контроля качества, который может включать статистические методы, типы, уровни, периодичность и количество образцов контрольного материала.
A.15 Менеджмент изменений
Изменения в составе лабораторного персонала, процессах и/или услугах могут создать новые опасности, устранить существующие опасности или изменить уровень риска, связанного с опасностью. Все изменения лабораторных процессов и услуг следует контролировать в соответствии со степенью риска, связанного с процессом или услугой. Все изменения в лабораторных процессах или услугах требуют анализа соответствующей оценки риска.
Если изменение запланировано или произошло непреднамеренно (то есть незапланированное изменение), текущая оценка риска должна быть пересмотрена и при необходимости обновлена. Если изменяется какая-либо отдельная характеристика системы, может потребоваться оценка всей системы. Решение должно основываться на риске, связанном с системой.
Примеры изменений:
- уход управленческого или контролирующего персонала;
- смена реагентов (даже если это номинально идентичный материал от другого поставщика);
- замена лабораторного оборудования на другое;
- совокупный эффект, казалось бы, от незначительных изменений процесса;
- переход от одного поставщика к другому;
- изменение, произведенное поставщиками;
- изменение предназначенного применения, предполагаемого пользователя или предполагаемой среды использования.
Перед внедрением предлагаемого изменения важно убедиться, что любой индивидуальный (отдельный) остаточный риск(и), а также совокупный остаточный риск определены и остаются допустимыми.
Предлагаемые изменения в валидированных процедурах исследования или IVD медицинских изделиях должны быть оценены на предмет риска (разделы 5 и 6) на раннем этапе менеджмента изменений, чтобы определить, контролируются ли известные риски удовлетворительным образом или могут ли они привести к новым рискам. Недопустимые риски должны быть рассмотрены (разделы 7 и 8) до принятия решения об одобрении изменения.
Приложение B
(справочное)
Следующее руководство адаптировано из ISO/TR 24971:2019.
B.1 Общие положения
План менеджмента риска может быть отдельным документом или может быть интегрирован в другую документацию, например документацию системы менеджмента качества. Он может быть автономным или содержать ссылки на другие документы для выполнения требований, описанных в 4.4.
Уровень детализации плана должен быть соизмерим со сложностью риска, связанного с процессом, лабораторными услугами или исследованием, и связанными с ними рисками. Требования, указанные в 4.4, являются минимальными требованиями для плана менеджмента риска. Лаборатории могут включать в план другие элементы, такие как график, инструменты анализа риска или обоснование выбора конкретных критериев допустимости риска.
B.2 Область применения плана
Область применения плана идентифицирует и описывает процесс, процедуру исследования или лабораторные услуги, для которых применим каждый элемент плана.
Элементы процесса менеджмента риска должны охватывать все аспекты медицинских лабораторных исследований или услуг. План должен включать все риски, связанные с услугами лаборатории, исследованиями и технологическими операциями, включая риски, выявленные во время проектирования и разработки процедуры исследования, во время выбора и закупки оборудования и изделий, до прекращения исследования или обслуживания и вывода из эксплуатации любого задействованного оборудования. План менеджмента риска лаборатории может состоять из нескольких отдельных планов, которые вместе охватывают все услуги, процессы и исследования лаборатории. Общий план (план высокого уровня) должен идентифицировать все отдельные планы и области, которые они охватывают, и каждый отдельный план должен иметь четкое изложение его объема.
B.3 Распределение ответственности и полномочий
План менеджмента риска должен определять персонал, ответственный за выполнение конкретных действий по менеджменту риска, например, рецензентов, экспертов, независимых специалистов по верификации, лиц с полномочиями по официальному одобрению (см. 4.2). Это назначение может быть включено в матрицу распределения ресурсов, установленную для проекта.
B.4 Требования к анализу деятельности по менеджменту риска
План менеджмента риска является частью системы менеджмента качества и, следовательно, должен подвергаться внутренним аудитам через запланированные промежутки времени и включаться в анализ со стороны руководства (например, ИСО 15189:2012, 4.15).
B.5 Критерии допустимости риска
Критерии допустимости риска основываются на политике лаборатории по определению допустимости риска (см. 4.2 и приложение C). Критерии могут быть общими для аналогичных категорий процедур исследования или лабораторных услуг. Критерии допустимости риска могут быть частью установленной в лаборатории системы менеджмента качества, на которую можно ссылаться в плане менеджмента риска (например, ИСО 15189:2012, 4.1.2.4).
B.6 Действия по верификации
План менеджмента риска должен указывать, как будут выполняться два различных действия по верификации, требуемых настоящим стандартом. Верификация результативности мер по управлению риском может потребовать сбора лабораторных данных, исследования эксплуатационной пригодности и т.д. План менеджмента риска может подробно описывать действия по верификации в явном виде или со ссылкой на планы других действий по верификации.
B.7 Метод или методы получения соответствующей информации для мониторинга риска
Метод или методы получения информации для мониторинга риска могут быть частью установленных процедур системы менеджмента качества (например, ИСО 15189:2012, 4.8 - 4.12). Лаборатория может установить общие процедуры для сбора информации из различных источников, таких как поставщики медицинских услуг, операторы приборов, обслуживающий персонал, обучающий персонал, отчеты об инцидентах и отзывы потребителей. Хотя в большинстве случаев достаточно ссылки на процедуры системы менеджмента качества, любые требования, касающиеся конкретного исследования (например, проактивное наблюдение, последующие клинические исследования), должны быть непосредственно добавлены в план менеджмента риска.
План менеджмента риска должен включать документацию о решениях, основанных на анализе риска, о том, какой вид наблюдения подходит для процедуры исследования или лабораторной службы, например, адекватно ли реактивное наблюдение или необходимо проактивное изучение. Следует указать детали такого изучения.
Приложение C
(справочное)
Следующее руководство адаптировано из ИСО/TR 24971:2019.
C.1 Общие положения
Согласно 4.2 настоящего стандарта руководство лаборатории должно определить и задокументировать политику установления критериев допустимости риска (см. 6.1). Эта политика предназначена для обеспечения того, чтобы критерии:
- были основаны на действующих национальных или региональных регулирующих требованиях;
- были основаны на соответствующих международных стандартах;
- учитывали доступную информацию, такую как современное состояние науки и техники и известные проблемы заинтересованных сторон.
Примечание - Другая важная информация также может быть включена.
Политика может охватывать весь спектр исследований или услуг лаборатории или может принимать различные формы в зависимости от того, похожи ли процедуры исследования или лабораторные услуги друг на друга, существенны ли различия между группами процедур исследования или лабораторными услугами.
C.2 Методы установления допустимости риска
В настоящем стандарте не устанавливается допустимый риск. Это решение остается на усмотрение лаборатории.
Методы установления допустимости риска включают следующее (но не ограничиваются этим):
- использование применимых стандартов, определяющих требования, которые, если они будут реализованы, будут указывать на достижение допустимости риска в отношении определенных видов процедур исследования или конкретных рисков;
- сравнение уровней риска, очевидных из других уже используемых процедур исследования;
- оценка данных клинических исследований, особенно для новых технологий или новых предназначенных применений;
- принятие во внимание современного состояния существующих технологий и текущей медицинской лабораторной практики.
"Современное состояние" используется здесь для обозначения того, что в настоящее время является общепринятой практикой.
Для определения "современного состояния" конкретной процедуры исследования могут использоваться различные методы.
Примеры:
- признанные стандарты для одинаковых или аналогичных процедур исследования;
- лучшие практики для других процедур исследования того же или аналогичного типа;
- результаты рецензируемых научных исследований.
Современное состояние не обязательно означает наиболее технологичное решение.
C.3 Рекомендации
Лаборатория должна разработать руководящие принципы для разработки критериев допустимости риска для конкретных рассматриваемых процедур исследования или лабораторных услуг, которые будут включены или указаны в плане менеджмента риска в соответствии с требованиями 4.4.
При разработке или поддержании политики следует принимать во внимание следующее (см. 6.1):
- применимые регулирующие требования в регионах, где медицинская лаборатория работает и предоставляет услуги;
- соответствующие признанные стандарты (предпочтительно международные стандарты) для конкретного исследования или услуги или для их предполагаемого применения, которые могут помочь определить принципы для установления критериев допустимости риска;
- информацию о современном состоянии науки и техники, которая может быть получена из обзора литературы и другой информации об аналогичных процедурах исследования или лабораторных услугах, предоставляемых лабораторией, а также услуг конкурирующих лабораторий;
- подтвержденные и всесторонние опасения основных заинтересованных сторон. Некоторые потенциальные источники информации о пациентах и клиницистах могут включать средства массовой информации, социальные сети, форумы пациентов, а также внутренние данные отделов, обладающих экспертными знаниями о проблемах заинтересованных сторон.
При установлении критериев допустимости риска лаборатория должна учитывать вероятность смерти или серьезного ухудшения здоровья вследствие неисправности изделия, ухудшения его характеристик или функциональности, любые несоответствия в маркировке или инструкциях по применению, а также при нормальной эксплуатации.
Если есть вероятность возникновения серьезных неблагоприятных событий, лаборатория должна решить, является ли риск допустимым. В любом случае риск должен быть снижен.
При этом лаборатория может выбрать конечную точку для снижения риска, используя процесс принятия разумно обоснованных решений, таких как нижеперечисленные.
Допустимость риска предпочтительно должна основываться на признанных стандартах, определяющих современные методы управления риском для определенных категорий процедур исследования или лабораторных услуг.
Определение конечной точки снижения риска на основе гармонизированных стандартов помогает обеспечить снижение риска до допустимого уровня.
Если общепризнанные стандарты недоступны, следует рассмотреть другие опубликованные руководства или научную литературу.
Обоснование конечной точки снижения риска на основе опубликованных руководств или научной литературы помогает обеспечить снижение риска до допустимого уровня.
При отсутствии независимых публикаций лаборатория должна определить и задокументировать наилучшие средства снижения риска, а также включить в документацию обоснование их выбора.
Критерии допустимости риска должны основываться, среди прочего, на исторических данных, передовой медицинской лабораторной практике и современном состоянии науки и техники.
Если снижение до одобренного допустимого уровня не может быть достигнуто, можно провести анализ соотношения "риск/польза", чтобы продемонстрировать, что остаточный риск перевешивается медицинской пользой.
Соответствие может быть продемонстрировано путем отражения таких конечных точек в критериях допустимости риска и документированных решениях в файле менеджмента риска. Если безопасность не может быть продемонстрирована как таковая, клинические данные могут быть использованы для демонстрации того, что медицинская польза превышает риск.
Анализ пригодности процесса управления рисками через запланированные интервалы времени в соответствии с требованиями ИСО 15189:2012, 4.15, может продемонстрировать соответствие ранее использовавшихся критериев допустимости риска или привести к изменениям в политике. Такие изменения также могут привести к пересмотру пригодности предыдущих решений о допустимости риска.
Восприятие риска часто отличается от эмпирически определенных оценок риска. Следовательно, при принятии решения, какой риск является допустимым, необходимо принимать во внимание восприятие риска широким кругом заинтересованных сторон. Чтобы оправдать ожидания общественного мнения, возможно, потребуется придать дополнительный вес одним рискам по сравнению с другими. В некоторых случаях единственным вариантом может быть учет того, что выявленные проблемы заинтересованных сторон отражают ценности общества и что эти опасения были приняты во внимание, когда лаборатория использовала перечисленные выше методы.
C.4 Матрица риска
Обычным способом применения критериев допустимости риска является указание допустимых или недопустимых сочетаний вероятности вреда и тяжести вреда с использованием матрицы, такой как таблица I.4 или таблица I.5. Такие таблицы могут быть специфичными для процедуры исследования и ее конкретного предназначенного применения или могут относиться к семейству процедур исследований, которые имеют схожие характеристики и предназначенное применение.
Их визуальный характер делает диаграммы рисков эффективным средством информирования о рисках.
Приложение D
(справочное)
Настоящее руководство адаптировано из ИСО 14971:2019 и ISO/TR 24971:2019 и было расширено, чтобы охватить аспекты медицинских лабораторных исследований и услуг.
D.1 Общие положения
5.4 требует, чтобы лаборатория идентифицировала те характеристики лабораторных исследований или услуг, которые могут повлиять на безопасность. Рассмотрение этих характеристик является важным шагом в идентификации опасностей, связанных с процедурой исследования или лабораторными услугами, как требуется в 5.5.
Полезный способ составить перечень потенциальных опасностей - задать серию вопросов, касающихся предназначенного применения, пользователей, среды применения и любого обоснованно прогнозируемого неправильного применения, а также разработки исследований, подготовки и использования проб пациентов, реагентов, оборудования и принадлежностей и их окончательной утилизации. Если эти вопросы задать с точки зрения всех вовлеченных лиц (например, пользователей, специалистов по обслуживанию, поставщиков медицинских услуг, пациентов и т.д.), можно будет получить более полную картину того, где могут быть обнаружены опасности.
Вопросы, начинающиеся с D.3, предназначены для помощи лаборатории в выявлении всех характеристик исследования или лабораторных услуг, которые могут повлиять на безопасность. Перечень не является исчерпывающим и не отражает все исследования или лабораторные услуги. Медицинской лаборатории рекомендуется добавлять вопросы и факторы, которые нужно принимать во внимание и которые могут иметь отношение к конкретному исследованию или лабораторным услугам, и пропускать вопросы, которые не имеют отношения к делу. Лаборатории также рекомендуется рассматривать каждый вопрос не только отдельно, но и в связи с другими.
D.2 Характеристики, относящиеся к безопасности процедур исследования, включая IVD медицинские изделия
D.2.1 Общие положения
В дополнение к химическим, механическим, электрическим и биологическим характеристикам, которые создают риск для медицинского лабораторного персонала, IVD медицинские изделия и медицинские лабораторные исследования имеют эксплуатационные характеристики, которые определяют точность и клиническую применимость результатов исследования.
Несоблюдение рабочих характеристик, требуемых для предназначенного медицинского применения, может привести к опасной ситуации, которую следует оценить с точки зрения риска для конкретных групп пациентов.
Следовательно, несоблюдение спецификаций, установленных медицинской лабораторией или изготовителем IVD для каких-либо рабочих характеристик, связанных с безопасностью, должно быть оценено, чтобы определить, может ли возникнуть опасная ситуация. Инструменты для анализа таких опасностей, такие как предварительный анализ опасностей (PHA), анализ дерева отказов (FTA) и анализ видов и последствий отказов (FMEA), описаны в приложении G.
D.2.2 Рабочие характеристики процедур количественного исследования
Процедуры количественного исследования предназначены для определения количества или концентрации аналита в образце пациента. Результаты обычно представляются в виде шкалы интервалов. Некоторыми аналитическими характеристиками процедур количественного исследования являются точность (неточность), правильность (систематическая ошибка), аналитическая специфичность и предел количественного определения. Функциональные требования зависят от предназначенного медицинского применения. Например, ложно высокий или ложно низкий результат может привести к неправильному диагнозу или задержке лечения, а последующий вред пациенту может зависеть от концентрации аналита и величины систематической ошибки. По этой причине также важно включить правильное определение или проверку биологических референтных интервалов.
D.2.3 Рабочие характеристики процедур качественного исследования
Процедуры качественного исследования предназначены для обнаружения присутствия или отсутствия аналита.
Результаты сообщаются как положительные, отрицательные или сомнительные. Эффективность процедур качественного исследования обычно выражается в терминах диагностической чувствительности, диагностической специфичности и предела обнаружения.
Положительный результат при отсутствии аналита или отрицательный результат при его наличии может привести к неправильному диагнозу или несвоевременному лечению и причинить вред пациенту.
D.2.4 Надежность или характеристики безотказности
Когда врачи полагаются на результаты диагностики IVD для принятия срочных медицинских решений, например в условиях неотложной помощи или интенсивной терапии, своевременные результаты могут быть столь же важны, как и точные результаты.
Отсутствие сообщения о результатах исследования поставщику медицинских услуг, когда это необходимо в критической ситуации, может привести к опасной ситуации для пациента.
D.2.5 Дополнительная информация о пациенте
В некоторых случаях результаты исследования могут также потребовать демографические данные о пациенте как относящуюся к делу информацию об образце (пробе) или его (ее) исследовании для правильной интерпретации. Идентификация пациента, идентификация образца (пробы), тип образца (пробы), описание образца (пробы), единицы измерения, референтные интервалы, возраст, пол и генетические факторы являются примерами такой информации, которая может быть введена вручную лабораторным аналитиком или автоматически лабораторной компьютерной системой. Если процедура исследования предназначена для сообщения вспомогательной информации вместе с результатом исследования, невозможность связать корректную информацию с результатом исследования может повлиять на правильную интерпретацию результата и привести к опасной ситуации.
D.3 Общие вопросы, касающиеся медицинских изделий для IVD диагностики и медицинских лабораторных исследований
D.3.1 Каково предназначение и как используются результаты исследования?
Факторы, которые следует учитывать, включают следующее:
- какова роль исследования в диагностике, профилактике, мониторинге, лечении или облегчении течения заболевания?
- каковы показания к применению (например, предназначенные группы пациентов)?
- предназначены ли результаты исследования для принятия важных медицинских решений?
- соответствуют ли спецификации качества предназначенному применению и уровню принятия решений?
D.3.2 Предназначено ли IVD медицинское изделие или процедура исследования для применения на месте оказания медицинской помощи?
Факторы, которые следует учитывать, включают обучение операторов POCT (Point of Care Testing/Тестирование на месте оказания медицинской помощи), соответствие и мониторинг операторов POCT, сравнение результатов с результатами, полученными в центральной лаборатории.
D.3.3 Какие материалы или компоненты используются для верификации, валидации или управления оборудованием, используемым для выполнения исследования?
Факторы, которые следует учитывать, включают обеспечение качества материалов, верификацию, контроль качества и обеспечение качества.
D.3.4 Хранятся ли реагенты в особых условиях для обеспечения стабильности?
Факторы, которые следует учитывать, включают температуру, влажность и сроки хранения.
D.3.5 Необходимо ли оборудование или IVD медицинское изделие регулярно чистить и дезинфицировать в лаборатории?
Факторы, которые следует учитывать, включают типы используемых чистящих или дезинфицирующих средств и любые ограничения на количество циклов очистки. Следует учитывать влияние чистящих и дезинфицирующих средств на работу или надежность оборудования или IVD медицинского изделия.
D.3.6 Правильно ли выполняются измерения?
Факторы, которые следует учитывать, включают измеряемые переменные, а также точность, прослеживаемость и неопределенность результатов измерений.
D.3.7 Требуется ли интерпретация результатов исследования лабораторией или поставщиком медицинских услуг?
Факторы, которые следует учитывать: представляет ли IVD медицинское изделие заключения на основании входных или полученных данных, используемые алгоритмы и доверительные интервалы. Особое внимание следует уделять непреднамеренному применению данных или алгоритма.
D.3.8 Предназначена ли процедура исследования для применения в сочетании с другими исследованиями или IVD медицинскими изделиями?
Факторы, которые следует учитывать, включают определение любого другого оборудования, IVD медицинских изделий или принадлежностей, которые могут быть задействованы, а также потенциальных проблем, связанных с такими взаимодействиями.
D.3.9 Предназначены ли результаты исследования для применения поставщиком медицинских услуг вместе с результатами других исследований?
Факторы, которые следует учитывать, включают определение любых других результатов исследования, которые могут быть задействованы, и потенциальных проблем, связанных с их комбинированной интерпретацией.
D.3.10 Имеются ли нежелательные выбросы энергии или веществ, генерируемые системой измерения или процедурой исследования?
Факторы, связанные с энергией, которые следует учитывать, включают шум и вибрацию, тепло, излучение (включая ионизирующее, неионизирующее и ультрафиолетовое/видимое/инфракрасное излучение), контактные температуры, токи утечки, а также электрические или магнитные поля.
Факторы, связанные с веществами, которые следует учитывать, включают вещества, используемые при установке, очистке или тестировании, имеющие нежелательные физиологические эффекты, если они остаются в системе.
Другие факторы, связанные с веществами, которые следует учитывать, включают выбросы химикатов, продуктов жизнедеятельности и биологических жидкостей.
D.3.11 Чувствительны ли приборы или IVD медицинское изделие к воздействиям окружающей среды?
Факторы, которые следует учитывать, включают условия эксплуатации, транспортировки и хранения. К ним относятся свет, температура, влажность, вибрация, утечка, восприимчивость к колебаниям мощности и охлаждающие средства и электромагнитные помехи.
D.3.12 Имеются ли необходимые расходные материалы или принадлежности, связанные с процедурой исследования или IVD медицинским изделием?
Факторы, которые следует учитывать, включают спецификации таких расходных материалов или принадлежностей, а также любые ограничения, накладываемые на пользователей при их выборе.
D.3.13 Требуется ли обслуживание или калибровка?
Факторы, которые следует учитывать, включают следующее:
- должны ли техническое обслуживание или калибровка выполняться оператором, пользователем или специалистом?
- необходимы ли специальные вещества или оборудование для надлежащего обслуживания или калибровки?
D.3.14 Используется ли программное обеспечение в процедуре исследования или IVD медицинском изделии?
Факторы, которые следует учитывать: предназначено ли программное обеспечение для установки, верификации, модификации или изменения оператором, пользователем или специалистом.
D.3.15 Имеют ли компоненты процедуры исследования или IVD медицинского изделия ограниченный срок хранения?
Факторы, которые следует учитывать, включают маркировку или индикаторы срока годности и утилизации таких медицинских изделий по истечении срока годности.
D.3.16 Существуют какие-либо отсроченные или долгосрочные последствия от использования?
Факторы, которые следует учитывать, включают эргономические и кумулятивные эффекты. Примеры могут включать повторяющиеся действия, механическую усталость, ослабление ремней и креплений, воздействие вибрации, износ или отклеивание этикеток, долговременное разрушение материала.
D.3.17 От чего зависит срок службы компонентов исследования или IVD медицинского изделия?
Факторы, которые следует учитывать, включают старение, разряд батареи и т.д.
D.3.18 Каково предназначенное применение и как используются результаты исследования?
Факторы, которые следует учитывать, включают: используется ли результат для подтверждения его предназначенного применения.
Например, используется ли он для популяционного исследования, диагностики пациента или последующего наблюдения.
D.3.19 Предназначено ли медицинское изделие для одноразового или многократного использования?
Следует учитывать следующие факторы: самоуничтожается ли медицинское изделие после применения? Очевидно ли, что изделие было использовано? Каковы возможные последствия повторного использования?
D.3.20 Необходима ли безопасная утилизация расходных материалов или любых отходов?
Факторы, которые следует учитывать: содержат ли отходы, образующиеся в процессе исследования, технического обслуживания и ремонта, токсичные или опасные материалы или могут содержать биологические агенты.
D.3.21 Необходим ли безопасный вывод оборудования или IVD медицинского изделия из эксплуатации?
Факторы, которые следует учитывать, включают: содержит ли оно токсичный или опасный материал или может ли оно быть загрязнено биологически опасными отходами? Пригоден ли материал для вторичной переработки?
D.3.22 Требует ли установка или использование оборудования или IVD медицинского изделия специальной подготовки или специальных навыков?
Факторы, которые следует учитывать, включают:
- новизна процедуры исследования или IVD медицинского изделия;
- вероятные навыки и подготовка человека, устанавливающего, использующего или обслуживающего оборудование;
- ввод в эксплуатацию и сдача в лабораторию, а также возможность/допустимость того, что установка может быть выполнена людьми без необходимых навыков.
D.3.23 Как будет предоставляться информация для безопасного применения?
Факторы, которые следует учитывать, включают:
- предоставлена ли адекватная информация лаборатории изготовителем IVD?
- предполагает ли предоставление информации участие третьих лиц, таких как установщики, поставщики медицинских услуг или медицинские работники, и повлияет ли это на обучение;
- потребуется ли переобучение или переаттестация операторов или обслуживающего персонала исходя из ожидаемого срока службы изделия.
D.3.24 Нужно ли будет устанавливать, внедрять или модифицировать новые процессы исследования?
Факторы, которые следует учитывать, включают новую технологию или новый масштаб деятельности.
D.3.25 Зависит ли успешное использование аппаратуры или медицинского изделия IVD в решающей степени от человеческих факторов, таких как пользовательский интерфейс?
Факторы, которые следует учитывать, включают подготовку персонала и оценку его компетентности.
D.3.26 Может ли проект пользовательского интерфейса способствовать ошибке применения?
Факторы, которые следует учитывать: особенности проекта пользовательского интерфейса, которые могут способствовать ошибкам применения.
Примеры конструктивных особенностей интерфейса включают: элементы управления и индикаторы, используемые символы, эргономические функции, физический дизайн и компоновку, иерархию операций, меню для устройств, управляемых программным обеспечением, визуализацию предупреждений, слышимость сигналов тревоги, стандартизацию цветового кодирования. Приложение F и МЭК 62366-1 содержат дополнительные рекомендации по оценке эксплуатационной пригодности.
D.3.27 Используется ли IVD медицинское изделие в условиях, когда отвлекающие факторы могут привести к ошибке применения?
Факторы, которые следует учитывать, включают:
- последствия ошибки применения;
- являются ли отвлекающие факторы обычным явлением;
- возможно ли нечастое отвлечение внимания пользователя.
D.3.28 Имеет ли IVD медицинское изделие соединительные детали или принадлежности?
Факторы, которые следует учитывать, включают возможность неправильных соединений, сходство с соединениями других продуктов, усилие соединения, обратную связь о целостности соединения, а также чрезмерную или недостаточную затяжку.
D.3.29 Имеется ли у IVD медицинского изделия интерфейс управления?
Факторы, которые следует учитывать, включают интервалы, кодирование, группировку, отображение, режимы обратной связи, грубые ошибки, промахи, дифференциацию элементов управления, видимость, направление активации или изменения, являются ли элементы управления непрерывными или дискретными, а также обратимость настроек или действий.
D.3.30 Отображается ли информация на дисплее оборудования для исследования или IVD медицинском изделии?
Факторы, которые следует учитывать, включают видимость в различных средах, ориентацию, визуальное восприятие и возможности пользователя, популяции и перспективы, четкость представленной информации, единицы измерения, цветовое кодирование и доступность важной информации.
D.3.31 Протестировано ли IVD медицинское изделие на предмет кибербезопасности?
Факторы, которые следует учитывать, указаны в F.9.
D.3.32 Управляется ли прибор или IVD медицинское изделие через меню?
Факторы, которые следует учитывать, включают сложность и количество уровней, осведомленность о состоянии, расположение настроек, способ навигации, количество шагов за действие, проблемы с четкостью последовательности и запоминания, а также важность функции управления с точки зрения ее доступности и последствий отклонения от указанных операционных процедур.
D.3.33 Можно ли использовать пользовательский интерфейс для инициирования действий пользователя?
Факторы, которые следует учитывать, включают возможность инициирования преднамеренного действия пользователя для перехода в контролируемый режим работы, что увеличивает риски для пациента и при этом обеспечивает осведомленность пользователя об этом состоянии.
D.3.34 Используется ли в IVD медицинском изделии система сигнализации?
Факторы, которые следует учитывать, - это риск ложных срабатываний, пропущенных срабатываний сигнализации, отключенных систем сигнализации, ненадежных удаленных систем сигнализации и возможности медицинского персонала понять, как работает система сигнализации.
D.3.35 Каким образом IVD медицинское изделие может быть использовано неправильно?
Факторы, которые следует учитывать, - это неправильное использование разъемов, отключение функций безопасности или сигнализации, пренебрежение техническим обслуживанием, рекомендованным изготовителем.
D.3.36 Содержит ли IVD медицинское изделие или LIS (ЛИС - лабораторная информационная система) данные, важные для ухода за пациентом?
Факторы, которые следует учитывать, включают возможность вторжения злоумышленников и последствия изменения, повреждения или удаления данных.
D.3.37 Предназначено ли IVD медицинское изделие быть мобильным или переносным (например, для оказания медицинской помощи у постели больного)?
Факторы, которые следует учитывать, - это необходимые захваты, ручки, колеса, тормоза, механическая устойчивость и долговечность.
D.3.38 Подходят ли образцы (пробы) для процедуры исследования?
Факторы, которые следует учитывать, включают тип, объем, хранение, транспортировку, обращение и утилизацию.
D.3.39 Обучен ли персонал и проходит ли периодический мониторинг использования оборудования?
Факторы, которые следует учитывать, включают оценку компетентности, обучение и распределение ответственности.
D.3.40 Адекватно ли время оборота теста (TAT - turnaround times) в течение операционных процессов?
Факторы, которые следует учитывать, включают правильное определение временных интервалов от флеботомии (взятия пробы) до выпуска отчета.
D.3.41 Адекватны ли процессы контроля качества для обеспечения качества результатов исследования?
Факторы, которые следует учитывать, включают надлежащее планирование, выполнение и мониторинг внутреннего контроля качества и мониторинг внешней оценки качества.
Приложение E
(справочное)
E.1 Общие положения
5.3 требует, чтобы лаборатория составила перечень известных и прогнозируемых опасностей, связанных с исследованием как в нормальных условиях, так и в условиях неисправности. 5.4 требует, чтобы лаборатория учитывала обоснованно прогнозируемые последовательности событий, которые могут привести к опасным ситуациям и причинить вред.
Согласно определениям, опасность не может привести к причинению вреда до тех пор, пока не произойдет воздействие опасности, что создаст опасную ситуацию. Последовательности событий или другие обстоятельства могут привести к созданию опасности из-за какого-либо инициирующего события, к развитию опасной ситуации и/или к возникновению вреда. Целью менеджмента риска должно быть предотвращение возникновения опасной ситуации, если это возможно; в противном случае - свести к минимуму общую вероятность возникновения опасной ситуации.
Рисунок E.1 представляет прогрессию от инициирующего события к причинению вреда и показывает, как можно оценить общую вероятность причинения вреда путем объединения оценок вероятностей компонентов: в данном случае P1 представляет вероятность возникновения опасной ситуации (например, в случае неисправности прибора или ошибки применения), а P2 - вероятность того, что опасная ситуация может привести к вреду. Такой подход позволяет квалифицированным экспертам оценивать вероятности составных элементов, например лабораторным персоналом для P1 и медицинскими экспертами для P2. Уровень риска определяется как функция вероятности вреда, так и тяжести вреда.
В ситуациях, когда можно оценить либо P1, либо P2, а другую вероятность оценить невозможно, можно следовать консервативному подходу, установив неизвестную вероятность равной 1. Затем риск может быть оценен на основе тяжести и консервативной оценки вероятности возникновения вреда.

Рисунок E.1 - Графическое изображение взаимосвязи опасности, последовательности событий, опасной ситуации и вреда
Хотя количественные вероятности P1 и P2 сложно официально установить в медицинской лаборатории, в качестве источника этих значений можно использовать литературу или лабораторные исторические данные. В приложении I обсуждаются качественные подходы к оценке рисков. Тем не менее прогрессия, приводящая к вреду, представленная на рисунке, действительна независимо от того, можно ли определить количественные вероятности или нет.
Тонкие стрелки представляют собой элементы анализа риска, а толстые - показывают, как опасность может привести к вреду.
E.2 Идентификация опасностей
Отправной точкой для составления перечня потенциальных опасностей является анализ опыта проведения тех же или аналогичных видов исследований и IVD медицинских изделий с целью выявления вероятных причин опасностей. При анализе следует принимать во внимание собственный опыт лаборатории, а также опыт других лабораторий, о котором сообщается в базах данных о неблагоприятных событиях, публикациях и других доступных источниках. Этот вид анализа особенно полезен для выявления и перечисления типичных опасных ситуаций и вреда, который может наблюдаться. Этот перечень и вспомогательные средства, такие как перечень примеров в таблице E.1, можно использовать для составления первоначального перечня опасностей.
Затем лаборатория может приступить к выявлению некоторых последовательностей событий, которые могут превратить опасности в опасные ситуации и причинить вред. Опасности, которые не могут привести к возникновению опасной ситуации и, следовательно, никогда не могут привести к вреду, могут быть исключены из дальнейшего рассмотрения.
Хотя этот подход полезен, следует признать, что он не является тщательным анализом. Многие последовательности событий могут быть идентифицированы только с помощью методов систематического анализа рисков, направленных на выявление причин потенциальных опасностей, таких как FMEA, FTA и других методов, описанных в приложении G.
Анализ и идентификация дополнительно осложняются множеством исходных событий и обстоятельств, которые необходимо учитывать, например перечисленных в таблице E.2. Таким образом, для проведения всестороннего анализа может потребоваться более одного метода анализа риска, а иногда и использование дополнительных методов. В таблице E.3 приведены примеры взаимосвязи между инициирующими событиями (причинами), опасностями, последовательностями событий, опасными ситуациями и вредом.
Хотя составление перечней опасностей, опасных ситуаций и последовательностей событий должно быть завершено как можно раньше в процессе проектирования и разработки, чтобы облегчить идентификацию соответствующих мер по управлению рисками, на практике идентификация и составление - это постоянная деятельность, которая продолжается на протяжении всего применения процедуры исследования и IVD медицинских изделий. Изготовители IVD полагаются на отзывы медицинских лабораторий (например, претензии), чтобы помочь определить причины неисправностей IVD изделия и неблагоприятных событий (фактических и потенциальных).
В настоящем приложении представлены списки возможных опасностей, которые не являются исчерпывающими и которые могут быть связаны с различными типами процедур исследования и IVD медицинскими изделиями (таблица E.1), а также инициирующих событий и обстоятельств (таблица E.2), которые могут привести к опасным ситуациям и, соответственно, к причинению вреда. В таблице E.3 приведены примеры логического развития опасностей, преобразованных последовательностями событий или обстоятельств в опасные ситуации и в результате - к вреду.
Понимание того, как опасность может перерасти в опасную ситуацию, а она - во вред, имеет решающее значение для оценки вероятности и тяжести вреда, который может возникнуть.
Цель состоит в том, чтобы составить исчерпывающий набор опасных ситуаций для использования при анализе рисков. Таблицы в этом приложении предназначены для помощи в идентификации опасных ситуаций.
Важно подчеркнуть, что именно лаборатория должна определить, какие события в последовательности событий называются опасностью и опасной ситуацией (то есть воздействием опасности) в соответствии с проводимым анализом риска, как показано на рисунке E.1.
E.3 Опасности для пациента
С точки зрения пациента результат исследования представляет опасность, если он может привести к (1) выполнению ненадлежащих медицинских мероприятий, которые могут привести к травме или смерти, или (2) непринятию соответствующих медицинских мер, которые могут предотвратить травмы или смерть. Неправильные или запоздалые результаты исследования, а также неверная информация, сопровождающая результат, являются наиболее частой опасностью для пациентов при лабораторных исследованиях.
Эти опасности могут быть вызваны ошибкой применения, неисправностью оборудования, ухудшением качества реагента или другой неисправностью, которая может вызвать последовательность событий, ведущих к задержке или ненадлежащей медицинской помощи. Это опасные ситуации для пациента, хотя для целей анализа риска лаборатория может решить, что опасная ситуация существовала, когда поставщик медицинских услуг получил неверный результат из лаборатории или не получил результат, когда он был необходим для медицинского решения. Лаборатория не контролирует последующие действия поставщика медицинских услуг.
Для процедур качественного исследования, при которых предоставляется только положительный или отрицательный результат (например, обследование на ВИЧ или беременность), результаты могут быть правильными, неправильными или сомнительными.
Для процедур количественного исследования результат может считаться неправильным, если отличие от правильного значения превышает предел, основанный на клинической применимости. Клиническое значение неверного результата может зависеть от величины разницы между измеренным значением и правильным значением, а также от физиологического статуса пациента (например, гипогликемический или гипергликемический).
E.4 Опасности, связанные с условиями неисправности
Режимы отказа, которые могут привести к несоответствию функциональным характеристикам, необходимым для медицинского применения (например, достоверность, точность, специфичность и т.д.), следует учитывать при выявлении опасностей IVD в условиях отказа, например:
- неоднородность внутри партии;
- несоответствие от партии к партии;
- непрослеживаемое значение калибратора;
- низкая степень коммутабельности калибратора;
- неспецифичность (например, интерферирующие/мешающие факторы);
- перенос образца или реагента;
- неточность измерения (связанная с прибором);
- нарушения стабильности (при хранении, транспортировке, в процессе использования).
При выявлении опасностей для IVD диагностики в условиях неисправности следует учитывать режимы отказа, которые могут привести к отсроченным результатам в ситуациях неотложной помощи, например:
- реагент нестабильный;
- аппаратный/программный сбой;
- дефект упаковки.
Виды отказов, которые могут привести к неправильной информации о пациенте, следует учитывать при определении опасностей в условиях отказа, например:
- неправильное имя пациента или идентификационный номер;
- неправильные дата рождения или возраст;
- неправильный пол.
E.5 Опасности из-за ошибки применения
При нормальном применении могут быть получены неправильные результаты из-за ошибки применения.
Примеры ошибок применения см. в приложении H.
E.6 Опасности при правильном применении
Неправильные результаты могут быть получены даже при правильном применении, когда процедура исследования соответствует установленным заявленным характеристикам и не было ошибок при применении. Хотя результаты могут быть ожидаемыми для предполагаемой популяции пациентов, неправильный результат может быть получен для отдельного пациента по одной из следующих причин:
- неопределенность измерения - точность процедур количественного исследования ограничена современным уровнем технологии измерения. Заявленные характеристики часто основываются на заданном пределе, основанном на медицинской эффективности, которой соответствует 95% результатов, что означает, что до 5% индивидуальных результатов могут выходить за рамки этого предела;
- влияние интерферирующих факторов на матрицу пробы - новые лекарственные препараты, биохимические метаболиты, гетерофильные антитела и материалы для пробоподготовки могут влиять на рабочие характеристики процедуры исследования IVD на определенном образце пациента. Наличие этих влияний обычно неизвестно лаборатории или поставщику медицинских услуг;
- неоднородность анализируемого вещества - антитела и другие белки в образцах крови представляют собой смеси различных изоформ. Функциональные характеристики процедуры исследования могут быть применимы не ко всем образцам пациентов;
- низкая способность к дискриминации положительных и отрицательных образцов - процедуры качественного исследования, как правило, имеют присущие им показатели ложноотрицательных и ложноположительных результатов, вызванные неопределенностью, связанной с определением подходящего порогового значения, а также с факторами, рассмотренными выше (например, неопределенностью измерения и влиянием, связанными с образцом).
E.7 Опасные ситуации
При медицинских лабораторных исследованиях, когда неправильные и запоздалые результаты считаются опасными для пациентов (см. E.3), возникает опасная ситуация, когда неправильный результат сообщают врачу или когда извещение о критическом результате происходит с задержкой. Последующие решения и действия врача, которые могут причинить вред пациенту, находятся вне управления лабораторией.
Примеры опасных ситуаций, создаваемых результатами исследования, включают следующие:
- лицо, осуществляющее уход и наблюдение за пациентом с диабетом, получает ложно завышенную концентрацию глюкозы в крови, когда у пациента действительно наблюдается гипогликемия;
- лаборатория сообщила в отделение неотложной помощи о ложно нормальной концентрации тропонина у пациента с болями в груди;
- анализатор крови ошибочно идентифицировал пробу из отделения интенсивной терапии как пробу от другого пациента;
- результаты исследования электролитов у пациента, перенесшего инвазивную операцию на сердце, не были получены, когда это было необходимо во время процедуры.
E.8 Примеры известных и прогнозируемых опасностей
Перечень в таблице E.1 может использоваться для помощи в идентификации опасностей, связанных с использованием определенного оборудования или IVD медицинского изделия, которые в результате могут привести к причинению вреда оператору прибора или пациенту. Этот список не является исчерпывающим.
|
Категория опасности |
Примеры | |
|
Оператор |
Ошибка применения Ошибка внимания Ошибка памяти Ошибка, связанная с выполнением правил Ошибка, связанная со знаниями Нарушение установленного порядка Реагенты добавлены неправильно Образец пропущен Свернувшийся образец не обнаружен | |
|
Пригодность к эксплуатации |
Неправильный или неподходящий образец Неправильное измерение Ошибочная передача данных Неправильная подача образца Неправильные условия транспортировки образцов Объем пробы недостаточен для повторного тестирования Загрязненный образец | |
|
Информация |
Передача данных: - недостаточная сетевая безопасность; - недостаточная защита от вредоносных программ; - недостаточная емкость для хранения данных. Результаты: - задержка; - неверный отчет; - критические значения не сообщаются |
Предупреждения и меры предосторожности: - недостаточная информация: - об опасности поражения электрическим током, - ядовитых реагентах, - необходимой подготовке. Сервис и техническое обслуживание: - неадекватная инструкция по установке; - неадекватные спецификации для профилактического обслуживания; - неадекватные инструкции по поиску и устранению неисправностей и ремонту |
E.9 Примеры исходных событий и обстоятельств
Для определения обоснованно прогнозируемой последовательности событий может оказаться полезным рассмотреть инициирующие события и обстоятельства, которые могут их вызвать. В таблице E.2 приведены примеры инициирующих событий и обстоятельств, сгруппированных в общие категории. Хотя этот список не является исчерпывающим, он предназначен для демонстрации множества различных типов инициирующих событий и обстоятельств, которые необходимо учитывать для определения обоснованно прогнозируемой последовательности событий для процедуры исследования или IVD медицинского изделия.
|
Общая категория |
Примеры |
|
Неполные требования |
Неадекватная спецификация: - требования к эксплуатационной пригодности; - регулирующие требования |
|
Лабораторные процессы |
Несоответствующая проба: малый объем, гемолизированная проба, неподходящий контейнер Не проходит внутренний контроль Недостаточное управление изменениями лабораторных процессов Недостаточное управление материалами |
|
Транспортировка, хранение и подготовка проб |
Несоответствующая упаковка: - контаминация или порча; - несоответствующие условия окружающей среды; - неадекватная пробоподготовка |
|
Реагенты/приборы |
Реагент не работает: - сигнал прибора; - остановка прибора; - неисправность прибора; - отсутствие реагентов |
|
Факторы окружающей среды |
Неблагоприятные условия: - физические (например, тепло, давление, время); - химические (например, коррозия, разложение, загрязнение); - недостаточное энергоснабжение; - неадекватный контроль температуры |
|
Человеческий фактор |
Возможные ошибки применения, вызванные недостатками конструкции, такими как запутанные или отсутствующие инструкции по применению сложной или запутанной системы управления, неоднозначное или нечеткое состояние прибора Неоднозначное или нечеткое представление настроек, измерений или другой информации Искажение результатов Недостаточная видимость, слышимость или тактильность Недостаточные или неточные проверки или элементы управления процессом для действий или функций Использование неквалифицированным/неподготовленным персоналом Недостаточное предупреждение о возможном отказе метода/прибора Неспособность распознать противоречивые или неверные результаты Несовместимость с расходными материалами/принадлежностями |
E.10 Примеры взаимосвязей между опасностями, обоснованно прогнозируемыми последовательностями событий, опасными ситуациями и вредом, который может произойти
Таблица E.3 иллюстрирует взаимосвязь между опасностями, обоснованно прогнозируемыми последовательностями событий, опасными ситуациями и вредом на некоторых упрощенных примерах.
Следует помнить, что одна опасность может привести к более чем одному вреду и что более чем одна последовательность событий может привести к возникновению опасной ситуации.
Решение о том, что представляет собой опасная ситуация, необходимо принимать в соответствии с конкретным проводимым анализом. Например, в некоторых обстоятельствах может быть полезно описать снятие крышки с вывода высокого напряжения как опасную ситуацию; в других - опасную ситуацию можно более полезно описать как контакт человека с клеммой высокого напряжения.
|
Опасность |
Обоснованно прогнозируемая последовательность событий |
Опасная ситуация |
Возможный вред |
|
Неадекватная проба |
1) Недостаточный объем 2) Недостаточная проба для считывания в приборе 3) Требуется новая проба |
- Пациент получает неправильный результат или не получает результата - Задержка результата |
- Задержка в диагностике и лечении - Ошибочный диагноз |
|
Отсутствие действий с неприемлемым отчетом о результатах контроля качества |
1) Никаких действий по расследованию причин неприемлемых результатов контроля и принятию мер 2) Образцы пациентов. Обработка 3) Отчет о результатах пациента |
Пациент получает неправильный результат |
- Ошибочный диагноз - Смерть |
|
Оборудование функционирует неправильно |
1) Аккумулятор анализатора глюкозы при тестировании глюкозы на месте (POCT) подходит к концу срока службы 2) Анализатор измеряет неверный результат |
Пациент с гипогликемией получает ложно повышенный уровень глюкозы, что приводит к неправильному введению инсулина |
Смерть |
|
Проба идентифицирована неправильно |
Проба пациента ошибочно идентифицируется идентификационным номером другого пациента |
Приложение F
(справочное)
F.1 Общие положения
Расследование несоответствий в медицинской лаборатории включает оценивание возможности возникновения опасности.
Примеры несоответствий можно использовать в качестве отправных точек для определения опасностей, связанных с основными лабораторными услугами. Несоответствия примерно сгруппированы по специализации лаборатории и этапу (преаналитика, аналитика, постаналитика), где они обычно возникают. Добавлен также перечень, связанный с информационной безопасностью (см. F.9). Эти перечни не являются исчерпывающими.
F.2 Несоответствия, связанные с выполнением исследований в клинико-диагностической лаборатории
F.2.1 Преаналитический этап
- неправильная идентификация пациента;
- неправильная или отсутствующая диагностическая информация;
- неправильное толкование медицинского запроса;
- неправильная подготовка пациента;
- неправильный контейнер для сбора или консервант;
- неправильная маркировка контейнера для сбора;
- неправильная техника флеботомии;
- неправильное перемешивание образца;
- неправильные сроки сбора;
- неправильные условия транспортирования или сроки.
F.2.2 Аналитический этап
- противоречивый результат контроля качества;
- процедурные несоответствия;
- ошибка оборудования или реагента;
- время задержки до завершения (время оборота теста).
Примечание - Временные задержки могут возникать в течение всего лабораторного цикла;
- ошибочный контроль качества оборудования, реагентов, материалов;
- ошибки персонала (активные, когнитивные, некогнитивные);
- скрытые (системные) ошибки;
- этапы верификации/валидации процедур исследования:
- недостаточная или неправильная документация научных доказательств для аналитической валидности или клинической обоснованности любой процедуры исследования;
- отсутствие верификации или валидации процедуры исследования на соответствующей популяции пациентов;
- выбор неподходящих методов исследования;
- использование неправильных или неподходящих референсных значений;
- недостаточное количество и разнообразие образцов, использованных для верификации или валидации;
- неверно определенная точность, аналитическая чувствительность и специфичность, регистрируемый диапазон/пороговое значение и т.д.;
- неоптимизированные процедуры исследования.
F.2.3 Постаналитический этап
- неправильный результат;
- некорректная запись результата;
- неоднозначный отчет;
- результат приписан не тому пациенту;
- отчет отправлен не тому человеку;
- отсутствие информации об ограничениях на интерпретацию результата.
F.3 Несоответствия, связанные с патолого-анатомической лабораторией
F.3.1 Преаналитический этап
- неполная или неправильная идентификация пациента;
- неправильная или неполная идентификация образца (например, отсутствие или ошибочная маркировка полей или идентификаторов ориентации);
- несоответствие образца, контейнера для образцов и формы запроса;
- неправильный сбор образцов (например, отсутствие консерванта или неудовлетворительные стекла);
- неполная или неправильная клиническая информация, предоставленная в форме запроса;
- ненадлежащая проверка при поступлении, чтобы убедиться, что форма запроса и детали образца совпадают;
- образцы с одинаковыми или близкими фамилиями, не разделенные при поступлении;
- образцы одного и того же типа тканей, не разделенные при получении;
- единичное подключение к рабочему процессу не соблюдается;
- неправильная транспортировка образца в лабораторию.
F.3.2 Аналитический этап
- отсутствие эффективного разделения между образцами при препарировании;
- отсутствие подтверждения совпадения деталей образца и формы запроса до проведения препарирования;
- во время препарирования одновременно открывалось несколько контейнеров с образцами;
- ненадлежащий контроль при вырезке на соответствие форме запроса, деталям образца и кассете (кассетам);
- обозначенная зона для вырезки не обеспечивает подходящую среду, чтобы минимизировать отвлекающие факторы и прерывания;
- предварительная маркировка кассет, а не единичный рабочий процесс при препарировании;
- одновременно открыто более одной кассеты для переноса ткани при заливке;
- случаи, которые требуют изоляции/прерывания рабочего процесса при микротомии, например для охлаждения или декалькирования, не могут быть результативно отделены от других случаев;
- предварительная маркировка стекол перед микротомированием внедренной ткани;
- срезы тканей, не очищенные от водяной бани между каждым блоком при микротомии;
- отведенная зона для микротомии не обеспечивает подходящей среды, чтобы свести к минимуму отвлекающие факторы и прерывания;
- использование этикеток для стекол, которые не выдерживают последующих процессов окрашивания и требуют замены на этапе выдачи;
- на этапе выдачи не выполняется никаких проверок, чтобы убедиться, что внешний вид макроблока коррелируется с соответствующим стеклом;
- образцы одного и того же типа ткани не могут быть результативно разделены при сборке корпусов для микроскопии;
- образцы пациентов с одинаковой или похожей фамилией не разделяются при сборке корпусов для микроскопии;
- перед исследованием стекол не проводились проверки, чтобы убедиться, что данные пациента на стеклах и в форме запроса совпадают.
F.3.3 Постаналитический этап
- подробные сведения о любых существенных несоответствиях, выявленных в ходе процедур, включая проблемы на преаналитическом этапе, не включенные в заключительный отчет по результатам исследования.
- несвоевременное представление результатов исследования;
- отсутствие механизма обратной связи и отслеживания противоречивых результатов анатомической патологии.
F.4 Несоответствия, связанные с лабораторией трансфузионной медицины
F.4.1 Преаналитический этап
- неспособность отбраковки неправильно маркированного образца;
- невозможность исключения из учета крови и ее компонентов свежезамороженной плазмы, полученной у донора с анамнезом беременности;
- невозможность исключения из учета крови и ее компонентов концентрата тромбоцитов, полученного с помощью тромбоцитафереза, без предварительного скрининга на антитела к HLA;
- невозможность исключения из учета крови для аллогенных трансфузий донаций с положительным тестом на гемотрансмиссивные инфекции;
- невозможность исключения из учета крови для аллогенных трансфузий донаций с отсутствием результатов скрининга на гемотрансмиссивные инфекции;
- невозможность исключения из учета крови для аллогенных трансфузий донаций с отсутствием результатов исследований на тератогенные лекарственные препараты.
F.4.2 Аналитический этап
- ошибки определения группы, резус-принадлежности и фенотипирования крови донора;
- невозможность обеспечения реципиента с известными антиэритроцитарными антителами донорской кровью, отрицательной по соответствующему антигену в соответствии с клиническим назначением;
- неспособность обеспечить клинически показанную антиген-отрицательную кровь для пациента с известными антителами к эритроцитам;
- невозможность постановки реакции Кумбса для определения совместимости крови донора и реципиента с известными антиэритроцитарными антителами.
F.4.3 Постаналитический этап
- невозможность облучения дозы эритроцитарной массы для иммунокомпрометированного реципиента или пациента с иммунодефицитом;
- невозможность отмывки дозы эритроцитарной массы для пациента с дефицитом IgA;
- выдача дозы крови не тому реципиенту;
- выдача дозы крови, контаминированной возбудителем бактериальной инфекции.
F.5 Несоответствия, связанные с микробиологической лабораторией
F.5.1 Преаналитический этап
- неспособность отбраковки неправильно маркированного образца;
- неспособность отбраковки образца ненадлежащего количества, с истекшей стабильностью или транспортированного/хранящегося при несоответствующих температурах;
- неспособность исключения из анализа образцов несоответствующего типа или отобранных из несоответствующего локуса;
- неспособность отклонения неподходящих типов образцов или исходных материалов для испытаний;
- непредоставление инструкций по сбору и транспортировке образцов и обеспечению их соблюдения;
- неспособность обеспечить однонаправленный рабочий процесс для молекулярного тестирования;
- потерянный образец.
F.5.2 Аналитический этап
- неспособность обеспечить надлежащее время оборота теста;
- неспособность минимизировать риск перекрестной контаминации образцов пациентов;
- отсутствие внутреннего контроля для выявления ингибирования реакций обнаружения патогенов;
- невозможность контроля надлежащего выполнения реакций окрашивания микробов;
- неспособность обеспечить отсутствие микробных мишеней в питательных средах и реагентах и/или системах для обнаружения микробов;
- непроведение контроля качества новых партий и поставок реагентов;
- неспособность обнаружить потерю активности диска с антибиотиком для тестирования чувствительности.
F.5.3 Постаналитический этап
- выдача результатов теста на чувствительность к противомикробным препаратам, не подходящим для данного организма или типа образца (например, СМЖ - спинномозговая жидкость);
- неспособность обеспечить своевременную передачу критических результатов исследований ("критический сигнал");
- неспособность обеспечить передачу правильных результатов;
- неспособность свести к минимуму риск неправильного ввода данных или ошибок транскрипции;
- неспособность свести к минимуму риск неправильной интерпретации лабораторных результатов;
- неспособность своевременно исправить ошибочные результаты и сообщить исправленные результаты.
F.6 Несоответствия, связанные с молекулярной лабораторией
По мере развития технологий и уточнения молекулярного патогенеза заболеваний в последнее время были разработаны и используются IVD, основанные на новых технологиях, таких как анализ на основе нуклеиновых кислот. Чем сложнее методы и процедуры, тем выше вероятность присущих им рисков. Например, при тестировании, основанном на (массовом параллельном) секвенировании, IVD представляет собой интегрированную систему, состоящую из комбинации экстракционного реагента, секвенатора и программного обеспечения (алгоритма и базы данных). Прослеживаемость версии каждого компонента и взаимная совместимость системы должны быть обеспечены.
F.6.1 Преаналитический этап
При проведении молекулярного тестирования важна справочная информация об образце, в том числе история, такая как сбор, обращение и транспортировка.
Путаница с пробами пациента:
- недостаточная связь между лабораторией и клиническими пользователями, вызывающая неправильный заказ процедуры исследования;
- неспособность отклонить запрос на тестирование с неполной информацией об информированном согласии, генетическом консультировании или конфиденциальности;
- неспособность указать на недостаточную информацию об образце, относящуюся к преаналитическим этапам;
- отсутствие мониторов обеспечения качества для отслеживания надлежащего обращения с образцами и их транспортировки.
Риск, основанный на выборке:
- отсутствие информации об источнике материала (FFPE - formaldehyde fixed-paraffin embedded: фиксированные в формалине и заключенные в парафиновые блоки свежие кровь, моча, кал и др.);
- неполная информация об обращении и/или транспортировании (температура и/или механическое воздействие);
- возможность ошибочной идентификации образца пациента (может быть проведен дактилоскопический анализ ДНК).
F.6.2 Аналитический этап
Отсутствие/неполная прослеживаемость:
- прослеживаемость версии каждого компонента [реагент для экстракции, реагент для реакции, секвенатор и программное обеспечение (алгоритм и база данных)] не обеспечена;
- отсутствие взаимной совместимости системы [реагент для экстракции, реагент для реакции, секвенатор и программное обеспечение (алгоритм и база данных)];
- недостаточная валидация методов исследования (например, исключение образцов, представляющих мутации/вариации или организмы, которые могут встречаться в образцах пациентов, не полностью оптимизированные анализы или компоненты анализа, такие как праймеры, последовательности олигонуклеотидов или нуклеиновых кислот, недостаточный поиск гомологии и т.д.);
- переходящее загрязнение продуктами ПЦР (полимеразная цепная реакция) после амплификации;
- соседние помехи при мультиплексных анализах;
- недостаточные методы контроля качества, такие как отсутствие адекватных и надлежащих контрольных образцов.
F.6.3 Постаналитический этап
- неправильная отчетность о результатах, например неправильная номенклатура мутаций, неправильное описание мутаций или вариантов, которые были протестированы и идентифицированы;
- отказ от использования обновленного и оптимизированного программного обеспечения с соответствующей базой данных или их прослеживаемости;
- сообщение "случайных/вторичных результатов" без достаточной валидации результата теста;
- неверное толкование результатов тестирования;
- невключение информации о рабочих характеристиках и ограничениях в отчеты о тестировании;
- неправильное понимание отчетов клиницистами из-за неясности отчетов;
- выдача неверных результатов пациента;
- несвоевременное представление результатов исследований.
F.7 Несоответствия, связанные с химией, гематологией или лабораторией гемостазологии
F.7.1 Преаналитический этап
- недостаточная промывка венозных катетеров перед взятием образца;
- время введения препарата и/или взятия образца не воспроизводится при лекарственном мониторинге;
- неправильно заполненные коагуляционные трубки;
- неспособность обнаружить использование пробирок с истекшим сроком годности.
F.7.2 Аналитический этап
- неправильная калибровка;
- неожиданный сдвиг результатов пациента, не выявленный в исследовании контрольного материала;
- нераспознанная аналитическая вариация для измерений и определений, выполненных более чем на одном приборе;
- перенос образца, вызывающего ложные изменения в последующем результате;
- превышение линейности метода без признаков аналитической ошибки (то есть иммуноферментный эффект высокой дозы);
- загрязнение окружающим воздухом проб газа крови (примечание: это может произойти при отборе проб или во время анализа);
- нераспознанные проблемы свертывания крови (высокий гематокрит, сгустки, использование неправильной концентрации цитратного антикоагулянта, слишком высокий уровень тромбоцитов в плазме);
- неверный международный индекс чувствительности для перевода протромбинового времени в международное нормализованное соотношение;
- мониторинг терапевтического диапазона гепарина с помощью активированного частичного тромбопластина, не скорректированного в связи со сменой партии;
- неправильное среднее геометрическое при тестировании коагуляции;
- неверный референтный диапазон для текущего протромбинового и активированного частичного тромбопластинового времени;
- скрытое увеличение количества тромбоцитов фрагментами эритроцитов.
F.7.3 Постаналитический этап
- критическое значение, не сообщенное лицу, осуществляющему уход.
F.8 Несоответствия, связанные с преаналитическим этапом
F.8.1 Долабораторный этап (как правило, ответственность поставщика медицинских услуг)
- неполная или неправильная идентификация пациента;
- предоставлена неполная или неверная клиническая информация;
- неправильный отбор образцов, например консерванта;
- плохо выполненные цитологические мазки;
- неправильная или неполная идентификация образца;
- отсутствие или ошибочная маркировка полей или идентификаторов ориентации;
- несоответствие пробы, контейнера для образцов и формы запроса, то есть образец помещен в неправильно маркированный контейнер, что может произойти, если контейнеры предварительно промаркированы;
- неправильная транспортировка проб в лабораторию.
F.8.2 Постлабораторный этап приема - регистрация образцов
Первоначальный прием и регистрация поступления образцов в медицинскую лабораторию - критическая область риска. Если на этом этапе произойдет перепутывание образца или неправильный ввод данных, любые будущие процессы будут скомпрометированы. Для снижения рисков могут быть рассмотрены некоторые из следующих вопросов:
- надлежащая проверка образца и запроса для исключения несоответствия; две независимые проверки для обеспечения соответствия образца и формы запроса, включая сверку между регистрационным номером поступившего образца и номером регистрации поступления в лабораторию (инвентарным номером);
- любые несоответствия в маркировке регистрируются и отслеживаются на протяжении всего цикла тестирования с полным аудиторским следом и проблемами, выявленными в окончательном отчете, включая информацию об образце, такую как неправильное место, в качестве информации для пациента;
- процедуры минимальных требований к маркировке документированы, и все образцы проверяются на соответствие этим минимальным требованиям;
- образцы, не отвечающие минимальным требованиям к маркировке, заносятся в лабораторную информационную систему (LIS) и отражены в итоговом отчете;
- образцы с неправильной маркировкой или немаркированные могут быть повторно промаркированы в лаборатории для обеспечения прослеживаемости, но оригинальная этикетка при этом сохраняется;
- образцы одних и тех же типов тканей по возможности не нумеруются последовательно;
- обрабатывают по одному образцу за раз, чтобы минимизировать риск смешивания образцов.
F.8.3 Постлабораторный этап получения - ввод данных
- сбой при сканировании формы запроса, привязанной к профилю ввода данных;
- сбой при вводе данных, взятых непосредственно из формы запроса;
- любые расхождения между формой запроса и образцом, зарегистрированным в системе лабораторной информации и системе менеджмента (LIMS);
- сбой при двухэтапном вводе критически важной информации везде, где это возможно;
- сбой в регулярном аудите процессов ввода данных;
- отсутствие связи между образцами и формами запросов для обеспечения правильного учета общего объема взятого образца.
F.9 Несоответствия, связанные с информационными технологиями
- сбой или повреждение передачи данных;
- нарушение безопасности [то есть невозможность выйти из терминала, взлом пароля, нарушение безопасности базы данных (вредоносное ПО), незащищенная передача данных за пределы защищенной сети, например по электронной почте];
- сбой аппаратного или программного обеспечения данных [сбой жесткого диска, сбой программного приложения (сбой), программа-вымогатель];
- сбои из-за нарушений кибербезопасности;
- сбои применения цифрового программного обеспечения в "умных" изделиях для оказания медицинской помощи.
Приложение G
(справочное)
G.1 Общие положения
Это приложение представляет собой введение в некоторые методы анализа риска. Эти методы могут дополнять друг друга, и может потребоваться использование нескольких из них. Основной принцип заключается в том, что последовательность событий анализируется шаг за шагом. Следует использовать подробные источники, чтобы руководствоваться применением этих инструментов в конкретном случае.
Предварительный анализ опасностей (PHA) - это метод, который можно использовать на ранних этапах процесса разработки новой процедуры исследования или лабораторных услуг, внедрения нового IVD изделия или оценивания существенного изменения в процессе идентификации опасностей, опасных ситуаций и событий, которые могут причинить вред, когда известны лишь некоторые детали схемы процедуры исследования.
Анализ дерева отказов (FTA) особенно полезен на ранних этапах разработки для выявления и определения приоритетов опасностей и опасных ситуаций, а также на этапе мониторинга для анализа неблагоприятных событий.
Анализ видов и последствий отказов (FMEA) - это метод, с помощью которого систематически выявляются и устраняются эффекты или последствия отдельных видов отказов (например, опасностей). Это больше подходит для зрелой системы, процесса или приложения, когда режимы отказа известны.
Карта процесса - это метод, с помощью которого процесс разбивается на отдельные этапы для анализа.
Он используется вместе с FMEA для выполнения FMEA процесса, который может быть особенно полезен для процессов лабораторных исследований, включая преаналитический и постаналитический аспекты.
G.2 Предварительный анализ опасностей (PHA)
PHA - это индуктивный метод анализа с целью выявления опасностей, опасных ситуаций и событий, которые могут нанести вред определенной деятельности, объекту или системе. Чаще всего он применяется на ранней стадии разработки проекта, когда имеется мало информации о деталях конструкции или рабочих процедурах, и часто это может предшествовать дальнейшим исследованиям. Это может быть полезно при оценке существующих систем или ранжировании опасностей, когда обстоятельства не позволяют использовать более обширный метод.
В PHA составляется список опасностей и общих опасных ситуаций с учетом таких характеристик, как:
- используемые или произведенные материалы и их реакционная способность;
- используемое оборудование;
- рабочая среда;
- макет;
- интерфейсы между компонентами системы.
Метод завершается определением вероятностей возникновения аварии, качественной оценкой степени возможной травмы или ущерба здоровью, которые могут возникнуть, и определением возможных корректирующих мер. Полученные результаты могут быть представлены разными способами, например в виде таблиц и деревьев.
G.3 Анализ дерева отказов (FTA)
FTA - это в первую очередь средство анализа опасностей, выявленных другими методами, начинается с постулируемых нежелательных последствий, также называемых "главным событием". Дедуктивным способом, начиная с главного события (например, опасная ситуация), определяются возможные причины или режимы отказов следующего более низкого функционального уровня системы, вызывающие нежелательные последствия. Сам по себе FTA является инструментом уменьшения количества отказов, который может помочь снизить вероятность возникновения опасной ситуации (главного события). Этот инструмент полезен для управления рисками (5.1).
Последующее поэтапное определение нежелательной работы системы на последовательно более низких уровнях системы приведет к желаемому уровню системы, который обычно является либо режимом отказа компонента, либо самым низким уровнем, на котором могут применяться меры управления риском. Это позволит выявить комбинации, которые, скорее всего, приведут к предполагаемым последствиям.
Результаты FTA представлены графически в виде дерева видов отказов. На каждом уровне дерева комбинации режимов отказа описываются логическими операторами (И, ИЛИ и т.д.). Режимы отказов, идентифицированные в дереве события, могут быть событиями, связанными с аппаратными отказами, человеческими ошибками или любым другим соответствующим событием, которое приводит к нежелательному событию. Они не ограничиваются состоянием одиночной неисправности.
FTA допускает систематический подход, который в то же время является достаточно гибким, чтобы можно было оценивать множество факторов, включая взаимодействие людей. FTA используется в анализе рисков в качестве инструмента для оценки вероятности отказов и выявления одиночных отказов и отказов общего режима, которые приводят к опасным ситуациям. Наглядное представление позволяет легко понять поведение системы и включенные в нее факторы, но по мере того как деревья становятся большими, для обработки деревьев отказов могут потребоваться специализированные компьютерные программы, которые легко доступны.
См. МЭК 61025:2006 для получения дополнительной информации о выполнении FTA.
G.4 Анализ видов и последствий отказов (FMEA)
Анализ видов и последствий отказов (FMEA) - это метод, используемый для определения путей, которые приводят к невыполнению компонентами, системами или процессами проектных замыслов, а также для систематического оценивания последствий каждого режима отказа. FMEA - это методика, которая отвечает на вопрос: "Что произойдет, если... выйдет из строя?"
Основными приложениями FMEA для медицинских лабораторий являются: FMEA проекта, которое может быть использовано при разработке новых тестов (исследований); FMEA системы, которое используется для аналитических систем, состоящих из нескольких компонентов; FMEA процесса, которое используется для процессов исследования; и FMEA применения, которое используется для предотвращения ошибок применения в процедурах исследования и IVD медицинских изделий.
Схема процедуры исследования, этапы лабораторного процесса или действия оператора могут быть оценены формальным образом, как правило, с учетом состояния единичной неисправности. Это делается по схеме "снизу вверх", то есть с переходом на следующий более высокий функциональный уровень системы. Анализ видов, последствий и критичности отказов (FMECA) расширяет FMEA, так что каждый идентифицированный режим отказа ранжируется по степени важности или критичности.
FMEA определяет:
- возможные режимы отказа различных частей системы (режим отказа - это то, что, по наблюдениям, выходит из строя или работает неправильно);
- влияние этих отказов на систему;
- механизмы отказа;
- как избежать отказов и/или уменьшить влияние отказов на систему.
Чтобы использовать FMEA для поддержки менеджмента риска, исследование, система или процесс должны быть известны в некоторых деталях.
Следует обратить внимание, что в обычном FMEA оценка вероятности представляет собой вероятность возникновения причины отказа, а не вероятность режима отказа. Предполагается, что возникнут немедленные и долгосрочные последствия отказа.
Возможность обнаружения может рассматриваться только при соблюдении трех условий.
Оператору или пользователю необходимо:
- знать, что и как делать;
- успевать среагировать;
- быть готовым предпринять корректирующее действие.
FMEA также может быть полезным методом устранения ошибок применения.
Недостатки этого метода могут быть вызваны трудностями в работе с избыточностью действий и включением действий по ремонту или профилактическому обслуживанию, а также его ограничением условиями одного отказа.
См. МЭК 60812:2006 для получения дополнительной информации о процедурах выполнения FMEA.
G.5 FMEA процесса
FMEA особенно полезен при принятии решения о внедрении нового процесса в лаборатории.
Хотя невозможно предвидеть каждый режим отказа, команда участников лаборатории может сформулировать достаточно обширный список потенциальных режимов отказа.
Подход начинается с создания диаграммы или блок-схемы процесса с указанием основных этапов процесса. Эта диаграмма показывает логические взаимосвязи компонентов и устанавливает структуру, вокруг которой может разворачиваться FMEA.
Затем оцениваются возможные режимы отказа (часто путем мозгового штурма в командном формате). Эти режимы отказа идентифицируются как форма, в которой процесс может дать сбой, и описываются таким образом, чтобы команда могла определить, каковы будут последствия отказа.
Затем определяются и перечисляются потенциальные последствия каждого режима отказа. Последствиями могут быть "локальные эффекты" (непосредственное последствие отказа, такое как влияние на процесс), "конечные эффекты" (конечное последствие отказа, такое как воздействие на пациента или лабораторного работника), а также "последующие эффекты" (последствия между локальными и конечными эффектами).
Каждому режиму отказа присваивается значение тяжести на основе оценивания идентифицированного потенциального воздействия (эффекта). Может использоваться шкала тяжести, например 1 = незначительная и 10 = серьезная. Кроме того, оценивается возможность того, что режим отказа действительно произойдет, и событию также присваивается значение вероятности.
Затем перечисляются потенциальные причины каждого режима отказа вместе с вероятностью того, что это может произойти.
Важно отметить, что частота возникновения относится к вероятности возникновения причины отказа, а не к вероятности последствий или даже к вероятности отказа. В традиционной методологии FMEA, в отличие от анализа риска, если возникает причина отказа, предполагается, что все последующие события произойдут.
Любое действие или шаг, предпринимаемые для уменьшения вероятности данного отказа, идентифицируются как текущее управление. Шкала может использоваться для оценки вероятности того, что эти средства управления обнаружат идентифицированный отказ вовремя, чтобы его предотвратить. Например, при использовании шкалы от 1 до 10 оценка 1 означает, что элемент управления почти наверняка предотвратит отказ, а оценка 10 - что он вряд ли вовремя обнаружит причину.
Оценки тяжести, вероятности и обнаружения суммированы в столбце 9 таблицы G.1 как "Приоритетное число риска" (ПЧР/RPN), которое рассчитывается путем умножения трех отдельных значений. Методология FMEA использует ПЧР в качестве числового индекса для определения приоритета значимости сбоев на основе:
- частоты возникновения отказа (собственно причина отказа),
- тяжести потенциальных последствий и
- способности вовремя обнаруживать отказы и предотвращать их последствия.
Использование ПЧР иллюстрирует два других различия между FMEA и анализом рисков. В FMEA обнаружение отказа определяется как отдельный фактор, тогда как при анализе риска возможность обнаружения опасности включена в оценку вероятности. FMEA также получает рейтинг путем умножения тяжести, вероятности и возможности обнаружения, что математически неверно, потому что ранги являются порядковыми числами.
Тем не менее методология FMEA может быть полезным инструментом надежности для снижения частоты отказов.
Как правило, профилактические меры следует рассматривать для любого ПЧР> 100, когда степень тяжести, частота возникновения и меры по управлению оцениваются по шкале от 1 до 10 для каждой составляющей.
После реализации предлагаемого нового процесса могут появиться непредвиденные режимы отказа. FMEA следует обновить, чтобы включить эти новые режимы отказа, и, используя ПЧР в качестве руководства, группа может определить новые действия для снижения тяжести, вероятности и/или возможности обнаружения до допустимого уровня.
В таблице G.1 показан пример неправильной маркировки образца, как указано в столбце 1, два возможных режима отказа указаны в столбце 2: отсутствие контроля повязки и отсутствие повязки. Потенциальные последствия для обоих режимов отказа одинаковы: это неправильная идентификация пациента на образце.
Таким образом, степень тяжести обоих режимов одинакова и считается серьезной.
Однако вероятность возникновения каждого режима различна: расследование показывает, что забывчивость в отношении проверки повязки является причиной этого режима отказа редко, если вообще возникает, поэтому его возникновение оценивается как 1 (маловероятно). С другой стороны, проблемы с компьютером приводят к госпитализации некоторых пациентов без повязок, вероятность чего оценивается как 3.
Отсутствует контроль за тем, проверяется ли наличие повязки, поэтому ее отсутствие не может быть обнаружено, если это произойдет (оценка 10), тогда как у пациента без повязки все еще можно было спросить имя.
Контроль отсутствия повязки можно считать относительно неадекватным, поскольку 80% пациентов без повязки являются травмированными пациентами, которые не могут назвать свое имя, что дает рейтинг обнаружения 8.
Приоритетное число риска для отсутствия проверки повязки - 100 (10 x 1 x 10), что ниже порогового значения для принятия действий. Ситуация с отсутствующей повязкой имеет приоритет риска 240 (10 x 3 x 8), поэтому перечислены три рекомендуемых действия. Каждое действие также оценивается по тяжести, вероятности и управлению с указанием результирующих приоритетных чисел риска; все три действия теперь оцениваются как имеющие приоритетные числа риска ниже порога принятия действия, и на этом анализ останавливается.
|
Результаты действий | |||||||||||||
|
Функция процесса (1) |
Возможный режим отказа (2) |
Возможные последствия отказа (3) |
& Степень тяжести (4) |
Возможные причины отказа (5) |
& Возникновение (6) |
Текущие элементы управления (7) |
& Обнаружение (8) |
& Номер приоритета риска (9) |
Рекомендуемое действие (10) |
Степень тяжести (11) |
Возникновение (12) |
Обнаружение (13) |
Номер приоритета риска (14) |
|
Маркировка проб |
Флеботомист не проверил повязку |
Образец с неправильным наименованием |
& 10 |
Забывчивость |
& 1 |
Нет |
& 10 |
& 100 |
Нет | ||||
|
У пациента отсутствует повязка |
Образец с неправильным наименованием |
& 10 |
Компьютерные проблемы при приеме |
& 3 |
Спросить пациента, как его зовут |
& 8 |
& 240 |
Решение проблемы допуска |
10 |
1 |
8 |
80 | |
|
Новая политика: нет повязки - нет флеботопии |
10 |
3 |
1 |
30 | |||||||||
|
Решить проблему допуска и новую политику в отношении повязок |
10 |
1 |
1 |
10 | |||||||||
Приложение H
(справочное)
H.1 Категории действий пользователя
Взято из МЭК 62366-1:2015.
Для целей настоящего стандарта действия или бездействие пользователя можно в целом разделить на действия, которые можно предвидеть, и действия, которые нельзя предвидеть. Ясно, что непредвиденные действия или бездействие пользователя не могут регулироваться этим или каким-либо другим стандартом. Этот стандарт описывает процесс, который имеет дело с теми действиями или бездействием пользователя, которые можно предвидеть. Эти предсказуемые события могут быть далее подразделены на преднамеренные и непреднамеренные действия или бездействие пользователя (см. рисунок H.1).

Рисунок H.1 - Категории ожидаемых действий пользователя
На рисунке H.1 предполагаемые действия или бездействие пользователя, подпадающие под нормальное применение, могут быть ответом, предусмотренным установленными процессами и предназначенным пользователем, то есть "правильным применением". С другой стороны, предполагаемое действие или бездействие может привести к ошибке или может быть результатом поведения, которое отклоняется от установленных процессов, то есть "ненормальное применение". Это не обязательно означает, что ненормальное применение приводит к плохому результату для пациента.
Часто клиническое суждение пользователя указывает на то, что такое применение отвечает наилучшим интересам пациента.
Для целей настоящего стандарта непреднамеренные действия или бездействие всегда классифицируются как промахи или упущения, которые считаются формами ошибок применения. В процессе разработки эксплуатационной пригодности с учетом человеческого фактора полезно различать эти категории при определении первопричины конкретной ошибки применения, чтобы помочь установить, какие ошибки могут быть уменьшены с помощью проекта.
Промахи и упущения - это ошибки, возникающие в результате некоторого сбоя на этапе выполнения и/или сохранения последовательности действий, независимо от того, был ли план, которым пользователь руководствовался, и был ли он адекватным для достижения цели. Принимая во внимание, что промахи потенциально наблюдаются как внешние действия, а не как запланированные (оговорки, описки, промахи в действии), термин "промах" обычно используют для более скрытых форм ошибок, в основном связанных с нарушениями памяти, которые не обязательно проявляются сами по себе в реальном поведении и могут быть очевидны только для человека, который их испытывает.
Ошибки можно определить как недостатки или неудачи в оценочных и/или логических процессах, связанных с выбором цели, независимо от того, соответствуют ли действия, предусмотренные этой схемой принятия решений, плану (адаптировано из [28]).
Примечание 1 - На этом рисунке действие может быть результатом:
- выбора пользователя сделать что-то;
- отказа пользователя сделать что-то.
Примечание 2 - Незнание используется в контексте отсутствия знаний о неблагоприятных последствиях действий, требующих определенного уровня навыков.
H.2 Примеры ошибок применения, ненормального применения и возможных причин
Следующие ниже ошибки применения и примеры ненормального применения основаны на отчетах о неблагоприятных событиях, собранных несколькими регулирующими органами (см. [24]).
Эти примеры являются сокращенным описанием реальных событий и были изменены, чтобы выделить различие между ненормальным применением и ошибкой применения. Неблагоприятные события были классифицированы как указанные после оценивания ошибки по сравнению с предполагаемым действием.
Признано, что отличить ошибку применения от ненормального применения не всегда легко, и поэтому часто требуются тщательное расследование, анализ и документирование. Тщательное расследование может включать анализ тенденций и первопричин как методы классификации событий.
H.2.1 Примеры ошибок применения
Ниже приведены краткие описания, основанные на реальных событиях, которые в то время были определены как примеры ошибок применения:
- пользователь путает две кнопки и нажимает не ту кнопку;
- пользователь неправильно интерпретирует иконку и выбирает неправильную функцию;
- пользователь вводит неверную последовательность и не может инициировать работу изделия;
- пользователь не может обнаружить опасное повышение давления, потому что предел срабатывания сигнализации ошибочно установлен слишком высоким, и пользователь чрезмерно полагается на систему сигнализации;
- пользователь частично отключает штекер, проходя по незащищенному кабелю;
- пользователь очищает центробежный насос спиртом, хотя он изготовлен из не совместимого со спиртом материала. Разумно предположить, что спирт может быть использован для очистки насоса, так как спирт легко доступен в лаборатории и нет четких и заметных предупреждений;
- непреднамеренное использование дозатора за пределами диапазона калибровки;
- анализатор находится под прямыми солнечными лучами, вызывающими более высокую температуру реакции, чем указано;
- пользователь с благими намерениями сокращает процедуру или контрольный список перед использованием и т.д., тем самым пропуская важные шаги. Неочевидно, что сокращение пути опасно;
- пользователь непреднамеренно пропускает важный шаг в чрезмерно длительной или сложной процедуре или контрольный список перед использованием.
H.2.2 Примеры ненормального применения
Лаборатория несет ответственность за применение всех обоснованных средств управления риском. Они могут включать информацию по безопасности, которая является одним из элементов иерархического подхода к управлению риском. В соответствии с ИСО 14971 лаборатория должна использовать один или несколько из следующих вариантов управления риском в указанном порядке приоритета:
a) безопасность, заложенную проектом;
b) защитные меры в процедуре исследования или IVD медицинском изделии;
c) информацию по безопасности, например предупреждения в инструкции по применению, отображение контролируемой переменной, обучение и материалы для обучения, детали обслуживания.
Если, несмотря на получение подтвержденной информации по безопасности, пользователь действует вопреки этой информации в целях безопасности, то неправильное применение может быть классифицировано как ненормальное применение.
Ниже приводится краткое описание отчетов о претензиях, взятых из документа Глобальной целевой группы по гармонизации (GHTF) по сообщениям об ошибках применения (см. [24]). Эти примеры основаны на реальных событиях, которые были в то время определены как примеры ненормального применения. В каждом случае было установлено, что соответствующие риски были устранены с применением обоснованных средств управления риском. К ним относятся надлежащий проект, надлежащее обучение, информация по безопасности и описания правильного применения, установленные лабораторией. Для IVD медицинских изделий информация, предоставленная изготовителем, обычно указывает предназначенное правильное применение.
Примеры ненормального применения:
- преднамеренное нарушение валидированного простого контрольного списка безопасности перед применением, как это указано в сопроводительной информации, предоставленной изготовителем;
- использование метода или IVD медицинского изделия до завершения установки, валидации или верификации;
- продолжение использования IVD медицинского изделия сверх установленного интервала обслуживания, четко определенного в инструкции по эксплуатации, из-за неспособности лаборатории организовать техническое обслуживание;
- лаборатория позволила неподготовленному пользователю применять IVD медицинское изделие, что может нанести вред пациенту. Изделие работает в соответствии со своими техническими характеристиками;
- использование поврежденного оборудования или расходных материалов, несмотря на явные доказательства повреждения, что приводит к неверному результату, который привел к травме пациента;
- использование IVD прибора с нарушением предупреждений изготовителя, то есть снятие защитной блокировки или игнорирование сообщения об истечении срока калибровки.
Примечание - Существует разница между применением с благими намерениями и ненормальным применением со злым умыслом. Как показывают примеры, ненормальное применение часто имеет благие намерения (т.е. пользователь принимает определенный риск ради ожидаемой пользы для пациента).
Это отличается от ситуации, когда пользователь не осознавал риск, связанный с его действием/бездействием, потому что риск не был четко указан, где событие можно рассматривать как ошибку применения.
Приложение I
(справочное)
I.1 Общие указания
Для определения риска можно использовать различные методы. Хотя настоящий стандарт не требует использования определенного метода, он требует проводить определение риска. Количественное определение риска предпочтительнее при наличии подходящих данных, однако без подходящих данных может быть достаточно качественных методов определения риска.
Понятие риска представляет собой комбинацию следующих двух компонентов:
- вероятность возникновения вреда;
- последствия этого вреда, то есть насколько он может быть серьезным.
При определении риска следует, например, изучить:
- исходное событие или обстоятельство (см. E.8);
- последовательность событий, которые могут привести к возникновению опасной ситуации;
- вероятность возникновения такой ситуации; последовательность событий, которые могут привести к причинению вреда;
- вероятность того, что опасная ситуация приведет к причинению вреда;
- характер причиненного вреда.
В некоторых случаях необходимо учитывать только определенные элементы процесса определения риска. Например, если вред минимален или вероятность не может быть определена (см. I.3), нет необходимости выходить за рамки первоначального анализа опасностей и последствий.
Риск должен быть выражен в терминах, облегчающих принятие решений по управлению риском, например с использованием шкал вреда и вероятности и единиц, которые будут отражать фактическое применение. Для анализа рисков составляющие риска, то есть вероятность и тяжесть, следует анализировать отдельно.
Матрицы рисков, основанные на вероятности и тяжести вреда, будут использоваться для ранжирования рисков в примерах в настоящем приложении. Если используется матрица рисков, конкретная матрица рисков и используемая интерпретация должны быть обоснованы для этого применения.
I.2 Определение вероятности причинения вреда
В ситуациях, когда имеется достаточно данных, должно быть использовано количественное ранжирование уровней вероятности. Однако хорошее качественное описание предпочтительнее неточного количественного описания. Для качественного ранжирования уровней вероятности лаборатория может использовать описания, подходящие для исследований.
Хотя вероятность на самом деле является непрерывной величиной, на практике можно использовать дискретное количество уровней. Лаборатория решает, сколько уровней вероятности необходимо, основываясь на ожидаемой уверенности в определении. Для облегчения принятия решений следует использовать как минимум три уровня.
По мере повышения уверенности в определении вероятности можно рассматривать большее количество уровней вероятности.
Уровни могут быть описательными (например: не ожидается, может произойти несколько раз, вероятно, произойдет часто и т.д.).
Лаборатории должны четко определять категории, чтобы не было путаницы в том, что имеется в виду. Один из подходов состоит в том, чтобы присвоить диапазон неперекрывающихся числовых значений каждому из дискретных уровней (например, таблица I.2). Это просто пример, потому что указанная частота будет сильно зависеть от количества выполненных исследований.
Для перспективного анализа риска определение вероятности вреда должно включать обстоятельства и всю последовательность событий - от возникновения исходной причины до причинения вреда.
Подразумевается, что при рассмотрении вероятности причинения вреда используется концепция воздействия. Таким образом, вероятность причинения вреда должна учитывать уровень и/или степень воздействия. Например, если нет опасности, не может быть опасной ситуации и причинения вреда. Если существует большая подверженность опасности, вероятность опасной ситуации возрастает. Следовательно, количество исследований, выполненных лабораторией, будет влиять на вероятность возникновения опасности (например, неправильного или отсроченного результата).
Вероятность того, что опасная ситуация приведет к причинению вреда, зависит от предполагаемого количества исследований, которые будет проводить лаборатория.
Общие подходы к оценке вероятностей включают:
- прогнозирование на основе актуальных исторических данных;
- прогнозирование вероятностей с использованием аналитических или имитационных методов;
- получение экспериментальных данных;
- оценки надежности;
- лабораторные данные;
- информацию наблюдения;
- экспертную оценку.
Эти подходы можно использовать по отдельности или совместно. Можно использовать несколько подходов в качестве независимых проверок друг друга и повышения уверенности в результатах. Уверенность повышается, когда количественное определение вероятности возникновения основано на точных и надежных данных.
В противном случае должна быть сделана обоснованная качественная оценка. В некоторых случаях, когда недостаточно данных, может возникнуть необходимость полагаться исключительно на экспертную оценку.
Примеры качественных и полуколичественных определений уровней вероятности приведены в таблицах I.1 и I.2. Описания носят иллюстративный характер, и лаборатория должна дать эти определения конкретно и явно, чтобы обеспечить соответствие и воспроизводимость уровней для данной оценки риска.
Примеры:
|
Уровень |
Наименование |
Описание |
|
5 |
Частый |
Вероятно, будет происходить регулярно при проведении исследования; ожидается, что лаборатория будет постоянно с этим сталкиваться |
|
4 |
Достаточно вероятный |
Вероятно, будет повторяться несколько раз во время процедуры исследования; ожидается, что будет часто встречаться в лаборатории |
|
3 |
Случайный |
Вероятно, иногда это будет происходить во время процедуры исследования; ожидается, что это произойдет несколько раз в лаборатории |
|
2 |
Отдаленный |
Маловероятно, но возможно при процедуре исследования; ожидается, что это можно будет испытать всего несколько раз в лаборатории |
|
1 |
Маловероятно |
Крайне маловероятно, что это произойдет во время процедуры исследования; ожидается, что это можно будет испытать только один или два раза в лаборатории |
|
Уровень |
Наименование |
Описание |
|
5 |
Часто |
Каждый день |
|
4 |
Достаточно вероятно |
Каждую неделю |
|
3 |
Случайно |
Каждый месяц |
|
2 |
Отдаленно |
Каждый год |
|
1 |
Маловероятно |
Реже, чем раз в год |
I.3 Определение рисков, когда вероятность не может быть определена
Вероятность систематических отказов определить сложно. Когда точность определения вероятности вызывает сомнения, часто необходимо установить широкий диапазон вероятности или определить, что это не хуже какого-то конкретного значения. Примеры, в которых вероятность очень трудно оценить, включают:
- отказ программного обеспечения;
- ситуации, связанные с саботажем или подделкой;
- новые, плохо изученные опасности, такие как присутствие неожиданного инфекционного агента в образце, являющемся возбудителем Bovine Spongiform (губчатой энцефалопатии крупного рогатого скота - ГЭКРС);
- определенные токсикологические опасности, такие как генотоксичные канцерогены и сенсибилизирующие агенты, когда невозможно определить порог воздействия, ниже которого токсические эффекты не проявляются.
При отсутствии каких-либо данных о вероятности причинения вреда невозможно определить риск и может потребоваться оценивание риска только на основе характера и степени тяжести вреда.
Если можно сделать вывод, что опасность имеет незначительные практические последствия, риск может быть оценен как допустимый и меры по управлению риском не потребуются. Однако для значительных опасностей, которые могут нанести вред высокой степени тяжести, таких как отмеченные выше, невозможно определить уровень воздействия, который соответствовал бы риску настолько низкому, что его можно было бы игнорировать. В таких случаях следует произвести определение риска на основе обоснованного определения вероятности для наихудшего случая. В некоторых случаях удобно установить это значение вероятности по умолчанию равным единице и основывать меры управления риском на полном предотвращении опасности, снижении вероятности вреда до допустимого уровня или уменьшении тяжести вреда.
I.4 Оценка степени тяжести вреда
Чтобы классифицировать тяжесть потенциального вреда, лаборатория должна использовать описания, подходящие для исследований или лабораторных услуг. На самом деле тяжесть - это непрерывная величина; однако на практике использование дискретного числа уровней тяжести упрощает анализ. В таких случаях лаборатория решает, сколько категорий необходимо и как они должны быть определены. Уровни могут быть описательными, как в примерах в таблице I.3. В любом случае уровни тяжести не должны включать какой-либо элемент вероятности.
Уровни тяжести должны выбираться и обосновываться лабораторией для конкретного исследования в четко определенных условиях применения. Лаборатории должны сделать эти определения конкретными и точными, чтобы убедиться, что их применение будет воспроизводимым.
Пример:
|
Баллы |
Категория |
Описание |
|
5 |
Критическая |
Травмы с угрозой для жизни/смерть |
|
4 |
Серьезная |
Постоянные (необратимые) телесные повреждения или нарушения |
|
3 |
Значительная |
Кратковременные телесные повреждения или нарушения обратимые с медицинским вмешательством |
|
2 |
Несущественная |
Временное телесное повреждение или физическое повреждение обратимое без медицинского вмешательства |
|
1 |
Пренебрежимо малая |
Временный дискомфорт или несущественная травма |
I.5 Определение риска причинения вреда
Типичный подход к определению риска состоит в создании матрицы N на M для классификации вероятностей и тяжести потенциального вреда, связанного с каждой опасной ситуацией. Матрица представляет собой полный набор возможных рисков.
В этом подходе четко определены N уровней вероятности и M уровней тяжести, как в предыдущих примерах в таблицах I.1, I.2 и I.3. Таким образом, каждая ячейка матрицы будет представлять определенное подмножество полного набора возможных рисков.
Простым примером является следующая матрица 5 x 5, основанная на определениях в таблицах I.1, I.2 и I.3. Лаборатории должны сделать эти определения настолько конкретными и ясными, насколько это необходимо, чтобы обеспечивать воспроизводимость их использования. Фактические зоны будут установлены на основе критериев допустимости риска, определенных в соответствии с 6.1.


I.6 Примеры
I.6.1 Пример оценки риска
В следующей таблице приведены результаты оценки риска несоответствий, связанных с запоздалой или ошибочной отчетностью по пациентам. Решения основываются на критериях допустимости риска, показанных на диаграмме рисков в таблице I.5.
|
Несоответствие |
Вероятность |
Тяжесть |
Риск |
|
Неправильная идентификация пациента |
Случайно (3) |
Критическая (5) |
Недопустимый |
|
Неправильный результат теста |
Случайно (3) |
Критическая (5) |
Недопустимый |
|
Отчет отложен (статистические данные) |
Возможно (4) |
Несущественная (2) |
Допустимый с уменьшением риска |
|
Отчет отложен (24 часа) |
Возможно (4) |
Несущественная (2) |
Допустимый с уменьшением риска |
|
Отчет потерян |
Случайно (3) |
Несущественная (2) |
Допустимый с уменьшением риска |
|
Отправлено не тому основному врачу |
Отдаленно (2) |
Несущественная (2) |
Допустимый |
|
Отправлено не тому врачу (копия) |
Отдаленно (2) |
Пренебрежимо малая (1) |
Допустимый |
I.6.2 Решения о корректирующих или предупреждающих действиях
В следующей таблице приведены решения по корректирующим или предупреждающим действиям, основанные на критериях допустимости риска, показанных на диаграмме рисков в таблице I.5.
|
Несоответствие |
Образец взят от неправильного пациента |
Образец взят неправильно технически |
Образец транспортируется неправильным методом |
Транспортировка образца задерживается или опаздывает |
|
Предупреждающие или корректирующие действия |
Выполнение двойного контроля идентификации |
Выполнение контроля оценки компетентности |
Выполнение контроля оценки компетентности |
Отслеживание транспортировки |
|
Тяжесть |
Критическая |
Критическая |
Несущественная |
Несущественная |
|
Возникновение | ||||
|
Часто |
Предотвратимое |
Предотвратимое |
Предотвратимое |
Предотвратимое |
|
Вероятно |
Предотвратимое |
Предотвратимое |
Предотвратимое |
Предотвратимое |
|
Возможно |
Предотвратимое |
Предотвратимое |
Среднее |
Предотвратимое |
|
Отдаленно |
Предотвратимое |
Среднее |
Среднее |
Отслеживаемое |
|
Почти невозможно |
Среднее |
Среднее |
Низкое |
Низкое |
Приложение J
(справочное)
Следующее руководство адаптировано из ИСО 14971:2019 и ISO/TR 24971:2019.
J.1 Обзор
Оценивание совокупного остаточного риска - это точка, в которой остаточный риск рассматривается с широкой точки зрения.
После оценки каждой идентифицированной опасной ситуации лаборатория рассматривает совокупное воздействие индивидуальных (отдельных) остаточных рисков и решает, соответствует ли совокупный остаточный риск или превышает критерии допустимости остаточного риска.
Этот шаг особенно важен для сложных процедур исследования, лабораторных услуг или тех, которые связаны с большим количеством индивидуальных (отдельных) рисков. Оценивание может использоваться для определения того, являются ли процедура исследования или лабораторные услуги безопасными.
Определение совокупного остаточного риска может быть сложной и трудновыполнимой задачей, которую нельзя решить простым численным сложением всех индивидуальных (отдельных) рисков, поскольку риски основаны на различных вероятностях и тяжести вреда. Эта трудность возникает также по следующим причинам:
- доверие к определению вероятности может значительно варьироваться. Некоторые вероятности точно известны либо из анамнеза с аналогичными исследованиями или услугами, либо из тестирования. Вероятности, как правило, являются неточными оценками и могут быть неизвестны вообще, например вероятность причинения вреда в результате сбоя программного обеспечения. Кроме того, обычно невозможно объединить степень тяжести индивидуального (отдельного) вреда в рамках широких категорий, которые в основном встречаются при анализе рисков;
- критерии допустимости для индивидуальных (отдельных) рисков должны совпадать с критериями оценивания допустимости совокупного риска. Критерии, используемые для оценивания индивидуальных (отдельных) рисков, обычно основаны на вероятности возникновения вреда особой степени тяжести.
Лаборатории необходимо решить, как оценивать остаточный риск в отношении критериев допустимости. Не существует предпочтительного метода оценивания совокупного остаточного риска, и лаборатория несет ответственность за определение подходящего метода. Некоторые общие подходы к оцениванию совокупного остаточного риска, а также соображения, влияющие на их выбор, приведены ниже. И критерии, и методы, связанные с их применением, должны быть указаны в плане менеджмента риска. Это руководство призвано помочь в установлении таких критериев и методов.
Оценивание совокупного остаточного риска должно выполняться лицами, обладающими знаниями, опытом и полномочиями для выполнения таких задач. Часто желательно привлекать специалистов со знаниями и опытом работы с конкретной процедурой исследования или лабораторными услугами (см. 4.3).
В итоге оценивание совокупного остаточного риска должно основываться на клинической оценке. Результаты оценивания совокупного остаточного риска и обоснование принятия совокупного остаточного риска должны быть задокументированы в файле менеджмента риска.
J.2 Оценивание совокупного остаточного риска
Совокупный остаточный риск можно оценить только после того, как все меры по управлению рисками будут реализованы и верифицированы. Это означает, что все выявленные опасные ситуации были оценены и что все риски были снижены до допустимого уровня или приняты на основании анализа соотношения "риск/польза".
Примеры исходных данных, критериев допустимости и методов оценивания совокупного остаточного риска представлены ниже.
Лаборатория может сравнить рассматриваемую процедуру исследования или лабораторные услуги с аналогичными процедурами исследования либо уже используемыми лабораторными услугами. Сопоставленные отдельные остаточные риски можно сравнить с рисками для аналогичных процедур исследования или лабораторных услуг, например риск за риском, с учетом различных контекстов использования. При таких сравнениях следует проявлять осторожность, чтобы использовать актуальную информацию о неблагоприятных событиях для процедур исследования или лабораторных услуг. Чтобы лаборатория могла сделать хорошо продуманные выводы о совокупном остаточном риске в отношении медицинской пользы, необходимо проанализировать актуальную информацию о предназначенном применении и связанных с ним побочных эффектах аналогичных процедур исследования или лабораторных услуг, а также информацию из научной литературы, включая информацию о клиническом опыте. Ключевой вопрос заключается в том, обеспечивают ли анализируемая процедура исследования или лабораторные услуги такую же или лучшую безопасность, как и процедуры исследования или лабораторные услуги, которые могут рассматриваться как имеющие допустимый совокупный остаточный риск:
a) лаборатория также может использовать внешних экспертов для предоставления исходных данных о совокупном остаточном риске в отношении медицинской пользы рассматриваемой процедуры исследования или лабораторных услуг. Эти эксперты могут быть из различных дисциплин, включая тех, кто имеет клинический опыт, и тех, кто имеет опыт аналогичных процедур исследования или лабораторных услуг. Они могут помочь лаборатории учесть опасения заинтересованных сторон. Оценка преимуществ для пациента, связанных с использованием процедур исследования или лабораторных услуг, может быть проведена для демонстрации допустимости совокупного остаточного риска. Один из подходов может заключаться в том, чтобы по-новому взглянуть на совокупный остаточный риск с помощью лабораторных специалистов, которые не принимали непосредственного участия в разработке процедуры исследования или лабораторных услуг в рамках анализа. Лабораторные специалисты оценят приемлемость общего остаточного риска, учитывая такие аспекты, как удобство применения в репрезентативной медицинской лабораторной среде. Затем специалисты лаборатории оценят процедуру исследования или лабораторные услуги в среде медицинской лаборатории, чтобы подтвердить допустимость;
b) несмотря на то, что все индивидуальные (отдельные) риски должны быть идентифицированы и приняты до оценки совокупного остаточного риска, некоторые риски могут потребовать дальнейшего анализа. Например, может быть много рисков, которые близки к тому, чтобы быть недопустимыми. Следовательно, допустимость общего остаточного риска может быть сомнительной и может потребоваться дальнейшее рассмотрение для процедуры исследования или лабораторных услуг и соответствующего файла менеджмента риска. Другой пример может заключаться в том, что существуют риски, которые взаимозависимы либо в отношении их причин, либо в отношении применяемых мер по управлению риском. Эффективность мер по управлению риском следует проверять не только индивидуально, но и в сочетании с другими мерами по управлению риском. Это также может относиться к мерам по управлению риском, которые предназначены для одновременного противодействия нескольким рискам. Анализ дерева неисправностей или анализ дерева событий могут быть полезным инструментом для демонстрации таких связей между рисками и используемыми мерами по управлению риском;
c) другие соображения для оценивания совокупного остаточного риска включают следующее:
- результаты оценивания эксплуатационной пригодности или клинического опыта во время валидационного тестирования проекта могут предоставить полезную информацию;
- может быть полезно визуальное представление остаточных рисков. Каждый индивидуальный (отдельный) остаточный риск может быть показан в матрице рисков, дающей графическое представление о распределении рисков. Если многие риски находятся в областях с более высокой степенью тяжести либо в областях с более высокой вероятностью в матрице рисков или кластеры рисков являются пограничными, тогда распределение рисков может указывать на то, что совокупный остаточный риск может быть недопустимым, даже если каждый индивидуальный (отдельный) риск признан допустимым;
- в процессе оценивания совокупного остаточного риска следует принимать во внимание результаты анализа соотношения "риск/польза" всех индивидуальных (отдельных) рисков;
- когда при анализе рисков выбраны компромиссы между рисками, это может указывать на то, что совокупный остаточный риск следует проанализировать более тщательно. Это случаи, когда одному риску можно позволить несколько увеличиться, чтобы уменьшить другой риск.
Например, допускается, что риск для одного человека (пользователя) может возрасти, чтобы уменьшить риск для другого (пациента). Это называется параллаксом риска. Оценивание может принимать форму анализа связанных основных рисков, описания целесообразности компромиссного баланса и объяснения того, почему уровень совокупного риска является допустимым при принятии компромиссного решения.
Приложение K
(справочное)
Следующее руководство адаптировано из ИСО 14971:2019, ISO/TR 24971:2019 и MEDDEV 2.7/1.
K.1 Общие положения
Анализ соотношения "риск/польза" используется для обоснования риска после того, как были применены все обоснованно осуществимые меры по снижению риска. Если после применения этих мер риск по-прежнему не считается допустимым, необходимо провести анализ риска, чтобы установить, принесут ли результаты исследования или лабораторные услуги больше пользы, чем вреда.
Как правило, если меры по управлению риском недостаточны для удовлетворения критериев допустимости риска, от услуги, IVD изделия или исследования следует отказаться. Однако в некоторых случаях большие риски могут быть оправданны, если они перевешиваются ожидаемой пользой результатов исследований или лабораторных услуг. Настоящий стандарт дает лабораториям возможность проводить анализ соотношения "риск/польза", чтобы определить, можно ли принять остаточный риск из-за преимуществ.
Решение о том, перевешивают ли риски преимущества, по сути, принимают опытные и знающие люди. Важное соображение в допустимости остаточного риска - это то, может ли быть достигнута ожидаемая клиническая польза за счет использования альтернативных вариантов, которые позволяют избежать определенного риска или снизить совокупный риск. Возможность дальнейшего снижения риска следует принять во внимание, прежде чем рассматривать преимущества. В настоящем стандарте объясняется, как можно охарактеризовать риски, чтобы можно было с уверенностью установить их оценку. Стандартного подхода к определению пользы не существует.
K.2 Определение пользы
Польза, вытекающая из результатов лабораторных исследований или услуг, связана с вероятностью и степенью улучшения здоровья, ожидаемого от их клинического применения. Пользу можно определить из знания таких вещей, как:
- применение результатов исследования (в том числе на месте оказания медицинской помощи) клиницистами;
- результат, ожидаемый пациентом от применения результатов исследования;
- факторы, относящиеся к рискам и преимуществам других вариантов диагностики.
Уверенность в определении пользы сильно зависит от надежности доказательств, касающихся этих факторов. Это включает признание того, что, вероятно, будет ряд возможных результатов и факторов, таких как следующие, которые необходимо принять во внимание:
- Будет ли сложно сравнивать разные исходы, например, что хуже, боль или потеря подвижности? Различные исходы могут быть результатом того, что побочные эффекты сильно отличаются от исходной проблемы.
- Трудно учитывать нестабильные исходы. Они могут возникать как из-за времени восстановления, так и из-за долгосрочных эффектов.
Из-за трудностей, связанных со строгим подходом, обычно необходимо делать упрощающие предположения. Следовательно, обычно оказывается целесообразным сосредоточить внимание на наиболее вероятных результатах для каждого варианта и на тех, которые являются наиболее благоприятными или неблагоприятными.
Оценка пользы для пациента может заметно варьироваться до и после разработки нового исследования, открытия новой лабораторной услуги или приобретения нового IVD изделия. Если достоверные клинические данные демонстрируют стабильную функциональность и результативность исследования, клиническая польза может быть определена с уверенностью. В случаях, когда клинические данные ограничены по их количеству или качеству, польза оценивается с большей неопределенностью на основе любой доступной соответствующей информации.
Однако при отсутствии соответствующих клинических данных вероятность достижения намеченной функциональности и желаемого клинического эффекта необходимо будет прогнозировать с учетом мер обеспечения качества и функциональных характеристик.
При наличии значительных рисков и высокой степени неопределенности в оценке пользы необходимо как можно скорее верифицировать ожидаемую функциональность или эффективность посредством клинического оценивания или клинического исследования функциональности.
Это важно для подтверждения того, что соотношение "риск/польза" соответствует ожидаемому, и для предотвращения необоснованного воздействия на пациентов большого остаточного риска. ИСО 20916 определяет надлежащую практику проведения исследований клинических характеристик медицинских изделий для диагностики in vitro.
K.3 Критерии запрета суждений о пользе и риске
Лица, участвующие в вынесении суждений о риске и пользе, несут ответственность за понимание и учет клинического, технического и нормативного контекста своих решений по менеджменту риска. Это может включать интерпретацию основных требований, изложенных в применимых правилах или стандартах применительно к рассматриваемому продукту в предполагаемых условиях применения.
Поскольку этот тип анализа сугубо специфичен, дальнейшие указания общего характера невозможны. Вместо этого можно предположить, что требования безопасности, установленные стандартами, касающимися конкретных лабораторных исследований, IVD медицинских изделий или рисков, соответствуют допустимому уровню риска, особенно в тех случаях, когда использование этих стандартов санкционировано существующей системой регулирования. Следует обратить внимание на то, что может потребоваться исследование клинических характеристик в соответствии с юридически признанным стандартом или процедурой для верификации допустимости баланса между медицинской пользой и остаточным риском.
K.4 Сравнение риска и пользы
Прямое сравнение рисков и преимуществ допустимо только при использовании общей шкалы. При использовании общей шкалы сравнение риска и пользы может быть оценено количественно.
Для косвенных сравнений риска и пользы не используется общая шкала, и они оцениваются качественно. Независимо от того, применяется ли количественное или качественное сравнение риска и пользы, должно учитываться следующее:
- на начальном этапе поиск литературы по рассматриваемым опасностям и медицинским применениям может дать существенное представление о соотношении пользы и риска;
- исследования с высокой пользой/высоким риском или IVD медицинские изделия обычно представляют собой наилучшую доступную технологию, которая обеспечивает медицинские преимущества, но не исключает полностью риск травмы или заболевания. Следовательно, для точного анализа риска и пользы необходимо понимание современных технологий в их отношении к медицинской практике. Сравнение риска и пользы может быть выражено в сравнении с другими доступными процедурами исследования или IVD медицинскими изделиями;
- для валидации того, что исследование или IVD медицинское изделие соответствует допустимым критериям "риск/польза", может потребоваться клиническое оценивание или исследование клинических характеристик для определения рисков и пользы. Кроме того, допустимость для общества может быть рассмотрена при клиническом оценивании с участием пользователей медицинских лабораторий, практикующих врачей и пациентов;
- для исследований с высокой пользой/высоким риском или IVD медицинских изделий маркировка должна содержать адекватную информацию для медицинской лаборатории, чтобы обеспечить принятие соответствующих решений о пользе и риске соответствующими лицами перед применением;
- на IVD медицинские изделия с высокой пользой/высокой степенью риска обычно распространяются дополнительные регулирующие требования, которые изготовитель должен выполнить перед коммерческим распространением. Это следует учитывать. Перед запуском новых или модифицированных процедур исследования либо применением нового или модифицированного IVD медицинского изделия на основе анализа пользы и рисков лаборатория должна обобщить имеющуюся информацию, связанную с определением "риск/польза", и документировать выводы о риске/пользе с обоснованиями допустимости.
Руководство по проведению литературного поиска клинических данных для IVD медицинских изделий может быть найдено в GHTF SG5/N2R8 (22).
Приложение L
(справочное)
Это руководство адаптировано из ИСО 14971:2019 и ISO/TR 24971:2019.
L.1 Общие положения
Остаточный риск - это риск, остающийся после того, как были приняты все меры по управлению рисками (которые могут включать информацию по безопасности).
Решение лаборатории относительно раскрытия остаточного риска должно быть зарегистрировано в соответствующей документации по менеджменту риска.
Раскрытие остаточного риска обычно носит описательный характер и может предоставить справочную информацию об остаточных рисках, связанных с применением процедуры исследования или IVD медицинского изделия. Цель состоит в том, чтобы раскрыть соответствующую информацию, позволяющую пользователю, поставщику медицинских услуг и даже потенциальному пациенту принять обоснованное решение, которое сопоставляет остаточные риски с преимуществами применения процедуры исследования, IVD медицинского изделия или результатов исследования.
L.2 Раскрытие остаточного риска
При принятии решения о том, как раскрыть остаточный риск, важно определить, о чем следует сообщить и кому это направлено, чтобы информировать, мотивировать и дать пользователям возможность следовать процедуре исследования и безопасно использовать оборудование, а также информировать клиницистов о любых ограничениях, которые могут повлиять на безопасность пациента. Лаборатория должна рассмотреть остаточные риски, указанные в 7.6 и 9.2, чтобы установить, что следует раскрывать.
Лаборатория должна учитывать:
- необходимый уровень или детализацию;
- формулировку, которая будет использоваться для обеспечения ясности и понятности;
- предполагаемых получателей (например, операторы приборов, обслуживающий персонал, клиницисты, пациенты);
- используемые способы/средства массовой информации.
Лаборатория должна установить соответствующие способы и средства для раскрытия остаточного риска.
Эта информация может иметь важное значение в процессе принятия клинического решения. В рамках предназначенного применения руководитель лаборатории в контакте с клиницистами решает, в каких клинических условиях результаты исследования или IVD медицинское изделие (например, место оказания медицинской помощи) могут быть использованы для достижения определенной пользы для пациентов.
Например, измерение уровня глюкозы в неонатальном периоде в пункте оказания медицинской помощи имеет риск получения менее точных результатов из-за влияния высокого значения гематокрита. И все же получение немедленного, но менее точного результата измерения уровня глюкозы может быть важным для предупреждения врача о потенциальной гипогликемии, но особенно о низких значениях, о которых должен знать врач.
Библиография
|
[1] |
ISO 14971:2019 |
Medical devices - Application of risk management to medical devices (Изделия медицинские. Применение менеджмента риска к медицинским изделиям) |
|
[2] |
ISO/TR 24971:2019 |
Medical devices - Guidance on the application of ISO 14971 (Изделия медицинские. Руководство по применению ИСО 14971) |
|
[3] |
ISO 15189:2012 |
Medical laboratories - Requirements for quality and competence (Медицинские лаборатории. Специальные требования к качеству и компетентности) |
|
[4] |
ISO 15190:2003 |
Medical laboratories - Requirements for safety (Лаборатории медицинские. Требования безопасности) |
|
[5] |
ISO 18113:2009 |
In vitro diagnostic medical devices - Information supplied by the manufacturer (labeling) |
|
[6] |
ISO 9000:2015 |
Quality management systems - Fundamentals and vocabulary (Системы менеджмента качества. Основные положения и словарь) |
|
[7] |
ISO 31000:2009 |
Risk management - Principles and guidelines (Менеджмент рисков. Принципы и руководящие указания) |
|
[8] |
ISO 13485:2016 |
Medical devices - Quality management systems - Requirements for regulatory purposes (Изделия медицинские. Системы менеджмента качества. Требования для целей регулирования) |
|
[9] |
ISO 20916:2019 |
Clinical performance studies for in vitro diagnostic devices (IVDs) using specimens from human subjects - Good study practice (in development by ISO/TC 212/WG 3) (Диагностика in vitro медицинских изделий. Исследование клинических характеристик с использованием образцов, полученных от человека. Надлежащая клиническая практика) |
|
[10] |
ISO/TS 22367:2008 |
Medical laboratories - Reduction of error through risk management and continual improvement |
|
[11] |
ISO Guide 73:2009 |
Risk management - Vocabulary (Менеджмент риска. Термины и определения) |
|
[12] |
ISO/IEC Guide 51:1999 |
Safety aspects - Guidelines for their inclusion in standards (Аспекты безопасности. Руководящие указания по включению их в стандарты) |
|
[13] |
ISO/IEC Guide 99:2007 |
International vocabulary of metrology - Basic and general concepts and associated terms (VIM) (Международный словарь по метрологии. Основные и общие понятия и соответствующие термины (VIM) |
|
[14] |
IEC/ISO 31010:2009 |
Risk management - Risk assessment techniques (Менеджмент рисков. Методы оценки рисков) |
|
[15] |
IEC 60601-1:2005 |
Medical electrical equipment - Part 1: General requirements for basic safety and essential performance (Изделия медицинские электрические. Часть 1. Общие требования безопасности с учетом основных функциональных характеристик) |
|
[16] |
IEC 60812:2006 |
Analysis techniques for system reliability - Procedure for failure mode and effects analysis (FMEA) (Техника анализа надежности систем. Метод анализа вида и последствий отказа) |
|
[17] |
IEC 61025:2006 |
Fault tree analysis (FTA) (Анализ диагностического дерева неисправностей) |
|
[18] |
IEC 62366-1:2015 |
Medical devices - Part 1: Application of usability engineering to medical devices (Изделия медицинские. Часть 1. Проектирование медицинских изделий с учетом эксплуатационной пригодности) |
|
[19] |
CLSI C24-A3 2006 |
Statistical Quality Control For Quantitative Measurements Procedures: Principles And Definitions; Approved Guideline, 3rd Ed |
|
[20] |
CLSI EP23-A 2011 |
Laboratory Quality Control Based on Risk Management; Approved Guideline |
|
[21] |
Global Harmonization Task Force, Implementation of risk management principles and activities within a Quality Management System (GHTF/SG3/N15R8; May 20, 2005) Available at http://www.imdrf.org/docs/ghtf/final/sg3/technical-docs/ghtf-sg3-n15r8-risk-management-principles-qms-050520.pdf | |
|
[22] |
Global Harmonization Task Force, Design Control Guidance for Medical Device Manufacturers.(GHTF/SG3/N99-9; June 29, 1999) Available at http://www.imdrf.org/docs/ghtf/final/sg3/technical-docs/ghtf-sg3-n99-9-design-control-990629.pdf | |
|
[23] |
Global Harmonization Task Force, Clinical Evaluation - Final Guidance (GHTF SG5/N2R8; May 2007). Available at http://www.imdrf.org/docs/ghtf/final/sg5/technical-docs/ghtf-sg5-n2r8-2007-clinical-evaluation-070501.pdf | |
|
[24] |
Global Harmonization Task Force, Medical Devices: Post Market Surveillance: Proposal for Reporting of Use Errors with Medical Devices by their Manufacturer or Authorized Representative (GHTF SG2N31R8: 2003). Available at http://www.imdrf.org/docs/ghtf/final/sg2/technical-docs/ghtf-sg2-fd-99-7-reporting-guidance-990629.pdf | |
|
[25] |
MEDDEV 2.12.1 Rev. 6, Guidelines on a Medical Devices Vigilance System (December 2009). Available at http://ec.europa.eu/DocsRoom/documents/15506/attachments/1/translations/en/ renditions/native | |
|
[26] |
MEDDEV2, 7/1 Clinical Evaluation: A Guide for Manufacturers and Notified Bodies under Directives 93/42/EEC and 90/385/EEC (June 2016), available online at https://www.bsigroup.com/meddev/LocalFiles/en-GB/Documents/Dev-2.7.1-Rev-4.pdf | |
|
[27] |
European Association of Notified Bodies for Medical devices. (October 13, 2014). Consensus Paper for the Interpretation and Application of Annexes Z in EN ИСО 14971:2012. Version 1.1 (Interim NBMed consensus version). Available at http://www.team-nb.org//wp-content/uploads/2015/05/documents2014/NBRG_WG%20RM_Interim_NBmed_Consensus_Version_140812_1_1.pdf | |
|
[28] |
Cheng Michael Medical device regulations - Global overview and guiding principles: World Health Organization, Geneva (2003) | |
|
[29] |
Reason J. Human Error. Cambridge, England: Cambridge University Press, 1990 | |
|
[30] |
Schmidt Mike W The Use and Misuse of FMEA in Risk Analysis. MDDI 2004 | |
|
[31] |
Stamatis DH, Failure Mode and Effect Analysis: FMEA from Theory to Execution | |
|
[32] |
ISO/IEC Guide 63:2012, Guide to the development and inclusion of safety aspects in International Standards for medical devices | |
|
[33] |
CLSI EP18-A2, 2009, Risk Management Techniques to Identify and Control Laboratory Error Sources; Approved Guideline, 2nd Ed | |
|
[34] |
CDC, CMS, US Department of Health and Human Services. IQCP - Individualized Quality ControlPlan: Developing an IQCP - A Step-by-Step Guide. https://www.cms.gov/Regulations-and-Guidance/Legislation/CLIA/Downloads/IQCP-Workbook.pdf | |


