ГОСТ Р ИСО 20916-2022 МЕДИЦИНСКИЕ ИЗДЕЛИЯ ДЛЯ ДИАГНОСТИКИ IN VITRO. ИССЛЕДОВАНИЕ КЛИНИЧЕСКОЕ ФУНКЦИОНАЛЬНЫХ ХАРАКТЕРИСТИК С ИСПОЛЬЗОВАНИЕМ ОБРАЗЦОВ БИОЛОГИЧЕСКИХ МАТЕРИАЛОВ ЧЕЛОВЕКА. НАДЛЕЖАЩАЯ ИССЛЕДОВАТЕЛЬСКАЯ ПРАКТИКА
Утв. и введен в действие Приказом Федерального агентства по техническому регулированию и метрологии от 10 ноября 2022 г. N 1267-ст
In vitro diagnostic medical devices. Clinical performance studies using specimens from human subjects. Good study practice
(ISO 20916:2019, IDT)
ОКС 11.100.10
Дата введения - 1 октября 2023 года
Введен впервые
Предисловие
1 ПОДГОТОВЛЕН Ассоциацией специалистов и организаций лабораторной службы "Федерация лабораторной медицины" (Ассоциация "ФЛМ") на основе собственного перевода на русский язык англоязычной версии стандарта, указанного в пункте 4
2 ВНЕСЕН Техническим комитетом по стандартизации ТК 380 "Клинические лабораторные исследования и диагностические тест-системы ин витро"
3 УТВЕРЖДЕН И ВВЕДЕН В ДЕЙСТВИЕ Приказом Федерального агентства по техническому регулированию и метрологии от 10 ноября 2022 г. N 1267-ст
4 Настоящий стандарт идентичен международному стандарту ИСО 20916:2019 "Медицинские изделия для диагностики in vitro. Клинические исследования функциональных характеристик с использованием образцов, полученных от человека. Надлежащая исследовательская практика" (ISO 20916:2019 "In vitro diagnostic medical devices - Clinical performance studies using specimens from human subjects - Good study practice", IDT).
Международный стандарт разработан Техническим комитетом ИСО/ТК 212 "Клинические лабораторные исследования и диагностические тест-системы in vitro" Международной организации по стандартизации (ИСО).
Дополнительные сноски в тексте стандарта, выделенные курсивом, приведены для пояснения текста оригинала
5 ВВЕДЕН ВПЕРВЫЕ
Правила применения настоящего стандарта установлены в статье 26 Федерального закона от 29 июня 2015 г. N 162-ФЗ "О стандартизации в Российской Федерации". Информация об изменениях к настоящему стандарту публикуется в ежегодном (по состоянию на 1 января текущего года) информационном указателе "Национальные стандарты", а официальный текст изменений и поправок - в ежемесячном информационном указателе "Национальные стандарты". В случае пересмотра (замены) или отмены настоящего стандарта соответствующее уведомление будет опубликовано в ближайшем выпуске ежемесячного информационного указателя "Национальные стандарты". Соответствующая информация, уведомление и тексты размещаются также в информационной системе общего пользования - на официальном сайте Федерального агентства по техническому регулированию и метрологии в сети Интернет (www.rst.gov.ru)
Введение
Медицинские изделия для диагностики in vitro (медицинские изделия для IVD) используются для проведения исследований вне человеческого организма для того, чтобы получить ценную информацию о здоровье человека или его физиологическом состоянии. В это понятие входят исследования с использованием биологических материалов человека, таких как кровь, ткань или моча (далее - проб) <*>, предназначенные для проведения скрининга, диагностики, прогноза дальнейшего течения болезни, прогностического тестирования и контроля состояния, при использовании для проведения исследований таких изделий, как тест-полоски и реагенты. Медицинские изделия для IVD принципиально отличаются от других медицинских изделий тем, что они выполняют свою функцию на образцах (пробах) вне человеческого организма. Пациенты, проходящие обследование, как правило, не подвергаются риску при испытаниях медицинских изделий для IVD, за исключением риска, связанного с процедурами сбора образцов или с использованием полученной информации для ведения пациента. Образцы получают при осуществлении нормальных функций организма (например, мочу) или с помощью инвазивных медицинских изделий, позволяющих получить образец (например, биопсии). Эти образцы никогда не возвращаются в организм человека. В связи с этими особенностями функциональные характеристики и характеристики риска медицинских изделий для IVD отличны от характеристик других медицинских изделий и уникальны.
--------------------------------
<*> В Российской Федерации для характеристики биологических жидкостей (кровь, лимфа, спинномозговая жидкость и т.д.) используют термин "первичная проба (проба)", для характеристики биологических тканей (цитологический и гистологический материал) используют термин "образец (часть образца)".
Большинство исследований в отношении медицинских изделий для IVD проводится с использованием оставшегося биологического материала (остаточного или взятого из хранения), полученного в целях соблюдения стандарта лечения. В этих исследованиях для субъектов исследования отсутствует риск, связанный либо с информацией, полученной при помощи медицинского изделия IVD, либо с процедурой сбора образца. Однако, если остаточные образцы не используются, следует учитывать дополнительные требования:
- если образцы собираются специально для исследования и процедуры их сбора создают дополнительный риск причинения прямого вреда субъекту (например, люмбальная пункция или биопсия тканей, взятие крови у новорожденных или тяжелобольных пациентов) и/или
- если информация, полученная с помощью медицинских изделий для IVD во время исследования, используется для принятия решения по ведению пациента (т.е. в случае интервенционного исследования) и представляет риск косвенного вреда для субъекта (например, риск ложноотрицательного или ложноположительного результата, приводящий к неадекватным решениям по ведению пациента).
Для большинства клинических исследований функциональных характеристик in vitro вопросы, связанные с участием уязвимых субъектов исследования, могут не возникать, но должны рассматриваться в каждом конкретном случае.
Учитывая то, что в исследованиях in vitro используются образцы, взятые из организма человека, и отсутствует прямой контакт с пациентом, процедура получения информированного согласия на проведение клинического исследования функциональных характеристик in vitro отличается от предусмотренной для других медицинских изделий, особенно в случаях исследований остаточного биологического материала или взятого из хранения. Этот документ является руководством по требованиям к использованию медицинских изделий для IVD в различных ситуациях, описанных выше.
Требования настоящего стандарта применяются к клиническим исследованиям функциональных характеристик IVD, использующих биологический материал, полученный из организма человека. Если используется не остаточный и не взятый из хранения биологический материал, то для субъекта во время инвазивной процедуры может возникнуть дополнительный риск. Кроме того, в исследованиях может возникать риск для субъекта, связанный с информацией, полученной в результате проведенной диагностики in vitro.
В настоящем стандарте рассматриваются вопросы использования только медицинских изделий для IVD, и поэтому в нем применяют определения и понятия в отношении медицинских изделий для IVD. Настоящий стандарт представляет собой самостоятельный стандарт, рассматривающий проведение клинических исследований функциональных характеристик с использованием медицинских изделий для IVD. Если медицинское изделие для IVD и медицинское изделие иного рода применяются в единой системе (например, ланцет, тест-полоска для IVD и глюкометр), в зависимости от нормативных требований соответствующей юрисдикции такое изделие может рассматриваться либо как медицинское изделие для IVD, либо как медицинское изделие иного рода, и, как следствие, возможно, потребуется рассмотреть положения как настоящего стандарта, так и ИСО 14155.
За исключением подобных ситуаций, настоящий стандарт не следует рассматривать вместе с ИСО 14155, действие которого не распространяется на медицинские изделия для IVD.
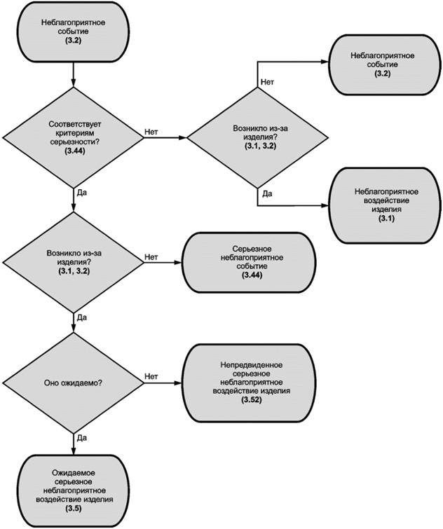
Алгоритм, представленный на рисунке 1, является руководством по использованию настоящего стандарта.

Рисунок 1 - Алгоритм клинического исследования функциональных характеристик
Основная часть настоящего стандарта, а также приложение G описывают минимальные требования ко всем исследованиям. К исследованиям остаточных образцов/образцов, взятых из хранения, или исследованиям, процедуры сбора образцов для которых не создают никакого дополнительного риска для субъекта, не предъявляется никаких дополнительных требований.
Однако в приложениях A - F содержатся дополнительные требования к интервенционным исследованиям, а также к исследованиям, процедуры сбора образцов для которых создают риск для субъектов, набранных преимущественно для проведения исследования. Характер этих исследований требует особой строгости соблюдения требований к проведению исследования. Алгоритм указывает на приложения, в которых описываются дополнительные требования к каждому виду более сложных исследований. При необходимости в приложениях описываются различия в требованиях к различным видам исследований. Кроме того, в настоящий стандарт включены информативные приложения, содержащие сведения о документации по надлежащей исследовательской практике (см. приложение H) и аудиту (см. приложение I).
Настоящий стандарт описывает надлежащую исследовательскую практику для планирования, разработки, проведения, документирования и подготовки отчетности по клиническим исследованиям функциональных характеристик, проводимым для оценки клинической эффективности и безопасности диагностических медицинских изделий для IVD в целях регулирования <*>.
--------------------------------
<*> В настоящее время регулирующими органами являются Федеральная служба по надзору в сфере здравоохранения и Федеральная служба по аккредитации.
Примечание 1 - Целью этих исследований является оценка способности медицинского изделия для IVD, применяемого предполагаемым пользователем, давать результаты, характеризующие определенное заболевание или физиологическое/патологическое состояние, в целевой популяции.
В рамках настоящего стандарта не рассматривается вопрос об оценке технических характеристик испытуемого медицинского изделия для IVD в рамках клинического исследования функциональных характеристик.
Настоящий стандарт определяет принципы, лежащие в основе проведения клинических исследований функциональных характеристик, и определяет общие требования, необходимые для того, чтобы
- гарантировать, что проведение клинического исследования функциональных характеристик обеспечит получение надежных и устойчивых результатов;
- определить круг обязанностей спонсора (далее - заказчик) и главного исследователя;
- оказать содействие заказчикам, клиническим исследовательским организациям, специалистам, проводящим исследования, этическим комитетам, регулирующим органам и другим органам, участвующим в оценке соответствия медицинских изделий для IVD;
- защитить права, безопасность, достоинство и благополучие субъектов, предоставляющих образцы для использования в клинических исследованиях функциональных характеристик.
В область применения настоящего документа не входят аналитические исследования функциональных характеристик.
Примечание 2 - Если при сборе образцов специально для аналитического исследования функциональных характеристик возникает дополнительный риск для субъектов, отдельные части настоящего стандарта (особенно приложения) могут быть полезны для обеспечения безопасности субъектов.
Клинические исследования функциональных характеристик, которые проводят не для соблюдения пред- и постпродажных требований, а, например, для выплат компенсаций, не входят в область применения настоящего стандарта.
Примечание 3 - Некоторые из частей настоящего стандарта могут быть использованы для разработки таких исследований, в том числе в вопросах безопасности субъектов и сохранности данных.
Настоящий стандарт не содержит информацию по технике безопасности для сотрудников лабораторий или других специалистов, осуществляющих сбор образцов для исследования.
Примечание 4 - Данная информация содержится в [1], [12], [13].
Примечание 5 - Пользователи настоящего стандарта могут рассмотреть вопрос о применении к медицинскому изделию для IVD, которое является предметом клинического исследования функциональных характеристик, также других стандартов и/или требований; например в ситуации, когда совместно с ним используют другое медицинское изделие (например, ланцет, тест-полоску для IVD и глюкометр), могут быть рассмотрены положения как настоящего стандарта, так и ИСО 14155.
В настоящем стандарте нормативные ссылки отсутствуют.
В настоящем стандарте применены следующие термины и определения.
Терминологические базы данных ИСО и МЭК доступны по следующим интернет-адресам:
- электронная платформа ИСО с функцией онлайн-просмотра терминов по адресу: http://www.iso.org/obp;
- электронная база МЭК Electropedia по адресу: http://www.electropedia.org/.
3.1 неблагоприятное воздействие изделия (adverse device effect): Неблагоприятное событие (см. 3.2), связанное с использованием исследуемого медицинского изделия.
Примечание 1 - Данное определение включает любые неблагоприятные события, возникшие в результате недостаточной информативности или неадекватности инструкций по эксплуатации, установке, обслуживанию или любого сбоя в работе исследуемого медицинского изделия.
Примечание 2 - Данное определение включает любые события, вызванные ошибкой эксплуатации или намеренным неправильным применением исследуемого медицинского изделия для IVD.
[ИСО 14155: <1>, 3.1, изменен - адаптировано для медицинских изделий для IVD]
--------------------------------
<1> В разработке. По состоянию на момент публикации: ИСО/DIS 14155:2019.
3.2 неблагоприятное событие; AE (adverse event, AE): Любое неблагоприятное медицинское событие, ненадлежащее решение по вопросам ведения пациента, непреднамеренное заболевание или травма, а также неблагоприятные клинические симптомы у субъектов, пользователей или других лиц, имеющих какое-либо отношение к деятельности, связанной с исследованием, независимо от того, связано ли это с исследуемым медицинским изделием для IVD.
Примечание 1 - Неблагоприятные события могут быть вызваны, например, недостаточной информативностью или неадекватностью инструкций по эксплуатации, размещению, установке, обслуживанию или любым сбоем в работе исследуемого медицинского изделия.
Примечание 2 - Это определение включает сбой в работе или порчу изделия, которые еще не привели к смерти или тяжелому ущербу здоровью, но которые могут привести к смерти или тяжелому ущербу здоровью.
Примечание 3 - Это определение не предназначено для применения в процессе принятия решения об информировании о событии регулирующего органа.
Примечание 4 - Для пользователей или других лиц это определение ограничивается применением в отношении событий, связанных только с исследуемыми медицинскими изделиями для IVD.
Примечание 5 - Ложноотрицательные или ложноположительные результаты не считаются неблагоприятным событием до тех пор, пока по причине этих ложных результатов в интервенционном исследовании не приняты неадекватные решения по ведению пациентов.
3.3 аналитические характеристики (analytical performance): Способность медицинского изделия для IVD обнаруживать или измерять параметры определенного аналита.
[GHTF/SG5/N6:2012]
Примечание 1 - Аналитические характеристики могут включать аналитическую чувствительность (например, предел обнаружения), аналитическую специфичность (например, чувствительность к помехам, перекрестную реактивность), точность (зависящую от систематической погрешности и прецизионности), линейность и т.д.
3.4 аналитическое исследование функциональных характеристик (analytical performance study): Исследование, проведенное с целью установления или подтверждения способности медицинского изделия для IVD обнаруживать определенный аналит или измерять его параметры.
3.5 ожидаемое серьезное неблагоприятное [нежелательное] воздействие изделия (anticipated serious adverse device effect): Явление, которое в связи со своей природой, частотой встречаемости, тяжестью или последствиями было отмечено в отчете об анализе рисков.
Примечание 1 - Ожидаемое серьезное неблагоприятное воздействие изделия также может быть описано в протоколе исследования, брошюре исследователя и, в случае необходимости, в информированном согласии субъекта.
3.6 образец [проба], взятый из хранения (archived specimen): Образец или проба (см. 3.42), которая была взята в прошлом и получена из хранилищ (например, банков тканей, запасов коммерческих поставщиков).
[GHTF/SG5/N8:2012]
3.7 аудит (audit): Систематическая независимая проверка действий и документов, связанных с клиническим исследованием функциональных характеристик, для определения того, проводятся ли эти действия и ведутся ли записи данных, анализируется ли точность передаваемых данных в соответствии с протоколом клинического исследования функциональных характеристик, стандартными операционными процедурами и применимыми нормативными требованиями.
[ИСО 14155: <1>, 3.3, изменен - адаптировано для медицинских изделий для IVD]
Примечание 1 - Предъявляются требования, описанные в настоящем стандарте, а также могут использоваться любые другие применимые требования, такие как положения регулирующих документов.
3.8 слепой метод (маскирование) (blinding, masking): Метод, при применении которого одной или нескольким участвующим в клиническом исследовании функциональных характеристик сторонам неизвестна любая информация, связанная с патологическим или физиологическим состоянием, лечением, результатами предварительных исследований, демографическими данными и т.д., о человеке, у которого был взят образец для тестирования, чтобы уменьшить искажение результатов из-за косвенного влияния этих сведений.
3.9 индивидуальные регистрационные карты (case report forms CRFs): Набор документов в бумажном виде или на электронном носителе о каждом субъекте, в которых записана информация согласно протоколу клинического исследования функциональных характеристик, которую необходимо предоставить заказчику.
[ИСО 14155: <1>, 3.6, изменен - адаптировано для медицинских изделий для IVD]
3.10 клиническая эффективность медицинского изделия для IVD (clinical performance of an IVD medical device): Способность медицинского изделия для IVD давать результаты, которые коррелируют с конкретным клиническим состоянием или физиологическим/патологическим процессом/состоянием в соответствии с предусмотренным применением (целью клинического испытания, целевой популяцией и предполагаемым пользователем).
Примечание 1 - В соответствии с предусмотренным применением клиническая эффективность может выражаться в ожидаемых значениях (показателях ожидаемой ценности), диагностической чувствительности и диагностической специфичности, основанных на известном клиническом состоянии или физиологическом/патологическом процессе/состоянии индивида, а также отрицательном и положительном предсказательных значениях (показателях отрицательной и положительной предсказательной (прогностической) ценности), основанных на распространенности заболевания.
[GHTF/SG5/N6:2012]
3.11 клиническое исследование функциональных характеристик (clinical performance study): Исследование, проведенное с целью установления или подтверждения клинической эффективности медицинского изделия для IVD (см. 3.10).
Примечание 1 - Исследование, проведенное до выхода на рынок и не предназначенное для оценки клинической эффективности медицинского изделия для IVD, не считается клиническим исследованием функциональных характеристик (например, исследование обратной связи с клиентами, внешние аналитические исследования функциональных характеристик, научные исследования).
[GHTF/SG5/N6:2012]
3.12 протокол клинического исследования функциональных характеристик (clinical performance study protocol CPSP): Документ, в котором излагаются обоснование, цели, сведения о разработке, рисках, предлагаемом методе анализа, методологии, мониторинге, методике проведения и документировании клинического исследования (см. 3.11).
Примечание 1 - Протокол клинического исследования не обязательно должен быть одним документом. Он может представлять собой серию документов, связанных друг с другом и ссылающихся друг на друга для целей создания протокола клинического исследования.
[GHTF/SG5/N8:2012]
3.13 отчет о клиническом исследовании функциональных характеристик (clinical performance study report CPSR): Документ, описывающий постановку задачи, этапы выполнения, статистическую оценку, результаты клинического исследования функциональных характеристик, основанный на выводе (выводах).
Примечание 1 - Некоторые части отчета о клиническом исследовании функциональных характеристик могут быть представлены в виде отдельных документов, на которые в отчете о клиническом исследовании даются ссылки.
Примечание 2 - Отчет о клиническом исследовании должен быть не одним документом, а серией документов, связанных друг с другом и ссылающихся друг на друга для целей создания отчета о клиническом исследовании.
[GHTF/SG5/N8:2012]
3.14 контрактная исследовательская организация (contract research organization): Лицо или организация, нанятые заказчиком (см. 3.49) для выполнения одной или нескольких обязанностей и функций, связанных с проведением клинического исследования функциональных характеристик, необходимого заказчику.
3.15 регистрационный учет изделий (device accountability records): Записи, документирующие физическое местонахождение всех медицинских изделий для IVD, изучение которых проводится, начиная с отгрузки изделий в исследовательский центр и заканчивая возвратом или утилизацией, а также записи, документирующие получение, использование, возврат и утилизацию медицинских изделий для IVD, изучение которых проводится.
3.16 недостаток изделия (device deficiency): Несоответствие медицинского изделия требованиям к его идентификации, качеству, надежности, долговечности, безопасности или функциональным характеристикам.
Примечание 1 - Недостатки изделия включают сбои, ошибки эксплуатации и неадекватную информацию, предоставленную производителем, включая маркировку.
Примечание 2 - Под это определение попадают недостатки изделия, связанные с исследуемым медицинским изделием или медицинским изделием сравнения.
[ИСО 14155: - <1>, 3.19]
3.17 конечная точка (endpoint): Основной (первичный) или вторичный показатель, используемый в клиническом исследовании функциональных характеристик для оценки функциональных характеристик медицинского изделия для IVD (см. 3.24).
Примечание 1 - Конечными точками могут быть статистические показатели функциональных характеристик или клинических явлений (событий)/исходов.
3.18 этический комитет; ЭК (ethics committee, EC): Независимый орган, ответственный за анализ клинических исследований в целях защиты прав и обеспечения безопасности (см. 3.41) и благополучия людей, принимающих участие в клиническом исследовании.
[ИСО 14155: - <1>, 3.24, изменен - примечание 1 исключено]
3.19 информированное согласие (informed consent): Процесс, в ходе которого лицо добровольно подтверждает свое согласие принять участие в конкретном клиническом исследовании функциональных характеристик, после того как этому лицу будет предоставлена информация обо всех особенностях клинического исследования функциональных характеристик, которая может повлиять на его решение.
[ИСО 14155: - <1>, 3.27]
Примечание 1 - Для целей настоящего стандарта согласие обычно дается на предоставление образцов или участие в клиническом исследовании функциональных характеристик.
Примечание 2 - В информированном согласии перечисляются риски и выгоды для субъекта, если применимо.
Примечание 3 - Предоставленная информация может быть всеобъемлющей, что позволяет использовать образец для будущих исследований, характер которых еще не определен, или же эта информация может быть предназначена для конкретного исследования.
3.20 предназначенное применение (intended use, intended purpose): Объективное намерение изготовителя изделия для диагностики in vitro в отношении применения продукта, процесса или услуги, отраженное в спецификациях, инструкциях и информации, предоставленной изготовителем изделия для диагностики in vitro.
Примечание 1 - Заявление о предполагаемом применении для маркировки изделия для диагностики in vitro может включать в себя два компонента: описание функциональности медицинского изделия для диагностики in vitro (например, методика иммунохимического измерения для обнаружения аналита "x" в сыворотке или плазме) и заявление о предполагаемом медицинском применении результатов исследования.
[ИСО 18113-1:2009, 3.31, изменен]
3.21 интервенционное клиническое исследование функциональных характеристик (interventional clinical performance study): Исследование, в котором полученные результаты могут влиять на решения по ведению пациентов и использоваться для назначения лечения.
Пример - Исследования для сопутствующей диагностики.
[GHTF/SG5/N8:2012]
3.22 брошюра исследователя (investigator brochure): Сборник (подборка) данных об аналитических и клинических функциональных характеристиках, имеющих отношение к клиническому исследованию функциональных характеристик.
Примечание 1 - В брошюру исследователя вносится информация о риске/пользе исследуемого изделия для IVD и метод отбора проб.
3.23 исследователь (субисследователь; соисследователь) (investigator, sub-investigator, co-investigator): Отдельный член команды исследователей в исследовательском центре, назначенный главным исследователем и подчиняющийся ему в части проведения критических процедур, связанных с исследованием, или принятия важных решений, связанных с исследованием.
3.24 медицинское изделие для диагностики in vitro (для IVD) (IVD medical device): Медицинское изделие (см. 3.28), используемое самостоятельно или в комплексе, предназначенное изготовителем для исследования in vitro проб, взятых из тела человека, исключительно или главным образом в целях получения информации для диагностики, мониторинга или определения совместимости.
Примечание 1 - Медицинские изделия для IVD включают в себя (представляют собой) реагенты, калибраторы, контрольные материалы, емкости для образцов, программное обеспечение, приборы или аппараты, в которых оно используется, или другие изделия, которые применяются, например, для следующих целей исследования: диагностика, вспомогательное средство для диагностики, скрининг, мониторинг, определение предрасположенности, прогнозирование, предсказание дальнейшего течения болезни, определение физиологического состояния.
[ИСО 18113-1:2009, 3.27, изменен - примечание 1 исключено, GHTF/SG1/N071:2012]
3.25 остаточные образцы [пробы] (leftover specimen, leftover sample): Неиспользованные остатки образцов, взятых от человека, собранные в рамках плановой клинической практики, после проведения всех стандартных анализов.
Примечание 1 - В противном случае такие образцы/пробы будут отправлены в отходы, поскольку в них больше нет клинической необходимости.
Примечание 2 - В эту категорию могут входить образцы, собранные в исследовательских или других целях, не связанных с данным клиническим исследованием функциональных характеристик.
3.26 законный полномочный [назначенный] представитель (legally authorized representative, legally designated representative): Физическое или юридическое лицо или иной субъект права, обладающий в силу закона правом давать согласие на участие в клиническом исследовании от имени потенциального субъекта исследования.
[ИСО 14155: - <1>, 3.32, изменен - примечание 1 исключено, был добавлен первый предпочтительный термин, а термин "законный назначенный представитель" был признан]
3.27 сбой (malfunction): Отказ исследуемого медицинского изделия для IVD функционировать в соответствии с его предназначенным применением (см. 3.20) при условии, что изделие используется в соответствии с инструкциями по эксплуатации или протоколом клинического исследования (см. 3.12).
[ИСО 14155: - <1>, 3.33, изменен - адаптировано для медицинских изделий для IVD]
3.28 медицинское изделие (medical device): Инструмент, аппарат, прибор, устройство, оборудование, имплантат, реагент для использования in vitro, программное обеспечение, материал или иные подобные или связанные с ними изделия, предназначенные изготовителем для применения у людей по отдельности или в сочетании друг с другом в целях:
- диагностики, профилактики, мониторинга, лечения или облегчения заболеваний,
- диагностики, мониторинга, лечения, облегчения или компенсации последствий травмы,
- исследования, замещения, изменения или поддержания анатомического строения, физиологического состояния или процессов,
- поддержания или сохранения жизни;
- контроля зачатия;
- дезинфекции или стерилизации медицинских изделий,
- получения информации посредством исследования in vitro проб, взятых из тела человека, при условии, что их первоначальное предусмотренное воздействие на человеческий организм или в нем не реализуется за счет фармакологических, иммунологических или метаболических средств, но может поддерживаться такими средствами.
[ИСО 18113-1:2009, 3.47, изменен - незначительно изменена терминология; GHTF SG1/N071:2012]
3.29 монитор <*> (monitor): Лицо, имеющее квалификацию в результате получения образования, профессиональной подготовки или опыта, ответственное за проведение мониторинга (см. 3.30) клинического исследования функциональных характеристик.
--------------------------------
<*> Специалист по мониторингу клинических исследований.
3.30 мониторинг (monitoring): Деятельность по контролю хода выполнения клинического исследования функциональных характеристик и ведения документации и записей в соответствии с протоколом клинического исследования, письменными инструкциями, процедурами, установленными требованиями.
Примечание 1 - Предъявляются требования, описанные в настоящем стандарте, а также любые другие применимые требования, такие как положения нормативных документов.
3.31 момент включения в исследование (point of enrolment): Момент времени, следующий за подбором субъектов (см. 3.34), в который субъект клинического исследования подписывает и датирует форму информированного согласия, если таково требование этического комитета (см. 3.18), или иным образом начинает участие в исследовании.
[ИСО 14155: - <1>, 3.38, изменен - определение сделано более подробным]
3.32 главный исследователь (principal investigator): Квалифицированное лицо, ответственное за проведение клинического исследования функциональных характеристик в исследовательском центре (см. 3.50).
Примечание 1 - Если клиническое исследование функциональных характеристик проводится в исследовательском центре группой лиц, главный исследователь несет ответственность за руководство этой группой.
Примечание 2 - В зависимости от положений государственных нормативов ответственность может возлагаться на отдельное лицо или на учреждение.
3.33 отклонение от протокола (protocol deviation): Проявление несоблюдения, намеренно или непреднамеренно, требований протокола клинического исследования функциональных характеристик (см. 3.12).
3.34 подбор субъектов (recruitment): Активные действия по выявлению субъектов (см. 3.51), которые могли бы подходить для включения в клиническое исследование функциональных характеристик.
3.35 референтная методика выполнения измерения (reference measurement procedure): Методика выполнения измерения, принятая как дающая результаты, пригодные для их использования при оценке правильности измерения значений измеренных величин, полученных от других методик выполнения измерения для величин того же рода, для калибровки или для характеристики стандартных образцов.
[ИСО 15193:2009, 3.7, изменен - примечания исключены]
3.36 регулирующий орган (regulatory authority): Государственный орган или иное юридическое лицо, уполномоченное на контроль за использованием или продажей медицинских изделий на территории, входящей в его юрисдикцию, которое может принимать правовые действия для обеспечения соответствия медицинских изделий, продаваемых на территории, входящей в его юрисдикцию, требованиям законодательства.
[GHTF/SG1/N68:2012]
3.37 риск (risk): Сочетание вероятности причинения вреда и тяжести этого вреда.
[Руководство ИСО/МЭК 51:2014, 3.9]
3.38 анализ риска (risk analysis): Систематическое использование имеющейся информации для выявления опасностей и оценки величины риска (см. 3.37) для субъектов исследования и пользователей исследуемого медицинского изделия для IVD.
Примечание 1 - Анализ риска включает рассмотрение различных последовательностей событий, которые могут привести к возникновению опасных ситуаций и причинению вреда.
Примечание 2 - В случае диагностики in vitro в процессе анализа рисков следует рассматривать риски, связанные с предоставлением ошибочных результатов диагностики при интервенционном исследовании.
[Руководство ИСО/МЭК 51:2014, 3.10, изменен - определение адаптировано для диагностики in vitro, примечание 1 изменено, примечание 2 добавлено]
3.39 оценка риска (risk assessment): Полный процесс, включающий в себя анализ риска (см. 3.38) и оценивание риска (см. 3.40).
[Руководство ИСО/МЭК 51:2014, 3.11]
3.40 оценивание риска (risk evaluation): Процесс сравнения риска, который уже определен, с установленными критериями риска для определения допустимости риска.
[ИСО 14971: - <2>, 3.23]
3.41 безопасность (safety): Отсутствие недопустимого риска.
[Руководство ИСО/МЭК 51:2014, 3.14]
3.42 проба (sample): Одна или несколько представительных частей, взятых от образца (см. 3.47), и предназначенных для получения информации о системе.
Пример - Порция сыворотки, взятая из образца свернувшейся крови.
[ИСО 18113-1:2009, 3.64, изменен - изменена формулировка в определении]
3.43 серьезное неблагоприятное воздействие изделия (serious adverse device effect): Неблагоприятное воздействие изделия (см. 3.1), которое привело к любому из последствий, характерных для серьезного неблагоприятного события (см. 3.44).
[MEDDEV 2.7.1, rev 4, 2016]
3.44 серьезное неблагоприятное [нежелательное] событие (serious adverse event, SAE): Неблагоприятное событие, которое приводит к любому из следующих исходов:
a) летальный исход;
b) серьезное нарушение здоровья субъекта, которое, в свою очередь, приводит:
1) к заболеванию или травме, угрожающей жизни,
2) необратимому ухудшению строения или работы организма, включая хронические заболевания,
3) госпитализации или ее продлению,
4) медицинскому или хирургическому вмешательству для предотвращения заболевания, угрожающего жизни, или увечья;
c) травма плода, гибель плода или врожденные аномалии или пороки его развития, включая соматические нарушения и нарушения психической деятельности.
Примечание 1 - Плановая госпитализация по причинам, существовавшим до возникновения серьезного неблагоприятного события, или для проведения процедур, необходимых согласно плану клинического исследования, без серьезного нарушения здоровья не считается серьезным неблагоприятным событием.
[ИСО 14155: - <1>, 3.45]
3.45 исходные данные (source data): Вся информация в виде оригинальных записей, заверенных копий оригинальных записей о клинических находках, наблюдениях или другой деятельности во время клинического исследования функциональных характеристик, необходимая для реконструкции и оценивания клинического исследования функциональных характеристик.
[ИСО 14155: - <1>, 3.47, изменен - адаптировано для медицинских изделий для IVD, примечание исключено]
3.46 исходная документация (source document): Распечатанный документ или документ в электронной форме, содержащий исходные данные (см. 3.45).
Пример - Больничные записи/карты, лабораторные записи, результаты анализов, обследования пациентов, отчетные записи по оборудованию, фотографии и рентгеновские снимки, записи, хранящиеся в исследовательском центре, в лабораториях и в медико-технических отделах, вовлеченных в клинические исследования функциональных характеристик.
3.47 образец (specimen): Отдельная порция биологической жидкости или ткани, взятая для исследования, изучения или анализа одной или нескольких величин или характеристик для определения характера целого.
[ИСО 18113-1:2009, 3.54, изменен - термин "образец" оставлен как предпочтительный, примечания исключены]
3.48 процедура взятия образцов (specimen collection procedure): Все шаги, связанные со взятием образца от человека. Это понятие включает в себя все подготовительные этапы, осуществление взятия и любую последующую обработку, а также утилизацию любых связанных с процедурой материалов.
Пример - Голодание, медикаментозная подготовка, анестезия, взятие крови, биопсия, утилизация использованных шприцев.
3.49 спонсор (sponsor): Физическое лицо или организация, несущие ответственность и имеющие обязанности по инициации, проведению и контролю клинического исследования функциональных характеристик.
Примечание 1 - Если исследователь инициирует, запускает и несет полную ответственность за клиническое исследование функциональных характеристик, исследователь также выполняет роль заказчика и определяется как спонсор-исследователь.
3.50 исследовательский центр (study site): Учреждение (учреждения) или место (места) проведения клинического исследования функциональных характеристик под наблюдением главного исследователя (см. 3.32).
Примечание 1 - Для целей настоящего стандарта термин "study site" является синонимом термина "study centre".
Примечание 2 - В категорию исследовательских центров входят места проведения исследований и места сбора образцов, но не входят организации, занимающиеся коммерческими поставками, например поставщики образцов, взятых из хранения (например, биобанки).
3.51 субъект (subject): Человек, который участвует в клиническом исследовании функциональных характеристик, или образец, который используется в исследовании.
Примечание 1 - В зависимости от исследования субъектом может быть либо здоровый человек, либо пациент.
3.52 непредвиденное серьезное неблагоприятное воздействие изделия (unanticipated serious adverse device effect): Серьезное неблагоприятное воздействие изделия (см. 3.43) которое по своей природе, частоте встречаемости, тяжести или последствиям не было выявлено согласно текущей версии отчета об анализе рисков.
[ИСО 14155: - <1>, 3.51, изменен - второй по предпочтительности термин и примечания исключены]
3.53 ошибка применения (use error): Выполнение или невыполнение действия, приводящее к функционированию медицинского изделия для IVD, отличающемуся от предусмотренного изготовителем или ожидаемого пользователем.
Примечание 1 - К ошибкам применения относят неспособность пользователя выполнить задачу.
Примечание 2 - Ошибки использования могут быть вызваны несоответствием между характеристиками пользователя, пользовательского интерфейса, задачи или окружающей среды, в которой происходит использование.
Примечание 3 - Пользователи могут знать или не знать, что произошла ошибка применения.
Примечание 4 - Неожиданная физиологическая реакция субъекта сама по себе не считается ошибкой применения.
Примечание 5 - Сбой в работе медицинского изделия для IVD, который служит причиной неожиданного результата, не считается ошибкой использования.
[ИСО 14971: - <2>, 3.30, изменен - адаптировано для медицинских изделий для IVD]
3.54 валидация (validation): Верификация (см. 3.55) того, что указанные требования являются адекватными для предполагаемого использования.
[ИСО 18113-1:2009 3.72, изменен - определение перефразировано, пример и примечание исключены]
3.55 верификация (verification): Подтверждение посредством представления объективных свидетельств того, что установленные требования были выполнены.
[GHTF/SG3/N99-10:2004]
3.56 уязвимый субъект (vulnerable subject): Лицо, на готовность которого к добровольному участию в клиническом исследовании может излишне влиять ожидание, обоснованное или нет, выгоды, связанной с участием или негативной реакцией администрации в случае отказа от участия.
Пример - Лица, ограниченные в дееспособности либо лишившиеся ее из-за нарушений развития или психических заболеваний, лица в домах престарелых, дети, малоимущие, лица в чрезвычайных ситуациях, этнические меньшинства, лица без определенного места жительства, бродяги, беженцы, лица, неспособные дать информированное согласие. К другим уязвимым субъектам относятся, например, члены групп с иерархической структурой, как, например, студенты университета, служебный больничный и лабораторный персонал, наемные рабочие заказчика, военнослужащие и заключенные.
[ИСО 14155: - <1>, 3.55]
4.1 Общие положения
Клинические исследования функциональных характеристик проводятся в соответствии с этическими принципами, например, Хельсинкской декларацией [14].
Клинические исследования функциональных характеристик должны разрабатываться и проводиться таким образом, чтобы права, безопасность, достоинство и благополучие субъектов, участвующих в таких клинических исследованиях функциональных характеристик, были защищены и превалировали надо всеми другими интересами, а полученные данные были научно обоснованными, надежными и устойчивыми.
4.2 Злоупотребление влиянием или незаконное вознаграждение
Заказчик должен избегать злоупотребления влиянием по отношению к субъектам, специалистам по мониторингу клинических исследований, исследователям или другим сторонам, участвующим в клиническом исследовании функциональных характеристик или вносящим свой вклад в него, а также получения ими незаконного вознаграждения.
Все исследователи должны избегать злоупотребления влиянием по отношению к субъектам, спонсорам, специалистам по мониторингу клинических исследований или другим сторонам, участвующим в клиническом исследовании функциональных характеристик или вносящим свой вклад в него, а также получения ими незаконного вознаграждения.
4.3 Ответственность
Все стороны, участвующие в проведении клинического исследования функциональных характеристик, разделяют ответственность за этичность в соответствии со своими ролями в клиническом исследовании функциональных характеристик.
4.4 Привлечение этического комитета
До начала клинического исследования функциональных характеристик заказчик должен определить и принять во внимание требования к клиническому исследованию функциональных характеристик и задействованным клиническим базам, необходимые для одобрения этическим комитетом. Заказчик несет ответственность за обеспечение того, чтобы образцы были собраны в соответствии с этическими требованиями. Этический комитет может принять решение о том, что для некоторых клинических исследований функциональных характеристик медицинских изделий для IVD не требуется его одобрение и/или признание, что информированное согласие не обязательно.
Для исследований, описанных в A.1, дополнительные требования по взаимодействию с этическим комитетом указаны в приложении E.
Главный исследователь должен:
a) предоставлять заказчику копии свидетельств любого связанного с клиническим исследованием функциональных характеристик взаимодействия между главным исследователем и этическим комитетом, если таковое происходит;
b) получать письменное и датированное одобрение/положительное заключение или отказ от претензий этического комитета по вопросу проведения клинического исследования функциональных характеристик до инициирования и внедрения всех последующих поправок.
Примечание - В юрисдикциях некоторых контролирующих органов отсутствие ответа от этического комитета после определенного срока считается отказом от претензий;
c) осуществлять регистрацию неблагоприятных событий и сообщать о них, как указано в приложении G.
Взаимодействие с этическим комитетом может осуществляться частично или полностью заказчиком, и в последнем случае главный исследователь должен получать от заказчика информацию об этом взаимодействии.
4.5 Информированное согласие
Для исследований, описанных в A.1, требования, касающиеся информированного согласия, указаны в приложении F.
Информированное согласие на остаточные образцы или образцы, взятые из хранения, может быть получено и, в зависимости от локальных нормативных актов и требований этического комитета, отражено в документации различными способами, подходящими в контексте настоящего документа:
- информированное согласие, форма которого подписана и датирована донором образца/субъектом;
- отраженное в документации удостоверенное электронное подтверждение согласия и его дата, которая может быть представлена в виде временной метки в электронной базе данных;
- подтверждение донора образца/субъекта, если он физически не может предоставить подпись; в этой ситуации обычно присутствует свидетель или производится аудио- или видеозапись согласия;
- в тех случаях, когда согласно требованиям уполномоченных органов необходим отказ от использования остаточных образцов в медицинских исследованиях, а также отсутствие зарегистрированных возражений донора образца/субъекта.
В некоторых странах может быть получен отказ этического комитета от претензий.
Примечание 1 - В некоторых случаях этический комитет может не обладать полномочиями на оценку предложения об участии в исследовании, например когда предлагаемое исследование не представляет риска для донора. Иногда этический комитет поручает оценку другому комитету.
Для остаточных образцов и образцов, взятых из хранения, может быть взято информированное согласие в общей форме, охватывающее использование образцов в любых клинических исследованиях функциональных характеристик. Заказчики могут не иметь прямого доступа к этому первоначальному информированному согласию, но должны иметь возможность получить сведения и проверить политику учреждения по вопросам получения информированного согласия.
Наилучший вариант в рамках надлежащий практики - исследование обезличенных образцов, если только это не является абсолютным препятствием для идентификации субъектов.
Главный исследователь должен обеспечить наличие процедуры определения нормативных требований и этических принципов, которые могут применяться к процессу получения информированного согласия, если это требуется.
Одобрение комитета по этике следует запрашивать в тех случаях, когда возникают сомнения относительно валидированности и применимости первоначального информированного согласия.
Примечание 2 - Для целей настоящего подраздела и всех других разделов настоящего стандарта понятие "подпись" подразумевает в том числе защищенные электронные подписи.
Клинические исследования функциональных характеристик должны проводиться с принятием всех мер предосторожности для защиты прав, здоровья и безопасности субъекта, пользователя и других лиц, с учетом всех нормативных и этических требований, с использованием валидированных научных методов. Если конфликт интересов или предвзятость не могут быть устранены, это обстоятельство должным образом отражается в документах и обосновывается, информация о нем должна быть полностью раскрыта. Клинические исследования функциональных характеристик должны проводиться с применением эффективной системы менеджмента качества для обеспечения соблюдения этих принципов. Заказчик исследования берет на себя ответственность за обеспечение соблюдения этих принципов.
Заказчик определяет роли и обязанности всех сторон, включая заказчика, наблюдателя, главного исследователя и членов исследовательской группы, в соответствии с настоящим стандартом.
Все стороны, участвующие в проведении клинического исследования функциональных характеристик, должны быть квалифицированы для выполнения своих задач по образованию, профессиональной подготовке или опыту, и это надлежащим образом отражается в документации (см. 6.2).
Принципы обеспечения и контроля качества должны применяться к процессам клинического исследования функциональных характеристик. Заказчик должен:
a) внедрять и поддерживать письменно установленные процедуры для обеспечения:
1) осуществления разработки, проведения и контроля клинического исследования функциональных характеристик,
2) должного учета всех изделий и других материалов, связанных с исследованием,
3) документации, регистрации, включения в отчетность и архивирования полученных данных в соответствии с настоящим стандартом, протоколом клинического исследования и всеми последующими поправками к нему;
b) вести записи для документирования согласованности действий всех сторон, участвующих в клиническом исследовании функциональных характеристик;
c) обеспечить соблюдение требований к аудиту, содержащихся в приложении I, если применимо;
d) обосновывать и отражать в документации существенные отклонения от требований настоящего стандарта.
Аспекты обеспечения качества и контроля качества клинических исследований функциональных характеристик могут быть интегрированы в общую систему качества заказчика.
При определенных обстоятельствах может оказаться целесообразным проводить испытания только на клинической базе изготовителя; в этом случае обоснование такого решения должно быть отражено в документации. Например, исследование для определения эталонных величин часто может быть выполнено только на клинической базе изготовителя. Исследования, проводимые на клинической базе изготовителя, проводят в соответствии с политикой, процессами и процедурами системы качества производителя в целях соответствия применимым требованиям настоящего стандарта. При использовании этих документов системы качества следует сделать ссылки на них в протоколе клинического исследования.
Заказчик может передать внешней организации (например, контрактной исследовательской организации или индивидуальному подрядчику) любые или все обязанности и функции, связанные с клиническим исследованием функциональных характеристик, включая мониторинг, однако окончательная ответственность за качество и целостность данных клинического исследования функциональных характеристик лежит на заказчике. Все требования настоящего стандарта, предъявляемые к заказчику, должны также применяться к внешней организации в той мере, в какой эта организация берет на себя обязанности и функции заказчика, связанные с клиническим исследованием функциональных характеристик.
Заказчик должен перечислить в письменном соглашении любые связанные с клиническим исследованием функциональных характеристик обязанности или функции, принятые на себя внешней организацией; заказчик сохраняет за собой любые связанные с клиническим исследованием функциональных характеристик обязанности и функции, которые не были определенным образом переданы и приняты на себя внешней организацией.
Заказчик должен нести ответственность за проверку наличия и соблюдения внешней организацией письменных процедур, связанных с исследованием.
Примечание - Дополнительную информацию см. в ИСО 13485 [3].
Перед проведением клинического исследования функциональных характеристик заказчик проводит и отражает в документации оценку рисков, связанных с участием в исследовании и/или его проведением.
Анализ риска должен включать объективный обзор опубликованных и, при наличии таковых, неопубликованных медицинских или научных данных, или ссылаться на них.
Ожидаемые неблагоприятные события, выявленные в процессе оценки риска, должны быть задокументированы в протоколе клинического исследования.
Примечание 1 - Предполагается, что такие ожидаемые неблагоприятные события будут редкими в большинстве исследований, но можно ожидать, что они произойдут в исследованиях, описанных в A.1.
Примечание 2 - Кроме того, могут возникнуть риски для сотрудников, осуществляющих взятие образцов/проб. Эти риски не входят в сферу применения настоящего документа, но охватываются другими стандартами безопасности медицинских лабораторий [1], [12], [13].
Клинические исследования функциональных характеристик проводят с применением продукта, отражающего характеристики окончательно готового медицинского изделия для IVD, предназначенного для коммерческого использования, при помощи контролируемых и утвержденных процессов и процедур, хотя масштабное производство еще может быть не налажено.
Выбор схемы клинического исследования может обосновываться следующими соображениями:
a) цели исследования;
b) результаты оценки рисков;
c) предусмотренное применение, в особенности:
1) цель (цели) анализа (например, диагностика, скрининг, мониторинг),
2) применение к целевой популяции (популяциям) (например, к людям определенного возраста, расы, пола, живущим на определенной территории, в определенном клиническом состоянии, прошедшим определенное лечение),
3) с использованием конкретного типа (типов) образцов (например, сыворотки, плазмы, мочи, цельной крови),
4) предусмотренным пользователем (пользователями)/обслуживающим лицом (лицами) (лицом, выполняющим анализ, например, непрофессионалом);
d) условия обращения с образцами/пробами и их хранения (например, образец не может быть заморожен);
e) оценка размера выборки и описание планируемого статистического исследования;
f) качество, наличие и доступность образцов (например, ограниченное количество имеющихся в распоряжении остаточных образцов);
g) место проведения анализа (например, пункт оказания медицинской помощи, центральная лаборатория);
h) условия окружающей среды, в которых осуществляется предусмотреное применение;
i) установленные аналитические характеристики (например, точность, чувствительность к помехам, интервал (диапазон) измерения, пороговое значение, предел обнаружения, нижняя граница определяемых содержаний);
j) предполагаемые клинические функциональные характеристики (например, чувствительность, специфичность, диагностическая ценность положительного или отрицательного результата, референтные интервалы, предел обнаружения);
k) распространенность клинического, физиологического или патологического состояния;
l) новизна технологии и/или применения в клинической практике (например, релевантный предыдущий опыт);
m) наличие подходящего метода (методов) для установления клинического статуса субъекта;
n) наличие материала для контроля качества;
o) механизмы, позволяющие избежать систематических ошибок.
Для исследований, отличных от описанных в приложении A, инструкции по применению могут заменить брошюру исследователя.
Для исследований, описанных в A.1, должны соблюдаться дополнительные требования к содержанию брошюры исследователя, указанные в приложении C.
5.5.1 Общие положения
Цель ведения протокола клинического исследования функциональных характеристик состоит в том, чтобы обеспечить проведение клинического исследования получением высококачественных, точных и надежных данных об исследуемом медицинском изделии для IVD. Протокол клинического исследования разрабатывается исследователями или заказчиками, имеющими соответствующую квалификацию по образованию, профессиональной подготовке или опыту. Назначенный представитель заказчика подписывает и датирует протокол, что подтверждает то, что заказчик его принимает. Протокол клинического исследования и все последующие поправки к нему согласовываются заказчиком и всеми главными исследователями и регистрируются с обоснованием необходимости каждой редакции.
Для исследований, описанных в A.1, требования, дополняющие указанные далее, приведены в приложении B.
5.5.2 Ответственность главного исследователя
Главный исследователь (главные исследователи) должен:
a) в письменной форме отражать свое подтверждение протокола клинического исследования;
b) руководить текущей деятельностью и обеспечивать этичность проведения клинического исследования функциональных характеристик в соответствии с протоколом клинического исследования функциональных характеристик;
c) хранить любое соглашение, контракт или книгу записей, в которых оговариваются обязанности, полномочия и функции всех лиц, участвующих в клиническом исследовании функциональных характеристик;
d) сохранять исходную документацию в течение всего времени проведения клинического исследования функциональных характеристик и предоставлять ее по запросу в процессе мониторинга или аудита;
e) гарантировать, что исследуемое медицинское изделие для IVD используется в соответствии с протоколом клинического исследования и инструкциями по применению;
f) не вносить никаких изменений в протокол клинического исследования без согласия заказчика, а также, при необходимости, этического комитета;
g) отражать в документации и объяснять любые отхождения от утвержденного протокола клинического исследования функциональных характеристик, произошедшие в ходе клинического исследования, а также определять действия, необходимые для предотвращения дальнейших отхождений;
h) отражать в документации и объяснять любые неблагоприятные события и принятые в связи с ними меры, а также отчитываться за них перед заказчиком;
i) обеспечить точность, целостность, полноту, удобочитаемость и своевременность данных, сообщаемых заказчику;
j) вести записи учета изделий;
k) вести записи учета образцов и их целостности;
l) обеспечивать заказчику возможность проведения мероприятий по мониторингу и аудиту и способствовать им;
m) быть открытым для контактов со специалистом по мониторингу клинических исследований и отвечать на вопросы во время его визитов;
n) обеспечивать этическому комитету возможность проведения мероприятий по аудиту и способствовать им;
o) гарантировать, что все записи, связанные с клиническим исследованием функциональных характеристик, сохраняются;
p) определять потенциальные конфликты интересов, в том числе финансовые, которые могут помешать проведению клинического исследования функциональных характеристик или интерпретации результатов;
q) отражать в документации релевантные акты коммуникации, имеющие отношение к исследованию.
5.5.3 Содержание протокола клинического исследования
5.5.3.1 Общие положения
Протокол клинического исследования должен включать релевантную информацию, определенную далее. Содержание протокола клинического исследования и любых его последующих поправок должно освещать, помимо прочих, все вопросы, перечисленные в настоящем подпункте, а также описание каждого вопроса, если оно не очевидно.
5.5.3.2 Информация, идентифицирующая протокол клинического исследования функциональных характеристик
a) Название клинического исследования функциональных характеристик.
b) Ссылочный номер, идентифицирующий конкретное клиническое исследование функциональных характеристик, если таковой имеется.
c) Версия или дата на каждой странице протокола клинического исследования.
d) Краткое изложение перечня изменений в случае производства редакций.
e) Номер страницы и общее количество страниц на каждой странице протокола клинического исследования.
5.5.3.3 Идентификация и описание исследуемого медицинского изделия для IVD
a) Краткое описание исследуемого медицинского изделия для IVD и его предназначения.
b) Наименование медицинского изделия для IVD, включая программное обеспечение и комплектующие, если таковые имеются, предусмотренное применение медицинского изделия для IVD, исследуемого в рассматриваемом клиническом исследовании функциональных характеристик, включая целевую популяцию и определяемые показатели.
c) Краткое изложение необходимой подготовки и опыта, необходимых для применения исследуемого медицинского изделия для IVD, когда применимо.
5.5.3.4 Заказчик
Имя и адрес заказчика клинического исследования функциональных характеристик, если испытание происходит вне клинической базы заказчика.
Если заказчик не является резидентом страны (стран), в которой(ых) будет проводиться испытание, связанное с клиническим исследованием функциональных характеристик, то имя и адрес его представителя в этой стране(ах) могут потребоваться в соответствии с национальными или региональными нормативными актами.
5.5.3.5 Исследовательский центр (центры)
Отдельные клинические базы не обязательно должны быть перечислены в протоколе клинического исследования функциональных характеристик, однако заказчику следует вести обновляемый список главных исследователей, клинических центров и учреждений. Этот список можно вести отдельно от протокола клинического исследования. Окончательный список представляют вместе с отчетом о клиническом исследовании функциональных характеристик.
5.5.3.6 Обобщенный обзор клинического исследования функциональных характеристик
Резюме или обзор клинического исследования функциональных характеристик должен включать всю релевантную информацию, касающуюся разработки клинического исследования функциональных характеристик, такую как критерии включения/невключения, количество образцов и, когда это применимо, субъектов, продолжительность клинического исследования функциональных характеристик, цель (цели), конечную точку (точки).
5.5.3.7 Цели клинического исследования функциональных характеристик
a) Цели, первичные и вторичные, если применимо.
b) Соответствующие первичные и вторичные конечные точки.
c) Заявленные и предусмотренные характеристики исследуемого медицинского устройства IVD, которые должны быть оценены.
d) Риски и ожидаемые побочные явления неблагоприятного (нежелательного) воздействия изделия, подлежащие оценке.
5.5.3.8 Исследуемое медицинское изделие для IVD и медицинское изделие (изделия) сравнения
Список медицинских изделий сравнения, если они используются. Название медицинского изделия сравнения и его производителя, если оно является коммерческим продуктом, а также, если применимо, версия или каталожный номер. Если медицинское изделие сравнения является опорным методом или "эталоном" - ссылки на адекватные опубликованные работы, обосновывающие эту методологию.
5.5.3.9 Образцы и, когда это применимо, субъекты, от которых они взяты
a) Валидированный тип образца (например, только плазма, собранная с использованием валидированного антикоагулянта).
b) Критерий включения.
c) Критерий невключения.
d) Информация, необходимая для характеристики субъекта/образца (например, состояние других аналитов, сопутствующих лекарственных препаратов).
e) Количество образцов и/или субъектов.
f) Сведения о хранении, обработке, транспортировании и утилизации образцов.
5.5.3.10 Процедуры
a) Если применимо, описание всех связанных с исследованием процедур, которые образцы будут проходить во время клинического исследования функциональных характеристик.
b) Если применимо, описание процедуры определения того, когда и как следует сообщать субъектам/врачам о случайных находках.
5.5.3.11 План мониторинга
Общая концепция плана мониторинга, которой необходимо следовать, включая доступ к исходным данным и необходимую степень верификации исходных данных (например, подтверждение результатов контроля качества, калибровка).
5.5.3.12 Управление данными
- Процедуры, используемые для обзора данных, удаления информации из базы данных, а также выдачи информации по запросам и разрешения запросов.
- Процедуры верификации, валидации и обеспечения безопасности электронных систем клинических данных, если применимо.
- Процедуры хранения данных.
- Срок хранения данных.
- Другие аспекты обеспечения качества, согласно установленному порядку.
При использовании электронных баз данных или дистанционных электронных систем данных должны быть внедрены письменные процедуры, чтобы
a) установить и отразить в документации требования к электронной информационной системе по приему, передаче и обработке данных и информации; данные, передаваемые заказчику, должны быть обезличены;
b) верифицировать и валидировать возможность последовательного соблюдения требований к электронной системе данных;
c) обеспечить отслеживание, полноту, надежность, согласованность и логичность вводимых данных;
d) обеспечить достоверность отчетов;
e) обеспечить то, что изменения данных отражены в документации и что введенные данные не пропали (например, ведение журнала аудита, журнала данных, журнала редактирования);
f) использовать систему безопасности, предотвращающую несанкционированный доступ к данным, как внутренний, так и внешний;
g) вести список физических лиц, имеющих доступ к электронной системе данных, а также дат доступа и полномочий, предоставленных каждому пользователю;
h) подтвердить, что все заполненные документы подписаны главным исследователем или уполномоченным лицом;
i) обеспечить надлежащее резервное копирование, хранение и возможность извлечения данных;
j) обеспечить отражение в документации прохождения пользователями обучения правильному использованию системы.
Примечание - Можно представить подробный план управления данными отдельно от протокола клинического исследования.
5.5.3.13 Статистические аспекты
Описание и обоснование:
a) статистический план, метод и методика анализа;
b) размер выборки;
c) уровень значимости и статистической мощности клинического исследования функциональных характеристик;
d) критерии прохождения/непрохождения, применяемые к результатам клинического исследования функциональных характеристик;
e) положение о проведении промежуточного анализа, если применимо;
f) процедуры, обеспечивающие рассмотрение всех данных;
g) обработка недостающих, неиспользуемых или сомнительных данных.
Примечание - Можно представить подробное описание статистических аспектов отдельно от протокола клинического исследования.
5.5.3.14 Редакции протокола клинического исследования
Описание процедур внесения поправок в протокол клинического исследования.
5.5.3.15 Отклонения от протокола клинического исследования функциональных характеристик
a) Заявление о недопустимости отклонений от протокола клинического исследования функциональных характеристик, инициируемых исследователем, за исключением случаев, когда отклонение необходимо для защиты прав субъекта, безопасности и благополучия или научной целостности клинического исследования функциональных характеристик.
b) Процедуры регистрации отклонений от протокола клинического исследования, отчетности по ним и их анализа.
c) Описание процедур корректировки и предупреждения повторных и/или крупных отклонений от протокола клинического исследования.
5.5.3.16 Учет исследуемых медицинских изделий для IVD
Описание процедур учета исследуемых медицинских изделий для IVD, включая процедуры, обеспечивающие контроль доступа к исследуемым медицинским изделиям для IVD, и использования этих устройств исключительно в рамках клинического исследования функциональных характеристик и в соответствии с протоколом клинического исследования функциональных характеристик.
Заказчик должен вести записи, документирующие физическое местонахождение всех медицинских изделий для IVD, изучение которых проводится, начиная с отгрузки устройств в исследовательский центр и заканчивая возвратом или утилизацией.
Главный исследователь или уполномоченное им лицо должны вести записи, документирующие получение, использование, возврат и утилизацию исследуемых медицинских изделий для IVD, в которых должно быть отражено, если применимо, следующее:
a) дата получения;
b) идентификация каждого медицинского изделия для IVD (например, номер партии, серийный номер или уникальный код);
c) срок годности;
d) дата или даты использования;
e) дата, когда исследуемое медицинское изделие для IVD было возвращено или утилизировано, если применимо;
f) дата возврата неиспользованных, просроченных или неисправных исследуемых медицинских изделий для IVD, если применимо.
Примечание - Государственные нормативные акты могут предписывать наличие письменных процедур.
5.5.3.17 Заявление о соответствии
a) Заявление о том, что клинические исследования функциональных характеристик должны проводиться в соответствии с этическими принципами, например Хельсинкской декларацией [14].
b) Заявление с указанием того, что клиническое исследование функциональных характеристик не должно начинаться до тех пор, пока не будет получено требуемое одобрение/положительное заключение или отказ от претензий со стороны этического комитета и/или регулирующего органа, если применимо.
5.5.3.18 Получение информированного согласия
a) Описание процесса получения информированного согласия в целом, включая процесс предоставления субъектам новой информации по мере необходимости.
b) Описание процесса получения информированного согласия в обстоятельствах, когда субъект не имеет возможности его дать.
5.5.3.19 Неблагоприятные события, неблагоприятное воздействие изделия и недостатки изделия
Описание того, как следует классифицировать и оценивать неблагоприятные события и недостатки изделия, которые могут привести к серьезному неблагоприятному событию, а также как следует о них отчитываться.
Если в клиническом исследовании функциональных характеристик используются остаточные образцы или образцы, взятые из хранения, субъекты не подвергаются риску воздействия на них неблагоприятных событий любого рода.
Если в исследовании используются процедуры сбора образцов, которые не представляют никакого дополнительного риска для субъекта, только в исключительных случаях могут иметь место неблагоприятные события, влияющие на субъекты.
Также возможно неблагоприятное воздействие изделия на пользователя/обслуживающее лицо. В таких случаях могут быть уместны соображения, приведенные в приложении G.
5.5.3.20 Библиография
Список библиографических ссылок, относящихся к клиническому исследованию функциональных характеристик, если применимо.
При проведении клинических исследований функциональных характеристик, в которых клиническая информация не регистрируется, индивидуальная регистрационная карта не требуется, поскольку соответствующая информация фиксируется другими средствами (в формах для сбора данных, вывода информации на печать и т.п.). Необходимость индивидуальной регистрационной карты следует обсуждать на этапе планирования исследования. Если индивидуальная регистрационная карта необходима, то должны применяться требования, включенные в приложение A.
Должен быть внедрен стандартизированный метод сбора и фиксации информации о каждом образце, используемом в клиническом исследовании функциональных характеристик, в соответствии с протоколом клинического исследования функциональных характеристик. Исследовательские центры должны фиксировать необходимую информацию обо всех образцах, включенных в исследование, например в книге учета образцов для исследования.
Никакая личная информация субъекта не должна отражаться в записях заказчика.
Примечание - Прослеживаемость результатов анализа до субъекта может быть проведена в том учреждении, в котором первоначально был взят образец.
Главный исследователь или учреждение должны обеспечить прямой доступ к исходным данным во время и после клинического исследования функциональных характеристик для мониторинга, аудита и, если уместно, анализа этическим комитетом и инспекций регулирующего органа. При необходимости главный исследователь или учреждение должны получить разрешение на прямой доступ к исходным документам от субъекта и/или администрации больницы до начала клинического исследования функциональных характеристик.
Клиническое исследование функциональных характеристик должно проводиться таким образом, чтобы обеспечить учет, контроль, пригодность и качество всех образцов на всех этапах клинического исследования - от сбора до анализа и предоставления результатов. Вся соответствующая информация должна быть отражена в документации и сохраняться в течение всего периода исследования, чтобы обеспечить точность и достоверность данных клинического исследования функциональных характеристик.
Образцы должны собираться, транспортироваться, использоваться и храниться в условиях, определенных в протоколе клинического исследования.
5.9.1 Квалификация клинической базы
Заказчик несет ответственность за выбор исследовательского центра (центров). Критерии выбора клинической базы должны устанавливаться в соответствии со схемой или параметрами исследования и предусмотренным применением исследуемого медицинского изделия для IVD. Эти критерии могут включать в себя:
a) соответствующий уровень квалификации главного исследователя и персонала;
b) наличие соответствующих ресурсов, включая оборудование, лаборатории, надлежащим образом валидированное оборудование и процедуры;
c) доступ к достаточному количеству подходящих образцов;
d) использование лаборатории, в которой применяется соответствующая система менеджмента качества.
5.9.2 Оценка клинической базы
Оценка клинической базы должна проводиться на основе критериев отбора, установленных в 5.9.1.
5.9.3 Выбор клинической базы
Итоговый выбор клинической базы должен быть отражен в документации, как и обоснование выбора исследовательского центра. Выбор исследовательского центра должен быть основан на оценке клинической базы, включая такие факторы, как предыдущий опыт совместной работы заказчика и главного исследователя или исследовательского центра.
Мониторинг исследования должен обеспечивать:
a) соблюдение исследователями принципов протокола клинического исследования;
b) точность и полноту данных исследования;
c) этичное проведение исследования, например, с учетом прав и благополучия субъектов исследования.
Назначаются один или несколько квалифицированных специалистов по мониторингу клинических исследований.
Специалисты по мониторингу клинических исследований должны быть:
- квалифицированы по образованию и опыту, а также научным или клиническим знаниям;
- осведомлены о конкретных мероприятиях, подлежащих мониторингу, положениях протокола клинического исследования и любых других соответствующих требованиях;
- обучены соответствующим процедурам обеспечения качества, а также любым специальным процедурам для мониторинга конкретного клинического исследования функциональных характеристик. Обучение отражается в личном деле специалиста по мониторингу клинических исследований.
Заказчик должен оценить объем и характер мониторинга клинических исследований функциональных характеристик на основе оценки риска исследования. Заказчик также оценивает стратегию проверки исходных данных на основе таких соображений, как цель, структура, сложность, объем выборки, характер важнейших данных и конечные точки клинического исследования. Результаты этой оценки должны быть использованы для разработки плана мониторинга. Мониторинг может происходить во время и/или после проведения клинического исследования функциональных характеристик.
Заказчик может определить и отразить в документации обоснование проведения дистанционного мониторинга (без посещения клинической базы) наряду с такими процедурами, как отраженное в документации обучение исследователя, встречи и объемлющие письменные руководства или телефонная связь.
Между заказчиком, руководителем (руководителями) клинических испытаний функциональных характеристик/исследовательским центром (центрами) и любыми другими соответствующими сторонами (например, исследователями, контрактной исследовательской организацией (организациями) и лабораториями) должен быть заключен договор, в котором определяются роли и обязанности каждой стороны в клиническом исследовании (см. 5.1). Установление наличия финансовых или иных конфликтов интересов осуществляется главным исследователем и исследователями. Все договоры должны быть зафиксированы в письменной форме, подписаны и датированы всеми заинтересованными сторонами.
Критерии отстранения главного исследователя от работы могут быть описаны в договоре.
Если медицинское изделие для IVD не доступно к продаже в стране, в которой оно изучается, маркировка должна указывать, что исследуемое медицинское изделие для IVD предназначено исключительно для использования в клиническом исследовании функциональных характеристик.
6.1 Общие положения
Посещение, служащее началом работ в исследовательском центре, или, как альтернативный вариант, совещание исследователей должно быть проведено (очно или дистанционно) и отражено в документации заказчиком или специалистом по мониторингу клинических исследований в начале клинического исследования функциональных характеристик. Имена, подписи, функции и согласованные полномочия главного исследователя и участвующих в исследовании сотрудников исследовательского центра должны быть отражены в документации.
6.2 Предварительные условия
В начале работы в исследовательском центре должно быть установлено, что:
a) документация подготовлена и подписана соответствующими лицами с указанием даты; при необходимости копии предоставляются всем заинтересованным сторонам; подписи и указания даты получены соответствующим образом;
b) при необходимости обеспечивается точность перевода документов;
c) поставка исследуемых медицинских изделий для IVD для проведения клинического исследования функциональных характеристик осуществляется своевременно; исследуемые медицинские изделия для IVD не должны предоставляться в распоряжение главного исследователя до тех пор, пока не будут выполнены все требования для начала клинического исследования функциональных характеристик. Материалы для обучения и проверки квалификации могут быть отправлены до начала исследования;
d) любые финансовые договоренности между заказчиком и главным исследователем или исследовательским центром отражаются в документации;
e) любая заявка (заявки), необходимая для начала клинического исследования функциональных характеристик в данной стране, была подана в соответствующий регулирующий орган (органы) для рассмотрения, принятия или разрешения (в соответствии с применимыми нормативными требованиями);
f) при необходимости, одобрение/положительное заключение или отказ от претензий со стороны этического комитета был получен и отражен в документации, а также были приняты соответствующие положения для выполнения любых условий, установленных этическим комитетом;
g) любые изменения, внесения которых требует этический комитет или регулирующий орган, производятся и отражаются в документации главным исследователем и получают одобрение/положительное заключение этического комитета или регулирующего органа.
6.3 Инструктаж
Сведения о подготовке, опыте и научных или клинических знаниях всех вовлеченных сторон должны быть отражены в документации, чтобы надлежащим образом провести клиническое исследование функциональных характеристик, включая инструктаж, в части, касающейся:
a) использования исследуемого медицинского изделия для IVD,
b) процедуры учета устройств;
c) протокола клинического исследования;
d) способа получения и использования данных об образцах и информации о результатах испытаний;
e) письменного информированного согласия и процесса его получения, а также другой информации, предоставляемой субъектам в письменном виде, если применимо;
f) письменных процедур, внедренных заказчиком, настоящего стандарта и любых применимых требований нормативных документов.
Любые члены исследовательской группы, привлекаемые к работе дополнительно, должны пройти соответствующий инструктаж в соответствии с требованиями клинического исследования функциональных характеристик, и это должно быть отражено в документации.
6.4 Начало работ в исследовательском центре
Специалист по мониторингу клинических исследований или назначенное им лицо должно утвердить начало работ в каждом исследовательском центре для подтверждения того, что главный исследователь и сотрудники исследовательского центра:
a) успешно прошли полный инструктаж;
b) имеют доступ к достаточному количеству исследуемых медицинских изделий для IVD;
c) ознакомлены с обязанностями главного исследователя и членов исследовательской группы.
Специалист по мониторингу клинических исследований или назначенное им лицо также должны убедиться в том, чтобы вся документация, которую необходимо оформить до исследования, оформлена (например, одобрение/положительное заключение этического комитета, письменные соглашения о клиническом исследовании функциональных характеристик и т.д.).
7.1 Общие положения
Если требуется письменное одобрение/положительное заключение этического комитета и/или соответствующих регулирующих органов стран, в которых проводится клиническое исследование функциональных характеристик, то клиническое исследование функциональных характеристик не должно начинаться до тех пор, пока это одобрение/заключение не будет получено.
Клиническое исследование функциональных характеристик должно проводиться в соответствии с протоколом клинического исследования.
7.2 Обязанности заказчика
Заказчик несет ответственность:
a) за учет исследуемых медицинских изделий для IVD на протяжении всего клинического исследования функциональных характеристик;
b) создание механизма пересмотра для обеспечения постоянного соблюдения принципов, описанных в 5.1, в ходе исследования;
c) отражение в документации взаимодействия со всеми сторонами, участвующими в клиническом исследовании функциональных характеристик, включая, если применимо, этические комитеты и регулирующие органы;
d) обеспечение надлежащего контроля за клиническим исследованием функциональных характеристик в соответствии с планом мониторинга;
e) рассмотрение отчета (отчетов) о мониторинге и последующее выполнение любых действий, требуемых в отчете (отчетах) о мониторинге;
f) принятие оперативных мер для обеспечения соответствия клинического исследования функциональных характеристик всем требованиям;
g) если применимо, предоставление отчетов о ходе работы, включая отчеты о безопасности, отклонениях от плана и/или соответствующих изменениях в исследовательской группе, всем контролирующим этическим комитетам и регулирующим органам;
h) обеспечение наличия соответствующих механизмов для покрытия ответственности заказчика за проведение исследования (например, страхование);
i) поддержание целостности любых исследуемых образцов, что также необходимо для соблюдения стандарта клинической практики.
7.3 Осуществление контроля за исследовательским центром
7.3.1 Общие положения
Целью мониторинга клинического исследования функциональных характеристик является проверка того, что проведение исследования соответствует протоколу клинического исследования функциональных характеристик, последующей редакции (редакциям), настоящему документу и применимым этическим и нормативным требованиям.
Мониторинг клинического исследования функциональных характеристик проводят в соответствии с планом мониторинга.
7.3.2 Текущий мониторинг
Специалист по мониторингу клинических исследований должен выполнять в рамках текущего мониторинга действия, необходимые для проверки:
a) сохранения соответствия протоколу клинического исследования, любой сделанной редакции (редакциям) и настоящему документу; отклонения обсуждаются с главным исследователем (главными исследователями) или уполномоченным назначенным лицом, отражаются в документации, и о них сообщается заказчику;
b) участия в клиническом исследовании функциональных характеристик только уполномоченных лиц;
c) того, что исследуемое медицинское изделие для IVD используется в соответствии с протоколом клинического исследования или инструкциями по применению;
d) уведомления заказчика о проблемах с изделием, его способом использования или протоколом клинического исследования и их отражения в документации;
e) достаточности ресурсов исследовательского центра, включая лаборатории, оборудование и сотрудников, на протяжении всего периода проведения клинического исследования функциональных характеристик;
f) того, что главный исследователь и исследовательская группа по-прежнему имеют доступ к достаточному количеству образцов и исследуемых медицинских изделий для IVD;
g) если применимо, получения подписанных и датированных форм информированного согласия от каждого субъекта в момент включения в исследование или до проведения любых процедур, связанных с клиническим исследованием функциональных характеристик;
h) точности, полноты, актуальности, хранения и использования должным образом записей клинического исследования функциональных характеристик;
i) регистрации и доведения до сведения заказчика, а в соответствующих случаях - до сведения этического комитета и регулирующих органов всех неблагоприятных событий своевременно или в соответствии с указаниями соответствующего органа (см. приложение G);
j) извещения заказчика обо всех недостатках изделия;
k) хранения и учета исследуемого медицинского изделия для IVD и образцов верным образом и с осуществлением прослеживаемости;
l) хранения и использования всех необходимых записей, отчетов, уведомлений, заявлений, документов и корреспонденции в личном деле исследователя, а также их точности, полноты, своевременности, понятности, отнесенности к конкретной дате и клиническому исследованию функциональных характеристик;
m) проведения технического обслуживания и калибровки оборудования, имеющего отношение к проведению и оценке клинического исследования функциональных характеристик, надлежащим образом и отражения в документации, когда это применимо;
n) отражения в документации исключения субъекта и/или образца из клинического исследования;
o) отражения в документации любого несоответствия требованиям, изложенным в информированном согласии или протоколе клинического исследования;
p) информированности и осведомленности в должной мере руководителя клинических испытаний и сотрудников исследовательского центра обо всех соответствующих обновлениях в документации, касающихся клинического исследования функциональных характеристик;
q) осуществления, по мере необходимости, любых корректирующих и предупреждающих эффективных мер.
7.3.3 Отчеты о результатах мониторинга
Все мероприятия по мониторингу, включая взаимодействия, связанные с клиническим исследованием функциональных характеристик, должны быть отражены в письменном отчете заказчику и включать в себя:
a) дату, сведения об исследовательском центре, имя специалиста по мониторингу клинических исследований, а также имена главного исследователя или других лиц, с которыми специалист по мониторингу клинических исследований взаимодействовал;
b) краткое изложение аспектов исследования, проверенных специалистом по мониторингу клинических исследований, и его заключение в отношении совершенных ранее действий, значимых сведений, фактов, отклонений, выводов и рекомендуемых действий для обеспечения соответствия.
Главный исследователь должен получить копию отчета о мониторинге или краткое содержание ключевых выводов в текстовой форме, печатной или электронной.
7.4 Безопасность и конфиденциальность данных
Конфиденциальность данных должна соблюдаться всеми сторонами, принимающими участие в клиническом исследовании функциональных характеристик, в течение всего периода его проведения. Все данные должны быть защищены от несанкционированного доступа.
Конфиденциальность каждого субъекта, предоставляющего образцы для клинического исследования функциональных характеристик, и конфиденциальность его данных должны соблюдаться в отчетах и при публикации любой информации.
Примечание - В зависимости от локальных нормативных актов на разных территориях могут предъявляться разные требования к конфиденциальности и раскрытию данных.
8.1 Деятельность по завершению исследования
Плановое закрытие должно проводиться в соответствии с условиями соглашения об исследовании и отражаться в документации для обеспечения того, чтобы записи главного исследователя были полными, все необходимые заказчику документы были им получены, оставшиеся материалы клинического исследования функциональных характеристик утилизированы или возвращены заказчику, возникшие вопросы решены и все стороны уведомлены о закрытии исследования. Это можно сделать непосредственно на клинической базе или удаленно. Вся деятельность по закрытию осуществляется в случае, если исследование прекращено.
a) Выполнение письменной фиксации включает в себя обеспечение того, что:
1) все необходимые документы являются актуальными, полными и подписанными;
2) все возникшие вопросы решены;
3) все возникшие неблагоприятные события отражены в документации;
4) принимаются меры для обеспечения архивирования и хранения записей;
5) в документации отражена информация о дальнейших действиях в отношении:
i) исследуемых медицинских изделий для IVD,
ii) оставшихся образцов (например, кровь или ткани) с учетом права собственности на них,
iii) других материалов клинического исследования функциональных характеристик.
b) Уведомление о закрытии исследования включает в себя, по необходимости:
1) уведомление этического комитета по этике, и/или
2) уведомление регулирующих органов.
8.2 Отчет о клиническом исследовании функциональных характеристик
По завершении клинического исследования функциональных характеристик, включая преждевременное прекращение, должен быть составлен отчет об исследовании, содержащий информацию, перечисленную ниже. Для исследований, описанных в A.1, необходимо учитывать дополнительные требования к содержанию отчета о клиническом исследовании функциональных характеристик, которые указаны в приложении D:
a) отчет о клиническом исследовании функциональных характеристик должен быть составлен в письменной форме (в электронном или печатном виде);
b) на титульном листе следует указать следующую информацию:
1) название клинического исследования функциональных характеристик;
2) информацию, идентифицирующую клиническое исследование функциональных характеристик (например, его номер), если применимо;
3) краткую информацию об исследуемом медицинском изделии (изделиях) для IVD, включая название, модель и т.д., в соответствии с полной информацией;
4) если уместно, заявление, указывающее, что клиническое исследование функциональных характеристик производилось в соответствии с требованиями настоящего документа или любыми другими применимыми руководствами и правилами;
5) дату составления отчета;
6) автора (авторов) отчета;
c) в оглавлении, если оно имеется, указывают номер страницы или информацию о местоположении каждого раздела; введение должно содержать краткое описание связи клинического исследования функциональных характеристик и разработки исследуемого медицинского изделия для IVD, а также важнейшие параметры клинического исследования функциональных характеристик (например, цели и гипотезы, целевая популяция, лечение и продолжительность наблюдения), связанные с разработкой.
Должны быть определены или описаны руководства или стандарты, которые принимались во внимание при разработке протокола клинического исследования функциональных характеристик, а также любые другие соглашения или итоги совещаний заказчика и регулирующих органов, имеющие отношение к конкретному клиническому исследованию функциональных характеристик;
d) описание исследуемого медицинского изделия для IVD, включающее:
1) описание исследуемого медицинского изделия для IVD, включая информацию, позволяющую его идентифицировать;
2) предусмотренное применение исследуемого медицинского изделия (изделий) для IVD;
3) любые изменения в медицинском изделии для IVD, внесенные во время клинического исследования функциональных характеристик.
Примечание - Любое изменение может оказаться критическим - повлиять на характеристики устройства, что сделает исследование невалидным;
e) должны быть представлены краткое содержание или ссылка на протокол клинического исследования, в том числе информация обо всех последующих редакциях с обоснованием каждой поправки. Последняя версия протокола клинического исследования может быть добавлена к отчету;
f) результаты клинического исследования функциональных характеристик, в том числе следующая информация:
1) дата начала клинического исследования функциональных характеристик;
2) дата завершения/приостановления клинического исследования функциональных характеристик;
3) список исследовательских центров, на базе которых проводилось клиническое исследование функциональных характеристик, с указанием дат и описания действий на каждой клинической базе, например сбора, анализа;
4) описание специфического инструктажа, проведенного для сотрудников клинической базы;
5) утилизация исследуемых образцов и медицинских изделий для IVD;
6) демографическая характеристика субъекта/характеристика взятых от него образцов, если применимо;
7) соответствие протоколу клинического исследования (в том числе количество и тип отклонений от протокола);
8) анализ, который включает в себя:
i) статистический анализ данных, отраженных в протоколе клинического исследования,
ii) используемый метод статистического анализа и критерии приемлемости,
iii) краткие сведения обо всех неблагоприятных воздействиях изделия,
iv) таблицу, содержащую все выявленные недостатки изделия, которые могли бы привести к серьезному неблагоприятному воздействию изделия, и любые корректирующие действия, предпринятые в ходе клинического исследования функциональных характеристик, если таковые имели место,
v) любые аналитические выводы, касающиеся особых популяций (например, гендерных, расовых/культурных/этнических подгрупп), если необходимо,
vi) учет всех субъектов и образцов, использованных в исследовании, с описанием того, как учитывались при анализе недостающие данные или отклонения, например образцы, не прошедшие предварительную проверку, некорректные результаты.
g) обсуждение результатов исследования и общие выводы. Выводы должны включать:
1) критическую оценку результатов исследования с задачей определить, были ли достигнуты цели исследования;
2) результаты оценки безопасности или производительности и любые другие конечные точки;
3) любые особые преимущества или особые меры предосторожности, необходимые для отдельных субъектов или групп, считающихся подверженными риску;
4) любые сведения, имеющие значение для проведения будущих клинических исследований функциональных характеристик;
5) любые ограничения клинического исследования функциональных характеристик;
h) список сокращений, а также определения специализированных или необщепринятых терминов;
i) раздел об этических соображениях, который должен включать:
1) подтверждение того, что протокол клинического исследования и любые его редакции были рассмотрены этическим комитетом (при необходимости);
2) список всех этических комитетов, с которыми проводились консультации по вопросам клинического исследования функциональных характеристик;
j) обзор административной структуры, который должен включать:
1) краткое описание организации, проводящей клиническое исследование функциональных характеристик;
2) список исследователей, включая их принадлежность к какой-либо организации, и указание на потенциально возможный конфликт интересов;
3) имена и полные контактные данные любых третьих лиц, которые были непосредственно вовлечены в проведение исследования.
Если применимо, отчет о клиническом исследовании функциональных характеристик должен быть официально предоставлен всем главным исследователям для рассмотрения и предъявления замечаний.
Поощряется публикация результатов клинического исследования функциональных характеристик для того, чтобы они служили основой для будущих исследований и были полезны для оказания медицинской помощи.
Примечание - Дополнительные требования к содержанию отчета о некоторых видах клинических исследований функциональных характеристик приведены в приложении D.
8.3 Хранение документации
Заказчик и главный исследователь должны быть осведомлены о нормативных требованиях к ведению документации клинического исследования функциональных характеристик. Они должны принимать меры для предотвращения случайного или преждевременного уничтожения этой документации. Главный исследователь или заказчик может поручить хранение записей другому лицу/стороне и отразить данное поручение в документации исследовательского центра или учреждения, к которому принадлежит заказчик.
Если отсутствуют нормативные требования, заказчик должен вести документацию в соответствии с требованиями к ведению документации соответствующей системы менеджмента качества (например, ИСО 13485).
8.4 Приостановка или досрочное завершение клинического исследования функциональных характеристик
Заказчик может приостановить или досрочно прекратить клиническое исследование функциональных характеристик либо в отдельном исследовательском центре, либо полностью по существенным и документально подтвержденным причинам. Все задействованные в нем исследователи должны быть проинформированы соответствующим образом, а когда исследование будет прекращено, должна быть осуществлена деятельность по завершению исследования.
Примечание - Уведомление и срок, в который оно должно быть осуществлено, могут быть предметом требований законодательства.
Рекомендуется проводить аудит исследований медицинских изделий для IVD, особенно в случае более сложных исследований. Дальнейшая информация представлена в приложении I.
Приложение A
(справочное)
A.1 Введение
В дополнение к требованиям, изложенным в тексте настоящего документа, нижеприведенные требования применяются к любому клиническому исследованию функциональных характеристик,
a) которое является интервенционным клиническим исследованием функциональных характеристик,
b) в котором сбор образцов проводится главным образом для проведения клинического исследования функциональных характеристик и когда процедуры сбора образцов создают дополнительные риски для субъекта,
c) проведение которого сопряжено с дополнительными рисками для субъектов исследования.
A.2 Одобрение этического комитета
Для исследований, описанных в A.1, анализирующих медицинские изделия для IVD, должно быть получено одобрение этического комитета. Требования об исходном постоянном взаимодействии с этическим комитетом излагаются в приложении E.
A.3 Информированное согласие
Требования к получению информированного согласия должны быть установлены в соответствии с положениями приложения F.
A.4 Учет субъектов
Все субъекты, вовлеченные в клиническое исследование функциональных характеристик (включая тех, кто был исключен из клинического исследования или стал недоступен для последующего наблюдения), должны быть учтены и упомянуты в документации.
Если субъект исключается из клинического исследования функциональных характеристик, причина (причины) этого должна быть зафиксирована. Если такое изъятие происходит из-за проблем, связанных с безопасностью или характеристиками исследуемого медицинского изделия для IVD, исследователь должен запросить у субъекта разрешение на наблюдение за ним вне рамок клинического исследования функциональных характеристик, если применимо. (Требования к отчетности по неблагоприятным событиям см. в приложении G.)
A.5 Индивидуальная регистрационная карта
Индивидуальные регистрационные карты должны быть разработаны для сбора данных по каждому зарегистрированному субъекту/образцу в соответствии с требованиями протокола клинического исследования функциональных характеристик. В индивидуальную регистрационную карту должна быть включена информация о каждом субъекте/образце в начале и в ходе клинического исследования функциональных характеристик, использовании исследуемого медицинского изделия для IVD и любая другая релевантная информация.
Если возникает необходимость внесения правок в протокол клинического исследования, заказчик изучает индивидуальную регистрационную карту, чтобы определить, необходимо ли вносить правки и в нее.
A.6 Приостановка или завершение клинического исследования функциональных характеристик
A.6.1 Процедура приостановки/завершения
Главный исследователь, этический комитет или регулирующий орган могут приостановить или преждевременно прекратить клиническое исследование функциональных характеристик в исследовательских центрах, входящих в зону их ответственности.
Если в процессе клинического исследования функциональных характеристик возникает подозрение, что существует недопустимый риск для субъектов, заказчик приостанавливает клиническое исследование для проведения оценки риска. Заказчик должен прекратить клиническое исследование функциональных характеристик, если будет подтвержден недопустимый риск.
Заказчик должен рассмотреть возможность прекращения или приостановления участия в клиническом исследовании конкретного исследовательского центра или исследователя, если специалист по мониторингу клинических исследований или аудит выявляют серьезные или повторяющиеся отклонения со стороны исследователя.
В случае приостановления или досрочного прекращения исследования сторона, принявшая решение о прекращении, обосновывает его в письменной форме и незамедлительно информирует об этом другие стороны, с которыми она напрямую взаимодействует. Главный исследователь и заказчик должны информировать друг друга о любом взаимодействии либо с этическим комитетом, либо с регулирующим органом.
Примечание - Обычно взаимодействие происходит между заказчиком и главным исследователем, заказчиком и этическим комитетом, а также между заказчиком и регулирующим органом.
Если по какой-либо причине заказчик приостанавливает или досрочно прекращает клиническое исследование функциональных характеристик в отдельном исследовательском центре, заказчик должен проследить за тем, чтобы главный исследователь или сам заказчик уведомил этический комитет. Если приостановление или досрочное прекращение деятельности было сделано в интересах безопасности, заказчик должен проинформировать об этом всех других главных исследователей.
В случае приостановления или досрочного прекращения
a) заказчик по-прежнему должен нести ответственность за обеспечение выполнения обязательств, вытекающих из требований протокола клинического исследования функциональных характеристик и существующих соглашений по наблюдению за субъектами, включенными в клиническое исследование функциональных характеристик,
b) главный исследователь или уполномоченное им лицо должны незамедлительно уведомить об этом субъектов, вовлеченных в исследование, в своем исследовательском центре, если применимо.
Примечание - Метод и сроки взаимодействия такого рода будут зависеть от обстоятельств и выявленных рисков.
Все действия, перечисленные в 8.1, также должны быть произведены.
A.6.2 Процедура возобновления клинического исследования функциональных характеристик после временной приостановки
Если заказчик производит анализ причины (причин) приостановки, осуществляет необходимые корректирующие действия и принимает решение о возобновлении исследования, он информирует соответствующие стороны об этом решении и предоставляет соответствующие данные, обосновывающие его.
Примечание - Обычно взаимодействие происходит между заказчиком и главным исследователем, заказчиком и этическим комитетом, а также между заказчиком и регулирующим органом.
Если субъекты были проинформированы о приостановлении, главный исследователь или уполномоченное им лицо информирует их об обосновании возобновления исследования.
Заказчик должен незамедлительно сообщать о любом отклонении от протокола клинического исследования функциональных характеристик, которое затрагивает права, безопасность или благополучие субъекта или научную целостность клинического исследования функциональных характеристик, включая отклонения, происходящие в чрезвычайных обстоятельствах.
A.7 Медицинское обслуживание субъектов
В протоколе клинического исследования функциональных характеристик должно быть конкретно указано, будет ли субъектам после завершения клинического исследования функциональных характеристик оказана какая-либо медицинская помощь.
Главный исследователь должен:
a) обеспечить соответствующую медицинскую помощь субъекту во время и после участия субъекта в клиническом исследовании функциональных характеристик в случае неблагоприятных событий, описанных в информированном согласии;
b) сообщить субъекту о характере и возможной причине возникновения любых неблагоприятных событий;
c) предоставлять субъекту необходимые инструкции по правильному использованию, обращению, хранению и возврату исследуемого медицинского изделия для IVD, если оно используется или эксплуатируется субъектом;
d) информировать субъект о выявлении любых новых значимых факторов в ходе клинического исследования функциональных характеристик, включая возможную необходимость в дополнительной медицинской помощи;
e) предоставить субъекту четко определенные процедуры действий в возможных чрезвычайных ситуациях, связанных с клиническим исследованием функциональных характеристик, и принять меры для возможности оказания неотложной медицинской помощи, включая процедуры восстановления информации в клинических исследованиях, проводимых с использованием слепого метода/маскирования при возникновении необходимости;
f) обеспечить, чтобы клинические записи четко указывали на участие субъекта в конкретном клиническом исследовании функциональных характеристик;
g) если применимо, предоставить субъектам, включенным в клиническое исследование, некоторые виды документации, в которых зафиксировано их участие в клиническом исследовании функциональных характеристик, а также информацию об идентификации и мерах сопутствующей терапии (должны быть указаны контактный адрес и номера телефонов);
h) проинформировать, с согласия субъекта, личного врача субъекта о его участии в клиническом исследовании функциональных характеристик;
i) приложить все разумные усилия, чтобы при полном соблюдении прав субъекта установить причину (причины) его преждевременного выхода из клинического исследования функциональных характеристик.
A.8 Компенсация
Компенсация субъектам расходов, связанных с участием в клиническом исследовании функциональных характеристик (например, транспортных расходов), может быть целесообразной, но сумма компенсации не должна быть настолько большой, чтобы ненадлежащим образом поощрять их участие.
Условия компенсации и возмещения ущерба должны быть указаны в информированном согласии, если применимо.
Должно быть предусмотрено оказание дополнительной медицинской помощи субъектам, пострадавшим от неблагоприятного события в результате участия в клиническом исследовании функциональных характеристик, в соответствии с информированным согласием или условиями страховки субъекта.
Примечание - Предусмотрение таких мер могут регулировать государственные нормативы.
A.9 Уязвимые популяции
Клинические исследования функциональных характеристик проводят для того, чтобы решить проблемы со здоровьем, возникающие у уязвимых популяций, и обеспечить возможность получения ими прямой пользы для здоровья.
Приложение B
(обязательное)
B.1 Общие положения
В настоящем приложении указываются требования к содержанию протокола клинического исследования в дополнение к требованиям, изложенным в 5.5, для исследований, описанных в A.1. Содержание протокола подобного клинического исследования и любые последующие его редакции должны включать все вопросы, перечисленные в настоящем приложении, вместе с описанием каждого вопроса, если он не очевиден.
B.2 Идентификация и описание исследуемого медицинского изделия для IVD
В дополнение к требованиям 5.5.3.7 необходимо указать наименование и адрес изготовителя исследуемого медицинского изделия для IVD.
B.3 Информация, идентифицирующая протокол клинического исследования функциональных характеристик
Номер версии/издания и ссылочный номер указываются на каждой странице протокола клинического исследования.
B.4 Заказчик
Адрес заказчика клинического исследования функциональных характеристик.
Примечание - Если заказчик не является резидентом страны (стран), в которой будет проводиться клиническое исследование функциональных характеристик, то имя и адрес его представителя в этой стране (странах) могут потребоваться в соответствии с национальными или региональными нормативными актами.
B.5 Руководитель клинических испытаний и исследовательский центр (центры)
a) Имя, адрес и должность главного исследователя (главных исследователей).
b) Наименование и адрес исследовательского центра (центров), в котором будет проводиться клиническое исследование функциональных характеристик.
c) Наименования и адреса других учреждений, имеющих отношение к проведению клинического исследования функциональных характеристик.
Заказчик должен вести обновляемый список главных исследователей, клинических центров и учреждений. Этот список можно вести отдельно от протокола клинического исследования функциональных характеристик. Окончательный список должен быть представлен вместе с отчетом о клиническом исследовании функциональных характеристик.
B.6 Обобщенный обзор клинического исследования функциональных характеристик
Обзор клинического исследования функциональных характеристик должен включать соответствующую информацию, касающуюся, если применимо, наблюдения за субъектами, от которых взяты образцы.
B.7 Риски и преимущества исследуемого медицинского изделия для IVD и клинического исследования функциональных характеристик
a) Ожидаемые неблагоприятные воздействия изделия.
b) Ожидаемые неблагоприятные воздействия изделия, связанные с исследованием, а не непосредственно с медицинским изделием для IVD, например возникающие во время сбора образцов.
c) Остаточные риски, связанные с данным исследованием, определены в отчете об анализе рисков.
d) Меры, которые будут приняты для контроля рисков или сведения их к минимуму.
e) Обоснование соотношения риска и выгоды.
B.8 Разработка клинического исследования функциональных характеристик
B.8.1 Общие положения
a) Обоснование необходимости разработки интервенционного исследования или необходимости использования образцов, собранных специально для исследования, что создает дополнительные риски для субъекта.
b) Обоснование выбора типа и метода проведения планируемого клинического исследования функциональных характеристик с учетом предусмотренного применения исследуемого медицинского изделия для IVD.
c) Описание мер, которые должны быть приняты во избежание смещения (соображения о возникновении смещения, например, из-за выбора популяции, протокола испытаний, эталонной процедуры измерения; метода интерпретации и анализа), в том числе, когда это применимо, рандомизации и слепого метода/маскирования.
B.8.2 Исследуемое медицинское изделие для IVD и медицинское изделие (изделия) сравнения
Обоснование выбора медицинского изделия (изделий) сравнения.
B.8.3 Образцы и, когда это применимо, субъекты, от которых они взяты
a) Метод сбора образцов.
b) Критерии включения субъектов, от которых берут образцы.
c) Критерии невключения субъектов, от которых берут образцы.
d) Критерии и процедуры исключения субъекта или приостановки работы с ним.
e) Общая ожидаемая продолжительность клинического исследования функциональных характеристик.
f) Если применимо, ожидаемая продолжительность участия каждого субъекта.
g) Необходимое для проведения клинического исследования функциональных характеристик количество образцов, которое нужно собрать, и количество субъектов, от которых они должны быть взяты.
h) Если применимо, расчетное время, необходимое для обеспечения этого количества (т.е. срок включения в исследование).
i) Хранение образцов, их обработка, транспортировка и утилизация.
B.8.4 Процедуры
Описание всех связанных с исследованием процедур, которые субъекты будут проходить во время клинического исследования функциональных характеристик.
B.8.5 План мониторинга
Детальный план мониторинга клинического исследования функциональных характеристик, которому необходимо следовать, включая доступ к исходным данным и необходимую степень верификации исходных данных.
Примечание - Возможно представить подробный план мероприятий по мониторингу отдельно от протокола клинического исследования.
B.8.6 Управление данными
Детальный план управления данными клинического исследования функциональных характеристик, которому необходимо следовать, включая доступ к исходным данным и необходимую степень верификации исходных данных.
B.8.7 Статистические аспекты
Описание и обоснование:
a) ожидаемого процента пациентов, исключенных из исследования, если применимо;
b) критериев прекращения клинического исследования функциональных характеристик по причинам, обусловленным статистическими данными, если применимо;
c) определения подгрупп для проведения анализа;
d) обработки данных, включая данные о выходе и исключении из исследования.
Примечание - Для первичных клинических исследований функциональных характеристик - например, клинических исследований возможности практической реализации - могут быть необходимы особые обоснования и размер выборки (выборок).
B.8.8 Отклонения от протокола клинического исследования функциональных характеристик
Описание и обоснование:
a) процедур отчета о любых отклонениях от первоначальных статистических расчетов;
b) контактных данных для срочных сообщений о серьезных неблагоприятных событиях и серьезном неблагоприятном воздействии изделия;
c) порядка уведомления и его сроков.
B.8.9 Учет исследуемых медицинских изделий для IVD
Дополнительные требования отсутствуют.
B.8.10 Страхование
Заявление о типе страхования, которое должно быть предоставлено субъектам, если применимо.
B.8.11 Неблагоприятные события, неблагоприятное воздействие изделия и недостатки изделия
В исследованиях, в которых применимы требования этого положения, как субъект, так и пользователь/обслуживающее лицо могут подвергаться воздействию неблагоприятных событий:
a) описание неблагоприятных событий и неблагоприятных воздействий изделия;
b) описание недостатков устройства;
c) описание серьезных неблагоприятных событий и серьезных неблагоприятных воздействий изделия, а также, если применимо, непредвиденных серьезных неблагоприятных воздействий изделия;
d) перечень прогнозируемых неблагоприятных событий и предвиденных неблагоприятных воздействий изделия, а также вероятная причина их возникновения, пути недопущения их негативных последствий или действий в случае их возникновения;
e) срок, в течение которого главный исследователь должен фиксировать все неблагоприятные события и недостатки устройства и сообщать о них заказчику;
f) детали процесса фиксирования исследователем неблагоприятных событий и отчета по ним (дата возникновения неблагоприятного события, связанные с ним действия, итог его возникновения, оценка как серьезности, так и связи с исследуемым медицинским изделием для IVD).
Для интервенционных исследований должны быть четко определены подробности, которые следует включить в отчет о неблагоприятных событиях (например, в отчет производителю медицинского изделия для IVD и фармацевтическому предприятию);
g) подробное описание процесса оценки недостатков изделия и отчетности по ним;
h) контактные данные для срочных сообщений о серьезных неблагоприятных событиях и серьезном неблагоприятном воздействии изделия.
B.8.12 Уязвимая популяция
a) Описание уязвимой популяции, если применимо.
b) Обоснование включения в исследование уязвимой популяции, если применимо.
c) Описание ответственности этического комитета по данному вопросу.
d) Описание того, будет ли какая-либо медицинская или иная помощь (например, предоставление транспорта, консультирование и т.д.) оказана субъектам после завершения клинического исследования функциональных характеристик, и если да, то какая.
B.8.13 Приостановка или досрочное завершение клинического исследования функциональных характеристик
a) Критерии и механизмы приостановки или преждевременного прекращения клинического исследования функциональных характеристик полностью или в одном или нескольких исследовательских центрах.
b) Критерии доступа к деталям исследования, скрываемым в рамках использования слепого метода/маскирования, и раскрытия этих деталей в случае приостановления или преждевременного прекращения клинического исследования функциональных характеристик, в котором используется слепой метод/маскирование.
c) Подробные сведения о требованиях, которые необходимо соблюсти для восстановления работы над приостановленным исследованием, и процессе восстановления.
d) Требования по уведомлению субъектов, если применимо.
B.8.14 Политика в отношении публикации и предоставления информации
Заявление, в котором указываются условия, при которых результаты клинического исследования функциональных характеристик будут предложены к публикации.
Примечание - Если планируется публикация результатов, может потребоваться внесение клинического исследования функциональных характеристик в общедоступную базу данных.
B.8.15 Библиография
Список библиографических ссылок, относящихся к клиническому исследованию функциональных характеристик, если применимо.
Приложение C
(обязательное)
C.1 Введение
C.1.1 Общие положения
В настоящем приложении указываются требования к содержанию брошюры исследователя для исследований, описанных в A.1. В брошюру исследователя следует включить информацию, имеющую отношение к клиническому исследованию in vitro. Брошюра исследователя включает в себя результаты исследований продукта и регулярно обновляется.
Если информация, которую требуется указывать в брошюре исследователя, содержится в другой документации (например, в протоколе клинического исследования или инструкции по применению), ссылки на документы, которые предоставляются по запросу, должны быть приведены в брошюре исследователя.
Брошюра исследователя должна охватывать, как минимум, все вопросы, перечисленные в настоящем приложении.
C.1.2 Идентификация брошюры исследователя
a) Название исследуемого медицинского изделия для IVD.
b) Ссылочный номер документа, если таковой имеется.
c) Версия или дата брошюры исследователя.
d) Заявление о конфиденциальности, если применимо.
e) Краткое изложение перечня изменений в случае производства редакций, если применимо.
f) Номер версии/выпуска и ссылочный номер, если таковой имеется; номер страницы и общее количество страниц на каждой странице брошюры исследователя.
C.1.3 Заказчик
a) Имя и адрес заказчика исследования медицинского изделия для IVD.
b) Имя и адрес законного представителя или контактного лица, если применимо.
C.2 Информация об исследуемом медицинском изделии для IVD
a) Обзор литературы и заключений, подтверждающих обоснование конструкции и предусмотренное применение исследуемого медицинского изделия для IVD.
b) Заявление о нормативной классификации исследуемого медицинского изделия для IVD, если необходимо.
c) Общее описание исследуемого медицинского изделия для IVD и его частей.
d) Описание предусмотренного применения исследуемого медицинского изделия для IVD, а также вспомогательная научная литература.
e) Инструкции производителя по установке и использованию исследуемого медицинского изделия для IVD, включая любые требования к хранению и обращению, которые необходимо соблюдать, указания по подготовке к использованию, мерам безопасности или проверке характеристик перед использованием, а также любые меры предосторожности после него (например, утилизация, обеззараживание), если уместно.
f) Описание предусмотренных клинических характеристик, если применимо.
C.3 Аналитическое исследование
Обзор проведенного аналитического исследования медицинского изделия для IVD, а также оценка результатов такого исследования, обосновывающая его использование в клиническом исследовании функциональных характеристик.
C.4 Данные об имеющихся клинических характеристиках
a) Обзор предшествующего релевантного клинического опыта работы с исследуемым медицинским изделием для IVD и с медицинскими изделиями IVD, имеющими сходные характеристики, включая те, что задействованы при других видах предусмотренного применения исследуемого медицинского изделия для IVD.
b) Анализ неблагоприятного воздействия изделия и история всех модификаций или запросов производителя на возврат изделия.
C.5 Менеджмент риска
a) Обзор анализа рисков, связанных с медицинским изделием для IVD, включая указание остаточных рисков.
b) Результат оценки риска (диаграмма анализа рисков).
c) Ожидаемые риски, предупреждающие признаки, опасности и т.д., связанные с исследуемым медицинским изделием для IVD.
d) План доведения результатов до сведения практикующих врачей или учреждений общественного здравоохранения в случаях, когда результат можно оперативно применить в сфере общественного здравоохранения (например, в случае распространения инфекционного заболевания).
Примечание - См. руководство по оценке и менеджменту риска в ИСО 14971 и ИСО/ТР 24971.
C.6 Нормативные и другие ссылки
a) Перечень международных стандартов, которые соблюдаются полностью или частично, если таковые имеются.
b) Заявление о соответствии государственным нормативам, если применимо.
c) Список литературы, при наличии.
Приложение D
(обязательное)
D.1 Общие положения
В настоящем приложении указываются требования к содержанию отчета о клиническом исследовании функциональных характеристик в дополнение к требованиям, изложенным в 8.2, для исследований, описанных в A.1. В отчете о клиническом исследовании функциональных характеристик следует отразить разработку, этапы выполнения, статистическую оценку и результаты клинического исследования функциональных характеристик.
Приведенный здесь формат может использоваться для докладов о ходе работ, оперативных, годовых или окончательных отчетов, если такие отчеты необходимы.
D.2 Страница для подписей
Заказчика и координатора исследования можно попросить предоставить свои подписи, свидетельствующие об их согласии с содержанием отчета о клиническом исследовании. Если координатор исследования не назначен, то должна быть получена подпись главного исследователя (главных исследователей).
D.3 Титульный лист
На титульном листе следует указать имя и контактные данные заказчика или представителя заказчика.
D.4 Оглавление
В оглавление следует включить перечень приложений и их расположение.
D.5 Обзор
Обзор должен включать:
a) название клинического исследования функциональных характеристик;
b) введение;
c) цель клинического исследования функциональных характеристик;
d) описание популяции, включенной в клиническое исследование функциональных характеристик;
e) количество исследовательских центров;
f) используемый статистический метод;
g) критерии принятия исследования;
h) результаты клинического исследования функциональных характеристик;
i) заключение;
j) дату начала клинического исследования функциональных характеристик;
k) дату завершения клинического исследования функциональных характеристик или дату преждевременного прекращения, если клиническое исследование прерывается в процессе.
D.6 Введение
Во введении следует привести краткое описание связи клинического исследования функциональных характеристик и разработки исследуемого медицинского изделия для IVD, а также важнейшие параметры клинического исследования функциональных характеристик (например, цели и гипотезы, целевая популяция, лечение и продолжительность наблюдения), связанные с разработкой.
Следует определить или описать руководства или стандарты, которые принимались во внимание при разработке протокола клинического исследования функциональных характеристик, а также любые другие соглашения или итоги совещаний заказчика и регулирующих органов, имеющие отношение к конкретному клиническому исследованию функциональных характеристик.
D.7 Исследуемое медицинское изделие для IVD и методы
D.7.1 Описание исследуемого медицинского изделия для IVD
В описание исследуемого медицинского изделия для IVD следует включить:
a) ранее использовавшиеся виды предусмотренного применения, если уместно;
b) любые изменения в медицинском изделии для IVD, внесенные во время клинического исследования функциональных характеристик:
1) исходные материалы,
2) программное обеспечение,
3) компоненты,
4) срок хранения,
5) условия хранения,
6) инструкции по применению,
7) другие изменения.
Примечание - Любое упомянутое выше изменение может оказаться критическим - повлиять на характеристики устройства, что сделает исследование невалидным.
D.7.2 Протокол клинического исследования функциональных характеристик
Дополнительные требования, помимо описанных в разделе 5, отсутствуют.
D.8 Результаты
В отчет о результатах следует включить:
a) список клинических характеристик;
b) детали включения в исследование каждой клинической базы;
c) полученную квалификацию обслуживающих лиц, работающих в исследовательском центре, если применимо или требуется в соответствии с протоколом;
d) анализ, который включает в себя:
1) обзор всех неблагоприятных событий и неблагоприятных воздействий изделия, в том числе степень тяжести, потребовавшиеся корректирующие действия, итог и соответствующее решение главного исследователя относительно связи с исследуемыми или применимыми медицинскими изделиями для IVD,
2) учет всех образцов с описанием того, как учитывались при анализе недостающие данные или отклонения, в том числе невалидные, сомнительные и другие недостающие результаты, например которые должны были быть получены от субъектов:
i) непрохождение предварительных испытаний;
ii) недоступность для последующего наблюдения;
iii) изъятие или отказ от использования в клиническом исследовании функциональных характеристик с указанием причины;
3) оценка рисков и выгод.
D.9 Обсуждение и общие выводы
В выводы следует включить обсуждение клинической значимости и важности полученных результатов с учетом других имеющихся данных.
D.10 Сокращения и определения
Дополнительные требования отсутствуют.
D.11 Этика
Дополнительные требования отсутствуют.
D.12 Исследователи и административная структура клинического исследования функциональных характеристик
В обзор административной структуры следует включить имена и адреса заказчиков или представителей заказчиков.
D.13 Приложения к отчету
Приложения к отчету могут включать следующую информацию:
a) протокол клинического исследования, включая редакции;
b) инструкции по применению, в том числе используемые для контрольного измерения или сравнений;
c) список главных исследователей и соответствующих исследовательских центров, проводящих клиническое исследование функциональных характеристик, в том числе сведения об их квалификации или копия их профессиональной биографии;
d) список имен и полных контактных данных любых третьих сторон (например, ведущих лабораторий, контрактных исследовательских организаций, консультантов или других лиц), которые внесли свой вклад в проведение клинического исследования функциональных характеристик;
e) список специалистов по мониторингу клинических исследований;
f) все релевантные наборы данных, представленные в виде таблиц, в том числе:
1) данные об отклонениях от протокола клинического исследования функциональных характеристик, которые могли бы затронуть права, безопасность или благополучие субъекта или повлиять на научную целостность клинического исследования функциональных характеристик,
2) все неблагоприятные события, неблагоприятное воздействие изделия и недостатки изделия,
3) данные об исключении из исследования или приостановке работы.
Приложение E
(обязательное)
E.1 Введение
В настоящем приложении указываются требования к взаимодействию с этическим комитетом в отношении исследований, описанных в A.1, в дополнение к требованиям, изложеным в 4.4 основной части. Эти требования могут также применяться к другим исследованиям, если для этих клинических исследований функциональных характеристик и/или клинических баз в соответствии с государственными или региональными нормативными документами требуется одобрение этическим комитетом.
E.2 Исходная заявка в этический комитет
Как минимум, в этический комитет должна быть представлена следующая информация и любые ее редакции:
a) протокол клинического исследования;
b) брошюра исследователя или заменяющая ее документация;
c) форма информированного согласия и любая другая информация, предоставляемая субъектам на их родном языке, и ее перевод;
d) описание процедуры подбора субъектов, если уместно, и рекламных материалов для них, если таковые имеются, на их родном языке и их перевод;
e) копия профессиональной биографии главного исследователя (главных исследователей), контролируемого этическим комитетом.
В зависимости от схемы клинического исследования функциональных характеристик и государственных или региональных требований в этический комитет, возможно, также потребуется предоставить:
f) документы, связанные с выплатами и компенсациями субъектам;
g) сведения о планируемом вознаграждении учреждения или главного исследователя;
h) документацию, подтверждающую любой конфликт интересов исследователя, в том числе по финансовым причинам, в соответствии с государственными нормативами;
i) подтверждение страхования клинического исследования функциональных характеристик.
E.3 Информация, которую следует получить от этического комитета
Перед началом клинического исследования функциональных характеристик заказчик должен получить документ об одобрении/положительном отзыве этического комитета с указанием документов и их редакций, на которых основывалось это заключение.
Примечание - Заказчик может запросить у этического комитета данные голосования по вопросу клинического исследования функциональных характеристик, чтобы документально подтвердить, что сотрудники исследовательского центра в голосовании не участвовали.
E.4 Продолжение взаимодействия с этическим комитетом
Этическому комитету должна быть предоставлена следующая информация, если это требуется государственными нормативами, этическим комитетом или в соответствии с протоколом клинического исследования, в зависимости от того, какие из требований более строгие:
a) информация о серьезных неблагоприятных событиях;
b) запросы на отступления и сообщения об отступлениях, независимо от того, влияет ли отступление на права, безопасность и благополучие субъектов или на научную целостность клинического исследования функциональных характеристик;
c) отчеты о ходе работы, включая сведения об обеспечении безопасности и отступлениях;
d) редакция любых документов, одобренных этическим комитетом ранее.
Примечание - Если изменения несущественны (например, незначительные материально-технические или административные изменения, смена специалиста(ов) по мониторингу клинических исследований, телефонных номеров, продление страховки) и не затрагивают права, безопасность и благополучие людей или не связаны с целями или конечными точками клинического исследования функциональных характеристик, достаточно просто уведомить этический комитет и, если применимо, регулирующие органы;
e) если применимо, уведомления о приостановлении или досрочном прекращении исследования;
f) если применимо, обоснование и запрос на возобновление клинического исследования функциональных характеристик после приостановления работы;
g) отчет о клиническом исследовании функциональных характеристик или его краткое содержание.
E.5 Информация, которую необходимо запрашивать у этического комитета постоянно
Как минимум, перед осуществлением не согласованных ранее действий в рамках клинического исследования функциональных характеристик от этического комитета необходимо получить в письменном виде:
a) одобрение/положительное заключение по редакциям в соответствии с E.4 d);
b) одобрение запроса на отступление, которое может затронуть права, безопасность и благополучие субъекта, а также повлиять на научную целостность клинического исследования функциональных характеристик, в соответствии с E.4 b);
c) одобрение возобновления приостановленного ранее клинического исследования функциональных характеристик в соответствии с E.4 f), если применимо.
Приложение F
(обязательное)
F.1 Общие положения
Для проведения исследований, описанных в A.1, требуется информированное согласие. Процесс получения информированного согласия должен быть отражен в документации. Получение информированного согласия от субъекта отражают в документации до осуществления с субъектом или взятым от него образцом какой-либо процедуры в рамках клинического исследования функциональных характеристик, за исключением особых обстоятельств, описанных в F.3.
Для отражения в документации наличия информированного согласия субъекту предоставляется информация (например, в виде формы или в электронном виде) (см. F.4) и форма для подписания информированного согласия (см. F.5). Возможно произвести отражение наличия информированного согласия в электронной документации: подтверждение согласия в электронном виде и его дата, которая может быть представлена в виде временной метки, сохраняются в электронной базе данных.
F.2 Процесс получения информированного согласия
В протоколе клинического исследования должно быть приведено общее описание процесса получения информированного согласия, в ходе которого:
a) удостоверяется, что главный исследователь или уполномоченное им лицо получает информированные согласия;
b) если для получения информированного согласия назначается уполномоченное лицо, от главного исследователя требуется обеспечение и отражение в документации его соответствующей подготовки;
c) освещаются все аспекты клинического исследования функциональных характеристик, которые могут повлиять на решение субъекта участвовать в течение всего клинического исследования;
d) избегается любое принуждение субъекта, неоправданное злоупотребление влиянием на него или побуждение его к участию;
e) не пренебрегают законными правами субъекта и не создают видимости пренебрежения ими;
f) используется родной для субъекта язык, не перегруженный терминами и понятный ему;
g) субъекту предоставляется достаточное количество времени для изучения и понимания содержания формы информированного согласия, а также для рассмотрения вопроса об участии в клиническом исследовании функциональных характеристик;
h) оно собственноручно подписывается и датируется субъектом и главным исследователем или уполномоченным лицом, ответственным за получение информированного согласия;
i) субъекту предоставляется копия подписанной и датированной формы информированного согласия и любой другой информации в письменном виде;
j) предоставляются контакты, по которым могут быть получены ответы на вопросы и замечания, которые могут возникнуть;
k) описываются процедуры получения и наличия информированного согласия в особых обстоятельствах (см. F.3), когда субъект не имеет возможности предоставить его собственноручно;
l) обеспечивается предоставление важной информации новым и действующим субъектам на протяжении всего клинического исследования функциональных характеристик.
Вышеуказанные требования применяют также к информированному согласию, полученному от законного представителя субъекта.
F.3 Особые обстоятельства получения информированного согласия
F.3.1 Общие положения
Применение положений, приведенных в F.3.2, F.3.3, регулируется государственными нормативами.
F.3.2 Субъект, интересы которого должны представлять законные представители
Информированное согласие дается законным представителем только в том случае, если субъект не может самостоятельно принять решение об участии в клиническом исследовании функциональных характеристик (например, младенец, ребенок, несовершеннолетний, тяжелобольной или находящийся в бессознательном состоянии субъект, люди с психическими расстройствами). В таких случаях субъект также должен быть проинформирован о клиническом исследовании функциональных характеристик в пределах своей способности понимать.
F.3.3 Субъект не может читать или писать
Если субъект или законный представитель не может читать или писать, информированное согласие должно быть получено в устной форме при свидетелях. В течение всего процесса должен присутствовать независимый свидетель. Письменная форма информированного согласия и любая другая информация должны быть прочитаны вслух и разъяснены потенциальному субъекту или его законному представителю; в любом случае физическое лицо должно подписать и лично датировать форму информированного согласия. Свидетель также подписывает и лично датирует форму информированного согласия, подтверждая то, что информация была точно донесена до субъекта и что информированное согласие было дано добровольно.
F.4 Информация, которую необходимо предоставить субъекту
Вся информация, относящаяся к клиническому исследованию функциональных характеристик, должна быть предоставлена на родном для субъекта языке, не перегруженном терминами и понятном ему (или его законному представителю), и по крайней мере включать:
a) Описание и цель:
1) утверждение о том, что клиническое исследование функциональных характеристик проводится в научных целях;
2) цель клинического исследования функциональных характеристик;
3) ожидаемая продолжительность клинического исследования функциональных характеристик, а также степень вовлеченности и ответственность каждого субъекта в процессе клинического исследования функциональных характеристик;
4) описание исследуемого медицинского изделия для IVD и медицинского изделия сравнения, если таковое имеется;
5) если в ходе интервенционного клинического исследования функциональных характеристик используется медицинское изделие для IVD, которое не продается в стране, в которой оно изучается, в форме информированного согласия должно быть указано, что к субъекту будет применяться исследуемое медицинское изделие для IVD (т.е. не лицензированное для широкого использования);
6) описание всех процедур, в которые вовлечен субъект, включая тип и количество берущихся от него образцов, а также метод сбора образцов;
7) экспериментальные (т.е. не лицензированные для коммерческого использования на территории, где проводится исследование) элементы клинического исследования функциональных характеристик (не связанные с медицинским изделием для IVD);
8) описание клинического исследования функциональных характеристик, включая деление на любые группы сравнения и способ отнесения к каждой группе, если применимо;
9) ожидаемое количество субъектов, участвующих в клиническом исследовании функциональных характеристик;
10) возможность использования этих образцов в будущих исследованиях;
11) инструкции по отзыву согласия субъекта, если он пожелает;
12) информация о том, будут ли результаты исследования предоставлены субъекту, и если будут, то когда.
b) Возможные выгоды:
1) описание обоснованно ожидаемых выгод для субъекта (если не ожидается прямого терапевтического эффекта, это должно быть отмечено);
2) описание возможных выгод для других лиц.
c) Риски и неудобства для субъекта, а также, если применимо, для эмбриона, плода или грудного ребенка:
1) описание остаточных рисков, выявленных в результате анализа рисков;
2) описание рисков, связанных с клиническими процедурами, требуемыми протоколом клинического исследования;
3) риск ложных результатов (например, ложноположительных или ложноотрицательных) интервенционного клинического исследования функциональных характеристик, повлекших неадекватные решения по ведению пациентов;
4) описание рисков, связанных с процедурами взятия образцов;
5) заявление о том, что возможно возникновение непредвиденных рисков;
6) описание доставляемых неудобств.
d) Альтернативная(ые) процедура(ы):
Информация об альтернативных методах лечения или процедурах, которые могут быть доступны субъектам, а также об их потенциальных рисках и преимуществах.
e) Конфиденциальность:
1) заявление, подтверждающее, что участие субъекта является конфиденциальным;
2) заявление, подтверждающее, что записи, идентифицирующие субъекта, будут храниться конфиденциально, насколько это позволяет законодательство;
3) заявление, подтверждающее, что субъект понимает, что регулирующие органы, представители этического комитета и представители заказчика, задействованные в клиническом исследовании функциональных характеристик, будут иметь прямой доступ к медицинским записям;
4) заявление о том, что результаты клинического исследования функциональных характеристик могут быть опубликованы с условием нераскрытия личности субъекта.
Примечание - В соответствии с национальными или региональными нормативными актами могут возникать дополнительные требования, касающиеся защиты персональных данных.
f) Компенсация:
1) информация об источниках компенсации в случае травмы, возникшей из-за участия в клиническом исследовании функциональных характеристик;
2) информация о дополнительной медицинской помощи субъектам, пострадавшим от неблагоприятного события в процессе клинического исследования функциональных характеристик;
3) информация о финансовой компенсации участия, если применимо.
g) Предполагаемые расходы, если таковые имеются, которые понесет субъект, участвуя в клиническом исследовании функциональных характеристик.
h) Информация о роли представителя заказчика в клиническом исследовании функциональных характеристик.
i) Контактные лица:
1) к кому обращаться с вопросами о клиническом исследовании функциональных характеристик;
2) к кому обращаться в случае получения травмы;
3) к кому обращаться с вопросами о правах субъекта;
j) Заявление о том, что до сведения субъекта должна быть доведена вся новая информация или основания для внесения каких-либо поправок в протокол клинического исследования, которые могут повлиять на дальнейшее участие субъекта.
k) Информация о том, когда и при каких условиях будут сообщены результаты.
l) Прекращение исследования:
1) обстоятельства, в которых участие субъекта может быть прекращено главным исследователем, если применимо;
2) обстоятельства, при которых заказчик может приостановить или преждевременно прекратить клиническое исследование функциональных характеристик.
F.5 Подписание информированного согласия
Форма для подписания информированного согласия должна содержать:
a) добровольное согласие на участие в клиническом исследовании функциональных характеристик и следование инструкциям исследователя;
b) заявление о том, что отказ от участия или исключение из исследования не влечет за собой никакого наказания для субъекта (например, субъект не утратит право на получение медицинской помощи в соответствии со стандартами ее оказания);
c) заявление о том, что прекращение участия в любой момент не влечет за собой никакого наказания для субъекта;
d) заявление о возможных последствиях исключения из исследования;
e) подтверждение верности предоставленной информации и того, что на все вопросы субъекта были даны ответы;
f) заявление, подтверждающее согласие субъекта или его законного представителя на использование персональных данных субъекта в целях проведения клинического исследования функциональных характеристик;
g) заявление, подтверждающее, что субъект или его законный представитель согласен с тем, что представителям заказчика, контролирующим органам и представителям этического комитета будет предоставлен прямой доступ к медицинским записям о субъекте.
F.6 Новая информация
Когда появляется новая информация (например, недавно выявленные риски, связанные с участием в исследовании), которая может существенно повлиять на здоровье субъекта в будущем и его потребность в медицинской помощи, эта информация должна быть доведена до сведения субъекта (субъектов) в письменной форме. При необходимости всем субъектам, интересы которых затрагиваются, должно быть предложено в письменной форме подтвердить то, что их информированное согласие действительно.
Приложение G
(обязательное)
G.1 Прямой и косвенный ущерб
Отказ или сбой в работе медицинского изделия для IVD может повлечь косвенный или прямой ущерб.
Косвенный ущерб возникает, когда некорректные результаты анализа, полученные с использованием медицинского изделия для IVD (например, ложноположительные, ложноотрицательные), приводят к неправильным врачебным решениям, что оказывает влияние на субъект. В контексте клинического исследования функциональных характеристик это происходит, например, если в интервенционном исследовании некорректный результат анализа приводит к неправильному выделению групп лечения, что влечет за собой ущерб.
Прямой ущерб возникает, если отказ или сбой в работе медицинского изделия для IVD является причиной травмы пользователя или другого лица. Кроме того, в контексте клинического исследования функциональных характеристик прямой вред может также возникать, если сбор дополнительных образцов, которые собираются главным образом для целей исследования, приводит к причинению ущерба субъекту.
G.2 Категории неблагоприятных событий
Все произошедшие неблагоприятные события должны быть отражены в промежуточном или окончательном отчете о клиническом исследовании функциональных характеристик. Категории неблагоприятных событий см. в таблице G.1.
|
Неблагоприятные события |
Не связанные с изделием |
Связанные с изделием | |
|
Применимо к: - интервенционным исследованиям; - прямому ущербу субъекту в процессе взятия проб |
Применимо к: - интервенционным исследованиям: неточный результат анализа приводит к косвенному ущербу для субъекта; - всем исследованиям: устройство наносит прямой ущерб пользователю или другому лицу | ||
|
Несерьезные |
Неблагоприятное событие (см. 3.2) |
Неблагоприятное воздействие изделия (см. 3.1) | |
|
Серьезные |
Серьезное неблагоприятное событие (см. 3.44) |
Серьезное неблагоприятное воздействие изделия (см. 3.43) | |
|
Ожидаемые |
Непредвиденные | ||
|
Ожидаемое серьезное неблагоприятное воздействие изделия (см. 3.5) |
Непредвиденное серьезное неблагоприятное воздействие изделия (см. 3.52) | ||
|
Включая все категории. Включая только категории серьезных событий. | |||
G.3 Оценка безопасности и мониторинг
Заказчик несет ответственность за классификацию неблагоприятных событий и текущую оценку безопасности клинического исследования функциональных характеристик и должен:
a) рассмотреть оценку всех неблагоприятных событий, проведенную исследователями, осуществить признание их факта и зафиксировать в письменной форме их серьезность и связь с исследуемым медицинским изделием для IVD; в случае отсутствия согласия между заказчиком и главным исследователем (главными исследователями) заказчик должен сообщить оба мнения заинтересованным сторонам, как это определено в c), d) и e) далее;
b) рассмотреть все недостатки изделия, а также определить и зафиксировать в письменной форме возможность серьезного неблагоприятного воздействия изделия из-за них; в случае отсутствия согласия между заказчиком и главным исследователем (главными исследователями) заказчик должен сообщить оба мнения заинтересованным сторонам, как это определено в c), d) и e) далее;
c) убедиться, что главный исследователь (главные исследователи) сообщает этическому комитету, когда это требуется им или протоколом клинического исследования, обо всех серьезных неблагоприятных событиях и недостатках изделия, которые могут привести к серьезному неблагоприятному воздействию изделия;
d) обеспечить, чтобы в течение требуемого периода времени регулирующие органы уведомлялись обо всех серьезных неблагоприятных событиях и недостатках изделий, которые могли бы привести к серьезному неблагоприятному воздействию изделия, если это требуется государственными нормативами или протоколом клинического исследования;
e) если клиническое исследование функциональных характеристик проводится на базе нескольких исследовательских центров, проинформировать всех главных исследователей во всех исследовательских центрах в письменной форме обо всех серьезных неблагоприятных событиях, о которых было сообщено заказчику, и обеспечить, чтобы о них был уведомлен этический комитет, если это требуется государственными нормативами, протоколом клинического исследования или этическим комитетом, в соответствии с наиболее строгими из их требований; эта информация должна быть направлена всем руководителям клинических испытаний в течение срока, установленного исходя из выявленного риска, определенного в отчете об анализе риска;
f) обеспечить, чтобы существенная новая информация о клиническом исследовании функциональных характеристик была доведена до сведения этического комитета и регулирующих органов;
g) определить, необходимо ли провести заново анализ риска в случае выявления серьезных неблагоприятных воздействий изделия и его недостатков, которые могут привести к серьезным неблагоприятным воздействиям изделия, выяснить, нуждается ли анализ риска в обновлении и требуются ли корректирующие или профилактические действия.
G.4 Документация и отчетность о безопасности
Главный исследователь должен:
a) регистрировать каждое неблагоприятное событие и наблюдаемый недостаток изделия и оценку наличия связи между этим событием и медицинским изделием для IVD или процедурой взятия проб;
b) сообщать заказчику незамедлительно, если нет причин для задержки, обо всех серьезных неблагоприятных событиях и недостатках изделия, которые могут привести к серьезному неблагоприятному воздействию изделия; затем незамедлительно послать заказчику подробный письменный отчет в соответствии с инструкциями протокола клинического исследования;
c) убедиться, что этический комитет уведомлен, если это требуется им, государственными нормативами или протоколом клинического исследования о серьезных неблагоприятных событиях и недостатках изделия, которые могут привести к серьезному неблагоприятному воздействию изделия;
d) обеспечить уведомление регулирующих органов обо всех серьезных неблагоприятных событиях и недостатках изделий, которые могут привести к серьезному неблагоприятному воздействию изделия, если это требуется государственными нормативами, и предоставить заказчику по его просьбе любую дополнительную информацию, связанную с сообщением о конкретном событии, повлекшем угрозу безопасности.
На рисунках G.1 и G.2 приведен алгоритм отнесения неблагоприятных событий и недостатков изделий к различным категориям, формулировки шагов которого, однако, не предназначены для того, чтобы показать взаимосвязь этих категорий.

Рисунок G.1 - Алгоритм категоризации неблагоприятных событий

Рисунок G.2 - Алгоритм категоризации недостатков изделия
Приложение H
(справочное)
Чтобы клинические исследования функциональных характеристик проводились надлежащим образом, в связи со спецификой медицинских изделий для IVD был разработан отдельный набор особой документации для них, помимо требуемой для других медицинских изделий [например, описанной в ИСО 14155: - <1>, приложение E].
В следующем списке приведены виды документации, которая может быть составлена для того, чтобы продемонстрировать надлежащий образ проведения клинического исследования функциональных характеристик. Перечисленные ниже особые документы не обязательно составлять для всех исследований; допустимо объединить информацию из нескольких документов в один.
Для любой документации, упомянутой в этом перечне, исходная документация должна храниться в течение всего периода проведения исследования.
В таблице H.1 перечислена документация, предусмотренная для проведения различных видов исследований.
Как использовать таблицу H.1:
- Свод требований A применяется к исследованиям с использованием остаточных образцов или образцов, взятых из хранения, либо к исследованиям, в которых образцы берутся главным образом для целей исследования и процедура взятия которых не создает никакого дополнительного риска для субъекта.
- Свод требований B относится к интервенционным исследованиям или исследованиям, в которых образцы берутся главным образом для целей исследования и процедура взятия которых создает дополнительный риск для субъекта.
Колонки "Свод релевантных требований A" и "Свод релевантных требований B" содержат ссылки на пункты настоящего стандарта, описывающие требования.
|
N п/п |
Документация |
Цель или комментарий |
Релевантные требования (свод требований A) |
Релевантные требования (свод требований B) |
|
H.1 |
Уведомление этического комитета, взаимодействие с ним и его заключение/одобрение |
Подтверждает, что квалифицированный независимый этический комитет рассмотрел клиническое исследование функциональных характеристик и контролирует его |
4.4 4.5 5.5.3.18 b) 6.2 f) и g) 6.4 7.1 7.2 c) 7.3.2 i) 8.1 b) 1) 8.2 j) |
4.4 4.5 5.5.3.15 b) 6.2 f) и g) 6.4 7.1 7.2 c) 7.3.2 i) 8.1 b) 1) 8.2 j) A.2 A.6.1 A.6.2 B.8.11 e) приложение E |
|
H.2 |
Сообщения о неблагоприятных событиях, неблагоприятном воздействии изделия и недостатках изделия |
Содержат сведения о наличии неблагоприятных событий, неблагоприятного воздействия изделия и недостатков изделия, а также о действиях, предпринятых в связи с ними |
4.4 c) G.4 |
4.4 c) G.4 |
|
H.3 |
Образец утвержденных форм информированного согласия, если таковые используются, информация для субъектов и рекламная информация, включая переводы и редакции, если они сделаны |
Удостоверяет содержание форм информированного согласия и информации, предоставленной субъекту в ходе клинического исследования функциональных характеристик |
4.5 5.5.3.19 7.3.2 g) |
4.5 5.5.3.19 7.3.2 g) A.3 E.2 c) приложение F |
|
H.4 |
Доказательства наличия информированного согласия |
Подтверждают, что информированное согласие было дано. Этот документ следует хранить только на клинической базе |
4.5 7.3.2 g) |
4.5 7.3.2 g) приложение F |
|
H.5 |
Документация о соответствующей квалификации главного исследователя (обновляется при замене главного исследователя) |
Дает характеристику руководителю клинических испытаний |
5.1 5.9.1 a) 6.3 6.4 |
5.1 5.9.1 a) 6.3 6.4 приложение E.2 e) |
|
H.6 |
Документации о ролях и обязанностях главного исследователя и ключевых сотрудников исследовательского центра на каждой клинической базе |
Отражает в документации заверенное подписью распределение обязанностей, должностей и ответственности в клиническом исследовании функциональных характеристик |
5.1 5.11 |
5.1 5.11 |
|
H.7 |
Сведения о квалификации ключевых сотрудников исследовательского центра (обновляются по мере необходимости с включением в работу новых сотрудников) |
Дают характеристику ключевым сотрудникам исследовательского центра |
5.1 6.3 6.4 |
5.1 6.3 6.4 |
|
H.8 |
Брошюра исследователя и отчет о внесении редакций, если применимо |
Описывает исследуемое медицинское изделие для IVD, включая инструкции по применению |
5.4 |
5.4 приложение C |
|
H.9 |
Протокол клинического исследования функциональных характеристик |
Описывает план клинического исследования и процедуры |
5.5 |
5.5 приложение B D.7.2 |
|
H.10 |
Документация о мониторинге |
Удостоверяет, что проводится соответствующий мониторинг. Включает: - план мониторинга; - документацию о мониторинге клинической базы; - имя и квалификацию специалиста по мониторингу клинических исследований, по мере необходимости вносятся корректировки |
5.5.2 d) 5.5.2 m) 5.10 7.2 e) 7.3.3 |
5.5.2 d) 5.5.2 m) 5.10 7.2 e) 7.3.3 D.13 e) |
|
H.11 |
Отчеты о транспортировке и учет исследуемых медицинских изделий для IVD |
Верифицируют физическое обладание изделиями, обеспечивают целостность изделия. Согласовываются с отчетами о транспортировке и учетными записями заказчика |
5.5.2 j) 5.5.3.17 8.1 a) 5) |
5.5.2 j) 5.5.3.17 8.1 a) 5) |
|
H.12 |
Записи об учете образцов и их целостности |
Удостоверяют учет всех образцов на всех этапах исследования |
5.5.2 k) 8.1 a) 5) |
5.5.2 k) 8.1 a) 5) |
|
H.13 |
Список исследовательских центров |
Клинические базы, на которых проводится исследование, с указанием названий и адресов |
5.5.3.6 8.2 g) |
5.5.3.6 8.2 g) B.5 D.5 e) |
|
H.14 |
Документация о возврате или утилизации исследуемого медицинского изделия для IVD, если применимо |
Документирует надлежащую утилизацию биологически опасных материалов или других материалов, требующих утилизации специальными методами |
5.5.3.14 8.1 a) 5) |
5.5.3.14 8.1 a) 5) |
|
H.15 |
Уведомление регулирующего органа, взаимодействие с ним и его одобрение (где применимо) |
Подтверждает, что информация была предоставлена регулирующим органам, а также уведомление или одобрение |
5.5.3.18 5.7 6.1 g) |
5.5.3.18 5.7 6.1 g) A.6.1 A.6.2 D.8.11 |
|
H.16 |
Инструменты сбора данных |
Это могут быть формы сбора данных, распечатки, индивидуальные регистрационные карты. Набор бланков для подтверждения содержания собираемых данных |
5.6 |
5.6 A.5 |
|
H.17 |
Записи об исследовании пробы |
Фиксация необходимой информации обо всех образцах, рассматриваемых в исследовании |
5.7 |
5.7 |
|
H.18 |
Записи о техническом обслуживании и калибровке оборудования, если это имеет отношение к клиническому исследованию функциональных характеристик |
Отражают в документации процедуры технического обслуживания и калибровки оборудования, любые модификации оборудования, а также непрерывное техническое обслуживание и калибровку на протяжении всего клинического исследования функциональных характеристик |
5.9.1 d) 7.3.2 e) 7.3.2 m) |
5.9.1 d) 7.3.2 e) 7.3.2 m) |
|
H.19 |
Документация выбора исследовательского центра |
Верифицирует рассмотрение квалификации исследователя и исследовательского центра |
5.9.3 |
5.9.3 |
|
H.20 |
Подписанное соглашение между руководителем (руководителями) клинического исследования/исследовательским центром (центрами) и заказчиком |
Демонстрирует понимание соответствующих обязанностей каждой из сторон |
5.11 6.4 8.1 |
5.11 6.4 8.1 |
|
H.21 |
Подписанные соглашения между заказчиками и третьими сторонами, например контрактно-исследовательской организацией, ведущими лабораториями |
Демонстрирует понимание соответствующих обязанностей каждой из сторон |
5.11 |
5.11 |
|
H.22 |
Раскрытие информации о конфликтах интересов с внесением изменений по мере необходимости |
Документирование наличия конфликтов интересов, например финансовых |
5.11 8.2 k) 2) |
5.11 8.2 k) 2) E.2 |
|
H.23 |
Образец маркировки исследуемого медицинского изделия для IVD |
Удостоверяет соответствующую маркировку |
5.12 |
5.12 |
|
H.24 |
Документация начала клинического исследования |
Верифицирует обучение исследователя и сотрудников исследовательского центра применению изделия и соблюдению требований протокола клинического исследования |
Пункт 6 8.2 g) |
Пункт 6 8.2 g) D.5 j) |
|
H.25 |
Финансовые соглашения, если они не рассмотрены в соглашениях об ответственности |
Подтверждают финансовые договоренности между исследователем/исследовательским центром и заказчиком (могут храниться отдельно от других документов, относящихся к клинической базе) |
6.2 d) |
6.2 d) |
|
H.26 |
Документация по инструктажу |
Подтверждает проведение инструктажа, как требуется в соответствующих пунктах настоящего документа |
6.3 8.2 g) 4) |
6.3 8.2 g) 4) F.2 b) |
|
H.27 |
Подтверждения взаимодействия, связанного с клиническим исследованием функциональных характеристик, включая электронные и бумажные письма, протоколы совещаний и отчеты о телефонных переговорах |
Не обязательно в бумажной форме |
7.2 c) 7.3.2 a) |
7.2 c) 7.3.2 a) |
|
H.28 |
Уведомление этического комитета и/или регулирующего органа о закрытии клинического исследования функциональных характеристик, сделанное главным исследователем или заказчиком, если необходимо |
8.1 b) |
8.1 b) A.6.1 | |
|
H.29 |
Отчет о клиническом исследовании функциональных характеристик |
8.2 |
8.2 d) | |
|
H.30 |
Поправки к индивидуальной регистрационной карте |
Подтверждают любые изменения, дополнения или исправления, внесенные в индивидуальную регистрационную карту после исходной ее документации |
A.5 | |
|
H.31 |
Индивидуальные регистрационные карты, полностью заполненные |
Подтверждают собранные данные и то, что их достоверность была проверена главным исследователем |
A.5 | |
|
H.32 |
Процедуры восстановления информации в клинических исследованиях функциональных характеристик, в которых применяется слепой метод/маскирование, где применимо |
Подтверждают, что при необходимости экстренной медицинской помощи информация может быть восстановлена |
A.7 e) | |
|
H.33 |
Доказательство страхования, если применимо |
Подтверждает, что субъекту (субъектам) будет предоставлена компенсация за травмы, связанные с клиническим исследованием функциональных характеристик |
7.2 h) |
7.2 h) A.8 B.8.10 E.2 i) E.4 d) |
|
H.34 |
Описание метода рандомизации для клинических исследований функциональных характеристик, в которых она применяется |
Верифицирует подтверждение рандомизации. В зависимости от методики проведения клинического исследования функциональных характеристик эта информация может не предоставляться в исследовательский центр, в котором проводится клиническое исследование функциональных характеристик с использованием слепого метода/маскирования |
B.8.1 c) |
Приложение I
(справочное)
Аудит клинического исследования функциональных характеристик может проводиться для оценки соответствия требованиям протокола клинического исследования функциональных характеристик письменным инструкциям и настоящему документу. Мероприятия в рамках аудита могут охватывать все вовлеченные стороны, системы и объекты; функции аудита являются независимыми и отдельными от функций планового мониторинга или контроля качества.
Аудит может быть необходим:
a) как плановое мероприятие в рамках проведения контроля качества заказчиком;
b) для оценки эффективности мониторинга;
c) всегда, если имеют место серьезные или повторяющиеся отклонения от протокола клинического исследования или подозрение в мошенничестве;
d) для обеспечения готовности исследовательского центра к проведению инспекции;
e) по запросу или предложению регулирующего органа.
Аудиторы, осуществляющие аудит, должны иметь соответствующую квалификацию и опыт для его проведения и не нести прямой ответственности за исследование или клиническую базу, аудит которых проводится.
Аудит клинического исследования функциональных характеристик следует проводить в соответствии с письменными инструкциями заказчика или конкретными указаниями о предмете аудита, методах его проведения, частоте, форме и содержании аудиторского заключения.
План аудита, составляемый заказчиком, и процедуры аудита клинического исследования функциональных характеристик разрабатываются в соответствии с типом, сложностью и риском клинического исследования функциональных характеристик, а также любыми выявленными проблемами.
Результаты аудита отражаются в документации и доводятся до сведения соответствующих сторон, если применимо. Кроме того, в случае выявления недостатков в ходе аудита следует выполнить действия, направленные на их исправление, и вновь провести аудит.
Библиография
|
[1] |
ISO 15190:2003 |
Medical laboratories - Requirements for safety |
|
[2] |
ISO 13131:2014 |
Health informatics - Telehealth services - Quality planning guidelines |
|
[3] |
ISO 13485 |
Medical devices - Quality management systems - Requirements for regulatory purposes |
|
[4] |
ISO 14971 |
Medical devices - Application of risk management to medical devices |
|
[5] |
ISO 14155 |
Clinical investigation of medical devices for human subjects - Good clinical practice |
|
[6] |
ISO 15193:2009 |
In vitro diagnostic medical devices - Measurement of quantities in samples of biological origin - Requirements for content and presentation of reference measurement procedures |
|
[7] |
ISO 16142-2:2017 |
Medical devices - Recognized essential principles of safety and performance of medical devices - Part 2: General essential principles and additional specific essential principles for all IVD medical devices and guidance on the selection of standards |
|
[8] |
ISO 18113-1:2009 |
In vitro diagnostic medical devices - Information supplied by the manufacturer (labelling) - Part 1: Terms, definitions and general requirements |
|
[9] |
ISO/TR 24971 |
Medical devices - Guidance on the application of ISO 14971 |
|
[10] |
ISO/IEC Guide 51:2014 |
Safety aspects - Guidelines for their inclusion in standards |
|
[11] |
Global Harmonization Task Force. Definition of the Terms "Medical Device" and "In Vitro Diagnostic (IVD) Medical Device" [GHTF/SG1/N071:2012] available at: http://www.imdrf.org/docs/ghtf/final/sg1/technical-docs/ghtf-sg1-n071-2012-definition-of-terms-120516.pdf | |
|
[12] |
CLSI. Protection of Laboratory Workers from Occupationally Acquired Infections; Approved Guideline - Fourth Edition. CLSI document M29-A4. Wayne, PA: Clinical and Laboratory Standards Institute; 2014 | |
|
[13] |
United States Department of Labor. Occupational Safety and Health Administration. Part 1910.1030 - Bloodborne pathogens. (Codified at 29 CFR § 1910.1030). US Government Printing Office; published annually, available at: https://www.osha.gov/pls/oshaweb/owadisp.show_document?p_id=10051&p_table=STANDARDS | |
|
[14] |
Declaration of Helsinki, available at: https://www.wma.net/policies-post/wma-declaration-of-helsinki-ethical-principles-for-medical-research-involving-human-subjects | |
|
[15] |
Global Harmonization Task Force, Principles of In Vitro Diagnostic (IVD) Medical Devices Classification [GHTF/SG1/N077:2012], available at: http://www.imdrf.org/docs/ghtf/final/sg1/technical-docs/ghtf-sg1-n071-2012-definition-of-terms-120516.docx | |
|
[16] |
Global Harmonization Task Force, Essential Principles of Safety and Performance of Medical Devices [GHTF/SG1/N68:2012], available at: http://www.imdrf.org/docs/ghtf/final/sg1/technical-docs/ghtf-sg1-n68-2012-safety-performance-medical-devices-121102.pdf | |
|
[17] |
Global Harmonization Task Force. Clinical Evidence for IVD medical devices - Key Definitions and Concepts [GHTF/SG5/N6:2012], available at: http://www.imdrf.org/docs/ghtf/final/sg5/technical-docs/ghtf-sg5-n6-2012-clinical-evidence-ivd-medical-devices-121102.pdf | |
|
[18] |
Global Harmonization Task Force. Clinical Evidence for IVD medical devices - Scientific Validity Determination and Performance Evaluation [GHTF/SG5/N7:2012], available at: http://www.imdrf.org/docs/ghtf/final/sg5/technical-docs/ghtf-sg5-n7-2012-scientific-validity-determination-evaluation-121102.pdf | |
|
[19] |
Global Harmonization Task Force. Clinical Evidence for IVD Medical Devices - Clinical Performance Studies for In Vitro Diagnostic Medical Devices [GHTF/SG5/N8:2012], available at: http://www.imdrf.org/docs/ghtf/final/sg5/technical-docs/ghtf-sg5-n8-2012-clinical-performance-studies-ivd-medical-devices-121102.pdfmay | |
|
[20] |
Global Harmonization Task Force. Quality Management Systems - Process Validation Guidance [GHTF/SG3/N99-10:2004], available at: http://www.imdrf.org/docs/ghtf/final/sg3/technical-docs/ghtf-sg3-n99-10-2004-qms-process-guidance-04010.pdf | |
|
[21] |
European Commission Guidelines on Medical Devices. Clinical Evaluation: A Guide For Manufacturers And Notified Bodies Under Directives 93/42/EEC and 90/385/EEC [MEDDEV 2.7/1 revision 4, June 2016], available at: http://ec.europa.eu/DocsRoom/documents/17522/attachments/1/translations/ | |


