ГОСТ Р ИСО 17616-2022 КАЧЕСТВО ПОЧВЫ. РУКОВОДСТВО ПО ВЫБОРУ И ОЦЕНКЕ БИОПРОБ ДЛЯ ОПРЕДЕЛЕНИЯ ЭКОТОКСИКОЛОГИЧЕСКИХ ХАРАКТЕРИСТИК ПОЧВ И ПОЧВЕННЫХ МАТЕРИАЛОВ
Утв. и введен в действие Приказом Федерального агентства по техническому регулированию и метрологии от 31 мая 2022 г. N 438-ст
Soil quality. Guidance on the choice and evaluation of bioassays for ecotoxicological characterization of soils and soil materials
(ISO 17616:2019, IDT)
ОКС 13.080.05
Дата введения - 1 июля 2023 года
Введен впервые
Предисловие
1 ПОДГОТОВЛЕН Федеральным государственным бюджетным учреждением "Российский институт стандартизации" (ФГБУ "РСТ") на основе собственного перевода на русский язык англоязычной версии стандарта, указанного в пункте 4
2 ВНЕСЕН Техническим комитетом по стандартизации ТК 025 "Качество почв, грунтов и органических удобрений"
3 УТВЕРЖДЕН И ВВЕДЕН В ДЕЙСТВИЕ Приказом Федерального агентства по техническому регулированию и метрологии от 31 мая 2022 г. N 438-ст
4 Настоящий стандарт идентичен международному стандарту ИСО 17616:2019 "Качество почвы. Руководство по выбору и оценке биопроб для определения экотоксикологических характеристик почв и почвенных материалов" ("Soil quality - Guidance on the choice and evaluation of bioassays for ecotoxicological characterization of soils and soil materials", IDT).
Международный стандарт разработан подкомитетом ПК 4 "Биологические методы" Технического комитета ТК 190 "Качество почвы" Международной организации по стандартизации (ИСО)
5 ВВЕДЕН ВПЕРВЫЕ
6 Некоторые положения международного стандарта, указанного в пункте 4, могут являться объектом патентных прав. Международная организация по стандартизации (ИСО) и Международная электротехническая комиссия (МЭК) не несут ответственности за идентификацию подобных патентных прав
Правила применения настоящего стандарта установлены в статье 26 Федерального закона от 29 июня 2015 г. N 162-ФЗ "О стандартизации в Российской Федерации". Информация об изменениях к настоящему стандарту публикуется в ежегодном (по состоянию на 1 января текущего года) информационном указателе "Национальные стандарты", а официальный текст изменений и поправок - в ежемесячном информационном указателе "Национальные стандарты". В случае пересмотра (замены) или отмены настоящего стандарта соответствующее уведомление будет опубликовано в ближайшем выпуске ежемесячного информационного указателя "Национальные стандарты". Соответствующая информация, уведомление и тексты размещаются также в информационной системе общего пользования - на официальном сайте Федерального агентства по техническому регулированию и метрологии в сети Интернет (www.rst.gov.ru)
Введение
Определение характеристик загрязненных почв может основываться на стратегиях, учитывающих химические и/или биологические анализы. В ИСО 15799 представлено руководство по выбору экспериментальных методов для оценки экотоксического потенциала почв и почвенных материалов (например, извлеченных и рекультивированных почв, отсыпок, насыпей) в части их предполагаемого или повторного использования, а также возможного неблагоприятного воздействия на водные и обитающие в почве организмы.
Таким образом, предлагается стратегия оценки, содержащая инструкции по выбору и оценке результатов испытаний. Оценка результатов биологических анализов основывается на эмпирически установленных критических уровнях разведения, которые учитывают чувствительность тест-системы и предполагаемое или повторное использование исследуемого участка. Данный подход призван способствовать эффективной и сравнительной оценке в рамках определения экотоксикологических характеристик загрязненной почвы или почвенных материалов [1]. Тест-системы, используемые в данном подходе, не являются обязательными и могут быть заменены или дополнены другими методами испытаний. Тем не менее, выбранные тест-системы доказали, что они надлежащим образом характеризуют загрязненные почвы и почвенные материалы в части их экотоксических свойств [2], [3], как в отношении водных, так и наземных организмов, последние из которых отвечают за поддержание основных функций почвы.
Настоящий стандарт является одним из семейства стандартов (ИСО 15799, ИСО 19204), включающих руководство по определению характеристик почв и почвенных материалов в части их функций удерживания и среды обитания. Его целесообразно использовать вместе с двумя другими стандартами данного семейства. Настоящий стандарт содержит руководство по выбору и оценке испытаний, применяемых для определения экотоксикологических характеристик почв и почвенных материалов. Включены рекомендации по стратегиям испытания в части защиты грунтовых и поверхностных вод и поддержания функции среды обитания почв. Рекомендуемые испытания представляют собой минимальную серию испытаний, которые могут быть дополнены или заменены другими испытаниями, в зависимости от предполагаемого использования или охранных целей. Значения воздействия, указанные в настоящем стандарте, не относятся к нормативам, а представляют собой минимальный уровень, при котором считается вероятным возникновение неблагоприятного воздействия.
В настоящем стандарте нормативные ссылки отсутствуют.
В настоящем стандарте применены следующие термины с соответствующими определениями.
ИСО и МЭК ведут терминологические базы данных для использования в области стандартизации по следующим адресам:
- платформа онлайн-просмотра ИСО: доступна на http://www.iso.org/obp
- Электропедия МЭК: доступна на http://www.electropedia.org/
3.1.1 оценка состояния почвы (soil-related assessment): Оценка экотоксического потенциала почв (3.2.1), почвенных субстратов и почвенных материалов (3.2.2) на основе химических анализов, биологических тестов и проверок на местности (контроля), как, например, упомянутые в подходе TRIAD [4].
Примечание 1 - TRIAD означает подход к оценке, основанный на сочетании химических (например, анализ остатков), экотоксикологических (например, лабораторных испытаний экотоксичности) и экологических (например, мониторинг) данных.
3.1.2 риск (risk): Выражение вероятности того, что при определенных условиях произойдет неблагоприятное воздействие на функции почвы (3.2.1), и величина последствий произошедшего воздействия.
3.1.3 LID-значение, значение наименьшего недостаточного разбавления (LID-value, lowest-in-effective-dilution value): Наименьшее значение коэффициента разбавления, выше которого в результате испытания обеспечивается экотоксикологически значимое снижение (например, 20% ингибирования люминесценции).
Пример - LID-значение 8 соответствует разбавлению почвенного экстракта 1:8 (т.е. 1 часть почвенного экстракта: 7 частей разбавленной воды).
Примечание 1 - Точные определения представлены в стандарте с описанием соответствующего биологического анализа. В соответствии с ИСО 13829 [5] в части umu-тестов, это "значение DLi" (объяснение в приложении D). В соответствии с ИСО 16240 [6], 3.4, это "определяющее значение Dmin".
Примечание 2 - Для получения дополнительной информации о выражении и интерпретации результатов на основе LID-значений см. приложение А настоящего стандарта.
3.2.1 почва (soil): Верхний слой земной коры, состоящий из минеральных частиц, органических веществ, воды, воздуха и организмов.
[ИСО 15799:2019, 3.1.1]
3.2.2 почвенный материал (soil material): Материал, образующийся из почвы (3.2.1) и перемещаемый и/или изменяемый в результате деятельности человека, включая извлекаемый грунт, удаляемые грунты, синтетические грунты, рекультивируемые обработанные грунты или материалы для засыпки.
[ИСО 17402:2008, 3.16]
3.3.1 функция среды обитания (habitat function): Способность почв (3.2.1)/почвенных материалов (3.2.2) выступать в качестве среды обитания для микроорганизмов, растений, обитающих в почве животных и их взаимодействие (т.е. биоценоз).
[ИСО 15799:2019, 3.2.1]
3.3.2 функция удерживания (retention function): Способность почв (3.2.1)/почвенных материалов (3.2.2) адсорбировать загрязнители таким образом, чтобы они не могли проходить через водный путь и попадать в пищевую цепочку.
Примечание 1 - Функции среды обитания и удерживания включают следующие функции почвы в соответствии с ИСО 11074:2015 [7], 3.3.31:
- регулирование круговоротов веществ и энергии как компонентов экосистем;
- основа для жизни растений, животных и человека;
- носитель генетического фонда;
- основа для производства сельскохозяйственной продукции;
- буфер, препятствующий попаданию воды, загрязняющих веществ или других веществ в грунтовые воды.
[ИСО 15799:2019, 3.2.2]
3.3.3 загрязняющее вещество (contaminant): Вещество или агент, присутствующие в почве (3.2.1) в результате антропогенной деятельности.
Примечание 1 - В данном определении отсутствует допущение о том, что в результате присутствия загрязняющего вещества возникает вред.
Примечание 2 - См. также определения загрязнителя (3.2.3) и потенциально вредного вещества (3.2.5) в ИСО 15799:2019.
[ИСО 15176:2002 [9], 3.2.6, с изменениями; добавлено примечание 2]
3.3.4 загрязнитель (pollutant): Вещества, которые в силу своих свойств, количества или концентрации оказывают негативное воздействие на функции почвы (3.2.1) или использование почвы.
Примечание 1 - Адаптировано из ИСО 15176:2002 [9], 3.2.7.
3.4.1 повторное использование (re-use): Полезное и безвредное использование почвенных материалов (3.2.2).
Примечание 1 - В контексте настоящего стандарта повторное использование означает перемещение почвенных материалов в другое место для использования в сельском хозяйстве, садоводстве, лесном хозяйстве, садах, зонах отдыха и на строительных площадках.
[ИСО 15176:2002 [9], 3.4.1; ИСО 15799:2019, 3.3.1]
3.4.2 использование почвы (soil use): Использование экосистемных услуг (3.4.3), которые предоставляет почва (3.2.1).
3.4.3 экосистемная услуга (ecosystem service): Услуга, которую (прямо или косвенно) предоставляет экосистема на пользу людям.
[На основе Оценки экосистем на пороге тысячелетия]
Чувствительность организмов (например, бактерий, растений, животных) к токсичным веществам может существенно отличаться у разных видов. Таким образом, признается, что только результаты нескольких тестов на экотоксичность могут обеспечить четкую индикацию токсических воздействий почвы или почвенных материалов. Поэтому сочетание испытаний на экотоксичность (серия испытаний) должно использовать организмы, имеющие различные трофические уровни, различные биологические реакции или эффекты (например, смертность, размножение, рост, генотоксичность, а также другая функциональная активность) с целью учета изменчивости чувствительности видов в пределах исследуемого участка.
Испытания на экотоксичность, включенные в серии испытаний, должны соответствовать, как минимум, следующим характеристикам:
- чувствительность;
- целесообразность;
- соответствие стандартным методам;
- высокая эффективность затрат;
- представительность почвенной экосистемы и/или выбранного сценария применения (т.е. функций среды обитания или функции удерживания).
В зависимости от использования почвы или почвенного материала (например, сельскохозяйственное использование отходов) или целей охраны (например, функции среды обитания или удерживания), применяемая серия испытаний может отличаться (см. раздел 5 в ИСО 15799 для руководства по критериям выбора испытаний) [1]. Тем не менее выбранные испытания должны позволять определять наиболее чувствительный(е) трофический(е) уровень (уровни) и обеспечивать информацию о токсических воздействиях, оказываемых образцами в твердом виде.
При оценке результатов экотоксикологических испытаний должны учитываться цели применения (более подробную информацию об области применения см. в ИСО 15799, раздел 4), которые в целом могут быть следующими:
- мониторинг и контроль успешности обработки почвы (за пределами участка, на участке, по месту) (см. п. 5.1),
- оценка качества почвы/почвенного материала или последствий загрязнения в зависимости от его использования или повторного использования (см. 5.2).
Независимо от цели применения определение экотоксикологических характеристик почв и почвенных материалов зависит от использования/повторного использования почв и функций почв, которым требуется защита [1], как уже упоминалось выше. В целом оно может в основном зависеть:
- от оценки мобильных и биодоступных потенциально вредных веществ, в случаях, когда почва/почвенный материал (см. 3.2.1 и 3.2.2) может влиять на грунтовые и/или поверхностные воды, а также в случаях, когда загрязнители поступают в почву (например, использование отходов в сельском хозяйстве, таких как ил, компосты и т.д.) (т.е. функции удерживания), и/или
- оценки экотоксического потенциала почв и почвенных материалов (см. 3.2.1 и 3.2.2) и возможного негативного воздействия на обитающие в почве организмы (т.е. функции среды обитания).
Для оценки эффективности обработки почвы на разных этапах следует придерживаться следующей процедуры:
a) до обработки проводить экотоксикологическую оценку образцов почвы с использованием серии испытаний (5.2);
b) контроль в процессе обработки почвы: проводить обычное испытание, выбираемое из приведенной выше серии испытаний [например, наиболее чувствительное и практическое испытание, используемое из серии испытаний, применяемой в 5.1 a)];
c) по окончании обработки проводить новую оценку с помощью той же серии испытаний, используемой в 5.1 a), что позволит судить об успешности обработки.
5.2.1 Общие положения
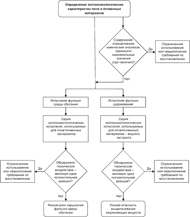
Если оценка почв или почвенных материалов выполняется с точки зрения их предполагаемого использования или повторного использования, следует применять испытания (см. ИСО 15799), подходящие для оценки их качества в части удерживания (см. таблицу 1) и/или функций среды обитания (см. таблицу 2). Стратегия оценки определения экотоксикологических характеристик почв и почвенных материалов представлена на рисунке 1. Определение химических характеристик почв всегда выполняют для повышения надежности интерпретации результатов определения экотоксикологических характеристик, получаемых с помощью выбранной серии испытаний.
Как правило, в серию испытаний входит набор испытаний на острую и хроническую/субхроническую токсичность. При обнаружении острой токсичности нет необходимости в проведении других испытаний. С другой стороны, если острая токсичность не обнаружена, необходимо проводить испытания на хроническую/субхроническую токсичность и генотоксичность.
На оценку почв и почвенных материалов могут влиять применяемые методы сбора, обработки и хранения. Таким образом, стандартизированные процедуры выполняют в соответствии с ИСО 18400-206 [11].
5.2.2 Выбор серии испытаний и оценка результатов испытаний для оценки функции удерживания
5.2.2.1 Биологические анализы острой и хронической/субхронической токсичности для оценки экотоксического потенциала почвы/почвенных материалов
В первом приближении для оценки функции удерживания почв рекомендуется использовать испытания острой и субхронической токсичности с использованием люминесцентных бактерий, водорослей и дафний (см. таблицу 1) путем испытания растворов почв/почвенных материалов. В зависимости от законодательных требований можно выбирать другие стандартизированные биологические анализы (см. таблицу 1 или приложение A ИСО 15799 в части выбора дополнительных анализов).
Для оценки воздействий в таблице 1 также приведены критерии токсичности. Критерии токсичности представлены в виде LID-значений, процентного отношения ингибирования или смертности. При превышении данных значений выделяется экотоксикологический потенциал, тем самым указывая на то, что загрязнители почвы растворимы в воде, биодоступны и могут переноситься по водному пути. При получении хотя бы одного положительного результата испытания ограничивают использование почвы или почвенного материала, или делают вывод о невыполнении требования по восстановлению (см. рисунок 1).

Рисунок 1 - Блок-схема, описывающая стратегию оценки экотоксикологического потенциала почв и почвенных материалов
|
Категория испытания |
Трофический уровень |
Испытуемые виды |
Ссылка |
Конечная точка |
LID-значение , |
Значительное биологическое воздействие |
|
Испытания острой экотоксичности |
Редуцент |
Vibrio fischeri |
ИСО 11348 [12] |
Ингибирование светового излучения |
LID > 8 |
20% ингибирования |
|
Первичный консумент |
Daphnia magna |
ИСО 6341 [13] |
Иммобилизация |
LID > 4 |
20% ингибирования | |
|
Испытания хронической/субхронической экотоксичности |
Первичный продуцент |
Lemna minor |
ИСО 20079 [14] |
Торможение роста |
- |
25% ингибирования |
|
Raphidocelis subcapitata |
ИСО 8692 [15] |
Торможение роста |
LID > 4 |
25% ингибирования | ||
|
Первичный консумент |
Ceriodaphnia dubia |
ИСО 20665 [16] |
Смертность и размножение |
- |
20% смертности 30% ингибирования | |
|
Brachionus calyciflorus |
ИСО 20666 [17] |
Смертность и размножение |
- |
20% смертности 30% ингибирования | ||
|
Испытания на генотоксичность |
Редуцент |
Salmonella choleraesuis subsp. choleraesuis |
ИСО 13829 [5] |
Интенсивность индукции гена umuC |
DLi W 3 |
- |
|
Salmonella choleraesuis subsp. choleraesuis |
ИСО 13829 [5] |
Интенсивность индукции гена umuC в экстракте концентрированной воды 1:15 (вода:почва) |
DLi W 3 |
- | ||
|
Salmonella typhimurium TA 98 и TA 100 |
ИСО 16240 [6] |
Интенсивность индукции колоний мутантов |
Определяющее значение Dmin W 2 |
- | ||
|
Первичный продуцент |
Vicia faba |
ИСО 29200 [18] |
Увеличение частоты микроядер |
- |
Статистически значимое увеличение частоты микроядер в почве/почвенном материале относительно отрицательного контроля | |
|
Примечание - Испытания, выделенные жирным шрифтом, являются частью минимальной серии испытаний. -------------------------------- LID-значения актуальны для соотношения жидкость:грунт 2:1. Дальнейшие рекомендации по подготовке почвенных растворов приведены в [19], [20] или [21]. Критерии токсичности установлены на основе испытаний широкого спектра загрязненных и незагрязненных почв. Необходимо гарантировать, что не будет получена ложноположительная оценка [22], [23]. | ||||||
Извлекаемые из почвы питательные вещества и некоторые почвенные материалы могут препятствовать действию ингибиторов роста микроводорослей, поскольку избыток основных макроэлементов, таких как нитраты и фосфаты, может стимулировать метаболизм и физиологические показатели микроводорослей. Поэтому следует учитывать, что токсичность загрязнителей может маскироваться веществами, способствующими росту водорослей, и что при анализе результатов следует учитывать состав почвы. Включение эталонной почвы/почвенного материала с аналогичным содержанием питательных и органических веществ, как и в загрязненной почве/почвенном материале, может позволить определять влияние этих препятствующих факторов на реакцию водорослей.
5.2.2.2 Оценка генотоксического и мутагенного потенциала почвы/почвенных материалов
Следует оценивать генотоксический потенциал почвы и почвенного материала, поскольку генотоксические воздействия могут проявляться гораздо ниже пороговых уровней токсичности в части систем испытаний острой и (суб)хронической токсичности [25] (см. таблицу 1). Рекомендуется выполнять поэтапную процедуру, включающую испытания экстрактов воды и почвы в соотношении 2:1 и 15-кратного концентрированного водного экстракта во время Umu-испытания [5]. Концентрированный водный экстракт необходимо протестировать дополнительно, если в почвенном растворе не было обнаружено генотоксических воздействий.
Если ни раствор почвы/почвенного материала, ни концентрированный экстракт раствора не проявляют генотоксичности, но в результате химического анализа или прежнего использования участка есть подозрение, что присутствуют извлекаемые водой мутагенные вещества, оценку следует завершить тестом Эймса [6]. Рекомендуется использовать штаммы Salmonella typhimurium TA 98 и TA 100 с метаболической активацией и без нее.
5.2.3 Выбор серии стандартов и оценка результатов испытаний для оценки функции окружающей среды
Функцию среды обитания почв можно характеризовать с помощью рекомендуемых испытаний, приведенных в приложении A ИСО 15799. Тем не менее перечень отобранных стандартизированных испытаний, которые доказали свою пригодность для испытания качества почвы и которые обеспечивают соответствующие выражения параметров испытаний, подходящих для использования в качестве критериев токсичности, представлен в таблице 2. Другие методы испытаний, которые еще не гармонизированы или недостаточно проверены, также могут подходить и должны быть добавлены в качестве дополнительных методов к предлагаемой серии испытаний, или могут заменять другие по экономическим или экологическим причинам.
Если в минимальной серии испытаний имеется один положительный результат испытания, следует проводить детальную оценку, учитывая аналитические данные (например, концентрации металлов) и физико-химические свойства почвы, в частности, текстуру почвы и значение pH. Если более чем одно из наземных испытаний имеет положительный результат, функция среды обитания почвы будет существенно ограничена.
|
Категория испытаний |
Трофический уровень |
Подопытные организмы |
Ссылка |
Эффект |
Критерии токсичности |
|
Испытания острой/краткосрочной экотоксичности |
Первичный продуцент |
Виды растений |
ИСО 11269-2 [26] |
Задержка начальной стадии роста |
Замедление роста > 30%, или Gm + SD < 0,9 Gрасч, где Gm - определяемый рост в смеси; SD - стандартное отклонение Gm; Gрасч - расчетное среднее значение роста тестовой и контрольной почвы (Gпочв + Gконтр)·2-1 |
|
Аутотрофные бактерии |
Бактерии-окислители аммония в почвенной микрофлоре |
ИСО 15685 [27] |
Окисление аммония |
Почвы оценивают как положительно влияющие на процесс нитрификации, если активность в смеси с контрольной почвой имеет отклонение более чем на 10% от средней активности обеих отдельных почв: Am + SD < 0,9 Aрасч, где Am - определяемая активность в смеси; Aрасч - расчетная средняя активность тестовой и контрольной почвы (Aпочв + Aконтр)·2-1 При добавлении материала (например, осадка сточных вод) в почву рекомендуется использовать критерий воздействия 25% ингибирования | |
|
Редуценты и другие микробы |
Почвенная микрофлора |
ИСО 17155 [28] |
Ингибирование дыхания |
Коэффициент активации дыхания (QR) > 0,3 или tпик. макс > 50 ч при QR 0,2 - 0,3 При добавлении материала (например, осадка сточных вод) в почву рекомендуется использовать критерий воздействия 25% ингибирования основного дыхания | |
|
Arthrobacter globiformis |
ИСО 18187 [29] |
Активность дегидрогеназы |
> 30% ингибирования активности ферментов в сравнении с отрицательным контролем , | ||
|
Первичный консумент |
Eisenia fetida/andrei |
ИСО 11268-1 [30] |
Смертность |
> 20% смертности в сравнении с контролем , | |
|
Eisenia fetida/andrei |
ИСО 17512-1 [31] |
Влияние на защитное поведение |
Защитное поведение > 80% указывает на ограниченную функцию среды обитания , | ||
|
Folsomia candida |
ИСО 17512-2 [32] |
Защитное поведение > 70% указывает на ограниченную функцию среды обитания | |||
|
Испытания хронической экотоксичности |
Первичный продуцент |
Brassica rapa Avena sativa |
ИСО 22030 [33] |
Рост и репродуктивная способность |
Замедление роста > 30%, или репродуктивная способность снижена на > 50% по сравнению с контролем , |
|
Vicia faba |
ИСО 29200 [18] |
Увеличение частоты микроядер |
Статистически значимое увеличение частоты микроядер в почве/почвенном материале относительно отрицательного контроля | ||
|
Первичный консумент |
Caenorhabditis elegans |
ИСО 10872 [34] |
Размножение |
Коэффициент размножения снижен на > 50% по сравнению с контролем | |
|
Eisenia fetida/andrei |
ИСО 11268-2 [35] |
Замедление размножения |
Коэффициент размножения снижен на > 50% по сравнению с контролем | ||
|
Folsomia candida |
ИСО 11267 [36] |
Замедление размножения |
Коэффициент размножения снижен на > 50% по сравнению с контролем | ||
|
Enchytraeus sp. |
ИСО 16387 [37] |
Замедление размножения |
Коэффициент размножения снижен на > 50% по сравнению с контролем | ||
|
Helix aspersa |
ИСО 15952 [38] |
Замедление роста |
Биомасса снижена на > 40% по сравнению с контролем | ||
|
Примечание - Испытания, выделенные жирным шрифтом, являются частью минимальной серии испытаний. -------------------------------- Критерии токсичности на основе соответствующих стандартов. Критерии токсичности, установленные на основе испытания широкого спектра загрязненных и незагрязненных почв, а также межлабораторных испытаний [39], [22], [40], [41]. Даже если физико-химические свойства исследуемой почвы или почвенного материала значительно отличаются от контрольной почвы или субстрата, следует убедиться, что не получена ложноположительная оценка. | |||||
Приложение А
(справочное)
Для соответствия целям оценки для каждого экотоксикологического испытания были определены LID-значения, превышение которых указывает на экотоксический потенциал (т.е. образец классифицируется как "токсичный" в отношении конкретного организма и биологической реакции).
Например, в случае испытаний на люминесцирующие бактерии и рост водорослей LID-значение (т.е. > 8 и > 4, соответственно) определяют как разбавление, при котором влияние на соответствующую конечную точку ниже 20%, в то время как при испытании с использованием дафний LID-значение (т.е. > 4) составляет 10%. Для трех типов испытаний предполагается использование серии разбавлений, основанной на коэффициенте разделения 2. При недостижении соответствующего LID-значения экотоксический потенциал почвы через водный путь не обнаруживается. Такая ситуация описывается как "нетоксичная" и указывает на низкий риск попадания загрязняющих веществ в прилегающие водные объекты (т.е. функция удерживания почвы/почвенного материала препятствует распространению загрязняющих веществ).
Критерии токсичности на основе LID-значений, представленные в таблице 1 (т.е. LID > 8 для ингибирования люминесценции Vibrio fischeri, LID > 4 для испытания на выживание Daphnia magna и испытания на замедление роста водорослей, DLi W 3 для umuC-теста и определяющее значение Dmin W 2 для микросомного теста Salmonella), обсуждались и были установлены после испытания большого количества незагрязненных и загрязненных образцов почвы, а также после кольцевого теста [22]. Одним из важных аспектов является то, что на основе этих критериев токсичности образцы почвы/почвенных материалов, которые определенно являются незагрязненными, не классифицируются как "токсичные". Например, немецкая стандартная почва "Lufa 2.3" имеет LID-значение 8 при испытании на ингибирование люминесценции Vibrio fischeri [42].
Примечание - Пояснения взяты из [43]. Дополнительная информация представлена в [22] и [44].
Библиография
|
[1] |
Eisenträger A., Rila J.-P., Hund-Rinke K., Römbke J., Proposal of a testing strategy and assessment criteria for the ecotoxicological assessment of soil or soil materials. J. Soils Sediments. 2004, 4 (2) pp. 123 - 128 |
|
[2] |
Dott W., Achazi R., Eisenträger A., Hund-Rinke K., Kördel W., Neumann-Hensel H., Pfeifer F., Römbke J., Wiesner J., Wilke B.-M. Biologische Testverfahren für Boden und Bodenmaterial. Ed.: DECHEMA-Arbeitsgruppe Validierung biologischer Testmethoden für Böden Wolfgang Dott. - Frankfurt am Main, 2001, 61 pp |
|
[3] |
Heiden S., Erb R., Dott W., Eisenträger A., eds. Toxikologische Beurteilung von Böden - Leistungsfähigkeit biologischer Testverfahren. Spektrum Akademischer Verlag, Heidelberg, Berlin, 2001 |
|
[4] |
Rutgers M., Postma J., Faber J., (2000). Basic approach for site specific, land-use specific ecological risk assessment of soil contamination in practice. Program Integrated Soil Res. Report No. 29, PGBO, Wageningen |
|
[5] |
ISO 13829, Water quality - Determination of the genotoxicity of water and waste water using the umu-test (Качество воды. Определение генотоксичности воды и сточных вод с помощью umu-теста) |
|
[6] |
ISO 16240, Water quality - Determination of the genotoxicity of water and waste water - Salmonella/microsome test (Ames test) [Качество воды. Определение генотоксичности воды и сточных вод. Тест на сальмонеллу и микросомы (Тест Эймса)] |
|
[7] |
ISO 11074:2015, Soil quality - Vocabulary (Качество почвы. Словарь) |
|
[8] |
ISO 17402:2008, Soil quality - Requirements and guidance for the selection and application of methods for the assessment of bioavailability of contaminants in soil and soil materials (Качество почвы. Требования и руководство по выбору и применению методов оценки биодоступности загрязняющих веществ в почве и почвенной массе) |
|
[9] |
ISO 15176:2002, Soil quality - Characterization of excavated soil and other soil materials intended for re-use (Качество почвы. Определение характеристик вынутого грунта и других почвенных материалов, предназначенных для повторного использования) |
|
[10] |
MEA (Millennium Ecosystem Service), Ecosystems and Human Well-being: Ecosystems and Human Well-being. Available at: www.millenniumassessment.org/en/Framework.html |
|
[11] |
ISO 18400-206:2018, Soil quality - Sampling - Part 206: Guidance on the collection, handling and storage of soil for the assessment of biological functional and structural endpoints in the laboratory (Качество почвы. Отбор проб. Часть 206. Руководство по сбору, обработке и хранению почвы для оценки биологических функциональных и структурных конечных точек в лаборатории) |
|
[12] |
ISO 11348 (все части), Water quality - Determination of the inhibitory effect of water samples on the light emission of Vibrio fischeri (Luminescent bacteria test) [Качество воды. Определение ингибиторного воздействия проб воды на испускание света бактериями Vibrio fischeri (тест на люминесцентные бактерии)] |
|
[13] |
ISO 6341, Water quality - Determination of the inhibition of the mobility of Daphnia magna Straus (Cladocera, Crustacea) - Acute toxicity test [Качество воды. Определение подавления подвижности Daphnia magna Straus (Cladocera, Crustacea). Тест на острую токсичность] |
|
[14] |
ISO 20079, Water quality - Determination of the toxic effect of water constituents and waste water on duckweed (Lemna minor) - Duckweed growth inhibition test [Качество воды. Определение токсического воздействия составляющих воды и отстойных вод на ряску (Lemna minor). Тест на задержку роста ряски] |
|
[15] |
ISO 8692, Water quality - Fresh water algal growth inhibition test with unicellular green algae (Качество воды. Тест на подавление роста водорослей в пресной воде с применением одноклеточных зеленых водорослей) |
|
[16] |
ISO 20665, Water quality - Determination of chronic toxicity to Ceriodaphnia dubia (Качество воды. Определение хронической токсичности для Ceriodaphnia dubia) |
|
[17] |
ISO 20666, Water quality - Determination of the chronic toxicity to Brachionus calyciflorus in 48 h (Качество воды. Определение хронической токсичности для Brachionus calyciflorus за 48 ч) |
|
[18] |
ISO 29200:2013, Soil quality - Assessment of genotoxic effects on higher plants - Vicia faba micronucleus test (Качество почвы. Оценка генотоксичных воздействий на высшие растения. Тест на микронуклеоз Vicia faba) |
|
[19] |
ISO/TS 21268-1:2007, Soil quality - Leaching procedures for subsequent chemical and ecotoxicological testing of soil and soil materials - Part 1: Batch test using a liquid to solid ratio of 2 l/kg dry matter (Качество почвы. Процедуры выщелачивания для последующего химического и экотоксикологического испытания почвы и почвенных материалов. Часть 1. Испытание с использованием соотношения жидких и твердых материалов 2 л/кг сухого вещества) |
|
[20] |
ISO/TS 21268-2:2007, Soil quality - Leaching procedures for subsequent chemical and ecotoxicological testing of soil and soil materials - Part 2: Batch test using a liquid to solid ratio of 10 l/kg dry matter (Качество почвы. Процедуры выщелачивания для последующего химического и экотоксикологического испытания почвы и почвенных материалов. Часть 2. Испытание с использованием соотношения жидких и твердых материалов 10 л/кг сухого вещества) |
|
[21] |
EN 14735, Characterization of waste - Preparation of waste samples for ecotoxicity tests (Определение характеристик отходов. Подготовка образцов отходов для испытаний на экотоксичность) |
|
[22] |
Hund-Rinke K., Kördel W., Heiden St., Erb R., eds. Ökotoxikologische Testbatterien - Ergebnisse eines DBU-geförderten Ringtests. Initiativen zum Umweltschutz 45. Erich Schmidt Verlag, 2002 |
|
[23] |
Hund-Rinke K., Kördel W., Hennecke D., Eisenträger A., Heiden St., Bioassays for the ecotoxicological and genotoxicological assessment of contaminated soils. Part I: Ecotoxicological and genotoxicological tests with aqueous soil extracts. JSS -. J. Soils Sediments. 2002, 2 (1) pp. 43 - 50 |
|
[24] |
URBANCZYK H., AST J.C., HIGGINS M.J., CARSON J. and DUNLAP P.V. Reclassification of Vibrio fischeri, Vibrio logei, Vibrio salmonicida and Vibrio wodanis as Aliivibrio fischeri gen. nov., comb, nov., Aliivibrio logei comb, nov., Aliivibrio salmonicida comb. nov. and Aliivibrio wodanis comb. nov. Int. J. Syst. Evol. Microbiol. 2007, 57 pp. 2823 – 2829 |
|
[25] |
Ehrlichmann H., Dott W., Eisenträger A., Assessment of the water-extractable genetoxic potential of soil samples from contaminated sites. Ecotoxicol. Environ. Saf. 2000, 46 pp. 73 - 80 |
|
[26] |
ISO 11269-2, Soil quality - Determination of the effects of pollutants on soil flora - Part 2: Effects of contaminated soil on the emergence and early growth of higher plants (Качество почвы. Определение воздействия загрязняющих веществ на флору почвы. Часть 2. Воздействие контаминированной почвы на прорастание и ранний рост высших растений) |
|
[27] |
ISO 15685, Soil quality - Determination of potential nitrification and inhibition of nitrification - Rapid test by ammonium oxidation (Качество воды. Определение потенциальной нитрификации и подавление нитрификации. Ускоренное испытание с помощью окисления аммония) |
|
[28] |
ISO 17155, Soil quality - Determination of abundance and activity of soil microflora using respiration curves (Качество почвы. Определение численности и активности микрофлоры почвы с помощью кривых дыхания) |
|
[29] |
ISO 18187, Soil quality - Contact test for solid samples using the dehydrogenase activity of Arthrobacter globiformis (Качество почвы. Тест на качество твердых образцов с использованием активности дегидрогеназы Arthrobacter globiformis) |
|
[30] |
ISO 11268-1, Soil quality - Effects of pollutants on earthworms - Part 1: Determination of acute toxicity to Eisenia fetida/Eisenia Andrei [Качество почвы. Воздействие загрязнителей на земляных червей (Eisenia fetida). Часть 1. Определение острого токсического эффекта на Eisenia fetida/Eisenia andrei] |
|
[31] |
ISO 17512-1, Soil quality - Avoidance test for determining the quality of soils and effects of chemicals on behaviour - Part 1: Test with earthworms (Eisenia fetida and Eisenia andrei) [Качество почвы. Испытание на избегание при определении качества почвы и воздействии химикатов на поведение организмов. Часть 1. Испытание с использованием земляных червей (Eisenia fetida и Eisenia andrei)] |
|
[32] |
ISO 17512-2, Soil quality - Avoidance test for determining the quality of soils and effects of chemicals on behaviour - Part 2: Test with collembolans (Folsomia Candida) [Качество почвы. Испытание на избегание при определении качества почвы и воздействии химикатов на поведение организмов. Часть 2. Испытание с использованием ногохвосток (Folsomia candida)] |
|
[33] |
ISO 22030, Soil quality - Chronic toxicity in higher plants (Качество почвы. Биологические методы. Хроническая токсичность высших растений) |
|
[34] |
ISO 10872, Water quality - Determination of the toxic effect of sediment and soil samples on growth, fertility and reproduction of Caenorhabditis elegans (Nematoda) [Качество воды и почвы. Определение токсического воздействия образцов осадка и почвы на рост, плодовитость и воспроизведение Caenorhabditis elegans (нематод)] |
|
[35] |
ISO 11268-2, Soil quality - Effects of pollutants on earthworms - Part 2: Determination of effects on reproduction of Eisenia fetida/Eisenia andrei (Качество почвы. Воздействие загрязнителей на земляных червей. Часть 2. Определение воздействия на размножение Eisenia fetida/Eisenia andrei) |
|
[36] |
ISO 11267, Soil quality - Inhibition of reproduction of Collembola (Folsomia Candida) by soil contaminants [Качество почвы. Замедление размножения Collembola (Folsomia Candida) загрязняющими почву веществами] |
|
[37] |
ISO 16387, Soil quality - Effects of contaminants on Enchytraeidae (Enchytraeus sp.) - Determination of effects on reproduction [Качество грунта. Воздействия загрязняющих веществ на Enchytraeidae (Enchytraeus sp.). Определение воздействия на репродуктивность] |
|
[38] |
ISO 15952, Soil quality - Effects of pollutants on juvenile land snails (Helicidae) - Determination of the effects on growth by soil contamination [Качество почвы. Воздействие загрязнителей на молодых наземных улиток (Helicidae). Определение воздействия загрязнения почвы на их рост] |
|
[39] |
Hund-Rinke K., Kördel W., Hennecke D., Achazi R., Warnecke D., Wilke B.-M. et al., Bioassays for the Ecotoxicological and Genotoxicological Assessment of contaminated soils. Part II: Assessment of the habitat function of soils - Tests with soil microflora and fauna. JSS - J. Soils Sediments. 2002, 2 (2) pp. 83 - 90 |
|
[40] |
Marques C.R., Caetano A.L., Haller A., Goncalves F., Pereira R., Rombke J., Toxicity screening of soils from different mine areas-A contribution to track the sensitivity and variability of Arthrobacter globiformis assay. J. Hazard. Mater. 2014, 274 pp. 331 - 341 |
|
[41] |
Pandard P., Römbke J., Proposal for a "Harmonized" Strategy for the Assessment of the HP 14 Property. Integr. Environ. Assess. Manag. 2013, 9 pp. 665 - 672 [IEAM] |
|
[42] |
Rila J.P., Eisenträger A., Influence of laboratory storage on the organic contaminant content and water-extractable ecotoxicological potential of soil samples. Arch. Environ. Contam. Toxicol. 2007, 52 (1) pp. 22 - 31 |
|
[43] |
Rila J.-P., Eisenträger A., Application of bioassays for risk characterisation and remediation control of soils polluted with nitroaromatics and PAHs. Water Air Soil Pollut. 2003, 148 pp. 223 - 242 |
|
[44] |
Maxam G., Rila J.-P., Dott W., Eisenträger A., Use of Bioassays of Water-Extractable Ecotoxic Potential of Soils. Ecotoxicol. Environ. Saf. 2000, 45 pp. 240 – 246 |
|
[45] |
ISO 15799, Soil quality - Guidance on the ecotoxicological characterization of soils and soil materials (Качество почвы. Руководящие указания по определению экотоксикологических характеристик почв и почвенных материалов) |
|
[46] |
ISO 19204, Soil quality - Procedure for site-specific ecological risk assessment of soil contamination (soil quality TRIAD approach) [Качество почвы. Методика оценки экологического риска локального загрязнения почвы (триадный подход к оценке качества почвы)] |


