ГОСТ Р МЭК 60904-4-2016 ПРИБОРЫ ФОТОЭЛЕКТРИЧЕСКИЕ. Часть 4. ЭТАЛОННЫЕ СОЛНЕЧНЫЕ ПРИБОРЫ. ПРОЦЕДУРЫ УСТАНОВЛЕНИЯ ПРОСЛЕЖИВАЕМОСТИ КАЛИБРОВКИ
Photovoltaic devices. Part 4. Reference solar devices. Procedures for establishing calibration traceability
ОКС 27.160
Предисловие
1 Подготовлен на основе официального перевода на русский язык англоязычной версии указанного в пункте 4 стандарта, который выполнен Федеральным государственным унитарным предприятием "Всероссийский научно-исследовательский институт оптико-физических измерений" (ФГУП "ВНИИОФИ")
2 Внесен Техническим комитетом по стандартизации ТК 206 "Эталоны и поверочные схемы", подкомитетом ПК 10 "Оптико-физические измерения"
3 Утвержден и введен в действие приказом Федерального агентства по техническому регулированию и метрологии от 20 декабря 2016 г. N 2046-ст
4 Настоящий стандарт идентичен международному стандарту МЭК 60904-4:2009 "Приборы фотоэлектрические. Часть 4. Эталонные солнечные приборы. Процедуры установления прослеживаемости калибровки" (IEC 60904-4:2009 "Photovoltaic devices - Part 4: Reference solar devices - Procedures for establishing calibration traceability", IDT).
При применении настоящего стандарта рекомендуется использовать вместо ссылочных международных стандартов соответствующие им национальные и межгосударственные стандарты, сведения о которых приведены в дополнительном приложении ДА
5 Введен впервые
Настоящий стандарт устанавливает требования к процедурам калибровки, предназначенным для установления прослеживаемости эталонных фотоэлектрических (ФЭ) солнечных приборов к международной системе единиц СИ в соответствии с требованиями МЭК 60904-2.
Настоящий стандарт распространяется на эталонные ФЭ солнечные приборы, которые используются для измерения энергетической освещенности (ЭО) естественного или искусственного солнечного излучения с целью количественных оценок производительности ФЭ приборов. Использование эталонных ФЭ солнечных приборов является обязательным при применении МЭК 60904-1 и МЭК 60904-3.
При разработке настоящего стандарта имелись в виду однопереходные эталонные ФЭ солнечные приборы, в частности приборы из кристаллического кремния. Тем не менее, основная часть стандарта носит достаточно общий характер и может быть распространена на другие технологии. Впрочем, методы, описанные в приложении А, применимы только к однопереходным технологиям.
В настоящем стандарте использованы нормативные ссылки на приведенные ниже стандарты. Для датированных ссылок применяют только указанное издание. Для недатированных ссылок применяют последнее издание указанного документа (со всеми поправками).
IEC 60904-2 Photovoltaic devices - Part 2: Requirements for reference solar devices (Приборы фотоэлектрические. Часть 2. Требования к эталонным солнечным приборам)
ISO/IEC 17025 General requirements for the competence of testing and calibration laboratories (Общие требования к компетентности испытательных и калибровочных лабораторий)
ISO 9059 Solar energy - Calibration of field pyrheliometers by comparison to a reference pyrheliometer (Энергия солнечная. Калибровка полевых пиргелиометров путем сравнения с эталонным пиргелиометром)
ISO 9846 Solar energy - Calibration of a pyranometer using a pyrheliometer (Энергия солнечная. Калибровка пиранометра с использованием пиргелиометра)
ISO/IEC Guide 98-3:2008 Uncertainty of measurement - Part 3: Guide to the expression of uncertainty in measurement (GUM: 1995) (Неопределенность измерения. Часть 3. Руководство по выражению неопределенности измерения)
В настоящем стандарте применены следующие термины с соответствующими определениями.
Примечание - В настоящем разделе описаны различные эталонные средства для прослеживаемости в цепи ЭО солнечным излучением. В таблице 1 перечислены и сопоставлены те из них, что используются в настоящее время. На рисунке 1 схематически показаны наиболее распространенные цепи прослеживаемости, которые основаны на методах, описанных в приложении А.
3.1 первичный эталон (primary standard): Прибор, который физически реализует одну из единиц СИ или непосредственно связанные с ней величины. Первичные эталоны обычно находятся в ведении национальных метрологических институтов (НМИ) или аналогичных организаций, которым поручено содержание эталонов физических величин. Термин "первичный" часто относят также к такому выбранному методу физического воспроизведения, при котором обеспечиваются максимально достижимые с точки зрения современных технологий долговременная стабильность, точность и воспроизводимость измерений соответствующей величины.
Примечание - Мировой Радиометрический Эталон (МРЭ), реализованный как Мировая Эталонная Группа (МЭГ) полостных радиометров, является признанным первичным эталоном для измерений энергетической освещенности солнечного излучения.
3.2 вторичный эталон (secondary standard): Прибор, который путем периодического сличения с первичным эталоном служит для поддержания соответствия системе единиц СИ в тех местах, где нет доступа к первичному эталону. Для вторичного эталона не является обязательным применение тех же технических принципов, что использованы в первичном эталоне, однако сохраняется стремление достичь аналогичных результатов по долговременной стабильности, точности и воспроизводимости.
Примечание - Типичным вторичным эталоном ЭО солнечного излучения является полостной радиометр, периодически (обычно каждые 5 лет) принимающий участие в Международных Пиргелиометрических Сличениях (МПС) с МЭГ.
3.3 рабочий эталон 1-го разряда (primary reference): Эталонное средство, которое используется для калибровки рабочего эталона 2-го разряда. Рабочий эталон 1-го разряда периодически сличается с вторичным эталоном. Часто рабочие эталоны 1-го разряда реализованы значительно более дешевым способом, чем вторичные эталоны.
Примечание - Обычно в качестве рабочего эталона энергетической освещенности естественного или искусственного солнечного излучения используется солнечный элемент.
3.4 рабочий эталон 2-го разряда (secondary reference): Измерительный прибор, ежедневно используемый для рутинных измерений или для калибровки рабочих средств измерений. Рабочий эталон 2-го разряда периодически калибруется по рабочему эталону 1-го разряда.
Примечание - Наиболее распространенными рабочими эталонами 2-го разряда для измерения энергетической освещенности естественного или искусственного солнечного излучения являются солнечные элементы и солнечные модули.
3.5 прослеживаемость (traceability): Требование для любого эталонного ФЭ солнечного прибора привязать его калибровочное значение к системе единиц СИ цепью непрерывных документально оформленных калибровок с обязательным оцениванием неопределенностей.
Примечание - МРЭ дважды прошел сличения с радиометрической шкалой системы единиц СИ и показал согласованность с системой СИ в пределах суммарной неопределенности. Таким образом, прослеживаемость к МРЭ автоматически обеспечивает прослеживаемость к системе единиц СИ. Но при этом необходимо учитывать неопределенность соотношения между МРЭ и СИ. Мировой радиационный центр (МРЦ) рекомендует неопределенность равномерного распределения с полушириной 0, 3 %. В настоящее время планируются третьи по счету сличения, результаты которых будут опубликованы.
J. Romero, N.P. Fox, С. Fröhlich, Metrologia 28 (1991) 125-8
J. Romero, N.P. Fox, C. Fröhlich, Metrologia 32 (1995/1996) 523-4
|
Эталонное средство |
Время |
Энергетическая освещенность солнечного излучения |
|
Первичный эталон |
Цезиевые атомные часы в Национальном Метрологическом Институте (НМИ) |
Группа полостных радиометров, составляющих Мировую Эталонную Группу (МЭГ) Мирового Радиометрического Эталона (МРЭ) Криогенный трэп-детектор Эталонная лампа |
|
Вторичный эталон |
Цезиевые атомные часы на спутниках GPS (Global Positioning System - Глобальная Система Позиционирования) |
Коммерчески доступные полостные радиометры, каждые 5 лет участвующие в Международных Пиргелиометрических Сличениях (МПС) Эталонный приемник, калиброванный по трэп-детектору Спектрорадиометр, калиброванный по эталонной лампе |
|
Рабочий эталон 1-го разряда |
Приемник GPS с индикатором времени |
Пиргелиометр нормального падения (ПНП) (ИСО 9059) Эталонный солнечный прибор (МЭК 60904-2 и МЭК 60904-4) |
|
Рабочий эталон 2-го разряда |
Кварцевые часы |
Пиранометр (ИСО 9846) Эталонный солнечный прибор (МЭК 60904-2) |

Примечание - Также может быть реализована прямая прослеживаемость абсолютных радиометров к радиометрической шкале системы единиц СИ.
Рисунок 1 - Диаграмма наиболее распространенных эталонных средств и методов передачи, используемых в цепях прослеживаемости для приемников энергетической освещенности солнечного излучения
Для передачи размера единицы энергетической освещенности солнечного излучения от эталонных средств более высокого ранга (таких как полостной радиометр, пиргелиометр и пиранометр) к эталонному ФЭ солнечному прибору необходимо наличие процедуры прослеживаемой калибровки. При проведении таких процедур должны быть соблюдены следующие условия:
a) все средства измерения, используемые для процедуры передачи, должны иметь прослеживаемость к единицам системы СИ;
b) наличие документально подтвержденного анализа неопределенности;
c) наличие документально подтвержденной воспроизводимости измерений: например, в форме результатов межлабораторных сличений или документа о контроле качества лаборатории;
d) процедуры должны обеспечивать абсолютную точность калибровки с учетом конечного числа промежуточных передач.
Примечание 1 - Обычно единица передается от вторичного эталона к эталонному ФЭ солнечному элементу в ранге рабочего эталона 1-го разряда.
Примечание 2 - Передача единицы от одного эталонного солнечного прибора другому регламентируется стандартом МЭК 60904-2.
Каждая процедура прослеживаемой калибровки должна сопровождаться оценкой неопределенностей в соответствии с MISC UNCERT - ED. 1.0 (1995-01) (Guide to the expression of uncertainty in measurement - Руководство по выражению не определенности измерений). Такая оценка должна предоставлять информацию о неопределенности калибровки, а также значения составляющих неопределенностей для каждого средства измерения, используемого при выполнении процедуры калибровке, а именно:
a) составляющая неопределенности, возникающая благодаря случайным эффектам (составляющая Типа А);
b) составляющая неопределенности, возникающая благодаря систематическим эффектам (составляющая Типа В).
В любом случае должен быть выполнен полный анализ неопределенностей при реализации метода калибровки в каждой конкретной лаборатории.
Отчет о калибровке должен соответствовать требованиям ИСО/МЭК 17025 и должен, как правило, включать в себя, по крайней мере, следующую информацию:
a) название (например, "Сертификат о калибровке");
b) наименование, юридический и фактический адрес лаборатории, в которой проводились испытания и/или калибровка;
c) идентификацию отчета (такую как порядковый номер), нумерацию каждой страницы, общее число страниц и дату составления отчета;
d) наименование и адрес заказчика;
e) описание и идентификационный номер объекта испытаний или калибровки;
f) дату получения объекта калибровки и дату проведения испытаний или калибровки (по требованию);
g) результаты калибровки с указанием температуры устройства, при которой была проведена калибровка;
h) ссылка на используемые в лаборатории процедуры сбора показаний, где это имеет отношение к достоверности или применимости результатов;
i) фамилию, инициалы, должность и личную подпись лица (лиц), утверждающего отчет;
j) в соответствующих случаях заявление о том, что результаты относятся только к изделиям, прошедшим испытания или калибровку.
Эталонный солнечный прибор, прошедший калибровку, должен быть маркирован серийным или идентификационным номером, а в приложенном сертификате должна быть указана следующая информация:
a) дата калибровки;
b) калибровочное значение и его температурный коэффициент (если возможно).
Приложение А
(справочное)
А.1 Введение
В настоящем приложении описаны примеры процедур калибровки эталонных ФЭ солнечных элементов в ранге рабочих эталонов 1-го разряда и соответствующие им установленные неопределенности. Эти процедуры служат для установления прослеживаемости эталонных солнечных приборов к системе единиц СИ, как того требует стандарт МЭК 60904-2. Рабочие эталоны 1-го разряда, прошедшие калибровку в соответствии с этими процедурами, служат для установления прослеживаемости нижестоящих эталонных ФЭ солнечных приборов.
Как было отмечено в разделе 1, описанные в настоящем приложении методы относятся только к однопереходным технологиям. Более того, до сих пор эти методы прошли валидацию только для технологии кристаллического кремния, хотя должны быть применимы и к другим технологиям.
Описанные здесь методы реализованы в ряде лабораторий различных стран мира и были подтверждены результатами международных сличений, в том числе приведших к установлению Мировой Фотоэлектрической Шкалы (МФЭШ). Описания, приведенные в настоящем стандарте, носят общий характер. Детали различных реализаций можно найти в публикациях, ссылки на которые даны в конце описания каждой процедуры.
Все составляющие неопределенности приведены как расширенные неопределенности U95 (с коэффициентом охвата k = 2). Суммарная расширенная неопределенность вычислена как корень квадратный суммы квадратов всех составляющих. Приведенные бюджеты неопределенностей предоставлены лабораториями, осуществившими приведенные ниже процедуры, и являются упрощенными версиями, ограниченными только основными составляющими. Эти вычисления неопределенностей служат в качестве руководства и должны быть адаптированы к конкретной реализации каждой процедуры в данной лаборатории. Неопределенности, достигнутые при различных реализациях этих методов, могут иметь существенные различия. При этом оцениваемые неопределенности должны опираться на детальный анализ и не могут копироваться со ссылкой на настоящий стандарт.
А.1.1 Примеры валидированных методов
А.2 Метод полного солнечного излучения.
А.3 Метод дифференциальной спектральной чувствительности (ДСЧ).
А.4 Метод солнечного имитатора.
А.5 Метод прямого солнечного излучения.
А.1.2 Список общих обозначений
Iкз - ток короткого замыкания эталонного элемента;
Tэ - температура эталонного элемента;
MG - коэффициент коррекции энергетической освещенности (см. ниже);
MT - коэффициент температурной коррекции (см. ниже);
Tкоэф - температурный коэффициент α тока короткого замыкания (МЭК 60891), нормализованный на ток короткого замыкания при 20 °С и выраженный в 1 °С;
MMF - фактор несоответствия (см. ниже);
λ - длина волны;
S(λ) - спектральная чувствительность эталонного элемента;
s(λ) - дифференциальная спектральная чувствительность эталонного элемента;
Е(λ) - спектральная плотность энергетической освещенности (СПЭО) естественного или искусственного солнечного излучения;
Ест(λ) - стандартное распределение СПЭО согласно МЭК 60904-3;
Gпр - энергетическая освещенность (ЭО) прямого излучения;
Gр - ЭО рассеянного излучения;
Gсум - суммарная ЭО;
ЕСУИ - ЭО при стандартных условиях испытаний (= 1000 Вт/м2);
CV - калибровочное значение, т.е. Iкз в стандартных условиях испытаний (СУИ);
AM - воздушная масса;
СУИ - стандартные условия испытаний (1000 Вт/м2, 25 °С и Es(λ));
Р - локальное атмосферное давление;
Р0 - 101 300 Па;
θ - высота солнца над горизонтом в градусах.
А.1.3 Общие формулы
Методы, описанные в разделах А.2, А.4 и А.5, содержат некоторые общие вычисления, подробно рассмотренные в данном подразделе. Детали различных реализаций описаны в соответствующих подразделах.
Обычно Iкз измеряется в условиях ЭО, близкой, но не совсем точно равной 1000 Вт/м2. Предполагая, что Iкз эталонного элемента изменяется линейно с изменением ЭО, вводится следующая поправка:
.
(A.1)
СУИ подразумевают, что температура прибора равна 25 °С, однако измерения не всегда выполняются при этой температуре. Температурные отклонения должны быть учтены в бюджете неопределенности. Можно также ввести температурную коррекцию с тем, чтобы привести значение Iкз(Тэ), измеренное при температуре Тэ, к искомой величине Iкз(25 °С) путем умножения Iкз(Тэ) на коэффициент температурной коррекции МТ:
.
(А.2)
Поправка, связанная с отличием спектральных чувствительностей калибруемого элемента и прибора, предназначенного для измерения ЭО, может быть описана как фактор несоответствия:
.
(A.3)
Примечание - Область интегрирования соответствует определению Ест(λ). Если измерения, в частности для Е(λ), не покрывают целиком этот спектральный диапазон, могут быть использованы аппроксимация, экстраполяция или модельные оценки, но это должно быть учтено при расчете неопределенности.
Калибровочное значение CV эталонного элемента определяется следующим образом:
CV=Iкз·MG·MT·MMF.
(А.4)
А.1.4 Справочная документация
C.R. Osterwald et al. "The results of the PEP'93 intercomparison of reference cell calibrations and newer technology performance measurements: Final Report", NREL/TP-520-23477 (1998), 209 pages.
C.R. Osterwald et al. "The world photovoltaic scale: an international reference cell calibration program", Progress in Photovoltaics 7 (1999) 287-297.
K. Emery "The results of the First World Photovoltaic Scale Recalibration", NREL/TP-520-27942 (2000), 14 pages.
Winter el al.: "The results of the Second World Photovoltaic Scale Recalibration", Proc. Of the 31st IEEE PVSC 3-7 January 2005, Orlando, Florida, USA, pp. 1011-1014.
A.2 Метод полного солнечного излучения
В данном случае установление прослеживаемости основано на калибровках с использованием так называемого "непрерывного метода солнца-и-тени", описанного в ИСО 9846. Калибруемый эталонный солнечный элемент сличается в условиях естественного солнечного излучения с двумя эталонными радиометрами, а именно с пиргелиометром, измеряющим прямую ЭО от солнца, и с пиранометром, измеряющим рассеянную солнечную ЭО с помощью устройства, создающего непрерывную тень в направлении нормального падения. Полная ЭО от солнца определяется суммированием прямой ЭО и рассеянной ЭО. В качестве пиргелиометра используется абсолютный полостной радиометр в ранге вторичного эталона, который каждые 5 лет сличается с Мировой Эталонной Группой (МЭГ), составляющей Мировой Радиометрический Эталон (МРЭ). Калибровочный коэффициент эталонного ФЭ элемента определяется из измерения тока короткого замыкания, приведенного к ЭО 1000 Вт/м2, с поправкой на спектральное несоответствие (МЭК 60904-7), посчитанное на основании измерений СПЭО полного солнечного излучения и относительной спектральной чувствительности калибруемого эталонного солнечного элемента.
В определенных условиях может быть применен упрощенный метод полного солнечного излучения. Ток короткого замыкания эталонного элемента приводится к ЭО 1000 Вт/м2 и затем строится график зависимости тока короткого замыкания от геометрической воздушной массы с учетом поправки на атмосферное давление. Далее полученный график методом наименьших квадратов аппроксимируется линейной зависимостью, из которой определяется калибровочное значение как соответствующее значению воздушной массы АМ1.5. Коррекция на спектральную несовместимость не требуется, т.о. измерения СПЭО и спектральной чувствительности проводить не обязательно. В упрощенном варианте метода полного солнечного излучения коррекции на спектральное несоответствие явно не производится, но условия применения метода должны гарантировать, что СПЭО естественного солнечного света настолько близка к стандартной СПЭО (МЭК 60904-3), что соответствующая составляющая неопределенность меньше величины, указанной в таблице А.1. Несмотря на то, что это обстоятельство обеспечено ниже перечисленными условиями в описании метода, оно должно быть явно проверено (предпочтительно с помощью метода полного солнечного излучения). После такой проверки упрощенная версия может быть применена, но лишь в том случае, если граничные условия остаются такими же, что и во время проверки.
Примечание 1 - При проведении верификации и валидации получают числовые значения для обоих методов. Если эти числовые значения совпадают в пределах бюджета неопределенности методов, то упрощенный метод считается прошедшим валидацию.
Примечание 2 - Упрощенная процедура дает достаточно точные результаты для приборов с откликом в широком спектральном диапазоне солнечного спектра, например, для кристаллических кремниевых приборов. Напротив, для приборов с узкой спектральной полосой чувствительности могут возникнуть существенные ошибки.
А.2.1 Оборудование
a) Монтажная платформа, которая может быть ориентирована по нормали к солнцу с точностью ± 0, 5° на протяжении всего процесса калибровки.
b) Полостной радиометр с прослеживаемостью к МРЭ.
c) Пиранометр с прослеживаемостью к МРЭ.
d) Приспособление для создания тени. Обеспечивает тень для прибора из перечисления с). Угол поля зрения, угол обзора и апертурный угол, создаваемые тенью, должны компенсировать соответствующие углы полости радиометра из перечисления b).
e) Термостабилизированный блок для монтажа калибруемого эталонного прибора, который может поддерживать температуру на уровне (25 ± 2) °С на протяжении всего процесса калибровки.
f) Калиброванное средство, позволяющее измерять ток короткого замыкания солнечной ячейки с точностью не хуже ± 0, 1 %.
g) Калиброванное средство, позволяющее измерять сигнал пиранометра с точностью не хуже ± 0, 5 %.
h) Спектрорадиометр, позволяющий измерять СПЭО полного солнечного излучения в диапазоне длин волн от 350 до 2500 нм (или большем).
Примечание 1 - Не требуется для упрощенной версии.
i) Аппаратура для определения относительной спектральной эталонной чувствительности солнечного элемента.
Примечание 2 - Не требуется для упрощенной версии.
j) Средство для измерения высоты солнца над горизонтом с точностью ± 2°. Высота солнца в каждый интересующий момент времени может также быть определена по справочникам или вычислена, если при этом обеспечиваются требования точности. В последнем случае, как правило, требуется калиброванное средство измерения времени, необходимое для вычисления воздушной массы.
Примечание 3 - Требуется только для упрощенной версии.
k) Манометр для измерения атмосферного давления Р с точностью не хуже ± 250 Па.
Примечание 4 - Требуется только для упрощенной версии.
А.2.2 Измерения
Калибровку в соответствии с настоящим стандартом следует проводить только в ясный солнечный день при видимом отсутствии облаков в пределах 30° от солнца.
a) Определяют относительный спектральный отклик калибруемого эталонного солнечного элемента.
Примечание 1 - Не требуется для упрощенной версии.
b) Выбирают место и/или время года, где и когда высота солнца над горизонтом может гарантированно достичь в течение дня угла, который соответствует AM1.5 (41, 8° при Р0).
c) Устанавливают полостной радиометр на устройство слежения за солнцем [см. пункт А.2.1, перечисление а)]. Радиометры, как правило, снабжены электронными блоками, которые должны быть подключены в соответствии с рекомендациями изготовителя. После включения выжидают время, необходимое для прогрева электроники.
d) Устанавливают калибруемый эталонный солнечный элемент в плоскости монтажной платформы, присоединив ее к термостатированному блоку, и устанавливают температуру элемента (25 ± 2) °С.
е) Устанавливают пиранометр для измерения ЭО рассеянного солнечного излучения в плоскости монтажной платформы. Следует убедиться, что в поле зрения пиранометра нет отражающих поверхностей, которые могут повлиять на результат измерений. Устанавливают заслонку, формирующую тень, и убеждаются, что чувствительная зона пиранометра находится в центре тени.
f) Устанавливают спектрорадиометр в плоскости монтажной платформы.
Примечание 2 - Не требуется для упрощенной версии.
g) Проводят одновременные измерения, выполняя следующие шаги:
1) проверяют юстировку всех устройств по отношению к солнцу и убеждаются в правильности расположения тени;
2) убеждаются, что температура эталонного солнечного элемента лежит в пределах, определенных в перечислении d);
3) выполняют регистрацию Gпр, ЭО прямого излучения по показаниям полостного радиометра;
4) выполняют регистрацию Gр, ЭО рассеянного излучения по показаниям пиранометра;
5) выполняют регистрацию Iкз тока короткого замыкания калибруемого эталонного солнечного элемента;
6) выполняют регистрацию Е(λ) СПЭО полного солнечного излучения.
Примечание 3 - Не требуется для упрощенной версии;
7) измеряют θ высоту солнца над горизонтом или фиксируют точное время (часы, минуты, секунды) сбора данных и рассчитывают высоту солнца.
Примечание 4 - Требуется только для упрощенной версии;
8) выполняют регистрацию Р локального атмосферного давления.
Примечание 5 - Требуется только для упрощенной версии;
9) повторяют шаги 1)-6) несколько раз.
Примечание 6 - Не требуется для упрощенной версии;
10) повторяют шаги 1)-5), 7) и 8) по крайней мере через каждые 5 мин в течение нескольких часов до и после астрономического полудня, охватывая диапазон воздушных масс от значения ниже, чем АМ1.5, до значения выше, чем AM 3 в оба периода времени (до и после полудня).
Примечание 7 - Требуется только для упрощенной версии;
h) полностью повторяют процедуру измерений в другие дни (по крайней мере два дня).
А.2.3 Обработка результатов измерений
Для каждой точки измерений выполняют следующие шаги:
a) исключают точки, для которых значения Gпр, Gр и Iкз отличаются от соответствующих значений предшествующих точек более чем на 3 %;
b) вычисляют суммарную ЭО как Gсум = Gпр + Gр;
c) пересчитывают измеренный ток короткого замыкания калибруемого эталонного солнечного элемента, приводя его к значению стандартной ЭО 1000 Вт/м2, используя формулу А.1;
d) вводят температурную поправку, используя формулу А.2.
Примечание 1 - Не требуется, если температура поддерживается постоянной, как указано в А.2.2, перечисление d), и если допустимые отклонения температуры учтены в бюджете неопределенности;
e) вводят поправку на спектральное несоответствие, используя формулу А.3, где Е(λ) - измеренное СПЭО полного солнечного излучения;
f) вычисляют калибровочное значение, используя формулу А.4;
g) усредняют все калибровочные значения, полученные в течение одного дня измерений, и обозначают это среднее как CV1;
h) повторяют перечисления а)-g) для всех измерительных дней и вычисляют соответственно CV2, CV3, ...CVn;
i) вычисляют окончательное калибровочное значение эталонного устройства, усреднив все n значений CVi:
CV=(CV1+CV2+…+CVn)/n;
(А.5)
j) для упрощенной версии перечисления е)-g) заменяют следующими:
1) исключают измерительные точки, для которых отношение Gпр/Gсум либо менее 0, 1, либо более 0, 3. Также исключают точки, для которых Gсум выходит за границы диапазона 800-1200 Вт/м2.
Примечание 2 - Это гарантирует, что данные, использованные для дальнейшей обработки, получены при атмосферных условиях, близких к тем, что соответствуют стандартному солнечному спектру;
2) используя высоту подъема солнца над горизонтом и атмосферное давление, рассчитывают значение воздушной массы AM на момент измерения по формуле:
AM=P/(P0·sinθ);
(А.6)
3) исключают данные, для которых AM превышает 3;
4) строят график зависимости значений Iкз, полученных после выполнения действий по перечислению d) от соответствующих значений воздушных масс АМi;
5) проводят линейную аппроксимацию, пользуясь методом наименьших квадратов, и находят наклон m и сдвиг b полученной прямой. Для более сбалансированной аппроксимации следует предварительно усреднить токи короткого замыкания в пределах шага AM, рамного 0, 01. Каждая сессия измерений, утренняя и вечерняя, должна дать вклад не менее 33 % в общее число измеренных точек, использованных для метода обратных квадратов.
Примечание 3 - Для оптимальной линейной аппроксимации необходимо иметь минимум 10 измерительных точек. Чем больше точек в районе АМ1.5 использовано для метода наименьших квадратов, тем меньше неопределенность процедуры калибровки.
Примечание 4 - Допустимо использование данных только одной половины дня. Однако в окончательное усреднение должны быть включены данные по крайней мере трех различных дней, при этом по крайней мере двух утренних и двух вечерних сессий;
6) вычисляют калибровочное значение эталонного прибора по формуле
CV1=m·AM+b при AM=1, 5;
(А.7)
7) далее выполняют действия по перечислениям h) и i).
А.2.4 Оценка неопределенностей
В таблице А.1 приведены типичные значения составляющих неопределенности для метода полного солнечного излучения (левая колонка) и его упрощенной версии (правая колонка). Суммарная расширенная неопределенность U95 для каждого из методов составляет соответственно 0, 8 % и 1, 1 % (коэффициент охвата k = 2).
|
Неопределенность измерения тока короткого замыкания |
0, 1 % | |
|
Неопределенность, связанная с нестабильностью температуры элемента (± 2 К) |
0, 1 % | |
|
Неопределенность измерения ЭО прямого излучения |
0, 4 % | |
|
Неопределенность измерения ЭО рассеянного излучения |
1, 6 % | |
|
Неопределенность измерения суммарной ЭО (80 % прямой и 20 % рассеянной) |
0, 6 % | |
|
Неопределенность, связанная с поправкой на спектральное несоответствие (МЭК 60904-7) или с отличием в спектрах СПЭО при калибровке и стандартной СПЭО для AM1.5 (МЭК 60904-3) |
0, 3 % |
0, 4 % |
|
Изменение результата измерений ото дня ко дню |
0, 3 % |
0, 8 % |
|
Суммарная расширенная неопределенность |
0, 8 % |
1, 1 % |
А.2.5 Справочная документация
K.А. Emery, C.R. Osterwald, L.L. Kazmerski, and R.E. Hart, (1988c), Calibration of Primary Terrestrial Reference Cells When Compared With Primary AM0 Reference Cells, Proceedings of the 8th PV Solar Energy Conference, Florence, pp. 64-68
K.A. Emery, C.R. Osterwald, S. Rummel, D.R. Myers, T.L Stoffel, and D. Waddington "Comparison of Photovoltaic Calibration Methods" Proc. 9th European Photovoltaic Solar Energy Conf., Freiburg, W. Germany, September 25-29, 1989, pp. 648-651
K.A. Emery, D. Waddington, S. Rummel, D.R. Myers, T.L. Stoffel, and C.R. Osterwald "SERI Results from the PEP 1987 Summit Round Robin and a Comparison of Photovoltaic Calibration Methods" SERI tech. rep. TR-213-3472, March 1989
Gomez, T, Garcia L, Martinez G "Ground level sunlight calibration of space solar cells. Tenerife 99 campaign" Proc. 28th IEEE PVSC, 1332-1335, (2000)
J. Metzdorf, T. Wittchen, K. Heidler, K. Dehne, R. Shimokawa, F. Nagamine, H. Ossenbrink, L. Fornarini, C. Goodbody, M. Davies, K. Emery, and R. Deblasio "The Results of the PEP '87 Round-Robin Calibration of Reference Cells and Modules - Final Report" PTB technical report PTB-Opt-31, Braunschweig, Germany, November 1990, ISBN 3-89429-067-6
H. Müllejans, A. loannides, R. Kenny, W. Zaaiman, H.A. Ossenbrink, E.D. Dunlop "Spectral mismatch in calibration of photovoltaic reference devices by global sunlight method" Measurement Science and Technology 16 (2005) 1250-1254
H. Müllejans, W. Zaaiman, E.D. Dunlop, H.A. Ossenbrink "Calibration of photovoltaic reference cells by global sunlight method" Metrologia 42 (2005) 360-367
Н. Müllejans, W. Zaaiman, F. Merli, E.D. Dunlop, H.A. Ossenbrink "Comparison of traceable calibration methods for primary photovoltaic reference cells" Progress in Photovoltaics 13 (2005) 661-671
F.C. Treble and K.H. Krebs "Comparison of European Reference Solar Cell Calibrations" Proc. 15th IEEE PV Spec. Conf., 1981, pp. 205-210
R. Whitaker, G. Zerlaut, and A. Purnell "Experimental demonstration of the efficacy of global versus direct beam use in photovoltaic performance prediction of flat plate photovoltaic modules" Proc 16th IEEE PVSC, pp. 469-474, 1982
A.3 Метод дифференциальной спектральной чувствительности (ДСЧ)
В данном случае прослеживаемость основана на измерениях спектральной чувствительности с помощью эталонных приемников, имеющих, в свою очередь, прямую прослеживаемость к системе единиц СИ. Калибровочное значение вычисляется из измеренной абсолютной спектральной чувствительности эталонного солнечного элемента и стандартного распределения СПЭО солнечного излучения. Передача спектральной чувствительности осуществляется от уровня ЭО, присущей эталонному приемнику, к уровню ЭО солнечного излучения с увеличением в несколько порядков без каких-либо ограничений на линейность солнечного элемента или спектральное соответствие.
А.3.1 Оборудование
Для реализации метода требуется следующая аппаратура (см. рисунки А.1 и А.2):
a) источник монохроматического излучения на базе снабженного модулятором монохроматора, создающий освещение с уровнем СПЭО не менее 1 мВт м-2 нм-1 в диапазоне длин волн, перекрывающим диапазон спектральной чувствительности калибруемого эталонного солнечного элемента и характеризуемый прослеживаемостью по длине волны;
b) лампа (лампы) с линзовой или зеркальной входной оптикой (рекомендуются кварцевая галогенная лампа для спектрального диапазона от 400 нм и далее и ксеноновая дуговая лампа для длин волн менее 400 нм);
c) источник смещающего освещения, стабильность, однородность и СПЭО которого должны соответствовать требованиям к источникам класса СВА согласно МЭК 60904-9;
d) модулированный монохроматический источник (фильтровый), с прослеживаемостью по длине волны, предназначенный для абсолютной калибровки на одной или нескольких конкретных длинах волн. Неравномерность освещения, создаваемого источником, должна быть менее ± 3 % в пределах активной зоны калибруемого прибора;
e) контрольный фотодиод (приемник-монитор) с площадью приемной площадки достаточно большой, чтобы контролировать мощность излучения монохроматических источников по перечислениям а) и d);
f) термостатированный эталонный приемник (приемники) излучения с прямой прослеживаемостью к СИ. В качестве таких приемников следует использовать фотодиоды с наилучшими характеристиками по линейности, пространственной однородности и стабильности;
g) юстируемая диафрагма (проецируемая на эталонный элемент);
h) средства поддержания температуры солнечного элемента на уровне (25 ± 2) °С;
i) средства для измерения переменной составляющей токов короткого замыкания калибруемого солнечного элемента, эталонного приемника и приемника-монитора, т.е. средства на основе синхронного усилителя. Расхождения коэффициентов усиления таких усилителей (на одних и тех же пределах усиления) не должны отличаться более чем на 0, 1 %. Желательно использовать один и тот же усилитель для эталонного элемента и эталонного приемника;
j) средства измерения постоянной составляющей Iсм тока короткого замыкания солнечного элемента, в соответствии с А.3.2, перечисление f).
А.3.2 Рабочая процедура
a) Стабилизируют температуру солнечного элемента на уровне (25 ± 2) °С.
b) Юстируют диафрагму так, чтобы ее изображение совпадало с активной областью солнечного элемента с точностью ± 1 мм.
c) Устанавливают эталонный приемник в фокусе монохроматического пучка, так, чтобы приемник собирал всю мощность излучения.
d) Калибруют монохроматический источник [см. А.3.1, перечисление а)] в единицах относительного распределения СПЭО (без учета источника смещающего излучения).
е) Включают модулятор монохроматического источника [см. А.3.1, перечисление а)] и измеряют отношения переменных составляющих токов короткого замыкания приемника-монитора ΔIпм, пер и эталонного приемника ΔIэп, измеряя их одновременно во всем спектральном диапазоне чувствительности с промежутками не более 10 нм.
f) Включают источник "белого" смежающего освещения [А.3.1, перечисление с)], устанавливают желаемый уровень освещенности Есм (в диапазоне от 10 до 1100 Вт/м2) и измеряют соответствующую постоянную составляющую тока короткого замыкания Iсм = Iкз (Есм).
g) Определяют относительную спектральную чувствительность солнечного элемента, используя модулированный монохроматический источник освещенности [А.3.1, перечисление а)] и измеряя отношения токов короткого замыкания солнечного элемента ΔIсэ и приемника-монитора ΔIпм. Вычисляют относительную дифференциальную спектральную чувствительность s(λ, Iсм)отн солнечного элемента при освещенности Eсм
,
(A.8)
где Sэп(λ) - спектральная чувствительность эталонного приемника на длине волны λ.
h) Повторяют действия по перечислениям f)-g) c различными уровнями смещающего освещения (не менее 5 уровней), перекрывая диапазон по крайней мере от 10 до 1100 Вт/м2, выполняя тем самым исследование линейности относительной спектральной чувствительности.
i) Устанавливают уровень освещенности Е0 смещающего источника, близкий к минимальному, и измеряют постоянную составляющую тока короткого замыкания I0 = Iкз (Е0). Далее, используя фильтровый монохроматический источник [А.3.1, перечисление d)], измеряют абсолютную дифференциальную спектральную чувствительность солнечного элемента на трех длинах волн.
j) Абсолютная дифференциальная спектральная чувствительность s(λi, I0), i = 1, 2, 3, определяется отношением токов короткого замыкания к уровням ЭО (измеренным эталонным приемником в рабочей плоскости) для каждого фильтра по очереди.
А.3.3 Обработка результатов измерений
a) Вычисляют отношения ki(λi) = [относительная спектральная чувствительность, определенная в А.3.2, перечисление g)]/[абсолютная спектральная чувствительность, определенная в А.3.2, перечисление i)] для каждой из трех длин волн λ1, λ2, λ3 для освещенности Е0.
b) Вычисляют абсолютную дифференциальную спектральную чувствительность, умножая относительную чувствительность на среднее значение коэффициента ki:
s(λ, Iсм)=s(λ, Iсм)отн·(k1+k2+k3)/3.
(А.9)
c) Вычисляют дифференциальную чувствительность sAM1.5(Jсм) при освещенности Ест(λ) для по крайней мере пяти различных уровней смещающего освещения, определяемых Iсм:
,
(A.10)
где ЕСУИ=∫Ест(λ)·dλ=1000 Вт·м-2
(А.11)
и
Iсм=Iкз(Есм).
(А.12)
d) Эталонный солнечный элемент может считаться линейным, если значения sAM1.5(Iсм), полученные для не менее пяти различных уровней смещающей освещенности, отличаются друг от друга менее чем на 0, 5 %. В этом случае чувствительность при СУИ определяется как среднее по всем полученным значениям sAM1.5(Iсм), а калибровочное значение CV определяется как
CV=sAM1.5·EСУИ.
(А.13)
e) Если солнечный элемент является нелинейным, он не должен служить в качестве эталона для передачи единицы в рамках настоящего стандарта.
А.3.4 Оценка неопределенностей
В таблице А.2 приведены типичные значения составляющих неопределенности, а также суммарная расширенная неопределенность U95, которая оказывается менее 1 % (для коэффициента охвата k = 2).
Примечание - Наибольший вклад дает составляющая неопределенности, относящаяся к эталонному приемнику. Приведенный здесь уровень неопределенности является труднодостижимым и может быть реализован только в некоторых национальных метрологических институтах (НМИ).
|
Неопределенность, связанная с эталонным приемником |
< 0, 5 % |
|
Неопределенность, связанная с нелинейностью или узкополосностью элемента |
< 0, 1 % |
|
Неопределенность, связанная с нестабильностью температуры элемента (± 2 К) |
< 0, 2 % |
|
Неопределенность передачи, связанная с: | |
|
относительной спектральной чувствительностью |
Не применяется |
|
абсолютной спектральной чувствительностью на конкретных длинах волн |
< 0, 1 % |
|
спектральным несоответствием между смещающим освещением и стандартным солнечным спектром; неравномерностью смещающего освещения; неравномерностью монохроматического освещения; рассогласованностью площади элемента и освещаемой площади (изображением диафрагмы); спектральной полосой (≤ 20 нм) монохроматического излучения; нелинейностью усилителей |
< 0, 2 % |
|
Суммарная расширенная неопределенность |
< 1 % |

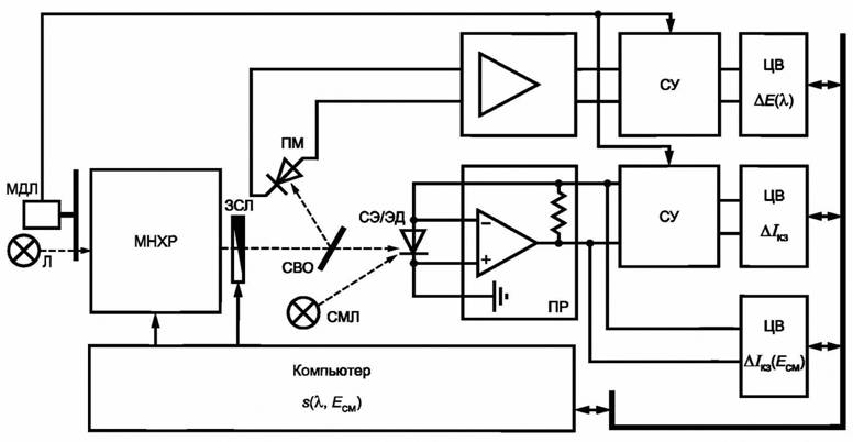
МНХР - монохроматор; МДЛ - модулятор; Л - лампы с входной оптикой; ЗСЛ - заслонка; СВО - светоделитель; ПМ - приемник-монитор; СМЛ - лампы смещающего излучения; СЭ/ЭД - солнечный элемент и эталонный приемник; ПР - преобразователь ток - напряжение; СУ - синхронный усилитель; ЦВ - цифровой вольтметр
Рисунок А.1 - Блок-схема установки для измерения дифференциальной спектральной чувствительности, основанная на одновременном использовании модулированного монохроматического излучения DE(I) и непрерывного смещающего излучения Eсм

Рисунок А.2 - Оптическая схема установки для измерения дифференциальной спектральной чувствительности
А.3.5 Справочная документация
J. Metzdorf "Calibration of solar cells. 1: The differential spectral responsivity method" Appl. Optics 26 (9) (1987) 1701-1708.
J. Metzdorf, S. Winter, T. Wittchen "Radiometry in photovoltaics: calibration of reference solar cells and evaluation of reference values" Metrologia 37 (2000) 573-578.
S. Winter, T. Wittchen, J. Metzdorf "Primary Reference Cell Calibration at the PTB Based on an Improved DSR Facility" in "Ргос. 16th European Photovoltaic Solar Energy Conf.", ed. by H. Scherr, B. Mc/Velis, E. Palz, H.A. Ossenbrink, E. Dunlop, P. Helm (Glasgow 2000) James & James (Science Publ., London), ISBN 1 902916 19 0.
А.4 Метод солнечного имитатора
В этом методе прослеживаемость базируется на измерении абсолютной спектральной освещенности (СПЭО) искусственного солнечного излучения и относительной спектральной чувствительности калибруемого эталонного солнечного элемента. СПЭО солнечного имитатора измеряется спектрорадиометром, откалиброванным по эталонной лампе, имеющей прямую прослеживаемость к системе единиц СИ. Спектральная чувствительность передается от эталонного приемника, который также имеет прямую прослеживаемость к системе единиц СИ. Если необходима прослеживаемость к МРЭ, то абсолютная ЭО солнечного имитатора должна быть измерена полостным радиометром, привязанным к МРЭ. Калибровочное значение вычисляется из результатов измерений спектральной чувствительности калибруемого солнечного элемента, СПЭО солнечного имитатора и СПЭО стандартного солнечного излучения (МЭК 60904-3).
А.4.1 Оборудование
Для реализации метода необходимо следующее оборудование (см. рисунок А.3):
a) Солнечный имитатор класса AAA согласно МЭК 60904-9.
b) Спектрорадиометр согласно требованиям CIE 53-1982.
c) Средства измерения спектральной чувствительности эталонного солнечного элемента в соответствии с МЭК 60904-8.
d) Эталонная лампа, единица СПЭО которой передана непосредственно от национальной шкалы СПЭО, прошедшей процедуру взаимного признания CCPR/CIE.
e) Полостной радиометр, прослеживаемый к МРЭ, с углом зрения шире, чем угол распространения излучения солнечного имитатора (не обязательно).
f) Средства измерения тока короткого замыкания эталонного солнечного элемента, которые должны соответствовать общим требованиям измерений МЭК 60904-1.
g) Средства поддержания температуры солнечного элемента на уровне (25 ± 2) °С.
А.4.2 Процедура калибровки
a) Относительная спектральная чувствительность эталонного элемента должна быть измерена с использованием "белого" смещающего излучения с ЭО 1000 Вт/м2 при температуре элемента (25 ± 2) °С, в соответствии с МЭК 60904-8.
b) Уровень ЭО солнечного имитатора в рабочей плоскости должен быть установлен равным примерно 1000 Вт/м2 с помощью теплового фотоприемника, например, на основе термопары.
c) Абсолютные значения СПЭО в рабочей плоскости должны быть измерены с помощью прошедшего калибровку спектрорадиометра в соответствии с CIE 63-1984.
Примечание - Для расчетов, описанных в А.4.3, перечисление а), спектральный диапазон должен по крайней мере совпадать с диапазоном S(I). В случае использования полости [А.4.3, перечисление b)] спектральный диапазон измерений СПЭО должен быть достаточно широким, чтобы достичь требуемой неопределенности.
d) Калибруемый эталонный солнечный элемент должен быть размещен в рабочей плоскости имитатора. Температура элемента должна поддерживаться на уровне (25 ± 2) °С. Ток короткого замыкания элемента должен быть измерен более 10 раз, после чего должно быть вычислено среднее значение.
А.4.3 Обработка результатов измерений
a) Калибровочное значение вычисляют следующим образом:
,
(А.14)
где E(λ) - абсолютные значения СПЭО солнечного имитатора.
b) В случае необходимости прямой прослеживаемости к МРЭ абсолютное значение ЭО солнечного имитатора измеряется полостным радиометром, имеющим привязку к МРЭ в соответствии с А.4.1, перечисление е). В этом случае калибровочное значение вычисляют по формуле А.4, где Gсум - суммарная ЭО солнечного имитатора, измеренная полостным радиометром, привязанным к МРЭ.
c) Действия по А.4.2 и А.4.3 следует выполнить дважды и среднее значение CV считать окончательным калибровочным значением.
А.4.4 Оценка неопределенности
В таблицах А.3 и А.4 приведены типичные значения составляющих суммарной расширенной неопределенности U95, равной соответственно 2 % и 0, 6 % (коэффициент охвата k = 2).
|
Неопределенность эталонной лампы |
< 2 % |
|
Неопределенность, связанная со спектрорадиометром |
< 0, 2 % |
|
Неопределенность, связанная с нестабильностью температуры |
< 0, 2 % |
|
Неопределенность передачи, связанная со спектральной чувствительностью и спектральным несоответствием между имитатором и стандартным солнечным спектром |
< 0, 2 % |
|
Неопределенность, связанная с временной нестабильностью и пространственной неоднородностью имитатора, а также с отличием в размерах и постоянной времени спектрорадиометра и солнечного элемента |
< 0, 2 % |
|
Суммарная расширенная неопределенность |
< 2 % |
|
Неопределенность МРЭ |
< 0, 4 % |
|
Неопределенность измерений ЭО |
< 0, 2 % |
|
Неопределенность, связанная с нестабильностью температуры элемента |
< 0, 2 % |
|
Неопределенность передачи, связанная с отличием спектра имитатора от стандартной СПЭО AM1.5 (МЭК 60904-3) или с поправкой на спектральное несоответствие (МЭК 60904-7) |
< 0, 3 % |
|
Неопределенность, связанная с временной нестабильностью и пространственной неоднородностью имитатора, а также с отличием в размерах и постоянной времени спектрорадиометра, солнечного элемента и полостного радиометра |
< 0, 2 % |
|
Суммарная расширенная неопределенность |
0, 6 % |

Рисунок А.3 - Схема установки для реализации метода солнечного имитатора
А.4.4 Справочная документация
R. Shimokawa, F. Nagamine, Y. Miyake, K. Fujisawa, Y. Hamakawa "Japanese indoor calibration method for the reference solar cell and comparison with outdoor calibration" Japanese J. Appl. Phys. 26(1) (1987) 86-91.
R. Shimokawa, H. Ikeda, Y. Miyake, S. Igari "Development of wide field-of-view cavity radiometer for solar simulator use and intercomparison between irradiance measurements based on the world radiometer reference and electrotechnical laboratory scales" Japanese J. Appl. Phys. 41 (2002) 5088-5093.
H. Müllejans, W. Zaaiman, F. Merli, E.D. Dunlop, H.A. Ossenbrink "Comparison of traceable calibration methods for primary photovoltaic reference cells" Progress in Photovoltaics 13 (2005) 661-671.
CIE 53-1982 "Methods of Characterizing the Performance of radiometers and Photometers", ISBN 92 9034 053 3.
CIE 63-1984 "The Spectroradiometric Measurement of Light Sources".
A.5 Метод прямого солнечного излучения
Калибруемый солнечный элемент сличается с эталонным радиометром в условиях освещения прямым естественным солнечным излучением. Установление прослеживаемости калибровки основано на использовании пиргелиометра, измеряющего прямую ЭО солнечного излучения и имеющего привязку к МРЭ. Измеряется ток короткого замыкания солнечного элемента, затем вводятся поправки на отличие измеренной ЭО от 1000 Вм/м2, на температуру и на спектральное несоответствие между измеренным (с помощью спектрорадиометра) спектром прямого солнечного излучения и стандартным спектром (МЭК 60904-3). При этом также должна быть определена относительная спектральная чувствительность солнечного элемента.
А.5.1 Оборудование
a) Монтажная платформа, которая может сохранять ориентацию по нормали к солнцу с точностью ± 0, 5° на протяжении всего процесса калибровки.
b) Полостной радиометр с прослеживаемостью к МРЭ.
c) Тубус для солнечного элемента, обеспечивающий такой же угол зрения, что и у полостного радиометра.
d) Термостабилизированный блок для монтажа калибруемого эталонного элемента, который может поддерживать температуру на уровне (25 ± 2) °С на протяжении всего процесса калибровки. Средства для измерения температуры калибруемого эталонного солнечного элемента.
e) Калиброванное средство для измерения тока короткого замыкания солнечного элемента с точностью не хуже ± 0, 1 %.
f) Спектрорадиометр для измерения прямой СПЭО нормально падающего солнечного излучения с таким же углом зрения, что и у полостного радиометра.
g) Аппаратура для измерения относительной спектральной чувствительности солнечного элемента.
А.5.2 Измерения
a) Устанавливают на монтажную платформу предназначенный для калибровки эталонный солнечный элемент с тубусом, полостной радиометр и спетрорадиометр.
b) Измеряют относительное распределение СПЭО солнечного излучения Е(λ), используя спектрорадиометр. В процессе измерения СПЭО выполняют одновременно следующие действия:
1) снимают показания полостного радиометра Gпр и убеждаются, что полная ЭО лежит в диапазоне между 750 и 1100 Вт/м2;
2) измеряют ток короткого замыкания Iкз калибруемого эталонного солнечного элемента;
3) измеряют температуру эталонного элемента Тэ;
4) повторяют эти действия не менее четырех раз. Эти повторяющиеся измерения должны быть распределены по времени измерения СПЭО.
c) выполняют измерения по перечислению b) минимум пять раз в течение трех отдельных дней.
А.5.3 Обработка результатов измерений
a) Вводят поправку согласно формуле А.1, где в качестве Gсум следует взять показание полостного радиометра, соответствующее прямой ЭО Gпр.
b) Усредняют калибровочные значения, полученные на этапе а) для каждого независимого измерения СПЭО.
c) Экстраполируют измеренный спектр СПЭО на диапазон 300-4000 нм, руководствуясь справочной документацией, с тем чтобы покрыть диапазон стандартизованного спектра (МЭК 60901-3).
d) Для каждого результата, полученного на этапе b), проводят сначала коррекцию по температуре, используя формулу А.2; затем коррекцию на эффект спектрального несоответствия, используя формулу А.3, где E(λ) - значения СПЭО прямого солнечного излучения, дающие калибровочное значение CV согласно формуле А.4.
е) Усредняют калибровочные значения, полученные в рамках каждого дня измерений, а затем вычисляют арифметическое среднее CV, используя формулу А.5.
f) Исключают все точки, которые отвечают следующим условиям:
1) CVi отличается от CV более чем на 1, 5 %;
2) разброс ISC превышает 1, 5 %;
3) стандартное отклонение СVi(Tj) превышает 1 %.
g) Следует убедиться, что существует по крайней мере три дня достоверных данных, по пять серий данных каждый день. В противном случае, проведите дополнительные измерения, пока указанные условия не будут достигнуты.
А.5.4 Оценка неопределенности
В таблице А.5 приведены типичные значения составляющих неопределенности для метода прямого солнечного излучения. Суммарная расширенная неопределенность (U95 метода (при коэффициенте охвата k = 2) составляет 0, 9 %.
|
Неопределенность МРЭ |
0, 4 % |
|
Измерения прямой ЭО |
0, 2 % |
|
Коррекция на спектральное несоответствие |
0, 8 % |
|
Неопределенность, связанная с температурной поправкой |
0, 2 % |
|
Суммарная расширенная неопределенность |
0, 9 % |
А.5.5 Справочная документация
C.R. Osterwald, K.А. Emery, D.R. Myers, R.E. Hart "Primary reference cell calibrations at SERI: History and methods" Proc. 21st IEEE PVSC Orlando, FL, May 21-25 1990, pp. 1062-1067.
K.A. Emery, C.R. Osterwald, L.L. Kazmerski, R.E. Hart "Calibration of primary terrestrial reference cells when compared with primary AM0 reference cells" Proc. 8th European PVSEC, Florence, Italy, May 9-12 1988 pp. 64-68.
C. Osterwald, K. Emery "Spectroradiometric Sun Photometry" Journal of Atmospheric and Oceanic Technology, 17 (200) 1171-1188.
ASTM E 1125 "Standard test method for calibration of primary non-concentrator terrestrial photovoltaic reference cells using a tabular spectrum".
Приложение ДА
(справочное)
Таблица ДА.1
|
Обозначение ссылочного международного стандарта |
Степень соответствия |
Обозначение и наименование соответствующего национального, межгосударственного стандарта |
|
IEC 60904-2 |
IDT |
ГОСТ Р МЭК 60904-2-2013 "Государственная система обеспечения единства измерений. Приборы фотоэлектрические. Часть 2. Требования к эталонным солнечным приборам" |
|
ISO/IEC 17025 |
IDT |
ГОСТ ИСО/МЭК 17025-2009 "Общие требования к компетентности испытательных и калибровочных лабораторий" |
|
ISO 9059 |
- |
* |
|
ISO 9846 |
- |
* |
|
ISO/IEC Guide 98-3:2008 |
- |
* |
|
* Соответствующий национальный стандарт отсутствует. До его принятия рекомендуется использовать перевод на русский язык данного международного стандарта. Примечание - В настоящей таблице использовано следующее условное обозначение степени соответствия стандартов: - IDT - идентичные стандарты. | ||
Библиография
|
IEC 60891, Procedures for temperature and irradiance corrections to measure l-V characteristics of crystalline silicon photovoltaic devices (Приборы фотоэлектрические. Методики коррекции по температуре и энергетической освещенности результатов измерения вольтамперной характеристики) |
|
IEC 60904-1, Photovoltaic devices - Part 1: Measurement of photovoltaic current-voltage characteristics (Приборы фотоэлектрические. Часть 1. Измерение вольтамперных характеристик) |
|
IEC 60904-3, Photovoltaic devices - Part 3: Measurement principles for terrestrial photovoltaic (PV) solar devices with reference spectral irradiance data (Приборы фотоэлектрические. Часть 3. Измерение характеристик фотоэлектрических преобразователей с учетом стандартной спектральной плотности энергетической освещенности наземного солнечного излучения) |
|
IEC 60904-7, Photovoltaic devices - Part 7: Computation of the spectral mismatch correction for measurements of photovoltaic devices (Приборы фотоэлектрические. Часть 7. Вычисление поправки на спектральное несоответствие при измерениях фотоэлектрических приборов) |
|
IEC 60904-8, Photovoltaic devices - Part 8: Measurement of spectral response of a photovoltaic (PV) device (Приборы фотоэлектрические. Часть 8. Измерение спектральной чувствительности фотоэлектрического (ФЭ) прибора) |
|
IEC 60904-9, Photovoltaic devices - Part 9: Solar simulator performance requirements (Приборы фотоэлектрические. Часть 9. Требования к имитаторам солнечного излучения) |
|
IEC 61836, Solar photovoltaic energy systems - Terms, definitions and symbols (Солнечные фотоэлектрические энергосистемы. Термины, определения и символы) |
|
ISO/IEC Guide 99:2007, International vocabulary of metrology - Basic and general concepts and associated terms (VIM) (Международный словарь по метрологии. Основные и общие понятия и соответствующие термины) NIST Technical Note 1297:1994, Guidelines for Evaluating and Expressing the Uncertainty of NIST Measurements Results (Руководство Национального института стандартов и технологий США по оценке и выражению неопределенности результатов измерений) |
|
The Expression of Uncertainty and Confidence in Measurement, United Kingdom, Accreditation Service, M3003, Middlesex, UK, December 1997 (Выражение неопределенности и достоверности при измерениях) |


