ИТС 34-2017 ПРОИЗВОДСТВО ПРОЧИХ ОСНОВНЫХ НЕОРГАНИЧЕСКИХ ХИМИЧЕСКИХ ВЕЩЕСТВ
Production of other basic inorganic chemicals
Дата введения - 1 июля 2018 г.
Введение
Настоящий информационно-технический справочник по наилучшим доступным технологиям "Производство прочих основных неорганических химических веществ" (далее - справочник НДТ) является документом по стандартизации, разработанным в результате анализа технологических, технических и управленческих решений, применяемых при производстве твердых и других неорганических химических веществ.
Структура настоящего справочника НДТ соответствует ГОСТ Р 56828.14-2016 "Наилучшие доступные технологии. Структура информационно-технического справочника" [1], формат описания технологий, рассматриваемых в справочнике, соответствует ГОСТ Р 56828.13-2016 "Наилучшие доступные технологии. Формат описания технологий" [2], термины приведены в соответствии с ГОСТ Р 56828.15-2016 "Наилучшие доступные технологии. Термины и определения" [3].
Краткое содержание справочника
Введение. Представлено краткое содержание справочника НДТ.
Предисловие. Указана цель разработки справочника НДТ, его статус, законодательный контекст, краткое описание процедуры создания в соответствии с установленным порядком, а также взаимосвязь с аналогичными международными документами.
Область применения. Описаны основные виды деятельности, на которые распространяется действие справочника НДТ.
В разделе 1 представлена информация о состоянии и уровне развития твердых и других неорганических химических веществ в Российской Федерации. Также в разделе 1 приведен краткий обзор экологических аспектов производства прочих основных неорганических химических веществ.
В разделах 2-12 представлена информация по производству гипохлорита натрия, гипохлорита кальция, фтористых соединений, карбида кремния, пероксида водорода, перкарбоната натрия, хлорида железа, сульфата натрия, водорода электролизом воды, кальция хлористого соляно-кислотным разложением известнякового камня, соляной кислоты и хлор-щелочному производству.
Разделы 2-12 содержат следующие подразделы:
- общая информация;
- описание технологических процессов, используемых в настоящее время;
- нормы расхода сырья и энергоресурсов;
- текущие уровни эмиссии в окружающую среду.
В разделах 13-16 представлены определение НДТ, общие НДТ, экономические аспекты реализации НДТ и перспективные технологии.
Заключительные положения и рекомендации. Приведены сведения об использованных материалах при подготовке справочника НДТ, а также сведения о разработчиках справочника НДТ.
Библиография. Приведен перечень источников информации, использованных при разработке справочника НДТ.
Предисловие
Цели, основные принципы и порядок разработки справочника НДТ установлены постановлением Правительства Российской Федерации от 23 декабря 2014 г. N 1458 "О порядке определения технологии в качестве наилучшей доступной технологии, а также разработки, актуализации и опубликования информационно-технических справочников по наилучшим доступным технологиям" [4]. Перечень областей применения наилучших доступных технологий определен распоряжением Правительства Российской Федерации от 24 декабря 2014 г. N 2674-р [5].
1 Статус документа
Настоящий справочник НДТ является документом по стандартизации и разработан в соответствии с положениями, требованиями и терминологией, изложенными в национальных стандартах в области наилучших доступных технологий [1-3].
2 Информация о разработчиках
Справочник НДТ разработан технической рабочей группой "Производство прочих основных неорганических химических веществ" (ТРГ 34), состав которой утвержден протоколом совещания под председательством заместителя Министра промышленности и торговли Российской Федерации от 22 марта 2017 г. N 15-ОВ/12. Перечень организаций и их представителей, принимавших участие в разработке справочника НДТ, приведен в разделе "Заключительные положения и рекомендации".
Справочник НДТ представлен на утверждение Бюро наилучших доступных технологий (далее - Бюро НДТ) (www.burondt.ru).
3 Краткая характеристика
Справочник НДТ содержит описание применяемых в производстве гипохлорита натрия, гипохлорита кальция, фтористых соединений, карбида кремния, пероксида водорода, перкарбоната натрия, хлорида железа, сульфата натрия, водорода электролизом воды, кальция хлористого соляно-кислотным разложением известнякового камня, соляной кислоты и в хлор-щелочном производстве, реализованных на территории Российской Федерации технологических процессов, оборудования, технических способов, методов, в том числе позволяющих снизить негативное воздействие на окружающую среду, водопотребление, повысить энергоэффективность, ресурсосбережение. Из описанных технологических процессов, оборудования, технических способов, методов определены решения, являющиеся наилучшими доступными технологиями (НДТ). Для НДТ в справочнике НДТ установлены соответствующие технологические показатели НДТ.
4 Взаимосвязь с международными, региональными аналогами
При разработке справочника НДТ были использованы справочники Европейского союза по НДТ с учетом особенностей производства прочих основных неорганических химических веществ в Российской Федерации:
- "Европейская комиссия. Справочный документ по наилучшим доступным технологиям для производства твердых и других неорганических химикатов. Август 2007 г." [6];
- "Европейская Комиссия. Наилучшие доступные технологии. Справочный документ для производства хлора и щелочи. Декабрь 2001 г." [7];
- "Европейская Комиссия. Наилучшие доступные технологии (НДТ). Справочный документ для хлор-щелочного производства. Окончательный проект. Апрель 2013 г." [8], а также в объемный обзор, опубликованный Европейской комиссией в 2014 г.;
- European Commission. Joint Research Centre Science and Policy Reports. Best Available Techniques (BAT). Reference Document for the Production of Chlor-alkali. 2014. EUR 26844 EN [9].
5 Сбор данных
Информация о технологических процессах, оборудовании, технических способах, методах, применяемых при производстве гипохлорита натрия, гипохлорита кальция, фтористых соединений, карбида кремния, пероксида водорода, перкарбоната натрия, хлорида железа, соляной кислоты и хлор-щелочному производству в Российской Федерации была собрана в процессе разработки справочника НДТ в соответствии с Порядком сбора данных, необходимых для разработки информационно-технического справочника по наилучшим доступным технологиям и анализа приоритетных проблем отрасли, утвержденным приказом Росстандарта от 23 июля 2015 г. N 863 [10].
6 Взаимосвязь с другими справочниками НДТ
Взаимосвязь настоящего справочника НДТ с другими справочниками НДТ, разработанными или разрабатываемыми в соответствии с распоряжением Правительства Российской Федерации от 31 октября 2014 г. N 2178-р [11], приведена в разделе "Область применения".
7 Информация об утверждении, опубликовании и введении в действие
Справочник НДТ утвержден приказом Росстандарта от 15 декабря 2017 г. N 2847.
Справочник НДТ введен в действие с 1 июля 2018 г. официально опубликован в информационной системе общего пользования - на официальном сайте Федерального агентства по техническому регулированию и метрологии в сети Интернет (www.gost.ru).
Область применения
Настоящий справочник НДТ распространяется на процессы производства:
- гипохлорита натрия;
- гипохлорита кальция;
- фтора;
- фторида водорода и фтористоводородной кислоты;
- гексафторида серы;
- фторида кальция;
- перекиси водорода;
- перкарбоната натрия;
- хлорного железа;
- карбида кремния;
- промышленных газов (водорода);
- хлора;
- гидроксида натрия (едкого натра);
- гидроксида калия (едкого кали);
- хлорида водорода и соляной кислоты;
- сульфата натрия;
- водорода электролизом воды;
- кальция хлористого соляно-кислотным разложением известнякового камня.
Производства указанных химических продуктов относятся в соответствии с ОК 029-2014 [12] к "производству промышленных газов" и "производству прочих основных неорганических химических веществ".
Коды ОКВЭД, соответствующие области применения настоящего справочника НДТ, приведены в приложении А.1.
Наименования прочих основных неорганических веществ с указанием кодов Общероссийского классификатора видов экономической деятельности ОКВЭД (ОК 029-2014) [12] и кодов общероссийского классификатора продукции по видам экономической деятельности ОКПД 2 (ОК 034-2014) [13] представлены в приложении А.1.
Справочник НДТ также распространяется на технологические процессы, связанные с основными видами деятельности, которые могут оказать или оказывают влияние на количество (массы) эмиссий в окружающую среду или на масштабы загрязнения окружающей среды:
- хранение и подготовка сырья;
- производственные процессы;
- методы предотвращения и сокращения эмиссий и образования отходов;
- упаковка и хранение продукции.
Справочник НДТ не распространяется на:
- добычу и обработку сырья на месторождениях;
- вопросы, относящиеся исключительно к обеспечению промышленной безопасности или охране труда.
Вопросы охраны труда рассматриваются частично и только в тех случаях, когда они оказывают непосредственное влияние на виды деятельности, включенные в область применения настоящего справочник НДТ.
Дополнительные виды деятельности, осуществляемые при производстве прочих основных неорганических химических веществ, и соответствующие им справочники НДТ, определенные распоряжением Правительства РФ от 31 октября 2014 г. N 2178-р [11], приведены в таблице 1.
|
Вид деятельности |
Наименование соответствующего справочника НДТ |
|
Добыча сырья |
ИТС 16-2016 "Горнодобывающая промышленность. Общие процессы и методы" |
|
Очистка выбросов вредных (загрязняющих) веществ в атмосферный воздух |
ИТС 22-2016 "Очистка выбросов вредных (загрязняющих) веществ в атмосферный воздух при производстве продукции (товаров), а также при проведении работ и оказании услуг на крупных предприятиях" |
|
Очистка и утилизация сточных вод |
ИТС 8-2015 "Очистка сточных вод при производстве продукции (товаров) выполнении работ и оказании услуг на крупных предприятиях" |
|
Утилизация и обезвреживание отходов |
ИТС 15-2016 "Утилизация и обезвреживание отходов (кроме обезвреживания термическим способом (сжигание отходов))" |
|
Размещение отходов |
ИТС 17-2016 "Размещение отходов производства и потребления" |
|
Хранение и складирование товаров (материалов) |
ИТС 46-2017 "Сокращение выбросов загрязняющих веществ, сбросов загрязняющих веществ при хранении и складировании товаров (грузов)" |
|
Системы охлаждения |
ИТС 20-2016 "Промышленные системы охлаждения" |
|
Использование энергии и энергоресурсов |
ИТС 48-2017 "Повышение энергетической эффективности при осуществлении хозяйственной и (или) иной деятельности" |
|
Обращение со сточными водами и выбросами |
ИТС 47-2017 "Системы обработки (обращения) со сточными водами и отходящими газами в химической промышленности" |
|
Осуществление производственного экологического контроля |
ИТС 22-2016 "Общие принципы производственного экологического контроля и его метрологического обеспечения" |
Вопросы обеспечения промышленной безопасности и охраны труда частично рассматриваются только в тех случаях, когда оказывают влияние на виды деятельности, включенные в область применения настоящего справочника НДТ.
Химическая отрасль промышленности или химический комплекс принадлежит к числу базовых отраслей российской индустрии. Химический комплекс закладывает основы ее долгосрочного и стабильного развития и оказывает существенное влияние на структурные изменения в экономике, обладающие существенным макроэкономическим эффектом и влияющие на уровень национальной конкурентоспособности и темпы роста экономики в целом.
Химическая отрасль востребована всеми другими отраслями хозяйства и от ее состояния и развития зависит уровень национальной конкурентоспособности, темпы роста экономики, благосостояние государства. Значение химической отрасли промышленности постоянно растет. Ее продукция стабильно и разнообразно используется во всех сферах человеческой деятельности и в быту.
Потребителями продукции химического комплекса являются практически все отрасли промышленности, транспорта, сельского хозяйства, сфера услуг, торговля, наука, культура и образование, оборонный комплекс.
В химической отрасли сосредоточено более 4, 5 % основных фондов промышленности страны. Предприятия химического комплекса обеспечивают около 4, 7 % общероссийского объема валютной выручки.
В химической индустрии насчитывается около 800 крупных и средних промышленных предприятий и более 100 научных и проектно-конструкторских организаций, опытных и экспериментальных заводов с общей численностью сотрудников более 740 тыс. человек.
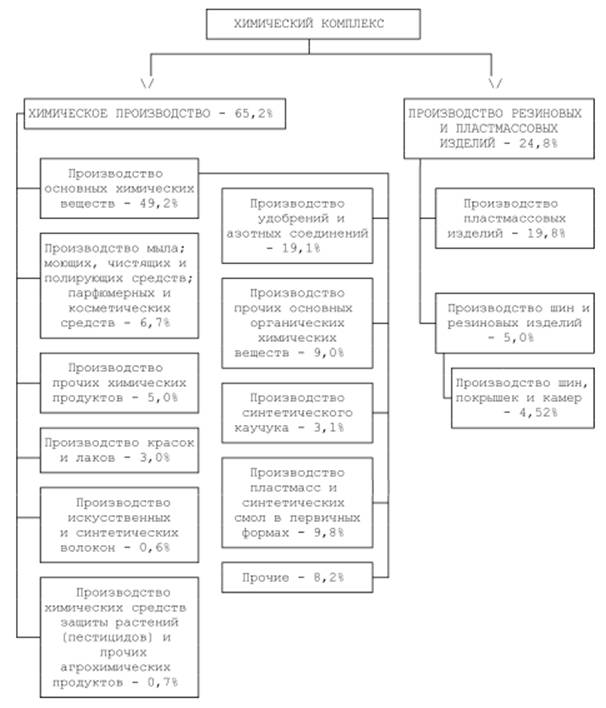
Химический комплекс Российской Федерации включает в себя два укрупненных вида экономической деятельности [14] (см. рисунок 1.1):
- химическое производство;
- производство резиновых и пластмассовых изделий.

на рисунке не указано производство фармацевтической продукции, составляющее ~ 10 % от общего производства химического комплекса Российской Федерации
Рисунок 1.1 - Структурная схема химического комплекса Российской Федерации, 2014 г., % (по данным SPG, НИИТЭХИМ, Минпромторга России)
Доля химического комплекса в структуре промышленного производства РФ в 2014 г. составила около 6 %, уступая добыче полезных ископаемых (23 %), машиностроению (10 %), производству и распределению электроэнергии, газа и воды (10 %), металлургическому производству (10 %) и производству пищевой продукции (11 %) [14].
Данные о структуре промышленного производства РФ приведены в таблице 1.1.
|
Отрасль промышленности в Российской Федерации |
Доля отрасли в промышленности, % |
|
Добыча полезных ископаемых |
23 |
|
Производство пищевых продуктов |
12 |
|
Производство и распределение электроэнергии, газа и воды |
11 |
|
Металлургическое производство и производство готовых металлических изделий |
10 |
|
Машиностроение |
10 |
|
Химический комплекс, включая производство изделий из пластмасс и РТИ |
6 |
|
Производство электрооборудования, электронного и оптического оборудования (электроника) |
4 |
|
Производство прочих неметаллических минеральных продуктов |
3 |
|
Прочие отрасли (сегменты) |
21 |
|
Промышленность всего |
100 |
Химическая промышленность обладает широкой сырьевой базой, позволяющей утилизировать некоторые виды отходов производства и потребления и активно использовать вторичное сырье, что способствует более экономному расходованию природных и энергетических ресурсов. Кроме того, она создает продукты (вещества), которые применяют для химической очистки и обеззараживания воды, воздуха, для защиты и роста растений и восстановления почв.
С другой стороны, химическая промышленность относится к числу достаточно проблемных, с точки зрения экологии, отраслей, воздействующих практически на все компоненты окружающей среды, что определяет необходимость и актуальность реализации дополнительных природоохранных мероприятий, обеспечивающих необходимую и достаточную экологическую безопасность производств.
Экологические факторы в химической отрасли промышленности не только влияют на конкретное размещение и функционирование химических предприятий, но и определяют необходимость и эффективность использования и переработки любых, даже самых токсичных и опасных отходов. Однако все более актуальным и значимым становится вопрос об утилизации продукции химических предприятий, так как многие ранее известные и новые вещества и материалы, создаваемые отраслью, практически не разлагаются. Главные проблемы, стоящие перед отраслью - развитие производств новейших видов продукции тонкой химии (чистые вещества, реактивы), микробиологической промышленности, создание небольших производств, не оказывающих существенного воздействия на окружающую среду.
По объему инвестиций в основной капитал в 2014 г. химический комплекс занял третье место среди всех отраслей российской промышленности (5, 4 %) после добычи полезных ископаемых (40, 5 %) и производства и распределения электроэнергии, газа и воды (21, 9 %) [14].
На сегодняшний день можно выделить ряд ключевых проблем химической отрасли промышленности Российской Федерации:
1) высокие цены и отсутствие необходимого ассортимента сырья для отдельных производств химической отрасли промышленности;
2) высокий уровень износа ряда производственных мощностей;
3) высокие капитальные затраты на строительство новых химических производств;
4) недостаточное развитие научного и технологического потенциала химического комплекса;
5) высокие цены на электроэнергию и железнодорожные перевозки, недостаток транспортно-логистической инфраструктуры, сложность ее расширения и обеспечения доступа к ней;
6) недостаточное развитие системы технического регулирования, отраслевых стандартов и системы контроля качества продукции химического комплекса;
7) недостаточная емкость внутреннего рынка химических продуктов;
8) зависимость стратегических производств отрасли от импортного сырья;
9) недостаточное развитие кадрового потенциала и высокопроизводительных рабочих мест.
Обозначенные проблемы наиболее актуальны для всех отраслей химической промышленности и комплексно влияют на состояние всей промышленности в целом, поэтому их решение поможет значительно повысить конкурентоспособность химического комплекса России и каждого из его сегментов в отдельности.
Следует также отметить некоторые преимущества химического комплекса перед другими отраслями:
- разнообразие и относительная доступность исходного сырья;
- относительно небольшая доля отходов производства, плохо поддающихся утилизации или обезвреживанию;
- использование материальных ресурсов и энергоресурсов может быть комбинированным;
- возможность производства идентичных продуктов из разного исходного сырья.
Прочие основные неорганические химические вещества составляют примерно 12 % всех базовых продуктов отрасли и являются старейшими химическими продуктами. К ним относятся водород, хлор, гидроксид натрия (каустическая сода, натр едкий, каустик, натриевая щелочь), гидроксид калия (едкое кали), гипохлорит натрия, различные неорганические кислоты, в том числе соляная и плавиковая кислота, а также соли указанных кислот.
Одной из значительных и ключевых составляющих химического комплекса РФ является производство водорода, хлора и гидроксида натрия или так называемое хлор-щелочное производство, которое позволяет одним из трех электрохимических методов одновременно получать сразу три химических вещества и продукта: водород, хлор и гидроксид натрия (натр едкий, каустическая сода, каустик, натриевая щелочь). Так, в 2012 г. объем производства хлора в РФ составил 1032 тыс. т, каустической соды 1094, 4 тыс. т. Объем потребления хлора в 2012 г. составил 1018 тыс. т, каустической соды - 984, 7 тыс. т. Россия является нетто-экспортером этих продуктов, что демонстрируют сведения, приведенные в таблице 1.2.
|
Продукт |
Производство, тыс. т |
Экспорт, тыс. т |
Импорт, тыс. т |
Потребление, тыс. т |
|
Хлор |
1032 |
14 |
0 |
1018 |
|
Каустическая сода |
1094 |
125 |
16 |
985 |
Производство каустической соды и хлора в России осуществляют более 10 компаний, при этом основный объем производства полимера - поливинилхлорида (ПВХ) - с использованием хлора собственного производства приходится только на 3 предприятия. Едкий натр, водород и хлор вырабатываются тремя разными электрохимическими методами. Два из них - электролиз с твердым катодом (диафрагменный и мембранный методы), третий - электролиз с жидким ртутным катодом (ртутный метод). В мировой производственной практике и в Российской Федерации реализованы все три метода получения хлора и каустика с явной и устойчивой тенденцией к увеличению доли мембранного электролиза. В таблице 1.3 приведены основные показатели указанных методов электролиза в пересчете на производство 1 т 100 %-ного едкого натра.
|
Наименование показателя |
Ртутный метод |
Диафрагменный метод |
Мембранный метод |
|
Выход хлора (по току), % |
99 |
96 |
97-98, 5 |
|
Расход электроэнергии, кВт•ч/т |
3150 |
3260 |
2520 |
|
Массовая доля NaOH в щелоках, % |
50 |
12 |
31-35 |
|
Чистота хлора Cl2, % об. |
99, 2 |
98 |
98, 0-99, 3 |
|
Чистота водорода Н2, % |
99, 9 |
99, 9 |
99, 9 |
|
Содержание O2 в хлоре, % об. |
0, 1 |
1-2 |
0, 3-0, 7 |
|
Массовая доля хлорид-иона Cl- в NaOH, % |
0, 003 |
1-1, 5 |
0, 005 |
В России приблизительно 35 % от всего выпускаемого каустика вырабатывается электролизом с ртутным катодом и более 65 % - электролизом с твердым катодом. Основными потребителями едкого натра являются: химическая промышленность (52 % суммарного спроса в 2012 г.), целлюлозно-бумажная промышленность (13 %), алюминиевая промышленность (8 %), производство мыла и дезодорантов (7 %), текстильная промышленность. Потребление каустической соды в РФ в 2012 г. по ключевым отраслям промышленности представлено на рисунке 1.2.

Рисунок 1.2 - Потребление каустической соды в РФ в 2012 г. по ключевым отраслям промышленности
В настоящее время на предприятиях России и стран СНГ наиболее широко применяются ртутный и диафрагменный методы получения хлора и каустической соды, тогда как энергетически более эффективный и экологически предпочтительный метод мембранного электролиза был реализован в 2006 г. в ОАО "Саянскхимпласт", в 2014 г. - в ООО "РусВинил", г. Кстово Нижегородской области, в 2015 г. на предприятии ООО "Новомосковский хлор", г. Новомосковск Тульской области, и в 2016 г. - на предприятии АО "ВТЕ Юго-Восток", Московская область и в ООО "Сода-Хлорат", г. Березники (производство водорода, хлора и гидроксида калия).
Российские производители хлора и каустика прорабатывают возможности перехода на мембранный метод электролиза, но реализация данных проектов требует определенных технических решений и значительных материальных затрат, поэтому в настоящий момент их усилия направлены на оптимизацию действующего на большинстве из них диафрагменного электролиза, а также на модернизацию ртутного метода электролиза.
Таким образом, в настоящее время на предприятиях РФ реализованы все три электрохимических метода производства водорода, хлора и гидроксида натрия: диафрагменный, мембранный и ртутный электролиз насыщенных растворов хлорида натрия.
Кроме того, в настоящее время в промышленном масштабе в Российской Федерации реализована технология производства соляной кислоты методом взаимодействия хлора и водорода с последующей абсорбцией образующегося хлорида водорода водой с получением соляной кислоты.
Печень предприятий Российской Федерации, выпускающих прочие основные неорганические химические вещества, относящиеся к сфере распространения настоящего справочника НДТ, приведен в таблице 1.4.
|
N п/п |
Наименование организации |
Наименование группы, ассоциации, холдинга |
Регион Российской Федерации |
Город (населенный пункт) |
|
1 |
АО "Башкирская содовая компания" |
Ассоциация "РусХлор" |
Республика Башкортостан |
г. Стерлитамак |
|
2 |
АО "КАУСТИК" |
Группа компаний "НИКОХИМ" |
Волгоградская область |
г. Волгоград |
|
3 |
ОАО "Волжский абразивный завод" |
- |
Волгоградская область |
г. Волжский |
|
4 |
ООО "Химпром" |
Ассоциация "РусХлор" |
Кемеровская область |
г. Кемерово |
|
5 |
ПАО "Нижнекамскнефтехим" |
- |
Республика Татарстан |
г. Нижнекамск |
|
6 |
АО "Группа "Илим" |
Ассоциация "РусХлор" |
Иркутская область |
г. Братск |
|
7 |
АО "ВТЕ ЮГО-ВОСТОК" |
Ассоциация "РусХлор" |
Московская область |
г. Москва |
|
8 |
ПАО "Химпром" |
Ассоциация "РусХлор" |
Чувашская Республика |
г. Новочебоксарск |
|
9 |
ООО "Новомосковский хлор" |
ЕвроХим |
Тульская область |
г. Новомосковск |
|
10 |
ООО "РусВинил" |
Ассоциация "РусХлор" |
Нижегородская область |
г. Кстово |
|
11 |
ООО "ГалоПолимер Кирово-Чепецк" |
Ассоциация "РусХлор" |
Кировская область |
г. Кирово-Чепецк |
|
12 |
АО "Саянскхимпласт" |
Ассоциация "РусХлор" |
Иркутская область |
г. Саянск |
|
13 |
ООО "Сода-хлорат" |
Ассоциация "РусХлор" |
Пермский край |
г. Березники |
|
14 |
АО "Новотроицкий завод хромовых соединений" |
- |
Оренбургская область |
г. Новотроицк |
|
15 |
ОАО "Соликамский магниевый завод" |
- |
Пермский край |
г. Соликамск |
В таблице 1.5 приведены перечень продукции, предприятий и способов (методов) производства, а также указаны мощности производств прочих основных неорганических химических веществ.
|
п/п |
Наименование организации |
Продукция |
Мощность производства, тыс. т в год |
Способ производства |
|
1 |
АО "Башкирская содовая компания" |
Хлор |
196 |
Электролиз ртутным и диафрагменным методом |
|
Натр едкий технический (гидроксид натрия) |
217 |
Электролиз ртутным и диафрагменным методом | ||
|
Водород |
- | |||
|
Натр едкий технический чешуированный |
50 |
Выпаривание раствора гидроксида натрия и кристаллизация | ||
|
Кислота соляная синтетическая |
83 |
Синтез хлорида водорода с последующей абсорбцией водой | ||
|
Гипохлорит натрия |
8, 0 |
Хлорирование щелочи | ||
|
2 |
АО "КАУСТИК" |
Водород |
37450 тыс. м3 |
Электролиз ртутным и диафрагменным методом |
|
Хлор (жидкий и газообразный) |
215 |
Электролиз ртутным и диафрагменным методом | ||
|
Кислота соляная синтетическая |
218, 82 |
Синтез хлорида водорода и его абсорбция водой | ||
|
Натр едкий технический (гидроксид натрия) |
145, 8 - факт |
Электролиз ртутным методом | ||
|
Натр едкий технический (гидроксид натрия) |
100, 0 |
Электролиз диафрагменным методом | ||
|
Натр едкий технический гранулированный |
112, 0 |
Выпаривание раствора гидроксида натрия | ||
|
Гипохлорит натрия |
25, 8 |
Хлорирование раствора щелочи | ||
|
Хлорное железо |
12 |
Хлорирование раствора хлористого железа | ||
|
3 |
ОАО "Волжский абразивный завод" |
Карбид кремния |
80 |
Взаимодействие оксида кремния с углеродом при температуре |
|
4 |
ООО "Химпром" г. Кемерово |
Кислота соляная (х. ч./ч.) |
9, 0 |
Синтез хлорида водорода и его абсорбция водой |
|
Кислота соляная синтетическая |
45, 0 |
Синтез хлорида водорода и его абсорбция водой | ||
|
Кислота соляная ингибированная |
5 |
Синтез хлорида водорода и его абсорбция водой | ||
|
Натр едкий технический |
44, 0 |
Электролиз диафрагменным методом | ||
|
Хлор жидкий |
40, 0 | |||
|
Водород |
- | |||
|
Натрия гипохлорит технический |
12, 0 |
Хлорирование раствора щелочи | ||
|
5 |
ПАО "Нижнекамскнефтехим" |
Электролитический водород |
4788, 957 тыс. м3 |
Электролиз |
|
6 |
АО "Группа "Илим" |
Натр едкий технический |
72, 095 |
Электролиз диафрагменным методом |
|
Хлор жидкий |
58, 056 | |||
|
Водород |
- | |||
|
Кислота соляная |
6, 454 |
Синтез хлорида водорода и его абсорбция водой | ||
|
Гипохлорит натрия |
5, 443 |
Хлорирование раствора щелочи | ||
|
7 |
АО "ВТЕ Юго-Восток" |
Гипохлорит натрия |
22, 5 - факт 45, 0 - проект |
С концентрацией от 172 г/дм3 при концентрации свободной щелочи 10-15 г/дм3 |
|
Натр едкий технический (каустическая сода) марка РМ-В |
41, 329 |
Электролиз с использованием двух биполярных мембранных электролизеров (64 ячейки в каждом) с нормальной линейной нагрузкой до 11340 А на каждый электролизер | ||
|
Кислота соляная синтетическая |
35, 938 - факт 40, 0 - проект |
Синтез хлорида водорода и его абсорбция водой | ||
|
8 |
ПАО "Химпром" г. Новочебоксарск |
Хлор жидкий |
88, 7 |
Электролиз диафрагменным методом |
|
Натр едкий технический |
99, 5 | |||
|
Водород |
- | |||
|
Гипохлорит натрия |
12, 2 |
Хлорирование раствора щелочи | ||
|
Перекись водорода |
90 |
Изопропиловый метод | ||
|
Перкарбонат натрия |
60 |
Взаимодействие раствора карбоната натрия с раствором пероксида водорода | ||
|
9 |
ООО "Новомосковский хлор" |
Натр едкий технический |
100, 0 |
Электролиз мембранным методом |
|
Хлор |
88, 0 | |||
|
Водород |
- | |||
|
Кислота соляная синтетическая |
- |
Синтез хлорида водорода и его абсорбция водой | ||
|
10 |
ООО "РусВинил" |
Натр едкий технический |
230, 0 |
Электролиз мембранным методом |
|
Хлор |
203, 9 | |||
|
Водород |
- | |||
|
11 |
ООО "ГалоПолимер Кирово-Чепецк" |
Натр едкий технический (гидроксид натрия) |
118, 2 |
Электролиз ртутным методом |
|
Хлор |
107, 78 | |||
|
Водород |
- | |||
|
Кислота соляная синтетическая |
17, 0 |
Синтез хлорида водорода и его абсорбция водой | ||
|
Кальций хлористый |
300, 0 |
Растворение известнякового камня и его примесей соляной кислотой | ||
|
Фтор |
0, 75 |
Электрохимическое разложение безводного фтористого водорода | ||
|
Кальций фтористый |
0, 05 |
Взаимодействие хлористого кальция и фторида калия | ||
|
Гексофторида серы |
0, 72 |
Фторирование серы газообразным фтором | ||
|
12 |
АО "Саянскхимпласт" |
Натр едкий технический (гидроксид натрия) |
203, 0 |
Электролиз мембранным методом |
|
Хлор |
180, 0 | |||
|
Водород |
- | |||
|
13 |
ООО "Сода-хлорат" |
Едкий калий жидкий (гидрат окиси калия) |
40, 0 |
Электролиз мембранным методом |
|
Хлор |
25, 0 | |||
|
Водород |
- | |||
|
Едкий кали твердый (гидрат окиси калия) |
26, 0 |
Выпаривание раствора едкого кали | ||
|
Кислота соляная синтетическая |
27, 0 |
Синтез хлорида водорода и его абсорбция водой | ||
|
14 |
АО "Новотроицкий завод хромовых соединений" |
Сульфат натрия |
72 |
Растворение сульфата натрия - сырца с последующей очисткой от примесей, упариванием, отделением кристаллов сульфата натрия и сушкой |
|
15 |
ОАО "Соликамский магниевый завод" |
Хлор |
3 |
Электролиз |
Гипохлорит натрия (хлорноватистокислый натрий, химическая формула NaClO) выпускается промышленностью в виде жидкости зеленовато-желтого цвета. Возможно получение твердого пятиводного кристаллогидрата NaClO•5H2O. По [15] продукт должен иметь следующие показатели (см. таблицу 2.1).
|
Наименование показателя |
Марка А |
Марка Б |
|
Массовая концентрация активного хлора, г/дм3, не менее |
190 |
170 |
|
Массовая концентрация щелочи в пересчете на NaOH, г/дм3 |
10-20 |
40-60 |
|
Массовая концентрация железа, г/дм3, не более |
0, 02 |
0, 06 |
В соответствии с [16] технические характеристики гипохлорита натрия должны отвечать требованиям, указанным в таблице 2.2.
|
NN п/п |
Наименование показателя |
Норма | |
|
Марка А |
Марка Б | ||
|
1. |
Внешний вид |
Жидкость зеленовато-желтого цвета |
Жидкость зеленовато-желтого цвета. Допускается выпадение незначительного осадка, наличие мелкодисперсных точек и взвесей |
|
2. |
Массовая концентрация активного хлора, г/дм3, не менее |
120 |
120 |
|
3. |
Массовая концентрация щелочи в пересчете на NaOH, г/дм3, не более |
40 |
90 |
В соответствии с [81] технические характеристики гипохлорита натрия должны отвечать требованиям, указанным в таблице 3.
|
NN п/п |
Наименование показателя |
Норма | |
|
Марка А |
Марка Б | ||
|
2. |
Массовая концентрация активного хлора, г/дм3, не менее |
120 |
120 |
|
3. |
Массовая концентрация щелочи в пересчете на NaOH, г/дм3, не более |
40 |
90 |
Гипохлорит натрия имеет широкую область применения, основные из них приведены ниже:
- дезинфекция и обеззараживание воды, обезвреживание стоков;
- отбеливание хлопчатобумажных и льняных тканей;
- безусадочная обработка шерстяных изделий;
- отбелка древесной массы;
- хлорирование окисление органических соединений;
- производство гидразина;
- в качестве антисептического раствора в медицине.
Способы получения гипохлорита натрия можно разделить на две группы:
- хлорирование каустической и кальцинированной соды;
- электролиз водного раствора хлорида натрия.
Гипохлорит натрия производят периодическим или непрерывным способом. В основе метода хлорирования каустической соды лежит реакция:
2NaOH+Cl2→NaClO+NaCl+H2O
Хлорирование раствора едкого натра проводят путем барботажа хлора через раствор щелочи в резервуарах или абсорбционных колоннах с насадкой, орошаемой циркулирующим щелочным раствором.
Значительные объемы гипохлорита натрия производятся на месте потребления.
Ниже в качестве типичного примера представлено наиболее общее описание технологического процесса производства гипохлорита натрия, которое никоим образом не может рассматриваться как единственное описание процесса, соответствующее критериям и показателям НДТ.
Промышленный способ получения гипохлорита натрия - хлорирование раствора едкого натра электролитическим хлором или абгазами. Технологическая схема производства приведена на рисунке 2.1.

Рисунок 2.1 - Принципиальная схема получения раствора гипохлорита натрия
Схема включает циркуляционный насос, холодильник, фильтр испаренного хлора, фильтр гипохлорита, отстойник гипохлорита натрия. Раствор едкого натра (18 масс. % - 22 масс. %), специально приготовленный из концентрированного едкого натра принимают в хлоратор, охлаждают рассолом (минус 20 °C) или захоложенной водой в холодильнике циркуляцией по контуру "хлоратор-насос-холодильник" и ведут хлорирование испаренным хлором при заданной температуре. После хлорирования гипохлорит натрия фильтруют или отстаивают и отгружают потребителям. Через каждые две операции фильтр гипохлорита натрия промывают водой. Процесс хлорирования регулируется по окислительно-восстановительному потенциалу.
Описание технологического процесса приведено в таблице 2.4, перечень основного оборудования приведен в таблице 2.5.
|
Входной поток |
Подпроцесс |
Выходной поток |
Основное технологическое оборудование |
Эмиссии |
|
Каустическая сода Вода |
Приготовление водного раствора едкого натра |
Водный раствор едкого натра |
Емкости |
Гидроксид натрия |
|
Испаренный хлор |
Хлорирование водного раствора едкого натра |
Гипохлорит натрия Отходящие газы |
Хлораторы (абсорбционные колонны), центробежные насосы, холодильник |
Хлор |
|
Гипохлорит натрия |
Фильтрация гипохлорита натрия |
Гипохлорит натрия |
Фильтр |
- |
|
Гипохлорит натрия |
Отстой гипохлорита натрия |
Гипохлорит натрия |
Отстойник |
Хлор |
|
Наименование оборудования |
Назначение оборудования |
Существенные характеристики технологического оборудования |
|
Центробежный насос |
Для подачи 18 % - 22 % раствора едкого натра |
Производительность от 20 до 100 м3/ч |
|
Колонна абсорбции (хлоратор) |
Хлорирование водного раствора едкого натра |
Вертикальный аппарат, вместимость - 6-25 м3, рабочая среда - щелочная |
|
Кожухотрубный теплообменник (холодильник) |
Охлаждение раствора едкого натра |
Площадь поверхности теплообмена 32-52 м2 |
|
Емкостное оборудование |
Прием и хранение едкого натра, хранение товарного гипохлорита |
Вместимость в соответствии с объемом производства |
|
Фильтр гипохлорита натрия |
Фильтрация гипохлорита натрия |
Фильтрующий элемент - фторопласт |
|
Отстойник гипохлорита натрия |
Отстой гипохлорита натрия |
Габаритные характеристики в соответствии с объемом производства |
Нормы расходов материальных и энергетических ресурсов приведены в таблице 2.6.
|
Наименование ресурсов |
Единицы измерения |
Расход на 1 т продукции | |
|
Минимальный |
Максимальный | ||
|
Испаренный хлор, 100 % Сl2 |
кг |
158 (120*) 130** |
190 151** |
|
Едкий натр 100 % |
кг |
171 |
213 |
|
Сульфит натрия 100 % |
кг |
0, 10 |
0, 33 |
|
Вода обессоленная |
м3 |
0, 65 |
1, 61 |
|
Вода оборотная |
м3 |
0, 1 |
0, 1 |
|
Вода захоложенная** |
м3 |
25 |
50 |
|
Воздух сухой сжатый |
м3 |
117, 0 |
125, 5 |
|
Пар |
МДж |
41, 8 |
420, 7 |
|
Холод (минус 20 °C - минус 30 °C) |
МДж |
162, 2 (418, 7) |
165, 8 (420, 6) |
|
Электроэнергия |
кВт•ч |
6, 2 |
30, 0 |
|
* При использовании хлора абгазного. ** При выпуске продукта по СТО 00203312012-2011, ТУ 6-01-29-93. | |||
Выбросы в атмосферу при производстве гипохлорита натрия приведены в таблице 2.7.
|
Источники выброса |
Наименование |
Метод очистки, повторного использования |
Объем и (или) масса выбросов загрязняющих веществ после очистки в расчете на тонну 1 т продукции, кг/т | ||
|
Минимальное |
Максимальное |
Среднее | |||
|
Воздушные линии хлоратора, отстойника, емкостей |
Хлор |
Абсорбция рабочим раствором едкого натра |
0, 000054 |
0, 189 |
- |
|
Производство в целом |
Гидроксид натрия |
- |
- |
0, 014115 |
- |
Промышленные сточные воды, содержащие хлорид-анион, направляются на станцию усреднения и нейтрализации и далее передаются в сторонние организации для обезвреживания (как вариант направляются на дополнительную очистку на биологические очистные сооружения).
Ливневые сточные воды сбрасываются в ливневую канализацию. Уровни сбросов приведены в таблице 2.8.
|
Источники сброса |
Наименование |
Направление сбросов (в водный объект, в системы канализации) |
Метод очистки, повторного использования |
Объем и (или) масса сбросов загрязняющих веществ после очистки в расчете на тонну 1 т продукции, кг/т | ||
|
Минимальное |
Максимальное |
Среднее | ||||
|
Промывные воды от фильтров после дехлорирования, промывки оборудования, смывы с полов |
Хлорид-анион (хлориды) |
- |
На станцию усреднения и нейтрализации и далее передаются в сторонние организации |
- |
10, 7 |
- |
Технологических отходов, характерных для производства гипохлорита натрия не образуется. Образующиеся в процессе производства гипохлорита натрия отходы, связанные с осуществлением вспомогательных операций: отходы минеральных компрессорных масел, отходы уплотнительных материалов. Отходы минеральных компрессорных масел передаются сторонней организации на утилизацию. Отходы уплотнительных материалов поступают на полигон промышленных отходов.
Гипохлорит кальция (нейтральный хлорноватистокислый кальций, химическая формула - Ca(ClO)2) представляет собой порошкообразный продукт белого цвета или слабоокрашенный. Согласно [17] товарный гипохлорит кальция должен соответствовать следующим требованиям (см. таблицу 3.1).
|
Наименование показателя |
Марка А |
Марка Б | |
|
1-й сорт |
2-й сорт | ||
|
Массовая доля активного хлора, %, не менее |
60 |
52 |
25 |
|
Массовая доля воды, %, не более |
2 |
3 |
3 |
|
Массовая доля нерастворимого остатка, %, не более |
0, 90 |
0, 85 |
0, 90 |
В соответствии с [82] технические характеристики гипохлорита кальция должны отвечать требованиям, указанным таблице 3.2.
|
Наименование показателя |
Норма для марок |
Метод анализа | ||
|
А |
Б |
С | ||
|
1 Внешний вид |
Порошкообразный продукт белого цвета или слабоокрашенный |
По 5.2 | ||
|
2 Массовая доля активного хлора, %, не менее |
65 |
65 |
55 |
По ГОСТ 25263 |
|
3 Массовая доля воды, %, не более |
3, 0 |
10 |
10 |
По ГОСТ 25263 |
|
4 Массовая доля нерастворимого осадка, %, не более |
12 |
12 |
12 |
По ГОСТ 25263 |
|
5 Коэффициент термостабильности, не менее |
0, 90 |
0, 85 |
0, 85 |
По ГОСТ 25263 |
Гипохлорит кальция предназначен для обезвреживания промышленных циансодержащих стоков золотодобычи, обеззараживания воды, дезинфекции, отбелки.
Нейтральная соль гипохлорита кальция характеризуется минимальным содержанием нерастворимых примесей, является стабильным, надежным и удобным носителем хлора.
Гипохлорит кальция получают путем хлорирования известкового молока:
2Ca(OH)2+2Cl2→Ca(ClO)2+CaCl2+2H2O
В зависимости от концентрации гидроксида кальция, температуры, количества поглощенного хлора выделяются различные кристаллические формы Ca(ClO)2. Для производства гипохлорита кальция характерны технологические трудности, связанные с сушкой пасты и оводнением готового продукта при хранении.
Нежелательное образование хлорида кальция может быть предотвращено путем добавления гидроксида натрия:
Ca(OH)2+2NaOH+2Cl2→Ca(Cl)2•2H2O+2NaCl
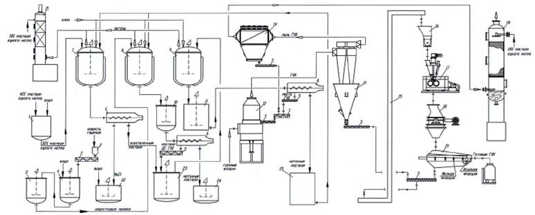
В промышленности гипохлорит кальция получают натриевым методом, технологическая схема приведена на рисунке 3.1. Сырьем процесса является гашеная известь, едкий натр и хлор.

1 - аппарат для приготовления раствора едкого натра; 2 - бункер приема и подачи извести; 3, 4 - аппарат приготовления известкового молока; 5, 16 - шнек; 6 - центрифуга; 7, 8, 9 - хлораторы; 10, 11 - емкость; 12 - сушилка; 13 - циклон; 14 - рукавный фильтр; 15 - элеватор; 17 - гранулятор; 18 - гранулятор; 19 - вибросито; 20, 21 - абсорбционная колонна; 22, 24, 25 - емкость; 23 - дозировочный резервуар
Рисунок 3.1 - Принципиальная схема получения раствора гипохлорита кальция
Технологический процесс получения гранулированного гипохлорита кальция состоит из следующих стадий:
- получение раствора едкого натра с массовой долей 32 %;
- получение известкового молока;
- первая стадия хлорирования - хлорирование 32 %-ного раствора едкого натра и выделение раствора гипохлорита натрия.
Назначение первой стадии хлорирования - получение и осветление раствора гипохлорита натрия. При хлорировании раствора едкого натра в реакционной смеси накапливается хлорид натрия, который после достижения насыщения, частично выкристаллизовывается из раствора в виде осадка. После хлорирования смесь подается в центрифугу, где происходит осветление раствора и отделение влажного осадка хлорида натрия. В осветленном растворе контролируется содержание активного хлора. Полученный осадок хлорида натрия (содержащий небольшое количество гипохлорита натрия и кальция) направляется на переработку. Осветленный раствор гипохлорита натрия - на третью стадию.
- Вторая стадия хлорирования - хлорирование известкового молока (40 %-ный раствор гидроксида кальция) и выделение осадка двуосновной соли гипохлорита кальция.
Назначение второй стадии хлорирования - получение и выделение осадка двуосновной соли гипохлорита кальция Ca(OCl)2•2Ca(OH)2. Реакционная смесь, полученная при хлорировании известкового молока, перекачивается в промежуточную емкость. Из промежуточной емкости смесь подается в центрифугу, где происходит разделение влажного осадка двуосновной соли и маточного раствора (содержит хлориды кальция и натрия и небольшое количество гипохлорита кальция). Влажный осадок двуосновной соли гипохлорита кальция направляется на третью стадию хлорирования, а маточный раствор направляется на переработку.
- Получение реакционной смеси для третьей стадии хлорирования (раствора двуосновной соли гипохлорита кальция) - смешение гипохлорита натрия и пасты двуосновной соли гипохлорита кальция.
- Третья стадия хлорирования - хлорирование раствора двуосновной соли гипохлорита кальция с последующим выделением осадка нейтральной соли гипохлорита кальция.
Назначение третьей стадии хлорирования - получение и выделение кристаллического нейтрального гипохлорита кальция Ca(OCl)2•H2O. Влажный осадок двуосновной соли гипохлорита кальция суспендируется в осветленном растворе гипохлорита натрия и подается в реакторы хлорирования. После хлорирования смесь перекачивается в промежуточную емкость. Из промежуточной емкости смесь подается в центрифугу. На центрифуге происходит разделение маточного раствора и пасты гипохлорита кальция. Маточный раствор собирается в сборнике, откуда в виде сырья возвращается в процесс (в реакторы хлорирования первой и второй стадии). Паста гипохлорита кальция направляется на четвертую стадию - сушка и гранулирование нейтрального гипохлорита кальция.
- Стадия сушки выделенного осадка нейтральной соли гипохлорита кальция с получением товарного гипохлорита кальция, гранулирование и фасовка гипохлорита кальция (выполнена в 3 технологические линии).
Назначение стадии сушки - получение товарного гипохлорита кальция. Паста гипохлорита кальция, полученная на третьем этапе, высушивается в сушилке в потоке горячего воздуха. Высушенный гипохлорит кальция отделяется в циклонах, подвергается гранулированию, рассеву и расфасовывается в металлические барабаны. Воздух после сушилки, содержащий пыль гипохлорита кальция и следы хлора очищается в рукавном фильтре и абсорбционной колонне.
- Абсорбционная очистка абгазов стадий хлорирования и узлов центрифугирования.
Назначение узла очистки газовых выбросов со стадий хлорирования и центрифугирования - постоянное улавливание хлора и хлористого водорода, содержащихся в абгазах данных стадий. Утилизация газовых выбросов осуществляется методом абсорбционного поглощения хлора.
- Абсорбционная очистка абгазов стадии сушки.
Для каждой из трех линий сушки предусматривается своя система поглощения газовых выбросов, содержащих хлор и пыль гипохлорита кальция. Утилизация указанных газовых выбросов осуществляется методом абсорбционного поглощения хлора.
Описание технологического процесса приведено в таблице 3.3, перечень основного оборудования - в таблице 3.4.
|
Входной поток |
Подпроцесс |
Выходной поток |
Основное технологическое оборудование |
Эмиссии |
|
Едкий натр Вода |
Приготовление раствора едкого натра с массовой долей 32 % |
32 % мас. раствор едкого натра |
Дозировочный бак, центробежный насос |
- |
|
Возвратный маточный раствор 32 % мас. раствор едкого натра |
Получение реакционной смеси для первой стадии хлорирования - смешение возвратного маточного раствора с 3 стадии и 32 %-ного раствора едкого натра |
Реакционная смесь |
- |
- |
|
32 % мас. раствор едкого натра Хлор |
Хлорирование 32 %-ного раствора едкого натра |
Реакционная жидкость после 1 стадии реакции |
Реактор |
Хлор |
|
Реакционная жидкость после 1 стадии реакции |
Разделение суспензии - реакционной жидкости после 1 стадии реакции, выделение раствора гипохлорита натрия |
Раствор гипохлорита натрия |
Центрифуга |
- |
|
Гидроксид кальция |
Приготовление известкового молока |
Известковое молоко |
Шнек, самовсасывающий насос, промежуточный бак |
- |
|
Известковое молоко Возвратный маточный раствор |
Получение реакционной смеси для второй стадии хлорирования - смешение возвратного маточного раствора с 3 стадии и раствора известкового молока |
Реакционная смесь |
Центробежный насос |
- |
|
Известковое молоко Хлор |
Хлорирование известкового молока |
Реакционная жидкость после 2 стадии реакции |
Реактор, насос, расширительный бак |
Хлор |
|
Реакционная жидкость после 2 стадии реакции |
Разделение суспензии - реакционной жидкости после 2 стадии реакции, выделение осадка двуосновной соли гипохлорита кальция |
Осадок двуосновной соли гипохлорита кальция |
Центрифуга, сборник маточного раствора, шнек |
- |
|
Гипохлорит натрия Паста двуосновной соли гипохлорита кальция |
Получение реакционной смеси для третьей стадии хлорирования (раствора двуосновной соли гипохлорита кальция) - смешение гипохлорита натрия и пасты двуосновной соли гипохлорита кальция |
Реакционная смесь |
Дозировочный резервуар, насос |
- |
|
Раствор двуосновной соли гипохлорита кальция Хлор |
Хлорирование раствора двуосновной соли гипохлорита кальция |
Реакционная жидкость после 3 стадии реакции |
Реактор, насос |
Хлор |
|
Реакционная жидкость после 3 стадии реакции |
Разделение суспензии - реакционной жидкости после 3 стадии реакции, выделение пасты нейтрального гипохлорита кальция |
Паста нейтрального гипохлорита кальция |
Резервуар, насосы, центрифуга |
- |
|
Осадок нейтральной соли гипохлорита кальция |
Сушка выделенного осадка нейтральной соли гипохлорита кальция |
Высушенный осадок нейтральной соли гипохлорита кальция |
Шнек для сухой смеси, сушилка, циклонный сепаратор, рукавный фильтр, питатель, шнек для возврата порошка из рукавного фильтра, воздуходувка для сушки |
Оксид азота, диоксид азота, бензапирен, оксид углерода |
|
Высушенный осадок нейтральной соли гипохлорита кальция |
Гранулирование гипохлорита кальция |
Гранулированный гипохлорит кальция (готовый продукт) |
Шнек дозировки и гранулятор, дробилка |
- |
|
Гранулированный гипохлорит кальция |
Фасовка готового продукта |
Товарный гипохлорит кальция |
Вибросито |
- |
|
Едкий натр Вода |
Приготовление раствора едкого натра с массовой долей 18 % |
32 % мас. раствор едкого натра |
Куб колонны |
- |
|
32 % мас. раствор едкого натра Отходящие газы со стадии хлорирования |
Абсорбция отходящих газов со стадии хлорирования |
Раствор гипохлорита натрия |
Абсорбционная колонна |
Хлор, хлористый водород |
|
32 % мас. раствор едкого натра Отходящие газы со стадии центрифугирования и сушки |
Абсорбция отходящих газов со стадии центрифугирования и сушки |
Раствор гипохлорита натрия |
Резервуар щелочного раствора, абсорбционная колонна, циркуляционный насос, вытяжной вентилятор |
Хлор |
|
Усредненный раствор солей |
Подготовка усредненного раствора солей к выпариванию |
Усредненный раствор солей |
Дехлораторы |
- |
|
Раствор солей |
Выпарка воды из раствора солей хлоридов кальция и натрия |
Суспензия солей |
Выпарной аппарат |
- |
|
Суспензия солей |
Фильтрование суспензии с выделением товарного хлористого кальция и растворение хлористого натрия |
Хлористый кальций |
Центрифуга |
- |
|
Отпаренный хлор |
Улавливание отпаренного хлора с получением раствора гипохлорита натрия |
Раствор гипохлорита натрия |
Реактор гипохлорита натрия, фильтр грубой очистки, фильтр тонкой очистки |
Хлористый водород |
|
Наименование оборудования |
Назначение оборудования |
Существенные характеристики технологического оборудования |
|
Реактор первой стадии хлорирования |
Хлорирование 32%-ного раствора едкого натра |
Аппарат с перемешивающим устройством. Объем 7, 5 м3 |
|
Центрифуга первой стадии |
Разделение суспензии - реакционной жидкости после 1 стадии реакции, выделение раствора гипохлорита натрия |
Производительность от 3 до 20 м3/ч |
|
Резервуар |
Приготовление известкового молока |
Объем 6, 3 м3 |
|
Реактор второй стадии хлорирования |
Хлорирование известкового молока |
Объем 5 м3 |
|
Центрифуга второй стадии |
Разделение суспензии - реакционной жидкости после 2 стадии реакции, выделение осадка двуосновной соли гипохлорита кальция |
Производительность от 3 до 20 м3/ч |
|
Дозировочный резервуар |
Получение реакционной смеси для третьей стадии хлорирования (раствора двуосновной соли гипохлорита кальция) - смешение гипохлорита натрия и пасты двуосновной соли ГХК |
Объем 9 м3 |
|
Реактор третьей стадии хлорирования |
Хлорирование раствора двуосновной соли гипохлорита кальция |
Объем 5, 3 м3 |
|
Центрифуга третьей стадии |
Разделение суспензии - реакционной жидкости после 3 стадии реакции, выделение пасты нейтрального гипохлорита кальция |
Производительность от 3 до 20 м3/ч |
|
Шнек для загрузки массы в сушилку мгновенного испарения |
Сушка выделенного осадка нейтральной соли гипохлорита кальция |
Производительность 1, 5 м3/ч |
|
Сушилка с мгновенным испарением |
Сушка выделенного осадка нейтральной соли гипохлорита кальция |
Производительность 625 кг/ч |
|
Циклонный сепаратор |
Сушка выделенного осадка нейтральной соли гипохлорита кальция |
Производительность 625 кг/ч |
|
Рукавный фильтр |
Сушка выделенного осадка нейтральной соли гипохлорита кальция |
Поверхность фильтрации 420 м2, степень очистки 99, 5 % |
|
Валковый гранулятор |
Гранулирование гипохлорита кальция |
Производительность 1 000 кг/ч |
|
Вибросито |
Фасовка готового продукта |
Производительность от 3 до 5 м3/ч |
|
Абсорбционная колонна |
Абсорбция отходящих газов со стадии хлорирования |
Производительность 8 000 нм3/ч |
|
Абсорбционная колонна |
Абсорбция отходящих газов со стадии хлорирования |
Производительность 20 000 нм3/ч |
|
Сборник-усреднитель раствора солей |
Подготовка усредненного раствора солей к выпариванию |
Объем 50 м3 |
|
Дехлоратор 1 ступени |
Подготовка усредненного раствора солей к выпариванию |
Объем 4 м3 |
|
Дехлоратор 2 ступени |
Подготовка усредненного раствора солей к выпариванию |
Объем 4 м3 |
|
Выпарной аппарат |
Выпарка воды из раствора солей хлоридов кальция и натрия |
Площадь поверхности теплообмена 140 м2 |
|
Центрифуга |
Фильтрование суспензии с выделением товарного хлористого кальция и растворение хлористого натрия |
Производительность 3, 8 м3/ч по суспензии |
|
Сборник хлорида кальция |
Фильтрование суспензии с выделением товарного хлористого кальция и растворение хлористого натрия |
Объем 50 м3 |
|
Реактор гипохлорита натрия |
Улавливание отпаренного хлора с получением раствора гипохлорита натрия |
Объем 6, 3 м3 |
|
Фильтр грубой очистки |
Улавливание отпаренного хлора с получением раствора гипохлорита натрия |
Производительность 14 м3/ч |
|
Фильтр тонкой очистки |
Улавливание отпаренного хлора с получением раствора гипохлорита натрия |
Производительность 14 м3/ч |
Нормы расходов материальных и энергетических ресурсов приведены в таблице 3.5.
|
Наименование ресурсов |
Единицы измерения |
Расход на 1 т продукции |
|
Гашеная известь |
т |
0, 8 |
|
Хлоргаз (100 %) |
т |
0, 9 |
|
Натр едкий технический (46 %) |
т |
1, 021 |
|
Вода техническая |
т |
1, 9 |
|
Возвратный маточник |
м3 |
3, 88 |
|
Шлам соли с производства ГХК |
т |
0, 09 |
|
Маточный раствор с производства гипохлорита кальция |
т |
1, 386 |
|
Кислота соляная (27, 5 %) |
т |
0, 25 |
|
Сульфит натрия (100 %) |
кг |
0, 228 |
|
Едкий натр (100 %) |
т |
0, 065 |
|
Пар (1, 1 МПа) |
т |
0, 16 |
|
Вода оборотная |
тыс. м3 |
0, 1 |
|
Электроэнергия |
МВт•час |
0, 5 |
|
Воздух технологический |
тыс. м3 |
0, 016 |
|
Холод (минус 10 °C) |
Гкал |
0, 013 |
|
Вода теплофикационная |
Гкал |
0, 003 |
|
Вода захоложенная (7 °C - 12 °C) |
Гкал |
0, 3 |
|
Охлаждающий рассол (минус 10 - минус 5 °C) |
Гкал |
0, 183 |
|
Воздух технический (0, 6 МПа) |
нм3/ч |
150 |
|
Воздух КИПиА P = 0, 6 МПа |
нм3/ч |
32 |
|
Газ природный |
нм3/т |
448 |
Выбросы в атмосферу при производстве гипохлорита кальция приведены в таблице 3.6.
|
Источники выброса |
Наименование |
Метод очистки, повторного использования |
Объем и (или) масса выбросов загрязняющих веществ после очистки в расчете на тонну 1 т продукции, кг/т | ||
|
Минимальное |
Максимальное |
Среднее | |||
|
Вентиляционные выбросы |
Взвешенные вещества |
- |
- |
- |
0, 018 |
|
Карбонат натрия (динатрий карбонат) |
- |
- |
- |
0, 0000133 | |
|
Пыль неорганическая с содержанием кремния менее 20 %, 20 % - 70 %, а также более 70 % |
- |
- |
- |
0, 0000005 | |
|
Хлор |
Абсорбционное поглощения хлора |
- |
- |
0, 04 | |
|
Хлористый водород |
- |
- |
- |
0, 00014 | |
|
Натрий гидроксид (натрия гидроокись, натр едкий, сода каустическая) |
- |
- |
- |
0, 0007 | |
Сточные воды производства гипохлорита кальция объемом 60 тыс. м3 в год отводят в накопитель, перерабатывают с получением товарных гипохлорита натрия и хлористого кальция, рассола, который направляют в производство хлора и каустика, а промывные воды направляют на станцию нейтрализации кислотно-щелочных стоков; удельная масса сброса хлоридов 2, 3 кг/т продукции.
В процессе производства гипохлорита кальция характерных технологических отходов не образуется. Образование отходов связано с осуществлением вспомогательных операций: индустриальные масла (направляются на регенерацию), использованные фильтрующие элементы (направляются на захоронение), тара из-под извести и сульфата натрия (направляются на захоронение).
Фтор довольно широко распространен в природе. По данным Г. Фигнера [18], на его долю приходится 0, 065 % от массы земной коры. По содержанию в литосфере он занимает 13-е место среди прочих элементов. Фтор весьма рассеян в природе; присутствуя почти во всех осадочных и магматических породах, он крайне редко образует значительные скопления. Лишь около 10 минералов можно назвать фторсодержащими. Наибольшее количество фтора находится в слюдах, важнейшим минералом также является апатит [18]. В настоящее время промышленное значение имеют два минерала - флюорит (плавиковый шпат) и апатит.
Фтористые соединения используются для производства алюминия, в технологии редких металлов, в холодильной технике. Широкое развитие получила промышленность органических фторпроизводных, которая занимает ведущее место по потреблению фтора. Фторсодержащие полимеры обладают ценнейшим антикоррозионными и теплофизическими свойствами, что делает их незаменимыми материалами в химической промышленности и машиностроении. Значительное количество фтористых соединений используется в черной металлургии, в промышленности строительных материалов, в производстве керамических изделий [19].
Синтетический фторид кальция может служить эффективным заменителем флюоритового концентрата в производстве фтористого водорода или плавиковой кислоты сернокислотным разложением и методом высокотемпературного гидролиза. Синтетический фторид кальция по своим свойствам иногда превосходит флюорит. Он легче разлагается серной кислотой по сравнению с природным флюоритовым концентратом, что снижает расход серной кислоты на получение HF [18].
Искусственный фторид кальция может быть получен с меньшим содержанием вредных примесей, чем плавиковый шпат. Важное место может занять искусственный CaF2 в металлургической промышленности в виде окатышей или брикетов, потребность в котором может составить сотни тысяч тонн. Исследования показали возможность получения на основе синтетического фтористого кальция окатышей и брикетов, которые пригодны для выплавки стали. Мелкодисперсный фтористый кальций может использоваться в производстве специальных марок термостойких резин.
Синтетический фторид кальция более низкого качества (с высоким содержанием SiO2, CaCO3, Fe2O3 и других примесей) пригоден для получения вяжущих материалов и в качестве наполнителя при производстве пластмасс. Потребности цементной промышленности в этом продукте будут в основном определяться масштабами его производства на заводах фосфорных удобрений и поэтому до известной степени неограниченны.
Гексафторид серы (SF6) - негорючий газ без цвета и запаха. Среди свойств, которые представляют интерес для промышленности, следует отметить следующие:
- в 5 раз тяжелее атмосферного воздуха;
- инертен в пределах температур до 500 °C - 700 °C;
- до 300 °C не реагирует ни с одним из материалов, применяемых в высоковольтной электротехнике;
- не вступает в реакцию с кислотами и щелочами, водородом и кислородом;
- малорастворим в воде, диэтиловом эфире и этиловом спирте;
- хорошо растворяется в нитрометане;
- отличается низкой теплопроводностью и высокой теплоемкостью;
- обладает высокими пробивным напряжением и электрической прочностью.
Но такими свойствами обладает чистый газ. При нарушении технологии производства в элегазе могут содержаться примеси, по своим отравляющим свойствам превосходящие фосген, например S2F10. Примеси кислорода и паров воды приводят к ускоренному образованию продуктов разложения, вредных для человека и окружающей среды и негативно влияющих на оборудование. Продукты разложения реагируют с металлами с образованием их фторидов, образуют твердые примеси, которые откладываются на поверхностях аппаратуры. Электрический разряд приводит к разложению элегаза, что обусловливает высокие требования к обработке рабочих поверхностей электротехнической аппаратуры.
Требования к чистоте различны для разных областей применения
Элегаз повышенной чистоты [22, с изменениями 1-6] соответствует требованиям IEC 60376:2005. Гарантийный срок хранения - 5 лет со дня изготовления (см. таблицу 4.1).
|
Параметры |
Норма |
|
Массовая доля SF6, %, не менее |
99, 9 |
|
Массовая доля примесей (кислород, азот, воздух), %, не более |
0, 04 |
|
Тетрафторметан, %, не более |
0, 04 |
|
Массовая доля воды, %, не более |
0, 0015 |
|
Кислотность в пересчете на массовую долю НF, %, не более |
0, 00003 |
|
Массовая доля гидролизируемых фторидов в пересчете на массовую долю НF, %, не более |
0, 0001 |
|
Токсичность* |
Не токсичен |
|
* Испытания на токсичность проводятся на белых мышах. Изготовитель обязан выдать заключение о токсичности готового продукта. | |
Гексафторид серы для электротехнической отрасли и электроники
В качестве изолятора и хладагента в высоковольтной технике, рабочего тела в дугогасящих устройствах. Широко применяется в электронике, например при производстве конденсаторов, подложек и т.п.
Элегаз в металлургии
Применяют в качестве защитной среды при выплавке некоторых металлов, например сплавов магния, а также для очистки расплавов алюминия.
Элегаз в медицинской технике
Применяют для изготовления лазерного и импульсного оборудования, а также гигиенических средств на основе кальция фторида.
Элегаз в оборудовании для пожаротушения
Одобрен в качестве агента в газовом пожаротушении ВНИИПО МВД России электротехнических и электронных приборов.
Гексафторид серы для строительной и других отраслей
В качестве заполнителя внутренней полости стеклопакетов. Возможность определять галогениды при малой их концентрации определяет использование гексафторида серы как газа-тестера для обнаружения течей в ответственном оборудовании: трубопроводах, котлах отопления и т.п.
Схематично структура производства фтористых соединений представлена на рисунке 4.1.

Рисунок 4.1 - Структура производства фтористых соединений
Процесс получения фтора технического состоит из следующих основных стадий:
- прием и испарение фтороводорода;
- приготовление электролита;
- насыщение электролизеров;
- получение фтора технического путем электролиза;
- транспортировка фтора потребителям.
Технологическая схема производства фтора состоит из следующих стадий: подготовки фтористого водорода и электролита; электролиза; очистки газов, полученных при электролизе; компримирования; хранения и транспортировки фтора.
4.3.1.1 Прием и испарение фтористого водорода
Безводный фтористый водород в жидкой фазе центробежным насосом перекачивают по межцеховому трубопроводу в расходные емкости. Температуру в расходных емкостях при приеме и хранении фтористого водорода поддерживают не выше 15 °C, а при испарении - 25 °C - 35 °C. Для испарения фтористого водорода в змеевик, установленный в расходной емкости, подают пар давлением 7 кгс/см2 и разогревают жидкий фтористый водород в расходной емкости до температуры 25 °C - 35 °C. Фтористый водород в виде паров из расходной емкости поступает на подпитку электролизеров.
4.3.1.2 Приготовление электролита
Необходимый для пуска электролизера электролит готовят смешением фтористого водорода и чистого бифторида калия в обогреваемых баках. Газообразный фтористый водород образуется в испарителях, откуда передается на подпитку электролизеров и приготовление электролита. При приготовлении электролита фтористый водород поступает в бак через специальный барботер, чем одновременно достигается и хорошее перемешивание.
Необходимый для производства фтора бифторид калия готовят смешением рассчитанных количеств плавиковой кислоты и поташа или едкого кали.
4.3.1.3 Получение фтора технического
Для придания безводной HF электропроводности в электролит добавляют фторид калия. Получение фтора технического, таким образом, осуществляют электролизом раствора трифторида калия в электролизерах специальной конструкции. Электролизер представляет собой ванну прямоугольной формы с плоскопараллельными электродами. Корпус электролизера изготовлен из стали. По центру в верхней части корпуса ванны горизонтально приварена стальная плита со штуцерами, которая разделяет электролизер на две одинаковые секции. Каждая секция электролизера комплектуется катодным и анодным блоками, змеевиковым теплообменником и крышкой. Катодный блок секции состоит из 6 стальных катодных пластин, которые для улучшения циркуляции электролита выполнены с перфорацией. Катодные пластины приварены к стенке корпуса электролизера со стороны катодной шины. Для исключения температурных перекосов катодные пластины (с другой стороны электролизера) установлены в направляющие, выполненные из уголков. Теплообменник каждой секции состоит из трех змеевиков, изготовленных из стальных труб, которые проложены внутри корпуса ванны вдоль катодов в несколько рядов. Крышка секции электролизера стальная, плакированная никелем. К крышке приварены по 4 прямоугольных колокола из никеля, которые объединяются в верхней части под крышкой. На крышке размещены штуцеры: для отвода фтора из анодного пространства, для продувки анодного и катодного пространств, для установки над катодным пространством предохранительных мембран, для вывода и крепления токоподводящих стержней анодов. Анодный блок секции электролизера состоит из 12 угольных анодов, которые подвешиваются на крышке электролизера внутри колоколов на медных токоподводящих стержнях. Угольные аноды располагают внутри корпуса электролизера параллельно катодным пластинам. Вывод токоподводящих стержней осуществляется через отверстия в крышке, на которой токоподводящие стержни крепятся и одновременно электроизолируются от нее с помощью сальниковых устройств. Для сальниковой набивки используют фторопласт-4. Крышки секций с укрепленными на них блоками устанавливают на корпус электролизера через электроизолирующую прокладку.
На центральной плите электролизера размещены штуцеры:
- для подачи фтористого водорода через барботер в электролит;
- для отвода водорода из катодного пространства;
- для установки КИПиА.
Перед включением в работу электролизер заполняют электролитом. Для разделения катодного и анодного пространств электролит в электролизер заливают до такого уровня, чтобы нижний край анодных колоколов погрузился в электролит на глубину 80-120 мм. Глубина погружения колокола в электролит определяет давление газа в анодном пространстве, которое должно быть не более 120 мм вод. ст.
Электролизеры монтируют на изоляторах в отдельных изолированных кабинах. На всех трубопроводах электролизера устанавливают разъединители из токонепроводящего материала.
В кабинах, где установлены электролизеры, поддерживают разрежение от постоянно действующей вытяжной системы. При падении разрежения вытяжной вентиляции до 30 мм вод. ст. автоматически размыкаются вводные контакторы полупроводниковых выпрямительных агрегатов (ВАК), при этом прекращается питание электролизеров электрическим током. Группы электролизеров объединяют в серии и каждую серию включают в электрическую цепь постоянного тока последовательно. Питание электролизеров постоянным током осуществляют от полупроводникового выпрямительного агрегата с водяным охлаждением. При исчезновении протока воды на охлаждение полупроводниковых выпрямительных агрегатов и регуляторов напряжения (РНТО) автоматически размыкаются вводные контакторы, при этом отключается питание электроэнергией ВАКов и РНТО, которые установлены на подстанции. Подвод тока к угольным анодам - внутренний, через медные токоподводящие стержни. Подвод тока к катодам - внешний, через приваренную к корпусу электролизера катодную шину. Нагрузка по току на серию электролизеров составляет не более 10 кА.
При ведении процесса электролиза на электродах протекают следующие реакции:
- на угольном аноде:
2Fˉ-2e→F2;
- на стальном катоде:
2H++2e→H2.
4.3.1.4 Транспортировка фтора технического потребителю
Фтор технический из электролизеров по общему коллектору поступает в газгольдер колокольного типа. В качестве затворной жидкости используют расплав трифторида калия с содержанием в нем 37 % - 40 % (вес.) фтористого водорода. Чтобы трифторид калия находился в расплавленном состоянии, в газгольдере поддерживают температуру 80 °C - 90 °C. Из газгольдера фтор технический центробежной газодувкой подают с давлением не более 200 мм вод. ст. в распределительный коллектор. Из распределительного коллектора фтор технический транспортируется на потребление в производстве фторуглеродных смазок, а также в отделение компримирования для последующего использования в производстве фторуглерода, фторуглеродных жидкостей и элегаза. Для исключения утечки фтора из газодувки в сальниковое уплотнение непрерывно подают азот в количестве 500-800 л/ч. В производстве фторуглерода, фторуглеродных жидкостей и элегаза применяют фтор технический давлением не более 0, 6 кгс/см2. Для сжатия газа используют агрегат компрессорный мембранного типа 1, 6МК, который состоит из мембранного компрессора, электродвигателя и коммуникаций для подсоединения к внешним сетям. Агрегат снабжен системой автоматики. Агрегат компрессорный мембранный по принципу действия и устройству относится к машинам объемного типа. Сжатие газа в компрессоре происходит в результате уменьшения камеры сжатия вследствие поступательного движения поршня, где в качестве поршня используется круглая гибкая мембрана. Для заполнения мембранных блоков компрессора используется смазка УПИ (перфторированное масло). Фтор технический из распределительного коллектора через зернистый фильтр, где отфильтровывается от твердых частиц электролита и других абразивов, поступает в компрессор и сжимается до давления не более 0, 6 кгс/см2. Сжатый газ через маслоотделитель нагнетается в буферную емкость и передается потребителю.
4.3.1.5 Очистка полученных при электролизе газов
Газы, выходящие из электролизера, особенно фтор, захватывают с собой некоторое количество пылеобразного электролита, который может забивать арматуру и контрольно-измерительные приборы, поэтому проводят очистку фтора пропусканием его через пылеотстойники и фильтры. Газы также уносят с собой HF, кислород, небольшие количества оксида фтора и фторуглеродных соединений. От фтористого водорода газы (водород и фтор) очищают охлаждением их до минус 50 °C; при этом происходит его конденсация. Сконденсированный фтористый водород собирается в емкость, откуда через испарительную систему подается обратно на питание электролизеров.
4.3.1.6 Очистка водорода от фтористого водорода
Водород с примесью фтористого водорода из общего коллектора, в который предусмотрен поддув азота расходом не более 4 м3/ч поступает с давлением 5-40 мм вод. с. в абсорбционную колонну. В абсорбционной колонне непрерывно насосом циркулирует орошающий раствор гидрата окиси калия. Орошающий раствор концентрацией 20 % - 28 % (вес.) готовят в растворителе и периодически закачивают насосом в куб абсорбционной колонны.
Фтористый водород, содержащийся в газовой фазе, взаимодействует с гидратом окиси калия с образованием фторида калия и выделением тепла.
Для снятия избыточного тепла орошающий раствор циркулирует через теплообменник, охлаждаемый водой. Температура циркуляционного раствора должна быть не более 60 °C. С целью ускоренного получения бифторида калия для нужд производства, технологическая схема предусматривает подачу по сифону в куб абсорбционной колонны фтористого водорода из расходной емкости.
Водород, очищенный от фтористого водорода, сбрасывают из абсорбционной колонны по газоотводной линии через гидрозатвор и огнепреградитель в атмосферу за пределы цеха. В гидрозатвор через промежуточный бачок непрерывно подают воду с расходом 10-15 л/ч. Слив воды с гидрозатвора в сборник сточных вод производят через переливной бачок. Гидрозатвор предназначен для обеспечения давления 5-40 мм вод. ст. в абсорбционной колонне.
Промывные воды после подготовки абсорбционной колонны к ремонту откачивают в сборник сточных вод.
В процессе очистки водорода орошающий раствор периодически контролируют на содержание в нем фтористого водорода. При содержании в орошающем растворе 7 % - 11 % (вес.) фтористого водорода, раствор из куба абсорбционной откачивают насосом через рукавный фильтр в кристаллизатор.
4.3.1.7 Выделение бифторида калия
В кристаллизаторе орошающий раствор, принятый из куба абсорбционной колонны, охлаждают, при перемешивании, до температуры 5 °C - 10 °C. Для охлаждения подают рассол с температурой минус 5 °C.
Охлажденный раствор сливают из кристаллизатора на нутч-фильтр и отфильтровывают кристаллический бифторид калия от маточного раствора с помощью вакуум-насоса.
Маточный раствор собирают в сборнике и насосом откачивают в растворитель для приготовления раствора гидрата окиси калия.
Для исключения попадания маточного раствора в вакуум-насос на линии вакуума установлена ловушка.
Влажную соль бифторида калия из нутч-фильтра загружают на сушку в печь с электрообогревом. Сушку соли проводят при температуре 110 °C - 120 °C в течение 6-9 ч. Температура в печи поддерживается автоматически. Пары из печи отсасываются вентилятором и передаются для очистки на скруббер с последующим сбросом в атмосферу за пределы цеха.
Высушенную и охлажденную до температуры 40 °C соль бифторида калия выгружают из печи, затаривают в полиэтиленовые мешки и отправляют на склад.
Поступающий на склад бифторид калия анализируют на соответствие ТУ и отгружают потребителям или используют в производстве для приготовления электролита.
4.3.1.8 Утилизация отходов
Перед выводом в ремонт расходных емкостей остатки фтористого водорода из них испаряют и передают по газоотводной линии в абсорбционную колонну для получения плавиковой кислоты.
Имеется возможность передачи остатков фтористого водорода в колонну. Пары фтористого водорода в абсорбционной колонне улавливаются водой, которая непрерывно циркулируется в колонне насосом.
Воздух, очищенный от паров фтористого водорода, поступает на скруббер с последующим сбросом в атмосферу за пределы цеха.
Водный раствор фтористого водорода из куба абсорбционной колонны откачивают насосом в растворитель и насосом передают на нейтрализацию гидратом окиси калия в растворитель.
Нейтрализованный раствор из растворителя используют для орошения в абсорбционных колоннах или передают в кристаллизаторы с целью выделения соли бифторида калия.
Отработанный электролит (трифторид калия) из электролизеров собирают в плавильные ковши и периодически подвергают регенерации с целью выделения соли бифторида калия.
Регенерацию электролита проводят в растворителе, в который предварительно закачивают маточный раствор из аппарата или заливают воду. При включенной мешалке растворителя и непрерывной циркуляции маточного раствора (воды), осуществляемой насосом, в растворитель сливают загрязненный расплавленный электролит из плавильного ковша в количестве 300 кг. При перемешивании отработанный электролит растворяется. Полученный раствор из растворителя перекачивают насосом в аппарат, где нейтрализуют гидратом окиси калия до содержания в растворе 7 % - 11 % (вес.) фтористого водорода. Из растворителя полученный раствор откачивают в кристаллизатор с последующей переработкой и выделением соли бифторида калия аналогично переработке орошающего раствора из абсорбционных колонн.
Отработанную насадку зернистых фильтров периодически подвергают регенерации. Для проведения регенерации насадки фильтры отключают от работающей системы, продувают азотом, отсоединяют от коммуникаций и транспортируют вместе с насадкой в специальную кабину.
Насадку в фильтрах промывают водой до нейтральной среды, контроль по универсальной индикаторной бумаге, после чего сушат горячим воздухом с температурой 100 °C - 120 °C и расходом не более 100 м3/ч, регулируемый ограничительной диафрагмой. Воздух для сушки насадки подогревают в подогревателе с электрообогревом. Высушенную насадку выгружают из фильтра и подвергают просеиванию через сетку для разделения по фракциям в целях дальнейшего использования в фильтрах. Гранулы с размерами 3-5 мм - нижний слой, менее 3 мм - верхний слой.
4.3.1.9 Очистка стоков и выбросов
Воздух с примесью фтористого водорода, вытесняемый из расходных емкостей при приеме в них безводного фтористого водорода, по газоотводной линии поступает в абсорбционную колонну для получения плавиковой кислоты или абсорбционную колонну. Пары фтористого водорода в абсорбционной колонне улавливаются водой, которая непрерывно циркулируется в колонне насосом.
Воздух, очищенный от фтористого водорода через скруббер, выбрасывается в атмосферу за пределы цеха.
Воздух из производственных помещений от оборудования, где возможно выделение кислых паров и газов поступает на газоочистные установки. Каждая газоочистная установка оборудована вытяжным вентилятором, скруббером и циркуляционным насосом, подающим в скруббер на орошение 0, 6 % - 3, 0 % раствор соды кальцинированной или раствор едкого натра.
Скруббер 1 обслуживает помещение и кабины зала электролиза. Скруббер 2 обслуживает помещение газгольдеров и отделение получения бифторида калия.
Объем щелочного раствора в скруббере должен быть не более 2500 л.
Температура циркулирующего в скруббере 1 раствора контролируется контуром и должна быть не менее 2 °C.
Расход циркулирующего раствора контролируется контуром и должен быть в пределах 10-40 м3/ч.
Для постоянного контроля концентрации циркулирующего раствора соды или едкого нарта скрубберы 1 оборудованы pH-метрами, pH циркулирующего раствора 1 должна быть не менее 8 ед.
Очищенный вентиляционный воздух из скрубберов сбрасывается в атмосферу за пределы цеха.
Воды от промывки технологического оборудования при подготовке его к ремонту и смывы с полов собираются в сборник стоков (зумпф), где происходит осаждение механических примесей. Из зумпфа осветленные воды откачивают погружным насосом в канализацию кислых стоков.
Отработанная вода из рубашек теплообменной аппаратуры, компрессора сливается в канализацию условно чистых стоков.
Вода, сливаемая из гидрозатвора абсорбционной колонны, вакуум-насоса, сальников насосов собирается в сборник стоков, откуда сливается или откачивается насосом в канализацию кислых стоков.
Взаимосвязь стадий производства фтора схематично представлена на рисунке 4.2.
Описание технологического процесса и основное оборудование приведено в таблицах 4.2 и 4.3.

Рисунок 4.2 - Взаимосвязь стадий производства фтора
|
Входной поток |
Подпроцесс |
Выходной поток |
Основное технологическое оборудование |
Эмиссии (наименование) |
|
Жидкий фтористый водород |
Прием жидкого HF |
Жидкий фтористый водород |
Расходная емкость фтористого водорода |
HF |
|
Жидкий фтористый водород |
Испарение жидкого HF |
Газообразный фтористый водород |
Испарительная емкость, предназначенная для приема, хранения и испарения фтористого водорода |
HF |
|
Газообразный фтористый водород, трифторидкалия |
Электролиз |
Фтор газообразный, водород газообразный |
Электролизная ванна |
HF |
|
Фтор газообразный |
Сжатие фтора технического |
Фтор газообразный |
Центробежная газодувка, газгольдер |
HF |
|
Фтор газообразный |
Транспортировка фтора потребителю |
Фтор газообразный |
Агрегат компрессорный мембранный |
HF |
|
Наименование оборудования |
Назначение оборудования |
Технологические характеристики |
|
Испарительная емкость |
Основное технологическое оборудование. Предназначена для приема, хранения и испарения фтористого водорода |
V = 5 м3. Поверхность теплообмена змеевикового обогревателя 0, 7 м2 |
|
Электролизная ванна |
Основное технологическое оборудование. Получение фтора |
Прямоугольный аппарат, разделенный центральной плитой на 2 секции. Комплектуется катодным и анодными блоками, змеевиковым теплообменником и двумя полукрышками. Катодный блок состоит из 12 стальных пластин с перфорацией. Анодный блок состоит из 24 угольных анодов |
|
Компрессор |
Основное технологическое оборудование. Подготовка фтора для хранения и транспортировки |
Производительность по воздуху - 11 м3/ч. Давление нагнетания допустимое - 0, 4-1, 25 МПа (не более 12, 5 кгс/см2) |
Расходные нормы сырья и энергоресурсов приведены в таблице 4.4.
|
Расход |
На 1 т продукта | |
|
Минимальное |
Максимальное | |
|
Калий едкий, т |
0, 009 |
0, 065 |
|
Фтористый водород, т |
1, 01 |
1, 45 |
|
Азот, м3 |
59 |
100 |
|
Электроэнергия, кВт•ч |
11 360 |
16 654 |
|
Вода, м3 |
264 |
714 |
|
Пар, Гкал |
7, 91 |
15, 64 |
|
Холод - 15, Гкал |
0, 02 |
0, 04 |
Мощность - 12 т/год (проектная - 0, 22 т/сут).
Принципиальная схема процесса получения фтористого кальция приведена на рисунке 4.3.
Описание технологического процесса и основное оборудование приведены в таблицах 4.5 и 4.6.
4.3.2.1 Приготовление раствора фтористого калия
Раствор фторида калия получается периодически из безводного фтористого водорода, хозяйственной воды и едкого калия в реакторе.
В реакторе происходит экзотермическая реакция:
HF + KOH = KF + H2O + 73, 6 кДж/моль.
Для снятия излишка тепла раствор, содержащийся в реакторе, при помощи насоса циркулирует через теплообменник, охлаждаемый рассолом с температурой минус 15 °C.
Полученный раствор фторида калия с концентрацией 15 % - 25 % центробежным насосом перекачивается в емкость, или мерник. Из емкости раствор фторида калия периодически насосом закачивается в мерник. Из мерника раствор фторида калия расходуется для получения синтетического фтористого кальция.
4.3.2.2 Разбавление раствора хлористого кальция
Раствор хлористого кальция с концентрацией не менее 32 % поступает в автоцистерне из цеха, из которой насосом перекачивается в сборник. Из сборника расчетное количество раствора хлористого кальция закачивается в промежуточную емкость, в эту же емкость подается расчетное количество пожаро-хозяйственной воды из заводского трубопровода, затем производится циркуляция раствора в течение 1, 5-2 ч с помощью насоса. Из мерника раствор хлористого кальция расходуется для получения синтетического фтористого кальция.
4.3.2.3 Получение суспензии синтетического фтористого кальция
Синтетический фтористый кальций получается в реакторе в результате химического взаимодействия хлористого кальция и фторида калия в растворе при температуре 100 °C - 110 °C.
CaCl2+2KF=CaF2↓+2KCl.
Расчетное количество раствора хлористого кальция из мерника самотеком сливается в реактор. Раствор хлористого кальция в реакторе нагревается до температуры 100 °C - 110 °C при непрерывном перемешивании мешалкой. Образовавшаяся суспензия фтористого кальция дополнительно выдерживается в реакторе при температуре 100 °C - 110 °C и непрерывном перемешивании мешалкой в течение 20-30 мин. После выдержки суспензия сливается на нутч-фильтр для фильтрации и промывки.
4.3.2.4 Фильтрация суспензии и промывка осадка фтористого кальция
Фильтрация суспензии и промывка осадка фтористого кальция производится на нутч-фильтре, на котором вакуум-насосом создается разрежение минус 1-0 кгс/см2. В качестве фильтрующего материала применяется бельтинг. В качестве промывной жидкости используется подогретая пожаро-хозяйственная вода, которая подается на нутч-фильтр из сборника.
4.3.2.5 Сушка фтористого кальция
Промытый осадок фтористого кальция из нутч-фильтра выгружается на противни, которые перевозятся специальной тележкой и далее помещаются в печь сушки, обогрев которой производится паром Р = 4 кгс/см2. Температура в печи поддерживается в пределах 90 °C - 140 °C. Процесс сушки длится 36-48 ч.
4.3.2.6 Дробление и просев фтористого кальция
Высушенный и самоохлажденный до температуры не выше 40 °C фтористый кальций из противней загружается в бункер вальцев для дробления. Раздробленный фтористый кальций поступает в мельницу воздушную, после размола фтористый кальций улавливается в циклоне. Размолотый фтористый кальций из циклона высыпается в бункер сеялки для просеивания, откуда загружается в мешки.

Рисунок 4.3 - Принципиальная схема процесса получения фтористого кальция
|
Входной поток |
Подпроцесс |
Выходной поток |
Основное технологическое оборудование |
Эмиссии (наименование) |
|
20 % раствор едкого калия; безводный HF |
Смешение 20 % раствора едкого калия и безводного HF |
Раствор фтористого калия |
Реактор для получения фтористого калия, теплообменник |
HF |
|
32 % раствор хлористого кальция, вода |
Смешение раствора: 32 % раствора хлористого кальция и воды |
Раствор хлористого кальция |
Емкость промежуточная для раствора хлористого кальция |
- |
|
20 % раствор фтористого калия; 20 % раствор хлористого кальция |
Реакция 20 % раствора фтористого калия и 20 % раствора хлористого кальция |
Суспензия CaF2 в растворе хлористого калия |
Реактор с обогревом и мешалкой |
- |
|
Суспензия CaF2 в растворе хлористого калия |
Фильтрация суспензии фтористого кальция |
Сырой CaF2, раствор хлористого калия |
Нутч-фильтр для фильтрации и промывки синтетического фтористого кальция |
- |
|
Сырой CaF2 |
Сушка фтористого кальция |
Сухой CaF2 |
Печь-сушилка |
- |
|
Сухой CaF2 |
Дробление и просев фтористого кальция |
Сухой CaF2, дробленый |
Вальцовая дробилка |
- |
|
Сухой CaF2, дробленый |
Рассев |
Отсеянный CaF2 |
Сеялка для просева синтетического фтористого кальция |
- |
|
Наименование оборудования |
Назначение оборудования |
Технологические характеристики |
|
Реактор |
Получение фтористого калия, реакция HF c KOH |
Вертикальный цилиндрический аппарат: диаметр - 1200 мм, высота - 1300 мм, объем - 1, 5 м3 |
|
Емкость |
Разбавление раствора хлористого кальция |
Горизонтальный цилиндрический аппарат: диаметр - 1300 мм, длина - 2600 мм, объем - 2, 5 м3, Р-налив |
|
Нутч-фильтр |
Фильтрация и промывки синтетического фтористого кальция |
Вертикальный цилиндрический аппарат без верхней крышки: высота - 330 мм, Р-вакуум |
|
Печь сушки |
Сушка синтетического фтористого кальция |
Горизонтальный цилиндрический аппарат с установленным внутри паровым змеевиком и наружной изоляцией и обогревом: диаметр - 1300 мм, Р-атмосферное, длина - 1800 мм |
|
Вальцы для дробления синтетического кальция |
Дробление |
Вальцы. Эл. двигатель: n - 1500 об./мин., N - 1, 7 кВт |
|
Мельница воздушная |
Размол синтетического фтористого кальция |
Мельница воздушная. Эл. двигатель n - 3000 об./мин, N - 10 кВ |
|
Сеялка |
Рассев синтетического фтористого кальция |
Сеялка. Эл. двигатель n - 950 об./мин, N - 4, 5 кВт |
Расходные нормы сырья и энергоресурсов приведены в таблице 4.7.
|
Расход |
На 1 т продукта | |
|
Диапазон |
Среднее | |
|
Калий едкий, кг |
1650-1850 |
1750 |
|
Фтористый водород, 100 % кг |
600 |
600 |
|
Кальций хлористый 32 % марка "Л", кг |
4900-5370 |
- |
|
Электроэнергия, кВт•ч |
7500-7500 |
- |
|
Пар, Гкал |
27, 7 |
27, 7 |
|
Вода производственная, м3 |
200 |
470 |
|
Вода хозяйственная, м3 |
38 |
38 |
Процесс получения гексафторида серы (элегаза) состоит из следующих основных стадий:
- прием и хранение серы;
- синтез гексафторида серы;
- пиролиз газа синтеза;
- очистка газа пиролиза водно-щелочным методом;
- осушка и компримирование сырца гексафторида серы;
- очистка гексафторида серы методом ректификации;
- розлив гексафторида серы.
Принципиальная схема получения гексафторида серы приведена на рисунке 4.4.
Описание технологического процесса и основное оборудование приведены в таблицах 4.8 и 4.9.
4.3.3.1 Прием и хранение серы
Прием и хранение серы осуществляется следующим образом: разгрузка с автотранспорта на склад хранения серы, доставка со склада хранения серы на пандус элегаза.
4.3.3.2 Синтез гексафторида серы
Сера загружается в плавитель серы. Плавитель серы оборудован загрузочным люком, рубашкой для обогрева и корзиной с сеткой для улавливания твердых примесей из расплава. Расплавленная сера из плавителя передавливается по серопроводу сжатым азотом давлением не более 0, 6 кгс/см2 в реакторы синтеза гексафторида серы. Серопроводы обогреваются паром Р = 5 кгс/см2. Реактор синтеза представляет собой пятисекционный горизонтальный аппарат, секции которого с одной стороны соединены серным коллектором и четыре секции с другой стороны объединены коллектором ввода фтора. Эти четыре секции заполнены расплавом серы и работают на синтез гексафторида серы, а пятая секция - как контрольный реактор - заполнена застывшим плавом серы, что позволяет связывать избыток фтора, оставшийся в газе синтеза.
4.3.3.3 Пиролиз газа синтеза
Для очистки от основной токсичной примеси - пентафторида серы газ синтеза подвергается пиролизу.
Предварительно газ подогревается в нагревателе газа, который состоит из двух секций. Далее газ поступает в реактор пиролиза, где при температуре стенки реактора 475 °C - 500 °C происходит разложение пентафторида серы. Очищенный от пятифтористой серы газ из блока пиролиза с температурой 350 °C - 450 °C поступает в смеситель. Охлажденный в смесителе до температур 60 °C - 120 °C газ направляется на узел очистки газов пиролиза.
4.3.3.4 Очистка газа пиролиза водно-щелочным методом
Очистка газа от кислых примесей, а также тетрафторида серы и сульфурилфторида производится в трех последовательно установленных насадочных колоннах, орошаемых водой и раствором едкого калия. В первой по ходу газа колонне производится водная отмывка реакционного газа от основной массы кислых примесей. Далее газ проходит последовательно две колонны, орошаемые раствором едкого калия.
4.3.3.5 Осушка и компримирование сырца гексафторида серы
Влажный очищенный газ, поступающий со стадии очистки, охлаждается в теплообменнике, в межтрубное пространство которого подается рассол с температурой минус 15 °C. Охлажденный газ направляется в колонны, заполненные цеолитом, где происходит его осушка до содержания влаги, соответствующей температуре точки росы не выше минус 40 °C. Далее осушенный газ очищается от пыли цеолита на фильтрах и поступает в ресивер. Осушенный газ из ресивера через фильтр газовый поступает в компрессор, где сжимается до 10-16 кгс/см2.
4.3.3.6 Очистка гексафторида серы методом ректификации
Очистка гексафторида серы осуществляется непрерывной ректификацией в двух последовательных ректификационных колоннах. Сырец гексафторида серы из ресивера поступает на дополнительную осушку в осушители и далее в теплообменник, где охлаждается рассолом минус 15 °C до температуры 7 °C - 15 °C.
4.3.3.7 Розлив гексафторида серы
Гексафторид серы содержанием основного вещества не менее 99, 9 % мас. со стадии ректификации поступает в одну из емкостей готового продукта. Соответствующий требованиям гексафторид серы разливают в баллоны.
Производство гексафторида серы (элегаза)

Рисунок 4.4 - Принципиальная схема получения гексафторида серы
|
Входной поток |
Подпроцесс |
Выходной поток |
Основное технологическое оборудование |
Эмиссии (наименование) |
|
Сера твердая |
Прием и хранение серы |
Сера жидкая |
Плавитель серы |
- |
|
Сера жидкая, фтор |
Синтез гексафторида серы |
Синтез газ: SF6, HF, CF4, SF4, S2F10 |
Реактор синтеза |
- |
|
Синтез газ: SF6, HF, CF4, SF4, S2F10 |
Пиролиз газа синтеза |
Сырец SF6, HF, CF4, SF4 |
Реактор пиролиза |
SF6 |
|
Сырец SF6, HF, CF4, SF4 |
Очистка газа синтеза |
SF6, CF4, H2O |
Три последовательно установленные насадочные колонны |
SF6 |
|
SF6, CF4, H2O |
Осушка и компримирование |
Сырец SF6, CF4 |
Теплообменник, колонны с цеолитом для осушки газа, газовые фильтры, компрессор |
SF6 |
|
Сырец SF6, CF4 |
Ректификация гексафторида серы |
Элегаз SF6 |
Ректификационная колонна, осушитель, теплообменник |
SF6 |
|
Элегаз SF6 |
Розлив готового продукта |
Элегаз SF6 |
Емкость-хранилище |
SF6 |
|
Наименование оборудования |
Назначение оборудования |
Технологические характеристики |
|
Плавитель серы |
Плавление серы |
Вертикальный аппарат с рубашкой V = 0, 4 м3 |
|
Реактор синтеза |
Процесс синтеза гексафторида серы |
Сварной аппарат с 5 горизонтальными секциями, верхняя часть которых охлаждается водой, нижняя оборудована рубашкой для обогрева паром V = 0, 4 м3 |
|
Блок пиролиза |
Разложение пентафторида серы |
Тип "труба в трубе" V = 303 л температура стенки - 500 °C |
|
Колонна нейтрализации |
Водная отмывка реакционного газа от кислых примесей |
Колонна царговая, насадочная. Насадка - кольца Рашига из фторопласта-4 Н - 6970 мм; Д - 250 мм |
|
Колонна осушительная для осушки сырца |
Осушка от влаги |
Вертикальный цилиндрический аппарат Д - 500, Н - 3000, оборудован объемной корзиной. Насадка - цеолит NaA |
|
Компрессор |
Сжатие газа |
Мощность - 4 кВт |
|
Колонна ректификации |
Конденсация |
Колонна царговая насадочная Д - 159 мм; Н - 7300 мм; Рраб - 14, 5 кгс/см2 |
|
Емкость для хранения товарного гексафторида серы |
Сбор и хранение |
Вертикальный аппарат с эллиптическим днищем V - 6, 3 м3; Рраб - 20 кгс/см2 |
Расходные нормы сырья и энергоресурсов приведены в таблице 4.10.
|
Расход |
На 1 т продукта | |
|
Диапазон |
Среднее | |
|
Сера молотая |
0, 24-0, 37 |
0, 305 |
|
Калий едкий |
0, 074-0, 242 |
0, 158 |
|
Цеолит |
0, 13-0, 77 |
0, 45 |
|
Фтор-газ |
0, 91-1, 0 |
0, 955 |
|
Электроэнергия, кВт•ч |
1184-1736 |
1460 |
|
Пар, Гкал |
7, 9-15, 6 |
11, 75 |
|
Вода производственная, м3 |
10, 8-29, 1 |
19, 95 |
|
Вода оборотная, м3 |
538-1220 |
879 |
|
Холод - 15, Гкал |
2-2, 3 |
2, 15 |
|
Холод - 40, Гкал |
1, 02-2, 2 |
1, 61 |
|
Воздух, м3 |
829-1976 |
1402, 5 |
|
Азот, м3 |
12-50 |
31 |
Выбросы и сбросы загрязняющих веществ приведены в таблицах 4.11 и 4.12. Осуществляется сброс сточных вод в систему водоотведения.
|
Источник выброса |
Наименование загрязняющего вещества |
Метод очистки, повторного использования |
Объем и/или масса выбросов загрязняющих веществ после очистки | |
|
Диапазон |
Среднее значение | |||
|
Производство фтора |
Фтористый водород (HF) |
Конденсация, водная и щелочная абсорбция |
0, 03-0, 86 мг/м3 |
0, 23 мг/м3 |
|
- |
1, 52 кг/т | |||
|
Источник сброса |
Наименование загрязняющего вещества |
Направление сбросов |
Метод очистки, повторного использования |
Объем и/или масса сбросов загрязняющих веществ после очистки | |
|
Диапазон |
Среднее значение | ||||
|
Производство фтора |
Фторид-анион |
Накопитель, канализация кислых стоков |
Нейтрализация |
2, 5-5, 0 мг/л |
3, 75 мг/л |
|
- |
- |
20, 45 кг/т | |||
Выбросы загрязняющих веществ и прочие факторы воздействия приведены в таблицах 4.13 и 4.14.
Сбросы не образуются.
Производственные отходы не образуются.
|
Источник выброса |
Наименование загрязняющего вещества |
Метод очистки, повторного использования |
Объем и/или масса выбросов загрязняющих веществ после очистки | |
|
Диапазон |
Среднее значение | |||
|
Производство фторида кальция |
Фтористый водород (HF) |
Абсорбция |
0, 01-0, 33 мг/м3 |
0, 17 мг/м3 |
|
- |
- |
2, 41 кг/т | ||
|
Наименование |
Источник воздействия |
Единицы измерения |
Уровень воздействия |
Метод снижения уровня воздействия до нормативных показателей | |
|
Интервал |
Ср. | ||||
|
Шум |
Мельница воздушная для размола синтетического фтористого кальция |
дБА |
98, 6 |
98, 6 |
Проведение мероприятий по шумозащите |
Выбросы и сбросы загрязняющих веществ приведены в таблицах 4.15 и 4.16.
Осуществляется сброс сточных вод в систему водоотведения.
|
Источник выброса |
Наименование загрязняющего вещества |
Метод очистки, повторного использования |
Объем и/или масса выбросов загрязняющих веществ после очистки | |
|
Диапазон |
Среднее значение | |||
|
Производство гексафторида серы |
Гексафторид серы (SF6) |
- |
16, 5-16, 6 кг/т |
16, 52 кг/т |
|
Источник сброса |
Наименование загрязняющего вещества |
Направление сбросов |
Метод очистки, повторного использования |
Объем и/или масса сбросов загрязняющих веществ после очистки | |
|
Диапазон |
Среднее значение | ||||
|
Производство гексафторида серы |
Фторид ион |
Накопитель, канализация кислых стоков |
- |
- |
139, 7 кг/т |
Пероксид водорода (перекись водорода, химическая формула H2O2) изготавливается в зависимости от назначения в виде водного раствора с концентрацией 30 % мас. - 40 % мас. по [23], [24], [25] либо в виде высококонцентрированного раствора, содержащего стабилизатор (пирофорнокислый натрий, оловяннокислый натрий) и ингибитор коррозии (азотнокислый аммоний) в соответствии с [26].
Физико-химические показатели пероксида водорода различных марок приведены в таблицах 5.1-5.3.
|
Наименование показателя |
Норма по [23] |
Норма по [26] | |||||
|
медицинская |
техническая | ||||||
|
Марка А |
Марка Б |
Марка ПВ-85 |
Марка ПВ-98 |
Марка ПВ-100 | |||
|
Высший сорт |
Первый сорт | ||||||
|
Массовая доля пероксида водорода, % |
30-40 |
35-40 |
35-40 |
30-40 |
Не менее 84, 5 |
Не менее 97, 5 |
Не менее 99, 5 |
|
Массовая концентрация серной кислоты, г/дм3, не более |
0, 30 |
0, 35 |
- |
- |
- |
- |
- |
|
Массовая концентрация уксусной кислоты, г/дм3, не более |
- |
- |
6 |
8 |
- |
- |
- |
|
Наименование показателей |
Норма для марок Б и В | |||
|
Б-6 |
Б-8 |
В-6 |
В-8 | |
|
1 Внешний вид |
Бесцветная прозрачная жидкость | |||
|
2 Массовая доля пероксида водорода, % |
35-40 |
35-40 |
50-55 |
50-55 |
|
3 Массовая концентрация свободных кислот (в пересчете на серную), г/дм3, не более |
- |
- |
- |
- |
|
4 Массовая концентрация уксусной кислоты, г/дм3, не более |
6 |
8 |
6 |
8 |
|
5 Массовая концентрация нелетучего остатка, г/дм3, не более |
0, 7 |
0, 7 |
0, 7 |
0, 7 |
|
Наименование показателя |
Значение для марок | ||
|
А |
Б |
В | |
|
1 Внешний вид |
Бесцветная прозрачная жидкость | ||
|
2 Массовая доля пероксида водорода, % |
35-50 |
35-50 |
50-60 |
|
3 Массовая концентрация уксусной кислоты, г/дм3, не более |
6 |
6 |
6 |
|
4 Массовая концентрация нелетучего остатка, г/дм3, не более |
0, 7 |
0, 8 |
1, 0 |
|
5 Показатель активности ионов водорода, pH |
0, 0-3, 0 |
0, 0-3, 0 |
0, 0-2, 0 |
|
6 Термостабильность (степень разложения за 16 ч при 96 °C), %, не более |
5 |
15 |
5 |
Водный раствор пероксида водорода используется как окисляющий, гидроксилирующий и эпоксидирующий агент в химических производствах, как отбеливающее средство для хлопка, текстиля, шерсти, бумаги, синтетических волокон, находит применение в косметике, в фармацевтической, пищевой, строительной областях промышленности, а также в области окружающей среды, являясь универсальным реагентом для обезвреживания токсичных веществ в промышленных стоках и газовых выбросах. Концентрированный пероксид водорода может применяться в качестве жидкого унитарного топлива и окислителя в двухкомпонентных ракетных топливах.
Технология производства пероксида водорода в настоящее время развивается на основе использования органического сырья. Наибольшее распространение получили два метода получения H2O2: антрахиноновый и изопропиловый, в которых органические соединения играют роль переносчика водорода. Сущность первого способа заключается в восстановлении антрахинона или алкилантрахинона с последующим его окислением и образованием перекиси водорода и регенерацией исходного антрахинона. Изопропиловый способ включает жидкофазное окисление изопропанола с последующим выделением образовавшейся перекиси водорода:
CH3CHOHCH3+O2→CH3COCH3+H2O2.
Образовавшийся ацетон восстанавливают водородом до изопропанола и возвращают в цикл.
Современный промышленный способ получения пероксида водорода основан на окислении изопропилового спирта (изопропиловый метод). Сырьем процесса является водород, изопропиловый спирт. Принципиальная технологическая схема с замкнутым циклом по спирту приведена на рисунке 5.1.
Схема включает следующие этапы:
- перегонка изопропанола;
- окисление изопропилового спирта;
- двухстадийная перегонка реакционного раствора с выделением перекиси водорода;
- разделение изопропанола и ацетона;
- гидрирование ацетона;
- очистка сточных вод;
- абсорбция сдувок со стадии гидрирования;
- очистка отходящих газов со стадии окисления;
- абсорбция сдувок (дыхания) емкостей, колонн.

Рисунок 5.1 - Принципиальная схема получения пероксида водорода
Очистка (перегонка) изопропилового спирта
Сырье (изопропиловый спирт) подвергают дистилляции в колонне подготовки спирта.
Подогретый раствор изопропанола поступает в ректификационную колонну с колпачковыми тарелками, где за счет многократного испарения и конденсации происходит очистка и укрепление изопропанола до состава азеотропа.
Тепло, необходимое для процесса ректификации, сообщается через кипятильник колонны, обогреваемый паром.
Пары из верхней части колонны конденсируются в теплообменнике и направляются в приемную емкость. Изопропанол из приемной емкости далее направляется на стадию окисления.
Из приемной емкости часть раствора подается в колонну в виде флегмы.
Кубовый раствор колонны, представляющий собой загрязненную воду с примесью изопропанола, ацетона и пероксида водорода, после охлаждения направляется в санитарную колонну для очистки сточных вод.
Окисление изопропилового спирта
Далее на стадии окисления изопропиловый спирт окисляют в противоточном реакторе-окислителе кислородом воздуха или воздушно-кислородной смеси ВКС (давление - от 1, 0 до 1, 2 МПа, температура - от 105 °C до 148 °C).
Контакт изопропанола с воздухом или ВКС осуществляется при противоточном движении жидкости и газа за счет барботирования последнего через жидкость по всей высоте реактора-окислителя. Реакционный раствор из нижней части окислителя непрерывно отводится, последовательно проходит систему теплообменников и холодильников, где охлаждается и сливается в емкость для дальнейшей переработки.
Отходящие газы, содержащие азот, кислород и органические примеси из реактора-окислителя, поступают на промывку в абсорбер для улавливания изопропилового спирта и ацетона и затем возвращаются на санитарную колонну и далее в процесс окисления.
Выделение пероксида водорода
Реакционный раствор после реактора-окислителя из емкости насосом непрерывно направляется в вакуумную ректификационную колонну для выделения пероксида водорода под вакуумом 64-77 кПа через теплообменник, где нагревается паром. В колонне методом ректификации идет разделение паров "органики" (ацетон, изопропанол), перемещающихся вверх, и водного раствора пероксида водорода, перетекающего в кубовую часть колонны. В линию питания колонны предусмотрена подача водного раствора ингибитора коррозии.
Тепло, необходимое для процесса ректификации, сообщается через трубчатый кипятильник, обогреваемый паром.
Кубовая жидкость, представляющая собой готовый продукт - пероксид водорода, поступает самотеком в приемную емкость, через холодильник, охлаждаемый оборотной водой.
Отгоняемая в дистиллят смесь изопропилового спирта, ацетона и воды после конденсации паров собирается в приемной емкости, затем направляется в колонну на стадию разделения изопропанола и ацетона.
Разделение изопропанола и ацетона
Разделение изопропилового спирта и ацетона ведется методом ректификации на непрерывно действующей колонне с одновременной очисткой ацетона от примесей методом дробной конденсации.
Исходная смесь - водный раствор изопропанола и ацетона с узла выделения товарного пероксида водорода из емкости насосом подается в подогреватель-рекуператор, обогреваемый кубовой жидкостью, затем в подогреватель, обогреваемый паром.
Тепло, необходимое для процесса ректификации подводится через испаритель, обогреваемый паром.
Кубовая жидкость, отдав свое тепло в теплообменнике-рекуператоре исходному раствору, после дополнительного захолаживания в холодильнике сливается в емкости для дальнейшей переработки на стадии окисления.
Пары ацетона, выходящие из верха колонны, поступают в конденсатор и, охлаждаясь дополнительно в холодильнике, оборотной водой сливаются в приемную емкость для направления на стадию гидрирования.
Гидрирование ацетона
Гидрирование ацетона проводят в трубчатом реакторе с рециклом водорода в присутствии никелевого катализатора при температуре от 70 °C до 150 °C.
Жидкая фаза, содержащая изопропанол из конденсаторов, охлаждаемых оборотной водой после очистки на фильтрах от возможных механических примесей, поступает в емкость для направления на колонну перегонки спирта, затем направляется на стадию окисления.
Газовые выбросы со стадии гидрирования, содержащие пары ацетона и изопропанола очищаются в абсорбере, орошаемом паровым конденсатом.
Абсорбер для очистки газовых выбросов работает в режиме противотока. В нижнюю часть подается газовая смесь, в верхнюю - конденсат. Очищенный газ сбрасывается в атмосферу. Абсорбент сливается в сборник, затем - на колонну очистки сточных вод.
Очистка сточных вод
Сточные воды, а также водные растворы, содержащие изопропанол и ацетон (абсорбенты со стадии очистки отходящих газов с окислителей, очистки сдувок с гидрирования, очистки сдувок дыхания емкостей), собирают в емкость, откуда насосами подают через очиститель в теплообменник-рекуператор, обогреваемый кубовой жидкостью из санитарной колонны. Далее раствор поступает в теплообменник, где нагревается паром и подается на санитарную колонну для перегонки сточных вод.
Ректификация на колонне ведется с целью извлечения изопропанола и ацетона из сточных вод и получения "кубовой" жидкости с массовой концентрацией "органики" (изопропиловый спирт, ацетон) в пределах допустимых норм.
Тепло, необходимое для процесса ректификации, сообщается через кипятильник, обогреваемый паром.
Пары изопропанола, ацетона и воды из верхней части колонны поступают в конденсатор, охлаждаемый оборотной водой, где конденсируются и поступают частично в виде флегмы в колонну, частично в виде дистиллята в приемную емкость и далее на стадию окисления, часть на колонну разделения изопропанола и ацетона.
"Кубовый" раствор, отдав свое тепло в теплообменнике-рекуператоре исходному раствору, поступает в теплообменник для дополнительного захолаживания оборотной водой, затем направляется на станцию нейтрализации и на БОС.
Описание технологического процесса приведено в таблице 5.4, перечень основного оборудования - в таблице 5.5.
|
Входной поток |
Подпроцесс |
Выходной поток |
Основное технологическое оборудование |
Эмиссии |
|
Изопропиловый спирт: со склада, со стадии разделения, со стадии гидрирования |
Перегонка изопропанола |
Очищенный изопропиловый спирт. Кубовый остаток |
Тарельчатая колонна, теплообменник, испаритель |
Изопропиловый спирт |
|
Очищенный изопропиловый спирт. Изопропиловый спирт со стадии разделения. Воздух (или воздушно-кислородная смесь) |
Окисление изопропилового спирта |
Реакционный раствор. Отходящие газы |
Реактор-окислитель, холодильник, теплообменник |
Изопропиловый спирт, ацетон |
|
Реакционный раствор |
Двухстадийная перегонка реакционного раствора с выделением перекиси водорода |
Пероксид водорода. Смесь изопропилового спирта и ацетона |
Ректификационная колонна |
- |
|
Смесь изопропилового спирта и ацетона |
Разделение изопропанола и ацетона |
Ацетон. Изопропанол |
Тарельчатая колонна |
- |
|
Ацетон. Водород (свежий, циркуляционный) |
Гидрирование ацетона |
Изопропанол. Сдувки |
Трубчатый реактор |
- |
|
Абсорбент со стадии абсорбции сдувок. Абсорбент со стадии очистки отходящих газов |
Очистка сточных вод |
Сточные воды |
Колонна |
- |
|
Сдувки со стадии гидрирования ацетона. Конденсат |
Абсорбция сдувок со стадии гидрирования |
Абсорбент. Газы в атмосферу |
Абсорбер |
Изопропиловый спирт, ацетон |
|
Отходящие газы. Конденсат |
Очистка отходящих газов со стадии окисления |
Абсорбент |
Абсорбер |
Изопропиловый спирт, ацетон |
|
Сдувки от емкостей, колонн. Конденсат |
Абсорбция сдувок (дыхания) емкостей, колонн |
Абсорбент |
Абсорбер |
Изопропиловый спирт, ацетон |
|
Наименование оборудования |
Назначение оборудования |
Существенные характеристики технологического оборудования |
|
Тарельчатая колонна перегонки изопропанола |
Перегонка изопропанола |
Диаметр 1, 8 м, общая высота 31, 6 м, 40 тарелок, расчетное давление 0, 03 МПа, объем куба 4, 6 м3 |
|
Реактор-окислитель |
Окисление изопропилового спирта |
Полый аппарат колонного типа разделенный на секции. Объем 252 м3, диаметр 3, 2 м, общая высота 25 м |
|
Вакуумная ректификационная колонна |
Выделение пероксида водорода из реакционной смеси |
Колонна с регулярной насадкой. Диаметр 3 м, общая высота 18 м |
|
Ректификационная колонна |
Разделение изопропанола и ацетона |
Колонна с регулярной насадкой. Объем 96 м3, диаметр 3 м, общая высота 14, 7 м, 20 тарелок, расчетное давление 0, 1 МПа |
|
Реактор гидрирования ацетона |
Восстановление ацетона до изопропанола |
Трубчатый контактный аппарат с рециклом водорода |
Нормы расходов материальных и энергетических ресурсов приведены в таблице 5.6.
|
Наименование ресурсов |
Единицы измерения |
Расход на 1 т продукции | |
|
Минимальный |
Максимальный | ||
|
Изопропиловый спирт |
кг |
12, 5 |
- |
|
Водород |
нм3 |
255 |
- |
|
Фосфат натрия однозамещенный двуводный |
кг |
0, 4 |
- |
|
Аммоний азотнокислый |
кг |
0, 06 |
- |
|
Натрий оловянно-кислый |
кг |
0, 015 |
- |
|
Пар |
Гкал |
1, 717 |
- |
|
Холод минус 10 °C |
Гкал |
0, 092 |
- |
|
Вода оборотная |
м3 |
398 |
- |
Выбросы в атмосферу при производстве пероксида водорода приведены в таблице 5.7.
|
Источники выброса |
Наименование |
Метод очистки, повторного использования |
Объем и (или) масса выбросов загрязняющих веществ после очистки в расчете на тонну 1 т продукции, кг/т | ||
|
Минимальное |
Максимальное |
Среднее | |||
|
Вентиляционные шахты, атмосферные трубы |
Спирт изопропиловый |
Абсорбция |
0, 067 |
0, 074 |
0, 070 |
|
Ацетон |
0, 081 |
0, 095 |
0, 088 | ||
|
Взвешенные вещества |
- |
- |
0, 000038 |
0, 000038 | |
|
Градирни |
Натрий хлорид |
- |
0, 0017 |
0, 0017 | |
|
Динатрий сульфат (натрия сульфат) |
- |
0, 0037 |
0, 0037 | ||
|
Кальций карбонат |
- |
0, 00037 |
0, 00037 | ||
Промышленные сточные воды направляются на станцию усреднения и нейтрализации и далее передаются в сторонние организации для обезвреживания. Ливневые сточные воды очищаются и направляются в водооборотный цикл (см. таблицу 5.8).
Норма образования сточных вод - 562 кг/т.
Состав сточных вод.
|
Показатель |
Значение |
|
Массовая концентрация изопропилового спирта |
Не более 200 мг/дм3 |
|
Массовая концентрация ацетона |
Не более 100 мг/дм3 |
|
Массовая концентрация пероксида водорода |
Не более 5000 мг/дм3 |
|
Массовая концентрация уксусной кислоты |
Не более 1200 мг/дм3 |
В процессе производства пероксида водорода образуются следующие виды отходов: минеральные масла компрессорные (передаются на утилизацию сторонним организациям), тара, а также отработанный катализатор на основе никеля в количестве 0, 00189 кг на тонну продукции (после истечения срока эксплуатации возвращается производителю).
Перкарбонат натрия (натрия карбоната пероксигидрат, натрия пероксисольвата карбонат, химическая формула Na2CO3•1, 5H2O2) представляет собой белые стабилизированные и капсулированные гранулы.
Перкарбонат натрия применяется как:
- отбеливающий, чистящий и удаляющий пятна агент для порошковых синтетических моющих средств и составов для автоматической мойки посуды;
- отбеливатель для текстильной и целлюлозно-бумажной промышленности;
- пятновыводитель для специальных средств для выведения пятен;
- окислительный дезинфикант для различных вариантов применения.
Состав товарного перкарбоната натрия марок П-70 и Б (в соответствии с [30]) приведен в таблице 6.1.
|
Наименование компонента |
Массовая доля, % |
|
Натрия перкарбонат, не менее |
84, 4 |
|
Динатрий карбонат, не более |
5, 9 |
|
Динатрий сульфат, не более |
7, 0 |
|
Кремниевая кислота натриевой соли (по SiО2), не более |
1, 9 |
|
Хлористый натрий, не более |
0, 5 |
Способ получения перкарбоната натрия основан на взаимодействии раствора карбоната натрия с раствором пероксида водорода с последующей грануляцией и сушкой.
Na2CO3+1, 5H2O2→Na2CO3•1, 5H2O2.
Промышленный способ получения перкарбоната натрия - взаимодействие кальцинированной соды с пероксидом водорода в присутствии стабилизирующих добавок с последующей капсуляцией инертными соединениями. Поскольку перкарбонат натрия способен разлагаться под влиянием влаги, ионов тяжелых металлов, органических и механических загрязнений, в его состав вводится комплекс стабилизаторов: полифосфат натрия, силикат натрия, сульфат магния. Процесс капсулирования перкарбоната натрия заключается в непрерывном распылении раствора сульфата натрия над гранулами перкарбоната натрия в сушилке с псевдоожиженным слоем.
Технологическая схема производства приведена на рисунке 6.1.
Основные этапы технологического процесса:
- растворение кальцинированной соды в горячей воде;
- приготовление растворов стабилизирующих добавок;
- приготовление рабочего раствора карбоната натрия;
- синтез, гранулирование и сушка перкарбоната натрия;
- поверхностная обработка (капсулирование) перкарбоната натрия.
Описание технологического процесса приведено в таблице 6.2, перечень основного оборудования - в таблице 6.3.

Рисунок 6.1 - Принципиальная схема получения перкарбоната натрия
|
Входной поток |
Подпроцесс |
Выходной поток |
Основное технологическое оборудование |
Эмиссии |
|
Сода кальцинированная. Вода |
Растворение кальцинированной соды в горячей воде |
Раствор карбоната натрия |
Реактор |
Карбонат натрия |
|
Полифосфат натрия. Вода |
Растворение полифосфата натрия в горячей воде |
Раствор полифосфата натрия |
Реактор |
- |
|
Сульфат магния. Вода |
Растворение сульфата магния в горячей воде |
Раствор сульфата магния |
Реактор |
- |
|
Гидросиликат натрия. Вода |
Приготовление раствора силиката натрия |
Раствор жидкого стекла |
Реактор |
- |
|
Сульфат натрия. Вода |
Растворение сульфата натрия в горячей воде |
Раствор сульфата натрия |
Реактор |
- |
|
Раствор карбоната натрия. Раствор полифосфата натрия |
Приготовление рабочего раствора карбоната натрия (с добавками стабилизирующего компонента) |
Рабочий раствор карбоната натрия |
Реактор |
- |
|
Раствор карбоната натрия и полифосфата натрия. Жидкое стекло |
Приготовление рабочего раствора карбоната натрия (с добавками стабилизирующих компонентов) |
Рабочий раствор карбоната натрия |
Фильтр-пресс, реактор |
- |
|
Рабочий раствор карбоната натрия. Раствор сульфата магния. Пероксид водорода |
Синтез, гранулирование и сушка перкарбоната натрия |
Перкарбонат натрия технический. Отходящие газы |
Сушилка-гранулятор, емкость пероксида водорода |
Натрия перкарбонат |
|
Перкарбонат натрия технический. Раствор сульфата натрия |
Поверхностная обработка (капсулирование) |
Натрия перкарбонат капсулированный |
Сушилка в псевдоожиженном слое |
Натрия перкарбонат |
|
Натрия перкарбонат капсулированный |
Фасовка, формирование партий готового продукта |
Натрия перкарбонат капсулированный товарный |
- |
Натрия перкарбонат |
|
Отходящие газы. Вода |
Очистка отходящих газов |
Вода технологическая. Потери перкарбоната натрия |
Комбинированный очиститель пыли |
Натрия перкарбонат |
|
Вода технологическая |
Очистка технологической воды |
Вода технологическая (возврат в производство) |
Установка водоочистная; фильтр-пресс, реактор |
- |
|
Наименование оборудования |
Назначение оборудования |
Существенные характеристики технологического оборудования |
|
Реактор |
Растворение кальцинированной соды в горячей воде |
Объем 25 м3, две мешалки 60 об./мин, температура 50 °C - 60 °C |
|
Реактор |
Растворение полифосфата натрия в горячей воде |
Объем 2 м3, мешалка, температура 40 °C - 60 °C |
|
Реактор |
Растворение сульфата магния в горячей воде |
Объем 2, 5 м3, мешалка, температура 40 °C - 60 °C |
|
Реактор |
Растворение силиката натрия в горячей воде |
Объем 6, 3 м3, мешалка, температура 40 °C - 60 °C |
|
Реактор |
Растворение сульфата натрия в горячей воде |
Объем 6, 3 м3, мешалка, температура 50 °C - 60 °C |
|
Реактор |
Приготовление рабочего раствора карбоната натрия |
Объем 10 м3, мешалка, температура 50 °C - 60 °C |
|
Сушилка-гранулятор |
Синтез, гранулирование, сушка перкарбоната натрия |
Вместимость 87 м3, поверхность сушки 12, 5 м2, температура кипящего слоя 60 °C - 82 °C, разрежение -0, 1 ÷ -0, 5 кПа |
|
Емкость пероксида водорода |
Синтез, гранулирование, сушка перкарбоната натрия |
Вместимость 50 м3, диаметр 2800 мм, высота 8655 мм |
|
Сушилка с псевдоожиженном слоем |
Поверхностная обработка, капсулирование перкарбоната натрия |
Температура кипящего слоя 45 °C - 82 °C, разрежение -1, 2 ÷ -0, 1 кПа |
|
Комбинированный очиститель пыли |
Мокрая очистка отходящих газов |
Объем 30 м3, диаметр 2000 мм, высота 5145 мм, производительность по очищаемому газу 25 000-30 000 м3/ч, расход воды на орошение 1, 5-2, 0 м3/ч, степень очистки 99, 5 % |
|
Установка водоочистная (фильтр-пресс, реактор) |
Очистка и возврат в производство технологической воды |
Производительность 20 м3/ч |
Нормы расходов материальных и энергетических ресурсов приведены в таблице 6.4.
|
Наименование ресурсов |
Единицы измерения |
Расход на 1 т продукции | |
|
Минимальный |
Максимальный | ||
|
Пероксид водорода 30 % |
кг |
1095, 0 |
1105, 06 |
|
Силикат натрия |
кг |
7, 0 |
14, 11 |
|
Полифосфат натрия |
кг |
5, 0 |
5, 04 |
|
Магний сернокислый |
кг |
2, 0 |
2, 02 |
|
Сульфат натрия, кристаллизация |
кг |
50, 0 |
80, 0 |
|
Сода кальцинированная |
кг |
640, 0 |
654, 26 |
|
Электроэнергия |
кВт•ч |
230 |
240, 0 |
|
Пар |
Гкал |
0, 24 |
0, 38 |
|
Воздух технологический |
м3 |
60, 0 |
90, 0 |
|
Вода речная |
м3 |
2, 2 |
2, 46 |
|
Газ природный |
м3 |
220, 0 |
290, 0 |
Выбросы в атмосферу при производстве перкарбоната натрия приведены в таблице 6.5.
Хозбытовые и промышленные сточные воды производства перкарбоната натрия направляются в накопитель. Уровни сбросов приведены в таблице 6.6.
|
Источники выброса |
Наименование |
Метод очистки, повторного использования |
Объем и (или) масса выбросов загрязняющих веществ после очистки в расчете на тонну 1 т продукции, кг/т | ||
|
Минимальное |
Максимальное |
Среднее | |||
|
Производство в целом (все этапы) |
Карбонат натрия (динатрий карбонат) |
Абсорбционная очистка отходящих газов |
- |
0, 0106 |
0, 009994 |
|
Натрия перкарбонат |
- |
0, 42 |
0, 239492 | ||
|
Натрия силикат |
- |
0, 007 |
0, 001535 | ||
|
Магния сульфат |
- |
0, 005 |
0, 001209 | ||
|
Водорода пероксид |
- |
0, 000025 |
0, 000022 | ||
|
Динатрий сульфат |
- |
0, 0004 |
0, 000113 | ||
|
Источники сброса |
Наименование |
Направление сбросов (в водный объект, в системы канализации) |
Метод очистки, повторного использования |
Объем и (или) масса выбросов загрязняющих веществ после очистки в расчете на тонну 1 т продукции, кг/т | ||
|
Минимальное |
Максимальное |
Среднее | ||||
|
Промышленные сточные воды |
Сульфат-анион (сульфаты) |
Накопители |
- |
0, 0018 |
- |
0, 002703 |
|
Взвешенные вещества |
- |
- |
0, 006 |
0, 000893 | ||
В процессе производства перкарбоната натрия образуются следующие виды отходов: шлам с очистной фильтрации в количестве 0, 928 кг на тонну продукции (переводиться в готовую продукцию и продается потребителям по договору), отходы синтетических и полусинтетических масел и гидравлических жидкостей (передаются сторонней организации), отходы средств индивидуальной защиты (направляются в специализированную организацию).
Отходы 3 класса опасности - отработанные масла накапливаются в специальных металлических бочках, расположенных в помещении на прилегающей территории предприятий. Все остальные отходы 3-5 классов опасности, кроме коммунальных (бытовых) отходов, хранятся в металлических бочках или контейнерах на оборудованной площадке промышленных отходов и передаются по договорам на использование, утилизацию или обезвреживание с переходом права собственности на отход после их транспортировки в адрес специализированной организации.
Хлорид железа (III) (железо хлорное, трихлорид железа, химическая формула FeCl3) производится в виде водного раствора (внешний вид - жидкость буровато-коричневого цвета). В соответствии с требованиями [31] продукт должен иметь следующие показатели (см. таблицу 7.1).
|
Наименование показателя |
Марка А |
Марка Б |
|
Массовая доля железа хлорного, %, не менее |
40 |
30 |
|
Массовая доля железа хлористого, %, не более |
1 |
1 |
|
Массовая доля нерастворимых в воде веществ, %, не более |
2 |
2 |
|
Массовая доля кислоты соляной, %, не более |
1, 5 |
2, 0 |
|
Плотность при 20 °С, г/см3, не менее |
1, 41 |
1, 29 |
Хлорное железо применяют в качестве коагулянта для водоочистки, в качестве катализатора в органическом синтезе, в радиотехнике для травления печатных плат.
Хлорное железо получают абсорбцией абгазного хлора водным раствором хлористого железа в абсорбционных колоннах с насадкой из колец Рашига с получением на выходе водного раствора хлорного железа.
Промышленный способ получения хлорного железа - абсорбция абгазного хлора водным раствором хлористого железа.
Взаимодействие абгазного хлора с раствором хлористого железа осуществляется в абсорбционных колоннах насадочного типа по реакции:
½Cl2+FeCl2→FeCl3
Хлористое железо в виде водного раствора получается в результате реакции восстановления хлорного железа стальной стружкой. Процесс восстановления хлорного железа протекает по реакции:
2/3FeCl3+1/3Fe→FeCl2
Кроме основной реакции, в реакторе идет реакция взаимодействия стальной стружки с соляной кислотой, содержащейся в растворе хлористого железа:
2HCl+Fe→FeCl2+H2
Реакция восстановления протекает в реакторе, в нижнюю часть которого непрерывно подается водный раствор хлорного железа, а сверху периодически загружается металлическая стружка. Периодичность загрузки стружки определяется по температуре в реакторе. При снижении температуры до 80 °C в реактор догружается стружка железа малыми объемами до начала увеличения температуры. Концентрация хлористого железа в водном растворе поддерживается путем добавления воды в реакционную массу после реактора.
Технологическая схема производства приведена на рисунке 7.1.

Рисунок 7.1 - Принципиальная схема получения хлорного железа
Описание технологического процесса приведено в таблице 7.2, перечень основного оборудования производства приведен в таблице 7.3.
|
Входной поток |
Подпроцесс |
Выходной поток |
Основное технологическое оборудование |
Эмиссии |
|
Хлор абгазный. Хлористое железо |
Абсорбция абгазного хлора |
Абгазы. Хлорное железо потребителю. Хлорное железо на стадию восстановления |
Абсорбционные колонны насадочного типа, емкостное оборудование |
Хлорное железо, хлор, гидроксид натрия |
|
Хлорное железо. Стружка металлическая. Вода |
Восстановление хлорного железа |
Хлористое железо. Шлам |
Восстановитель, холодильники, емкостное оборудование |
- |
|
Наименование оборудования |
Назначение оборудования |
Существенные характеристики технологического оборудования |
|
Абсорбционные колонны |
Абсорбция абгазного хлора |
Вместимость 16, 1 м3, диаметр 1000 мм, высота 22 300 мм, насадка - нестандартные кольца Рашига, среда - водный раствор хлористого, хлорного железа |
|
Буфер абгазного хлора |
Прием абгазного хлора |
Вертикальный аппарат, вместимость 10 м3, диаметр 2000 мм, высота 4430 мм, давление 1, 6 МПа, среда - хлор |
|
Холодильники |
Охлаждение раствора хлористого железа |
Вертикальный кожухотрубный теплообменник, площадь поверхности теплообмена 42 м2 |
|
Восстановитель |
Восстановление хлорного железа |
Вертикальный аппарат, вместимость 12 м3, диаметр 2200 мм, высота 6000 мм, давление - атмосферное, среда - водный раствор хлорного, хлористого железа |
Нормы расходов материальных и энергетических ресурсов приведены в таблице 7.4.
|
Наименование ресурсов |
Единица измерения |
Расход на 1 т продукции | |
|
Минимальный |
Максимальный | ||
|
Хлор абгазный диафрагменный или хлоргаз осушенный в пересчете на 100%-ный хлор |
т |
0, 49 |
0, 7635 |
|
Металлы черные вторичные, стружка стальная 14А |
т |
0, 44 |
0, 484 |
|
Вода оборотная |
м3 |
62 |
100 |
|
Теплоэнергия |
Гкал |
0, 24 |
2, 58 |
|
Электроэнергия |
кВт•ч |
50 |
200 |
Выбросы в атмосферу при производстве хлорного железа приведены в таблице 7.5.
|
Источники выброса |
Наименование |
Метод очистки, повторного использования |
Объем и (или) масса выбросов загрязняющих веществ после очистки в расчете на тонну 1 т продукции, кг/т | ||
|
Минимальное |
Максимальное |
Среднее | |||
|
Насадочная абсорбционная колонна, щелочная ловушка |
Железа трихлорид (в пересчете на железо) |
- |
- |
- |
0, 0833 |
|
Хлор |
- |
- |
- |
0, 227 | |
Производственные сточные воды не образуются. Хозбытовые сточные воды направляются на собственные биологические очистные сооружения с последующим направлением очищенных вод на гидротехнические сооружения - пруды-испарители. Сбросы в водный объект отсутствуют.
Основным отходом является отход восстановления хлорного железа стальной стружкой в количестве 250, 4 кг на 1 тонну продукта (направляется на объект использования (утилизации), обезвреживания и размещения отходов).
Карбид кремния (SiC) применяется в следующих областях:
- твердотельная электроника и электротехника;
- режущие и абразивные инструменты, шлифовальные материалы;
- автомобильная промышленность (тормозные диски);
- высокопрочные композитные материалы, огнеупорные изделия;
- металлургическая промышленность;
- ювелирные изделия.
В зависимости от назначения производимый карбид кремния имеет различный гранулометрический и химический состав. Размер частиц во фракциях может колебаться от 1 мкм до 15 мм, а содержание SiC может находиться в пределах 88, 0 % - 98, 5 % мас. (остальное - Fe, C).
Карбид кремния получают восстановлением диоксида кремния углеродом в электропечах.
Промышленный процесс получения карбида кремния заключается во взаимодействии оксида кремния с углеродом. Тип химической реакции - восстановление, при этом происходит замещение атомов кислорода атомами кремния при высокой температуре. Реакция образования карбида кремния имеет вид:
SiO2+3C→SiC+2CO
Карбид кремния получают при температуре около 2200 °C. При проведении основной реакции получения карбида кремния при нагреве сырьевых продуктов идут сопутствующие окислительно-восстановительные реакции. При этом происходит окисление части кокса и содержащейся в нем серы, а также окисление азота воздуха:
2C+2O2→2CO+CO2
2CO+C→2C+CO2
S+O2→SO2
N2+O2→2NO
2NO+O2→2NO2
При нагреве кокса (нефтекокса) происходит выделение водорода, который участвует в образовании сероводорода. При этом выделяются углеводороды (предельные С1 - С10) и ряд органических соединений.
Основным сырьем для производства карбида кремния являются кварцевый песок и кокс.
Основные этапы технологического процесса:
- подготовка нефтяного кокса;
- приготовление шихты;
- подготовка и загрузка печей сопротивления;
- электротермический процесс;
- разборка печей с предварительным поливом водой в щитах;
- сортировка и дробление карбида кремния.
Получают карбид кремния в электропечи особой конструкции. Для превращения электрической энергии в тепловую в центральной части печи загружается токопроводящий слой углеродистого материала, выполняющий функции одного из электродов. Таким образом, загруженная сырьевая масса шихты и является нагрузкой (сопротивлением) электрической цепи. Превращение электрической энергии в тепловую производится в закрытом объеме ячейки плавления без доступа достаточного количества кислорода воздуха для горения углеродсодержащих материалов. Это позволяет получать в электрических печах высокие температуры без значительного окисления углерода (выгорания), который является одним из основных продуктов в процессе получения карбида кремния.
Шихта для его получения состоит из измельченных и тщательно перемешанных компонентов: кварцевый песок, кокс (нефтекокс), возвратные материалы (рецикл): непрореагировавшая шихта, аморф (карбид кремния аморфной структуры).
После электротермического процесса печи охлаждаются 30 ч на участке воздушного охлаждения цеха (отстой на открытой площадке). Далее печи поступают на водяное охлаждение (полив) в 7 закрытых душирующих камерах. Полив печи значительно уменьшает выделение и выброс пыли карбида кремния в атмосферу и воздух рабочей зоны при разборке, сортировке и очистке печи сопротивления от шихты на соответствующих участках цеха.
Полученный и отсортированный карбид кремния транспортируется для дальнейшего дробления и классифицирования на различные фракции, затем упаковывается для реализации потребителю.
Возвратная шихта, аморф и графит (восполняемый при реакции центральный токопроводящий слой - электрод) снова подаются на участок загрузки печей. Печь транспортируется на участок загрузки для зачистки подины и последующей загрузки шихтовыми материалами для дальнейшего производства карбида кремния.
Технологическая схема производства приведена на рисунке 8.1.

Рисунок 8.1 - Принципиальная схема получения карбида кремния
Описание технологического процесса приведено в таблице 8.1, перечень основного оборудования - в таблице 8.2.
|
Входной поток |
Подпроцесс |
Выходной поток |
Основное технологическое оборудование |
Эмиссии |
|
Песок кварцевый |
Дозирование кварцевого песка |
Песок кварцевый |
Бункер, вибропитатель |
Пыль |
|
Нефтяной кокс |
Дробление нефтяного кокса |
Дробленый нефтяной кокс |
Дробилка |
Пыль |
|
Дробленый нефтяной кокс |
Дозирование нефтяного кокса |
Дробленый нефтяной кокс |
Бункер, вибропитатель |
Пыль |
|
Возвратные материалы со стадии сортировки |
Дозирование возвратных материалов |
Возвратные материалы |
Бункер, вибропитатель |
Пыль |
|
Песок кварцевый. Дробленый нефтяной кокс. Возвратные материалы |
Смешение |
Шихта |
- |
Пыль |
|
Шихта |
Электротермический процесс (плавка) |
Кусок карбида кремния |
Самоходная печь сопротивления |
Азота диоксид. Азота оксид. Сероводород. Серы диоксид. Бензапирен |
|
Кусок карбида кремния |
Сортировка |
Карбид кремния на дробление. Возвратные материалы на смешение |
- |
Пыль |
|
Сортированный карбид кремния |
Дробление |
Дробленый карбид кремния |
- |
Пыль |
|
Дробленый карбид кремния |
Сушка и классификация |
Фракции карбида кремния на упаковку |
- |
Пыль |
|
Наименование оборудования |
Назначение оборудования |
Существенные характеристики технологического оборудования |
|
Бункеры |
Прием и подача сырья |
Объем 30-40 м3 |
|
Питетели |
Подача сырья |
Пластинчатые, тарельчатые, вибрационные |
|
Виброгрохоты |
Фракционирование материала |
- |
|
Дробилки |
Дробление материала |
Валковые, двухвалковые, щековые |
|
Конвейеры ленточные |
Транспортирование материалов |
- |
|
Дозаторы |
Дозирование сырья |
- |
|
Смеситель |
Смешение сырья |
Производительность 95 м3/ч |
|
Печи сопротивления |
Плавление |
Передвижные |
Нормы расходов материальных и энергетических ресурсов приведены в таблице 8.3.
|
Наименование ресурсов |
Единица измерения |
Расход на 1 т продукции | |
|
Минимальный |
Максимальный | ||
|
Нефтяной кокс |
т |
1, 4 |
1, 6 |
|
Кварцевый песок |
т |
1, 4 |
1, 6 |
|
Вода |
м3 |
5, 6 |
6, 5 |
|
Электроэнергия |
МВт•ч |
7, 5 |
8, 5 |
Выбросы в атмосферу при производстве карбида кремния приведены в таблице 8.4.
|
Источники выброса |
Наименование |
Метод очистки, повторного использования |
Объем и (или) масса выбросов загрязняющих веществ после очистки в расчете на тонну 1 т продукции, кг/т | ||
|
Минимальное |
Максимальное |
Среднее | |||
|
Печи сопротивления, ячейки водяного охлаждения |
Азота диоксид |
- |
0, 565 |
0, 958 |
0, 75 |
|
Азота оксид |
- |
0, 28 |
0, 464 |
0, 375 | |
|
Печи сопротивления |
Бензапирен |
- |
0, 000 18 |
0, 000 3 |
0, 000 23 |
|
Дробилки, транспортеры, узлы перегрузки материала, узлы выгрузки и загрузки, выгрузка пыли из циклонов, аспирационных коллекторов, открытый склад материалов, печи сопротивления, ячейки водяного охлаждения |
Пыль неорганическая с содержанием кремния менее 20 %, 20 % - 70 %, а также более 70 % |
Батарейные циклоны, аспирационный коллектор |
5, 347 |
8, 849 |
7, 17 |
|
Печи сопротивления, ячейки водяного охлаждения |
Сероводород |
- |
3, 3 |
5, 55 |
4, 46 |
|
Серы диоксид |
- |
6, 52 |
10, 8 |
8, 66 | |
|
Углерода оксид |
- |
431, 4 |
718, 8 |
575, 1 | |
|
Углеводороды предельные C1 - C5 (исключая метан) |
- |
9, 9 |
16, 5 |
13, 2 | |
|
Углеводороды предельные C12 - C19 |
- |
9, 9 |
16, 5 |
13, 2 | |
|
Бензол |
- |
0, 27 |
0, 45 |
0, 36 | |
|
Диметилбензол (ксилол) (смесь мета-, орто- и параизомеров) |
- |
0, 73 |
1, 22 |
0, 975 | |
|
Метилбензол (толуол) |
- |
2, 1 |
3, 51 |
2, 81 | |
|
Этилбензол (стирол). Ароматические полициклические углеводороды |
- |
0, 0125 |
0, 47 |
0, 0625 | |
На предприятии существуют две системы оборотного водоснабжения: общезаводская и местная.
Общезаводская: отводимая сточная вода от цехов и с территории предприятия поступает на очистные сооружения, где после очистки от взвешенных частиц забирается насосной стацией и подается в оборотную систему.
Местная система оборотного водоснабжения применяется для охлаждения технологического оборудования (компрессоров, печных трансформаторов).
Промышленные сточные воды, ливневые и талые воды с территории предприятия отводятся на очистные сооружения предприятия. Очистка поступивших сточных вод осуществляется по двум линиям горизонтальных отстойников, работающих поочередно. Для механической очистки (отстаивания) сточных вод применяется коагулянт, для более полного осаждения взвешенных веществ, далее вода поступает на песчано-гравийные фильтры (7 колонок), где проходит окончательную доочистку. Затем вода собирается в приемную камеру насосной станции и далее вновь включается в технологические процессы.
Для очистки отстойников применяется козловой кран, грейфером осадок - шлам (тонкозернистый концентрат карбида кремния, содержание карбида кремния от 60 % до 80 %) грузится на автотранспорт и вывозится на участок сушки.
Тонкозернистый концентрат карбида кремния вывозится на площадку для сушки, где предусмотрена дренажная система для удаления сточной воды из шламового осадка. Далее тонкозернистый концентрат карбида кремния отгружается потребителю навалом или упаковывается в мягкие контейнеры (биг-бег).
Угольная и графитная пыль, улавливаемая циклонами на стадии подготовки нефтяного кокса и стадии сортировки и дробления карбида кремния, используется вторично. Возвратная шихта со стадии производства карбида кремния на передвижных печах сопротивления также направляется на вторичное использование. Сведения об образующихся отходах производства представлены в таблице 8.5.
|
Наименование |
Класс опасности |
Источники образования |
Метод очистки, повторного использования |
Объем и (или) масса размещенных отходов в расчете на 1 т продукции, кг/т |
|
Пыль угольная газоочистки при измельчении |
4 |
Циклоны |
Вторичное использование |
0 |
|
Пыль графитная |
4 |
0 | ||
|
Возвратная шихта |
4 |
Печь сопротивления |
0 |
Основными областями применения гидроксида натрия (каустической соды, едкого натра) являются химическая и нефтехимическая отрасль, нефтеперерабатывающая, горнодобывающая, целлюлозно-бумажная, текстильная и пищевая отрасли промышленности. Едкий натр используется также в энергетике, микроэлектронике, цветной металлургии (производство алюминия) и в области охраны окружающей среды для нейтрализации и очистки сточных вод и промышленных выбросов [34], [35].
Структура применения жидкого едкого натра в различных секторах российской промышленности достаточно диверсифицирована и стабильна. На внутреннем рынке каустическая сода в наибольших количествах используется в химической и нефтехимической, целлюлозно-бумажной промышленности, металлургии и энергетике. На долю химической и нефтехимической промышленности приходится 46 % суммарного объема российского потребления жидкой каустической соды, на целлюлозно-бумажную промышленность - 29 %, доля металлургии составляет 10 %, энергетики - 10 %.
Натр едкий технический марки РД применяется в химической, нефтехимической, нефтеперерабатывающей, целлюлозно-бумажной, горнодобывающей, текстильной, пищевой (для обезжиривания и обработки технологического оборудования и тары) промышленности, в цветной металлургии, энергетике, микроэлектронике и в других отраслях.
Натр едкий очищенный марки РР применяется в производстве химических нитей и волокон, ионообменных смол, реактивов, в медицинской промышленности, в производстве непищевой целлюлозной пленки, чистых металлов, в целлюлозно-бумажной промышленности, для производства минеральных удобрений.
В целом объем потребления жидких сортов каустической соды на российском рынке по итогам 2016 г. составляет около 970 тыс. т/г (с учетом выпуска твердого каустика).
В структуре потребления твердого едкого натра основными сегментами являются: пищевая отрасль, металлургия, химическая промышленность. На пищевую отрасль приходится порядка 25 % общего объема потребления, на химическую промышленность - 21 %, на металлургию - 14 %, сегмент добычи металлов составляет 11 %. На каждую из остальных сфер применения твердого каустика (машиностроение, нефте- и газодобычу, электроэнергетику и прочие отрасли) приходится менее 5 %.
Основные области применения гидроксида натрия представлены в таблице 9.1.
|
Область применения |
Детали (описание) применения |
|
Химическая и нефтехимическая промышленность |
Производство гипохлорита натрия; производство гидроксида и оксида магния; обработка и очистка нефти и нефтяных фракций; нейтрализация кислот и кислотных оксидов; для производства масел |
|
Целлюлозно-бумажная промышленность |
Для делигнификации целлюлозы (древесины), в производстве бумаги, картона, искусственных волокон, древесно-волоконных плит |
|
Горнодобывающая промышленность |
Выщелачивание (щелочное вскрытие) пород при добыче, обработке и обогащении руды |
|
Нефте- и газодобывающая отрасль промышленности |
Очистка нефти и газа от нежелательных примесей непосредственно на месторождениях |
|
Текстильная промышленность |
Мерсеризация хлопка, шерсти и других волокон |
|
Цветная металлургия, производство алюминия |
Для травления алюминия и в производстве чистых цветных металлов |
|
Пищевая промышленность |
Обезжиривание и обработка технологического оборудования и тары; для мытья и очистки фруктов и овощей от кожицы; в производстве шоколада и какао, напитков, мороженого; окрашивания карамели; для размягчения маслин и придания им черной окраски; при производстве хлебобулочных изделий. Применяется в качестве пищевой добавки E-524 |
|
Производство химических средств защиты растений (ХСЗР), моющих и чистящих средств, реактивов |
Использование для производства ХСЗР, чистых и высокочистых химических веществ, для омыления жиров в производстве моющих и чистящих средств |
|
Парфюмерия, медицинская и фармацевтическая промышленность |
Использование в качестве компонента лекарственных и косметических средств и реагента для синтеза |
|
Промышленная мойка оборудования и ликвидация засоров в канализационных трубах |
Для очистки изделий из нержавеющей стали от жира и масляных веществ, а также от остатков механической обработки; для мойки пресс-форм автомобильных шин |
|
Иные сферы применения: охрана окружающей среды, энергетика, микроэлектроника, косметология; производство биодизеля |
Нейтрализация и очистка природных и сточных вод, очистка промышленных выбросов; производство биодизеля из растительных масел; для удаления ороговевших участков кожи, папиллом |
Как уже отмечалось выше, хлор в промышленных масштабах получают вместе с раствором гидроксида натрия и водородом посредством различных методов электролиза раствора поваренной соли.
Применяется три варианта электрохимического метода получения хлора: два из них - диафрагменный и мембранный методы (электролиз с твердым катодом), третий - ртутный метод электролиза (электролиз с жидким ртутным катодом). Выход и качество хлора, получаемого электрохимическими методами, отличаются незначительно.
Важнейшая особенность хлор-щелочного производства заключается в том, что большая часть произведенного электролитического хлора находит применение внутри вырабатывающего его предприятия при выпуске широкого спектра товарной продукции: винилхлорида (поливинилхлорида), синтетической и ингибированной соляной кислоты, хлорированных парафинов, гипохлорита натрия, хлорного железа, в то время как поставки хлора на другие промышленные предприятия, в том числе и зарубежные, осуществляются, как правило, только после его сушки и сжижения.
Ключевым сегментом потребления хлора на российском рынке является производство поливинилхлорида (ПВХ), на долю которого приходится потребление более 83 % производимого в России хлора.
Хлор используется также для получения хлорорганических растворителей, хлорированных парафинов различных марок, синтетического каучука, пестицидов, лекарственных средств и многих других продуктов хлорирования органических соединений, на что затрачивается около половины произведенного в мире хлора. Остальное количество хлора потребляется для синтеза неорганических хлоридов, в целлюлозно-бумажной промышленности для отбеливания древесной пульпы, для очистки и обеззараживания воды. Хлор используют также в металлургической промышленности: так, с его помощью получают очень чистые металлы - титан, олово, тантал, ниобий. Сжиганием водорода в хлоре получают хлористый водород (гидрохлорид), а из него - синтетическую соляную кислоту различной чистоты (в том числе химически чистую) и ингибированную соляную кислоту.
Спрос на товарный жидкий хлор в настоящее время обеспечивают предприятия водоочистки, целлюлозно-бумажной, металлургической, химической и нефтехимической отраслей промышленности. За 2016 г. доля предприятий целлюлозно-бумажной отрасли промышленности в структуре потребления товарного хлора в РФ составила 50, 1 %, предприятий водоочистки - 21 %, предприятий химической и нефтехимической отрасли промышленности - 16, 6 %, металлургии - 12, 3 %.
Основные области применения хлора представлены в таблице 9.2 [39], [40].
|
Область применения |
Детали (описание) применения |
|
Химическая отрасль промышленности |
Получение винилхлорида-мономера и дихлорэтана в производстве ПВХ; гипохлорита натрия и гипохлорита кальция; производство соляной кислоты; производство хлорированных парафинов; производство хлорного железа; производство винилиденхлорида; производство гексахлор-пара-ксилола; производство хлорбензола. Производство хлорной извести, бертолетовой соли. Производство хлоридов металлов. Производство хлорированного и хлорсульфированного полиэтилена, хлорированных каучуков |
|
Металлургия цветных и редкоземельных металлов |
Производство титана, олова, тантала, ниобия, других металлов путем хлорирования исходной руды или концентратов руды и восстановления хлоридов металлов |
|
Производство питьевой воды и обеззараживание воды |
Хлорирование (обеззараживание) природной воды и сточных вод |
|
Целлюлозно-бумажная промышленность |
Отбеливание бумаги, картона и других волокон |
|
Производство химических средств защиты растений (ХСЗР) и химических реактивов |
Использование для производства ХСЗР, чистых и высокочистых химических веществ, реактивов |
|
Парфюмерия, фармацевтическая промышленность |
Использование в качестве исходного сырья в производстве лекарственных и косметических средств, бактерицидных средств, консервантов |
|
Иные сферы применения: охрана окружающей среды; пищевая промышленность; производство удобрений |
Очистка и обеззараживание воды и сточных вод; пищевая добавка Е925; производство удобрений |
Основными областями применения водорода являются: производство хлорида водорода и соляной кислоты, получение винилхлорида-мономера для производства поливинилхлорида, а также экологически чистое производство тепловой энергии в виде пара [41].
Основные области применения водорода представлены в таблице 9.3.
|
Область применения |
Детали (описание) применения |
|
Химическая отрасль промышленности |
Производство винилхлорида-мономера; производство хлорида водорода и соляной кислоты; производство аммиака, метанола, органических соединений, пластмасс |
|
Энергетическая отрасль |
Производство тепловой энергии (пара) путем сжигания водорода в избытке воздуха; применение для охлаждения мощных электрических генераторов; применение в водородно-кислородных топливных элементах; применение в качестве ракетного топлива |
|
Пищевая промышленность |
Гидрирование растительных масел и жиров; пищевая добавка Е949 (упаковочный газ) и вспомогательное средство |
|
Производство химических реактивов и тонкий органический синтез |
Использование для производства гидридов металлов, чистых и высокочистых химических веществ, реактивов, органических веществ |
|
Иные сферы применения: газовая хроматография, метеорология, атомно-водородная сварка |
Использование в качестве газа-носителя в хроматографии; применение для заполнения шаропилотных оболочек; использование атомарного водорода для атомно-водородной сварки |
Отличительной особенностью применения водорода по сравнению с другими продуктами хлор-щелочного производства (хлором и каустиком) является его практически полное использование непосредственно на предприятии - производителе хлора и каустика или на производственной площадке для производства тепловой энергии (пара) на теплогенерирующих установках.
Основными областями применения гидроксида калия являются: химическая и нефтехимическая отрасль промышленности, энергетика, металлургия цветных и редкоземельных металлов, производство химических средств защиты растений, мыла, моющих средств, производство каучуков и катализаторов.
Основные области применения гидроксида калия представлены в таблице 9.4 [42].
|
Область применения |
Детали (описание) применения |
|
Химическая и нефтехимическая отрасль промышленности |
Производство солей и соединений калия, в том числе карбоната калия, перманганата и бихромата калия; производство ксантогенатов; производство антигололедных реагентов; производство калийных удобрений и красителей; перегонка нефти |
|
Производство резинотехнических изделий и синтетических каучуков |
Использование в качестве реагента для получения синтетических каучуков и компонента катализаторов |
|
Металлургия цветных и редкоземельных металлов |
Используется для получения обесфторенного гидроксида циркония в производстве циркония |
|
Энергетика |
Производство электролитов для щелочных аккумуляторов (алкалиновые батареи) |
|
Нефте- и газодобывающая отрасль |
Добавка в буровые растворы и композиции |
|
Целлюлозно-бумажная промышленность |
Производство специальных сортов бумаги |
|
Пищевая промышленность |
Пищевая добавка Е525; производство пищевых продуктов |
|
Производство химических средств защиты растений (ХСЗР), реактивов, мыла и моющих средств |
Использование для производства ХСЗР, чистых и высокочистых химических веществ, реактивов, мыла и моющих средств |
|
Парфюмерия, медицинская и фармацевтическая промышленность, косметология |
Использование в качестве реагента при получении лекарственных и косметических средств; для лечения бородавок в медицине |
|
Промышленная мойка, обработка воды и сточных вод |
Применяется для очистки изделий из нержавеющей стали от жира и других масляных веществ, а также от остатков механической обработки; для нейтрализации воды и сточных вод, регулирования pH растворов |
Основными областями применения хлорида водорода и соляной кислоты являются: химическая отрасль промышленности, включая производства хлоридов кальция, стронция, бария, алюминия, полиоксихлорида алюминия, хлористого метила; нефтедобывающая отрасль, металлургия черных, цветных и редкоземельных металлов.
Доля предприятий химической и нефтехимической отраслей промышленности в суммарном объеме потребления синтетической соляной кислоты по итогам 2016 г. составляет 59 %, а на металлургическую промышленность приходится порядка 21 % общероссийского потребления товарной синтетической соляной кислоты.
Как правило, газообразный хлорид водорода не находит широкого применения в качестве товарного продукта, а подавляющее большинство областей применения хлорида водорода основано на использовании более удобного и стабильного жидкого товарного продукта - соляной кислоты. В Российской Федерации в настоящее время товарную синтетическую соляную кислоту производят 6 промышленных предприятий.
Основные области применения хлорида водорода и соляной кислоты представлены в таблице 9.5 [41], [43]-[45].
|
Область применения |
Детали (описание) применения |
|
Химическая отрасль промышленности |
Производство гидроксида натрия электрохимическими методами (подкисление рассола); производство хлоридов металлов: хлоридов кальция, стронция, бария, алюминия и других; производство полиоксихлорида алюминия; производство хлорметила и других органических соединений; получение ингибированной соляной кислоты |
|
Нефте- и газодобывающая отрасль |
Для кислотной обработки призабойной зоны нефтяных скважин с целью повышения нефте- и газоотдачи и подавления сульфатвосстанавливающих бактерий (СВБ) |
|
Металлургия черных и цветных металлов |
Использование для обработки и обогащения руд цветных, черных и редкоземельных металлов и получения хлоридов металлов |
|
Теплоэнергетика |
Использование для химической чистки котлов, теплообменников и оборудования |
|
Производство химических средств защиты растений (ХСЗР), чистых веществ и химических реактивов |
Использование для производства ХСЗР, чистых и высокочистых химических веществ, реактивов |
|
Фармацевтическая и пищевая отрасли промышленности |
Производство лекарственных препаратов и использование в качестве пищевой добавки |
|
Иные сферы применения: обработка металлов; охрана окружающей среды |
Травление черных металлов и изделий из них; нейтрализация щелочных сточных вод и обезвреживание (нейтрализация) щелочных отходов |
Настоящий справочник рассматривает три основных электрохимических метода производства водорода, хлора и гидроксида натрия (едкого натра), реализованные в промышленном масштабе в Российской Федерации:
- диафрагменный метод электролиза насыщенного раствора хлорида натрия;
- мембранный метод электролиза насыщенного раствора хлорида натрия;
- ртутный метод электролиза насыщенного раствора хлорида натрия, а также рассматривает производство водорода, хлора и едкого кали (KOH) методом мембранного электролиза раствора хлорида калия.
Настоящий справочник рассматривает также основной способ производства синтетической соляной кислоты технической, основанный на синтезе хлорида водорода взаимодействием водорода и хлора с последующей абсорбцией хлорида водорода (HCl) водой с получением соляной кислоты с массовой долей HCl от 31 % до 35 % - 36 %.
При производстве водорода, хлора и гидроксида натрия диафрагменным методом электролиза наиболее важными сырьевыми материалами являются:
- рассол хлорида натрия или поваренная соль (галит, каменная соль);
- концентрированная серная кислота или олеум, используемые для осушки хлора;
- асбест хризотиловый (хризотил природный).
Основным видом энергетических ресурсов, используемым в производстве водорода, хлора и гидроксида натрия диафрагменным методом электролиза, является электроэнергия постоянного тока.
9.2.1.1 Общие сведения о производстве водорода, хлора и гидроксида натрия диафрагменным методом электролиза
Наиболее простым из промышленных электрохимических методов получения водорода, хлора и гидроксида натрия, в плане создания, организации и эксплуатации производства и доступности конструкционных материалов для электролизера, является диафрагменный метод.
Раствор соли в диафрагменном электролизере непрерывно подается в анодное пространство и протекает через, как правило, насаженную на стальную катодную сетку асбестовую или асбополимерную диафрагму.
Насасывание диафрагмы производится путем прокачивания через катодную сетку со стороны анодного пространства пульпы из асбестовых или асбополимерных волокон, которые, застревая в сетке катода, образуют пористый слой, играющий роль диафрагмы. Асбополимерную диафрагму перед началом эксплуатации подвергают термообработке.
Во многих конструкциях электролизеров катод полностью погружен под слой анолита (электролита из анодного пространства), а выделяющийся на катодной сетке водород отводится из-под катода при помощи газоотводных труб, не проникая через диафрагму в анодное пространство благодаря противотоку.
Противоток - весьма характерная особенность устройства диафрагменного электролизера. Именно благодаря противоточному потоку, направленному из анодного пространства в катодное через пористую диафрагму, становится возможным раздельное получение щелоков и хлора. Противоточный поток рассчитывается так, чтобы противодействовать диффузии и миграции OH-ионов (гидроксид-ионов) в анодное пространство. Если величина противотока недостаточна, то в анодном пространстве в больших количествах начинает образовываться гипохлорит-ион (ClO-), который затем может окисляться на аноде до хлорат-иона ClO3-. Образование хлорат-иона серьезно снижает выход хлора по току и является основным побочным процессом в этом методе. Так же вредит и выделение кислорода, которое, к тому же, ведет к разрушению анодов и, если они из углеродных материалов, попаданию в хлор примесей фосгена.
В качестве анода в диафрагменных электролизерах в настоящее время используются в основном титановые аноды с покрытием из смешанных оксидов рутения и титана (аноды ОРТА) или другие малорасходуемые аноды.
Вытекающие из катодного пространства электрощелока подвергаются выпариванию. При этом поваренная соль, сульфат натрия и другие примеси при повышении их концентрации в растворе выше их предела растворимости выпадают в осадок. Раствор едкой щелочи декантируют от осадка и передают в качестве готового продукта на склад или продолжают стадию упаривания для получения твердого продукта, с последующим плавлением, чешуированием или грануляцией.
Обратную, т.е. кристаллизовавшуюся в осадок, поваренную соль возвращают назад в процесс, приготавливая из нее так называемый обратный рассол. Из обратного рассола во избежание накапливания удаляют различными способами примеси, в основном, сульфаты и хлораты.
Убыль анолита восполняют добавкой свежего рассола, получаемого подземным выщелачиванием соляных пластов галита, а также растворением соли в специальных емкостях на месте производства. Свежий рассол перед смешиванием его с обратным рассолом очищают от механических взвесей и значительной части ионов кальция и магния.
Полученный электролитический хлор отделяется от паров воды, охлаждается, сушится от влаги, компримируется и подается либо на производство соляной кислоты и других хлорсодержащих продуктов, либо на сжижение и фасовку.
Благодаря относительной простоте и более низкому уровню капитальных затрат на создание производства диафрагменный метод получения водорода, хлора и гидроксида натрия до сих пор широко используется в промышленности.
Получаемый в результате производства электролитический водород после очистки, сушки и компримирования, как правило, используется на том же предприятии для получения хлорида водорода и соляной кислоты, для производства винилхлорида-мономера, а также для получения тепловой энергии (пара) методом сжигания водорода в избытке воздуха. Основные области применения водорода приведены в таблице 9.3.
Получаемый в данном технологическом процессе электролитический хлор после охлаждения, осушки и компримирования, как правило, используется на том же предприятии для получения хлорида водорода и соляной кислоты, для производства дихлорэтана и винилхлорида-мономера, для производства гипохлорита натрия, производства хлорированных парафинов (хлорпарафинов), хлорметанов, а также для получения товарного жидкого хлора. Основные области применения хлора приведены в таблице 9.2.
Раствор гидроксида натрия, получаемый данным методом электролиза, используется в различных отраслях промышленности, в том числе при производстве гипохлорита натрия технического, в целлюлозно-бумажной промышленности, Основные области применения гидроксида натрия приведены в таблице 9.1.
Диафрагменный метод электролиза характеризуется наиболее высоким удельным расходом электроэнергии и тепловой энергии на производство 1 т 100 % NaOH по сравнению с двумя другими методами электролиза - мембранным и ртутным. Кроме того, диафрагменный метод электролиза приводит к получению жидкого едкого натра с большим содержанием примесей хлорида натрия и к получению электролитического хлора с меньшим содержанием основного вещества по сравнению с другими методами электролиза (см. таблицу 1.6).
9.2.1.2 Описание технологических процессов, используемых в производстве водорода, хлора и гидроксида натрия диафрагменным методом электролиза
В настоящем разделе рассматриваются технологические процессы, основное и природоохранное оборудование производства водорода, хлора и гидроксида натрия диафрагменным методом электролиза.
Технология производства водорода, хлора и гидроксида натрия диафрагменным методом электролиза заключается в одновременной или последовательной реализации следующих технологических стадий, состав которых определяется видом (маркой) целевых продуктов - водорода, хлора и гидроксида натрия (каустика):
- прием, хранение и растворение исходной поваренной соли или прием и подготовка сырого рассола;
- приготовление раствора карбонизированных электрощелоков или раствора соды кальцинированной;
- очистка сырого рассола от ионов кальция и магния содово-каустическим методом;
- отстаивание (осветление) рассола и фильтрация сгущенной шламовой суспензии;
- подкисление осветленного (очищенного) рассола;
- изготовление асбестовой или асбополимерной диафрагмы для электролизеров;
- электролиз очищенного рассола в монополярных электролизерах или в биполярных электролизерах;
- выпаривание электрощелоков с получением товарного каустика (едкого натра);
- охлаждение и осушка электролитического хлора серной кислотой;
- компримирование, конденсация, фасовка и хранение жидкого хлора;
- охлаждение, осушка и компримирование электролитического водорода;
- фасовка, хранение (складирование) и отгрузка готового продукта;
- очистка промышленных выбросов (абгазов) от хлора;
- регенерация (концентрирование) или обезвреживание отработанной серной кислоты.
В рамках настоящего справочника НДТ процессы добычи поваренной соли или сырого рассола (раствора хлорида натрия) подробно не рассматриваются.
Общая принципиальная схема технологического процесса производства водорода, хлора и гидроксида натрия диафрагменным методом электролиза представлена ниже на рисунках 9.1 и 9.2 (в зависимости от вида используемого сырья).

Рисунок 9.1 - Схема технологического процесса производства водорода, хлора и гидроксида натрия диафрагменным методом с использованием сырого рассола

Рисунок 9.2 - Схема технологического процесса производства водорода, хлора и гидроксида натрия диафрагменным методом с использованием привозной твердой соли
Ниже в качестве типичного примера представлено наиболее общее описание технологического процесса производства водорода, хлора и гидроксида натрия диафрагменным методом, которое никоим образом не может рассматриваться как единственное описание процесса, соответствующее критериям и показателям НДТ.
9.2.1.3 Описание стадий диафрагменного метода электролиза
Приготовление раствора карбонизированных электрощелоков и раствора кальцинированной соды
Сущность химического процесса метода карбонизации электрощелоков основана на избирательном поглощении абсорбентом - электрощелоками углекислого газа из дымовых газов по реакции:
2NaOH+CO2→Na2CO3+H2O
Дымовые газы подаются в карбонизатор, представляющий собой вертикальный цилиндрический аппарат с эллиптическим днищем, заполненный насадкой из металлических или фторопластовых колец Рашига размером 50 х 50 мм, высота насадки 4000 мм.
Электрощелока подаются сначала в емкость (сборник) и затем направляются в теплообменник. Из теплообменника электрощелока поступают в карбонизатор, где происходит реакция поглощения углекислого газа. В случае прекращения подачи дымовых газов, содержащих CO2, в раствор кальцинированной соды получают путем растворения сухой кальцинированной соды в оборотной воде или конденсате.
Очистка раствора натрия хлорида
Процесс очистки раствора натрия хлорида от примесей солей кальция, магния, железа основан на содово-каустическом методе очистке, при котором в результате химической реакции образуются малорастворимые осадки СаСО3, Mg(OH)2, Fe(OH)3.
При содово-каустической очистке протекают следующие химические реакции:
- образование нерастворимого осадка карбоната кальция:
Ca2++Na2CO3→CaCO3+2Na+;
- образование нерастворимого осадка гидроксидов магния и железа:
Mg2++2NaOH→Mg(OH)2+2Na+;
Fe3++3NaOH→Fe(OH)3+3Na+.
При очистке раствора натрия хлорида, как правило, в качестве флокулянта используется гидролизованный полиакриламид (ПАА).
Раствор натрия хлорида с массовой концентрацией хлорида натрия не менее 300 г/дм3 поступает по трубопроводу от рассолопромысла или от узла растворения привозной соли в отделение очистки рассола в баки хранения и далее на стадию очистки от примесей солей кальция, магния, железа содово-каустическим методом. Растворы электрощелоков, карбонизированных электрощелоков или кальцинированной соды перемешиваются с раствором натрия хлорида в реакторах и далее поступают в осветлитель-сгуститель типа отстойника Дорра, КС или ОВР-ПШ, где происходит выделение примесей в виде осадка, его отстой и уплотнение. Очистку и отстаивание рассола целесообразно проводить при 40 °C - 50 °C. При данной температуре выпадающие в осадок нерастворимые соединения образуют более крупные кристаллы, благодаря чему отстаивание рассола происходит быстрее. Для содействия образованию хлопьев в растворе натрия хлорида в линию подачи к сгустителю добавляется флокулянт - ПАА. В результате флокулирующего действия ПАА происходит укрупнение частиц осадка солей, что улучшает условия осаждения осадка в отстойнике.
Очищенный и осветленный раствор натрия хлорида из сгустителя направляется в емкость хранения очищенного раствора натрия хлорида. Шлам, представляющий собой осадок солей кальция, магния, железа и нерастворимого осадка в растворе натрия хлорида, из нижней конусной части сгустителя (отстойника) периодически по трубопроводу выводится в сборник шлама, установленный в заглубленном поддоне. Из сборника шлама насосами шламовая суспензия по напорному трубопроводу подается для фильтрации на фильтр-пресс. Фильтрация шламовой суспензии с целью получения очищенного раствора натрия хлорида производится на мембранном фильтр-прессе.
Очищенный раствор натрия хлорида из емкостей хранения поступает при необходимости на донасыщение раствора до концентрации хлорида натрия 310-318 г/дм3, нейтрализацию и далее направляется в электролизеры. Теплообменник, установленный на линии подачи очищенного раствора натрия хлорида, обеспечивает подогрев его до 74 °C - 90 °C.
Электролиз раствора натрия хлорида
Электролиз раствора натрия хлорида осуществляется в диафрагменных электролизерах с твердым стальным катодом, металлоокисным анодом и вертикальной асбестовой или асбополимерной диафрагмой: монополярных электролизерах или в биполярных электролизерах.
Электролизеры конструктивно выполнены с вертикально расположенными электродами.
В анодную камеру подается насыщенный раствор хлорида натрия. На аноде (титан с покрытием из смешанных оксидов рутения и титана) ионы хлора разряжаются и образуют хлоргаз. Обедненный рассол из анодной камеры через диафрагму перетекает в катодную камеру, где образуются водород и щелочь.
В зале электролиза, как правило, установлены одна или две серии электролизеров, расположенных в несколько рядов и питаемых последовательно по току и параллельно по раствору хлорида натрия. Питание осуществляется от преобразовательной подстанции.
В процессе электролиза водного раствора натрия хлорида в диафрагменных электролизерах конечными продуктами являются одновременно газообразный хлор, газообразный водород и электрощелока, содержащие гидроксид натрия и хлорид натрия. Основным процессом, протекающим на металлоокисном аноде ячейки электролизера, является разряд ионов хлора:
NaCl→Na++Cl-
2Clˉ-2e- →Cl2↑
На стальном катоде ячейки происходит разряд молекул воды из щелочного электролита:
H2O+e- →OHˉ+H (ад)
с последующим образованием молекулярного водорода:
2H (ад)→H2↑
При этом ионы OH- образуют с ионами щелочного металла раствор гидроксида натрия:
Na++OHˉ→NaOH
Суммарной реакцией электролиза является:
2NaCl+2H2O→Cl2↑+H2↑+2NaOH
Разряд ионов натрия из водных растворов натрия хлорида на твердом стальном катоде невозможен вследствие более отрицательного потенциала разряда по сравнению с ионами Н+.
Разряду на электродах целевых ионов в значительной мере способствует и состав электролита. Присутствие в электролите посторонних ионов приводит к потере тока за счет разряда этих ионов, к загрязнению электролита и продуктов электролиза. К таким ионам относятся О2-, ClO-, (ClO3)-, (SO4)2- и др.
Одним из наиболее важных факторов процесса электролиза с фильтрующей диафрагмой является переток электролита через диафрагму от анода к катоду, скорость которого выбирают таким образом, чтобы препятствовать движению ионов OH- к аноду. Если скорость протекания электролита через диафрагму (противоток) будет больше скорости миграции ионов OH-, то в катодное пространство может проникать хлор, что приведет к потерям целевых продуктов и снижению выхода по току. При скорости противотока меньше скорости миграции ионов OH- эти ионы протекают в анодное пространство, что также приводит к потерям выхода едкого натра по току. Оптимальным является равенство скоростей противотока и движения ионов OH-.
Повышение массовой концентрации натрия хлорида положительно сказывается на процессе электролиза, так как возрастает активность ионов хлора, увеличивается доля тока на выделение хлора на аноде и уменьшается доля тока на выделение кислорода. Кроме того, с ростом массовой концентрации натрия хлорида уменьшается растворимость хлора в анолите и количество его, попадающее в католит и реагирующее с образованием гипохлорита.
Также с ростом массовой концентрации натрия хлорида в растворе увеличивается электропроводность, что снижает затраты электроэнергии на выпуск единицы продукции. Зависимость выхода по току от массовой концентрации едкого натра в электрощелоках выражается в виде кривой, из которой следует, что при увеличении массовой концентрации едкого натра более 140 г/дм3 выход по току начинает резко падать, поэтому при электролизе с фильтрующей диафрагмой массовая концентрация едкого натра в электрощелоках не должна превышать 140 г/дм3.
Температура процесса электролиза также может оказывать определенное влияние на ход и направление электрохимических и химических реакций. Так, при повышении температуры снижается перенапряжение выделения водорода на стальном катоде и хлора на аноде, снижается растворимость хлора в электролите и уменьшается доля образования хлоратов.
Существенное негативное влияние на процесс электролиза с фильтрующей диафрагмой оказывают примеси ионов некоторых металлов, которые присутствуют в исходном рассоле (Ca2+, Mg2+, Fe3+ и т.д.).
В порах диафрагмы, где кислый анолит встречается с щелочным католитом, происходит взаимодействие растворимых солей кальция и магния с едким натром и карбонатами с образованием нерастворимых осадков. Последние забивают поры фильтрующей диафрагмы, что уменьшает скорость противотока и ускоряет преждевременный выход диафрагмы из строя.
Кроме основных реакций на аноде и катоде, в электролизере протекают побочные электрохимические и химические процессы, снижающие выход по току по целевым продуктам.
Побочные процессы в анодном пространстве
Выделяющийся на аноде хлор может претерпевать гидролиз по реакциям:
Cl2+H2O→HClO+HCl
Cl2+OH- →HClO+Cl-
В анодном пространстве в среднем поддерживается слабокислая среда. Однако в случае использования питающего рассола с pH > 7 избыток едкого натра, содержащегося в нем, реагирует с хлором. Кроме того, с хлором реагируют и мигрирующие из катодного пространства в анодное пространство ионы OH-:
Cl2+2OHˉ→ClOˉ+Clˉ+H2O
HClO+OHˉ→ClOˉ+H2O,
с образованием сильно диссоциированного гипохлорита натрия.
Образовавшиеся ионы хлорноватистой кислоты разряжаются на аноде по реакции:
6ClOˉ+3H2O-6e- →2ClO3-+4Clˉ+3/2O2+6H+
Ионы хлорноватистой кислоты при повышении температуры также могут подвергаться автоокислению с образованием хлорат-ионов:
3ClOˉ→ClO3-+2Clˉ
Ионы OH- могут разряжаться на аноде:
4OHˉ→O2↑+2H2O+4e-
Причем металлические (титановые) аноды с активным покрытием из оксидов рутения наиболее благоприятствуют прохождению этой реакции. Потери тока на побочный процесс выделения кислорода будут зависеть от состояния массовой концентрации ионов Cl- и OH- в анолите и будут тем меньше, чем больше массовая концентрация натрия хлорида в растворе и меньше массовая концентрация гидроксильных ионов. Перенапряжение выделения хлора в насыщенном нейтральном растворе натрия хлорида значительно меньше перенапряжения выделения кислорода, поэтому ионы OH- разряжаются на аноде в незначительной степени.
Кислород может образовываться также в результате каталитического разложения ионов гипохлорита:
2ClOˉ→2Clˉ+O2↑
Значение pH прианодного слоя раствора натрия хлорида определяет соотношение между выходами по току хлора и кислорода. Установлено, что оптимальным является, значение pH 3, 5-4, 0. Поддержание pH анолита менее оптимального значения снижает растворимость хлора в растворе, но в то же время увеличивает износ асбестовой или асбополимерной диафрагмы.
Качество диафрагмы при работе ячейки определяет качество самой ячейки. Практически все очередные эксплуатационные операции при работе ячейки посвящаются уходу за диафрагмой. Почти все текущие проверки и испытания ячейки проводятся с целью определения ее состояния. По своей структуре диафрагма является самой хрупкой частью ячейки, и все же это единственный элемент, отделяющий анолитную зону от католитной и, следовательно, разделяющей получаемые продукты.
Для диафрагмы используют асбестоволокнистый материал "Хризотил", который представляет собой волокнистый силикат магния. При подаче токовой нагрузки на серию электролизеров анолит в ячейках становится сразу кислым, со значением pH, равным 2 или менее. Поток анолита через диафрагму растворяет магний из анолитной стороны диафрагмы, тем самым Mg2+ передвигается к катоду. При образовании едкого натра в католите обратная миграция ионов OH- в асбест вызывает осаждение магния в виде геля гидроокиси магния внутри диафрагмы. Непрерывное образование этого геля обеспечивает поддержание слоя геля внутри диафрагмы, выступающего в качестве основного компонента в режиме работы диафрагмы.
При удалении магния из анолитной зоны диафрагмы остается слой, состоящий в основном из волокон двуокиси кремния, которые обладают кислотоупорностью и растворяются в щелочной среде. При увеличении обратной миграции ионов OH- внутри ячейки устанавливается градиент равновесия pH, тем самым в анолите pH будет приблизительно равным 4. Изменение рабочего режима, влияющего на градиент равновесия pH, оказывает прямое воздействие на диафрагму. Понижение pH в анолите вызывает растворение части геля гидроокиси магния и повторное осаждение внутри диафрагмы. Увеличение обратной миграции ионов OH- вызывает растворение части волокон двуокиси кремния в анолитной зоне. Оба случая будут оказывать отрицательное воздействие на диафрагму.
Градиент pH внутри ячейки взаимосвязан с нагрузкой ячейки, скоростью потока раствора натрия хлорида и концентрацией едкого натра в католите. При установлении состояния равновесия необходимо свести к минимуму изменение этих регулируемых переменных, с тем чтобы достичь максимального срока службы диафрагмы.
Побочные процессы в катодном пространстве
Протекающий через диафрагму электролит содержит растворенный хлор, ионы ClO- и ClO3-. Хлор, растворенный в электролите, реагирует с едким натром, образуя гипохлориты и хлораты натрия.
На катоде могут протекать побочные процессы частичного восстановления анионов гипохлорита и хлората натрия по реакциям:
ClOˉ+H2O+2e- →Clˉ+2OHˉ
ClO3-+3H2O+6e- →Clˉ+6OHˉ
Все химические превращения, происходящие в электролизере, приводят к потерям хлоргаза, едкого натра, водорода, а на электрохимические превращения, с образованием побочных продуктов, затрачивается дополнительная энергия и снижается качество конечного продукта.
Таким образом, для увеличения выхода по току конечных продуктов электролиза необходимо вести процесс при оптимальных параметрах массовой концентрации исходного хлорида натрия, pH питающего рассола и анолита, температуры раствора натрия хлорида, скорости протекания электролита, массовой концентрации едкого натра и хлорида натрия в электрощелоках, выходящих из электролизера, а также с минимальной массовой долей примесей в растворе натрия хлорида, подаваемом на электролиз.
Электрощелока выходят через нижний штуцер катодной камеры ячейки, к которому присоединена перколяционная труба либо сливное устройство с прерывателем струи из неэлектропроводного материала. Из перколяционной трубы (сливного устройства) электрощелока сливаются в сборный короб, который собирает электрощелока, выходящие из ячеек электролизера. Положение передвижной части перколяционной трубы определяет уровень электрощелоков в катодном пространстве.
Качество диафрагмы определяет качество работы самой ячейки. По своей структуре диафрагма является самой хрупкой частью ячейки, она - единственный элемент, отделяющий анолитную зону от католитной. При работе электролизера пористость диафрагм ячеек со временем изменяется, в результате чего протекаемость их становится неодинаковой. Различная протекаемость диафрагм отдельных ячеек при одинаковом уровне анолита в них приводит к установлению различной массовой концентрации едкого натра по ячейкам. Приведение к норме массовой концентрации 120-140 г/дм3 электролитического едкого натра в ячейках электролизеров производят регулированием уровня католита с помощью перколяционных труб ячеек, а также добавкой в ячейки асбестовой пульпы.
В ваннах других конструкций регулирование питания рассола заключается не в сохранении постоянного уровня анолита в ванне, а в подаче в каждую ванну постоянного и равного количества рассола. При таком режиме питания в зависимости от состояния диафрагм разные уровни анолита в ваннах, но концентрация гидроксида натрия NaOH в электролитической щелочи приблизительно одинакова во всех ваннах. Контроль уровня анолита осуществляется с помощью уровнемерных стекол.
Уровень анолита в баке ячейки с раствором натрия хлорида имеет решающее влияние на качество работы электролизера. Разность между значениями уровней анолита в баке с раствором натрия хлорида и католита в катодной камере является движущей силой непрерывного процесса электролиза, обеспечивающей постоянный проток электролита через диафрагму. Данный разностный напор обеспечивает также целостность диафрагмы, для которой сетчатая поверхность катода служит опорой со стороны католита, тогда как со стороны анолита роль такой опоры выполняет гидростатическое давление электролита.
Оптимальный уровень анолита в электролизере определяется в соответствии с результатами аналитического контроля и индивидуален для каждого электролизера. Минимальный уровень анолита определяется в том числе и конструкционными особенностями крышки конкретной модели электролизера. Максимально допустимый уровень анолита в баке с раствором натрия хлорида должен обеспечивать нормальное отделение пузырьков хлора и предотвращение повышенного уноса анолита с хлоргазом.
Уровень анолита в баке ячейки с раствором натрия хлорида имеет определенное влияние и на поддержание массовой концентрации едкого натра в ячейке в пределах нормы. Каждый электролизер снабжен сигнализатором уровня анолита, который подает звуковой и световой сигналы при достижении заданного уровня анолита в баках ячеек электролизера. Для нормальной работы электролизера важное значение имеет поддержание постоянной токовой нагрузки, постоянство технологических потоков и их параметров. Колебания силы тока приводят к неравномерности в работе диафрагмы и необратимым нарушениям в ее структуре и, соответственно, снижению выхода по току основного продукта электролиза.
Снижение массовой концентрации хлорида натрия в электролите вызывает развитие побочных реакций, так как доля ионов гидроксила в токопереносе возрастает за счет снижения количества ионов хлора, что приводит к резкому снижению выхода по току основных продуктов. Неравномерная газонаполненность электролита способствует неравномерному распределению плотности тока и отклонениям технологического режима от нормы.
Питание электролизеров постоянным током осуществляется от преобразовательной подстанции. Серия электролизеров питается постоянным электрическим током от двух или трех параллельно установленных на преобразовательной подстанции кремниевых выпрямительных агрегатов, кроме этого, имеется еще один резервный выпрямительный агрегат. Электролизеры в серии по питанию постоянным током соединены последовательно, по питанию раствором натрия хлорида - параллельно.
В процессе электролиза образуется газообразный хлор, электрощелока и электролитический водород. Влажный хлоргаз из ячеек электролизеров поступает в коллектор и отводится в первичный холодильник влажного хлора на стадию охлаждения, сушки хлоргаза. Вакуум в общем коллекторе хлоргаза поддерживается автоматически в пределах минус 250-100 Па регулятором давления, клапан которого установлен на линии выхода хлоргаза из фильтра.
На общем хлорном коллекторе установлены два гидрозатвора: на давление и на вакуум. Гидрозатвор срабатывает при достижении давления в хлорном коллекторе 0, 50 кПа, при этом хлоргаз по трубопроводу отводится в колонну на стадию нейтрализации хлора. При этом постоянный вакуум минус 1, 05-0, 90 кПа поддерживается регулятором вакуума, клапан которого установлен на линии сброса хлоргаза в колонну нейтрализации. Гидрозатвор срабатывает при достижении вакуума в хлорном коллекторе минус 0, 50 кПа, при этом воздух засасывается через штуцер гидрозатвора. При нормальном ведении технологического процесса в хлорные гидрозатворы и водородные гидрозатворы предусмотрена постоянная подача воды оборотной (стационарная линия). Для аварийного заполнения гидрозатворов водой предусмотрено дистанционное управление переключателем в помещении центрального щита управления. Хлорная вода от гидрозатворов отводится в бак сбора хлорной воды.
Водород из электролизеров поступает в коллектор и отводится на стадию охлаждения и перекачки водорода в колонну. Давление водорода в общем коллекторе поддерживается автоматически в пределах (минус 200-0 Па). При достижении давления 0, 45 кПа на электролизерах водород от каждого электролизера сбрасывается в атмосферу вне помещения через гидрозатворы и огнепреградители. На общем водородном коллекторе установлен гидрозатвор, срабатывающий при достижении давления в водородном коллекторе 0, 50 кПа, и огнепреградитель. Для предотвращения возможности образования взрывоопасных воздушно-водородных смесей при пуске электролизеров предусмотрена продувка водородных коллекторов, огнепреградителей азотом. При сбросе водорода на индивидуальную свечу в огнепреградители должен непрерывно поддуваться пар или азот. Конденсат от огнепреградителей, гидрозатворов, коллекторов сбрасывается через гидрозатворы в приемник электрощелоков.
Электрощелока из электролизеров через сливные трубы поступают в приемные короба, из которых по коллекторам поступают в приемники электрощелоков, откуда насосами подаются:
- в отделение выпаривания;
- в отделение очистки раствора натрия хлорида;
- на стадию охлаждения, сушки хлоргаза;
- в отделение насасывания диафрагмы.
В приемники электрощелоков предусмотрена подача самотеком гидросульфида натрия или тиосульфата натрия из приемного бака для разрушения хлорноватокислого натрия (активного хлора) в электрощелоках как мера для защиты трубопроводов и емкостного оборудования на стадии выпаривания электрощелоков. При этом протекает соответствующая химическая реакция:
3NaClO+NaHS→NaHSO3+3NaCl или
2NaOH+4NaOCl+Na2S2O3+5H2O→2Na2SO4+4NaCl+6H2O.
Охлаждение и сушка хлоргаза
Влажный хлоргаз с температурой 80 °C - 94 °C из электролизеров поступает по трубопроводу в последовательно установленные первичный холодильник и теплообменник для охлаждения. Первичный холодильник и теплообменник представляют собой кожухотрубчатые, вертикально установленные аппараты. В первичном холодильнике хлоргаз охлаждается оборотной водой до 30 °C - 45 °C, а в теплообменнике - холодом (7 °C - 11 °C) (захоложенной водой) до температуры 12 °C - 17 °C.
Хлорная вода, конденсирующаяся при охлаждении хлора, самотеком собирается в сборник, из которого откачивается в дехлоратор и далее на нейтрализацию.
Нейтрализация остаточного хлора происходит по следующей реакции:
NaHS+3Cl2+7NaOH→6NaCl+Na2SO3+4H2O или
Na2S2O3+4Cl2+10NaOH→8NaCl+2Na2SO4+5H2O.
Охлажденный хлоргаз поступает на очистку от уносимых из электролизеров мельчайших капель раствора хлорида натрия в фильтр влажного хлора со стекловолокном. После фильтра хлоргаз из фильтра поступает на сушку в три последовательно установленные насадочные колонны сушки хлоргаза, орошаемые серной кислотой, подаваемой противотоком хлоргазу.
В первой по ходу хлора колонне концентрация серной кислоты поддерживается в пределах 78 % - 80 %, в третью, последнюю по ходу хлора колонну подается серная кислота с массовой концентрацией не менее 96 %. Каждая сушильная колонна снабжена циркуляционным насосом. Кубовая часть колонны служит промежуточной емкостью для насосов. Циркуляция серной кислоты через колонны осуществляется через кожухотрубчатые теплообменники, в которых снимается тепло, выделяющееся при разбавлении серной кислоты в процессе сушки хлора. Избыток серной кислоты последовательно переливается из третьей по ходу хлора сушильной колонны во вторую, далее в первую. Из кубовой части первой колонны избыток 78 %-ной кислоты отводится в отпарную колонну, куда противотоком подается воздух. Из кислоты удаляется большая часть растворенного хлора.
Осушенный в колоннах хлоргаз проходит через фильтр сухого хлоргаза для удаления капель (тумана) серной кислоты и затем поступает на всас компрессора отделения перекачки хлоргаза.
Концентрирование отработанной серной кислоты
Процесс концентрирования серной кислоты осуществляется выпариванием влаги под вакуумом при повышенной температуре. Отработанная серная кислота из емкости насосом подается на участок производства жидкого хлора для осаждения осадка механических примесей в серной кислоте. Отстоенная серная кислота от участка производства жидкого хлора поступает в емкость, откуда подается на установку получения регенерированной серной кислоты и далее на стадию сушки хлоргаза или используется в качестве товарного продукта.
Другим способом концентрирования отработанной серной кислоты является ее смешение с олеумом. Отработанная серная кислота после башен осушки хлора поступает в емкость-сборник, откуда откачивается на склад серной кислоты. Отработанная кислота с концентрацией 78 % - 80 % мас. смешивается в необходимых пропорциях с олеумом с получением серной кислоты концентрацией не менее 96 %.
Перекачка хлоргаза
Осушенный хлоргаз с температурой 12 °C - 20 °C поступает на всас центробежного четырехступенчатого турбокомпрессора, где компримируется до давления 0, 3-0, 650 МПа. Компримированный хлоргаз с температурой 20 °C - 40 °C транспортируется по трубопроводу на сжижение, на синтез хлористого водорода или потребителям.
Нейтрализация хлора
При нормальном ведении технологического процесса в колонну нейтрализации хлора поступают хлорсодержащие абгазы от колонны отдувки хлора и абгазы из емкости регенерированной (укрепленной) серной кислоты при продувке линии серной кислоты. При ремонте турбокомпрессоров, фильтров сухого хлоргаза в колонну нейтрализации хлора сбрасываются хлорсодержащие абгазы от их продувок. Кроме того, в колонну нейтрализации хлора поступают аварийные выбросы хлора через гидрозатвор при повышении давления в хлорных коллекторах, сбросы от предохранительных клапанов хлорных компрессоров и разрывных мембран колонн сушки хлоргаза, а также абгазы хлора от участка производства жидкого хлора.
Абгазы поступают в колонну нейтрализации хлора под действием вакуума минус 1, 05-0 кПа, создаваемого вентилятором. Вакуум поддерживается автоматически регулятором вакуума, клапан которого установлен на линии сброса абгазов на колонну нейтрализации хлора.
Колонна нейтрализации хлора представляет собой титановый вертикальный цилиндрический аппарат диаметром порядка 2-3 м и высотой около 10 м со сферическими крышкой и днищем. В верхнюю ее часть вмонтирован распределитель. Колонна заполнена фторопластовыми кольцами Рашига 50 х 50 мм, высота насадки около 3 м (например, 3000 мм).
Абгазы поступают в колонну снизу, а противотоком через распределитель поступает раствор едкого натра из емкости, представляющей собой горизонтальную цилиндрическую емкость, выполненную из титана.
В результате поглощения хлора едким натром образуется гипохлорит и хлорат натрия по реакции:
2NaOH+Cl2→NaOCl+NaCl+H2O
NaOH+Cl2→NaCl+HOCl 2HOCl+NaOCl→NaClO3+2HCl
NaOCl+HCl→NaCl+HOCl
В процессе работы одна из емкостей находится в резерве и заполнена свежим раствором едкого натра с массовой долей 10 % - 20 %. Не вступившие в реакцию абгазы, выходящие из колонны, подаются с помощью вентилятора в колонну нейтрализации хлора. Колонна нейтрализации хлора изготовлена из титана и представляет собой вертикальный цилиндрический аппарат со сферическими крышками и днищем. В верхней ее части вмонтирован распределитель для раствора едкого натра.
Колонна заполнена фторопластовыми кольцами Рашига 50 х 50 мм, высота насадки 2300 мм. Абгазы поступают в колонну снизу, а противотоком через распределитель поступает раствор едкого натра от насоса из емкости раствора едкого натра и гипохлорита натрия. При достижении массовой доли едкого натра 3 % в поглощающем рециркуляционном растворе в колонне он заменяется вновь приготовленным раствором едкого натра с массовой долей 10 % - 20 %.
Из емкости гипохлорит натрия откачивается для внутризаводского потребления или в железнодорожные или автомобильные цистерны для использования в качестве товарного продукта. Отработанный раствор из исходной емкости перекачивается насосом в емкость для раствора едкого натра и гипохлорита натрия. При достижении массовой доли едкого натра 3 % в поглощающем рециркуляционном растворе в колонне, он заменяется вновь приготовленным раствором едкого натра с массовой долей 10 % - 20 %. Рабочий объем поглотительного раствора резервной емкости рассчитан на полное поглощение электролитического хлора в течение 10-15 мин.
По истечении работы стадии нейтрализации хлора в аварийных условиях в емкость с отработанным раствором добавляется расчетный объем оборотной воды для охлаждения раствора с целью предупреждения разложения гипохлорита натрия. Затем отработанный раствор нейтрализуют раствором гидросульфида или тиосульфата натрия. Перемешивание отработанного раствора с гидросульфидом или тиосульфатом натрия происходит за счет циркуляции насосом. После полной нейтрализации гипохлорита натрия (ГПХ) нейтрализованный раствор подается в другой корпус.
Охлаждение и компримирование водорода
Влажный водород из электролизеров поступает по трубопроводу в нижнюю часть насадочной колонны охлаждения водорода. Охлаждающий агент - оборотная вода. Пройдя колонну снизу вверх, водород с температурой 25 °C - 45 °C поступает на компримирование в компрессор и далее потребителю.
Насасывание асбестовой диафрагмы
Осуществляется демонтаж обвязки электролизера, его разборка и промывка. Элемент электролизера с катодом, отмытый от старой диафрагмы, протравленный, вторично промытый и нейтрализованный раствором ингибированной соляной кислотой отправляется в ремонтный цех для проведения ремонта.
Выпаривание электрощелоков
Количество выпарных аппаратов, параметры подачи пара, регулирования концентрации по стадиям выпаривания, вывод средней и сульфатной соли, параметры охлаждения каустика определяются для каждого производства разработчиком процесса. Ниже приведен типичный пример технологического процесса стадии выпаривания электрощелоков, реализованного на предприятиях РФ.
Выпаривание электрощелоков производится с использованием трехкорпусной противоточной выпарной системы по методу "Триплекс" с экспанзером - бескамерным выпарным аппаратом. Подача греющего пара в систему осуществляется противотоком выпариваемому раствору. Аппараты второго и третьего корпусов работают под вакуумом, первого - под давлением. Вывод раствора натра едкого в экспанзер производится из первого корпуса. Подача греющего пара производится в греющую камеру первого корпуса.
Электрощелока из отделения электролиза непрерывно подаются в приемные баки вместимостью 2000 м3. Из баков электрощелока непрерывно подаются на установку выпаривания в сепаратор. Выпарной аппарат состоит из сепаратора и циркуляционной трубы с вмонтированной в нее выносной греющей камерой. Греющая камера представляет собой вертикальный кожухотрубчатый теплообменник, через трубное пространство которого циркулирует упариваемый раствор. В нижней части циркуляционной трубы смонтирован циркуляционный насос для создания циркуляции раствора через греющую камеру и циркуляционный контур.
В верхней части аппарата - сепараторе за счет снижения давления происходит кипение упариваемого раствора. Перегрев этого раствора производится в трубном пространстве греющей камеры за счет теплоты конденсации сокового пара предыдущего выпарного аппарата. В процессе упаривания электрощелоков в выпарных аппаратах вследствие удаления воды происходит увеличение концентрации щелочи и хлористого натрия в растворе. В сепараторе происходит осаждение кристаллов соли в классификатор. Классификатор представляет собой нижнюю, наименьшую цилиндрическую часть сепаратора.
Ввод циркулирующего раствора в сепаратор производится по касательной линии (тангенциально). В результате этого жидкость в сепараторе приобретает вращательное движение, что способствует частичной классификации кристаллов соли в сепараторе. Более укрупненные кристаллы соли, оказывающиеся на периферии сепаратора, осаждаются в классификатор, а более мелкие кристаллы остаются в циркуляционном контуре. В классификаторе за счет подачи определенного объема насыщенного упариваемого раствора из предыдущего корпуса в нижнюю его часть поддерживается "кипящий слой", в результате чего создаются условия для роста кристаллов и уноса мелких кристаллов в сепаратор. Получение крупных кристаллов соли в классификаторах является одним из условий эффективного разделения суспензии на центрифугах.
Вывод солевой суспензии из классификатора сепаратора производится по трубопроводу в сборник, затем на питание центрифуг. Маточный раствор после центрифугирования возвращается на упаривание в третий корпус выпаривания, а соль поступает по желобу в солерастворитель и далее в виде солевой пульпы на приготовление рассола. Плотность суспензии соли в классификаторе сепаратора поддерживается в пределах (1, 42 ± 0, 05) т/м3.
Электрощелока в выпарном аппарате третьего корпуса упариваются до массовой доли едкого натра (15 ± 2) %. Упаренный раствор осветляется в гидроциклоне, кристаллы соли возвращаются в циркуляционный контур, а осветленная часть поступает во второй корпус выпаривания. Вывод солевой суспензии из классификатора сепаратора производится по трубопроводу в сборник. Суспензия соли, выводимая из классификатора сепаратора, содержит наибольшее количество сульфатов. Кристаллическая соль после извлечения из нее сульфатов поступает на донасыщение очищенного рассола в отделение очистки рассола, а сточные воды (маточник) с примесью сульфата натрия направляются в гидротехническое сооружение или на утилизацию. Плотность суспензии соли в классификаторе сепаратора поддерживается (1, 46 ± 0, 05) т/м3. Раствор щелочи в выпарном аппарате второго корпуса упаривается до массовой доли едкого натра (25 ± 2) %. Упаренный раствор осветляется в гидроциклоне, кристаллы соли возвращаются в циркуляционный контур, а осветленная часть поступает в первый корпус.
Вследствие высокой концентрации щелочи в первом корпусе выпаривания образуется тройная соль (NaCl, Na2SO4, NaOH), которая выводится из классификатора сепаратора в циркуляционный контур второго корпуса выпаривания. Во втором корпусе выпаривания происходит растворение тройной соли благодаря более низкой концентрации щелочи. Плотность суспензии соли в классификаторе сепаратора поддерживается в пределах (1, 55 ± 0, 05) т/м3.
Упаренный до массовой доли натра едкого (45 ± 2) % раствор щелочи из первого корпуса выпаривания через гидроциклон подается на стадию охлаждения. Охлаждение раствора натра едкого ведется с целью уменьшения в нем массовой доли хлорида натрия за счет снижения его растворимости при уменьшении температуры.
Система охлаждения состоит из семи последовательно каскадом установленных емкостей, охлаждение раствора в которых производится последовательно оборотной водой и захоложенной водой, подаваемой в змеевики, расположенные в этих емкостях.
Раствор натра едкого после охлаждения поступает на осветление в шнековые центрифуги. Осветленный раствор натра едкого подается на хранение в емкости далее на налив. Соль после осветления раствора натра едкого из центрифуг самотеком поступает в емкость, где растворяется электрощелоками и подается на выпаривание в третий корпус выпаривания.
Отгрузка готового продукта
Осуществляется налив натра едкого технического в железнодорожные цистерны, танк-контейнеры и/или контейнер-цистерны или в автоцистерну потребителя.
Описание технологического процесса определяется индивидуально для каждого конкретного производства с учетом имеющегося оборудования и принятых проектной организацией и разработчиком процесса технических решений.
Ниже в таблице 9.6 приведено описание типичного технологического процесса производства водорода, хлора и гидроксида натрия диафрагменным методом электролиза с указанием видов эмиссий на каждом этапе (подпроцессе) и каждой стадии технологического процесса.
|
Входной поток |
Этап процесса (подпроцесс) |
Выходной поток |
Основное технологическое оборудование |
Эмиссии |
|
1. Галит (соль) 2. Вода 3. Электроэнергия |
Стадия растворения поваренной соли и приготовление сырого рассола |
1. Сырой рассол 2. Шлам |
1. Бак-растворитель 2. Бак-накопитель |
Хлорид-анион, нерастворимый осадок, твердый отход на объект размещения |
|
Сырой рассол от рассолопромысла |
Стадия приема и подготовки сырого рассола |
Сырой рассол (водный раствор хлорида натрия) |
Бак-накопитель (емкости хранения рассола) |
- |
|
1. Сырой рассол 2. Обратный рассол 3. Промывные воды шламовой суспензии 4. Кальцинированная сода 5. Соляная кислота 6. Гидролизованный раствор полиакриламида 7. Электроэнергия 8. Пар |
Стадия очистки рассола от примесей содово-каустическим методом |
1. Очищенный рассол 2. Шламовая суспензия из осветлителя |
1. Осветлитель или отстойник Дорра 2. Бак осветленного рассола 3. Карбонизатор 4. Аппарат (реактор) для растворения соды 5. Гидролизер 5. Смеситель-нейтрализатор 6. Бак нейтрализованного рассола 7. Теплообменник кожухотрубный |
Хлорид-анион (хлорид натрия), карбонат кальция, гидроксиды магния и железа в шламовой суспензии на осветление (отстаивание) и фильтрацию |
|
1. Шламовая суспензия из осветлителя. 2. Вода (конденсат греющего пара). 3. Электроэнергия |
Прием и промывка шламовой суспензии |
1. Шламовая суспензия. 2. Промывные воды |
Мерник-реактор |
Хлорид-анион, карбонат кальция, гидроксид магния, суспензия (шлам) на станцию нейтрализации кислых сточных вод |
|
1. Шламовая суспензия из осветлителя или отстойника Дорра. 2. Электроэнергия |
Стадия фильтрации рассола от шламовой суспензии содово-каустической очистки |
1. Очищенный рассол. 2. Многофункциональный наполнитель МФН (в отдельных процессах) |
Фильтр-пресс, песчаный фильтр |
Кек фильтрации, шлам очистки рассола. Песок перлитовый отработанный |
|
1. Обратный рассол. 2. Раствор хлористого кальция. 3. Раствор ПАА (флокулянта) 4. Электроэнергия |
Вывод сульфатов, очистка рассола от сульфатов |
1. Обратный рассол. 2. Гипс |
1. Реактор-смеситель. 2. Барабанный вакуум-фильтр |
Хлорид-анион, сульфат кальция. Твердый отход (гипс) на объект размещения отходов |
|
1. Очищенный рассол. 2. Электроэнергия |
Диафрагменный электролиз очищенного раствора хлорида натрия |
1. Электрощелока. 2. Электролитический хлор влажный. 3. Электролитический водород влажный |
1. Напорный бак рассола. 2. Электролизеры |
1. Электромагнитное воздействие (загрязнение). 2. Эмиссия тепловой энергии |
|
1. Электролитический хлор влажный. 2. Олеум 24 % или концентрированная серная кислота (92 % - 98 %). 3. Электроэнергия |
Охлаждение, осушка и компримирование хлора |
1. Электролитический хлор сухой. 2. Отработанная серная кислота. 3. Хлорная вода |
1. Теплообменник к/т. 2. Фильтр влажного хлора. 3. Башни (колонны) сушки хлора с насадкой из колец Рашига. 4. Башни (колонны) сушки хлора с регулярной насадкой. 5. Башня отбойная с насадкой из колец Рашига. 6. Фильтр сухого хлора. 7. Реактор для укрепления серной кислоты. 8. Турбокомпрессор |
1. Отработанная серная кислота на продажу, или на регенерацию, или на обезвреживание. 2. Хлорная вода (хлор растворенный) на дехлорирование |
|
1. Хлорная вода. 2. Соляная кислота. 3. Пар |
Дехлорирование хлорной воды |
Обесхлоренная вода |
1. Дехлоратор I ступени. 2. Дехлоратор II ступени. 3. Смеситель |
Обесхлоренная вода (хлор растворенный, хлорид-анион) |
|
1. Электролитический водород влажный. 2. Электроэнергия |
Охлаждение, компримирование водорода |
1. Электролитический водород сухой. 2. Водный конденсат |
1. Компрессор. 2. Теплообменники кожухотрубные (F = 754 м2; F = 224 м2; F = 249 м2) |
Водный конденсат в общезаводскую систему оборотного водоснабжения |
|
1. Электрощелока. 2. Фугат средних щелоков. 3. Пар. 4. Электроэнергия |
Выпаривание электрощелоков (концентрирование раствора едкого натра) |
1. Каустическая сода жидкая. 2. Суспензия средних щелоков. 3. Конденсат от греющего пара. 4. Выпаренная вода |
1. Выпарные аппараты I, II и III корпусов на трех выпарных системах. 2. Теплообменники к/т для подогрева щелоков. 3. Бак-отстойник каустика. 4. Теплообменник спиральный. 5. Барометрический конденсатор |
1. Хлорид-анион в соленом конденсате. 2. Эмиссия тепловой энергии. 3. Шум |
|
1. Суспензия средних щелоков. 2. Выпаренная вода. 3. Электроэнергия |
Приготовление обратного рассола |
1. Обратный рассол. 2. Фугат средних щелоков |
1. Напорный бак ср. щелоков. 2. Центрифуга. 3. Бак-солерастворитель. 4. Бак-отстойник рассола |
1. Хлорид-анион. 2. Шум. 3. Вибрация |
|
Электролитический хлор. 2. Электроэнергия. 3. Холод -20 °C |
Сжижение хлора |
1. Жидкий хлор. 2. Абгазы сжижения. 3. Абгазы вакуумирования. |
1. Рекуператор кожухотрубный. 2. Конденсатор кожухотрубный. 3. Конденсатор-испаритель. 4. Холодильная машина. 5. Танк хлора |
Хлор в абгазах сжижения и вакуумирования используется в производстве гипохлорита натрия для хлорной очистки стоков предприятия. Хлор в атмосферу - не более ПДК в воздухе рабочей зоны |
|
1. Абгазы сжижения. 2. Абгазы вакуумирования. 3. Каустическая сода. 4. Вода |
Получение гипохлорита натрия из абгазов хлора |
1. Гипохлорит натрия из абгазов хлора |
Хлоратор |
Хлор в атмосферу не более ПДК в воздухе рабочей зоны |
|
1. Отработанная асбестовая диафрагма. 2. Ингибированная соляная кислота. 3. Вода. 4. Электроэнергия |
Ремонт электролизеров (узел смыва отработанной диафрагмы) |
1. Отработанный асбест. 2. Фильтрат и промывные воды |
1. Поддоны для смыва диафрагмы и травления катодов. 2. Патронный фильтр. 3. Консольная кран-балка. 4. Вакуумная система |
Асбестовая пыль (пыль неорганическая с содержанием кремния менее 20 %) на объект размещения отходов, сточные воды (хлорид-анион) в канализацию |
|
1. Асбест хризотиловый. 2. Электрощелока. 3. Вода. 4. Электроэнергия |
Ремонт электролизеров (узел насасывания новой диафрагмы) |
Асбестовая диафрагма |
1. Массный ролл со скиповым подъемником. 2. Поддон и бак для насасывания диафрагмы. 3. Сушилка двухкамерная |
Асбестовая пыль (пыль неорганическая с содержанием кремния менее 20 %) в атмосферу |
Основное технологическое оборудование определяется индивидуально для каждого конкретного производства с учетом его мощности и принятых проектной организацией и разработчиком процесса технических решений. Типичное основное технологическое оборудование, используемое в производстве водорода, хлора и гидроксида натрия диафрагменным методом электролиза, приведено в таблице 9.7.
|
Наименование оборудования |
Назначение оборудования |
Технологические характеристики |
|
Карбонизатор |
Поглощение электрощелоками углекислого газа из дымовых газов - получение карбоната натрия |
Вместимость 27 м3; D = 2200 мм; Н = 6550 мм; насадка - кольца Рашига 50 х 50 мм; высота насадки 4000 мм; рабочая температура 20 °C - 70 °C; среда - дымовые газы, электрощелока |
|
Реактор смешения |
Смешение реагентов для содово-каустической очистки |
Вместимость 32 м3; D = 3200 мм; Н = 4000 мм; температура 47 °C - 53 °C; давление атмосферное |
|
Отстойник Дорра |
Осаждение осадка в растворе натрия хлорида |
Вместимость 4000 м3; D = 30 000 мм; Н = 5000 мм; температура 44 °C - 53 °C; давление атмосферное |
|
Сатуратор |
Донасыщение раствора натрия хлорида |
Вместимость 150 м3; D = 4500 мм; Н = 9700 мм; температура 64 °C - 68 °C; давление атмосферное; среда - раствор натрия хлорида |
|
Фильтр-пресс мембранный |
Фильтрация шламовой суспензии СКО |
Площадь поверхности фильтрации 37, 3 м2; вместимость 0, 407 м3; среда - шламовая суспензия |
|
Биполярный диафрагменный электролизер или монополярные диафрагменные электролизеры |
Электролиз раствора натрия хлорида |
Длина 5635 мм; ширина 2178 мм; Н = 3673 мм; номинальная токовая нагрузка 72 кА; выход по току 96, 5 %; анодная плотность тока 2045 А/м2; среднее напряжение ячейки (при пуске) 3, 2-3, 5 В; расход электроэнергии на 1 тонну 100%-ного едкого натра в электрощелоках 2450 кВт•ч; массовая производительность по 100 % хлору 1012 кг/ч; массовая производительность по 100%-ной электролитической щелочи 1140 кг/ч; масса биполярного элемента 2333 кг. В анодном пространстве: вакуум минус (0, 10-0, 14) кПа; температура 90 °C - 98 °C; масса анодного конечного элемента 2910 кг. В катодном пространстве: давление 0, 06-0, 12 кПа; температура 90 °C - 98 °C; масса катодного конечного элемента 3244 кг |
|
Холодильник вертикальный кожухотрубчатый |
Охлаждение хлоргаза |
Площадь поверхности теплообмена 272, 6 м2. В межтрубном пространстве: температура 28 °C - 45 °C; давление 0, 4 МПа; среда - вода. В трубном пространстве: температура 30 °C - 94 °C; вакуум минус (0, 15-0, 25) кПа, среда - хлоргаз |
|
Теплообменник кожухотрубчатый вертикальный |
Охлаждение хлоргаза |
Площадь поверхности теплообмена 104, 5 м2. В межтрубном пространстве: температура 7 °C - 13 °C; давление 0, 4 МПа, среда - вода. В трубном пространстве: температура 12 °C - 45 °C, вакуум минус (3, 25-3, 35) кПа; среда - хлоргаз |
|
Колонны сушки хлоргаза |
Сушка хлоргаза |
D = 2600 мм; Н = 14775 мм; вакуум (8, 65-12, 65) кПа; температура 12 °C - 32 °C. Насадка - керамические кольца Рашига 50 х 50 мм; высота насадки 3000 мм; количество слоев насадки - 2; среда - серная кислота, влажный и сухой хлор |
|
Турбокомпрессор |
Перекачка хлоргаза |
Объемная производительность 6493, 0 м3/ч; давление 0, 7 МПа; электродвигатель: закрытый, обдуваемого исполнения; мощность 630 кВт; частота вращения 1488 мин-1; температура всаса 12 °C - 20 °C; температура нагнетания 20 °C - 40 °C; среда - хлор осушенный |
|
Колонна |
Нейтрализация хлора |
D = 1400 мм; H = 6700 мм; давление 2, 0 кПа; температура 0 °C - 60 °C. Насадка - фторопластовые кольца Рашига 50 х 50 мм; высота насадки 2300 мм; среда - влажный хлор, раствор натра едкого, раствор гипохлорита натрия |
|
Установка получения регенерированной серной кислоты |
Выпаривание влаги под вакуумом из серной кислоты |
Вместимость 2, 1 м3; D = 1500 мм; H = 2050 мм; температура 216 °C - 229 °C; вакуум минус (93, 8-94, 5) кПа; среда - серная кислота |
|
Колонна |
Охлаждение водорода |
D = 2000 мм; H = 17700 мм. Насадка - керамические кольца Рашига 50 х 50 мм; высота насадки каждого слоя 3500 мм; количество слоев - 2. Давление минус (2, 05-0, 50) кПа; температура 25 °C - 80 °C; среда - водород |
|
Компрессор винтовой |
Перекачка водорода |
Объемная производительность 6500 м3/ч. На нагнетании: температура 150 °C; давление 20-110 кПа. На всасе: температура 45 °C; вакуум минус (2, 05-0, 50) кПа. Электродвигатель взрывозащищенного исполнения; мощность 300 кВт; частота вращения 2970 мин-1; напряжение 6 кВ; среда - водород |
|
Теплообменник |
Охлаждение водородного конденсата |
Площадь поверхности теплообмена 224 м2. В межтрубном пространстве: температура 25 °C - 56 °C; давление 0, 3 МПа; среда - водородный конденсат. В трубном пространстве: температура 22 °C - 36 °C; давление 0, 5 МПа; среда - вода |
|
Греющая камера первого корпуса |
Нагрев раствора натра едкого |
Площадь поверхности теплообмена 445 м2. В межтрубном пространстве: температура 177 °C; давление 0, 9 МПа; среда - пар. В трубном пространстве: температура 155 °C; давление 0, 03 МПа; среда - раствор натра едкого |
|
Греющая камера второго корпуса |
Нагрев раствора натра едкого |
Поверхность теплообмена площадью 785 м2. В межтрубном пространстве: температура 107 °C; давление 0, 0336 МПа; среда - водяной пар. В трубном пространстве: температура 94 °C, давление 0, 03 МПа; среда - раствор натра едкого |
|
Греющая камера третьего корпуса |
Нагрев раствора натра едкого |
Площадь поверхности теплообмена 785 м2. В межтрубном пространстве: температура 94 °C; вакуум минус (0, 063-0, 634) МПа; среда - водяной пар. В трубном пространстве: температура 60 °C; давление 0, 03 МПа; среда - раствор натра едкого |
|
Сепаратор первого корпуса выпаривания |
Осаждение кристаллов соли |
Вместимость 196 м3; D = 5400 мм; H = 18115 мм; температура 152 °C - 158 °C; давление 0, 0334 МПа; среда - суспензия соли/соковый пар/раствор натра едкого |
|
Сепаратор второго корпуса выпаривания |
Осаждение кристаллов соли |
Вместимость 258 м3; D = 6000 мм; H = 18600 мм; температура 92 °C; вакуум минус 0, 0637 МПа; среда - суспензия соли/соковый пар/раствор натра едкого |
|
Сепаратор третьего корпуса выпаривания |
Осаждение кристаллов соли |
Вместимость 298 м3; D = 6400 мм; H = 18 650 мм; температура 57 °C - 63 °C; вакуум минус 0, 0904 МПа; среда - суспензия соли/соковый пар/раствор натра едкого |
|
Экспанзер |
Разделение раствора натра едкого |
Вместимость 17 м3; D = 1920 мм; H = 6885 мм; температура 87 °C - 93 °C; Вакуум минус 0, 0904 МПа; среда - соковый пар/раствор натра едкого |
|
Центрифуга шнековая |
Осветление раствора натра едкого |
Массовая производительность 3, 6 т/ч по сухим кристаллам; объемная производительность 29, 2 м3/ч по подаче. Электродвигатель закрытый, обдуваемого исполнения, мощность 75 кВт. Частота вращения 1475 мин-1; среда - раствор натра едкого. Электродвигатель: закрытый, обдуваемого исполнения; мощность 0, 25 кВт; частота вращения 1325 мин-1 |
|
Центрифуга плунжерная |
Разделение суспензии |
Массовая производительность 14, 5 т/ч по сухим кристаллам. Электродвигатель закрытый, обдуваемого исполнения; мощность 45 кВт. частота вращения 2950 мин-1; среда - суспензия соли |
|
Насос циркуляционный |
Циркуляция раствора натра едкого |
Объемная производительность 8200 м3/ч; давление 0, 03 МПа. Электродвигатель закрытый, обдуваемого исполнения; мощность 250 кВт; частота вращения 1500 мин-1; напряжение 6000 В; Среда - раствор натра едкого |
|
Насос циркуляционный |
Циркуляция раствора натра едкого |
Объемная производительность 8200 м3/ч; давление 0, 03 МПа. Электродвигатель закрытый, обдуваемого исполнения; мощность 250 кВт; частота вращения 1500 мин-1; напряжение 6000 В; среда - раствор натра едкого |
|
Насос циркуляционный |
Циркуляция раствора натра едкого |
Объемная производительность 8200 м3/ч; давление 0, 03 МПа. Электродвигатель закрытый, обдуваемого исполнения; мощность 250 кВт; частота вращения 1500 мин-1; напряжение 6000 В; среда - раствор натра едкого |
|
Насос циркуляционный |
Циркуляция раствора натра едкого |
Объемная производительность 759 м3/ч; давление 0, 016 МПа. Электродвигатель закрытый, обдуваемого исполнения; мощность 15 кВт; частота вращения 1450 мин-1; среда - раствор натра едкого |
|
Гидроциклон |
Осветление раствора натра едкого |
Диаметр 553 мм; высота 1750 мм; температура 150 °C - 153 °C; давление 0, 07 МПа; среда - суспензия соли. Диаметр 765 мм; высота 2460 мм; температура 92 °C - 98 °C; давление 0, 1 МПа; среда - суспензия соли. Диаметр 990 мм; высота 3045 мм; температура 57 °C - 63 °C; давление 0, 07 МПа; среда - суспензия соли |
|
Конденсатор-испаритель |
Конденсация электролитического хлора |
Горизонтальный кожухотрубный теплообменник; диаметр 1165 мм; длина 8600 мм; площадь поверхности теплообмена 305 м2; среда в межтрубном пространстве - хладон-12, среда в трубном пространстве - хлор |
|
Турбокомпрессор |
Компримирование паров фреона (хладон-12) |
Производительность по холоду 1026 525 ккал/ч. Электродвигатель нормального исполнения. Среда - хладон-12 |
|
Конденсатор хладона |
Получение жидкого хладона |
Теплообменник кожухотрубный; D = 685 мм; L = 4152 мм; площадь поверхности теплообмена 120 м2. Среда - хладон-12 |
|
Экономайзер хладона |
Для снижения давления до и температуры хладона-12 °C до 10 °C - 20 °C |
Горизонтальный аппарат; вместимость 3, 3 м3; D = 980 мм; L = 5084 мм. Среда - хладон-12 |
|
Экономайзер хладона |
Для снижения давления и температуры хладона-12 до минус 5 °C - 3 °C |
Теплообменник кожухотрубный; D = 457 мм; L = 4522 мм; площадь поверхности теплообмена 24, 5 м2. Среда - хладон-12 |
|
Бак повторного испарения хладона |
Для выпаривания хладона-12 и отделения масла |
Горизонтальный аппарат; вместимость 0, 15 м3; D = 457 мм; L = 1200 мм. Среда - хладон-12 |
|
Танк хранения жидкого хлора |
Хранение жидкого хлора, выдача потребителям и отгрузка |
Горизонтальный аппарат; вместимость 125 м3; D = 3000 мм; L = 18290 мм; рабочее давление 1, 6 МПа; рабочая температура минус 50 °C - 50 °C; среда - хлор |
|
Испаритель жидкого хлора |
Испарение жидкого хлора |
Теплообменник коробчатый; L = 4957 мм; H = 1800 мм; ширина 12 800 мм; площадь поверхности теплообмена змеевика хлора 30 м2; площадь поверхности теплообмена парового змеевика 4, 6 м2. Паровой змеевик: рабочее давление 0, 8 МПа. Хлорный змеевик: рабочее давление 1, 0 МПа. Среда - пар, вода, хлор |
|
Буфер испаренного хлора |
Для стабилизации давления и снижения пульсаций |
Вместимость 10 м3; D = 2000 мм; H = 4430 мм; рабочее давление 1, 6 МПа; рабочая температура 30 °C - 50 °C |
|
Воздушный компрессор ЗГП |
Компримирование воздуха |
Объемная производительность - 13 м3/мин; давление нагнетания 1, 8 МПа. Электродвигатель нормального исполнения; мощность 132 кВт; частота вращения ротора 500 мин1 |
|
Концевой холодильник |
Охлаждение сжатого воздуха |
Теплообменник кожухотрубный; D = 400 мм, L = 3690 мм, площадь теплообмена 61 м2. Давление трубного пространства 0, 5 МПа; среда - вода. Давление межтрубного пространства 1, 6 МПа, среда - воздух |
|
Влагоотделитель |
Отделение влаги |
Вертикальный аппарат; вместимость 1, 4 м3; D = 800 мм; H = 3160 мм; рабочее давление 1, 6 МПа; рабочая температура 5 °C - 60 °C |
|
Влагоотделитель |
Отделение влаги |
Вертикальный аппарат; вместимость - 1 м3; D = 720 мм; H = 2530 мм; рабочее давление 1, 6 МПа; рабочая температура минус 40 °C - 60 °C |
|
Башня осушки сжатого воздуха |
Осушка сжатого воздуха до температуры росы не выше минус 40 °C |
Вертикальный аппарат; вместимость 1, 78 м3; D = 1000 мм; H = 2910 мм; давление 1, 6 МПа; температура 20 °C - 200 °C |
|
Электроподогреватель воздуха |
Нагрев воздуха для осушки |
Вертикальный аппарат; D = 400 мм; Y = 2055 мм; мощность нагревательного элемента 87 кВт; рабочая температура до 230 °C; рабочее давление 1, 6 МПа |
|
Фильтр |
Очистка сжатого воздуха от пыли |
Вертикальный аппарат; вместимость 1, 1 м3; D = 1000 мм; H = 2125 мм. Площадь поверхности фильтрации 4, 15 м2; давление 1, 6 МПа; Рабочая температура до 60 °C |
|
Сборник воздуха |
Для стабилизации давления и снижения пульсаций |
Вертикальный аппарат; вместимость 10 м3; D = 1600 мм; Н = 5600 мм; рабочее давление 1, 6 МПа; рабочая температура минус 40 °C - 50 °C |
|
Сборник воздуха |
Для стабилизации давления и снижения пульсаций |
Вертикальный аппарат; вместимость 1 м3; D = 800 мм; H = 2530 мм; рабочее давление 1, 6 МПа; рабочая температура минус 40 °C - 50 °C. |
|
Колонны санитарной очистки абгазов |
Поглощение абгазов хлора с получением хлорного железа |
Вместимость 16, 1 м3; D = 1000 мм; H = 22300 мм. Насадка - нестандартные кольца Рашига. Среда - водный раствор хлористого и хлорного железа |
|
Буфер абгазного хлора |
Сбор абгазов от аппаратов и их подача на колонны абсорбции |
Вертикальный аппарат; вместимость 10 м3; D = 2000 мм; Н = 4430 мм; давление 1, 6 МПа; среда - хлор |
|
Фильтр |
Для очистки сырого рассола |
Вертикальный аппарат; вместимость 25 м3; D = 3000 мм; Н = 4823 мм; давление - 0, 4 МПа; температура - (45 ÷ 50) °С |
|
Фильтр |
Для механической очистки сырого рассола |
Горизонтальный, цилиндрический; площадь - 24 м2; производительность - 120 м3/ч; D = 3000 мм; H = 9450 мм |
|
Подогреватель |
Подогрев рассола |
Кожухотрубчатый, горизонтальный D = 1200 мм; Н = 3500 мм; площадь поверхности теплообмена 305 м2; давление трубное - 0, 4 МПа; давление межтрубное - 0, 5 МПа; температура - (60 ÷ 80) °С |
|
Колонна |
Для отпарки хлорной воды |
Вертикальная, цилиндрическая D = 1200 мм; Н = 6850 мм; температура - 110 °С; вакуум - до 1, 5 кПа |
|
Башня |
Для осушки хлоргаза |
Вертикальная, цилиндрическая D = 1800 мм; Н = 9200 м; вместимость 21, 3 м3; вакуум - до 8, 4 кПа; температура - 40 °С |
|
Теплообменник |
Для охлаждения хлора |
Вертикальный, цилиндрический D = 1200 мм; H = 5190 мм; площадь поверхности теплообмена 305 м2; Давление в межтруб. пр. - 0, 4 МПа; вакуум в труб. пр. - 1, 5 кПа; Температура в межтруб. пр. - 15 °С; Температура в труб. пр. - 45 °С |
|
Холодильник |
Для охлаждения серной кислоты |
Вертикальный, цилиндрический D = 600 мм; H = 3600 мм; площадь поверхности теплообмена 40 м2; давление в межтруб. пр. - (0, 15 ÷ 0, 20) МПа; давление в труб. пр. - (0, 25 ÷ 0, 3) МПа; температура в межтруб. пр. - (8 ÷ 12) °С; температура в труб. пр. - (10 ÷ 40) °С |
|
Фильтр |
Для улавливания аэрозолей серной кислоты |
Вертикальный, цилиндрический D = 1800 мм; H = 7179 мм; вместимость 14 м3; давление - 0, 05 МПа; температура - (35 ÷ 80) °С |
|
Хлорный компрессор |
Компримирование хлора |
Давление рабочее - 0, 35 МПа; производительность - 2500 м3/ч; электродвигатель, мощность - 315 кВт |
|
Теплообменник |
Для охлаждения водорода |
Вертикальный, цилиндрический D = 1200 мм, H = 4594 мм; площадь поверхности теплообмена 445 м2 |
|
Водородный компрессор |
Перекачка водорода |
Давление рабочее - 0, 15 МПа; производительность - 3000 м3/ч; электродвигатель, мощность - 132 кВт |
|
Водородный компрессор |
Компримирование водорода |
Давление рабочее - 0, 8 МПа; производительность - 1800 м3/ч; электродвигатель - ДСК-3-13-24, мощность - 200 кВт |
|
Адсорбер |
Осушка водорода |
Вертикальный, цилиндрический D = 2000 мм; H = 8060 мм; вместимость 25 м3; давление - 0, 8 МПа; температура - 320 °С |
|
Греющая камера выпарного аппарата |
Нагрев раствора едкого натра |
Вертикальный, цилиндрический D = 1550 мм; H = 9315 мм; площадь поверхности теплообмена 480 м2; давление в межтрубном пространстве - не более 0, 4 МПа; температура в трубном пространстве - (100 ÷ 135) °С; давление в трубном пространстве - не более 0, 1 МПа; температура в межтрубном пространстве - не более 170 °С |
|
Сепаратор |
Для упаривания щелочи |
Вертикальный, цилиндрический D кольца max - 4250 мм; D кольца min - 1000 мм; Н = 13285 мм; вместимость 89 м3; вакуум - (0, 06 ÷ 0, 1) МПа; температура - (85 ÷ 135) °С |
|
Циркуляционный насос |
Циркуляция раствора едкого натра |
Давление рабочее - 0, 1 МПа; производительность - 4500 м3/ч; электродвигатель; мощность - 200 кВт |
|
Центрифуга |
Разделение суспензии |
Производительность - 25 т/ч; электродвигатель; мощность - 30 кВт |
|
Центрифуга |
Разделение суспензии |
Производительность - 10 т/ч; электродвигатель, мощность - 15 кВт |
|
Центрифуга |
Осветление раствора едкого натра |
Производительность по суспензии - 15, 8 т/ч; электродвигатель, мощность - 75 кВт |
|
Колонна санитарная |
Для улавливания абгазов хлора |
Вертикальная, цилиндрическая; тип - полочный; D = 2800 мм; H = 7576 мм; вместимость 50 м3; давление - 0, 02 МПа |
|
Танк |
Для хранения жидкого хлора |
Сварной горизонтальный, цилиндрический аппарат со сферическим днищем; D = 3000 мм; H = 16600 мм; вместимость - 125 м3; давление - 0, 7 МПа; температура - не менее минус 23 °С |
|
Конденсатор |
Для сжижения электролитического хлоргаза |
Горизонтальный, кожухотрубный элементный 8-ми секционный теплообменник, в одной секции 56 трубок диаметром 20 мм Площадь поверхности теплоотдачи - 140 м2; D = 325 мм; H = 4670 мм; давление труб. простр. - 0, 35 МПа; давление межтруб. простр. - 0, 7 МПа; температура труб. простр. - не менее минус 23 °С температура межтруб. простр. - (минус 30 ÷ минус 26) °С |
9.2.1.4 Сведения об используемом природоохранном оборудовании производства водорода, хлора и гидроксида натрия диафрагменным методом электролиза
Природоохранное оборудование определяется индивидуально для каждого конкретного производства с учетом его мощности и принятых проектной организацией и разработчиком процесса технических решений.
В таблице 9.8 представлено типичное природоохранное оборудование, предназначенное для очистки промышленных выбросов производства водорода, хлора и гидроксида натрия диафрагменным методом электролиза от загрязняющих веществ.
|
Наименование оборудования |
Назначение оборудования |
Технологические характеристики |
|
Санитарная колонна |
Очистка промышленных выбросов (газовоздушной смеси - ГВС) от хлора |
Вертикальный аппарат с крышкой; разрежение от минус 0, 6 до минус 1, 2 кПа; вместимость 82 м3; расход ГВС 0, 0199 м3/с; температура ГВС 30, 0 °C; эффективность очистки - до 100 %; высота трубы 22 м |
|
Санитарная колонна |
Очистка газовых выбросов на участке склада и станции испарения жидкого хлора |
Вертикальный цилиндрический аппарат; расход ГВС 0, 074 м3/с; температура ГВС 22, 0 °C; эффективность очистки - до 100 %; высота трубы 17 м |
|
Санитарная колонна |
Очистка газовых выбросов на участке склада и станции испарения жидкого сернистого ангидрида (аварийная вентиляция танковых отсеков SO2) в производстве жидкого хлора |
Высота трубы 17 м; диаметр устья 0, 2 м; объем (расход) ГВС 0, 064 м3/с; температура ГВС 21, 0 °C; эффективность ГОУ - до 100 % |
|
Санитарная колонна |
Очистка абгазов (выбросов) от хлора |
Вертикальный цилиндрический аппарат, титан, D = 2800 мм, H = 7576 мм; насадка полочного типа; среда - 20 % NaOH, гипохлорит натрия |
|
Санитарная колонна |
Очистка абгазов (выбросов) от хлора |
Вертикальный цилиндрический аппарат, состоящий из 3 царг; решетка из титана, оросительное устройство - титановая тарелка; D = 2800 мм, H = 14000 мм. Насадка - керамические кольца Рашига 50 х 50 мм, объем насадки - 33, 8 м3; керамические кольца Рашига 100 х 100 мм, объем насадки - 47 м3 |
|
Колонна нейтрализации |
Нейтрализация электролитического хлоргаза и хлорсодержащих абгазов |
Вертикальный цилиндрический аппарат; D = 1400 мм, H = 6700 мм |
|
Санитарная колонна |
Абсорбция диоксида серы |
Вертикальный цилиндрический аппарат; D = 812 мм; H = 4000 мм; насадка: керамические кольца Рашига 25 х 25 мм |
|
Насадочная абсорбционная колонна |
Очистка промышленных выбросов от хлора |
Вертикальный цилиндрический аппарат; D = 1000 мм; H = 22 300 мм; V = 16, 1 м3 |
|
Щелочной промыватель |
Поглощение паров серной кислоты |
D = 800 мм; H = 1830 мм; V = 0, 63 м3 |
|
Емкость-нейтрализатор |
Нейтрализация абгазов серной кислоты |
V = 38, 1 м3; D = 2200 мм; L = 10456 мм |
Представленный в таблице 9.8 перечень природоохранного оборудования не может рассматриваться как исчерпывающий, поскольку возможно применение иного оборудования, позволяющего достичь установленные технологические показатели НДТ.
9.2.1.5 Основные факторы, характеризующие охрану окружающей среды и устойчивое развитие производства водорода, хлора и гидроксида натрия диафрагменным методом электролиза
Основными факторами, характеризующими охрану окружающей среды при производстве водорода, хлора и гидроксида натрия диафрагменным методом электролиза, являются:
- удельное потребление электроэнергии и тепловой энергии (пара);
- удельное потребление хлорида натрия на производство продукции;
- удельное потребление асбеста (хризотила);
- удельное потребление и эмиссия серной кислоты для получения хлора;
- наличие и эффективность утилизации (регенерации, использования) отходов производства, содержащих серную кислоту и шламы очистки рассола, в том числе в других отраслях экономики;
- наличие и эффективность очистки и/или повторного использования сточных вод производства, содержащих сульфат натрия и хлорид натрия;
- контроль загрязнения атмосферного воздуха хлором, хлоридом водорода, гидроксидом натрия.
Основными факторами, характеризующими устойчивое развитие производства водорода, хлора и гидроксида натрия диафрагменным методом электролиза, являются:
- наличие и близость расположения месторождений по добыче раствора хлорида натрия (рассола) или каменной (поваренной) соли с целью обеспечения производства сырьем и сохранения запасов в течение 20-40 лет;
- обеспеченность производства электроэнергией;
- обеспеченность стабильного и сбалансированного сбыта и/или использования (переработки) всех трех продуктов производства.
В настоящее временя совершенствование технологии мембранного электролиза позволило достичь технико-экономических показателей, которые позволяют широко внедрять этот процесс в промышленность. В основе метода мембранного электролиза лежит явление переноса ионов через ионообменные мембраны под действием электрического тока. Основные достоинства мембранного метода - экологическая безопасность, экономия энергоресурсов, высокое качество получаемых продуктов, высокая степень автоматизации производства и малые производственные площади.
В производстве мембранным методом электролиза исключена эмиссия ртути в окружающую среду и не используется асбест, о канцерогенных свойствах которого идут оживленные дискуссии. По сравнению с ртутным методом мембранный метод обеспечивает экономию электрической энергии главным образом за счет снижения напряжения на электролизере. По сравнению с диафрагменным методом - существенно снижаются энергозатраты на выпарку, поскольку выпариванию подвергаются более концентрированные растворы едкого натра, практически не содержащие хлорид натрия. Суммарные энергозатраты при мембранном методе электролиза примерно на 25 % - 40 % ниже, чем при традиционных методах диафрагменного и ртутного электролиза.
Хлор, получаемый по мембранному методу, в отличие от продукта, получаемого по диафрагменному методу, не содержит примеси водорода, что позволяет повысить степень его сжижения. Производство водорода, хлора и едкого натра мембранным методом характеризуется следующими преимуществами при эксплуатации:
- более продолжительный срок службы без ремонта (замены) электролизеров;
- возможность изменения в широких пределах нагрузки на электролизерах без ухудшения показателей процесса, что дает возможность гибкого и экономного использования электроэнергии с учетом пиковых нагрузок в течение суток;
- отсутствие операций по сбору металлической ртути или амальгамного масла, характерных для ртутного метода электролиза;
- отсутствие операций, связанных с приготовлением асбестовой пульпы, насасыванием и смывом диафрагмы, что характерно для диафрагменного метода.
В зависимости от конкретных условий мембранные производства могут оснащаться как моно-, так и биполярными электролизерами, поэтому легко вписываются в существующие производственные комплексы. Мембранные электролизеры занимают примерно на 50 % меньше площади производственных помещений, чем диафрагменные или ртутные той же производительности. Поэтому перевод действующих ртутных или диафрагменных производств на мембранный метод производства может осуществляться с увеличением мощности примерно в 2 раза.
Наряду с указанными достоинствами реализация и эксплуатация мембранного метода производства связана с рядом трудностей, основными из которых являются [46], [47]:
- высокие капитальные затраты при создании производства;
- высокая чувствительность мембран к отложению осадков (к примесям);
- дороговизна ионообменных мембран;
- необходимость и сложность дополнительной очистки исходного рассола;
- необходимость квалифицированной эксплуатации мембран, предотвращающей их разрушение при монтаже и работе электролизера;
- повышенные требования к коррозионной стойкости материалов, аппаратуры и коммуникаций, в частности мембранных электролизеров;
- необходимость принятия специальных мер, обеспечивающих минимальные токи утечки, а также равномерное распределение электрического тока и материальных потоков в многоячейковых электролизерах.
В основе метода мембранного электролиза лежит явление переноса ионов через ионообменные мембраны под действием электрического тока. Ионообменные мембраны отличаются от традиционно применяемых в электрохимии пористых перегородок тем, что с их помощью обеспечивается преимущественный перенос одноименно заряженных ионов. Через идеальную катионообменную мембрану осуществляется перенос только катионов, через анионообменную - только анионов. В реальных условиях мембраны переносят ионы обоих зарядов, поскольку не обладают идеальной селективностью. За относительно короткий срок совершенствование мембран, технологии электролиза и конструкции электролизеров позволили говорить о переходе мембранный технологии на качественно новый технический уровень. Так, за это время расход электроэнергии снизился с 3400 до 2500 кВт•ч/т NaOH, а концентрация получаемого раствора едкого натра (электрощелоков) повысилась с 8 % до 35 %.
При производстве водорода, хлора и гидроксида натрия мембранным методом электролиза наиболее важными сырьевыми материалами являются:
- рассол хлорида натрия или поваренная соль (галит);
- синтетическая соляная кислота высокой чистоты для подкисления рассола;
- концентрированная серная кислота или олеум, используемые для осушки хлора.
Основным видом энергетических ресурсов, используемым в производстве водорода, хлора и гидроксида натрия мембранным методом электролиза, является электроэнергия, в том числе электроэнергия постоянного тока, а также тепловая энергия (пар) на стадии выпарки католита (электрощелока).
В настоящем разделе рассматриваются технологические процессы, основное и природоохранное оборудование производства водорода, хлора и гидроксида натрия мембранным методом электролиза.
9.2.2.1 Общие сведения о производстве водорода, хлора и гидроксида натрия мембранным методом электролиза
Мембранный метод производства водорода, хлора и гидроксида натрия является энергетически наиболее эффективным среди всех реализованных в промышленном масштабе электрохимических методов, однако на текущий период этот метод производства остается наиболее сложным в организации и эксплуатации, а также требует более высоких капитальных затрат на создание и эксплуатацию производства.
С точки зрения электрохимических процессов мембранный метод производства подобен диафрагменному, но анодное и катодное пространства полностью разделены непроницаемой для анионов катионообменной мембраной, поэтому в мембранном электролизере, в отличие от диафрагменного, не один поток, а два: анолитный и католитный.
В анодное пространство поступает, как и в диафрагменном методе, поток насыщенного раствора соли, а в катодное пространство - деионизированная вода. Из анодного пространства вытекает поток обедненного анолита, содержащего также примеси гипохлорит- и хлорат-ионов и выходит влажный электролитический хлор, а из катодного пространства - электролитический водород и электрощелока (католит), практически не содержащие примеси и более близкие к товарной концентрации щелочи (31 % - 33 % NaOH), что уменьшает расход тепловой энергии на их упаривание и очистку.
Однако питающий раствор соли (как свежий, так и оборотный рассол) и вода предварительно максимально очищаются от любых примесей. Необходимость такой тщательной очистки исходного рассола определяется высокой стоимостью полимерных катионообменных мембран и их уязвимостью к примесям в исходном рассоле.
Кроме того, ограниченная геометрическая форма, а также относительно низкая механическая прочность и термическая стойкость ионообменных мембран во многом определяют сравнительно сложные конструкции установок мембранного электролиза. По той же причине установки мембранного электролиза требуют наиболее сложных систем автоматического контроля и управления.
Товарный раствор гидроксида натрия (едкий натр технический), получаемый мембранным методом электролиза и содержащий не менее 46 % NaOH, используется в различных отраслях промышленности, в том числе при производстве твердого (гранулированного или чешуированного едкого натра), гипохлорита натрия технического, в целлюлозно-бумажной промышленности, в производстве моющих и чистящих средств, в фармацевтической отрасли. Основные области применения гидроксида натрия приведены ранее в таблице 9.1.
Получаемый в данном технологическом процессе электролитический хлор после охлаждения, осушки и компримирования, как правило, используется на том же предприятии для получения хлорида водорода и соляной кислоты, для получения дихлорэтана и винилхлорида-мономера в производстве ПВХ, для производства гипохлорита натрия, производства хлорированных парафинов различных марок (хлорпарафинов), хлорметанов, а также для получения товарного жидкого хлора, реализуемого различным потребителям. Основные области применения хлора приведены в таблице 9.2.
Получаемый в результате производства электролитический водород после очистки, сушки и компримирования, как правило, используется на том же предприятии для получения хлорида водорода и соляной кислоты, для производства винилхлорида-мономера в производстве поливинилхлорида (ПВХ), а также для получения тепловой энергии (пара) методом сжигания водорода в избытке воздуха.
Основные области применения водорода приведены в таблице 9.3.
9.2.2.2 Описание технологических процессов, используемых в производстве водорода, хлора и гидроксида натрия мембранным методом электролиза
Технология производства водорода, хлора и гидроксида натрия мембранным методом электролиза заключается в одновременной (параллельной) и/или последовательной реализации следующих технологических стадий, состав которых определяется направлением использования и видом (маркой) целевых продуктов - водорода, хлора и гидроксида натрия (каустика):
- прием, хранение и растворение исходной поваренной соли или прием и подготовка сырого рассола (рассола от подземного выщелачивания соли);
- очистка сырого рассола от ионов кальция и магния содово-каустическим методом очистки и очистка от сульфат-ионов химическим методом;
- осветление обработанного рассола в осветлителях и отстойниках Дорра;
- фильтрация шламовой суспензии на фильтр-прессе (при наличии);
- фильтрация рассола от механических примесей;
- дополнительная (финишная) ионообменная очистка рассола от примесей ионов кальция и магния;
- ионообменная очистка рассола от сульфатов и хлоратов (при их наличии);
- электролиз очищенного рассола в биполярных электролизерах, снабженных специальной биполярной ионообменной мембраной;
- вакуумное обесхлоривание анолита;
- вывод (удаление) сульфатов из анолита;
- разрушение хлоратов в анолите (на установке разрушения хлоратов);
- донасыщение обесхлоренного анолита (NaCl - 160 г/дм3) до массовой концентрации NaCl - (305 ± 5) г/дм3 путем его смешения с солью, с очищенным или сырым рассолом или путем его использования для подземного выщелачивания каменной соли (галита);
- концентрирование электролитического каустика (выпарка электрощелоков) с получением товарного едкого натра (50 %-ного NaOH);
- охлаждение, осушка и компримирование (сжижение) электролитического хлора;
- регенерация (концентрирование) отработанной серной кислоты;
- охлаждение и компримирование водорода с последующим направлением потребителю, в том числе на производство тепловой энергии (пара);
- очистка промышленных выбросов (абгазов) от хлора;
- фасовка, хранение (складирование) и отгрузка готового продукта.
В рамках настоящего справочника НДТ процесс добычи поваренной соли или сырого рассола (раствора хлорида натрия) подробно не рассматривается.
Общая принципиальная схема технологического процесса производства водорода, хлора и гидроксида натрия мембранным методом электролиза представлена ниже на рисунке 9.3.
Представленную на рисунке 9.3 общую принципиальную схему технологического процесса производства не следует рассматривать в качестве единственной схемы, соответствующей критериям и технологическим показателям НДТ (см. приложение Б).

Рисунок 9.3 - Принципиальная схема технологического процесса производства водорода, хлора и гидроксида натрия мембранным методом
Ниже в качестве типичного примера представлено наиболее общее описание технологического процесса производства водорода, хора и гидроксида натрия мембранным методом электролиза для варианта, в котором в качестве сырья используются твердая соль (галит). Данное описание процесса никоим образом не может рассматриваться как единственное и исчерпывающее описание, соответствующее критериям и технологическим показателям НДТ.
9.2.2.3 Описание стадий мембранного метода электролиза
Стадия растворения, промывки соли, насыщения и обработки рассола
Сырая соль загружается с помощью погрузчика в бункер для соли. Из бункера сырая соль выгружается вибропитателем на ленточный конвейер и подается на решетку сортировочной машины для отделения крупных частиц. Просеянная соль конвейером подается для измельчения на мельницу. Внутри мельницы кристаллы соли преимущественно разрушаются вдоль плоскостей, ослабленных присутствующими в кристалле примесями, что в ходе дальнейшей промывки рассолом облегчает удаление этих примесей. Конструкция мельницы позволяет контролировать степень измельчения с высоким выходом кристаллов соли желаемого размера. Из мельницы соль подается в моечную машину, где мелкие включения труднорастворимых примесей, таких как гипс, отделяются от соли с помощью подаваемого противотоком снизу вверх рассола. Подача рассола контролируется в соответствии с качеством сырой соли. Кристаллы соли опускаются вниз, омываясь рассолом, циркулирующим в моечной машине. При этом растворимые примеси с поверхности кристаллов соли переходят в рассол. Из первой моечной машины суспензия соли передается во вторую моечную машину, где примеси отделяются от соли с помощью декантации. Примеси, содержащиеся в суспензии соли, удаляются из нее противотоком чистого рассола. Очищенная соль концентрируется в верхней части моечной машины. Рассол с примесями осветляется в классификаторе, в который подается флокулянт - гидролизованный полиакриламид. Очищенная соль и рассол разделяются в центрифуге. Очищенная соль подается ленточным конвейером на склад промытой соли. Рассол при промывке соли циркулирует в противотоке с движением соли. Из приямка-отстойника осветленный рассол перекачивается в моечную машину, где он извлекает примеси из соли. Из моечной машины рассол поступает в классификатор суспензии соли, где он вымывает из соли мелкие частицы примесей. Шламовая суспензия от промывки соли как отход отгружается насосом в автоцистерны или контейнеры. Соль со склада промытой соли подается погрузчиком в приямок-сатуратор рассола, куда для растворения соли подается дехлорированный обедненный рассол (анолит) и вода. Насыщенный сырой рассол из приямка-сатуратора переливается в буферный приямок сырого рассола и затем в приемную емкость сырого рассола, откуда он подается насосом сырого рассола на следующую стадию.
Стадия содово-каустической очистки рассола и удаления сульфатов
Предварительно в периодическом режиме осуществляется приготовление растворов хлорида бария BaCl2 и карбоната натрия Na2CO3 с использованием обессоленной воды. Вода и вещества BaCl2 и Na2CO3 загружаются в емкость раствора хлорида бария и в емкость раствора карбоната натрия, оборудованные мешалками. Насыщенный рассол с содержанием NaCl 300-315 г/дм3 поступает в реактор очистки рассола от сульфатов и ионов кальция, где рассол смешивается с растворами BaCl2 и Na2CO3 для удаления соответственно сульфат-ионов и ионов кальция из рассола в виде нерастворимых солей BaSO4 и CaCO3, которые осаждаются из рассола.
Из реактора очистки рассола от сульфатов и ионов кальция рассол перетекает во второй реактор рассола, где к исходному рассолу добавляется раствор NaOH. При этом из рассола удаляются ионы магния, осаждающиеся в виде осадка гидроксида магния. Рассол, прошедший предварительную химическую обработку, поступает далее в осветлитель и/или отстойник Дорра.
Стадия осветления рассола, фильтрования сгущенного шлама и обработки шлама
Сырой рассол поступает из второго реактора рассола в осветлитель рассола. При этом в рассол добавляется флокулянт, подаваемый насосом из емкости растворения флокулянта. Приготовление раствора флокулянта ведется в периодическом режиме попеременно в одной из двух емкостей. Флокулянт обеспечивает укрупнение частиц и осаждение твердых веществ и гелей в осветлителе. Осветленный рассол поступает в резервуар для подачи рассола на фильтрацию и затем перекачаться в систему фильтрации. Шлам, осаждающийся на дно осветлителя, перекачивается диафрагменным насосом шлама в емкость шлама, в которой собирается также шлам из реакторов рассола. В емкости твердые вещества поддерживаются во взвешенном состоянии мешалкой. Затем шлам подается на фильтр-пресс питательным насосом шлама. Это насос диафрагменно-поршневого типа способный развивать давление 15 бар. Во время фильтрации регенерированный рассол собирается в емкость фильтрата и затем насосом фильтрата с регулируемой производительностью возвращается в реакторы рассола. Когда давление фильтрации достигает максимума, цикл фильтрации завершается и шлам (кек) с содержанием воды от 40 % до 60 % выгружается ленточным конвейером в контейнер (бункер) под фильтр-прессом.
На установке фильтрации также предусматривается система периодической кислотной мойки для промывки фильтровальной ткани во избежание ее забивки. Эта система включает емкость с соляной кислотой и систему дозирования с эжектором, в который подается деминерализованная вода.
Стадия фильтрации рассола от взвешенных частиц (примесей)
Осветленный рассол перекачивается насосом осветленного рассола в двухстадийную систему фильтрации. Первая стадия фильтрации осуществляется на двух или трех антрацитовых фильтрах, установленных параллельно. Каждый способен обрабатывать не менее 50 % от необходимого производству полного потока рассола. Периодически один из фильтров исключается из работы, и промывается фильтрованным рассолом, подаваемым насосом обратной промывки. Загрязненный рассол после промывки антрацитовых фильтров собирается в емкости обратного рассола, оборудованной мешалкой, из которой возвращается насосом на стадию предварительной очистки рассола. Вторая стадия фильтрации осуществляется на 2 фильтрах рассола патронного типа. Фильтры обычно работают параллельно. Оба фильтра рассчитаны на работу со 100 % от необходимого производству полного потока рассола. Во время операции очистки одного фильтра весь рассол направляется в другой фильтр. Перед пуском в работу в фильтре рассола должен быть намыт слой фильтрующего материала. Суспензия для нанесения слоя фильтрующего материала приготавливается в емкости намывного материала, где фильтрующий материал тщательно диспергируется мешалкой в фильтрованном рассоле, после чего подается в фильтры насосом фильтрующего материала. К рассолу, поступающему в фильтры, добавляется вспомогательный фильтрующий материал в виде суспензии, подготовленной в емкости вспомогательного фильтрующего материала. В этой емкости вспомогательный фильтрующий материал тщательно диспергируется в обессоленной воде мешалкой. Затем он насосом дозирования вспомогательного фильтрующего материала направляется в фильтры. В качестве фильтрующего материала намывного слоя фильтрации и вспомогательного фильтрующего материала используется α-целлюлоза. Концентрации суспензий материала намывного слоя фильтрации и вспомогательного фильтрующего материала различны: 3 % - 4 % для намывного слоя и 1 % - 2 % для вспомогательного фильтрующего материала. Применение α-целлюлозы имеет двойной эффект: она отлично подходит в качестве фильтрующей среды, более эффективной, чем материал патронных фильтроэлементов. Кроме того, она делает корку шлама более рыхлой, что облегчает сброс отфильтрованного шлама и обеспечивает проведение процесса фильтрации при более низком перепаде давления. Когда рабочее давление на фильтре достигает максимального значения, фильтр должен быть очищен. Очистка осуществляется в автоматическом режиме подачей сжатого воздуха из ресивера. После сброса шлама с фильтроэлементов он высушивается воздухом с достижением общего содержания сухих веществ 50 % - 60 %, и затем он выгружается из фильтра в качестве отхода в передвижной контейнер, установленный под фильтром.
Стадия очистки и подготовки рассола (вторичная очистка рассола)
Фильтрованный рассол из фильтров собирается в емкости фильтрованного рассола, затем он насосами подается на очистку в ионообменные колонны через подогреватель фильтрованного рассола, где подогревается до температуры около 60 °C - 65 °C. Чтобы гарантировать стабильную работу мембранных ячеек электролизеров и долгий срок службы мембран, в ячейки должен подаваться очень чистый рассол. Содержание ионов кальция и магния в рассоле не должно превышать определенный уровень, так как осаждение этих ионов на мембране влияет на ее работоспособность и ведет к увеличению энергопотребления. Две ионообменные колонны, использующиеся для вторичной очистки рассола, соединены последовательно друг за другом с расположением по принципу "ведущая/последующая". Каждая колонна рассчитана на очистку всего потока рассола. Вторая колонна фактически является резервной и работает на полную нагрузку, когда другая колонна регенерируется. После регенерации происходит переключение потока рассола, и регенерированная колонна становиться "ведущей" (первой по ходу потока рассола), а работавшая колонна становится "последующей" (второй по ходу потока рассола). Ионообменные колонны заполнены катионообменной смолой, имеющей функциональные группы, способные извлекать ионы металлов (Me2+) с образованием гелевых комплексов и одновременным высвобождением ионов Na+. Регенерация смолы выполняется через регулярные промежутки времени, автоматической системой, контролируемой РСУ производства.
Смола регенерируется разбавленной соляной кислотой (5 % - 7 % HCl) при этом происходит замещение ионов Me2+ на ионы H+. После этого смола обрабатывается разбавленным раствором щелочи (5 % NaOH) для перевода смолы из водородной формы (R • • • • H+) в натриевую (R • • • • Na+). Используемые для регенерации исходная 35 %-ная соляная кислота и исходный 32 %-ный раствор NaOH предварительно разбавляются автоматически регулируемым потоком деминерализованной воды и проходят через смеситель кислоты и воды или смеситель щелочи и воды для обеспечения полного смешения жидкостей. Стоки от регенерации собираются в емкость стоков, откуда они насосом возвращаются в процесс в секцию насыщения рассола. Анализ содержания катионов Mg2+/Ca2+ должен выполняться на регулярной основе, что позволяет обслуживающему персоналу своевременно выполнить необходимые действия по предотвращению повреждения мембран электролизера. Если концентрация Mg2+/Ca2+ превышает определенную величину (20 ppb), то это указывает на то, что "ведущая" в данный момент ионообменная колонна должен быть подвергнута регенерации. После ионообменных колонн очищенный рассол поступает на электролиз. Очищенный рассол со стадии ионообменной (вторичной) очистки поступает в электролизер через теплообменник рассола. Теплообменник рассола обеспечивает необходимую для электролиза температуру рассола: это означает, что в нормальном режиме работы и при пуске электролизера, он работает как подогреватель, а во время операций по отключению электролизера, он работает как холодильник.
Стадия электролиза
Биполярный мембранный электролизер, как правило, состоит из 130-200 отдельных элементов - ячеек, последовательно соединенных электрически. В каждый элемент подается очищенный рассол и водный раствор едкого натра. Ячейка включает анодное и катодное пространства электродов, мембрану, фланцы и систему уплотнения. Анод, как правило, выполнен из титана, а катод - из никеля. Подача на электролизер электрического тока осуществляется через трансформатор и выпрямитель, которые обеспечивают преобразование переменного тока напряжением 35 кВ в постоянный ток напряжением (540-660) В. Для охлаждения трансформатора и выпрямителя используется оборотная вода, которая собирается в емкость оборотной воды, из которой вода возвращается насосом в систему оборотной воды. Очищенный рассол поступает в анодное пространство, где на аноде образуется хлор.
Основная электрохимическая реакция, происходящая на аноде:
NaCl→Na++Cl
2Clˉ-2e- →Cl2↑
Также внутри анодного пространства имеет место ряд побочных реакций, по которым в небольших количествах образуются следующие побочные продукты:
4OHˉ+4e-→O2+2H2O (образование кислорода)
3Cl2+6OHˉ→3H2O+5Clˉ+ClO3- (образование хлората)
Cl2+4OHˉ→2H2O+2ClOˉ (образование гипохлорита)
Рассол, выходящий из ячейки электролизера, - анолит содержит 160-220 г/дм3 NaCl. В соответствии с конструкцией электролизера анодное и катодное пространства разделяются мембраной, которая позволяет диффундировать в катодное пространство только ионам Na+ и определенному количеству воды.
Двухфазная смесь хлора и анолита поступает через переливную трубу в коллектор анолита, где основная часть газообразного хлора отделяется от анолита. Анолит поступает в емкость анолита, а оттуда перекачивается на узел дехлорирования. Горячий, насыщенный водой газообразный хлор поступает на стадию обработки хлора. Водород и ионы OH- образуются на катодах при разложении H2O.
Основная электрохимическая реакция, происходящая на катоде:
2H2O+2e- →H2↑+2OHˉ
Едкий натр образуется в катодном пространстве в результате миграции ионов натрия через мембрану из анодного пространства в катодное:
Na++OH →NaOH
Для этой электрохимической реакции и разбавления циркулирующего потока католита необходимо добавление воды в контур циркуляции католита. Вода в контур поступает частично за счет вышеупомянутого явления переноса H2O через мембрану из анодного пространства, а также за счет подачи в контур циркуляции католита обессоленной воды. Двухфазная смесь раствора едкого натра (католита) и водорода поступает из катодного пространства через переливную трубу в коллектор католита, где водород отделяется от католита. Поддержание постоянного перепада давлений между катодным и анодным пространством необходимо для правильного режима работы ячеек. Давление водорода всегда поддерживается приблизительно на 20 мбар выше, чем давление хлора. Этим обеспечивается то, что мембрана только соприкасается с анодом. При увеличении давления хлора в ячейках даже немного выше рабочего значения 200 мбар, хлор начинает автоматически сбрасываться в систему газовых выбросов (секция аварийного поглощения хлора), в которой хлор абсорбируется разбавленным раствором едкого натра с образованием гипохлорита. При дальнейшем повышении давления процесс электролиза останавливается посредством автоматического отключения электрического тока. Хлор сбрасывается в систему аварийной абсорбции хлора.
Стадия выпаривания электрощелока (католита)
Полученный в электролизере 31 % - 33 %-ный раствор NaOH, так называемый католит, поступает в емкость католита, из которой часть потока католита возвращается на электролиз, а часть потока перекачивается дальше на стадию выпарки. Католит возвращается на электролиз через теплообменник католита. При нормальном режиме работы и при остановке электролизера этот теплообменник регулирует температуру католита, работая как холодильник. При работе электролизера в неустановившемся режиме при пуске теплообменник работает как подогреватель. Отводимый как продукт электролиза 31 % - 33 %-ный раствор NaOH подается насосом католита или в емкость хранения 32 % NaOH, проходя через холодильник, или на установку концентрирования и чешуирования каустической соды. Раствор 31 % - 33 %-ного NaOH, хранящийся в емкостях, может перекачиваться в систему концентрирования (выпаривания) каустической соды, а также в секцию аварийного поглощения хлора, обеспечивая ее свежим каустиком для абсорбции хлора.
Система выпарки (концентрирования) электрощелока включает двух- или трехступенчатую выпарку с двумя или тремя концентраторами - выпарными аппаратами, обеспечивающую концентрирование раствора щелочи с 32 % до 50 % NaOH, и заключительную ступень выпарки с одним концентратором, обеспечивающую получение расплава едкого натра из 50 % раствора щелочи. Все концентраторы этой системы являются выпарными аппаратами с падающей пленкой жидкости, в верхней части которых установлены теплообменники (ребойлеры). Выпарной аппарат с падающей пленкой жидкости - аппарат, в котором щелочной раствор концентрируется в трубках ребойлера с высокой скоростью, гарантирующей турбулентный поток у поверхности теплообмена, чем достигается высокая интенсивность теплопередачи. Распределение щелочного раствора в трубках ребойлера имеет важное значение и обеспечивается установкой на входе в каждую трубку наконечников-распределителей, рассчитанных на компенсацию эффекта "волн" в жидкости и изменений расхода питающего потока. Выбор сочетания двухступенчатой выпарки для получения 50 %-ного раствора щелочи и заключительной одноступенчатой для получения расплава щелочи типичен, это наилучший компромисс между экономией пара, капиталовложениями и проблемами, возникающими из-за большого роста температуры кипения концентрированного каустика.
Для извлечения тепла от конденсата и концентрированного раствора каустика и охлаждения продукта до безопасной температуры предусмотрены подогреватели питающего раствора. Питающий установку концентрирования раствор щелочи может поступать как католит из электролизера или как каустик из емкостей хранения. Для снижения температуры кипения раствора щелочи процесс концентрирования проводится под вакуумом, создаваемым вакуум-насосом, входящим в состав оборудования установки концентрирования. Технологический конденсат установки концентрирования (вода, выпариваемая при концентрировании раствора щелочи) утилизируется внутри производства. Этот конденсат собирается и перекачивается в секцию обработки рассола, где используется для получения насыщенного рассола.
Контур щелочного раствора. Католит с регулируемым расходом подается непосредственно в верхнюю трубную решетку ребойлера концентратора второй ступени. Испарение воды происходит за счет тепла пара, поступающего с верха концентратора первой ступени и заключительного концентратора. В верхней части концентратора второй ступени пары отделяются от раствора щелочи; раствор при этом концентрируется. Щелочной раствор откачивается из концентратора насосом и подается в подогреватель для рекуперации тепла концентрированного щелочного раствора, после чего поступает в верхнюю трубную решетку ребойлера концентратора первой ступени выпарки. Испарение избыточной воды происходит под воздействием теплоты пара и раствор щелочи достигает требуемой концентрации 50 % мас. Горячий щелочной раствор перекачивается насосами через подогреватель, где теплота передается потоку питающего низко концентрированного раствора.
Получаемый на установке концентрирования 50 %-ный раствор каустика, поступает в емкости хранения 50 %-ного NaOH через конечный холодильник, чтобы получить требуемую температуру 45 °C - 50 °C. Часть 50 %-ного раствора NaOH посылается насосом непосредственно из концентратора первой ступени на стадию заключительной концентрации. Раствор 50 %-ного NaOH, получаемый на установке концентрации каустической соды и хранящийся в емкостях хранения 50 %-ного NaOH, затем перекачивается насосом на узел налива щелочи в ж/д-цистерны и танк-контейнеры.
Стадия получения твердого едкого натра (при производстве твердого чешуированного или гранулированного едкого натра)
На стадии получения твердого едкого натра исходный 50 %-ный щелочной раствор поступает в ребойлер заключительного концентратора, где он нагревается расплавленным солевым теплоносителем, поступающим из подогревателя теплоносителя. В концентраторе перегретый концентрированный щелочной мгновенно вскипает, выделяя избыточный пар, после чего полученный расплав каустика самотеком поступает на узел получения твердого чешуированного каустика. Пары, выходящие из заключительного концентратора, посылаются в ребойлер концентратора второй ступени. Для улучшения качества чешуированного каустика в 50 %-ный раствор каустика, поступающий на стадию заключительного концентрирования, насосом подается небольшое количество раствора сахара. Узел чешуирования каустика. При получении чешуированного твердого каустика расплав каустика поступает в агрегат чешуирования на внешнюю поверхность вращающегося барабана, охлаждаемого изнутри водой, и стекает в поддон, расположенный под барабаном. Избыток расплава стекает по переливу в дренажную емкость, где разбавляется водой и насосом возвращается на концентрирование. Поверхность барабана агрегата чешуирования имеет спиральные желоба с шагом 20 мм, обеспечивающие фрагментацию застывающего на ней расплава каустика. Барабан вращается с регулируемой скоростью, при этом расплав, захватываемый барабаном из поддона, застывает и снимается с барабана скребками, установленными на раме устройства, в виде чешуек, которые сбрасываются в бункер под агрегатом. Узел расфасовки чешуированного каустика. Из бункера чешуированный твердый каустик конвейером подается на узел упаковки, где он автоматически расфасовывается в полиэтиленовые мешки весом 25 кг. Мешки формируются непосредственно при расфасовке из рулонированной полиэтиленовой пленки. Затем мешки с чешуированным каустиком подаются роликовым конвейером на узел ручного пакетирования для формирования транспортных пакетов. Контур пара и чистого конденсата. Для получения 50 %-ного раствора каустика на установке концентрирования используется пар среднего давления, поступающий из паровых сетей предприятия. Пар подается в межтрубное пространство ребойлера концентратора первой, где он конденсируется с отдачей теплоты щелочному раствору, текущему в трубах. Конденсат этого пара проходит подогреватель и возвращается с установки в конденсатные сети предприятия для последующей утилизации. Контур технологического пара и технологического конденсата. Пары, образующиеся в заключительном концентраторе, охлаждаются технологическим конденсатом и поступают в межтрубное пространство ребойлера концентратора второй ступени. Пары, образующиеся в концентраторе первой ступени, охлаждаются технологическим конденсатом и поступают в межтрубное пространство ребойлера концентратора второй ступени. Там они конденсируются, и конденсат поступает в конденсатор. Пары поступают в поверхностный конденсатор, где вода в виде конденсата отделяется от неконденсирующихся газов (воздух из раствора, воздух, подсасываемый вакуумом, и т.д.) Конденсат собирается и затем перекачивается насосом на стадию насыщения рассола. Вакуумная система. Концентратор второй ступени выпарки работает под вакуумом для уменьшения температуры кипения раствора каустика. Неконденсирующиеся газы (воздух) отделяются от водяного пара в конденсаторе. Эти газы отсасываются из конденсатора жидкостно-кольцевым вакуум-насосом и выбрасываются в атмосферу.
Узел солевого теплоносителя
Для получения расплава едкого натра на установке концентрирования используется расплав солевого высокотемпературного теплоносителя (нитрит-нитратная смесь), поступающий из узла солевого теплоносителя, входящего в состав оборудования установки концентрирования. Оборудование узла солевого теплоносителя включает в себя емкость солевого расплава, насос циркуляции солевого высокотемпературного теплоносителя и подогреватель циркулирующего солевого теплоносителя. Емкость солевого расплава и трубопроводы расплава оборудованы системой обогрева для плавления солевого теплоносителя при пуске оборудования в работу и предотвращения его застывания. Подогреватель солевого теплоносителя состоит из трех секций. Горелка установлена в верхней части радиантной секции, из которой топочные газы поступают в конвекционную секцию и далее в следующую секцию, где они подогревают воздух, подаваемый в горелку. Мазут, используемый в подогревателе солевого теплоносителя в качества топлива, поступает в производство в ж/д-цистернах, выгружается в предусматриваемые емкости хранения топлива, откуда насосом подается в горелку подогревателя солевого теплоносителя. Подача и сжигание топлива контролируются с местного щита подогревателя солевого теплоносителя.
Установка кристаллизации едкого натра
Расплав NaOH самотеком подается в установку кристаллизации, где продукт затвердевает на наружной поверхности барабана, который внутри охлаждается водой. Это оборудование состоит из каркаса из углеродистой стали и вращающегося никелевого барабана, который закрыт в верхней секции крышкой с смотровым окном. Барабан установки - никелевый 69 цилиндр с винтовой канавкой с шагом 20 мм. Винтовая канавка осуществляет разделение пленки. Охлаждающая вода через трубу с распылителями орошает внутреннюю поверхность барабана на протяжении всей его длины. Барабан, расположенный на двух опорах, приводится во вращательное движение зубчатой передачей от электродвигателя с регулятором скорости, расположенного с краю установки выделения. Передаточное число регулятора скорости может регулироваться соответствующим маховиком. Поддон, содержащий жидкий продукт поле выделения, располагается в нижней части под барабаном. Поддон оснащен переливом избытка NaOH в приямок с разбавлением водой. Разбавленный NaOH возвращается в систему подачи. При вращении барабана жидкость собирается в поддон, а продукт при охлаждении принимает форму чешек. Чешуйки счищаются с барабана скребками, закрепленными на каркасе. Система регулирует зазор между барабаном и скребками. Скребки распределены по всей длине барабана. Под скребками находится бункер из нержавеющей стали, оттуда продукт транспортируется конвейером на упаковочную установку.
Упаковочная установка
Продукт взвешивается автоматически и отправляется на установку фасовки в мешки. Мешки формируются автоматически из полиэтиленового рулона, расположенного сзади упаковочной машины. Наполняются автоматически и выгружаются на машину спайки швов и затем доставляются роликовым конвейером в отделение ручной палетизации. Нагреватель расплавленной соли.
Установка состоит из следующих элементов:
1) Резервуар расплавленной нитрит-нитратной смеси, который необходим для сбора нитрит-нитратной смеси. Расплавленная нитрит-нитратная смесь циркулирует через радиационную зону подогревателя, поглощая тепло, которое будет передаваться на секцию концентрирования. Расплавленная смесь затем возвращается в резервуар хранения, чтобы потом повторно идти на нагреватель. В случае отключения нагревателя или производства все расплавленная смесь автоматически спускается в резервуар хранения через байпасный клапан. При запуске система трубопроводов расплава смеси и резервуар хранения будут подогреваться системой нагревания, чтобы обеспечить расплавление смеси перед циркуляцией и избежать затвердевания.
2) Нагреватель расплавленной нитрит-нитратной смеси. Нагреватель - компактная система из жаропрочных и тугоплавких металлов. Установка состоит из трех основных секций. Горелка подсоединена к верху радиационной зоны, и предварительно подогретый воздух для горения подается тангенциально к ней. В радиационной зоне трубы расплавленных солей не соприкасаются непосредственно пламенем, но они нагреваются радиационной теплоотдачей. Горячие дымовые газы затем вводят в следующую секцию, где конвективной теплопередачей они отдают большую часть своего тепла расплавленным солям. В следующей секции дымовые газы направляются противотоком поступающему воздуху для горения, который подогревается до подачи на горелку. Как следствие, температура дымовых газов, выпускаемых в атмосферу, довольно низкая, что говорит об очень высоком КПД установки.
Дехлорирование обратного рассола (анолита) и разложение хлората
Анолит (обедненный рассол), поступающий из ячеек электролизера в емкость анолита, содержит растворенный хлор. Этот остаточный хлор, растворенный в анолите, удаляют, как правило, на установке (стадии) дехлорирования. Дехлорирование анолита осуществляют в две технологических стадии. Первая стадия - десорбция хлора под вакуумом. На второй стадии оставшийся в анолите хлор связывают химически. Перед поступлением в емкость анолита анолит подкисляют в емкости смешения рассола, смешивая с подкисленным рассолом из реактора хлората. Из емкости анолита анолит подают насосом в колонну дехлорирования рассола, где основное количество хлора десорбируется под вакуумом, создаваемым вакуумной установкой. Воду из десорбированного хлора удаляют в холодильнике влажного хлора. Перед последующим химическим дехлорированием рассол (анолит) подщелачивают.
Химизм реакции дехлорирования анолита описывается следующей реакцией:
Na2SO3+H2O+Cl2→Na2SO4+2HCl
Раствор сульфита натрия, приготавливаемый в емкости сульфита натрия, подают насосом сульфита натрия во всасывающую линию насоса дехлориванного рассола. В результате побочных электрохимических реакций в ячейках электролизера образуются хлораты. В связи с этим для предотвращения накопления NaClO3 в циркулирующем рассоле необходим узел разложения хлоратов. Разложение хлоратов осуществляется с помощью соляной кислоты с образованием свободного хлора.
Химизм реакции разложения хлоратов описывается следующей реакцией:
NaClO3+6HCl→3Cl2+NaCl+3H2O
Для разложения хлоратов анолит подается в реактор смешения анолита и соляной кислоты. Из этого реактора (емкости) анолит перетекает в реактор разложения хлоратов. Хлорат разлагают соляной кислотой при повышенной температуре, обеспечиваемой подачей в реактор пара. Кислый обедненный рассол после разложения хлоратов используют для подкисления анолита. Дехлорированный обедненный рассол (анолит) подается в секцию насыщения рассола, а выделившийся хлор поступает в коллектор хлора.
Охлаждение и осушка электролитического хлора
Горячий, влажный электролитический хлор, выходящий из ячеек электролизера с температурой 86 °C - 88 °C, предварительно охлаждают и фильтруют. Хлор охлаждают в первом холодильнике хлора оборотной водой до 40 °C и затем во втором холодильнике хлора захоложенной водой до 12 °C - 15 °C. Конденсат, образующийся в теплообменниках, направляется в систему анолита. Давление хлора в ячейках электролизера контролируется автоматически. Если давление в ячейках чрезмерно возрастает, хлор сбрасывается на установку дехлорирования газовых выбросов (аварийного поглощения хлора). Затем охлажденный хлор проходит через фильтр влажного хлора, отделяющий водяные капли и аэрозоль NaCl. После фильтра влажный хлор поступает в колонну осушки хлора, в которой при помощи концентрированной серной кислоты хлор сушат до остаточного содержания влаги в несколько десятков ppm. Колонна осушки обычно состоит из насадочной секции, туннельных тарелок и каплеотбойника в верхней части колонны. Кислота циркулирует через насадочную секцию с помощью насоса циркуляции разбавленной H2SO4. Выделяющуюся в процессе сушки теплоту разбавления отводят в холодильнике разбавленной H2SO4, поддерживающем температуру около 15 °C. Избыток кислоты, образующийся за счет абсорбции воды и добавления свежей кислоты, переливается из нижней части колонны осушки в емкость разбавленной H2SO4. Разбавленная кислота затем подается в колонну дехлоривания H2SO4, где растворенный хлор отдувается воздухом. Воздух, содержащий хлор, поступает в систему очистки газовых выбросов. Дехлорированная разбавленная кислота периодически откачивается в складскую емкость разбавленной H2SO4, откуда она дозировочным насосом подается на установку концентрирования (регенерации) H2SO4. Серная кислота после установки концентрирования (регенерации), содержащая 95 % - 98 % мас. H2SO4, возвращается в емкость хранения концентрированной H2SO4, а затем подается в компрессор хлора и насосом подачи свежей серной кислоты подается в холодильник концентрированной серной кислоты. Предусматривается возможность подачи отработанной серной кислоты на заполнение в ж/д-цистерны с помощью устройства налива серной кислоты для отгрузки потребителю или в контейнеры и автоцистерны для направления на обезвреживание или размещение.
Компримирование хлора
Сухой хлор поступает на всас жидкостно-кольцевого компрессора, в котором в качестве рабочей жидкости используется серная кислота. Сжатый хлор фильтруется в каплеуловителе для отделения аэрозоля серной кислоты. Кислота - рабочая жидкость кольца компрессора циркулирует по замкнутому контуру: она проходит через компрессор и выходит оттуда вместе со сжатым газом, после чего отделяется от газа в сепараторе. Затем она поступает в холодильник, где охлаждается до требуемой температуры и возвращается в компрессор. Время от времени, когда концентрация серной кислоты, циркулирующей в контуре компрессоре хлора, становится слишком низкой или когда уровень кислоты в каплеуловителе слишком высокий, кислота сливается в секцию осушки хлора. Хотя содержание водорода в хлоре, выходящем из электролизера очень низкое, предусматривается постоянный контроль и регистрация содержания водорода в хлоре с помощью газоанализатора, установленного на магистральном трубопроводе хлора после компрессора. Сжатый хлор подается на сжижение и установку получения соляной кислоты.
Сжижение хлора
После компримирования осушенный газообразный хлор поступает на установку сжижения хлора. Компримированный газообразный хлор поступает в трубное пространство конденсатора хлора, где охлаждается и ожижается за счет испарения хладагента - фреона в межтрубном пространстве конденсатора либо за счет контакта в теплообменнике с холодом с температурой (минус 29 ±2) °С. Хладагент поступает в конденсатор хлора из холодильного агрегата, входящего в состав оборудования установки сжижения хлора. Установка сжижения хлора состоит из:
- одного фреонового компрессора;
- одного конденсатора фреона: кожухотрубчатого теплообменника с циркулирующей в трубах охлаждающей водой; конденсатор оборудован ресивером фреона;
- одного фреонового экономайзера - кожухотрубчатого теплообменника;
- одного ожижителя (конденсатора) хлора - горизонтального кожухотрубчатого теплообменника, в котором хлор конденсируется за счет испарения фреона.
Принцип действия холодильного компрессора состоит в сжатии всасываемого пара хладагента, соответственно, с увеличением давления пара хладагента повышается температура его конденсации - до температуры выше температуры окружающей среды. Это позволяет конденсировать пары хладагента в конденсаторе с помощью охлаждающей оборотной водой. Жидкий хладагент поступает в испаритель, где хладагент испаряется при пониженном давлении, отводя тепло от конденсирующегося (сжижающегося) хлора. Компрессор поддерживает низкое давление в испарителе хладагента, отсасывая пары хладагента, образующиеся в испарителе. Пары фреона перед компрессором подогреваются в экономайзере фреона, охлаждая жидкий фреон перед конденсатором хлора. Конденсатор фреона - кожухотрубчатый теплообменник, в межтрубном пространстве которого сжижается сжатый газообразный фреон с помощью охлаждающей воды, подаваемой в трубное пространство. Сконденсированный фреон постоянно стекает в ресивер жидкого фреона, откуда он поступает в конденсатор хлора. Из конденсатора хлора жидкий хлор с давлением примерно 3, 2 бар и температурой -10 °C поступает в резервуары (танки) жидкого хлора.
Абгазы конденсации хлора, включающие несконденсировавшуюся часть хлора и неконденсирующиеся газы - преимущественно кислород, водород и CO2, после конденсатора хлора направляются в систему абсорбции хлора или на установку синтеза соляной кислоты. Низкое содержание водорода в хлоре, получаемом в мембранном электролизере, и предусматриваемые характеристики и режим работы установки сжижения хлора обеспечивают содержание водорода в абгазах сжижения хлора на уровне существенно ниже, чем НКПВ водорода в смеси с хлором (4 % (об.)).
Охлаждение, осушка и компримирование водорода
Электролитический водород, выходящий из ячеек электролизера, последовательно охлаждается оборотной охлаждающей водой в холодильнике водорода и далее захоложенной водой в холодильнике водорода. Затем водород поступает в фильтр - влагоуловитель влажного водорода для отделения тумана и аэрозоля щелочи, после чего водород направляется на производство синтетической соляной кислоты, на производство пара (в парогенератор) или на производство винилхлорида-мономера. В случае отсутствия потребления водорода избыток водорода автоматически сбрасывается в атмосферу через свечу водорода, снабженную огнепреградителем. В случае повышения давления в электролизере водород также сбрасывается через свечу водорода.
Система получения деминерализованной воды и очистки воды
Сырую воду, которую фильтруют для удаления взвешенных частиц, подают в катионитные и анионитные колонны, затем вода проходит доочистку в ионообменных колоннах со смешанным слоем. Эта установка работает автоматически под управлением программируемого логического контроллера. Катионитные колонны регенерируются разбавленной соляной кислотой, анионитные колонны регенерируются разбавленным раствором NaOH. Получаемую на установке деминерализованную воду собирают в емкости хранения деминерализованной воды и затем подают с помощью насоса деминерализованной воды в распределительное кольцо, где давление поддерживается постоянным при различном потреблении воды, необходимом производству в различное время. Стоки от регенерации ионообменных смол установки собираются в емкости стоков промывки и возвращаются в систему рассола с помощью насоса подачи стоков промывки. Стоки от регенерации ионообменных смол и концентрирования раствора едкого натра утилизируются внутри производства - подаются в рассольный цикл для получения насыщенного рассола. Все прочие стоки производства, преимущественно из системы оборотной воды (продувка системы), собираются в приямок сточной воды предусматриваемой системы очистки сточных вод производства. В приямке сточную воду нейтрализуют едким натром и соляной кислотой, а добавление сульфита натрия обеспечивает минимальное содержание в стоках свободного хлора. Очищенная вода переливается в приямок очищенной воды, откуда ее перекачивают с помощью насоса очищенной воды в существующую систему канализации предприятия.
Ниже в таблице 9.9 приведено описание технологического процесса производства водорода, хлора и гидроксида натрия мембранным методом электролиза с указанием видов эмиссий на каждом этапе (подпроцессе) и каждой стадии технологического процесса.
Представленное в таблице 9.9 описание типичного технологического процесса производства водорода, хлора и гидроксида натрия мембранным методом электролиза не следует рассматривать в качестве единственного описания процесса, соответствующего критериям и технологическим показателям НДТ.
|
Входной поток |
Этап процесса (подпроцесс) |
Выходной поток |
Основное технологическое оборудование |
Эмиссии |
|
1. Соль каменная 2. Вода деминерализованная 3. Электроэнергия |
Растворение соли и приготовление сырого рассола |
Сырой рассол (раствор хлорида натрия) |
Сатураторы (солерастворители); Реакторы смешения; Реакторы выдержки; |
Шлам растворения соли (отход) |
|
1. Обедненный (обратный) рассол с концентрацией NaCl 200 г/дм3 2. Электроэнергия |
Подземное растворение соли, перекачивание рассола в отделение очистки рассола |
Сырой рассол с концентрацией NaCl 300 г/дм3 |
Насосы высокого давления Приемные емкости сырого рассола |
Шум |
|
1. Сырой рассол NaCl 2. Карбонат натрия или СО2 3. Едкий натр 4. Полиакриламид 5. Обратный рассол |
Содово-каустическая очистка рассола от кальция, магния и железа, осветление раствора хлорида натрия (рассола) |
1. Подогретый осветленный рассол с концентрацией 290 г/дм3 2. Шламовая суспензия содово-каустической очистки рассола |
Сборники (емкости) приема и хранения раствора NaCl. Отстойники Дорра. Осветлители кипящего слоя. Декантаторы |
Шламовая суспензия (шлам) содово-каустической очистки рассола на размещение (захоронение) |
|
1. Шламовая суспензия содово-каустической очистки рассола 2. Электроэнергия |
Фильтрация шламовой суспензии содово-каустической очистки |
1. Очищенный отфильтрованный рассол 2. Кек шлама содово-каустической очистки |
Фильтр-пресс |
Кек шлама содово-каустической очистки рассола на размещение (захоронение) |
|
Осветленный рассол |
Фильтрация рассола на фильтрах с намывным слоем |
Осветленный рассол, отфильтрованный от взвешенных частиц |
Фильтры с намывным слоем из α-целлюлозы |
Отработанный, загрязненный намывной слой фильтра (отход) |
|
1. Осветленный рассол 2. Электроэнергия |
Фильтрация рассола на песчаных и/или антрацитовых фильтрах |
Осветленный рассол, отфильтрованный от взвешенных частиц |
Песчаные фильтры; Антрацитовые фильтры |
Отработанный, загрязненный песок; отработанный антрацит |
|
Обратный рассол (анолит) |
Удаление сульфатов из обратного рассола |
Рассол, очищенный от сульфатов |
Установка удаления сульфатов |
- |
|
1. Рассол с активным хлором (анолит) 2. Соляная кислота |
Удаление хлоратов из обратного рассола (анолита) |
Рассол (анолит), очищенный от хлоратов |
Установка удаления хлоратов; Реактор подкисления анолита |
Незначительные выбросы хлорида водорода |
|
Обратный рассол (анолит), содержащий хлор |
Удаление остаточного хлора из обратного рассола (анолита) |
Обедненный рассол (анолит) обесхлоренный |
1. Колонна вакуумного дехлорирования 2. Вакуумные насосы |
Незначительные выбросы хлора |
|
Обедненный рассол (анолит), содержащий хлор |
Удаление остаточного хлора из обратного рассола (анолита) |
Рассол (анолит) обесхлоренный |
1. Фильтр с активированным углем 2. Сборник рассола |
Отработанный угольный фильтр с активированным углем |
|
1. Осветленный, отфильтрованный рассол 2. Ионообменная смола |
Заключительная очистка рассола от примесей кальция и магния на установке ионообменной очистки |
Отфильтрованный очищенный рассол для электролиза |
1. Ионообменные колонны (установки очистки). 2. Сборники (емкости) приема и хранения рассола для электролиза |
Отработанная ионообменная смола |
|
1. Очищенный рассол для электролиза 2. Анолит 3. Деминерализованная вода 4. Соляная кислота 5. Электроэнергия 6. Энергия (пар) |
Электролиз в биполярных мембранных электролизерах |
1. Электролитический хлор влажный 2. Электролитический водород влажный 3. Католит - электрощелока 31 % - 33 % NaOH 4. Анолит (с содержанием активного хлора) |
1. Напорный бак рассола. 2. Биполярные электролизеры с мембраной; 3. Электролизеры |
Электромагнитное воздействие (загрязнение). Эмиссия тепловой энергии |
|
1. Электролитический водород влажный 2. Электроэнергия 3. Вода оборотная |
Охлаждение и компримирование водорода |
1. Электролитический водород сухой охлажденный 2. Водный конденсат |
1. Теплообменники кожухотрубные для водорода (F = 754 м2; F = 249 м2) 2. Компрессоры 3. Промывочная башня 4. Установка компримирования водорода |
Водный конденсат в общезаводскую систему оборотного водоснабжения |
|
1. Электролитический хлор влажный 2. Концентрированная серная кислота (92 % - 98 %) или олеум 24 % 3. Электроэнергия 4. Вода на абсорбцию или раствор гидроксида натрия (щелочи) 5. Оборотная вода 6. Захоложенная вода |
Охлаждение и осушка хлора |
1. Электролитический хлор сухой 2. Отработанная серная кислота 3. Хлорная вода или гипохлорит натрия |
1. Теплообменники к/т; 2. Фильтр влажного хлора; 3. Башни (колонны) осушки хлора с насадкой из колец Рашига. 4. Башни (колонны) сушки хлора с регулярной насадкой; 5. Башня отбойная с насадкой из колец Рашига; 6. Фильтр сухого хлора; 7. Турбокомпрессор |
1. Отработанная серная кислота на продажу, на регенерацию или на обезвреживание, или на захоронение. 2. Хлорная вода (вода с растворенным хлором) на дехлорирование или раствор гипохлорита натрия на утилизацию в контуре рассола 3. Отработанные фильтры сухого хлора |
|
1. Католит - электрощелока (31 % - 33 %) 2. Выпаренная вода (конденсат) или обессоленная вода 3. Тепловая энергия (4, 2 кВт•ч/т 50%-ного едкого натра в пересчете на 100 % NaOH) 4. Электроэнергия |
Выпаривание католита (электрощелоков) - концентрирование раствора едкого натра с получением товарного продукта по ГОСТ Р 55064 |
1. Концентрированный раствор едкого натра технического 2. Конденсат от греющего пара 3. Выпаренная вода |
1. Выпарные аппараты I, II и III корпусов на трех выпарных системах или двухкорпусная выпарная установка; испарители с падающей пленкой 2. Градирня с принудительной тягой 3. Бак-отстойник или емкости хранения каустика 4. Теплообменники 5. Вакуумный конденсатор |
1. Эмиссия тепловой энергии 2. Шум |
|
1. Едкий натр технический (жидкий) 2. Электроэнергия |
Хранение и отгрузка раствора натра едкого технического |
Каустическая сода жидкая (раствор натра едкого технического) |
1. Станция отгрузки каустической соды 50 % 2. Емкости хранения щелочи 3. Насосы для щелочи |
Незначительные выбросы аэрозоля NaOH в атмосферу |
|
1. Электролитический хлор сухой 2. Электроэнергия 3. Холод -20 °C |
Компримирование и сжижение хлора |
1. Жидкий хлор 2. Абгазы сжижения 3. Абгазы вакуумирования 4. Хлорная вода или гипохлорит натрия |
1. Установка компримирования хлора 2. Турбокомпрессор |
Выбросы хлора в атмосферу |
|
1. Хлорная вода 2. Соляная кислота 3. Пар 4. Электроэнергия |
Дехлорирование хлорной воды |
Обесхлоренная вода |
1. Дехлоратор I ступени 2. Дехлоратор II ступени 3. Смеситель |
Обесхлоренная вода (хлор растворенный, хлорид-анион) в канализацию или на БОС |
Основное технологическое оборудование, используемое в производстве водорода, хлора и гидроксида натрия мембранным методом электролиза, приведено в таблице 9.10.
|
Наименование оборудования |
Назначение оборудования |
Технологические характеристики |
|
Сатураторы (солерастворители) |
Растворение соли |
- |
|
Емкости хранения рассола |
Хранение рассола |
- |
|
Реакторы смешения |
Очистка рассола содово-каустическим методом |
- |
|
Реакторы выдержки |
Очистка рассола (протекание реакции) |
- |
|
Осветлители, декантаторы |
Осветление рассола (отделение примесей) |
Осветлители кипящего слоя |
|
Отстойники Дорра с мешалкой |
Очистка рассола методом разделения фаз (осаждения) в радиальных отстойниках |
Аппарат цилиндрический вертикальный с коническим днищем; D = 15 000 мм; вместимость 1200 м3 |
|
Теплообменники рассола |
Подогрев осветленного рассола |
Площадь теплопередачи 120 м2 |
|
Фильтры механические |
Для фильтрации осветленного рассола |
Аппарат цилиндрический вертикальный со сферическим днищем и крышкой, заполнен мраморной крошкой; поверхность фильтрации 7, 1 м2; D = 3000 мм; Н = 3667 мм |
|
Фильтры механические |
Для фильтрации осветленного рассола |
Аппарат цилиндрический вертикальный с эллиптической крышкой и коническим днищем, с установленными фильтрующими элементами; поверхность фильтрации 9 м2; D = 2400 мм; Н = 3740 мм |
|
Фильтр-пресс |
Фильтрация шламовой суспензии из отстойников Дорра, осветлителей |
Площадь поверхности фильтрации 7, 1 м2 или 40 м2. Тип ЧМ 40/40-800 х 800МБ |
|
Фильтры с намывным слоем |
Фильтрация рассола от примесей |
Фильтры с намывным слоем из α-целлюлозы |
|
Песчаные фильтры |
Фильтрация рассола |
- |
|
Антрацитовые фильтры |
Фильтрация рассола |
- |
|
Ионообменные колонны |
Очистка рассола от примесей кальция и магния методом ионного обмена |
Аппарат цилиндрический (колонна) заполнен слоем ионообменной смолы |
|
Ионообменные фильтры |
Очистка рассола методом ионного обмена и фильтрации |
Аппарат цилиндрический с эллиптической крышкой и днищем, заполнен слоем ионообменной смолы; V = 7, 06 м3; D = 2500 мм; Н = 3500 мм |
|
Установка (реактор) удаления хлоратов |
Удаление хлоратов из рассола (анолита) |
Реактор подкисления анолита соляной кислотой |
|
Установка удаления сульфатов |
Удаление сульфатов из рассола (анолита) |
- |
|
Колонна (башня) вакуумного дехлорирования анолита |
Удаление хлора из рассола (анолита) - обесхлоривание анолита |
Вертикальный цилиндрический аппарат с плоскими крышкой и днищем, со слоем насадки. D = 2200 мм; Н = 6400 мм |
|
Конденсатор парогазовой смеси |
Для охлаждения парогазовой смеси при обесхлоривании анолита |
Теплообменник пластинчатый; площадь теплообмена 62, 9 м2 |
|
Водокольцевые вакуумные насосы |
Для создания разряжения в башне дехлорирования |
Производительность 110 нм3/ч |
|
Фильтр с активированным углем |
Удаление хлора из рассола (анолита) |
- |
|
Реакторы растворения и осаждения шлама |
Преобразование и осаждение шлама |
- |
|
Емкость католита |
Сбор католита |
- |
|
Емкость анолита |
Сбор анолита |
- |
|
Емкость приготовления 20%-ного каустика |
Приготовление 20%-ного раствора каустика |
- |
|
Емкости каустика. Бак приема и хранения натра едкого |
Для приема и хранения натра едкого технического |
Цилиндрический бак сварной, с конической крышкой и плоским днищем; D = 12 500 мм; V = 3500 м3 |
|
Электролизеры биполярные |
Электролиз раствора хлорида натрия с получением водорода, хлора и едкого натра технического |
1. Электролизеры; напряжение на электролизере 600-700 В; напряжение на единичной ячейке 3-3, 5 В; количество ячеек - 198 (200). 2. Электролизеры, мембранный биполярный с двумя прижимными прессами; количество ячеек - 130-140. Площадь мембраны 2, 7 м2. Плотность тока макс. 6 кА. 3. Электролизеры. Напряжение на единичной ячейке до 3, 6 В; количество ячеек - 150. Расчетный ток 16, 2 кА; максимальное напряжение на электролизере 540 В |
|
Установка концентрирования (выпаривания) католита |
Концентрирование каустической соды с 31 % - 33 % до массовой доли гидроксида натрия 46 % - 50 % |
1. Двухкорпусная выпарная установка (две стадии). 2. Трехступенчатая выпарная установка в противотоке, включая три испарителя с падающей пленкой и теплообменники |
|
Выпарной аппарат |
Выпаривание раствора гидроксида натрия |
Площадь теплообмена - 250 м2; D = 2200 мм; Н = 14695 мм |
|
Вакуумные конденсаторы |
Конденсация сокового пара и создание вакуума в системе выпарки щелочи |
Вместимость трубного пространства - 2, 2 м3; межтрубного - 3 м3 |
|
Градирня с принудительной тягой |
Оборотное водоснабжение отделения выпарки |
Вентиляторная градирня |
|
Газопромывочная башня 1 |
Для охлаждения электролитического хлора (хлоргаза) |
Аппарат вертикальный с плоским днищем и сферической крышкой со слоем насадки из поливинилхлорида (ПВХ) и с каплеотбойником; D = 2200 мм; Н = 13800 мм |
|
Теплообменники (холодильники) хлора |
Охлаждение электролитического хлора |
Теплообменник кожухотрубный; площадь теплопередачи 120 м2 |
|
Фильтр влажного хлора |
Фильтрация влажного хлора от влаги |
Фильтр влажного хлора |
|
Колонны или башня осушки хлора |
Осушка электролитического хлора |
Аппарат вертикальный с плоским днищем и сферической крышкой с насадкой из колец Рашига |
|
Газопромывочная башня 2 или башня осушки хлора |
Осушка электролитического хлора |
Аппарат вертикальный с плоским днищем и сферической крышкой со слоем насыпной насадки из ПВХ и с каплеотбойником; D = 1800 мм; Н = 17600 мм |
|
Установка компримирования хлора. Турбокомпрессоры |
Компримирование осушенного хлора |
Центробежный компрессор шестеренчатого типа; производительность 2100 нм3/ч |
|
Емкости раствора каустика и гипохлорита |
Сбор раствора каустика и гипохлорита натрия |
- |
|
Промышленный охладитель воды |
Для охлаждения хлорной воды в системе циркуляции первой газопромывочной башни |
Чиллеры-охладители; производительность 42000 ккал/ч каждый |
|
Промывочная башня для водорода |
Для охлаждения электролитического водорода |
Вертикальный аппарат с эллиптическим днищем и крышкой с двумя слоями насадки и каплеотбойником; D = 2000 мм; Н = 13900 мм |
|
Теплообменник (холодильник) водорода |
Охлаждение водорода |
Теплообменник с оборотной водой с насадкой и каплеотбойником |
|
Установка компримирования водорода |
Компримирование водорода |
- |
|
Водокольцевой компрессор |
Компримирование водорода |
Компрессор; Р = 0, 175 МПа, Q = 1980 м3/ч |
|
Центробежные насосы |
Для залива натра едкого технического в ж/д- и автомобильные цистерны |
Насосы, объемная подача насоса 90 м3/ч; давление, развиваемое насосом, - 0, 36 МПа |
9.2.2.4 Сведения об используемом природоохранном оборудовании производства водорода, хлора и гидроксида натрия мембранным методом электролиза
В таблице 9.11 представлено в качестве примера природоохранное оборудование, предназначенное для очистки промышленных выбросов производства водорода, хлора и гидроксида натрия мембранным методом электролиза от загрязняющих веществ. Представленный в таблице 9.11 перечень природоохранного оборудования не может рассматриваться как исчерпывающий, поскольку возможно применение иного природоохранного оборудования, позволяющего достичь установленных технологических показателей НДТ (см. приложение Б).
|
Наименование оборудования |
Назначение оборудования |
Технологические характеристики |
|
Санитарная колонна (колонна абсорбции хлора) |
Очистка выбросов (газовоздушной смеси - ГВС) от хлора |
Вертикальный аппарат с крышкой; разрежение от минус 0, 6 до минус 1, 2 кПа, вместимость 82 м3; расход ГВС - 0, 0199 м3/с; температура ГВС 30 °C; эффективность очистки - до 100 %; высота трубы - 22 м |
|
Санитарная колонна |
Очистка газовых выбросов на участке склада и станции испарения жидкого хлора |
Вертикальный цилиндрический аппарат; расход ГВС - 0, 074 м3/с; температура ГВС 22, 0 °C; эффективность очистки - до 100 %; высота трубы - 17 м |
|
Установка регенерации (концентрирования) серной кислоты |
Регенерация отработанной серной кислоты |
- |
9.2.2.5 Основные факторы, характеризующие охрану окружающей среды и устойчивое развитие производства водорода, хлора и гидроксида натрия мембранным методом электролиза
Основными факторами, характеризующими охрану окружающей среды при производстве водорода, хлора и гидроксида натрия мембранным методом электролиза, являются:
- удельное потребление электроэнергии и тепловой энергии;
- удельное потребление хлорида натрия на производство продукции;
- удельное потребление и эмиссия серной кислоты при получении хлора;
- наличие и эффективность утилизации (использования) отходов производства, содержащих серную кислоту и шламы очистки рассола, в том числе в других отраслях экономики;
- наличие и эффективность очистки или повторного использования сточных вод производства, содержащих сульфат и хлорид натрия;
- контроль загрязнения атмосферного воздуха (хлор, хлорид водорода, гидроксид натрия).
Основными факторами, характеризующими устойчивое развитие производства водорода, хлора и гидроксида натрия мембранным методом электролиза, являются:
- наличие и близость расположения месторождений по добыче раствора хлорида натрия (рассола) или каменной (поваренной) соли с целью обеспечения производства сырьем и сохранения запасов в течение 20-40 лет;
- обеспеченность производства электроэнергией;
- обеспеченность стабильного и сбалансированного сбыта и/или использования (переработки) всех трех продуктов производства.
В настоящем разделе рассматриваются технологические процессы, основное и природоохранное оборудование производства водорода, хлора и гидроксида натрия ртутным методом электролиза.
9.2.3.1 Общие сведения о производстве водорода, хлора и гидроксида натрия ртутным методом электролиза
В ряду электрохимических методов производства водорода, хора и гидроксида натрия ртутный метод электролиза позволяет получать самый чистый хлор (см. таблицу 6) и самый чистый каустик (если не считать незначительную примесь растворенной ртути).
Установка для ртутного электролиза состоит из электролизера, разлагателя амальгамы натрия и ртутного насоса, объединенных между собой соответствующими коммуникациями. Катодом электролизера служит жидкая ртуть, прокачиваемая специальным насосом. Аноды - малоизнашивающиеся. Вместе со ртутью через электролизер непрерывно проходит поток питающего раствора хлорида натрия (рассола).
На аноде происходит окисление ионов хлора из электролита, и выделяется электролитический хлор. Электролитический хлор и анолит отводятся из электролизера. Анолит, выходящий из электролизера, донасыщают свежей, очищенной солью, удаляют из него примеси, внесенные с солью, а также вымываемые из анодов и конструкционных материалов электролизеров, и возвращают на электролиз. Перед донасыщением из анолита удаляют большую часть растворенного в нем хлора (обесхлоривание анолита).
Растущие требования к экологической безопасности производств и, в частности, положения Минаматской конвенции по ртути [48] ведут к постепенному и неизбежному вытеснению ртутного метода методами электролиза с твердым катодом, в частности энергетически более эффективным и экологически более безопасным мембранным методом электролиза.
Раствор гидроксида натрия высокого качества и высокой концентрации, получаемый данным методом электролиза, характеризуется высокой чистотой и используется в различных отраслях промышленности, в том числе при производстве твердого (гранулированного или чешуированного едкого натра), гипохлорита натрия технического, в целлюлозно-бумажной промышленности, в производстве моющих и чистящих средств, в фармацевтической отрасли. Основные области применения гидроксида натрия приведены в таблице 9.1.
Получаемый в данном технологическом процессе электролитический хлор после охлаждения, осушки и компримирования, как правило, используется на том же предприятии для получения хлорида водорода и соляной кислоты, для получения дихлорэтана и винилхлорида-мономера в производстве ПВХ, для производства гипохлорита натрия, производства хлорированных парафинов различных марок (хлорпарафинов), хлорметанов, а также для получения товарного жидкого хлора, реализуемого различным потребителям. Основные области применения хлора были приведены в таблице 9.2.
Получаемый в результате производства электролитический водород после очистки, сушки и компримирования, как правило, используется на том же предприятии для получения хлорида водорода и соляной кислоты, для производства винилхлорида-мономера в производстве ПВХ, а также для получения тепловой энергии (пара) методом сжигания водорода в избытке воздуха. Основные области применения водорода приведены в таблице 9.3.
9.2.3.2 Описание технологических процессов, используемых в производстве водорода, хлора и гидроксида натрия ртутным методом электролиза
Технология производства водорода, хлора и гидроксида натрия ртутным методом электролиза заключается в последовательной и/или одновременной (параллельной) реализации следующих технологических стадий, состав которых определяется видом (маркой) целевых продуктов: водорода, хлора и гидроксида натрия (каустика):
- прием, хранение и растворение исходной поваренной или выпаренной соли или прием и подготовка сырого рассола;
- очистка сырого рассола от примесей содово-каустическим методом с последующим отстаиванием (осветлением) и фильтрацией от примесей;
- электролиз очищенного рассола в электролизерах с ртутным катодом с последующим разложением амальгамы натрия в разлагателях;
- обесхлоривание и донасыщение анолита;
- охлаждение, фильтрация и перекачка раствора едкого натра;
- охлаждение, осушка и компримирование электролитического хлора;
- охлаждение, очистка и перекачка водорода к месту переработки;
- конденсация, фасовка, хранение и отгрузка жидкого хлора;
- очистка абгазов от хлора;
- очистка и водоотведение ртутьсодержащих сточных вод;
- термическая переработка (обезвреживание) ртутьсодержащих отходов;
- фасовка, хранение (складирование) и отгрузка готового едкого натра.
- Общая принципиальная схема технологического процесса получения водорода, хлора и гидроксида натрия ртутным методом электролиза представлена на рисунке 9.4.

Рисунок 9.4 - Схема технологического процесса производства водорода, хлора и гидроксида натрия ртутным методом электролиза с использованием твердой соли
Представленную на рисунке 9.4 общую принципиальную схему технологического процесса производства водорода, хлора и гидроксида натрия ртутным методом электролиза никоим образом не следует рассматривать в качестве единственной схемы, соответствующей критериям и технологическим показателям НДТ.
Ниже в качестве типичного примера приведено наиболее общее описание технологического процесса производства водорода, хлора и гидроксида натрия ртутным методом электролиза, которое никоим образом не может рассматриваться как единственное описание процесса, соответствующее критериям и технологическим показателям НДТ.
9.2.3.3 Описание стадий технологического процесса ртутным методом электролиза
9.2.3.4 Содово-каустическая очистка рассола
Рассол после предварительного подогрева подается в реактор, в который из делителя подается раствор соды кальцинированной и самотеком раствор едкого натра из напорной емкости. В реакторе происходит образование взвешенных частиц нежелательных примесей по реакциям:
Ca2++Na2CO3→CaCO3+2Na+
Mg2++2NaOH→Mg(OH)2+2Na+
Fe2++2NaOH→Fe(OH)2+2Na+
Fe3++3NaOH→Fe(OH)3+3Na+
Men++nNaOH→Me(OH)n+nNa+
Реакционная смесь из реактора откачивается в делитель, откуда непрерывно поступает в осветлитель. Рассол в осветлителе освобождается от взвешенных частиц и, осветленный, через дренажную решетку поступает в сборный желоб, затем в карман осветлителя, откуда самотеком направляется в емкость осветленного рассола.
Осветлитель представляет собой вертикальный аппарат с конической нижней частью. Шламоуплотнитель осветлителя занимает центральную цилиндрическую часть. По периметру шламоуплотнителя расположены три ряда шламозаборных окон. Продолжением шламоуплотнителя является часть осветлителя - шламонакопитель.
Взвешенный в рассоле осадок поднимается с рассолом вверх. За счет увеличения рабочей зоны осветлителя скорость подъема снижается, вертикально установленные жалюзи способствуют прекращению вращательного движения рассола. На уровне шламозаборных окон в движении рассола преобладает одно направление - вертикально вверх. В этой зоне создаются условия для равновесия двух сил: силы тяжести частиц осадка и подъемной силы рассола. Частицы осадка в зоне образования шламового фильтра находятся в динамическом равновесии, постепенно скапливаются, укрупняются и образуют шламовый фильтр. Укрупнению частиц шлама способствует раствор гидролизованного полиакриламида (ПАА), который подается из емкости непосредственно в зону шламового фильтра. Оптимальное соотношение ПАА и рассола составляет от 1, 5 до 2, 5 г ПАА на 1 м3 очищенного рассола. После образования устойчивой области со взвешенным шламовым фильтром с течением времени происходит ряд необратимых физико-химических процессов, приводящих к уменьшению потенциальной энергии частиц и структурным изменениям, называемым старением осадка. Для нормальной работы шламового фильтра необходимо обеспечить регулирование поступления рассола в шламоуплотнитель через шламозаборные окна путем так называемой "отсечки" рассола, для этого производится настройка интенсивности перетока рабочей среды через верхний отводной штуцер шламоуплотнителя. Это обеспечивает равномерную ротацию флокулированных частиц в шламовом фильтре, уменьшает диапазон колебаний верхней границы шламового фильтра и предотвращает возможность смещения ее в зону осветленного объема перед сборным желобом.
Осветленный рассол из емкости откачивается на фильтрацию в механический фильтр и затем в баки очищенного рассола. Механический фильтр представляет собой горизонтальный цилиндрический аппарат. Дренажное устройство фильтра состоит из четырех платформенных титановых коллекторов. Фильтрующим материалом является кварцевый песок или мраморная крошка.
Выпаривание рассола
Выпаривание рассола, как правило, осуществляется в двух или трех выпарных установках. Каждая установка включает в себя три или четыре выпарных аппарата, вакуум-систему, три или четыре самоиспарителя, конденсатные насосы, насосы для перекачки пульпы, отстойники пульпы, центрифуги.
Центрифугирование суспензии соли
Упаренный рассол (суспензия соли) с повышенным содержанием сульфатов и массовой долей твердой фазы от 15 % до 20 % непрерывно выводится из конусной части сепаратора выпарного аппарата. Через переливное устройство (смотровой бак) суспензия направляется в отстойник. В отстойниках суспензия соли оседает в конусе, а декантированный рассол по переливной линии поступает в питающую емкость.
Сгущенная суспензия соли из конусов отстойников непрерывно подается на центрифуги. Отстойники установлены на тензовесы для контроля массы суспензии соли, подаваемой на центрифуги. Для отмывки соли от сульфатов и промывки центрифуг подведена линия "соленого" конденсата и очищенного рассола.
Промывка отстойников осуществляется "соленым" конденсатом. Одновременно с подачей конденсата производят барботаж отстойника путем подачи технологического воздуха в зону промывки. Из центрифуг промытая соль сбрасывается в гидротранспорт, куда для транспортировки подается анолит. Из гидротранспорта насосом суспензия соли откачивается в распределительный коллектор, откуда поступает в любой из пяти сатураторов, где кристаллическая соль осаждается, а транспортный рассол самотеком по переливной линии подается в баки рассола. Маточный рассол с центрифуг подается в отстойник и далее поступает в емкость.
При ведении процесса выпаривания по непрерывной схеме содержание сульфатов в замкнутом объеме выпарного цикла постоянно увеличивается. Для поддержания сульфатного баланса на уровне массовой концентрации от 10 до 50 мг/дм3 растворенного вещества необходимо отводить часть упаренного сульфатного рассола с целью уменьшения концентрации сульфатов в общем цикле. Упаренный сульфатный рассол при необходимости подается потребителям.
Обесхлоривание и донасыщение анолита, фильтрация рассола
Обесхлоривание анолита
Анолит со стадии электролиза, подкисленный до значения показателя активности водородных ионов от 1, 8 до 2, 8 единиц pH, с температурой в пределах 80 °C - 85 °C непрерывно подается в десорбционные вакуум-колонны для вакуумного обесхлоривания. Выделившийся из анолита влажный хлор через конденсатор отсасывается вакуум-насосом и, пройдя через влагоотделитель, поступает в отделение сушки хлора. Анолит после вакуумной десорбции через гидрозатвор поступает в емкость. Для нейтрализации остаточного свободного хлора в анолите в линию перед этой емкостью подается раствор едкого натра.
Донасыщение анолита
Для донасыщения обедненный анолит со стадии обесхлоривания поступает в сатураторы, где происходит повышение концентрации хлорида натрия NaCl при растворении предварительно осажденной выпаренной соли. Из приемной емкости анолит перекачивается в сатураторы. Сатуратор представляет собой цилиндрический аппарат с конусным днищем. Внутри аппарат футерован кислотоупорным кирпичом. Вверху конусной части установлена решетка (ложное днище). На решетку насыпан слой гравия, поверх него при прохождении солевой суспензии формируется осадочный слой кристаллической соли, подаваемой в сатураторы со стадии центрифугирования через гидротранспорт насосом.
Транспортировка выпаренной соли в сатураторы производится по коллектору, имеющему разводку на каждый сатуратор. Подача анолита производится в узкую часть конуса сатуратора под ложное днище. Равномерно распределяясь по сечению и высоте аппарата, поток анолита непрерывно растворяет заготовленный осадок соли. Насыщенный рассол через переливной штуцер сатуратора по титановому коллектору поступает в бак насыщенного рассола. Регулирование значения массовой концентрации хлорида натрия в рассоле после насыщения в сатураторах осуществляется автоматически прибором путем разбавления рассола обедненным анолитом, поступающим со стадии обесхлоривания. Часть анолита отводится на гидротранспорт соли для стадии центрифугирования.
Фильтрация рассола
Насыщенный рассол с массовой концентрацией основного вещества от 300 до 310 г/дм3 проходит через стадию механической очистки - тонкой фильтрации.
Рассол из баков насосами подается на первую ступень предварительной фильтрации в механические фильтры. Фильтрующим материалом в фильтрах является кварцевый песок или мраморная крошка, которые должны быть насыпаны равномерным слоем на решетку с дренажными коллекторами, предотвращающими унос песка или крошки с фильтрованным рассолом.
Рассол вводится в верхнюю часть фильтра, проходит через фильтрующий слой и из нижней части фильтра поступает в бак предварительно очищенного рассола, откуда насосами подается на вторую ступень очистки в механические фильтры. Из этих фильтров рассол поступает в баки очищенного рассола, откуда затем при помощи насоса подается в приемный бак, установленный на стадии электролиза.
Стадия электролиза ртутным методом
Раствор поваренной соли (рассол), предварительно очищенный от примесей и насыщенный до массовой концентрации хлорида натрия 300-310 г/дм3, непрерывно подается по одной или двум линиям через кожухотрубный титановый теплообменник и в титановый напорный бак. В теплообменнике рассол подогревается до температуры 50 °C - 75 °C, контролируемой автоматически. В баке рассола поддерживается необходимый уровень рассола. Перед подачей в электролизеры, рассол подкисляется соляной кислотой, которая поступает из напорных емкостей. Рассол, подкисленный до значения водородного показателя 2, 5-4, 5 ед. pH, распределяется по коллекторам, расположенным вдоль каждого ряда электролизеров. При прохождении электрического тока происходит частичное обеднение рассола, т.е. уменьшение массовой концентрации натрия хлорида на 25-50 г/дм3.
Процесс электролиза водного раствора поваренной соли для получения газообразного хлора, водорода и натра едкого осуществляется в горизонтальных электролизерах с ртутным катодом. Суммарное уравнение электрохимического процесса описывается следующей схемой реакции:
2NaCl+2H2O→2NaOH+Cl2+H2.
Этот процесс протекает в две стадии в двух взаимосвязанных аппаратах, из которых состоит ртутная ванна: непосредственно в самом электролизере и в разлагателе амальгамы. В электролизере на первой стадии процесса происходит электрохимическое разложение хлорида натрия с образованием хлора и амальгамы натрия:
2NaCl+2nHq→Cl2+2NaHqn.
Вторая стадия процесса - разложение амальгамы натрия - происходит в разлагателе амальгамы с получением концентрированного раствора натра едкого и газообразного водорода, а ртуть при этом регенерируется:
2NaHgn+2H2O→2NaOH+H2+2nHq.
В водном растворе молекулы поваренной соли диссоциируют на ионы:
NaCl→Na++Clˉ.
Молекулы воды диссоциируют на ионы:
H2O→H++OHˉ.
Катодный процесс
При прохождении постоянного электрического тока через электролит катионы Na+, Н+ движутся к катоду, которым является ртуть, и практически на жидком катоде выделяется только натрий, хотя нормальный потенциал выделения натрия гораздо больше, чем потенциал выделения водорода:
ENa+=-2, 714 В,
Eн2+=-0, 414 В.
Это становится возможным из-за большого перенапряжения выделения водорода на ртути и низкого потенциала выделения натрия из-за высокой энергии образования амальгамы натрия. Водород также выделяется на ртутном катоде, однако при нормальных условиях процесса электролиза (прежде всего при минимальном содержании примесей тяжелых металлов) количество выделяющегося при этом водорода относительно невелико.
Таким образом, основным процессом на ртутном катоде является разряд ионов натрия - Na+:
Na++e̅+nHg→NaHgn.
Помимо основного процесса, на ртутном катоде возможно выделение водорода при участии ионов Н+, при участии молекул Н2О - с образованием щелочи:
2H++2e̅→H2↑,
2H2O+2e̅→H2↑+2OHˉ.
По мере протекания электролиза содержание натрия в амальгаме увеличивается и увеличивается ее вязкость, что приводит к нарушению циркуляции амальгамы и резкому увеличению скорости выделения водорода. Чтобы предотвратить уменьшение текучести амальгамы, среднее значение массовой доли натрия в ней на выходе из электролизера (крепкая амальгама) поддерживается не более 0, 35 % - 0, 5 %. Обедненный рассол (анолит), вместе с образовавшимся хлоргазом, выводится из электролизера через хлоранолитный штуцер в коллектор и поступает через фазоразделитель в сборники анолита.
Для лучшего отделения хлора анолит подкисляется до значения водородного показателя pH 1, 8-2, 8 синтетической соляной кислотой, поступающей из напорного бака. Из сборников анолит непрерывно откачивается на стадию обесхлорирования и донасыщения. Обессоленная вода, используемая для разложения амальгамы натрия, поступает в напорные баки. Из напорных баков обессоленная вода распределяется по коллекторам, расположенным вдоль каждого ряда электролизеров. Из коллектора обессоленная вода под постоянным напором поступает в разлагатели и во входные карманы электролизеров.
Разложение амальгамы натрия осуществляется в разлагателях. В электролизерах установлены разлагатели вертикального типа с кусковой графитовой насадкой, а другие электролизеры снабжены горизонтальными разлагателями с насадкой из графитовых блоков.
Водород, образовавшийся в разлагателях, охлаждается оборотной или захоложенной водой в теплообменниках, установленных на люках разлагателей, и поступает в отделение охлаждения и очистки водорода. Раствор едкого натра из разлагателей поступает в рядовые коллекторы, затем в сборники на стадию фильтрации и баки готовой продукции. В хлорной системе электролиза поддерживается небольшой вакуум. Влажный хлор из отделения электролиза и абгазы из отделения обесхлорирования анолита поступают в отделение осушки хлора. Осушка хлора производится в двух параллельных системах (системаl, системаll), которые состоят из:
- титановых кожухотрубных теплообменников, расположенных горизонтально;
- титановых кожухотрубных теплообменников, расположенных вертикально;
- фильтров влажного хлора, футерованных диабазовой плиткой, с четырьмя цилиндрическими титановыми кассетами, заполненными стекловолокном;
- насадочных колонн осушки.
В межтрубное пространство теплообменников подается оборотная или захоложенная вода. Охлажденный хлор, температура которого контролируется автоматически, из теплообменников вместе с конденсатом поступает в нижнюю часть фильтров влажного хлора. В фильтре влажного хлора установлены по четыре самоочищающиеся фильтр-кассеты для отбоя капель воды и аэрозолей хлористого натрия, уносимых хлором. Мокрый режим очистки обеспечивается за счет улавливания капель рассола и влаги поступающего хлора. Из верхней части фильтра хлор поступает в три последовательно соединенные колонны осушки и в фильтры сухого хлора, орошаемые крепкой серной кислотой. Система осушки хлора рассчитана так, что при отключении одной колонны две другие обеспечивают полную осушку. Осушенный хлоргаз, очищенный от серной кислоты и аэрозолей солей, направляется на хлорные турбокомпрессоры (ХТК). ХТК имеет четыре ступени сжатия. После каждой ступени сжатия хлор охлаждается в аппаратах воздушного охлаждения. Охлаждение хлоргаза происходит за счет передачи его теплоты через ребристые поверхности аппарата, воздухом, нагнетаемым снизу вентиляторами.
На компрессоре установлены эффективные аппараты воздушного охлаждения. Аппараты воздушного охлаждения 1, 2, 3-й ступеней сжатия охлаждаются одним вентилятором, аппарат воздушного охлаждения 4-й ступени сжатия охлаждается двумя вентиляторами. Для дополнительного охлаждения хлоргаза предусмотрено капельное орошение аппаратов оборотной водой из общего коллектора через распылители, расположенные над воздушными вентиляторами, капли воды потоком воздуха орошают теплообменники, испаряются, снимая тепло с поверхности теплообменников. Далее хлор направляется потребителям.
Водород из зала электролиза поступает на охлаждение в кожухотрубные теплообменники, в которых хладоагентом служит оборотная или захоложенная вода.
Очистка водорода от ртути ведется в двух параллельных системах, каждая из которых состоит из трех последовательно соединенных колонн, орошаемых: первая по ходу водорода - хлорной водой, вторая - раствором едкого натра, третья - оборотной водой. Колонны заполнены керамическими кольцами Рашига. Очистка водорода от ртути основана на взаимодействии ртути с активным хлором с образованием сулемы и каломели:
Hg+Cl2→HgCl2,
2Hg+Cl2→Hg2Cl2.
После очистки от ртути в колоннах водород поступает в нижнюю часть насадочных колонн, предназначенных для нейтрализации хлора, уносимого из колонн. Химическая реакция процесса, протекающего в насадочных колоннах:
2NaOH+Cl2→NaCl+NaClO+H2O.
После очистки от хлора водород направляется в насадочные гуммированные колонны на промывку оборотной водой от едкого натра.
После очистки от щелочи водород поступает на всас компрессоров. Рабочей жидкостью является обессоленная вода, которая подается в компрессоры из напорного бака. Водород, содержащий пары ртути, от компрессоров поступает последовательно в холодильники, где охлаждается до температуры 0 °C - 5 °C. Охлаждение холодильников осуществляется холодом с температурой (минус 29 ± 2) °C.
Охлажденный и частично очищенный водород поступает в подогреватель, где нагревается паром до температуры не более 40 °C, поступающим в межтрубное пространство подогревателя с целью перегрева оставшейся в нем влаги. Далее водород поступает на адсорбционную очистку в адсорберы, работающие последовательно или параллельно, заполненные активированным углем. Очищенный водород направляется потребителю.
Натр едкий из зала электролиза поступает на фильтры первой ступени. Пройдя первую ступень фильтрации, натр едкий поступает на вторую ступень фильтрации в другие фильтры. Фильтрующим материалом служит фильтровальная ткань с нанесенным на нее слоем осадка из хризотилового асбеста в смеси с графитовой пылью. Возможна работа по одноступенчатой схеме фильтрации, когда натр едкий подается на все фильтры.
После второй ступени фильтрации натр едкий поступает в бак. Далее натр едкий направляется на собственное потребление или налив в ЖДЦ или тару потребителя.
Стадия получения жидкого хлора
Сжижение электролитического хлоргаза технического
Величина давления при компримировании хлора определяется исходя из марки компрессорного оборудования и особенностей ведения технологического режима конкретного производства. Например, на одном производстве хлоргаз подается с давлением от 0, 15 до 0, 28 МПа в буфер, откуда направляется в конденсаторы, которые представляют собой горизонтальные кожухотрубные элементные теплообменники. В трубное пространство подается хлор, в межтрубное - холод или фреон.
Из конденсаторов жидкий хлор вместе с абгазами, образовавшимися в результате неполного сжижения хлора, поступает в абгазоотделитель, в котором происходит отделение жидкого хлора от абгазов. Жидкий хлор сливается через жидкостной затвор в емкости для жидкого хлора - танки. Каждый танк расположен в отдельном, герметично изолированном отсеке и представляет собой стационарную горизонтальную цилиндрическую емкость с эллиптическим днищем и люком.
Один из нескольких танков является резервным и заполняется только в аварийных случаях. Из танков жидкий хлор под давлением не более 1, 2 МПа по линиям жидкого хлора подается потребителям. На линиях жидкого хлора установлены отсекающие клапаны с дистанционным управлением.
Абгазы из абгазоотделителя направляются на производство синтетической соляной кислоты и (или) на гребенку подачи хлоргаза на производство гипохлорита натрия и концентрата белизны. Значение объемной доли водорода в абгазах конденсации из конденсаторов не более 4, 0 % поддерживается путем автоматического регулирования или в ручном режиме путем изменения объемного расхода хладоносителя, поступающего в конденсаторы.
При достижении объемной доли водорода в абгазах конденсации более 4, 0 % необходимо снизить степень сжижения за счет уменьшения значения давления конденсации или повышения температуры конденсации.
Описание технологического процесса определяется индивидуально для каждого конкретного производства с учетом имеющегося оборудования и принятых технических решений проектной организацией и разработчиком процесса. Ниже в таблице 9.12 приведено типичное описание технологического процесса производства водорода, хлора и гидроксида натрия ртутным методом электролиза с указанием видов эмиссий на каждом этапе (подпроцессе) и каждой стадии технологического процесса.
Приведенное в таблице 9.12 описание технологического процесса производства водорода, хлора и гидроксида натрия ртутным методом электролиза не следует рассматривать как единственное и исчерпывающее описание, соответствующее критериям и технологическим показателям НДТ для данного производства (см. приложение Б).
|
Входной поток |
Этап процесса (подпроцесс) |
Выходной поток |
Основное технологическое оборудование |
Эмиссии |
|
1. Галит (соль) 2. Вода 3. Электроэнергия |
Стадия растворения поваренной соли и приготовление сырого рассола |
1. Сырой рассол 2. Шлам от растворения соли (осадок) |
1. Бак-растворитель 2. Бак-накопитель |
Шлам от растворения соли (осадок) на объект размещения отходов |
|
Сырой рассол со стадии растворения соли или рассолопромысла |
Стадия приема и подготовки сырого рассола |
Сырой рассол (водный раствор хлорида натрия) |
Бак-накопитель (емкости хранения рассола) |
- |
|
1. Сырой рассол 2. Обратный рассол 3. Промывные воды шламовой суспензии 4. Кальцинированная сода или карбонизированные электрощелока 5. Соляная кислота 6. Гидролизованный раствор полиакриламида 7. Электроэнергия 8. Пар |
Стадия содово-каустической очистки рассола от примесей |
1. Очищенный рассол 2. Шламовая суспензия из осветлителя (отстойника) |
1. Осветлитель или отстойник Дорра 2. Бак осветленного рассола 3. Бак осветленного рассола 4. Реактор для растворения соды 5. Гидролизер ПАА 5. Смеситель-нейтрализатор 6. Бак нейтрализованного рассола 7. Теплообменник к/т |
Шламовая суспензия на очистку |
|
1. Шламовая суспензия из осветлителя 2. Вода (конденсат греющего пара) 3. Электроэнергия |
Прием и промывка шламовой суспензии |
1. Шламовая суспензия 2. Промывные воды |
Мерник-реактор |
Хлорид-анион, карбонат кальция, гидроксид магния, суспензия (шлам) на станцию нейтрализации заводских кислых стоков |
|
Шламовая суспензия из осветлителя (или отстойника Дорра) Электроэнергия |
Стадия фильтрации рассола от шламовой суспензии |
1. Очищенный рассол 2. Многофункциональный наполнитель МФН (в отдельных процессах) |
Фильтр-пресс, песчаный фильтр |
Шлам очистки рассола Песок перлитовый отработанный |
|
1. Обратный рассол 2. Раствор хлористого кальция 3. Гидролизованный раствор ПАА 4. Электроэнергия |
Очистка обратного рассола от сульфатов (вывод сульфатов) |
1. Обратный рассол 2. Гипс влажный |
1. Реактор-смеситель 2. Барабанный вакуум-фильтр |
Хлорид-анион, сульфат кальция, твердый отход на объект размещения |
|
1. Очищенный рассол 2. Электроэнергия постоянного тока 3. Обессоленная вода |
Ртутный электролиз |
1. Едкий натр технический марки РР 2. Электролитический хлор влажный 3. Электролитический водород влажный |
1. Напорный бак рассола 2. Электролизеры с вертикальным разлагателем амальгамы 3. Электролизеры с горизонтальным разлагателем амальгамы |
Электромагнитное воздействие (загрязнение). Эмиссия тепловой энергии |
|
1. Электролитический хлор влажный 2. Серная кислота концентрированная 3. Электроэнергия |
Охлаждение, осушка и компримирование хлора |
1. Электролитический хлор сухой 2. Отработанная серная кислота 3. Хлорная вода |
1. Теплообменник к/т 2. Фильтр влажного хлора 3. Башни (колонны) сушки хлора с насадкой из колец Рашига 4. Башни (колонны) сушки хлора с регулярной насадкой 5. Башня отбойная с насадкой из колец Рашига 6. Фильтр сухого хлора 7. Реактор для укрепления серной кислоты 8. Турбокомпрессор |
1. Отработанная серная кислота на продажу, регенерацию или на обезвреживание 2. Хлорная вода (хлор растворенный) на дехлорирование 3. Шум 4. Эмиссия тепловой энергии |
|
1. Хлорная вода 2. Соляная кислота 3. Пар 4. Электроэнергия |
Дехлорирование хлорной воды |
Обесхлоренная вода |
1. Дехлоратор I ступени 2. Дехлоратор II ступени 3. Смеситель, титан, 1 шт. |
Обесхлоренная вода (хлор растворенный, хлорид-анион) |
|
1. Электролитический водород 2. Электроэнергия |
Охлаждение, компримирование водорода |
1. Электролитический водород сухой 2. Водный конденсат |
1. Компрессор 2. Теплообменники к/т (F = 754 м2, F = 249 м2) |
Водный конденсат в общезаводскую систему оборотного водоснабжения Шум, вибрация |
|
1. Электролитический хлор 2. Электроэнергия 3. Холод -20 °C |
Сжижение хлора |
1. Жидкий хлор 2. Абгазы сжижения 3. Абгазы вакуумирования |
1. Рекуператор к/т 2. Конденсатор к/т 3. Конденсатор-испаритель 4. Холодильная машина 5. Танк хлора |
Хлор в абгазах сжижения и вакуумирования используется в производстве гипохлорита натрия для хлорной очистки стоков предприятия. Хлор в атмосферу - не более ПДК в воздухе рабочей зоны |
|
1. Абгазы сжижения 2. Абгазы вакуумирования 3. Каустическая сода 4. Вода |
Получение гипохлорита натрия из абгазов хлора |
1. Гипохлорит натрия из абгазов хлора |
Хлоратор |
Хлор в атмосферу не более ПДК в воздухе рабочей зоны |
Основное технологическое оборудование данного производства определяется индивидуально для каждого конкретного производства с учетом его мощности и принятых проектной организацией и разработчиком процесса технических решений.
Основное технологическое оборудование, обычно используемое в производстве водорода, хлора и гидроксида натрия ртутным методом электролиза, приведено в таблице 9.13.
|
Наименование оборудования |
Назначение оборудования |
Технологические характеристики |
|
Реактор содово-каустической очистки рассола |
Смешение рассола со щелочью, содой кальцинированной, полиакриламидом (ПАА) |
Температура 55 °C - 65 °C; эллипс 3340•2230 мм; высота 1500 мм; количество мешалок - 2 шт. Вместимость 9 м3, среда - раствор натрия хлорида, раствор соды кальцинированной, гидролизованный ПАА, раствор едкого натра, ретурный шлам |
|
Осветлитель |
Очистка рассола от ионов Ca, Mg, Fe |
Температура 55 °C - 60 °C; давление 0, 30-0, 40 МПа; вместимость 225 м3; среда - рассол, гидролизованный полиакриламид, шламовая суспензия, раствор соды кальцинированной, раствор едкого натра |
|
Отстойник-сгуститель (Дорра) |
Очистка рассола от ионов Ca, Mg, Fe |
Состоит из бетонной чаши и металлического чана, купола, стен. Днище коническое, давление в аппарате - атмосферное; производительность 160 м3/ч; D = 18000 мм; H = 5150 мм; вместимость = 1600 м3 |
|
Выпарной аппарат |
Выпаривание соли на кристалл |
Температура не более 105 °C; среда - раствор поваренной соли |
|
Греющая камера |
Подогрев рассола |
Количество трубок 439 шт.; диаметр трубок 38, 2 мм; высота 7000 мм; площадь поверхности теплообмена 367 м2; среда: межтрубное пространство - пар, пар с примесью хлорида натрия. Трубное пространство - раствор соли |
|
Циркуляционный насос |
Подача рассола |
Давление 0, 25-0, 35 МПа; объемная производительность 3600 м3/ч; среда - раствор хлорида натрия |
|
Сепаратор |
Отделение (сепарация) твердой фазы от жидкой фазы рассола |
D = (3000-4650) мм; Н = (10 500 - 18 450) мм, вместимость (50 - 220) м3; среда - перенасыщенный раствор хлорида натрия |
|
Выпарной аппарат |
Выпаривание соли на кристалл |
Температура не более 105 °C; среда - раствор хлорида натрия |
|
Греющая камера |
Подогрев рассола |
H = (7000-9407) мм; площадь поверхности теплообмена - (367-1062) м2; среда: межтрубное пространство - пар, пар с примесью поваренной соли; трубное пространство - раствор поваренной соли |
|
Сепаратор |
Отделение (сепарация) твердой фазы (соли) от жидкой фазы рассола |
Температура 50 °C - 75 °C; давление 0, 02-0, 06 МПа D = 3000 мм; Н = 10250 мм, вместимость 40 м3; среда - перенасыщенный раствор хлорида натрия |
|
Циркуляционный насос |
Подача рассола |
Температура 80 °C - 100 °C; давление 0, 25-0, 35 МПа; объемная производительность 1600-1800 м3/ч; среда - рассол |
|
Отстойник |
Осаждение соли |
Температура 70 °C - 80 °C, D = 3000 мм, H = 6800 мм; вместимость 40 м3; среда - маточный рассол, суспензия |
|
Отстойник |
Осаждение соли |
Температура 70 °C - 80 °C; D = 3000 мм, H = 6600 мм; вместимость 30 м3; среда - маточный рассол, суспензия соли |
|
Центрифуга |
Разделение маточного рассола и соли |
Температура 70 °C - 80 °C, массовый расход осадка 15 т/ч, среда - суспензия соли |
|
Центрифуга |
Разделение маточного рассола и соли |
Температура 70 °C - 80 °C; массовый расход осадка 7, 5 т/ч; среда - суспензия соли |
|
Сатуратор |
Насыщение анолита до концентрации 300-310 г/дм3 |
Температура до 85 °C; D = (5000-8530) мм, Н = (8940-10650) мм; вместимость (200-500) м3 среда - рассол, суспензия соли, анолит, соль |
|
Фильтр механический |
Фильтрация рассола |
Температура 55 °C - 80 °C, D = 3000 мм L = 9700 мм; площадь поверхности ложного днища 24 м2; вместимость 63 м3; среда - декантированный рассол, оборотная вода |
|
Фильтр механический |
Фильтрация рассола |
Температура 70 °C - 80 °C, D = 3000 мм, L = 9700 мм; площадь поверхности ложного днища 24 м2; вместимость 63 м3; среда - рассол |
|
Фильтр механический |
Фильтрация рассола |
Температура 70 °C - 80 °C; диаметр 3300 мм; длина 9700 мм; решетка с дренажным титановым устройством; площадь поверхности ложного днища 24 м2; вместимость - 63 м3, среда - рассол |
|
Емкость |
Прием насыщенного анолита |
Вертикальный цилиндрический, давление - атмосферное; температура среды - до 75 °С; D = 8500 мм; H = 8510 мм; вместимость - 445 м3 |
|
Бак напорный |
Бак напорный накопительный рассола для электролиза |
Материал - титан; вместимость 100 м3; диаметр 3000 мм; длина 13 400 мм; температура рабочая 50 °C - 5 °C; давление атмосферное; среда - рассол |
|
Теплообменник кожухотрубный |
Теплообменник для поддерживания температуры рассола на электролиз |
Материал: титан. В трубах: площадь поверхности теплообмена 365 м2; давление 0, 1-0, 3 Мпа; температура 50 °C - 75 °C; диаметр 1200 мм; высота 7000 мм; среда - рассол; межтрубное пространство: вода - давление не менее 0, 35 МПа; пар - давление не более 0, 07 МПа |
|
Теплообменник подогрева рассола на электролиз |
Подогрева рассола на электролиз |
Горизонтальный цилиндрический кожухотрубный аппарат; межтрубное пространство: пароконденсат; температура - до 131°С; давление - до 0, 65 МПа; трубное пространство: рассол; температура - до 105 °С; давление - 0, 5 МПа; D = (443-635) мм; H = (4710-5885) мм; площадь поверхности теплообмена - (44, 3-119) м2 |
|
Электролизер |
Электролизер для проведения электролиза |
Материал - сталь гуммированная; электролизер: вакуум 0-100 Па; токовая нагрузка не более 200 кА; температура на входе 70 °C - 75 °C, на выходе 84 °C - 90 °C; L = 17 000 мм; Н = 1150 мм; площадь катода 20 м2; среда - рассол. Разлагатель вертикальный: сталь, D = 700 мм; H = 3800 мм; Hнас = 2600 мм; температура до 100 °C |
|
Электролизер |
Электролизер для проведения электролиза |
Материал: днище - сталь, боковые стенки - сталь гуммированная или телен; крышка - сополимер тетрафторэтилена и гексафторпропилена (телен); электролизер: токовая нагрузка не более 350 кА; длина = 11 400 мм; ширина = 2100 мм; среда - рассол. Разлагатель вертикальный: сталь; система регулирования - автоматическое регулирование напряжения |
|
Электролизер |
Электролизер для проведения электролиза |
Материал - сталь 3. Электролизер: вакуум 0-100 Па; токовая нагрузка не более 120 кА; температура 80 °C - 85 °C; длина - 14 500 мм; ширина - 2400 мм; среда - рассол; разлагатель горизонтальный: давление не более 400 Па; температура до 100 °C; длина - 14 500 мм; ширина - 400 мм; среда - едкий натр; электродвигатель ртутного насоса: номинальная мощность - 0, 9 кВт; напряжение 42 В; частота вращения электродвигателя 450 мин-1; нормальное исполнение; система регулирования - автоматическое регулирование напряжения |
|
Электролизер модернизированный |
Электролизер для проведения электролиза |
Материал: днище - сталь 3, карманы, боковые стенки, перегородка - телен (термореактивный пластик), крышки - сополимер тетрафторэтилена и гексафторпропилена; электролизер: вакуум 0-100 Па; токовая нагрузка не более 120 кА; температура 80 °C - 85 °C; длина - 14 866 мм; ширина - 1582 мм; ширина общая - 2400 мм; среда - рассол. Разлагатель горизонтальный: давление не более 400 Па; температура 65 °C - 100 °C; длина - 14 500 мм; ширина - 400 мм; среда - едкий натр. Электродвигатель ртутного насоса: номинальная мощность 0, 9 кВт; напряжение 42 В; частота вращения электродвигателя 450 мин-1. Нормальное исполнение; система регулирования - автоматическое регулирование напряжения |
|
Сборник анолита |
Сборник анолита после электролиза |
Материал: сталь 3, гуммированный, футерованный диабазовой плиткой. Вместимость 16 м3; диаметр 2012 мм; длина 5305 мм; разрежение не менее 100 Па; температура 80 °C - 85 °C; среда - рассол |
|
Насос центробежный |
Насосы центробежные для откачки анолита |
Материал: титан (ВТ1-0), объемная производительность 280 м3/ч; давление насоса 0, 29 МПа; электродвигатель взрывозащищенного исполнения; мощность электродвигателя 32 кВт; частота вращения электродвигателя 1470 мин-1; среда - рассол |
|
Бак напорный |
Напорный бак обессоленной воды на электролиз |
Материал: сталь 3, гуммированный; вместимость 12, 5 м3; D = 1800 мм; L = 5205 мм; давление атмосферное; температура окружающей среды; среда - обессоленная вода |
|
Теплообменник |
Теплообменник для охлаждения и конденсации влаги из влажного хлора от электролиза |
Материал: титан (ВТ-1-0); среда - влажный хлоргаз; в трубках: разрежение не менее 200 Па; площадь поверхности теплообмена 317 м2; диаметр 1000 мм; длина 6080 мм |
|
Теплообменник кожухотрубный |
Теплообменник для охлаждения и конденсации влаги из влажного хлора |
Материал: титан (ВТ-1-0); среда - влажный хлоргаз; в трубках: разрежение не менее 200 Па; площадь поверхности теплообмена 240 м2; длина 5000 мм; диаметр 800 мм |
|
Фильтр влажного хлора |
Отчистка влажного хлора из электролиза от капель воды и аэрозолей хлористого натра |
Материал: сталь 3, гуммированная, футерованная диабазовой плиткой, вместимость 16 м3; высота 6360 мм; диаметр - 1800 мм; температура 10 °C - 18 °C; разрежение не менее 200 Па; среда - влажный хлоргаз; внутри установлены четыре самоочищающиеся фильтр-кассеты; материал: опорной конструкции - титан; фильтрующего элемента - стекловолокно TGW15. Расход газа через один элемент 625 Нм3/ч. Эффективность улавливания частиц: 100 % размером более 1 микрона; 98 % размером более 0, 5 микрона |
|
Колонна насадочная поз. |
Осушка кислотой серной влажного хлора последовательными тремя колоннами по двум параллельным ниткам |
Материал: сталь 3, гуммированная кислотоупорным кирпичом. Насадка - керамические кольца Рашига размерами 50•50, 80•80, 100•100. Разрежение 200-700 Па; температура кислоты не более 45 °C; диаметр 2000 мм; высота 9000 мм; вместимость 28 м3; среда - хлор, серная кислота |
|
Фильтр кассетный |
Параллельная очистка хлора после осушки от уносимых аэрозолей и тумана серной кислоты |
Сталь 3, стекловолокно; площадь фильтрующей поверхности 24 м2. Разрежение - не более 2, 4 кПа; температура 20 °C - 45 °C; D = 2000 мм; H = 4160 мм; среда - сухой хлор |
|
Компрессор центробежный |
Создание вакуума, на электролизе, сушки и очистке хлора, и давления, в линии хлора на нагнетании потребителям |
Материал: сборный; объемная производительность 2500 м3/ч; частота вращения вала компрессора 186, 6 с-1 (11 200 мин-1); давление на нагнетательном патрубке 0, 35 МПа. Давление газа на всасывающем патрубке 0, 09-0, 098 МПа, частота вращения электродвигателя 3000 мин-1; среда - сухой хлор |
|
Теплообменник кожухотрубный |
Охлаждение водорода для конденсации влаги и уносимой ртути |
Материал: титан (ВТ-1-0), в межтрубном пространстве: температура 50 °C; давление 150-400 Па; площадь поверхности теплообмена 226 м2; диаметр 1000 мм; длина 5374 мм; среда - водород. В трубах: давление 0, 35-0, 55 МПа; температура - 25 °C; среда - вода |
|
Теплообменник кожухотрубный |
Охлаждение водорода для конденсации влаги и уносимой ртути |
Материал: кожух - сталь 20, трубки - титан (ВТ-1-0). В трубках: площадь поверхности теплообмена 100 м2; диаметр 630 мм; длина 6890 мм; давление 150-400 Па; температура не более 30 °C; среда - водород. В межтрубном пространстве: давление 0, 35-0, 55 МПа; температура 7 °C - 25 °C; среда - вода |
|
Теплообменник кожухотрубный |
Охлаждение водорода для конденсации влаги и уносимой ртути |
Материал: титан (ВТ-1-0) в трубках; площадь поверхности теплообмена 140 м2; D = 1250 мм; L = 5490 мм. В трубках: давление 150-400 Па; температура не более 30 °C; среда - водород. В корпусе: давление 0, 35-0, 55 МПа; температура 25 °C; среда - вода |
|
Колонна насадочная |
Отчистка водорода от ртути в двух параллельных колоннах |
Материал: сталь 3, гуммированная. Объем насадки 17, 3 м3; давление 150-400 Па, температура не более 30 °C, D = 2000 мм; H = 10000 мм; среда - водород |
|
Колонна насадочная |
Отмывка водорода от уносимого хлора |
Материал: сталь 3, гуммированная. Объем насадки 17, 3 м3; давление 150-400 Па; температура не более 30 °C; D = 2000 мм; H = 10 000 мм; среда - водород |
|
Колонна насадочная |
Отмывка водорода от уносимого натра едкого |
Материал: сталь 3, гуммированная. Объем насадки 17, 3 м3; давление 150-400 Па; температура не более 30 °C; D = 2000 мм; H = 10 000 мм; среда - водород |
|
Компрессор |
Перекачка водорода потребителю |
Материал: сборный; объемная производительность 33 м3/мин; частота вращения электродвигателя 1500 мин-1; среда - водород |
|
Компрессор |
Перекачка водорода потребителю |
Материал: сборный; объемная производительность 25 м3/мин; частота вращения электродвигателя 740 мин-1; среда - водород |
|
Холодильник |
Охлаждение водорода до температуры 0 °C - 5 °C для очистки водорода от ртути и влаги |
Материал: сталь углеродистая; вместимость 1, 236 м3; H = 4274 мм; площадь поверхности теплообмена 176 м2; температура рабочая 0 °C - 5 °C; давление 0, 050-0, 175 МПа; среда - водород |
|
Подогреватель |
Нагрев водорода паром до температуры не более 40 °C с целью перегрева в нем влаги |
Материал: Сталь 12Х18Н10; длина 5070 мм; диаметр 600 мм; площадь поверхности теплообмена - 0, 81 м3; среда - водород; межтрубное пространство: вместимость 0, 912 м3 |
|
Адсорбер |
Адсорбционная очистка водорода от ртути в адсорберах, заполненных активированным углем |
Материал: ВСт3 сп5, насадка - активированный уголь; вместимость 23, 5 м3; H = 7785 мм; D = 5400 мм; давление 0, 050-0, 175 МПа; температура рабочей среды 35 °C - 40 °C; среда - водород |
|
Фильтр рамный |
Фильтрация натра едкого от ртути механических примесей |
Материал: двухслойная сталь ВМСт3 сп-Х18Н10Т. Площадь поверхности фильтрации 50 м2; фильтрующий материал - фильтровальная ткань с нанесенным покрытием из хризотилового асбеста в смеси с графитовой пылью; D = 1500 мм; L = 1840 мм; давление не более 0, 2 МПа; температура минус 50 °C - 80 °C; среда - едкий натр |
|
Бак едкого натра |
Бак для сбора, хранения и выдачи готовой продукции - натр едкий |
Материал: сталь 3, плакированная, вместимость 1000 м3; D = 12 000 мм, H = 9600 мм; давление атмосферное; температура 50 °C - 80 °C; среда - едкий натр |
|
Бак едкого натра |
Бак для сбора, хранения и выдачи готовой продукции - натр едкий |
Материал: сталь 3, гуммированная. Вместимость 1000 м3; D = 12 000 мм; H = 9600 мм; давление атмосферное; температура 50 °C - 80 °C; среда - едкий натр |
|
Буфер электролитического хлора |
Прием и распределение электролитического хлора |
Вертикальный цилиндрический аппарат; вместимость 10 м3; температура минус 20 °C - 50 °C; H = 5680 мм; D = 1600 мм; давление рабочее 0, 15-0, 28 МПа |
|
Конденсатор хлора |
Конденсация (сжижение) электролитического хлора |
Горизонтальный трехсекционный аппарат. Площадь поверхности теплообмена 80 м2; давление рабочее в трубном пространстве - 1, 5 МПа; давление рабочее в межтрубном пространстве - 1, 0 МПа; температура в корпусе минус 30 °C; температура в трубной части минус 20 °C; хладоноситель - рассол (в межтрубном пространстве); среда - хлор (в трубном пространстве) |
|
Абгазоотделитель |
Отделение жидкого хлора от абгазного |
Вертикальный цилиндрический аппарат. Вместимость 0, 82 м3; H = 1630 мм; D = 800 мм; давление 1, 6 МПа; температура минус 50 °C; среда - хлор |
|
Танк жидкого хлора |
Прием, хранение и выдача жидкого хлора потребителю |
Горизонтальный цилиндрический аппарат. Вместимость 40 м3; D = 2200 мм; H = 9778 мм; температура минус 40 °C; среда - хлор жидкий |
|
Испаритель горизонтальный погружной |
Испарение жидкого хлора с последующей передачей испаренного хлора потребителю |
Горизонтальный аппарат; площадь поверхности теплообмена 53 м2; давление в змеевике 1, 5 МПа; температура в ванне 70 °C; температура в змеевике 150 °C; среда - хлор, вода |
|
Буфер испаренного хлора |
Предотвращение проскока жидкого хлора к потребителю |
Вертикальный цилиндрический аппарат. Вместимость 0, 8 м3; H = 2180 мм; D = 813 мм; давление 1, 2 МПа; среда - хлор |
9.2.3.5 Сведения об используемом природоохранном оборудовании
Применение природоохранного оборудования в данном производстве обусловлено необходимостью очистки промышленных выбросов (абгазов) от хлора и ртути, содержащих в выбросах, с целью снижения эмиссии хлора и ртути в атмосферный воздух и снижения потерь целевого продукта с выбросами, а также необходимо для сокращения общей эмиссии ртути в окружающую среду с отходами и сточными водами производства, включая сокращение общего количества образующихся ртутьсодержащих отходов, обезвреживание или утилизацию этих отходов с целью выделения из них металлической ртути и ее возврата в технологический цикл. Кроме того, очистка ртутьсодержащих сточных вод от ртути также ставит своей целью либо возврат ртути в технологический цикл, либо перевод токсичных форм ртути (ионной или металлической ртути) в нетоксичную и неопасную форму сульфида ртути - HgS, который является веществом 4-го класса опасности в соответствии с классификацией по ГОСТ 12.1.007 [49].
В таблице 9.14 представлено основное природоохранное оборудование, предназначенное для очистки промышленных выбросов производства водорода, хлора и гидроксида натрия ртутным методом электролиза от загрязняющих веществ.
Приведенный в таблице 9.14 перечень основного природоохранного оборудования производства водорода, хлора и гидроксида натрия ртутным методом электролиза не следует рассматривать как исчерпывающий перечень оборудования, соответствующего критериям и технологическим показателям НДТ для данного производства (см. приложение Б).
|
Наименование оборудования |
Назначение оборудования |
Технологические характеристики |
|
Вентилятор абгазный |
Транспортировка абгазов из карманов электролизеров и буферных емкостей |
Титан, Q = 5000 м3/ч, Н = 300 мм вод. ст. |
|
Холодильник абгазный |
Охлаждение абгазов из щелочных карманов |
Титан F = 197 м2, L = 6000 мм, D = 800 мм |
|
Скруббер абгазный |
Очистка абгазов из карманов и буферных емкостей электролизеров от хлора и ртути |
Титан, D = 1400 мм, Н = 5120 мм, кольца Рашига - 50 х 50 мм, 80 х 80 мм |
|
Сборник |
Для сбора щелочного раствора гипохлорита, циркулирующего через скруббер |
Сталь гуммиров. D = 1200 мм, Н = 1600 мм, V = 1, 5 м3 |
|
Насосы |
Для циркуляции щелочного раствора гипохлорита натрия через скруббер |
Титан, Q = 45 м3, N = 17 кВт, n = 3000 об./мин |
|
Адсорбер угольный |
Для очистки водорода от ртути |
Сталь гуммиров., D = 3000 мм, Н = 5770 мм, V = 32 м3, насадка ХПР-3П, УПР |
|
Фильтр аэрозольный |
Для улавливания графитовой пыли из водорода после адсорбера |
Сталь гуммиров., D = 2800 мм, Н = 5225 мм, V = 22, 5 м3, Ннас = 1370 мм, стекловолокно 2 мкм |
|
Паровой подогреватель |
Для подогрева водорода перед подачей в адсорбер |
Сталь, F = 7, 5 м2, D = 325 мм, Lтр = 1500 мм |
|
Хлоратор |
Для поглощения хлора из абгазов от продувки оборудования, разбавленного хлоргаза при пуске-остановке |
Титан, D = 2000 мм, Н = 6000 мм, V = 18 м3, Рраб = 0, 5 кгс/см2 |
|
Колонна насадочная (санитарная колонна) |
Для доочистки абгазов от хлора после хлораторов |
Сталь гуммиров., футеров. или титан D = 1800 мм, Н = 8000 мм, Ннас = 3200 мм, насадка - кольца Рашига из Ф-4 50 х 50 мм |
|
Бак циркуляционный |
Для сбора щелочного раствора, циркулирующего через колонну |
Титан, D = 2400 мм, Н = 4000 мм, V = 18 м3 |
|
Нейтрализаторы |
Для нейтрализации ртутных стоков с полов зала электролиза соляной кислотой |
Сталь гуммиров. D = 1800 мм, Н = 5220 мм, V = 6, 3 м3 |
|
Емкость буферная |
Для сбора сточных вод и усреднение состава |
Сталь с защитой фторлаком D = 7000 мм, Н = 4480 мм, V = 170 м3 |
|
Приемные баки сточных вод |
Для приема сточных вод из буферной емкости |
Сталь, эпоксидная смола, V = 200 м3, D = 7000 мм, Н = 8300 мм |
|
Напорный бак |
Для подачи сточных вод на очистку в каскад реакторов |
Сталь, V = 1 м3, D = 1000 мм, Н = 1250 мм |
|
Бак напорный для раствора гидросульфида натрия |
Подача гидросульфида натрия в бак-реактор для осаждения ртути и нейтрализации гипохлорита натрия |
Сталь, V = 1 м3, D = 1000 мм, Н = 1250 мм |
|
Бак напорный для раствора сульфата железа |
Для подачи сульфата железа в бак-реактор для связывания избытка гидросульфида |
Сталь гуммиров., V = 1, 4 м3, D = 1200 мм, Н = 1265 мм |
|
Бак напорный для раствора щелочи |
Для подачи раствора щелочи в бак-реактор для нейтрализации избытка сульфата железа |
Сталь, V = 1 м3, D = 1000 мм, Н = 1250 мм |
|
Баки-реакторы |
Для осаждения ртути, связывания избытка сульфида натрия и сульфата железа |
Сталь гуммиров., V = 3, 2 м3, D = 1600 мм, Н = 1600 мм, Nмеш = 13 кВт, nмеш = 64 об./мин |
|
Бак стоков с мешалкой |
Для приема сточных вод из баков-реакторов и фильтровспомогателя (перлита) |
Сталь гуммиров., футеров., V = 32 м3, D = 3000 мм, Н = 4500 мм, Nмеш = 5, 5 кВт, nмеш = 160 об/мин |
|
Фильтр-пресс |
Для фильтрации осадков из химочищенных сточных вод на ткани ТТФ, ТЛФ |
Фильтр-пресс; 08Х22Н6Т, F = 25 м2, 3780 х 2150 х 4240 мм |
|
Бак (емкость) для сбора фильтрата |
Для сбора фильтрата сточных вод с фильтров |
Сталь, V = 10 м3, D = 2400 мм, Н = 2200 мм |
|
Фильтр насадочный |
Для дополнительной фильтрации фильтрата сточных вод с фильтров |
Сталь гуммиров., V = 10 м3, D = 2000 мм, Н = 3700 мм, насадка - кварцевый песок 0, 5-2 мм |
|
Фильтр ионообменный |
Для доочистки сточных вод от ртути на смоле |
Сталь эпоксид., V = 25 м3, D = 2600 мм, Н = 4885 мм, Ннас = 2000 мм |
|
Колонна с ионообменной смолой |
Для очистки избыточного анолита от ртути |
- |
|
Скруббер |
Для отмывки от механических примесей абгазов из печи прокалки загрязненного ртутью оборудования |
Сталь 20, Н = 3000 мм, D = 600 мм, V = 0, 7 м3. Насадка - фарфоровые кольца |
|
Буферная емкость |
Для сбора циркуляционной воды со скруббера отмывки абгазов |
Сталь, Н = 1240 мм, D = 800 мм, V = 1 м3 |
|
Газодувка |
Для отсоса паров ртути из печей отжига и прокалки оборудования |
Чугун, Q = 4230 м3/ч, N = 11 кВт, n = 3000 об./мин |
|
Адсорбер |
Для очистки воздуха с системы прокалки шламов и оборудования от ртути после газодувки |
Сталь, горизонтальный цилиндрический аппарат с колосниковой решеткой, на которой насыпан слой УПР или ХПР-3П высотой 1 м, D = 2000 мм, L = 4000 мм, V = 12 м3 |
|
Абсорбер полочный |
Нейтрализация абгазов от хлора |
Вместимость 21, 2 м3, насадка - керамические кольца Рашига, орошение раствором натра едкого 10 % - 20 %, температура 20 °C - 60 °C |
|
Абсорбер |
Нейтрализация абгазов от хлористого водорода |
Поверхность теплообмена 12, 5 м2 |
|
Адсорбер |
Очистка промышленных выбросов от ртути |
Вместимость 10, 2 м3, поглотитель химических паров ртути марки ХПР-3П или углеродный ртути марки УПР-Г |
|
Адсорбер |
Очистка промышленных выбросов от ртути |
Вместимость 22, 1 м3, поглотитель химических паров ртути марки ХПР-3П или углеродный поглотитель ртути, марки УПР-Г |
|
Аварийная колонна |
Нейтрализация хлора |
Вертикальный цилиндрический аппарат, H = 7780 мм D = 800 мм, среда - щелочь, гипохлорит натрия |
|
Сборник-нейтрализатор |
Нейтрализация сточных вод, содержащих гипохлорит натрия |
Вместимость 14, 11 м3, D = 2100 мм, L = 4470 мм, температура окружающей среды, среда - сточные воды |
9.2.3.6 Основные факторы, характеризующие охрану окружающей среды и устойчивое развитие производства водорода, хлора и гидроксида натрия ртутным методом электролиза
Основными факторами, характеризующими охрану окружающей среды и ресурсосбережение при производстве водорода, хлора и гидроксида натрия ртутным методом электролиза, являются:
- удельное потребление электроэнергии и тепловой энергии;
- удельное потребление металлической ртути и ее эмиссия в окружающую среду;
- удельное потребление и эмиссия серной кислоты при получении хлора;
- наличие и эффективность утилизации (использования) отходов производства, содержащих серную кислоту и шламы очистки рассола, в том числе в других отраслях экономики;
- наличие и эффективность обезвреживания или утилизации (использования) отходов производства, содержащих ртуть;
- наличие и эффективность очистки ртутьсодержащих сточных вод и/или использования сточных вод производства, содержащих сульфат и хлорид натрия;
- контроль загрязнения атмосферного воздуха по веществам хлор, хлорид водорода, ртуть, гидроксид натрия.
Основными факторами, характеризующими устойчивое развитие производства водорода, хлора и гидроксида натрия ртутным методом электролиза, являются:
- наличие и близость расположения месторождений по добыче раствора хлорида натрия (рассола) или каменной (поваренной) соли с целью обеспечения производства сырьем и сохранения запасов в течение ближайших 10-17 лет;
- обеспечение производства электроэнергией;
- обеспечение стабильного и сбалансированного сбыта, использования, в том числе более глубокой переработки всех трех продуктов производства.
Однако в настоящее время положениями пункта 2 статьи 5 и приложением В (часть I) Минаматской конвенции по ртути [48], подписанной Российской Федерацией на основании Распоряжения Правительства РФ N 1242-р от 7 июля 2014 г. [50], установлен срок поэтапного вывода из обращения хлорно-щелочного производства ртутным методом электролиза - 2025 г. Согласно пунктам 1-6 статьи 6 Минаматской конвенции любое государство или региональная организация экономической интеграции может зарегистрировать одно или несколько исключений в отношении сроков поэтапного вывода из обращения, указанных в приложении Б Минаматской конвенции [48], общей продолжительностью не более 10 лет, т.е. максимально продлить срок эксплуатации хлор-щелочного производства ртутным методом до 2035 г.
В связи с указанным выше технология производства водорода, хлора и гидроксида натрия ртутным методом электролиза может рассматриваться в качестве НДТ только вплоть до периода 2025-2030 гг., т. е. на срок действия настоящего справочника НДТ. После этого периода данная технология не может рассматриваться как наилучшая доступная технология и должна быть выведена из обращения, в том числе путем замены на энергетически более эффективную и экологически безопасную технологию производства водорода, хлора и каустика мембранным методом электролиза.
При производстве твердого гидроксида натрия (едкого натра) основным сырьевым материалом является:
- раствор едкого натра с массовой концентрацией NaOH не менее 45 %.
Основным видом энергетических ресурсов, используемым в производстве твердого гидроксида натрия (едкого натра), является тепловая энергия, генерируемая сжиганием природного газа и/или водорода.
В настоящем разделе рассматриваются технологические процессы производства твердого гидроксида натрия.
9.2.4.1 Общие сведения о производстве твердого гидроксида натрия (едкого натра)
Товарный твердый гидроксид натрия (едкий натр, каустик), содержащий не менее 98, 5 % NaOH, используется в различных отраслях промышленности, в том числе в химической отрасли промышленности. Основные области применения твердого гидроксида натрия приведены в таблице 9.1.
9.2.4.2 Описание технологических процессов, используемых в производстве твердого гидроксида натрия (едкого натра)
Технология производства твердого гидроксида натрия (едкого натра) заключается в последовательной реализации следующих технологических стадий:
- нагрев и циркуляция органического теплоносителя - дифенилоксида (динила);
- нагрев и циркуляция расплава неорганического теплоносителя - нитрит-нитратной смеси (при наличии данной стадии);
- выпаривание влаги из натра едкого очищенного с использованием контура или пара высокотемпературного органического теплоносителя (динила);
- выпаривание влаги из раствора едкого натра при непосредственном контакте раствора каустика с продуктами сгорания водорода в кислороде или с использованием контура расплава неорганического теплоносителя;
- кристаллизация и чешуирование или гранулирование продукта;
- фасовка, хранение (складирование) и отгрузка готового продукта.
Пример общей принципиальной схемы технологического процесса производства гидроксида натрия (твердого натра), включающей две ступени выпаривания, представлен ниже на рисунке 9.5. Данный пример никоим образом не может рассматриваться как единственный и исчерпывающий вариант схемы технологического процесса, соответствующий критериям и установленным технологическим показателям НДТ (см. приложение Б).

Рисунок 9.5 - Пример принципиальной технологической схемы производства твердого едкого натра (чешуированного)
Ниже представлен типичный пример описания технологического процесса производства твердого гидроксида натрия (едкого натра), который никоим образом не может рассматриваться как единственное и исчерпывающее описание технологического процесса, соответствующее критериям и установленным технологическим показателям НДТ (см. приложение Б).
Описание производства твердого едкого натра с использованием органического теплоносителя, природного газа, водорода и кислорода (пример)
Исходным сырьем для получения твердого едкого натра является натр едкий очищенный ртутного электролиза с массовой долей основного вещества не менее 45 %, например, раствор марки РР, или натр едкий марки РМ, произведенный методом мембранного электролиза, который поступает в приемные емкости. На случай аварийного слива каустика из системы предусмотрен слив в приемные емкости.
Расход принятого раствора едкого натра контролируется по контуру, температура в приемных емкостях контролируется и регистрируется с помощью специальных контуров в пределах (20 - 60) °С. Минимальное значение температуры 20 °С фиксируется сигнализацией (свет, звук).
Уровень едкого натра в приемных емкостях контролируется двумя независимыми датчиками уровня с помощью специальных контуров в пределах (150 - 2700) мм или (5 - 90) % с сигнализацией (свет, звук) минимального 150 мм, предминимального - 500 мм, предмаксимального - 2600 мм и максимального - 2700 мм значений и регистрируется. При максимальном значении уровня автоматически закрывается отсечной клапан для предотвращения перелива каустика из приемных емкостей со световой и звуковой сигнализацией. После снижения уровня в приемных емкостях менее 2400 мм отсечной клапан открывается и производится продувка трубопровода приема каустика в отдельную емкость азотом для исключения кристаллизации едкого натра в трубопроводе.
На линии воздушки приемных емкостей установлен влагоотделитель для разделения продувочного азота от уносимых капель раствора едкого натра. После влагоотделителя азот через воздушку сбрасывается в атмосферу, а уловленные капли раствора едкого натра сливаются в приемную или отдельную емкость.
Из приемных емкостей едкий натр насосами подается в колонну дегазации с расходом в пределах (0, 5 - 5, 0) м3/ч, где смешивается с соковым паром, поступающим в верхнюю часть колонны из сепаратора. Расход едкого натра в колонну дегазации контролируется контуром поз. FRC-29 и регулируется клапаном. Раствор едкого натра на выходе из колонны дегазации поступает в бак поз. J-5 с температурой не более 200 °С.
Колонна дегазации работает под вакуумом, вакуум в данной системе создается вакуум-насосами и регулируется клапаном. Пары с инертными газами из колонны дегазации отсасываются через каплеотбойник и барометрический конденсатор поз. J-4, орошаемый оборотной водой, и сбрасываются в атмосферу. В барометрическом конденсаторе пары конденсируются за счет смешивания с оборотной водой и по барометрической трубе сливаются в гидрозатвор поз. J-17.
Температура оборотной воды на выходе из барометрического конденсатора поз. J-4 не более 50 °С регулируется клапаном, установленным на трубопроводе подачи оборотной воды в барометрический конденсатор поз. J-4.
Раствор едкого натра из колонны дегазации и каплеотбойника поз. J-3 сливается в бак поз. 5. Сепаратор поз. J-15, колонна дегазации поз. J-2, каплеотбойник поз. J-3 работают под вакуумом в пределах (42 - 63) кПа (0, 42 - 0, 63 кгс/см2), создаваемым вакуум-насосами через барометрический конденсатор поз. J-4.
Температура сокового пара на выходе из каплеотбойника составляет в пределах (100 - 210) °С.
Едкий натр насосами параллельно подается в нижнюю часть выпарного аппарата поз. J-7 с расходом в пределах (5, 0 - 10, 0) м3/ч. Вторичный пар из сепаратора поз. J-13 с температурой в пределах (180 - 250) °С и давлением не более 0, 07 МПа (0, 7 кгс/см2) подается в верхнюю часть межтрубного пространства выпарного аппарата.
Подача раствора едкого натра в выпарной аппарат регулируется регулятором уровня в пределах (650 - 1170) мм (50 - 90) %, установленным на баке поз.10 и клапаном, установленным на трубопроводе подачи раствора едкого натра от насосов в выпарной аппарат поз. J-7.
Раствор едкого натра из выпарного аппарата снизу вверх по трубкам поступает в сепаратор поз. J-8, где под вакуумом в пределах (68 - 95) кПа (0, 68 - 0, 95) кгс/см2 выпариваются водяные пары из раствора едкого натра.
Температура едкого натра на выходе из сепаратора поз. J-8 составляет не более 130 °С. Водяные пары из сепаратора поз. J-8 отсасываются вакуум-насосами в барометрический конденсатор поз. J-9, где орошаются оборотной водой.
Температура оборотной воды на выходе из конденсатора поз. J-9 не более 50 °С регулируется клапаном, установленным на трубопроводе подачи оборотной воды в конденсатор поз. J-9.
Вторичный пар после конденсации в выпарном аппарате поз. J-7 поступает в гидрозатвор. На выходе из гидрозатвора поз. J-17 контролируется водородный показатель оборотной воды в пределах (6, 0 - 9, 0) рН с помощью контура поз. АIR-400.
Подогретый раствор едкого натра из сепаратора поз. J-8 с температурой не более 130 °С сливается в бак поз. J-5, а также предусмотрен перелив едкого натра по переливной линии в бак поз. 10.
В баке поз. J-5 потоки едкого натра из аппаратов поз. J-2, поз. J-7 смешиваются и насосом подаются в контактный выпарной аппарат поз. Х-102. Из контактного выпарного аппарата поз. Х-102 через гидрозатвор поз. Е-115 выпаренный едкий натр с концентрацией не менее 60 мас. % поступает в бак поз. 10.
Едкий натр из бака поз. J-10 погружным насосом поз. J-11 подается в выпарной аппарат поз. J-12 с температурой не более 250 °С. Для предотвращения переполнения бака поз. J-10 предусмотрена линия слива в приемную емкость поз. J-73А.
В выпарном аппарате поз. J-12 раствор едкого натра нагревается парами дифенильной смеси и поступает в сепаратор поз. J-13, где происходит выпаривание водяных паров из раствора едкого натра. Водяные пары из сепаратора поз. J-13 поступают в межтрубное пространство выпарного аппарата поз. J-7, а раствор едкого натра после сепаратора поз. J-13 разделяется на два потока. Первый поток самотеком поступает в тройник, где смешивается с раствором едкого натра, подаваемым от насоса поз. J-11. Второй поток самотеком поступает в выпарной аппарат поз. J-14, где нагревается парами дифенильной смеси и далее поступает в сепаратор поз. J-15. Температура раствора едкого натра в сепараторе поз. J-15 составляет в пределах (340 - 365) °С.
Сепаратор поз. J-13 работает под давлением не более 0, 07 МПа (0, 7 кгс/см2), сепаратор поз. J-15 - под вакуумом в пределах (42 - 63) кПа (0, 42 - 0, 63 кгс/ см2).
В выпарных аппаратах поз. J-12 и поз. J-14 раствор едкого натра нагревается парами дифенильной смеси, поступающими из сепаратора поз. J-22. В выпарных аппаратах пары дифенильной смеси конденсируются и возвращаются обратно в нижнюю часть сепаратора поз. J-22. Температура дифенильной смеси на выходе из выпарного аппарата поз. J-12 и на выходе из выпарного аппарата поз. J-14 - не более 340 °С.
Разность температуры раствора едкого натра и конденсата сокового пара в пределах (80 - 160) °С в выпарных аппаратах поз. J-12 и поз. J-7 регулируется при помощи клапана, установленного на выходе конденсата дифенильной смеси из выпарного аппарата поз. J-12.
Расплав едкого натра из сепаратора поз. J-15 через гидрозатвор поз. J-16 поступает в распределительную емкость поз. J-16/1 и разделяется на три потока при помощи откидной ручки:
- первый поток на чешуировочную машину поз. J-18а,
- второй поток на чешуировочную машину поз. J-18,
- третий поток - в бак поз. J-10 (на циркуляцию).
Предусмотрена возможность подачи расплава каустика одновременно на чешуировочные машины поз. J-18а и поз. J-18. Для контроля циркуляции расплава едкого натра на крышке распределительной емкости поз. J-16/1 на каждой секции предусмотрены смотровые люки.
Стадия кристаллизации и чешуирования (гранулирования)
Кристаллизация и чешуирование расплава едкого натра производится в чешуировочных машинах, представляющих собой кристаллизатор барабанного типа.
Кристаллизация и гранулирование расплава едкого натра производится в специальных грануляторах.
Расплав каустика по трубопроводу подается в корыто чешуировочной машины, в которое частично погружен барабан кристаллизатора. На холодной поверхности вращающегося над корытом барабана происходит кристаллизации едкого натра. Скристаллизовавшийся каустик с поверхности барабана срезается ножами и поступает на транспортер и далее узел расфасовки и упаковки.
Барабан кристаллизатора представляет собой полый цилиндр, стенки которого охлаждаются циркулирующей внутри цилиндра оборотной водой. Вход и выход воды осуществляется с торцов по валу барабана. Оборотная вода распыляется внутри барабана через форсунки.
Стадия фасовки
Чешуированный или гранулированный твердый едкий натр направляют на раздельные линии фасовки, в том числе с использованием весов автоматических и машин фасовочных автоматических:
- в мешки по 25 кг или по 50 кг;
- в биг-беги (мягкие контейнеры) по 600 - 1000 кг;
- в барабаны (по заявкам отдельных потребителей).
Основное технологическое оборудование данного производства определяется индивидуально для каждого конкретного производства с учетом его мощности и принятых проектной организацией и разработчиком процесса технических решений.
Примеры основного технологического оборудования, обычно используемого в производстве твердого гидроксида натрия, приведены в таблице 9.15.
|
Наименование оборудования |
Назначение оборудования |
Технологические характеристики |
|
Котел |
Нагрев органического теплоносителя (даутерма) |
Вертикальный цилиндрический аппарат со змеевиками; S = 275 м2; среда в трубках - даутерм; среда в топочном пространстве - природный газ; мощность котла - 20, 65 МДж/ч; D = 3900 мм; |
|
Выпарные аппараты |
Выпаривание влаги из раствора едкого натра |
Вертикальный цилиндрический аппарат с кожухотрубчатым теплообменником; площадь теплообмена = 70 м2; D = 3900 мм, Н = 7800 мм, Траб = 380 °С |
|
Контактно-выпарной аппарат |
Выпаривание влаги при непосредственном контакте раствора каустика с продуктами сгорания водорода в кислороде |
Вертикальный аппарат со сферическим днищем; на верхнем штуцере установлен парогенератор Вместимость аппарата - 2, 46 м3; Н = 3272 мм; D = 1240 мм; среда - раствор едкого натра |
|
Предварительный концентратор раствора едкого натра |
Предварительное концентрирование (упаривание) раствора едкого натра) - первая ступень выпаривания |
H = 9738 мм, D = 950 мм; площадь поверхности теплообмена - 168 м2, давление в трубном пространстве - атмосферное; давление в межтрубном пространстве - 6, 8 кПа; температура в трубном пространстве - 100 °С; температура в межтрубном пространстве - 300 °С; среда в трубном пространстве - раствор натра едкого; среда в межтрубном пространстве - пар, соковый пар |
|
Концентратор |
Концентрирование (упаривание) раствора едкого натра) с использованием неорганического теплоносителя - вторая ступень выпаривания |
Аппарат, состоящий из 28 отдельных, вертикально установленных в два ряда трубных элементов, с рубашкой и пароспутником; производительность - 7252, 6 кг/ч; давление в трубных элементах - атмосферное; D трубного элемента = 112 мм. L = 6630 мм; рабочая среда: внутри трубного элемента - натр едкий; в рубашке - высокотемпературный неорганический теплоноситель |
|
Ёмкость расплава едкого натра |
Концентрирование (упаривание) раствора едкого натра) с использованием неорганического теплоносителя |
Горизонтальный цилиндрический сосуд, разделенный перегородкой на два рабочих пространства, с наружным комбинированным змеевиком; рабочая среда: в емкости - расплав натра едкого, Т = 390 °С; в змеевике - высокотемпературный неорганический теплоноситель, пар высокого давления; D = 1500 мм, |
|
Испаритель |
Выпаривание раствора едкого натра с использованием неорганического теплоносителя (третья ступень выпаривания) |
Аппарат, состоящий из двух подъемных и одной опускной вертикальных труб, присоединенных вверху к сепаратору; трубы снабжены комбинированным теплоспутником, сепаратор - наружным змеевиком; производительность - 7137 кг/ч; вакуум - минус (93, 9 - 92, 6) кПа; рабочая среда: в аппарате - расплав натра едкого, соковый пар; в теплоспутнике - высокотемпературный неорганический теплоноситель, пар высокого давления; в змеевике - теплоноситель "даутерм"; диаметр труб - 76 мм, длина труб - 6550 мм |
|
Разбрызгиватель леечный |
Разбрызгивание расплава едкого натра |
Вертикальное цилиндрическое устройство со встроенным сетчатым фильтром; среда - расплав натра едкого; давление - не более 200 кПа; диаметр пластины - 190 мм |
|
Башня грануляции |
Кристаллизация и гранулирование едкого натра |
Вертикальный металлический цилиндрический аппарат, полый внутри. Пропускная способность - 6810 кг/ч; D = 5600 мм; Н = 27560 мм |
|
Скруббер мокрой очистки абгазов |
Очистка промышленных выбросов (абгазов) от аэрозоля и пыли едкого натра |
Аппарат переменного сечения, в комплекте с распылительным устройством воды и каплеотбойником; рабочая среда - раствор натра едкого с массовой долей натра едкого не более 2 %. В плане: 2400 х 42500 мм, Н = 3280 мм |
|
Бункер едкого натра |
Прием гранулированного едкого натра |
Вертикальный, конусообразный аппарат с наружными змеевиками. Среда: в аппарате - гранулы натра едкого; в змеевике - водяной пар; D = 500/5500 мм, Н = 4530 мм |
|
Холодильник барабанный |
Охлаждение гранулированного едкого натра |
Горизонтальный цилиндрический аппарат со встроенными теплообменными элементами; рабочая среда: в аппарате - натр едкий гранулированный; в теплообменных элементах - охлаждающая вода; D = 2500 мм; L = 14500 мм |
|
Бункер |
Прием охлажденного гранулированного едкого натра |
Вертикальный цилиндрический сосуд с коническим днищем. Среда - натр едкий гранулированный; давление - атмосферное; D = 5000 мм; Н = 14326 мм; V = 200 м3 |
|
Весы автоматические (ручная фасовка) |
Фасовка (ручная) едкого натра |
Производительность - 150 мешков в час; среда - натр едкий гранулированный |
|
Машина фасовочная автоматическая |
Автоматическая фасовка (упаковка) едкого натра |
Производительность: 650 мешков в час по 25 кг, 500 мешков в час по 50 кг |
|
Питатель шлюзовой |
Узел загрузки гранулированного едкого натра в МКР |
Массовая производительность - 3500 кг/ч; частота вращения ротора - 25 мин-1; среда - натр едкий гранулированный; электродвигатель - редукторный, нормального исполнения |
|
Печь |
Нагрев и циркуляция неорганического теплоносителя с использованием тепловой энергии от сжигания природного газа |
Теплопроизводительность – 5, 7•106 ккал/ч; скорость циркуляции теплоносителя - 2, 2 м/с; КПД = 0, 82; D = 3120 мм; габаритная высота - 10 020 мм |
|
Горелка |
Теплопроизводительность - (1, 75 - 6, 9) х 106 ккал/ч; топливо: природный газ | |
|
Ёмкость неорганического теплоносителя |
Горизонтальный цилиндрический сосуд с рубашкой и двумя погружными змеевиками; давление в сосуде - атмосферное; рабочая среда: в сосуде - нитрит - нитратная смесь; в рубашке и змеевиках - пар высокого давления. D = 1000 мм, L = 6276 мм, V = 15, 77 м3 | |
|
Ёмкость высокотемпературного органического теплоносителя (даутерма) |
Получение (нагрев) высокотемпературного органического теплоносителя |
Вертикальный цилиндрический сосуд со встроенным змеевиком; давление в сосуде - атмосферное; рабочая среда: в сосуде - органический теплоноситель "даутерм"; в змеевике - водяной пар. D = 1300 мм, L = 2450 мм, V = 2, 97 м3 |
|
Печь электрическая |
Количество нагревательных элементов - 12; нагреваемая среда: теплоноситель "даутерм" | |
|
Чешуировочные машины (кристаллизатор) |
Кристаллизация расплава каустика и чешуирование |
Агрегат с вращающимся барабаном и дробилкой; частота вращения барабана - от 0 до 45 об/мин; производительность - 4, 33 т/ч |
|
Выпарной аппарат |
Предварительный нагрев и выпаривание каустика |
Вертикальный цилиндрический кожухотрубчатый теплообменник; D = 900 мм; H 6800 мм; В трубном пространстве: Вакуум (68-95) кПа; температура (90-130) °С; площадь поверхности теплообмена - 47, 6 м2 |
|
Насос |
Циркуляция высокотемпературного органического теплоносителя |
Центробежный насос с торцевым уплотнением; подача - 450 м3/ч; напор - 104 м; температура (350-380) °С; мощность электродвигателя - 55 кВт |
|
Ёмкость |
Хранение высокотемпературного органического теплоносителя |
Горизонтальный, цилиндрический аппарат; вместимость - 25 м3; D = 1900 мм; H = 9250 мм; температура - 100 °С; давление - атмосферное |
|
Сепаратор |
Разделение высокотемпературного органического теплоносителя на паровую и жидкую фазу |
Вертикальный цилиндрический аппарат; вместимость - 13, 5 м3; D = 2000 мм; H = 5150 мм; давление - 0, 7 МПа; температура (350-380) °C |
|
Насос погружной |
Подача каустика в выпарные аппараты |
Вертикальный, центробежный, одноступенчатый насос, подача - 30 м3/ч; напор - 0, 3 МПа Мощность электродвигателя 12 кВт |
|
Насос погружной |
Подпитка системы высокотемпературным органическим теплоносителем |
Вертикальный, пятиступенчатый; подача - 35 м3/ч; напор - 126 м; температура - (80-90) °C; мощность электродвигателя - 30 кВт |
|
Насос центробежный |
Подача исходного каустика |
Центробежный, горизонтальный насос; подача - 12, 5 м3/ч; напор - 80 м; мощность электродвигателя - 22 кВт |
|
Скребковый конвейер |
Транспортировка готового продукта к узлу затарки |
Производительность - 6 ÷8 м3/ч; длина конвейера - 14, 624 м; привод - мотор-редуктор; мощность электродвигателя - 3, 0 кВт |
|
Дозатор |
Полуавтоматическая фасовка (упаковка) едкого натра |
Производительность: 240 мешков в час по 25 кг |
9.2.4.3 Основные факторы, характеризующие охрану окружающей среды и устойчивое развитие производства твердого гидроксида натрия
Основными факторами, характеризующими охрану окружающей среды при производстве твердого гидроксида натрия (едкого натра) являются:
- удельное потребление тепловой энергии (водорода и кислорода, природного газа);
- удельное потребление раствора гидроксида натрия на производство продукции и эмиссия гидроксида натрия в окружающую среду;
- контроль загрязнения атмосферного воздуха аэрозолем гидроксида натрия и дымовыми газами.
Основными факторами, характеризующими устойчивое развитие производства твердого гидроксида натрия, являются:
- наличие производства раствора гидроксида натрия (каустика) ртутным (марка РР), диафрагменным (РД) или мембранным методом (марка РМ);
- обеспеченность производства тепловой энергией, в том числе природным газом или водородом.
При производстве водорода, хлора и гидроксида калия мембранным методом электролиза основными сырьевыми материалами являются:
- рассол хлорида калия или твердый хлорид калия KCl - сильвин;
- концентрированная серная кислота, используемая для осушки хлора.
Основным видом энергетических ресурсов, используемым в производстве водорода, хлора и гидроксида калия мембранным методом электролиза, является электроэнергия постоянного тока, а также тепловая энергия (пар) на стадии выпарки католита (электролитического едкого кали).
В настоящем разделе рассматриваются технологические процессы, основное и природоохранное оборудование производства водорода, хлора и гидроксида калия мембранным методом электролиза.
9.2.5.1 Общие сведения о производстве водорода, хлора и гидроксида калия мембранным методом электролиза
В настоящее время в Российской Федерации в промышленном масштабе реализован мембранный метод производства водорода, хлора и гидроксида калия, который является энергетически наиболее эффективным среди всех электрохимических методов, однако на текущий период этот метод производства остается наиболее сложным в организации и эксплуатации, а также требует более высоких капитальных затрат на создание и эксплуатацию производства.
С точки зрения электрохимических процессов мембранный метод производства гидроксида калия подобен аналогичному методу производства гидроксида натрия.
В анодное пространство поступает поток насыщенного раствора хлорида калия. А в катодное пространство - деионизированная вода. Из анодного пространства вытекает поток обедненного анолита, содержащего также примеси гипохлорит- и хлорат-ионов и выходит влажный электролитический хлор, а из катодного пространства - электролитический водород и электрощелока (католит), практически не содержащие примеси и более близкие к товарной концентрации калиевой щелочи (31 % - 33 % КOH), что уменьшает расход тепловой энергии на их упаривание и очистку. Однако питающий раствор хлорида калия (как свежий, так и оборотный раствор) и вода предварительно максимально очищаются от любых нежелательных примесей. Необходимость такой тщательной очистки исходного рассола определяется высокой стоимостью полимерных катионообменных мембран и их высокой чувствительностью к примесям в исходном растворе хлорида калия.
Получаемый в результате производства электролитический водород после охлаждения используется на том же предприятии для получения хлорида водорода и соляной кислоты.
Получаемый в данном технологическом процессе электролитический хлор после охлаждения используется на том же предприятии для получения хлорида водорода и соляной кислоты.
Товарный раствор гидроксида калия (едкое кали, калиевая щелочь, гидрат окиси калия), получаемый мембранным методом электролиза и содержащий не менее 46 % KOH, используется в различных отраслях промышленности, в том числе в химической отрасли промышленности при производстве твердого чешуированного гидрата окиси калия, при производстве карбоната калия (поташа), в нефте- и газодобывающей отрасли, в производстве синтетических каучуков и катализаторов, в производстве моющих и чистящих средств, а также в энергетике и в фармацевтической отрасли.
Основные области применения гидроксида калия приведены в таблице 9.4.
9.2.5.2 Описание технологических процессов, используемых в производстве водорода, хлора и гидроксида калия мембранным методом электролиза
Технология производства водорода, хлора и гидроксида калия мембранным методом электролиза заключается в одновременной (параллельной) и/или последовательной реализации следующих технологических стадий, состав которых определяется направлением использования и видом (маркой) целевых продуктов - водорода, хлора и гидроксида калия (едкого кали):
- прием, хранение и растворение исходной соли калия хлористого (хлорида калия) и подготовка сырого рассола;
- очистка сырого раствора KCl содово-каустическим методом очистки;
- осветление обработанного рассола в осветлителях и отстойниках Дорра;
- фильтрация рассола от механических примесей на механических фильтрах;
- ионообменная очистка рассола от примесей ионов кальция и магния;
- электролиз очищенного раствора хлорида калия в электролизерах, снабженных специальной биполярной ионообменной мембраной;
- вакуумное обесхлоривание анолита;
- очистка анолита от хлоратов (на установке разрушения хлоратов);
- концентрирование электролитического едкого кали (выпарка электрощелоков) с получением товарного гидрата окиси калия (50 %-ного раствора KOH);
- охлаждение электролитического хлора;
- охлаждение водорода с последующим направлением на синтез хлорида водорода;
- очистка промышленных выбросов (абгазов) от хлора;
- фасовка, хранение (складирование) и отгрузка готового продукта.
Общая принципиальная схема технологического процесса производства водорода, хлора и гидроксида калия мембранным методом электролиза представлена ниже на рисунке 9.8 (полностью аналогична производству водорода, хлора и гидроксида натрия мембранным методом электролиза).
В таблице 9.16 представлен пример описания технологического процесса производства водорода, хлора и гидроксида калия мембранным методом электролиза, которое никоим образом не может рассматриваться как единственное и исчерпывающее описание, соответствующее критериям и установленным технологическим показателям НДТ (см. приложение Б).

Рисунок 9.8 - Принципиальная схема технологического процесса производства водорода, хлора и гидроксида калия (гидроксида натрия) мембранным методом
|
Входной поток |
Этап процесса (подпроцесс) |
Выходной поток |
Основное технологическое оборудование |
Эмиссии |
|
1. Хлорид калия технический 2. Вода деминерализованная |
Растворение хлорида калия и приготовление сырого рассола |
Сырой рассол (раствор хлорида калия) |
Сатураторы (солерастворители); реакторы смешения; реакторы выдержки |
Шлам растворения соли (отход) |
|
Обедненный (обратный) рассол с концентрацией KCl 200 г/дм3 |
Подземное растворение соли, перекачивание рассола в отделение очистки рассола |
Сырой рассол с концентрацией KCl 300 г/дм3 |
Насосы высокого давления Приемные емкости сырого рассола |
Шум |
|
1. Сырой рассол KCl 2. Карбонат калия 3. Едкое кали 4. Полиакриламид 5. Обратный рассол |
Содово-каустическая очистка рассола от кальция, магния и железа, осветление раствора хлорида калия |
1. Подогретый осветленный рассол с концентрацией 290 г/дм3 2. Шламовая суспензия содово-каустической очистки рассола |
Сборники (емкости) приема и хранения раствора KCl. Отстойники Дорра. Осветлители кипящего слоя. Декантаторы |
Шламовая суспензия (шлам) содово-каустической очистки рассола на размещение (захоронение) |
|
Шламовая суспензия содово-каустической очистки рассола |
Фильтрация шламовой суспензии содово-каустической очистки |
1. Очищенный отфильтрованный рассол 2. Кек шлама содово-каустической очистки |
Фильтр-пресс |
Кек шлама содово-каустической очистки рассола на размещение (захоронение) |
|
Осветленный рассол |
Фильтрация рассола на фильтрах с намывным слоем |
Осветленный рассол, отфильтрованный от взвешенных частиц |
Фильтры с намывным слоем из альфа-целлюлозы |
Отработанный, загрязненный намывной слой фильтра (отход) |
|
Осветленный рассол |
Фильтрация рассола на песчаных и/или антрацитовых фильтрах |
Осветленный рассол, отфильтрованный от взвешенных частиц |
Песчаные фильтры Антрацитовые фильтры |
Отработанный, загрязненный песок; отработанный антрацит |
|
Обратный рассол (анолит) |
Удаление сульфатов из обратного рассола |
Рассол, очищенный от сульфатов |
Установка удаления сульфатов |
- |
|
1. Рассол с активным хлором (анолит) 2. Соляная кислота |
Удаление хлоратов из обратного рассола (анолита) |
Рассол (анолит), очищенный от хлоратов |
Установка удаления хлоратов; реактор подкисления анолита |
Незначительные выбросы хлорида водорода |
|
Обратный рассол (анолит), содержащий хлор |
Удаление остаточного хлора из обратного рассола (анолита) |
Обедненный рассол (анолит) обесхлоренный |
1. Колонна вакуумного дехлорирования 2. Вакуумные насосы |
Незначительные выбросы хлора |
|
1. Обедненный рассол (анолит), содержащий хлор |
Удаление остаточного хлора из обратного рассола (анолита) |
Рассол (анолит) обесхлоренный |
1. Фильтр с активированным углем 2. Сборник рассола |
Отработанный угольный фильтр с активированным углем |
|
1. Осветленный, отфильтрованный рассол 2. Ионообменная смола ТР-208 |
Заключительная очистка рассола от примесей кальция и магния на установке ионообменной очистки |
Отфильтрованный очищенный рассол для электролиза |
1. Ионообменные колонны (установки очистки) 2. Сборники (емкости) приема и хранения рассола для электролиза |
Отработанная ионообменная смола |
|
1. Очищенный рассол для электролиза 2. Анолит 3. Деминерализованная вода 4. Соляная кислота 5. Электроэнергия 6. Энергия (пар) |
Электролиз в биполярных мембранных электролизерах |
1. Электролитический хлор влажный 2. Электролитический водород влажный 3. Католит - электрощелока 31 % - 33 % КOH 4. Анолит (с содержанием активного хлора) |
1. Напорный бак рассола 2. Биполярный электролизер с 1 прижимным прессом. Количество ячеек - 84 шт. |
Электромагнитное воздействие (загрязнение). Эмиссия тепловой энергии |
|
1. Электролитический водород влажный 2. Электроэнергия 3. Вода оборотная |
Охлаждение и компримирование водорода |
1. Электролитический водород сухой охлажденный 2. Водный конденсат |
1. Теплообменники кожухотрубные для водорода (F = 754 м2; F = 249 м2) 2. Компрессоры 3. Промывочная башня 4. Установка компримирования водорода |
Водный конденсат в общезаводскую систему оборотного водоснабжения |
|
1. Электролитический хлор влажный 2. Концентрированная серная кислота (92 % - 98 %) или олеум 24 % 3. Электроэнергия 4. Вода на абсорбцию или раствор гидроксида калия 5. Оборотная вода 6. Захоложенная вода |
Охлаждение и осушка хлора |
1. Электролитический хлор сухой 2. Отработанная серная кислота 3. Хлорная вода или гипохлорит натрия |
1. Теплообменники к/т 2. Фильтр влажного хлора 3. Башни (колонны) осушки хлора с насадкой из колец Рашига 4. Башни (колонны) сушки хлора с регулярной насадкой 5. Башня отбойная с насадкой из колец Рашига 6. Фильтр сухого хлора 7. Турбокомпрессор |
1. Отработанная серная кислота на продажу, на регенерацию, или на обезвреживание, или на захоронение 2. Хлорная вода (вода с растворенным хлором) на дехлорирование или раствор гипохлорита натрия на утилизацию в контуре рассола 3. Отработанные фильтры сухого хлора |
|
1. Католит - электрощелока (31 % - 33 %) 2. Выпаренная вода (конденсат) или обессоленная вода 3. Тепловая энергия |
Выпаривание католита (электрощелоков) - концентрирование раствора едкого кали с получением товарного продукта по ГОСТ 9285-78 |
1. Концентрированный раствор едкого кали технического по ГОСТ 9285-78 2. Конденсат от греющего пара 3. Выпаренная вода |
1. Выпарные аппараты I, II и III корпусов на трех выпарных системах или двухкорпусная выпарная установка; испарители с падающей пленкой 2. Градирня с принудительной тягой 3. Бак-отстойник или емкости хранения каустика 4. Теплообменники 5. Вакуумный конденсатор |
1. Эмиссия тепловой энергии 2. Шум |
|
1. Едкое кали техническое (жидкое) |
Хранение и отгрузка раствора натра едкого технического |
Каустическая сода жидкая (раствор гидрата окиси калия) |
1. Станция отгрузки едкого кали 46 % - 50 % 2. Емкости хранения щелочи 3. Насосы для щелочи |
Незначительные выбросы аэрозоля КOH в атмосферу |
|
1. Электролитический хлор сухой 2. Электроэнергия 3. Холод -20 °C |
Компримирование и сжижение хлора |
1. Жидкий хлор 2. Абгазы сжижения 3. Абгазы вакуумирования 4. Хлорная вода или гипохлорит натрия |
1. Установка компримирования хлора 2. Турбокомпрессор |
Выбросы хлора в атмосферу |
|
1. Хлорная вода 2. Соляная кислота 3. Пар |
Дехлорирование хлорной воды |
Обесхлоренная вода |
1. Дехлоратор I ступени 2. Дехлоратор II ступени 3. Смеситель |
Обесхлоренная вода (хлор растворенный, хлорид-анион) в канализацию или на БОС |
В таблице 9.17 приведено основное технологическое оборудование производства водорода, хлора и гидроксида калия мембранным методом электролиза.
|
Наименование оборудования |
Назначение оборудования |
Технологические характеристики |
|
Сатураторы (солерастворители) |
Растворение хлорида калия |
- |
|
Емкости хранения раствора KCl |
Хранение раствора хлорида калия |
- |
|
Реакторы смешения |
Очистка рассола содово-каустическим методом |
- |
|
Реакторы выдержки |
Очистка раствора KCl (протекание реакции) |
- |
|
Осветлители |
Осветление раствора KCl (отделение примесей) |
Осветлители кипящего слоя |
|
Отстойники Дорра с мешалкой |
Очистка раствора KCl методом разделения фаз (осаждения) в радиальных отстойниках |
Аппарат цилиндрический вертикальный с коническим днищем; D = 15 000 мм; вместимость 1200 м3 |
|
Фильтры механические |
Для фильтрации осветленного раствора KCl |
Аппарат цилиндрический вертикальный со сферическим днищем и крышкой, заполнен мраморной крошкой; поверхность фильтрации 7, 1 м2, D = 3000 мм; Н = 3667 мм |
|
Фильтры механические |
Фильтрация осветленного раствора KCl от механических примесей |
Аппарат цилиндрический вертикальный с эллиптической крышкой и коническим днищем, с установленными фильтрующими элементами; поверхность фильтрации 9 м2, D = 2400 мм; Н = 3740 мм |
|
Фильтр-пресс |
Фильтрация шламовой суспензии из отстойников Дорра |
Поверхность фильтрации 7, 1 м2 или 40 м2 |
|
Фильтры с намывным слоем |
Фильтрация рассола от примесей |
Фильтры с намывным слоем из α-целлюлозы |
|
Ионообменные колонны |
Очистка рассола от примесей кальция и магния |
Колонна с катионообменной смолой |
|
Ионообменные фильтры |
Очистка рассола методом ионного обмена и фильтрации |
Аппарат цилиндрический с эллиптической крышкой и днищем, заполнен слоем ионообменной смолы; V = 7, 06 м3; D = 2500 мм; Н = 3500 мм |
|
Установка удаления хлоратов из анолита |
Удаление хлоратов из рассола (анолита) |
Реактор подкисления анолита |
|
Колонна (башня) вакуумного дехлорирования |
Удаление хлора из раствора (анолита) - обесхлоривание анолита |
Вертикальный цилиндрический аппарат с плоскими крышкой и днищем со слоем насадки; D = 2200 мм; Н = 6400 мм |
|
Конденсатор парогазовой смеси |
Для охлаждения парогазовой смеси при обесхлоривании анолита |
Теплообменник пластинчатый; площадь теплообмена 62, 9 м2 |
|
Фильтр с активированным углем |
Удаление хлора из раствора KCl (анолита) |
- |
|
Емкости раствора KCl |
Сбор раствора KCl |
- |
|
Емкость католита |
Сбор католита |
- |
|
Емкости едкого кали; бак приема и хранения едкого кали |
Для приема и хранения едкого кали технического |
Цилиндрический бак, сварной, с конической крышкой и плоским днищем; D = 12500 мм; V = 3500 м3 |
|
Электролизеры биполярные |
Электролиз раствора хлорида калия с получением водорода, хлора и раствора гидроксида калия (30 % КOH) |
Биполярный электролизер, одностороннее исполнение с 1 прижимным прессом. Количество ячеек - 84 шт. Сила тока 14, 045-16 кА; плотность тока 4, 278 кА/м2; напряжение 300 В; эффективная поверхность мембраны 3, 276 м2 |
|
Установка концентрирования (выпаривания) калиевой щелочи |
Концентрирование жидкого едкого кали с 30 % КOH до массовой доли гидроксида калия 46 % - 50 % |
Двухкорпусная выпарная установка (две стадии); двухступенчатая выпарная установка. Испарители с падающей пленкой, представляющие собой нержавеющий аппарат из греющей камеры и сепаратора; теплообменники |
|
Выпарной аппарат |
Упаривание раствора гидроксида калия |
Площадь теплообмена - 250 м2; D = 2200 мм; Н = 14695 мм |
|
Вакуумные конденсаторы |
Конденсация сокового пара и создание вакуума в системе |
Вместимость трубного пространства - 2, 2 м3; межтрубного - 3 м3 |
|
Градирня с принудительной тягой |
Для системы оборотного водоснабжения отделения выпарки |
Вентиляторная градирня |
|
Газопромывочная башня |
Для охлаждения электролитического хлора (хлоргаза) |
Аппарат вертикальный с плоским днищем и сферической крышкой со слоем насадки из ПВХ и каплеотбойником; D = 2200 мм; Н = 13800 мм |
|
Теплообменники (холодильники) хлора |
Охлаждение электролитического хлора |
Теплообменник кожухотрубный; площадь теплообмена 120 м2 |
|
Промышленный охладитель воды |
Для охлаждения хлорной воды в системе циркуляции газопромывочной башни |
Чиллеры-охладители; производительность 42 000 кКал/ч каждый |
|
Теплообменник (холодильник) водорода |
Охлаждение водорода |
Теплообменник с оборотной водой |
Представленный в таблице 9.17 перечень основного технологического оборудования не может рассматриваться как исчерпывающий, поскольку возможно применение иного технологического оборудования, позволяющего достичь установленных технологических показателей НДТ (см. приложение Б).
9.2.5.3 Сведения об используемом природоохранном оборудовании
В таблице 9.18 представлено основное природоохранное оборудование, предназначенное для очистки промышленных выбросов производства водорода, хлора и гидроксида калия мембранным методом электролиза от загрязняющих веществ. Представленный в таблице 9.18 перечень природоохранного оборудования не может рассматриваться как исчерпывающий, поскольку возможно применение иного природоохранного оборудования, позволяющего достичь установленных технологических показателей НДТ (см. приложение Б).
|
Наименование оборудования |
Назначение оборудования |
Технологические характеристики |
|
Санитарная колонна (колонна абсорбции хлора) |
Очистка выбросов (газовоздушной смеси - ГВС) от хлора |
Вертикальный аппарат с крышкой; разрежение от минус 0, 6 до минус 1, 2 кПа, вместимость 82 м3; расход ГВС - 0, 0199 м3/с; температура ГВС 30 °C; эффективность очистки - до 100 %; высота трубы - 22 м |
|
Санитарная колонна |
Очистка газовых выбросов на участке склада и станции испарения жидкого хлора |
Вертикальный цилиндрический аппарат; расход ГВС - 0, 074 м3/с; температура ГВС 22, 0 °C; эффективность очистки - до 100 %; высота трубы - 17 м |
9.2.5.4 Основные факторы, характеризующие охрану окружающей среды и устойчивое развитие производства водорода, хлора и гидроксида калия мембранным методом электролиза
Основными факторами, характеризующими охрану окружающей среды при производстве водорода, хлора и гидроксида калия мембранным методом электролиза, являются:
- удельное потребление электроэнергии и тепловой энергии;
- удельное потребление и эмиссия серной кислоты при получении хлора;
- наличие и эффективность утилизации (использования) отходов производства, содержащих серную кислоту и шламы очистки рассола, в том числе в других отраслях экономики;
- наличие и эффективность очистки или повторного использования сточных вод производства, содержащих сульфат и хлорид калия;
- контроль загрязнения атмосферного воздуха (хлор, серная кислота).
Основными факторами, характеризующими устойчивое развитие производства водорода, хлора и гидроксида калия мембранным методом электролиза, являются:
- наличие и близость расположения месторождений по добыче раствора хлорида калия или твердого хлорида калия - сильвина KCl с целью обеспечения производства сырьем и сохранения запасов в течение 20-40 лет;
- обеспеченность производства электроэнергией;
- обеспеченность стабильного и сбалансированного сбыта или использования (переработки) всех трех продуктов производства.
В настоящем разделе рассматриваются технологические процессы, основное и природоохранное оборудование производства синтетической соляной кислоты методом синтеза хлорида водорода с последующей абсорбцией водой.
Технология производства синтетической соляной кислоты заключается в последовательной реализации следующих технологических стадий:
- синтез хлорида водорода из хлора и водорода;
- абсорбция хлорида водорода водой с получением соляной кислоты;
- очистка или нейтрализация абгазов производства от хлорида водорода;
- получение ингибированной соляной кислоты (при необходимости);
- фасовка, хранение (складирование) и отгрузка готового продукта.
Химизм процесса производства соляной кислоты описывается следующей экзотермической химической реакцией:
Н2 + Cl2 = 2HCl + 184, 7 кДж/моль.
9.2.6.1 Общие сведения о производстве соляной кислоты
В настоящее время в Российской Федерации в промышленном масштабе реализованы два метода (способа) производства соляной кислоты:
- метод взаимодействия хлора и водорода с образованием хлорида водорода с последующей его абсорбцией водой с получением синтетической соляной кислоты;
- метод абсорбции водой абгазного хлорида водорода, образующегося при хлорировании органических соединений газообразным хлором, либо при окислении (сжигании) хлорорганических соединений, с получением абгазной соляной кислоты.
Основным методом производства соляной кислоты является взаимодействие хлора и водорода с образованием хлорида водорода с последующей его абсорбцией водой с получением высококачественной синтетической соляной кислоты. Данный метод позволяет получать высокочистую соляную кислоту с массовой долей HCl до 35 % - 38 %.
В отличие от первого метода получения метод абсорбции водой абгазного хлорида водорода, образующегося при хлорировании различных органических соединений газообразным хлором, характеризуется получением менее чистой, так называемой абгазной, соляной кислоты, содержащей органические примеси и активный хлор. Кроме того, в абгазной соляной кислоте массовая доля хлорида водорода составляет 20 % - 28 %, т.е. ниже, чем в синтетической соляной кислоте. Данный метод производства соляной кислоты следует рассматривать как метод получения попутной продукции - абгазной соляной кислоты в производствах хлорметанов, хлорированных парафинов, гексахлор-пара-ксилола, хлорбензола, хлорированного полиэтилена и других хлорированных углеводородов.
Основные области применения соляной кислоты приведены в таблице 9.13.
В настоящем справочнике НДТ представлены сведения и технологические показатели производства синтетической соляной кислоты методом взаимодействия хлора и водорода с последующей абсорбцией образующегося хлорида водорода водой.
9.2.6.2 Описание процесса получения синтетической соляной кислоты
Технологический процесс получения синтетической соляной кислоты включает в себя следующие стадии:
- синтез хлорида водорода взаимодействием хлора и водорода в специальных печах синтеза, снабженных горелкой;
- абсорбция хлорида водорода в абсорбционных колоннах с получением кислоты соляной синтетической технической;
- очистка и/или нейтрализация абгазов производства;
- хранение и отгрузка соляной кислоты потребителю.
На рисунке 9.9 приведена принципиальная схема производства кислоты соляной синтетической технической, которую никоим образом не следует рассматривать как единственную схему производства кислоты соляной синтетической, соответствующую критериям и технологическим показателям НДТ.

Рисунок 9.9 - Принципиальная схема производства кислоты соляной синтетической технической
Ниже в таблице 9.19 приведено основное технологическое оборудование производства синтетической соляной кислоты методом синтеза хлорида водорода из водорода и хлора с последующей абсорбцией хлорида водорода водой.
|
Наименование оборудования |
Назначение оборудования |
Технологические характеристики |
|
Буфер |
Прием и распределение абгазного и/или электролитического хлора |
Вместимость 10 м3; H = 2500 (4430) мм; D = 2000 мм; давление рабочее 0, 6-1, 5 МПа; среда - хлор |
|
Печь синтеза |
Получение хлорида водорода путем синтеза хлорида водорода из абгазного хлора и/или хлора технического и водорода электролитического |
1. Вертикальный цилиндрический аппарат из двух усеченных конусов, верхний конус: высота 3800 мм; диаметр верха 1100 мм; диаметр низа 1700 мм. Нижний конус: H = 1600 мм; диаметр верха 1700 мм; диаметр низа 900 мм; температура 450 °C - 580 °C; среда - хлор, водород. 2. Вертикальные цилиндрические цельносварные аппараты с коническим днищем и крышкой: D = 1800 мм, H = 9660 мм; D = 1400 мм, H = 9000 мм; D = 1600 мм, H = 9000 мм; снабжены горелкой. 3. Аппарат с рубашкой D = 600 мм, H = 7500 мм, горелка состоит из двух кварцевых труб: диаметр наружный 100 мм; диаметр внутренний 50 мм. 4. Цилиндрический аппарат, вместимость 25 м3, D = 2000 мм, Рраб - 0, 06 МПа, температура 450 °C. Горелка диаметром 100 мм. Среда: хлор, водород, хлористый водород |
|
Абсорбер |
Абсорбция хлорида водорода водой |
Коробон; площадь поверхности теплообмена 12, 5 м2; температура до 200 °C; среда - хлористый водород |
|
Емкость хранения кислоты |
Прием, хранение и выдача кислоты соляной синтетической технической |
Стеклопластик или гуммиров. емкость; вместимость 100 м3; L = 14 500 (14 895) мм, D = 3000 мм; среда - соляная кислота |
|
Абсорбер |
Абсорбция хлорида водорода водой |
Коробон; площадь поверхности теплообмена 12, 5 м2, среда - соляная кислота, хлористый водород |
|
Абсорбер |
Абсорбция хлорида водорода водой |
Коробон; площадь поверхности теплообмена 16 м2, среда - соляная кислота, хлористый водород |
|
Абсорбер |
Абсорбция хлорида водорода водой |
Коробон; площадь поверхности теплообмена 12, 5 м2, среда - соляная кислота, хлористый водород |
|
Абсорбер |
Абсорбция хлорида водорода водой |
Площадь поверхности теплообмена 368 м2; D = 1380 мм; H = 7900 мм. В трубном пространстве: температура минус 40 °C - 60 °C, давление 0, 07 МПа. Среда: хлористый водород, кислота соляная. В межтрубном пространстве: давление 0, 45 МПа; среда - вода оборотная |
|
Абсорбер |
Абсорбция хлорида водорода водой |
Площадь поверхности теплообмена 370 м2; D = 1480 мм; H = 6607 мм. В трубном пространстве: давление рабочее 0, 07 МПа, температура рабочая минус 40 °C - 60 °C. Среда - хлористый водород, кислота соляная. В межтрубном пространстве: давление рабочее 0, 30-0, 45 МПа, температура рабочая 27 °C. Среда - вода оборотная |
|
Колонна |
Абсорбция хлорида водорода водой |
Вместимость 2, 4 м3; давление - от атмосферного до 0, 07 МПа. Температура 40 °C - 60 °C. Внутренний диаметр 600-800 мм. Высота 6012 мм. Насадка: фторопластовые кольца Рашига 50 х 50 мм. Высота насадки 3500 мм. Среда - кислота соляная |
|
Емкость |
Прием, хранение и отгрузка кислоты соляной |
Вместимость 70 м3, L = 8800 мм, D = 3200 мм; среда - соляная кислота |
|
Емкость |
Прием, хранение и отгрузка кислоты соляной |
Вместимость 50 м3, D = 2400 мм, среда - соляная кислота |
|
Емкость |
Прием, хранение и отгрузка кислоты соляной |
Вместимость 40 м3, D = 3000 мм, L = 5460 мм; среда - соляная кислота |
|
Емкость |
Прием, хранение и отгрузка кислоты соляной |
Вместимость 20 м3; L = 5500 мм; D = 2500 мм; среда - соляная кислота |
|
Емкость |
Прием, хранение и отгрузка кислоты соляной |
Вместимость 80 м3; среда - соляная кислота |
|
Емкость |
Прием, хранение и отгрузка кислоты соляной |
Вместимость 105 м3; давление 0, 3 МПа; температура 90 °C. D = 3200 мм; L = 12000 мм. Среда - кислота соляная |
Ниже приведено описание технологического процесса производства кислоты соляной синтетической, которое никоим образом не следует рассматривать как единственное и исчерпывающее описание процесса, соответствующего критериям и показателям НДТ.
9.2.6.3 Описание стадий производства соляной кислоты
Синтез хлорида водорода
В основе синтеза хлорида водорода лежит экзотермическая химическая реакция взаимодействия технического хлора (хлоргаза) с электролитическим водородом:
Н2 + Cl2 = 2HCl + 184, 7 кДж/моль.
При нагревании смеси хлора и водорода или под действием яркого света молекула хлора диссоциирует на атомы (фотохимическая диссоциация), при этом образуются два радикала хлора (Cl2 + hv = 2Cl-), которые затем вступают в реакцию с молекулами водорода, образуя хлористый водород и радикал водорода:
Н2 + Cl- = HCl + Н-.
Последний в свою очередь реагирует с молекулой хлора, образуя хлористый водород и радикал хлора:
Н- + Cl2 = HCl + Cl- и т.д.
Таким образом, образуется как бы цепь последовательных реакций, причем за счет каждой первоначально распавшейся молекулы хлора образуется в среднем сто тысяч молекул хлорида водорода, и реакция протекает с большой скоростью. Реакции подобного типа называются цепными.
В производственных условиях синтез осуществляется в специальных установках (печах синтеза), в которых водород непрерывно сгорает ровным пламенем в токе хлора, смешиваясь с ним непосредственно в факеле горелки.
Абсорбция хлорида водорода водой и получение кислоты соляной синтетической технической
Кислота соляная синтетическая техническая образуется при абсорбции (поглощении) синтезированного хлористого водорода обессоленной или иной технической водой. При абсорбции газ переходит из газообразной фазы (газовой смеси) во внутренние слои абсорбента, образуя раствор газа в жидкости. При изотермической абсорбции тепло отводится путем непосредственного охлаждения абсорбера водой.
Получение кислоты соляной синтетической технической осуществляется в последовательно установленных абсорберах или абсорбционных колоннах. Каждый абсорбер представляет собой пластинчатый теплообменник типа "Коробон" или иной аппарат для абсорбции - абсорбционную колонну. В абсорбер через трубку с боковыми отверстиями подается обессоленная или речная отстоянная вода или слабая соляная кислота, которые, поглощая хлористый водород, образуют соляную кислоту.
Хранение и отгрузка соляной кислоты
Стадия предназначена для хранения и отгрузки готового продукта потребителю, в том числе в гуммированные железнодорожные цистерны, танк-контейнеры, полимерные контейнеры объемом 1 м3 или иным объемом.
Данная стадия характеризуется относительно низким удельным потреблением электроэнергии, умеренным потреблением оборотной воды, применяемой для охлаждения полученного продукта, незначительным уровнем эмиссии хлора и хлорида водорода в атмосферный воздух. Сточные воды и производственные потери на данной стадии отсутствуют.
9.2.6.4 Сведения об используемом природоохранном оборудовании
В таблице 9.20 представлено основное природоохранное оборудование, предназначенное для очистки промышленных выбросов производства синтетической соляной кислоты.
|
Наименование оборудования |
Назначение оборудования |
Технологические характеристики |
|
Санитарная колонна |
Очистка выбросов от хлорида водорода |
Вертикальный цилиндрический аппарат с насадкой - кольцами Рашига 50 х 50 мм; D = 600-1115 мм, H = 5500-6650 мм; расход ГВС - 0, 036 м3/с; эффективность - до 100 % (95 % - 99 %) |
|
Санитарная колонна |
Очистка газовых выбросов от хлорида водорода |
Высота трубы - 15 м, диаметр устья - 0, 160 м, объем (расход) ГВС - 0, 036 м3/с, температура ГВС - 21, 3 °C, эффективность ГОУ - до 100 % |
|
Санитарная колонна |
Очистка газовых выбросов от хлорида водорода |
D = 600 мм, Н = 9700 мм, высота насадки - 5000 мм, эффективность 95 % - 99 % |
|
Санитарная колонна |
Очистка газовых выбросов от хлорида водорода |
D = 800 мм, H = 4540 мм; насадка - фторопластовые кольца |
|
Санитарная колонна |
Очистка газовых выбросов от хлорида водорода |
D = 1000 мм, H = 4590 мм; насадка - фторопластовые кольца |
|
Санитарная колонна |
Очистка газовых выбросов от хлорида водорода |
D = 900 мм, H = 3500 мм; насадка - фторопластовые кольца 32 х 32 мм, 50 х 50 мм, 80 х 80 мм |
|
Санитарная колонна |
Очистка газовых выбросов от хлорида водорода |
D = 600 мм, H = 3600 мм; насадка - фторопластовые кольца 50 х 50 мм |
|
Санитарная колонна |
Очистка выбросов методом абсорбции хлорида водорода |
Коробон; площадь поверхности теплообмена 12, 5 м2. Среда - соляная кислота, HCl |
|
Санитарная колонна |
Очистка выбросов методом абсорбции хлорида водорода |
Коробон; площадь поверхности теплообмена 5 м2. Среда - соляная кислота, хлористый водород |
|
Санитарная колонна |
Очистка газовых выбросов от хлорида водорода |
Вместимость 7, 7 м3. Насадка - кольца Рашига 50 х 50 мм; давление 0, 45 МПа; температура 40 °C. D = 1050 мм; H = 9100 мм Среда - раствор едкого натра |
Данное производство характеризуется практически полным отсутствием отходов производства и крайне низким уровнем образования промышленных сточных вод, а общая эмиссия хлора и хлорида водорода в окружающую среду весьма незначительна. Хозяйственно-бытовые сточные воды, образующиеся в результате деятельности персонала производства, направляются на биологические очистные сооружения организации, осуществляющей водоотведение и очистку сточных вод.
9.2.6.5 Основные факторы, характеризующие охрану окружающей среды и устойчивое развитие производства соляной кислоты
Основными факторами, характеризующими охрану окружающей среды при производстве соляной кислоты, являются:
- наличие и эффективность системы улавливания отходящих газов производства (газовых выбросов) с возвратом хлорида водорода в технологический цикл;
- рекуперация тепловой энергии, выделяющейся при производстве;
- контроль загрязнения атмосферного воздуха (хлор, хлорид водорода);
- практическое отсутствие отходов производства и промышленных сточных вод.
Основными факторами, характеризующими устойчивое развитие производства соляной кислоты, являются:
- обеспеченность производства водородом и хлором;
- обеспечение стабильного сбыта и/или использования (переработки) производимой соляной кислоты.
Как правило, получаемая синтетическая соляная кислота в значительном объеме используется непосредственно самим предприятием-производителем или соседними предприятиями для производства различных хлоридов металлов:
- хлорида кальция;
- хлорида бария;
- хлорида алюминия;
- оксихлорида и полиоксихлорида алюминия;
- также для получения хлористого метила и ингибированной соляной кислоты.
Основными видами воздействия на окружающую среду, связанными с производством водорода, хлора и гидроксида натрия (гидроксида калия), являются потребление электроэнергии, тепловой энергии и загрязнение атмосферного воздуха маркерными загрязняющими веществами.
Стадия электролиза насыщенного раствора хлорида натрия или хлорида калия связана с существенным потреблением электроэнергии и является основным источником электромагнитного излучения и воздействия на рабочую зону производства.
Основными видами воздействия на окружающую среду, связанными с производством хлорида водорода и соляной кислоты, являются незначительное загрязнение атмосферного воздуха маркерными загрязняющими веществами на стадии синтеза хлорида водорода.
К промышленным источникам эмиссий в окружающую среду или объектам негативного воздействия на окружающую среду относятся любые предприятие, установка, технологический процесс, производственный объект, потребляющие электрическую и/или тепловую энергию и выделяющие в окружающую среду загрязняющие вещества в виде выбросов в атмосферный воздух, сбросов сточных вод в водные объекты или в виде отходов производства и потребления, которые подлежат обработке, размещению, утилизации или обезвреживанию. Конкретные источники эмиссий - это предприятия, осуществляющие инвентаризацию выбросов и/или сбросов загрязняющих веществ, отходов и специальный учет эмиссий (производственный экологический контроль) от источников негативного или любого техногенного воздействия. На основании указанного учета эмиссий по предприятиям отрасли и была выполнена оценка текущих уровней эмиссий в окружающую среду и потребления ресурсов.
9.3.1.1 Характеристика используемого сырья, материалов и образующихся продуктов производства
В качестве основных видов исходного сырья в производстве используются:
- твердая каменная (поваренная) соль (галит) различных месторождений, например привозная каменная соль Соль-Илецкого месторождения, каменная соль Яр-Бишкадакского месторождения или Камская поваренная соль;
- раствор хлорида натрия или так называемый сырой рассол, получаемый методом подземного выщелачивания каменной соли и содержащий 280-315 г/дм3 NaCl, например раствор натрия хлорида (каменной соли), выпускаемый по стандарту организации [51].
Нормируемые технические характеристики раствора хлорида натрия (сырого рассола) по стандарту организации [51] приведены в таблице 9.21.
|
Наименование показателя |
Значение |
|
1 Внешний вид |
Бесцветная жидкость с наличием взвешенных частиц, оседающих при отстое. Не допускается наличие органической фазы (нерастворителя) |
|
2 Массовая концентрация хлорида натрия, г/дм3, не менее |
300 |
|
3 Массовая концентрация ионов кальция, г/дм3, не более |
2 |
|
Массовая концентрация ионов магния, г/дм3, не более |
1, 2 |
|
Массовая концентрация железа, г/дм3, не более |
3 |
|
Массовая концентрация сульфатов, г/дм3, не более |
7 |
|
Примечание - При температуре воздуха менее 0 °C допускается снижение массовой концентрации хлорида натрия в растворе каменной соли до 278 г/дм3. | |
Выход продуктов по току электролиза находится в пределах 95 % - 98 %.
В результате электролиза раствора хлорида натрия получаются полупродукты:
- электролитическая щелочь (электрощелока) с массовой долей NaOH в пределах 11 % - 13 %, или 115-140 г/дм3;
- электролитический хлор или хлоргаз, содержащий хлор - 52, 52 % (об.); воду - 46, 17 % (об.), кислород - 0, 5 % (об.), азот - 0, 11 % (об.) и водород - 0, 11 % (об.);
- электролитический водород, содержащий 72, 83 % водорода, 27, 17 % воды и 0, 4 % - 0, 5 % (об.) кислорода.
В результате всего хлор-щелочного производственного процесса получаются следующие товарные продукты или продукты, используемые на самом предприятии в смежных производствах:
- едкий натр технический марки РД (раствор диафрагменный) по [35];
- электролитический хлор или хлоргаз осушенный;
- жидкий хлор по [39];
- электролитический водород осушенный.
Технические показатели (показатели качества) получаемых товарных продуктов (жидкого хлора и едкого натра) приведены в таблицах 9.22, 9.23.
|
Наименование показателя |
Норма | |
|
Высший сорт ОКП 21 1431 0120 |
Первый сорт ОКП 21 1431 0130 | |
|
1 Объемная доля хлора, %, не менее |
99, 8 |
99, 6 |
|
2 Массовая доля воды, %, не более |
0, 01 |
0, 04 |
|
3 Массовая доля треххлористого азота, %, не более |
0, 002 |
0, 004 |
|
4 Массовая доля нелетучего остатка, %, не более |
0, 015 |
0, 10 |
|
Наименование показателя |
Норма для марок | |||||||
|
ТР |
РР |
ТД |
РД |
РМ-А |
РМ-Б |
РМ-В | ||
|
Высший сорт |
Первый сорт | |||||||
|
1 Внешний вид |
Чешуированная масса белого цвета. Допускается слабая окраска |
Бесцветная прозрачная жидкость |
Плавленая масса белого цвета. Допускается слабая окраска |
Бесцветная или окрашенная прозрачная жидкость. Допускается выкристаллизованный осадок |
Бесцветная прозрачная жидкость |
Бесцветная прозрачная жидкость |
Бесцветная прозрачная жидкость | |
|
2 Массовая доля гидроксида натрия, %, не менее |
98, 5 |
42, 0 |
94, 0 |
46, 0 |
44, 0 |
48, 0 |
46, 0 |
31, 0 |
|
3 Массовая доля карбоната натрия, %, не более |
0, 8 |
0, 5 |
1, 0 |
0, 6 |
0, 8 |
0, 10 |
0, 20 |
Не нормируется |
|
4 Массовая доля хлорида натрия, %, не более |
0, 05 |
0, 05 |
3, 5 |
3, 0 |
3, 8 |
0, 024 |
0, 40 |
Не нормируется |
|
5 Массовая доля железа, %, не более |
0, 004
|
0, 0015
|
0, 03
|
0, 007
|
0, 02
|
0, 0015 |
0, 0020 |
Не нормируется |
|
6 Сумма массовых долей оксидов железа и алюминия, %, не более |
0, 02 |
0, 02 |
Не нормируется |
Не нормируется |
Не нормируется |
Не нормируется |
Не нормируется |
Не нормируется |
|
7 Массовая доля кремневой кислоты в пересчете на диоксид кремния, %, не более |
0, 02 |
0, 008 |
Не нормируется |
Не нормируется |
Не нормируется |
Не нормируется |
Не нормируется |
Не нормируется |
|
8 Массовая доля сульфата натрия, %, не более |
0, 03 |
0, 03 |
0, 4 |
Не нормируется |
Не нормируется |
0, 012 |
0, 012 |
Не нормируется |
|
9 Сумма массовых долей кальция и магния в пересчете на кальций, %, не более |
0, 01 |
0, 003 |
Не нормируется |
Не нормируется |
Не нормируется |
Не нормируется |
Не нормируется |
Не нормируется |
|
10 Массовая доля хлората натрия, %, не более |
0, 01 |
0, 01 |
0, 06 |
0, 25 |
0, 3 |
0, 0020 |
0, 0040 |
Не нормируется |
|
11 Сумма массовых долей тяжелых металлов, осаждаемых сероводородом, в пересчете на свинец, %, не более |
0, 01 |
0, 003 |
Не нормируется |
Не нормируется |
Не нормируется |
Не нормируется |
Не нормируется |
Не нормируется |
|
12 Массовая доля ртути, %, не более |
0, 0005 |
0, 0005 |
Не нормируется |
Не нормируется |
Не нормируется |
Не нормируется |
Не нормируется |
Не нормируется |
|
13 Массовая доля никеля, %, не более |
Не нормируется |
Не нормируется |
Не нормируется |
Не нормируется |
Не нормируется |
0, 00012 |
0, 00012 |
Не нормируется |
9.3.1.2 Потребление сырья, материалов и энергоресурсов в производстве водорода, хлора и гидроксида натрия диафрагменным методом электролиза
В таблице 9.24 приведен расход сырья, материалов и энергоресурсов на производство 1 т 100 %-ного гидроксида натрия диафрагменным методом электролиза (едкого натра технического марки РД) с учетом одновременного получения (производства) 875-890 кг охлажденного, осушенного и компримированного (или жидкого) хлора и 25-30 кг (или 270-290 нм3) охлажденного и осушенного водорода.
|
Сырье, материалы, энергоресурсы
| ||||
|
Наименование |
Единицы измерения |
Расход на 1 тонну продукции | ||
|
минимальный |
максимальный | |||
|
Соль (галит) или раствор 310 г/дм3 NaCl в пересчете на 100 % NaCl |
кг |
1485 |
1720 | |
|
Натр едкий технический или электрощелока в пересчете на 100 % NaOH |
кг |
0, 8 |
28, 9 | |
|
Сода кальцинированная или карбонизированная электрощелока на 100 % |
кг |
15, 0 |
40, 0 | |
|
Полиакриламид в пересчете на сухой |
кг |
0, 03 |
0, 05 | |
|
Кальций хлористый технический |
кг |
21, 0 |
25 | |
|
Кислота соляная техническая в пересчете на 100 % HCl |
кг |
3, 8 |
47, 1 | |
|
Вода обессоленная |
м3 |
0, 8 |
1, 8 | |
|
Вода для растворения соли (вода речная отстоянная или питьевая) |
кг |
4454 |
16800 | |
|
Асбест хризотиловый (хризотил) |
кг |
0, 10 |
0, 244 | |
|
Кислота серная концентрированная или олеум в пересчете на 100 % |
кг |
11, 0 |
28, 9 | |
|
Песок перлитовый |
кг |
0 |
0, 15 | |
|
Никель сернокислый 100 % или никель хлорид (II) 6-водный, марка ч |
кг |
0, 003 |
0, 0038 | |
|
кг |
0, 0007 |
0, 009 | ||
|
Рутений 100 % |
г |
0, 025 |
0, 03 | |
|
Иридий 100 % |
г |
0, 047 |
0, 06 | |
|
Натрия тиосульфат на 100 % |
кг |
0, 30 |
0, 60 | |
|
Натрия сульфит на 100 % |
кг |
0, 092 |
0, 15 | |
|
Натрия гидросульфид на 100 % |
кг |
0, 56 |
0, 62 | |
|
Вода оборотная или |
м3 |
30 |
301 | |
|
Электроэнергия постоянного тока |
кВт•ч |
2200 |
2500 | |
|
Электроэнергия переменного тока |
кВт•ч |
13, 3 |
500 | |
|
Тепловая энергия в паре |
ГДж |
13, 18 |
187 | |
|
Воздух осушенный технологический |
м3 |
44 |
270 | |
|
Холод с температурой (9 ± 2) °C |
МДж |
375 |
670 | |
|
Холод с температурой минус (29 ± 2) °C |
МДж |
25 | ||
|
Азот газообразный технический |
м3 |
6, 5 |
11, 0 | |
Производство водорода, хлора и гидроксида натрия диафрагменным методом электролиза характеризуется относительно низким или умеренным сырьевым индексом, находящимся в пределах 1537-1891 кг/т 100 % NaOH (без учета воды на растворение соли и выпаривание электрощелоков).
9.3.1.3 Выход основных и попутных продуктов при производстве водорода, хлора и гидроксида натрия диафрагменным методом электролиза
В таблице 9.25 приведены выходы полупродуктов, основных и попутных продуктов при производстве 1 т едкого натра технического марки РД (в пересчете на 100 %) диафрагменным методом электролиза.
|
Продукция, полупродукты, попутные продукты, энергоресурсы
| |||
|
Наименование |
Единицы измерений |
Выход на 1 тонну 100 % NaOH | |
|
минимальный |
максимальный | ||
|
Едкий натр жидкий |
т |
1, 00 |
1, 00 |
|
Хлор электролитический или хлоргаз осушенный в пересчете на 100 % |
т |
0, 880 |
0, 913 |
|
Водород электролитический (технический) марки А |
т |
0, 025 |
0, 031 |
|
Кислота серная для регенерации и нейтрализации на 100 % H2SO4 |
кг |
11, 0 |
28, 85 |
|
Рассол обратный 310 г/дм3 NaCl |
кг |
94 |
124 |
|
Синтетический сырьевой материал МФН |
т |
0, 36 |
0, 49 |
9.3.1.4 Характеристика эмиссий в окружающую среду в производстве водорода, хлора и гидроксида натрия диафрагменным методом электролиза
Основные виды эмиссий в окружающую среду от данного производства приведены в таблицах 9.26-9.29.
Основные выбросы маркерных загрязняющих веществ, включая хлор и серную кислоту, образуются на стадии охлаждения, осушки, компримирования или сжижения хлора. Образующиеся промышленные выбросы подвергаются очистке от хлора с применением абсорбционных санитарных колонн.
Технологические показатели производства водорода, хлора и гидроксида натрия диафрагменным методом приведены в приложении А.
|
Наименование загрязняющего вещества (ЗВ) |
Единица измерений |
Масса выбросов ЗВ до очистки в расчете на 1 тонну продукта (100 % NaOH) |
Источники выбросов |
Метод очистки |
Масса выбросов ЗВ после очистки в расчете на 1 тонну продукта (100 % NaOH) | ||
|
Диапазон |
Среднее |
Диапазон |
Среднее | ||||
|
Хлор (производство хлора) |
кг/т |
0, 001-0, 04 |
0, 021 |
Колонны сушки хлора; хлорный компрессор; стационарные источники |
Хемосорбция, абсорбция щелочным раствором |
0, 001-0, 04 |
0, 0205 |
|
Гидроксид натрия (производство едкого натра, каустика) |
кг/т |
0, 005-0, 075 |
0, 04 |
Электролизер выпарные аппараты; стационарные источники |
- |
0, 005-0, 075 |
0, 04 |
|
Серная кислота (производство хлора) |
кг/т |
0, 002-0, 01 |
0, 006 |
Стадия сушки хлора; установка регенерации серной кислоты |
- |
0, 002-0, 01 |
0, 006 |
|
Наименование отхода |
Класс опасности |
Единица измерения |
Масса образования отхода в расчете на 1 тонну 100 % NaOH |
Источник образования |
Метод очистки |
Масса размещенного отхода в расчете на 1 тонну 100 % NaOH | ||
|
Диапазон |
Среднее |
Диапазон |
Среднее | |||||
|
Шлам растворения поваренной соли |
4 |
кг/т |
10-64 |
Нет данных |
Приготовление рассола |
- |
10-64 |
- |
|
Шлам очистки рассола |
4 |
кг/т |
35-53 |
Нет данных |
Очистка рассола |
- |
35-53 |
- |
|
Шлам от зачистки емкостей от поваренной соли |
4 |
кг/т |
38, 74 |
38, 74 |
Емкости приготовления рассола |
- |
38, 74 |
38, 74 |
|
Шлам от зачистки оборудования производства кальцинированной соды |
кг/т |
0, 3 |
Нет данных |
Зачистка оборудования отделения рассолоочистки |
- |
0, 3 |
0, 3 | |
|
Шлам гипсовый со стадии вывода сульфат-ионов |
4 |
кг/т |
28, 65 |
28, 65 |
Очистка обратного рассола от сульфатов |
- |
28, 65 |
28, 65 |
|
Асбест хризотиловый, загрязненный хлористым натрием |
4 |
кг/т |
0, 1-0, 31 |
Нет данных |
Замена асбополимерной диафрагмы |
- |
0, 1-0, 31 |
- |
|
Шлам асбестовый, незагрязненный опасными веществами |
4 |
кг/т |
0, 1-0, 2 |
0, 15 |
Ремонт электролизеров |
- |
0, 1-0, 2 |
0, 15 |
|
Отходы асбеста в кусковой форме |
4 |
кг/т |
0, 085-0, 1 |
0, 09 |
Замена асбестовой диафрагмы |
- |
0, 085-0, 1 |
0, 09 |
|
Кислота серная отработанная при осушке хлора в производстве хлора |
2 |
кг/т |
0, 01-25 |
Нет данных |
Стадия осушки хлора |
Регенерация (выпаривание) |
0-25 (на обезвреживание) |
12, 5 (на обезвреживание) |
|
Кольца Рашига, загрязненные сульфат-ионами |
5 |
кг/т |
0-0, 19 |
Нет данных |
Стадия охлаждения и осушки |
- |
0-0, 19 |
- |
|
Отходы зачистки емкостей хранения щелоков в производстве гидроксида натрия |
3 |
кг/т |
0, 144-0, 7 |
0, 445 |
Чистка емкостного парка от электрощелоков и каустика |
Использование для нейтрализации |
0, 14-0, 7 |
0, 445 |
|
Отходы антикоррозионной резины при обслуживании оборудования для хранения химических коррозионно-активных продуктов |
4 |
кг/т |
0-0, 051 |
0, 026 |
Ремонт крышек электролизеров |
- |
0-0, 051 |
0, 026 |
|
Наименование загрязняющего вещества (ЗВ), показателя |
Единица измерения |
Масса сбросов ЗВ до очистки в расчете на 1 тонну продукта |
Источник сброса ЗВ |
Направление сброса (в водный объект, ЦСВ, ГТС*) |
Метод очистки или повторного использования |
Масса сбросов ЗВ после очистки в расчете на 1 тонну продукта | ||
|
Диапазон |
Среднее |
Диапазон |
Среднее | |||||
|
Хлор активный |
кг/т |
Не более 0, 48 |
0, 1 |
Колонна отпарки хлорной воды |
В ЦСВ и на БОС или в ГТС |
Нейтрализация тиосульфатом натрия или NaHS |
0-9, 7•10-6 |
Нет данных |
|
Хлорид-анион (хлориды) |
кг/т |
2, 0-250 |
126 |
Стадия очистки рассола |
В ЦСВ и на БОС или в ГТС |
Использование для получения рассола |
2, 4-250 |
126 |
|
Сульфат-анион (сульфаты) |
кг/т |
0, 15-115 |
57, 6 |
Промывка центрифуг и оборудования |
В ЦСВ и на БОС или в ГТС |
- |
0, 15-115 |
57, 6 |
|
* ЦСВ - централизованная система водоотведения; БОС - биологические очистные сооружения; ГТС - гидротехническое сооружение. | ||||||||
|
Наименование фактора воздействия |
Единицы измерений |
Уровень воздействия до снижения (постоянный уровень) |
Источник воздействия |
Метод снижения воздействия |
Уровень воздействия после снижения (постоянный уровень) | ||
|
Диапазон |
Среднее |
Диапазон |
Среднее | ||||
|
Шум |
дБА |
62-96 |
79 |
Насосы; фильтр-пресс; центрифуги; компрессоры; электролизеры |
Применение средств защиты органов слуха |
32-96 |
Нет данных |
|
Вибрация |
дБ |
82-108 |
- |
Насосы; фильтр-пресс; центрифуги компрессоры |
- |
82-108 |
96 |
|
Электромагнитное излучение (магнитная индукция ПМП) |
мТл |
14, 5 |
14, 5 |
Электролизеры с диафрагмой |
- |
14, 5 |
14, 5 |
|
Тепловое воздействие |
°C |
22, 6-23, 7 |
23, 1 |
Электролизеры; выпарные аппараты; производственное оборудование |
- |
22, 6-23, 7 |
23, 1 |
В качестве основных видов исходного сырья в производстве используются:
- твердая каменная (поваренная) соль (галит, хлорид натрия), выпускаемая по техническим условиям;
- сырой рассол хлорида натрия, получаемый подземным выщелачиванием каменной соли и содержащий 280-315 г/дм3 NaCl.
В качестве ионообменной смолы на стадии ионообменной очистки раствора хлорида натрия от ионов кальция и магния используется катионная ионообменная.
Выход хлора по току электролиза находится в пределах 93 % - 98 %.
Выход водорода по току электролиза составляет 98 % - 99 %.
В результате электролиза раствора хлорида натрия получаются полупродукты:
- электролитическая щелочь (католит) с массовой долей NaOH в пределах 31 % - 33 % или едкий натр технический марки РМ-В по [35], который находит только ограниченное применение как товарный продукт;
- электролитический хлор, или хлоргаз, содержащий хлор, - не менее 52, 52 % (об.); воду - 46, 17 % (об.), кислород - 1, 09 % (об.), азот - 0, 11 % (об.) и водород - 0, 11 % (об.);
- электролитический водород, содержащий 72, 83 % водорода и 27, 17 % воды.
В результате всего хлор-щелочного производственного процесса получаются следующие товарные продукты или продукты, используемые на самом предприятии в смежных производствах:
- едкий натр технический марок РМ-А, РМ-Б или РМ-В (раствор мембранный) по [35] или по иным техническим условиям (стандартам);
- электролитический хлор или хлоргаз осушенный;
- жидкий хлор по [39];
- электролитический водород осушенный.
Технические показатели (показатели качества) получаемых товарных продуктов - жидкого хлора и едкого натра технического марок РМ приведены в таблицах 9.22, 9.23.
9.3.2.1 Расход сырья, материалов и энергоресурсов производства водорода, хлора и гидроксида натрия мембранным методом электролиза
Расход сырья, материалов и энергоресурсов производства водорода, хлора и гидроксида натрия мембранным методом электролиза на 1 тонну едкого натра марки РМ в перечете на 100 % NaOH приведен в таблице 9.30.
|
Сырье, материалы, энергоресурсы
| |||
|
Наименование |
Единицы измерения |
Расход на 1 тонну 100 % NaOH | |
|
минимальный |
максимальный | ||
|
Соль (галит) или рассол хлорида натрия в пересчете на 100 % NaCl |
кг |
1485 |
1860 |
|
Натр едкий технический или электрощелока в пересчете на 100 % NaOH |
кг |
2, 0 |
2, 5 |
|
Сода кальцинированная или карбонизированная электрощелока на 100 % |
кг |
15, 0 |
33, 6 |
|
Полиакриламид в пересчете на сухой |
кг |
0, 03 |
0, 05 |
|
Кислота соляная техническая в пересчете на 100 % HCl |
кг |
14, 2 |
47, 07 |
|
Вода для растворения соли (вода речная отстоянная) |
т |
4, 454 |
5, 90 |
|
Кислота серная концентрированная или олеум в пересчете на 100 % |
кг |
0 |
29 |
|
Вода обессоленная |
м3 |
0, 8 |
1, 5 |
|
Натрия тиосульфат на 100 % |
кг |
0, 50 |
0, 60 |
|
Вода оборотная |
м3 |
10 ГДж |
10, 9 ГДж |
|
Электроэнергия постоянного тока |
кВт•ч |
2200 |
2500 |
|
Электроэнергия переменного тока |
кВт•ч |
13, 3 |
15, 0 |
|
Тепловая энергия в паре |
МДж/кВт•ч |
2198/4, 2 |
2250 |
|
Воздух осушенный технологический |
м3 |
220 |
270 |
|
Холод с температурой (9 ± 2) °C |
МДж |
15 |
25 |
|
Азот газообразный технический |
м3 |
- |
- |
Производство водорода, хлора и гидроксида натрия мембранным методом электролиза характеризуется низким сырьевым индексом - в пределах 1516-1973 кг/т (без учета воды на растворение каменной соли и на выпарку католита).
9.3.2.2 Выход основных и попутных продуктов, энергоресурсов в производстве водорода, хлора и гидроксида натрия мембранным методом электролиза
В таблице 9.31 приведены выходы основных, попутных продуктов и полупродуктов в производстве 1 т едкого натра технического марки РМ (в пересчете на 100 % NaOH) мембранным методом электролиза.
|
Продукция, полупродукты, попутные продукты, энергоресурсы
| |||
|
Наименование |
Единицы измерений |
Выход на 1 тонну 100 % NaOH | |
|
минимальный |
максимальный | ||
|
Едкий натр жидкий марки РМ |
т |
1, 00 |
1, 00 |
|
Хлор электролитический или хлоргаз в пересчете на 100 % Cl2 |
т |
0, 885 |
0, 896 |
|
Водород электролитический или технический в пересчете на 100 % H2 |
т |
0, 025 |
0, 031 |
|
Серная кислота отработанная |
кг |
0 |
29 |
9.3.2.3 Характеристика эмиссий в окружающую среду в производстве водорода, хлора и гидроксида натрия мембранным методом электролиза
Основные виды эмиссий в окружающую среду от данного производства приведены в таблицах 9.32-9.35.
Основные выбросы маркерных загрязняющих веществ, включая хлор и серную кислоту, образуются на стадии охлаждения, осушки, компримирования или сжижения хлора. Образующиеся промышленные выбросы от организованных стационарных источников выбросов, как правило, подвергаются очистке от хлора с применением абсорбционных санитарных колонн.
В тех случаях, когда электролитический хлор не подвергают сушке с использованием концентрированной серной кислоты или олеума, выбросы серной кислоты отсутствуют как таковые.
Технологические показатели производства водорода, хлора и гидроксида натрия мембранным методом приведены в приложении А.
|
Наименование загрязняющего вещества (ЗВ) |
Единица измерения |
Масса выбросов ЗВ до очистки в расчете на 1 тонну 100 % NaOH |
Источники выбросов |
Метод очистки |
Масса выбросов ЗВ после очистки в расчете на 1 тонну 100 % NaOH | ||
|
Диапазон |
Среднее |
Диапазон |
Среднее | ||||
|
Хлор (производство хлора) |
кг/т |
0, 001-0, 04 |
Нет данных |
Труба рассеивания, аэрационный фонарь |
Абсорбция раствором щелочи |
0, 001-0, 04 |
Нет данных |
|
Серная кислота (производство хлора) |
кг/т |
0, 02-0, 01 |
Нет данных |
Стадия сушки хлора |
- |
0, 02-0, 01 |
Нет данных |
|
Натрий гидроксид NaOH (производство едкого натра) |
кг/т |
0, 02-0, 08 |
0, 05 |
Емкости хранения щелочи |
- |
0, 02-0, 08 |
0, 05 |
|
Наименование вида отхода |
Класс опасности для ОС |
Единица измерения |
Масса образования отхода в расчете на 1 тонну 100 % NaOH |
Источник образования |
Метод очистки, утилизации |
Масса размещенных отходов в расчете на 1 тонну 100 % NaOH | ||
|
Диапазон |
Среднее |
Диапазон |
Среднее | |||||
|
Серная кислота, отработанная при осушке хлора |
2 |
кг/т |
0, 024-0, 20 |
0, 03 |
Стадия сушки хлора, газопромывочная башня |
- |
0, 024-0, 20 |
0, 03 |
|
Шлам фильтр-пресса |
5 |
кг/т |
55, 7 |
55, 7 |
Фильтр-пресс стадии рассолоочистки |
- |
55, 7 |
55, 7 |
|
Шлам после пресс-фильтра |
3 |
кг/т |
Не нормируется |
Нет данных |
Стадия очистки рассола, фильтр-пресс |
нет |
- |
Нет данных |
|
Отработанный песок после песочных фильтров |
5 |
кг/т |
Не нормируется |
Нет данных |
Песочные фильтры рассола |
нет |
- |
Нет данных |
|
Отработанный антрацит после антрацитных фильтров |
4 |
кг/т |
Не нормируется |
Нет данных |
Антрацитные фильтры рассола |
нет |
- |
Нет данных |
|
Отработанная ионообменная смола из колонны извлечения Ca и Mg |
4 |
кг/т |
Не нормируется |
Нет данных |
Ионообменные колонны |
нет |
- |
Нет данных |
|
Отработанные кассеты картриджных фильтров |
4 |
кг/т |
Не нормируется |
Нет данных |
Фильтры-картриджи |
нет |
- |
Нет данных |
|
Отработанные мембраны биполярных электролизеров |
4 |
кг/т |
Не нормируется |
Нет данных |
Электролизеры биполярные |
нет |
- |
Нет данных |
|
Отработанный картридж фильтра рассола системы извлечения сульфата |
4 |
кг/т |
Не нормируется |
Нет данных |
Фильтр рассола перед СУС |
нет |
- |
Нет данных |
|
Отработанные нанофильтры из фильтров стадии извлечения сульфатов |
4 |
кг/т |
Не нормируется |
Нет данных |
Отработанные нанофильтры СУС |
нет |
- |
Нет данных |
|
Загрязненный фильтр (внутренние устройства "свечей") из туманоуловителя влажного хлора |
4 |
кг/т |
Не нормируется |
Нет данных |
Фильтры влажного хлора |
нет |
- |
Нет данных |
|
Нерегулярная насадка из колонн осушки хлора |
4 |
кг/т |
Не нормируется |
Нет данных |
Колонны осушки хлора |
нет |
- |
Нет данных |
|
Загрязненный фильтр (внутренние устройства "свечей") из туманоуловителя сухого хлора |
4 |
кг/т |
Не нормируется |
Нет данных |
Фильтр сухого хлора |
нет |
- |
Нет данных |
|
Нерегулярная насадка колонн абсорбции хлора |
4 |
кг/т |
Не нормируется |
Нет данных |
Колонны абсорбции хлора |
нет |
- |
Нет данных |
|
Отработанный активированный уголь |
4 |
кг/т |
Не нормируется |
Нет данных |
Фильтр дехлорирования рассола |
нет |
- |
Нет данных |
|
Наименование загрязняющего вещества (ЗВ), показателя |
Единица измерения |
Масса сбросов ЗВ до очистки в расчете на 1 тонну продукта |
Источник сброса ЗВ |
Направление сброса (в водный объект или в ЦСВ*) |
Метод очистки или повторного использования |
Масса сбросов ЗВ после очистки в расчете на 1 тонну продукта | ||
|
Диапазон |
Среднее |
Диапазон |
Среднее | |||||
|
Хлор активный |
кг/т |
Не более 0, 48 |
0, 1 |
Колонна отпарки хлорной воды |
В ЦСВ и на БОС |
Нейтрализация тиосульфатом натрия или NaHS |
0-9, 7•10-6 |
Отсутствие |
|
Хлорид-анион (хлориды) |
кг/т |
1, 4-245, 4 |
123, 9 |
Стадия очистки рассола |
В ЦСВ и на БОС |
Использование для получения рассола |
1, 4-245, 4 |
123, 9 |
|
Сульфат-анион (сульфаты) |
кг/т |
0, 1-113, 2 |
56, 7 |
Промывка центрифуг и оборудования |
В ЦСВ и на БОС |
- |
0, 1-113, 2 |
56, 7 |
|
* ЦСВ - централизованная система отведения; БОС - биологические очистные сооружения. | ||||||||
|
Наименование фактора воздействия |
Единицы измерений |
Уровень воздействия до снижения (постоянный уровень) |
Источник воздействия |
Метод снижения воздействия |
Уровень воздействия после снижения (постоянный уровень) | ||
|
Диапазон |
Среднее |
Диапазон |
Среднее | ||||
|
Шум |
дБА |
62-96 |
96 |
Насосы; компрессоры; центрифуги; электролизеры |
Применение средств защиты органов слуха |
74-96 |
- |
|
Вибрация |
дБ |
82-108 |
102 |
Насосы; центрифуги компрессоры |
Соответствует нормативам |
82-108 |
96 |
|
Электромагнитное излучение (магнитная индукция ПМП) |
мТл |
14, 5 |
14, 5 |
Электролизеры |
Снижение времени воздействия фактора |
14, 5 |
14, 5 |
|
Тепловое воздействие |
°C |
22, 6-23, 7 |
23, 7 |
Электролизеры; выпарные аппараты; трубопроводы пара и горячей воды |
Снижение времени воздействия фактора |
22, 6-23, 7 |
- |
|
Вт•ч |
735 |
735 |
735 |
- | |||
Текущие уровни эмиссии в окружающую среду и потребления ресурсов в производстве водорода, хлора и гидроксида натрия ртутным методом электролиза определены по фактическим данным, представленными предприятиями РФ за 2016 г. Производство водорода, хлора и гидроксида натрия ртутным методом электролиза характеризуется умеренным уровнем эмиссий загрязняющих веществ в окружающую среду, относительно низким сырьевым индексом технологии и крайне высоким уровнем потребления электроэнергии, что связано со спецификой электрохимического метода получения едкого натра.
9.3.3.1 Потребление сырья, материалов и энергоресурсов в производстве водорода, хлора и гидроксида натрия ртутным методом электролиза
В качестве основных сырьевых компонентов в производстве используется твердая каменная соль (галит) различных месторождений, например привозная каменная соль Соль-Илецкого месторождения, каменная соль Яр-Бишкадакского месторождения, или рассол хлорида натрия, получаемый методом подземного выщелачивания каменной соли, например раствор натрия хлорида, выпускаемый по стандарту организации [51].
В качестве ртути металлической на стадии электролиза с ртутным катодом используется ртуть металлическая марок Р1, Р2 или Р3 или регенерированная ртуть.
Выход продуктов по току электролиза составляет не менее 95 %.
В результате электролиза раствора хлорида натрия получаются продукты:
- электролитический хлор или хлоргаз, содержащий 98, 3 % хлора, 1 % воды и 0, 7 % кислорода, и который после охлаждения, осушки и компримирования превращается в товарный хлор жидкий по [39];
- электролитический водород, содержащий 75 % водорода и около 25 % воды;
- натр едкий технический марки РР по [35] или натр едкий очищенный по [36] с массовой долей NaOH до 50 %, которые используются в том числе для производства твердого едкого натра марки РР по [35] или твердого едкого натра по стандартам организаций [37], [38].
Технические показатели (показатели качества) получаемых товарных продуктов (едкого натра и жидкого хлора) приведены в таблицах 9.22 и 9.23.
Расход основных видов сырья, материалов и энергоресурсов производства водорода, хлора и гидроксида натрия ртутным методом электролиза на 1 тонну гидроксида натрия (100 %) приведен в таблице 9.36.
|
Сырье, материалы, энергоресурсы
| |||
|
Наименование |
Единицы измерения |
Расход на 1 тонну 100 % NaOH | |
|
минимальный |
максимальный | ||
|
Соль (галит) или сырой рассол хлорида натрия на 100 % NaCl |
кг |
1485 |
1881 |
|
Едкий натр технический в пересчете на 100 % NaOH |
кг |
7, 8 |
43, 1 |
|
Кислота соляная синтетическая в пересчете на 100 % HCl |
кг |
6, 3 |
38 |
|
Сода кальцинированная в пересчете на 100 % Na2CO3 |
кг |
0, 31 |
22, 1 |
|
Полиакриламид (флокулянт) 100 % |
кг |
0, 15 |
0, 9 |
|
Хлорид кальция 32%-ный СaCl2 |
кг |
8, 1 |
32, 1 |
|
Натрия гидросульфид NaHS или натрия тиосульфат Na2S2O3 |
кг |
0, 038 |
0, 045 |
|
кг |
0, 3 |
3, 1 | |
|
Ртуть металлическая Р1, Р2, Р3 |
г |
4, 9 |
55 |
|
Вода обессоленная |
м3 |
0, 8 |
2, 61 |
|
Кислота серная концентрированная или олеум на 100 % Н2SO4 |
кг |
14, 5 |
50, 0 |
|
Песок кварцевый фракционированный ГК, ГКФ крупный 1, 6-1, 0 |
кг |
0 |
0, 32 |
|
Поглотители химические паров ртути или углеродный поглотитель |
кг |
0 |
0, 15 |
|
Вода производственная |
м3 |
0, 31 |
12, 1 |
|
Электроэнергия постоянного тока |
кВт•ч/МДж |
2800/10080 |
3293/11855 |
|
Электроэнергия переменного тока |
кВт•ч/МДж |
55/198 |
140/223 |
|
Тепловая энергия в паре |
МДж |
837 |
9650 |
|
Холод с температурой (9 ± 2) °C |
МДж |
778 |
800 |
|
Холод с температ. минус (29 ± 2) °C |
МДж |
12 |
30 |
|
Вода оборотная |
м3 |
36, 8 |
914 |
|
Воздух осушенный (сжатый) |
нм3 |
44 |
170 |
|
Азот газообразный |
нм3 |
2, 9 |
64, 2 |
Производство водорода, хлора и гидроксида натрия ртутным методом электролиза характеризуется относительно низким сырьевым индексом, находящимся в пределах 1522, 5-2067, 1 кг/т (без учета воды, необходимой для растворения соли, приготовления рассола и разложения амальгамы натрия).
9.3.3.2 Выход основных и попутных продуктов, энергоресурсов в производстве водорода, хлора и гидроксида натрия ртутным методом электролиза
Производство водорода, хлора и гидроксида натрия ртутным методом электролиза связано с высоким уровнем потребления электроэнергии, что обусловлено спецификой электрохимического процесса производства, а также связано с умеренным потреблением оборотной воды и холода, что обусловлено необходимостью охлаждения и компримирования хлора на стадии получения жидкого хлора.
В таблице 9.37 приведен выход основных, попутных продуктов и полупродуктов на производство 1 т товарного едкого натра марки РР в пересчете на 100 % NaOH.
|
Продукция, полупродукты, попутные продукты, энергоресурсы
| |||
|
Наименование |
Единицы измерений |
Выход на 1 тонну 100 % NaOH | |
|
минимальный |
максимальный | ||
|
Едкий натр жидкий |
т |
1, 00 |
1, 00 |
|
Хлор электролитический (хлоргаз) или хлор осушенный в пересчете на 100 % Cl2 |
т |
0, 885 |
0, 891 |
|
Водород электролитический или водород технический в пересчете на 100 % H2 |
т (нм3) |
0, 025 (275) |
0, 032 (290) |
|
Кислота серная для регенерации и нейтрализации (или потери) в пересчете на 100 % Н2SO4 |
кг |
3, 5 |
22 |
|
Гипохлорит натрия (раствор 90-110 г/дм3 активного хлора) |
кг |
1, 5 |
6, 0 |
|
Сточные воды ртутьсодержащие |
м3 |
0, 56 |
1, 01 |
9.3.3.3 Характеристика эмиссий в окружающую среду в производстве водорода, хлора и гидроксида натрия ртутным методом электролиза
Основные виды эмиссий в окружающую среду от данного производства приведены в таблицах 9.38-9.41.
Основные выбросы маркерных загрязняющих веществ, включая хлор и серную кислоту, образуются на стадии охлаждения, осушки, компримирования или сжижения хлора. Образующиеся промышленные выбросы подвергаются очистке от хлора с применением абсорбционных санитарных колонн.
В тех случаях, когда электролитический хлор не подвергают сушке с использованием концентрированной серной кислоты или олеума, выбросы серной кислоты в атмосферный воздух отсутствуют как таковые.
Технологические показатели производства водорода, хлора и гидроксида натрия ртутным методом приведены в приложении А.
|
Наименование загрязняющего вещества (ЗВ) |
Единица измерений |
Масса выбросов ЗВ до очистки в расчете на 1 тонну продукта 100 % NaOH |
Источники выбросов |
Метод очистки |
Масса выбросов ЗВ после очистки в расчете на 1 тонну продукта 100 % NaOH | ||
|
Диапазон |
Среднее |
Диапазон |
Среднее | ||||
|
Хлор (производство хлора) |
кг/т |
0, 005-0, 15 |
0, 05 |
Основное оборудование; турбокомпрессоры |
Абсорбция щелочным раствором |
0, 005-0, 15 |
0, 05 |
|
Серная кислота (производство хлора) |
кг/т |
0, 0014-0, 006 |
0, 0037 |
Колонны сушки хлора; установка регенерации отработанной серной кислоты |
Абсорбция щелочным раствором |
0, 0014-0, 006 |
0, 0037 |
|
Ртуть (производство едкого натра) |
кг/т |
0, 001-0, 05 |
0, 007 |
Основное оборудование |
Адсорбция на угле |
0, 001-0, 03 |
0, 006 |
|
Натрий гидроксид, NaOH (производство едкого натра, каустика) |
кг/т |
0, 001-0, 05 |
0, 025 |
Основное оборудование |
- |
0, 001-0, 05 |
0, 025 |
|
Наименование отхода |
Класс опасности для ОС |
Единица измерения |
Масса образования отхода в расчете на 1 тонну продукта |
Источник образования |
Метод очистки, утилизации |
Масса размещенных отходов в расчете на 1 тонну продукта | ||
|
Диапазон |
Среднее |
Диапазон |
Среднее | |||||
|
Серная кислота, отработанная при осушке хлора |
2 |
кг/т |
3, 5-21, 2 |
Нет данных |
Стадия сушки хлора |
Концентрирование кислоты |
0-21, 2 |
- |
|
Шлам солерастворения и рассолоочистки (в том числе анолита) |
4 |
кг/т |
41, 5-48, 5 |
41, 5 |
Стадии очистки рассола и очистки анолита |
- |
0-48, 5 |
41, 5 |
|
Насадка графитовая отработанная после демеркуризации |
4 |
кг/т |
0, 02-0, 10 |
0, 10 |
Демеркуризация графитовой насадки разлагателей |
Промывка водой |
0, 02-0, 10 |
0, 1 |
|
Песок отработанный от песчаных фильтров |
4 |
кг/т |
0-1, 20 |
1, 0 |
Стадия очистки сточных вод (фильтрации) |
- |
0-1, 20 |
1, 0 |
|
Шлам с установки реагентной очистки сточных вод от ртути |
4 |
кг/т |
1, 0 |
1, 0 |
Фильтрация суспензии сточных вод реагентной очистки |
Демеркуризация, промывка водой |
1, 0 |
1, 0 |
|
Резина, отработанная из производства хлора и едкого натра |
4 |
кг/т |
0, 6 |
0, 6 |
Замена отработанных резиновых материалов |
Промывка водой |
0, 6 |
0, 6 |
|
Резиноасбестовые отходы (изделия отработанные) |
4 |
кг/т |
0, 06 |
0, 06 |
Замена уплотнительных материалов |
Промывка водой |
0, 06 |
0, 06 |
|
Ткань фильтровальная отработанная |
4 |
кг/т |
0, 1 |
0, 1 |
Замена фильтровальной ткани |
Демеркуризация, промывка водой |
0, 1 |
0, 1 |
|
Углеродный поглотитель ртути отработанный производства хлора и едкого натра |
4 |
кг/т |
0-0, 04 |
0, 04 |
Очистка водорода от паров ртути в адсорберах, очистка абгазов печей прокалки шлама |
- |
0-0, 04 |
0, 04 |
|
Смола ионообменная отработанная в производстве хлора и едкого натра |
5 |
кг/т |
0-0, 45 |
0, 225 |
Очистка сточных вод от ртути в производстве хлора и каустика |
Промывка раствором NaOH и водой |
0-0, 45 |
0, 225 |
|
Отходы ртутьсодержащие при зачистке оборудования производства хлора и каустика |
3 |
кг/т |
1, 9-4, 0 |
2, 01 |
Чистка карманов электролизеров и другого оборудования |
Термическая регенерация ртути в печах |
1, 7-3, 0 |
2, 0 |
|
Неорганический остаток термической регенерации металлической ртути из ртутьсодержащих отходов производства хлора и каустика ртутным методом |
3 |
кг/т |
1, 4-3, 0 |
1, 5 |
Установка термической регенерации ртути (обезвреживания ртутьсодержащих отходов) |
Использование для ликвидации карьеров, гидротехнических сооружений (ГТС) |
1, 4-3, 0 |
1, 5 |
|
Осадок отстаивания рассола, отработанного при регенерации фильтра очистки анолита в производстве хлора и каустика ртутным методом |
4 |
кг/т |
0, 3-0, 7 |
0, 37 |
Зачистка емкостей стадии очистки анолита |
Промывка водой, использование для ликвидации карьеров, ГТС |
0, 3-0, 7 |
0, 37 |
|
Фторопласт отработанный в производстве хлора и каустика |
4 |
кг/т |
0, 01-0, 1 |
0, 1 |
Замена отработанных изделий из фторопласта |
Промывка водой |
0-0, 1 |
0, 1 |
|
Смесь осадков механической и физико-химической очистки сточных вод производства хлора и каустика ртутным методом |
1 |
кг/т |
0, 5 - 1, 5 |
1, 0 |
Зачистка оборудования производства хлора и каустика ртутным методом |
Термическая регенерация ртути |
0, 5 - 1, 5 |
1, 0 |
|
Ионообменная смола, отработанная при очистке сточных вод производства хлора и каустика ртутным методом |
1 |
кг/т |
0, 01 - 0, 5 |
0, 255 |
Очистка сточных вод производства хлора и каустика ртутным методом |
- |
0, 01 - 0, 5 |
0, 255 |
|
Уголь активированный, загрязненный ртутью при очистке сточных вод производства хлора и каустика ртутным методом |
1 |
кг/т |
0, 01 - 0, 08 |
0, 045 |
Очистка продуктов и отходящих газов в производстве хлора и каустика |
- |
0, 01 - 0, 08 |
0, 045 |
|
Отходы термической регенерации из ртутьсодержащих отходов производства хлора и каустика ртутным методом |
1 |
кг/т |
0, 7 - 1, 0 |
0, 85 |
Установка термической регенерации ртути |
- |
0, 7 - 1, 0 |
0, 85 |
|
Наименование загрязняющего вещества (ЗВ), показателя |
Единица измерения |
Масса сбросов ЗВ до очистки в расчете на 1 тонну продукта |
Источник сброса |
Направление сброса (в водный объект, ЦСВ или ГТС*) |
Метод очистки или повторного использования |
Масса сбросов ЗВ после очистки в расчете на 1 тонну продукта | ||
|
Диапазон |
Среднее |
Диапазон |
Среднее | |||||
|
Хлор активный |
кг/т |
0-0, 2 |
- |
Колонна отпарки хлорной воды |
В ЦСВ и на БОС или в ГТС |
Нейтрализация тиосульфатом натрия или NaHS |
0-9, 7•10-6 |
Отсутствие |
|
Хлорид-анион (хлориды) |
кг/т |
10-1300 |
655 |
Стадия выпарки соли |
В ЦСВ и на БОС или в ГТС |
Использование для получения рассола |
0-1300 |
650 |
|
Сульфат-анион (сульфаты) |
кг/т |
0, 1-1, 1 |
0, 55 |
Стадия выпарки соли |
В ЦСВ и на БОС или в ГТС |
Очистка от сульфатов и возврат в цикл |
0-1, 0 |
0, 5 |
|
Ртуть |
кг/т |
0, 0001-0, 001 |
- |
Сборник сточных вод |
В ЦСВ и на БОС или в ГТС |
- |
0-0, 0002 |
0, 0001 |
|
* ЦСВ - централизованная система отведения; БОС - биологические очистные сооружения; ГТС - гидротехническое сооружение. | ||||||||
|
Наименование фактора воздействия |
Единицы измерений |
Уровень воздействия до снижения (постоянный уровень) |
Источник воздействия |
Метод снижения воздействия |
Уровень воздействия после снижения (постоянный уровень) | ||
|
Диапазон |
Среднее |
Диапазон |
Среднее | ||||
|
Шум |
дБА |
62-96 |
79 |
Насосы; компрессоры; центрифуги |
Применение средств защиты органов слуха |
74-96 |
79 |
|
Вибрация |
дБ |
82-108 |
95 |
Насосы; центрифуги; компрессоры |
Соответствует нормативам |
82-108 |
95 |
|
Электромагнитное излучение (магнитная индукция ПМП) |
мТл |
14, 5-16, 5 |
15, 5 |
Электролизеры |
Сокращение времени воздействия фактора |
14, 5-16, 5 |
15, 5 |
|
Тепловое воздействие |
°C |
22, 6-23, 7 |
23, 7 |
Электролизеры; выпарные аппараты; трубопроводы пара и горячей воды |
Сокращение времени воздействия фактора |
22, 6-23, 7 |
735 |
|
Вт•ч |
735 |
735 |
735 | ||||
Текущие уровни эмиссии в окружающую среду и потребления ресурсов в производстве твердого гидроксида натрия определены по фактическим данным, представленными предприятиями РФ за 2016 год. Производство твердого гидроксида натрия характеризуется низким уровнем эмиссий загрязняющих веществ в окружающую среду, низким сырьевым индексом технологии и высоким уровнем потреблением тепловой энергии, что связано со спецификой метода получения твердого едкого натра - выпариванием водных растворов едкого натра.
9.3.4.1 Потребление сырья, материалов и энергоресурсов в производстве твердого гидроксида натрия
В качестве основного сырьевого компонента в производстве используется натр едкий марки РР или марки РД, выпускаемый по [35], натр едкий очищенный, выпускаемый по [36], или раствор едкого натра, выпускаемый по иным техническим условиям (стандартам организации).
Технические показатели (показатели качества) получаемого твердого гидроксида натрия (едкого натра) марок ТР и ТД приведены в таблице 9.23 [35] или в соответствующих технических условиях (стандартах организации) на твердый едкий натр (гранулированный или таблетированный) [37, 38].
Расход основных видов сырья, материалов и энергоресурсов производства твердого гидроксида натрия на 1 тонну продукта (100 % NaOH) приведен ниже в таблице 9.42.
|
Сырье, материалы, энергоресурсы
| |||
|
Наименование |
Единицы измерения |
Расход на 1 тонну 100% NaOH | |
|
минимальный |
максимальный | ||
|
Натр едкий очищенный или натр едкий марки РР в пересчете на 100% NaОН |
кг |
1001, 0 |
1013, 0 |
|
Сахар-песок |
кг |
0, 049 |
0, 058 |
|
Теплоноситель - дифенил (динил) |
кг |
0, 18 |
0, 20 |
|
Натрий азотистокислый |
кг |
0, 065 |
0, 066 |
|
Селитра калиевая техническая |
кг |
0, 060 |
0, 061 |
|
Водород технический |
тм3 |
0, 35278 |
0, 38512 |
|
Кислород газообразный технический, 95 % |
тм3 |
0, 14909 |
0, 16132 |
|
Природный газ |
тм3 |
0, 1053 |
0, 1242 |
|
Пар |
Гкал |
0, 0084 |
0, 30 |
|
Холод (июнь - сентябрь) |
Гкал |
8, 0 |
8, 0 |
|
Вода химочищенная или обессоленная (или речная) |
м3 |
25, 7 (90) |
71 (91) |
|
Вода оборотная |
м3 |
108, 4 |
140, 9 |
|
Электроэнергия |
тыс.кВт•ч |
0, 0408 |
0, 0850 |
|
Воздух сжатый (осушенный) |
нм3 |
0, 0079 |
0, 0338 |
Производство твердого едкого натра характеризуется низким сырьевым индексом, находящимся в пределах 1001, 5 - 1014 кг/т (без учета расхода энергоносителей и воды).
9.3.4.2 Выход основных и попутных продуктов, энергоресурсов в производстве твердого гидроксида натрия
Производство твердого едкого натра не связано с образованием каких-либо попутных продуктов и энергоресурсов, что обусловлено особенностью технологического процесса производства.
9.3.4.3 Характеристика эмиссий в окружающую среду в производстве твердого гидроксида натрия (едкого натра)
Основные виды эмиссий в окружающую среду от данного производства приведены ниже в таблицах 9.43 - 9.46.
Основные выбросы маркерных загрязняющих веществ - оксида углерода, метана, гидроксида натрия образуются соответственно на стадии нагрева теплоносителя (при сжигании природного газа) и на стадии кристаллизации (чешуирования или гранулирования) и фасовки твердого едкого натра.
Технологические показатели производства твердого гидроксида натрия (едкого натра) приведены в Приложении А.
|
Наименование загрязняющего вещества (ЗВ) |
Единица измерений |
Масса выбросов ЗВ до очистки в расчете на 1 тонну продукта 100% NaOH |
Источники выбросов |
Метод очистки |
Масса выбросов ЗВ после очистки в расчете на 1 тонну продукта 100% NaOH | ||
|
Диапазон |
Среднее |
Диапазон |
Среднее | ||||
|
Углерода оксид |
кг/т |
0, 1 - 0, 30 |
0, 16 |
Стадия нагрева теплоносителей (в составе дымовых газов) |
- |
0, 1 - 0, 3 |
0, 16 |
|
Метан |
кг/т |
нет данных |
нет данных |
- |
нет данных |
нет данных | |
|
Азота диоксид |
кг/т |
0, 03 - 0, 10 |
0, 07 |
Стадия нагрева теплоносителей (в составе дымовых газов) |
- |
0, 03 - 0, 10 |
0, 07 |
|
Азота оксид |
кг/т |
0, 01 - 0, 02 |
0, 012 |
- |
0, 01 - |
0, 012 | |
|
Натрия гидроксид, NaOH |
кг/т |
0, 02 - 0, 12 |
0, 07 |
Стадия кристаллизации (чешуирования, гранулирования) и стадия фасовки продукта |
- |
0, 02 - 0, 12 |
0, 07 |
|
Наименование отхода |
Класс опасности для ОС |
Единица измерения |
Масса образования отхода в расчете на 1 тонну продукта |
Источник образования |
Метод очистки, утилизации |
Масса размещенных отходов в расчете на 1 тонну продукта | ||
|
Диапазон |
Среднее |
Диапазон |
Среднее | |||||
|
Отходы производства основных органических химических веществ прочих (продукты разложения дифенильной смеси |
1 |
кг/т |
0 - 0, 9 |
0, 53 |
Процесс разложения дифенильной смеси при производстве натра едкого |
Термическое сжигание |
0 - 0, 9 |
0, 53 |
|
Отходы солевых теплоносителей в виде нитрит-нитратных смесей |
3 |
кг/т |
0 - 0, 82 |
0, 41 |
Замена неорганического теплоносителя |
- |
0 - 0, 82 |
0, 41 |
|
Наименование загрязняющего вещества (ЗВ), показателя |
Единица измерения |
Масса сбросов ЗВ до очистки в расчете на 1 тонну продукта |
Источник сброса |
Направление сброса (в водный объект, ЦСВ или ГТС*) |
Метод очистки или повторного использования |
Масса сбросов ЗВ после очистки в расчете на 1 тонну продукта | ||
|
Диапазон |
Среднее |
Диапазон |
Среднее | |||||
|
Натрий гидроксид |
кг/т |
0, 1 - 5, 8 |
5, 0 |
Сборник сточных вод |
в ЦСВ и на БОС или в ГТС |
Используются для нейтрализации сточных вод с низким значением рН |
- |
- |
|
*ЦСВ - централизованная система отведения. БОС - биологические очистные сооружения; ГТС - гидротехническое сооружение | ||||||||
|
Наименование фактора воздействия |
Единицы измерений |
Уровень воздействия до снижения (постоянный уровень) |
Источник воздействия |
Метод снижения воздействия |
Уровень воздействия после снижения (постоянный уровень) | ||
|
Диапазон |
Среднее |
Диапазон |
Среднее | ||||
|
Шум |
дБА |
70 - 90 |
80 |
Насосы; вентиляторы; чешуировочная машина, фасовочная машина |
Применение средств защиты органов слуха |
70 - 90 |
- |
|
Вибрация |
дБ |
70 - 90 |
80 |
Насосы; чешуировочная машина или гранулятор |
Соответствует нормативам |
70 - 90 |
- |
|
Тепловое воздействие |
°С |
15 - 23 |
- |
Стадия выпаривания раствора едкого натра; чешуировочная машина или гранулятор; емкости теплоносителей; котел; печь сжигания природного газа |
Сокращение времени воздействия фактора; применение спецодежды и спецобуви |
15 - 23 |
- |
9.3.5.1 Потребление сырьевых материалов при производстве водорода, хлора и гидроксида калия мембранным методом электролиза
В качестве основного и единственного исходного сырья в производстве используется твердая соль калия - калий хлористый технический марки А, выпускаемый по [52].
В качестве ионообменной смолы на стадии ионообменной очистки раствора хлорида калия от ионов кальция и магния используется катионная ионообменная смола.
Выход продуктов по току электролиза составляет не менее 95 %.
В результате электролиза раствора хлорида калия получаются:
- электролитическая щелочь едкого кали (католит) с массовой долей КOH 30 %;
- электролитический хлор или хлоргаз, содержащий 98, 3 % хлора, 1 % воды и 0, 7 % кислорода;
- электролитический водород, содержащий 73 % водорода и 27 % воды.
В результате всего хлор-щелочного производственного процесса получаются следующие товарные продукты или продукты, используемые на самом предприятии в смежных производствах:
- калия гидрат окиси технический по [42];
- электролитический хлор или хлоргаз осушенный;
- жидкий хлор по [58];
- электролитический водород осушенный.
Технические показатели (показатели качества) получаемых товарных продуктов приведены в таблице 9.21 и в [42].
В таблице 9.47 приведен удельный расход сырья, материалов и энергоресурсов на производство 1 т 100 %-ного гидроксида калия марки мембранным методом электролиза.
|
Сырье, материалы, энергоресурсы
| |||
|
Наименование |
Единицы измерения |
Расход на 1 тонну 100 % КOH | |
|
минимальный |
максимальный | ||
|
Калий хлористый технический или раствор KCl в пересчете на 100 % KCl |
кг |
1460 |
1480 |
|
Едкое кали жидкое в пересчете на 100 % КOH |
кг |
15, 0 |
16, 0 |
|
Карбонат калия гранулированный в пересчете на 100 % |
кг |
9, 0 |
10, 0 |
|
Карбонат бария в пересчете на 100 % |
кг |
10, 3 |
11, 5 |
|
Флокулянт (полиакриламид) |
кг |
0, 01 |
0, 017 |
|
Перекись водорода 35 % |
кг |
0, 3 |
0, 4 |
|
Кислота соляная синтетическая в пересчете на 100 % HCl |
кг |
21, 8 |
25, 0 |
|
Вода для растворения хлорида калия (вода речная отстоянная) |
т |
4, 80 |
5, 84 |
|
Альфа-целлюлоза |
кг |
0, 13 |
0, 14 |
|
Вода обессоленная |
м3 |
0, 8 |
1, 0 |
|
Вода оборотная (охлаждающая) |
м3 |
60 |
67 |
|
Электроэнергия постоянного тока |
кВт•ч |
1550 |
1650 |
|
Электроэнергия переменного тока |
кВт•ч |
45, 2 |
60 |
|
Тепловая энергия в паре |
ГДж |
2, 13 |
2, 56 |
|
Воздух технологический |
м3 |
41, 8 |
50, 0 |
|
Сжатый воздух КИПиА |
м3 |
15, 0 |
16, 5 |
|
Азот газообразный технический |
нм3 |
5, 5 |
12, 5 |
Производство водорода, хлора и гидроксида калия мембранным методом электролиза характеризуется низким сырьевым индексом, находящимся в пределах - 2315, 5-2532 кг/т (без учета воды, используемой для растворения хлорида калия).
9.3.5.2 Выход основных и попутных продуктов при производстве водорода, хлора и гидроксида калия мембранным методом электролиза
В таблице 9.48 приведены выходы основных и попутных продуктов при производстве 1 т едкого кали технического (в пересчете на 100 %) мембранным методом электролиза.
|
Продукция, полупродукты, попутная продукция, энергоресурсы
| |||
|
Наименование |
Единицы измерений |
Выход на 1 тонну 100 % КOH | |
|
минимальный |
максимальный | ||
|
Едкое кали жидкое |
т |
1, 00 |
1, 00 |
|
Хлор электролитический |
т |
0, 630 |
0, 660 |
|
Водород электролитический |
т |
0, 017 |
0, 020 |
|
Сточные воды |
м3 |
0, 23 |
0, 40 |
9.3.5.3 Характеристика эмиссий в окружающую среду в производстве водорода, хлора и гидроксида калия мембранным методом электролиза
Основные виды эмиссий в окружающую среду от данного производства приведены в таблицах 9.49-9.51.
Основные выбросы маркерных загрязняющих веществ, включая хлор и серную кислоту, образуются на стадии охлаждения, осушки, компримирования или сжижения хлора. Образующиеся промышленные выбросы подвергаются очистке от хлора с применением абсорбционных санитарных колонн.
Технологические показатели производства водорода, хлора и гидроксида калия мембранным методом приведены в приложении А.
|
Наименование загрязняющего вещества (ЗВ) |
Единица измерения |
Масса выбросов ЗВ до очистки в расчете на 1 тонну продукта |
Источники выбросов |
Метод очистки |
Масса выбросов ЗВ после очистки в расчете на 1 тонну продукта | ||
|
Диапазон |
Среднее |
Диапазон |
Среднее | ||||
|
Хлор (производство хлора) |
кг/т |
0, 001-0, 01 |
Нет данных |
Труба рассеивания, аэрационный фонарь |
- |
0, 001-0, 01 |
Нет данных |
|
Калия гидроксид, КOH (производство едкого кали) |
кг/т |
0, 02-0, 08 |
Нет данных |
Емкости хранения едкого кали |
- |
0, 02-0, 08 |
Нет данных |
|
Наименование вида отхода |
Класс опасности для ОС |
Единица измерения |
Масса образования отхода в расчете на 1 тонну 100 % КOH |
Источник образования |
Метод очистки, утилизации |
Масса размещенных отходов в расчете на 1 тонну 100 % КOH | ||
|
Диапазон |
Среднее |
Диапазон |
Среднее | |||||
|
Шламовая суспензия (зашламованная вода) |
4 |
кг/т |
8350-9190 |
Нет данных |
Стадия очистки раствора хлорида калия |
- |
8350-9190 |
Нет данных |
|
Шлам после пресс-фильтра |
3 |
кг/т |
0, 05-0, 9 |
Нет данных |
Стадия очистки рассола, фильтр-пресс |
Нет |
0, 05-0, 9 |
Нет данных |
|
Отработанный песок после песочных фильтров |
5 |
кг/т |
Не нормируется |
Нет данных |
Песочные фильтры рассола |
Нет |
- |
Нет данных |
|
Отработанный активированный уголь |
4 |
кг/т |
Не нормируется |
Нет данных |
Фильтр дехлорирования рассола |
Нет |
- |
Нет данных |
|
Наименование загрязняющего вещества (ЗВ), показателя |
Единица измерения |
Масса сбросов ЗВ до очистки в расчете на 1 тонну продукта |
Источник сброса |
Направление сброса (в водный объект, ЦСВ*) |
Метод очистки, повторного использования |
Масса сбросов ЗВ после очистки в расчете на 1 тонну продукта | ||
|
Диапазон |
Среднее |
Диапазон |
Среднее | |||||
|
Хлорид-анион (хлориды) |
кг/т |
1, 0-110 |
55 |
- |
ЦСВ, БОС |
- |
1, 0-110 |
55 |
|
Сульфат-анион (сульфаты) |
кг/т |
0-5 |
2, 5 |
- |
ЦСВ, БОС |
- |
0-5 |
2, 5 |
|
* ЦСВ - централизованная система отведения; БОС - биологические очистные сооружения. | ||||||||
9.3.6.1 Потребление сырьевых материалов при производстве синтетической соляной кислоты
В качестве двух основных сырьевых материалов в данном производстве используются хлоргаз или осушенный электролитический хлор или испаренный хлор и электролитический водород осушенный.
Выход продукта по хлору составляет около 100 %.
В результате производственного процесса получается один единственный продукт: кислота соляная синтетическая по [43] или по [45].
Технические показатели (показатели качества) получаемой синтетической соляной кислоты приведены в таблицах [43] и [45].
Производство синтетической соляной кислоты связано с очень низким уровнем потреблением электроэнергии и тепловой энергии, что обусловлено относительно незначительным количеством и низкой энергоемкостью основного технологического оборудования, потребляющего электроэнергию, и значительной экзотермичностью процесса синтеза хлорида водорода из водорода и хлора (184, 7 кДж/моль).
В таблице 9.52 приведен удельный расход сырья, материалов и энергоресурсов на производство 1 т синтетической соляной кислоты в пересчете на 100 % HCl.
|
Сырье, материалы и энергоресурсы
| |||
|
Наименование |
Единицы измерения |
Расход на 1 тонну 100 % HCl | |
|
минимальный |
максимальный | ||
|
Водород технический марка А или Б (электролитический) в пересчете на 100 % H2 |
кг (нм3) |
30, 2 (326) |
46, 4 (516) |
|
Хлор электролитический (хлоргаз) или хлор осушенный, или хлор абгазный, или хлор испаренный в пересчете на 100 % |
кг |
972, 5 |
977, 4 |
|
Вода обессоленная или вода речная отстоянная |
м3 |
1, 74 |
2, 23 |
|
м3 |
1, 74 |
2, 23 | |
|
Натр едкий технический или натр едкий очищенный в пересчете на 100 % NaOH |
кг |
0, 6 |
1, 42 |
|
Электроэнергия 380 В |
МДж |
1, 37 кВт•ч |
13, 6 кВт•ч |
|
Тепловая энергия |
МДж |
150 |
550 |
|
Вода оборотная |
МДж |
174 |
4847 |
|
Вода оборотная (охлаждающая) |
м3 |
133 |
150 |
|
Воздух технологический сухой |
нм3 |
10, 1 |
35, 8 |
|
Воздух КИПиА |
нм3 |
1, 72 |
2, 7 |
|
Азот газообразный |
м3 |
2, 3 |
38, 4 |
Производство соляной кислоты характеризуется низким сырьевым индексом, находящимся в пределах 1002, 7-1023, 8 кг на 1 тонну 100 % хлорида водорода (соляной кислоты), что обусловлено простотой химического процесса синтеза хлорида водорода, практически 100 %-ной конверсией исходных реагентов и практически 100 %-ным выходом целевого продукта по хлору.
9.3.6.2 Выход основных и попутных продуктов при производстве синтетической соляной кислоты
В таблице 9.53 приведен выход только основного продукта при производстве 1 т синтетической соляной кислоты, поскольку попутные или побочные продукты в данном процессе не образуются.
|
Продукция, полупродукты, попутная продукция, энергоресурсы
| |||
|
Наименование |
Единицы измерений |
Выход на 1 тонну 100 % HCl | |
|
минимальный |
максимальный | ||
|
Кислота соляная синтетическая техническая в пересчете на 100 % HCl |
т |
1, 00 |
1, 00 |
9.3.6.3 Характеристика эмиссий в окружающую среду в производстве синтетической соляной кислоты
Основные виды эмиссий в окружающую среду от данного производства приведены в таблицах 9.54-9.56.
Основные выбросы маркерных загрязняющих веществ, включая хлор и хлористый водород, образуются на стадиях синтеза и абсорбции хлорида водорода. Образующиеся промышленные выбросы подвергаются очистке от хлора с применением абсорбционных санитарных колонн.
Отходы в данном производстве не образуются.
Образование сточных вод в данном производстве незначительно и в основном сводится к образованию хозяйственно-бытовых сточных вод, образующихся при деятельности персонала производства.
Технологические показатели производства синтетической соляной кислоты приведены в приложении А.
|
Наименование загрязняющего вещества (ЗВ) |
Единица измерений |
Масса выбросов ЗВ до очистки в расчете на 1 тонну 100 % HCl |
Источники выбросов ЗВ |
Метод очистки |
Масса выбросов ЗВ после очистки в расчете на 1 тонну 100 % HCl | ||
|
Диапазон |
Среднее |
Диапазон |
Среднее | ||||
|
Хлор |
кг/т |
0, 0001-0, 7 |
0, 35 |
Печи синтеза хлорида водорода |
Абсорбция водой и нейтрализация раствором тиосульфата или гидросульфида натрия |
0, 0001-0, 7 |
0, 35 |
|
Хлористый водород (гидрохлорид) |
кг/т |
0, 005-1, 7 |
0, 85 |
Абсорберы и санитарные колонны |
Абсорбция водой и нейтрализация раствором щелочи |
0, 005-1, 7 |
0, 85 |
|
Наименование загрязняющего вещества (ЗВ), показателя |
Единица измерения |
Масса сбросов ЗВ до очистки в расчете на 1 тонну продукта |
Источник сброса ЗВ |
Направление сброса (в водный объект, ЦСВ*) |
Метод очистки или повторного использования |
Масса сбросов ЗВ после очистки в расчете на 1 тонну продукта | ||
|
Диапазон |
Среднее |
Диапазон |
Среднее | |||||
|
Хлорид-анион (хлориды) |
кг/т |
0-10, 0 |
0, 6 |
Деятельность персонала |
ЦСВ, БОС |
- |
0-10, 0 |
0, 5 |
|
* ЦСВ - централизованная система отведения; БОС - биологические очистные сооружения. | ||||||||
|
Сбросы в водный объект сточных вод от производства синтетической соляной кислоты отсутствуют. | ||||||||
|
Наименование фактора воздействия |
Единицы измерений |
Уровень воздействия до снижения (постоянный уровень) |
Источник воздействия |
Метод снижения воздействия |
Уровень воздействия после снижения (постоянный уровень) | ||
|
Диапазон |
Среднее |
Диапазон |
Среднее | ||||
|
Шум |
дБА |
71-90 |
78, 6 |
Насосы; печи синтеза; основное оборудование |
Применение средств защиты органов слуха |
71-90 |
78, 6 |
|
Вибрация |
дБ |
82-108 |
96 |
Насосы; |
Соответствует нормативам |
82-108 |
96 |
|
Тепловое воздействие |
°C |
23, 2-27 |
26, 2 |
Печи синтеза; колонны абсорбции |
- |
23, 2-27 |
26, 2 |
|
ТНС индекс |
25-25, 2 |
25, 1 |
25-25, 2 |
25, 1 | |||
|
Электромагнитное излучение (напряженность переменного электрического поля, Гц) |
В/м (5 Гц - 2 кГц) |
15 |
15 |
Основное электрическое оборудование |
Соответствует нормативам |
15 |
15 |
|
В/м (2400 кГц) |
1, 5 |
1, 5 |
1, 5 |
1, 5 | |||
|
Электромагнитное излучение (плотность магнитного потока - ПМП) |
нТл (5 Гц - 2 кГц) |
200 |
200 |
Основное электрическое оборудование |
Соответствует нормативам |
200 |
200 |
|
нТл (2400 кГц) |
4 |
4 |
4 |
4 | |||
Сульфат натрия (натрий сернокислый, химическая формула Na2SO4) выпускается промышленностью в виде белого кристаллического порошка. По [80] продукт должен иметь следующие показатели (см. таблицу 10.1).
|
Наименование показателя |
Высший сорт |
1-й сорт |
2-й сорт |
|
Массовая доля сульфата натрия, %, не менее |
99, 6 |
98, 5 |
97, 4 |
|
Общая щелочность в пересчете на Na2CO3, %, не более |
0, 15 |
0, 6 |
0, 6 |
|
Потери массы при прокаливании, %, не более |
0, 2 |
0, 3 |
0, 3 |
|
Массовая доля нерастворимого в воде остатка, %, не более |
0, 15 |
1, 0 |
1, 0 |
|
Содержание серной кислоты |
Должен выдерживать испытания по ГОСТ 21458-75 (пункт 3.8) | ||
|
Массовая доля кальция и магния в пересчете на CаSO4, %, не более |
0, 01 |
0, 05 |
0, 05 |
|
Массовая доля железа (Fe3+), %, не более |
0, 003 |
0, 008 |
0, 010 |
|
Массовая доля цинка (Zn2+), %, не более |
0, 04 |
0, 3 |
0, 7 |
|
Массовая доля хлоридов (Сl-1), %, не более |
0, 01 |
0, 06 |
0, 06 |
|
Массовая доля воды, %, не более |
0, 04 |
0, 05 |
0, 05 |
Сульфат натрия применяется в производстве моющих средств, в цветной металлургии, в стекольной, целлюлозно-бумажной, текстильной, кожевенной промышленности, в медицине и ветеринарии. В качестве сырья получения сульфата натрия используется сульфат натрия - сырец, образующийся при производстве валового бихромата натрия, а также галургическое природное сырье - мирабилит.
Промышленный способ получения сульфата натрия - растворение сульфата натрия - сырца с последующей очисткой от примесей, упариванием, отделением кристаллов сульфата натрия и сушкой. Технологическая схема производства приведена на рисунке 10.1.

Рисунок 10.1 - Принципиальная схема получения раствора сульфата натрия
Сырьем для производства сульфата натрия является сульфат натрия - сырец, образующийся на одном из переделов производства валового бихромата натрия. Сульфат натрия - сырец растворяют в баках для приготовления раствора сульфата натрия. Шестивалентный хром восстанавливают в растворе сульфата натрия - сырца раствором бисульфита или сульфита натрия до нерастворимой трехвалентной формы с последующей фильтрацией для отделения примесей. Очищенный раствор сульфата натрия упаривают с последующим отделением кристаллов сульфата натрия от маточного раствора на центрифугах и удалением влаги из кристаллов при сушке.
Описание технологического процесса приведено в таблице 10.2, перечень основного оборудования - в таблице 10.3.
|
Входной поток |
Подпроцесс |
Выходной поток |
Основное технологическое оборудование |
Эмиссии |
|
Сульфат натрия - сырец |
Прием и складирование сырья |
Сульфат натрия - сырец |
Бункер, дробилка, транспортер |
- |
|
Сульфат натрия - сырец |
Растворение сульфата натрия - сырца |
Шихта |
Бак |
- |
|
Шихта |
Очистка сульфата натрия от примесей |
Спек |
Бак-реактор, фильтр-сгуститель, отстойник |
- |
|
Спек |
Упаривание раствора сульфата натрия |
Раствор монохромата натрия |
Аппарат выпарной |
- |
|
Раствор монохромата натрия |
Отделение кристаллов сульфата натрия |
Кристаллы сульфата натрия. Сухой шлам (рудный остаток) |
Центрифуга |
- |
|
Кристаллы сульфата натрия |
Сушка и упаковка готового продукта |
Готовый продукт |
Сушилка барабанная |
Серы диоксид; углерода оксид |
|
Наименование оборудования |
Назначение оборудования |
Существенные характеристики технологического оборудования |
|
Кран мостовой электрический грейферный |
Прием и складирование сырья |
Грузоподъемность 5 т, высота подъема 16 м, емкость грейфера 1, 5 м3 |
|
Дробилка |
Приготовление шихты |
Производительность 40 т/ч |
|
Бункер сульфата-сырца |
Подача сырья |
Высота 3500 мм, длина 4000 мм, ширина 3000 мм |
|
Транспортер скребковый |
Подача сырья |
Длина ленты 18 000 мм, ширина скребка 200 мм, производительность 20 т/ч |
|
Бак растворения |
Приготовление раствора сульфата натрия |
Диаметр 2600 мм, высота 2400 мм, оборудован мешалкой |
|
Бак-реактор |
Очистка сульфата натрия от примесей |
Диаметр 2600 мм, высота 2400 мм, оборудован мешалкой |
|
Фильтр-сгуститель |
Очистка сульфата натрия от примесей |
Диаметр 1670 мм, высота 4730 мм, поверхность фильтрации 56, 5 м2 |
|
Отстойник |
Очистка сульфата натрия от примесей |
Диаметр 6500 мм, высота 5500 мм |
|
Аппарат выпарной |
Упаривание раствора сульфата натрия |
Однокорпусной, диаметр кипятильника 1400 мм, высота кипятильника 4990 мм, поверхность нагрева 315 м2, диаметр сепаратора 2600 мм, высота сепаратора 8900 мм, оборудован циркуляционным насосом производительностью 3550 м3/мин, напор 3, 6 м |
|
Центрифуга |
Отделение кристаллов сульфата натрия |
Диаметр барабана 2600 мм, объем 1250 л, поверхность фильтрации 4, 5 м2 |
|
Сушилка барабанная |
Сушка сульфата натрия |
Диаметр барабана 1200 мм, длина 10 000 мм, производительность 12 т/ч, обогрев природным газом |
Нормы расходов материальных и энергетических ресурсов приведены в таблице 10.4.
|
Наименование ресурсов |
Единицы измерения |
Расход на 1 т продукции | |
|
Минимальный |
Максимальный | ||
|
Сульфат натрия - сырец |
т |
1, 05 |
1, 05 |
|
Бисульфит натрия, 100 % |
т |
0, 012 |
0, 012 |
|
Сульфит натрия, 100 % |
т |
0, 01 |
0, 01 |
|
Кислота серная техническая, 100 % |
т |
0, 01 |
0, 01 |
|
Сода кальцинированная, 100 % |
т |
0, 004 |
0, 004 |
|
Электроэнергия |
кВт•ч/т |
61 |
65 |
|
Теплоэнергия |
Гкал/т |
2, 05 |
2, 15 |
|
Топливо (газ природный) |
м3/т |
5, 0 |
5, 2 |
|
Техническая вода |
м3/т |
0, 62 |
0, 62 |
Выбросы в атмосферу при производстве сульфата натрия приведены в таблице 10.5.
|
Источники выброса |
Наименование |
Метод очистки, повторного использования |
Объем и (или) масса выбросов загрязняющих веществ после очистки в расчете на 1 т продукции, кг/т | ||
|
Минимальное |
Максимальное |
Среднее | |||
|
Производство в целом |
Серы диоксид |
Циклон, скруббер, мокрый циклон, каплеуловитель |
- |
- |
0, 02 |
|
Углерода оксид |
- |
- |
0, 25 | ||
|
Динатрий сульфат (натрия сульфат) |
- |
- |
0, 069 | ||
|
Натрий гидросульфит |
- |
- |
0, 00076 | ||
В процессе производства сульфата натрия образуются отходы минеральных масел индустриальных (частично используется в качестве смазочных материалов, а также передается сторонней организации), отходы тары (передается сторонней организации или направляются на полигон захоронения промышленных отходов).
Технология производства водорода электролизом воды имеет ряд преимуществ перед другими методами получения водорода: позволяет получать продукт с высокой чистотой [87]; дешевое сырье - вода; отсутствие вредных отходов; простота и непрерывность технологического процесса, возможность автоматизации; продолжительный срок эксплуатации электролизеров.
|
Наименование показателя |
Норма для марки | |
|
А |
Б | |
|
1. Объемная доля водорода в пересчете на сухой газ, %, не менее |
99, 99 |
99, 95 |
|
2. Суммарная объемная доля кислорода и азота, %, не более |
0, 01 |
0, 05 |
|
3. Массовая концентрация водяных паров при 20 °С и 101, 3 кПа (760 мм рт. ст.), г/м3, не более: | ||
|
а) в трубопроводах |
0, 5 |
0, 5 |
|
б) в баллонах под давлением |
0, 2 |
0, 2 |
Водород марки А используется в электронной, фармацевтической, химической промышленностях, в порошковой металлургии: для осаждения тугоплавких соединений из окислов металлов; при спекании изделий из порошковых материалов, содержащих хром и нержавеющие стали. Водород марки Б используется в электронной, химической, цветной металлургии, фармацевтической промышленностях, промышленности средств связи и в энергетике.
Технология производства водород электролизом воды основана на процессе разложения воды при воздействии постоянного электрического тока и включает стадии: приготовления питательной воды; приготовления электролита; получения водорода электролизом; очистки и осушки водорода. На рисунке 11.1 представлена блок-схема производства водорода методом электролиза воды.

Рисунок 11.1 - схема производства водорода электролизом воды
Паровой конденсат поступает на узел приготовления питательной воды. Питательная (дистиллированная) вода получается за счет переиспарения и конденсации парового конденсата или конденсации водяного пара, и представляет собой дистиллированную воду. Питательная вода подается в электролизеры на узел получения водорода.
В качестве электролита в электролизерах используется 25-28 % раствор щелочи, который готовится на узле приготовления электролита путем смешения дистиллированной воды с гидроокисью калия.
Процесс получения водорода в электролизерах основан на разложении воды под действием постоянного электрического тока на водород и кислород. При прохождении постоянного электрического тока с напряжением 380 В и силой тока до 8000 А через электролизер на электродах происходит разряд ионов водорода и гидроксила с последующим выделением: на катоде - газообразного водорода, на аноде - газообразного кислорода.
Кислород из электролизеров направляется в атмосферу, а водород подается для промежуточного хранения в газгольдер. Из газгольдера водород поступает на компримирование и далее на узел очистки и осушки. Очистка водорода от кислорода осуществляется в реакторе на стационарном алюмопалладиевом катализаторе, а осушка от влаги в осушителях на цеолитах. Очищенный и осушенный электролитический водород направляется по трубопроводу потребителям.
Описание технологического процесса приведено в таблице 11.2, перечень основного оборудования - в таблице 11.3.
|
Входной поток |
Подпроцесс |
Выходной поток |
Основное технологическое оборудование |
Эмиссии |
|
Паровой конденсат (водяной пар) |
Переиспарение парового конденсата |
Питательная вода |
Аппарат переиспарения |
Вода котловая |
|
Калия гидроокись |
Растворение гидроокиси калия в воде |
Электролит |
Реактор с мешалкой |
нет |
|
Питательная вода; Электролит |
Электролиз воды |
Водород сырец |
Электролизер |
Кислород в атмосферу |
|
Водород сырец |
Очистка и осушка водорода |
Водород очищенный |
Аппараты гидрирования и осушки |
Вода после регенерации осушителей, Шум 92 дБА |
|
Наименование оборудования |
Назначение оборудования |
Существенные характеристики технологического оборудования |
|
Аппарат переиспарения |
Переиспарение парового конденсата с получением воды для электролиза |
Выпарной аппарат трубчатый, вертикальный |
|
Электролизер |
Электролиз воды |
Напряжение - 360 В Сила тока - 7500-8000 А Производительность по водороду - 500 нм3/ч, по кислороду 250 нм3/ч |
|
Контактный аппарат (реактор) |
Очистка водорода от кислорода |
вертикальный цилиндрический аппарат, внутренний диаметр - 1200 мм Высота цил. части - 1524 мм |
Нормы расходов материальных и энергетических ресурсов приведены в таблице 10.4.
|
Наименование ресурсов |
Единицы измерения |
Расход Максимальный |
|
Конденсат паровой |
кг/тыс.м3 |
866, 94 |
|
Калия гидроокись |
кг/тыс.м3 |
0, 421 |
|
Калия бихромат |
кг/тыс.м3 |
0, 016 |
|
Цеолит NaA |
кг/тыс.м3 |
0, 341 |
|
Катализатор АП |
кг/тыс.м3 |
0, 011 |
|
Электроэнергия |
кВт•ч/тыс.м3 |
5450 |
|
Теплоэнергия (водяной пар) |
Гкал/тыс.м3 |
0, 406 |
|
Топливо (газ природный) |
тыс. м3/тыс.м3 |
1 |
|
Вода оборотная |
м3/тыс.м3 |
360 |
При производстве водорода загрязняющих выбросов в атмосферу нет. Выбросов загрязняющих веществ в атмосферный воздух.
Сбросы при производстве водорода приведены в таблице 11.5.
|
Загрязняющее вещество |
Значение, не более (кг/тыс. м3) |
|
Химическое потребление кислорода (ХПК) |
0, 43 |
В процессе производства водорода электролизом воды образуются отходы минеральных масел, отработанный палладиевый катализатор, отработанный циолит.
|
N |
Загрязняющее вещество |
Удельное значение, кг/тыс. м3, не более |
Класс опасности |
Метод обезвреживания |
|
1 |
Катализатор алюмопалладиевый отработанный |
0, 011 |
3 |
Передается на завод для извлечения драг. металлов |
|
2 |
Цеолит отработанный |
1, 77 |
5 |
Захоронение на полигоне пром. отходов |
|
3 |
Масло отработанное |
2, 79 |
3 |
Сжигание в печи |
Кальций хлористый (жидкий, порошкообразный, гранулированный) в зависимости от вида и качества продукта используется в качестве реагента (тампонажный раствор) для интенсификации процессов нефтедобычи, в производстве пластификаторов древесно-волокнистых плит (ДВП), для высадки тяжелых металлов из растворов люминофоров, в качестве составной части шихты при производстве кинескопов. Один из основных компонентов в фармакопейном производстве.
Кальций хлористый выпускается следующих марок:
- кальций хлористый гранулированный;
- кальций хлористый жидкий марки "Л";
- кальций хлористый жидкий;
- кальций хлористый порошок;
- реагенты противогололедные твердые на основе хлористого кальция.
Согласно [83] по физико-химическим показателям хлористый кальций должен соответствовать следующим требованиям (см. таблицу 12.1).
|
Наименование показателя |
Кальцинированный |
Гидратированный |
Жидкий | |
|
Высший сорт |
1-й сорт | |||
|
1. Внешний вид |
Гранулы белого цвета |
Порошок или гранулы белого или серого цвета |
Раствор желтовато-серого или зеленоватого цвета прозрачный или с легкой мутью | |
|
2. Массовая доля хлористого кальция, %, не менее |
96, 5 |
90 |
90 |
32 |
|
3. Массовая доля магния в пересчете на MgCl2, %, не более |
0, 5 |
0, 5 |
Не нормируется |
Не нормируется |
|
4. Массовая доля прочих хлоридов, в том числе MgCl2, в пересчете на NaCl, %, не более |
1, 5 |
Не нормируется |
5, 5 |
3 |
|
5. Массовая доля железа, (Fe), %, не более |
0, 004 |
То же |
Не нормируется |
Не нормируется |
|
6. Массовая доля не растворимого в воде остатка, %, не более |
0, 1 |
0, 5 |
0, 5 |
0, 15 |
|
7. Массовая доля сульфатов в пересчете на сульфат-ион, %, не более |
0, 1 |
Не нормируется |
0, 3 |
Не нормируется |
|
Примечания: 1. Для хлористого кальция, получаемого в виде побочного продукта при производстве бертолетовой соли и гипохлорита кальция, массовая доля хлоратов в пересчете на хлорноватокислый калий должна быть не более 2, 7% в гидратированном продукте и не более 1, 2% в жидком продукте. 2. Допускается в жидком хлористом кальции, изготовляемом в течение года по безупарочному способу, массовая доля хлористого кальция не менее 32%, а в продукте, изготовляемом другими способами в период с октября по апрель (включительно), массовая доля хлористого кальция - не менее 30%. 3. Допускается в гидратированном хлористом кальции массовая доля хлористого кальция не менее 76% до 01.01.95; в гидратированном хлористом кальции по согласованию с потребителем допускается массовая доля прочих хлоридов, в том числе MgCl2, в пересчете на NaCl, не более 6%. 4. Для электротехнической промышленности в кальцинированном хлористом кальции высшего сорта массовая доля сульфатов в пересчете на сульфат-ион должна быть не более 0, 05%. | ||||
Технические требования и характеристики жидкого хлористого кальция (прозрачный раствор) CaCl2 марки "Л" (в соответствии с [84]) приведен в таблице 12.2.
|
Наименование компонента |
Массовая доля, % |
|
Содержание основного вещества, % |
Не менее 32 |
|
Массовая доля примесей не более, % |
0, 71 |
|
В фармакопейном промышленности. Для производства люминофоров, пластификаторов, кинескопов, древесноволокнистых плит | |
Технические требования и характеристики твердых противогололедных реагентов [85] приведен в таблице 12.3.
|
Наименование показателя |
Значение показателя для типа | ||
|
ХКНтв |
МРКтв |
МРтв | |
|
Внешний вид |
Гранулы, кристаллы, чешуя | ||
|
Цвет |
От белого до светло-серого и светло-коричневого | ||
|
Запах |
Отсутствует | ||
|
Массовая доля хлористого натрия, % не более |
80 |
75 |
80 |
|
Массовая доля хлористого кальция, % не более |
20 |
20 |
15 |
|
Массовая доля хлористого калия, % не более |
- |
20 |
10 |
|
Массовая доля нерастворимого в воде остатка, % не более |
2 | ||
|
Массовая доля влаги, % не более |
5 | ||
|
Водородный показатель 20 % раствора, ед. (рН) |
5-10 | ||
|
Зерновой состав, массовая доля частиц размером: | |||
|
свыше 10 мм |
не допускается | ||
|
свыше 5 мм до 10 мм вкл, % не более |
10 | ||
|
свыше 1 мм до 5 мм вкл, % не более |
75 | ||
|
1 мм и менее, % не более |
15 | ||
Технические требования и характеристики материала противогололедного - ХКНМ [86] приведен в таблице 12.4.
|
Наименование показателя |
Норма для марок | |
|
Марка А |
Марка Б | |
|
Внешний вид |
Кристаллы сероватого цвета с включениями темно-серой, красноватой и голубоватой окраски | |
|
Массовая доля хлористого натрия, % не более |
73-83 |
83-92 |
|
Массовая доля хлористого кальция, % не более |
15-25 |
5-15 |
|
Массовая доля нерастворимого в воде остатка, % не более |
1, 5 | |
|
Массовая доля влаги, % не более |
2 | |
|
Водородный показатель 1 % водного раствора, ед. (рН) |
7-10 | |
|
Гранулометрический состав: | ||
|
до 2, 5 мм, % не менее |
не нормируется |
85 |
|
свыше 4, 5 мм, % не более |
не нормируется |
5 |
|
1, 0 - 5, 0 мм, % не менее |
75 |
не нормируется |
|
менее 1, 0 мм, % не более |
15 |
не нормируется |
Технологический процесс производства кальция хлористого жидкого заключается в растворении известнякового камня и его примесей соляной кислотой.
Процесс идет в избытке соляной кислоты с выделением тепла и образованием кислого сырца-раствора хлористого кальция, содержащего примеси хлористого магния и железа и нерастворимого в соляной кислоте остатка. Полученный таким способом кислый сырец-раствор хлористого кальция подвергается химической очистке, которая заключается:
- в нейтрализации избыточной соляной кислоты известковым молоком;
- в переводе растворимых примесей (МgCl2, FeCl2, FeCl3) в нерастворимые гидроокиси действием известкового молока (Са(ОН)2).
Получаемые на узле растворения абгазы, проходят двухступенчатую очистку в насадочных скрубберах. После химической очистки сырец - раствор хлористого кальция поступает в отстойник, где происходит естественное разделение его на осветленную часть и донную фазу. Осветленная часть представляет собой кальций хлористый технический жидкий, соответствующий требованиям [83]. Донная фаза, содержащая раствор хлористого кальция, гидроокиси: Mg(ОН)2, Fe(OH)2, Fe(OH)3 и нерастворимый остаток, подвергаются фильтрации и объединяется с осветленной частью раствора хлористого кальция.
Часть полученного раствора СаСl2 направляется на склад готового продукта, другая часть подвергается дополнительной фильтрации.
Раствор, подвергнутый фильтрации соответствует требованиям [84] и может передаваться на залив в железнодорожные цистерны, на узел подкисления растворов затем на сушку и грануляцию хлористого кальция, либо внутризаводским потребителям.
Технологическая схема производства кальция хлористого кальцинированного состоит из следующих узлов:
- прием кальция хлористого жидкого;
- прием природного газа;
- получение сушильного агента;
- обезвоживание (сушка) раствора кальция хлористого;
- очистка отходящих газов;
- фасовка готового продукта;
- утилизация промывных и сточных вод;
- отгрузка готовой продукции потребителю.
Технологический процесс и схема производства гранулированного хлористого кальция из водного раствора хлористого кальция состоит из следующих узлов:
- получения концентрированного раствора хлористого кальция;
- получения сушильного агента;
- обезвоживания концентрированного раствора хлористого кальция с получением гранулированного продукта;
- мокрой очисткой отходящих газов;
- охлаждения и транспортировки готового продукта в бункер;
- затаривания, упаковки, хранения и отгрузки готового продукта;
- очистки аспирационных выбросов от пыли СаCl2;
- удаление образующихся твердых и жидких отходов.
Реагенты противогололедные твердые на основе хлористого кальция производятся по аналогичным технологиям:
- смешение хлористого кальция с хлористым натрием и модифицирующими добавками;
- смешение хлористого кальция с хлористым натрием и модифицирующими добавками с последующей грануляцией.
Технологические схемы производства приведены на рисунках 12.1 - 12.3.

Рисунок 12.1 - Принципиальная схема получения жидкого кальция хлористого

Рисунок 12.2 - Принципиальная схема получения кальция хлористого (порошок)

Рисунок 12.3 - Принципиальная схема получения кальция хлористого гранулированного
Описание технологического процесса приведено в таблице 12.5, перечень основного оборудования - в таблице 12.6.
|
Входной поток |
Подпроцесс |
Выходной поток |
Основное технологическое оборудование |
Эмиссии |
|
Получение кальция хлористого жидкого
| ||||
|
Соляная кислота, известняк, известковое молоко |
Прием и подготовка сырья |
Соляная кислота, известняк, известковое молоко |
Емкостное оборудование, бункер расходный |
Карбонат кальция |
|
Соляная кислота, известняк |
Растворение известнякового камня |
Реакционная масса: кислый сырец - раствор хлористого кальция |
Растворитель дозатор, скруббер насадочный |
- |
|
Известковое молоко |
Нейтрализация кислого реакционного раствора |
Сырец - раствор хлористого кальция |
Нейтрализатор |
- |
|
Сырец - раствор хлористого кальция |
Осветление и фильтрация |
Шлам на размещение Раствор хлористого кальция в емкость |
Отстойник, Фильтр КМП или аналог |
- |
|
Раствор хлористого кальция |
Дополнительная фильтрация |
Кальций хлористый жидкий марки Л |
Фильтр ПАР или аналог |
- |
|
Получение кальция хлористого (порошок)
| ||||
|
Раствор СаCl2, 32 % |
Абсорбция газов от стадии сушки |
Раствор СаCl2 45 % |
Циркуляционный бак, скруббер пенный, скруббер-каплеотбойник |
СаCl2 |
|
Раствор СаCl2, 45 % |
Сушка раствора хлористого кальция |
СаCl2 кальцинированный |
Сушильная башня, теплогенератор газовый, циклон |
- |
|
СаCl2 кальцинированный |
Фасовка СаCl2 |
СаCl2 кальцинированный не менее 90 % |
Расходный бункер, винтовой питатель |
- |
|
Отходящие газы со стадии фасовки, вода |
Очистка отходящих газов от фасовки |
Скрубберные воды в производство СаCl2, Отходящие газы в атмосферу |
Скруббер |
СаCl2 |
|
Получение кальция хлористого гранулированного
| ||||
|
Раствор СаCl2, 32 % |
Абсорбция газов от стадии грануляции и сушки |
Раствор СаCl2 45% |
Реактор |
- |
|
Раствор СаCl2, 45 % |
Грануляция |
Промывные воды с узла грануляции Парогазовая смесь СаCl2 кальцинированный гранулированный |
Гранулятор кипящего слоя, Теплогенератор газовый |
СаCl2 |
|
СаCl2 гранулированный |
Фасовка |
Промывные воды с узла фасовки СаCl2 кальцинированный, гранулированный |
Фасовочная машины |
СаCl2 |
|
Наименование оборудования |
Назначение оборудования |
Существенные характеристики технологического оборудования |
|
Растворитель |
Растворение известнякового камня |
Объем 27, 8 м3 |
|
Фильтр КМП |
Фильтрация реакционной массы |
Площадь фильтрации 25 м2 |
|
Башня сушильная |
Сушка хлористого кальция |
Производительность 1, 1 т/ч D = 5500 мм Н = 10480 мм V = 180 м3 Вертикальный цилиндрический аппарат с тангенциальным вводом сушильного агента. Конус сушильной башни оборудован эл. вибраторами и ручными толкателями. Сталь углеродистая, теплоизолирован. |
|
Скруббер насадочный |
Предназначен для очистки абгазов с узла растворения известняка |
Сталь углеродистая гуммированная, футерованная графитовой плиткой, Н - 9660 мм. высота рабочего слоя из колец Рашига 4 м. |
|
Гранулятор с секциями КС и газоочистки |
Гранулирование хлористого кальция |
Производительность 4, 4 т/ч D = 3000 - 4000 мм; Н = 26 000 мм |
|
Циклон |
Улавливание пыли кальция хлористого из отработанных газов |
D=2200 мм Н=4600 мм Сталь углеродистая |
|
Скруббер пенный |
Мокрая очистка отходящих топочных газов |
Оборудован двумя рабочими решетками и каплеотбойным слоем колец Рашига. Имеет форсунки для промывки отбойного слоя колец орошающей жидкостью Материал - титан ВТ-1-0 |
|
Скруббер-каплеотбойник |
Улавливание капельной влаги из отработанного сушильного реагента |
Имеет два ряда титановых кассет с фторопластовой стружкой. Снабжен распылительными форсунками. Материал - титан ВТ-1-0 |
Нормы расходов материальных и энергетических ресурсов приведены в таблице 12.7.
|
Наименование ресурсов |
Единицы измерения |
Расход на 1 т продукции | |
|
Минимальный |
Максимальный | ||
|
Камень известняковый |
т |
0, 28 |
0, 3 |
|
Соляная кислота, 100 % |
т |
0, 79 |
0, 8 |
|
Едкий натр |
т |
0, 0003 |
0, 0004 |
|
Фторгипс |
т |
0, 03 |
0, 03 |
|
Расход энергоресурсов на производство кальция хлористого жидкого
| |||
|
Электроэнергия |
кВт•ч/т |
4, 7 |
4, 8 |
|
Пар |
Гкал/т |
0, 02 |
0, 03 |
|
Вода горячая |
Гкал/т |
0, 01 |
0, 02 |
|
Вода производственная |
м3/т |
0, 01 |
0, 04 |
|
Воздух сжатый |
м3/т |
37 |
64 |
|
Расход энергоресурсов на производство кальция хлористого (порошок)
| |||
|
Электроэнергия |
кВт•ч/т |
74 |
75 |
|
Пар |
Гкал/т |
- |
- |
|
Вода горячая |
Гкал/т |
- |
- |
|
Вода производственная |
м3/т |
0, 1 |
0, 5 |
|
Воздух сжатый |
м3/т |
2000 |
2500 |
|
Природный газ |
м3/т |
200 |
240 |
|
Расход энергоресурсов на производство кальция хлористого гранулированного
| |||
|
Электроэнергия |
кВт•ч/т |
100 |
110 |
|
Пар |
Гкал/т |
0, 06 |
0, 07 |
|
Вода горячая |
Гкал/т |
0, 01 |
0, 01 |
|
Вода производственная |
м3/т |
0, 18 |
0, 3 |
|
Воздух сжатый |
м3/т |
700 |
740 |
|
Природный газ |
м3/т |
200 |
230 |
Выбросы в атмосферу при производстве кальция хлористого приведены в таблице 12.8.
|
Источники выброса |
Наименование |
Метод очистки, повторного использования |
Объем и (или) масса выбросов загрязняющих веществ после очистки в расчете на тонну 1 т продукции, кг/т | ||
|
Минимальное |
Максимальное |
Среднее | |||
|
Узел растворения и фильтрации |
Кальций карбонат |
Абсорбция |
- |
- |
0, 011 |
|
Узел сушки |
Кальция хлорид |
Абсорбция |
- |
- |
23, 3 |
|
Узел грануляции |
Кальций хлорид |
Абсорбция |
- |
- |
0, 57 |
Сбросы отсутствуют. Образующиеся абсорбционные (скрубберные) жидкости и промывные воды возвращаются в производственный цикл.
В процессе производства кальция хлористого образуется шлам-отход известь некондиционная в количестве 6360, 8 тонн в год. Отход направляется на размещение.
В соответствии с определением, приведенным в статье 1 Федерального закона N 7-ФЗ от 10 января 2002 г. "Об охране окружающей среды", наилучшая доступная технология - технология производства продукции (товаров), выполнения работ, оказания услуг, определяемая на основе современных достижений науки и техники и наилучшего сочетания критериев достижения целей охраны окружающей среды при условии наличия технической возможности ее применения [54]. Это определение идентично определению, сформулированному в Директиве 2010/75/ЕС о промышленных эмиссиях - основном законодательном документе ЕС, устанавливающем обязательность применения НДТ для отраслей экономики, отнесенных к основным загрязнителям окружающей среды и характеризующихся значительным потреблением сырьевых и энергетических ресурсов при производстве [55].
Понятие "технологии" относится как к используемым технологиям производства, так и к способам проектирования, создания, обслуживания, управления, эксплуатации и вывода предприятий из эксплуатации.
Доступные технологии - это технологии, разработанные в масштабах, позволяющих их внедрить в соответствующей отрасли промышленности экономически и технически осуществимым способом с учетом соответствующих материальных затрат и выгод.
Наилучшие технологии - это технологии, позволяющие наиболее эффективным способом достичь общего высокого уровня защиты окружающей среды в целом.
Таким образом, опыт применения НДТ в ЕС непосредственно связан с внедрением в странах - членах Европейского союза системы комплексных природоохранных разрешений для ключевых предприятий - загрязнителей окружающей среды. При этом в Директиве 2010/75/ЕС речь идет о технологии в наиболее широком ее смысле - технологии как совокупности методов обработки, изготовления, изменения состояния, свойств, формы, сырья, материалов, применяемых в процессе производства для получения готовой продукции [55].
В некоторых случаях упоминают НДТ, имея в виду новейшие решения, направленные на защиту одного из компонентов окружающей среды или на решение конкретной проблемы. Это связано с историей вопроса и эволюцией понятия НДТ, а также с тем, что привлекательность идеи внедрения НДТ, призванных обеспечить высокий уровень защиты окружающей среды и экологической безопасности, распространяется на самые разные отрасли экономики, включая жилищно-коммунальное хозяйство, городское хозяйство, электросети, тепловые сети и т.п.
Для понимания концепции НДТ в целом и направлений ее практического применения в Российской Федерации целесообразно привести перечень критериев, в соответствии с которыми следует оценивать, является ли данная технология наилучшей доступной технологией. К числу таких основных, но не исчерпывающих критериев относятся:
- рациональное потребление сырья, материалов и воды (ресурсосбережение);
- обеспечение высокой энергоэффективности;
- применение малоотходных или безотходных процессов;
- характер и уровень негативного воздействия на окружающую среду и возможность снижения удельных значений эмиссий, связанных с процессом;
- использование в технологических процессах веществ, которые в наименьшей степени опасны для человека и окружающей среды, и отказ от использования особо опасных веществ;
- снижение вероятности аварий и инцидентов, связанных с производством;
- возможность регенерации и повторного использования (рециклинга) веществ, применяемых в технологических процессах, в том числе в составе образующихся отходов;
- свидетельства предыдущего успешного применения в промышленных масштабах сопоставимых процессов, установок, оборудования, методов управления;
- сроки ввода в эксплуатацию для новых и существующих установок;
- экономическая приемлемость для отрасли экономики.
В настоящее время при определении наилучших доступных технологий все большее внимание уделяется системам менеджмента. Так, предприятиям практически всех отраслей экономики настоятельно рекомендовано разрабатывать и внедрять системы экологического менеджмента, а также системы энергетического менеджмента, позволяющие учесть приоритеты охраны окружающей среды и повышения энергоэффективности при планировании и осуществлении деятельности хозяйствующих субъектов.
Изменения, внесенные в Федеральный закон N 7-ФЗ от 10 января 2002 г. "Об охране окружающей среды" Федеральным законом от 21.07.2014 N 219-ФЗ [56], определяют правовую основу для широкого практического применения в Российской Федерации наилучших доступных технологий и комплексных экологических разрешений.
Для реализации требований Федерального закона N 7-ФЗ от 10 января 2002 г. [54] в области НДТ необходимо разработать различные нормативные документы, информационно-технические справочники, документы по стандартизации и пр. При этом целесообразно наиболее полно учесть отечественный и международный опыт, накопленный промышленными предприятиями и другими субъектами экономической деятельности.
Определение наилучших доступных технологий в области применения настоящего справочника НДТ проводилось на основании Правил определения технологии в качестве наилучшей доступной технологии, а также разработки, актуализации и опубликования информационно-технических справочников по наилучшим доступным технологиям, утвержденным постановлением Правительства РФ от 23 декабря 2014 г. N 1458 [1] и с учетом методических рекомендаций по определению технологии в качестве наилучшей доступной технологии, утвержденных приказом Министерства промышленности и торговли РФ от 31 марта 2015 г. N 665 [57].
При определении технологии, в том числе технологического оборудования, в качестве НДТ учитывались следующие критерии, установленные действующим законодательством Российской Федерации [4]:
- наименьший уровень негативного воздействия на окружающую среду в расчете на единицу времени или на единицу объема (массы) производимой продукции (товара) либо соответствие другим показателям воздействия на окружающую среду, предусмотренным международными договорами Российской Федерации;
- экономическая эффективность внедрения и эксплуатации производства;
- применение ресурсо- и энергосберегающих методов, процессов;
- оптимальный (приемлемый) период внедрения;
- промышленное внедрение технологических процессов, оборудования, технических способов, методов на двух и более объектах в Российской Федерации, оказывающих негативное воздействие на окружающую среду.
На основании указанных Правил определения технологии в качестве наилучшей доступной технологии [1] и методических рекомендаций по определению технологии в качестве наилучшей доступной технологии [57] при разработке справочника НДТ были определены наилучшие доступные технологии в производстве прочих основных неорганических химических веществ, включая производства:
- производство водорода, хлора и гидроксида натрия диафрагменным методом электролиза;
- производство водорода, хлора и гидроксида натрия мембранным методом электролиза;
- производство хлора, водорода и гидроксида натрия ртутным методом электролиза;
- производство хлора, водорода и гидроксида калия мембранным методом электролиза;
- производство твердого каустика;
- производство синтетической соляной кислоты;
- производство гипохлорита натрия;
- производство сульфата натрия;
- производство фтора;
- производство фторида водорода и фтористоводородной кислоты;
- производство фторида кальция;
- производство карбида кремния;
- производство перекиси водорода;
- производство пероксида натрия;
- производство перкарбоната натрия;
- производство хлорного железа;
- производство сульфата натрия;
- производство водорода электролизом воды;
- производство кальция хлористого соляно-кислотным разложением известнякового камня.
Технологические показатели процессов, которые определены в качестве наилучших доступных технологий в производствах прочих основных неорганических химических веществ, представлены в подразделе 9.3 (таблицы 9.33-9.60), а в приложении А приведены основные технологические показатели производственных процессов и оборудования, соответствующих критериям НДТ для указанных производств.
Оформление указанных таблиц подраздела 9.3 и приложения А было проведено с учетом терминологии и общих положений, представленных в Федеральном законе "Об отходах производства и потребления" [58], в Федеральном законе "Об охране атмосферного воздуха" [59], в Федеральном законе "О водоснабжении и водоотведении" [60], а также с учетом перечня загрязняющих веществ, в отношении которых применяются меры государственного регулирования РФ в области охраны окружающей среды, утвержденного Распоряжением Правительства Российской Федерации от 08 июля 2015 г. N 1316-р [53], и с учетом наименований видов и классов опасности отходов производства и потребления, включенных в Федеральный классификационный каталог отходов (ФККО), утвержденный приказом Росприроднадзора N 242 от 22.05.2017 [61].
Кроме того, в разделе 14 и в приложении В настоящего справочника рассмотрены смежные НДТ, которые рекомендованы к внедрению в производствах прочих основных неорганических химических веществ с целью повышения энергоэффективности производства, сокращения различных эмиссий в окружающую среду, улучшения ресурсосбережения и повышения качества контроля и мониторинга производственных процессов и эмиссий.
В приложении А приведены основные технические, экологические и иные показатели технологических процессов, соответствующих критериям НДТ для указанных производств по состоянию на 01.09.2017.
В данном разделе представлен общий подход к выбору достижения более высокого уровня защиты окружающей среды, экологической безопасности и более эффективного ресурсосбережения в производствах прочих основных неорганических химических веществ: водорода, хлора, гидроксида натрия, гидроксида калия, соляной кислоты, хлорного железа, гипохлорита натрия, гипохлорита кальция, перкарбоната натрия и других прочих основных неорганических химических веществ. Наряду с минимизацией образования и повторным использованием производственных потерь (отходов, сточных вод производства), материалов и энергии, в этом разделе рассматриваются проблемы профилактики, контроля, мониторинга, рециклинга и минимизации расходов сырья и энергии при производстве продукции данной отрасли промышленности.
В таблице 14.1 представлено общее информационное содержание оптимального сочетания методического подхода и технического решения при обосновании необходимости внедрения наилучшей доступной технологии в соответствующем производстве.
|
Вид информации |
Содержание информации |
|
Описание |
Техническое описание методического подхода и технические решения, включая чертежи, таблицы и схемы |
|
Эффекты для окружающей среды |
Основные эффекты для окружающей среды, в том числе снижение затрат энергии, сырьевых материалов, увеличение выпуска продукции, производительности, эффективности использования энергии для данного метода и технического решения |
|
Воздействие на различные компоненты окружающей среды |
Взаимодействие различных методов и технических решений по защите окружающей среды. Сопоставление их эффектов для окружающей среды в целом |
|
Эксплуатационные показатели |
Сведения о потреблении сырья, энергии и эмиссиях для производств, использующих данный метод и техническое решение. Дополнительная информация, касающаяся режимов эксплуатации и результатов контроля |
|
Пригодность (потенциал технологии и оборудования) |
Анализируются и определяются виды установок, в которых могут быть использованы данные методы и технические решения, фиксируется возраст (срок эксплуатации), размер и производительность установки, вид продукции, уже используемые методы и технические решения |
|
Экономический эффект |
Сведения о ценах, размерах инвестиций, расходах на эксплуатацию, возможном снижении удельных затрат сырья, энергии, сокращении выбросов и отходов |
|
Движущая сила для внедрения НДТ |
Ужесточение природоохранного законодательства РФ и региональных требований к охране окружающей среды. Информация о других причинах внедрения (рост производительности, повышение безопасности и т.п.) наряду с защитой окружающей среды |
|
Примеры установок и производств |
Сведения об установках и производствах, в которых используется данный метод и техническое решение |
|
Использованная литература |
Литературные и другие источники, использованные при разработке данного раздела и содержащие детали данного метода и технического решения |
Затраты на реализацию технических решений, связанных с удалением или сокращением эмиссий в окружающую среду (загрязнений), следует оценивать с учетом типа технологического и природоохранного оборудования, эффективности метода и технических решений, а также индивидуальных особенностей применения технических решений (методов).
Ниже приведены наименования и основные методические составляющие наилучших доступных технологий, внедрение которых целесообразно и актуально в производствах прочих основных неорганических химических веществ, в том числе в производствах водорода, хлора, гидроксида натрия, гидроксида калия, соляной кислоты, хлорного железа, гипохлорита натрия, гипохлорита кальция, перкарбоната натрия и других прочих неорганических химических веществ и которые позволяют сократить эмиссии в окружающую среду, потребление сырья, воды, энергии и снизить образование отходов и сточных вод с учетом необходимой и достаточной экономической эффективности (приемлемости) производств.
Производство гипохлорита натрия
НДТ 1. Внедрение системы непрерывного автоматического контроля содержания хлора в воздухе производственных и складских помещений, а также в трубопроводе отходящих газов.
НДТ 2. Введение постоянного контроля остаточной концентрации щелочи, так как при снижении массовой концентрации щелочи ниже 10 г/дм3 может происходить бурное разложение реакционной массы с выделением значительного количества хлора и кислорода.
НДТ 3. Установка стационарных емкостей для хранения гипохлорита натрия, имеющих постоянное соединение с атмосферой через дыхательный клапан или иное техническое устройство, обеспечивающее поддержание давления в емкости на уровне атмосферного.
Производство фтора
НДТ 4. Осуществление трифторидного процесса. Используется электролит, содержащий ~ 1 г-моль KF на ~ 2 г-моль HF. Позволяет вести процесс при температуре ~ 100 °C. Облегчает поддержание необходимого температурного режима, так как отпадает необходимость внешнего подогрева. А также создается возможность поддержания содержания HF в электролите в более широком диапазоне.
НДТ 5. Обеспечение стабильности производственного процесса. Усовершенствование системы автоматического контроля: автоматическая система питания электролизеров фтористым водородом, фиксация и контроль следующих параметров: в электролизерах сила тока, напряжение, температура электролита, концентрация фтористого водорода в электролите, уровень электролита в ванне, давление в газовых камерах электролизеров, электрическая изоляция ванн. Определяются также расход фтористого водорода, выход фтора, качество исходного фтористого водорода и состав полученного фтора, состав воздуха, выбрасываемого в атмосферу.
Постоянный контроль уровня pH циркулирующего абсорбционного раствора.
НДТ 6. Использование электролизеров с плоскопараллельным расположением электродов. Создание электролизеров большой мощности.
НДТ 7. Полная герметизация аппаратуры, установка наиболее ответственных аппаратов - электролизеров в изолированные кабины.
НДТ 8. Подготовка к ремонту оборудования с учетом наличия незагрязняющих веществ. Перед выводом в ремонт расходных емкостей остатки фтористого водорода из них испаряют и передают по газоотводной линии в абсорбционную колонну для получения плавиковой кислоты.
НДТ 9. Регенерация отработанных технологических сред. Отработанный электролит (трифторид калия) из электролизеров собирают в плавильные ковши и периодически подвергают регенерации с целью выделения соли бифторида калия.
Отработанную насадку зернистых фильтров периодически подвергают регенерации.
НДТ 10. Организация очистки воздуха производственных помещений. Воздух из производственных помещений от оборудования, где возможно выделение кислых паров и газов поступает на газоочистные установки.
НДТ 11. Организация раздельного сбора и обращения со стоками (кислая канализация и условно чистая).
Производство фтористого кальция
НДТ 12. Способ получения фтористого кальция из гидроксида калия, фтористого водорода и хлористого кальция позволяет получать продукт повышенного качества для использования при производстве спецмарок фторкаучуков.
Хлор-щелочное производство и производство соляной кислоты
НДТ 13
НДТ для минимизации расхода электроэнергии путем применения следующих технических решений по отдельности или в сочетании:
|
Метод |
Пункт |
|
Использование эффективных и автоматизированных систем управления потреблением электроэнергии |
9.2 9.3 |
|
Использование другого основного и вспомогательного технологического оборудования с более высокой энергоэффективностью (более высоким коэффициентом полезного действия) |
9.2 9.3 |
НДТ 14
НДТ для минимизации расхода тепловой энергии и хладоагентов путем применения следующих технических решений по отдельности или в сочетании:
|
Метод |
Пункт |
|
Использование систем рекуперации тепла в хлор-щелочном производстве и в производстве соляной кислоты |
9.2 9.3 |
|
Использование другого основного технологического оборудования с более высокой энергоэффективностью (более высоким коэффициентом полезного действия) |
9.2 9.3 |
НДТ 15
НДТ по применению мер безопасности при работе на производстве путем применения следующих технических решений по отдельности или в сочетании:
|
Метод |
Пункт |
|
Внедрение оборудования, машин, установок, позволяющих автоматизировать технологический процесс (полностью или частично) |
9.2 9.3 |
|
Внедрение эффективной системы обеспыливания на стадии фасовки производства твердого едкого натра |
9.2 9.3 |
|
Применение индивидуальных средств защиты от неблагоприятной производственной среды (вредных условий труда) |
9.2 9.3 |
НДТ 16
НДТ для снижения и предотвращения производственных потерь путем применения следующих технических решений по отдельности или в сочетании:
|
Метод |
Пункт |
|
Повторное использование сульфатного рассола и анолита для получения рассола хлорида натрия |
9.2 9.3 |
|
Использование шлама (кека) или шламовой суспензии в качестве сырья для получения рассола или для получения минеральных наполнителей и синтетических материалов |
9.2 9.3 |
|
Использование отработанной серной кислоты в качестве попутного продукта с иной областью применения или для нейтрализации сточных вод и обезвреживания щелочных отходов |
9.2 9.3 |
НДТ 17
НДТ для снижения (минимизации) уровня шума в производстве путем применения следующих технических решений по отдельности или в сочетании:
|
Метод |
Пункт |
|
Закрытие (экранирование) источника шума |
9.2 9.3 |
|
Минимизация шума путем использования звукоизолированных сооружений и оборудования |
9.2 9.3 |
|
Изоляция труб и отводов вентиляторов, которые помещают в звукоизолирующие устройства |
9.2 9.3 |
|
Устройство шумопоглощающих стен и/или природных шумопоглощающих препятствий |
9.2 9.3 |
|
Использование для шумного оборудования (компрессоров) звукопоглощающих укрытий |
9.2 9.3 |
|
Использование для оборудования резиновых прокладок, предотвращающих контакт "металл - металл" |
9.2 9.3 |
|
Сооружение зданий или использование растущих деревьев и кустарников для защиты селитебных территорий от воздействия шума |
9.2 9.3 |
Перечень технологических показателей, соответствующих текущему уровню НДТ для производства прочих основных неорганических химических веществ в РФ, приведен в приложении А.
Перечень всех НДТ, рассматриваемых в рамках ИТС НДТ и позволяющих сократить эмиссии в окружающую среду, потребление сырья, воды, энергоресурсов и снизить образование отходов и сточных вод, представлен в приложении В.
Производство кальция хлористого соляно-кислотным разложением известнякового камня
НДТ 18
Производство кальция хлористого улучшенного качества обусловленное использованием процесса разложения известнякового камня абгазной соляной кислотой с отделением примесей и исключением образования сточных вод.
При внедрении приведенных выше НДТ могут быть достигнуты следующие преимущества новых технологий и оборудования для рассматриваемой отрасли:
- сокращение удельных затрат электроэнергии (НДТ 13) на производство товарной продукции;
- сокращение удельных затрат тепловой энергии (НДТ 14) на производство товарной продукции;
- сокращение производственных потерь и использование побочных продуктов (отходов) в качестве попутных продуктов в различных сферах применения (НДТ 16);
- снижение уровня шума в производстве и воздействия шума на окружающую среду и среду обитания человека (НДТ 17).
НДТ с 13 по 17 могут быть внедрены и применены в производствах прочих основных неорганических химических веществ в следующих случаях:
- при модернизации и реконструкции отдельных стадий, установок или всего предприятия в целом;
- при создании (при строительстве) нового производства.
Технологические показатели НДТ приведены в таблице 14.2.
Технологические показатели НДТ представлены в таблице Б.1.
|
Продукт/ производство |
Технологический показатель | |||
|
Выбросы |
Сбросы (в водный объект) | |||
|
Загрязняющее вещество |
Значение, кг/т |
Загрязняющее вещество |
Значение, кг/т | |
|
Гипохлорит натрия |
Хлор |
Не более 0, 0033 |
Хлорид-анион |
Не более 10, 7 |
|
Гипохлорит кальция |
Хлор |
Не более 0, 04 |
- |
- |
|
Пероксид водорода |
Спирт изопропиловый |
Не более 0, 074 |
- |
- |
|
Ацетон |
Не более 0, 095 | |||
|
Перкарбонат натрия |
Натрия карбонат (динатрий карбонат) |
Не более 0, 01 |
Сульфат-анион (сульфаты) |
Не более 0, 0027 |
|
Натрия перкарбонат |
Не более 0, 42 | |||
|
Карбид кремния |
Бензапирен |
Не более 0, 0003 |
- |
- |
|
Сероводород |
Не более 5, 55 | |||
|
Углерода оксид |
Не более 718 | |||
|
Хлорид железа |
Железа трихлорид (в пересчете на железо) |
Не более 0, 08 |
- |
- |
|
Хлор |
Не более 0, 227 | |||
|
Производство водорода, хлора и гидроксида натрия диафрагменным методом электролиза |
Хлор |
Не более 0, 035 |
Хлорид-анион (хлориды) |
Не более 210 |
|
Гидроксид натрия |
Не более 0, 07 |
Сульфат-анион (сульфаты) |
Не более 97 | |
|
Серная кислота (в производстве хлора) |
Не более 0, 006 | |||
|
Производство водорода, хлора и гидроксида натрия мембранным методом электролиза |
Хлор |
Не более 0, 008 |
Хлорид-анион (хлориды) |
Не более 210 |
|
Гидроксид натрия |
Не более 0, 07 |
Сульфат-анион (сульфаты) |
Не более 97 | |
|
Серная кислота (в производстве хлора) |
Не более 0, 006 | |||
|
Производство водорода, хлора и гидроксида натрия ртутным методом электролиза |
Хлор |
Не более 0, 05 |
Хлорид-анион (хлориды) |
Не более 1100 |
|
Ртуть |
Не более 0, 003 |
Сульфат-анион (сульфаты) | ||
|
Серная кислота (в производстве хлора) |
Не более 0, 0051 |
Ртуть |
Не более 100 | |
|
Гидроксид натрия |
Не более 0, 02 |
Не более 0, 00017 | ||
|
Производство твердого гидроксида натрия (едкого натра) |
Гидроксид натрия |
Не более 0, 07 |
Гидроксид натрия |
Не более 5, 0 |
|
Производство водорода, хлора и гидроксида калия мембранным методом электролиза |
Хлор |
Не более 0, 008 |
Хлорид-анион (хлориды) |
Не более 94 |
|
Гидроксид калия |
Не более 0, 07 |
Сульфат-анион (сульфаты) |
Не более 4, 2 | |
|
Серная кислота (в производстве хлора) |
Не более 0, 006 | |||
|
Сульфат натрия |
Серы диоксид |
Не более 0, 02 |
- |
- |
|
Углерода оксид |
Не более 0, 25 | |||
|
Производство кальция хлористого соляно-кислотным разложением известнякового камня: |
- |
- | ||
|
- жидкого; |
Кальций карбонат |
Не более 0, 011 | ||
|
- порошкового; |
Кальция хлорид |
Не более 23, 3 | ||
|
- гранулированного |
Кальций хлорид |
Не более 0, 57 | ||
В связи с ограниченным объемом информации очень сложно выполнить обоснованные и корректные расчеты и оценку стоимости внедрения наилучших доступных технологий в производстве прочих основных неорганических химических веществ. Тем не менее с учетом сведений, представленных российскими предприятиями, можно отметить следующее.
При выборе вида исходного сырья и технологии производства наиболее важными являются следующие показатели и критерии:
- наличие и близость расположения открытых или подземных месторождений каменной соли (галита) или сильвина (хлорида калия) по отношению к производственной площадке хлор-щелочного производства;
- стабильная обеспеченность хлор-щелочного производства наиболее дешевой электроэнергией и тепловой энергией в необходимом объеме;
- качество (степень пригодности) соли (хлорида натрия или хлорида калия) для эффективного использования в хлор-щелочном производстве.
При выборе вида исходного сырья и технологии производства синтетической соляной кислоты наиболее важными являются наличие электролитического, осушенного, абгазного или испаренного хлора и наличие электролитического или осушенного (технического) водорода в стехиометрических количествах или с учетом оптимального избытка водорода 10 % от необходимого стехиометрического количества.
На основании имеющейся, незначительной по объему информации проведена приблизительная оценка стоимости создания новых или стоимость реконструкции действующих производств по технологиям, соответствующих критериям НДТ и показателям, приведенным в настоящем справочнике НДТ по производствам:
- водорода, хлора и гидроксида натрия диафрагменным, мембранным и ртутным методами электролиза;
- водорода, хлора и гидроксида калия мембранным методом электролиза;
- синтетической соляной кислоты методом синтеза хлорида водорода и абсорбцией водой.
Ниже в таблицах 15.1-15.9 представлены некоторые экономические аспекты соответствующих производств основных неорганических химических веществ.
Производство фтора
Осуществление трифторидного процесса облегчает поддержание необходимого температурного режима, так как отпадает необходимость внешнего подогрева и уменьшает затраты энергоресурсов.
Экономические аспекты приведены в таблице 15.1.
|
Технология |
Капитальные затраты на ввод объекта в эксплуатацию, млн руб. |
Эксплуатационные затраты, млн руб./год |
|
Производство в целом (все этапы) |
180, 1 |
315 |
Производство фтористого кальция
Экономические аспекты приведены в таблице 15.2.
|
Технология |
Капитальные затраты на ввод объекта в эксплуатацию, млн руб. |
Эксплуатационные затраты, млн руб./год |
|
Производство в целом (все этапы) |
1, 725 |
17, 39 |
Производство гексафторида серы
Экономические аспекты приведены в таблице 15.3.
|
Технология |
Капитальные затраты на ввод объекта в эксплуатацию, млн руб. |
Эксплуатационные затраты, млн руб./год |
|
Производство в целом (все этапы) |
180, 1 |
315 |
Производство перкарбоната натрия
Несмотря на то, что выбор НДТ не проводится, существует возможность модернизации представленного способа производства перкарбоната натрия. Перечень технологических мероприятий приведен в таблице 15.4.
|
Описание мероприятия |
Объект внедрения |
Эффект от внедрения | ||
|
Снижение эмиссий основных загрязняющих веществ |
Энергоэффективность, отн. ед. |
Ресурсосбережение, отн. ед. | ||
|
Модернизация узла распределения и контроля объемной подачи раствора сульфата натрия |
Капсулирование перкарбоната натрия |
- |
- |
Экономический эффект от внедрения составляет 5255 тыс. руб. в год |
|
Создание узла переработки пыли |
Капсулирование перкарбоната натрия |
- |
- |
Экономический эффект от внедрения составляет 4073 тыс. руб. в год |
|
Монтаж схемы аспирации |
Выгрузка вагонов-хопперов |
Снижение выбросов в атмосферный воздух динатрия карбоната на 11, 4 % |
- |
- |
Хлор-щелочное производство и производство соляной кислоты
|
Технология |
Капитальные затраты на ввод объекта в эксплуатацию, млн руб. |
Эксплуатационные затраты, млн руб./год |
|
Производство в целом (все этапы) |
326-620, 6
|
130, 2-164, 4 |
|
Технология |
Капитальные затраты на ввод объекта в эксплуатацию, млн руб. |
Эксплуатационные затраты, млн руб./год |
|
Производство в целом (все этапы) |
1219, 645-60 000, 0* |
Данные отсутствуют |
|
* С учетом строительства целого комплекса по производству винилхлорида мономера и поливинилхлорида. | ||
|
Технология |
Капитальные затраты на ввод объекта в эксплуатацию, млн руб. |
Эксплуатационные затраты, млн руб./год |
|
Производство в целом (все этапы) |
471, 7-486, 9
|
62, 4-82, 9 |
|
* С учетом решений Минаматской конвенции [48] строительство и эксплуатация новых производств водорода, хлора и гидроксида натрия ртутным методом электролиза практически нецелесообразны и невозможны. | ||
|
Технология |
Капитальные затраты на ввод объекта в эксплуатацию, млн руб. |
Эксплуатационные затраты, млн руб./год |
|
Производство в целом (все этапы) |
1220-60 000, 0 |
Данные отсутствуют |
|
Технология |
Капитальные затраты на ввод объекта в эксплуатацию, млн руб. |
Эксплуатационные затраты, млн руб./год |
|
Производство в целом (все этапы) |
4, 5-45, 2* |
6, 72-32, 92 |
|
* Приведены данные о капитальных затратах на реконструкцию печей синтеза и стадии абсорбции. | ||
Производство кальция хлористого соляно-кислотным разложением известнякового камня
|
Технология |
Капитальные затраты на ввод объекта в эксплуатацию, млн руб. |
Эксплуатационные затраты, млн руб./год |
|
Получение жидкого хлористого кальция |
66, 6 |
351, 8 |
|
Получение порошкообразного хлористого кальция: сушка |
4, 1 |
21, 1 |
|
Получение гранулированного хлористого кальция: грануляция |
183, 2 |
83, 1 |
Более детальное и полное отражение экономических аспектов реализации наилучших доступных технологий в производствах прочих основных неорганических химических веществ в рамках настоящего справочника НДТ не представлялось возможным в связи с ограниченным объемом или отсутствием необходимых сведений, поступивших от предприятий данной отрасли промышленности.
Несмотря на то, что электролитическое получение растворов гипохлорита натрия требует высокого расхода электроэнергии, число производств этим способом на месте использования растет, а стоимость технологии снижается.
Среди перспективных направлений в технологии производства гипохлорита натрия можно выделить реализацию мероприятий по снижению эмиссии свободного хлора:
- восстановление NaClO различными агентами: Na2S, Na2S2O, H2O2;
- каталитическое разложение в присутствии никелевого катализатора, промотированного железом, нанесенного на оксид алюминия;
- термическое разложение при температуре около 70 °C;
- использование потоков сточных вод на других установках.
Развитие технологии получения гипохлорита кальция может быть направлено на сокращение негативного воздействия на окружающую среду, повышение качества производимой продукции и заключается в реализации мероприятий по модернизации и реконструкции оборудования, замене отдельных узлов, усовершенствовании автоматизированной системы управления.
Действующая технология получения гипохлорита кальция является наиболее совершенной. Она предусматривает получение готовой продукции с высоким содержанием активного хлора, при этом является малоотходной, сточные воды возвращаются в процесс производства, что сокращает негативное воздействие на окружающую среду и повышение качества производимой продукции.
Производство фтора
Имеются предложения осуществлять электролиз при помощи переменного тока промышленной чистоты. Для этого предложено воспользоваться выпрямляющими свойствами кобальта, который позволяет при пропускании через него переменного тока выделяться на нем водороду при 8 В, в то время как фтор даже при 20 В не выделяется. Используя в качестве анода уголь, а в качестве катода кобальт, электролиз осуществляют в трифторидном электролите с добавкой 1 % фторида лития при 100 °C и напряжении 8-20 В.
Разработана конструкция открытого электролизера для получения фтора из трифторидного электролита. Герметичной является только анодная ячейка. В этой конструкции используется пористый угольный анод. Выделяющийся на аноде фтор под давлением наружного слоя электролита проходит через поры во внутреннюю полость анода, из которого удаляется по медной трубке, укрепленной в крышке анода. Медная трубка является одновременно токопроводом к аноду. Положительной особенностью такой конструкции является еще и то, что расстояние между электродами в ней может быть минимальным [21].
Производство фтористого кальция
Проблема получения синтетического фтористого кальция имеет большое значение в связи с дефицитом природного флюоритового сырья. Качество синтетического фторида кальция может быть установлено в соответствии с требованиями, предъявляемыми к флюоритовым концентратам кислотного, металлургического и керамического сорта [19].
В отличие от представленного другие способы получения фторида кальция основаны на использовании фторидов и кремнефторидов. Большинство методов получения CaF2 основаны на реакции нейтрализации кремнефтористоводородной кислоты карбонатом кальция с последующим разделением CaF2 и диоксида кремния или аммиачном способе переработки, заключающемся в получении CaF2 из промежуточного продукта - фторида аммония/фторида-бифторида аммония.
Предложены различные варианты получения фторида кальция на основе фторидов и кремнефторидов:
- нейтрализация кремнефтористоводородной кислоты мелом;
- взаимодействие карбоната кальция с раствором фторида-бифторида аммония;
- бифторида аммония и гипса;
- запатентован сухой способ получения фторида кальция, заключающийся во взаимодействии CaCO3 с расплавом бифторида аммония при температуре около 175 °C;
- взаимодействие фторидов щелочных металлов с карбонатом или гидроксидом кальция, а также с сульфатом кальция и другими нейтральными солями кальция;
- конверсия фторида аммония сульфатом кальция с получением фторида кальция и сульфата аммония;
- взаимодействие раствора NH4F с карбонатом кальция;
- осаждение фторида кальция из раствора, содержащего фториды калия и аммония.
Достаточно чистый фторид кальция можно получить непосредственно из растворов кремнефтористоводородной кислоты, минуя стадию аммиачного гидролиза. В патентах предложено использовать разбавленные растворы H2SiF6. Процесс выделения фторида кальция осуществляют в две стадии: на первой - в раствор H2SiF6 вводят 85 % от стехиометрически необходимого количества CaCO3, на второй - добавлением дополнительного количества мела доводят pH раствора до 7, 0-7, 3. Взаимодействие компонентов осуществляется при температуре 2 °C - 38 °C. При этом образуется кристаллический осадок CaF2 и коллоидный раствор кремнекислоты, которые разделяют фильтрованием.
Другие способы получения:
- термическая диссоциация гексафторсиликата кальция;
- выдерживание водной пульпы Na2SiF6 и Ca(OH)2, взятых в молярном отношении 1:3, при энергичном перемешивании и температуре 70 °C - 100 °C в течение 20-30 мин [19].
Производство гексафторида серы
Развитие способа получения гексафторида серы осуществляется по пути совершенствования отдельных стадий процесса их аппаратурного оформления, снижения эмиссий при производстве и потреблении.
Способы снижения эмиссий гексафторида серы при производстве и потреблении состоят в следующем:
- реализация системы наполнения баллонов без выбросов, использование выделенных трубопроводов позволяет отправлять в систему очистки любой потенциальный выпуск газа во время наполнения;
- использование плазменной горелки для очистки отходящих газов. Температура процессора - > 7000 °C, минимальная температура - 4000 °C, эффективность борьбы с загрязнением - > 99, 9 % [6];
- внедрение непрерывного анализа (ИК и УФ) отходящих газов установок;
- увеличенная рециркуляция/повторное использование SF6.
Перспективные технологии производства пероксида водорода основаны на прямом окислении водорода кислородом. В настоящее время развиваются три подхода к реализации прямого синтеза H2O2: каталитическое окисление водорода, получение перекиси водорода в топливном элементе, плазмохимический метод.
Каталитическое окисление водорода проводят в органическом растворителе (как правило, в метаноле) в присутствии неорганических кислот и катализаторов, содержащих благородные металлы (Pd, Pt, Au) [27]. Данный метод удобен для получения перекиси водорода непосредственно на месте потребления в небольших количествах. Основные проблемы, которые предстоит решить для коммерческого внедрения процесса: низкие концентрация продукта, селективность и скорость реакции; опасные рабочие условия; высокое содержание кислоты.
В технологии получения перекиси водорода в щелочном топливном элементе используется реакционное устройство, состоящее из анода, ионообменной мембраны и катода. Водород на аноде диссоциирует на ионы, которые проходят через мембрану и на поверхности катода реагируют с адсорбированным кислородом с получением H2O2. Преимущества способа получения перекиси водорода с использованием топливных элементов заключаются в повышенной безопасности и возможности выработки электроэнергии [28].
Плазмохимический метод синтеза H2O2 осуществляют в устройстве, состоящем из высоковольтного электрода, диэлектрика и заземляющего электрода. Когда напряженность электрического поля между электродами достигает определенного значения, в реакторе возникает барьерный разряд, а газовая смесь H2/O2 превращается в плазму. В плазме молекулы реагентов диссоциируют на активные радикалы, реагирующие друг с другом с образованием H2O2 [29]. Исследования и разработки в области плазмохимического метода синтеза пероксида водорода направлены на повышение селективности образования H2O2 и безопасности осуществления процесса.
В мировой практике помимо метода производства перкарбоната натрия с грануляцией и сушкой применяется метод кристаллизации. Этот процесс представляет собой классический мокрый метод, в котором раствор карбоната натрия вводят в реакцию с пероксидом водорода с образованием кристаллов пергидрата карбоната натрия, которые отделяют от маточного раствора центрифугированием.
Первая стадия этого процесса включает приготовление раствора, в котором карбонат натрия и соль (хлорид натрия или другие натриевые соли) добавляют к переработанному маточному раствору, поступающему со стадии центрифугирования. Раствор карбоната и соли может содержать небольшое количество нерастворимых веществ, которые удаляются декантацией или фильтрованием. Далее раствор подают в кристаллизатор, в котором карбонат натрия подвергают взаимодействию с раствором перекиси водорода с образованием кристаллов перкарбоната натрия. Кристаллизатор охлаждают, чтобы отвести теплоту реакции и уменьшить растворимость перкарбоната натрия. Кристаллы перкарбоната натрия отделяют от маточного раствора в центрифуге. Маточный раствор собирается в емкости для хранения и возвращается обратно на стадию приготовления раствора. Избыточный маточный раствор можно использовать для удаления из процесса небольшого количества загрязняющих веществ, присутствующих в сырье. После обработки избыточный маточный раствор выгружается в канализационную систему. Отделяемые кристаллы перкарбоната натрия имеют остаточную влажность приблизительно 5 % - 15 %, удаляемую в сушилке с псевдоожиженным слоем. При необходимости сухой перкарбонат натрия охлаждают и просеивают.
Развитие технологии производства хлорного железа возможно по приведенным ниже направлениям.
Хлористое железо получают взаимодействием стальной стружки с соляной кислотой при температуре выше 80 °C с выделением водорода; полученный раствор направляется на хлорирование с получением раствора хлорного железа:
Fe+2HCl→FeCl2+H2
FeCl2+½Cl2→FeCl3
Разложение железной руды (содержание гематита более 70 %) в соляной кислоте проводят при атмосферном давлении при температуре 80 °C - 120 °C в течение 1-2 ч с дальнейшей фильтрацией шлама:
Fe2O3+6HCl→2FeCl3+3H2O
Процесс включает разложение железной руды (Fe2O3•FeO) при температуре выше 80 °C с образованием смеси хлорного и хлористого железа с последующим окислением хлористого железа хлором, пероксидом водорода или хлоратом натрия:
Fe3O4+8HCl→2FeCl3+FeCl2+4H2O
FeCl2+½Cl2→FeCl3,
или
FeCl2+HCl+½H2O2→FeCl3+H2O,
или
FeCl2+½NaClO3→FeCl3+½NaOCl
Возможно получение хлорного железа хлорированием отработанных растворов хлористого железа, содержащих соляную кислоту, образующихся, например, в сталелитейном, гальваническом производствах.
Среди перспективных направлений развития технологии следует отметить утилизацию тепла экзотермического процесса производства хлорного железа, а также организацию рецикла водорода.
В настоящее время для производства водорода, хлора и гидроксида натрия диафрагменным методом электролиза перспективные технологии определяются исследованиями и работами в области создания и внедрения высокоэффективных диафрагменных ячеек, не содержащих асбест, и высокоэффективных электродов с высоким ресурсом работы, однако детально эти технологии и оборудование не рассматриваются ввиду недостаточности данных о наличии, результатах апробирования и характеристиках таких технологий указанного метода производства.
Для производства водорода, хлора и гидроксида натрия мембранным методом электролиза перспективные технологии не рассматриваются ввиду недостаточности данных о наличии, результатах апробирования и характеристиках таких технологий. Безусловную перспективу в данном методе производства имеют опытная апробация, производство и использование новых ионообменных мембран, характеризующихся большим ресурсом эксплуатации и меньшей стоимостью, чем существующие типы и виды мембран.
В настоящее и ближайшее время для производства водорода, хлора и гидроксида натрия ртутным методом электролиза появление и внедрение каких-либо перспективных технологий и технологического оборудования весьма проблематично и маловероятно, поскольку хлор-щелочное производство ртутным методом электролиза должно быть полностью прекращено в течение 2025-2035 гг. в соответствии с положениями Минаматской конвенции по ртути [48]. Тем не менее в настоящее время необходимо и актуально совершенствовать отдельные стадии технологического процесса (подготовка и очистка рассола, сокращение энергопотребления на стадиях электролиза и выпарки, управление ртутьсодержащими отходами и т.п.), а также осуществлять мероприятия по дальнейшему сокращению потребления ртути и ее эмиссии в окружающую среду.
Для производства твердого гидроксида натрия (едкого натра) перспективные технологии не рассматриваются ввиду недостаточности данных о наличии, результатах апробирования и характеристиках таких технологий. Безусловную перспективу в данном методе производства имеют опытная апробация, производство и использование теплообменных аппаратов и колонн выпаривания, характеризующихся более высоким КПД, меньшим расходом (меньшими потерями) теплоносителя и энергоресурсов, а также меньшей стоимостью и меньшими эксплуатационными затратами, чем существующие типы колонн выпаривания (испарителей) и теплообменных аппаратов.
В настоящее время для производства водорода, хлора и гидроксида натрия мембранным методом электролиза перспективные технологии не рассматриваются ввиду недостаточности данных о наличии, результатах апробирования и характеристиках таких технологий. Определенную перспективу в данном методе производства имеют опытная апробация, производство и использование новых ионообменных мембран, характеризующихся большим ресурсом эксплуатации и меньшей стоимостью по сравнению с существующими типами мембран, а также создание и внедрение более эффективных и экономичных систем (установок) химической и ионообменной очистки раствора хлорида калия от нежелательных примесей.
В настоящее время для производства соляной кислоты перспективные технологии не рассматриваются ввиду недостаточности данных о наличии и характеристиках таких технологий. Существующая технология производства соляной кислоты представляется на текущий момент наиболее простой, оптимальной и энергетически эффективной, а также характеризуется крайне низким сырьевым индексом процесса, высоким уровнем ресурсосбережения и весьма незначительным уровнем эмиссий загрязняющих веществ в окружающую среду.
Появление новых перспективных технологий производства синтетической соляной кислоты может быть связано с разработкой, испытанием и внедрением технически и энергетически более эффективной конструкции печей синтеза хлорида водорода, снабженных системой эффективной рекуперации тепловой энергии образующегося хлорида водорода. Т.е. появление и внедрение новых перспективных технологий может быть связано с повышением общей энергоэффективности производственного процесса, снижением удельного потребления оборотной воды и хладагентов и повышением срока эксплуатации печей синтеза и абсорбционных колонн. Однако в период разработки настоящего справочника НДТ было недостаточно информации о наличии, результатах апробирования и характеристиках таких технологий или технологического оборудования для производства синтетической соляной кислоты различных марок.
Среди перспективных направлений в технологии производства сульфата натрия можно выделить:
- безретурная сушка в кипящем слое;
- обезвоживание в распылительных сушилках;
- извлечение сульфата натрия методами высаливания.
Развитие технологии кальция хлористого и продуктов на его основе направлено на совершенствовании стадий нейтрализации и очистки (использование различных реагентов), а также стадий сушки, грануляции и очистки газов (совершенствование аппаратурного оформления процесса).
Одной из особенностей процесса является высокая коррозионная активность технологических сред. Решение данного вопроса возможно путем использования ингибиторов коррозии и современных коррозионностойких материалов.
Вывод о том, какую перспективную технологию производства водорода, хлора и гидроксида натрия различными методами электролиза и производства соляной кислоты следует выбрать для реализации в качестве наилучшей доступной технологии в ближайшем будущем, необходимо основывать на следующих основных, но не исчерпывающих критериях:
- наиболее низкие удельные выбросы маркерных загрязняющих веществ в атмосферный воздух, в том числе наиболее низкий общий валовый выброс загрязняющих веществ от производства или от отдельной стадии процесса в пересчете на единицу продукции;
- наиболее низкий общий сырьевой индекс технологии в пересчете на производство единицы продукции (более эффективное ресурсосбережение);
- наименьшее удельное энергопотребление и наименьший расход энергоресурсов (электроэнергии, воды, оборотной воды, холода, сжатого воздуха) на единицу продукции, в том числе за счет рекуперации тепловой энергии;
- наиболее эффективная и/или наименее энергоемкая система очистки промышленных выбросов и очистки сточных вод;
- возможность и более высокая доля повторного или иного (альтернативного) использования отходов и сточных вод производства, в том числе после их очистки (обработки), регенерации и путем рециклинга.
Настоящий справочник НДТ подготовлен ТРГ 34. Наиболее активное участие в работе по сбору, обработке, анализу и систематизации информации, а также в написании текста справочника НДТ и его обсуждении приняли специалисты следующих организаций:
- АО "КАУСТИК", г. Волгоград;
- Ассоциация "РусХлор", г. Москва;
- АО "Башкирская содовая компания" (АО "БСК"), г. Стерлитамак;
- ООО Производственное объединение "ХИМПРОМ", г. Кемерово;
- АО "ВТЕ ЮГО-ВОСТОК", г. Москва;
- АО "МХК "ЕвроХим", г. Москва;
- АО "Саянскхимпласт", г. Саянск;
- ПАО "Нижнекамскнефтехим", г. Нижнекамск;
- ОАО "Волжский абразивный завод", г. Волжский;
- ООО "ГалоПолимер Кирово-Чепецк", г. Кирово-Чепецк;
- ООО "Новомосковский хлор", г. Новомосковск;
- ООО "Сода-Хлорат", г. Березники;
- ООО "РусВинил, г. Кстово;
- Филиал ОАО "Группа "Илим", г. Братск;
- ФГУП "ВНИИФТРИ";
- АО "НИУИФ";
- ОАО "Соликамский магниевый завод";
- АО "Новотроицкий завод хромовых соединений";
- ПАО "Химпром", г. Новочебоксарск.
При подготовке справочника НДТ были использованы материалы, полученные от российских производителей прочих основных неорганических химических веществ, в том числе от производителей хлора, едкого натра, едкого кали, водорода, гипохлорита натрия, гипохлорита кальция, соляной кислоты, хлорного железа, карбида кремния и других прочих основных неорганических химических веществ, в ходе обмена информацией, организованного Бюро НДТ в 2017 г. Кроме того, составители справочника НДТ учитывали результаты отечественных научно-исследовательских работ, маркетинговых исследований, а также российских и международных проектов, выполненных в Российской Федерации в 2011-2017 гг. и опубликованных на сайтах сети Интернет.
При разработке настоящего справочника НДТ были также использованы зарубежные материалы, в частности справочники ЕС и публикации по наилучшим доступным технологиям:
- European Commission. Reference Document on Best Available Techniques for the Manufacture of Large Volume Inorganic Chemicals - Solids and Others Industry. August 2007. (Европейская комиссия. Справочный документ по наилучшим доступным технологиям для производства твердых и других крупнотоннажных неорганических химикатов. Август 2007 г.) [6];
- European Commission. Reference Document on Best Available Techniques in the Chlor-Alkali Manufacturing industry. December 2001. (Европейская Комиссия. Наилучшие доступные технологии. Справочный документ для наилучших доступных технологий в производстве хлора и щелочи. Декабрь 2001 г.) [7];
- European Commission. Best Available Techniques (BAT). Reference Document for the Production of Chlor-alkali. Final draft. April 2013. (Европейская Комиссия. Наилучшие доступные технологии (НДТ). Справочный документ для хлор-щелочного производства. Окончательный проект. Апрель 2013) [8];
- European Commission. Joint Research Centre Science and Policy Reports. Best Available Techniques (BAT). Reference Document for the Production of Chlor-alkali. 2014. EUR 26844 EN. Authors: Thomas Brinkmann, German Giner Santonja, Frauke Schorcht, Serge Roudier, Luis Delgado Sancho [9].
Общее заключение, которое можно сделать в результате подготовки настоящего справочника НДТ, состоит в том, что ведущие отечественные предприятия активно осуществляют внедрение современных технологических процессов и оборудования, разрабатывают и реализуют программы повышения энергоэффективности и экологической безопасности производства, ресурсосбережения.
Рекомендации составителей справочника НДТ основаны на следующем заключении:
1) Для продвижения и реализации идеи перехода к НДТ необходимо организовать масштабную информационно-просветительскую кампанию и систему подготовки кадров, в том числе повышение квалификации, получение дополнительного профессионального образования и т.п. Анализ и обсуждение сути перемен и нового подхода к экологическому нормированию призваны подготовить к ним предприятия и разъяснить основные мотивы и стимулы экологической модернизации национальной экономики.
2) НДТ и соответствующие им технологические показатели, определенные составителями справочника НДТ, могут и должны быть уточнены и скорректированы при участии представителей российских предприятий. С этой целью необходимо привлечь их внимание при поддержке профильных ассоциаций, центров стандартизации и метрологии, а также территориальных управлений Росприроднадзора по субъектам Российской Федерации, высших учебных заведений, консультационных компаний, проектных, научных и иных организаций.
3) Эффективным инструментом актуализации справочника НДТ может стать реализация пилотных проектов по апробации и внедрению новых технологий производства и нового технологического оборудования, к участию в которых целесообразно привлечь ведущих производителей прочих основных неорганических химических веществ.
Целенаправленная работа над следующими изданиями справочника НДТ может быть продолжена с учетом реализации следующих мероприятий:
- сбор и систематизация данных о фактических расходах (инвестиции, капитальные затраты и эксплуатационные расходы на производство), связанных с технологией, рассматриваемой в качестве НДТ;
- сбор и систематизация информации о затратах на эффективную реализацию технологий очистки промышленных выбросов, утилизации или очистки сточных вод в производствах;
- сбор и систематизация информации о соотношении между типом процесса, оборудования и удельными эмиссиями в окружающую среду в виде отходов, выбросов загрязняющих веществ, сбросов сточных вод;
- сбор и анализ информации о результатах мониторинга промышленных выбросов и периодичности мониторинга;
- анализ и использование методических документов и стандартов об общих принципах экологического мониторинга;
- сбор и систематизация информации об энергопотреблении различных типов электролизеров, выпарных установок, печей синтеза и основного оборудования при производстве различных видов продукции;
- проведение исследований и систематизация данных о реализации мероприятий по снижению выбросов HCl, Cl2, NaOH, KOH, H2SO4, HF, F2 и других маркерных загрязняющих веществ производства прочих основных неорганических химических веществ;
- изучение возможности использования (внедрения) перспективных технологий и ресурсо- и энергосберегающего оборудования.
Процесс совершенствования и актуализации справочника НДТ должен отражать принцип последовательного улучшения - ключевой принцип современных систем менеджмента. Составители настоящего справочника НДТ надеются, что коллеги готовы разделить эту позицию и поддержать совершенствование документа и продвижение НДТ в указанном производстве.
Приложение А
(обязательное)
|
ОКПД 2 |
Наименование продукции по ОК 034-2014 (ОКПД 2) |
Наименование вида деятельности по ОКВЭД 2 |
ОКВЭД 2 |
|
Производство промышленных газов |
20.11 | ||
|
20.11.11.110 |
Водород | ||
|
Производство прочих основных неорганических химических веществ |
20.13 | ||
|
20.13.21.110 |
Хлор | ||
|
20.13.21.111 |
Хлор жидкий | ||
|
20.13.21.112 |
Хлор газообразный | ||
|
20.13.21.130 |
Фтор | ||
|
20.13.24.110 |
Хлорид водорода, кислота соляная | ||
|
20.13.24.111 |
Хлорид водорода, HCl | ||
|
20.13.24.112 |
Кислота соляная, HCl | ||
|
20.13.24.141 |
Фторид водорода (кислота плавиковая) | ||
|
20.13.25.111 |
Гидроксид натрия (сода каустическая) | ||
|
20.13.25.112 |
Гидроксид калия (калий едкий, кали едкое) | ||
|
20.13.25.113 |
Пероксиды натрия или калия | ||
|
20.13.31.000 |
Галогениды металлов | ||
|
20.13.32.110 |
Гипохлориты | ||
|
20.13.41.130 |
Сульфаты | ||
|
20.13.52.110 |
Соединения неорганические, не включенные в другие группировки | ||
|
20.13.62.190 |
Соли неорганических кислот или пероксикислот прочие | ||
|
20.13.63.000 |
Пероксид водорода (перекись водорода) | ||
|
20.13.64.120 |
Карбиды |
Приложение Б
(обязательное)
производств прочих основных неорганических химических веществ
|
Продукт/ производство |
Технологический показатель | |||
|
Выбросы |
Сбросы (в водный объект) | |||
|
Загрязняющее вещество |
Значение, кг/т |
Загрязняющее вещество |
Значение, кг/т | |
|
Гипохлорит натрия |
Хлор |
Не более 0, 0033 |
Хлорид-анион |
Не более 10, 7 |
|
Гипохлорит кальция |
Хлор |
Не более 0, 04 |
- |
- |
|
Пероксид водорода |
Спирт изопропиловый |
Не более 0, 074 |
- |
- |
|
Ацетон |
Не более 0, 095 | |||
|
Перкарбонат натрия |
Карбонат натрия (динатрий карбонат) |
Не более 0, 01 |
Сульфат-анион (сульфаты) |
Не более 0, 0027 |
|
Натрия перкарбонат |
Не более 0, 42 | |||
|
Карбид кремния |
Бензапирен |
Не более 0, 0003 |
- |
- |
|
Сероводород |
Не более 5, 55 | |||
|
Углерода оксид |
Не более 718 | |||
|
Хлорид железа |
Железа трихлорид (в пересчете на железо) |
Не более 0, 08 |
- |
- |
|
Хлор |
Не более 0, 227 | |||
|
Производство водорода, хлора и гидроксида натрия диафрагменным методом электролиза |
Хлор |
Не более 0, 035 |
Хлорид-анион (хлориды) |
Не более 210 |
|
Гидроксид натрия |
Не более 0, 07 |
Сульфат-анион (сульфаты) |
Не более 97 | |
|
Серная кислота (в производстве хлора) |
Не более 0, 006 | |||
|
Производство водорода, хлора и гидроксида натрия мембранным методом электролиза |
Хлор |
Не более 0, 008 |
Хлорид-анион (хлориды) |
Не более 210 |
|
Гидроксид натрия |
Не более 0, 07 |
Сульфат-анион (сульфаты) |
Не более 97 | |
|
Серная кислота (в производстве хлора) |
Не более 0, 006 | |||
|
Производство водорода, хлора и гидроксида натрия ртутным методом электролиза |
Хлор |
Не более 0, 05 |
Хлорид-анион (хлориды) |
Не более 1100 |
|
Ртуть |
Не более 0, 003 |
Сульфат-анион (сульфаты) | ||
|
Серная кислота (в производстве хлора) |
Не более 0, 0051 |
Ртуть |
Не более 100 | |
|
Гидроксид натрия |
Не более 0, 02 |
Не более 0, 00017 | ||
|
Производство твердого гидроксида натрия (едкого натра) |
Гидроксид натрия |
Не более 0, 07 |
- |
- |
|
Производство водорода, хлора и гидроксида калия мембранным методом электролиза |
Хлор |
Не более 0, 008 |
Хлорид-анион (хлориды) |
Не более 94 |
|
Гидроксид калия |
Не более 0, 07 |
Сульфат-анион (сульфаты) |
Не более 4, 2 | |
|
Серная кислота (в производстве хлора) |
Не более 0, 006 | |||
|
Сульфат натрия |
Серы диоксид |
Не более 0, 02 |
- |
- |
|
Углерода оксид |
Не более 0, 25 | |||
|
Производство водорода электролизом воды |
- |
- |
ХПК |
Не более 0, 43 |
|
Производство кальция хлористого соляно-кислотным разложением известнякового камня: |
- |
- | ||
|
- жидкого; |
Кальций карбонат |
Не более 0, 011 | ||
|
- порошкового; |
Кальция хлорид |
Не более 23, 3 | ||
|
- гранулированного |
Кальций хлорид |
Не более 0, 57 | ||
Приложение В
(обязательное)
маркерных загрязняющих веществ
|
Наименование производства |
Маркерные (загрязняющие) вещества | |
|
в выбросах |
в сбросах в водный объект | |
|
Гипохлорит натрия |
Хлор |
Хлорид-анион |
|
Гипохлорит кальция |
Хлор |
- |
|
Пероксид водорода |
Спирт изопропиловый Ацетон |
- |
|
Перкарбонат натрия |
Карбонат натрия (динатрий карбонат) Натрия перкарбонат |
Сульфат-анион (сульфаты) |
|
Карбид кремния |
Бензапирен Сероводород Углерода оксид |
- |
|
Хлорид железа |
Железа трихлорид (в пересчете на железо) Хлор |
- |
|
Производство водорода, хлора и гидроксида натрия диафрагменным методом электролиза |
Хлор Гидроксид натрия Серная кислота |
Хлорид-анион (хлориды) Сульфат-анион (сульфаты) |
|
Производство водорода, хлора и гидроксида натрия мембранным методом электролиза |
Хлор Гидроксид натрия Серная кислота |
Хлорид-анион (хлориды) Сульфат-анион (сульфаты) |
|
Производство водорода, хлора и гидроксида натрия ртутным методом электролиза |
Хлор Гидроксид натрия Серная кислота Ртуть |
Хлорид-анион (хлориды) Сульфат-анион (сульфаты) Ртуть |
|
Производство твердого гидроксида натрия (едкого натра) |
Гидроксид натрия |
Гидроксид натрия |
|
Производство синтетической соляной кислоты |
Хлор Хлорид водорода |
- |
|
Сульфат натрия |
Серы диоксид Углерода оксид |
- |
|
Производство водорода электролизом воды |
- |
ХПК |
|
Производство кальция хлористого соляно-кислотным разложением известнякового камня |
Кальций карбонат Кальция хлорид |
- |
Приложение Г
(обязательное)
НДТ, позволяющих сократить эмиссии в окружающую среду, потребление сырья, воды, энергии и снизить образование отходов
|
Номер НДТ |
Наименование НДТ |
|
Производство гипохлорита натрия | |
|
1 |
Внедрение системы непрерывного автоматического контроля содержания хлора в воздухе производственных и складских помещений, а также в трубопроводе отходящих газов |
|
2 |
Введение постоянного контроля остаточной концентрации щелочи, так как при снижении массовой концентрации щелочи ниже 10 г/дм3 может происходить бурное разложение реакционной массы с выделением значительного количества хлора и кислорода |
|
3 |
Установка стационарных емкостей для хранения гипохлорита натрия, имеющих постоянное соединение с атмосферой через дыхательный клапан или иное техническое устройство, обеспечивающее поддержание давления в емкости на уровне атмосферного |
|
Производство фтора | |
|
4 |
Осуществление трифторидного процесса. Используется электролит, содержащий ~ 1 г•моль KF на ~ 2 г•моль HF. Позволяет вести процесс при температуре ~ 100 °C. Облегчает поддержание необходимого температурного режима, так как отпадает необходимость внешнего подогрева. А также создается возможность поддержания содержания HF в электролите в более широком диапазоне |
|
5 |
Обеспечение стабильности производственного процесса. Усовершенствование системы автоматического контроля: автоматическая система питания электролизеров фтористым водородом, фиксация и контроль следующих параметров: в электролизерах - сила тока, напряжение, температура электролита, концентрация фтористого водорода в электролите, уровень электролита в ванне, давление в газовых камерах электролизеров, электрическая изоляция ванн. Определяются также расход фтористого водорода, выход фтора, качество исходного фтористого водорода и состав полученного фтора, состав воздуха, выбрасываемого в атмосферу |
|
6 |
Использование электролизеров с плоскопараллельным расположением электродов. Создание электролизеров большой мощности |
|
7 |
Полная герметизация аппаратуры, установка наиболее ответственных аппаратов - электролизеров в изолированные кабины |
|
8 |
Подготовка к ремонту оборудования с учетом наличия в них загрязняющих веществ. Перед выводом в ремонт расходных емкостей остатки фтористого водорода из них испаряют и передают по газоотводной линии в абсорбционную колонну для получения плавиковой кислоты |
|
9 |
Регенерация отработанных технологических сред. Отработанный электролит (трифторид калия) из электролизеров собирают в плавильные ковши и периодически подвергают регенерации с целью выделения соли бифторида калия |
|
10 |
Организация очистки воздуха производственных помещений. Воздух из производственных помещений от оборудования, где возможно выделение кислых паров и газов, поступает на газоочистные установки |
|
11 |
Организация раздельного сбора и обращения со стоками (кислая канализация и условно чистая) |
|
Производство фтористого кальция | |
|
12 |
Способ получения фтористого кальция из гидроксида калия, фтористого водорода и хлористого кальция позволяет получать продукт повышенного качества для использования при производстве спецмарок фторкаучуков |
|
Хлор-щелочное производство и производство соляной кислоты | |
|
13 |
НДТ для минимизации расхода электроэнергии путем применения следующих технических решений по отдельности или в сочетании: - использование эффективных и автоматизированных систем управления потреблением электроэнергии; - использование другого основного и вспомогательного технологического оборудования с более высокой энергоэффективностью (более высоким коэффициентом полезного действия) |
|
14 |
НДТ для минимизации расхода тепловой энергии и хладоагентов путем применения следующих технических решений по отдельности или в сочетании: - Использование систем рекуперации тепла в хлор-щелочном производстве и в производстве соляной кислоты; - использование другого основного технологического оборудования с более высокой энергоэффективностью (более высоким коэффициентом полезного действия) |
|
15 |
НДТ по применению мер безопасности при работе на производстве путем применения следующих технических решений по отдельности или в сочетании: - Внедрение оборудования, машин, установок, позволяющих автоматизировать технологический процесс (полностью или частично); - Внедрение эффективной системы обеспыливания на стадии фасовки производства твердого едкого натра; - Применение индивидуальных средств защиты от неблагоприятной производственной среды (вредных условий труда) |
|
16 |
НДТ для снижения и предотвращения производственных потерь путем применения следующих технических решений по отдельности или в сочетании: - Повторное использование сульфатного рассола и анолита для получения рассола хлорида натрия; - Использование шлама (кека) или шламовой суспензии в качестве сырья для получения рассола или для получения минеральных наполнителей и синтетических материалов; - Использование отработанной серной кислоты в качестве попутного продукта с иной областью применения или для нейтрализации сточных вод и обезвреживания щелочных отходов. |
|
17 |
НДТ для снижения (минимизации) уровня шума в производстве путем применения следующих технических решений по отдельности или в сочетании Закрытие (экранирование) источника шума Минимизация шума путем использования звукоизолированных сооружений и оборудования Изоляция труб и отводов вентиляторов, которые помещают в звукоизолирующие устройства Устройство шумопоглощающих стен и/или природных шумопоглощающих препятствий Использование для шумного оборудования (компрессоров) звукопоглощающих укрытий Использование для оборудования резиновых прокладок, предотвращающих контакт "металл-металл" Сооружение зданий или использование растущих деревьев и кустарников для защиты селитебных территорий от воздействия шума |
|
Производство кальция хлористого соляно-кислотным разложением известнякового камня | |
|
18 |
Производство кальция хлористого улучшенного качества обусловленное использованием процесса разложения известнякового камня абгазной соляной кислотой с отделением примесей и исключением образования сточных вод |
Приложение Д
(обязательное)
Д.1 Краткая характеристика отрасли с точки зрения ресурсо- и энергопотребления
Д.1.1 Производство водорода, хлора и гидроксида натрия диафрагменным методом электролиза является высокоэнергоемким производством с потреблением энергии, составляющим около 68 % - 73 % от общих расходов на производство.
Для производства водорода, хлора и гидроксида натрия диафрагменным методом электролиза используются:
- твердая каменная (поваренная) соль (галит) различных месторождений, например привозная каменная соль Соль-Илецкого месторождения, Тыретского месторождения, каменная соль Яр-Бишкадакского месторождения или Камская поваренная соль;
- раствор хлорида натрия, или так называемый сырой рассол, получаемый методом подземного выщелачивания каменной соли и содержащий 280-315 г/дм3 NaCl, например раствор натрия хлорида (каменной соли) Светлоярского месторождения, выпускаемый по стандарту организации СТО 93522978-01-2008 [51].
Средний удельный расход электроэнергии для производства водорода, хлора и гидроксида натрия диафрагменным методом в расчете на 1 тонну 100 % гидроксида натрия марки РД составляет 2200-2500 кВт•ч/т.
Средний удельный расход тепловой энергии для производства водорода, хлора и гидроксида натрия диафрагменным методом в расчете на 1 тонну 100 % гидроксида натрия марки РД в Российской Федерации находится в пределах 13, 1-187 ГДж/т.
Непосредственно в производстве водорода, хлора и гидроксида натрия диафрагменным методом электролиза используется насыщенный раствор (рассол) хлорида натрия, содержащий хлорид натрия в пределах 300-315 г/дм3 и примеси хлоридов кальция, магния, железа и сульфата натрия (сульфат-анионы).
Д.1.2 Производство водорода, хлора и гидроксида натрия мембранным методом электролиза является высокоэнергоемким производством с потреблением энергии, составляющим приблизительно 65 % - 70 % от общих расходов на производство.
Для производства водорода, хлора и гидроксида натрия мембранным методом электролиза используются:
- твердая каменная (поваренная) соль (галит) различных месторождений, например привозная каменная соль Соль-Илецкого месторождения, каменная соль Новомосковского месторождения или Камская поваренная соль;
- раствор хлорида натрия, или так называемый сырой рассол, получаемый методом подземного выщелачивания каменной соли и содержащий 280-315 г/дм3 NaCl.
Средний удельный расход электроэнергии для производства водорода, хлора и гидроксида натрия мембранным методом в расчете на 1 т 100 % гидроксида натрия марки РМ составляет 2200-2500 кВт•ч/т.
Средний удельный расход тепловой энергии для производства водорода, хлора и гидроксида натрия мембранным методом в расчете на 1 тонну 100 % гидроксида натрия марки РМ в Российской Федерации находится в пределах (2, 2-2, 7) ГДж/т.
Непосредственно в производстве водорода, хлора и гидроксида натрия мембранным методом электролиза используется насыщенный раствор (рассол) хлорида натрия, содержащий хлорид натрия в пределах 300-315 г/дм3 и примеси хлоридов кальция, магния, железа и сульфата натрия (сульфат-анионы).
Д.1.3 Производство водорода, хлора и гидроксида натрия ртутным методом электролиза является высокоэнергоемким производством с потреблением энергии, составляющим примерно 70 % - 75 % от общих расходов на производство.
Для производства водорода, хлора и гидроксида натрия ртутным методом электролиза используются:
- твердая каменная (поваренная) соль (галит) различных месторождений, например привозная каменная соль Соль-Илецкого месторождения или каменная соль Яр-Бишкадакского месторождения;
- раствор хлорида натрия, или так называемый сырой рассол, получаемый методом подземного выщелачивания каменной соли и содержащий 280-315 г/дм3 NaCl, например раствор натрия хлорида (каменной соли) Светлоярского месторождения, выпускаемый по стандарту организации СТО 93522978-01-2008 [51].
Средний удельный расход электроэнергии для производства водорода, хлора и гидроксида натрия ртутным методом в расчете на 1 тонну 100 % гидроксида натрия марки РР составляет 2800-3293 кВт•ч/т.
Средний удельный расход тепловой энергии для производства водорода, хлора и гидроксида натрия ртутным методом в расчете на 1 тонну 100 % гидроксида натрия марки РР в Российской Федерации находится в пределах 1, 465-5, 782 ГДж/т.
Непосредственно в производстве водорода, хлора и гидроксида натрия ртутным методом электролиза используется насыщенный раствор (рассол) хлорида натрия, содержащий хлорид натрия в пределах 300-315 г/дм3 и примеси хлоридов кальция, магния, железа и сульфата натрия (сульфат-анионы).
Д.1.4 Производство водорода, хлора и гидроксида калия мембранным методом электролиза является высокоэнергоемким производством с потреблением энергии, составляющим 60 % - 70 % от общих расходов на производство.
Для производства водорода, хлора и гидроксида калия мембранным методом электролиза используется калий хлористый технический марки А по ТУ 2152-013-00203944-2011 [52] производства ПАО "Уралкалий" или калий хлористый технический производства ОАО "Беларуськалий".
Средний удельный расход электроэнергии для производства водорода, хлора и гидроксида калия мембранным методом в расчете на 1 тонну 100 % гидроксида натрия марки РМ составляет 1550-1650 кВт•ч/т.
Средний удельный расход тепловой энергии для производства водорода, хлора и гидроксида калия мембранным методом в расчете на 1 тонну 100 % гидрата окиси калия в РФ находится в пределах 2, 13-2, 56 ГДж/т.
Д.1.5 Производство синтетической соляной кислоты характеризуется крайне низким уровнем потребления энергоресурсов, что обусловлено химизмом синтеза хлорида водорода и спецификой технологии получения соляной кислоты. Доля расходов на тепловую энергию и электроэнергию находится в пределах 7 % - 10 % от общих расходов на производство.
Средний удельный расход тепловой энергии в производстве синтетической соляной кислоты в пересчете на 1 тонну 100 %-ного HCl находится в пределах 150-550 МДж/т.
Д.1.6 Внедрение энергосберегающих технологий, снижение общего расхода энергии (электроэнергии, тепла (пара), холода, оборотной воды) на единицу производимой продукции, рациональная организация расхода сырья являются актуальными задачами данной отрасли промышленности (см. 9.3, 9.5 и приложение Г).
Д.2 Основные технологические процессы, связанные с использованием энергии
Основными технологическими процессами, связанными с использованием электроэнергии в производствах водорода, хлора и гидроксида натрия различными методами электролиза и в производстве водорода, хлора и гидроксида калия мембранным методом электролиза, являются процессы (стадии) электролиза - электрохимические процессы, происходящие в электролизерах различного типа и конструкции. Описание и основные характеристики этих технологических процессов приведены в 9.2.1, 9.2.2 и 9.2.4.
Основными технологическими процессами, связанными с использованием тепловой энергии (пара) в производствах водорода, хлора и гидроксида натрия различными методами электролиза и в производстве водорода, хлора и гидроксида калия мембранным методом электролиза, являются:
- процессы выпаривания электрощелоков (католита) в диафрагменном и мембранном методах хлор-щелочного производства;
- процесс выпаривания обратного рассола (анолита) с целью его концентрирования во всех методах электролиза.
Описание и основные характеристики этих технологических процессов приведены в 9.2.1-9.2.4.
Основным технологическим процессом, связанным с использованием тепловой энергии (оборотной воды, хладоагента) в производстве синтетической соляной кислоты, является процесс абсорбции хлорида водорода водой. Для реализации этого процесса в изотермических условиях в качестве охлаждающего агента, как правило, используется наиболее доступный и экономичный хладагент - оборотная вода. Описание и основные характеристики данного технологического процесса приведены в 9.2.5.
Д.3 Уровни потребления энергии и сырьевых материалов
Д.3.1 Удельный расход сырьевых материалов на производство 1 т гидроксида натрия марки РД диафрагменным методом электролиза в пересчете на 100 % NaOH приведен в 9.3.1. (таблица 9.24) и в приложении Е, п. 1.
Удельный расход электроэнергии на производство 1 т гидроксида натрия марки РД диафрагменным методом электролиза в пересчете на 100 % NaOH приведен в 9.3.1 (таблица 9.24) и в приложении Е, п. 1.
Удельный расход тепловой энергии на производство 1 т гидроксида натрия марки РД диафрагменным методом электролиза в пересчете на 100 % NaOH приведен в 9.3.1 (таблица 9.24) и приложении Е, п. 1.
Д.3.2 Удельный расход сырьевых материалов на производство 1 т гидроксида натрия марки РМ мембранным методом электролиза в пересчете на 100 % NaOH приведен в 9.3.2 (таблица 9.30) и в приложении Е, п. 2.
Удельный расход электроэнергии на производство 1 т гидроксида натрия марки РМ мембранным методом электролиза в пересчете на 100 % NaOH приведен в 9.3.2 (таблица 9.30) и в приложении Е, п. 2.
Удельный расход тепловой энергии на производство 1 т гидроксида натрия марки РМ мембранным методом электролиза в пересчете на 100 % NaOH приведен в 9.3.2 (таблица 9.30) и в приложении Е, п. 2.
Д.3.3 Удельный расход сырьевых материалов на производство 1 т гидроксида натрия марки РР ртутным методом электролиза в пересчете на 100 % NaOH приведен в 9.3.3 (таблица 9.36) и в приложении Е, п. 3.
Удельный расход электроэнергии на производство 1 т гидроксида натрия марки РР ртутным методом электролиза в пересчете на 100 % NaOH приведен в 9.3.3 (таблица 9.36) и в приложении Е, п. 3.
Удельный расход тепловой энергии на производство 1 т гидроксида натрия марки РР ртутным методом электролиза в пересчете на 100 % NaOH приведен в 9.3.3 (таблица 9.36) и в приложении Е, п. 3.
Д.3.4 Удельный расход сырьевых материалов на производство 1 т гидрата окиси калия мембранным методом электролиза в пересчете на 100 % KOH приведен в 9.3.4 (таблица 9.47) и в приложении Е, п. 5.
Удельный расход электроэнергии на производство 1 т гидрата окиси калия мембранным методом электролиза в пересчете на 100 % KOH приведен в 9.3.4 (таблица 9.47) и в приложении Е, п. 5.
Удельный расход тепловой энергии на производство 1 т гидрата окиси калия мембранным методом электролиза в пересчете на 100 % KOH приведен в 9.3.4 (таблица 9.47) и в приложении Е, п. 5.
Д.3.5 Удельный расход сырьевых материалов на производство 1 т синтетической соляной кислоты в пересчете на 100 % HCl приведен в 9.3.5 (таблица 9.52) и в приложении Е, п. 6.
Удельный расход электроэнергии на производство 1 т синтетической соляной кислоты в пересчете на 100 % HCl приведен в разделе 9.3.5 (таблица 9.52) и в приложении Е, п. 6.
Удельный расход тепловой энергии на производство 1 т синтетической соляной кислоты в пересчете на 100 % HCl приведен в 9.3.5 (таблица 9.52) и приложении Е, п. 6.
Д.4 Наилучшие доступные технологии, направленные на повышение энергоэффективности, оптимизацию и сокращение ресурсопотребления
|
Номер НДТ |
Наименование НДТ |
Раздел/ пункт справочника |
|
НДТ 13 |
НДТ для минимизации расхода электроэнергии путем применения следующих технических решений по отдельности или в сочетании: применение автоматизированных систем управления потреблением электроэнергии; использование оборудования с высокой энергоэффективностью (более высоким коэффициентом полезного действия) |
12.1 |
|
НДТ 14 |
НДТ для минимизации расхода тепловой энергии и хладоагентов путем применения следующих технических решений по отдельности или в сочетании: использование систем рекуперации тепла в хлор-щелочном производстве и в производстве соляной кислоты |
12.1 |
|
НДТ 4 |
Производство фтора Осуществление трифторидного процесса с использованием электролита, содержащего ~ 1 г-моль KF на ~ 2 г-моль HF. Позволяет вести процесс при температуре ~ 100 °С. Облегчает поддержание необходимого температурного режима, т.к. отпадает необходимость внешнего подогрева. А также создается возможность поддержания содержания HF в электролите в более широком диапазоне |
12.1 |
|
НДТ 5 |
Обеспечение стабильности производственного процесса. Усовершенствование системы автоматического контроля |
12.1 |
Д.5 Экономические аспекты реализации НДТ, направленные на повышение энергоэффективности, оптимизацию и сокращение ресурсопотребления
Для производства синтетической соляной кислоты представляет собой интерес и экономически перспективно внедрение НДТ, связанной с эффективной рекуперацией и использованием тепловой энергии, выделяющейся на стадии синтеза хлорида водорода.
Приложение Е
(справочное)
потребляемых энергоресурсов и сырья, технологические показатели хлор-щелочного производства и производства соляной кислоты
Е.1 Нормы расхода сырья и энергоресурсов и технологические показатели производства водорода, хлора и гидроксида натрия диафрагменным методом электролиза (на 1 тонну 100 %-ного NaOH)
|
N п/п |
Наименование потребляемых энергоресурсов, технологических показателей, оборудования, единицы измерения, диапазон значений |
Технологические показатели по справочнику ЕС [8, 9] | ||
|
1 |
Удельный расход электроэнергии, кВт•ч/т |
Электролизеры с диафрагмой, основное и вспомогательное технологическое оборудование |
2200-2500 |
2305-2750 |
|
2 |
Удельный расход тепловой энергии (в паре), ГДж/т |
Трехступенчатая выпарная установка; испарители с падающей пленкой; теплообменники; основное оборудование |
13, 1-25, 6 |
7, 03-13, 8 |
|
3 |
Удельный расход каменной соли или сырого рассола на 100 % NaCl, кг/т |
Электролизеры с асбестовой диафрагмой, основное и вспомогательное технологическое оборудование |
1485-1720 |
1461-2075 |
|
4 |
Удельный расход воды на производство, м3/т |
Основное технологическое оборудование; стадия подготовки рассола |
0, 8-4, 7 |
0, 78-7, 3 |
|
5 |
Удельный расход асбеста в производстве NaOH, кг/т |
Электролизеры с асбестовой или асбополимерной диафрагмой |
0, 1-0, 24 |
0, 1-0, 3 |
|
6 |
Массовая концентрация хлора Cl2 в выбросах, мг/м3, и удельный выброс хлора Cl2 в атмосферу, г/т в производстве хлора |
Производство хлора; колонны осушки хлора; санитарные колонны; турбокомпрессоры; танки хранения жидкого хлора |
0, 1-20
|
0, 02-20
|
|
7 |
Массовая концентрация гидроксида натрия в выбросах, мг/м3, и удельный выброс гидроксида натрия в атмосферу, г/т в производстве едкого натра |
Стационарные источники выбросов; насосы для перекачки едкого натра; трехступенчатая выпарная установка; испарители с падающей пленкой; производство твердого едкого натра |
0, 003-5300
|
-
|
|
8 |
Массовая концентрация серной кислоты в выбросах, мг/м3, и удельный выброс серной кислоты в атмосферу, г/т в производстве хлора |
Колонны осушки хлора; санитарные колонны; стационарные источники выбросов; установка регенерации (концентрирования) серной кислоты |
0, 5-1000
|
Нет данных |
|
9 |
Удельная эмиссия водорода в атмосферу в производстве водорода, кг/т |
Электролизеры; стадия охлаждения, осушки и компримирования водорода |
0, 3-14 |
< 0, 3-12, 4 |
|
10 |
Удельный расход серной кислоты в производстве хлора, кг/т |
Колонны осушки хлора; установка регенерации (концентрирования) серной кислоты; сборники серной кислоты |
11, 0-28, 9 |
0, 1-3, 0 |
|
11 |
Сырьевой индекс технологии, т/т продукта |
Очистка рассола, осушка водорода и хлора; электролизеры |
1, 537-1, 891 |
Нет данных |
Е.2 Нормы расхода сырья и энергоресурсов и технологические показатели производства водорода, хлора и гидроксида натрия мембранным методом электролиза (на 1 тонну 100 %-ного NaOH)
|
N п/п |
Наименование потребляемых энергоресурсов, технологических показателей, оборудования, единицы измерения и диапазон значений |
Технологические показатели по справочнику ЕС [8, 9] | ||
|
1 |
Удельный расход электроэнергии постоянного тока, кВт•ч/т |
Электролизеры биполярные с ионообменной мембраной, основное и вспомогательное технологическое оборудование |
2200-2500 |
2040-2660 |
|
2 |
Удельный расход тепловой энергии (в паре), ГДж/т |
Двух- или трехступенчатая выпарная установка; испарители с падающей пленкой; теплообменники |
2, 2-2, 7 |
1, 29-4, 43 |
|
3 |
Массовая концентрация хлора Cl2 в выбросах, мг/м3, или удельный выброс хлора в атмосферу, г/т в производстве хлора |
Колонны охлаждения и осушки хлора; санитарные колонны, абсорберы; насосы и хлорные турбокомпрессоры; танки хранения жидкого хлора |
0, 1-200
|
0, 02-20
|
|
4 |
Массовая концентрация гидроксида натрия в выбросах, мг/м3, и удельный выброс гидроксида натрия в атмосферу, г/т в производстве едкого натра |
Емкости хранения раствора щелочи; двух- или трехступенчатая выпарная установка; испарители с падающей пленкой; насосы; производство твердого едкого натра |
0, 001-500
|
-
|
|
5 |
Массовая концентрация серной кислоты в выбросах, мг/м3, и удельный выброс серной кислоты в атмосферу, г/т в производстве хлора |
Колонны осушки хлора; емкости хранения серной кислоты; установка регенерации серной кислоты |
0, 001-150
|
-
|
|
6 |
Удельный расход соли поваренной или сырого рассола на 100 % NaCl, кг/т |
Электролизеры биполярные с мембраной, основное технологическое оборудование |
1485-1585 |
1461-2074, 5 |
|
7 |
Удельный расход воды на производство, м3/т |
Основное технологическое оборудование, электролизеры; выпарная установка |
0, 8-1, 5 |
0, 68-2, 4 |
|
8 |
Удельный расход серной кислоты в производстве хлора, кг/т |
Колонны осушки хлора; установка регенерации (концентрирования) серной кислоты; сборники серной кислоты |
0-29 |
0, 1-3, 0 |
|
9 |
Удельная эмиссия водорода в атмосферу в производстве водорода, кг/т |
Электролизеры; стадия охлаждения, осушки и компримирования водорода |
0, 2-14 |
< 0, 3-12, 4 |
|
10 |
Сырьевой индекс технологии, т/т продукта |
Очистка рассола, осушка водорода и хлора; электролизеры биполярные с мембраной |
1, 516-1, 973 |
Нет данных |
Е.3 Нормы расхода сырья и энергоресурсов и технологические показатели производства водорода, хлора и гидроксида натрия ртутным методом электролиза (на 1 тонну 100 %-ного NaOH)
|
N п/п |
Наименование потребляемых энергоресурсов, технологических показателей, оборудования, единицы измерения, диапазон значений |
Технологические показатели по справочнику ЕС [8, 9] | ||
|
1 |
Удельный расход электроэнергии постоянного тока на электролиз, ГДж/т (кВт•ч/т) |
Электролизеры с ртутным катодом Р-20М; 30 М2; Р-101М; Р-101 ИМ |
10, 08-11, 86
|
-
|
|
2 |
Тепловая энергия (пар), ГДж/т (Гкал/т) |
Выпарные аппараты по выпариванию (концентрированию) соли |
0, 837-5, 782
|
- |
|
3 |
Удельный расход (эмиссия) ртути металлической, г/т |
Электролизеры с ртутным катодом Р-20М; 30 М2; Р-101 М; Р-101 ИМ |
5-37 |
0, 11-87 |
|
4 |
Удельный расход соли поваренной или сырого рассола на 100 % NaCl, кг/т |
Оборудование стадии очистки сырого рассола; Электролизеры с ртутным катодом Р-20М; 30 М2; Р-101М; Р-101 ИМ |
1461-1881 |
1461-2074, 5 |
|
5 |
Массовая концентрация серной кислоты в выбросах, мг/м3, и удельный выброс серной кислоты в атмосферу, г/т в производстве хлора |
Стационарные источники выбросов производства; колонны осушки хлора; установка регенерации (концентрирования) серной кислоты |
0, 1-150
|
- |
|
6 |
Массовая концентрация хлора Cl2 в выбросах, мг/м3, и удельный выброс хлора в атмосферу, г/т в производстве хлора |
Стационарные источники выбросов производства; колонны охлаждения и сушки хлора; насосы и хлорные турбокомпрессоры; танки хранения хлора |
0, 1-25, 0
|
0, 2-1, 0
|
|
7 |
Массовая концентрация ртути Hg в выбросах, мг/м3, и удельный выброс ртути в атмосферу, г/т в производстве NaOH |
Стационарные источники выбросов производства; электролизеры с ртутным катодом; разлагатели амальгамы натрия; установка термической регенерации ртути |
0, 006-8, 1
|
- |
|
8 |
Массовая концентрация NaOH в выбросах, мг/м3, и удельный выброс гидроксида натрия в атмосферу, г/т в производстве NaOH |
Емкости хранения раствора щелочи; насосы; установка получения твердого едкого натра (гранулированного или чешуированного) |
0, 001-500
|
- |
|
9 |
Удельный расход серной кислоты в производстве хлора, кг/т |
Колонны осушки хлора; установка регенерации (концентрирования) серной кислоты; сборники серной кислоты |
3, 5-23, 8 |
0, 1-3, 0 |
|
10 |
Удельная эмиссия водорода в атмосферу, кг/т |
Электролизеры; стадия охлаждения, осушки и компримирования водорода |
0, 1-20 |
< 0, 3-12, 4 |
|
11 |
Удельный расход воды деминерализованной (обессоленной), м3/т |
Электролизеры с ртутным катодом, разлагатели амальгамы натрия |
0, 8-2, 61 |
0, 5-2, 1 |
|
12 |
Сырьевой индекс технологии, т/т продукта (без учета воды на растворение соли и разложение амальгамы) |
Электролизеры с ртутным катодом, основное технологическое оборудование производства |
1, 522-2, 067 |
Нет данных |
Е.4 Нормы расхода сырья и энергоресурсов и технологические показатели производства твердого гидроксида натрия (на 1 тонну 100 %-ного NaOH)
|
N п/п |
Наименование потребляемых энергоресурсов, технологических показателей, оборудования, единицы измерения, диапазон значений |
Технологические показатели по справочнику ЕС | ||
|
1 |
Удельный расход электроэнергии, кВт•ч |
Основное технологическое оборудование, насосы |
40, 8 - 85, 0 |
нет данных |
|
2 |
Удельный расход тепловой энергии (пара), Гкал |
Выпарные аппараты по выпариванию раствора едкого натра |
0, 0084 - 0, 300 |
нет данных |
|
3 |
Удельный расход раствора едкого натра на 100% NaOH, кг |
Основное технологическое оборудование. Выпарные аппараты |
1001, 0 - 1013, 0 |
- |
|
4 |
Удельный расход природного газа, м3 |
Оборудование для нагрева органического и/или неорганического теплоносителя |
105, 3 - 124, 2 |
нет данных |
|
5 |
Удельный расход водорода технического м3 |
Выпарные аппараты по выпариванию раствора едкого натра |
352, 8 - 385, 1 |
нет данных |
|
6 |
Удельный расход кислорода технического, 95%, м3 |
Выпарные аппараты по выпариванию раствора едкого натра |
149, 1 - 161, 3 |
нет данных |
|
7 |
Массовая концентрация NaOH в выбросах, мг/м3 и удельный выброс гидроксида натрия в атмосферу, г/т в производстве NaOH |
Емкости хранения раствора щелочи; насосы; установки получения твердого едкого натра (гранулированного или чешуированного); стадия фасовки твердого едкого натра |
1 - 6000
|
нет данных
|
|
8 |
Сырьевой индекс технологии, т/т продукта (без учета воды) |
Основное технологическое оборудование |
1, 0015 - 1, 014 |
нет данных |
Е.5 Нормы расхода сырья и энергоресурсов и технологические показатели производства водорода, хлора и гидроксида калия мембранным методом электролиза (на 1 тонну 100 %-ного KOH)
|
N п/п |
Наименование потребляемых энергоресурсов, технологических показателей, оборудования, единицы измерения и диапазон значений |
Технологические показатели по справочнику ЕС [8, 9] | ||
|
1 |
Удельный расход электроэнергии на электролиз, кВт•ч/т |
Электролизеры биполярные с мембраной, основное и вспомогательное технологическое оборудование |
1550-1650 |
1453-1896 |
|
2 |
Удельный расход тепловой энергии (в паре) на выпарку католита, ГДж/т |
Двухступенчатая выпарная установка; испарители с падающей пленкой; теплообменники |
2, 13-2, 56 |
0, 94-3, 13
|
|
3 |
Массовая концентрация хлора Cl2 в выбросах, мг/м3, и удельный выброс хлора в атмосферу, г/т в производстве хлора |
Стационарные источники выбросов производства хлора; колонны охлаждения и осушки хлора; санитарные колонны |
0, 1-200
|
-
|
|
4 |
Массовая концентрация КOH в выбросах, мг/м3 |
Емкости хранения раствора едкого кали; насосы для перекачки едкого кали |
0, 001-500 |
- |
|
5 |
Удельный расход соли в пересчете на 100 % KCl, кг/т |
Электролизеры биполярные с мембраной, основное технологическое оборудование |
1460-1480 |
1329-1400 |
|
6 |
Сырьевой индекс технологии, т/т продукта (без учета воды на растворение соли) |
Очистка рассола, осушка водорода и хлора; электролизеры биполярные с мембраной; выпарные установки |
2, 315-2, 532 |
Нет данных |
Е.6 Нормы расхода сырья и энергоресурсов и технологические показатели производства синтетической соляной кислоты (на 1 тонну 100 %-ного HCl)
|
N п/п |
Наименование потребляемых энергоресурсов, технологических показателей, оборудования, единицы измерения, диапазон значений |
Технологические показатели по справочнику ЕС [8, 9] | ||
|
1 |
Энергопотребление (тепловая энергия), МДж/т |
Абсорбционные колонны; теплообменники |
150-550 |
- |
|
2 |
Расход хлора на 1 тонну соляной кислоты в пересчете на 100 % HCl, кг/т |
Печи синтеза хлорида водорода; абсорбционные колонны |
972, 5-977, 4 |
971-975 |
|
3 |
Расход водорода на 1 тонну соляной кислоты в пересчете на 100 % HCl, кг/т |
Печи синтеза хлорида водорода; абсорбционные колонны |
30, 2-46, 4 |
30, 2-31, 5 |
|
4 |
Массовая концентрация хлора Cl2 в выбросах, мг/м3, и удельный выброс хлора в атмосферу, г/т |
Организованные источники выбросов; печи синтеза хлористого водорода |
0, 4-20
|
0, 4-3, 0
|
|
5 |
Массовая концентрация хлорида водорода HCl в выбросах, мг/м3, и удельный выброс хлорида водорода в атмосферу, г/т |
Организованные источники выбросов; печи синтеза хлористого водорода; абсорбционные и санитарные колонны |
0, 2-10000
|
0, 2-10 |
|
6 |
Сырьевой индекс технологии, т/т продукта в пересчете на 100 % HCl |
Печи синтеза хлорида водорода, абсорбционные колонны |
1, 003-1, 024 |
1, 001-1, 007 |
Приложение Ж
(справочное)
|
Наименование вещества |
Брутто-формула |
ПДК в воздухе рабочей зоны [62], мг/м3 |
ПДК в атмосферном воздухе населенных мест [63], мг/м3 |
Класс опасности вещества по ГОСТ 12.1.007-76 [49] |
|
Хлор |
Cl2 |
1 |
0, 1*/0, 03** |
II |
|
Гидроксид натрия |
NaOH |
0, 5* |
0, 01* (ОБУВ) [64] |
II |
|
Серная кислота |
H2SO4 |
1 |
0, 3*/0, 1** |
II |
|
* Приведена максимальная разовая ПДК (ОБУВ). ** Приведена среднесменная или среднесуточная ПДК. | ||||
|
Наименование вещества |
Брутто-формула |
ПДК в воздухе рабочей зоны [62], мг/м3 |
ПДК в атмосферном воздухе населенных мест [63], мг/м3 |
Класс опасности вещества по ГОСТ 12.1.007-76 [49] |
|
Хлор |
Cl2 |
1 |
0, 1*/0, 03** |
II |
|
Гидроксид натрия |
NaOH |
0, 5* |
0, 01* (ОБУВ) [64] |
II |
|
Ртуть |
Hg |
0, 01*/0, 005** |
0, 0003** |
I |
|
Серная кислота |
H2SO4 |
1* |
0, 3*/0, 1** |
II |
|
* Приведена максимальная разовая ПДК (ОБУВ). ** Приведена среднесменная или среднесуточная ПДК. | ||||
|
Наименование вещества |
Брутто-формула |
ПДК в воздухе рабочей зоны [62], мг/м3 |
ПДК в атмосферном воздухе населенных мест [63], мг/м3 |
Класс опасности вещества по ГОСТ 12.1.007-76 [49] |
|
Хлор |
Cl2 |
1 |
0, 1*/0, 03** |
II |
|
Гидроксид калия |
КOH |
0, 5* |
0, 03* |
II |
|
Серная кислота |
H2SO4 |
1 |
0, 3*/0, 1** |
II |
|
* Приведена максимальная разовая ПДК (ОБУВ). ** Приведена среднесменная или среднесуточная ПДК. | ||||
|
Наименование вещества |
Брутто-формула |
ПДК в воздухе рабочей зоны [62], мг/м3 |
ПДК в атмосферном воздухе населенных мест [63], мг/м3 |
Класс опасности вещества по ГОСТ 12.1.007-76 [49] |
|
Хлор |
Cl2 |
1* |
0, 1*/0, 03** |
II |
|
Хлорид водорода (соляная кислота) |
HCl |
5* |
0, 2*/0, 1** |
II |
|
* Приведена максимальная разовая ПДК (ОБУВ). ** Приведена среднесменная или среднесуточная ПДК. | ||||
Библиография
[1] ГОСТ Р 56828.14-2016 Наилучшие доступные технологии. Структура информационно-технического справочника.
[2] ГОСТ Р 56828.15-2016 Наилучшие доступные технологии. Формат описания технологий.
[3] ГОСТ Р 56828.13-2016 Наилучшие доступные технологии. Термины и определения.
[4] Постановление Правительства Российской Федерации от 23 декабря 2014 г. N 1458 "О порядке определения технологии в качестве наилучшей доступной технологии, а также разработки, актуализации и опубликования информационно-технических справочников по наилучшим доступным технологиям".
[5] Распоряжение Правительства Российской Федерации от 24 декабря 2014 г. N 2674-р "Перечень областей применения наилучших доступных технологий".
[6] European Commission. Reference Document on Best Available Techniques for the Manufacture of Large Volume Inorganic Chemicals - Solids and Others Industry. August 2007.
[7] European Commission. Reference Document on Best Available Techniques in the Chlor-Alkali Manufacturing industry. December 2001.
[8] European Commission. Best Available Techniques (BAT). Reference Document for the Production of Chlor-alkali. Final draft. April 2013.
[9] European Commission. Joint Research Centre Science and Policy Reports. Best Available Techniques (BAT). Reference Document for the Production of Chlor-alkali. 2014. EUR 26844 EN. Authors: Thomas Brinkmann, German Giner Santonja, Frauke Schorcht, Serge Roudier, Luis Delgado Sancho.
[10] Приказ Федеральной службы по техническому регулированию и метрологии от 23 июня 2015 г. N 863 "Об утверждении порядка сбора данных, необходимых для разработки информационно-технического справочника по наилучшим доступным технологиям и анализа приоритетных проблем отрасли" (зарегистрирован Минюстом РФ 04.09.2015).
[11] Распоряжение Правительства Российской Федерации от 31 октября 2014 г. N 2178-р "Об утверждении поэтапного графика создания в 2015-2017 гг. справочников наилучших доступных технологий" (ред. от 30.12.2015).
[12] Общероссийский классификатор видов экономической деятельности. ОК 029-2014 (КДЕС ред. 2). Утвержден Приказом Росстандарта от 31.01.2014 N 14-ст (ред. от 07.10.2016).
[13] Общероссийский классификатор продукции по видам экономической деятельности. ОК 034-2014 (КПЕС 2008): утв. приказом Росстандарта от 31.01.2014 N 14-ст (ред. от 07.10.2016).
[14] Приказ Министерства промышленности и торговли Российской Федерации N 651 и Министерства энергетики Российской Федерации N 172 от 8 апреля 2014 г. "Об утверждении Стратегии развития химического и нефтехимического комплекса на период до 2030 г.".
[15] ГОСТ 11086-76 Гипохлорит натрия. Технические условия.
[16] СТО 00203312012-2011 Гипохлорит натрия. Технические условия.
[17] ГОСТ 25263-82 Кальция гипохлорит нейтральный. Технические условия.
[18] Богуславский, И.М. В кн.: Исследования по химии и технологии удобрений, пестицидов, солей/Богуславский И.М. и др. - М.: Наука, 1968. - С. 231-245.
[19] Зайцев, В.А. Производство фтористых соединений при переработке фосфатного сырья/Зайцев В.А., Новиков А.А., Родин В.И. - М.: Химия, 1982. - 248 с.: ил.
[20] Вольфкович, С.И. Общая химическая технология. Том 1. - М.: Высш. школа, 1953. - 632 с.
[21] Зарецкий, С.А. Электрохимическая технология неорганических веществ и химические источники тока/Зарецкий С.А., Сучков В.Н., Животинский П.Б. - М.: Высш. школа, 1980. - 423 с.: ил.
[22] ТУ 6-02-1249-83 Элегаз повышенной чистоты.
[23] ГОСТ 177-88 Водорода перекись. Технические условия.
[24] ОСТ 301-02-205-99 Водорода пероксид. Технические условия.
[25] ТУ 2123-533-05763441-2011 Водорода пероксид. Технические условия.
[26] ГОСТ Р 50632-93 Водорода пероксид высококонцентрированный. Технические условия.
[27] Jennifer K. Edwards et al. Advances in the direct synthesis of hydrogen peroxide from hydrogen and oxygen//Catalysis Today, 2015, 248, pp. 3-9.
[28] Ichiro Yamanaka et al. Study of Direct Synthesis of Hydrogen Peroxide Acid Solutions at a Heat-Treated MnCl-Porphyrin/Activated Carbon Cathode from H2 and O2//J. Phys. Chem. C, 2012, 116 (7), pp. 4572-4583.
[29] Yanhui Yi et al. Continuous and scale-up synthesis of high purity H2O2 by safe gas-phase H2/O2 plasma reaction//AIChE J., 2014, 60, pp. 415-419.
[30] ТУ 2144-005-24345844-2016 Натрия перкарбонат технический капсулированный.
[31] СТО 00203275-228-2009 Железо хлорное водный раствор.
[32] Li J., Tian J., Dong L., Synthesis of SiC precursors by a two-step sol-gel process and their conversion to SiC powders, (2000), Journal of the European Ceramic Society 77 pp:1853-1857.
[33] Z. Yermekova et al. Influence of precursor morphology on the microstructure of silicon carbide nanopowder produced by combustion syntheses/Ceramics International 36 (2010) 2297-2305.
[34] Кнунянц, И.Л. и др.//Химическая энциклопедия. В 5 т. Т. 2. - М.: Советская энциклопедия, 1990. - 623 с.
[35] ГОСТ Р 55064-2012 Натр едкий технический. Технические условия.
[36] ГОСТ 11078-78 Натр едкий очищенный. Технические условия.
[37] СТО 00203275-206-2007 Стандарт организации. Натр едкий (натрий гидроксид) технический гранулированный. Технические условия.
[38] СТО 00203275-219-2008 Стандарт организации. Натр едкий (натрий гидроксид) технический таблетированный. Технические условия.
[39] ГОСТ 6718-93 Хлор жидкий. Технические условия.
[40] Зефиров, Н.С. и др.//Химическая энциклопедия. В 5 т. Т.5. - М.: Большая Российская энциклопедия, 1999. - С. 281.
[41] Кнунянц, И.Л. и др.//Химическая энциклопедия. В 5 т. Т.1. - М.: Советская энциклопедия, 1988. - С.400-402. - 671 с.
[42] ГОСТ 9285-78 Калия гидрат окиси технический. Технические условия.
[43] ГОСТ 857-95 Кислота соляная синтетическая техническая. Технические условия.
[44] ТУ 2122-066-53501222-2007 Кислота соляная ингибированная для нефтяной и газовой промышленности. Технические условия.
[45] СТО 00203275-233-2009 Стандарт организации. Кислота соляная синтетическая техническая. Технические условия.
[46] Духин, С.С. Электрохимия мембран и обратный осмос/Духин С.С., Сидорова М.П., Ярощук А.Э. - Л.: Химия, 1991. - 188 с.
[47] Корыта, И. Ионы, электролиты, мембраны: Пер. с чешск./Под ред. Ю.А. Чизмаджаева. - М.: Мир, 1983. - 264 с.
[48] Минаматская конвенция по ртути, ЮНЕП, ОOH, октябрь 2013 г./Minamata Convention on Mercury site. UNEP. 2013.
[49] ГОСТ 12.1.007-76 Система стандартов безопасности труда. Вредные вещества. Классификация и общие требования безопасности.
[50] Распоряжение Правительства РФ от 07.07.2014 N 1242-р "О подписании Минаматской конвенции по ртути".
[51] СТО 93522978-01-2008 Стандарт организации. Раствор натрия хлорида (каменной соли). Технические условия.
[52] ТУ 2152-013-00203944-2011 Калий хлористый технический. Технические условия.
[53] Распоряжение Правительства Российской Федерации от 8 июля 2015 г. N 1316-р "Перечень загрязняющих веществ, в отношении которых применяются меры государственного регулирования РФ в области охраны окружающей среды".
[54] Федеральный закон от 10.01.2002 N 7-ФЗ "Об охране окружающей среды" (ред. от 03.07.2016).
[55] Directive 2010/75/ЕU of the European Parliament and the Council of 24 November 2010 on industrial emissions (integrated pollution prevention and control).
[56] Федеральный закон от 21.07.2014 N 219-ФЗ "О внесении изменений в Федеральный закон "Об охране окружающей среды" и отдельные законодательные акты Российской Федерации" (ред. от 28.12.2014).
[57] Приказ Министерства промышленности и торговли РФ от 31 марта 2015 г. N 665 "Методические рекомендации по определению технологии в качестве наилучшей доступной технологии".
[58] Федеральный закон от 24 июня 1998 г. N 89-ФЗ "Об отходах производства и потребления" (ред. от 03.07.2016).
[59] Федеральный закон от 4 мая 1999 г. N 96-ФЗ "Об охране атмосферного воздуха" (ред. от 13.07.2015).
[60] Федеральный закон от 7 декабря 2011 г. N 416-ФЗ "О водоснабжении и водоотведении" (ред. от 29.12.2015).
[61] Приказ Федеральной службы по надзору в сфере природопользования N 242 от 22.05.2017 "Об утверждении Федерального классификационного каталога отходов" (зарегистрирован в Минюсте России 08.06.2017 N 47008).
[62] Постановление главного государственного санитарного врача РФ от 30 апреля 2003 г. N 76 "О введении в действие гигиенических нормативов ГН 2.2.5.1313-03" (с изменениями и дополнениями).
[63] Постановление главного государственного санитарного врача РФ от 30 мая 2003 г. N 114 "О введении в действие гигиенических нормативов ГН 2.1.6.1338-03 "Предельно-допустимые концентрации (ПДК) загрязняющих веществ в атмосферном воздухе населенных мест".
[64] Постановление главного государственного санитарного врача РФ от 19 декабря 2007 г. N 92 "Об утверждении ГН 2.1.6.2309-07 "Ориентировочные безопасные уровни воздействия (ОБУВ) загрязняющих веществ в атмосферном воздухе населенных мест".
[65] ГОСТ 8464-79 Натрий цианистый технический. Технические условия.
[66] ГОСТ 8465-79 Калий цианистый технический. Технические условия.
[67] Патент EP0600211 Process for the preparation of solid sodium cyanide.
[68] Патент EP0857689 Process for the preparation of alkali or alkaline-earth metal cyanide granulates and the obtained high purity alkali metal cyanide granulates.
[69] Патент РФ 2107660 Грануляты цианидов щелочных металлов и способ их получения.
[70] WO/2009/111828A1 Method, apparatus and system for manufacture of a cyanide.
[71] Патент на изобретение N 2164215 Способ получения гранулированного перкарбоната натрия и устройство для его осуществления.
[72] Патент на изобретение N 2240975 Способ получения гранулированного перкарбоната натрия и устройство для его осуществления.
[73] http://www.halopolymer.ru/service/elegas.
[74] Презентация фирмы Solvay. SF6Emission Reduction. www.solvay.com.
[75] ТУ 2144-005-24345844-2016 Натрия перкарбонат технический капсулированный.
[76] Патент EP0857689 Process for the preparation of alkali or alkaline-earth.
[77] Патент на изобретение N 2164215 Способ получения гранулированного перкарбоната натрия и устройство для его осуществления.
[78] Патент на изобретение N 2240975 Способ получения гранулированного перкарбоната натрия и устройство для его осуществления.
[79] Паспорт безопасности "Натрия перкарбонат технический капсулированный".
[80] ГОСТ 21458-75 Сульфат натрия кристаллизационный. Технические условия.
[81] ТУ 6-01-29-93 Гипохлорит натрия. Технические условия.
[82] ТУ 20.13.32-557-05763441-2017 Кальция гипохлорит. Технические условия.
[83] ГОСТ 450-77. Кальций хлористый технический.
[84] ТУ 6-09-5351-87 Кальций хлористый жидкий марки "Л".
[85] СТО 13693708-021-2013 Реагенты противогололедные твердые.
[86] ТУ 2152-019-05778557-2004 Материал противогололедный - ХКНМ.
[87] ГОСТ 3022-80.


