ИТС 28-2017 ДОБЫЧА НЕФТИ
Oil production
Дата введения - 1 июля 2018 г.
Введение
Настоящий информационно-технический справочник по наилучшим доступным технологиям "Добыча нефти" (далее - справочник НДТ) содержит информацию:
а) об области его применения;
б) о нефтедобывающей отрасли промышленности в Российской Федерации;
в) о технологических процессах, применяемых в настоящее время на объектах добычи нефти в Российской Федерации;
г) о текущих уровнях эмиссий в окружающую среду на объектах добычи нефти в Российской Федерации;
д) о наилучших доступных технологиях в нефтедобывающей промышленности Российской Федерации;
в) о перспективных технологиях.
Основными законодательными документами, использовавшимися при разработке справочника НДТ, являются:
а) Федеральный закон "Об охране окружающей среды" от 10.01.2002 N 7-ФЗ;
б) Федеральный закон "Об охране атмосферного воздуха" от 04.05.1999 N 96-ФЗ;
в) Федеральный закон "Об отходах производства и потребления" от 24.06.1998 N 89-ФЗ;
г) Постановление Правительства РФ "О порядке определения технологии в качестве наилучшей доступной технологии, а также разработки, актуализации и опубликования информационно-технических справочников по наилучшим доступным технологиям" от 23.12.2014 N 1458.
д) Федеральный закон "О недрах" от 21.02.1992 г. N 2395-1;
е) Водный кодекс РФ;
ж) Земельный кодекс РФ;
з) Лесной кодекс РФ.
Предисловие
Цели, основные принципы и порядок разработки справочника НДТ установлены Постановлением Правительства Российской Федерации от 23.12.2014 N 1458 "О порядке определения технологии в качестве наилучшей доступной технологии, а также разработки, актуализации и опубликования информационно-технических справочников по наилучшим доступным технологиям".
Статус документа
Настоящий справочник НДТ является документом по стандартизации.
Информация о разработчиках
Справочник НДТ разработан технической рабочей группой N 28, созданной приказом Росстандарта от 09 сентября 2016 г. N 1295.
Справочник представлен на утверждение Бюро наилучших доступных технологий (Бюро НДТ) (www.burondt.ru).
Краткая характеристика
Справочник НДТ содержит описание применяемых при добыче нефти технологических процессов, оборудования, технических способов, методов, в том числе позволяющих снизить негативное воздействие на окружающую среду, водопотребление, повысить энергоэффективность, ресурсосбережение. Среди описанных технологических процессов, оборудования, технических способов, методов определены решения, являющиеся наилучшими доступными технологиями (НДТ). Для НДТ в справочнике установлены соответствующие ей технологические показатели.
Взаимосвязь с международными, региональными аналогами
Международный и региональный аналог настоящему справочнику НДТ отсутствует.
При разработке справочника НДТ был учтен опыт создания справочников Европейского союза по наилучшим доступным технологиям (Reference Book on Best Available Techniques), информационно-технических справочников Российской Федерации, а также учтены технологические, экологические и экономические особенности добычи углеводородного сырья в российских нефтегазодобывающих компаниях.
Сбор данных
Информация о технологических процессах, оборудовании, технических способах, методах, применяемых при добыче нефти в Российской Федерации, была собрана в процессе разработки справочника НДТ в соответствии с Порядком сбора данных, необходимых для разработки информационно-технического справочника по наилучшим доступным технологиям и анализа приоритетных проблем отрасли, утвержденным приказом Росстандарта от 23 июля 2015 г. N 863.
Взаимосвязь с другими справочниками НДТ
Взаимосвязь настоящего справочника НДТ с другими справочниками НДТ, разрабатываемыми в соответствии с Распоряжением правительства Российской Федерации от 31 октября 2014 года N 2178-р, приведена в разделе "Область применения".
Информация об утверждении, опубликовании и введении в действие
Справочник НДТ утвержден приказом Росстандарта от 15.12.2017 г. N 2838.
Справочник НДТ введен в действие с 1 июля 2018 г., официально опубликован в информационной системе общего пользования - на официальном сайте Федерального агентства по техническому регулированию и метрологии в сети Интернет.
Область применения
Настоящий справочник НДТ распространяется на добычу нефти и включает следующие основные виды деятельности:
а) деятельность по строительству и разработке нефтяных месторождений;
б) деятельность по эксплуатации нефтяных месторождений (деятельность может включать оснащение и оборудование скважин, эксплуатацию промысловых сепараторов, деэмульгаторов);
в) деятельность по внутрипромысловой транспортировке углеводородного сырья;
г) деятельность по подготовке углеводородного сырья для перевозки от места добычи до пункта отгрузки или поставки.
Настоящий справочник НДТ не рассматривает:
а) добычу природного газа;
б) добычу газового конденсата;
в) добычу горючих (битуминозных) сланцев и битуминозных песков и извлечение из них нефти;
г) услуги по добыче нефти и газа за вознаграждение или на контрактной основе;
д) поисково-разведочные работы на нефтяных и газовых скважинах;
е) разведочное бурение;
ж) очистку нефтепродуктов;
и) разведку нефтяных месторождений и другие геофизические, геологические и сейсмические исследования;
к) процессы консервации и ликвидации скважин и иных объектов добычи углеводородного сырья.
Справочник НДТ распространяется на процессы, связанные с основными видами деятельности, которые могут оказать влияние на ресурсоэффективность, характер и масштаб воздействия на окружающую среду:
а) производственные процессы основного цикла (добыча и внутрипромысловая транспортировка);
б) производственные процессы неосновного производственного цикла (хранение и подготовка сырья);
в) методы предотвращения и сокращения эмиссий и образования отходов.
Справочник НДТ не распространяется на:
а) некоторые процессы вспомогательного производства, такие как работа станков в ремонтных мастерских, вертолетные площадки, объекты охраны/сигнализации, пожарные депо, автотранспортное хозяйство; вентиляция и др.
б) вопросы, касающиеся исключительно обеспечения промышленной безопасности или охраны труда.
Отдельные виды деятельности при добыче углеводородного сырья (таблица 1) регулируются соответствующими федеральными справочниками НДТ.
|
Вид деятельности |
Соответствующий справочник НДТ |
|
Очистка сточных вод |
ИТС НДТ 8-2015 "Очистка сточных вод при производстве продукции (товаров), выполнении работ и оказании услуг на крупных предприятиях" |
|
ИТС НДТ 10-2015 "Очистка сточных вод с использованием централизованных систем водоотведения поселений, городских округов" | |
|
Обращение с отходами |
ИТС НДТ 15-2016 "Утилизация и обезвреживание отходов (кроме обезвреживания термическим способом (сжигание отходов)" |
|
ИТС НДТ 17-2016 "Размещение отходов производства и потребления" | |
|
ИТС НДТ 9-2015 "Обезвреживание отходов термическим способом (сжигание отходов)" | |
|
Промышленные системы охлаждения, например градирни, пластинчатые теплообменники |
ИТС НДТ 20-2016 "Промышленные системы охлаждения" |
|
Хранение и обработка материалов |
ИТС НДТ 46-2017 "Сокращение выбросов загрязняющих веществ при хранении и складировании товаров (грузов)" |
|
Вопросы производственно-экологического контроля |
ИТС НДТ 22.1-2016 "Общие принципы производственного экологического контроля и его метрологического обеспечения" |
Россия является одним из крупных держателей запасов нефти, на ее территории находится не менее 8 % мировых запасов. Две трети их сосредоточены в Западной Сибири, значительные запасы разведаны также в Урало-Поволжском регионе, Красноярском крае, Иркутской области, Республике Саха (Якутия) (рисунок 1.1). В Западной Сибири так же сосредоточена половина прогнозных и 40 % перспективных ресурсов нефти.
Оцененные запасы морских акваторий РФ составляют менее 20 % российских [1], однако запасы акваторий практически не разрабатывались. Возможности открытия новых объектов на шельфах Каспийского, Черного и Азовского морей оцениваются высоко, а перспективные ресурсы нефти акваторий достигают 1, 4 млрд т. Изученность российских шельфов крайне неравномерна: при относительно хорошо изученных шельфах Балтийского и южных морей, шельфе о. Сахалин и южной части Баренцева моря гигантские акватории арктических морей (северные районы Карского и Баренцева моря, Восточно-Сибирское, море Лаптевых и Чукотское) исследованы недостаточно, и перспективы их пока не ясны [2].
В настоящее время добычу нефти в России осуществляют около 320 организаций, в том числе около 140 компаний, входящих в структуру вертикально интегрированных нефтегазовых компаний (ВИНК), 180 организаций относятся к числу независимых добывающих компаний, 3 компании работают на условиях соглашений о разделе продукции.
Около 90 % всей добычи нефти в России приходится на восемь ВИНК: "Роснефть", ЛУКОЙЛ, "Сургутнефтегаз", "Группа Газпром" (включая "Газпром нефть"), "Татнефть", "Башнефть", "Славнефть", "Русс Нефть" [3].
Государственным балансом запасов полезных ископаемых Российской Федерации учитывается 2985 месторождений с запасами нефти, в том числе 2427 нефтяных и 558 комплексных (нефтегазовых, газонефтяных и нефтегазоконденсатных) (таблица 1.1).

Рисунок 1.1 - Основные месторождения нефти и распределение ее запасов по важнейшим субъектам Российской Федерации и ее шельфам, млрд. т
|
Месторождение |
Тип |
Компания |
Доля в балансовых запасах РФ, % |
|
1 |
2 |
3 |
4 |
|
Салымское, Западно-Сибирский НГБ (ХМАО) |
Нефтяное |
ПАО "НК Роснефть" |
0, 6 |
|
Северо-Комсомольское, Западно-Сибирский НГБ (ЯН АО) |
Нефтегазоконденсатное |
0, 6 | |
|
Победа, Западно-Сибирский НГБ (Карское море) |
Нефтяное |
0, 4 | |
|
Им. Савостьянова, Лено-Тунгусский (Иркутская область) |
Нефтегазоконденсатное |
0, 5 | |
|
Ванкорское**, Западно-Сибирский НГБ (Красноярский край) |
Нефтегазоконденсатное |
ЗАО "Ванкорнефть" |
1, 3 |
|
Тагульское**, Западно-Сибирский НГБ (Красноярский край) |
Нефтегазоконденсатное |
ПАО "Тагульское" |
1 |
|
Приразломное**, Западно-Сибирский НГБ (ХМАО) |
Нефтяное |
ПАО "НК "Роснефть", ПАО "НАК "Аки-Отыр" |
1, 8 |
|
Приобское**, Западно-Сибирский НГБ (ХМАО) |
Нефтяное |
ПАО "НК "Роснефть", ПАО "Газпромнефть-Хантос" ПАО "Газпром нефть", ПАО НК "Конданефть" |
5, 3 |
|
Самотлорское, Западно-Сибирский НГБ (ХМАО) |
Нефтегазоконденсатное |
ПАО "Самотлорнефтегаз", ПАО "РН-Нижневартовск", ЗАО "Черногорское", ЗАО "СибИнвестНафта" |
3, 2 |
|
Русское, Западно-Сибирский НГБ (ЯНАО) |
Нефтегазоконденсатное |
ООО "Тюменнефтегаз" |
1, 4 |
|
Верхнечонское, Лено-Тунгусский НГБ (Иркутская область) |
Нефтегазоконденсатное |
ПАО "Верхнечонскнефтегаз" |
0, 6 |
|
Усть-Тегусское, Западно-Сибирский НГБ (Тюменская область) |
Нефтяное |
ПАО "РН-Уватнефтегаз" |
0, 3 |
|
Чутырско-Киенгопское**, Волго-Уральский НГБ (Удмуртская Республика) |
Газонефтяное |
ПАО "Удмуртнефть" |
0, 2 |
|
Чутырско-Киенгопское**, Волго-Уральский НГБ (Удмуртская Республика) |
Газонефтяное |
ПАО "Удмуртнефть" |
0, 2 |
|
Красноленинское**, Западно-Сибирский НГБ (ХМАО) |
Нефтегазоконденсатное |
ПАО "РН-Няганьнефтегаз", ПАО "ЛУКОЙЛ-Западная Сибирь", ПАО "Газпромнефть-Хантос" ПАО "Газпром нефть", ПАО "Инга", ПАО "Транс-Ойл" |
4 |
|
Среднеботуобинское, Лено-Тунгусский НГБ (Республика Саха (Якутия) |
Нефтегазоконденсатное |
ПАО "Таас-Юрях Нефтегазодобыча", ЗАО "РОСТНЕФТЕГАЗ" |
0, 7 |
|
Тевлинско-Русскинское, Западно-Сибирский НГБ (ХМАО) |
Нефтяное |
ПАО "ЛУКОЙЛ-Западная Сибирь" |
0, 4 |
|
Имилорское, Западно-Сибирский НГБ (ХМАО) |
Нефтяное |
0, 6 | |
|
Усинское, Тимано-Печорский НГБ (Республика Коми) |
Нефтяное |
ПАО "ЛУКОЙЛ-Коми" |
1, 1 |
|
Ярегское, Тимано-Печорский НГБ (Республика Коми) |
Нефтяное |
ПАО "ЛУКОЙЛ-Коми", ПАО "ЯрегаРуда" |
0, 5 |
|
Им. В.Филановского, Северо-Кавказско-Мангышлакский НГБ (Каспийское море) |
Нефтяное |
ПАО "ЛУКОЙЛ-Нижневолжскнефть" |
0, 4 |
|
Харьягинское, Тимано-Печорский НГБ (Ненецкий АО) |
Нефтегазоконденсатное |
ПАО "ЛУКОЙЛ-Коми", СП "Тоталь Разведка Разработка Россия" |
0, 3 |
|
Федоровское, Западно-Сибирский НГБ (ХМАО) |
Нефтегазоконденсатное |
ПАО "Сургутнефтегаз" |
0, 9 |
|
Рогожниковское, Западно-Сибирский НГБ (ХМАО) |
Нефтяное |
0, 4 | |
|
Им. Шпильмана В.И. (Северо-Рогожниковское), Западно-Сибирский НГБ (ХМАО) |
Нефтяное |
0, 3 | |
|
Талаканское, Лено-Тунгусский НГБ (Республика Саха (Якутия)) |
Нефтегазоконденсатное |
0, 4 | |
|
Ромашкинское, Волго-Уральский НГБ (Республика Татарстан, Самарская область) |
Нефтяное |
ПАО "Татнефть" |
1 |
|
Им. Романа Требса, Тимано-Печорский НГБ (Ненецкий АО) |
Нефтяное |
ПАО "Башнефть-Полюс" |
0, 3 |
|
Арланское, Волго-Уральский НГБ (Республика Башкортостан, Удмуртская Республика) |
Нефтяное |
ПАО "АНК "Башнефть", ПАО "Белкамнефть" |
0, 2 |
|
Куюмбинское, Лено-Тунгусский НГБ (Красноярский край) |
Нефтегазоконденсатное |
ООО "Славнефть-Красноярскнефтегаз" |
1, 1 |
|
Чаяндинское**, Лено-Тунгусский НГБ (Республика Саха (Якутия)) |
Нефтегазоконденсатное |
ПАО "Газпром" |
0, 2 |
|
Уренгойское, Западно-Сибирский НГБ (ЯНАО) |
Нефтегазоконденсатное |
ПАО "Газпром добыча Уренгой", ЗАО "Роспан интернешнл", ООО "Арктикгаз", ПАО "Севернефть-Уренгой", ПАО "Уренгойская газовая компания", ПАО "НОВАТЭК-Юрхаровнефтегаз" |
1, 9 |
|
Оренбургское, Волго-Уральский НГБ (Оренбургская область) |
Нефтегазоконденсатное |
ЗАО "Газпром нефть Оренбург", ПАО "Газпром добыча Оренбург" |
0, 5 |
|
Новопортовское, Западно-Сибирский НГБ (ЯНАО) |
Нефтегазоконденсатное |
ООО "Газпромнефть-Ямал" ПАО "Газпром нефть" |
0, 8 |
|
Долгинское, Тимано-Печорский НГБ (Печорское море) |
Нефтяное |
ПАО "Газпромнефть-Сахалин" |
0, 8 |
|
Приразломное, Тимано-Печорский НГБ (Печорское море) |
Нефтяное |
ООО "Газпром нефть шельф" ПАО "Газпром нефть" |
0, 3 |
|
Юрубчено-Тохомское, Лено-Тунгусский НГБ (Красноярский край) |
Нефтегазоконденсатное |
ПАО "ВСНК", ООО "Славнефть-Красноярскнефтегаз", ПАО "НК "Роснефть" |
1, 8 |
|
Восточно-Мессояхское, Западно-Сибирский НГБ (ЯНАО) |
Нефтегазоконденсатное |
ЗАО "Мессояханефтегаз" |
1, 1 |
|
Медынское (море), Тимано-Печорский НГБ (Печорское море) |
Нефтяное |
ЗАО "Арктикшельфнефтегаз" |
0, 3 |
|
Пильтун-Астохское, Охотский НГБ (Охотское море) |
Нефтегазоконденсатное |
"Сахалин Энерджи Инвестмент Компани Лтд" |
0, 3 |
|
Аркутун-Дагинское, Охотский НГБ (Охотское море) |
Нефтегазоконденсатное |
Консорциум "Эксон Нефтегаз Лтд" |
0, 4 |
|
Чайво, Охотский НГБ (Охотское море) |
Нефтегазоконденсатное |
Консорциум "Эксон Нефтегаз Лтд", ПАО "НК "Роснефть" |
0, 2 |
|
Великое**, Прикаспийский НГБ (Астраханская область) |
Нефтяное |
ЗАО "Нефтегазовая компания "АФБ", ПАО "Астрахань-Нефть" |
1, 1 |
В соответствии с ГОСТ Р 51858-002 "Нефть. Общие технические условия" Нефть сырая - это жидкая природная ископаемая смесь углеводородов широкого физико-химического состава, которая содержит растворенный газ, воду, минеральные соли, механические примеси и служит основным сырьем для производства жидких энергоносителей (бензина, керосина, дизельного топлива, мазута), смазочных масел, битумов и кокса.
Согласно ГОСТ Р 51858-002 "Нефть. Общие технические условия" нефть классифицируют на 4 класса в зависимости от массовой доли серы; на 5 типов - по плотности, а при поставке на экспорт - дополнительно по выходу фракций и массовой доле парафина нефть подразделяют на пять типов; на 3 группы - по степени подготовки нефти и на 2 вида - по массовой доле сероводорода и легких меркаптанов. Определение качества нефти, добываемой из различных месторождений на территории страны, имеет важное значение с точки зрения экспорта нефти.
В ТУ 39-1623-3 "Нефть российская, поставляемая для экспорта" по перечисленным физико-химическим свойствам нефть разделена на четыре типа (таблица 1.2) [4].
|
N |
Показатель |
Тип нефти | |||
|
1 |
2 |
3 |
4 | ||
|
1 |
Плотность при 20 °С, кг/м3, не более |
850 |
870 |
890 |
895 |
|
2 |
Выход фракций, % объемных, не менее: |
- |
- |
- |
- |
|
2.1 |
при температуре до 200 °С |
25 |
21 |
21 |
19 |
|
2.2 |
при температуре до 300 °С |
45 |
43 |
41 |
35 |
|
2.3 |
при температуре до 350 °С |
55 |
53 |
50 |
48 |
|
3 |
Массовая доля серы, %, не более |
0, 6 |
1, 8 |
2, 5 |
3, 5 |
|
4 |
Массовая доля парафина, %, не более |
6 |
6 |
6 |
Не нормируется |
Распределение нефтей по нефтегазовым регионам России приведено в таблице 1.4. Нефтей 1-го типа по плотности больше всего находится в Лено-Тунгусской НГП (около 75 % от всех нефтей провинции), а меньше всего таких нефтей в Волго-Уральской провинции (около 31 %). Для таких провинций, как Северо-Кавказская, Тимано-Печорская, Западно-Сибирская и Лено-Вилюйская, количество нефтей 1-го типа по плотности примерно одинаково и не превышает 59 %.
Количество нефтей 1-го типа по содержанию серы больше всего в Северо-Кавказской и Лено-Вилюйской НГП (99 % и 97 % соответственной от всех нефтей этих провинций) и меньше всего в Волго-Уральской нефтегазоносной провинции (около 14 %). Нефти 4-го типа и выше, по содержанию серы, встречаются исключительно в Волго-Уральской (около 10 % от всех нефтей провинции) и Тимано-Печорской (0, 8 %) нефтегазоносных провинциях.
Больше всего нефтей 1-го типа, по выходу фракции Ф200, содержится в Лено-Вилюйская и Охотская нефтегазоносных провинциях (более 97 % и 78 %, соответственно), а меньше всего - в Волго-Уральской нефтегазоносной провинции (около 48 % от всех нефтей провинции). Количество нефтей, относящихся к качеству хуже 4-ой группы по выходу фракции Ф200, больше всего в Лено-Тунгусской НГП (около 33 %).
Количество нефтей 1-го типа, по выходу фракции Ф300, более всего содержится в Охотской и в Западно-Сибирской нефтегазоносных провинциях. В Тимано-Печорской и Лено-Тунгусской НГП количество такой нефти составляет в среднем 60 % - 68 %. Месторождения Волго-Уральской нефтегазоносной провинции с нефтью низкого качества составляют около 38 % от разрабатываемых месторождений и сконцентрированы в основном в центре провинции.
|
Тип нефти |
Охотская |
Северо-Кавказская |
Тимано-Печорская |
Лено-Тунгусская |
Западно-Сибирская |
Волго-Уральская |
Лено-Вилюйская |
Енисейско-Анабарская |
|
Классификация нефтей по плотности (%)
| ||||||||
|
1 |
33, 48 |
55, 07 |
58, 78 |
74, 39 |
56, 91 |
30, 54 |
58, 33 |
72, 22 |
|
2 |
23, 21 |
19, 59 |
22, 04 |
8, 13 |
23, 21 |
18, 31 |
11, 11 |
11, 11 |
|
3 |
14, 29 |
7, 81 |
6, 53 |
13, 01 |
13, 30 |
21, 03 |
11, 11 |
5, 56 |
|
4 |
1, 34 |
1, 10 |
0, 41 |
2, 44 |
2, 35 |
5, 38 |
5, 56 |
- |
|
< 4 |
27, 68 |
16, 44 |
12, 24 |
2, 04 |
4, 24 |
24, 75 |
1, 39 |
11, 11 |
|
Классификация нефтей по содержанию серы (%)
| ||||||||
|
1 |
92, 93 |
99, 00 |
58, 21 |
73, 33 |
58, 18 |
13, 53 |
97, 06 |
81, 25 |
|
2 |
7, 07 |
0, 80 |
34, 33 |
26, 22 |
39, 29 |
37, 14 |
2, 94 |
18, 75 |
|
3 |
- |
0, 20 |
6, 72 |
0, 44 |
2, 38 |
21, 84 |
- |
- |
|
4 |
- |
- |
- |
- |
0, 14 |
17, 96 |
- |
- |
|
< 4 |
- |
- |
0, 75 |
- |
- |
9, 53 |
- |
- |
|
Классификация нефтей по выходу фракции Ф200 (%)
| ||||||||
|
1 |
78, 87 |
59, 93 |
60, 00 |
58, 41 |
55, 45 |
48, 32 |
97, 22 |
66, 67 |
|
2 |
5, 63 |
8, 99 |
20, 00 |
6, 07 |
12, 01 |
23, 05 |
2, 78 |
- |
|
3 |
5, 63 |
8, 99 |
20, 00 |
6, 07 |
12, 01 |
23, 05 |
2, 78 |
- |
|
4 |
4, 23 |
3, 37 |
5, 45 |
2, 80 |
6, 71 |
8, 04 |
- |
- |
|
< 4 |
11, 27 |
27, 72 |
14, 55 |
32, 71 |
25, 83 |
20, 92 |
- |
33, 33 |
|
Классификация нефтей НГП по выходу фракции Ф300 (%)
| ||||||||
|
1 |
76, 74 |
57, 23 |
67, 92 |
65, 82 |
60, 07 |
51, 18 |
- |
- |
|
2 |
- |
2, 89 |
15, 09 |
3, 57 |
3, 81 |
11, 60 |
- |
- |
|
3 |
3, 49 |
1, 61 |
3, 77 |
2, 55 |
5, 81 |
8, 60 |
- |
- |
|
4 |
5, 81 |
8, 68 |
7, 55 |
12, 76 |
14, 70 |
17, 11 |
- |
- |
|
< 4 |
13, 95 |
29, 58 |
5, 66 |
15, 31 |
15, 61 |
11, 52 |
100 |
100 |
Около половины объемов добычи в России обеспечили месторождения, расположенные в Ханты-Мансийском АО - Югра, хотя его доля в общероссийской структуре продолжает сокращаться на 1 % - 1, 5 % в год (таблица 1.4). Эта тенденция связана с постепенным истощением старых месторождений: сегодня более 80 % нефти на территории России добывается из месторождений, которые были открыты до 1990 г. и находятся на поздней стадии эксплуатации.
Роль Западно-Сибирского бассейна в целом в нефтедобыче России также постепенно уменьшается: в 2014 г. на его месторождениях получено двух третей суммарного объема нефти, в то время как в 2005 г. их доля превышала 70 %.
|
Федеральные округа РФ |
Отчетный год | ||||
|
2010 |
2011 |
2012 |
2013 |
2014 | |
|
Северо-Западный федеральный округ |
32, 4 |
29, 7 |
28, 2 |
27, 7 |
28, 7 |
|
Южный федеральный округ |
8, 8 |
9, 2 |
9, 4 |
9, 6 |
9, 2 |
|
Северо-Кавказский федеральный округ |
2, 2 |
2, 0 |
1, 7 |
1, 6 |
1, 5 |
|
Приволжский федеральный округ |
107, 4 |
110, 2 |
112, 1 |
113, 7 |
115, 0 |
|
Уральский федеральный округ |
307, 1 |
305, 2 |
304, 5 |
301, 7 |
300, 6 |
|
Сибирский федеральный округ |
29, 4 |
35, 4 |
42, 0 |
45, 9 |
47, 7 |
|
Дальневосточный федеральный округ |
18, 3 |
20, 8 |
20, 9 |
21, 5 |
23, 4 |
|
Крымский федеральный округ |
0, 0 |
0, 0 |
0, 0 |
0, 0 |
0, 1 |
|
Российская Федерация |
505, 6 |
512, 4 |
518, 7 |
521, 7 |
526, 1 |
На протяжении последних 5 лет Уральский федеральный округ занимает лидирующую позицию по суммарной добыче нефти РФ (рисунок 1.2).

Рисунок 1.2 - Доля субъектов в суммарной добыче нефти РФ
Восточная Сибирь, включая Республику Саха (Якутия), является основным регионом, за счет которого Россия продолжает наращивать объемы добычи жидких углеводородов. В период 2008-2012 гг. средний темп прироста в регионе составил 88 %, а добыча выросла с 1, 5 млн. тонн до 35, 1 млн. тонн. Наращивание объема добычи нефти может быть объяснено постепенным выводом на проектную мощность Ванкорского (Красноярский край), Верхнечонского (Иркутская область) и Талаканского (Республика Саха) месторождений, а также ввода в разработку Северо-Талаканского месторождения. Таким образом, Восточно-Сибирский регион играет ключевую роль в компенсации падающей добычи нефти на старых месторождениях традиционных нефтедобывающих регионов и обеспечении энергетической безопасности России.
Вместе с тем сохраняется отрицательная динамика добычи в основном нефтеносном регионе страны - Ханты-Мансийском АО - Югра, что может быть объяснено отсутствием активной разработки месторождений трудноизвлекаемой нефти, запасы которых в округе достаточно велики.
По итогам 2014 года добыча нефти в России составила 526, 1 млн. т, что на 0, 5 % выше уровня 2013 года [7].
Прирост был обеспечен увеличением добычи на ряде месторождений в Восточной Сибири и Каспийском регионе.
Добыча жидких углеводородов в России в 2015 г. в очередной раз выросла (+ 1, 4 % по сравнению с 2014 г.) и достигла 534 млн. т. Добыча нефти в России увеличилась на 0, 3 % с 500, 5 млн. т в 2014 г. до 502, 2 т в 2015 г., что соответствует темпам роста последних трех лет (рисунок 1.3).

Рисунок 1.3 - Динамика добычи жидких УВ в России, млн. т [8]
Объемы геолого-технических мероприятий (ГТМ), проводимых на нефтяных скважинах в течение 2014 г. и скважинах, введенных в эксплуатацию в 2015 г., не смогли остановить падение добычи на старых нефтяных промыслах, которая в итоге снизилась на 5, 0 млн. т. Основной прирост производства жидких УВ обеспечили новые крупные проекты (+ 6, 7 млн. т) и взрывное увеличение добычи газового конденсата (+ 5, 6 млн. т).
Сравнительный анализ ВИНК по динамике ввода новых скважин старых месторождений и изменению начальных дебитов новых скважин в 2015 г. по сравнению с 2014 г. показывает картину освоения зрелых активов российских компаний (учитываются все разрабатываемые месторождения в России за вычетом новых месторождений). Компания ЛУКОЙЛ смогла увеличить эффективность бурения - при снижении количества вводов в эксплуатацию новых скважин на 31, 5 % в 2015 г. по сравнению с 2014 г. средние дебиты нефти новых скважин увеличились на 16, 2 %. Роснефть нарастила объемы проходки в бурении, увеличила ввод новых скважин, дающих продукцию, на 17, 9 %, при этом получила сокращение средних дебитов нефти новых скважин на 3, 6 %. Славнефть и Русснефть демонстрируют и сокращение бурения, и падение средних дебитов нефти (рисунок 1.4).

Рисунок 1.4 - Изменение количества новых скважин, введенных в эксплуатацию (по активам компаний без учета крупнейших новых месторождений), и дебитов нефти новых скважин в 2015 г. по сравнению с 2014 г.
Сокращение добычи углеводородов в традиционных регионах нефтедобычи привело к смещению географии добычи углеводородов в районы Восточной Сибири и Дальнего Востока, на шельфы арктических и дальневосточных морей. Сегодня Арктические ресурсы нефти и газа являются стратегическим резервом топливно-энергетического комплекса России. Несмотря на это, Российский шельф характеризуется низкой степенью геологической изученности (1, 3 % для нефти). Крупнейшим по арктическим оцениваемым запасам нефти является Баренцево море (35 % нефтяных месторождений всего Российского шельфа).
Всего на российском арктическом шельфе открыто 18 месторождений нефти и газа: 1 нефтегазоконденсатное, 4 нефтяных, 6 газоконденсатных и 7 газовых месторождений. Среди наиболее перспективных нефтяных месторождений арктической зоны можно назвать Приразломное и месторождения Долгинское в Печорском море и Победа в Карском море.
Трудности освоения арктического шельфа связаны со сложными климатическими и природными условиями районов добычи (низкая температура, ветер, плавучие айсберги, заледенение акватории, сейсмическая активность региона) и технологическая сложность освоения (отсутствие береговой транспортной инфраструктуры, высокие пластовые давления). Добыча нефти в арктической зоне также осложняется повышенными экологическими требованиями к ведению работ в "морских условиях", отсутствие опыта по ликвидации аварий в арктических условиях и высоким негативным воздействием разливов нефти на экосистему Арктики [9].
Согласно российскому закону "О недрах", вести добычу на шельфе могут только компании с государственным участием не менее 50 % и обладающие опытом работы на шельфе не менее пяти лет. Между госкомпаниями уже распределено большое количество лицензионных участков, таких, как Центрально-Баренцевский, Персеевский и Федынский, Восточно-Приновоземельские -1, -2, -3, Южно-Русский, Южно-Приновоземельский и Западно-Матвеевский, Южно-Чукотский, Северо-Карский и др. [10].
Добыча углеводов в Арктике требует использования наиболее совершенных технологий. В качестве примера внедренного арктического проекта можно привести первый российский проект разработки нефтяного месторождения на Арктическом шельфе - "Приразломное" (ООО "Газпром нефть шельф" ПАО "Газпром нефть") [11]. Нефтедобывающая морская ледостойкая стационарная платформа (МЛСП) "Приразломная" обеспечивает выполнение операций по бурению, добыче, хранению нефти, подготовке и отгрузке готовой продукции, спроектирована для эксплуатации в экстремальных природно-климатических условиях (рисунок 1.5).

Рисунок 1.5 - Нефтяная платформа "Приразломное"
Годовая добыча нефти на платформе "Приразломное" в Печорском море составляет 2 млн. тонн.
Арктический шельф России сегодня рассматривается как перспективный регион, промышленное освоение которого позволит компенсировать падение добычи нефти и газа в старых нефтегазодобывающих центрах страны. Он обладает значительным потенциалом по добыче углеводородного сырья, способным обеспечить значительную часть энергетических потребностей страны (рисунок 1.6).

Рисунок 1.6 - Схема нефтегазоносности Баренцево-Карского региона (по материалам ФГУП "Арктикморнефтегазразведка" (АМНГР) [12]
Добыча нефти в Арктической зоне РФ в 2015 году составила 82, 5 миллиона тонн, что составляет 15, 5 % от общероссийской добычи нефти.
Начальные извлекаемые суммарные ресурсы углеводородного сырья Арктической зоны РФ в целом оценены величиной порядка 258 миллиардов тонн условного топлива (60 % от начальных извлекаемых запасов).
Начальные извлекаемые разведанные в регионе запасы нефти категории АВС1+С2 составляют 7, 652 миллиарда тонн, из них 447 миллиона тонн на шельфе; запасы газа - 66, 939 триллиона кубометров, в том числе 10, 142 триллиона на шельфе.
Подавляющая часть текущих разведанных в регионе запасов нефти категории АВС1+С2 находится на континенте, в пределах двух автономных округов: Ямало-Ненецкого - 4, 938 миллиарда тонн (Западно-Сибирская НГП) и Ненецкого - 1, 057 миллиарда тонн (Тимано-Печорская НГП).
По данным Министерства энергетики Российской Федерации добыча нефти РФ на шельфе Арктики к 2035 году ожидается на уровне 31-5 миллионов тонн [13].
Россия располагает значительной сырьевой базой нефти, однако структура ее постепенно ухудшается. Значительная часть российской нефти добывается на месторождениях Западно-Сибирского НГБ, находящихся на стадии падающей добычи, а другие нефтедобывающие регионы страны далеко не так продуктивны.
Существенно нарастить уровень добычи нефти в России при нынешнем состоянии сырьевой базы, развитии технических средств и технологий добычи не представляется возможным, тем более что текущая конъюнктура мирового нефтяного рынка ограничивает возможности инвестирования в развитие отрасли.
Большинство проблем, проявившихся в конце 2015 г., будет иметь затяжной характер. По сути, нефтегазовый комплекс России оказался на пороге больших перемен. В ближайшей перспективе поддержание современных уровней добычи нефти будет базироваться на увеличении доли восточных регионов, Прикаспия, а также шельфа, включая Приразломное месторождение на арктическом шельфе.
Существенную роль будет играть также вовлечение в освоение глубоких нефтеносных горизонтов в старых добычных регионах с развитой инфраструктурой, в том числе трудноизвлекаемой нефти баженовской и доманиковой свит.
Одним из важнейших факторов, сдерживающих добычу в России, можно выделить недостаточную ресурсную базу отрасли.
Среди основных причин, ведущих к снижению добычи нефти в России, можно выделить следующие:
а) Выработанность запасов нефти в регионах традиционной нефтедобычи.
б) Уменьшение размеров запасов вновь открываемых месторождений.
в) Снижение коэффициента извлечения нефти (КИН) на старых месторождения.
г) Усложнение горно-геологических и географических условий открытия и освоения нефтяных месторождений [14].
Характерной особенностью современной мировой нефтедобычи является увеличение в структуре запасов доли трудноизвлекаемых нефтей (с вязкостью 30 мПа и выше). Во многих промышленно развитых странах мира тяжелая нефть рассматривается в качестве основной базы развития нефтедобычи на ближайшие годы. Россия также обладает значительными ресурсами трудноизвлекаемых запасов, их объем составляет около 55 % от общих запасов российской нефти. Основные российские месторождения высоковязкой нефти расположены в Пермской области, Татарстане, Башкирии и Удмуртии. Наиболее крупные из них: Ван-Еганское, Северо-Комсомольское, Усинское, Русское, Гремихинское и др., при этом более 2/3 всех запасов высоковязкой нефти находятся на глубинах до 2000 м. На сегодня добыча высоковязкой нефти, транспортировка ее к пунктам сбора и подготовки и, наконец, переработка с целью получения конечных продуктов - одна из актуальных задач нефтедобывающей промышленности в связи с ростом доли трудноизвлекаемых запасов нефти в стране [15]. В 2014 году в нефтяной отрасли появились три группы ограничений, которые препятствуют реализации проектов в России. К ним относятся снижение цен на нефть, запрет на поставки оборудования и технологий и ограничение привлечения финансирования со стороны западных банков и других источников.
Разработка нефтяных месторождений представляет собой целый комплекс взаимосвязанных организационно-технических процессов. Жизненный цикл нефтяного месторождения (предприятия) включает в себя все стадии технологического производства - от разведки запасов до ликвидации сооружений (рисунок 2.1).

Рисунок 2.1 - Схема технологического цикла нефтяного месторождения
В соответствии с областью применения справочник НДТ содержит только активную часть разработки нефтегазовых месторождений. Активную часть разработки нефтегазовых месторождений можно подразделить на несколько этапов: бурение и обустройство скважин, добыча сбор и транспорт продукции нефтяных скважин, подготовка нефтегазоводяной смеси, поддержание пластового давления, методы воздействия на пласт и вспомогательные процессы. Эти этапы разделяются на процессы/установки и технологии добычи нефтегазоводяной смеси (таблица 2.1).
В разделе 2 приводится описание технологических процессов, а также перечни предприятий, на которых используются описанные технологии, и решения по снижению негативного воздействия на окружающую среду, не требующие технического переоснащения и реконструкции объекта.
|
N |
Этапы |
Процессы/установки |
Технология |
|
1 |
Бурение скважин |
Бурение скважин |
Морское бурение |
|
Бурение на суше | |||
|
2 |
Системы сбора продукции скважин |
Скважина |
Эксплуатационная |
|
Куст скважин |
Кустовая добыча | ||
|
Трубопроводы сбора и транспорта скважинной продукции |
Сбор и транспорт скважинной продукции | ||
|
Установка ввода реагента в трубопровод |
Ввод реагента в трубопровод | ||
|
Установка путевого подогрева нефти (печь) |
Подогрев нефти путевой | ||
|
Ремонт скважин (свабирование, кислотная обработка и т.д.) |
Приготовление растворов для ремонта скважин | ||
|
Узлы учета (Измерительные установки) |
Нефти | ||
|
Газа | |||
|
Воды | |||
|
Компрессорная станция газлифтной эксплуатации скважин |
Компримирование | ||
|
Мультифазная насосная станция |
Транспорт продукции скважин | ||
|
3 |
Подготовка нефтегазоводяной смеси, газа и воды |
Установка подготовки нефти |
Комплексной подготовки (УКПН) |
|
Подготовки (УПН) | |||
|
Установка стабилизации нефти (УСН) |
Стабилизация нефти | ||
|
Установка предварительного сброса пластовой воды (УПСВ) |
Сброс пластовой воды | ||
|
Установка подготовки нефтяного газа |
Подготовка нефтяного газа | ||
|
Установка для улавливания нефтяных газов, выбрасываемых из технологического оборудования |
Улавливание нефтяных газов | ||
|
Очистные сооружения |
Технологии подготовки пластовых и сточных вод | ||
|
Установка подготовки попутно-добываемой воды (ПДВ) |
Технологии подготовки ПДВ для выработки пара | ||
|
Установка комплексной подготовки газа (УКПГ) |
Подготовка газа | ||
|
Установка низкотемпературной сепарации (УНТС) |
Подготовка газа | ||
|
Дожимная насосная станция |
С предварительным сбросом пластовой воды | ||
|
4 |
Поддержание пластового давления |
Система заводнения продуктивных пластов |
Заводнение |
|
Кустовая насосная станция для закачки пресной воды в пласт |
Закачка пресной воды в пласт | ||
|
Водораспределительная станция |
Водораспределение | ||
|
Установки для приготовления и дозирования реагентов |
Ингибиторов | ||
|
Щелочей | |||
|
Кислот | |||
|
Бактерицидов | |||
|
ПАВ | |||
|
Растворов полимеров | |||
|
Система закачки в продуктивный пласт газа высокого давления и углеводородных растворителей |
Закачка газа в пласт | ||
|
Индивидуальная установка для закачки пресной воды в пласт |
Закачка пресной воды в пласт | ||
|
Кустовая насосная станция для закачки сточной воды в пласт |
Закачка сточной воды в пласт | ||
|
Индивидуальная установка для закачки сточной воды в пласт |
Закачка сточной воды в пласт | ||
|
Межскважинная перекачка для закачки пластовой воды из скважин-доноров в пласты, вскрытые скважины-акцепторами |
Закачка пластовой воды из пласта в пласт | ||
|
Внутрискважинная перекачка для закачки пластовой воды из пласта в пласт в пределах одной скважины |
Закачка пластовой воды из пласта в пласт | ||
|
Блок гребенки и водораспределительный пункт |
Водораспределение | ||
|
5 |
Методы воздействия на пласт |
Система закачки в пласт пара или горячей воды высокого давления |
Парогенераторная станция |
|
Водогрейная станция | |||
|
Установка внутрипластового горения |
Внутрипластовое горение | ||
|
6 |
Вспомогательные процессы |
Энергоснабжение |
Теплоснабжение (котельная) |
|
Топливоснабжение | |||
|
Системы охлаждения |
Системы очистки охлаждающей воды и дозирования реагентов оборотной системы | ||
|
Охлаждающие устройства (градирни, башни) | |||
|
Водоснабжение |
Установка подготовки воды из водозабора | ||
|
Наблюдательные скважины на водоносные горизонты | |||
|
Канализация и очистные сооружения |
Технологии очистки сточных вод | ||
|
Канализационные насосные | |||
|
Факельные установки |
Вертикальные | ||
|
Совмещенные | |||
|
Горизонтальные | |||
|
Общеобъектовые системы очистки выбросов |
Очистка выбросов | ||
|
Утилизация отходов |
Установка сжигания отходов | ||
|
Установка переработки отходов | |||
|
Объект размещения отходов | |||
|
Резервуарный парк |
Резервуары хранения нефти | ||
|
Системы слива и налива нефти | |||
|
Технология пропарки и подготовки цистерн | |||
|
Система обнаружения утечек |
Обнаружение утечек углеводородов | ||
|
Система электрообогрева |
Обогрев трубопроводов | ||
|
Пожаротушение |
Надслойное пенотушение | ||
|
Подслойное пенотушение | |||
|
Углекислотное пожаротушение | |||
|
Установка регенерации |
Метанол | ||
|
Масло | |||
|
Установка производства метанола |
Предотвращение гидратообразования | ||
|
7 |
Транспортировка и сдача нефти и газа |
Нефтеперекачивающая станция |
Транспортировка нефти |
|
Напорный нефтепровод |
Транспортировка нефти | ||
|
Приемо-сдаточный пункт (ПСП) |
Сдача нефти | ||
|
Система измерения количества и показателей качества нефти (СИКН) |
Коммерческий учет нефти | ||
|
Напорный газопровод |
Транспортировка газа | ||
|
Газо-измерительная станция (ГИС) |
Коммерческий учет газа | ||
|
Газокомпрессорная станция (КС) |
Компримирование |
Основным процессом данного этапа является бурение скважины - процесс механического разрушения горных пород специальным породоразрушающим инструментом (долотом), удаления разрушенной породы с забоя скважины и ее подъема на поверхность [16].
Основные элементы скважины (рисунок 2.2):
а) Устье - пересечение трассы скважины с земной поверхностью;
б) Забой - дно буровой скважины, перемещающееся в результате воздействия породоразрушающего инструмента на породу;
в) Ствол - горная выработка, внутри которой располагаются обсадные колонны и производится углубление скважины;
г) Ось - воображаемая линия, соединяющая центры поперечных сечений буровой скважины;
д) Обсадная колонна - конструкция из обсадных труб, составленная путем их последовательного соединения, предназначенная для крепления буровой скважины, а также для изоляции продуктивных горизонтов при эксплуатации или испытании скважины. Различают колонны: направляющие, кондукторные, промежуточные и эксплуатационные. Предназначены для изоляции стенок скважин от рабочего пространства ствола в процессе бурения, эксплуатации и обеспечивают требуемую прочность и герметичность при воздействии на них внутренних и внешних воздействий (в первую очередь давления), разобщение продуктивных горизонтов между собой, предотвращение межпластовой циркуляции, а также недопущения экологического вреда и предотвращение разрушения стенок скважины. Различают колонны: направляющие, кондукторные, промежуточные и эксплуатационные.
ж) Цементное кольцо (цементный камень) - затвердевший цементный раствор, закаченный в кольцевое пространство между стволом и обсадной колонной с целью его герметизации. Система обсадных колонн и цементных колец за ними составляют крепь скважины;
з) Перфорация - участок скважины, непосредственно соприкасающийся с продуктивным нефтяным или газовым горизонтом, установленный в глухой эксплуатационной колонне.
и) Направление - начальный участок скважины. Устье скважины лежит в зоне легкоразмываемых пород, которое необходимо укреплять. Направление выполняют следующим образом: сначала бурят шурф - колодец до глубины залегания устойчивых горных пород (4...8 м); затем в него устанавливают трубу необходимой длины и диаметра, а пространство между стенками шурфа и трубой заполняют бутовым камнем и заливают цементным раствором.
к) Кондуктор - обсадная труба, состоящая из свинченных стальных труб, закрепляющая участок за направлением (глубиной от 50 до 400 м, диаметром до 900 мм). Затрубное пространство кондуктора цементируют. С помощью кондуктора изолируют неустойчивые, мягкие и трещиноватые породы, осложняющие процесс бурения.
л) Промежуточная колонна. После установки кондуктора не всегда удается пробурить скважину до проектной глубины из-за прохождения новых осложняющих горизонтов или из-за необходимости перекрытия продуктивных пластов, которые не планируется эксплуатировать данной скважиной. В таких случаях устанавливают и цементируют еще одну колонну. Если продуктивный пласт, для разработки которого предназначена скважина, залегает очень глубоко, то количество промежуточных колонн может быть больше одной.
м) Эксплуатационная колонна. Предназначена для подъема нефти и газа от забоя к устью скважины или для нагнетания воды или газа в продуктивный пласт с целью поддержания давления в нем. Во избежание перетоков нефти и газа в вышележащие горизонты, а воды - в продуктивные пласты, пространство между стенкой эксплуатационной колонны и стенкой скважины заполняют цементным раствором.

Рисунок 2.2 - Основные элементы скважины
В настоящее время подавляющее число скважин бурятся "способом вращательного бурения". Процесс углубления происходит за счет разрушения горной породы породоразрушающим инструментом и своевременной очистки забоя от разрушенной породы. Частички выбуренной породы (шлам) выносятся на поверхность потоком бурового раствора (промывочная жидкость), закачиваемым через колонну бурильных труб, который, попадая через специальные отверстия в долоте на забой скважины, перемешивается разрушенной породой, вынося шлам на поверхность через затрубное пространство. Промывочная жидкость выносит с забоя частички выбуренной породы, охлаждает долото, создает противодавление на пласты, удерживает стенки скважины от обвалов и т.д. [17]. Скважины бурят как на суше, передвижными буровыми установками, так и на море, при помощи специализированных буровых установок. При морском бурении буровые установки монтируются на эстакадах, плавучих буровых платформах или судах (рисунок 2.3).

Рисунок 2.3 - Виды буровых установок и платформ
Выделяют следующие типы буровых установок:
- буровые суда - плавучее сооружение для осуществления морского бурения скважин, оборудованное специальной прорезью в днище корпуса, над которой установлена буровая вышка, а также системой для удержания судна над устьем скважины;
- полупогружная плавучая буровая установка (ППБУ) - буровая установка со стабилизирующими колоннами, находящаяся в рабочем состоянии на плаву и удерживаемая в горизонтальной плоскости с помощью якорей, подруливающих устройств или других средств позиционирования;
- самоподъемная буровая установка (СПБУ) - буровая установка, поднимаемая в рабочем состоянии над поверхностью моря на колоннах, опирающихся на грунт;
- стационарные буровые платформы - морское нефтегазопромысловое сооружение, состоящее из верхнего строения и опорного основания, зафиксированное на все время использования на грунте и являющееся объектом обустройства морских месторождений нефти и газа;
- сухопутные буровые установки.
Основными задачами промывки скважин являются очистка забоя от разрушенной долотом породы, вынос шлама из скважины, охлаждение долота, предотвращение "прилипания" долота и/или колоны буровых труб к стенкам породы и формирования столба противодавления на проходимые бурением пласты. Основная технологическая операция промывки скважины - прокачивание бурового раствора по ее стволу (рисунок 2.4). Однако для ее реализации необходим целый комплекс вспомогательных действий: приготовление бурового раствора, его утяжеление, обработка химическими реагентами, очистка от шлама и газа и др.
Технологическое оборудование для промывки скважины приведено на рисунке 2.5.
Основные функции буровых растворов - обеспечение быстрого углубления при устойчивом состоянии ствола скважины и сохранение коллекторских свойств продуктивных пластов. Данные функции определяют не только успешность и скорость бурения, но и ввод скважины в эксплуатацию с максимальной продуктивностью.
Тип бурового раствора, его компонентный состав и границы возможного применения устанавливают исходя из геологических условий: физико-химических свойств пород и содержащихся в них флюидов, пластовых и горных давлений, забойной температуры. В таблице 2.2 приведена классификация буровых растворов, учитывающая природу и состав дисперсионной среды и дисперсной фазы, а также характер их действия.

Рисунок 2.4 - Основные и вспомогательные операции при промывке скважин
Рисунок 2.5 - Схема оборудования для промывки скважин
|
Основные классы буровых растворов |
Подклассы буровых растворов |
Виды буровых растворов |
|
Водные буровые растворы |
На пресной и морской воде |
Вода |
|
Нестабилизированные суспензии | ||
|
Гуматные | ||
|
Лигносульфонатные | ||
|
Хромлигносульфонатные | ||
|
Пенные системы (двухфазные и трехфазные пены) | ||
|
Аэрированные жидкости | ||
|
Полимерные недиспергирующие |
С малым содержанием твердой фазы | |
|
Безглинистые | ||
|
Кальциевые (известковые, гипсоизвестковые и хлоркальциевые) | ||
|
Калиевые (хлоркалиевые, калиево-гипсовые) | ||
|
Обработанные солями трехвалентных металлов (алюминизированные, алюмокалиевые) | ||
|
Силикатные (малосиликатные) | ||
|
Гидрофобизирующие (с кремнийорганической добавкой, обработанные мылами жирных кислот) | ||
|
Хлормагниевые | ||
|
Хлорнатриевые | ||
|
Соленасыщенные |
Необработанные глинистые суспензии | |
|
Стабилизированные | ||
|
Гидрогели | ||
|
Тяжелые жидкости | ||
|
Растворы на нефтяной основе |
Безводные |
Известково-битумный раствор (ИБР) |
|
Раствор на основе органоглин (ОГР) | ||
|
Инертные эмульсии |
Эмульсионный ИБР | |
|
ВИЭР | ||
|
ТИЭР | ||
|
На основе ЭК-1 | ||
|
На основе ГКЖ и гудронов | ||
|
Газообразные растворы |
Газы |
Воздух |
|
Выхлопные газы двигателей внутреннего сгорания |
При вращательном бурении скважин в качестве промывочных жидкостей традиционно используются:
а) агенты на водной основе (техническая вода, естественные буровые растворы, глинистые и неглинистые растворы);
б) агенты на углеводородной основе;
в) агенты на основе эмульсий;
г) газообразные и аэрированные агенты.
При работе по традиционной амбарной технологии, с целью сбора отходов рядом с буровой установкой роются или насыпаются отстойные котлованы (амбары) объемом от 1000 до 5000 м3 в зависимости от количества скважин в кусте, глубин и продолжительности бурения скважин. Эти амбары занимают площади до 2500 м2 только для одной буровой установки.
Как правило, строительство котлованов, а затем их рекультивация сопряжены с большими сложностями:
а) отсутствие, либо отдаленность строительного материала (песка) при строительстве в тундре и болотистых местностях;
б) негерметичность котлованов;
в) значительные затраты по устройству и рекультивации амбаров.
Кроме того, наносится невосполнимый ущерб природе за счет отторжения земель, разработки карьеров и других мероприятий. Также существуют месторождения, которые находятся в природоохранных зонах, где бурение по амбарной технологии просто запрещено.
Шламовые амбары, сооружаемые для хранения отходов бурения в течение длительного времени, являются источником повышенной опасности для окружающей среды. Поступления токсических веществ из шламовых амбаров, в которых скапливаются отходы бурения, в грунты зоны аэрации и грунтовые воды обычно происходит вследствие отсутствия или некачественной гидроизоляции дна и стенок амбаров. Исследование буровых шламов (БШ) из нерекультивированных и рекультивированных амбаров разного срока хранения показало, что способ и длительность хранения влияют на токсичность и характер трансформации компонентов углеводородов.
Целью безамбарного бурения является создание системы замкнутого водоснабжения, максимального извлечения твердой фазы при минимальных потерях жидкой фазы. Эта цель достигается путем возврата в систему максимально возможного объема жидкой фазы и сброса как можно больше сухого шлама, что возможно при использовании комплекса из вибросита, центрифуги и обезвоживающей установки.
Наиболее рациональным и экологически оправданным направлением утилизации сточных вод является переход на полностью или частично замкнутый цикл водообеспечения буровой. Его основу составляет максимально возможное вовлечение буровых сточных вод (БСВ) в систему оборотного водоснабжения с ориентацией на их использование для технических нужд бурения. Основными направлениями использования БСВ в оборотном водоснабжении буровой являются:
а) обмыв механизмов системы очистки и регенерации буровых растворов;
б) обмыв бурильного инструмента при выполнении спускоподъемных операций;
в) обмыв оборудования и рабочих площадок буровой, насосной и желобной систем;
г) охлаждение штоков буровых насосов;
д) приготовление химреагентов и бурового раствора;
е) приготовление тампонажных растворов и буферных жидкостей при цементировании скважин;
ж) опрессовка обсадных труб.
Основным направлением утилизации отработанного бурового раствора (ОБР) остается их повторное использование для бурения новых скважин, что оправдано не только с экологических, но и с экономических позиций, так как обеспечивает значительное сокращение затрат на приготовление буровых растворов.
Для очистки бурового раствора от шлама используется комплекс различных механических устройств: вибрационные сита, гидроциклонные шламоотделители (песко- и илоотделители), сепараторы, центрифуги. Кроме того, в наиболее благоприятных условиях перед очисткой от шлама буровой раствор обрабатывают реагентами-флокулянтами, которые позволяют повысить эффективность работы очистных устройств.
В составе циркуляционной системы аппараты должны устанавливаться по следующей технологической цепочке: скважина - газовый сепаратор - блок грубой очистки от шлама (вибросита) - дегазатор - блок тонкой очистки от шлама (песко- и илоотделители, сепаратор) - блок регулирования содержания и состава твердой фазы (центрифуга, гидроциклонный глиноотделитель). Максимальная степень очистки при использовании глинистых растворов достигает 50 %.
Применение гидроциклонного пескоотделителя позволяет увеличить степень очистки бурового раствора до 70 % - 80 %; удаляются частицы шлама размером более 40 мкм. Для более глубокой очистки применяют батарею гидроциклонов диаметром не более 100 мм - илоотделителей. С помощью этих аппаратов удается очистить буровой раствор от частиц шлама размером до 25 мкм и повысить степень очистки до 90 % и более.
Более глубокая очистка от шлама обеспечивается применением высокопроизводительных центрифуг. Дальнейшее уменьшение содержания твердой фазы в буровом растворе осуществляется разбавлением либо механической обработкой небольшой части циркулирующего бурового раствора, в результате которой из него удаляется избыток тонкодисперсных (размером 10 мкм и менее) частиц.
Для утяжеленного раствора степень очистки ограничивается необходимостью сохранения в растворе утяжелителя. Поэтому механическими аппаратами из утяжеленного раствора практически могут быть извлечены частицы шлама размером лишь до 74 мкм. Частицы шлама размером от 5-10 до 75-90 мкм невозможно отделить от частиц барита, а так как потери барита недопустимы вследствие его высокой стоимости, дальнейшее улучшение степени очистки утяжеленного раствора обычно осуществляют переводом частиц шлама в более глубокодисперсное состояние (например, путем применения флокулянтов селективного действия). При этом большое внимание уделяют регулированию содержания и состава твердой фазы с помощью центрифуги или гидроциклонных глиноотделителей.
Газирование бурового раствора препятствует ведению нормального процесса бурения, так как вследствие снижения эффективной гидравлической мощности уменьшается скорость бурения, особенно в мягких породах; в результате снижения эффективной плотности бурового раствора (следовательно, гидравлического давления на пласты) возникают осыпи, обвалы и флюидопроявления; кроме того, возникает опасность взрыва или отравления ядовитыми пластовыми газами (например, сероводородом).
Дегазаторы условно классифицируют на следующие типы: по значению давления в камере - на вакуумные и атмосферные; по способу подачи газированного бурового раствора в камеру - на гравитационные, эжекционные и центробежные.
Буровой раствор, очищенный от свободного газа, собирается в нижней части газосепаратора, откуда он подается для очистки от шлама на вибросито. В период интенсивных газопроявлений и задавливания пластов буровым раствором в процессе газового выброса, когда сепаратор не в состоянии обеспечить разделение газожидкостного высокоскоростного потока, поток из скважины направляют непосредственно на факел. Однако такие ситуации очень редки и считаются аварийными.
Следующим шагом бурения скважин является крепление скважины обсадными трубами и цементирование затрубного пространства обсадных колонн для разобщения продуктивных пластов, которые были вскрыты в процессе бурения.
Конструкция забоя скважины является принципиально важным, так как в течение срока эксплуатации скважины определяет ее эффективность и должен удовлетворять меняющимся условиям разработки, обеспечивая:
- механическую прочность призабойной зоны без ее разрушения;
- возможность избирательного воздействия на различные части вскрытой части продуктивного горизонта как за счет направленного вторичного вскрытия, так и за счет гидродинамических или физико-химических обработок;
- максимально возможный коэффициент гидродинамического совершенства скважины.
В зависимости от существенно различающихся свойств продуктивного пласта и технологий выработки запасов углеводородов можно использовать одну из следующих типовых конструкций забоев скважин:
а) скважина с перфорированным забоем.
б) скважина с забойным хвостовиком.
в) скважина с забойным фильтром.
г) скважина с открытым забоем.
Вне зависимости от конструкции забоя после вскрытия продуктивного горизонта в скважине проводится цикл геофизических, а в продуктивном горизонте - еще и цикл гидродинамических исследований; по полученной информации решается ряд важных задач.
После завершения бурения для обеспечения притока углеводородов продуктивные пласты вскрывают вторично. Для этого обсадную колонну и цементный камень перфорируют.
После перфорации скважину осваивают - вызывают приток в нее углеводородов путем уменьшения давление бурового раствора на забой одним из следующих способов:
а) промывка - замена бурового раствора, заполняющего ствол скважины после бурения, более легкими агентами - водой, раствором ПАВ, пенами;
б) компрессорный способ - нагнетание в скважину сжатого газа с целью удаления задавочного скважинного агента и уменьшения столба этого агента;
в) свабирование - способ добычи нефти с помощью поршня, подвешенного на тросе или грузовой штанге и оборудованного обратным клапаном и уплотнительными манжетами.
Сущность освоения скважины сводится к тому, чтобы давление столба бурового раствора, находящегося в скважине, стало меньше пластового. В результате создавшегося перепада давления нефтегазоводяная жидкость из пласта начнет поступать в скважину.
Заключительные работы при освоении скважины:
а) очистка устья скважины и подготовка скважины;
б) обвязка скважинной арматуры в сборный коллектор на кусту скважин или в нефтесборный трубопровод при одиночной скважине.
Согласно РД 39-133-94 [18], при освоении скважин на суше в целях предотвращения или снижения загрязнения объектов окружающей среды следует предусмотреть следующие природоохранные меры:
а) снижение объемов (исключение) применения нефтегазоводяной смеси для обработки растворов в качестве профилактической противоприхватной добавки и замены ее нетоксичными смазками (ГКЖ, спринт и др.);
б) применение ингибированных буровых растворов, уменьшающих объемы наработки отходов бурения;
в) организация системы сбора, накопления и учета отходов бурения, включая:
1) ограничение попадания поверхностного стока, в том числе паводковых и нагонных вод (нагорные канавы, обвалование);
2) гидроизоляцию технологических площадок и их оснащение лотками, трубопроводами для транспортировки отработанных буровых растворов и буровых сточных вод (БСВ) к узлу сбора;
3) обеспечение раздельного сбора отходов бурения и продуктов испытания скважин по их видам при амбарном способе бурения с использованием раздельных накопительных амбаров, емкостей или двухсекционных амбаров;
4) оборудование замкнутой системы водоснабжения с использованием металлических емкостей, технических средств очистки БСВ, а также контейнеров для сбора и вывоза шлама при безамбарном способе бурения;
5) системы обезвреживания и утилизации отходов бурения.
г) для защиты атмосферного воздуха от выбросов вредных веществ на этапе бурения скважин рекомендуется:
1) герметизировать циркуляционные системы бурового раствора при безамбарном бурении, а также емкости блока приготовления бурового раствора, системы сбора и очистки буровых сточных вод, устья скважины, системы приема и замера пластовых флюидов, поступающих при испытании скважины;
2) осуществлять нейтрализацию отходов бурения по мере поступления их в амбар при амбарном способе бурения;
3) использовать буровые установки с электроприводом.
Освоение скважин в море отличается от обустройства скважин на суше используемыми техническими средствами и характером подготовительных работ.
Можно выделить несколько способов освоения морских месторождений:
а) Надземный или надводный, реализуемый несколькими способами:
1) строительством наклонных скважин, закладываемых на берегу;
2) образованием искусственной суши путем сплошной засыпки дна моря на участке нефтегазоносной площади;
3) осушением дна моря;
4) сооружением морских эстакад с приэстакадными площадками;
5) строительством морских нефтегазодобывающих платформ (МНГДП);
6) бурением морских скважин с оснований островного типа;
7) проходкой скважин со специально сконструированных плавучих платформ и плавсредств;
б) Подводный - бурение скважин с плавучих буровых установок с размещением объектов добычи, сбора, подготовки и транспорта газа на дне моря или плавучем либо стационарном основании;
в) Подземный - месторождение осваивают с помощью тоннельно-шахтной или тоннельно-камерной системы, которая включает буровые кусты, транспортный тоннель, соединительные камеры для обеспечения проезда транспортных средств и разводки коммуникаций из тоннеля в буровые кусты;
г) Комбинированный.
Использование подземного способа разработки месторождений, расположенных в шельфовой зоне арктических дальневосточных морей России позволит:
а) исключить строительство морских ледостойких платформ и дорогостоящих трубопроводных коммуникаций;
б) улучшить условия труда для персонала, вовлеченного в процесс добычи;
в) увеличить эффективность освоения, эксплуатации, контроля и ремонта эксплуатируемых скважин и других объектов нефтедобычи на разрабатываемом месторождении;
г) исключить возможность загрязнения моря и атмосферы и отказаться от дорогостоящих средств, оборудования и услуг спецслужб по борьбе с загрязнениями и пожарами [19].
При освоении скважин на континентальном шельфе, в море или прибрежной зоне, в соответствии с ГОСТ Р 53241-2008 [20], могут проводиться следующие природоохранные мероприятия:
а) оснащение стационарных морских сооружений герметичными системами дренажа для сбора стоков в специальные емкости для последующей очистки и удаления;
б) оборудование водозаборов специальными рыбозащитными устройствами;
в) использование специальных реагентов-нейтрализаторов, а также буровых растворов, обладающих высокой нейтрализующей способностью, при вскрытии пласта, содержащего сероводород;
г) герметизация устья скважины;
д) применение заколонных пакеров, центраторов, герметизирующих смазок, герметичных резьбовых соединений, а также обеспечение надежности цементирования обсадных колонн с целью предотвращения загрязнения морской среды пластовыми водами;
е) закачка пластовых вод, отработанных буровых растворов, диспергированного бурового шлама, рассолов в пласт;
ж) организация циркуляционной системы обращения промывочной жидкости [21].
Скважина - горно-техническое сооружение, включающее цилиндрическую горную выработку большой протяженности и малого диаметра, обсаженную одной или несколькими зацементированными колоннами труб, соединяющую продуктивные пласты с земной поверхностью, и оснащенное технологическим оборудованием для подъема извлекаемых из недр полезных ископаемых и попутных компонентов, нагнетания в пласт различных агентов, исследований пластов и пластовых флюидов, а также контроля и наблюдений за состоянием недр.
При проектировании и разработке нефтяных месторождений выделяются следующие группы скважин: эксплуатационные, нагнетательные и специальные.
Эксплуатационные скважины предназначены для извлечения из залежи нефтегазоводяной смеси и сопутствующих компонентов. В зависимости от способа подъема жидкости эксплуатационные скважины подразделяются на фонтанные, газлифтные и насосные.
Подъем жидкости и газа от забоя скважины на поверхность составляет основное содержание процесса эксплуатации скважин. Этот процесс может происходить как за счет природной энергии (фонтанный способ эксплуатации) поступающих к забою скважины жидкости и газа, так и за счет вводимой в скважину энергии с поверхности (газлифтный, насосный способ эксплуатации).
Фонтанирование скважин обычно происходит на вновь открытых месторождениях нефти, когда запас пластовой энергии велик, т.е. давление на забоях скважин достаточно большое, чтобы преодолеть гидростатическое давление столба жидкости в скважине, противодавление на устье и давление, расходуемое на преодоление трения, связанное с движением этой жидкости.
Различают два вида фонтанирования скважин:
- фонтанирование жидкости, не содержащей пузырьков газа - артезианское фонтанирование;
- фонтанирование жидкости, содержащей пузырьки газа, облегчающего фонтанирование - наиболее распространенный способ фонтанирования.
Артезианский способ встречается при добыче нефти редко. Он возможен при полном отсутствии растворенного газа в нефти и при забойном давлении, превышающем гидростатическое давление столба негазированной жидкости в скважине. При наличии растворенного газа в жидкости, который не выделяется благодаря давлению на устье, превышающему давление насыщения, и при давлении на забое, превышающем сумму двух давлений: гидростатического столба негазированной жидкости и давления на устье скважины.
При фонтанировании за счет энергии газа плотность столба нефтегазоводяной смеси в фонтанных трубах мала, поэтому гидростатическое давление столба такой смеси будет меньше. Следовательно, и для фонтанирования скважины потребуется меньшее забойное давление [22].
Для безопасной эксплуатации нефтедобывающих скважин, в том числе работающих в режиме фонтанной добычи, их оборудуют колонной головкой и фонтанной арматурой, модифицированной в зависимости от способа эксплуатации. Это оборудование позволяет обеспечить герметизацию устья, гарантирует разобщение межтрубного пространства и направление продукции скважин в пункты сбора нефти и газа, а также при необходимости позволяет полностью закрыть скважины под давлением.
Газлифтная добыча нефти - способ эксплуатации нефтяной скважины, при котором подъем нефти на поверхность осуществляют давлением сжатого газа, нагнетаемого в скважину с поверхности.
Газлифтный способ эксплуатации в основном применяется для:
а) высокодебитных скважин с большими забойными давлениями;
б) скважин с высокими газовыми факторами и забойными давлениями ниже давления насыщения;
в) Скважин, эксплуатируемых в труднодоступных условиях (например, затопляемость, паводки, болота и др.).
Достоинства газлифтного метода:
а) простота конструкции внутрискважинного оборудования (в скважине нет насосов).
б) расположение технологического оборудования на поверхности (облегчает его обслуживание, ремонт), обеспечение возможности отбора из скважин больших объемов жидкости (до 1800-1900 т/сут.).
Недостатки газлифтного метода:
а) большие капитальные затраты; низкий коэффициент полезного действия (КПД).
б) повышенный износ насосно-компрессорных труб (НКТ).
в) быстрое увеличение расхода энергии на подъем 1 т нефтегазоводяной смеси по мере снижения дебита скважин с течением времени эксплуатации [23].
При насосном способе эксплуатация нефтяной скважины извлечение жидкости на поверхность происходит за счет использования насосов. Для этого способа эксплуатации могут применяться следующие виды насосов:
а) штанговые глубинные насосы;
б) центробежный насос с электроприводом. (ГОСТ Р 56830-2015 Установки скважинных электроприводных лопастных насосов (УЭЦН));
г) диафрагменный насос;
д) винтовые;
е) и другие [24].
Нагнетательные скважины предназначены для воздействия на продуктивные пласты путем нагнетания в них воды, газа, пара и других рабочих агентов с целью поддержания пластового давления для продления фонтанного периода эксплуатации или увеличения дебита механизированных добывающих скважин. В соответствии с принятой системой воздействия нагнетательные скважины могут быть законтурными, приконтурными и внутриконтурными.
При использовании законтурных нагнетательных скважин за контуром месторождения бурят нагнетательные скважины, в которые и подаются жидкости (рисунок 2.6). Таким образом, система заводнения направлена на стабилизацию пластового давления. Это дает возможность увеличить нефтеотдачу пласта до 70 %. При больших площадях месторождений используют внутриконтурное обводнение.

Рисунок 2.6 - Виды заводнения месторождений
Внутриконтурное заводнение - более интенсивная система воздействия на залежь нефтегазоводяной смеси, позволяющая сократить сроки выработки запасов и быстро наращивать добычу нефтегазоводяной смеси [25].
При приконтурном виде заводнения нагнетательные скважины располагают на расстоянии от внешнего контура нефтеносности в пределах водонефтяной зоны залежи. Применяется в основном при той же характеристике залежей, что и законтурное заводнение, но при значительной ширине водонефтяной зоны, а также при плохой гидродинамической связи залежи с законтурной зоной.
Специальные скважины предназначаются для добычи технической воды, сброса промысловых вод, подземного хранения газа, ликвидации открытых фонтанов. К специальным скважинам относят водозаборные и поглощающие скважины:
а) водозаборные скважины предназначаются для водоснабжения при бурении скважин, а также систем поддержания пластового давления в процессе разработки;
б) поглощающие скважины предназначены для закачки промысловых вод с разрабатываемых месторождений в поглощающие пласты;
В зависимости от геологических условий нефтяного месторождения бурят различные типы скважин (рисунок 2.7): вертикальная; наклонно-направленная; горизонтальная; многоствольная или многозабойная.

Рисунок 2.7 - Типы скважин в зависимости от условий месторождения
Вертикальная скважина - это скважина, у которой угол отклонения ствола от вертикали не превышает 5°.
Если угол отклонения от вертикали больше 5°, то это уже наклонно-направленная скважина. Горизонтальной скважиной (или горизонтальным стволом скважины) называют скважину, у которой угол отклонения ствола от вертикали составляет 80-90°. Но здесь есть один нюанс. Так как "в природе нет прямых линий" и продуктивные нефтенасыщенные пласты залегают в недрах земли, как правило, с некоторым наклоном, а часто с довольно крутым наклоном, то на практике получается, что нет никакого смысла бурить горизонтальную скважину под углом, приблизительно равным 90°. Логичнее пробурить ствол скважины вдоль пласта по наиболее оптимальной траектории. Поэтому в более широком смысле под горизонтальной скважиной понимают скважину, имеющую протяженную фильтровую зону - ствол, пробуренный преимущественно вдоль напластования целевого пласта в определенном азимутальном направлении.
Скважины с двумя и более стволами называют многоствольными (многозабойными).
Кустом скважин называют специальную площадку естественного или искусственного участка территории месторождения с расположенными на ней устьями скважин, удаленных от другого куста или одиночной скважины на расстояние не менее 50 м, а также технологическим оборудованием и эксплуатационными сооружениями, инженерными коммуникациями, оборудованием для подземного ремонта скважин, бытовыми и служебными помещениями. Количество скважин в кусте определяется проектом (схемой) разработки месторождения и не должно превышать 24 (рисунок 2.8).

Рисунок 2.8 - Схема бурения куста скважин
Устья скважин в кусте должны располагаться на одной прямой на расстоянии не менее 5 м друг от друга. При этом допускается размещение их отдельными группами с расстоянием между группами не менее 15 м - для условий Западной Сибири (в заболоченной местности) и не менее 20 м - для скважин, расположенных на минеральных грунтах.
В зависимости от способа эксплуатации скважин на кусте скважин размещают следующие технологические сооружения:
а) приустьевые площадки нефтяных и нагнетательных скважин;
б) замерные установки;
в) технологические трубопроводы;
г) блоки для подачи реагентов-деэмульгаторов, ингибиторов и др.;
д) газораспределительные блоки (гребенки);
е) площадки под ремонтный агрегат;
ж) якори для крепления оттяжек ремонтного агрегата;
и) фундаменты под станки-качалки;
к) станции управления ЭЦН и ШГН;
л) трансформаторные подстанции;
м) площадки под инвентарные приемные мостки;
н) емкость-сборник;
п) блок закачки воды в нагнетательные скважины и блоки водораспределительной гребенки [26].
После извлечения из пласта и подъема к устью скважины нефтегазоводяную жидкость подвергают очистке на ряде установок. Устье скважины соединено с установками подготовки нефтегазоводяной смеси системой нефтепроводов, позволяющих собирать нефтегазоводяную смесь для дальнейшей обработки.
Системы сбора скважинной продукции включают в себя следующие элементы: кусты скважин; выкидные линии; замерные установки; трубопроводы (внутрипромысловые, межпромысловые, технологические); узлы ввода реагентов; дожимные насосные станции для транспорта нефти; установки предварительного сброса пластовой воды; компрессорные станции для транспорта газа; установки комплексной подготовки нефти и газа; нагреватели для транспорта высоковязкой среды и емкости для хранения нефти и газа. В настоящее время известны следующие системы промыслового сбора: самотечная двухтрубная, высоконапорная однотрубная и напорная (рисунки 2.9-2.11) [27].



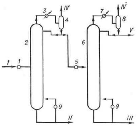
При самотечной двухтрубной системе сбора продукция скважин сначала разделяется при давлении 0, 6 МПа. Выделяющийся при этом газ под собственным давлением транспортируется до компрессорной станции или на газоперерабатывающий завод (ГПЗ). Жидкая фаза направляется на вторую ступень сепарации. Выделившийся здесь газ используется на собственные нужды. Нефтегазоводяная смесь самотеком поступает в резервуары участкового сборного пункта, откуда подается насосом в резервуары центрального пункта сбора (ЦПС).
Отличительной особенностью высоконапорной однотрубной системы сбора является совместный транспорт продукции скважин на расстояние в несколько десятков километров за счет высоких (до 6...7 МПа) устьевых давлений. Применение высоконапорной однотрубной системы позволяет отказаться от сооружения участковых сборных пунктов и перенести операции по сепарации нефтегазоводяной смеси на центральные сборные пункты. Благодаря этому достигается максимальная концентрация технологического оборудования, укрупнение и централизация сборных пунктов, сокращается металлоемкость нефтегазосборной сети, исключается необходимость строительства насосных и компрессорных станций на территории промысла, обеспечивается возможность рационального использования попутного нефтяного газа с самого начала разработки месторождений.
Недостатком системы является то, что из-за высокого содержания газа в смеси (до 90 % по объему) в нефтегазосборном трубопроводе имеют место значительные пульсации давления и массового расхода жидкости и газа. Это нарушает устойчивость трубопроводов, вызывает их разрушение из-за большого числа циклов нагружения и разгрузки металла труб, отрицательно влияет на работу сепараторов и контрольно-измерительной аппаратуры. Высоконапорная однотрубная система сбора может быть применена только на месторождениях с высоким пластовым давлением.
Напорная система сбора предусматривает однотрубный транспорт нефтегазоводяной смеси на участковые сепарационные установки, расположенные на расстоянии до 7 км от скважин, и транспорт нефтегазоводяной смеси в однофазном состоянии до ЦПС на расстояние 100 км и более. Продукция скважин подается сначала на площадку дожимной насосной станции (ДНС), где при давлении 0, 6...0, 8 МПа в сепараторах 1-й ступени происходит отделение части газа, транспортируемого затем на ГПЗ и другим потребителям бескомпрессорным способом. Затем нефтегазоводяная смесь с оставшимся растворенным газом центробежными насосами перекачивается на площадку центрального пункта сбора, где в сепараторах 2-й ступени происходит окончательное отделение газа. Выделившийся здесь газ после подготовки компрессорами подается на ГПЗ, а дегазированная нефть самотеком (высота установки сепараторов 2-й ступени 10...12 м) - в сырьевые резервуары.
Выбор конкретной системы сбора продукции скважины зависит от условий месторождения и производится на основании технико-экономического расчета. Так же в настоящее время применяются системы сбора, лишенные недостатков традиционных систем сбора (рисунок 2.12).

Система сбора с подготовкой нефти в газонасыщенном состоянии на ЦПС отличается (рисунок 2.12, а)) отличается от традиционной напорной:
- перед сепаратором первой ступени в поток вводят реагент деэмульгатор, разрушающий водонефтяную эмульсию (это позволяет отделить основное количество воды от продукции скважин на ДНС);
- на центральном сборном пункте установка комплексной подготовки нефти расположена перед сепаратором второй ступени (это связано с тем, что нефть, содержащая растворенный газ, имеет меньшую вязкость, что обеспечивает более полное отделение от нее воды).
Особенностью системы сбора с подготовкой нефти в газонасыщенном состоянии на КСП (рисунок 2.12, б)) является то, что установка комплексной подготовки нефти называется комплексным сборным пунктом.
В процессе разработки нефтяных и нефтегазовых месторождений свойства скважинной продукции изменяют, поэтому требуется постоянное совершенствование существующих систем сбора и подготовки скважинной продукции. До последнего времени на многих мелких месторождениях применялась схема обустройства с организацией транспорта нефти и сжигания газа на факеле (рисунок 2.13, а), но ужесточение требований к утилизации газа обуславливает необходимость строительства отдельных газопроводов до пунктов его утилизации. Современные подходы к обустройству системы сбора и подготовки продукции скважин предполагают однотрубную, герметизированную, "блочно-сотовую" схему сбора с централизацией процесса подготовки продукции скважин (рисунок 2.13, б).

Установки дозирования реагентов (УДР) предназначены для дозированного ввода жидких деэмульгаторов и ингибиторов коррозии в нефтедобывающие скважины, а также в трубопроводы системы транспорта нефтегазоводяной смеси с целью осуществления защиты оборудования от коррозии, отложений солей, АСПО и др. (рисунок 2.14).

Основными функциями УДР являются:
а) закачка концентрата химического реагента из мобильного заправочного резервуара в емкость блока посредством насосного агрегата;
б) опорожнение емкостей при помощи внутренней насосной установки;
в) закачка химического реагента дозами в трубопровод.
Технологически УДР включают насосы-дозаторы, осуществляющие непрерывное объемное дозирование жидких деэмульгаторов и ингибиторов коррозии; насосы, осуществляющие заполнение технологических емкостей реагентом и периодическое перемешивание реагентов; емкости, предназначенные для хранения и/или подогрева реагента.
Установки путевого подогрева нефтегазоводяной смеси предназначены для нагрева нефтегазоводяной смеси различной вязкости в технологических схемах подготовки углеводородов на промыслах, а также при их транспорте. С целью обеспечения текучести нефтегазоводяной смеси, при определенных условиях необходимо подогревать продукцию скважин, от устья скважин вплоть до ЦПС и УПН. Установки подогрева нефтегазоводяной смеси обычно устанавливаются на кустовых площадках, трубопроводах и объектах подготовки нефти.
Принцип действия печей подогрева основан на теплообмене между теплоносителем и продуктом за счет сжигания топлива [29]. Технологический процесс нагрева нефтегазоводяной смеси осуществляется следующим образом: нагреваемый продукт поступает в продуктовый змеевик подогревателя, нагревается от промежуточного теплоносителя до заданной температуры, после чего выводится из подогревателя. Температура продукта контролируется в трубопроводе на выходе из змеевика датчиками, сигналы с которых поступают в контроллер управления горелкой (меняя режим горения) [30].
Для подогрева продукции скважин в выкидных линиях применяют устьевые нагреватели УН-0.2 и ПТТ-2 (рисунок 2.15), а для подогрева продукции скважин в нефтесборных коллекторах - путевые нагреватели ПП-0.4; ПП-0.63; ПП-1.6 и трубопроводные нагреватели типа ПТ.

Рисунок 2.15 - Подогреватель нефтегазоводяной жидкости типа ПТТ-0.2
Подогреватель нефти ПТТ-0.2 состоит из наклонного цилиндрического сосуда 8 с батареей тепловых трубок 5, газовым сепаратором 6, патрубками ввода нефтегазоводяной смеси 7, топки 1 с газовой инжекционной двухсопловой горелкой 2 и дымовой трубкой 3 с кожухом 4 для защиты обслуживающего персонала от ожогов. Поступающая в сосуд подогревателя нефтегазовая жидкость нагревается тепловыми трубами и выходит из подогревателя. Часть газа, выделившегося из нефтегазоводяной смеси, очищаясь в сепараторе, поступает через узел регулирования на горелку. За счет сжигания газа в топке происходит нагрев топочных концов тепловых труб. Во избежание замораживания труб во время возможной остановки печи в них добавлено некоторое количество этилового спирта. Устьевой нагреватель ПТТ-0.2 оснащен приборами контроля и автоматического регулирования.
Автоматизированные блочные газовые печи с водяным теплоносителем ПП-1, 6 и ПП-0, 63 предназначены для подогрева нефтей, нефтяных эмульсий и воды, для различных технологических нужд (таблица 2.3).
|
N |
Показатели |
ПП-0, 63 |
ПП-1, 6 |
|
1 |
Производительность по жидкости при нагреве на 25 °С и обводненности 30 %, т/сут |
1150 |
2350 |
|
2 |
Теплопроизводительность топочного устройства, МВт (Гкал/час) |
0, 73 (0, 69) |
1, 86 (1, 6) |
|
3 |
Давление в змеевике, МПа (кгс/см2) |
6, 4 (64) |
6, 4 (64) |
|
4 |
Расход газа в нормальных условиях, м3/час |
75 |
180 |
|
5 |
Топливо |
Попутный нефтяной газ | |
Подогреватели трубопроводного типа ПТ-Р/Д, предназначенные для подогрева воды, нефти, газа и их смесей (таблица 2.4).
|
N |
Показатели |
ПТ-25/100 |
ПТ-16/150 |
ПТ-6, 4/200 |
ПТ 16/100МЖ |
|
1 |
Тепловая производительность, МДж/ч |
465 |
1860 |
3500 |
465 |
|
2 |
Пропускная способность до 40 °С, тыс. м3/сут: | ||||
|
2.1 |
Нефти |
0.57 |
2.30 |
4.3 |
0.48 |
|
2.2 |
Воды |
0.24 |
0.96 |
1.8 |
0.2 |
|
2.3 |
Газа |
490 |
2000 |
3600 |
410 |
Установки для приготовления растворов для ремонта скважин предназначены для непрерывного (поточного) и порционного приготовления тампонажных растворов из различных типов цементов гидросмесителями, а также для приготовления суспензий, пульп и эмульсий, применяемых при цементировании, бурении, освоении и ремонте нефтяных скважин [31]. Установки выполняются в блочном виде и могут устанавливаться на шасси автомобиля.
Дожимные насосные станции (ДНС) сообщают нефтегазоводяной смеси дополнительный напор, который требуется для обеспечения их транспортировки по направлению к высоконапорным участкам через системы сбора и подготовки нефтегазоводяной смеси. Дожимная насосная станция предназначена для сбора нефтегазоводяной смеси кустов скважин, отделения газа от нефти и дальнейшего транспорта дегазированной нефти.
ДНС используются для перекачки скважинной жидкости от устья скважины до установок первичной подготовки нефти и обезвоженной, обессоленной и стабилизированной нефти от резервуаров на головную насосную перекачивающую станцию магистрального нефтепровода.
После подготовки на ДНС нефтегазоводяная смесь "дожимается" насосами и под давлением транспортируется на центральный пункт подготовки и перекачки нефти (ЦППН). На ЦППН приходит нефтегазоводяная смесь с разных ДНС, фактически образуя смесь нефтегазоводяных смесей, которую также необходимо подготовить (разгазировать и удалить воду) в соответствии с требованиями нормативных документов.
Дожимные насосные станции классифицируют в зависимости от возможностей пропускать через себя различные жидкости. Существуют ДНС полного цикла, которые включают в себя буферную емкость, состоящую из узлов откачки нефтегазоводяной жидкости и ее сбора, насосного блока и группы свечей, которые предназначены для аварийного сброса газа.
Технологический комплекс сооружений ДНС должен включать:
- первую ступень сепарации;
- предварительный сброс воды (при необходимости);
- нагрев продукции скважин (при необходимости);
- транспортирование нефти на ЦПС (УПН);
- бескомпрессорный транспорт нефтяного газа первой ступени сепарации на ЦПС (УПН), ГПЗ и другие объекты;
- транспортирование при наличии предварительного сброса подготовленной пластовой воды в систему ППД;
- учет нефти, газа и подготовленной пластовой воды;
- закачку химических реагентов (ингибиторов, реагентов-деэмульгаторов);
- факел для аварийного сжигания газа.
В состав ДНС могут входить следующие основные технологические и вспомогательные сооружения:
- блок предварительного отбора газа;
- блок сепарации нефти;
- блок насосной (с буферной емкостью);
- блок предварительного обезвоживания и очистки пластовой воды;
- блок аварийных емкостей;
- блок замера нефти;
- блок замера газа;
- блок замера воды;
- блок компрессорной воздуха для питания приборов КиА;
- блок нагрева продукции скважин (при необходимости);
- блок реагентного хозяйства для закачки реагента перед первой ступенью сепарации;
- блок закачки ингибиторов в газопроводы и нефтепроводы;
- емкость дренажная подземная.
Выпускается также конструкция ДНС с блоком УПСВ. На ДНС с УПСВ осуществляется сепарация нефти и предварительный сброс воды.
Технологический комплекс сооружений ДНС с УПСВ, как правило, включает в себя:
- первую ступень сепарации нефти;
- предварительный сброс воды;
- нагрев продукции скважин;
- транспортирование газонасыщенной нефти на ЦПС;
- бескомпрессорный транспорт нефтяного газа на УКПГ;
- транспортирование подготовленной пластовой воды в систему ППД;
- закачку химреагентов (ингибиторов, реагентов деэмульгаторов) по рекомендациям научно-исследовательских организаций.
Нефтегазоводяная смесь, добываемая на месторождении, проходит предварительное обезвоживание на УПСВ с ДНС. После сепараторов она поступает в параллельно работающие отстойники, где происходит расслоение эмульсии. Затем частично обезвоженная нефть поступает на УПН и ЦПС для окончательной подготовки нефти. Подготовленная вода направляется на кустовую насосную станцию, где закачивается в пласт для поддержания пластового давления.
Узлы учета нефтегазоводяной (УУН) смеси предназначены для автоматического измерения массы (объема) нефтегазоводяной смеси; определения ее качественных характеристик (плотность, влагосодержание, давление, температура). В УУН могут использоваться вискозиметры, индикаторы фазового состояния, турбинные и ультразвуковые расходомеры и массомеры. Дебиты нефтегазоводяной смеси скважины замеряются для контроля за разработкой месторождений. Измерение качественных характеристик, таких, как механические примеси, в продукции скважины необходимо для контроля режима эксплуатации скважин и месторождения в целом, что позволяет принимать нужные меры по ликвидации возможных отклонений [32].
Сбор продукции производят от группы скважин на автоматизированные групповые замерные установки (АГЗУ). От каждой скважины по индивидуальному трубопроводу на АГЗУ поступает нефтегазоводяная смесь. На АГЗУ производят учет точного количества поступающей от каждой скважины нефтегазоводяной смеси.
По назначению узлы учета нефтегазоводяной смеси и обезвоженной, обессоленной и стабилизированной нефти можно подразделять на узел товарного учета, оперативные узлы промыслового (цехового) учета, узлы бригадного учета. Узел товарного учета предназначен для передачи обезвоженной, обессоленной и стабилизированной нефти нефтедобывающим объединениям, транспортирующим предприятиям или другим потребителям. Оперативные узлы промыслового (цехового) учета применяются для замера объема добываемой нефтегазоводяной смеси. Узлы бригадного учета предназначены для учета продукции скважин, обслуживаемых бригадой по добыче нефтегазоводяной смеси [26].
Для узлов товарного и оперативного учета, как правило, применяют турбинные расходомеры - счетчики жидкости.
В составе узла товарного учета входят:
а) рабочие, резервные и контрольные измерительные линии с необходимыми средствами измерения и вспомогательным оборудованием (фильтрами, струевыпрямителями, прямыми участками трубопроводов до и после преобразователей расхода, запорно-регулирующей арматурой с устройством контроля протечек);
б) блок контроля качества, включающий в себя циркуляционный насос, автоматические поточные анализаторы - влагомер, солемер, автоматический поточный плотномер, автоматический пробоотборник, термометр, манометр;
в) вторичные приборы обработки, хранения, индикации и передачи результатов измерения;
г) трубопоршневая установка.
В оперативный узел промыслового и бригадного учета нефтегазоводяной смеси с турбинными счетчиками входят следующие основные элементы:
а) рабочая и резервная измерительные линии с необходимыми средствами измерения и вспомогательными устройствами (фильтрами, струевыпрямителями, прямыми участками трубопроводов до и после преобразователей расхода, запорно-регулирующей арматурой с устройством контроля протечек);
б) поточный влагомер и автоматический пробоотборник (для оперативного узла бригадного учета нефтегазоводяной смеси влагомер не требуется);
в) вторичные приборы обработки, хранения и индикации результатов измерения.
Сливо-наливные эстакады используются для обеспечения выполнения операций по сливу и наливу нефтегазоводяной смеси в железнодорожные цистерны и облегчения доступа к цистерне [33].
Для перевозки нефтегазоводяной смеси используют 3 основных типа ж/д цистерн (таблица 2.5).
|
N |
Операция |
Тип цистерны | ||
|
15-871 |
15-1443 |
15-1416 | ||
|
1 |
Налив |
Верхний через две горловины |
Верхний |
Верхний |
|
2 |
Слив |
Нижний через два типовых универсальных сливных приборов (ГОСТ 9273-70) |
Нижний через два типовых универсальных сливных приборов (ГОСТ 9273-70) |
Верхний |
На сегодня разработано достаточно много конструкций железнодорожных эстакад, в основу которых заложен принцип специализации работы на нефтегазоводяной смеси с различными характеристиками или проведения определенных видов операций, например, наливных, сливных или сливоналивных (комбинированных). На рисунках 2.16-2.18 в качестве примеров показаны технологические схемы комбинированной (сливо-наливной) эстакады типа КМ, КС и НТ [35].

На рисунке 2.17 показан поперечный разрез комбинированной эстакады типа КМ, предназначенной для слива нефтегазоводяной смеси через нижний сливной рукав.

На рисунке 2.18 приведен еще один пример эстакады налива нефтегазоводяной смеси повышенной вязкости. В данном варианте коллектор поднят с нижней части эстакады наверх - специальную наливную площадку эстакады, расположенную за пределами верхнего железнодорожного габарита, а наливные рукава заменены на складывающиеся телескопические трубы, выполненные из алюминиевых сплавов или оцинкованной кровельной стали. Наливная площадка эстакады вынесена наверх эстакады для удобства проведения налива и для замены тяжелых наливных рукавов на легкие телескопические складные алюминиевые трубы. Кроме того, замена рукавов на телескопические трубы сделана с целью уменьшения загрязнения углеводородами конструкций эстакады и бетонной площадки железнодорожного тупика.

Для подготовки цистерн под налив и ремонт предназначены промывочно-пропарочные станции (ППС).
На ППС предусматривается проведение следующих операций: удаление остатка нефтегазоводяной смеси; пропарка котлов цистерн с одновременным сливом механических примесей; промывка горячей водой внутренних стенок котлов цистерн; удаление промывочных вод с помощью вакуумных установок; дегазация котлов цистерн вентиляционной установкой; обезвоживание слитых остатков механических примесей; очистка сточных вод. Пропарка производится паром под давлением 0, 5-0, 6 МПа. Промывка котлов цистерн производится горячей водой при температуре 70 °С - 900 °С и давлением 12-16 МПа механическими приборами ММПУ-25.
Для промывки цистерн используется замкнутый цикл водопотребления. При обработке цистерн на эстакадах промывочная вода вместе с нефтеостатками сливается через нижний сливной прибор в лотки. Из лотков смесь воды с нефтеостатками поступает в резервуары для обезвоживания. Затем отстоянная вода перекачивается в нефтеловушку, где происходит окончательная очистка воды. Очищенная вода повторно подается на эстакады для промывки цистерн.
Для налива нефтегазоводяной смеси в автоцистерны применяют стояки различных типов.
Стояки для налива автоцистерн классифицируют:
- по способу подключения к цистерне (сверху или снизу);
- по способу налива (герметизированный или негерметизированный);
- по степени автоматизации процесса налива (автоматизированные или неавтоматизированные);
- по виду управления (с механизированным или ручным управлением).
При герметизированном наливе горловина автоцистерн закрывается специальной крышкой, в которую врезан патрубок, соединенный со шлангом для отвода паровоздушной смеси либо в опорожняемые резервуары, либо на установку улавливания легких фракций (УЛФ). Негерметизированный налив целесообразно применять при отгрузке низколетучих углеводородов.
Для предотвращения переливов автоцистерн применяются средства автоматизации. В этом случае наливные стояки оборудуют либо датчиками уровня, либо клапанами-дозаторами, позволяющими производить отпуск заданного количества углеводородов. Применяются наливные устройства одиночные и объединенные в группы, с ручным и автоматизированным управлением. Группа наливных устройств, управляемых из специального здания - операторной, образует станцию налива. Принципиальная схема налива автомобильных цистерн представлена на рисунке 2.19.

Углеводород забирается из резервуаров насосом 5, прокачивается через фильтр 4, клапан-дозатор 3, счетчик 2 и через стояк 1 поступает в автоцистерну.
При разработке шельфовых месторождений проводится перевозка нефтегазоводяной смеси на береговые сооружения, где она в дальнейшем подвергается обезвоживанию, обессоливанию и стабилизации.
Производственные платформы, с которых осуществляется бурение скважин и добыча нефтегазоводяной смеси, во многих случаях не могут обеспечить швартовку танкеров и заполнение их нефтегазоводяной смесью, поэтому от платформ, установленных в различных местах на месторождении, прокладываются подводные трубопроводы к морским нефтегазовым сооружениям (МНГС) специально предназначенных для обслуживания танкеров (рисунок 2.20).
Платформы 1-5 расставлены на месторождении с учетом геологических особенностей месторождения. В точке 6 размещено распределительное сооружение, предназначенное для приема танкеров 7 и заполнения их нефтегазоводяной смесью. Все платформы соединены с МНГС 6 подводными трубопроводами 10, образуя сеть, позволяющую направлять нефтегазоводяную смесь в любой из пунктов, тем самым обеспечивая возможность маневрирования нефтяными потоками, используя емкости временного или длительного хранения нефтегазоводяной смеси. Подводный трубопровод 10 связывает всю систему трубопроводов 10 с береговыми нефтегазовыми сооружениями.

Рисунок 2.20 - Схема расположения морских и береговых сооружений при разработке шельфовых месторождений
На рисунке 2.20 показаны лишь насосная станция 8 и резервуарный парк 9, в которых хранится резервуарный запас нефтегазоводяной смеси. Таким образом, система платформы - трубопроводы - хранилища позволяет обеспечить бесперебойную работу нефтераспределительного пункта 6 по приему и загрузке танкеров [36].
При компрессорном газлифте газ поступает в скважину от компрессорных станций. Для работы газлифтных скважин используется углеводородный газ, сжатый до давления 4-10 МПа. Рабочий агент подается в скважину под давлением, которое создают компрессоры (рисунок 2.21). [37]

От компрессорной станции через станцию подготовки 2 по газопроводу высокого давления 3 рабочий агент доставляется к газораспределительным батареям 4 для распределения его по скважинам 5. Выходящий из скважины газ отделяется от нефтегазоводяной жидкости, поступает на комплексный сборный пункт 6 и по газопроводу низкого давления 7 направляется на компрессорную станцию.
Степень очистки и подготовки газа, подаваемого на компрессорную станцию, определяется техническими требованиями на компрессоры. Применение газа, содержащего сероводород и другие вредные примеси, для газлифта не допускается. В основном применяются блочно-комплектные автоматизированные КС.
Продукцией нефтяных скважин на начальной стадии освоения месторождения являются нефтегазоводяная жидкость и попутный нефтяной газ (нефтяной газ). По мере увеличения срока разработки месторождения нефтегазоводяная жидкость все больше обводняется минерализованной, в основном хлористыми солями, водой. Вместе с нефтегазоводяной жидкостью из скважин на поверхность выносятся и механические примеси. Их количество в общей массе добываемой нефтегазоводяной жидкости незначительно - в среднем не более 0, 1 % масс. В добываемой продукции также содержатся и такие вещества, как неорганические соли (например, хлорид натрия), сероводород и другие вещества, приводящие к коррозионному износу оборудования с последующими отрицательными технологическими, экономическими и экологическими последствиями.
В связи с этим в процессе сбора, транспорта и подготовки нефтегазоводяной жидкости на промыслах применяют технологии по снижению примесей в нефтегазоводяной жидкости. Технологии разделения продукции нефтяных скважин направлены на получение составляющих фаз: обезвоженную, обессоленную и стабилизированную нефть, минерализованную воду и нефтяного газа. При этом каждая из фаз должна отвечать отраслевым требованиям.
Обезвоженная, обессоленная и стабилизированная нефть, поставляемая потребителю, согласно ГОСТ Р 51858-2002 подразделяется на три группы. При этом в каждой из групп содержание воды не должно превышать 0, 5 % масс., 0, 5 % масс. и 1, 0 % масс., содержание хлористых солей не должно превышать 100, 300 и 900 мг/дм3 соответственно, а механических примесей должно быть не более 0, 05 % масс (таблица 2.6).
|
Наименование показателя |
Норма для нефти группы |
Методы испытания | ||
|
1 |
2 |
3 | ||
|
Массовая доля воды, %, не более |
0, 5 |
0, 5 |
1, 0 |
По ГОСТ 2477 и 9.5 настоящего стандарта |
|
Массовая концентрация хлористых солей, мг/дм3, не более |
100 |
300 |
900 |
По ГОСТ 21534 и 9.6 настоящего стандарта |
|
Массовая доля механических примесей, %, не более |
0, 05 |
По ГОСТ 6370 | ||
|
Давление насыщенных паров, кПа (мм рт. ст.), не более |
66, 7 (500) |
По ГОСТ 1756, ГОСТ Р 52340 и 9.8 настоящего стандарта | ||
|
Массовая доля органических хлоридов во фракции, выкипающей до температуры 204 °С, млн-1 (ppm), не более |
10 |
10 |
10 |
По ГОСТ Р 52247 или приложению А (6) |
Концентрации углеводородов и механических примесей в воде, утилизируемой в систему поддержания пластового давления, должна соответствовать ОСТ 39-225-88 "Вода для заводнения нефтяных пластов. Требования к качеству" и другим нормативным документам. Если в нефтяном газе содержание азота не превышает 60 % об., то он должен использоваться в технологических процессах или подвергаться сбору и переработке.
Обезвоженная, обессоленная и стабилизированная нефть после завершения окончательного контроля поступает в резервуары нефти и затем на головную насосную станцию магистрального нефтепровода.
Целью промысловой подготовки нефтегазоводяной жидкости является ее дегазация, обезвоживание, обессоливание и стабилизация. Процессы очистки нефтегазоводяной жидкости на промысле осуществляется на установках подготовки нефти (УПН) и установках комплексной подготовки нефти (УКПН).
Установка подготовки нефти (УПН) предназначена для приема продукции нефтяных скважин, ее предварительного разделения на нефть, попутный нефтяной газ и пластовую воду и последующей подготовки нефти до товарного качества. Кроме того, на УПН происходит учет обезвоженной, обессоленной и стабилизированной нефти, учет и рациональное использование попутного газа, откачка обезвоженной, обессоленной и стабилизированной нефти в трубопровод. Блочные автоматизированные установки по подготовке нефтегазоводяной жидкости предназначены для эффективного нагрева, обезвоживания и обессоливания нефтяных эмульсий и подготовки обезвоженной, обессоленной и стабилизированной нефти.
В состав УПН могут входить такие блоки, как входной блок гребенки, нефтегазовые сепараторы, путевые подогреватели нефтегазоводяной смеси, нефтегазовые сепараторы со сбросом воды, блок обезвоживания и обессоливания нефти, блок концевой сепарационной установки, аппараты подготовки пластовой воды, газовые сепараторы, блок насосной откачки нефти, блок насосной откачки пластовой воды, блок измерения и регулирования расхода попутного газа, блок коммерческого (оперативного) учета нефти, факельные установки высокого и низкого давления, буферные емкости, дренажные емкости, аварийные резервуары.
Принципиальная технологическая схема добычи и подготовки добываемой продукции с блоком УПН приведена на рисунке 2.22 [38].

Рисунок 2.22 - Принципиальная технологическая схема добычи и подготовки добываемой продукции нефтегазодобывающим предприятием (НГДУ)
Продукция добывающей скважины 1 по индивидуальному трубопроводу поступает на автоматизированную групповую замерную установку (АГЗУ) 2. В продукцию, как правило, добавляют реагент 3, а если нефтегазоводяная смесь высоковязкая или теряет текучесть при сравнительно высокой температуре (сопоставимой с температурой окружающей среды), то ее подогревают в печи 4. Затем она направляется в газожидкостную сепарационную установку первой ступени дегазации 5 и на установку подготовки нефти (УПН) в сепарационную установку второй ступени 6. После этого водонефтяная смесь поступает в деэмульсационную установку 7, где происходит обезвоживание и обессоливание, а затем в стабилизационную установку 8. В технологическом блоке 9 определяют количество и качество обезвоженной, обессоленной и стабилизированной нефти перед сдачей ее в резервуарный парк. Если по каким-либо причинам обезвоженная, обессоленная и стабилизированная нефть не удовлетворяет заданным параметрам, то она автоматически направляется на повторную обработку. Выделившийся из нефтегазоводяной жидкости газ в установках 5, 6 и 8 после соответствующей обработки подается на компрессорную станцию 10 и далее на газоперерабатывающий завод. Дренажная вода после деэмульсационной установки 7 поступает на установку очистки нефтепромысловых сточных вод 11, где подготавливается для использования ее в системе поддержания пластового давления (ППД) и направляется на кустовые насосные станции (КНС) 14, оттуда в нагнетательные скважины месторождения 15. На КНС подается также пресная вода с водозаборных устройств 12 через очистные сооружения 13.
Принципиальная схема УКПН с ректификацией приведена на рисунке 2.23.

Нефтегазоводяная жидкость из резервуаров ЦПС насосом 1 через теплообменник 2 подается в отстойник 3 непрерывного действия. Здесь большая часть минерализованной воды оседает на дно аппарата и отводится для дальнейшей подготовки с целью закачки в пласт (III). Далее в поток вводится пресная вода (V), чтобы уменьшить концентрацию солей в оставшейся минерализованной воде.
В электродегидраторе 4 производится окончательное отделение воды от нефтегазоводяной смеси, и обезвоженная нефтегазовая жидкость через теплообменник 5 поступает в стабилизационную колонну 6. За счет прокачки из низа колонны через печь 10 насосом 11 ее температура доводится до 240 °С. При этом легкие фракции нефти испаряются, поднимаются в верхнюю часть колонны и далее поступают в конденсатор-холодильник 7. Здесь пропан-бутановые и пентановые фракции в основном конденсируются, образуя так называемую широкую фракцию, а несконденсировавшиеся компоненты отводятся для использования в качестве топлива. Широкая фракция откачивается насосом 9 на фракционирование, а частично используется для орошения в колонне 6. Стабильная нефть из низа колонны насосом 12 откачивается в товарные резервуары. На этом пути горячая стабильная нефть отдает часть своего тепла нефтегазоводяной смеси в теплообменниках 2, 5.
Таким образом, на УКПН для обезвоживания используются одновременно подогрев, отстаивание и электрическое воздействие, т.е. сочетание сразу нескольких методов.
Стабилизацией нефти называют процесс удаления из обезвоженной и обессоленной нефти остаточного количества углеводородных газов и легких жидких фракций после первичной дегазации. В стабилизированной нефти содержание растворенных газов не превышает 1 % - 2 %. Углеводородные газы направляются на газоперерабатывающий завод (ГПЗ), а обезвоженная, обессоленная и стабилизированная нефть - на нефтеперерабатывающий завод (НПЗ). В установке стабилизации нефти (рисунок 2.24) исходная обезвоженная и обессоленная нефть нагревается в теплообменниках до 200 °С - 250 °С и поступает в ректификационную колонну (давление 0, 2 - 0, 5 МПа), из которой отводятся углеводородные газы и пары легкого бензина (газовый бензин) в конденсатор-холодильник, а затем поступают в газосепаратор, откуда несконденсированные газы направляются на ГПЗ, а жидкая фаза частично возвращается в ректификационную колонну для орошения.
Остальная часть жидкой фазы проходит теплообменник, где нагревается, а затем поступает в ректификационную колонну (давление 0, 8 - 1, 2 Мн/м3). Из колонны углеводородные газы отводятся в конденсатор-холодильник и далее поступают в газосепаратор. Из газосепаратора сверху отводится сухой газ, снизу - сжиженная пропан-бутановая фракция, часть которой возвращается в колонну для орошения, остальное направляется в емкость. Из колонн и через теплообменники и холодильники отбираются, соответственно, стабилизированная нефть и бензин. Для более полного отбора легких фракций колонны снизу нагревают [39].

Остальная часть жидкой фазы проходит теплообменник, где нагревается, а затем поступает в ректификационную колонну (давление 0, 8 - 1, 2 МН/м3). Из колонны углеводородные газы отводятся в конденсатор-холодильник и далее поступают в газосепаратор. Из газосепаратора сверху отводится сухой газ, снизу - сжиженная пропан-бутановая фракция, часть которой возвращается в колонну для орошения, остальное направляется в емкость. Из колонн и через теплообменники и холодильники отбираются, соответственно, стабилизированная нефть и бензин. Для более полного отбора легких фракций колонны снизу нагревают [1].
При высоком содержании сероводорода в нефти применяется метод отдувки сероводорода от нефти с помощью попутного газа. Процесс осуществляют в десорбере барботажного типа при подогреве нефти. Компонентный состав газа, подаваемого в колонну отдувки, существенно влияет на процесс десорбции H2S из нефтяного потока. При подаче отдувочного газа с большим содержанием азота и метана его расход минимален. Отдувка газом с повышенным содержанием пропана и бутана менее эффективна. Снижение давления в колонне и увеличение температуры нефти повышают эффективность удаления сероводорода. Отдувка Н2S из нефти в десорбционной колонне осуществляется при исходной массовой доле Н2S в нефти более 200-250 ppm. Однако для внедрения технологии необходимо наличии системы газосбора и возможности утилизации Н2S-содержащего газа (сжигание на факеле, транспортировка на газоочистные сооружения, использование в котельных местного значения). Более подробно методы утилизации попутного газа приведены в справочнике НДТ ИТС 50-2017 "Переработка природного и попутного газа". Одним из недостатков данного способа является большие потери ценных низкокипящих бензиновых компонентов и необходимость охлаждения нефтяной газ на компрессорной станции для увеличения эффективности процесса. Для полной очистки нефти от сероводорода этот метод можно комбинировать с химический нейтрализацией остаточного содержания сероводорода.
Предварительный сброс воды является частью общего процесса обезвоживания нефтегазоводяной смеси. В зависимости от места осуществления предварительного сброса воды в технологической цепи подготовки нефтегазоводяной смеси выделяют:
а) путевой сброс на установках путевого трубного водоотделения (ПТВО), обезвоживание на которых происходит за счет гравитационных сил;
б) централизованный сброс, который осуществляется на установках предварительного сброса воды (УПСВ), отстойниках и трехфазных сепараторах и предшествует отделению воды на установках подготовки нефтегазоводяной смеси.
В настоящее время имеются два типа аппаратов, применяемых для предварительного сброса воды: вертикальные стальные резервуары (РВС) емкостью от 1000 до 20000 м3 и горизонтальные цилиндрические емкости объемом 100 и 200 м3. Вертикальные резервуары специально оборудуются распределительными гребенками ввода жидкости, размещаемыми на высоте 1, 5 м от днища резервуара. Внизу под 45° в разные стороны имеются отверстия. Эмульсия через отверстия направляется вниз, затем всплывает в слое воды, высота которого поддерживается в пределах 3 - 4 м. Вывод воды осуществляется через гидрозатвор, позволяющий автоматически, без специальных средств регулирования, поддерживать в резервуаре постоянный уровень жидкости, необходимый для ведения процесса. Высота гидрозатвора обычно принимается равной 0, 9 высоты резервуара (рисунок 2.25).
Технологические резервуары работают транзитом. Сброс отделившейся воды и отбор обезвоженной нефти осуществляется непрерывно, однако уровень жидкости при этом не изменяется, нет потерь от больших дыханий резервуара.
Горизонтальные цилиндрические емкости (рисунок 2.26) также оборудуются распределительной гребенкой ввода жидкости. Они снабжены специальными дорогостоящими средствами регулирования для поддержания постоянных уровней дренажной воды и нефтегазоводяной жидкости.


На промыслах чаще распространены две конструкции установок предварительного сброса воды на базе булитов:
а) Блочная автоматизированная сепарационная установка с предварительным сбросом воды БАС-1;
б) Блочные автоматизированные установки для оперативного учета, сепарации и предварительного обезвоживания нефтегазоводяной жидкости: УПС-2000/6, УПС-000/6, ОГ-00П, АСП-6300/6.
В настоящее время все современные УПСВ имеют автоматизированные системы контроля и управления ТП, в которых одновременно решены вопросы по утилизации пластовой воды и нефтяного газа (рисунок 2.27) [40].

Газокомпрессорной станцией (ГКС) на нефтяном месторождении называется комплекс сооружений и оборудования для повышения давления сжатия попутного нефтяного газа. Газовые компрессоры предназначены для дожатия попутного газа при его транспортировке к месту утилизации. Попутный нефтяной газ (ПНГ) выделяется при добыче нефти и состоит из углеводородных и не углеводородных элементов. Из-за высокой теплоты сгорания ПНГ его активно применяют в других промышленностях, таких, как химическая и энергетическая, в качестве топлива.
Технологическая схема ГКС состоит из установок очистки газа, компрессорных цехов, установок воздушного охлаждения газа. Работа оборудования КС обеспечивается технологическими трубопроводами с запорно-регулирующей арматурой, маслосистемой, установками подготовки пускового, топливного и импульсного газов, системой электроснабжения и пр. [41].
Нефтяной газ поступает на ГКС с различных объектов месторождения (с установки подготовки нефти, концевой сепарационной установки, установок деэтанизации и стабилизации конденсата), после сжатия до рабочего давления газ закачивается в трубопровод для транспортировки до места утилизации [42].
Нефтяной газ, добываемый из недр или вместе с нефтегазовой жидкостью, может содержать в своем составе различное количество твердых частиц (песок, окалина), конденсат тяжелых углеводородов, пары воды, воду в жидком состоянии, углекислоту (СО2), сероводород (Н2S), азот (N2) и гелий (Не).
Присутствие в газе этих примесей приводит к негативным последствиям при транспортировке ПНГ:
а) присутствие механических примесей приводит к абразивному износу труб, арматуры и деталей компрессорного оборудования, засорению контрольно-измерительных приборов;
б) происходит коррозия трубопроводов и образование гидратов из-за присутствия водяного пара в ПНГ;
в) сероводород является вредной примесью, а при контакте с влагой способен образовывать растворы сернистой и серной кислот, резко увеличивающих скорость коррозии труб, арматуры и оборудования;
г) углекислый газ вреден тем, что снижает теплоту сгорания газа, а также приводит к коррозии оборудования.
Эти причины обуславливают целесообразность отделения этих примесей непосредственно на промыслах. Таким образом, задачами промысловой подготовки газа является его очистка от механических примесей, тяжелых углеводородов, паров воды, сероводорода и углекислого газа. Глубина подготовки нефтяного газа к транспорту определяется условиями процессов конденсато- и гидратообразования, а также наличием коррозионно-активных примесей.
Технология очистки ПНГ заключается в предварительном охлаждении газа, при этом все примеси конденсируются в башнях, циклонах, электрофильтрах, пенных и прочих аппаратах. Затем проходит процесс осушки, при котором влага поглощается твердыми или жидкими веществами.
Самые распространенные методы очистки ПНГ можно разделить на:
а) сепарационные методы - это самые простые технологии, применяемые исключительно для выделения конденсата после компримирования и охлаждения газа; методы могут быть использованы в любых условиях и отличаются низким уровнем отходов; качество получаемого ПНГ, особенно при низких давлениях, невысокое; углекислый газ и сернистые соединения не удаляются;
б) газодинамические методы - основаны на процессах преобразования потенциальной энергии высоконапорной газовой смеси в звуковые и сверхзвуковые течения; используемое оборудование отличается низкой стоимостью и простотой эксплуатации; при низких давлениях эффективность методов невысока, сернистые соединения и CO2 также не удаляются;
в) сорбционные методы - позволяют осуществлять осушку газа как по воде, так и по углеводородам; возможно удаление небольших концентраций сероводорода;
г) гликолевая осушка - используется в качестве самого эффективного способа удаления влаги из газа; данный метод востребован в качестве дополнения к другим способам очистки, поскольку удаляет только воды; потери газа составляют менее 3 %;
д) обессеривание - направлен на удаление из ПНГ сернистых соединений с помощью ряда химических, физических и физико-химических методов (например, аминовой отмывки, щелочной очистки, процесса "Серокс", каталитической очистки и др.);
е) мембранная технология - принцип основан на различной скорости прохождения отдельных элементов газовой смеси через мембрану; на выходе получаются два потока, один из которых обогащен легкопроникающими компонентами, а другой - труднопроникающими [43].
На сегодня в нефтяной промышленности для повышения нефтеотдачи пластов используются мероприятия по поддержанию пластового давления (ППД). Система ППД представляет собой комплекс технологического оборудования, необходимый для подготовки, транспортировки, закачки рабочего агента в пласт нефтяного месторождения с целью поддержания пластового давления и достижения максимальных показателей отбора нефтегазовой жидкости из пласта.
ОСТ 39-225-88 "Вода для заводнения нефтяных пластов. Требования к качеству" устанавливает требования к качеству закачиваемых вод для ППД (таблица 2.7).
|
Проницаемость пористой среды коллектора, мкм2 |
Коэффициент относительной трещиноватости коллектора |
Допустимое содержание в мг/л воде | |
|
механических примесей |
нефти | ||
|
от 0, 1 вкл. |
- |
до 3 |
до 5 |
|
свыше 0, 1 |
- |
до 5 |
до 10 |
|
до 0, 35 вкл |
от 6, 5 до 2 вкл |
до 15 |
до 15 |
|
свыше 0, 35 |
менее 2 |
до 30 |
до 30 |
|
до 0, 6 вкл |
от 3, 5 до 3, 6 вкл |
до 40 |
до 40 |
|
свыше 0, 6 |
менее 3, 6 |
до 50 |
до 50 |
Система ППД включает в себя следующие технологические узлы (рисунок 2.28):
а) систему нагнетательных скважин;
б) систему трубопроводов и распределительных блоков (ВРБ);
в) станции по закачке агента (БКНС), а также оборудование для подготовки агента для закачки в пласт;
г) система водозаборных сооружений [44].

Заводнение продуктивных пластов (эксплуатационных объектов) проводится с целью поддержания пластового давления и осуществления добычи нефтегазоводяной жидкости с сохранением заданных темпов отбора жидкости и газа. В настоящее время заводнение - это наиболее интенсивный и экономически эффективный способ воздействия, позволяющий значительно уменьшить количество добывающих скважин, увеличить их дебит, снизить затраты на 1 т добываемой нефтегазоводяной жидкости [45, 46].
Рабочим агентом для закачивания в нефтяные пласты является подземная минерализованная и морская вода, пресная поверхностная вода и сточные воды. На сегодня преимущества отдают использованию минерализованной вод (таблица 2.8).
|
N |
Достоинство |
Недостаток |
|
1 |
Нефтевымывающие свойства. Чем выше температура и минерализация закачиваемой подземной воды, тем выше коэффициент вытеснения нефти. |
Эрозия элементов проточной части насосов. Растворенный в подземных водах газ приводит к кавитационным срывам насосов, закачивающим воду в пласт. |
|
2 |
Отсутствие разбухания глинистых частиц пласта, т.е. сохранение проницаемости пласта. |
Сульфатовосстанавливающие бактерии в подземных водах. В состав подземных вод входит значительное количество сероводорода, наличие которого отрицательно сказывается на показателях надежности насосного оборудования (приводит к интенсивному коррозионному износу элементов проточной части). |
|
3 |
Ресурсосбережение. Экономия пресной воды озер, рек, грунтовые и пресные воды |
Механических износ насосов. При высоком содержании взвешенных веществ в подземных водах. |
В случае закачки в пласт природных и сточных вод, они могут содержать примеси органического и неорганического происхождения. В природных водах могут содержаться различные газы, механические примеси, гидроксид железа II (Fe(OH)2) и гидроксид железа III (Fe(OH)3), а также микроорганизмы, в той или иной степени влияющие на процесс заводнения пластов. В сточных водах, кроме того, могут присутствовать капельки нефти, а также большое количество солей, доходящее до 300 г/л.
Таким образом, воды, закачиваемые в пласт, должны быть подготовлены с использованием следующих операций:
а) осветления мутных вод коагулированием;
б) декарбонизации;
в) обезжелезивания;
г) ингибирования.
На рисунке 2.29 представлена типовая схема установки подготовки природных вод.

Насос 1 забирает воду и подает ее в смеситель 3. По пути дозировочное устройство 2 вводит в нее коагулянт. В смесителе 3 коагулянт интенсивно перемешивается с водой, после чего обработанная вода поступает в осветлитель 4, где образуются и задерживаются хлопья. Окончательная очистка воды от хлопьев осуществляется в фильтре 5, откуда она самотеком направляется в резервуары 6. Затем насос 7 перекачивает воду на кустовые насосные станции (КНС), которые через нагнетательные скважины закачивают ее в пласт. Насос 8 служит для периодической очистки фильтра 5 от взвешенных частиц путем прокачки через него чистой воды.
В отличие от природных, сточные воды могут содержать нефть, углекислый газ, сероводород и микроорганизмы. Соответственно, их подготовка предусматривает:
а) отстаивание от нефти и газа;
б) уничтожение микроорганизмов.
Для подготовки сточных вод на промыслах используют схемы открытого и закрытого типа (рисунок 2.30).

Согласно рисунку 2.30, отделенная при подготовке нефтегазовой смеси вода сбрасывается по водоводу в песколовку 1 для удаления механических примесей. Далее вода, содержащая нефть, поступает в нефтеловушку 2, где за счет низкой скорости движения смеси капельки нефти успевают всплыть и откуда она периодически откачивается насосом 3 на УКПН. Далее вода с остаточным содержанием нефти (диаметр капель 70...80 мкм) самотеком поступает в два параллельно соединенных пруда-отстойника 4, в которых скорость воды не превышает 8 мм/с, в результате чего в ней всплывают практически все оставшиеся капельки нефти. Из прудов-отстойников вода самотеком поступает в приемную камеру 5, из которой забирается насосом 6 и через попеременно работающие фильтры 7 подается в емкость чистой воды 8. Затем эта вода насосом 9 откачивается на КНС. По мере загрязнения фильтры отключают и ставят на промывку чистой водой из емкости 8 с помощью насоса 10. Загрязненную после промывки воду сбрасывают в илонакопитель 11.
Открытая схема водоподготовки позволяет очищать пластовые и ливневые сточные воды в одном потоке, независимо от состава, давления и газонасыщенности воды, а также совместно закачивать их в нагнетательные скважины. Рекомендуется для подготовки пластовых вод с большим содержанием H2S и CO2, для очистки воды от капелек нефти и механических примесей.
Недостатки:
а) наличие площадей испарения;
б) большие капиталозатраты на сооружение нефтеловушек и прудов-отстойников;
в) контакт с кислородом воздуха увеличивает коррозионную активность воды.
На рисунке 2.31 показана схема установки очистки пластовых сточных вод закрытого типа. Отделенная от нефтегазовой жидкости в отстойнике предварительного сброса вода по линии сброса 1 направляется в резервуар-отстойник 2, а частично обезвоженная нефть (до 5 %), пройдя УПН, поступает в теплоизолированные отстойники 3.
Процесс отделения воды в них ускоряется, благодаря произведенному в УПН нагреву и вводу ПАВ. Отделенная горячая вода поступает на прием насоса 4 и снова подается в отстойник предварительного сброса УПН, что позволяет уменьшить расход деэмульгатора и температуру нагрева эмульсии. Из резервуара-отстойника 2 пластовая вода забирается насосом 5 и подается на КНС.

Использование закрытой системы подготовки воды позволяет:
а) повысить интенсивность процесса подготовки воды с применением отстоя и фильтрования под давлением;
б) существенно снизить агрессивность сточной воды путем исключения ее контакта с кислородом воздуха;
в) использовать остаточное давление, существующее в системе подготовки нефти.
Кустовая насосная станция предназначена для закачки воды из поверхностных, подземных источников или промысловых очищенных сточных вод в нагнетательные скважины для поддержания давления в разрабатываемом продуктивном горизонте нефтяного месторождения.
Насосные выполняют функцию повышения давления технологической воды до уровня, обеспечивающего нагнетание воды в скважины системы поддержания пластового давления (заводнения). Энергоблоки служат для автоматического управления насосными агрегатами, контроля параметров и сигнализации состояния технологического оборудования, автоматического отключения насосного агрегата и включения резервного [47].
Для закачки воды используются насосные станции и установки, базирующиеся как на центробежных, так и на плунжерных насосных агрегатах (рисунок 2.32) [48].

К насосным станциям, называемым кустовыми насосными станциями (КНС), подключается до нескольких десятков нагнетательных скважин. Наибольшее развитие получили кустовые насосные станции блочного исполнения. Выделяются блочные кустовые насосные станции (БКНС) на базе центробежных насосов (ЦНС): подача от 25 до 500 м3/час и напором до 2100 м. Пример схемы БКНС с ЦНС представлен на рисунке 2.33.

Рисунок 2.33 - Схема блочной кустовой насосной станции
Блочная кустовая насосная станция состоит из блоков: сепарационно-буферного I, насосов II, управления электродвигателями III, распределительных устройств IV, распределительной гребенки V. Сепарационно-буферный блок состоит из двух горизонтальных емкостей 1 по 50 м3 и предназначен для сепарации содержащихся в воде газов (метана), а также для отстаивания воды и удаления механических примесей, для создания гидравлического буфера, обеспечивающего нормальную работу насосов. Выделяющийся из воды при отстое газ сжигается в свече. Насосные блоки предназначены для закачки воды в нагнетательные скважины. Насосные блоки состоят из центробежных насосов 2 с синхронными двигателями 3. Насосные блоки помещаются в утепленное помещение.
Водораспределительная станция предназначена для распределения и измерения расходных параметров закачиваемой в нагнетательные скважины технологической воды. Блок размещается на отдельных площадках или площадках кустовых насосных станций системы поддержания пластового давления или на территории куста скважин [49].
Работа водораспределительной станции состоит в следующем: вода из магистрального водовода поступает в коллектор и далее через открытые задвижки распределяется по выходным трубопроводам, подсоединенным к нагнетательным скважинам. Объем и давление воды контролируются с помощью датчиков и вторичных преобразователей [50].
При разработке продуктивных нефтяных и газовых месторождений на нефтеотдачу существенным образом влияет качество получаемых в пласте технологических растворов. Установка для приготовления и дозирования реагентов предназначена для работ по повышению нефтеотдачи пластов регулированием коэффициента охвата пластов с низкой проницаемостью при поддержании пластового давления и гидродинамических методов добычи нефти. Обычная установка для приготовления и закачки технологических растворов содержит емкости для хранения и перевозки реагентов, пневмотранспортер для загрузки в герметичную емкость реагентов для перемешивания и растворения, нагнетательную линию системы поддержания пластового давления, плунжерный насос для закачки в скважину [51]. Однако известны установки, в состав которых входят так же бункера дозаторов реагентов (полиакриламида и др.), дозировочные насосы для растворов реагентов с датчиками верхнего уровня заполнения, расходомеры, электрообогреватели. Также на установках производится смешение сыпучих и жидких материалов [52].
Технологические параметры и экологические воздействия установки зависят от типа используемых реагентов. Все многообразие реагентов, используемых на месторождениях нефти в системе ППД, можно разделить на:
а) Водные растворы ПАВ. Заводнение водными растворами поверхностно-активных веществ (ПАВ) направлено на снижение поверхностного натяжения на границе "нефть - вода", увеличение подвижности нефтегазовой смеси и улучшение вытеснения ее водой. За счет улучшения смачиваемости породы водой она впитывается в поры, занятые нефтью, равномернее движется по пласту и лучше вытесняет нефть.
б) Полимеры. Полимерное заводнение заключается в том, что в воде растворяется высокомолекулярный химический реагент - полимер (полиакриламид), обладающий способностью даже при малых концентрациях существенно повышать вязкость воды, снижать ее подвижность и за счет этого повышать охват пластов заводнением. Полимерные растворы, обладая повышенной вязкостью, лучше вытесняют не только нефть, но и связанную пластовую воду из пористой среды. Поэтому они вступают во взаимодействие со скелетом пористой среды, то есть породой и цементирующим веществом. Это вызывает адсорбцию молекул полимеров, которые выпадают из раствора на поверхность пористой среды и перекрывают каналы или ухудшают фильтрацию в них воды. Полимерный раствор предпочтительно поступает в высокопроницаемые слои, и за счет этих двух эффектов - повышения вязкости раствора и снижения проводимости среды - происходит существенное уменьшение динамической неоднородности потоков жидкости и, как следствие, повышение охвата пластов заводнением.
в) Щелочные растворы. Метод щелочного заводнения нефтяных пластов основан на взаимодействии щелочей с пластовыми нефтью и породой. При контакте щелочи с нефтью происходит ее взаимодействие с органическими кислотами, в результате чего образуются поверхностно-активные вещества, снижающие межфазное натяжение на границе раздела фаз "нефть - раствор щелочи" и увеличивающие смачиваемость породы водой. Применение растворов щелочей - один из самых эффективных способов уменьшения контактного угла смачивания породы водой, то есть гидрофилизации пористой среды, что приводит к повышению коэффициента вытеснения нефти водой.
г) Композиции химических реагентов (в том числе мицеллярные растворы). Механизм вытеснения нефти мицеллярными растворами определяется их физико-химическими свойствами. В силу того, что межфазное натяжение между раствором и пластовыми жидкостями (нефтью и водой) очень низкое, раствор, устраняя действие капиллярных сил, вытесняет нефть и воду. При рассеянной остаточной нефтенасыщенности заводненной пористой среды перед фронтом вытеснения мицеллярным раствором разрозненные глобулы нефти сливаются в непрерывную фазу, накапливается вал нефти - зона повышенной нефтенасыщенности, а за ней - зона повышенной водонасыщенности. Нефтяной вал вытесняет (собирает) только нефть, пропуская через себя воду. В зоне нефтяного вала скорость фильтрации нефти больше скорости фильтрации воды. Мицеллярный раствор, следующий за водяным валом, увлекает отставшую от нефтяного вала нефть и вытесняет воду с полнотой, зависящей от межфазного натяжения на контакте с водой. Такой механизм процессов фильтрации жидкости наблюдается во время вытеснения остаточной (неподвижной) нефти из заводненной однородной пористой среды [53].
Помимо заводнения, пластовое давление можно поддерживать путем закачки в пласт углеводородных газов. Можно закачивать газы под высоким давлением, газы, обогащенные более тяжелыми углеводородами или закачивать газ высокого давления с предварительным нагнетанием в пласт сжиженного газа.
При нагнетании в пласт "сухого" газа происходит следующее: закачиваемый газ, попадая в пласт, насыщается углеводородами, этаном (C2H6) и гексаном (C6H14). В результате фронт газа все больше и больше обогащается промежуточными компонентами нефти, и взаиморастворимость газа и нефти увеличивается. Течение такого флюида приближается к течению однофазного флюида, который движется по поровому пространству быстрее. Чтобы создавать при закачке сухого газа зону полной взаимной растворимости нефти и газа, надо поддерживать давление 21 Мпа и более. Более простым способом смешивания нефти и газа является закачка жирного или обогащенного газа. При нагнетании такого газа C2H6 и C6H14 конденсируются в пласте, благодаря чему нефть этими элементами обогащается, и нефть и газ взаимно растворяются. К недостаткам указанных методов следует отнести то, что в условиях неоднородных коллекторов увеличение нефтеотдачи происходит лишь по отдельным пропласткам, обладающим большей проницаемостью, возможность появления прорывов газа и отсутствие методики расчета газа рецикла [54].
Тепловые методы воздействия на пласт - это методы интенсификации притока нефти и повышения продуктивности эксплуатационных скважин, основанные на искусственном увеличении температуры в их стволе и призабойной зоне. Тепловые методы применяются в основном при добыче высоковязких парафинистых и смолистых нефтей (рисунок 2.34).

Рисунок 2.34 - Принцип внутрипластового горения
Прогрев приводит к разжижению нефти, расплавлению парафина и смолистых веществ, осевших в процессе эксплуатации скважин на стенках, подъемных трубах и в призабойной зоне [53].
Вытеснение нефти паром - метод увеличения нефтеотдачи пластов, наиболее распространенный при вытеснении высоковязких нефтей. В этом процессе пар нагнетают с поверхности в пласты с низкой температурой и высокой вязкостью нефти через специальные паронагнетательные скважины, расположенные внутри контура нефтеносности. Пар, обладающий большой теплоемкостью, вносит в пласт значительное количество тепловой энергии, которая расходуется на нагрев пласта и снижение относительной проницаемости, вязкости и расширение всех насыщающих пласт агентов - нефти, воды, газа. В пласте образуются следующие три зоны, различающиеся по температуре, степени и характеру насыщения:
а) Зона пара вокруг нагнетательной скважины с температурой, изменяющейся от температуры пара до температуры начала конденсации (400 °С - 200 °С), в которой происходят экстракция из нефти легких фракций (дистилляция нефти) и перенос (вытеснение) их паром по пласту, то есть совместная фильтрация пара и легких фракций нефти.
б) Зона горячего конденсата, в которой температура изменяется от температуры начала конденсации (200 °С) до пластовой, а горячий конденсат (вода) в неизотермических условиях вытесняет легкие фракции и нефть.
в) Зона с начальной пластовой температурой, не охваченная тепловым воздействием, в которой происходит вытеснение нефти пластовой водой.
При нагреве пласта происходит дистилляция нефти, снижение вязкости и объемное расширение всех пластовых агентов, изменение фазовых проницаемостей, смачиваемости горной породы и подвижности нефти, воды и др.
Циклическое нагнетание пара в пласты, или пароциклические обработки добывающих скважин осуществляют периодическим прямым нагнетанием пара в нефтяной пласт через добывающие скважины, некоторой выдержкой их в закрытом состоянии и последующей эксплуатацией тех же скважин для отбора из пласта нефти с пониженной вязкостью и сконденсированного пара. Цель этой технологии заключается в том, чтобы прогреть пласт и нефть в призабойных зонах добывающих скважин, снизить вязкость нефти, повысить давление, облегчить условия фильтрации и увеличить приток нефти к скважинам.
Метод извлечения нефти с помощью внутрипластового горения основан на способности углеводородов (нефти) в пласте вступать с кислородом воздуха в окислительную реакцию, сопровождающуюся выделением большого количества теплоты. Генерирование теплоты непосредственно в пласте - основное преимущество данного метода.
Процесс горения нефти в пласте начинается вблизи забоя нагнетательной скважины, обычно нагревом и нагнетанием воздуха. Теплоту, которую необходимо подводить в пласт для начала горения, получают при помощи забойного электронагревателя, газовой горелки или окислительных реакций. Этот метод заключается в создании в нефтяном пласте высокотемпературной зоны с tпл ~ 200 °С и более, которая при нагнетании окислителя (воздуха) перемещается по пласту от нагнетательной к эксплуатационной скважине [54].
После создания очага горения у забоя скважин непрерывное нагнетание воздуха в пласт и отвод от очага (фронта) продуктов горения (N2, CO2, и др.) обеспечивают поддержание процесса внутрипластового горения и перемещение по пласту фронта вытеснения нефти.
В качестве топлива для горения расходуется часть нефти, оставшаяся в пласте после вытеснения ее газами горения, водяным паром, водой и испарившимися фракциями нефти впереди фронта горения. В результате сгорают наиболее тяжелые фракции нефти.
В случае обычного (сухого) внутрипластового горения, осуществленного нагнетанием в пласт только воздуха, вследствие его низкой теплоемкости по сравнению с породой пласта, происходит отставание фронта нагревания породы от перемещающегося фронта горения. В результате этого основная доля генерируемой в пласте теплоты (до 80 % и более) остается позади фронта горения, практически не используется и в значительной мере рассеивается в окружающие породы.
В последние годы в мировой практике все большее применение получает метод влажного горения. Процесс влажного внутрипластового горения заключается в том, что в пласт вместе с воздухом закачивается в определенных количествах вода, которая, соприкасаясь с нагретой движущимся фронтом горения породой, испаряется. Увлекаемый потоком газа пар переносит теплоту в область впереди фронта горения, где вследствие этого развиваются обширные зоны прогрева, выраженные в основном зонами насыщенного пара и сконденсированной горячей воды.
Поскольку вопросы генерации энергии подробно описаны в справочнике НДТ ИТС 38-2017 "Сжигание топлива на крупных установках в целях производства энергии" [55], в этом справочнике НДТ приводится описание методов производства энергии при добыче нефтегазовой смеси.
Потребление и генерация электро- и тепловой энергии являются одним из важнейших аспектов при добыче нефтегазовой смеси. Эта глава объясняет принципы генерации и управления энергетическими ресурсами в контексте добычи нефти.
Тепло и электричество необходимы для эксплуатации нефтяных месторождений. Большие потребности в теплоэнергии обеспечиваются сжиганием топлива или попутного нефтяного газа.
Топливо и топливные системы
Наиболее часто в качестве топлива для электростанции на нефтяном месторождении используется попутно-добываемый нефтяной газ. ПНГ используется для выработки энергии на газотурбинных и газопоршневых станциях. Эффективность этого способа достаточно высока. Неподготовленный "жирный" ПНГ также могут использовать в котельных.
Готовая продукция из энергосистемы
Готовой продукцией промысловых энергетических систем являются тепло и энергия, необходимые для осуществления процессов добычи.
Электроэнергия
Энергия обычно генерируется в газовых турбинах на промысловой площадке и/или потребляется из электрической сети. Электричество необходимо для работы насосов, компрессоров, систем контроля, клапанов и т.д.
Энергетический менеджмент
Правильное проектирование и управление энергосистемами являются важными аспектами минимизации влияния нефтедобывающей деятельности на окружающую среду. Необходимо понимать, что эффективность использования энергии нефтедобывающих компаний может быть увеличена не только за счет отдельного процесса или эффективности системы генерации собственной энергии, но и за счет улучшения энергетического менеджмента, разработки и применения программ энергосбережения в целом на предприятии. Энергетический менеджмент уже давно является важным вопросом для промышленных предприятий нефтегазовой отрасли. Например, внедрение на предприятиях стандартов ISO 14000, EN 16001 или EMAS могут обеспечить разработку эффективной системы управления энергией и увеличить энергоэффективность в целом на предприятии. Стимулирование энергосбережения и постоянный контроль показателей потребления энергетических ресурсов в целом на нефтедобывающем предприятии являются одними из методов по снижению энергозатрат. Другими техническими средствами для увеличения энергоэффективности в целом на предприятии являются методы рекуперации энергии, примерами которых служат: установка котлов-утилизаторов и увеличения изоляции зданий и технологических установок для сокращения потерь тепла.
Вопросы увеличения эффективности использования энергии на отдельных установках приведены в Разделе 3 при описании значимых экологических воздействий каждого процесса.
Подробное описание систем охлаждения представлено в справочнике НДТ ИТС 20-2016 "Промышленные системы охлаждения", который охватывают многие темы, имеющие отношение к сектору нефтедобычи. Поэтому настоящий справочник НДТ ограничивается кратким описанием всех используемых на промысле систем охлаждения.
Цель и принцип
Технологическое оборудование, используемое при добыче нефти, а также рабочие среды требуют охлаждения во избежание аварийных ситуаций или для температурного режима при хранении продукции. Даже несмотря на происходящие теплообменные процессы между технологическим оборудованием и окружающей средой, остается необходимость дополнительного охлаждения. Дополнительное охлаждение должно быть обеспечено внешней охлаждающей средой: водой и/или воздух.
Описание процесса
Широкий диапазон методов используется в целях охлаждения на промысловых площадках. Выбор системы охлаждения зависит от необходимой температуры охлаждения, от мощности охлаждения, риска загрязнения (контур первичного или вторичного охлаждения) и местных условий.
При добыче нефти используют следующие системы охлаждения технологического оборудования:
а) воздушную систему охлаждения;
б) прямоточную система охлаждения (природная вода);
в) циркуляционную систему (оборотная вода, охлаждающая вода);
г) закрытую система охлаждения;
д) систему смешанного типа (гибридную).
На нефтяных месторождениях вода используется для удовлетворения следующих нужд: производственные нужды (бурение нефтяных и нагнетательных скважин, подготовка нефти, подготовка газа, подготовка пластовых вод, подпитка оборотных систем водоснабжения технологических объектов, охлаждение насосов и компрессоров, приготовление реагентов различного назначения, поддержание пластового давления продуктивных горизонтов, профилактический и другие виды ремонтов оборудования и аппаратуры, котельные установки и др.); хозяйственно-питьевых нужд, пожаротушения, обеспечения вахтовых поселков, полива зеленых насаждений, территории и др.
Понятие система водоснабжения включает комплекс инженерных сооружений по забору из водоисточников, подготовку и транспортировку воды до потребителя.
Особенностью объектов нефтегазодобычи являются незначительные расходы воды питьевого качества и большие потребные объемы на технологические нужды, нужды заводнения продуктивных пластов и пожаротушения. Для обеспечения водой всех объектов предусматривается строительство системы водоснабжения с комплексом необходимых сооружений, водозаборы для вод из подземных или поверхностных источников, имеющие множество конструктивных решений в зависимости от типа и особенностей водного источника; объекты для доведения воды до качества, предъявляемого к воде различными нормативными документами; насосные станции для перекачки воды от очистных сооружений; распределительные водопроводные сети (различной конструкции и конфигурации) на объектах потребления. Все эти объекты должны предусматривать мероприятия, направленные на охрану, рациональное использование и воспроизводство водных источников. Для сокращения расхода свежей воды предусматриваются системы оборотного водоснабжения и повторного использования вод.
Поскольку вопросы хранения сырья и продукции подробно освещаются в рамках горизонтального справочника НДТ ИТС 46-2017 "Сокращение выбросов, сбросов загрязняющих веществ при хранении и складировании товаров (грузов)", настоящий справочник НДТ содержит только краткое описание технологических решений.
Описание процесса
Нефтегазоводяная жидкость и обезвоженная, обессоленная и стабилизированная нефть хранятся в резервуарах перед первичной подготовкой или подачей на магистральный трубопровод соответственно. По конструктивным особенностям вертикальные цилиндрические резервуары подразделяют на:
- резервуар со стационарной крышей без понтона (РВС);
- резервуар со стационарной крышей с понтоном (РВСП);
- резервуар с плавающей крышей (РВСПК).
Конструкции резервуаров с плавающей крышей (рисунок 2.35). Плавающие крыши резервуаров действуют как барьер, уменьшающий испарения легких углеводородов из переданной на хранение смеси. Резервуары с плавающей крышей в основном используются для хранения обезвоженной, обессоленной и стабилизированной нефти.
Плавающие крыши (ПК) применяются в резервуарах, не имеющих стационарной кровли. Для удобства удаления осадков, выпавших на ПК, последняя должна иметь листовой настил с уклоном к центру. Дождевая вода с ПК отводится через дренажную систему либо из шарнирно-сочлененных, либо из гибких гофрированных труб.

Для подъема на поверхность ПК служит передвижная лестница, конструкция которой обеспечивает горизонтальное расположение ступенек при любом положении крыши. С целью усиления жесткости верхней части корпуса резервуара с плавающей крышей вдоль верхнего пояса монтируют кольцевую площадку для сохранения устойчивости и восприятия ветровой нагрузки. Для удаления паровоздушной смеси и газов из-под плавающей крыши на ней установлен предохранительный клапан.
Резервуары делят на:
а) резервуары вертикальные;
б) резервуары горизонтальные.
Объем вертикальных цилиндрических резервуаров колеблется от 100 до 50000 м3 и более и регламентируется нормальным рядом: 100, 200, 300, 400, 500, 700, 1000, 2000, 3000, 5000, 10000, 20000, 30000 и 50000 м3. Резервуары объемом до 10000 м3 строят из рулонных заготовок, а большим объемом производится методом полистовой сборки.
Проектирование резервуаров объемом более 50000 м3 выполняют по индивидуальным техническим условиям. В соответствие с "Руководством по безопасности вертикальных цилиндрических стальных резервуаров для нефти и нефтепродуктов", утверждены приказом Федеральной службы по экологическому, технологическому и атомному надзору N 780 от 26 декабря 2012 г., в зависимости от объема и места расположения, резервуары подразделяются на четыре класса:
- класс I - резервуары номинальным объемом более 50 000 м3;
- класс II - резервуары номинальным объемом от 20 000 до 50 000 м3 включительно, а также резервуары номинальным объемом от 10 000 до 50 000 м3 включительно, расположенные непосредственно по берегам рек, крупных водоемов и в черте городской застройки;
- класс III - резервуары номинальным объемом от 1000 и менее 20 000 м3;
- класс IV - резервуары номинальным объемом менее 1000 м3.
Горизонтальные цилиндрические резервуары предназначены для хранения углеводородного сырья под избыточным давлением до 70 кПа (7000 мм вод. столба). Резервуары имеют простую форму, транспортабельны по железной дороге, что ограничивает диаметр до 3, 25 м. В отдельных случаях диаметр резервуара может доходить до 4, 0 м. Наибольшее распространение получили резервуары для углеводородного сырья объемом 5, 10, 25, 50, 75 и 100 м3.
Горизонтальные резервуары могут быть надземного и подземного расположения.
Этот раздел справочника НДТ содержит данные о фактических уровнях воздействий технологических блоков предприятий нефтедобывающей промышленности на окружающую среду. Структура Раздела 3 идентична структуре Раздела 2 и описывает те же технологические блоки с добавлением описания экологических воздействий от факельных систем, шламовых амбаров, очистных сооружений и технологий "на конце трубы".
Предприятия нефтедобывающей промышленности ответственны за 20 % выбросов в атмосферу РФ загрязняющих веществ. При добыче нефти возможны промышленные выбросы газа, паров нефти и конденсата через продувочные свечи, факельные стояки, дыхательные клапаны резервуаров и предохранительные клапаны. Так, в настоящее время в РФ технологические резервуары на большинстве дожимных насосных станций и нефтесборных пунктов работают как отстойники, то есть каждый резервуар работает при одновременном наполнении и откачке, при постоянном отрегулированном открытом состоянии приемных и выкидных задвижек. При этом попутный газ, оставшийся в нефти после сепарации в концевых сепарационных установках, выделяется в резервуарах, накапливается в их газовоздушном пространстве и выбрасывается в атмосферу через дыхательные клапаны.
Основными загрязняющими веществами, входящими в состав выбросов, являются пары углеводородов, а при разработке высокосернистых соединений - также и сероводород. Использование силовых агрегатов на нефтяном месторождении приводит к выбросам оксидов серы, азота и углерода.
Сероводород, содержащийся в добываемой водонефтяной эмульсии, имеет естественное происхождение или образуется в результате жизнедеятельности сульфатвосстанавливающих бактерий при закачке в пласт зараженной ими пресной воды, необходимой для поддержания пластового давления.
В процессе сбора и первичной подготовки нефтегазовой жидкости на промысле основная опасность возникает при сборе нефтегазовой жидкости, сепарации и утилизации попутных газов. Источниками воздействия на окружающую среду могут быть: нефтяные резервуары, трубопроводы, факельные системы. Причинами воздействия являются: потери легких фракций при хранении, коррозия трубопроводов, процессы горения. Основными загрязнителями окружающей среды являются: попутные нефтяные газы, продукты неполного сгорания попутных газов, азотистые и сернистые соединения, поверхностно-активные вещества, одоранты и др.
В условиях интенсивного освоения нефтегазодобывающих районов отмечается значительное техногенное воздействие на пресные подземные воды. Среди наиболее мощных источников загрязнения - нефтяные промыслы и нефтепроводы, а также промысловые и нагнетательные скважины. При этом загрязнение подземных вод происходит нефтью, промысловыми водами и промывочными жидкостями буровых скважин. Причиной загрязнений может явиться, например, утечка нефтегазовой жидкости из трубопроводов и промысловых вод из нагнетательных скважин.
Нарушения целостности обсадных колонн, технологии проходки и крепления скважин являются причинами образования внутренних очагов загрязнения.
Основным путем проникновения загрязняющих веществ в районе промыслов часто является зона повышенной вертикальной проницаемости непосредственно вдоль стволов промысловых скважин.
В ходе эксплуатации месторождений опасность загрязнения водных источников возникает при добыче и транспортировке нефтегазовой жидкости, закачке воды для поддерживания пластового давления, при сборе и первичной подготовке нефтегазовой жидкости и газового конденсата на промыслах, сепарации попутных газов. Источниками загрязнения могут явиться отстойники, нефтесборные коллекторы, кустовые насосные станции, добывающие и нагнетательные скважины, трубопроводы, нефтяные резервуары, продувочные свечи и конденсатосборники на низких участках трасс газопроводов. Причинами воздействия являются агрессивность транспортируемой среды, рост обводненности продукции скважин, коррозия оборудования, плохая герметичность, разрушение трубопроводов. Основными загрязнителями при этом являются: углеводороды при аварийных выбросах и потерях при транспортировке, сточные воды различной степени минерализации, поверхностно-активные соединения, ингибиторы коррозии, газовый конденсат, сероводород, различные соли.
Выбросы "Производство в целом" представлены в таблице 3.1.
|
Наименование загрязняющего вещества выбросов |
Годовая масса выбросов загрязняющего вещества, тонн |
Минимальный выброс загрязняющего вещества, г/с |
Максимальный выброс загрязняющего вещества выбросов, г/с |
Средний выброс загрязняющего вещества, г/с |
|
1, 3, 5-Триметилбензол (мезитилен) |
0, 18 |
0, 0058 |
0, 0058 |
0, 0058 |
|
Азота диоксид |
0, 14 - 842, 85 |
0, 007 |
63, 82 |
31, 91 |
|
Азота оксид |
0, 023 - 299, 63 |
0, 002 |
12, 0 |
6, 001 |
|
Азотная кислота |
0, 0000008 |
0, 000001 |
0, 000001 |
0, 000001 |
|
Амилены (смесь изомеров) |
0, 059 |
0, 31 |
0, 31 |
0, 31 |
|
Аммиак |
0, 0053 - 0, 23 |
0, 00027 |
0, 056 |
0, 028 |
|
Ацетон |
0, 074 - 0, 43 |
0, 033 |
0, 033 |
0, 033 |
|
Бензапирен |
0, 000000007 - 0, 38 |
0, 0000000004 |
0, 0003 |
0, 00015 |
|
Бензин (нефтяной, малосернистый в пересчете на углерод) |
0, 108 - 0, 52 |
0, 032 |
0, 6 |
0, 316 |
|
Бензин сланцевый (в пересчете на углерод) |
0, 15 |
0, 32 |
0, 32 |
0, 32 |
|
Бензол |
0, 041 - 209, 3 |
0, 031 |
3, 86 |
1, 93 |
|
Бутилацетат |
0, 11 - 1, 9 |
0, 044 |
0, 044 |
0, 044 |
|
Ванадия пяти оксид |
0, 0000008 |
0, 000015 |
0, 000036 |
0, 000025 |
|
Взвешенные вещества |
1, 955 - 2, 35 |
0, 66 |
0, 66 |
0, 66 |
|
Диалюминий триоксид (в пересчете на алюминий) |
0, 009 |
0, 009 |
0, 009 |
0, 009 |
|
Дижелезо триоксид (железа оксид) |
0, 0017 - 1, 36 |
0, 21 |
0, 29 |
0, 25 |
|
Диметилбензол (ксилол) (смесь мета-, орто- и параизомеров) |
0, 027 - 70, 34 |
0, 0084 |
2, 19 |
1, 095 |
|
Железа трихлорид (в пересчете на железо) |
0, 017 |
0, 01 |
0, 025 |
0, 017 |
|
Зола ТЭС мазутная (в пересчете на ванадий) |
4, 34 |
0, 22 |
0, 22 |
0, 22 |
|
Изопропилбензол (кумол) |
0, 178 |
0, 0058 |
0, 0058 |
0, 0058 |
|
Карбонат натрия (динатрий карбонат) |
0, 195 |
0, 66 |
0, 66 |
0, 66 |
|
Керосин |
0, 173 - 46, 72 |
0, 22 |
4, 2 |
2, 21 |
|
Кислота уксусная |
0, 00013 |
0, 0057 |
0, 0057 |
0, 0057 |
|
Марганец и его соединения |
0, 0001 - 0, 029 |
0, 0004 |
0, 0074 |
0, 0038 |
|
Метан |
2, 13 - 17818, 76 |
0, 022 |
782, 18 |
391, 1 |
|
Метилбензол (толуол) |
0, 054 - 141, 32 |
0, 019 |
3, 036 |
1, 52 |
|
Минеральное масло |
0, 013 |
0, 01 |
0, 01 |
0, 01 |
|
Моноизобутиловый эфир этиленгликоля (бутилцеллозольв) |
0, 0057 |
0, 00018 |
0, 00018 |
0, 00018 |
|
Натрий гидроксид (Натрия гидроокись, Натр едкий, Сода каустическая) |
0, 0000006 - 0, 005 |
0, 0000008 |
0, 00055 |
0, 00026 |
|
Пыль абразивная (Корунд белый, Монокорунд) |
0, 01 - 0, 081 |
0, 012 |
0, 069 |
0, 041 |
|
Пыль неорганическая с содержанием кремния менее 20, 20 - 70, а также более 70 процентов |
0, 00013 - 5, 09 |
0, 0036 |
5, 0 |
2, 501 |
|
Серная кислота |
0, 000023 - 0, 008 |
0, 0000096 |
0, 00024 |
0, 00012 |
|
Сероводород |
0, 0035 - 8, 8 |
0, 003 |
0, 64 |
0, 32 |
|
Серы диоксид |
0, 18 - 91, 25 |
0, 076 |
127, 013 |
63, 5 |
|
Сольвент-нафта |
0, 0114 - 3, 02 |
0, 00036 |
0, 14 |
0, 07 |
|
Спирт бутиловый |
0, 155 - 3, 71 |
0, 068 |
0, 29 |
0, 15 |
|
Спирт изобутиловый |
0, 001 - 0, 14 |
0, 045 |
0, 045 |
0, 045 |
|
Спирт изопропиловый |
1, 66 |
0, 031 |
0, 031 |
0, 031 |
|
Спирт метиловый |
1, 27 - 3, 88 |
0, 02 |
6, 105 |
3, 06 |
|
Спирт пропиловый |
0, 0032 - 0, 125 |
0, 0042 |
0, 08 |
0, 04 |
|
Спирт этиловый |
0, 183 - 3, 25 |
0, 07 |
0, 16 |
0, 115 |
|
Триэтаноламин |
0, 032 |
0, 0011 |
0, 0011 |
0, 0011 |
|
Уайт-спирит |
7, 66 - 7, 76 |
0, 78 |
1, 99 |
1, 385 |
|
Углеводороды предельные C12-C19 |
0, 008 - 2, 66 |
0, 04 |
1, 06 |
0, 55 |
|
Углеводороды предельные C1-C-5 (исключая метан) |
12, 64 - 31547, 12 |
5, 71 |
800, 14 |
402, 93 |
|
Углеводороды предельные C6-C10 |
6, 71 - 13915, 14 |
2, 05 |
295, 47 |
148, 76 |
|
Углерод (Сажа) |
0, 106 - 12119, 086 |
0, 106 |
866, 62 |
433, 36 |
|
Углерод четыреххлористый |
0, 043 |
0, 0045 |
0, 0045 |
0, 0045 |
|
Углерода оксид |
6, 7 - 101076, 03 |
1, 12 |
7233, 54 |
3617, 33 |
|
Фенол |
0, 0009 |
0, 000046 |
0, 000046 |
0, 000046 |
|
Формальдегид |
0, 00004 - 1, 93 |
0, 0019 |
0, 136 |
0, 069 |
|
Фториды газообразные (гидрофторид, кремний тетрафторид) (в пересчете на фтор) |
0, 00017 - 0, 029 |
0, 001 |
0, 0095 |
0, 00525 |
|
Фториды твердые |
0, 0003 - 0, 018 |
0, 004 |
0, 006 |
0, 005 |
|
Хлористый водород |
0, 014 - 0, 029 |
0, 0023 |
0, 003 |
0, 0026 |
|
Хром (Cr 6+) |
0, 000033 |
0, 000001 |
0, 000001 |
0, 000001 |
|
Этилацетат |
0, 0225 |
0, 004 |
0, 004 |
0, 004 |
|
Этилбензол (стирол) |
0, 008 - 0, 06 |
0, 007 |
0, 1 |
0, 052 |
|
Этиленгликоль (1, 2-этандиол) |
0, 003 |
0, 15 |
0, 15 |
0, 15 |
Состав стоков производства в целом представлен в таблице 3.2.
|
Наименование загрязняющего вещества сбросов |
Код загрязняющего вещества по 1316 (II - для водных объектов) |
Годовая масса выбросов загрязняющего вещества, тонн |
Минимальный сброс загрязняющего вещества, мг/с |
Максимальный сброс загрязняющего вещества выбросов, мг/с |
Средний сброс загрязняющего вещества, мг/с |
|
Алюминий |
2 |
0, 001 |
0, 02 |
0, 04 |
0, 03 |
|
Аммоний-ион |
5 |
0, 013 |
0, 03 |
0, 24 |
0, 135 |
|
АСПАВ (анионные синтетические поверхностно-активные вещества) |
92 |
0, 004 |
0, 01 |
0, 025 |
0, 017 |
|
БПК полн. |
165 |
0, 11 - 11, 62 |
0, 5 |
2, 0 |
1, 25 |
|
Взвешенные вещества |
166 |
0, 462 - 73, 09 |
1, 9 |
14, 2 |
8, 05 |
|
Железо |
47 |
0, 002 |
0, 05 |
0, 05 |
0, 05 |
|
Марганец |
62 |
0, 00007 |
0, 01 |
0, 1 |
0, 015 |
|
Медь |
63 |
0, 000004 |
0, 003 |
0, 006 |
0, 0045 |
|
Нефтепродукты (нефть) |
74 |
0, 004 - 0, 42 |
0, 02 |
0, 057 |
0, 385 |
|
Нитрат-анион |
76 |
0, 048 |
0, 15 |
0, 43 |
0, 29 |
|
Нитрит-анион |
77 |
0, 008 |
0, 006 |
0, 02 |
0, 013 |
|
Сульфат-анион (сульфаты) |
98 |
0, 3 - 20351, 8 |
6, 5 |
2509, 0 |
1257, 75 |
|
Сухой остаток |
167 |
18, 5 |
72, 0 |
96, 5 |
84, 25 |
|
Фосфаты (по фосфору) |
121 |
0, 005 |
0, 003 |
0, 08 |
0, 042 |
|
Хлорид-анион (хлориды) |
129 |
0, 83 |
1, 4 |
10, 0 |
5, 7 |
На территориях среднего нефтепромысла площадь нарушенных земель достигает 20 % - 22 % в границах горного отвода. Из них 2 % - 3 %, а порой до 10 % загрязнены углеводородами и подтоварными пластовыми водами. Содержание углеводородов в почве достигает 4 т/га, составляя в среднем 1, 8 т/га.
При хранении нефтешламов в шламонакопителях и пополнении их новыми порциями происходит естественное перемешивание хранившихся и всех вновь поступающих нефтешламов и их отстой. При поступлении очередного количества нефтешлама в результате перемешивания нарушается основное равновесие системы, постепенно система приближается к достижению прежнего равновесия, но степень обводнения осадка увеличивается, и вследствие этого увеличивается и его объем. В тоже время в результате продолжительного хранения и протекающих при этом физико-химических процессов, характерных для коллоидных систем, происходит его концентрирование.
Шламонакопители, представляющие собой открытые земляные емкости, требуют больших территорий для размещения, пожароопасны, являются источником загрязнения окружающей среды вследствие испарения углеводородов и опасности проникновения в грунтовые воды, поэтому обезвреживание и утилизация нефтешламов является острейшей проблемой [56].
Отходы "Производство в целом" приведены в таблице 3.3.
|
Наименование отхода |
Источник образования отходов |
Класс опасности |
Наименование способа утилизации |
Код по ФККО |
Масса образования, тонн |
|
Воды сточные буровые при бурении, связанном с добычей сырой нефти, малоопасные |
Проведение буровых работ, ликвидация аварий на водопроводах |
4 |
Утилизация отходов, переработка |
29113001324 |
230 - 6452, 495 |
|
Всплывшие нефтепродукты из нефтеловушек и аналогичных сооружений |
Производственная и строительная деятельность |
3 |
Утилизация отходов |
40635001313 |
0, 943 - 10, 7 |
|
Грунт отработанный при лабораторных исследованиях, содержащий остатки химических реагентов (грунт после УЗГ очищенный) |
Утилизация нефтезагрязненного грунта |
4 |
Утилизация отходов |
94810101394 |
266, 036 |
|
Грунт, загрязненный нефтью или нефтепродуктами (содержание нефти или нефтепродуктов 15 % и более) |
Ликвидация аварий на нефтепроводах |
3 |
Обезвреживание отходов |
93110001393 |
151, 64 |
|
Грунт, загрязненный нефтью или нефтепродуктами (содержание нефти или нефтепродуктов менее 15 %) |
Ликвидация аварий на нефтепроводах |
4 |
Обезвреживание отходов, утилизация отходов |
93110003394 |
8, 472 - 29508, 6 |
|
Лом и отходы стальные несортированные |
Обслуживание технологического оборудования |
5 |
Утилизация отходов |
46120099205 |
2881, 55 |
|
Лом и отходы, содержащие незагрязненные черные металлы в виде изделий, кусков, несортированные |
Замена оборудования, деталей, ремонтные работы, техническое обслуживание и текущий ремонт автотранспорта, обращение с черными металлами и продукцией из них |
5 |
Утилизация отходов |
46101001205 |
27, 872 - 1478, 2 |
|
Лом и отходы, содержащие несортированные цветные металлы, в виде изделий, кусков с преимущественным содержанием алюминия и меди |
Техническое обслуживание и текущий ремонт автотранспорта |
3 |
Утилизация отходов |
46201111203 |
0, 015 |
|
Отходы минеральных масел моторных |
3 |
Утилизация отходов |
40611001313 |
29, 01 | |
|
Отходы минеральных масел трансмиссионных |
3 |
Утилизация отходов |
40615001313 |
2, 57 | |
|
Мусор с защитных решеток при водозаборе |
Грубая механическая очистка воды на водозаборных сооружениях при заборе воды из поверхностных источников |
5 |
- |
71011001715 |
0, 12 |
|
Шламы буровые при бурении, связанном с добычей сырой нефти, природного газа и газового конденсата, с применением бурового раствора на углеводородной основе умеренно опасные |
3 |
Обезвреживание отходов |
2912111393 |
5, 75 | |
|
Осадок механической очистки нефтесодержащих сточных вод, содержащий нефтепродукты в количестве 15 % и более |
Производственная и строительная деятельность |
3 |
Утилизация отходов |
723102 01393 |
4, 563 |
|
Остатки и огарки стальных сварочных электродов |
Сварочные работы, производственные объекты, обслуживание технологического оборудования |
5 |
Утилизация отходов |
91910001205 |
0, 106 - 0, 154 |
|
Отходы (осадки) водоподготовки при механической очистке природных вод (шлам фильтров от водоподготовки) |
Эксплуатация котельной |
5 |
Утилизация отходов |
71011002395 |
0, 12 |
|
Отходы базальтового волокна и материалов на его основе |
Использование по назначению (теплоизоляция) с утратой потребительских свойств |
4 |
- |
45711201204 |
0, 94 |
|
Отходы добычи полезных ископаемых |
Производственная деятельность |
4 |
Утилизация отходов |
20000000000 |
7085, 9 - 24217, 087 |
|
Отходы изолированных проводов и кабелей |
Электроизоляционные работы |
5 |
Утилизация отходов |
48230201525 |
0, 03 |
|
Отходы материалов лакокрасочных на основе алкидных смол в среде негалогенированных органических растворителей |
Строительно-монтажные работы |
3 |
Утилизация отходов |
41442011393 |
0, 093 |
|
Отходы минеральных масел компрессорных |
Производственная и строительная деятельность |
3 |
Утилизация отходов |
40616601313 |
0, 065 - 48, 73 |
|
Отходы минеральных масел индустриальных |
Техническое обслуживание оборудования |
3 |
Утилизация отходов |
40613001313 |
0, 786 - 38, 148 |
|
Отходы песка незагрязненные |
Строительно-монтажные работы |
5 |
Утилизация отходов |
81910001495 |
0, 416 |
|
Отходы прочих видов деятельности в области добычи полезных ископаемых, включая геологоразведочные, геофизические и геохимические работы |
Строительство скважин |
4 |
- |
29000000000 |
7085, 9 |
|
Отходы резиноасбестовых изделий незагрязненные |
Использование по назначению с утратой потребительских свойств, ремонтные работы, эксплуатация оборудования |
4 |
Обезвреживание отходов, утилизация отходов |
45570000714 |
0, 05 - 2, 09 |
|
Отходы смесей нефтепродуктов при технических испытаниях и измерениях |
Испытательная (химико-аналитическая) лаборатория |
3 |
Обезвреживание отходов |
94250101313 |
7 |
|
Отходы стекловолокна |
Изоляция линейных объектов |
5 |
- |
34140001205 |
0, 92 |
|
Отходы цемента в кусковой форме |
Строительно-монтажные работы |
5 |
Утилизация отходов |
82210101215 |
0, 55 |
|
Отходы эксплуатации и обслуживания оборудования для транспортирования, хранения и обработки нефти и нефтепродуктов |
Производственная деятельность |
3 |
Утилизация отходов |
91100000000 |
90, 496 |
|
Отходы электрического оборудования, содержащего ртуть |
Производственная деятельность |
1 |
Утилизация отходов |
47110000000 |
0, 002 |
|
Растворы буровые при бурении нефтяных скважин отработанные малоопасные |
Проведение буровых работ |
4 |
Утилизация отходов |
29111001394 |
55, 5 - 7776, 321 |
|
Сальниковая набивка асбестографитовая промасленная (содержание масла 15 % и более) |
Эксплуатация и обслуживание нефтепромыслового оборудования |
3 |
Утилизация отходов |
91920201603 |
0, 056 |
|
Сальниковая набивка асбестографитовая промасленная (содержание масла менее 15 %) |
Обслуживание машин и оборудования |
4 |
- |
91920202604 |
0, 79 |
|
Стружка черных металлов несортированная незагрязненная |
Производственная и строительная деятельность |
5 |
Утилизация отходов |
3612120322 5 |
4, 994 |
|
Твердые остатки от сжигания нефтесодержащих отходов |
Обезвреживание (сжигание) отходов, установки термического обезвреживания отходов |
4 |
Утилизация отходов |
74721101404 |
0, 602 - 1, 1 |
|
Угольные фильтры отработанные, загрязненные нефтепродуктами (содержание нефтепродуктов менее 15 %) |
Очистные сооружения для очистки сточных вод |
4 |
Обезвреживание отходов |
44310102524 |
0, 52 |
|
Шлак сварочный |
Сварочные работы |
4 |
Утилизация отходов |
91910002204 |
0, 06 - 0, 23 |
|
Зачистка резервуаров, емкостей и | |||||
|
Шлам очистки емкостей и трубопроводов от нефти и нефтепродуктов |
трубопроводов, зачистка и промывка оборудования для хранения, транспортирования и обработки нефти и нефтепродуктов |
3 |
Утилизация отходов, обезвреживание отходов |
91120002393 |
1, 591 - 7829, 0 |
|
Шламы буровые при бурении, связанном с добычей сырой нефти, малоопасные |
Бурение скважин, проведение буровых работ |
4 |
Утилизация отходов, обезвреживание отходов |
29112001394 |
10395, 327 - 60314, 38 |
|
Щебень известняковый, доломитовый некондиционный практически неопасный |
Строительно-монтажные работы |
5 |
Утилизация отходов |
23111204405 |
0, 134 |
Энергетические ресурсы "Производство в целом" представлены в таблице 3.4.
|
Наименование энергетических ресурсов |
Единицы измерения |
Минимальный расход энергетических (сырьевых) ресурсов в год |
Максимальный расход энергетических (сырьевых) ресурсов в год |
|
Потребление электроэнергии |
кВт*ч/т |
5, 28 - 259058300, 00 |
5, 3 - 1263507987, 00 |
|
Потребление топлива (всего) |
т.у.т. |
18000, 0 - 268357, 5 |
20000, 0 - 268357, 5 |
|
Потребление топлива (жидкого) |
т.у.т. |
5, 55 - 25311 |
9, 24 - 25311 |
|
Потребление топлива (газового) |
т.у.т. |
11, 05 - 20613015, 30 |
33, 58 - 20613015, 30 |
|
Потребление пара |
Гкал |
6141 - 335765 |
6141 - 335765 |
|
Оборотная вода |
т.у.т. |
7166, 64 |
7166, 64 |
|
Свежая вода |
куб.м/т |
1, 6 - 1411, 2 |
1, 6 - 1411, 2 |
|
Теплофикационная вода |
т.у.т. |
267, 48 |
319, 49 |
Материальные ресурсы "Производство в целом" представлены в таблице 3.5.
|
Наименование материальных ресурсов |
Единицы измерения |
Тип материальных ресурсов |
Минимальный расход материальных ресурсов |
Максимальный расход материальных ресурсов |
|
Газ |
м3 |
Материалы |
8957887000 |
8957887000 |
|
Масло |
тонн |
Реагенты |
2997, 56 |
2997, 56 |
|
Деэмульгатор |
тонн |
Реагенты |
140 |
140 |
|
Деэмульгаторы для путевой деэмульсации и подготовки нефти на УПН |
тонн |
Реагенты |
646 |
646 |
|
Дизельное топливо |
тонн |
Материалы |
18000 |
20000 |
|
Диэтиленгликоль |
тонн |
Реагенты |
20 |
30 |
|
Ингибиторы коррозии |
тонн |
Реагенты |
2200 |
2400 |
|
Кислота соляная |
тонн |
Реагенты |
120 |
120 |
|
Метанол |
тонн |
Реагенты |
840 |
960 |
|
Нейтрализаторы сероводорода |
тонн |
Реагенты |
137 |
137 |
|
Растворы глушения |
тонн/год |
Реагенты |
2373 |
2373 |
|
Реагенты |
тонн |
Реагенты |
2, 25 |
2, 4 |
|
Триэтиленгликоль |
тонн |
Реагенты |
65 |
92 |
|
Трубная продукция |
тыс. руб. |
Материалы |
12770 |
14120 |
|
Фасонные изделия |
тыс. руб. |
Материалы |
2400 |
2530 |
|
Химические реагенты |
тонн |
Реагенты |
326, 17 - 10200, 00 |
326, 17 - 17000, 00 |
|
Хозяйственно-бытовые материалы |
тыс. руб. |
Материалы |
2410 |
2520 |
|
Цемент |
тонн |
Материалы |
33, 2 |
5780 |
Основные воздействия при бурении скважин и эксплуатации объектов нефтедобычи на суше и море сведены в рисунках 3.1 - 3.2.

Рисунок 3.1 - Виды и объекты воздействия нефтедобывающих предприятий на суше

Рисунок 3.2 - Виды и объекты воздействия нефтедобывающих предприятий на море
Основные аспекты воздействия при бурении скважин на суше и на море представлены ниже (таблица 3.6).
|
N |
Вид воздействия |
Источник воздействия |
Объекты воздействия |
Временные рамки воздействия |
Масштаб воздействия |
Степень устойчивости воздействия |
|
Объекты суши
| ||||||
|
1 |
Изъятие земель и изменение режима землепользования |
Размещение объектов Проекта |
Ландшафты, земли, почвы |
Долгосрочное |
Региональный |
Постоянное |
|
2 |
Открытие доступа в ранее недоступные районы |
Строительство трубопровода, ОБТК и инфраструктуры |
Растительный и животный мир |
Среднесрочное/ долгосрочное |
Региональный |
Постоянное |
|
3 |
Удаление растительного покрова и деревьев |
Строительные работы |
Растительный и животный мир, земли, почвы, микроклимат |
Долгосрочное |
Региональный |
Обратимое |
|
4 |
Нарушение земель и почв |
Все виды земляных работ (включая взрывные) |
Растительный и животный мир/ грунтовые воды, земли, почвы |
Среднесрочное |
Локальный |
Постоянное |
|
5 |
Нарушение русел рек |
Строительство трубопровода через русла рек |
Русла рек, речная ихтиофауна, особенно лососевые, пресноводный бентос, речная растительность |
Кратко- и среднесрочное |
Региональный |
Обратимое |
|
6 |
Выбросы в атмосферу |
Строительный транспорт и механизмы, хранение ГСМ и материалов, работа завода СПГ на пусковом этапе |
Атмосферный воздух |
Кратко- и среднесрочное |
Локальный |
Преходящее |
|
7 |
Сброс сточных вод |
Сточные воды от поселков строителей, мойки оборудования и транспорта, гидравлические испытания трубопроводов, обезвоживание грунта |
Водно-болотные угодья (на севере), поверхностные и грунтовые воды, почва |
Кратко- и среднесрочное |
Региональный |
Преходящее |
|
8 |
Образование твердых отходов |
Строительные работы и поселки строителей |
Растительность, почвы и подземные ресурсы |
Среднесрочное |
Региональный |
Преходящее |
|
9 |
Шум |
Строительный транспорт и оборудование |
Животный мир |
Среднесрочное |
Локальный |
Преходящее |
|
Объекты на море
| ||||||
|
1 |
Образование осадков, приводящих к потере среды обитания или ее нарушениям |
Дноуглубительные работы при строительстве морских сооружений, прокладке морских трубопроводов, дампинге |
Морская флора и фауна, включая бентос, планктон, морских млекопитающих |
Долгосрочное |
Локальный |
Обратимое |
|
2 |
Факторы беспокойства (шум, столкновения и др.) |
Движение морских судов и строительные работы во время строительства трубопровода, платформы и ТШ |
Рыбные ресурсы, морские млекопитающие, береговые птицы |
Средне- и долгосрочное |
Точечный |
Преходящее |
|
3 |
Сброс сточных вод в море |
Сброс сточных вод, гидроиспытания |
Морская флора и фауна |
Кратко- и среднесрочное |
Локальный |
Обратимое |
Выбросы
В период бурения скважин на суше основными источниками выбросов загрязняющих веществ в атмосферу являются:
а) машинное оборудование на стройплощадке;
б) вспомогательные механизмы;
в) транспортные средства;
г) оборудование для земляных работ (бульдозеры, экскаваторы и т.д.).
Морские суда и строительное оборудование (драги, электрогенераторы) и вертолеты, используемые при проведении работ на море, будут являться источниками загрязнения атмосферного воздуха.
Основные загрязняющие вещества, содержащиеся в выбросах при проведении строительных работ на море, такие же, как при бурении на суше: СО, СО2, NOx, SО2, углеводороды и взвешенные вещества.
Следует отметить, что запыление в летний период является основным видом потенциального воздействия на атмосферный воздух на этапе бурения на суше. Это воздействие будет вызвано выемкой грунта и образованием отвалов. Исключением для строительных работ на море является отсутствие пыли.
Выбросы при бурении на суше представлены в Таблице 3.7.
|
Наименование загрязняющего вещества выбросов |
Годовая масса выбросов загрязняющего вещества, тонн |
Минимальный выброс загрязняющего вещества, г/с |
Максимальный выброс загрязняющего вещества выбросов, г/с |
Средний выброс загрязняющего вещества, г/с |
|
Азота диоксид |
0, 42 - 15, 37 |
0, 3 |
2, 02 |
1, 16 |
|
Азота оксид |
0, 07 - 2, 5 |
0, 07 |
0, 33 |
0, 2 |
|
Бензапирен |
0, 0000010, 00003 |
0, 0000008 |
0, 00001 |
0, 000005 |
|
Бензол |
0, 0002 - 16, 38 |
0, 018 |
0, 26 |
0, 14 |
|
Взвешенные вещества |
0, 3•10-16 |
0, 2•10-16 |
0, 2•10-16 |
0, 2•10-16 |
|
Гидроксиметилбензол (крезол, смесь изомеров: орто-, мета-, пара-) |
0, 000001 |
0, 006 |
0, 006 |
0, 006 |
|
Диметилбензол (ксилол) (смесь мета-, орто- и параизомеров) |
5, 18 |
0, 08 |
0, 08 |
0, 08 |
|
Железа трихлорид (в пересчете на железо) |
0, 0001 |
0, 001 |
0, 001 |
0, 001 |
|
Зола твердого топлива |
0, 34 |
0, 002 |
0, 002 |
0, 002 |
|
Зола ТЭС мазутная (в пересчете на ванадий) |
0, 006 |
0, 003 |
0, 003 |
0, 003 |
|
Карбонат натрия (динатрий карбонат) |
0, 0003 |
0, 0002 |
0, 0002 |
0, 0002 |
|
Керосин |
0, 016 - 0, 79 |
0, 16 |
0, 57 |
0, 365 |
|
Марганец и его соединения |
0, 000013 |
0, 00009 |
0, 00009 |
0, 00009 |
|
Метан |
0, 04 - 3377, 67 |
3, 66 |
53, 06 |
28, 36 |
|
Метилбензол (толуол) |
0, 0001 - 10, 32 |
0, 01 |
0, 16 |
0, 085 |
|
Минеральное масло |
0, 00005 |
0, 002 |
0, 002 |
0, 002 |
|
Натрий гидроксид (Натрия гидроокись, Натр едкий, Сода каустическая) |
0, 0007 |
0, 0004 |
0, 0004 |
0, 0004 |
|
Пыль неорганическая с содержанием кремния менее 20, 20 - 70, а также более 70 процентов |
0, 047 |
0, 028 |
0, 028 |
0, 028 |
|
Сероводород |
0, 000004 - 2, 79 |
0, 00001 |
0, 043 |
0, 0215 |
|
Серы диоксид |
0, 067 - 19, 13 |
0, 07 |
0, 44 |
0, 255 |
|
Углеводороды предельные C12-C-19 |
0, 001 - 0, 053 |
0, 018 |
0, 062 |
0, 04 |
|
Углеводороды предельные C6-C10 |
1263, 15 |
20, 06 |
20, 06 |
20, 06 |
|
Углерод (Сажа) |
0, 027 - 4, 14 |
0, 036 |
0, 17 |
0, 103 |
|
Углерода оксид |
0, 35 - 18, 77 |
0, 25 |
1, 58 |
0, 915 |
|
Формальдегид |
0, 0006 - 0, 17 |
0, 005 |
0, 11 |
0, 05 |
|
Фториды газообразные (гидрофторид, кремний тетрафторид) (в пересчете на фтор) |
0, 00003 |
0, 0002 |
0, 0002 |
0, 0002 |
|
Фториды твердые |
0, 00005 |
0, 0003 |
0, 0003 |
0, 0003 |
Выбросы при бурении на море представлены в таблице 3.8.
|
Наименование загрязняющего вещества выбросов |
Источник выброса (обобщенно) |
Годовая масса выбросов загрязняющего вещества, тонн |
Минимальный выброс загрязняющего вещества, г/с |
Максимальный выброс загрязняющего вещества выбросов, г/с |
Средний выброс загрязняющего вещества, г/с |
|
Азота диоксид |
Компрессорная станция высокого давления, газотурбогенератор с приводом |
9, 16 - 69, 93 |
0, 29 |
2, 22 |
1, 205 |
|
Азота оксид |
Компрессорная станция высокого давления, газотурбогенератор с приводом |
1, 49 - 11, 36 |
0, 047 |
0, 36 |
0, 2 |
|
Метан |
- |
1, 28 - 14, 22 |
0, 04 |
0, 45 |
0, 25 |
|
Углерода оксид |
Компрессорная станция высокого давления, газотурбогенератор с приводом |
19, 8 - 582, 73 |
0, 63 |
18, 47 |
9, 5 |
Выбросы при поисково-разведочном бурении представлены в таблице 3.9.
|
Наименование загрязняющего вещества выбросов |
Источник выброса (обобщенно) |
Годовая масса выбросов загрязняющего вещества, тонн |
Минимальный выброс загрязняющего вещества, г/с |
Максимальный выброс загрязняющего вещества выбросов, г/с |
Средний выброс загрязняющего вещества, г/с |
|
Азота диоксид |
Дизельгенераторы, котлы |
2, 59 |
0, 082 |
0, 082 |
0, 082 |
|
Азота оксид |
Дизельгенераторы, котлы |
0, 96 |
0, 03 |
0, 03 |
0, 03 |
|
Бензапирен |
Дизельгенераторы, котлы |
5, 5•10-6 |
1, 74•10-7 |
1, 74•10-7 |
1, 74•10-7 |
|
Взвешенные вещества |
Дизельгенераторы, котлы |
0, 34 |
0, 011 |
0, 011 |
0, 011 |
|
Дижелезо триоксид (железа оксид) |
Дизельгенераторы, котлы |
0, 0002 |
6, 3•10-6 |
6, 3•10-6 |
6, 3•10-6 |
|
Керосин |
Дизельгенераторы, котлы |
1, 25 |
0, 04 |
0, 04 |
0, 04 |
|
Марганец и его соединения |
Дизельгенераторы, котлы |
0, 00002 |
6, 3•10-7 |
6, 3•10-7 |
6, 3•10-7 |
|
Метан |
Дизельгенераторы, котлы |
0, 12 |
0, 004 |
0, 004 |
0, 004 |
|
Пыль неорганическая с содержанием кремния менее 20, 20 - 70, а также более 70 процентов |
Дизельгенераторы, котлы |
0, 12 |
0, 004 |
0, 004 |
0, 004 |
|
Сероводород |
Дизельгенераторы, котлы |
0, 00002 |
6, 3•10-7 |
6, 3•10-7 |
6, 3•10-7 |
|
Серы диоксид |
Дизельгенераторы, котлы |
0, 28 |
0, 0088 |
0, 0088 |
0, 0088 |
|
Углеводороды предельные C12-C-19 |
Дизельгенераторы, котлы |
0, 006 |
0, 00019 |
0, 00019 |
0, 00019 |
|
Углерод (Сажа) |
Дизельгенераторы, котлы |
0, 2 |
0, 0002 |
0, 0002 |
0, 0002 |
|
Углерода оксид |
Дизельгенераторы, котлы |
4, 79 |
0, 15 |
0, 15 |
0, 15 |
|
Формальдегид |
Дизельгенераторы, котлы |
0, 05 |
0, 0016 |
0, 0016 |
0, 0016 |
|
Фториды газообразные (гидрофторид, кремний тетрафторид) (в пересчете на фтор) |
Дизельгенераторы, котлы |
0, 00004 |
1, 3•10-6 |
1, 3•10-6 |
1, 3•10-6 |
Земельные ресурсы
К одному из масштабных видов воздействия, которое оказывается при бурении скважин на суше, относится отчуждение земель и изменение режима природопользования. Нарушение земель и почв связано со следующими основными видами земляных работ:
а) очистка поверхности, снятие верхнего слоя почвы;
б) добыча крупно- и среднезернистого сыпучего материала - аллювиальных песков, гравия или щебня для: ингредиентов бетона, дорожных оснований и подготовок, засыпок под трубопроводы и дренажа, замены вынутого мягкого грунта материалом объемной засыпки.
При разработке месторождений на море наибольшее воздействие на физическую среду моря окажут дноуглубительные работы. Процесс строительно-монтажных работ в море предполагает выполнение дноуглубительных и иных работ на море вдоль трасс морских трубопроводов в районах добычи и на терминалах отгрузки.
Сточные воды
Основное воздействие на поверхностные воды суши возникает вследствие пересечения водных объектов и сброса сточных вод в водные объекты. Использование водных объектов для целей сброса сточных, в том числе дренажных, вод осуществляется с соблюдением требований, предусмотренных Водным кодексом РФ от 03.06.2006 N 74-ФЗ.
На этапе бурения образуются разные категории сточных вод из большого количества точечных источников. При условии сведения объемов сточных вод к минимуму и надлежащем контроле над очисткой, сточные воды не будут оказывать существенного воздействия на окружающую среду.
Сточные воды обычно могут содержать примеси, способные загрязнять грунтовые воды и влиять на биологические ресурсы водоемов.
Стоки от гидравлических испытаний представляют наиболее серьезную проблему с точки зрения риска и организации сбора, очистки и удаления по следующим причинам:
а) стоки поступают на станции очистки и/или утилизации большими объемами и, как правило, под большим давлением;
б) стоки по своим химическим свойствам требуют специальной очистки;
в) при гидроиспытаниях может быть использована морская вода, которая потом будет сброшена в пресные водные объекты (маловероятно, но возможно).
Основными потенциальными последствиями, связанными со сбросами сточных вод на этапе бурения объектов, является загрязнение почв, поверхностных и подземных вод.
Источником образования сточных вод при разработке месторождения на море является морской транспорт, использующийся на этапе бурения. Сточные воды состоят из компонентов, типичных для всех морских судов (вода систем охлаждения, бытовые сточные воды).
Считается, что сбросы сточных вод от любых судов, использующихся на этапе бурения, не будут иметь значительных последствий для морской среды.
Отходы
Предполагается, что большая часть твердых отходов за весь период жизни скважины образуется на этапе бурения (более 60 %). При этом на сооружения, расположенные на суше, приходится более 95 % строительных отходов, тогда как образование отходов на морских сооружениях относительно невелико. Таким образом, говоря о сборе и удалении отходов, прежде всего, рассматривается этап бурения скважин на суше.
При бурении скважин также образуются отходы металлов в виде изношенных буровых труб, огарки электродов и пластмассовые заглушки от труб.
Шум
Во время строительства объектов основными источниками шума будут:
а) Машинное оборудование на стройплощадках.
б) Вспомогательные механизмы.
в) Транспортные средства.
г) Оборудование для земляных работ (бульдозеры, экскаваторы и т.д.).
При бурении скважин на море основными источниками шума будут: вертолеты, морские суда, драги и строительное оборудование.
Воздействие от данных источников будет носить локальный характер, но отличаться по продолжительности. Соответственно, вопрос шумового воздействия важен в экологически чувствительных районах.
Энергетические ресурсы
Энергетические ресурсы, расходуемые при бурении скважин, представлены ниже (таблица 3.10).
|
Наименование энергетических ресурсов |
Единицы измерения |
Минимальный расход энергетических (сырьевых) ресурсов в год |
Максимальный расход энергетических (сырьевых) ресурсов в год |
|
Потребление электроэнергии |
кВт*ч/т |
118, 79 - 22564845, 45 |
118, 79 - 22635125, 68 |
|
Потребление топлива (всего) |
т.у.т. |
76, 6 - 9575, 0 |
76, 6 - 9575, 0 |
При эксплуатации скважинного оборудования основным видом воздействия являются выбросы в атмосферу и энергопотребление.
Выбросы
Основными источниками выбросов работающей скважины являются дренажные емкости и неплотности элементов оборудования скважин.
Состав выбросов в атмосферу от эксплуатационной скважины представлен в таблице 3.11.
|
Наименование загрязняющего вещества выбросов |
Годовая масса выбросов загрязняющего вещества, тонн |
Минимальный выброс загрязняющего вещества, г/с |
Максимальный выброс загрязняющего вещества выбросов, г/с |
Средний выброс загрязняющего вещества, г/с |
|
Бензол |
0, 0007 - 0, 4 |
0, 00002 |
0, 013 |
0, 006 |
|
Диметилбензол (ксилол) (смесь мета-, орто- и параизомеров) |
0, 0002 - 0, 13 |
0, 000007 |
0, 004 |
0, 002 |
|
Изопропилбензол (кумол) |
0, 11 |
0, 0035 |
0, 0035 |
0, 0035 |
|
Метан |
0, 018 - 3, 41 |
0, 0017 |
0, 11 |
0, 0056 |
|
Метилбензол (толуол) |
0, 0005 - 0, 24 |
0, 000015 |
0, 008 |
0, 004 |
|
Сероводород |
0, 029 - 1, 85 |
0, 0009 |
0, 059 |
0, 03 |
|
Спирт метиловый |
0, 11 - 0, 13 |
0, 0035 |
0, 004 |
0, 00375 |
|
Углеводороды предельные C1-C-5 (исключая метан) |
0, 15 - 458, 35 |
0, 0048 |
14, 53 |
7, 26 |
|
Углеводороды предельные C6-C10 |
0, 04 - 47, 56 |
0, 0013 |
1, 51 |
0, 72 |
Состав выбросов в атмосферу от нагнетательной и поглощающей скважин представлен в таблице 3.12.
|
Наименование загрязняющего вещества выбросов |
Годовая масса выбросов загрязняющего вещества, тонн |
Минимальный выброс загрязняющего вещества, г/с |
Максимальный выброс загрязняющего вещества выбросов, г/с |
Средний выброс загрязняющего вещества, г/с |
|
Метан |
0, 051 - 4, 66 |
0, 11 |
0, 25 |
0, 18 |
Состав выбросов в атмосферу от куста скважин представлен в таблице 3.13.
|
Наименование загрязняющего вещества выбросов |
Источник выброса (обобщенно) |
Годовая масса выбросов загрязняющего вещества, тонн |
Минимальный выброс загрязняющего вещества, г/с |
Максимальный выброс загрязняющего вещества выбросов, г/с |
Средний выброс загрязняющего вещества, г/с |
|
Азота диоксид |
Промплощадка |
0, 045 - 2, 43 |
0, 045 |
0, 11 |
0, 077 |
|
Азота оксид |
Промплощадка |
0, 007 - 0, 081 |
0, 0003 |
0, 005 |
0, 0025 |
|
Бензапирен |
- |
0, 1•10-7 |
0, 7•10-9 |
0, 7•10-9 |
0, 7•10-9 |
|
Бензол |
Устья добывающих скважин |
0, 000002 - 11, 45 |
0, 0000001 |
0, 4 |
0, 2 |
|
Ванадия пяти оксид |
Промплощадка |
1, 7•10-8 |
0, 1•10-8 |
0, 1•10-8 |
0, 1•10-8 |
|
Дижелезо триоксид (железа оксид) |
Промплощадка |
1, 44 |
0, 055 |
0, 055 |
0, 055 |
|
Диметилбензол (ксилол) (смесь мета-, орто- и параизомеров) |
- |
0, 000006 - 3, 6 |
0, 0000002 |
0, 13 |
0, 065 |
|
Зола твердого топлива |
- |
0, 14 |
0, 0044 |
0, 0044 |
0, 0044 |
|
Зола ТЭС мазутная (в пересчете на ванадий) |
- |
0, 0019 |
0, 00006 |
0, 00006 |
0, 00006 |
|
Изобутилен (Изобутен) |
- |
2, 52 |
0, 079 |
0, 079 |
0, 079 |
|
Летучие органические соединения |
- |
7, 99 |
0, 26 |
0, 26 |
0, 26 |
|
Марганец и его соединения |
- |
0, 043 |
0, 0016 |
0, 0016 |
0, 0016 |
|
Метан |
- |
0, 0001 - 767, 01 |
0, 000003 |
41, 41 |
21, 21 |
|
Метилбензол (толуол) |
Устья добывающих скважин |
0, 000003 - 7, 2 |
0, 0000001 |
0, 24 |
0, 12 |
|
Пыль неорганическая с содержанием кремния менее 20, 20 - 70, а также более 70 процентов |
- |
4, 63 |
0, 15 |
0, 15 |
0, 15 |
|
Сероводород |
- |
0, 0001 - 8, 48 |
0, 003 |
0, 27 |
0, 14 |
|
Серы диоксид |
Промплощадка |
0, 58 |
0, 019 |
0, 019 |
0, 019 |
|
Спирт изопропиловый |
- |
0, 007 |
0, 0002 |
0, 0002 |
0, 0002 |
|
Углеводороды предельные C12-C-19 |
- |
0, 04 |
0, 001 |
0, 001 |
0, 001 |
|
Углеводороды предельные C1-C-5 (исключая метан) |
- |
0, 000024 - 2370, 83 |
0, 0000007 |
82, 11 |
41, 05 |
|
Углеводороды предельные C6-C10 |
Устья добывающих скважин, неплотности оборудования |
0, 0006 - 876, 88 |
0, 00002 |
30, 37 |
15, 18 |
|
Углерод (Сажа) |
Промплощадка |
0, 058 |
0, 0018 |
0, 0018 |
0, 0018 |
|
Углерода оксид |
Промплощадка |
0, 048 - 1, 12 |
0, 002 |
0, 058 |
0, 018 |
|
Фториды газообразные (гидрофторид, кремний тетрафторид) (в пересчете на фтор) |
Промплощадка |
0, 4•10-3 |
1, 2•10-5 |
1, 2•10-5 |
1, 2•10-5 |
|
Фториды твердые |
Промплощадка |
0, 0002 |
0, 8•10-5 |
0, 8•10-5 |
0, 8•10-5 |
|
Хлористый водород |
Промплощадка |
0, 00017 |
0, 5•10-5 |
0, 5•10-5 |
0, 5•10-5 |
Энергопотребление
Наибольшие объемы потребления энергии происходят в результате работы силовых агрегатов скважины. В таблицах представлены данные по расходу энергоносителей при эксплуатации скважин насосным способом.
Объемы потребления энергетических ресурсов эксплуатационной скважиной представлены в таблице 3.14.
|
Наименование энергетических ресурсов |
Единицы измерения |
Минимальный расход энергетических (сырьевых) ресурсов в год |
Максимальный расход энергетических (сырьевых) ресурсов в год |
|
Потребление электроэнергии |
кВт*ч/т |
5 - 733138480 |
12, 8 - 733138480 |
Объемы потребления энергетических ресурсов нагнетательной и поглощающей скважинами представлены в таблице 3.15.
|
Наименование энергетических ресурсов |
Единицы измерения |
Минимальный расход энергетических (сырьевых) ресурсов в год |
Максимальный расход энергетических (сырьевых) ресурсов в год |
|
Потребление электроэнергии |
кВт*ч/т |
4, 90 - 5, 47 |
6, 66 - 292187396, 00 |
Объемы потребления энергетических ресурсов куста скважин представлены в таблице 3.16.
|
Наименование энергетических ресурсов |
Единицы измерения |
Минимальный расход энергетических (сырьевых) ресурсов в год |
Максимальный расход энергетических (сырьевых) ресурсов в год |
|
Потребление электроэнергии |
кВт*ч/т |
4, 83 - 972601080, 50 |
12, 05 - 1037063286, 00 |
|
Потребление топлива (жидкого) |
т.у.т. |
0, 47 |
24, 95 |
Отходы
В качестве отходов эксплуатации скважин образуются отработанные масла в результате замены масел в оборудовании, сальниковые и паронитовые набивки и прокладки. Объемы образующихся при эксплуатации скважины отходов представлены в таблицах ниже.
|
N |
Наименование отхода |
Масса отходов, т |
Источник образования |
Обращение с отходами |
|
1 |
Масла индустриальные отработанные |
8, 6 |
Замена масел в оборудовании |
Утилизация отходов |
|
2 |
Сальниковая набивка асбестографитовая, промасленная (содержание масла 15 % и более) |
0, 015 |
Замена сальниковых прокладок |
Утилизация отходов |
|
3 |
Резиново-асбестовые отходы |
0, 24 |
Замена паронитовых прокладок |
Утилизация отходов |
|
4 |
Отходы добычи сырой нефти и нефтяного (попутного газа) (водонефтяная эмульсия при КРС) |
137 |
КРС и ТКРС |
Утилизация отходов |
|
Наименование отхода |
Источник образования отходов |
Класс опасности |
Наименование способа утилизации |
Код по ФККО |
Масса образования, тонн |
|
Сальниковая набивка асбестографитовая промасленная (содержание масла менее 15 %) |
Скважина |
4 |
Утилизация отходов |
91920202604 |
0, 01 |
|
Наименование отхода |
Источник образования отходов |
Класс опасности |
Наименование способа утилизации |
Код по ФККО |
Масса образования |
|
Асфальтосмолопарафиновые отложения при зачистке нефтепромыслового оборудования |
Скважина, канализационные емкости |
3 |
Обезвреживание отходов, утилизация отходов |
29122001293 |
8, 8 - 2037, 45 |
|
Ленты конвейерные, приводные ремни, утратившие потребительские свойства |
Скважина, техническое обслуживание технологического оборудования |
5 |
Утилизация отходов |
43112001515 |
4, 205 - 5, 0 |
|
Шламы буровые при бурении, связанном с добычей сырой нефти, природного газа и газового конденсата, с применением бурового раствора на углеводородной основе умеренно опасные |
Скважина |
3 |
Утилизация отходов |
29112111393 |
211, 5 |
|
Шламы буровые от капитального ремонта скважин при добыче сырой нефти, природного газа и газового конденсата в смеси, содержащие нефтепродукты в количестве менее 2 % |
Скважина |
4 |
Утилизация отходов |
29126178394 |
408, 22 |
|
Отходы добычи сырой нефти и нефтяного (попутного газа) (водонефтяная эмульсия при КРС) |
КРС и ТКРС |
3 |
Утилизация отходов |
21210000000 |
137, 0 |
|
Песок, загрязненный нефтью или нефтепродуктами (содержание нефти или нефтепродуктов 15 % и более) |
Скважина |
3 |
Утилизация отходов |
9192010 1393 |
468, 473 |
|
Растворы буровые при бурении нефтяных скважин отработанные, малоопасные |
Бурение скважины |
4 |
Утилизация отходов |
29111001394 |
1440, 09 - 16881, 052 |
|
Сальниковая набивка асбестографитовая промасленная (содержание масла 15 % и более) |
Уплотнение соединений, ЗРА, запорная арматура, задвижки |
3 |
Обезвреживание отходов, утилизация отходов |
91920201603 |
0, 172 - 0, 384 |
|
Сальниковая набивка асбестографитовая промасленная (содержание масла менее 15 %) |
Уплотнение соединений |
4 |
Утилизация отходов |
91920202604 |
1, 017 |
|
Силикагель отработанный, загрязненный нефтью и нефтепрод. (содержание масла менее 15 %) |
Скважина |
4 |
Утилизация отходов |
4425031229 4 |
1834, 5 |
|
Твердые остатки от сжигания нефтесодержащих отходов |
Организованный источник выбросов КТО-50, Форсаж-1 |
3 |
- |
7472110140 4 |
13, 652 |
|
Шламы буровые при бурении, связ. с добычей сырой нефти, малоопасные |
Бурение скважины, производственная и строительная деятельность |
4 |
Утилизация отходов |
29112001394 |
1469, 19 - 21719, 531 |
Значительная часть твердых отходов образуется в случаях аварийных ситуаций (разливы углеводородов) или проведения ремонтных работ, что не рассматривается в рамках справочника НДТ.
При нормальной работе скважин трубопроводные системы не являются значительными источниками воздействия на объекты окружающей среды. На данном этапе воздействия будут происходить при неплотностях крепления трубопроводов.
Выбросы
Источники выбросов и их количественная характеристика приведены в таблице 3.20.
|
Наименование загрязняющего вещества выбросов |
Источник выброса (обобщенно) |
Годовая масса выбросов загрязняющего вещества, тонн |
Минимальный выброс загрязняющего вещества, г/с |
Максимальный выброс загрязняющего вещества выбросов, г/с |
Средний выброс загрязняющего вещества, г/с |
|
Азота диоксид |
Система промысловых трубопроводов с ДНС |
1, 61 - 20, 27 |
0, 046 |
0, 84 |
0, 443 |
|
Азота оксид |
Система промысловых трубопроводов с ДНС |
0, 26 - 2, 99 |
0, 0075 |
0, 095 |
0, 05 |
|
Бензапирен |
Система промысловых трубопроводов с ДНС |
0, 2•10-5 |
0, 1•10-6 |
0, 1•10-6 |
0, 1•10-6 |
|
Бензол |
Система промысловых трубопроводов с ДНС, нефтегазопровод, фланцевые соединения |
0, 00015 - 10, 93 |
0, 0000005 |
0, 39 |
0, 2 |
|
Взвешенные вещества |
Система промысловых трубопроводов с ДНС |
2, 52 |
1, 039 |
1, 039 |
1, 039 |
|
Диметилбензол (ксилол) (смесь мета-, орто- и параизомеров) |
Нефтегазопровод, фланцевые соединения |
0, 00005 - 4, 29 |
0, 00000015 |
0, 48 |
0, 24 |
|
Железа трихлорид (в пересчете на железо) |
Система промысловых трубопроводов с ДНС |
1, 38 |
0, 19 |
0, 19 |
0, 19 |
|
Марганец и его соединения |
Система промысловых трубопроводов с ДНС |
0, 02 |
0, 0029 |
0, 0029 |
0, 0029 |
|
Метан |
Нефтегазопровод, фланцевые соединения |
0, 03 - 806, 49 |
0, 017 |
25, 59 |
12, 6 |
|
Метилбензол (толуол) |
Нефтегазопровод, фланцевые соединения |
0, 00009 - 6, 87 |
0, 000003 |
0, 24 |
0, 12 |
|
Сероводород |
Нефтегазопровод |
0, 00025 - 1, 71 |
0, 0000008 |
0, 06 |
0, 03 |
|
Спирт метиловый |
Система промысловых трубопроводов с ДНС |
2, 38 |
0, 53 |
0, 53 |
0, 53 |
|
Уайт-спирит |
Система промысловых трубопроводов с ДНС |
0, 86 |
0, 35 |
0, 35 |
0, 35 |
|
Углеводороды предельные C12-C-19 |
Система промысловых трубопроводов с ДНС |
0, 0006 - 0, 006 |
0, 000014 |
0, 26 |
0, 13 |
|
Углеводороды предельные C1-C-5 (исключая метан) |
Система промысловых трубопроводов с ДНС, фланцевые соединения |
0, 023 - 2271, 79 |
0, 00007 |
80, 72 |
40, 36 |
|
Углеводороды предельные C6-C10 |
Нефтегазопровод, фланцевые соединения |
0, 011 - 836, 5 |
0, 0004 |
29, 74 |
14, 9 |
|
Углерод (Сажа) |
Система промысловых трубопроводов с ДНС |
345, 44 |
10, 96 |
10, 96 |
10, 96 |
|
Углерода оксид |
Система промысловых трубопроводов с ДНС |
2, 21 - 2881, 03 |
0, 063 |
91, 66 |
45, 8 |
|
Фториды газообразные (гидрофторид, кремний тетрафторид) (в пересчете на фтор) |
Система промысловых трубопроводов с ДНС |
0, 012 |
0, 0034 |
0, 0034 |
0, 0034 |
|
Фториды твердые |
Система промысловых трубопроводов с ДНС |
0, 006 |
0, 0014 |
0, 0014 |
0, 0014 |
|
Хром (Cr 6+) |
Система промысловых трубопроводов с ДНС |
0, 00014 |
0, 00005 |
0, 00005 |
0, 00005 |
|
Наименование загрязняющего вещества выбросов |
Источник выброса (обобщенно) |
Годовая масса выбросов загрязняющего вещества, тонн |
Минимальный выброс загрязняющего вещества, г/с |
Максимальный выброс загрязняющего вещества выбросов, г/с |
Средний выброс загрязняющего вещества, г/с |
|
Азота диоксид |
- |
1, 45 - 214, 96 |
0, 046 |
6, 82 |
3, 43 |
|
Азота оксид |
- |
0, 026 - 34, 99 |
0, 008 |
1, 101 |
0, 55 |
|
Бензапирен |
- |
0, 2•10-6 - 0, 0039 |
0, 1•10-7 |
0, 1•10-3 |
0, 5•10-4 |
|
Бензол |
- |
0, 001 - 1, 6 |
0, 00003 |
0, 21 |
0, 155 |
|
Дижелезо триоксид (железа оксид) |
- |
0, 000075 - 0, 0004 |
0, 2•10-5 |
1, 3•10-5 |
0, 6•10-5 |
|
Диметилбензол (ксилол) (смесь мета-, орто- и параизомеров) |
- |
0, 0003 - 0, 97 |
0, 00001 |
0, 13 |
0, 06 |
|
Зола ТЭС мазутная (в пересчете на ванадий) |
0, 003 - 0, 05 |
0, 0001 |
0, 002 |
0, 001 | |
|
Керосин |
- |
0, 051 - 0, 36 |
0, 0016 |
0, 011 |
0, 005 |
|
Марганец и его соединения |
- |
0, 6•10-5 |
0, 2•10-5 |
0, 2•10-5 |
0, 2•10-5 |
|
Метан |
Неплотности оборудования |
0, 02 - 8, 58 |
0, 00065 |
0, 49 |
0, 25 |
|
Метилбензол (толуол) |
- |
0, 00063 - 0, 54 |
0, 00002 |
0, 066 |
0, 033 |
|
Минеральное масло |
- |
3, 67 |
0, 12 |
0, 12 |
0, 12 |
|
Пыль абразивная (Корунд белый, Монокорунд) |
- |
0, 00017 |
0, 5•10-5 |
0, 5•10-5 |
0, 5•10-5 |
|
Пыль неорганическая с содержанием кремния менее 20, 20 - 70, а также более 70 процентов |
- |
2, 32 - 6, 95 |
0, 073 |
0, 22 |
0, 15 |
|
Серная кислота |
- |
0, 000008 - 1, 11 |
0, 00000025 |
0, 035 |
0, 0175 |
|
Сероводород |
- |
0, 0026 - 0, 26 |
0, 00008 |
0, 036 |
0, 018 |
|
Серы диоксид |
- |
0, 38 - 27, 45 |
0, 012 |
0, 84 |
0, 42 |
|
Спирт метиловый |
- |
0, 2 |
0, 0064 |
0, 0064 |
0, 0064 |
|
Углеводороды предельные C12-C-19 |
- |
0, 0095 - 1, 08 |
0, 0003 |
0, 034 |
0, 017 |
|
Углеводороды предельные C1-C-5 (исключая метан) |
Неплотности оборудования |
0, 21 - 318, 05 |
0, 0066 |
42, 55 |
21, 26 |
|
Углеводороды предельные C6-C10 |
Неплотности оборудования |
0, 077 - 114, 28 |
0, 0024 |
15, 57 |
7, 79 |
|
Углерод (Сажа) |
- |
0, 05 - 0, 226 |
0, 0016 |
0, 007 |
0, 0042 |
|
Углерода оксид |
- |
1, 75 - 249, 45 |
0, 055 |
7, 91 |
3, 99 |
|
Формальдегид |
- |
0, 001 - 0, 014 |
0, 000032 |
0, 00045 |
0, 000225 |
|
Фториды газообразные (гидрофторид, кремний тетрафторид) (в пересчете на фтор) |
- |
0, 5•10-5 |
1, 6•10-7 |
1, 6•10-7 |
1, 6•10-7 |
|
Наименование загрязняющего вещества выбросов |
Источник выброса (обобщенно) |
Годовая масса выбросов загрязняющего вещества, тонн |
Минимальный выброс загрязняющего вещества, г/с |
Максимальный выброс загрязняющего вещества выбросов, г/с |
Средний выброс загрязняющего вещества, г/с |
|
Азота диоксид |
- |
11, 62 |
0, 345 |
0, 345 |
0, 345 |
|
Азота оксид |
- |
1, 889 |
0, 056 |
0, 056 |
0, 056 |
|
Бензапирен |
- |
0, 000019 |
0, 5•10-6 |
0, 5•10-6 |
0, 5•10-6 |
|
Бензин (нефтяной, малосернистый в пересчете на углерод) |
- |
0, 007 |
0, 005 |
0, 005 |
0, 005 |
|
Бензол |
Нефтегазопровод |
0, 000015 - 0, 23 |
0, 5•10-6 |
0, 0068 |
0, 0034 |
|
Диметилбензол (ксилол) (смесь мета-, орто- и параизомеров) |
Нефтегазопровод |
0, 00005 - 0, 072 |
0, 1•10-6 |
0, 0021 |
0, 00105 |
|
Керосин |
5, 07 |
0, 15 |
0, 15 |
0, 15 | |
|
Метан |
Нефтегазопровод |
0, 003 - 47, 73 |
9, 5•10-6 |
1, 4 |
0, 7 |
|
Метилбензол (толуол) |
Нефтегазопровод |
0, 000009 - 0, 145 |
0, 3•10-6 |
0, 004 |
0, 002 |
|
Сероводород |
Нефтегазопровод |
0, 000003 - 0, 2 |
0, 2•10-5 |
0, 0012 |
0, 0006 |
|
Серы диоксид |
- |
1, 52 |
0, 046 |
0, 046 |
0, 046 |
|
Углеводороды предельные C12-C-19 |
- |
0, 004 - 0, 023 |
0, 005 |
0, 11 |
0, 055 |
|
Углеводороды предельные C1-C-5 (исключая метан) |
- |
0, 27 - 5, 61 |
0, 008 |
0, 18 |
0, 09 |
|
Углеводороды предельные C6-C10 |
Нефтегазопровод |
0, 0011 - 17, 65 |
0, 000035 |
0, 52 |
0, 26 |
|
Углерод (Сажа) |
- |
1, 01 |
0, 03 |
0, 03 |
0, 03 |
|
Углерода оксид |
- |
10, 14 |
0, 3 |
0, 3 |
0, 3 |
|
Формальдегид |
- |
0, 2 |
0, 006 |
0, 006 |
0, 006 |
|
Наименование загрязняющего вещества выбросов |
Годовая масса выбросов загрязняющего вещества, тонн |
Минимальный выброс загрязняющего вещества, г/с |
Максимальный выброс загрязняющего вещества выбросов, г/с |
Средний выброс загрязняющего вещества, г/с |
|
Диметилбензол (ксилол) (смесь мета-, орто- и параизомеров) |
0, 01 |
0, 004 |
0, 004 |
0, 004 |
|
Метан |
20, 78 - 29, 83 |
1, 14 - 2, 525 |
1, 14 - 2, 525 |
1, 83 |
|
Спирт метиловый |
0, 003 |
0, 0017 |
0, 0017 |
0, 0017 |
Воздействие на поверхностные воды
Воздействие на поверхностные воды может произойти в результате:
а) мероприятий по техническому обслуживанию трубопроводов вблизи водотоков или непосредственно в них.
б) в случае недостаточного укрепления засыпанной траншеи восстановления нарушенных берегов при прокладывании трубопровода через водотоки может произойти размыв русла реки.
Промышленные отходы
На стадии промыслового сбора нефтегазовой жидкости твердые отходы производства могут образовываться только в случае аварийных разрывов трубопроводов или ремонтных работ. В таблице 27 приведены данные по объемам образования отходов производства.
|
Наименование отхода |
Источник образования отходов |
Класс опасности |
Наименование способа утилизации |
Код по ФККО |
Масса образования |
|
Песок, загрязненный нефтью или нефтепродуктами (содержание нефти и нефтепродуктов 15 % и более) |
Зачистка территории |
3 |
Обезвреживание отходов |
91920101393 |
5, 422 |
|
Шлам очистки емкостей и трубопроводов от нефти и нефтепродуктов |
Трубопровод |
3 |
Утилизация отходов |
91120002393 |
0, 753-85, 511 |
|
Наименование отхода |
Источник образования отходов |
Класс опасности |
Наименование способа утилизации |
Код по ФККО |
Масса образования |
|
Асфальтосмолопарафиновые отложения при зачистке нефтепромыслового оборудования |
Нефтепровод, сосуд |
3 |
Утилизация отходов |
29122001293 |
38, 5 - 99, 8 |
|
Песок, загрязненный нефтью или нефтепродуктами (содержание нефти и нефтепродуктов 15 % и более) |
Зачистка территории |
3 |
Обезвреживание отходов |
91920101393 |
0, 04 |
|
Наименование энергетических ресурсов |
Единицы измерения |
Минимальный расход энергетических (сырьевых) ресурсов в год |
Максимальный расход энергетических (сырьевых) ресурсов в год |
|
Потребление электроэнергии |
кВт*ч/т |
2, 32 - 8305043, 00 |
2, 32 - 9615982, 89 |
|
Наименование энергетических ресурсов |
Единицы измерения |
Минимальный расход энергетических (сырьевых) ресурсов в год |
Максимальный расход энергетических (сырьевых) ресурсов в год |
|
Потребление электроэнергии |
кВт*ч/т |
0, 893 - 4, 22 |
1, 186 - 19610080, 00 |
|
Потребление топлива (жидкого) |
т.у.т. |
68, 64 |
122, 98 |
|
Потребление топлива (газового) |
т.у.т. |
14959100 - 22139800 |
36441600 - 64473600 |
|
Потребление пара |
Гкал |
10421, 485 |
10421, 485 |
|
Наименование энергетических ресурсов |
Единицы измерения |
Минимальный расход энергетических (сырьевых) ресурсов в год |
Максимальный расход энергетических (сырьевых) ресурсов в год |
|
Потребление электроэнергии |
кВт*ч/т |
7, 807 - 55962 |
7, 825 - 85522 |
|
Оборотная вода |
т.у.т. |
0, 83 |
0, 97 |
|
Наименование энергетических ресурсов |
Единицы измерения |
Минимальный расход энергетических (сырьевых) ресурсов в год |
Максимальный расход энергетических (сырьевых) ресурсов в год |
|
Потребление электроэнергии |
кВт*ч/т |
0, 001 - 50717 |
0, 001 - 211391 |
|
Потребление топлива (газового) |
т.у.т. |
10600 |
11500 |
|
Наименование материальных ресурсов |
Единицы измерения |
Тип материальных ресурсов |
Минимальный расход материальных ресурсов |
Максимальный расход материальных ресурсов |
|
Ингибитор |
т |
Реагенты |
15, 375 |
15, 375 |
|
Присадка |
т |
Реагенты |
4 |
4 |
|
ХПГ-010 |
т/год |
Реагенты |
4, 676 |
4, 676 |
|
ХПП-004 |
т/год |
Реагенты |
103, 02 |
103, 02 |
|
ХПП-004(150) |
т/год |
Реагенты |
118 |
118 |
|
ХПП-004(ОКМР) |
т/год |
Реагенты |
35, 52 |
35, 52 |
|
ХПП-004К |
т/год |
Реагенты |
5, 632 |
5, 632 |
|
ХПП-007(38) |
т/год |
Реагенты |
65, 86 |
65, 86 |
|
ХПП-007(Т) |
т/год |
Реагенты |
9, 968 |
9, 968 |
|
ХПП-007(ТЭ)ТК |
т/год |
Реагенты |
37, 57 |
37, 57 |
|
Наименование материальных ресурсов |
Единицы измерения |
Тип материальных ресурсов |
Минимальный расход материальных ресурсов |
Максимальный расход материальных ресурсов |
|
Деэмульгатор |
тонн |
Реагенты |
1, 161 |
7, 926 |
|
Кормастер |
тонн |
Реагенты |
4, 7 |
4, 7 |
|
Противотурбулентная присадка |
тонн |
Реагенты |
35, 34 |
35, 34 |
|
Реагент для нефтяной промышленности |
тонн |
Реагенты |
0, 41 |
1, 014 |
|
Наименование материальных ресурсов |
Единицы измерения |
Тип материальных ресурсов |
Минимальный расход материальных ресурсов |
Максимальный расход материальных ресурсов |
|
Метанол |
тонн |
Реагенты |
180 |
180 |
При эксплуатации установки ввода реагентов в трубопровод не оказывается существенных экологических воздействий. Выбросы в атмосферу могут происходить из-за отсутствия герметичности оборудования и будут зависеть от природы реагента, дозируемого в трубопровод. Другим значимым источником воздействия является энергопотребление, что зависит от конструкции дозатора.
|
Наименование загрязняющего вещества выбросов |
Источник выброса (обобщенно) |
Годовая масса выбросов загрязняющего вещества, тонн |
Минимальный выброс загрязняющего вещества, г/с |
Максимальный выброс загрязняющего вещества выбросов, г/с |
Средний выброс загрязняющего вещества, г/с |
|
Бензол |
Блок дозирования реагента |
0, 0075 |
2, 3•10-4 |
2, 3•10-4 |
2, 3•10-4 |
|
Диметилбензол (ксилол) (смесь мета-, орто- и параизомеров) |
Блок дозирования реагента |
0, 0024 |
2, 4•10-5 |
2, 4•10-5 |
2, 4•10-5 |
|
Метан |
Блок дозирования реагента |
1, 84 |
0, 059 |
0, 059 |
0, 059 |
|
Метилбензол (толуол) |
Блок дозирования реагента |
0, 00002 - 0, 0047 |
0, 00015 |
0, 001 |
0, 0006 |
|
Спирт метиловый |
0, 0001 - 1, 79 |
0, 007 |
0, 007 |
0, 007 | |
|
Углеводороды предельные C6-C10 |
Блок дозирования реагента |
0, 099 |
0, 003 |
0, 003 |
0, 003 |
|
Наименование энергетических ресурсов |
Единицы измерения |
Минимальный расход энергетических (сырьевых) ресурсов в год |
Максимальный расход энергетических (сырьевых) ресурсов в год |
|
Потребление электроэнергии |
кВт*ч/т |
2, 3 - 178520 |
4, 6 - 21900 |
|
Наименование материальных ресурсов |
Единицы измерения |
Тип материальных ресурсов |
Минимальный расход материальных ресурсов |
Максимальный расход материальных ресурсов |
|
Деэмульгатор |
т/год |
Реагенты |
17 |
17 |
|
Ингибитор коррозии |
тонн |
Реагенты |
14 |
21840 |
|
Ингибитор солеотложений |
тонн |
Реагенты |
37 |
43 |
|
Противотурбулентная присадка |
тонн |
Реагенты |
150, 66 |
249 |
Подогрев нефти может производиться как в печах, так и, например, при помощи нагревательных элементов, устанавливаемых непосредственно на трубах. В случае использования печей они являются крупным источником выбросов загрязняющих веществ в атмосферный воздух. Источником выбросов являются процессы горения топлива. Объемы и составы выбросов этих установок будут зависеть от конструкций печей и типа используемого топлива.
|
Наименование загрязняющего вещества выбросов |
Источник выброса (обобщенно) |
Годовая масса выбросов загрязняющего вещества, тонн |
Минимальный выброс загрязняющего вещества, г/с |
Максимальный выброс загрязняющего вещества выбросов, г/с |
Средний выброс загрязняющего вещества, г/с |
|
Азота диоксид |
Путевой подогреватель |
0, 045 - 190, 02 |
0, 0014 |
5, 08 |
2, 041 |
|
Азота оксид |
Путевой подогреватель |
0, 058 - 18, 86 |
0, 00019 |
0, 65 |
0, 22 |
|
Бензапирен |
Путевой подогреватель |
0, 2•10-15-0, 1•10-6 |
1, 2•10-16 |
1, 2•10-16 |
1, 2•10-16 |
|
Метан |
Путевой подогреватель |
0, 037 - 767, 01 |
0, 0012 |
1, 6 |
0, 97 |
|
Серы диоксид |
Путевой подогреватель |
6, 94 |
0, 22 |
0, 22 |
0, 22 |
|
Углерода оксид |
Путевой подогреватель |
0, 37 - 7314, 17 |
0, 12 |
16, 57 |
8, 345 |
|
Наименование энергетических ресурсов |
Единицы измерения |
Минимальный расход энергетических (сырьевых) ресурсов в год |
Максимальный расход энергетических (сырьевых) ресурсов в год |
|
Потребление электроэнергии |
кВт*ч/т |
0, 033 - 0, 865 |
0, 067 - 1, 235 |
|
Потребление топлива (газового) |
т.у.т. |
48314 |
72472 |
Источники и загрязняющие вещества в составе выбросов и сбросов установки будут зависеть от типа используемых реагентов.
|
Наименование энергетических ресурсов |
Единицы измерения |
Минимальный расход энергетических (сырьевых) ресурсов в год |
Максимальный расход энергетических (сырьевых) ресурсов в год |
|
Потребление электроэнергии |
кВт*ч/т |
116452 - 2005300 |
116452 - 2005300 |
|
Свежая вода |
м3 |
24649 - 135212 |
24649 - 135212 |
|
Наименование материальных ресурсов |
Единицы измерения |
Тип материальных ресурсов |
Минимальный расход материальных ресурсов |
Максимальный расход материальных ресурсов |
|
Соли технические |
тонн |
Материалы |
3575, 6 |
37296, 0 |
|
Химические реагенты |
тонн |
Реагенты |
30, 2 |
171, 9 |
Выбросы
Дожимные насосные станции являются крупными источниками выбросов на нефтяном промысле. В результате потребления топлива генераторами энергии установки образуются выбросы диоксидов азота, серы и углерода.
|
Наименование загрязняющего вещества выбросов |
Источник выброса (обобщенно) |
Годовая масса выбросов загрязняющего вещества, тонн |
Минимальный выброс загрязняющего вещества, г/с |
Максимальный выброс загрязняющего вещества выбросов, г/с |
Средний выброс загрязняющего вещества, г/с |
|
Азота диоксид |
Оборудование ДНС, факел сжигания ПНГ, подогреватель нефти, емкость для сбора конденсата |
0, 11 - 225, 9 |
0, 31 |
43, 52 |
21, 98 |
|
Азота оксид |
Оборудование ДНС, факел сжигания ПНГ, подогреватель нефти, емкость для сбора конденсата |
0, 018 - 36, 46 |
0, 04 |
7, 03 |
3, 5 |
|
Аммиак |
0, 00019 - 0, 23 |
0, 000006 |
0, 025 |
0, 013 | |
|
Ацетон |
0, 34 |
0, 114 |
0, 114 |
0, 114 | |
|
Ацетофенон (метилфенилкетон) |
0, 43 |
0, 014 |
0, 014 |
0, 014 | |
|
Бензапирен |
Оборудование ДНС, факел сжигания ПНГ, подогреватель нефти, емкость для сбора конденсата |
0, 1•10-6-3, 8•10-5 |
1, 1•10-8 |
9, 7•10-5 |
4, 8•10-5 |
|
Бензин сланцевый (в пересчете на углерод) |
0, 00009 |
0, 0018 |
0, 0018 |
0, 0018 | |
|
Бензол |
Оборудование ДНС, факел сжигания ПНГ, подогреватель нефти, емкость для сбора конденсата, емкость дренажная канализационная |
0, 0008 - 15, 88 |
0, 00017 |
2, 19 |
1, 1 |
|
Взвешенные вещества |
Оборудование ДНС |
0, 12 - 1, 95 |
0, 013 |
325, 35 |
162, 68 |
|
Дижелезо триоксид (железа оксид) |
Оборудование ДНС |
0, 019 - 0, 19 |
0, 007 |
0, 29 |
0, 15 |
|
Диметилбензол (ксилол) (смесь мета-, орто- и параизомеров) |
Оборудование ДНС, факел сжигания ПНГ, подогреватель нефти, емкость для сбора конденсата, емкость дренажная канализационная |
0, 00026 - 30, 08 |
0, 00009 |
2, 09 |
1, 05 |
|
Железа трихлорид (в пересчете на железо) |
0, 034 |
0, 045 |
0, 045 |
0, 045 | |
|
Изопропилбензол (кумол) |
18, 23 |
0, 58 |
0, 58 |
0, 58 | |
|
Керосин |
0, 0054 |
1, 7•10-4 |
1, 7•10-4 |
1, 7•10-4 | |
|
Летучие органические соединения |
Технологическое оборудование, факел сжигания ПНГ |
13, 01 - 54, 05 |
0, 41 |
1, 71 |
1, 06 |
|
Марганец и его соединения |
Оборудование ДНС |
0, 00036 - 0, 03 |
0, 00012 |
0, 0074 |
0, 0037 |
|
Метан |
Оборудование ДНС, факел сжигания ПНГ, подогреватель нефти, емкость для сбора конденсата, емкость дренажная канализационная, неплотности оборудования |
0, 16 - 9426, 6 |
0, 04 |
1277, 4 |
638, 7 |
|
Метилбензол (толуол) |
Оборудование ДНС, факел сжигания ПНГ, подогреватель нефти, емкость для сбора конденсата, емкость дренажная канализационная |
0, 0005 - 2, 255 |
0, 0001 |
2, 83 |
1, 265 |
|
Метилмеркаптан, этилмеркаптан |
8, 4•10-8 |
2, 7•10-9 |
2, 7•10-9 |
2, 7•10-9 | |
|
Минеральное масло |
0, 00005 - 7, 28 |
0, 000001 |
0, 01 |
0, 005 | |
|
Натрий гидроксид (Натрия гидроокись, Натр едкий, Сода каустическая) |
1, 36 |
0, 043 |
0, 043 |
0, 043 | |
|
Натрий хлорид (Поваренная соль) |
1676, 19 |
53, 12 |
53, 12 |
53, 12 | |
|
Пыль абразивная (Корунд белый, Монокорунд) |
Оборудование ДНС |
0, 0289 |
0, 0066 |
0, 0066 |
0, 0066 |
|
Пыль неорганическая с содержанием кремния менее 20, 20 - 70, а также более 70 процентов |
Оборудование ДНС |
0, 00003 - 0, 036 |
0, 000016 |
0, 005 |
0, 0026 |
|
Растворитель мебельный (AMP-3) (контроль по толуолу) |
22, 15 |
0, 7 |
0, 7 |
0, 7 | |
|
Сероводород |
Оборудование ДНС, факел сжигания ПНГ, подогреватель нефти, емкость для сбора конденсата, емкость дренажная канализационная, неплотности оборудования |
0, 00014 - 5, 045 |
0, 000085 |
0, 38 |
0, 19 |
|
Серы диоксид |
3, 12 - 18, 81 |
0, 23 |
4, 95 |
2, 48 | |
|
Скипидар |
0, 013 |
0, 0004 |
0, 0004 |
0, 0004 | |
|
Сольвент-нафта |
4, 42 |
0, 14 |
0, 14 |
0, 14 | |
|
Спирт бутиловый |
9, 28 |
0, 294 |
0, 294 |
0, 294 | |
|
Спирт изобутиловый |
2, 01 |
0, 064 |
0, 064 |
0, 064 | |
|
Спирт изопропиловый |
1, 58 |
0, 05 |
0, 05 |
0, 05 | |
|
Спирт метиловый |
Оборудование ДНС, технологическое оборудование, факел сжигания ПНГ |
0, 0004 - 11, 99 |
0, 0001 |
6, 1 |
3, 05 |
|
Спирт пропиловый |
3, 88 |
0, 08 |
0, 08 |
0, 08 | |
|
Спирт этиловый |
0, 003 |
0, 16 |
0, 16 |
0, 16 | |
|
Сурьма и ее соединения |
7, 66 |
0, 24 |
0, 24 |
0, 24 | |
|
Уайт-спирит |
Оборудование ДНС |
0, 039 - 3, 02 |
0, 0046 |
0, 87 |
0, 44 |
|
Углеводороды предельные C12-C-19 |
Оборудование ДНС |
0, 013 - 7, 78 |
0, 01 |
0, 26 |
0, 135 |
|
Углеводороды предельные C1-C-5 (исключая метан) |
Оборудование ДНС, неплотности оборудования |
0, 019 - 746, 86 |
0, 0045 |
27, 34 |
13, 68 |
|
Углеводороды предельные C6-C10 |
Оборудование ДНС, факел сжигания ПНГ, подогреватель нефти, емкость для сбора конденсата, емкость дренажная канализационная, неплотности оборудования |
0, 062 - 274, 73 |
8, 5•10-5 |
10, 06 |
5, 03 |
|
Углерод (Сажа) |
Оборудование ДНС, технологическое оборудование, факел сжигания ПНГ |
0, 01 - 680, 08 |
2, 16 |
432, 19 |
217, 175 |
|
Углерода оксид |
Оборудование ДНС, технологическое оборудование, факел сжигания ПНГ, подогреватель нефти, емкость для сбора конденсата |
6, 46 - 15009, 81 |
0, 205 |
3601, 58 |
1701, 8 |
|
Фенол |
0, 04 |
0, 0014 |
0, 0014 |
0, 0014 | |
|
Формальдегид |
0, 79 |
0, 025 |
0, 025 |
0, 025 | |
|
Фосген |
14766, 37 |
467, 93 |
467, 93 |
467, 93 | |
|
Фториды газообразные (гидрофторид, кремний тетрафторид) (в пересчете на фтор) |
Оборудование ДНС |
0, 0002 - 0, 005 |
0, 000075 |
0, 0095 |
0, 0046 |
|
Фториды газообразные в пересчете на HF |
0, 0005 |
0, 0003 |
0, 0003 |
0, 0003 | |
|
Фториды твердые |
Оборудование ДНС |
0, 00006 - 0, 029 |
0, 00003 |
0, 005 |
0, 0025 |
|
Фтористый водород, растворимые фториды |
0, 013 |
0, 0004 |
0, 0004 |
0, 0004 | |
|
Хром (Cr 6+) |
Оборудование ДНС |
8, 8•10-5 |
3, 3•10-5 |
3, 3•10-5 |
3, 3•10-5 |
|
Циклогексан |
0, 0084 |
0, 0003 |
0, 0003 |
0, 0003 | |
|
Циклогексанол |
0, 61 |
0, 019 |
0, 019 |
0, 019 |
|
Наименование загрязняющего вещества выбросов |
Годовая масса выбросов загрязняющего вещества, тонн |
Минимальный выброс загрязняющего вещества, г/с |
Максимальный выброс загрязняющего вещества выбросов, г/с |
Средний выброс загрязняющего вещества, г/с |
|
Бензол |
0, 031 |
0, 001 |
0, 001 |
0, 001 |
|
Диметилбензол (ксилол) (смесь мета-, орто- и параизомеров) |
0, 006 |
0, 00019 |
0, 00019 |
0, 00019 |
|
Метан |
0, 018 - 8, 53 |
0, 001 |
0, 27 |
0, 135 |
|
Метилбензол (толуол) |
0, 011 - 0, 013 |
0, 0003 |
0, 0004 |
0, 00035 |
|
Сероводород |
0, 005 - 0, 135 |
0, 001 |
0, 004 |
0, 0025 |
|
Спирт метиловый |
0, 001 - 0, 01 |
0, 00003 |
0, 0003 |
0, 00015 |
|
Углеводороды предельные C1-C-5 (исключая метан) |
3, 765 - 37, 53 |
0, 12 |
1, 19 |
0, 56 |
|
Углеводороды предельные C6-C10 |
0, 66 - 3, 12 |
0, 013 |
0, 099 |
0, 045 |
|
Наименование загрязняющего вещества выбросов |
Источник выброса (обобщенно) |
Годовая масса выбросов загрязняющего вещества, тонн |
Минимальный выброс загрязняющего вещества, г/с |
Максимальный выброс загрязняющего вещества выбросов, г/с |
Средний выброс загрязняющего вещества, г/с |
|
Бензол |
Многофазная насосная станция, насосный блок |
0, 00067 - 0, 027 |
0, 00005 |
0, 017 |
0, 0095 |
|
Диметилбензол (ксилол) (смесь мета-, орто- и параизомеров) |
Многофазная насосная станция, насосный блок |
0, 002 - 0, 0087 |
0, 000089 |
0, 0055 |
0, 0026 |
|
Метан |
Многофазная насосная станция |
0, 61 - 2, 19 |
0, 0048 |
0, 069 |
0, 035 |
|
Метилбензол (толуол) |
Многофазная насосная станция, насосный блок |
0, 0056 - 0, 017 |
0, 00018 |
0, 11 |
0, 055 |
|
Сероводород |
0, 000016 - 0, 13 |
0, 0006 |
0, 004 |
0, 002 | |
|
Углеводороды предельные C1-C-5 (исключая метан) |
Насосный блок |
1, 47 - 6, 7 |
0, 047 |
0, 36 |
0, 2 |
|
Углеводороды предельные C6-C10 |
Многофазная насосная станция, насосный блок |
0, 017 - 2, 1 |
0, 00054 |
0, 13 |
0, 065 |
Промышленные отходы
Твердые отходы образуются в результате чистки оборудования и зависят от конструкции насосных установок и периода сервисных работ.
|
Наименование отхода |
Источник образования отходов |
Класс опасности |
Наименование способа утилизации |
Код по ФККО |
Масса образования |
|
Асфальтосмолопарафиновые отложения при зачистке нефтепромыслового оборудования |
Сосуды, канализационные емкости |
3 |
Утилизация отходов |
29122001293 |
65, 5 - 145, 9 |
|
Отходы минеральных масел индустриальных |
Замена отработанных масел |
3 |
Утилизация отходов |
40613001313 |
2, 0 - 56, 46 |
|
Шлам очистки емкостей и трубопроводов от нефти и нефтепродуктов |
Зачистка емкостей и трубопроводов от нефти и нефтепродуктов, зачистка резервуарного парка |
3 |
Утилизация отходов, обезвреживание отходов |
91120002393 |
240, 0 - 4036, 496 |
|
Наименование отхода |
Источник образования отходов |
Класс опасности |
Наименование способа утилизации |
Код по ФККО |
Масса образования |
|
Отходы минеральных масел трансмиссионных |
Редуктор |
3 |
Утилизация отходов |
40615001313 |
0, 026 - 0, 03 |
Сточные воды
Дожимные насосные станции являются крупным источником образования технологических сточных вод. Сточные воды дожимных насосных станций схожи по составу с пластовыми водами и характеризуются такими основными показателями, как высокое содержание углеводородов и солей.
Энергетические ресурсы
|
Наименование энергетических ресурсов |
Единицы измерения |
Минимальный расход энергетических (сырьевых) ресурсов в год |
Максимальный расход энергетических (сырьевых) ресурсов в год |
|
Потребление электроэнергии |
кВт*ч/т |
0, 96 - 72812205, 36 |
12, 5 - 80685682 |
|
Наименование энергетических ресурсов |
Единицы измерения |
Минимальный расход энергетических (сырьевых) ресурсов в год |
Максимальный расход энергетических (сырьевых) ресурсов в год |
|
Потребление электроэнергии |
кВт*ч/т |
2, 38 - 62685586, 84 |
3, 0 - 72066359 |
|
Наименование материальных ресурсов |
Единицы измерения |
Тип материальных ресурсов |
Минимальный расход материальных ресурсов |
Максимальный расход материальных ресурсов |
|
Консистентная смазка Литол |
тонн |
Материалы |
0, 001 |
0, 001 |
|
Масло |
тонн |
Материалы |
0, 026 - 0, 03 |
0, 03 |
|
Наименование материальных ресурсов |
Единицы измерения |
Тип материальных ресурсов |
Минимальный расход материальных ресурсов |
Максимальный расход материальных ресурсов |
|
Деэмульгатор |
тонн |
Реагенты |
6, 187 |
63, 853 |
|
ХПД-001 (5) |
тн |
Реагенты |
23 |
23 |
|
ХПД-005 |
г/тн |
Реагенты |
61, 5 |
99 |
|
ХПД-006 (40 %) |
тн |
Реагенты |
63 |
63 |
|
ХПД-051(2) |
тн |
Реагенты |
13 |
13 |
Узлы учета не являются источниками сильного воздействия на объекты окружающей среды. Выбросы этих блоков происходят только в результате нарушения герметичности запорно-регулирующей арматуры в аварийных ситуациях. При нормальном режиме эксплуатации оборудования достигается 100 % герметизация за счет внедрения методов НДТ (см. пункт 5.11).
|
Наименование загрязняющего вещества выбросов |
Годовая масса выбросов загрязняющего вещества, тонн |
Минимальный выброс загрязняющего вещества, г/с |
Максимальный выброс загрязняющего вещества выбросов, г/с |
Средний выброс загрязняющего вещества, г/с |
|
Метан |
0, 024 - 438, 33 |
0, 0008 |
14, 08 |
7, 04 |
|
Спирт метиловый |
0, 65 |
0, 023 |
0, 023 |
0, 023 |
|
Углеводороды предельные C12-C-19 |
4, 71 |
0, 265 |
0, 265 |
0, 265 |
|
Углеводороды предельные C1-C-5 (исключая метан) |
0, 069 - 7, 64 |
0, 0018 |
0, 79 |
0, 4 |
|
Углеводороды предельные C6-C10 |
0, 0008 - 11, 21 |
0, 00002 |
0, 86 |
0, 43 |
|
Наименование загрязняющего вещества выбросов |
Источник выброса (обобщенно) |
Годовая масса выбросов загрязняющего вещества, тонн |
Минимальный выброс загрязняющего вещества, г/с |
Максимальный выброс загрязняющего вещества выбросов, г/с |
Средний выброс загрязняющего вещества, г/с |
|
Бензол |
Обвязка скв и измерительная установка |
0, 0004 - 0, 003 |
0, 1•10-4 |
9, 7•10-4 |
4, 8•10-4 |
|
Диметилбензол (ксилол) (смесь мета-, орто- и параизомеров) |
Обвязка скв и измерительная установка |
0, 0001 - 0, 00095 |
0, 4•10-5 |
0, 3•10-4 |
3, 5•10-5 |
|
Метан |
Обвязка скв и измерительная установка |
0, 013 - 0, 78 |
0, 0004 |
0, 025 |
0, 0126 |
|
Метилбензол (толуол) |
Обвязка скв и измерительная установка |
0, 0003 - 0, 0019 |
0, 9•10-5 |
0, 00006 |
0, 00003 |
|
Сероводород |
- |
0, 00006 - 0, 43 |
0, 2•10-5 |
0, 014 |
0, 007 |
|
Углеводороды предельные C12-C-19 |
- |
0, 21 - 4, 7 |
0, 0067 |
0, 022 |
0, 011 |
|
Углеводороды предельные C1-C-5 (исключая метан) |
- |
0, 042 - 0, 078 |
0, 0014 |
0, 0024 |
0, 0019 |
|
Углеводороды предельные C6-C10 |
Обвязка скв и измерительная установка |
0, 015 - 7, 05 |
0, 0005 |
0, 22 |
0, 11 |
|
Наименование загрязняющего вещества выбросов |
Источник выброса (обобщенно) |
Годовая масса выбросов загрязняющего вещества, тонн |
Минимальный выброс загрязняющего вещества, г/с |
Максимальный выброс загрязняющего вещества выбросов, г/с |
Средний выброс загрязняющего вещества, г/с |
|
Азотная кислота |
0, 2•10-5 |
0, 6•10-7 |
0, 6•10-7 |
0, 6•10-7 | |
|
Ацетон |
0, 0003 - 0, 004 |
0, 00004 |
0, 00008 |
0, 0006 | |
|
Бензин (нефтяной, малосернистый в пересчете на углерод) |
0, 0026 |
0, 00008 |
0, 00008 |
0, 00008 | |
|
Бензол |
0, 0015 - 0, 9 |
0, 000047 |
0, 03 |
0, 015 | |
|
Взвешенные вещества |
0, 11 |
0, 028 |
0, 028 |
0, 028 | |
|
Диметилбензол (ксилол) (смесь мета-, орто- и параизомеров) |
0, 00046 - 0, 43 |
0, 000015 |
0, 037 |
0, 019 | |
|
Диэтиловый эфир |
0, 3•10-5 |
9, 5•10-8 |
9, 5•10-8 |
9, 5•10-8 | |
|
Метан |
Неплотности оборудования |
0, 068-3, 69 |
0, 002 |
0, 12 |
0, 06 |
|
Метилбензол (толуол) |
0, 0009 - 0, 024 |
0, 00003 |
0, 59 |
0, 3 | |
|
Метилмеркаптан, этилмеркаптан |
0, 00057 |
1, 8•10-5 |
1, 8•10-5 |
1, 8•10-5 | |
|
Сероводород |
Неплотности оборудования |
0, 0008 - 0, 41 |
0, 000027 |
0, 013 |
0, 0065 |
|
Спирт бутиловый |
0, 009 |
0, 0017 |
0, 0017 |
0, 0017 | |
|
Спирт изопропиловый |
0, 7•10-7 |
0, 2•10-8 |
0, 2•10-8 |
0, 2•10-8 | |
|
Спирт метиловый |
0, 02 |
0, 00046 |
0, 00046 |
0, 00046 | |
|
Спирт этиловый |
0, 000005 - 0, 006 |
1, 56•10-7 |
0, 0017 |
0, 0085 | |
|
Уайт-спирит |
0, 0003 - 0, 015 |
0, 000009 |
0, 028 |
0, 014 | |
|
Углеводороды предельные C1-C-5 (исключая метан) |
Неплотности оборудования |
0, 09 - 184, 99 |
0, 003 |
6, 03 |
1, 66 |
|
Углеводороды предельные C6-C10 |
Неплотности оборудования |
0, 0086 - 68, 42 |
0, 048 |
0, 0019 |
1, 14 |
|
Наименование загрязняющего вещества выбросов |
Источник выброса (обобщенно) |
Годовая масса выбросов загрязняющего вещества, тонн |
Минимальный выброс загрязняющего вещества, г/с |
Максимальный выброс загрязняющего вещества выбросов, г/с |
Средний выброс загрязняющего вещества, г/с |
|
Метан |
Неплотности оборудования |
0, 4 |
0, 013 |
0, 013 |
0, 013 |
|
Сероводород |
Неплотности оборудования |
0, 015 |
0, 00047 |
0, 00047 |
0, 00047 |
|
Углеводороды предельные C1-C-5 (исключая метан) |
Неплотности оборудования |
3, 12 |
0, 099 |
0, 099 |
0, 099 |
|
Углеводороды предельные C6-C10 |
Неплотности оборудования |
0, 11 |
0, 00345 |
0, 00345 |
0, 00345 |
|
Наименование отхода |
Источник образования отходов |
Класс опасности |
Наименование способа утилизации |
Код по ФККО |
Масса образования |
|
Асфальтосмолопарафиновые отложения при зачистке нефтепромыслового оборудования |
Сосуд |
3 |
Утилизация отходов |
29122001293 |
12, 1 |
|
Отходы минеральных масел компрессорных |
Ремонт и эксплуатация технологического оборудования |
3 |
Утилизация отходов |
40616601313 |
0, 55 |
|
Отходы минеральных масел моторных |
Ремонт и эксплуатация технологического оборудования |
3 |
Утилизация отходов |
40611001313 |
0, 028 |
|
Отходы резиноасбестовых изделий незагрязненные |
Проведение текущего ремонта нефтепромыслового оборудования, использование по назначению с утратой потребительских свойств, техническое обслуживание технологического оборудования |
4 |
Утилизация отходов |
45570000714 |
0, 05 - 0, 08 |
|
Песок, загрязненный нефтью или нефтепродуктами (содержание нефти или нефтепродуктов менее 15 %) |
Ликвидация проливов нефти и нефтепродуктов |
Утилизация отходов |
91920102394 |
20 | |
|
Песок, загрязненный нефтью или нефтепродуктами (содержание нефти и нефтепродуктов 15 % и более) |
Зачистка территории |
3 |
Обезвреживание отходов |
91920101393 |
0, 001 |
|
Отходы резиноасбестовых изделий, загрязненные нефтепродуктами (содержание нефтепродуктов менее 2 %) |
Техническое обслуживание технологического оборудования |
4 |
Утилизация отходов |
45571112524 |
0, 024 |
|
Шлам очистки емкостей и трубопроводов от нефти и нефтепродуктов |
Зачистка и промывка оборудования, технологических емкостей, резервуаров |
3 |
Утилизация отходов |
91120002393 |
41, 43 - 300, 0 |
|
Наименование энергетических ресурсов |
Единицы измерения |
Минимальный расход энергетических (сырьевых) ресурсов в год |
Максимальный расход энергетических (сырьевых) ресурсов в год |
|
Потребление электроэнергии |
кВт*ч/т |
0, 074 |
0, 146 |
|
Наименование энергетических ресурсов |
Единицы измерения |
Минимальный расход энергетических (сырьевых) ресурсов в год |
Максимальный расход энергетических (сырьевых) ресурсов в год |
|
Потребление электроэнергии |
кВт*ч/т |
0, 017 - 0, 47 |
0, 038 - 0, 64 |
|
Наименование энергетических ресурсов |
Единицы измерения |
Минимальный расход энергетических (сырьевых) ресурсов в год |
Максимальный расход энергетических (сырьевых) ресурсов в год |
|
Потребление электроэнергии |
кВт*ч/т |
0, 05 - 1710185 |
0, 08 - 1710185 |
|
Потребление топлива (всего) |
т.у.т. |
163, 828 |
195, 361 |
|
Потребление топлива (жидкого) |
т.у.т. |
163, 828 |
195, 361 |
|
Потребление топлива (газового) |
т.у.т. |
4432, 68 - 5037, 0 |
4432, 68 - 14691, 25 |
|
Потребление пара |
Гкал |
4248, 5 |
4295, 6 |
|
Свежая вода |
куб.м/т |
1, 573 |
1, 573 |
|
Теплофикационная вода |
т.у.т. |
267, 48 |
319, 49 |
|
Наименование энергетических ресурсов |
Единицы измерения |
Минимальный расход энергетических (сырьевых) ресурсов в год |
Максимальный расход энергетических (сырьевых) ресурсов в год |
|
Потребление электроэнергии |
кВт*ч/т |
0, 01 - 223 |
0, 01 - 291 |
Пункты налива нефти в авто- и железнодорожные цистерны являются источниками крупных выбросов углеводородов, происходящих во время операций слива-налива. А большое количество сточных вод и отходов образуется в процессе пропарки и очистки цистерн.
|
Наименование загрязняющего вещества выбросов |
Годовая масса выбросов загрязняющего вещества, тонн |
Минимальный выброс загрязняющего вещества, г/с |
Максимальный выброс загрязняющего вещества выбросов, г/с |
Средний выброс загрязняющего вещества, г/с |
|
Азота диоксид |
0, 0015 |
0, 0001 |
0, 0001 |
0, 0001 |
|
Бензол |
0, 0075 |
0, 00024 |
0, 00024 |
0, 00024 |
|
Диметилбензол (ксилол) (смесь мета-, орто- и параизомеров) |
0, 0024 |
0, 000075 |
0, 000075 |
0, 000075 |
|
Керосин |
0, 0004 |
0, 000033 |
0, 000033 |
0, 000033 |
|
Метан |
0, 1 - 2, 03 |
0, 0033 |
0, 0033 |
0, 0033 |
|
Метилбензол (толуол) |
0, 0047 |
0, 00015 |
0, 00015 |
0, 00015 |
|
Сероводород |
0, 08 |
0, 0026 |
0, 0026 |
0, 0026 |
|
Серы диоксид |
0, 000215 |
1, 9•10-5 |
1, 9•10-5 |
1, 9•10-5 |
|
Углеводороды предельные C1-C-5 (исключая метан) |
0, 53 |
0, 017 |
0, 017 |
0, 017 |
|
Углеводороды предельные C6-C10 |
0, 0028 |
0, 00009 |
0, 00009 |
0, 00009 |
|
Углерод (Сажа) |
0, 000124 |
0, 00001 |
0, 00001 |
0, 00001 |
|
Углерода оксид |
0, 0024 |
0, 0002 |
0, 0002 |
0, 0002 |
|
Наименование загрязняющего вещества выбросов |
Источник выброса (обобщенно) |
Годовая масса выбросов загрязняющего вещества, тонн |
Минимальный выброс загрязняющего вещества, г/с |
Максимальный выброс загрязняющего вещества выбросов, г/с |
Средний выброс загрязняющего вещества, г/с |
|
2-этилгексанол |
0, 00085 |
0, 00008 |
0, 00008 |
0, 00008 | |
|
Азота диоксид |
ПСП, производственная площадка |
0, 012 - 75, 88 |
0, 018 |
2, 41 |
1, 22 |
|
Азота оксид |
ПСП, производственная площадка |
0, 002 - 12, 33 |
0, 0029 |
0, 39 |
0, 2 |
|
Азотная кислота |
Производственная площадка |
0, 00099 - 0, 023 |
0, 00003 |
0, 003 |
0, 0015 |
|
Аммиак |
0, 00076 - 0, 01 |
0, 000047 |
0, 0003 |
0, 00015 | |
|
Ацетон |
Производственная площадка |
0, 0006 - 0, 17 |
0, 00004 |
0, 011 |
0, 0056 |
|
Бензапирен |
ПСП, производственная площадка |
0, 4•10-7-9, 6•10-6 |
0, 9•10-8 |
0, 3•10-5 |
1, 5•10-6 |
|
Бензин (нефтяной, малосернистый в пересчете на углерод) |
Производственная площадка |
0, 01 - 0, 15 |
0, 00004 |
0, 043 |
0, 0215 |
|
Бензин сланцевый (в пересчете на углерод) |
0, 037 |
0, 06 |
0, 06 |
0, 06 | |
|
Бензол |
ПСП, производственная площадка, неплотности оборудования |
0, 006 - 8, 02 |
0, 0002 |
0, 98 |
0, 49 |
|
Взвешенные вещества |
Производственная площадка |
0, 003 - 0, 22 |
0, 0008 |
0, 315 |
0, 16 |
|
Дижелезо триоксид (железа оксид) |
0, 00083 |
2, 6•10-5 |
2, 6•10-5 |
2, 6•10-5 | |
|
Диметилбензол (ксилол) (смесь мета-, орто- и параизомеров) |
ПСП, производственная площадка, неплотности оборудования |
0, 002 - 2, 52 |
0, 00006 |
0, 31 |
0, 16 |
|
Железа трихлорид (в пересчете на железо) |
0, 0087 |
0, 022 |
0, 022 |
0, 022 | |
|
Зола ТЭС мазутная (в пересчете на ванадий) |
0, 045 - 0, 52 |
0, 00096 |
0, 0175 |
0, 009 | |
|
Изопропилбензол (кумол) |
0, 12 |
0, 0028 |
0, 0028 |
0, 0028 | |
|
Керосин |
ПСП |
0, 00035 - 9, 535 |
0, 0069 |
0, 81 |
0, 17 |
|
Кислота уксусная |
0, 0088 |
0, 00115 |
0, 00115 |
0, 00115 | |
|
Летучие органические соединения |
Производственная площадка |
4, 32 - 4, 77 |
0, 137 |
0, 35 |
0, 24 |
|
Марганец и его соединения |
0, 000027 - 0, 00021 |
0, 0004 |
0, 0004 |
0, 0004 | |
|
Метан |
Производственная площадка, неплотности оборудования |
0, 0084 - 217, 03 |
0, 00095 |
97, 76 |
48, 88 |
|
Метилбензол (толуол) |
Производственная площадка, неплотности оборудования, ПСП |
0, 004 - 166, 89 |
0, 000125 |
97, 76 |
48, 88 |
|
Метил меркаптан, этилмеркаптан |
1, 2•10-7 |
0, 8•10-8 |
0, 8•10-8 |
0, 8•10-8 | |
|
Натрий гидроксид (Натрия гидроокись, Натр едкий, Сода каустическая) |
0, 000025 - 0, 0012 |
0, 00005 |
0, 00016 |
0, 00008 | |
|
Пыль неорганическая с содержанием кремния менее 20, 20 - 70, а также более 70 процентов |
0, 000011 - 0, 00009 |
8, 4•10-5 |
8, 4•10-5 |
8, 4•10-5 | |
|
Серная кислота |
Производственная площадка |
0, 000064 - 0, 0076 |
0, 000002 |
- 0, 0002 |
0, 0001 |
|
Сероводород |
Производственная площадка, неплотности оборудования, ПСП |
2, 4•10-6 - 1, 92 |
0, 1•10-6 |
0, 56 |
0, 29 |
|
Серы диоксид |
Производственная площадка, ПСП |
0, 026 - 31, 7 |
0, 005 |
1, 81 |
0, 93 |
|
Спирт бутиловый |
0, 009 - 0, 815 |
0, 0017 |
0, 0126 |
0, 007 | |
|
Спирт изопропиловый |
0, 0017 |
0, 0017 |
0, 0017 |
0, 0017 | |
|
Спирт метиловый |
Производственная площадка |
0, 02 - 0, 24 |
0, 0006 |
0, 029 |
0, 015 |
|
Спирт этиловый |
Производственная площадка |
0, 0025 - 0, 45 |
0, 0001 |
0, 028 |
0, 014 |
|
Уайт-спирит |
Производственная площадка |
0, 056 - 0, 015 |
0, 011 |
0, 028 |
0, 014 |
|
Углеводороды предельные C12-C-19 |
ПСП |
0, 0018 - 28, 88 |
0, 0033 |
0, 95 |
0, 48 |
|
Углеводороды предельные C1-C-5 (исключая метан) |
Производственная площадка, неплотности оборудования, ПСП |
0, 91 - 879, 82 |
0, 03 |
111, 05 |
55, 53 |
|
Углеводороды предельные C6-C10 |
Производственная площадка, неплотности оборудования |
0, 048 - 613, 81 |
0, 0015 |
76, 1 |
38, 05 |
|
Углерод (Сажа) |
ПСП |
0, 22 - 1, 4 |
0, 035 |
0, 235 |
0, 135 |
|
Углерод четыреххлористый |
0, 022 - 0, 35 |
0, 003 |
0, 011 |
0, 0056 | |
|
Углерода оксид |
Производственная площадка, ПСП |
0, 000032 - 26, 81 |
0, 000046 |
1, 87 |
0, 935 |
|
Формальдегид |
ПСП |
0, 000014 - 0, 0125 |
0, 006 |
0, 033 |
0, 02 |
|
Фториды газообразные (гидрофторид, кремний тетрафторид) (в пересчете на фтор) |
0, 00009 - 0, 0023 |
0, 00007 |
0, 004 |
0, 002 | |
|
Фториды газообразные в пересчете на HF |
0, 8•10-4 |
0, 8•10-4 |
0, 8•10-4 |
0, 8•10-4 | |
|
Фтористый водород, растворимые фториды |
0, 2•10-4 |
0, 2•10-4 |
0, 2•10-4 |
0, 2•10-4 | |
|
Хлористый водород |
Производственная площадка |
0, 00026 - 0, 019 |
0, 00005 |
0, 0032 |
0, 0016 |
|
Хром (Cr 6+) |
0, 000033 |
0, 1•10-5 |
0, 1•10-5 |
0, 1•10-5 | |
|
Этиленгликоль (1, 2-этандиол) |
0, 5•10-7 - 0, 002 |
0, 3•10-8 |
0, 15 |
0, 075 |
|
Наименование материальных ресурсов |
Единицы измерения |
Тип материальных ресурсов |
Минимальный расход материальных ресурсов |
Максимальный расход материальных ресурсов |
|
Деэмульгатор |
г/тн |
Реагенты |
5 |
15 |
|
Нейтрализатор |
т |
Реагенты |
25 |
35 |
Основными воздействиями компрессорной станции являются выбросы в атмосферу.
|
N |
Источник |
Загрязняющее вещество |
Валовый выброс загрязняющих веществ, т/год |
|
1 |
Компрессор |
Углеводороды |
10-15 |
|
2 |
Запорно-регулирующая арматура* |
Метан |
0, 21-0, 512 |
|
3 |
Дренажная емкость |
Масло минеральное нефтяное |
1, 66-2, 82 |
|
* значения выбросов устанавливаются расчетным методом на этапе проектирования; на этапе эксплуатации должна достигаться 100 % герметизация за счет внедрения методов НДТ (см. пункт 5.10) | |||
Установки подготовки нефти (УКПН, УПН и УСН) являются крупным источником выбросов, сбросов и образования отходов на нефтяном промысле.
Выбросы
|
Наименование загрязняющего вещества выбросов |
Источник выброса (обобщенно) |
Годовая масса выбросов загрязняющего вещества, тонн |
Минимальный выброс загрязняющего вещества, г/с |
Максимальный выброс загрязняющего вещества выбросов, г/с |
Средний выброс загрязняющего вещества, г/с |
|
Азота диоксид |
Центральный пункт сбора (ЦПС), производственная площадка |
11, 29 - 55, 22 |
0, 28 |
5, 02 |
2, 65 |
|
Азота оксид |
Центральный пункт сбора (ЦПС), производственная площадка |
5, 02 - 8, 97 |
0, 065 |
0, 82 |
0, 44 |
|
Ацетон |
Производственная площадка |
0, 0093 |
0, 00057 |
0, 00057 |
0, 00057 |
|
Бензапирен |
Центральный пункт сбора (ЦПС), Производственная площадка |
0, 5•10-6-0, 9•10-4 |
6, 8•10-8 |
0, 6•10-5 |
0, 3•10-5 |
|
Бензин (нефтяной, малосернистый в пересчете на углерод) |
0, 048 |
0, 0015 |
0, 0015 |
0, 0015 | |
|
Бензол |
Центральный пункт сбора (ЦПС), Колонна сероотдувки |
0, 0004 - 104, 65 |
0, 00005 |
0, 018 |
0, 009 |
|
Бутилацетат |
Производственная площадка |
0, 02 - 0, 95 |
0, 0013 |
0, 0013 |
0, 0013 |
|
Взвешенные вещества |
Производственная площадка |
0, 014 |
0, 02 |
0, 02 |
0, 02 |
|
Дижелезо триоксид (железа оксид) |
Производственная площадка |
0, 034 |
0, 014 |
0, 014 |
0, 014 |
|
Диметилбензол (ксилол) (смесь мета-, орто- и параизомеров) |
Центральный пункт сбора (ЦПС), Колонна сероотдувки, Производственная площадка |
0, 00013 - 35, 17 |
0, 00002 |
0, 11 |
0, 055 |
|
Зола ТЭС мазутная (в пересчете на ванадий) |
Производственная площадка |
0, 00099 |
0, 00045 |
0, 00045 |
0, 00045 |
|
Изобутилен (Изобутен) |
Центральный пункт сбора (ЦПС) |
1, 35 |
30, 45 |
30, 45 |
30, 45 |
|
Керосин |
Центральный пункт сбора (ЦПС) |
0, 065 - 1, 06 |
1, 34 |
1, 34 |
1, 34 |
|
Летучие органические соединения |
Центральный пункт сбора (ЦПС) |
25, 78 - 864, 93 |
25, 68 |
127, 67 |
76, 68 |
|
Магний хлорид гексагидрат |
Центральный пункт сбора (ЦПС) |
0, 024 |
0, 0009 |
0, 0009 |
0, 0009 |
|
Марганец и его соединения |
Центральный пункт сбора (ЦПС) |
0, 00069 |
0, 0002 |
0, 0002 |
0, 0002 |
|
Метан |
Центральный пункт сбора (ЦПС), Колонна сероотдувки, Производственная площадка |
0, 057 - 3068, 04 |
0, 0018 - 1000 |
0, 0018 - 1020, 75 |
510, 38 |
|
Метилбензол (толуол) |
Центральный пункт сбора (ЦПС), Колонна сероотдувки, Производственная площадка |
0, 00098 - 70, 66 |
0, 00003 - 0, 0057 |
0, 00003 - 0, 0057 |
0, 0029 |
|
Минеральное масло |
Центральный пункт сбора (ЦПС) |
0, 16 |
0, 005 |
0, 005 |
0, 005 |
|
Пыль абразивная (Корунд белый, Монокорунд) |
Центральный пункт сбора (ЦПС) |
0, 0069 |
0, 0028 |
0, 0028 |
0, 0028 |
|
Пыль неорганическая с содержанием кремния менее 20, 20 - 70, а также более 70 процентов |
Центральный пункт сбора (ЦПС) |
0, 0007 |
0, 000125 |
0, 000125 |
0, 000125 |
|
Сероводород |
Центральный пункт сбора (ЦПС), колонна сероотдувки, производственная площадка |
0, 00005 - 1, 38 |
0, 00007 - 0, 0013 |
0, 00007 - 0, 13 |
0, 065 |
|
Серы диоксид |
Центральный пункт сбора (ЦПС), производственная площадка |
0, 45 - 90, 01 |
0, 049 - 0, 78 |
0, 049 - 3, 01 |
1, 75 |
|
Сольвент-нафта |
Производственная площадка |
0, 006 |
0, 00038 |
0, 00038 |
0, 00038 |
|
Спирт бутиловый |
Производственная площадка |
0, 0035 - 1, 85 |
0, 00021 |
0, 00021 |
0, 00021 |
|
Спирт метиловый |
Центральный пункт сбора (ЦПС) |
0, 11 - 1, 79 |
0, 013 - 0, 16 |
0, 013 - 0, 16 |
0, 0865 |
|
Спирт этиловый |
Производственная площадка |
0, 0008 - 1, 62 |
0, 00005 |
0, 00005 |
0, 00005 |
|
Уайт-спирит |
Производственная площадка |
0, 0064 |
0, 00039 |
0, 00039 |
0, 00039 |
|
Углеводороды предельные C12-C-19 |
Центральный пункт сбора (ЦПС) |
0, 08 - 1, 47 |
0, 0032 - 0, 43 |
0, 0032 - 0, 43 |
0, 0025 |
|
Углеводороды предельные C1-C-5 (исключая метан) |
Колонна сероотдувки |
0, 078 - 14020, 94 |
0, 025 - 0, 046 |
0, 025 - 0, 046 |
0, 0355 |
|
Углеводороды предельные C6-C10 |
Центральный пункт сбора (ЦПС), Колонна сероотдувки |
0, 016 - 6258, 21 |
0, 0005 - 0, 0032 |
0, 0005 - 0, 0032 |
0, 00185 |
|
Углерод (Сажа) |
Центральный пункт сбора (ЦПС), Производственная площадка |
0, 16 - 825, 5 |
0, 2 |
0, 2 - 7, 28 |
3, 74 |
|
Углерода диоксид |
Центральный пункт сбора (ЦПС) |
59, 47 |
4, 16 |
4, 16 |
4, 16 |
|
Углерода оксид |
Производственная площадка |
119, 28 - 6910, 26 |
24, 3 - 26, 15 |
24, 3 - 26, 15 |
25, 225 |
|
Формальдегид |
Центральный пункт сбора (ЦПС) |
0, 042 |
0, 056 |
0, 056 |
0, 056 |
|
Фториды газообразные (гидрофторид, кремний тетрафторид) (в пересчете на фтор) |
Центральный пункт сбора (ЦПС) |
0, 00094 |
0, 00017 |
0, 00017 |
0, 00017 |
|
Фториды твердые |
Центральный пункт сбора (ЦПС) |
0, 0016 |
0, 00029 |
0, 00029 |
0, 00029 |
|
Наименование загрязняющего вещества выбросов |
Источник выброса (обобщенно) |
Годовая масса выбросов загрязняющего вещества, тонн |
Минимальный выброс загрязняющего вещества, г/с |
Максимальный выброс загрязняющего вещества выбросов, г/с |
Средний выброс загрязняющего вещества, г/с |
|
1, 3, 5-Триметилбензол (мезитилен) |
0, 000016 - 0, 00009 |
0, 000003 |
0, 000043 |
0, 000023 | |
|
Азота диоксид |
УПН, Печи подогрева нефти, факельная установка, путевые подогреватели, сепараторы, производственная площадка |
0, 0501 - 2023, 4 |
0, 002 |
44, 47 |
22, 236 |
|
Азота оксид |
УПН, Печи подогрева нефти, факельная установка, путевые подогреватели, сепараторы, производственная площадка |
0, 008 - 1227, 66 |
0, 0004 |
142, 7 |
71, 35 |
|
Азотная кислота |
Установка подготовки нефти |
0, 005 - 0, 12 |
0, 00016 |
0, 004 |
0, 0021 |
|
Амилены (смесь изомеров) |
0, 00014 - 0, 047 |
0, 000013 |
0, 000013 |
0, 000013 | |
|
Аммиак |
Установка подготовки нефти |
0, 01 - 1, 7 |
0, 0003 |
0, 0004 |
0, 00035 |
|
Ацетон |
0, 005 - 1, 01 |
0, 0043 |
0, 32 |
0, 162 | |
|
Бензапирен |
УПН, Печи подогрева нефти, факельная установка, путевые подогреватели, сепараторы, производственная площадка |
0, 5•10-8 - 0, 002 |
0, 2•10-9 |
0, 0005 |
0, 00025 |
|
Бензин (нефтяной, малосернистый в пересчете на углерод) |
Печи подогрева нефти, центральный пункт сбора нефти |
0, 011 - 0, 43 |
0, 004 |
0, 65 |
0, 335 |
|
Бензин сланцевый (в пересчете на углерод) |
0, 00009 |
0, 0017 |
0, 0017 |
0, 0017 | |
|
Бензол |
Аппаратный двор УПН, Печи подогрева нефти, факельная установка, путевые подогреватели, сепараторы, производственная площадка |
0, 1 - 26, 31 |
0, 0001 |
3, 1 |
1, 55 |
|
Бутилацетат |
Установка подготовки нефти |
0, 14 |
0, 013 |
0, 013 |
0, 013 |
|
Ванадия пяти оксид |
Инженерные сети, насосная откачки нефти, дренажная емкость, факельная установка, сепараторы |
0, 000001 - 0, 002 |
0, 5•10-6 |
0, 5•10-6 |
0, 5•10-6 |
|
Взвешенные вещества |
Инженерные сети, насосная откачки нефти, дренажная емкость, факельная установка, сепараторы |
0, 08 - 6, 95 |
0, 03 |
0, 05 |
0, 04 |
|
Диалюминий триоксид (в пересчете на алюминий) |
0, 017 |
0, 0005 |
0, 0005 |
0, 0005 | |
|
Дижелезо триоксид (железа оксид) |
УПН, Печи подогрева нефти, факельная установка, путевые подогреватели, сепараторы, производственная площадка |
0, 0002 - 0, 54 |
0, 0011 |
0, 096 |
0, 048 |
|
Диметилбензол (ксилол) (смесь мета-, орто- и параизомеров) |
Аппаратный двор УПН, Печи подогрева нефти, факельная установка, путевые подогреватели, сепараторы, производственная площадка |
0, 006 - 9, 12 |
0, 0006 |
1, 29 |
0, 645 |
|
Диметилсульфид |
Центральный пункт сбора нефти |
0, 175 |
0, 045 |
0, 045 |
0, 045 |
|
Железа трихлорид (в пересчете на железо) |
Печи подогрева нефти |
0, 0028 - 0, 086 |
0, 002 |
0, 05 |
0, 025 |
|
Зола ТЭС мазутная (в пересчете на ванадий) |
0, 002 |
0, 6•10-4 |
0, 6•10-4 |
0, 6•10-4 | |
|
Изопропилбензол (кумол) |
0, 00002 - 0, 00009 |
0, 000003 |
0, 00006 |
0, 000031 | |
|
Карбонат натрия (динатрий карбонат) |
0, 002 |
0, 00006 |
0, 00006 |
0, 00006 | |
|
Керосин |
УПН, Печи подогрева нефти, факельная установка, путевые подогреватели, сепараторы, производственная площадка |
0, 005 - 380, 83 |
0, 024 |
3, 42 |
1, 72 |
|
Летучие органические соединения |
Факельные установки, путевые подогреватели, производственная площадка |
4, 8 - 273, 22 |
0, 17 |
5, 99 |
3, 08 |
|
Марганец и его соединения |
УПН, Печи подогрева нефти, факельная установка, путевые подогреватели, сепараторы, производственная площадка |
0, 000019 - 0, 0037 |
0, 00009 |
0, 002 |
0, 0015 |
|
Медь, оксид меди, сульфат меди, хлорид меди (в пересчете на медь) |
0, 002 - 0, 003 |
0, 6•10-5 |
9, 5•10-5 |
8, 6•10-5 | |
|
Метан |
Аппаратный двор УПН, Печи подогрева нефти, факельная установка, путевые подогреватели, сепараторы, производственная площадка |
0, 8•10-11 - 6713, 65 |
0, 2•10-8 |
2013, 16 |
1006, 6 |
|
Метилбензол (толуол) |
Аппаратный двор УПН, Печи подогрева нефти, факельная установка, путевые подогреватели, сепараторы, производственная площадка |
0, 012 - 16, 6 |
0, 0001 |
1, 9 |
0, 95 |
|
Минеральное масло |
Площадка УПН, центральный пункт сбора нефти |
0, 000015 - 2, 41 |
0, 0003 |
0, 066 |
0, 033 |
|
Натрий гидроксид (Натрия гидроокись, Натр едкий, Сода каустическая) |
Установка подготовки нефти |
0, 0065 |
0, 0002 |
0, 0002 |
0, 0002 |
|
Пыль абразивная (Корунд белый, Монокорунд) |
Центральный пункт сбора нефти |
0, 006 - 0, 07 |
0, 011 |
0, 011 |
0, 011 |
|
Пыль неорганическая с содержанием кремния менее 20, 20 - 70, а также более 70 процентов |
Инженерные сети, насосная откачки нефти, дренажная емкость, факельная установка, сепараторы |
0, 00003 - 0, 37 |
0, 000035 |
0, 45 |
0, 225 |
|
Свинец и его соединения, кроме тетраэтилсвинца, в пересчете на свинец |
0, 001 - 0, 002 |
0, 00003 |
0, 00006 |
0, 000045 | |
|
Серная кислота |
Установка подготовки нефти, печи подогрева нефти |
0, 000004 - 0, 0075 |
0, 000003 |
0, 00024 |
0, 00012 |
|
Сероводород |
Аппаратный двор УПН, Печи подогрева нефти, факельная установка, путевые подогреватели, сепараторы, производственная площадка |
0, 000003 - 24, 47 |
0, 000024 |
0, 64 |
0, 32 |
|
Серы диоксид |
УПН, Печи подогрева нефти, факельная установка, путевые подогреватели, сепараторы, производственная площадка |
0, 001 - 716, 67 |
0, 00012 |
5, 29 |
2, 65 |
|
Сольвент-нафта |
0, 37 |
0, 074 |
0, 074 |
0, 074 | |
|
Спирт бутиловый |
Установка подготовки нефти |
0, 11 - 0, 95 |
0, 01 |
0, 05 |
0, 03 |
|
Спирт изопропиловый |
0, 0016 - 1, 3 |
0, 0024 |
0, 0024 |
0, 0024 | |
|
Спирт метиловый |
УПН, Печи подогрева нефти, факельная установка, путевые подогреватели, сепараторы, производственная площадка |
0, 000003 - 1, 18 |
0, 000036 |
0, 31 |
0, 155 |
|
Спирт этиловый |
Установка подготовки нефти |
0, 135 - 2, 63 |
0, 004 |
0, 08 |
0, 042 |
|
Тетрахлорметан |
0, 46 |
0, 015 |
0, 015 |
0, 015 | |
|
Уайт-спирит |
0, 11 - 1, 67 |
0, 013 |
0, 1 |
0, 057 | |
|
Углеводороды предельные C12-C-19 |
УПН, Печи подогрева нефти, факельная установка, путевые подогреватели, сепараторы, производственная площадка |
0, 004 - 1119, 18 |
0, 0033 |
1, 41 |
0, 71 |
|
Углеводороды предельные C1-C-5 (исключая метан) |
Аппаратный двор УПН, Печи подогрева нефти, факельная установка, путевые подогреватели, сепараторы, производственная площадка |
5, 36 - 5798, 345 |
0, 28 |
57, 8 |
29, 04 |
|
Углеводороды предельные C6-C10 |
Аппаратный двор УПН, Печи подогрева нефти, факельная установка, путевые подогреватели, сепараторы, производственная площадка |
0, 0042 - 3440, 85 |
0, 0013 |
111, 6 |
55, 8 |
|
Углерод (Сажа) |
УПН, Печи подогрева нефти, факельная установка, путевые подогреватели, сепараторы, производственная площадка |
0, 003 - 4095, 2 |
0, 014 |
833, 74 |
416, 88 |
|
Углерод четыреххлористый |
Установка подготовки нефти |
0, 00075 - 0, 35 |
0, 0001 |
0, 011 |
0, 0051 |
|
Углерода диоксид |
Факельные установки, площадка УПН |
2054, 82 - 49135, 21 |
1000 |
2050, 74 |
1525, 37 |
|
Углерода оксид |
Аппаратный двор УПН, Печи подогрева нефти, факельная установка, путевые подогреватели, сепараторы, производственная площадка |
0, 0012 - 29434, 73 |
0, 009 |
2992, 51 |
1496, 26 |
|
Формальдегид |
УПН, Печи подогрева нефти, факельная установка, путевые подогреватели, сепараторы, производственная площадка |
0, 19 - 15, 01 |
0, 04 |
0, 056 |
0, 052 |
|
Фториды газообразные (гидрофторид, кремний тетрафторид) (в пересчете на фтор) |
УПН, Печи подогрева нефти, факельная установка, путевые подогреватели, сепараторы, производственная площадка |
0, 00004 - 0, 56 |
0, 00009 |
0, 002 |
0, 001 |
|
Фториды газообразные в пересчете на HF |
0, 0026 |
0, 00068 |
0, 00068 |
0, 00068 | |
|
Фториды твердые |
УПН, Печи подогрева нефти, факельная установка, путевые подогреватели, сепараторы, производственная площадка |
0, 00016 - 0, 004 |
0, 00004 |
0, 0055 |
0, 0028 |
|
Хлористый водород |
Инженерные сети, насосная откачки нефти, дренажная емкость, факельная установка, сепараторы |
0, 0009 - 0, 26 |
0, 0003 |
0, 00056 |
0, 00043 |
|
Цинк и его соединения |
0, 004 |
0, 00013 |
0, 00013 |
0, 00013 | |
|
Этилбензол (стирол) |
Печи подогрева нефти |
0, 0000035 - 0, 3 |
0, 0000003 |
0, 085 |
0, 0425 |
|
Этилена окись |
Площадка УПН |
0, 0002 |
0, 7•10-8 |
6, 8•10-7 |
3, 4•10-7 |
|
Этиленгликоль (1, 2-этандиол) |
Центральный пункт сбора нефти |
0, 062 - 0, 8 |
0, 002 |
0, 05 |
0, 02 |
|
Наименование загрязняющего вещества выбросов |
Годовая масса выбросов загрязняющего вещества, тонн |
Минимальный выброс загрязняющего вещества, г/с |
Максимальный выброс загрязняющего вещества выбросов, г/с |
Средний выброс загрязняющего вещества, г/с |
|
Бензин (нефтяной, малосернистый в пересчете на углерод) |
0, 001 |
0, 03 |
0, 03 |
0, 03 |
|
Бензол |
0, 06 |
0, 007 |
0, 007 |
0, 007 |
|
Диметилбензол (ксилол) (смесь мета-, орто- и параизомеров) |
0, 017 |
0, 002 |
0, 002 |
0, 002 |
|
Метан |
7, 81 |
0, 25 |
0, 25 |
0, 25 |
|
Метилбензол (толуол) |
0, 26 |
0, 05 |
0, 05 |
0, 05 |
|
Сероводород |
0, 014 |
0, 0013 |
0, 0013 |
0, 0013 |
|
Углеводороды предельные C1-C-5 (исключая метан) |
40, 58 |
5, 63 |
5, 63 |
5, 63 |
|
Углеводороды предельные C6-C10 |
10, 38 |
1, 35 |
1, 35 |
1, 35 |
Промышленные отходы
В процессе обессоливания нефтегазоводяной жидкости образуются значительные объемы нефтешлама. Объемы образующегося отхода зависят от свойств нефтегазоводяной жидкости (таких, как содержание механических примесей и т.д.) и варьируются в пределах 60 - 1500 т/год. Состав шлама варьируется в зависимости от характеристик разрабатываемого месторождения и может содержать ионы железа и других металлов, глину, песок, воду (5 % - 10 %) и нефтяную эмульсию (20 % - 50 % вес./вес.).
|
Наименование отхода |
Источник образования отходов |
Класс опасности |
Наименование способа утилизации |
Код по ФККО |
Масса образования |
|
Лом и отходы, содержащие незагрязненные черные металлы в виде изделий, кусков, несортированные |
Демонтаж трубопроводов, емкостей, замена деталей |
5 |
Утилизация отходов |
46101001205 |
130 |
|
Лом изделий из стекла |
Бой стеклянного оборудования |
5 |
Утилизация отходов |
45110100205 |
0, 35 |
|
Отходы минеральных масел компрессорных |
Техническое обслуживание технологического оборудования |
Утилизация отходов |
40616601313 |
1, 715 | |
|
Отходы резиноасбестовых изделий незагрязненные |
Техническое обслуживание технологического оборудования |
4 |
Утилизация отходов |
45570000714 |
0, 45 - 0, 996 |
|
Отходы стекловолокна |
Замена изоляции трубопроводов, теплотрасс |
5 |
Утилизация отходов |
34140001205 |
2, 875 |
|
Отходы стеклолакоткани |
Замена изоляции трубопроводов, теплотрасс |
4 |
Утилизация отходов |
45144101294 |
0, 125 |
|
Шлам очистки емкостей и трубопроводов от нефти и нефтепродуктов |
Резервуары |
3 |
Переработка |
91120002393 |
3791, 35 |
|
Наименование отхода |
Источник образования отходов |
Класс опасности |
Наименование способа утилизации |
Код по ФККО |
Масса образования |
|
Асфальтосмолопарафиновые отложения при зачистке нефтепромыслового оборудования |
Сосуды, канализационные емкости |
3 |
Утилизация отходов |
29122001293 |
44, 5 - 305, 6 |
|
Лом и отходы, содержащие незагрязненные черные металлы в виде изделий, кусков, несортированные |
Демонтаж трубопроводов, емкостей, замена деталей, обращение с черными металлами и продукцией из них, износ оборудования |
5 |
Утилизация отходов |
46101001205 |
0, 3 - 23, 059 |
|
Шлам очистки емкостей и трубопроводов от нефти и нефтепродуктов |
Зачистка и промывка оборудования и емкостей, резервуаров для хранения, транспортирования и обработки от нефти и нефтепродуктов, УПН |
3 |
Обезвреживание отходов |
91120002393 |
0, 02 - 10500, 0 |
|
Остатки и огарки стальных сварочных электродов |
Проведение сварочных работ |
5 |
Утилизация отходов |
91910001205 |
1, 729 |
|
Отходы резиноасбестовых изделий незагрязненные |
Использование по назначению с утратой потребительских свойств |
4 |
Утилизация отходов |
45570000714 |
0, 16 - 0, 216 |
|
Отходы смесей нефтепродуктов при технических испытаниях и измерениях |
Технические испытания |
3 |
Утилизация отходов |
94250101313 |
12, 635 |
|
Отходы упаковочного картона незагрязненные |
Распаковка материалов |
5 |
Утилизация отходов |
40518301605 |
3, 101 |
|
Песок, загрязненный нефтью или нефтепродуктам и (содержание нефти или нефтепродуктов 15 % и более) |
Ликвидация аварий |
3 |
Утилизация отходов |
91920101393 |
0, 133 - 83 |
|
Песок, загрязненный нефтью или нефтепродуктам и (содержание нефти или нефтепродуктов менее 15 %) |
Ликвидация проливов нефти и нефтепродуктов |
4 |
Утилизация отходов |
91920102394 |
4, 0 - 20, 0 |
|
Сальниковая набивка асбестографитовая промасленная (содержание масла 15 % и более) |
Эксплуатация насосных агрегатов |
3 |
Обезвреживание отходов |
91920201603 |
0, 01 |
Сточные воды
Установка обессоливания потребляет большие объемы технической и пресной воды (30 - 100 л/т опресненного сырья). В процессе обессоливания образуются сточные воды с высоким содержанием солей, которые подают на очистные сооружения. В Таблице 3.67 приведены данные по составу образующихся сточных вод.
|
Наименование загрязняющего вещества сбросов |
Код загрязняющего вещества по 1316 (II - для водных объектов) |
Годовая масса выбросов загрязняющего вещества, тонн |
Минимальный сброс загрязняющего вещества, мг/с |
Максимальный сброс загрязняющего вещества выбросов, мг/с |
Средняя концентрация загрязняющего вещества |
|
Акрилонитрил (нитрил акриловой кислоты) |
1 |
148, 5 |
4, 7 |
4, 7 |
4, 7 |
|
Алюминий |
2 |
24, 24 |
0, 77 |
0, 77 |
0, 77 |
|
Ксилол (о-ксилол, м-ксилол, п-ксилол) |
57 |
0, 005 - 0, 12 |
0, 00016 |
0, 0038 |
0, 0019 |
|
Лигнинсульфоновые кислоты |
58 |
1119, 18 |
35, 46 |
35, 46 |
35, 46 |
|
Метилацетат |
67 |
14, 55 |
0, 46 |
0, 46 |
0, 46 |
|
Метол (1-гидрокси-4-(метиламино)бензол) |
68 |
4, 57 |
0, 14 |
0, 14 |
0, 14 |
|
Моноэтаноламин |
70 |
9, 15 |
0, 29 |
0, 29 |
0, 29 |
|
Пропиленгликоль (1, 2-пропандиол) |
доп. 171 |
2054, 82 |
65, 11 |
65, 11 |
65, 11 |
Энергетические ресурсы
|
Наименование энергетических ресурсов |
Единицы измерения |
Минимальный расход энергетических (сырьевых) ресурсов в год |
Максимальный расход энергетических (сырьевых) ресурсов в год |
|
Потребление электроэнергии |
кВт*ч/т |
2, 89 - 5055, 23 |
4, 52 - 5158, 62 |
|
Потребление топлива (газового) |
тыс.м3/сутки |
51 |
62 |
|
Потребление пара |
Гкал |
6905, 75 - 7304 |
7516 - 7632, 67 |
|
Наименование энергетических ресурсов |
Единицы измерения |
Минимальный расход энергетических (сырьевых) ресурсов в год |
Максимальный расход энергетических (сырьевых) ресурсов в год |
|
Потребление электроэнергии |
кВт*ч/т |
0, 46 - 7705329 |
0, 84 - 25172391 |
|
Потребление топлива (всего) |
т.у.т |
119033, 874 |
153915, 346 |
|
Потребление топлива (газового) |
т.у.т |
354 - 42065478 |
454, 2 - 109595265 |
|
Потребление топлива (жидкого) |
т.у.т |
5597, 683 |
539 - 5639, 503 |
|
Потребление пара |
Гкал |
5192, 87 - 553740 |
5192, 87 - 553740 |
|
Свежая вода |
куб.м/т |
0, 002 - 13, 567 |
0, 002 - 13, 567 |
|
Наименование материальных ресурсов |
Единицы измерения |
Тип материальных ресурсов |
Минимальный расход материальных ресурсов |
Максимальный расход материальных ресурсов |
|
Деэмульгатор |
г/тн |
Реагенты |
65 |
120 |
|
Наименование материальных ресурсов |
Единицы измерения |
Тип материальных ресурсов |
Минимальный расход материальных ресурсов |
Максимальный расход материальных ресурсов |
|
Деэмульгатор |
г/т |
Реагенты |
0, 276 |
1300 |
|
Ингибитор |
т |
Реагенты |
22 - 54 |
24 - 60 |
|
Ингибитор коррозии |
тн |
Реагенты |
143, 61 |
700 |
|
Ингибитор солеотложений |
тн |
Реагенты |
22, 919 |
101, 756 |
|
Нейтрализатор |
т |
Реагенты |
130 |
200 |
|
Пеногаситель DFO 082306 |
тн |
Реагенты |
8, 75 |
10 |
|
Противотурбулентная присадка |
г/т |
Реагенты |
7 |
13, 8 |
|
Растворитель гидратообразований |
тн |
Реагенты |
4, 801 |
6 |
|
Топливный газ на печи нагрева нефти - природный |
млн. м. куб |
Материалы |
7, 3 |
8, 7 |
Выбросы
|
Наименование загрязняющего вещества выбросов |
Источник выброса (обобщенно) |
Годовая масса выбросов загрязняющего вещества, тонн |
Минимальный выброс загрязняющего вещества, г/с |
Максимальный выброс загрязняющего вещества выбросов, г/с |
Средний выброс загрязняющего вещества, г/с |
|
Азота диоксид |
Оборудование УПСВ, путевой подогреватель, факел сжигания ПНГ, производственная площадка |
0, 00007 - 237, 33 |
0, 004 |
14, 71 |
7, 35 |
|
Азота оксид |
Оборудование УПСВ, путевой подогреватель, факел сжигания ПНГ, производственная площадка |
0, 000012 - 38, 51 |
0, 001 |
2, 5 |
1, 126 |
|
Бензапирен |
Оборудование УПСВ, путевой подогреватель, факел сжигания ПНГ, производственная площадка |
0, 3•10-7-8, 8•10-7 |
0, 1•10-8 |
0, 84 |
0, 42 |
|
Бензин (нефтяной, малосернистый в пересчете на углерод) |
0, 00003 - 94, 07 |
9, 5•10-6 |
2, 98 |
1, 5 | |
|
Бензол |
Оборудование УПСВ, путевой подогреватель, факел сжигания ПНГ, емкость ЕП, нефтегазосепаратор |
0, 00003 - 104, 65 |
0, 0002 |
0, 27 |
0, 13 |
|
Бутилацетат |
0, 95 |
0, 03 |
0, 03 |
0, 03 | |
|
Взвешенные вещества |
Оборудование УПСВ |
0, 05 - 1, 8 |
0, 013 |
3, 03 |
1, 54 |
|
Дижелезо триоксид (железа оксид) |
Оборудование УПСВ |
0, 019 - 0, 138 |
0, 00735 |
0, 08 |
0, 044 |
|
Диметилбензол (ксилол) (смесь мета-, орто- и параизомеров) |
Оборудование УПСВ, путевой подогреватель, факел сжигания ПНГ, емкость ЕП, нефтегазосепаратор |
0, 00001 - 35, 17 |
0, 00006 |
0, 32 |
0, 16 |
|
Дихлорид железа |
509, 31 |
16, 14 |
16, 14 |
16, 14 | |
|
Изопропилбензол (кумол) |
0, 263 |
0, 008 |
0, 008 |
0, 008 | |
|
Керосин |
0, 000002 - 1, 16 |
6, 4•10-8 |
0, 037 |
0, 0185 | |
|
Летучие органические соединения |
Технологическое оборудование, факел сжигания ПНГ |
1, 25 - 61, 0 |
0, 04 |
0, 04 |
0, 04 |
|
Марганец и его соединения |
Оборудование УПСВ |
0, 00036 - 0, 0045 |
0, 00012 |
0, 0012 |
0, 00066 |
|
Метан |
Оборудование УПСВ, производственная площадка, емкость ЕП, нефтегазосепаратор |
0, 01 - 3987, 06 |
0, 00032 |
576, 19 |
289, 6 |
|
Метилбензол (толуол) |
Оборудование УПСВ, путевой подогреватель, факел сжигания ПНГ, емкость ЕП, нефтегазосепаратор |
0, 00002 - 70, 66 |
0, 000012 |
0, 17 |
0, 085 |
|
Пыль абразивная (Корунд белый, Монокорунд) |
Оборудование УПСВ |
0, 029 |
0, 0066 |
0, 0066 |
0, 0066 |
|
Пыль неорганическая с содержанием кремния менее 20, 20 - 70, а также более 70 процентов |
Оборудование УПСВ |
0, 00003 - 0, 0017 |
0, 000016 |
0, 00022 |
0, 00011 |
|
Сероводород |
Оборудование УПСВ, путевой подогреватель, факел сжигания ПНГ, емкость ЕП, нефтегазосепаратор |
0, 000005 - 32, 17 |
0, 000003 |
0, 04 |
0, 02 |
|
Серы диоксид |
Оборудование УПСВ, путевой подогреватель |
0, 000002 - 1703, 57 |
0, 046 |
30, 66 |
15, 33 |
|
Спирт бутиловый |
1, 85 |
0, 06 |
0, 06 |
0, 06 | |
|
Спирт метиловый |
Оборудование УПСВ, факел сжигания ПНГ, производственная площадка |
0, 00006 - 2, 39 |
0, 00012 |
0, 58 |
0, 29 |
|
Спирт этиловый |
1, 62 |
0, 05 |
0, 05 |
0, 05 | |
|
Уайт-спирит |
Оборудование УПСВ |
0, 04 - 0, 56 |
0, 0046 |
0, 23 |
0, 116 |
|
Углеводороды предельные C12-C-19 |
Оборудование УПСВ, резервуары вертикальные, нефтегазосепаратор |
0, 018 - 433, 35 |
0, 1 |
2, 35 |
1, 18 |
|
Углеводороды предельные C1-C-5 (исключая метан) |
Оборудование УПСВ, емкость ЕП, нефтегазосепаратор |
0, 0066 - 1496, 04 |
0, 004 |
56, 68 |
28, 34 |
|
Углеводороды предельные C6-C10 |
Оборудование УПСВ, факел сжигания ПНГ, емкость ЕП, нефтегазосепаратор |
0, 002 - 6258, 21 |
0, 00025 |
20, 79 |
10, 4 |
|
Углерод (Сажа) |
Оборудование УПСВ, факел сжигания ПНГ, производственная площадка, нефтегазосепаратор |
0, 0000006 - 1998, 49 |
0, 11 |
288, 37 |
144, 19 |
|
Углерода диоксид |
0, 0017 - 2792, 84 |
0, 00005 |
88, 5 |
44, 25 | |
|
Углерода оксид |
Оборудование УПСВ, факел сжигания ПНГ, производственная площадка, путевой подогреватель |
0, 4 - 16654, 07 |
0, 013 |
2298, 16 |
1145, 09 |
|
Фториды газообразные (гидрофторид, кремний тетрафторид) (в пересчете на фтор) |
Оборудование УПСВ |
0, 0002 - 0, 004 |
0, 000075 |
0, 044 |
0, 022 |
|
Фториды твердые |
Оборудование УПСВ |
0, 00006 - 0, 0015 |
0, 000032 |
0, 0007 |
0, 00036 |
|
Наименование отхода |
Источник образования отходов |
Класс опасности |
Наименование способа утилизации |
Код по ФККО |
Масса образования |
|
Асфальтосмолопарафиновые отложения при зачистке нефтепромыслов ого оборудования |
Сосуды, канализационные емкости |
3 |
Утилизация отходов |
29122001293 |
2, 2 - 57, 7 |
|
Лом и отходы, содержащие незагрязненные черные металлы в виде изделий, кусков, несортированные |
Демонтаж трубопроводов, емкостей, замена деталей |
5 |
Утилизация отходов |
46101001205 |
6, 961 |
|
Отходы резиноасбестовых изделий незагрязненные |
Использование по назначению с утратой потребительских свойств |
4 |
Утилизация отходов |
45570000714 |
0, 005 - 0, 2 |
|
Песок, загрязненный нефтью или нефтепродуктами (содержание нефти или нефтепродуктов 15 % и более) |
Ликвидация аварий |
3 |
Утилизация отходов |
91920101393 |
0, 075 |
|
Песок, загрязненный нефтью или нефтепродуктами (содержание нефти или нефтепродуктов менее 15 %) |
Ликвидация проливов нефти и нефтепродуктов |
4 |
Утилизация отходов |
91920102394 |
10 - 10, 225 |
|
Пыль (порошок) абразивные от шлифования черных металлов с содержанием металла менее 50 % |
Шлифование черных металлов |
4 |
Утилизация отходов |
36122102424 |
0, 024 |
|
Сальниковая набивка асбестографитовая, промасленная (содержание масла 15 % и более) |
ЗРА, запорная арматура, задвижки |
3 |
Утилизация отходов |
91920201603 |
0, 1 |
|
Шлам очистки емкостей и трубопроводов от нефти и нефтепродуктов |
Чистка резервуаров вертикальных стальных (РВС) по договору подряда |
3 |
Утилизация отходов |
91120002393 |
39, 37 - 2000 |
|
Наименование загрязняющего вещества сбросов |
Код загрязняющего вещества по 1316 (II - для водных объектов) |
Годовая масса выбросов загрязняющего вещества, тонн |
Минимальный сброс загрязняющего вещества, мг/с |
Максимальный сброс загрязняющего вещества выбросов, мг/с |
Средняя концентрация загрязняющего вещества |
|
o-Диметилфталат (диметилбензол-1, 2-дикарбонат) |
40 |
0, 00004 - 0, 2 |
0, 0000013 |
0, 006 |
0, 003 |
|
Акрилонитрил (нитрил акриловой кислоты) |
1 |
0, 00007 - 18, 08 |
0, 000002 |
0, 57 |
0, 288 |
|
Алюминий |
2 |
0, 00001 - 3, 05 |
0, 0000032 |
0, 097 |
0, 048 |
|
Анилин (аминобензол, фениламин) |
7 |
0, 1•10-6 |
3, 2•10-9 |
3, 2•10-9 |
3, 2•10-9 |
|
Взвешенные вещества |
166 |
7, 161 |
8, 0 |
102, 0 |
25, 0 |
|
Ксилол (о-ксилол, м-ксилол, п-ксилол) |
57 |
0, 05 - 795, 04 |
0, 0016 |
25, 19 |
12, 6 |
|
Лигнинсульфоновые кислоты |
58 |
0, 02 - 433, 35 |
0, 0063 |
13, 73 |
6, 83 |
|
Метилацетат |
67 |
0, 0002 - 1, 16 |
0, 000063 |
1, 17 |
0, 56 |
|
Метол (1-гидрокси-4-(метиламино) бензол) |
68 |
0, 0002 - 0, 36 |
0, 000063 |
0, 01 |
0, 005 |
|
Моноэтаноламин |
70 |
0, 01 - 3, 55 |
0, 0032 |
3, 55 |
0, 11 |
|
Нефтепродукты (нефть) |
74 |
12, 19 |
12, 0 |
213, 0 |
112, 5 |
|
п-Крезол (4-метилфенол) |
56 |
583, 6 |
18, 5 |
18, 5 |
18, 5 |
|
Полихлорированные бифенилы (ПХБ 28, ПХБ 52, ПХБ 74, ПХБ 99, ПХБ 101, ПХБ 105, ПХБ 110, ПХБ 153, ПХБ 170) |
154 |
0, 00003 - 94, 07 |
9, 5•10-7 |
2, 98 |
1, 49 |
|
Пропиленгликоль (1, 2-пропандиол) |
доп. 171 |
0, 002 - 2792, 84 |
0, 00006 |
88, 5 |
44, 25 |
|
Транс-1, 3-дихлорпропен |
43 |
0, 000004 - 0, 000019 |
1, 2•10-7 |
6, 2•10-7 |
3, 7•10-7 |
|
ТХАН (трихлорацетат натрия, ТЦА) |
156 |
0, 000002 - 1, 16 |
0, 6•10-7 |
0, 036 |
0, 018 |
|
Наименование энергетических ресурсов |
Единицы измерения |
Минимальный расход энергетических (сырьевых) ресурсов в год |
Максимальный расход энергетических (сырьевых) ресурсов в год |
|
Потребление электроэнергии |
кВт*ч/т |
0, 91 - 28024629 |
0, 003 - 28024629 |
|
Наименование материальных ресурсов |
Единицы измерения |
Тип материальных ресурсов |
Минимальный расход материальных ресурсов |
Максимальный расход материальных ресурсов |
|
Деэмульгатор |
т |
Реагенты |
0, 705 |
140 |
|
Ингибитор |
т |
Реагенты |
63 - 72 |
72 - 78 |
|
Нейтрализатор |
т |
Реагенты |
130 |
150 |
Выбросы газокомпрессорных станций приведены в таблице 3.77.
|
Наименование загрязняющего вещества выбросов |
Источник выброса (обобщенно) |
Годовая масса выбросов загрязняющего вещества, тонн |
Минимальный выброс загрязняющего вещества, г/с |
Максимальный выброс загрязняющего вещества выбросов, г/с |
Средний выброс загрязняющего вещества, г/с |
|
Азота диоксид |
1, 715 - 108, 44 |
0, 069 |
3, 64 |
1, 85 | |
|
Азота оксид |
0, 28 - 17, 62 |
0, 011 |
0, 59 |
0, 3 | |
|
Бензапирен |
6, 5•10-8 - 0, 000005 |
0, 2•10-6 |
0, 3•10-6 |
0, 25•10-6 | |
|
Бензол |
Технологическое оборудование |
0, 000022 - 0, 02 |
1, 4•10-6 |
0, 00006 |
0, 000031 |
|
Бутилацетат |
0, 35 |
0, 054 |
0, 054 |
0, 054 | |
|
Взвешенные вещества |
КС |
0, 073 - 0, 57 |
0, 0078 |
0, 0885 |
0, 048 |
|
Дижелезо триоксид (железа оксид) |
0, 0037 - 0, 098 |
0, 00028 |
0, 00995 |
0, 005 | |
|
Диметилбензол (ксилол) (смесь мета-, орто- и параизомеров) |
Технологическое оборудование |
0, 000007 - 0, 048 |
0, 4•10-6 |
0, 012 |
0, 006 |
|
Летучие органические соединения |
Технологическое оборудование, компрессорная |
0, 4 - 979, 74 |
0, 02 |
10, 41 |
5, 2 |
|
Марганец и его соединения |
0, 000545 - 0, 0006 |
0, 0000375 |
0, 00011 |
0, 00005 | |
|
Метан |
КС, компрессорная компрессоры газовые |
0, 037 - 1082, 09 |
0, 0012 |
58, 88 |
29, 44 |
|
Метилбензол (толуол) |
Технологическое оборудование |
0, 000014 - 0, 35 |
0, 0000009 |
0, 054 |
0, 027 |
|
Минеральное масло |
КС |
0, 00006 - 0, 93 |
0, 00009 |
0, 14 |
0, 07 |
|
Сероводород |
Технологическое оборудование, КС, компрессорная |
0, 00004 - 14, 52 |
0, 00001 |
0, 46 |
0, 23 |
|
Серы диоксид |
775, 9 |
24, 62 |
24, 62 |
24, 62 | |
|
Спирт бутиловый |
КС |
0, 058 - 0, 14 |
0, 0027 |
0, 022 |
0, 012 |
|
Спирт метиловый |
Технологическое оборудование |
0, 03 - 909350, 0 |
0, 009 |
3, 2 |
1, 6 |
|
Спирт этиловый |
0, 21 |
0, 032 |
0, 032 |
0, 032 | |
|
Уайт-спирит |
0, 048 |
0, 0112 |
0, 0112 |
0, 0112 | |
|
Углеводороды предельные C12-C-19 |
Технологическое оборудование |
0, 0067 - 1, 36 |
0, 0008 |
0, 044 |
0, 022 |
|
Углеводороды предельные C1-C-5 (исключая метан) |
КС |
0, 373 - 62, 065 |
0, 012 |
2, 08 |
1, 05 |
|
Углеводороды предельные C6-C10 |
Технологическое оборудование |
0, 027 - 51, 88 |
0, 0009 |
1, 65 |
1, 36 |
|
Углерод (Сажа) |
24, 59 - 730, 17 |
0, 78 |
23, 82 |
11, 91 | |
|
Углерода оксид |
205, 71 - 16944, 21 |
6, 56 |
537, 73 |
272, 145 | |
|
Фториды газообразные (гидрофторид, кремний тетрафторид) (в пересчете на фтор) |
0, 00023 - 0, 000255 |
0, 0000355 |
0, 00004 |
0, 00002 | |
|
Фториды твердые |
0, 0004 |
0, 00008 |
0, 00008 |
0, 00008 | |
|
Этилацетат |
0, 35 |
0, 054 |
0, 054 |
0, 054 | |
|
Этиленгликоль (1, 2-этандиол) |
2, 9 |
0, 165 |
0, 165 |
0, 165 |
|
Наименование отхода |
Источник образования отходов |
Класс опасности |
Наименование способа утилизации |
Код по ФККО |
Масса образования |
|
Отходы минеральных масел компрессорных |
Компрессор |
3 |
Утилизация отходов |
40616601313 |
1, 248 - 29, 333 |
|
Отходы минеральных масел индустриальные |
Замена масла насосов |
3 |
Утилизация отходов |
40613001313 |
2, 314 |
|
Отходы резиноасбестовых изделий незагрязненные |
Техническое обслуживание технологического оборудования |
4 |
Утилизация отходов |
45570000714 |
0, 18 |
|
Песок, загрязненный нефтью или нефтепродуктам и (содержание нефти или нефтепродуктов 15 % и более) |
Техническое обслуживание технологического оборудования |
3 |
Утилизация отходов |
91920101393 |
0, 07 |
|
Отходы резиноасбестовых изделий, загрязненные нефтепродуктам и (содержание нефтепродуктов менее 2 %) |
Техническое обслуживание технологического оборудования |
4 |
Утилизация отходов |
45571112524 |
0, 12 |
|
Шлам очистки емкостей и трубопроводов от нефти и нефтепродуктов |
Зачистка технологических емкостей, резервуаров |
3 |
Утилизация отходов |
91120002393 |
2179, 796 |
|
Наименование энергетических ресурсов |
Единицы измерения |
Минимальный расход энергетических (сырьевых) ресурсов в год |
Максимальный расход энергетических (сырьевых) ресурсов в год |
|
Потребление электроэнергии |
кВт*ч/т |
0, 001 - 169102 |
0, 001 - 171505523 |
|
Потребление топлива (газового) |
т.у.т. |
73 - 13000 |
80, 3 - 98800 |
|
Наименование материальных ресурсов |
Единицы измерения |
Тип материальных ресурсов |
Минимальный расход материальных ресурсов |
Максимальный расход материальных ресурсов |
|
Масло МС-20 |
литр |
Материалы |
2161, 5 |
5069, 5 |
|
Масло Тп-30 |
т |
Материалы |
1, 2 |
1, 5 |
Сжигание ПНГ на факелах является источником больших выбросов в атмосферу. Для снижения этого вида воздействия на предприятиях используются установки подготовки ПНГ для его дальнейшего рационального использования, тем самым уменьшается загрязнение воздуха.
К настоящему времени в мировой практике наибольшее распространение получили следующие способы утилизации нефтяного газа:
1. Утилизация на месте добычи без переработки: закачка в пласт с целью поддержания пластового давления; водогазовое воздействие; закачка в подземные хранилища газа для извлечения в будущем. Технологии сравнительно просты и практически не зависят от состава газа, однако они достаточно энергоемки, и их применение ограничено геологическими особенностями залежей.
2. Транспортировка газа или газожидкостной смеси мультифазным транспортом к месту переработки (на ГПЗ). Качество предварительной подготовки газа зависит от технических условий эксплуатации трубопровода.
3. Закачка в газотранспортную сеть (ГТС). Требуется подготовка до требований нормативов.
4. Использование в качестве топливного газа (Gas to Power-GTP) на газопоршневых (ГПЭС) и газотурбинных (ГТЭС) электростанциях для приводов компрессорного оборудования. В зависимости от конкретной ситуации возможна выработка электроэнергии как для собственных нужд, так и для энергообеспечения других промышленных и гражданских объектов, а также поставки в электросети (рисунок 3.3). Помимо перечисленных, разработан ряд других методов утилизации, не получивших пока значительного распространения: синтез моторных топлив либо других продуктов (например, метанола) на месте (Gas to Liquid - GTL); переработка мини-ГПЗ на месторождении; сжижение нефтяного газа; транспортировка в виде газовых гидратов и др.

Рисунок 3.3 - Пути утилизации попутного нефтяного газа
Отсутствие практического применения этих методов обусловлено нерешенностью специфических технологических и инфраструктурных проблем, что не мешает рассматривать данные методы как перспективные. На практике в большинстве случаев способы утилизации совмещают. Так, для обеспечения закачки в пласт или сжатия для транспортировки часть газа отправляют на питание приводящего компрессора, с целью генерации электроэнергии на месте предварительно подготавливают топливный газ, а из образующегося при компримировании конденсата получают стабильный конденсат, закачиваемый в сырую нефть.
Применение всех рассмотренных методов утилизации имеет определенные экономические и технологические ограничения, которые в первую очередь определяются составом нефтяного газа [57].
Существуют технологии подготовки ПНГ методом низкотемпературной сепарации и методом адсорбционной осушки.

Рисунок 3.4 - Схема установки подготовки ПНГ методом низкотемпературной сепарации
Сырой газ под давлением поступает в газовый сепаратор ВС-1, где происходит отделение капельной жидкости, образовавшегося конденсата и механических примесей, которые направляются в дренажную емкость.
Газ, освобожденный от капельной жидкости, поступает в теплообменник "газ-газ" Т-1 для предварительного охлаждения газом, обратным потоком, поступающим с низкотемпературной сепарации.
Для предупреждения образования гидратов перед теплообменником в ПНГ подается ингибитор гидратообразования (метанол, диэтиленгликоль). Далее ПНГ клапаном РД-1 дросселируется, охлаждаясь при этом за счет эффекта Джоуля-Томсона. Охлажденный ПНГ поступает на вторую ступень сепарации в газовый сепаратор с НС-1, где конденсат с насыщенным водой раствором ингибитора отделяется и направляется в разделитель Р-100. Осушенный газ подогревается в теплообменнике Т-1 сырым газом, поступающим на осушку, до заданной температуры и направляется на коммерческий узел учета.
Смесь нестабильного конденсата с насыщенным водой раствором ингибитора поступает в разделитель Р-1, где конденсат отделяется и направляется на подготовку. Насыщенный водой раствор ингибитора подогревается в кожухотрубчатом теплообменнике Т-2 обратным током регенерированного ингибитора и поступает на установку регенерации БР-1. Установка регенерации состоит из ректификационной колонны, установленной непосредственно на кубе, в котором жидкость подогревается путем сжигания газа в жаровой трубе. Испаряемая вода конденсируется в аппарате воздушного охлаждения, отделяется в сборнике и сбрасывается в дренажную емкость.
Регенерированный ингибитор через теплообменник Т-2, где он охлаждается потоком насыщенного ингибитора, и через аппарат воздушного охлаждения AВO-1 направляется в расходную емкость блока подачи реагента БП-1. Затем насосами-дозаторами блока подачи реагента возвращается на установку осушки.
Преимущества низкотемпературной сепарации газа:
а) низкие капитальные расходы и эксплуатационные затраты, особенно в начальный период эксплуатации при наличии свободного перепада давления;
б) помимо извлечения жидких углеводородов, одновременно осуществляется и осушка ПНГ до требуемых отраслевым стандартом кондиций;
в) установки НТС достаточно просты в эксплуатации и техническом обслуживании, тем самым возможно использование технического персонала средней квалификации (это обстоятельство и позволяет осуществлять процесс в промысловых условиях);
г) легкость регулирования технологического процесса и его автоматизации в условиях нефтяного промысла;
д) возможности постепенного дополнения и развития технологии при снижении пластового давления и, соответственно, уменьшении свободного перепада давления, так что уже на момент проектирования установки могут быть предусмотрены различные перспективные варианты продления срока ее эффективной эксплуатации (в частности, за счет использования внешних источников холода, а также подключения дожимных компрессорных станций).
Недостатки:
а) несовершенство термодинамического процесса однократной конденсации, при этом степень извлечения из ПНГ целевых компонентов при заданных температуре и давлении в концевом низкотемпературном сепараторе зависит только от состава исходной смеси;
б) термодинамическое несовершенство дроссельного расширения ПНГ как холодопроизводящего процесса по сравнению с турбодетандерным.

Рисунок 3.5 - Схема установки подготовки ПНГ методом адсорбционной осушки (УППГ)
Перед поступлением в адсорберы из сырьевого газа в сепараторе С-1 отделяются механические примеси и капельная жидкость. После сепаратора газ сверху вниз проходит через один из адсорберов. Осушенный газ отводится в коллектор сухого газа. Второй адсорбер в это время находится на стадии регенерации (нагрев, охлаждение или ожидание).
Газ регенерации отбирается из потока осушенного газа и компрессором ДК подается в печь подогрева П-1 и с температурой + 180 °С - 200 °С подается снизу вверх через адсорбер, в котором производится десорбция воды и тяжелых углеводородов. Отработанный газ регенерации охлаждается в воздушном холодильнике АВО и поступает в сепаратор С-2, где из газа отделяются сконденсировавшиеся углеводороды и вода. После С-2 газ возвращается во входной сепаратор С-1, и повторно происходит весь цикл.
Преимущества адсорбционной осушки ПНГ:
а) достигается низкая температура точки росы осушенного газа в широком диапазоне технологических параметров;
б) компактность и низкие капитальные затраты для установок небольшой производительности;
в) изменение давления и температуры не оказывает существенного влияния на качество осушки.
Недостатки:
а) высокие капитальные вложения при строительстве установок большой производительности;
б) возможность загрязнения адсорбента и связанная с этим необходимость его замены;
в) большие потери давления в слое адсорбента;
г) большой расход тепла [58].
|
Наименование загрязняющего вещества выбросов |
Код загрязняющего вещества по 1316 (I - для атм. воздуха) |
Годовая масса выбросов загрязняющего вещества, тонн |
Минимальный выброс загрязняющего вещества, г/с |
Максимальный выброс загрязняющего вещества выбросов, г/с |
Средний выброс загрязняющего вещества, г/с |
|
Бензол |
Аппаратный двор УПГ |
0, 0037 |
0, 00011 |
0, 00011 |
0, 00011 |
|
Диметилбензол (ксилол) (смесь мета-, орто- и параизомеров) |
Аппаратный двор УПГ |
0, 0012 |
0, 000038 |
0, 000038 |
0, 000038 |
|
Метан |
Аппаратный двор УПГ |
16, 6 |
0, 52 |
0, 52 |
0, 52 |
|
Метилбензол (толуол) |
Аппаратный двор УПГ |
0, 0024 |
0, 00007 |
0, 00007 |
0, 00007 |
|
Сероводород |
Аппаратный двор УПГ |
0, 083 |
0, 0026 |
0, 0026 |
0, 0026 |
|
Углеводороды предельные C1-C-5 (исключая метан) |
Аппаратный двор УПГ |
1, 66 |
0, 052 |
0, 052 |
0, 052 |
|
Углеводороды предельные C6-C10 |
Аппаратный двор УПГ |
0, 29 |
0, 009 |
0, 009 |
0, 009 |
|
Углерода оксид |
Аппаратный двор УПГ |
0, 0035 |
0, 00011 |
0, 00011 |
0, 00011 |
|
Наименование отхода |
Источник образования отходов |
Класс опасности |
Наименование способа утилизации |
Код по ФККО |
Масса образования |
|
Отработанные фильтры |
Использование по назначению с утратой потребительских свойств |
4 |
Утилизация отходов |
44300000000 |
0, 044 |
|
Отходы резиноасбестовых изделий незагрязненные |
Использование по назначению с утратой потребительских свойств |
4 |
Утилизация отходов |
45570000714 |
0, 05 |
|
Песок, загрязненный нефтью или нефтепродуктами (содержание нефти или нефтепродуктов менее 15 %) |
Ликвидация проливов нефти и нефтепродуктов |
4 |
Утилизация отходов |
91920102394 |
0, 12 |
|
Наименование энергетических ресурсов |
Единицы измерения |
Минимальный расход энергетических (сырьевых) ресурсов в год |
Максимальный расход энергетических (сырьевых) ресурсов в год |
|
Потребление электроэнергии |
кВт*ч/т |
0, 02 |
2, 74 |
|
Потребление топлива (газового) |
т.у.т |
2 - 1700 |
3 - 1800 |
|
Наименование энергетических ресурсов |
Единицы измерения |
Минимальный расход энергетических (сырьевых) ресурсов в год |
Максимальный расход энергетических (сырьевых) ресурсов в год |
|
Потребление электроэнергии |
кВт*ч/т |
232, 92 |
1, 85 - 232, 92 |
|
Потребление топлива (газового) |
т.у.т |
760 |
800 |
|
Наименование энергетических ресурсов |
Единицы измерения |
Минимальный расход энергетических (сырьевых) ресурсов в год |
Максимальный расход энергетических (сырьевых) ресурсов в год |
|
Потребление топлива (газового) |
т.у.т |
3550 |
3900 |
|
Наименование энергетических ресурсов |
Единицы измерения |
Минимальный расход энергетических (сырьевых) ресурсов в год |
Максимальный расход энергетических (сырьевых) ресурсов в год |
|
Потребление электроэнергии |
кВт*ч/т |
5469223, 4 - 28524742 |
5469223, 4 - 28524742 |
|
Наименование материальных ресурсов |
Единицы измерения |
Тип материальных ресурсов |
Минимальный расход материальных ресурсов |
Максимальный расход материальных ресурсов |
|
Масло ДВС |
м3 |
Реагенты |
50 |
70 |
|
Метанол |
тн. |
Реагенты |
50 |
70 |
|
Наименование материальных ресурсов |
Единицы измерения |
Тип материальных ресурсов |
Минимальный расход материальных ресурсов |
Максимальный расход материальных ресурсов |
|
Нитрит натрия |
тонна |
Реагенты |
3, 71 |
4, 12 |
|
Смачиватель СВ-102 ТУ 6-14-935-80 |
тонна |
Реагенты |
0, 33 |
0, 37 |
|
Сода кальцин. техн. Б с.в. ГОСТ 5100-85 |
тонна |
Реагенты |
2, 38 |
2, 64 |
|
Трилон Б техн. ТУ 113-04-260-87 |
тонна |
Реагенты |
4, 98 |
5, 53 |
|
Тринатрийфосфат ГОСТ 201-76 |
тонна |
Реагенты |
1, 22 |
1, 35 |
|
Наименование материальных ресурсов |
Единицы измерения |
Тип материальных ресурсов |
Минимальный расход материальных ресурсов |
Максимальный расход материальных ресурсов |
|
Диэтиленгликоль |
т/год |
Реагенты |
31, 5 |
42, 5 |
|
Масло ДВС |
м3 |
Реагенты |
50 |
70 |
|
Метанол |
тн. |
Реагенты |
50 |
70 |
|
Одорант |
т/год |
Реагенты |
30 |
36 |
|
Пропан марки "А" |
т/год |
Реагенты |
3 |
5 |
Основными выбросами в атмосферу нефтяных промыслов являются CO2, SOх, NOх, летучие органические соединения и твердые частицы (пыль, сажа и присоединенные тяжелые металлы (главным образом V и Ni)). Однако нужно учитывать шум, запах, H2S, NH3, CO, CS2, бензин, толуол, диоксины, HF и HCl, которые также загрязняют воздух. Перечисленные загрязнители обычно попадают в атмосферу из таких источников, как дымовые трубы технологических печей и котлов, отдельных устройств, таких, как клапаны и уплотнения насоса и, в меньшей степени, от факелов и дымовых труб установок сжигания отходов и некондиционных жидкостей.
Выбросы диоксида углерода
Главными источниками выбросов CO2 являются технологические печи, котлы, газовые турбины, факельные системы и установки сжигания. Выбросы CO2 от каждого из нефтяного промысла зависят от сложности производства и варьируются от 0, 2 до 5, 5 млн.т в год.
Выбросы оксидов азота
Термин NOX, по определению, относится только к NO (оксид азота) и NO2 (диоксид азота). В большинстве процессов горения NO вносит вклад более 90 % от общего NOх. Однако, так как он быстро окисляется в атмосфере до NO2, выбросы NO обычно пересчитывают в суммарном количестве как NO2.
Главными источниками загрязнения NOх являются процессы горения, т.е. технологические печи и котлы и газовые турбины, и, в меньшей степени, установки дожига отходящих газов и факельные системы.
Выбросы NOх нефтяного промысла зависят от типа топлива, содержания азота или водорода, дизайна оборудования сжигания и условий эксплуатации.
Выбросы твердых частиц
Основными источниками выбросов твердых частиц являются технологические печи/котлы, установки сжигания отходов и продувка печей и факела. Опасность твердых частиц в выбросах обусловлена содержанием в них тяжелых металлов и адсорбированных полиароматических соединений. Основными тяжелыми металлами в твердых частичках выбросов являются мышьяк, ртуть, никель и ванадий.
Выбросы оксидов серы
Нефтегазоводяная жидкость содержит серные соединения, поэтому выбросы оксидов серы в атмосферу уже давно являются проблемой. При сжигании не- или частично десульфурированного заводского топлива SO2 и SO3 будут присутствовать в выбросах. Существует прямое соотношение между содержанием серы в топливе и количеством выброшенного SO2 и SO3 (например, топливо с 1 % серы генерирует дымового газа около 1700 мг/Нм3).
Распределение выбросов оксидов серы может зависеть от эксплуатационных режимов печей и котла.
Основными источниками выбросов SO2 являются технологические печи/котлы, установки производства серы, факельная система, системы очистки сточных вод и установки сжигания отходящих газов. Основная доля выбросов оксидов серы приходится на печи и котлы.
Выбросы летучих органических соединений
Летучие органические соединения (ЛОС) - общий термин, применяющийся ко всем соединениям, содержащим органический углерод, который испаряется при температуре окружающей среды и вносит вклад в формирование неприятного запаха, "фотохимического смога" и, при достаточной солнечной радиации, тропосферного озона. Потери ЛОС могут быть посчитаны различными способами, основанными на коэффициентах выбросов или быть измеренными непосредственно.
Основными источниками ЛОС являются неорганизованные выбросы из систем запорной арматуры трубопроводов, систем очистки сточных вод, резервуаров (дыхание резервуара), систем слива-налива обезвоженной, обессоленной и стабилизированной нефти, других хранилищ, систем подачи и продувки. Источники неорганизованных выбросов ЛОС, такие, как уплотнения от насосов, компрессоров, клапанов и фланцев, и утечки из оборудования могут внести значительный вклад в общие выбросы ЛОС.
Самые высокие удельные выбросы ЛОС на уровне нефтяного промысла в основном обусловлены неорганизованными выбросами (утечки из установок и труб) и выбросами при хранении обезвоженной, обессоленной и стабилизированной нефти.
Другие выбросы в воздух
Другими загрязняющими веществами являются моноокись углерода (технологические печи/котлы, газовые турбины, регенераторы каталитического крекинга, факельная система, установки сжигания, холодные вытяжные трубы), метан (хранение и техническое обслуживание (загрузка), холодные вентиляционные трубы и утечки) и газы из противопожарного оборудования. H2S, NH3, CS2, диоксины также вносят вклад в выбросы в атмосферу.
Запахи на нефтяном промысле в основном создаются соединениями серы, такими, как H2S, меркаптанами, но также некоторыми углеводородами (например, ароматическими веществами).
|
Наименование загрязняющего вещества выбросов |
Источник выброса (обобщенно) |
Годовая масса выбросов загрязняющего вещества, тонн |
Минимальный выброс загрязняющего вещества, г/с |
Максимальный выброс загрязняющего вещества выбросов, г/с |
Средний выброс загрязняющего вещества, г/с |
|
Бензол |
Неплотности оборудования |
0, 00095 - 1, 7 |
0, 00003 |
0, 42 |
0, 21 |
|
Диметилбензол (ксилол) (смесь мета-, орто- и параизомеров) |
Неплотности оборудования |
0, 0003 - 0, 53 |
0, 0000095 |
0, 13 |
0, 065 |
|
Метан |
Неплотности оборудования, конденсатосборник, насос, запорно-регулирующая арматура и фланцевые соединения |
0, 07 - 0, 9 |
0, 002 |
0, 029 |
0, 16 |
|
Метилбензол (толуол) |
Неплотности оборудования |
0, 0006 - 1, 07 |
0, 0000189 |
0, 265 |
0, 03 |
|
Сероводород |
Неплотности оборудования, конденсатосборник, насос, запорно-регулирующая арматура и фланцевые соединения |
0, 00002 - 0, 29 |
0, 000001 |
0, 07 |
0, 035 |
|
Углеводороды предельные C1-C-5 (исключая метан) |
Неплотности оборудования, конденсатосборник, насос, запорно-регулирующая арматура и фланцевые соединения |
0, 69 - 351, 09 |
0, 02 |
87, 34 |
43, 68 |
|
Углеводороды предельные C6-C10 |
Неплотности оборудования, конденсатосборник, насос, запорно-регулирующая арматура и фланцевые соединения |
0, 005 - 129, 85 |
0, 00016 |
32, 3 |
13, 15 |
Факелы используются для обеспечения безопасности и контроля за выбросами нежелательных или излишних горючих веществ, при сбросе газа в аварийных ситуациях, сбоях, незапланированных ситуациях или неожиданных поломках оборудования. Сжигание на факеле является одновременно источником выбросов в атмосферу и ведет к сжиганию потенциально ценных продуктов. Вследствие этого, по экологическим причинам и причинам энергоэффективности, его использование должно быть ограничено, и количество газа, сжигаемого на факеле, должно быть максимально сокращено. Для плановой вентиляции и остановов должны использоваться системы утилизации факельного газа.
Обычно конструкция факельных систем предполагает две основные секции: систему сбора с факельным сепаратором и сам факельный ствол. На крупных нефтедобывающих комплексах в различных технологических зонах с "блокирующими" объектами могут быть установлены отдельные отбойные емкости для сбора жидких продуктов во время останова.

Рисунок 3.6 - Схема факельной установки
На сегодняшний день доступно множество факельных систем для различных целей. Выбор факельной системы в основном зависит от:
а) потока, давления, температуры и состава газа, который направляется на факел;
б) требований к эффективности сжигания, радиации, выбросам сажи и шуму;
в) доступности и доступа к пару, воздуху и газу.
Тип факела: высотный или наземный (высотные чаще используют и имеют большую производительность).
Факельная система: факелы без вспомогательной подачи (низкого или высокого давления) или с подачей (пара, воздуха, газа или воды).
Зона, в которой происходит реакция окисления, включает следующие категории: факелы открытого типа или закрытого (с камерой сжигания) (муфельный факел и факел с защитными экранами).
По сравнению с высотными факелами, наземные факелы приводят к более низкому рассеянию выбросов из-за расположения ствола рядом с землей, отсюда могут возникнуть экологические угрозы и угрозы здоровью (в зависимости от типа конечного продукта).
Таблица 3.91 дает общее представление об основных типах факельного хозяйства. В ней также приводится краткое описание каждой факельной системы, области применения, преимущества и недостатки в отношении экологических и эксплуатационных последствий.
|
Факельные системы |
Описание |
Применение |
Характеристики |
Факелы без подачи |
|
Факел |
Низкого давления |
Факелы низкого давления - простейший тип факела. Оголовки факелов низкого давления сконструированы для продолжительной эксплуатации. Они способны сжигать широкий диапазон потоков сбросного газа и в основном используются для бездымных газов. |
Факелы низкого давления могут использоваться, когда бездымное сжигание может быть достигнуто без внешней подачи. Факелы низкого давления используются для поддержания и снижения расхода газа. |
Экономически эффективные. Низкие затраты на содержание. Стабильное, надежное сжигание. |
|
Факел высокого давления |
Факелы высокого давления используют энергию сжатого газа для создания турбулентного перемешивания и подсасывания избыточного воздуха для более полного сжигания. |
Факелы высокого давления используются на земле и в открытом море для достижения бездымного сжигания при высоком расходе. Справляются с большим количеством факельного газа при высоком давлении и имеют большую производительность. |
Экономически эффективные. Чистое, эффективное и бездымное сжигание. Низкое тепловое излучение. | |
|
Факелы с подачей |
Факел с подачей пара |
Факелы с подачей пара сконструированы для утилизации более тяжелых сбросных газов, которые могут создавать дым. Пар вводится в поток сбросного газа как внешняя движущая сила для эффективного перемешивания воздуха и сбросных газов и создания турбулентности. Это обеспечивает бездымное сжигание тяжелых углеводородов. |
Факелы с подачей пара применяются там, где требуется низкое давление для достижения бездымного сжигания и где на месте доступен пар высокого давления. |
Бездымное сжигание. Низкий шум. Максимальная энергетическая эффективность. |
|
Факел с подачей воздуха |
Подача воздуха используется как внешняя движущая сила для эффективного перемешивания воздуха и сбросных газов и создания турбулентности. Это обеспечивает бездымное сжигание тяжелых углеводородных сбросных газов. |
Факелы с подачей воздуха могут применяться там, где требуются бездымные факелы низкого давления, в зонах, где пар не доступен для подавления образования дыма. |
Сокращение дыма, сниженное тепловое излучение, сниженное образование шума. | |
|
Факел с подачей газа |
Введение газа используется как внешняя движущая сила для эффективного перемешивания воздуха и сбросных газов и создания турбулентности. Это обеспечивает бездымное сжигание тяжелых углеводородных сбросных газов. Вода подается на факел для снижения теплового излучения и шума. |
Факелы с подачей газа могут применяться там, где требуются бездымные факелы низкого давления, в зонах, где для подачи доступен газ высокого давления. |
Максимальное сжигание. Бездымная работа. | |
|
Факел высокого давления с подачей воды |
Для применения с высоким давлением там, где требуется низкий уровень шума и теплового излучения и где доступна вода. |
Значительно снижает тепловое излучение и шумы. Низкие затраты на эксплуатацию и обслуживание. |
Технологии снижения выбросов, применимые на факелах, могут быть следующими:
- Использование пилотных горелок, которые дают более надежный розжиг отходящих газов, так как они не зависят от ветра.
- Подача пара на факельный ствол, что может сократить выбросы твердых частиц. Должны быть обеспечены сепараторы для отвода жидкости с должными затворами и системами отвода для предотвращения поступления жидкости в зону горения. Потоки жидкости из гидрозатвора должны быть направлены в систему кислой воды.
Для снижения образования сажи на новых установках применяется измерение расхода и измерение свечения факела с автоматическим контролем пара, дистанционное визуальное наблюдение с использованием цветных ТВ-мониторов в помещении контроля, дающее возможность вручную контролировать пар и постоянное наличие пилотного пламени. Подача пара служит нескольким целям. Во-первых, это улучшает перемешивание топлива с воздухом созданием турбулентности, тем самым обеспечивая эффективность сжигания. Во-вторых, это защищает оголовок факела, не допуская касание металла пламенем. В-третьих, пар сокращает выбросы сажи, так как реагирует с частицами сажи для образования СО, который затем окисляется до СО2. Наконец, подача пара также может сократить термическое образование NOx. Когда водород или очень "легкие" углеводороды сжигаются, пар обычно не вводится, так как смешение воздуха и топлива проходит хорошо и образование сажи маловероятно.
Эффективность сжигания, свечение, сажа и шум зависят от факельной системы. Хорошо функционирующие факелы обычно достигают превращения 98 % углеводородов в CO2, 1, 5 % - частично сожженные продукты (почти все СО) и 0, 5 % - не превращенные. Закрытые наземные факелы имеют сниженный уровень шума и дыма по сравнению с высотными факелами. Однако первоначальная стоимость часто делает их неподходящими для больших выбросов по сравнению с высотными системами.
|
Наименование загрязняющего вещества выбросов |
Источник выброса (обобщенно) |
Годовая масса выбросов загрязняющего вещества, тонн |
Минимальный выброс загрязняющего вещества, г/с |
Максимальный выброс загрязняющего вещества выбросов, г/с |
Средний выброс загрязняющего вещества, г/с |
|
Азота диоксид |
Труба, факельная установка, попутно добываемый нефтяной газ |
0, 00001 - 1145, 49 |
0, 01843 |
36, 32 |
18, 17 |
|
Азота оксид |
Труба, факельная установка, попутно добываемый нефтяной газ |
0, 000002 - 649, 21 |
0, 0006 |
38, 21 |
19, 11 |
|
Бензапирен |
Труба, факельная установка, попутно добываемый нефтяной газ |
0, 4•10-9 - 0, 38 |
1, 9•10-10 |
0, 71 |
0, 35 |
|
Бензол |
54, 83 |
1, 0 |
2, 5 |
1, 75 | |
|
Керосин |
0, 0004 |
0, 000033 |
0, 000033 |
0, 000033 | |
|
Метан |
Труба, факельная установка, попутно добываемый нефтяной газ |
0, 0000034 - 20302, 0 |
0, 0023 |
1000 |
50, 001 |
|
Мышьяк и его соединения, кроме водорода мышьяковистого |
Попутно добываемый нефтяной газ |
0, 0012 |
0, 000038 |
0, 000038 |
0, 000038 |
|
Озон |
Попутно добываемый нефтяной газ |
0, 0002 |
0, 000006 |
0, 000006 |
0, 000006 |
|
Сероводород |
Труба, факельная установка, попутно добываемый нефтяной газ |
0, 0000001 - 34, 83 |
0, 00003 |
1, 1 |
0, 55 |
|
Серы диоксид |
Труба, факельная установка, попутно добываемый нефтяной газ |
0, 0000006 - 2054, 36 |
0, 026 |
65, 14 |
32, 58 |
|
Углеводороды предельные C12-C-19 |
0, 001048 |
0, 018 |
0, 018 |
0, 018 | |
|
Углеводороды предельные C1-C-5 (исключая метан) |
Труба, факельная установка, попутно добываемый нефтяной газ |
0, 0000026 - 4682, 6 |
0, 001 |
45, 76 |
22, 89 |
|
Углеводороды предельные C6-C10 |
Труба, факельная установка |
0, 006 - 111, 41 |
0, 0026 |
3, 4 |
2, 49 |
|
Углерод (Сажа) |
Попутно добываемый нефтяной газ, факельная установка |
0, 0053 - 12171, 9 |
0, 069 |
716, 46 |
358, 24 |
|
Углерода оксид |
Труба, факельная установка, попутно добываемый нефтяной газ |
0, 007 - 101462, 46 |
0, 49 |
1989, 42 |
994, 955 |
|
Наименование загрязняющего вещества выбросов |
Годовая масса выбросов загрязняющего вещества, тонн |
Минимальный выброс загрязняющего вещества, г/с |
Максимальный выброс загрязняющего вещества выбросов, г/с |
Средний выброс загрязняющего вещества, г/с |
|
Азота диоксид |
61, 6 |
1, 95 |
1, 95 |
1, 95 |
|
Наименование загрязняющего вещества выбросов |
Годовая масса выбросов загрязняющего вещества, тонн |
Минимальный выброс загрязняющего вещества, г/с |
Максимальный выброс загрязняющего вещества выбросов, г/с |
Средний выброс загрязняющего вещества, г/с |
|
Углеводороды предельные C12-C-19 |
0, 001 |
0, 018 |
0, 018 |
0, 018 |
|
Наименование энергетических ресурсов |
Единицы измерения |
Минимальный расход энергетических (сырьевых) ресурсов в год |
Максимальный расход энергетических (сырьевых) ресурсов в год |
|
Потребление топлива (газового) |
т.у.т. |
147586 |
184482 |
Системы заводнения не оказывают значительного негативного воздействия на окружающую среду. Загрязнение пластовых вод может происходить при нарушении герметичности процесса, однако это происходит только в аварийных ситуациях, что не рассматривается в рамках этого справочника НДТ.
Основным экологическим воздействием процесса заводнения продуктивных пластов является ресурсопотребление - водопотребление и энергопотребление.
|
Наименование отхода |
Класс опасности |
Наименование способа утилизации |
Код по ФККО |
Масса образования |
|
Лом и отходы, содержащие незагрязненные черные металлы в виде изделий, кусков, несортированные |
5 |
Утилизация отходов |
46101001205 |
2, 01 |
|
Отходы минеральных масел трансмиссионных |
3 |
Утилизация отходов |
40615001313 |
0, 047 |
|
Наименование отхода |
Источник образования отходов |
Класс опасности |
Наименование способа утилизации |
Код по ФККО |
Масса образования |
|
Шлам очистки емкостей и трубопроводов от нефти и нефтепродуктов |
Зачистка емкостей и трубопроводов от нефти и нефтепродуктов |
3 |
Передача на утилизацию другой организации |
91120002393 |
340, 0 |
|
Наименование энергетических ресурсов |
Единицы измерения |
Минимальный расход энергетических (сырьевых) ресурсов в год |
Максимальный расход энергетических (сырьевых) ресурсов в год |
|
Потребление электроэнергии |
кВт*ч/т |
4, 386 - 259058300 |
6, 266 - 399523140 |
Основными воздействиями кустовой станции для закачки пресной воды в пласт являются выбросы насосов и энергопотребление.
|
Наименование загрязняющего вещества выбросов |
Источник выброса (обобщенно) |
Годовая масса выбросов загрязняющего вещества, тонн |
Минимальный выброс загрязняющего вещества, г/с |
Максимальный выброс загрязняющего вещества выбросов, г/с |
Средний выброс загрязняющего вещества, г/с |
|
Спирт метиловый |
0, 012 |
0, 00038 |
0, 00038 |
0, 00038 |
|
Наименование загрязняющего вещества выбросов |
Источник выброса (обобщенно) |
Годовая масса выбросов загрязняющего вещества, тонн |
Минимальный выброс загрязняющего вещества, г/с |
Максимальный выброс загрязняющего вещества выбросов, г/с |
Средний выброс загрязняющего вещества, г/с |
|
Азота диоксид |
0, 00047 |
0, 0018 |
0, 0018 |
0, 0018 | |
|
Азота оксид |
0, 000076 |
0, 0003 |
0, 0003 |
0, 0003 | |
|
Бензол |
Насосное оборудование, технологическое оборудование, свеча рассеивания |
0, 00004 - 2, 39 |
0, 023 |
0, 088 |
0, 055 |
|
Дижелезо триоксид (железа оксид) |
0, 00084 |
0, 003 |
0, 003 |
0, 003 | |
|
Диметилбензол (ксилол) (смесь мета-, орто- и параизомеров) |
Насосное оборудование, технологическое оборудование, свеча рассеивания |
0, 000013 - 0, 07 |
0, 0004 |
0, 00099 |
0, 0007 |
|
Летучие органические соединения |
Технологическое оборудование, свеча рассеивания |
2, 33 - 18, 16 |
0, 07 |
0, 57 |
0, 32 |
|
Марганец и его соединения |
0, 000072 |
0, 00028 |
0, 00028 |
0, 00028 | |
|
Метан |
Технологическое оборудование, свеча рассеивания |
0, 008 - 1848286, 91 |
0, 00027 |
439, 69 |
219, 85 |
|
Метилбензол (толуол) |
Насосное оборудование, технологическое оборудование, свеча рассеивания |
0, 000026 - 0, 26 |
0, 00185 |
0, 008 |
0, 0045 |
|
Минеральное масло |
15, 0 |
0, 57 |
0, 57 |
0, 57 | |
|
Пыль неорганическая с содержанием кремния менее 20, 20 - 70, а также более 70 процентов |
0, 0001 |
0, 00004 |
0, 00004 |
0, 00004 | |
|
Сероводород |
Технологическое оборудование, свеча рассеивания |
0, 000007 - 0, 015 |
0, 0000855 |
0, 09 |
0, 045 |
|
Спирт метиловый |
- |
2, 44 |
0, 9 |
0, 9 |
0, 9 |
|
Уайт-спирит |
- |
0, 567 |
0, 026 |
0, 026 |
0, 026 |
|
Углеводороды предельные C12-C-19 |
Технологическое оборудование, свеча рассеивания |
0, 007 - 81, 67 |
2, 59 |
2, 59 |
2, 59 |
|
Углеводороды предельные C1-C-5 (исключая метан) |
Насосное оборудование |
0, 008 - 224, 43 |
0, 000265 |
7, 13 |
3, 565 |
|
Углеводороды предельные C6-C10 |
Насосное оборудование, технологическое оборудование, свеча рассеивания |
0, 0005 - 72, 48 |
0, 000016 |
2, 3 |
0, 9 |
|
Углерода оксид |
- |
0, 005 |
0, 02 |
0, 02 |
0, 02 |
|
Фосфорный ангидрид (дифосфор пентаоксид) |
- |
0, 0003 |
0, 0012 |
0, 0012 |
0, 0012 |
|
Фториды газообразные (гидрофторид, кремний тетрафторид) (в пересчете на фтор) |
- |
0, 0005 |
0, 002 |
0, 002 |
0, 002 |
|
Наименование загрязняющего вещества выбросов |
Годовая масса выбросов загрязняющего вещества, тонн |
Минимальный выброс загрязняющего вещества, г/с |
Максимальный выброс загрязняющего вещества выбросов, г/с |
Средний выброс загрязняющего вещества, г/с |
|
Метан |
14, 88 |
0, 47 |
0, 47 |
0, 47 |
|
Наименование загрязняющего вещества выбросов |
Годовая масса выбросов загрязняющего вещества, тонн |
Минимальный выброс загрязняющего вещества, г/с |
Максимальный выброс загрязняющего вещества выбросов, г/с |
Средний выброс загрязняющего вещества, г/с |
|
Метан |
767, 01 |
24, 3 |
24, 3 |
24, 3 |
|
Углеводороды предельные C1-C-5 (исключая метан) |
1752, 62 |
55, 53 |
55, 53 |
55, 53 |
|
Углеводороды предельные C6-C10 |
9, 02 |
0, 29 |
0, 29 |
0, 29 |
|
Наименование отхода |
Источник образования отходов |
Класс опасности |
Наименование способа утилизации |
Код по ФККО |
Масса образования |
|
Отходы минеральных масел турбинных |
БКНС |
3 |
Передача на утилизацию другой организации |
40617001313 |
0, 255 - 1, 266 |
|
Наименование отхода |
Источник образования отходов |
Класс опасности |
Наименование способа утилизации |
Код по ФККО |
Масса образования |
|
Асфальтосмолопарафиновые отложения при зачистке нефтепромыслового оборудования |
Сосуды |
3 |
Передача на утилизацию другой организации |
29122001293 |
2, 2 |
|
Отходы минеральных масел индустриальные |
Замена масла насосов |
3 |
Передача на утилизацию другой организации |
40613001313 |
6, 931 |
|
Наименование энергетических ресурсов |
Единицы измерения |
Минимальный расход энергетических (сырьевых) ресурсов в год |
Максимальный расход энергетических (сырьевых) ресурсов в год |
|
Потребление электроэнергии |
кВт*ч/т |
2, 6 |
288189435 |
|
Наименование энергетических ресурсов |
Единицы измерения |
Минимальный расход энергетических (сырьевых) ресурсов в год |
Максимальный расход энергетических (сырьевых) ресурсов в год |
|
Потребление электроэнергии |
кВт*ч/т |
2, 5 |
469781936, 6 |
|
Наименование энергетических ресурсов |
Единицы измерения |
Минимальный расход энергетических (сырьевых) ресурсов в год |
Максимальный расход энергетических (сырьевых) ресурсов в год |
|
Потребление электроэнергии |
кВт*ч/т |
2, 2 |
8 |
|
Наименование энергетических ресурсов |
Единицы измерения |
Минимальный расход энергетических (сырьевых) ресурсов в год |
Максимальный расход энергетических (сырьевых) ресурсов в год |
|
Потребление электроэнергии |
кВт*ч/т |
1, 25 |
152520000 |
|
Наименование энергетических ресурсов |
Единицы измерения |
Минимальный расход энергетических (сырьевых) ресурсов в год |
Максимальный расход энергетических (сырьевых) ресурсов в год |
|
Потребление электроэнергии |
кВт*ч/т |
4290500 |
4630000 |
|
Наименование энергетических ресурсов |
Единицы измерения |
Минимальный расход энергетических (сырьевых) ресурсов в год |
Максимальный расход энергетических (сырьевых) ресурсов в год |
|
Потребление электроэнергии |
кВт*ч/т |
11350000 |
11920000 |
Водораспределительная станция не является источником сильных воздействий на объекты окружающей среды.
|
Наименование загрязняющего вещества выбросов |
Годовая масса выбросов загрязняющего вещества, тонн |
Минимальный выброс загрязняющего вещества, г/с |
Максимальный выброс загрязняющего вещества выбросов, г/с |
Средний выброс загрязняющего вещества, г/с |
|
Бензол |
0, 0037 |
0, 00012 |
0, 00012 |
0, 00012 |
|
Диметилбензол (ксилол) (смесь мета-, орто- и параизомеров) |
0, 0012 |
0, 000037 |
0, 000037 |
0, 000037 |
|
Метан |
1, 38 |
0, 04 |
0, 04 |
0, 04 |
|
Метилбензол (толуол) |
0, 002 |
0, 000074 |
0, 000074 |
0, 000074 |
|
Сероводород |
0, 0006 |
0, 00002 |
0, 00002 |
0, 00002 |
Источники и загрязняющие вещества в составе выбросов и сбросов установки будут зависеть от типа используемых реагентов.
Установка приготовления и дозирования реагентов также является потребителем энергоресурсов.
Основные источники и объемы выбросов установок для приготовления реагентов и дозирования реагентов скважин представлены в таблице 3.112.
|
Наименование загрязняющего вещества выбросов |
Источник выброса (обобщенно) |
Годовая масса выбросов загрязняющего вещества, тонн |
Минимальный выброс загрязняющего вещества, г/с |
Максимальный выброс загрязняющего вещества выбросов, г/с |
Средний выброс загрязняющего вещества, г/с |
|
Пропилен |
Неплотности оборудования |
0, 2 |
0, 18 |
0, 18 |
0, 18 |
|
Спирт метиловый |
Неплотности оборудования |
0, 099 |
0, 23 |
0, 23 |
0, 23 |
|
Наименование материальных ресурсов |
Единицы измерения |
Тип материальных ресурсов |
Минимальный расход материальных ресурсов |
Максимальный расход материальных ресурсов |
|
Реагенты |
тонн |
Реагенты |
1242 |
1242 |
|
Наименование материальных ресурсов |
Единицы измерения |
Тип материальных ресурсов |
Минимальный расход материальных ресурсов |
Максимальный расход материальных ресурсов |
|
Полимеры |
тонн |
Реагенты |
13, 6 |
13, 6 |
Системы закачки в продуктивный пласт газа высокого давления и углеводородных растворителей не оказывают значительного негативного воздействия на окружающую среду. Загрязнение пластовых вод может происходить при нарушении герметичности процесса, однако это происходит только в аварийных ситуациях, что не рассматривается в рамках этого справочника НДТ.
Основными экологическими воздействиями процесса закачки в продуктивный пласт газа высокого давления и углеводородных растворителей является ресурсопотребление растворителей и газа, а так же энергопотребление.
|
Наименование загрязняющего вещества выбросов |
Годовая масса выбросов загрязняющего вещества, тонн |
Минимальный выброс загрязняющего вещества, г/с |
Максимальный выброс загрязняющего вещества выбросов, г/с |
Средний выброс загрязняющего вещества, г/с |
|
Метан |
0, 64 |
0, 02 |
0, 02 |
0, 02 |
|
Углеводороды предельные C1-C-5 (исключая метан) |
0, 07 |
0, 023 |
0, 023 |
0, 023 |
|
Углеводороды предельные C6-C10 |
0, 006 |
0, 0002 |
0, 0002 |
0, 0002 |
Системы закачки в пласт пара или горячей воды высокого давления не оказывают значительного негативного воздействия на окружающую среду. Загрязнение пластовых вод может происходить при нарушении герметичности процесса, однако это происходит только в аварийных ситуациях, что не рассматривается в рамках этого справочника НДТ.
Основным экологическим воздействием процесса закачки в продуктивный пласт пара или горячей воды газа является ресурсопотребление: воды и энергопотребление.
|
Наименование загрязняющего вещества выбросов |
Годовая масса выбросов загрязняющего вещества, тонн |
Минимальный выброс загрязняющего вещества, г/с |
Максимальный выброс загрязняющего вещества выбросов, г/с |
Средний выброс загрязняющего вещества, г/с |
|
Азота диоксид |
21, 25 |
0, 67 |
0, 67 |
0, 67 |
|
Азота оксид |
3, 45 |
0, 11 |
0, 11 |
0, 11 |
|
Углерода диоксид |
36, 47 |
1, 16 |
1, 16 |
1, 16 |
|
Углерода оксид |
36, 47 |
1, 16 |
1, 16 |
1, 16 |
|
Наименование энергетических ресурсов |
Единицы измерения |
Минимальный расход энергетических (сырьевых) ресурсов в год |
Максимальный расход энергетических (сырьевых) ресурсов в год |
|
Потребление электроэнергии |
кВт*ч/т |
6, 21 - 11959 |
6, 21 - 11959 |
|
Потребление топлива (газового) |
т.у.т. |
17001, 6 - 27665273, 76 |
17001, 6 - 27665273, 76 |
|
Потребление пара |
Гкал |
10421, 44 - 194142, 272 |
10421, 44 - 194142, 272 |
|
Свежая вода |
куб.м/т |
1, 6 |
1, 6 |
|
Наименование материальных ресурсов |
Единицы измерения |
Тип материальных ресурсов |
Минимальный расход материальных ресурсов |
Максимальный расход материальных ресурсов |
|
Катионит |
кг |
Реагенты |
1000 |
1000 |
При нормальном режиме работы установка внутрипластового горения не оказывает воздействия на объекты окружающей среды. Однако воздействие оказывает автотранспорт, на котором ее размещают. Это в основном выбросы от сжигания топлива в двигателе, состав которых зависит от состава топлива.
Потребление энергии
Энергетические системы являются важнейшим технологическим блоком нефтедобывающего предприятия. В результате работы энергогенерирующих установок происходят крупные выбросы загрязняющих веществ в атмосферу. В этом разделе рассматриваются экологические воздействия агрегатов, генерирующих энергию (печи, котлы и др.), представляются данные по удельному потреблению энергетических ресурсов в целом по нефтедобывающим предприятиям и производится анализ данных по объемам топлива и типам, используемым в энергетических системах нефтедобывающих предприятий (печах, котельных).
Генерация энергии
На нефтяных месторождениях применяют оборудование для получения энергии. Газотурбинные электростанции предназначены для производства и обеспечения электроэнергией промышленных и бытовых потребителей. Выработка электрической энергии переменного тока производится с помощью синхронного трехфазного турбогенератора, приводимого газотурбинной установкой [59, 60].
|
Наименование загрязняющего вещества выбросов |
Источник выбросов (обобщенно) |
Годовая масса выбросов загрязняющего вещества, тонн |
Минимальный выброс загрязняющего вещества, г/с |
Максимальный выброс загрязняющего вещества выбросов, г/с |
Средний выброс загрязняющего вещества, г/с |
|
Азота диоксид |
Котел |
0, 03 - 33, 6 |
0, 15 |
0, 15 |
0, 15 |
|
Азота оксид |
Котел |
0, 026 - 0, 86 |
0, 045 |
0, 045 |
0, 045 |
|
Бензапирен |
- |
3, 4•10-7 |
3, 9•10-8 |
3, 9•10-8 |
3, 9•10-8 |
|
Метан |
- |
0, 016 |
0, 0008 |
0, 0008 |
0, 0008 |
|
Серы диоксид |
- |
0, 008 |
0, 0004 |
0, 0004 |
0, 0004 |
|
Углерода диоксид |
Котел |
0, 284 |
0, 009 |
0, 009 |
0, 009 |
|
Углерода оксид |
Котел |
0, 029 - 1, 21 |
0, 44 |
0, 44 |
0, 44 |
Энергетические системы являются источниками крупных выбросов в результате сжигания разных видов топлива. Главными загрязняющими веществами процессов горения являются дымовые газы, содержащие оксиды серы, оксиды азота, оксиды углерода (моноокись углерода и диоксид углерода), кокс, твердые частицы разного размера и металлы (например, V, Ni). При нормальной работе и при сжигании более чистых видов топлива, таких, как природный газ или топливо с низким содержанием серы, эти выбросы являются относительно низкими. Однако при неполном сгорании топлива выбросы могут быть значительно выше.
Сточные воды
Сточная вода образуется в энергетических системах в основном за счет сточной воды, поступающей с котлов. Главными источниками образования стоков являются процессы продувки котлов. Состав сточных вод котельной можно охарактеризовать следующими показателями: ХПК = 100 мг/л; Азот N-Кьельдаль = 0 - 30 мг/л, фосфаты = 0 - 10 мг/л.
Промышленные отходы
Твердые отходы образуются в результате чистки оборудования энергетических систем. Объемы отходов зависят от конструкции печей и котлов.
Энергетические ресурсы
|
Наименование энергетических ресурсов |
Единицы измерения |
Минимальный расход энергетических (сырьевых) ресурсов в год |
Максимальный расход энергетических (сырьевых) ресурсов в год |
|
Потребление электроэнергии |
кВт*ч/т |
0, 023 - 586390 |
0, 048 - 612280 |
|
Потребление топлива (газового) |
т.у.т. |
0, 364 - 845895 |
4, 94 - 859950 |
|
Наименование энергетических ресурсов |
Единицы измерения |
Минимальный расход энергетических (сырьевых) ресурсов в год |
Максимальный расход энергетических (сырьевых) ресурсов в год |
|
Потребление топлива (газового) |
т.у.т. |
261531 |
302888 |
|
Наименование материальных ресурсов |
Единицы измерения |
Минимальный расход материальных ресурсов |
Максимальный расход материальных ресурсов |
|
Потребление топлива (газового) |
т.у.т. |
22 217, 25 - 2896017, 864 |
22 217, 25 - 2896017, 864 |
|
Потребление электроэнергии |
кВт*ч/т |
5, 619 - 342, 349 |
5, 619 - 342, 349 |
|
Свежая вода |
куб.м/т |
0, 644 - 15, 586 |
0, 644 - 15, 586 |
|
Наименование материальных ресурсов |
Единицы измерения |
Тип материальных ресурсов |
Минимальный расход материальных ресурсов |
Максимальный расход материальных ресурсов |
|
Жидкость охлаждающая низкозамерзающая Тосол А-65 |
литр |
Материалы |
3000 |
32000 |
|
Масло авиационное МС-8п |
тн |
Материалы |
24, 852 |
72, 156 |
|
Масло редукторное Mobil Glygoyle 11 |
тн |
Материалы |
3, 6 |
4, 8 |
|
Масло турбинное Тп-22С марки 1 |
тн |
Материалы |
4, 9 |
8, 9 |
|
Отходы потребления текстильные хлопчатобумажные сортированные /ветошь/ |
кг |
Материалы |
500 |
700 |
|
Фильтр Mann Hummel HD 863 |
шт |
Материалы |
30 |
60 |
Полная информация по системам охлаждения описана в горизонтальном справочнике НДТ ИТС 20-2016 "Промышленные системы охлаждения". Поэтому настоящий справочника НДТ должен содержать краткие данные по используемым системам охлаждения на нефтедобывающих предприятиях.
Потребление энергоресурсов
Потребление энергии системами охлаждения обусловлено в основном работой насосов в системе водного охлаждения и вентиляторами в системе воздушного охлаждения. В системе водного охлаждения используют воду, предварительно подготовленную химическими веществами, такими, как ингибиторы роста коррозии и бактерий. Поэтому необходимо предоставить данные по количеству и типам используемых химических веществ. Необходимо также указать тип системы водного охлаждения (рециркуляции и/или прямоточная). По каждой из систем предоставляются данные по объему потребляемой свежей воды. Основными загрязняющими веществами, составляющими выбросы установок охлаждения, являются углеводороды. В таблицах представлены примерные данные по основным воздействиям охлаждающих систем.
|
Воздействия |
Прямоточные |
Прямоточные (замкнутая система) |
Воздушные охладители |
Воздушные охладители (замкнутая система) |
|
Вода
| ||||
|
Температурный нагрев (МВт) |
300 |
300 |
- |
- |
|
Углеводороды (кг/час) |
2, 6 - 26 |
- |
- |
- |
|
Химическое кондиционирование (кг/час) |
2, 6 |
2, 6 |
- |
- |
|
Спуск продувочной воды (м3/час) |
26000 |
26000 |
- |
- |
|
Воздух
| ||||
|
Потребление энергии (кВт) |
3500 |
5500 |
2000 |
8700 |
|
Потребление свежей воды (м3/час) |
- |
В замкнутом цикле |
- |
- |
|
Другие вредные воздействия
| ||||
|
Шум |
+ |
+ |
+ |
+ |
Начиная с разведочного бурения и заканчивая промышленной эксплуатацией нефтяных скважин, вода является основным элементом для ряда основных производственных процессов, для обеспечения противопожарных нужд и удовлетворения хозяйственно-бытовых потребностей рабочих и служащих, занятых на промысле. В стадии развития промысла вода приобретает первостепенное значение, участвуя почти в каждом производственном процессе. Приготовление глинистого раствора, промывка скважин в период их освоения и ремонтных работ, цементировка, торпедирование скважин и др. требуют воду, причем в отдельных процессах в весьма значительных количествах. В то же время специфичность промысловых производственных процессов, связанных с добычей нефти придает противопожарным устройствам особую значимость. В связи с этим обеспечение указанных устройств водой требуется в количествах, во много раз превышающих противопожарные потребности других производств.
Еще большую роль приобрела вода на промыслах в связи с внедрением методов заводнения нефтяных пластов.
За последние годы было установлено, что современные способы эксплуатации скважин не обеспечивают полного использования нефтяных залежей. Поэтому возникли так называемые вторичные методы добычи нефтегазоводяной жидкости и среди них методы заводнения. Методы заводнения сводятся к процессу нагнетания воды в нефтяной пласт для повышения пластового давления и увеличения нефтедобычи. Важнейшей задачей при применении методов заводнения является обеспечение процесса весьма значительным количеством воды высокого качества. Все это в совокупности с достаточной очевидностью показывает ту важную роль, которую призвана играть вода в производственной жизни нефтяного промысла.
Основными промысловыми объектами, потребляющими воду, следует считать: скважины в бурении и скважины в эксплуатации; установки по деэмульсации нефти, по сбору нефтегазоводяной жидкости; энергетические установки; компрессорные установки; нагнетательные (инжекционные) скважины для заводнения нефтяных пластов. Наряду с этими основными объектами, являющимися главными потребителями воды в процессе бурения и добычи нефти, на нефтепромысле имеются еще подсобные предприятия нефтепромыслового хозяйства. Потребление воды этими предприятиями не столь велико, но все же оно имеет значение в общем балансе водопотребления нефтепромысла. Средний по добыче промысел потребляет воды от 10000 до 20000 м3/сут. При групповом водоснабжении мощность водопроводных сооружений может достигнуть 1000-15000 м3/час и более.
Основным негативным экологическим воздействием системы водоснабжения нефтедобывающего предприятия является забор большого количества природных вод из подземных водных источников, что может привести к изменению гидрологических характеристик региона добычи.
|
Наименование энергетических ресурсов |
Единицы измерения |
Минимальный расход энергетических (сырьевых) ресурсов в год |
Максимальный расход энергетических (сырьевых) ресурсов в год |
|
Потребление электроэнергии |
кВт*ч/т |
7325700 |
8330100 |
На нефтепромыслах приходится иметь дело с производственными, бытовыми и атмосферными сточными водами.
Производственные сточные воды могут быть подразделены на следующие виды:
а) Пластовая вода, поступающая из недр земли вместе с нефтью и отделяемая от нее на обезвоживающих установках промысла.
б) Вода от промывки эксплуатационных скважин.
в) Отработавшая вода от компрессорных станций.
г) Вода от котельных, гаражей и промышленных предприятий, расположенных в границах нефтепромысловой территории.
Производственные сточные воды первых двух видов содержат нефть в результате непосредственного соприкосновения с ней. Сточные воды третьего и четвертого видов, как правило, не содержат нефти, но вследствие того, что на нефтепромысловой территории устраивается общесплавная система канализации, эти сточные воды, попадая в общие каналы, также загрязняются нефтью. Сточные воды последних трех видов составляют незначительный объем - всего только от 0, 5 до 1, 5 м3 воды на 1 т нефти.
Основную массу производственных сточных вод на нефтепромыслах составляют пластовые воды. Состав пластовых вод может быть самым различным и определяется анализом.
Ввиду того, что на нефтеносных площадях скважинами вскрывается весь разрез продуктивной толщи, имеется много скважин, из которых вместе с нефтью поступает вода из различных горизонтов.
Преобладание тех или других вод обусловливает характер сточных вод, поступающих с отдельных промысловых площадей.
Вместе с пластовыми водами в канализацию поступает значительное количество отработавшей производственной воды, состав которой зависит от состава воды в источнике водоснабжения.
В солевом составе пластовых вод отдельных нефтяных месторождений обнаружено наличие весьма малых количеств ряда соединений и элементов. В то же время эти микрокомпоненты вод придают им специфический характер. К числу их принадлежат иод, бром, бор, нафтеновые кислоты и др.
Распространение в водах нефтяных месторождений нафтеновых кислот мало изучено, хотя они и представляют собой характерный компонент этих вод. Систематические исследования показали, что нафтеновые кислоты имеются лишь в водах ограниченного числа месторождений.
Среди многих других микроэлементов и соединений, специфических для вод нефтяных месторождений, могут быть отмечены барий, стронций и фтор. Закономерности распространения этих элементов в водах недостаточно выяснены.
Сточные воды нефтепромыслов всегда в большей или меньшей степени жесткие. Реакция их всегда щелочная. На приморских промыслах они иногда сильно засолены вследствие разбавления, пластовых вод морской водой, расходуемой для технических нужд.
Атмосферные воды образуются при выпадении на нефтепромысловую территорию атмосферных осадков. Возможным загрязнением этих вод является нефть, смываемая с поверхности земли вблизи эксплуатационных скважин. Загрязненные атмосферные воды отводятся вместе с производственными сточными водами. Кроме того, эти воды должны быть отведены с обвалованных площадок резервуарных парков.
Пример принципиальной схема установки подготовки и утилизации сточных вод Муханского месторождения представлен на рисунке 3.7.

Рисунок 3.7 - Схема установки подготовки и утилизации сточных вод N 4/1
В нефтепромысловых условиях, за отдельными исключениями, преимущество сохраняется за общесплавной системой канализации. Буровые и производственные стоки лишены санитарно-опасных загрязнений и несут лишь примеси нефтяных продуктов, от которых, как показывает практика, не свободны также стоки атмосферных осадков. Ливневые каналы, трассируемые по тальвегам промысловых территорий, могут быть удобно и эффективно использованы для попутного приема сбросных вод от бурящихся и эксплуатационных скважин, сборных пунктов, резервуарных парков, компрессорных станций и других объектов.
Общесплавная система не исключает целесообразности: частичного отвода атмосферных вод по не связанным с промысловой сетью каналам: в виде нагорных канав и самостоятельных водостоков, особенно для внепромысловых площадей. Но исключена также необходимость отвода буровых вод по специальной изолированной сети, например, для сбора щелочных пластовых вод, используемых после их очистки для заводнения нефтяных площадей при вторичных методах эксплуатации. Этот отвод может быть осуществлен также и по системе закрытых трубопроводов.
Раздельная система канализации более приемлема на промысловых территориях, расположенных в пересеченной местности с развитой овражной сетью. В таких условиях канализация промысловых объектов, расположенных на склонах возвышенностей, была бы решена системой каналов без приема дождевых стоков и последние отводились бы по естественным тальвегам и оврагам.
Отвод нефтепромысловых стоков может осуществляться открытой системой каналов или системой подземных трубопроводов. Практика эксплуатации нефтепромысловых канализационных сооружений заставляет отдавать предпочтение в основном наземной открытой системе.
Закрытая сеть подземных трубопроводов приобретает преимущество и может быть рекомендована при осуществлении канализации для сбора пластовых вод со сборных пунктов и для отвода этих вод к водоподготовительным установкам при их использовании для закачки в пласт.
На рисунке 3.8 приведена примерная схема нефтепромысловой канализационной системы.
Сточные воды верхней холмистой части промысла, по преимуществу дождевые, направляются в регулирующую емкость и из последней постепенно отводятся в главный отводной канал через регулирующую камеру. Промысел защищен нагорной канавой от затопления атмосферными стоками со склонов восточной возвышенности. Тальвеги, несущие чистые атмосферные стоки или незначительное количество промысловых вод, подвергаются только регулированию и укреплению для предотвращения эрозионных процессов.
В устьях каналов у водоема и регулирующих емкостей предусматривается размещение узлов нефтеулавливания с ливнеспусками для сброса во время дождя избытка воды сверх двукратного объема стока в сухую погоду. Местные нефтеловушки у сборных пунктов и резервуарных парков на схеме не показаны. Канализационная система охватывает всю территорию промысла сетью мелких приточных каналов, причем степень насыщенности промысла последними определяется характером разбуривания территории и ее рельефом. Промыслы с густой сеткой скважин и с плоским рельефом требуют более развитой сети приточных каналов.

Выбросы
Выбросы в атмосферу установок очистки сточных вод происходят за счет улетучивания веществ в процессе отстаивания в сепараторах, прудах-отстойниках, флотационных установках или из канализации. Выбросы содержат в основном углеводороды и сероводород. Системы канализации и очистки сточных вод могут быть источниками неприятного запаха.
|
Наименование загрязняющего вещества выбросов |
Источник выброса (обобщенно) |
Годовая масса выбросов загрязняющего вещества, тонн |
Минимальный выброс загрязняющего вещества, г/с |
Максимальный выброс загрязняющего вещества выбросов, г/с |
Средний выброс загрязняющего вещества, г/с |
|
1, 3, 5-Триметилбензол (мезитилен) |
0, 00188 - 0, 00193 |
0, 0001 |
0, 0002 |
0, 00015 | |
|
Бензол |
Резервуары вертикальные стальные |
0, 0009 - 0, 69 |
0, 00005 |
0, 26 |
0, 13 |
|
Диметилбензол (ксилол) (смесь мета-, орто- и параизомеров) |
Резервуары вертикальные стальные |
0, 0003 - 0, 22 |
0, 000016 |
0, 08 |
0, 04 |
|
Изопропилбензол (кумол) |
- |
0, 0019 |
0, 00029 |
0, 00029 |
0, 00029 |
|
Метан |
Насосы, нефтегазосепаратор |
0, 085 - 38, 17 |
0, 003 |
3, 9 |
1, 95 |
|
Метилбензол (толуол) |
Резервуары вертикальные стальные |
0, 0006 - 0, 43 |
0, 00003 |
0, 16 |
0, 08 |
|
Сероводород |
Резервуары вертикальные стальные, насосы, нефтегазосепаратор |
0, 00006 - 0, 12 |
0, 000002 |
0, 044 |
0, 022 |
|
Спирт метиловый |
0, 034 - 0, 043 |
0, 03 |
0, 08 |
0, 055 | |
|
Углеводороды предельные C12-C-19 |
Нефтегазосепаратор |
0, 0008 - 17, 67 |
0, 000024 |
1, 8 |
0, 9 |
|
Углеводороды предельные C1-C-5 (исключая метан) |
Резервуары вертикальные стальные, насосы |
0, 193 - 143, 06 |
0, 0063 |
53, 07 |
26, 535 |
|
Углеводороды предельные C6-C10 |
Резервуары вертикальные стальные, насосы, нефтегазосепаратор |
0, 0011 - 72, 64 |
0, 000035 |
19, 63 |
9, 82 |
|
Азота диоксид |
Котел |
0, 7 |
0, 022 |
0, 022 |
0, 022 |
|
Азота оксид |
Котел |
0, 114 |
0, 0036 |
0, 0036 |
0, 0036 |
|
Углеводороды предельные C1-C-5 (исключая метан) |
Котел |
4, 29 |
0, 136 |
0, 136 |
0, 136 |
|
Углеводороды предельные C6-C10 |
Котел |
1, 59 |
0, 05 |
0, 05 |
0, 05 |
|
Углерода оксид |
Котел |
2, 36 |
0, 075 |
0, 075 |
0, 075 |
Сбросы
Потенциальное загрязнение водных объектов происходит при сбросе очищенных сточных вод, содержащих определенный набор веществ. В зависимости от эффективности очистки сточных вод они могут содержать соединения углерода (нерастворимый и растворимый), соединения азота (органические и неорганические), соединения серы и металлы и их соединения.
|
Наименование загрязняющего вещества сбросов |
Код загрязняющего вещества по 1316 (II - для водных объектов) |
Годовая масса выбросов загрязняющего вещества, тонн |
Минимальный сброс загрязняющего вещества, мг/с |
Максимальный сброс загрязняющего вещества выбросов, мг/с |
Средняя концентрация загрязняющего вещества |
|
Нефтепродукты (нефть) |
74 |
0, 32 - 631, 13 |
0, 001 |
20, 0 |
0, 3 |
Промышленные отходы
В процессе очистки сточных вод образуются значительные объемы шламов, загрязненных нефтью (таблица 3.128). В процессе очистке ливневых и промышленных сточных вод образуются большие объемы нефтешлама, состоящего из песка, глины, минеральных солей (не менее 38 %); оксидов железа (не более 5 %), сульфидов железа (не более 10 %), асфальтенов, смол (не более 28 %), нефти (не более 10 %) и воды (не более 9 %).
|
Наименование отхода |
Источник образования отходов |
Класс опасности |
Наименование способа утилизации |
Код по ФККО |
Масса образования |
|
Всплывшие нефтепродукты из нефтеловушек и аналогичных сооружений |
Эксплуатация объекта |
3 |
Утилизация отходов |
40635001313 |
225, 93 |
|
Отходы при очистке нефтесодержащих сточных вод |
Эксплуатация объекта |
4 |
Утилизация отходов |
72300000000 |
65 |
|
Наименование энергетических ресурсов |
Единицы измерения |
Минимальный расход энергетических (сырьевых) ресурсов в год |
Максимальный расход энергетических (сырьевых) ресурсов в год |
|
Потребление электроэнергии |
кВт*ч/т |
2729, 7 |
2729, 7 |
|
Потребление топлива (всего) |
т.у.т. |
275, 4 |
275, 4 |
|
Потребление топлива (газового) |
т.у.т. |
275, 4 |
275, 4 |
|
Свежая вода |
куб.м/т |
18250 |
18250 |
|
Наименование энергетических ресурсов |
Единицы измерения |
Минимальный расход энергетических (сырьевых) ресурсов в год |
Максимальный расход энергетических (сырьевых) ресурсов в год |
|
Потребление электроэнергии |
кВт*ч/т |
2, 78 |
4, 11 |
|
Наименование материальных ресурсов |
Единицы измерения |
Тип материальных ресурсов |
Минимальный расход материальных ресурсов |
Максимальный расход материальных ресурсов |
|
Коагулянт |
тн |
Реагенты |
1051 |
1051 |
|
Коагулянт "Аква Аурат-30" |
кг |
Реагенты |
30 |
30 |
|
Флокулянт |
тн |
Реагенты |
4 |
4 |
|
Щелочи |
тн |
Реагенты |
447 |
447 |
В главе предоставляется информация об объемах накопленных отходов и воздействиях отходов производства на окружающую среду (например, рассматриваются выбросы шламовых амбаров).
При бурении будут образовываться следующие виды отходов:
а) Шлам, выбуренный при использовании растворов на водной основе (бентонит/полимерные растворы на основе пресной воды), при бурении верхних интервалов скважин.
б) Шлам, выбуренный при использовании растворов на нефтяной основе, который образуется при бурении нижних интервалов скважин.
в) Отработанные буровые растворы на водной и нефтяной основе и промывочные растворы.
г) Пластовая вода.
д) Металлоотходы в виде изношенных буровых труб, а также пластиковые заглушки труб.
Выбуренный шлам и отработанный буровой раствор чаще всего закачиваются в подземные пласты через нагнетательные скважины.
Накопители отходов
Скапливание жидких отходов на производственных территориях может привести к интенсивному загрязнению почвы, воздуха и грунтовых вод. Примером рационального обращения с отходами при разработке и эксплуатации месторождения может являться организация сбора на нефтяной платформе (рисунок 3.9).
Кроме того, в целях снижения образования и рационального размещения отходов бурения, возможно:
а) повторное использование отработанного бурового раствора для бурения последующих интервалов или других скважин;
б) использование отходов бурения после соответствующей обработки и обезвреживания для целей:
1) связанных с основным технологическим процессом (использование в качестве добавок к тампонажным материалам, использование отработанного бурового раствора в качестве основного тампонажного материала);
2) не связанных с основным технологическим процессом (использование в качестве вторичных инертных материалов для строительных нужд - для сооружения насыпных оснований, в качестве добавок к удобряющим компостам и мелиорантам, предназначенным для рекультивации накопителей отходов бурения (шламовых амбаров), и др.).

Рисунок 3.9 - Схема платформы с объектами управления отходами
Загрязнение воздуха происходит в результате испарения углеводородов, почва загрязняется за счет слива из амбаров избытка минерализованной воды с большой концентрацией хлоридов и сульфатов, что небезопасно для верхних пресноводных горизонтов. Из веществ, входящих в состав шламов, наибольшую опасность для почвогрунтов представляют минеральные соли и нефть.
Известно, что при нефтяном загрязнении тесно взаимодействуют три группы экологических факторов:
а) сложность состава нефти, находящегося в процессе постоянного изменения;
б) сложность, гетерогенность состава и структуры любой экосистемы, находящейся в процессе постоянного развития и изменения;
в) многообразие и изменчивость внешних факторов, влияющих на экосистему (температуры, влажности, давления и т.д.).
Попадая в почву, нефть опускается вертикально вниз под влиянием гравитационных сил и распространяется вширь под действием поверхностных и капиллярных сил.
Основную часть легкой фракции составляют метановые углеводороды (алканы) с числом углеродных атомов С5-С11. Нормальные алканы, особенно с короткой углеродной цепью, оказывают наркотическое и токсикологическое действие на живые организмы.
С содержанием легкой фракции коррелируют другие характеристики нефти: углеводородный состав, количество смол и асфальтенов. С уменьшением содержания легкой фракции ее токсичность снижается, но возрастает токсичность ароматических соединений, относительное содержание которых растет. Основная часть легкой фракции разлагается и улетучивается еще на поверхности почвы или смывается водными потоками.
Длительность всего процесса трансформации нефти в разных почвенно-климатических зонах различна: от нескольких месяцев до нескольких десятков лет.
Анализ материалов исследований по оценке воздействия нефтешламовых отходов на объекты природной среды подтверждает необходимость применения эффективной техники и технологии их очистки, утилизации и нейтрализации вредного воздействия на компоненты окружающей среды.
Переработка нефтяных шламов
Выбор метода обезвреживания в основном зависит от количества содержащихся в шламе углеводородов. Все методы переработки шламов можно разделить на недеструктивные и деструктивные.
Недеструктивные методы:
а) контролируемая открытая выгрузка;
б) захоронение, требующее тщательного обезвоживания;
в) применение маслянистых шламов в сельском хозяйстве на заброшенных землях, причем время от времени необходимы затраты на аэробную обработку;
г) внесение шлама в качестве органического удобрения, допустимого при выращивании некоторых культур (обусловливает, как и в некоторых из упомянутых выше способов, ограничение концентрации тяжелых металлов и даже полиароматических углеводородов).
Деструктивные методы включают:
а) сжигание на месте или вместе с бытовыми отходами, что требует обезвоживания;
б) включение в цемент при его производстве влажным путем;
в) аэробная обработка, применяемая только в отношении излишков биологического ила в больших количествах.
В настоящее время известно о применении следующих методов (и их комбинаций) обезвреживания и переработки нефтяных шламов:
а) сжигание нефтяных шламов в виде водных эмульсий и утилизация выделяющегося тепла и газов;
б) обезвоживание или сушка нефтяных шламов с возвратом углеводородов в производство, а сточных вод - в оборотную циркуляцию с последующим захоронением твердых остатков;
в) отверждение нефтяных шламов специальными консолидирующими составами с последующим использованием их в других отраслях народного хозяйства либо захоронением на специальных полигонах;
г) переработка нефтяных шламов на газ и парогаз;
д) использование нефтяных шламов как сырья (компоненты других отраслей народного хозяйства);
е) физико-химическое разделение нефтяного шлама (растворители, деэмульгаторы, ПAB и др.) на составляющие фазы с их последующим использованием.
Нефтешламы замазученных грунтов и буровые шламы подвергаются термической деструкции (содержание углеводородов не более 15 % в перерабатываемом материале). В результате данного процесса получается обезвреженный сухой минеральный остаток IV (V) класса опасности.
|
Наименование загрязняющего вещества выбросов |
Источник выбросов (обобщенно) |
Годовая масса выбросов загрязняющего вещества, тонн |
Минимальный выброс загрязняющего вещества, г/с |
Максимальный выброс загрязняющего вещества выбросов, г/с |
Средний выброс загрязняющего вещества, г/с |
|
Азота диоксид |
УЗГ |
0, 054 - 63, 34 |
0, 012 |
0, 03 |
0, 021 |
|
Азота оксид |
УЗГ |
0, 0088 - 6, 29 |
0, 002 |
0, 005 |
0, 0035 |
|
Взвешенные вещества |
УЗГ |
1, 71 |
0, 054 |
0, 054 |
0, 054 |
|
Серы диоксид |
0, 0043 - 9, 01 |
0, 0024 |
0, 019 |
0, 51 | |
|
Углеводороды предельные C12-C-19 |
0, 022 |
0, 012 |
0, 012 |
0, 012 | |
|
Углеводороды предельные C1-C-5 (исключая метан) |
УЗГ |
14, 65 - 1752, 62 |
0, 46 |
55, 54 |
28 |
|
Углерод (Сажа) |
0, 21 |
0, 115 |
0, 115 |
0, 115 | |
|
Углерода оксид |
УЗГ |
0, 0028 - 2438, 06 |
0, 0006 |
0, 045 |
0, 023 |
|
Наименование загрязняющего вещества выбросов |
Годовая масса выбросов загрязняющего вещества, тонн |
Минимальный выброс загрязняющего вещества, г/с |
Максимальный выброс загрязняющего вещества выбросов, г/с |
Средний выброс загрязняющего вещества, г/с |
|
Взвешенные вещества |
0, 18 |
0, 0057 |
0, 0057 |
0, 0057 |
|
Пыль неорганическая с содержанием кремния менее 20, 20 - 70, а также более 70 процентов |
0, 003 - 2, 07 |
0, 000095 |
0, 066 |
0, 033 |
|
Ртуть и ее соединения, кроме диэтилртути |
0, 056 |
0, 0018 |
0, 0018 |
0, 0018 |
|
Наименование отхода |
Источник образования отходов |
Класс опасности |
Наименование способа утилизации |
Код по ФККО |
Масса образования |
|
Золы и шлаки от инсинераторов и установок термической обработки отходов |
Процесс обезвреживания |
5 |
Утилизация отходов |
74798199204 |
160, 0 |
Основные потери углеводородов на предприятиях, связанных с добычей нефти, складываются из потерь от испарения в резервуарах. Потери от испарения составляют значительную часть количественных потерь. А так как при испарении в атмосферу выходят наиболее легкие углеводороды, то происходят и качественные изменения состава углеводородов. Основными видами потерь от испарения в резервуарах являются "большие" и "малые" дыхания.
"Большие дыхания" происходят при заполнении резервуара обезвоженной, обессоленной и стабилизированной нефтью или нефтегазоводяной жидкостью, в результате чего из газового пространства вытесняется в атмосферу паровоздушная смесь. В процессе больших дыханий объем паровоздушной смеси приблизительно равен объему закаченной в резервуар смеси.
"Малые дыхания" возникают за счет ежесуточных колебаний температуры и барометрического давления наружного воздуха, а, следовательно, и колебания давления в газовом пространстве резервуара. Уменьшение потерь от малых дыханий достигается сокращением суточных колебаний температур в газовом пространстве путем применения предохранительной окраски резервуаров в светлые тона.
Методы сокращения потерь углеводородов можно разделить на пять групп:
а) сокращение объема газового пространства. Это достигается в резервуарах с плавающими крышами (рисунок 1) и понтонами (рисунок 2). Понтон представляет собой полый диск. В таких резервуарах потери от испарения сокращаются до 90 %. В резервуарах с плавающей крышей почти полностью отсутствует газовое пространство и, таким образом, предотвращаются потери от больших и малых дыханий.
б) хранение под избыточным давлением в резервуарах, рассчитанных на это;
в) уменьшение амплитуды колебаний температуры газового пространства резервуара (тепловая изоляция, охлаждение водой в летнее время и подземное хранение);
г) улавливание паров, уходящих из резервуара. Наибольшее распространение получила газоуравнительная система (рисунок 3.10), представляющая сеть газопроводов, соединяющих через огневые предохранители газовые пространства резервуаров между собой.

Рисунок 3.10 - Газоуравнительная система
Выбросы в атмосферу
Резервуарные парки являются крупными источниками выбросов углеводородов в атмосферный воздух. Выбросы при хранении углеводородного сырья происходят из-за испарения легких фракций. Даже при использовании резервуаров с плавающей крышей будут наблюдаться значительные концентрации углеводородов в атмосферном воздухе. Выбросы углеводородов резервуарного парка составляют примерно 40 % от общего объема выбросов углеводородов в целом по месторождению.
|
Наименование загрязняющего вещества выбросов |
Источник выбросов (обобщенно) |
Годовая масса выбросов загрязняющего вещества, тонн |
Минимальный выброс загрязняющего вещества, г/с |
Максимальный выброс загрязняющего вещества выбросов, г/с |
Средний выброс загрязняющего вещества, г/с |
|
Бензол |
Неплотности оборудования |
0, 48 - 103, 64 |
0, 0033 |
0, 024 |
0, 014 |
|
Диметилбензол (ксилол) (смесь мета-, орто- и параизомеров) |
Неплотности оборудования |
0, 15 - 32, 57 |
0, 001 |
0, 008 |
0, 0045 |
|
Метан |
Неплотности оборудования |
0, 12 - 41480, 035 |
0, 0038 |
439, 38 |
219, 7 |
|
Метилбензол (толуол) |
Неплотности оборудования |
0, 3 - 65, 13 |
0, 002 |
0, 016 |
0, 009 |
|
Сероводород |
Неплотности оборудования |
0, 1 - 15, 16 |
0, 00048 |
0, 13 |
0, 065 |
|
Углеводороды предельные C12-C-19 |
269, 32 |
200, 34 |
200, 34 |
200, 34 | |
|
Углеводороды предельные C1-C-5 (исключая метан) |
Неплотности оборудования |
3, 32 - 18072, 04 |
0, 18 |
74, 28 |
37, 23 |
|
Углеводороды предельные C6-C10 |
Неплотности оборудования |
36, 77 - 7936, 18 |
0, 25 |
823, 42 |
411, 835 |
Потребление энергии
Процесс не требует больших объемов энергетических ресурсов. Тем не менее, некоторые резервуары должны подогреваться для сохранения товарных характеристик углеводородного сырья.
Сточные воды
Протекающие фланцы и клапаны резервуаров могут стать источниками загрязнения ливневых стоков. Состав этих стоков зависит от типа продукции, которое хранилось в резервуаре. Уровень загрязнения таких стоков углеводородами доходит до 5 г/л.
Отходы
|
Наименование отхода |
Источник образования отходов |
Класс опасности |
Наименование способа утилизации |
Код по ФККО |
Масса образования |
|
Асфальтосмолопарафиновые отложения при зачистке нефтепромыслового оборудования |
РВС |
3 |
Утилизация отходов |
29122001293 |
1217, 9 |
В Российской Федерации критерии определения технологии в качестве НДТ установлены статьей 28.1 [61]. Согласно указанной статье ФЗ, применение наилучших доступных технологий направлено на комплексное предотвращение и (или) минимизацию негативного воздействия на окружающую среду. Сочетанием критериев достижения целей охраны окружающей среды для определения НДТ являются:
а) наименьший уровень негативного воздействия на окружающую среду в расчете на единицу времени или объем производимой продукции (товара), выполняемой работы, оказываемой услуги либо другие предусмотренные международными договорами Российской Федерации показатели (критерий 1);
б) экономическая эффективность ее внедрения и эксплуатации (критерий 2);
в) применение ресурсо- и энергосберегающих методов (критерий 3);
г) период ее внедрения (критерий 4);
д) промышленное внедрение этой технологии на двух и более объектах, оказывающих негативное воздействие на окружающую среду (критерий 5).
Статья 28.1 ФЗ также устанавливает следующее:
а) порядок определения технологии в качестве НДТ устанавливается Правительством Российской Федерации;
б) методические рекомендации по определению технологии в качестве наилучшей доступной технологии разрабатываются уполномоченным Правительством Российской Федерации федеральным органом исполнительной власти.
В настоящее время постановлением Правительства Российской Федерации от 23 декабря 2014 г. N 1458 утверждены Правила определения технологии в качестве наилучшей доступной технологии, а также разработки, актуализации и опубликования информационно-технических справочников по наилучшим доступным технологиям [62] (далее - Правила). Указанные Правила устанавливают порядок определения технологии в качестве НДТ, в том числе определения технологических процессов, оборудования, технических способов, методов для конкретной области применения.
В Правилах уточнена формулировка вышеназванных критериев, на основании которых технологические процессы, оборудование, технические способы и методы оцениваются в качестве НДТ:
а) наименьший уровень негативного воздействия на окружающую среду в расчете на единицу времени или объем производимой продукции (товара), выполняемой работы, оказываемой услуги либо соответствие другим показателям воздействия на окружающую среду, предусмотренным международными договорами Российской Федерации (критерий 1);
б) экономическая эффективность внедрения и эксплуатации (критерий 2);
в) применение ресурсо- и энергосберегающих методов (критерий 3);
г) период внедрения (критерий 4);
д) промышленное внедрение технологических процессов, оборудования, технических способов, методов на двух и более объектах в Российской Федерации, оказывающих негативное воздействие на окружающую среду (критерий 5).
Правила также устанавливают, что определение технологических процессов, оборудования, технических способов, методов (далее - технологии) в качестве НДТ проводится в соответствии с методическими рекомендациями по определению технологии в качестве НДТ, которая, как указано в статье 28.1, разрабатывается уполномоченным Правительством Российской Федерации федеральным органом исполнительной власти. В настоящее время приказом Министерства промышленности и торговли Российской Федерации (Минпромторг России) от 31 марта 2015 г. N 665 утверждены (разработанные в соответствии с указанными выше нормативными правовыми актами) Методические рекомендации по определению технологии в качестве наилучшей доступной технологии [63] (далее - Рекомендации). Главной целью Рекомендаций является формирование научно-методической базы для технических рабочих групп (ТРГ) по технологии в качестве НДТ на основании данных, полученных от промышленности и других информированных сторон. В Рекомендациях установлена совокупность критериев отнесения технологии к НДТ, рассмотрены общие методологические подходы к определению НДТ, порядок отнесения технологии к НДТ и принципы взаимодействия членов ТРГ.
Отдельные методические аспекты определения наилучших доступных технологий, в том числе технологий обезвреживания отходов термическим способом (сжигания отходов), содержатся в ряде других документов [64, 65, 66, 67, 68, 69], в которых отмечено, что при определении технологии в качестве НДТ целесообразно учитывать соответствие ее новейшим разработкам в данной сфере применения; экономическую и практическую приемлемость технологии для объекта хозяйственной деятельности; оправданность применения технологии с точки зрения минимизации техногенного воздействия на окружающую среду.
В общем случае при отнесении технологии к НДТ соблюдается следующая последовательность действий:
а) первоначально целесообразно выделить технологии, направленные на решение ранее выделенных экологических проблем (с учетом маркерных загрязняющих веществ, отходов обезвреживания, выбросов, сбросов и иных видов негативного воздействия, а также потребляемых ресурсов и материалов).
б) для выделенных технологий проводится оценка воздействия на различные компоненты окружающей среды и уровней потребления различных ресурсов и материалов.
в) оценка, при наличии необходимой информации, затрат на внедрение технологий и содержание оборудования, возможные льготы и преимущества после внедрения технологий, период внедрения.
г) по результатам оценки из выделенных технологий добычи нефти выбираются технологии:
1) обеспечивающие предотвращение или снижение воздействия на различные компоненты окружающей среды (для выбросов - по каждому из основных загрязняющих веществ, для отходов обезвреживания - по каждому из основных видов отходов, определенных ранее) или потребления ресурсов;
2) внедрение которых не приведет к существенному увеличению объемов выбросов других загрязняющих веществ, сбросов загрязненных сточных вод, образования отходов обезвреживания, потребления ресурсов, иных видов негативного воздействия на окружающую среду и увеличению риска для здоровья населения выше приемлемого или допустимого уровня;
3) внедрение которых не приведет к чрезмерным материально-финансовым затратам (с учетом возможных льгот и преимуществ при внедрении);
4) имеющие приемлемые сроки внедрения;
д) установление технологий, имеющих положительное заключение государственной экологической экспертизы на проекты технической документации на новые технику, технологию, использование которых может оказать воздействие на окружающую среду.
На практике, согласно Рекомендациям, оценка технологий на их соответствие установленным нормативными правовыми актами критериям определения в качестве НДТ осуществляется в следующей очередности, включающей 5 последовательных шагов. Заключительным (6-м) шагом является принятие членами ТРГ решения об отнесении технологии к НДТ, которое осуществляется в соответствии с установленным Рекомендациями порядке (таблица 4.1).
|
Очередность (шаг) рассмотрения (алгоритм оценки) технологии |
Основные действия |
|
1 |
Рассмотрение критерия 5. Промышленное внедрение технологических процессов, оборудования, технических способов, методов на 2-х и более объектах в Российской Федерации, оказывающих негативное воздействие на окружающую среду |
|
2 |
Рассмотрение критерия 1. Наименьший уровень негативного воздействия на окружающую среду в расчете на единицу времени или объем производимой продукции (товара), выполняемой работы, оказываемой услуги либо соответствие другим показателям воздействия на окружающую среду, предусмотренным международными договорами Российской Федерации |
|
3 |
Рассмотрение критерия 2. Экономическая эффективность внедрения и эксплуатации |
|
4 |
Рассмотрение критерия 4. Период внедрения |
|
5 |
Рассмотрение критерия 3. Применение ресурсо- и энергосберегающих методов |
|
6 |
Принятие членами ТРГ решения об отнесении технологии к НДТ |
Шаг 1. Рассмотрение критерия 5 "Промышленное внедрение технологических процессов, оборудования, технических способов, методов на 2 и более объектах в Российской Федерации, оказывающих негативное воздействие на окружающую среду"
Рассмотрение данного критерия осуществляется в два этапа:
а) Этап 1. Получение общей информации о применяемых на практике технологиях нефтедобычи;
б) Этап 2. Выбор технологий нефтедобычи, внедренных на двух или более предприятиях в Российской Федерации.
На этапе 1 (этап сбора и обработки данных) проводится сбор и анализ общих сведений о применяемых на практике технологиях нефтедобычи.
Основным источником информации о применяемых на практике технологиях нефтедобычи являются сведения, полученные в результате анкетирования предприятий, которое осуществляется на основе специальной анкеты.
Анкета для предприятия, на котором применяются технологии нефтедобычи, в обязательном порядке включает следующие разделы (вопросы, на которые должны быть получены ответы):
а) информация о предприятии;
б) сведения о составе производства с указанием используемого технологического процесса и оборудования, включая перечень основных технологических узлов, срок эксплуатации, мощность основного оборудования;
в) этапы технологического процесса (накопление и предварительная подготовка обезвреживаемых отходов, термическое обезвреживание, теплоиспользование, получение и обращение с побочными продуктами, очистка газовых выбросов, обращение с образующимися отходами) и все возможные источники эмиссий (с указанием среды, в которую происходит эмиссия);
г) описание производственного процесса и основных этапов производства, включая описание основных его стадий; технологии очистки газообразных выбросов, которые группируются по веществам; утилизация остаточных продуктов; контроль за выбросами; контроль и очистка сточных вод, в том числе в результате дренажа площадок; утилизация и обработка отходов. Отдельные технологии описываются по следующим параметрам:
1) техническая характеристика и технологические параметры используемого оборудования (основного и природоохранного) с указанием производителя (фирмы, страны);
2) сведения о материальном балансе;
3) сведения об удельных эмиссиях вредных веществ (сбросы, выбросы, отходы), включая данные о соблюдении нормативов качества атмосферного воздуха после рассеивания выбросов;
4) сведения об опасных и вредных факторах производства;
5) сведения о пожаро-, взрывоопасности технологических сред (в соответствии с [70]);
6) сведения о выполненных технологических, технических и организационных мероприятиях;
7) сведения о разработчике технологии и оборудования.
Анкета заполняется предприятиями и организациями, внедрившими технологические процессы, оборудование, технические способы, методы нефтедобычи. Для целей определения перспективных НДТ анкета заполняется также и предприятиями (организациями), осуществляющими научно-исследовательские и опытно-конструкторские работы или опытно-промышленное внедрение технологий в данной сфере. Необходимо учитывать, что к НДТ, помимо технологических процессов непосредственно нефтедобычи, могут быть отнесены такие стадии технологического процесса, как очистка отходящих газов, очистка сточных вод, методы обращения с отходами, образующимися в результате обезвреживания отходов термическим способом, методы утилизации получаемых вторичных энергоресурсов.
В качестве дополнительных источников информации используются международные справочники НДТ, статистические сборники, результаты научно-исследовательских и диссертационных работ, иные источники, а также информация, полученная в ходе консультаций с экспертами в соответствующей области.
На этапе 2 осуществляется выбор технологий нефтедобычи, внедренных на 2 и более предприятиях в России, который осуществляется в соответствии с алгоритмом, приведенным в Методических рекомендациях (см. рисунок 4.1).
Обработка информации для выбора технологий нефтедобычи, внедренных на 2 и более предприятиях в Российской Федерации, включает:
а) группировку (классификацию) используемых и перспективных технологий нефтедобычи по типам;
б) группировку технологических процессов, оборудования, технических способов, методов, приемов и средств по стадиям, на которых они применяются;
в) учет ограничений по применимости каких-либо технологий, связанных с территориальными (региональными) условиями, в том числе климатическими; при наличии существенных различий в применяемых технологиях в зависимости от территориальных (региональных), в том числе климатических условий, технологии следует сгруппировать в зависимости от условий, в которых они применяются; в таком случае НДТ определяются как для области применения НДТ в целом, так и для каждой группировки технологий в отдельности;
г) оценку воздействия на окружающую среду и потребления ресурсов на всех стадиях производства, включая определение стадий производства, характеризующихся наибольшим воздействием на окружающую среду (по видам воздействия, по видам загрязняющих веществ и классам опасности отходов) и потреблением ресурсов (по видам ресурсов - вода, энергия, реагенты и т.д.).

Рисунок 4.1 - Алгоритм выбора технологий нефтедобычи в качестве НДТ
Шаг 2. Рассмотрение критерия 1 "Наименьший уровень негативного воздействия на окружающую среду в расчете на единицу времени или объем производимой продукции (товара), выполняемой работы, оказываемой услуги либо соответствие другим показателям воздействия на окружающую среду, предусмотренным международными договорами Российской Федерации"
Данный критерий рассматривается в двух основных аспектах:
а) опасность используемых и (или) образующихся в технологических процессах веществ для атмосферы, почвы, водных систем, человека, других живых организмов и экосистем в целом;
б) характер негативного воздействия и удельные (на единицу обезвреженных отходов) значения эмиссий вредных веществ (в составе выбросов/сбросов/отходов).
В первом случае устанавливаются все виды эмиссии вредных веществ (в составе выбросов/сбросов/отходов) и их объемы (масса). При оценке опасности используемых и (или) образующихся в ходе технологических процессов вредных веществ устанавливаются так называемые маркерные загрязняющие вещества, выделяющиеся в атмосферу, поступающие в водные объекты, в промежуточные продукты и твердые отходы. По степени воздействия на организм вредные вещества подразделяются на четыре класса опасности: 1-й - вещества чрезвычайно опасные; 2-й - вещества высокоопасные; 3-й - вещества умеренно опасные; 4-й - вещества малоопасные [12]. Особое внимание следует обратить на данные о соблюдении нормативов качества атмосферного воздуха после рассеивания выбросов, особенно веществ 1-го и 2-го классов опасности, а также на состав отходов обезвреживания (остаточных продуктов переработки отходов), образующихся в ходе технологических процессов, и на состав выбросов в атмосферу.
При оценке выбросов в атмосферу необходимо учитывать следующие параметры:
а) характер последствий воздействия - долгосрочные необратимые воздействия рекомендуется рассматривать как наносящие больший вред окружающей среде, чем обратимые краткосрочные последствия;
б) загрязняющие вещества, характеризующиеся высокой стойкостью, биоаккумуляцией, токсическими и канцерогенными эффектами, рекомендуется рассматривать как приоритетные в связи с возможностью их переноса на дальние расстояния (в том числе трансграничным переносом).
Характер негативного воздействия и удельные значения эмиссий (в составе выбросов/сбросов/отходов) оцениваются на основании следующих показателей:
а) для выбросов загрязняющих веществ в атмосферный воздух:
1) характеристика источников выбросов загрязняющих веществ в атмосферу;
2) перечень загрязняющих веществ, содержащихся в выбросах в атмосферу;
3) объем и (или) масса выбросов загрязняющих веществ до очистки в расчете на тонну добываемого сырья (обезвреженных отходов);
4) наличие очистных сооружений;
5) метод очистки, повторного использования;
6) объем и (или) масса выбросов загрязняющих веществ после очистки в расчете на тонну добываемого сырья;
7) информация о соблюдении установленных нормативов ПДВ;
б) для сбросов загрязняющих веществ:
1) характеристика источников сбросов загрязняющих веществ;
2) направление сбросов (в водный объект, в системы канализации и т.д.);
3) перечень загрязняющих веществ, содержащихся в сбросах;
4) объем и (или) масса сбросов загрязняющих веществ до очистки в расчете на тонну добываемого сырья (обезвреженных отходов);
5) наличие очистных сооружений;
6) метод очистки, повторного использования;
7) объем и (или) масса сбросов загрязняющих веществ после очистки в расчете на тонну добываемого сырья;
в) для отходов обезвреживания (остаточных продуктов) и отходов потребления:
1) источники образования;
2) перечень образующихся отходов по классам опасности;
3) объемы образования отходов (абсолютные и удельные) и источники их образования;
4) перечень размещаемых отходов по классам опасности;
5) объемы размещения отходов (абсолютные и удельные);
6) перечень обезвреживаемых, перерабатываемых и повторно используемых отходов;
7) объемы обезвреживания, переработки и повторного использования отходов (абсолютные и удельные);
г) для прочих факторов воздействия (шум, вибрация, электромагнитные и тепловые воздействия):
1) перечень факторов;
2) источники воздействия;
3) уровень загрязнения окружающей среды до снижения в расчете на тонну продукции (или постоянный уровень);
4) метод снижения уровня воздействия;
5) уровень загрязнения окружающей среды после снижения в расчете на тонну продукции (добываемого сырья).
Возможное (вероятное) изменение (снижение) рисков негативного воздействия эмиссий (в составе выбросов/сбросов/отходов) после внедрения данной технологии рекомендуется считать дополнительным критерием отнесения технологии к НДТ.
Рекомендуется из анализа исключить все виды воздействия, которые не оказывают существенного влияния на окончательный результат при определении технологии в качестве НДТ. Для обеспечения прозрачности при представлении конечных результатов виды воздействия, которые были исключены как незначимые, должны быть указаны, а их исключение обосновано.
По результатам рассмотрения критерия 1 "Наименьший уровень негативного воздействия на окружающую среду в расчете на единицу времени или объем производимой продукции (товара), выполняемой работы, оказываемой услуги либо соответствие другим показателям воздействия на окружающую среду, предусмотренным международными договорами Российской Федерации" формируется соответствующий подраздел справочника НДТ, включающий следующие положения:
а) характеристику окружающей обстановки, которая предусматривает анализ основных физических параметров исследуемой области и характеристику популяций, потенциально подверженных воздействию;
б) идентификацию маршрутов воздействия, источников загрязнения, потенциальных путей распространения и точек воздействия на человека;
в) количественную характеристику экспозиции - установление и оценку величины, частоты и продолжительности воздействий для каждого анализируемого пути поступления эмиссий.
Шаг 3. Рассмотрение критерия 2 "Экономическая эффективность внедрения и эксплуатации"
Анализ экономической эффективности заключается в оценке затрат на внедрение и эксплуатацию технологии и выгоды от ее внедрения путем применения метода анализа затрат и выгод. Если внедрение различных технологий дает положительные результаты, то технологией с самой высокой результативностью считается та, которая дает наилучшее соотношение "цена/качество". Недостаток данного вида анализа заключается в необходимости обработки большого количества данных, причем некоторые выгоды сложно представить в денежной форме. Альтернативой методу анализа затрат и выгод, как указано в Рекомендациях, может служить анализ эффективности затрат, используемый для определения того, какие мероприятия являются наиболее предпочтительными для достижения определенной экологической цели при самой низкой стоимости.
Экономическую эффективность технологии рекомендуется определять следующим образом:
Экономическая эффективность = Годовые затраты, руб./Сокращение эмиссий, т/год
В контексте определения НДТ использование подхода экономической эффективности не является исчерпывающим. Тем не менее ранжирование вариантов НДТ по мере возрастания их экономической эффективности является полезным, например, чтобы исключить варианты, которые необоснованно и неоправданно дороги по сравнению с полученной экологической выгодой.
Методология расчета затрат устанавливает алгоритм, позволяющий собрать и проанализировать данные о капитальных затратах и эксплуатационных издержках для сооружения, установки, технологии или процесса с учетом критерия 2 "Экономическая эффективность внедрения и эксплуатации".
Использование последовательного (поэтапного) подхода позволяет сравнить альтернативные варианты даже в том случае, если данные были получены из различных компаний, различных отраслей промышленности, различных регионов или стран.
Основные принципы (этапы) оценки схематично показаны на рисунке 4.2.

Рисунок 4.2 - Основные принципы оценки экономической целесообразности внедрения НДТ/методология оценки затрат
Основной принцип 1 - определение области применения и идентификации альтернативных технологий. Этот принцип аналогичен основному принципу 1 в методологии оценки комплексного воздействия технологий на окружающую среду.
Основной принцип 2 - сбор и проверка правильности (валидация) данных о затратах на внедрение технологий. Этот принцип помогает пользователю пройти все этапы, необходимые для сбора, анализа и обоснования, учитывая любую неопределенность в имеющихся данных.
Основной принцип 3 - определение структуры затрат. Этот принцип устанавливает состав затрат, которые должны быть включены в оценку или исключены из оценки. При оценке результатов этот принцип полезен для лица, принимающего решение, тем, что помогает понять структуру затрат и статьи, на которые затраты были отнесены: капитальные или эксплуатационные затраты. Принцип требует, чтобы затраты были представлены настолько прозрачно, насколько возможно.
Распределение затрат по компонентам (например, инвестиционные затраты, эксплуатационные затраты и т.д.) является существенным для обеспечения прозрачности процесса, хотя нередко на практике трудно сделать разграничение между затратами на реализацию процесса и экологическими затратами (затратами на мероприятия по защите окружающей среды).
Основной принцип 4 - обработка и представление информации о затратах. Этот принцип излагает процедуры по обработке и представлению информации о затратах. Здесь необходимо принять во внимание норму дисконтирования и годовую процентную ставку, полезный срок службы оборудования и ценность лома, образующегося в конце жизненного цикла оборудования. Там, где это возможно, затраты должны быть представлены в виде ежегодных затрат.
Основной принцип 5 - определение затрат, относящихся к охране окружающей среды. Этот принцип устанавливает различия между затратами на охрану окружающей среды и другими затратами (например, затратами на модернизацию процесса или затратами на повышение эффективности процесса).
В ходе выполнения оценки экономической целесообразности внедрения НДТ необходимо также рассмотреть:
а) опыт предыдущего успешного использования в промышленном масштабе сопоставимых технологий;
б) информацию об известных авариях, связанных с внедрением и эксплуатацией данной технологии на производстве;
в) географические факторы климата внедрения технологий (расположение относительно источников энергии, ее доступность, логистические цепочки), а также технологические ограничения, связанные с региональными физико-географическими и геологическими условиями, а также наличием особо охраняемых природных территорий, памятников культуры и объектов рекреации.
При сборе и обосновании данных, касающихся затрат на внедрение технологии, рекомендуется обратить особое внимание на следующие положения:
а) источник и дата происхождения информации должны быть ясно указаны;
б) данные о затратах должны быть максимально полными;
в) данные о затратах следует получать из нескольких (независимых) источников;
г) источники получения и происхождения всех данных необходимо указывать по возможности точно;
д) рекомендуется использовать современные доступные и действующие в настоящее время данные;
ж) для обоснования данных следует представить диапазон количественных показателей; если же это не представляется возможным, то рекомендуется использовать качественный признак.
Для проведения оценки предлагаемой к внедрению технологии рекомендуется определить структуру затрат с выделением капитальных затрат (на строительство сооружений, приобретение и монтаж оборудования) и эксплуатационных. В эксплуатационных затратах необходимо выделить затраты на техническое обслуживание и ремонт, энергоносители, материалы и услуги, затраты на оплату труда.
По итогам сбора информации о затратах рекомендуется обработать ее для обеспечения дальнейшего объективного сравнения рассматриваемых альтернативных вариантов. При этом может потребоваться рассмотрение таких вопросов, как различные эксплуатационные сроки службы технологий (оборудования), годовая процентная ставка по кредиту, расходы на кредитные выплаты, влияние инфляции и валютный курс.
Внедрение технологии является сложным и трудоемким процессом. Это объясняется необходимостью внедрения автоматизированных методов управления, а также наличием на действующих объектах технических систем различного назначения.
При определении экономической эффективности осуществления природоохранных мероприятий и оценки экономического ущерба, причиняемого народному хозяйству загрязнением окружающей среды, рекомендуется руководствоваться положениями, подходами и методическими приемами, обоснованными во Временной типовой методике определения экономической эффективности осуществления природоохранных мероприятий и оценки экономического ущерба, причиняемого народному хозяйству загрязнением окружающей среды [71].
Шаг 4. Рассмотрение критерия 4 "Период внедрения"
Для оценки времени внедрения технологии следует использовать период окупаемости определенной технологии в сравнении с затратами, относящимися к обеспечению охраны окружающей среды. Необходимо провести оценку скорости внедрения НДТ, так как именно сроки внедрения могут быть критичными для промышленности. При этом рекомендуется раздельно рассматривать скорости внедрения НДТ следующих временных масштабов в соответствии с Рекомендациями: краткосрочный (от нескольких недель до месяцев); среднесрочный (от нескольких месяцев до года); долгосрочный (обычно составляет несколько лет).
Технические и технологические решения НДТ должны обеспечивать возможность создания производственно-технических комплексов путем их интеграции, открытых для модернизации и развития, отвечающих положениям настоящего справочника НДТ.
Выбор времени модернизации должен совпасть с плановой заменой существующего оборудования, а инвестиционные циклы могут быть эффективным средством для рентабельного внедрения технологии. Оценивая скорость (период) внедрения НДТ, рекомендуется также проанализировать предельные затраты на модернизацию. Для НДТ, которые требуют существенных инвестиционных капитальных затрат или значительных модификаций производственных процессов и инфраструктуры, представляется необходимым предусматривать более длительные периоды их внедрения.
Шаг 5. Рассмотрение критерия 3 "Применение ресурсо- и энергосберегающих методов"
При рассмотрении данного критерия следует учитывать требования Методических рекомендаций и положения существующих нормативно-правовых документов по энерго- и ресурсосбережению. Основным методическим приемом, используемым при рассмотрении данного критерия, является сравнительный анализ технологий с точки зрения их энергоэффективности и ресурсосбережения. Целью данного анализа является установление технологии или технологий, которые характеризуются (среди рассматриваемых) лучшими показателями энерго- и ресурсосбережения.
Следует, прежде всего, провести сравнительный анализ технологий по потреблению основных ресурсов, принимая во внимание:
а) потребление энергии:
1) уровень энергопотребления в целом и в различных (основных, вспомогательных и обслуживающих) технологических процессах (с оценкой основных возможностей его снижения);
2) вид и уровень использования топлива (природный газ, мазут, горючие отходы и т.д.);
б) потребление воды:
1) технологические процессы, в которых используется вода;
2) объем потребления воды в целом и в различных технологических процессах (с оценкой возможностей его снижения или повторного использования);
3) назначение воды (промывная жидкость, хладагент и т.д.);
4) наличие систем повторного использования воды;
в) объем потребления сырья и вспомогательных материалов (реагентов и т.п.) с оценкой возможностей их повторного использования.
Затем необходимо также рассмотреть возможность регенерации и рециклинга веществ и рекуперации энергии, использующихся в технологическом процессе, принимая во внимание, что:
а) для снижения энергопотребления могут быть использованы следующие методы и приемы:
1) внедрение на предприятии систем энергоменеджмента;
2) энергоэффективное проектирование на этапе строительства предприятия;
3) беспламенное сжигание (беспламенное окисление);
4) использование сжатого воздуха в качестве средства хранения энергии и т.д.;
б) для снижения потребления воды:
1) изменение технологического процесса (воздушное охлаждение вместо водного, замкнутый водооборот);
2) предварительная обработка воды и ее повторное использование и т.д.;
в) для снижения потребления сырья:
1) возврат не подвергнутых смешиванию реагентов;
2) возврат боя/лома изделий в технологический процесс;
3) использование отходов других отраслей промышленности (например, как топливо).
В качестве основных показателей энергоэффективности и ресурсосбережения, применяемых для сравнительной оценки рассматриваемых технологий, используются (при регламентированных условиях эксплуатации оборудования) удельные показатели - удельные расходы электроэнергии, тепла, топлива, воды, различных материалов, т.е. фактические затраты того или иного ресурса (электроэнергии, тепла, воды, реагента и т.д.) на единицу обезвреженных отходов, выражаемые, например, для электроэнергии в кВт-ч на 1 т обезвреженных отходов, для тепловой энергии в Гкал/т отходов, для воды в м3/т отходов и т.д.
Ресурсосбережение (т.е. сбережение энергии и материалов) оценивается также с точки зрения возможности реализации соответствующих правовых, организационных, научных, производственных, технических и экономических мер, направленных на эффективное (рациональное) использование и экономное расходование топливно-энергетических и других материальных ресурсов. На практике потенциал ресурсосбережения реализуется через конкретные энерго- и ресурсосберегающие мероприятия, которые можно разделить на организационно-технические, предполагающие повышение культуры производства, соблюдение номинальных режимов эксплуатации оборудования, обеспечение оптимального уровня загрузки агрегатов, ликвидацию прямых потерь топливно-энергетических ресурсов, своевременное выполнение наладочных и ремонтно-восстановительных работ, использование вторичных энергоресурсов (сюда же можно условно отнести утилизацию низкопотенциального тепла вентиляционных выбросов, а также процессы регенерации и рекуперации энергии), оснащение приборами учета используемых энергетических и других ресурсов, и инвестиционные, связанные с своевременным замещением морально устаревших производственных мощностей (производственных узлов), внедрением современного энергоэффективного и энергосберегающего оборудования, модернизацией и автоматизацией существующих технологических процессов.
Любое возможное преобразование технологического процесса и (или) используемого оборудования, влекущее за собой уменьшение удельного расхода энергии и других ресурсов на единицу обезвреженных отходов, особенно при снижении (или хотя бы остающемся уровне выбросов и сбросов вредных веществ) следует оценивать как повышение его энергоэффективности и ресурсосбережения (с учетом экономической эффективности и технологической надежности данного преобразования).
Особое внимание следует уделить анализу возможностей вторичного использования образующихся при термическом обезвреживании отходов побочных продуктов (зола от сжигания, шлак, металлом, стекло, пиролизное топливо, пиролизный газ и др.).
Результаты рассмотрения данного критерия являются дополнительным положительным фактором при принятии решения в отношении определения той или иной технологии нефтедобычи в качестве НДТ.
Шаг 6. Принятие членами ТРГ решения об отнесении технологии к НДТ
Технология нефтедобычи может быть определена в качестве НДТ при достижении соглашения между всеми членами ТРГ по данному вопросу. При возникновении различных мнений в ТРГ по какому-либо вопросу федеральным органом исполнительной власти, ответственным за разработку информационно-технических справочников НДТ, может быть предложено компромиссное решение. При возникновении серьезных разногласий относительно того, какие технологии определить в качестве НДТ, может быть проведена более углубленная комплексная оценка технологий.
Окончательное решение о выборе технологии принимают не только с учетом ее "экологичности", но и с учетом ее доступности с финансовой точки зрения. В данном случае рекомендуется ориентироваться на следующий логический подход (рисунок 4.3).

Рисунок 4.3 - Подход для принятия решения по НДТ
При наличии особого мнения по определению технологии нефтедобычи в качестве НДТ, не поддерживаемого всеми членами ТРГ, такая технология может быть определена в качестве НДТ и включена в информационно-технический справочник НДТ, что сопровождается специальными указаниями на особое мнение и допускается при соблюдении следующих условий:
а) в основе особого мнения лежат данные, которыми располагает ТРГ и федеральный орган исполнительной власти, ответственный за разработку информационно-технических справочников НДТ, на момент подготовки выводов относительно НДТ;
б) заинтересованными членами ТРГ представлены обоснованные доводы для включения технологии в перечень НДТ. Доводы являются обоснованными, если они подтверждаются техническими и экономическими данными, данными о воздействии на различные компоненты окружающей среды, соответствием рассматриваемой технологии понятию "наилучшая доступная технология" и критериям определения НДТ в соответствии с Федеральным законом от 10 января 2002 г. N 7-ФЗ "Об охране окружающей среды" [72].
Раздел 5 проекта справочника НДТ содержит перечень и краткое описание технологий.
НДТ 1. Установка предварительного сброса пластовой воды (УПСВ)
Описание
УПСВ (установка предварительного сброса воды) - установка для отделения от нефти пластовой воды и попутного газа, а также подогрев нефти и приращение удельной энергии потока добываемой нефти (дожим) до следующей системы подготовки нефти.
УПСВ состоит из следующих комплексов оборудования: узел сепарации, (резервуарный парк), насосные агрегаты.
Применение установок типа УПСВ позволяет снизить экологические воздействия и повысить экономическую эффективность процесса подготовки нефти. Установка типа УПСВ позволяет осуществить, непосредственно на промысле, предварительный сброс воды с целью последующей закачки в систему поддержания пластового давления; сократить затраты на транспортировку нефти с остаточной обводненностью 0, 5 - 10 %; оптимизировать загрузки Центральных пунктов сбора нефти (ЦПС) и Установок подготовки нефти (УПН); отделить попутный нефтяной газ (ПНГ) для последующего транспорта на Установки комплексной подготовки газа (УКПГ).
Выбор места строительства объекта осуществляется в соответствии с проектным документом на разработку месторождения (участка недр), существующей (или планируемой) инфраструктурой по сбору, подготовке нефти, газа; закачке пластовой воды в систему поддержания пластового давления.
Достижимые экологические результаты
Внедрение технологии значительно снижается риски коррозионного износа трубопроводов транспорта нефти от УПСВ до УПН, ЦПС; газопроводов транспорта газа от УПСВ до УКПГ, существенно снижает протяженность низконапорных водоводов от УПСВ до блочных кустовых насосных станций (БКНС) системы поддержания пластового давления и энергозатраты на транспорт жидкости по напорным и межпромысловым нефтепроводам.
Воздействие на различные компоненты окружающей среды
Оптимальное расположение УПСВ ведет к сокращению территории землеотвода для прокладки трубопроводов, соответственно локализации зон возможных разливов.
Производственная информация
Применение технологии требует изменение технологической схемы производства.
Применимость
Каких-либо ограничений в отношении применения не установлено.
Экономические аспекты
Решение о применении данной технологии рассматривается индивидуально в каждом конкретном случае на основании выполненных технико-экономических расчетов.
Движущий аспект для внедрения
Внедрение технологии позволяет снизить риски возникновения аварий и металлоемкость трубопроводов.
Пример эксплуатации установки
Технология широко применяется на нефтедобывающих предприятиях нефтяных Компаний Российской Федерации.
Справочная информация
[93] [94]
НДТ 2. Промысловая подготовка нефтегазоводяной жидкости
Описание
Применение автоматических устройств регулирования уровня раздела фаз продукции скважин в емкостных аппаратах "жидкость-газ", "нефть-вода-газ", "нефть-вода" установок типа УПСВ, УПН, ЦПС и др. обеспечивает возможность регулирования качества процесса разделения газоводонефтяной смеси и чистоты продуктов разделения. Информация о типах применяемых устройств регулирования уровня раздела фаз приводится в утвержденном технологическом регламенте на объект.
Достижимые экологические результаты
Возможность подачи отстоянной воды для поддержания пластового давления непосредственно в ближайшие нагнетательные скважины на нефтепромыслах или в систему поддержания пластового давления без лишней транспортировки и без дополнительного насосного оборудования за счет использования энергии пластового давления или давления, создаваемого насосной установкой, подающей газоводонефтяную смесь в герметизированные проточные емкости, что приводит к экономии электроэнергии и материалов.
Воздействие на различные компоненты окружающей среды
Применение устройств регулирования уровня раздела фаз позволяет осуществлять контроль за выбросами углеводородов в атмосферу в пределах норм, установленных технологическим регламентом.
Производственная информация
Устройство позволяет четко поддерживать и регулировать уровень границы раздела "нефть-вода", "жидкость-газ", "вода-нефть-газ" при проведении подготовки нефти, воды, газа, обеспечивая повышение чистоты разделенных компонентов газоводонефтяной смеси в герметизированных проточных емкостях при изменениях параметров фаз.
Применимость
Каких-либо ограничений в отношении применения не установлено.
Экономические аспекты
Решение о применении конкретных типов устройств рассматривается индивидуально для каждого емкостного аппарата в зависимости от назначения аппарата, технологической схемы процесса, достижения параметров качества продукции, установленных технологическим регламентом установки.
Движущий аспект для внедрения
Позволяет оптимизировать технологический процесс подготовки нефти, воды, газа (нормализация давления, скорости движения жидкостей, создавать условия для достижения требуемых показателей о качества продукции), и, как следствие, снизить риски возникновения аварий.
Пример эксплуатации установки
Технология широко применяется на нефтедобывающих предприятиях нефтяных компаний Российской Федерации.
Справочная информация
[95]
НДТ 3. Повышение энергоэффективности насосного оборудования
Описание
Насосные агрегаты системы поддержания пластового давления (ППД) являются наиболее энергозатратным оборудованием. Энергетические затраты на систему ППД составляют от 30 % до 40 % от энергетических затрат на добычу, промысловый транспорт и подготовку нефти.
В связи с этим технологические решения, направленные на повышение энергоэффективности насосного оборудования, применяемого на предприятиях добычи нефти (например, за счет изменения напора насоса за счет применения частотных регуляторов), относятся к НДТ.
Достижимые экологические результаты
Снижение потребления энергетических ресурсов.
Воздействие на различные компоненты окружающей среды
Нет дополнительных воздействий на окружающую среду.
Применимость
Каких-либо ограничений в отношении применения не установлено.
Экономические аспекты
Технология не требует больших капитальных затрат.
Движущий аспект для внедрения
Увеличение энергоэффективности предприятия.
Пример эксплуатации установки
Системы ППД ПАО "Татнефть" и ПАО "Удмуртнефть".
Справочная информация
[96]
НДТ 4. Уменьшение выбросов резервуарных парков
Описание
Одним из основных источников выбросов легких углеводородов в атмосферу на предприятиях добычи нефти являются технологические, товарные и буферные резервуары на товарных парках установки подготовки нефти и газа. Технологические решения, направленные на уменьшение выбросов легких углеводородов из резервуаров, такие как система улавливания паров нефти (УЛФ) на базе емкости подземной с дыхательной свечей, создание "азотной подушки" путем закачивания азота в резервуар, соблюдение норм технологического режима (уровень давления насыщенных паров) в резервуарах на новых месторождениях и др. являются НДТ.
Достижимые экологические результаты
Технологическое решение позволяет уменьшить выбросы легких углеводородов.
Воздействие на различные компоненты окружающей среды
Внедрение технологий может повышать объемы энергопотребления и ресурсопотребления.
Производственная информация
Требуется установка дополнительного оборудования или реконструкция существующего.
Применимость
Каких-либо ограничений в отношении применения не установлено.
Экономические аспекты
Решение о применении конкретного технологического решения рассматривается индивидуально в каждом конкретном случае на основании выполненных технико-экономических расчетов. Капитальные затраты определяются проектом для каждого конкретного объекта строительства.
Движущий аспект для внедрения
Технология позволяет снизить выбросы углеводородов.
Пример эксплуатации установки
Технологии применяются на нефтедобывающих предприятиях нефтяных Компаний Российской Федерации.
Справочная информация
[97]
НДТ 5. Системы сухого подавления выбросов NOx
Описание
Системы сухого подавления выбросов NOx могут считаться НДТ. Подробное описание этих систем можно найти в справочнике НДТ ИТС 38-2017 "Сжигание топлива на крупных установках в целях производства энергии".
Достигаемый экологический эффект
При использовании технологии сухого подавления NOx в газовых турбинах, работающих на природном газе, возможно снизить уровень выбросов диоксидов азота до 90 %.
Воздействие на различные компоненты окружающей среды
Нет дополнительных воздействий на окружающую среду.
Применимость
Технология применима для газовых турбин.
Производственная информация
Существует возможность изменения рабочих характеристик камеры сухого подавления выбросов по мере роста нагрузки.
Экономические аспекты
Необходим расчет экономической эффективности внедрения технологии в каждом конкретном случае.
Мотивы внедрения
Снижение выбросов NOx [98].
НДТ 6. Применение многофазных насосов для перекачки многофазной смеси
Описание
Применение многофазных насосов для сбора нефти на промыслах позволяют сократить эксплуатационные и энергетические затраты при обслуживании этих объектов. Сбор продукции скважин по нефтесборным и напорным трубопроводам без ее разделения на жидкую и газовую фазы с применением винтовых многофазных насосов позволяет исключить необходимость использования ДНС с сепарационным и резервуарным оборудованием.
Достижимые экологические результаты
Применение технологии позволяет снизить выбросы в атмосферу и сократить площадь землеотвода под строительство нефтеперекачивающих объектов.
Воздействие на различные компоненты окружающей среды
При использовании многофазных насосов наблюдается рост энергопотребления, что обуславливается ростом гидравлических потерь в напорных трубопроводах при перекачке продукции скважин как за счет увеличения дополнительного объема газа, так и за счет пробкового режима течения, характерного для пересеченной местности.
Производственная информация
На приеме установки поддерживается относительно высокое (0, 8-1, 4 МПа) давление, что не позволяет существенно снизить устьевые давления на скважинах.
Применимость
Ограничением по применению является высокое содержание газа в нефти, высокий газовый фактор.
Экономические аспекты
Необходим анализ экономической эффективности в каждом конкретном случае.
Движущий аспект для внедрения
Снижение объемов сжигания ПНГ и повышение энергоэффективности производства.
Пример эксплуатации установки
Технология широко применима на нефтедобывающих предприятиях ПАО "Татнефть".
Справочная информация
[99]
НДТ 7. Применение воздушной системы охлаждения
Описание
Подробное описание систем воздушного охлаждения представлено в горизонтальном справочнике НДТ ИТС 20-2016 "Промышленные системы охлаждения". Применение воздушной системы охлаждения вместо водной позволяет снизить экологические воздействия и повысить экономическую эффективность процесса.
Экологические преимущества
Основным преимуществом является использование воздушных потоков для охлаждения, система подготовки которых конструктивно проще по сравнению с системой подготовки воды.
Воздействие на различные компоненты окружающей среды
В процессе охлаждения воздухом уровень шумового воздействия выше, чем в случае охлаждения водой. Уровень шумового воздействия в результате эксплуатации вентиляторов колеблется в пределах 97 - 105 децибел (А) в зависимости от типа источника.
Производственная информация
Основным недостатком является отведение большей площади для конструирования установок по сравнению с системой охлаждения водой.
Применимость
В качестве фактора, ограничивающего применение воздушного охлаждения, является климатические условия в регионе эксплуатации нефтяного месторождения. Более того, воздушные вентиляторы нельзя размещать вблизи зданий по причине возможности возникновения коротких замыканий.
Экономические аспекты
При внедрении технологии на отдельных месторождениях расходы на воздушные вентиляторы могут оказаться высокими. Решение о применении данной технологии рассматривается индивидуально в каждом конкретном случае на основании выполненных технико-экономических расчетов.
Минимальные расходы на техническое обслуживание.
НДТ 8. Утилизация попутного нефтяного газа
Описание
Технологии позволяющие повысить объемы полезного использования попутного нефтяного газа, такие как закачка газа в пласт для ППД (в основном без использования воды), закачка газа в подземные хранилища газа (ПХГ), использование на собственные нужды предприятия (печи подогрева нефти, котельные, газовые электростанции и др.), сдача газа в систему магистральных газопроводов, строительство ГТЭС, ГПЭС, ГПЗ и другие. Технологии, описывающие подготовку, очистку и переработку попутного газа приведены в справочнике НДТ ИТС 50-2017 "Переработка природного и попутного газа".
Достижимые экологические результаты
Утилизация попутного нефтяного газа, снижение выбросов.
Производственная информация
Для внедрения технологии требуется изменение технологической схемы.
Применимость
Решение о целесообразности применения конкретной технологии утилизации ПНГ должно рассматриваться на каждом конкретном предприятии.
Экономические аспекты
Утилизация ПНГ позволяет снизить плату за несоблюдение требований. Решение о применении конкретного технологического решения рассматривается индивидуально в каждом конкретном случае на основании выполненных технико-экономических расчетов.
Движущий аспект для внедрения
Постановление Правительства РФ от 08.11.2012 N 1148 (ред. от 17.12.2016) "Об особенностях исчисления платы за негативное воздействие на окружающую среду при выбросах в атмосферный воздух загрязняющих веществ, образующихся при сжигании на факельных установках и (или) рассеивании попутного нефтяного газа".
Пример эксплуатации установки
Технология широко применима на предприятиях добычи нефти.
Справочная информация
[100]
НДТ 9. Безамбарное бурение
Описание
Целью безамбарного бурения является создание системы замкнутого водоснабжения, максимального извлечения твердой фазы при минимальных потерях жидкой фазы. Эта цель достигается путем возврата в систему максимально возможного объема жидкой фазы и сброса как можно больше сухого шлама. Состав каждой фазы варьируется в зависимости от разрабатываемого месторождения и зависит от типа бурового раствора и характеристик месторождения. Отработанный раствор представляет собой жидкость с включением твердой фазы. После проведения мер по очистке буровой раствор может быть использован повторно.
Достижимые экологические результаты
Метод безамбарного бурения направлен на соблюдение экологических стандартов и норм при проведении работ путем исключения сброса жидких и твердых отходов, появляющихся в ходе работ. Существенным фактором минимизации воздействия на окружающую среду является ведение буровых работ безамбарным методом без применения углеводородов в составе бурового раствора.
Производственная информация
Наиболее эффективно реализовать технологию безамбарного бурения можно только в комплексе: 1) проектирование систем буровых растворов и схем расположения оборудования для безамбарного бурения; 2) приготовление и обработка буровых растворов; 3) инженерное обеспечение работы оборудования по контролю содержания твердой фазы и обезвоживанию.
Применимость
Решение о применении конкретного технологического решения рассматривается индивидуально в каждом конкретном случае на основании выполненных технико-экономических расчетов.
Экономические аспекты
Необходим анализ экономической эффективности в каждом конкретном случае.
Движущий аспект для внедрения
Применение безамбарной технологии бурения позволяет решить как экологические, так и технологические проблемы:
- отказаться от строительства амбаров для сбора отходов бурения;
- исключить сброс жидких отходов;
- сократить потребление технической воды за счет оборотного водоснабжения;
- за счет эффективного регулирования состава твердой фазы улучшить качество буровых растворов и снизить затраты на их приготовление и обработку;
- улучшить отработку долот и соответственно сократить сроки строительства скважин;
- улучшить вскрытие продуктивного пласта за счет низкого содержания твердой фазы;
- отказаться от применения в качестве смазочной добавки нефти.
Пример эксплуатации установки
Технология широко применима на предприятиях добычи нефти.
Справочная информация
[101]
НДТ 10. Раздельный сбор выбуренной горной породы и нефтесодержащего бурового шлама
Описание
Технология заключается в организации раздельного сбора выбуренной горной породы, нефтесодержащей выбуренной породы (бурового шлама), отработанного бурового раствора; применение для временного размещения гидроизолированного накопителя буровых отходов, который после окончания строительства скважины подлежит ликвидации; передача нефтесодержащего бурового шлама на нефтешламовые установки для обезвреживания; полная утилизация выбуренной горной породы, ОБР; использование горной породы при вертикальной планировке, а ОБР в качестве компонента тампонажных материалов, что способствует сохранению природных и материальных ресурсов.
Достижимые экологические результаты
Раздельное накопление при обращении с отходами бурения направлено на минимизацию влияния образующихся отходов на компоненты окружающей среды и максимально возможное их применение в целях сохранения природных, материальных ресурсов.
Производственная информация
Необходимо наличие гидроизоляционного экрана с целью предупреждения загрязнения почвы, подземных вод фильтратами буровых растворов и технологических жидкостей.
Применимость
Параметры и технология строительства системы сооружений накопления технологических отходов в условиях буровой площадки определяются проектной документацией на строительство скважин с учетом требований нормативных документов. Проектирование систем сооружений накопления отходов должно учитывать гидрогеологические условия, фильтрующие способности грунта, район бурения.
Экономические аспекты
Необходим анализ экономической эффективности в каждом конкретном случае.
Движущий аспект для внедрения
Технология позволяет избежать аварийных ситуаций и экологических последствий при обращении с отходами бурения и способствует минимизации их прямого воздействия на окружающую среду.
Пример эксплуатации установки
Технология широко применима на предприятиях добычи нефти ПАО "Татнефть".
Справочная информация
[102]
НДТ 11. Изоляция зон поглощения
Описание
Одной из наиболее серьезных проблем при строительстве скважин является изоляция зон с интенсивным поглощением бурового раствора, вскрытие которых сопровождается обвалами пород. Поэтому вопросу предупреждения поглощения бурового раствора уделяется особое внимание.
В вопросах предупреждения поглощений первостепенное место занимает регулирование давления на поглощающие пласты. С целью ограничения роста давления в затрубном пространстве выше допустимых норм необходимо:
- не допускать превышения нормы увеличения плотности и геологических параметров бурового раствора;
- своевременно вводить в буровой раствор смазывающие добавки (нефть, СМАД, ОЖК, ОЗГ) и контролировать их содержание в растворе;
- не допускать резких посадок инструмента при спуске в скважину;
- прорабатывать ствол скважины при плавной подаче долота;
- бурить зоны предполагаемых поглощений бурового раствора роторным способом с применением шарошечных долот с центральной промывкой и ограничением подачи буровыми насосами промывочной жидкости и механической скорости проходки;
- прорабатывать ствол скважины при каждом наращиванием инструмента на длину рабочей трубы и добиваться свободного движения инструмента до забоя без промывки и вращения;
- восстанавливать циркуляцию бурового раствора одним насосом с одновременным поднятием колонны на длину рабочей трубы и постепенным открытием задвижки на выходе насоса, предварительно разрушив, структуру бурового раствора вращением инструмента.
Достижимые экологические результаты
Технология позволяет повысить показатели ресурсосбережения.
Производственная информация
Необходимо усиление технологического контроля при бурении скважин.
Применимость
Каких-либо ограничений в отношении применения не установлено.
Экономические аспекты
Необходим анализ экономической эффективности в каждом конкретном случае.
Движущий аспект для внедрения
Решение проблемы поглощения бурового раствора.
Пример эксплуатации установки
Технология широко применима на предприятиях добычи нефти.
НДТ 12. Одновременно-раздельная эксплуатация
Описание
Одновременно-раздельная эксплуатация (ОРЭ) применяется с целью повышения технико-экономической эффективности разработки за счет совмещения эксплуатационных объектов и осуществления при этом, посредством специального оборудования, контроля и регулирования процесса отбора запасов отдельно по каждому объекту.
ОРЭ осуществляют путем оснащения скважин обычной конструкции оборудованием, разобщающим продуктивные пласты, или путем использования для этих целей скважин специальной конструкции.
Достижимые экологические результаты
Сокращение объемов бурения за счет использования ствола одной скважины и организации одновременного (совместного) отбора запасов углеводородов разных объектов разработки одной сеткой скважин. Контроль обводненности и извлекаемых объемов углеводородов.
Применимость
Применяется для скважин с двумя и более геологическими объектами эксплуатации, имеющие значительные отличия в условиях эксплуатации и существенные лицензионные требования.
Экономические аспекты
Необходим анализ экономической эффективности в каждом конкретном случае. Возможно повышение рентабельности отдельных скважин за счет подключения других объектов разработки или разных по свойствам пластов одного объекта разработки.
Движущий аспект для внедрения
Технология позволяет повысить производительность скважины за счет оптимизации работы пластов; обеспечить равномерность выработки и нефтеотдачу пластов, эксплуатируемых скважиной; обеспечить контроль над разработкой объектов, эксплуатируемых скважиной; повысить рентабельность скважины присоединением других объектов и обеспечить разработку и эксплуатацию малопродуктивных месторождений присоединением к другим.
Пример эксплуатации установки
Технология широко применима на предприятиях добычи нефти ПАО "Татнефть".
Справочная информация
[103]
НДТ 13. Применение в составе УСШН длинноходовых цепных приводов
Описание
На поздней стадии разработки месторождений обостряется вопрос выбора оборудования для эксплуатации скважин, обеспечивающего добычу нефти в осложненных условиях при наименьших затратах. Применение в составе УСШН длинноходовых цепных приводов, обеспечивает экономию энергозатрат 15 - 25 % (КПД УСШН с такими приводами достигает 60 %)
Достижимые экологические результаты
Использование цепного привода сокращает затраты на электроэнергию.
Производственная информация
С технологической точки зрения все цепные приводы имеют следующие особенности:
- фиксированную длину хода;
- реверсивный редуцирующий преобразующий механизм, совмещенный с частью уравновешивающего груза фиксированной массы;
- благоприятный закон движения штанг с равномерной скоростью на большей части хода и относительно низкой частотой качаний;
- максимальную скорость штанг в 1, 7 раза меньше, чем у балансирных аналогов при равной частоте качаний;
- при ремонте скважины откатываются от устья на необходимое расстояние.
Применимость
Наиболее эффективно применение технологии в следующих случаях:
- для замены ЭЦН 50 и ЭЦН 80 на УСШН с приводом ПЦ 80-6-1/4 в целях экономии электроэнергии затрачиваемой на подъем продукции;
- на высокодебитных скважинах с высоковязкой продукцией, в том числе на обводненных скважинах, "склонных" к образованию эмульсии;
- для оптимизации отбора жидкости из скважин с уменьшенным проходным сечением эксплуатационной колонны, в том числе высокодебитных и/или с высоковязкой продукцией;
- для эксплуатации СШН глубоких скважин;
- для повышения эффективности эксплуатации высокодебитных скважин с УСШН с низким МРП работы скважинного оборудования;
- для обеспечения возможности регулирования режима эксплуатации высокодебитных скважин (в том числе с высоковязкой продукцией) в рамках технической характеристики привода без потери КПД.
Экономические аспекты
Необходим анализ экономической эффективности в каждом конкретном случае.
Движущий аспект для внедрения
Добыча нефти в осложненных условиях.
Пример эксплуатации установки
Технология широко применима на предприятиях добычи нефти.
Справочная информация
[104]
НДТ 14. Установка штангового глубинного насоса
Описание
Штанговый насос представляет собой плунжерный насос специальной конструкции, привод которого осуществляется с поверхности посредством штанги. Насосы погружаются значительно ниже уровня жидкости, которую планируется перекачать. Глубина погружения в скважину позволяет обеспечить не только стабильный подъем нефти с большой глубины, но и отличное охлаждение самого насоса. Также подобные насосы позволяют поднимать нефть с высоким процентным содержанием газа.
Достижимые экологические результаты
Снижение удельных энергозатрат на подъем продукции.
Применимость
Каких-либо ограничений в отношении применения не установлено.
Экономические аспекты
Необходим анализ экономической эффективности в каждом конкретном случае.
Пример эксплуатации установки
Технология широко применима на предприятиях добычи нефти.
НДТ 15. Технология повышения выработки нефтяных пластов с применением композиций на основе силикатного геля
Описание
Технология предназначена для увеличения охвата пласта и коэффициента нефтевытеснения. Метод воздействия на пласт основан на создании блокирующей оторочки неорганической микрогелевой композицией с последующим направлением заводнения в менее промытые интервалы и доотмывом нефти растворами поверхностно-активных веществ.
Достижимые экологические результаты
Применение реагентов повышения нефтеотдачи пластов с меньшей токсичностью.
Применимость
Решение о применении конкретного технологического решения рассматривается индивидуально в каждом конкретном случае на основании выполненных технико-экономических расчетов.
Экономические аспекты
Необходим анализ экономической эффективности в каждом конкретном случае.
Движущий аспект для внедрения
Ресурсосбережение.
Пример эксплуатации установки
Технология широко применима на предприятиях добычи нефти.
НДТ 16. Применение труб повышенной надежности
Описание
Повышение коррозионной активности транспортируемой жидкости по нефтепромысловым трубопроводам является актуальной проблемой нефтедобывающих предприятий, препятствующей эффективной работе трубопроводного транспорта и приводящей к аварийным ситуациям. Коррозионные разрушения, отложения парафинов и солей приводили к остановкам эксплуатации трубопроводов. Внедрение труб повышенной надежности позволяет снизить аварийность при транспортировке нефти.
Достижимые экологические результаты
Уменьшение удельной аварийности трубопровода, что способствует уменьшению разливов нефти.
Производственная информация
Уменьшение гидравлических потерь на трубопроводе.
Применимость
Необходимо проведение технико-экономического анализа.
Экономические аспекты
Необходим анализ экономической эффективности в каждом конкретном случае.
Движущий аспект для внедрения
Увеличение среднего срока службы трубопроводов и снижение аварийности.
Пример эксплуатации установки
Технология широко применима на предприятиях добычи нефти.
НДТ 17. Ингибиторная защита
Описание
Увеличение коррозионной активности добываемой совместно с нефтью воды при разработке месторождений с повышенной обводненностью нефти является серьезной проблемой. Технология применения ингибиторов коррозии позволяет снизить агрессивность добываемых сред, а также предотвращения активного контакта металлической поверхности с окружающей средой. На металле образуется пленка, которая существенно ограничивает площадь контакта поверхности с коррозионной средой и служит надежным барьером, препятствующим протеканию процессов саморастворения.
Достижимые экологические результаты
Предотвращение разливов нефти в результате коррозионного износа оборудования.
Применимость
Необходимо проведение технико-экономического анализа в зависимости от характеристики разрабатываемого месторождения и состава добываемой жидкости.
Экономические аспекты
Необходим анализ экономической эффективности в каждом конкретном случае.
Движущий аспект для внедрения
Увеличение среднего срока службы оборудования и снижение аварийности.
Пример эксплуатации установки
Технология широко применима на предприятиях добычи нефти.
НДТ 18. Подавление жизнедеятельности сульфатвосстанавливающих бактерий
Описание
Одной из причин, приводящих к разрушению нефтепромыслового оборудования и коммуникаций от коррозии, является жизнедеятельность микроорганизмов, в частности сульфатвосстанавливающих бактерий (СВБ). Применение бактерицидов в системе "Пласт-скважина-узел закачки воды" позволяет подавить СВБ.
Достижимые экологические результаты
Предотвращение разливов нефти в результате коррозионного износа оборудования.
Производственная информация
Точки ввода бактерицидов определяется индивидуально на каждом предприятии в зависимости от характеристик объекта. Эффективность бактерицидной обработки скважин с закачкой в затрубное пространство зависит от типа насоса добывающей скважины и ее дебита.
Применимость
Технология имеет особенности в зависимости от характеристик объекта, физико-химических свойств пластовых флюидов и технологий подготовки воды к заводнению.
Экономические аспекты
Необходим анализ экономической эффективности в каждом конкретном случае.
Движущий аспект для внедрения
Снижение коррозии оборудования и транспортных затрат.
Пример эксплуатации установки
Технология широко применима на предприятиях добычи нефти.
Справочная информация
[105]
НДТ 19. Закачка пластовой воды в нагнетательные скважины
Описание
Закачка пресной воды для ППД отрицательно воздействует на продуктивные нефтеносные пласты, способствует: насыщению пластов кислородом, снижению температуры продуктивных пластов, снижению фильтрационных свойств пластов, заражению пластов сульфатовосстанавливающими бактериями. Перевод системы ППД на закачку через нагнетательные скважины пластовой воды, добываемой непосредственно на месторождении с помощью водозаборных скважин, то есть организация системы межскважинной перекачки (МСП) позволяет решить эти проблемы. Применение МСП так же позволяет организовать ППД на удаленных от основных промысловых объектов и коммуникаций участках, где экономически не выгодно организация традиционной системы ППД с применением КНС.
Достижимые экологические результаты
Снижение объемов потребления пресной воды и увеличение ресурсосбережения и энергоэффективности предприятия.
Производственная информация
Применение подземных вод позволяет упростить схемы внешнего водоснабжения и закачки воды в нефтяные пласты. В результате сокращается время развития мощностей заводнения, быстро достигаются необходимые объемы закачки воды, создаются условия для высоких темпов добычи нефти.
Применимость
Необходимо проведение технико-экономического анализа в зависимости от характеристики разрабатываемого месторождения.
Экономические аспекты
Необходим анализ экономической эффективности в каждом конкретном случае.
Движущий аспект для внедрения
Снижение объемов потребления пресной воды.
Пример эксплуатации установки
Технология широко применима на предприятиях добычи нефти.
Справочная информация
[106]
НДТ 20. Подготовка нефтепромысловых сточных вод для закачки в нагнетательные скважины
Описание
Технология заключается в подаче водонефтяной эмульсии из добывающей скважины и других промысловых вод на сооружения последовательной очистки и бактерицидной обработки, с последующей подачей на кустовую насосную станцию и закачку в нагнетательные скважины.
Достижимые экологические результаты
Повышение качества подготовки воды для закачки в нагнетательные скважины.
Применимость
Необходимо проведение технико-экономического расчета в каждом конкретном случае.
Экономические аспекты
Необходим анализ экономической эффективности в каждом конкретном случае.
Движущий аспект для внедрения
Уменьшение количества обработок призабойных зон нагнетательных скважин, сокращение затрат на поддержание пластового давления на месторождении.
Пример эксплуатации установки
Технология широко применима на предприятиях добычи нефти.
Основные принципы (1-4) методологии определения НДТ с учетом оценки аспектов ее комплексного воздействия на окружающую среду представлены в разделе 4.
Применение этих основных принципов должно позволить как пользователю, так и лицу, принимающему решение, сравнить прозрачным и равноправным способом имеющиеся варианты, единственно приемлемым методом.
На практике данные о затратах оцениваются достаточно часто, но редко детализируются по компонентам или до уровня, когда ежегодные изменения затрат могут быть показаны с заданной степенью точности. Это ограничивается возможностями выполнения объективного сравнительного анализа технико-экономических и экологических характеристик.
Затраты следует структурировать с достаточным уровнем детализации, который показывает, какие затраты относятся к инвестиционным расходам и какие относятся к эксплуатационным затратам относительно результатов анализа значимых стадий жизненного цикла установки.
К затратам на приобретение специального оборудования относятся:
а) затраты на технологическое оборудование;
б) затраты на оборудование для контроля, улавливания, извлечения первичных загрязняющих веществ, образующихся в технологическом процессе;
в) затраты на оборудование для очистки выбросов и сбросов загрязняющих веществ, накопления (хранения), обезвреживания отходов;
г) вспомогательное (запасное) оборудование;
д) аппаратура и инструменты;
е) плата за перевозку и доставку оборудования;
ж) модификации иного оборудования.
К предотвращенным издержкам относятся:
а) экономия сырьевых материалов;
б) экономия вспомогательных материалов (химических реагентов, воды) и услуг;
в) экономия энергоносителей;
г) экономия трудовых затрат;
д) экономия затрат на мониторинг выбросов/сбросов.
Данные о затратах могут быть получены из различных источников, но каким бы ни был источник получения этих данных, пользователю необходимо оценить достоверность полученных данных, пробелы и неопределенности предварительной оценки о потенциальном воздействии технологий на окружающую среду.
Для повышения обоснованности данных о затратах пользователь должен собрать их по возможности из нескольких независимых источников. Источники происхождения всех собранных данных следует документировать. Это позволит проследить путь получения и обоснования данных, если позднее в этом возникнет необходимость. Если источник данных - это опубликованное сообщение (отчет, доклад) или база данных, то достаточно стандартной библиографии. Если же источником данных служит устное или другое недокументированное сообщение, то в этом случае должен быть зафиксирован источник информации и указана дата ее получения.
Возможными источниками получения данных о затратах являются:
а) информация отраслей экономики (например, планы строительства, проектная документация о планируемых к реализации промышленных объектах, документация);
б) поставщики технологии, оборудования и пр. (например, каталоги, предложения, конкурсы);
в) органы исполнительной власти;
г) эксперты и консультанты;
д) специализированные компании (например, в случае проведения пилотных проектов);
е) официальная информация (например, доклады, отчеты, специализированные журналы, материалы выставочно-конгрессных мероприятий);
ж) исследования затрат в идентичных проектах в смежных отраслях.
Ранжирование вариантов НДТ по мере возрастания экономической эффективности предусматривает учет экологической выгоды. Например, реализация практической возможности утилизировать тепло отходящих газов печей.
После того, как возможные варианты ранжируются с точки зрения экологической результативности, вариант с наименьшим воздействием на окружающую среду может быть признан наилучшим, но только в том случае, если такой вариант доступен с экономической точки зрения.
В состав оценки капитальных затрат иногда включаются непредвиденные расходы, чтобы покрыть затраты, которые не могут быть точно оценены. Сюда относятся те расходы, о которых известно, что они возникнут, но определить их детально и добавить в смету затрат не представляется возможным. По мере реализации проекта статьи затрат становятся более детальными и непредвиденные расходы уменьшаются. Размер резерва на непредвиденные расходы - вопрос обсуждения и опыта, который будет зависеть прежде всего от степени технической достоверности (определенности), которая закладывается в проект. Непредвиденные расходы обычно указываются как процент от капитальных затрат. Любые обстоятельства, которые могут привести к непредвиденным расходам, должны указываться отдельно и гарантировать прозрачность. Если для рассматриваемых альтернативных вариантов технологий указаны различные непредвиденные затраты, включая, например, необходимость и практические возможности биологической обработки отходов после их раздельного сбора, они должны быть обоснованы и подтверждены.
Наиболее явный способ сравнить затраты на реализацию мероприятия и извлекаемые выгоды состоит в представлении в денежной форме и сравнении их методом анализа затрат и выгод. Если сравнение показывает, что выгоды перевешивают затраты, то это означает, что инвестиции в мероприятие оправданы. Например, целесообразна реализация проектов по модернизации и новому строительству с использование интеграции энергетических потоков для энергосбережения.
Если различные альтернативные мероприятия дают положительные результаты, то мероприятием с самым высоким результатом считается такое, которое дает самое лучшее соотношение "цена/качество".
При выборе технологий необходимо учитывать природно-климатические условия и экономические возможности предприятия, которое внедряет НДТ.
Экономическая целесообразность как таковая является неотъемлемой составной частью концепции НДТ. Углубленную оценку экономической целесообразности следует проводить только в тех случаях, когда существуют явные разногласия относительно того, какие именно НДТ могут быть внедрены в отрасли промышленности экономически эффективным образом.
Относительно методологии определения НДТ использование подхода экономической целесообразности не является самодостаточным.
При этом детальный анализ необходимо проводить только в том случае, если существуют реальные основания полагать, что технология (или комбинация технологий) является чрезмерно дорогостоящей, чтобы считаться НДТ.
НДТ также часто обеспечивают и существенное снижение производственных затрат, связанное, в том числе, с ресурсосбережением. Поэтому показатели производственных затрат наряду с характеристиками загрязняющих веществ необходимо включить в максимальный набор эколого-экономических показателей.
Экономия инвестиционных и эксплуатационных затрат может быть связана:
а) с обязательным контролем поступающих на обезвреживание отходов, обеспечивающим снижение рисков выхода из штатного режима эксплуатации оборудования и вероятности превышения допустимых уровней воздействия на окружающую среду и нанесения вреда здоровью людей;
б) с выбором альтернативных вариантов НДТ, оснащенных системой очистки дымовых газов, обеспечивающей допустимый уровень воздействия на атмосферный воздух;
в) со снижением потребления ресурсов при условии достижения проектных значений эмиссий загрязняющих веществ.
После оценки комплексного воздействия технологий на окружающую среду может потребоваться сравнение затрат на внедрение рассматриваемых технологий. Для объективной оценки альтернатив важно, чтобы информация о затратах, которая может быть получена из различных источников, была собрана и обработана одинаково.
Использование последовательного (поэтапного) подхода заключается в выборе наилучшей (оптимальной) или приемлемой, удовлетворительной альтернативы посредством определенных действий над множеством альтернатив, в результате которых получается подмножество допустимых (возможных) альтернатив, удовлетворяющих налагаемым ограничениям.
Сравнительный анализ должен проводиться при равных технологических условиях (например, производительности) и одинаковых физико-химических показателей обезвреживаемых отходов с целью упрощения, удешевления, повышения надежности.
В качестве ограничений выступают затраты, способы использования ресурсов на осуществление альтернативы. Это позволяет сравнить альтернативные варианты даже в том случае, если данные были получены из различных компаний, различных отраслей промышленности с учетом географических факторов климата, а также сезонных и региональных колебаний объема и состава обезвреживаемых отходов.
Если рассматриваемые альтернативные варианты могут дать также выгоды и доходы "неэкологического" характера или могут привести к экономии некоторых затрат, то они должны быть указаны отдельно от капитальных затрат или затрат на эксплуатацию и техническое обслуживание.
К ожидаемым эксплуатационным расходам относятся:
а) страховые премии;
б) лицензионные платежи;
в) резерв на непредвиденные случаи и аварийные работы;
г) другие общие накладные расходы (например, административные).
Все затраты должны оцениваться по отношению к альтернативному варианту (технологии). В качестве альтернативного варианта (технологии) обычно берется существующая ситуация или базовый вариант, при котором не было установлено природоохранное оборудование. Базовый вариант устанавливают по методологии оценки НДТ, а затраты на альтернативные варианты выражают относительно базового варианта.
Опыт внедрения НДТ показал, что значительные затраты могут быть связаны с модификацией конструкции оборудования и возможным снижением эмиссий. Например, необходимо учитывать дополнительные затраты, которые требуются для решения задачи сопряжения применяемого котла-утилизатора с системой газоочистки.
При детальной оценке в энергетическом отношении следует также учитывать минимизацию затрат на приобретение расходных материалов, включая возможности применения высококалорийных и малозольных топлив.
Оптимизация затрат, достигаемая в период эксплуатации за счет снижения технического обслуживания и возможности реализации энергии, может привести к очень коротким периодам окупаемости и может затем оправдать применение такой концепции на новых и модернизируемых установках.
Чистая прибыль может складываться из планируемых доходов от оказания услуг по обезвреживанию отходов, от выработки горячей воды, электроэнергии и вычитания эксплуатационных затрат и налогов.
Для облегчения процесса сравнения данных должны быть четко установлены компоненты затрат с учетом возможностей использования вторичных материальных ресурсов.
Например, затраты на дополнительные блоки технологического процесса и производственные ресурсы можно скомпенсировать снижением затрат на размещение шламов и осадков очистки сточных вод, а также их использованием, например, в цементной промышленности.
Общие ежегодные затраты на НДТ корреспондируются к унифицированным ежегодным затратам, требуемым, чтобы покрыть как соответствующие эксплуатационные затраты и затраты на обслуживание, так и капитальные затраты.
Капитальные затраты при реконструкции и модернизации действующих установок являются значительными, и в некоторых случаях они могут превышать величину рассчитываемой выгоды.
С целью оптимизации временных и финансовых затрат, связанных с проектированием, строительством и реконструкцией соответствующих природоохранных технологий, с учетом требований по охране и восстановлению окружающей среды, предполагается реализовывать типовые проектные решения (ТПР).
Использование апробированных ТПР позволит исключить необходимость самостоятельной разработки технологических решений и проектно-конструкторской проработки ответственных узлов и отдельных блоков, проектных и строительных решений и программы реконструкции.
Методология оценки затрат
Технология, обеспечивающая наивысший уровень защиты окружающей среды, согласно предыдущим шагам методики, обычно является НДТ. Однако, технология может не относиться к НДТ, если будет доказано, что она экономически не является доступной (UK Environmental Agencies, 2002). Представленная методика оценки затрат основана на работе, представленной в документе "Costing Methodology for BAT Purposes" (Vercaemst, 2001). Методика представляет собой инструмент для сбора и обработки информации о затратах и дальнейшем сравнении альтернатив. В ней представлены рекомендации для сравнения данных, полученных из разных источников.
Методические указания в этой главе состоят из 5 шагов:
а) Определение границ системы и альтернатив;
б) Сбор и проверка на достоверность полученных данных о затратах;
в) Определение компонентов затрат;
г) Обработка и представление информации о затратах;
д) Отнесение затрат, направленных непосредственно на защиту окружающей среды или на другие цели.
Цель методики - сделать определение отнесения технологии к НДТ максимально ясным и подробным. Для этого затраты разбиваются настолько, чтобы их можно было отнести к отдельному компоненту. Методика предлагает пользователю некоторую гибкость за счет возможности выбирать ставку кредитования, норму дисконта и др. показатели. Однако для всех альтернативных технологий следует выбирать эти величины одинаковыми для равнозначности сравнения.
Шаг 1. Определение границ системы и альтернатив
На этом шаге может появиться некоторая новая информация о технологии. Например, информация о выгодах для окружающей среды при внедрении той или иной технологии. Эффективность технологии можно оценивать двумя способами:
а) Указав концентрацию загрязнителя до внедрения технологии и эффективность внедренного процесса;
б) Указав остаточную концентрацию загрязнителя после внедрения технологии.
В России оценку эффективности очистки можно проводить и тем, и другим способом.
Шаг 2. Сбор и проверка на достоверность полученных данных о затратах
Все источники, из которых можно получать информацию о затратах, различаются с точки зрения применимости, своевременности и достоверности получаемой информации. В этом шаге методики даны указания, какие источники следует использовать, как на них ссылаться и как учесть различия данных. Любая информация обычно имеет цель, для которой она используются. Использование этой информации для других целей не всегда возможно из-за субъективности. В связи с этим критический подход должен быть использован при применении этих данных для других целей. Кроме непосредственной оценки затрат, следует также учитывать случаи, когда использование технологий ведет к уменьшению затрат.
Источниками для получения данных о затратах могут служить:
а) Информация об объектах отрасли, например, планы, проектная документация;
б) Поставщики оборудования, например, через каталоги;
в) Законодательные органы, например, разрешения;
г) Консультанты;
д) Исследовательские группы;
е) Публичные источники, например, отчеты, журналы, сайты компаний;
ж) Оценки затрат для подобных объектов.
Для повышения надежности данных следует пользоваться множеством источников, при этом отдавать предпочтение более современным. Информация о времени и источнике получения данных должны быть указаны. Кроме того, необходимо ясно указывать, к какому году относятся затраты, и давать используемые показатели для вычисления затрат, такие, как курс валют, кредитная ставка, ставка дисконта и т.д.
Для оценки неопределенности данных и повышения достоверности используется та же система, что и при оценке воздействия на окружающую среду в прошлой главе. Если есть количественные данные о погрешности в затратах, то ее необходимо учитывать. Если таких данных нет, то используется рейтинговая система достоверности данных.
Шаг 3. Определение структуры затрат
Для удобства и простоты проведения оценки затрат на внедрение технологий необходимо определить структуру затрат. В данном шаге методике приведены рекомендации о том, какие затраты должны быть включены или исключены из рассмотрения и как их обрабатывать. Удобно пользоваться следующими правилами:
а) Инвестиционные затраты, годовые операционные и эксплуатационные расходы, годовые доходы и прибыли должны быть указаны раздельно.
б) Инвестиционные затраты должны быть разделены на затраты на предотвращение загрязнения и на затраты на сам процесс.
в) Операционные и эксплуатационные годовые расходы по возможности должны быть разделены на расходы на энергию, сырье и услуги, затраты на рабочую силу и фиксированные операционные и эксплуатационные расходы.
Все затраты на оборудование сравнивают с затратами на базовый случай, в котором предлагаемое оборудование не установлено.
В таблицах ниже приведены те аспекты компонентов затрат, которые необходимо обязательно учитывать при оценке затрат на технологию. Также следует помнить, что в конкретных случаях могут появиться аспекты, которые не представлены в таблицах, но должны быть учтены. В таблице 6.1 представлены статьи затрат, которые необходимо учесть в инвестиционном компоненте затрат.
|
Расходы на оборудование процесса |
Расходы на оборудования, для контроля загрязнение |
Непредвиденные расходы |
|
Описание проекта, его разработка и планирование Покупка земли Общая подготовка участка Строительство Инженерия и сооружения Выбор подрядчика и плата ему Проверка оборудования Пуско-наладка Оборотные средства Ликвидация объекта Потери произведенной продукции из-за работ по внедрению технологии |
Оборудование Средства контроля первичного загрязнения Вспомогательное оборудование Контрольно-измерительная аппаратура Стоимость доставки оборудования Усовершенствование другого оборудования |
В этот аспект включаются затраты, которые не могут быть точно определены, но которые обязательно возникнут в процессе работы. |
В таблице 6.2 представлены статьи затрат, которые необходимо учесть в операционном и эксплуатационном компоненте затрат.
|
Энергетические затраты |
Затраты на сырье и услуги |
Затраты на рабочую силу |
Фиксированные операционные и эксплуатационные затраты |
Возможные последующие затраты |
|
Электричество Природный газ Углеводороды Уголь и другие твердые топлива |
Запасные части Вспомогательные вещества Экологические услуги |
Зарплата операционным работникам, управленческому и ремонтному персоналу Обучение персонала |
Страховые взносы Плата за лицензии Противоаварийные мероприятия Другие фиксированные расходы |
Внедрение новой техники может привести к изменению процесса, а, следовательно, дополнительным затратам |
Внедрение новой техники может привести к получению дохода, устранению затрат или получению других выгод. В таблице 6.3 представлены возможные статьи доходов, устранимых затрат и выгод.
Методика также предполагает учет налогов и субсидий, возлагаемых на компанию. Они должны быть учтены вне указанной выше иерархии, так как они не являются затратами в классическом смысле (перераспределение ресурсов от одной группы общества к другой). Косвенные затраты, которые представляют собой затраты, связанные с изменениями спроса, занятости и т.д., также должны быть указаны отдельно для того, чтобы не учитывать их в оценке, т.к. зачастую они уже учтены в исходной информации. Внешние издержки, которые могут быть результатом воздействия загрязнителя на окружающую среду и людей, исключаются из оценки.
|
Доходы |
Устранимые затраты |
Возможные последующие выгоды |
|
Продажа очищенных стоков для нужд ирригации Продажа выработанной электроэнергии Продажа сажи для строительных материалов Остаточная стоимость оборудования |
Экономия на сырье Экономия на вспомогательных веществах и услугах Экономия энергии Экономия рабочей силы Экономия на мониторинг загрязнений Экономия на ремонте Экономия капитала Экономия средств на размещение отходов Следующие статьи должны быть так же указаны в натурных величинах: Объем сохраненной энергии Количество реализованных побочных продуктов Количество сохраненных трудовых ресурсов |
Внедрение новой техники может привести к изменению процесса и уменьшению затрат. |
Если известны издержки предприятия одного размера, то можно приблизительно вычислить издержки предприятия другого размера (большего или меньшего), используя метод коэффициентов масштабирования. Для расчета используется формула (6.1).
![]()
(6.1)
где: Cy - затраты предприятия y;
Cx - затраты предприятия x;
y - масштаб предприятия y (размер или выпуск продукции);
x - масштаб предприятия x (размер или выпуск продукции);
e - приблизительный коэффициент.
Значение коэффициента "e" зависит от типа оборудования, отрасли, а также вида различия между предприятиями. Если заводы имеют одинаковый набор оборудования, то коэффициент приблизительно равен 0, 6. Если производительность завода различается за счет различной производительности основного производящего оборудования, то коэффициент принимает значения от 0, 6 до 0, 7. Для заводов, где увеличение выпуска осуществляется за счет дублирования оборудования, коэффициент принимает значение от 0, 8 до 1, 0. Данная методика является лишь приближением, и все допущения должны быть четко указаны.
Шаг 4. Обработка и представление информации о затратах
После того, как информация о затратах собрана, она должна быть обработана таким образом, чтобы возможно было сравнение альтернативных технологий. Зачастую срок использования, процентные ставки по кредиту, курсы валют и инфляция различны для альтернативных вариантов. Далее представлены методы, которые позволят обрабатывать информацию о затратах, тем самым обеспечивая равнозначность сравнения альтернатив (European Environment Agency, 1999).
Иногда затраты могут быть представлены в разных валютах, поэтому для сравнения необходимо привести их к одной валюте. При использовании обменного курса валют его источник и дата должны быть приведены.
Так как уровень цен изменяется год от года за счет инфляции, необходимо привести информацию к одному периоду времени - базовому году. Кроме того, данные о затратах на альтернативные техники защиты окружающей среды могут быть даны для разных годов. В связи с этим их прямое сравнение некорректно, поэтому необходимо также привести их к базовому году. Это делается следующим образом: На первом этапе вычисляется коэффициент цен, используя индексы цен для двух лет (формула (6.2)).
![]()
(6.2)
На втором этапе вычисляются затраты на технологию в базовом году по формуле (6.3).
Затраты в базовом году=Затраты в текущем году·коффициент цен
(6.3)
Рекомендуется использовать реальные цены, в отличие от номинальных, которые исключают влияние инфляции. Перевод между реальными и номинальными ценами может быть выполнен по формуле (6.4).
![]()
(6.4)
Принцип дисконтирования используется в методике для приведения затрат разных периодов к базовому году. Использование этого общепринятого метода удобно для сравнения затрат и прибылей альтернативных технологий. Используются концепции дисконтированной стоимости и чистого дисконтированного дохода (ЧДД), который рассчитывается по формуле (6.5). Этот метод - один из используемых для выбора наиболее выгодного проекта для инвестирования и требует положительного ЧДД. Однако при сравнении альтернатив при инвестировании в технику для защиты окружающей среды ЧДД может быть и отрицательным, так как экологические выгоды, полученные за счет защитных техник, не продаются и, следовательно, не учитываются при расчете ЧДД.
![]()
(6.5)
Выбор ставки дисконта важен для проведения оценки. Различные организации дают финансы под различные проценты для разных проектов. Рекомендуется использовать реальную ставку дисконта, а не номинальную, так как в ней уже учтена инфляция, но при этом следует пользоваться реальными ценами. Связь между реальной и номинальной ставками дисконта представлена в формуле (6.6).
![]()
(6.6)
При использовании ставки дисконта необходимо привести следующую информацию:
а) Источник ставки;
б) Причины поправок ставок и объяснение их необходимости;
в) Если ставки различны для разных периодов, то обоснование этого различия;
г) Ставку следует применять до налогов.
Информацию о затратах предпочтительно выражать в виде годовых затрат. Для этого необходимо перевести все денежные потоки в годовые затраты. Для этой цели используется два метода, однако один из них обладает большей гибкостью, поэтому он приведен ниже. Полные годовые затраты рассчитываются как инвестиционные затраты плюс операционные и эксплуатационные затраты, умноженные на фактор возврата капитала (формула (6.7)).
,
(6.7)
где: Ct - инвестиционные затраты на период t (обычно 1 год);
OCt - сумма операционных и эксплуатационных затрат и доходов за период t (может быть положительной или отрицательной);
r - ставка дисконта (кредитный процент);
n - срок полезного использования оборудования в годах.
Данные о затратах могут быть взяты из практики зарубежных заводов, для которых затраты могут быть другими, чем если бы они находились в одной стране. Эти данные возможно использовать, но необходимо ввести коэффициенты. В оценке необходимо указать, какие коэффициенты были использованы, как они были рассчитаны, чтобы обеспечить ясность оценки.
Кроме использования годовых затрат, для оценки можно использовать другие способы. Затраты на единицу продукции удобно использовать при их сравнении с рыночной ценой единицы продукции. Таким образом возможно оценить доступность технологии к внедрению. Затраты на единицу уменьшения загрязнения целесообразно использовать для оценки экономической целесообразности техники.
Шаг 5. Отнесение затрат, направленных непосредственно на защиту окружающей среды и на другие цели
Данные о затратах следует различать между затратами на внедрение техники для защиты окружающей среды и затратами на другие цели. Другими целями может быть снижение потребления энергии, которое приводит к увеличению прибыли компании. Поэтому следует различать затраты, которые будут компенсированы за счет экономии и увеличении прибыли, и затраты, которые не могут быть компенсированы и относятся непосредственно к защите окружающей среды.
Так, затраты на природоохранное оборудование перед сбросом/выбросом загрязнителя в окружающую следует сразу отнести к защите окружающей среды, т.к. они служат только этой цели. В противоположность, технологии, внедренные в сам процесс, могут служить не только улучшению экологических показателей, но и другим целям. Если внедрение технологии ведет к выгодам (дополнительный доход, уменьшение расходов и т.д.), эти выгоды превосходят затраты, и срок окупаемости меньше, чем три года, то проект считается экономически выгодным и, следовательно, повышение уровня защиты окружающей среды не является первопричиной внедрения технологии (European Environment Agency, 1999). Дальнейшее использование методики в таком случае не имеет смысла.
Если срок окупаемости больше, чем три года, то следует сравнить проект с подобными, где не берется во внимание улучшение экологичности производства. Разницу в затратах между двумя проектами можно отнести к затратам непосредственно на защиту окружающей среды.
Отнесение затрат к защите окружающей среды не всегда очевидно, но это обязательная часть методики. Пользователь должен указать допущения, обосновать причины для принятия решения и указать их четко и ясно в оценке.
В таблице 6.4 представлены укрупненные данные о затратах на технологии добычи нефти.
|
N |
Технология |
Капитальные затраты на строительство объекта/ установки/ внедрение технического решения, млн. руб. |
Год строительства |
Капитальные затраты на ввод объекта в эксплуатацию, млн.руб. |
Эксплуатационные затраты, млн.руб/год |
|
1 |
Газокомпрессорная станция (КС): компримирование |
2, 35 - 266 |
2004-2015 |
1 514 |
18-750 |
|
2 |
Бурение скважин: бурение на суше |
11 700 - 21 634 |
2015 |
19 045 |
- |
|
3 |
Газо-измерительная станция (ГИС): коммерческий учет газа |
85 |
2004-2015 |
567 |
- |
|
4 |
Дожимная насосная станция |
57 |
2015 |
- |
- |
|
5 |
Индивидуальная установка для закачки сточной воды в пласт (закачка сточной воды в пласт): |
- |
- |
- |
- |
|
5.1 |
объемные насосы |
1, 95 |
2015 |
- |
0, 15 |
|
6 |
Канализация и очистные сооружения: технологии очистки сточных вод |
- |
2014 |
- |
9, 03 |
|
7 |
Куст скважин: кустовая добыча |
2 214-55 871 |
2004-2015 |
2 152-5 075 |
6 523-12 427 |
|
8 |
Кустовая насосная станция для закачки подтоварной воды в пласт: |
- |
- |
- |
- |
|
8.1 |
БКНС |
33 |
2009 |
- |
- |
|
9 |
Кустовая насосная станция для закачки пресной воды в пласт: |
- |
- |
- |
- |
|
9.1 |
насосный агрегат |
960 - 1 920 |
2004-2015 |
2, 81-1 920 |
0, 85-525 |
|
9.2 |
блочная кустовая насосная станция |
275 |
2009 |
275 |
94 |
|
10 |
Кустовая насосная станция для закачки сточной воды в пласт: |
- |
- |
- |
- |
|
10.1 |
кустовая насосная станция |
69-725 |
2007-2015 |
22 - 725 |
1 437-2 463 |
|
10.2 |
насосный агрегат |
5, 62-5, 99 |
2011-2016 |
2, 08-5, 49 |
0, 18-1, 30 |
|
10.3 |
межскважинная перекачка для закачки пластовой воды из скважин-доноров в пласты, вскрытые скважинами-акцепторами |
- |
2004-2016 |
522 |
- |
|
11 |
Мультифазная насосная станция: транспорт продукции скважин |
9, 84-16, 68 |
2001-2015 |
17-330 |
8, 42-167 |
|
12 |
Напорный газопровод: транспортировка газа |
134 - 821 |
2004-2015 |
8 757 - 439 |
2, 68 - 54 |
|
13 |
Напорный нефтепровод: транспортировка нефти |
50-2 985 |
2004-2015 |
39 - 9 850 |
3, 28 - 280 |
|
14 |
Нефтеперекачивающая станция: транспортировка нефти |
3 513 - 12 670 |
2004-2015 |
423 - 12 286 |
62 - 825 |
|
15 |
Очистные сооружения: технологии подготовки пластовых и сточных вод |
120 |
2011-2012 |
2 |
1, 50 - 4, 00 |
|
16 |
Приемо-сдаточный пункт (ПСП): сдача нефти |
482 - 10 257 |
2004-2015 |
482 - 2 254 |
27 - 65 |
|
17 |
Резервуарный парк: резервуар вертикальный стальной |
7 924 517-13 281 021 |
2004-2015 |
1 371 |
192 |
|
18 |
Система заводнения продуктивных пластов: |
- |
- |
- |
- |
|
18.1 |
очистка призабойной зоны пласта методом свабирования |
0, 035 |
2016 |
- |
0, 062 |
|
18.2 |
ГНУ |
12 - 14 |
2014-2015 |
- |
1, 92-2, 17 |
|
19 |
Система закачки в пласт пара или горячей воды высокого давления: |
- |
- |
- |
- |
|
19.1 |
водогрейная станция |
209 |
2012 |
209 |
- |
|
19.2 |
Парогенераторная станция |
209 - 382 |
2015-2016 |
3, 6-4, 8 |
18 - 120 |
|
20 |
Система измерения количества и показателей качества нефти (СИКН): Коммерческий учет нефти |
1, 26 - 958 |
2000-2015 |
23 - 958 |
3, 77-113 |
|
21 |
Система электрообогрева: Обогрев трубопроводов |
26 |
2014 |
0, 2 |
0, 002-0, 17 |
|
22 |
Скважина (нагнетательная или поглощающая) |
12 041 |
2004-2015 |
1 170 |
281 |
|
23 |
Скважина (эксплуатационная): |
- |
- |
- |
- |
|
23.1 |
ЭЦН |
- |
- |
- |
2, 67-3, 7 |
|
23.2 |
ВНН |
- |
- |
- |
1, 4-2, 90 |
|
23.3 |
УСШН с канатной штангой для эксплуатации скважин с боковым стволом |
2, 91 |
2015 |
- |
0, 02 |
|
23.4 |
высокодебитный УЭЦН |
1, 02 |
2014 |
- |
0, 72 |
|
24 |
Трубопроводы сбора и транспорта скважинной продукции: |
- |
- |
- |
- |
|
24.1 |
нефтесборный трубопровод |
728 - 4 194 |
2015 |
673 - 4 193 |
4, 53 - 83, 6 |
|
24.2 |
водораспределительный пункт |
6 133 |
2000-2015 |
6 133 |
55 |
|
25 |
Узлы учета воды |
2 345 |
2015 |
- |
0, 1 |
|
26 |
Узлы учета газа: |
- |
- |
- |
- |
|
26.1 |
пункт учета расхода газа на раме |
0, 91 |
2013 |
0, 91 |
0, 34 |
|
26.2 |
СИКГ |
2, 50 |
2012 |
2, 50 |
0, 14 |
|
27 |
Узлы учета нефти (СИКНС) |
20 |
2008-2013 |
20 |
0, 2 |
|
28 |
Установка для улавливания нефтяных газов, выбрасываемых из технологического оборудования |
6, 49 - 18, 18 |
1998-2015 |
142 |
0, 75-11 |
|
29 |
Установка комплексной подготовки газа (УКПГ) |
4 779 - 5 803 |
2013-2014 |
- |
199 881 - 237 596 |
|
30 |
Установка низкотемпературной сепарации (УНТС) |
2 041 |
2010 |
- |
- |
|
31 |
Установка подготовки нефти: комплексной подготовки (УКПН): |
- |
- |
- |
- |
|
31.1 |
ЦПС |
14 404 |
2014 |
- |
- |
|
31.2 |
теплообменник |
6 |
2013 |
- |
0, 3 |
|
32 |
Установка подготовки нефти (УПН) |
93 - 124 252 |
2000-2015 |
93 - 115 363 |
43 - 1 030 |
|
- |
1970-1989 |
- |
1, 50 - 270 | ||
|
32.1 |
Реконструкция УППН |
13 |
2008 |
13 |
25 |
|
33 |
Насосная нефтеналива |
5 278 853 |
2000 |
- |
- |
|
34 |
Установка подготовки нефтяного газа |
193 - 941 |
2008-2012 |
193 |
49 |
|
35 |
Установка предварительного сброса пластовой воды (УПСВ) |
20 - 846 |
2004-2015 |
42 - 1 877 |
0, 50 - 758 |
|
35.1 |
Реконструкция УПСВ |
69 |
2010-2011 |
69 |
24 |
|
36 |
Установка путевого подогрева нефти (печь) |
2, 68 - 25 |
2012-2015 |
2, 68 - 9, 4 |
0, 77 |
|
37 |
Установка стабилизации нефти (УСН): |
- |
- |
- |
- |
|
37.1 |
теплообменник |
1 |
2014 |
- |
0, 3 |
|
37.2 |
печь нагрева нефти |
75 |
2015 |
- |
2 |
|
38 |
Установки для приготовления и дозирования реагентов: |
- |
- |
- |
- |
|
38.1 |
ингибиторов |
- |
2004-2015 |
- |
111 |
|
38.2 |
растворов полимеров |
8, 52 |
1995 |
9, 74 |
1, 70 |
|
39 |
Факельные установки: |
- |
- |
- |
- |
|
39.1 |
вертикальные |
0, 56-7, 92 |
2004-2015 |
511 |
- |
|
39.2 |
низкого давления |
18 |
1999 |
- |
- |
|
39.3 |
высокого давления |
6, 95 |
2003 |
- |
- |
|
40 |
Энергоснабжение: теплоснабжение (котельная) |
3, 73 - 6, 99 |
2011-2013 |
3, 73 - 6, 99 |
0, 18 - 7, 88 |
В таблице 6.5 представлены укрупненные данные о затратах на реализацию отдельных технологических решений, позволяющих улучшить экологические показатели предприятий добычи нефти.
|
N |
Техническое решение |
Полученный экологический эффект |
Капитальные затраты на строительство объекта/ внедрение технического решения, млн. руб. |
Год строительства |
Капитальные затраты на ввод объекта в эксплуатацию, млн.руб. |
Эксплуатационные затраты, млн. руб./год |
|
1 |
Газокомпрессорная станция (КС): компримирование
| |||||
|
1.1 |
Мини-ГКС на УПСВ |
Ресурсосбережение |
23 |
2013 |
23 |
4, 54 |
|
1.2 |
Мобильная компрессорная установка |
Ресурсосбережение |
53 |
2013 |
- |
85 |
|
2 |
Бурение скважин: бурение на суше
| |||||
|
2.1 |
Термокейсы |
Ресурсосбережение |
2, 10 |
2016 |
- |
- |
|
2.2 |
Спуск обсадной колонны с вращением на сложных скважинах |
Снижение физического воздействия на почву за счет предотвращения осложнений при спуске и возможность избежать перфорации |
17, 91 |
2016 |
- |
- |
|
2.3 |
Геомеханическое моделирование |
Снижение экологических воздействий за счет предотвращения осложнений и аварий в процессе бурения: прогноз давления начала обрушения стенок скважины и давления начала поглощения; выбор плотности бурового раствора. |
47 |
2016 |
- |
- |
|
2.4 |
Буровой раствор на нефтяной основе |
Снижение экологических воздействий за счет предотвращения риска обвала стенок скважин. |
247 |
2016 |
- |
- |
|
2.5 |
Набухающие полимеры для борьбы с поглощениями |
Снижение физических воздействий на почву за счет сокращения срока бурения |
1 180 |
2015 |
- |
- |
|
2.6 |
Раствор на прямой эмульсии |
Ресурсосбережение |
2 360 |
2015 |
- |
- |
|
2.7 |
Бурение горизонтальных скважин с применением роторно-управляемых систем |
Снижение физических воздействий на почву за счет повышения эффективности вскрытия |
30 |
2016 |
- |
- |
|
2.8 |
Бурение многозабойных скважин с применением роторно-управляемых систем |
Снижение физических воздействий на почву |
19, 65 |
2016 |
- |
- |
|
2.9 |
Бурение многозабойных скважин стандартной КНБК |
Снижение физических воздействий на почву |
9, 73 |
2016 |
- |
- |
|
2.10 |
Крепление скважин хвостовиками с применением разрывных муфт |
Снижение физических воздействий на почву за счет повышения эффективности вскрытия, зоны дренирования и охвата продуктивного пласта |
18, 21 |
2016 |
- |
- |
|
2.11 |
Спуск эксплуатационных колонн с применением цельнометаллических центраторов |
Снижение экологических воздействий за счет снижения аварийности при спуске эксплуатационных колонн |
18, 78 |
2016 |
- |
- |
|
3 |
Дожимная насосная станция: с предварительным сбросом пластовой воды
| |||||
|
3.1 |
Узел сепарации газа со сбросом пластовой воды |
Энергоэффективность |
133 |
2014 |
- |
- |
|
4 |
Куст скважин: кустовая добыча
| |||||
|
4.1 |
МС ГРП |
Ресурсосбережение |
9, 16 |
2016 |
- |
- |
|
4.2 |
Внедрение энергоэффективных установок УЭЦН |
Повышение энергоэффективности эксплуатации механизированного фонда скважин |
3, 26 |
2014 |
156 |
57 |
|
4.3 |
Геосинтетический высокопрочный материал при строительстве промысловых автодорог. |
Энергоэффективность |
5, 84 |
2012 |
- |
- |
|
5 |
Межскважинная перекачка для закачки пластовой воды из скважин-доноров в пласты, вскрытые скважинами-акцепторами
| |||||
|
5.1 |
Трубные делители фаз |
Ресурсосбережение |
28 200 |
2007-2015 |
- |
- |
|
6 |
Мультифазная насосная станция: транспорт продукции скважин
| |||||
|
6.1 |
Внедрение МФН вместо ЦНС |
Энергоэффективность |
1, 01 - 3, 05 |
2005-2014 |
0, 11 - 0, 34 |
0, 66 - 1, 15 |
|
7 |
Эксплуатационная скважина
| |||||
|
7.1 |
Высоковольтный ПЭД |
Энергоэффективность |
0, 36 - 37 |
2015-2016 |
- |
- |
|
7.2 |
Линейный привод ШГН |
Снижение удельного энергопотребления на 26 % |
3 |
2013-2015 |
- |
0, 27 |
|
7.3 |
НКТ с силикатно-эмалевым покрытием |
Энергоэффективность и ресурсосбережение. |
1, 23 |
2015 |
- |
- |
|
7.4 |
Перфорационная система |
Энергоэффективность и ресурсосбережение |
- |
2015 |
- |
2, 01 |
|
7.5 |
Высоковольтный ПЭД |
Энергоэффективность |
38 |
2013 |
- |
- |
|
7.6 |
Нанесение покрытия на внутреннюю поверхность НКТ. Снижение коррозии НКТ, АСПО. |
Ресурсосбережение |
0, 45 |
2014 |
- |
- |
|
7.7 |
УЭЦН с ОРЭ |
Ресурсосбережение |
- |
2014 |
- |
3, 06 |
|
7.8 |
УЭЦН с пакером, альтернатива РИР. |
Ресурсосбережение |
- |
2014 |
- |
11, 02 |
|
7.9 |
Протекторная защита УЭЦН от коррозии |
Ресурсосбережение |
- |
2013 |
- |
2, 27 |
|
7.10 |
УШГ (гидропривод) |
Энергоэффективность |
10, 81 |
2012 |
- |
- |
|
7.11 |
Капсулированный ингибитор |
Ресурсосбережение |
- |
2014 |
- |
24, 82 |
|
8 |
Трубопроводы сбора и транспорта скважинной продукции: Сбор и транспорт скважинной продукции
| |||||
|
8.1 |
Индукционный кабель |
Энергоэффективность |
- |
2015 |
- |
1 031 |
|
9 |
Установка ввода реагента в трубопровод: Ввод реагента в трубопровод
| |||||
|
9.1 |
Установка дозирования химреагента |
Ресурсосбережение |
- |
2013 |
- |
21 - 127 |
|
10 |
Установка подготовки нефти (УПН)
| |||||
|
10.1 |
Установка ЧРП |
Энергоэффективности (снижение потребления электроэнергии) |
5, 38 |
2012 |
5, 38 |
- |
|
11 |
Установка предварительного сброса пластовой воды (УПСВ)
| |||||
|
11.1 |
3-х фазные сепараторы |
Ресурсосбережение (снижение расхода топливного газа и пресной воды) |
110 |
2009-2010 |
2 |
2 |
|
12 |
Факельные установки: вертикальные
| |||||
|
12.1 |
Дожимная |
6, 88 - 38 |
1965-1985 |
0, 15 - 0, 58 |
0, 98 - 2, 37 | |
|
12.2 |
насосная станция для перекачки жидкости |
Ресурсосбережение |
33 - 84 |
2009-2014 |
0, 49 - 0, 57 |
0, 86 - 2, 43 |
|
12.3 |
Установка с предварительным сбросом |
Ресурсосбережение |
33 |
2003 |
0, 69 |
2, 58 |
|
13 |
Энергоснабжение: топливоснабжение
| |||||
|
13.1 |
ГТЭС |
Энергоэффективность, снижение выбросов за счет утилизация попутного нефтяного газа. |
4 194 |
2013 |
- |
177 |
Раздел 7 содержит перечень и описание перспективных технологий, к которым относятся технологии, находящиеся на стадии научно-исследовательского, опытно-конструкторского и опытно-промышленного внедрения. Также указываются сроки возможного внедрения описанных технологий.
Системы энергетического менеджмента
С 1970-х годов в различных государствах были разработаны национальные стандарты в области систем энергетического менеджмента (СЭнМ). В 2011 году опубликован международный стандарт ISO 50001:2011, а в 2012 году - ГОСТ Р ИСО 50001-2012 "Системы энергетического менеджмента. Требования и руководство по применению”.
СЭнМ представляет собой часть системы менеджмента организации и включает набор (совокупность) взаимосвязанных или взаимодействующих элементов, используемых для разработки и внедрения энергетической политики и энергетических целей, а также процессов и процедур для достижения этих целей.
СЭнМ позволяет сформулировать обоснованные цели и задачи в области повышения эффективности использования энергии на предприятии и обеспечить их достижение (решение) путем реализации программ, охватывающих все стадии производственного процесса - от планирования закупок оборудования до организации отгрузки готовой продукции. Следует отметить, что в соответствии со статьей 28.4 Федерального закона N 219-ФЗ "применение ресурсо- и энергосберегающих методов" отнесено к ключевым критериям "достижения целей охраны окружающей среды для определения наилучшей доступной технологии".
Для энергоемких отраслей, к которым относится и добыча природного газа, значимость систем энергетического менеджмента весьма высока.
С точки зрения НДТ основные численные показатели обычно представляют как удельное потребление энергии (в расчете на единицу продукции) как на отдельных стадиях (наиболее энергоемких), так и в процессе производства в целом. Именно в размерности сокращения удельных затрат энергии топлива, пара, электроэнергии и др. обычно ставятся цели и задачи повышения энергоэффективности, потенциально важные для обеспечения соответствия предприятий НДТ.
В связи с тем, что для постановки и проверки выполнения задач СЭнМ необходимо обеспечить мониторинг и измерение показателей, связанных с потреблением и использованием энергии, разработка программ энергетического менеджмента предполагает и совершенствование практики учета и контроля, включая выбор, обоснование и организацию измерений ключевых параметров.
Особенности российского климата (в том числе и региональные) определяют достаточно существенные отличия в потреблении энергии, необходимой для подготовки сырья, материалов, отопления производственных помещений, от показателей, характерных, например, для Европы.
Для постановки обоснованных целей и задач в области повышения энергоэффективности производства необходимо четко знать и документировать распределение потребления энергии на различные нужды с учетом отраслевых и региональных особенностей.
В общем случае в состав СЭнМ входят следующие взаимосвязанные элементы:
а) энергетическая политика;
б) планирование (цели, задачи, мероприятия), программа СЭнМ;
в) внедрение и функционирование, управление операциями;
г) взаимодействие и обмен информацией;
д) мотивация персонала;
е) подготовка и обучение персонала;
ж) внутренний аудит СЭнМ;
и) анализ и оценка СЭнМ руководством организации.
Действенность СЭнМ обеспечивается путем разработки, внедрения и соблюдения основных процедур, т.е. способов (в том числе документированных) осуществления действия или процесса.
В связи с тем, что воздействие предприятий по добыче нефти в значительной степени обусловлено именно высокой энергоемкостью технологических процессов, системы энергетического менеджмента могут стать как инструментами повышения энергоэффективности, так и инструментами сокращения негативного воздействия на ОС.
Конкретные технологии, которые могут считаться перспективными в нефтедобывающей отрасли, приведены в таблице 7.1.
|
N |
Технология |
Описание |
Преимущества |
Статус |
Источник |
|
1 |
Технологии Wireless Seismic |
Беспроводная сейсмическая система RT System 2. Облачная система передачи данных. Скорость развертывания. Отсутствие сложностей с пересечением рек и дорог. Возможность использования в густонаселенных районах. Сокращение объемов вырубки лесов. |
Скорость развертывания. Отсутствие сложностей с пересечением рек и дорог. Возможность использования в густонаселенных районах. Сокращение объемов вырубки лесов. |
Технология внедрена на промышленном уровне. Использована ОАО "Газпром нефть" на блоке Shakal в Курдистане |
[81] |
|
2 |
Foro Energy ведет пилотные испытания лазерного долота |
Буровое долото, использующее лазерное излучение для разрушения сверхтвердых пород и обычные механические части для их удаления |
Увеличение скорости бурения твердых пород в 2-4 раза. Сверхнизкое усилие на долото и крутящий момент. Увеличение срока жизни долота. Снижение операционных затрат на бурение. Высокая точность и скорость при закачивании. |
Идут пилотные испытания |
[82] |
|
3 |
Cubility внедряет системы регулирования содержания твердой фазы |
MudCube - компактная вакуумная система регулирования содержания твердой фазы бурового раствора |
Высокое качество бурового раствора Снижение потерь бурового раствора до 90 % Сокращение буровых отходов до 50 % Снижение трудозатрат до 30 % Снижение уровня шума и вибрации Увеличение сроков службы наземного и внутрискважинного оборудования Высокий уровень промышленной безопасности |
Технология внедрена и используется Statoil, Maersk Drilling, Talisman Energy Norway |
[83] |
|
4 |
On-line мониторинг ГРП и режимов работы скважины |
Fotech: Технология распределенных акустических измерений Helios DAS: вибрации, вызванные акустическим возмущением вдоль оптического волокна, считываются в режиме реального времени, что позволяет "визуализировать" процессы внутри скважины Ziebel: Распределенные измерения температуры, давления, скорости тока и т.п. внутри скважины с помощью оптоволоконного кабеля внутри композитного стержня диаметром 15 мм. |
Fotech: Оценка эффективности ГРП в режиме реального времени: регистрация движения жидкости во время ГРП, зон с улучшенной проницаемостью Возможность проведения внутрискважинных исследований не прерывая эксплуатацию скважины Разрешение 5 м Ziebel: Минимальный эффект снижения продуктивности Доступ к горизонтальным участкам скважины (до 200 м) без использования скважинного трактора Доступ к скважинам со сложной геометрией Отсутствие необходимости спускоподъема скважинных приборов |
Fotech: Вывод на рынок: заключено соглашение с нефтесервисной компанией EcoStim об использовании Helios DAS в Мексике и Аргентине Ziebel: Система Z-System внедряется с 2010 года Завершаются пилотные испытания усовершенствованной системы Z-Line |
[84, 85] |
|
5 |
Oxane разработала сверхпрочные керамические проппанты |
Керамические проппанты повышенной прочности поколения для использования в глубоких и сверхглубоких скважинах |
Увеличение дебитов благодаря более глубокому проникновению и равномерному распределению, повышенной прочности, низкому поверхностному натяжению и низкой относительной плотности. Возможность адаптации в соответствии с требованиями заказчика. |
Ранние разработки выведены на рынок. Опытно-промышленные испытания новейшего проппанта OxThor |
[86] |
|
6 |
Zilift - компактные насосы для истощенных месторождений |
Компактные винтовые насосы ZiliftTorqueDrive, работающие от магнитных двигателей, с повышенным крутящим моментом. ЭЦН ZiliftSpeedDrive: единственный в мире ЭЦН на 7500 об. в мин., диаметр - 6, 7 см |
Увеличение сроков эксплуатации истощенных месторождений. Возможность использования в скважинах небольшого диаметра. Снижение затрат на подъем благодаря пониженному энергопотреблению. Защита от попадания песка. |
Проводятся квалификационные испытания |
[87] |
|
7 |
Нетрадиционные методы увеличения нефтеотдачи |
GlassPoint: Солнечные парогенераторы, вырабатывающие горячий пар высокого давления для закачки в пласт: алюминиевые зеркала, установленные внутри стеклянной теплицы, отражают солнечные лучи в направлении бойлера для нагрева воды; в ночное время используются газовые генераторы. GloriEnergy Технология активации присутствующих в пласте бактерий с целью увеличения подвижности нефти и повышения эффективности вытеснения |
GlassPoint: Экономия на операционных затратах благодаря снижению (до 80 %) расхода природного газа, сжигаемого для нагрева закачиваемого пара Сокращение выбросов CO2 и NOx GloriEnergy: Дополнительное вовлечение 9-12 % геологических запасов. Минимальное количество оборудования. Возможность адаптации к условиям пласта. |
Планируется проведение ОПИ на активах GloriEnergy; возможно выполнение пилотных проектов продолжительностью 6-12 мес. на месторождениях других компаний. |
[88, 89] |
|
8 |
Технология УППДС (Установка предварительной подготовки дисперсных систем) |
Технология реализует базовый электрохимический принцип, определяющий стабильность/ нестабильность любого типа эмульсий. |
Встраиваемость в любую нефтеводоподготавливающую систему с увеличением её производительности и качественных характеристик за счёт увеличения скорости фазоразделяющих процессов. Реализуемость комплексного подхода подготовки составляющих фаз нефтяной эмульсии нефти и воды, их дегазации и отделении мехпримесей. Осуществление нефтеводоподготовки без применения деэмульгирующих реагентов и пресной воды, подготовка подтоварной воды в гидродинамических отстойниках, с достижением высоких её качественных показателей (с учётом отсутствия технологий по подготовке подтоварной воды применяемых в нефтяной отрасли) с отсутствием ограничений по их достижению, с предотвращением образования "промслоя" в задействованном оборудовании. Применение оборудования на нефтеводоподготавливающих объектах предполагает увеличение КИН-а. Низкое энергопотребление (~ 0, 02 Вт/м3). подготавливаемой эмульсии, малогабаритна (занимаемая площадь - 6 м2) при объёмах подготавливаемой эмульсии до 10 000 куб. м3/сут. Наличие научно-теоретического обоснования предполагает гарантированное получение заявленных практических результатов. Не имеет мировых аналогов. |
Технология внедрена и используется с 2014 г. ООО "БайТекс" MOL group; Проведены опытнопромышленные испытания ТПП РИТЭК-САМАРА-НАФТА (ПАО "ЛУКОЙЛ") в 2016 г. |
[90, 91, 92] |
Информационно-технический справочник наилучших доступных технологий "Добыча нефти" подготовлен в соответствии с поэтапным графиком создания в 2015 - 2017 гг. справочников наилучших доступных технологий, утвержденным распоряжением Правительства Российской Федерации от 31 октября 2014 г. N 2178-р, и правилами определения технологии в качестве наилучшей доступной технологии, а также разработки, актуализации и опубликования информационно-технических справочников по наилучшим доступным технологиям, утвержденными постановлением Правительства Российской Федерации от 23 декабря 2014 г. N 1458.
Разработка справочника НДТ "Добыча нефти" проводилась с использованием научно-обоснованных предложений по проекту справочника наилучших доступных технологий "Добыча нефти", подготовленных Минэнерго России в 2016 г. Подготовка настоящего справочника НДТ осуществлялась ТРГ 28, созданной приказом Росстандарта от 09 сентября 2016 г. N 1295.
Был проведен анализ и систематизация информации о нефтедобывающей отрасли в целом, о применяемых в отрасли технологиях, оборудовании, сбросах и выбросах загрязняющих веществ, образовании отходов производства, других факторов воздействия на окружающую среду, энерго- и ресурсопотреблении с использование литературных данных, изучения нормативной документации, экологических отчетов, планов модернизации и инновационного развития нефтегазовых компаний.
На основе разработанных и опубликованных на площадке Бюро НДТ шаблонов анкет, после их общественного обсуждения и внесения изменений было проведено анкетирование нефтедобывающих предприятий. Сбор и обработка данных анкетирования нефтедобывающей отрасли позволили провести анализ уровней воздействия на окружающую среду идентифицированных основных технологий (установок) нефтедобычи и объектов вспомогательного хозяйства с дальнейшим выделением технологий в качестве НДТ.
По итогам подготовки справочника НДТ "Добыча нефти" были сформулированы следующие рекомендации, касающиеся дальнейшей работы над настоящим справочником НДТ и внедрения НДТ:
- нефтедобывающим предприятиям рекомендуется осуществлять сбор, систематизацию и хранение сведений об уровнях эмиссий загрязняющих веществ, в особенности маркерных, в окружающую среду, потребления сырья и энергоресурсов, а также о проведении модернизации основного и природоохранного оборудования, экономических аспектах внедрения НДТ;
- минимизировать негативное воздействие на ландшафты, почвы и биоразнообразие путем применения НДТ, направленных на ресурсосбережение, сокращение эмиссий в окружающую среду [93];
- при модернизации технологического и природоохранного оборудования в качестве приоритетных критериев выбора новых технологий, оборудования, материалов следует использовать повышение энергоэффективности, ресурсосбережение, снижение негативного воздействия объектов нефтедобычи на окружающую среду.
Приложение А
(обязательное)
|
N |
Наименование НДТ |
Применимость |
|
1. |
Установка предварительного сброса пластовой воды (УПСВ) |
Каких-либо ограничений в отношении применения не установлено |
|
2. |
Промысловая подготовка нефтегазоводяной жидкости |
Каких-либо ограничений в отношении применения не установлено |
|
3. |
Повышение энергоэффективности насосного оборудования |
Каких-либо ограничений в отношении применения не установлено |
|
4. |
Уменьшение выбросов резервуарных парков |
Каких-либо ограничений в отношении применения не установлено |
|
5. |
Системы сухого подавления выбросов NOx |
Технология применима для газовых турбин |
|
6. |
Применение многофазных насосов для перекачки многофазной смеси |
Ограничением по применению является высокое содержание газа в нефти, высокий газовый фактор |
|
7. |
Применение воздушной системы охлаждения |
В качестве фактора, ограничивающего применение воздушного охлаждения, является климатические условия в регионе эксплуатации нефтяного месторождения. Более того, воздушные вентиляторы нельзя размещать вблизи зданий по причине возможности возникновения коротких замыканий |
|
8. |
Утилизацию попутного нефтяного газа |
Закачка газа в пласт может привести к увеличению газового фактора и необходимости увеличения мощности компрессорных агрегатов. Возможны ограничения внедрения технологии: образование гидратов, рост давления, прорыв газа к добывающим скважинам и т.п. Необходима оценка применимости технологии для каждого конкретного месторождения. Требования лицензий на право пользования недрами |
|
9 |
Безамбарное бурение |
Каких-либо ограничений в отношении применения не установлено |
|
10 |
Раздельный сбор выбуренной горной породы и нефтесодержащего бурового шлама |
Параметры и технология строительства системы сооружений накопления технологических отходов в условиях буровой площадки определяются проектной документацией на строительство скважин с учетом требований нормативных документов. Проектирование систем сооружений накопления отходов должно учитывать гидрогеологические условия, фильтрующие способности грунта, район бурения |
|
11 |
Изоляция зон поглощения |
Каких-либо ограничений в отношении применения не установлено |
|
12 |
Одновременно-раздельная эксплуатация |
Скважина должна иметь 2 или несколько объектов эксплуатации, которые можно объединить в два. Необходимо проведение технико-экономического анализа |
|
13 |
Применение в составе УСШН длинноходовых цепных приводов |
Наиболее эффективно применение технологии в следующих случаях: - для замены ЭЦН 50 и ЭЦН 80 на УСШН с приводом ПЦ 80-6-1/4 в целях экономии электроэнергии затрачиваемой на подъем продукции; - на высокодебитных скважинах с высоковязкой продукцией, в том числе на обводненных скважинах, "склонных" к образованию эмульсии; - для оптимизации отбора жидкости из скважин с уменьшенным проходным сечением эксплуатационной колонны, в том числе высокодебитных и/или с высоковязкой продукцией; - для эксплуатации СШН глубоких скважин; - для повышения эффективности эксплуатации высокодебитных скважин с УСШН с низким МРП работы скважинного оборудования; - для обеспечения возможности регулирования режима эксплуатации высокодебитных скважин (в том числе с высоковязкой продукцией) в рамках технической характеристики привода без потери КПД |
|
14 |
Установка штангового глубинного насоса |
Каких-либо ограничений в отношении применения не установлено |
|
15 |
Технология повышения выработки нефтяных пластов с применением композиций на основе силикатного геля |
Каких-либо ограничений в отношении применения не установлено |
|
16 |
Применение труб повышенной надежности |
Каких-либо ограничений в отношении применения не установлено |
|
17 |
Ингибиторная защита |
Необходимо проведение технико-экономического анализа в зависимости от характеристики разрабатываемого месторождения и состава добываемой жидкости |
|
18 |
Подавление жизнедеятельности сульфатвосстанавливающих бактерий |
Технология имеет особенности в зависимости от характеристик объекта, физико-химических свойств пластовых флюидов и технологий подготовки воды к заводнению. |
|
19 |
Закачка пластовой воды в нагнетательные скважины |
Необходимо проведение технико-экономического анализа в зависимости от характеристики разрабатываемого месторождения. |
|
20 |
Подготовка нефтепромысловых сточных вод для закачки в нагнетательные скважины |
Каких-либо ограничений в отношении применения не установлено |
Приложение Б
(обязательное)
маркерных веществ
|
Для атмосферного воздуха |
Для водных объектов |
|
Метан |
Сульфат-анион (сульфаты) |
|
Углерода оксид |
Нефтепродукты (нефть) |
|
Углеводороды предельные C1-С5 (исключая метан) |
Взвешенные вещества |
|
Углерод (сажа) |
Солесодержание |
|
Углеводороды предельные C6-С10 |
БПК полн. |
|
Оксиды азота |
Хлорид-анион (хлориды) |
|
Серы диоксид | |
|
Сероводород |
Приложение В
(обязательное)
технологических показателей для НДТ
По результатам анкетирования предприятий нефтедобывающей промышленности были определены технологические показатели, представленные в таблице.
|
Загрязняющее вещество |
Выброс загрязняющих веществ, кг/т.н.э продукции (год) |
|
Установка предварительного сброса пластовой воды
| |
|
Применение НДТ 1
| |
|
Потребление электроэнергии, кВт*ч/т |
≤ 28 024 629 |
|
Кустовая насосная станция
| |
|
Применение НДТ 3
| |
|
Потребление электроэнергии, кВт*ч/т |
≤ 469 781 936 |
|
Резервуарный парк
| |
|
Применение НДТ 4
| |
|
Метан |
≤ 5, 8 |
|
Сероводород |
≤ 0, 002 |
|
Углеводороды предельные C1-C-5 (исключая метан) |
≤ 2, 5 |
|
Углеводороды предельные C6-C10 |
≤ 1, 1 |
|
Мультифазная насосная станция
| |
|
Применение НДТ 6
| |
|
Потребление электроэнергии, кВт*ч/т |
≤ 72 066 359 |
|
Утилизация попутного нефтяного газа
| |
|
Применение НДТ 8
| |
|
Метан |
≤ 110 |
|
Сероводород |
≤ 0, 6 |
|
Углеводороды предельные C1-C-5 (исключая метан) |
≤ 11 |
|
Углеводороды предельные C6-C10 |
≤ 2, 0 |
|
Углерода оксид |
≤ 0, 004 |
Приложение Г
(обязательное)
Г1 Краткая характеристика отрасли с точки зрения ресурсо- и энергопотребления
Промышленность по добыче нефти характеризуется высоким энергопотреблением. На объемы энергопотребления добывающей промышленности оказывают влияние такие факторы, как сложность условий добычи, регион добычи, способ добычи, характеристики добываемой нефтегазоводяной смеси и другое.
Г2 Основные технологические процессы, связанные с использованием энергии
Потребление и генерация электро- и тепловой энергии являются одним из важнейших аспектов при добыче нефтегазоводяной смеси. Энергоресурсы необходимы как на стадии добычи нефти, так и на стадии эксплуатации нефтяных месторождений, хранения продукции и подготовки нефтегазоводяной смеси к транспортировке.
Г3 Уровни воздействий
Информация об уровнях потребления энергии в целом по промыслу и для основных технологических процессов приведена в соответствующих подразделах раздела 3 “Текущие уровни эмиссий в окружающую среду”.
Г4 Наилучшие доступные технологии, направленные на повышение энергоэффективности и оптимизацию и сокращение ресурсопотребления
Энергоэффективность в добывающей промышленности обеспечивается применением технологий ресурсосбережения и энергосбережения, рассмотренных в разделе 5 ”Наилучшие доступные технологии”.
|
N |
Наименование НДТ |
|
1 |
Система экологического менеджмента |
|
2 |
Установка предварительного сброса пластовой воды |
|
3 |
Повышение энергоэффективности насосного оборудования |
|
4 |
Применение многофазных насосов для сбора нефти |
Г5 Экономические аспекты реализации НДТ направленные на повышение энергоэффективности и оптимизацию и сокращение ресурсопотребления
Затраты на электроэнергию и энергетические ресурсы играют значительную роль в расходах добывающей промышленности предприятий.
Неэффективное расходование энергоресурсов способно привести к значительному увеличению затрат предприятия.
Основной вклад в повышение энергоэффективности вносит внедрение систем энергетического менеджмента на предприятиях.
Библиография
1. Сырьевой комплекс России [Электронный ресурс]/ Информационно-аналитический центр Минерал [Офиц. сайт]. URL: http://www.mineral.ru.
2. Государственный доклад "О Состояние и использование минерально-сырьевых ресурсов Российской Федерации в 2014 г." [Электронный ресурс]/ Министерство природных ресурсов и экологии Российской Федерации [Офиц. сайт]. URL: http://www.mnr.gov.ru/.
3. Современное состояние нефтяной промышленности России [Электронный ресурс]// Специализированный журнал Бурение и Нефть [Офиц. сайт]. URL: http://burneft.ru (дата обращения: 12.08.2015).
4. ТУ 39-1623-93. Нефть Российская, поставляемая для экспорта. - Введ. 01.02.93. - ИПТЭР АН РБ. - 11 с.
5. Полищук Ю. Сравнительный анализ качества российской нефти/ Ю. Полищук, И. Ященко [Электронный ресурс]// Нефть, газ и фондовые рынки [Офиц. сайт]. URL: http://www.ngfr.ru/.
6. Регионы России. Социально-экономические показатели - 2015 г. [Электронный ресурс]// Федеральная служба государственной статистики [Офиц. сайт]. URL: http://www.gks.ru/.
7. Последствия низких цен для нефтяной отрасли [Электронный ресурс]/ Аналитический центр при правительстве Российской Федерации [Офиц. сайт]. URL: http://ac.gov.ru.
8. Нефтяная отрасль России: итоги 2015 г. и перспективы на 2016-2017 гг. [Электронный ресурс]//VYGONConsulting [Офиц. сайт]. URL: http://vygon.consulting/.
9. Мочалов Р.А. Ключевые проблемы и особенности освоения месторождений углеводородов на шельфе арктических и дальневосточных морей// Интерэкспо Гео-Сибирь, N 1, том 3, 2013.
10. Нефть в Арктике/Добыча нефти в Арктике [Электронный ресурс]/ Информационное агентство Arctic info [Официальный сайт]. URL: http://www.arcticinfo.ru.
11. Приразломное нефтяное [Электронный ресурс]// ПАО "Газпром" [Офиц. сайт]. URL: http://www.gazprom.ru.
12. Международное сотрудничество в освоении Арктики [Электронный ресурс]/ Российский центр освоения Арктики [Офиц. сайт]. URL: http://arctic-rf.ru/.
13. Материалы конференции "Арктика и шельфовые проекты перспективы, инновации и развитие регионов" [Электронный ресурс]/ Арктика и шельфовые проекты: перспективы, инновации и развитие регионов [Офиц. сайт]. URL: http://www.arctic.skon.ru/.
14. Гаврилов В.П., Грунис Е.Б. Состояние ресурсной базы нефтедобычи в России и перспективы ее наращивания [Электронный ресурс]// РГУ нефти и газа им. И.М. Губкина [Офиц. сайт]. URL: http://www.gubkin.ru (дата обращения: 20.08.2015).
15. Добыча тяжелой высоковязкой нефти [Электронный ресурс]// Точка опоры N 117. Июнь 2010[Офиц. сайт]. URL: http://www.to-inform.ru/.
16. Мордвинов А.А. Основы нефтегазопромыслового дела: учеб. пособие/ А.А. Мордвинов, О.А. Морозюк, Р.А. Жангабылов. - Ухта: УГТУ, 2015. - 161 с.
17. Гребнев Д.А. Основы нефтегазопромыслового дела: учебное пособие/ В.Д. Гребнев, Д.А. Мартюшев, Г.П. Хижняк. - Пермь: Перм. нац. иссл. полит. ун-т., 2013. - 185 с.
18. РД 39-133-94. Инструкция по охране окружающей среды при строительстве скважин на нефть и газ на суше// Экологический консалтинг. - N 3 - 2008. - С. 17 - 60.
19. Харин А.Ю. Скважинная добыча углеводородов морских и шельфовых месторождений: учеб. пособие/ А.Ю. Харин, С.Б. Харина. - Уфа: Изд-во УГНТУ, 2004. - 140 с.
20. ГОСТ Р 53241-2008 Геологоразведка морская. Требования к охране морской среды при разведке и освоении нефтегазовых месторождений континентального шельфа, территориального моря и прибрежной зоны. - М.: Стандартинформ, 2009. - 14 с.
21. Балаба В.И. Обеспечение экологической безопасности строительства скважин на море/ В.И. Балаба// Бурение и нефть. - 2004. - N 1. - С. 18-21.
22. Эксплуатация нефтяных и газовых скважин [Электронный ресурс]/ Нефть и газ [Офиц. сайт]. URL: http://www.judywhiterealestate.com/.
23. Газлифтная эксплуатация нефтяных скважин [Электронный ресурс]/ Акционерная нефтяная компания "Башнефть" [Офиц. сайт]. URL: http://www.neftyanikschool.ru/.
24. Добыча нефти. Способы эксплуатации скважин [Электронный ресурс]/ Все о нефти [Офиц. сайт]. URL: http://vseonefti.ru/upstream/sposoby-dobychi.html.
25. Подземные погонщики. [Электронный ресурс]/ Нефть, газ и фондовый рынок [Офиц. сайт]. URL: http://www.ngfr.ru/ngd.html?neft15.
26. Нормы технологического проектирования объектов сбора, транспорта, подготовки нефти, газа и воды нефтяных месторождений ВНТП 3-85 [Электронный ресурс]/ Эрвист технологии безопасности [Офиц. сайт]. URL: http://www.ervist.ru/info/normbase/vntp%20%203-85%20.pdf.
27. Коршак А.А. Основы нефтегазового дела/ А.А. Коршак, А.М. Шаммазов// Учебник для вузов. - 3-е изд., испр. и доп. - Уфа: ООО "ДизайнПолиграфСервис", 2005. - 528 с.
28. Система для ввода химического реагента [Электронный ресурс]/ Позитрон ойл [Офиц. сайт]. URL: http://www.pozitron-perm.ru/.
29. Подогреватель блочный автоматизированный ПБА [Электронный ресурс]/ Эталон ТСК [Офиц. сайт]. URL: http://www.mcsys.ru/prod/pba/.
30. Подогреватель путевой автоматизированный ПП-0, 63А/АЖ [Электронный ресурс]/ Нефтегазовое оборудование [Офиц. сайт]. URL: http://www.generationngo.ru/nagrev_nefti/promezhutochny/pp063.
31. Емкостное оборудование для приготовления тампонажных растворов [Электронный ресурс]/ Производственно-коммерческая фирма "КубаньБурМаш" [Офиц. сайт]. URL: http://kubanbur.ru/.
32. Сбор и подготовка нефти, газа и воды на промысле [Электронный ресурс]/ НефтеМагнат [Офиц. сайт]. URL: http://www.neftemagnat.ru/enc/245.
33. Железнодорожная сливно-наливная эстакада [Электронный ресурс]/ ЭнергоАрсенал [Офиц. сайт]. URL: http://energo-arsenal.spb.ru/2008-10-21-05-15-51/114-estakady2.html.
34. Ведомственные указания по проектированию железнодорожных сливо-наливных эстакад легковоспламеняющихся и горючих жидкостей и сжиженных углеводородных газов ВУП СНЭ-87 [Электронный ресурс]/ Эрвист технологии безопасности [Офиц. сайт]. URL: http://www.ervist.ru/info/normbase/vupsne-87.pdf.
35. Сливо-наливные железнодорожные эстакады [Электронный ресурс]/ "РосПайп" [Офиц. сайт]. URL: http://ros-pipe.ru/.
36. Схема размещения МНГС [Электронный ресурс]/ Профессионально о нефти [Офиц. сайт]. URL: http://proofoil.ru.
37. Мордвинов А.А. Газлифтная эксплуатация нефтяных и газовых скважин [Текст]: метод. указания/ А.А. Мордвинов, О.А. Миклина. - Ухта: УГТУ, 2013. - 39 с.
38. Вакула, Я.В. Нефтегазовые технологии: Учебное пособие по дисциплине "Нефтегазовые технологии"/ Я.В Вакула//. - Альметьевск: Альметьевский государственный нефтяной институт, 2006. - 168 с.
39. Гуревич И.Л. Технология переработки нефти и газа/ И.Л. Гуревич, Л.Г. Сарданашвили.//3 изд., ч. 1, М., 1972.
40. Сваровская Н.А. Подготовка, транспорт и хранение скважинной продукции: Учебное пособие/ Н.А. Сваровская// - Томск: Изд. ТПУ, 2004. - 268 с.
41. Компрессорная станция (КС) [Электронный ресурс]/ Газпром информаторий [Офиц. сайт]. URL: http://www.gazprominfo.ru/terms/compressor-station/
42. Компрессорная станция Пякяхинского месторождения оснащается поршневыми установками для компримирования попутного нефтяного газа [Электронный ресурс]/ Журнал Neftegas.ru [Офиц. сайт]. URL: http://neftegaz.ru.
43. Переработка попутного нефтяного газа (ПНГ) [Электронный ресурс]/ Грасис [Офиц. сайт]. URL: http://www.grasys.ru.
44. Поддержание пластового давления (ППД) на нефтяных залежах [Электронный ресурс]/ Журнал Neftegas.ru [Офиц. сайт]. URL: http://neftegaz.ru.
45. Заводнение пластов [Электронный ресурс]/ Добыча нефти и газа [Офиц. сайт]. URL: http://oilloot.ru/
46. Заводнение - продуктивный пласт [Электронный ресурс]/ Большая энциклопедия нефти и газа [Офиц. сайт]. URL: http://www.ngpedia.ru/id22948p1.html.
47. Блочная кустовая насосная станция (БКНС) [Электронный ресурс]/ Большая энциклопедия нефти и газа [Офиц. сайт]. URL: https://www.mstsystems.ru.
48. Поддержание пластового давления (ППД) на нефтяных залежах [Электронный ресурс]/ Геостар [Офиц. сайт]. URL: http://www.gstar.ru/files/books/ppd.pdf.
49. Блок водораспределительный напорный [Электронный ресурс]/ Позитрон ойл [Офиц. сайт]. URL: http://www.pozitron-perm.ru.
50. Блоки водораспределительных гребенок БВГ.М. Руководство по эксплуатации [Электронный ресурс]/ ГК Новые технологии [Офиц. сайт]. URL: http://electron.nt-rt.ru/images/manuals/bvg_3_16_100.pdf.
51. Установка для приготовления, дозирования и закачивания технологических растворов в скважину [Электронный ресурс]/ Патентный поиск [Офиц. сайт]. URL: http://poleznayamodel.ru/model/4/48202.html.
52. Установка БДР-45 (блок дозирования реагентов) [Электронный ресурс]/ Гидроимпульс [Офиц. сайт]. URL: http://gidroimpuls.com/ustanovka_bdr-45.
53. Обзор современных методов повышения нефтеотдачи пласта [Электронный ресурс]/ ГК Петрос [Офиц. сайт]. URL: http://petros.ru/worldmarketoil/?action=show&id=267.
54. Косарев В.Е. Контроль за разработкой нефтяных и газовых месторождений: пособие для самостоятельного изучения для слушателей курсов повышения квалификации специальности "Геофизика"/ В.Е. Косарев// Казань. - Казанский государственный университет. 2009. 145 с.
55. Справочник НДТ ИТС 38-2017 "Сжигание топлива на крупных установках в целях производства энергии".
56. Бабина Ю.В. Экология нефтегазового комплекса: Учеб. пособие: 1 т./ Ю.В. Бабина, Э.Б. Бухгалтер, И.А. Голубева, О.П. Лыков, Е.А. Мазлова// Нижний Новгород, изд-во "Вектор ТиС", 2007 - 531 с.
57. Гулянский М.А. Методы утилизации нефтяного газа: технологические и экономические аспекты, новые решения на основе мембранных технологий/ М.А. Гулянский, А.А. Котенко, Е.Г. Крашенинников, С.В. Потехин// Сфера. Нефть и газ. 2013. N 4 (37). С. 100-107.
58. Установки подготовки попутного нефтяного газа (УППГ) [Электронный ресурс]// АО НТК "МодульНефтеГазКомплект" [Офиц. сайт]. URL: http://www.mngk.ru/catalog/26/135/
59. Газотурбинные электростанции [Электронный ресурс]// ОДК Газовые Турбины [Офиц. сайт]. URL: http://odk-gt.ru/index.php/ru/produkciya/gazoturbinnieelektrostancii.
60. Газотурбинные электростанции на базе газовых турбин [Электронный ресурс]// РЭП Холдинг [Офиц. сайт]. URL: http://www.reph.ru/
61. Федеральный закон от 10 января 2002 г. N 7-ФЗ (ред. от 28.11.2015) "Об охране окружающей среды" (с изм. и доп., вступ. в силу с 01.01.2016).
62. Постановление Правительства Российской Федерации N 1458 от 23 декабря 2014 г. "О порядке определения технологии в качестве наилучшей доступной технологии, а также разработки, актуализации и опубликования информационно-технических справочников по наилучшим доступным технологиям".
63. Методические рекомендации по определению технологии в качестве наилучшей доступной технологии (утв. приказом Минпромторга России N 665 от 31 марта 2015 г.).
64. ГОСТ Р 54097-2010. Ресурсосбережение. Наилучшие доступные технологии. Методология идентификации.
65. ГОСТ Р 54198-2010. Ресурсосбережение. Промышленное производство. Руководство по применению наилучших доступных технологий для повышения энергоэффективности.
66. ГОСТ Р 54205-2010. Ресурсосбережение. Обращение с отходами. Наилучшие доступные технологии повышения энергоэффективности при сжигании.
67. ГОСТ Р 56828.15 "Наилучшие доступные технологии. Термины и определения".
68. ГОСТ Р 56828.13 "Наилучшие доступные технологии. Формат описания технологий".
69. ГОСТ Р 56828.14 "Наилучшие доступные технологии. Структура информационно-технического справочника".
70. Федеральный закон Российской Федерации от 22 июля 2008 г. N 123-ФЗ "Технический регламент о требованиях пожарной безопасности".
71. Временная типовая методика определения экономической эффективности осуществления природоохранных мероприятий и оценки экономического ущерба, причиняемого народному хозяйству загрязнением окружающей среды (одобрена постановлением Госплана СССР, Госстроя СССР, Президиума АН СССР от 21 октября 1983 г. N 254/284/134).
72. Федеральный закон от 10 января 2002 г. N 7-ФЗ (ред. от 28.11.2015) "Об охране окружающей среды" (с изм. и доп., вступ. в силу с 01.01.2016).
73. Антикоррозионная защита в системе ППД на службе экологической безопасности [Электронный ресурс]// Группа компаний "Татинтек" [Офиц. сайт]. URL: http://www.tatintec.ru (дата обращения: 23.09.2015).
74. Экологическая и промышленная безопасность при освоении месторождений полезных ископаемых государств - участников СНГ [Электронный ресурс]// Интернет портал СНГ [Офиц. сайт]. www.e-cis.info (дата обращения: 26.09.2015).
75. Бормотова Т.Н. Создание алгоритма расчета разделения продукции скважин и обоснование показателей промыслового оборудования с использованием современного программного обеспечения (на примере установки предварительного сброса пластовой воды "Чашкино")// Вестник ПНИПУ. Геология. Нефтегазовое и горное дело. 2012. N 3. С. 62-72.
76. Фахретдинов Р.Р., Голубев М.В. Совершенствование технологии предварительного обезвоживания нефти на промыслах [Электронный ресурс]// Электронная библиотека диссертаций [Офиц. сайт]. URL: http://www.dissercat.com (дата обращения: 27.09.2015).
77. Багманов А.А., Бажайкин С.Г., Кулешов К.В. Пути повышения энергоэффективности центробежных насосов системы поддержания пластового давления [Электронный ресурс]// ПАО "Энергия - насосы и арматура" [Офиц. сайт]. URL: http://www.mnz.ru (дата обращения: 04.10.2015).
78. Реконструкция Покровской УПН [Электронный ресурс]// ПАО "РосНефтеКомплект" [Офиц. сайт]. URL: http://www.rosnk.info/ (дата обращения: 09.10.2015).
79. Повышение энергоэффективности транспортировки продукции скважин с использованием объемных насосов [Электронный ресурс]// Экспозиция нефть газ [Офиц. сайт]. URL: http://runeft.ru (дата обращения: 23.08.2015).
80. Шишкин Н.Д. Энерготехнологическая схема утилизации попутного газа/ Шишкин Н.Д., Трофименко К.В.// Вестник Астраханского государственного технического университета. 2010. N 2. С.17-21.
81. Технологии Wireless Seismic [Электронный ресурс]// WirelessSeismic [Офиц. сайт]. URL: Acquisition http://wirelessseismic.com/
82. Пилотные испытания лазерного долота [Электронный ресурс]// Foro Energy [Офиц. сайт]. URL: http://www.foroenergy.com/
83. Системы регулирования содержания твердой фазы [Электронный ресурс]// Cubility [Офиц. сайт]. URL: http://cubility.com/
84. Технология распределенных акустических измерений Helios DAS [Электронный ресурс]// Fotech [Офиц. сайт]. URL: http://www.fotech.com/
85. Распределенные измерения температуры, давления, скорости тока и т.п. внутри скважины с помощью оптоволоконного кабеля внутри композитного стержня диаметром 15 мм. [Электронный ресурс]// Ziebel [Офиц. сайт]. URL: https://www.ziebel.com/home.
86. Cверхпрочные керамические проппанты [Электронный ресурс]// Oxane [Офиц. сайт]. URL: http://www.oxanematerials.com/
87. Компактные насосы для истощенных месторождений [Электронный ресурс]// Zilift [Офиц. сайт]. URL: http://www.zilift.com/
88. Солнечные парогенераторы, вырабатывающие горячий пар высокого давления для закачки в пласт [Электронный ресурс]// Zilift [Офиц. сайт]. URL: https://www.glasspoint.com/
89. Технология активации присутствующих в пласте бактерий с целью увеличения подвижности нефти и повышения эффективности вытеснения [Электронный ресурс]// GloriEnergy [Офиц. сайт]. URL: http://glorienergy.com/
90. RU2557544 Способ электрохимического разделения несмешивающихся жидкостей и дисперсных систем.
91. RU2566135 Способ межфазного электрохимического перераспределения ионов в дисперсных системах.
92. RU2618011 Способ электрохимической подготовки жидкости, закачиваемой в нефтегазоносный пласт, с целью изменения сорбционной емкости коллектор.
93. Экологическая и промышленная безопасность при освоении месторождений полезных ископаемых государств - участников СНГ [Электронный ресурс]// Интернет портал СНГ [Офиц. сайт]. www.e-cis.info (дата обращения: 26.09.2015).
94. Бормотова Т.Н. Создание алгоритма расчета разделения продукции скважин и обоснование показателей промыслового оборудования с использованием современного программного обеспечения (на примере установки предварительного сброса пластовой воды "Чашкино")// Вестник ПНИПУ. Геология. Нефтегазовое и горное дело. 2012. N 3. С. 62-72.
95. Фахретдинов Р.Р., Голубев М.В. Совершенствование технологии предварительного обезвоживания нефти на промыслах [Электронный ресурс]// Электронная библиотека диссертаций [Офиц. сайт]. URL: http://www.dissercat.com (дата обращения: 27.09.2015).
96. Багманов А.А., Бажайкин С.Г., Кулешов К.В. Пути повышения энергоэффективности центробежных насосов системы поддержания пластового давления [Электронный ресурс]// ПАО "Энергия - насосы и арматура" [Офиц. сайт]. URL: http://www.mnz.ru (дата обращения: 04.10.2015).
97. Реконструкция Покровской УПН [Электронный ресурс]// ПАО "РосНефтеКомплект" [Офиц. сайт]. URL: http://www.rosnk.info/ (дата обращения: 09.10.2015).
98. Очистка выбросов газовых турбин. Компания ЭКЛАТ [Офиц. сайт]. URL:http://ru.calameo.com/read/004777397a80296dea94b.
99. Повышение энергоэффективности транспортировки продукции скважин с использованием объемных насосов [Электронный ресурс]// Экспозиция нефть газ [Офиц. сайт]. URL: http://runeft.ru (дата обращения: 23.08.2015).
100. Шишкин, Н.Д. Энерготехнологическая схема утилизации попутного газа/ Шишкин Н.Д., Трофименко К.В.// Вестник Астраханского государственного технического университета. 2010. N 2. С.17-21.
101. Абалаков А.Д. Экологическая геология. Учебное пособие. - Иркутск: Изд-во Иркутского гос. ун-та, 2007. - 134 с.
102. Антонов Н.А., Сибгатова Д.И. Раздельное накопление как один из подходов к обращению с отходами бурения (институт "ТатНИПИнефть") [Электронный ресурс]// [Офиц. сайт]. Татарский научно-исследовательский и проектный институт нефти публичного акционерного общества "Татнефть" имени В.Д. Шашина. URL: http://www.tatnipi.ru/.
103. Описание технологии ОРЭ [Электронный ресурс]// [Офиц. сайт]. ПАО "Татнефть". URL: http://www.tatneft.ru/?lang=ru.
104. Руководящий документ Технология эксплуатации нефтяных скважин УСШН с длинноходовыми цепными приводами (2008 г.) [Электронный ресурс]// [Офиц. сайт]. ПАО "Татнефть". URL: http://www.tatneft.ru/?lang=ru.
105. Опыт подавления жизнедеятельности сульфатвосстанавливающих бактерий [Электронный ресурс]// [Офиц. сайт]. ПАО "Татнефть". URL: http://www.tatneft.ru/?lang=ru.
106. Поддержание пластового давления [Электронный ресурс]// [Офиц. сайт]. ПАО "Татнефть". URL: http://www.tatneft.ru/?lang=ru.


