ИТС 44-2017 ПРОИЗВОДСТВО ПРОДУКТОВ ПИТАНИЯ
Food production
Дата введения - 1 июня 2018 г.
Введение
Настоящий информационно-технический справочник по наилучшим доступным технологиям "Производство продуктов питания" (далее - справочник НДТ) является документом по стандартизации, разработанным в результате технологических, технических и управленческих решений, применяемых при производстве продуктов питания.
Краткое содержание справочника
Введение. Представлено краткое содержание справочника НДТ.
Предисловие. Указана цель разработки справочника НДТ, его статус, законодательный контекст, краткое описание процедуры создания в соответствии с установленным порядком, а также взаимосвязь с аналогичными международными стандартами.
Область применения. Описаны основные виды деятельности, на которые распространяется действие справочника НДТ.
В разделе 1 представлена информация о состоянии и уровне развития отраслей и подотраслей пищевой промышленности в Российской Федерации. Приведен краткий обзор экологических аспектов производства продуктов питания.
В разделе 2 представлено описание технологических процессов, используемых в настоящее время в пищевой отрасли промышленности.
В разделе 3 приведена информация о регламентированных и фактических уровнях эмиссий в окружающую среду для применяемых технологических процессов и сырья с указанием используемых методов определения.
В разделе 4 определены технологии в качестве наилучших доступных в соответствии с методическими рекомендациями по определению технологии в качестве наилучшей доступной технологии, утвержденными в установленном порядке.
В разделе 5 приведен перечень наилучших доступных технологий с перечнем основного технологического оборудования, позволяющих сократить эмиссии в окружающую среду, потребление сырья, воды, энергии и снизить образование отходов, данные по ограничению применимости НДТ. Приведены экономические показатели, характеризующие применение наилучших доступных технологий - капитальные и эксплуатационные затраты на единицу выпускаемой продукции.
В разделе 6 приведен перечень перспективных технологий, находящихся на стадии научно-исследовательских, опытно-конструкторских работ или опытно-промышленного внедрения, позволяющие повысить эффективность производства и сократить эмиссии в окружающую среду
Заключительные положения и рекомендации. Приведены сведения об использованных материалах при подготовке справочника, а также сведения о разработчиках справочника.
Библиография. Приведен перечень источников информации, использованных при разработке справочника НДТ.
Предисловие
Цели, основные принципы и порядок разработки справочника НДТ установлены Постановлением Правительства Российской Федерации от 23 декабря 2014 г. N 1458 "О порядке определения технологии в качестве наилучшей доступной технологи, а также разработки, актуализации и опубликования информационно-технических справочников по наилучшим доступным технологиям".
1 Статус документа
Настоящий справочник НДТ является документом по стандартизации.
2 Информация о разработчиках.
Справочник НДТ разработан технической рабочей группой N 44 "Производство продуктов питания" (ТРГ 44), состав которой утвержден приказом Росстандарта от 16 августа 2016 г. N 1097 (в редакции протокола совещания под председательством заместителя Министра промышленности и торговли Российской Федерации В.С. Осьмакова от 18 мая 2017 г. N 24-ОВ/12).
Справочник НДТ представлен на утверждение Бюро наилучших доступных технологий (далее - Бюро НДТ) (www.burondt.ru).
3 Краткая характеристика
Справочник НДТ содержит описание применяемых при производстве продуктов питания технологических процессов, оборудования, технических способов, методов реализованных на территории Российской Федерации, в том числе позволяющих снизить негативное воздействие на окружающую среду, водопотребление, повысить энергоэффективность, ресурсосбережение. Из описанных технологических процессов, оборудования, технических способов, методов определены решения, являющиеся наилучшими доступными технологиями (НДТ). Для НДТ в справочнике НДТ установлены соответствующие технологические показатели НДТ.
4 Взаимосвязь с международными, региональными аналогами
При разработке справочника НДТ был использован справочник Европейского союза по НДТ "Производство продуктов питания, напитков и молока" (Best Available Techniques (BAT) Reference Document in the Food, Drink and Milk Industries. First Draft (January 2017).
5 Сбор данных
Информация о технологических процессах, оборудовании, технических способах и методах, применяемых в Российской Федерации, была собрана в процессе разработки справочника НДТ в соответствии с порядком сбора данных, необходимых для разработки информационно-технического справочника по наилучшим доступным технологиям и анализа приоритетных проблем отрасли, утвержденным приказом Росстандарта от 23 июля 2015 г. N 863.
6 Взаимосвязь с другими справочниками НДТ
Взаимосвязь настоящего справочника НДТ с другими справочниками, разрабатываемыми в соответствии с распоряжением Правительства Российской Федерации от 31 октября 2014 г. N 2178-р, приведена в разделе "Область применения".
7 Информация об утверждении, опубликовании и введение в действие
Справочник НДТ утвержден приказом Росстандарта от 11 декабря 2017 г. N 2784.
Справочник НДТ введен в действие с 1 июня 2018 г. официально опубликован в информационной системе общего пользования - на официальном сайте Федерального агентства по техническому регулированию и метрологии в сети Интернет (www.gost.ru).
Область применения
Настоящий справочник НДТ распространяется на следующие основные виды деятельности (таблица 1.1).
(Изменения 7/2016 ОКВЭД 2, утв. Приказом Росстандарта от 12.05.2016 N 310-ст)
|
Код ОКВЭД 2 |
Наименование |
|
10.1 |
Переработка и консервирование мяса и мясной пищевой продукции |
|
10.13 |
Производство продукции из мяса убойных животных и мяса птицы |
|
10.13.1 |
Производство соленого, вареного, запеченного, копченого, вяленого и прочего мяса |
|
10.13.2 |
Производство колбасных изделий |
|
10.13.3 |
Производство мясных (мясосодержащих) консервов |
|
10.13.4 |
Производство мясных (мясосодержащих) полуфабрикатов |
|
10.13.6 |
Производство прочей пищевой продукции из мяса или мясных пищевых субпродуктов |
|
10.3 |
Переработка и консервирование фруктов и овощей |
|
10.39 |
Прочие виды переработки и консервирования фруктов и овощей |
|
10.4 |
Производство растительных и животных масел и жиров |
|
10.41.2 |
Производство нерафинированных растительных масел |
|
10.41.5 |
Производство рафинированных растительных масел |
|
10.41.6 - |
Производство гидрогенизированных и переэтерифицированных животных и растительных жиров и масел и их фракций |
|
10.42 |
Производство маргариновой продукции |
|
10.62.2 |
Производство нерафинированного кукурузного масла |
|
10.62.3 |
Производство рафинированного кукурузного масла |
|
10.8 |
Производство прочих пищевых продуктов |
|
10.81 |
Производство сахара |
Справочник НДТ не распространяется на
- 10.11.1 Производство мяса в охлажденном виде;
- 10.11.2 Производство пищевых субпродуктов в охлажденном виде;
- 10.11.3 Производство мяса и пищевых субпродуктов в замороженном виде;
- 10.11.5 Производство животных жиров;
- 10.12.1 Производство мяса птицы в охлажденном виде;
- 10.12.2 Производство мяса птицы в замороженном виде;
- 10.12.3 Производство жиров домашней птицы;
- 10.12.4 Производство субпродуктов домашней птицы, пригодных для употребления в пищу;
- 10.32 - Производство соковой продукции из фруктов и овощей
- 10.39 Производство обжаренных орехов; производство пасты и прочих продуктов питания из орехов; производство скоропортящихся полуфабрикатов из фруктов и овощей, таких как: салаты, упакованные смешанные салаты, очищенные или нарезанные овощи;
- вопросы, касающиеся исключительно обеспечения промышленной безопасности или охраны труда.
Рассматривая эмиссии в виде сточных вод (сбросов) от описываемых в настоящем справочнике НДТ технологий следует отметить, что на большинстве предприятий отрасли сточные воды формируются опосредованно, через сбор и усреднение промышленных (технологических) и ливневых сточных вод (продувки заводского водооборотного цикла, непрямые сбросы сточных вод от отделений охлаждения, водоподготовки, продувок котлов и др.).
Учитывая вышесказанное, а также во избежание дублирования информации и излишней нагрузки на настоящий справочник НДТ здесь рассмотрены только специфические виды обращения с технологическими сточными водами (использования, утилизации, нейтрализации и переработки и др.). Общие подходы к обращению со сточными водами описаны в справочнике НДТ "Очистка сточных вод при производстве продукции (товаров), выполнении работ и оказании услуг на крупных предприятиях".
Так или иначе, при рассмотрении каждой отдельной технологии или применяемой техники в рамках настоящего справочника НДТ, при определении НДТ учитываются удельные уровни эмиссии и удельные нормы потребления сырья и энергоресурсов.
При этом, основываясь на логике принципов НДТ, можно сделать вывод, что оптимальными показателями все равно будут обладать существующие или проектируемые производства, где применяются наилучшие решения, в том числе в обращении со сточными водами и выбросами.
Пищевая промышленность - стратегически важная отрасль экономики страны, от которой во многом зависит национальная безопасность и благополучие населения. Доля пищевой промышленности в общем объеме промышленного производства составляет 14%. В отраслевой структуре промышленного производства пищевая промышленность занимает 3-е место после топливной промышленности (20%) и машиностроения (19%) и входит в число лидеров по выпуску промышленной продукции.
Пищевая промышленность размещается по своим закономерностям.
К основным принципам ее размещения относятся следующие:
- максимальное приближение промышленности к источникам сырья, энергии и районам потребления;
- специализация отдельных экономических районов на те отрасли, где для этого имеются наилучшие природные и социально-экономические условия и их комплексное развитие;
- учет международного разделения труда;
- учет обороноспособности страны;
- выравнивание экономики различных регионов обширной по территории России, субъектов федерации;
- размещение, предприятий промышленности в соответствии с потребностями рынка для минимизации транспортных расходов;
- учет необходимости максимального использования природных и трудовых ресурсов с охватом их демографической структуры.
В зависимости от преобладающей роли сырьевого или потребительского фактора в составе пищевой промышленности выделяют три группы отраслей:
а) отрасли, предприятия которых целесообразно размещать у источников сырья.
К ним относятся производства с невысоким выходом готовой продукции (материалоемкие отрасли);
б) отрасли, предприятия которых тяготеют к местам потребления готовой продукции. К ним относятся производства, выпускающие скоропортящиеся изделия, и с высоким выходом готовой продукции;
в) отрасли, начальные технологические процессы которых направлены на переработку сельскохозяйственного сырья у его источников, а завершающие (расфасовка, розлив и т.п.) размещаются в пунктах потребления готовых изделий. Таковы, например, мясная и некоторые другие отрасли.
Отрасли пищевой промышленности классифицируют также по различным направлениям в зависимости от характерных признаков, лежащих в основе формирования отрасли - от назначения продукции, характера используемого сырья, применяемой технологии и т.д.
В зависимости от особенностей организации производства различают также сезонные и несезонные отрасли.
К сезонным отраслям относятся, как правило, большинство перерабатывающих отраслей, т.е. отраслей, специализированных на первичной обработке сезонного сельскохозяйственного сырья.
По способу обработки сырья, т.е. в зависимости от применяемой технологии и соответственно используемой системы машин и аппаратов, пищевая промышленность делится на отрасли с преобладанием биохимических, микробиологических и химических процессов и отрасли с превалирующей механической обработкой сырья. К первым, использующим аппаратурные процессы, относятся, например, масложировая и свеклосахарная отрасли промышленности, ко вторым, применяющим систему машин - кондитерская, мукомольная, макаронная и др. [33, 37, 59].
В состав пищевой промышленности на современном этапе входят 30 отраслей с более чем 60 подотраслями и видами производства и объединяет более 22 тысяч предприятий различных форм собственности и мощности (их количество за последние 10 лет возросло в несколько раз) с общей численностью работающих около 1, 4 млн. человек [79, 83].
Наглядно структура основных отраслей в общей структуре российской пищевой промышленности изображена на рисунке 1.1.

Рисунок 1.1 - Структура отраслей пищевой промышленности, %
На протяжении последних лет российская пищевая промышленность демонстрирует устойчивый рост, обгоняя по показателям большинство отраслей российской экономики.
Рост производства продукции пищевой промышленности в 2016 году составил 1, 8% к 2015 году.
Согласно данным Росстата, индекс производства продукции пищевой промышленности в 2018 году по сравнению с уровнем 2014 года составит по базовому сценарию 109, 3%.
Распределение предприятий пищевой промышленности по округам в процентном отношении к промышленности представлено на рисунке 1.2.

Рисунок 1.2 - Распределение предприятий пищевой промышленности по округам РФ
Ежегодный объем выпуска продукции предприятиями составляет 3 195 417 млн. руб., в их числе:
- 2134 государственные, с объемом выпуска 49 038 млн. руб.;
- 36763 частные 1 921 367;
- 2073 предприятия смешанных форм 153 311;
- 740 иностранные 689 461;
- 726 совместные российские и иностранные 371 509;
- 719 муниципальные, религиозные и др. 10 731.
Число малых предприятий в пищевой индустрии в 2016 году составило около 21, 45 тыс., или 1, 31% от общего числа пищевых предприятий, из них микропредприятия составили 14, 8 тыс. или 1, 15% от общего количества производств.
Отрасли пищевой промышленности размещены также по сырьевому признаку, т.е. по виду перерабатываемого сырья, в частности сахарная.
Основным сырьем для производства сахара в России является сахарная свекла - отечественная сахароносная культура умеренного климата; менее 10% сахара вырабатывается из ввозимого из-за рубежа тростникового сахара-сырца - полуфабриката, полученного из сахарного тростника.
Сахарная отрасль страны, динамично развиваясь, в течение 5 лет находится на первом месте в мире по производству свекловичного сахара за счет выхода свекловодства на качественно новый уровень инновационного преобразования. В результате валовой сбор сахарной свеклы составил: в 2013 г. - 39, 3 млн. т, в 2014 г. - 33, 5 млн. т, в 2015 г. - 39, 0 млн. т, в 2016 г. - 51, 7 млн. т. Сырьевая база отрасли представлена около 4500 свеклосеющими хозяйствами, размещенными в 26 регионах 5 федеральных округов РФ - Центральном (50-55%), Приволжском (20-22%), Южном (18-20%), Северо-Кавказском (4-5%) и Сибирском (до 2%). Наиболее крупными свеклосеющими регионами являются Краснодарский край и Воронежская, Курская, Липецкая, Тамбовская, Белгородская области.
Перерабатывающая база отрасли представлена 78 предприятиями, в т.ч. 77 свеклосахарными заводами, географическое расположение которых совпадает с расположением зон возделывания сахарной свеклы: они размещены в 21 свеклосеющем регионе, но отсутствуют в свеклосеющих областях - Ростовской, Самарской, Оренбургской, Волгоградской, Республике Чувашия. В Дальневосточном федеральном округе функционирует один сахарный комбинат, вырабатывающий сахар только из импортного тростникового сахара-сырца (рисунок 1.3).

Рисунок 1.3 - Распределение предприятий сахарной промышленности по округам РФ
Объемы импорта тростникового сахара-сырца за последние 5 лет снизились почти в 10 раз, составив 240 тыс. т в 2016 г. Производство сахара из тростникового сахара-сырца осуществляется на сахарном комбинате ООО "Приморский сахар" и в межсезонный период на свеклосахарных заводах, расположенных в Центральном и Южном федеральных округах: в 2013 г. - на 9, 2014 - 11, 2015 - 9, 2016 - 4.
Лидером по производству сахара в стране является Краснодарский край, в первую пятерку входят Воронежская, Липецкая, Тамбовская, Курская области.
Перечень и количество продукции предприятий пищевой промышленности по округам РФ представлены в таблице 1.1.
|
Код ОКВЭД 2 |
Продукция |
Федеральные округа | |||||||
|
Центральный |
Северо-Западный |
Южный |
Северо-Кавказский |
Приволжский |
Уральский |
Сибирский |
Дальневосточный | ||
|
10.1 |
Переработка и консервирование мяса и мясной пищевой продукции, в т.ч. детское питание
| ||||||||
|
10.13 |
Производство продукции из мяса убойных животных и мяса птицы
| ||||||||
|
10.13.2 |
Производство колбасных изделий, т |
991997, 96 |
271059, 88 |
134387, 38 |
21468, 43 |
508257, 22 |
143760, 42 |
277374, 05 |
76307, 63 |
|
10.13.3 |
Производство мясных (мясосодержащих) консервов, туб |
168988, 17 |
190032, 74 |
3717, 73 |
11048, 06 |
59377, 57 |
24706, 29 |
33221, 93 |
216, 38 |
|
Продукты мясные (мясосодержащие) для детского питания, туб. |
10502, 87 |
8372, 27 |
- |
- |
- |
- |
- |
- | |
|
10.13.4 |
Производство мясных (мясосодержащих) полуфабрикатов, т |
1437129, 38 |
266665, 04 |
147088, 57 |
220305, 09 |
453824, 63 |
191458, 77 |
303099, 44 |
48107, 37 |
|
10.3 |
Переработка и консервирование фруктов и овощей
| ||||||||
|
10.39 |
Прочие виды переработки и консервирования фруктов и овощей, в т.ч. детское питание, (тыс.т.) |
2 381, 73 |
405, 28 |
946, 74 |
331, 85 |
142, 23 |
43, 53 |
482, 96 |
149, 30 |
|
10.4 |
Производство растительных масел и жиров, (тыс.т.) |
4 419, 77 |
529, 77 |
3442, 8 |
142, 5 |
8 696, 6 |
8, 03 |
360 |
1 304, 03 |
|
10.81 |
Производство сахара, тыс.т, в т.ч. |
3329, 4 |
- |
1483, 5 |
95, 2 |
902, 6 |
- |
115, 8 |
88, 3 |
|
свекловичного сахара; |
3204, 4 |
- |
1456, 6 |
95, 2 |
902, 6 |
- |
115, 8 |
- | |
|
из тростникового сахара-сырца |
125, 0 |
- |
26, 9 |
- |
- |
- |
- |
88, 3 | |
* данные Федеральной службы государственной статистики, приведены по состоянию на 2016 год.
Анализ данных объемов вырабатываемых продуктов питания показывает, что в последние годы динамично развиваются практически все основные отрасли пищевой промышленности (таблица 1.2).
Так, предприятия мясной промышленности в последнее десятилетие работали в условиях глубокого дефицита сырья. Однако, выпуск колбасных изделий вырос по сравнению с 2006 годом на 24%, мясных полуфабрикатов - на 29%.
|
Продукция |
2015 год (отчет) |
2016 |
2017 |
2018 |
2018 год к 2015 году, % |
|
прогноз | |||||
|
Индекс производства пищевой продукции |
101, 9 |
102, 0 |
102, 3 |
102, 9 |
100, 9 |
|
Сахар белый свекловичный в твердом состоянии |
111, 5 |
112, 5 |
111, 7 |
100, 8 |
126, 6 |
|
Мясо и субпродукты - всего |
105, 7 |
102, 6 |
102, 1 |
101, 9 |
96, 4 |
|
Консервы плодоовощные |
91, 4 |
97, 2 |
99, 3 |
101, 0 |
110, 5 |
|
Замороженные плоды и овощи |
113, 3 |
111, 8 |
111, 8 |
112, 9 |
99, 7 |
Помимо производства мяса, мясная промышленность производит различные мясные полуфабрикаты, колбасные изделия и мясные консервы (рисунок 1.4).

Рисунок 1.4 - Структура рынка колбасных изделий России
Масложировое производство является той отраслью российского пищепрома, в которой объемы экспорта превышают объемы импорта. Основными продуктами производства масложировой промышленности являются: растительное масло, маргарин и жиры, майонез.
Производство растительного масла составляет 75% производства, в общем количественном объеме продукции масложировой отрасли. Объем производства подсолнечного масла в России в 2016 году превысил 4087, 4 тыс. тонн, что на 10, 7% или на 440, 4 тыс. тонн больше, чем в 2015 году. Тенденция к приросту показателей в условиях увеличения спроса на продукты переработки данного вида масличных, наблюдается на протяжении ряда лет.
Основными видами сельскохозяйственного сырья для производства растительных масел являются семена подсолнечника, сои и рапса. Семена других масличных растений - льна, горчицы, клещевины, конопли и других выращиваются в небольших объемах и их промышленная переработка незначительная [58, 61].
Повышение спроса на рафинированные масла позволило предприятиям промышленности довести их выработку с 66, 5 до 230, 9 тыс. т или в 3, 5 раз.
Устойчивой тенденцией последних лет стало высокая динамика импорта масел тропического происхождения - пальмового, кокосового и пальмоядрового (с 29 до 78% ввозимого), а подсолнечного снизилась с 21, 3% до 9, 8%, соевого - с 36% до 9, 6%, рапсового - с 12% до 0, 3%.
Пальмовое масло является основным импортируемым растительным маслом в Россию, которого в октябре 2016 году было ввезено 76, 3 тыс. тонн, что на 11, 7 тыс. тонн меньше (или - 13, 3%), чем в октябре 2015 года. Основным экспортером пальмового масла является Индонезия, на долю которой в январе-октябре 2016 г. пришлось 84, 7% (в октябре 2016 - 63, 6 тыс. тонн, или 83, 5%).
Необходимость импорта пальмового, пальмоядрового и кокосового масел связана с использованием их в некоторых отраслях пищевой и перерабатывающей промышленности. Смещение предпочтений населения в сторону потребления продуктов с более сбалансированным жирнокислотным составом стимулирует импорт оливкового масла, так, по данным ФТС России, в 2016 году в сравнении с 2015 годом оливкового масла было ввезено на 38, 3% больше.
В 2016 году производство маргариновой продукции составило около 1 млн. тонн, этот показатель по данным Росстата незначительно снизился по сравнению с 2015 годом. Основными потребителями этой продукции являются другие отрасли пищевой промышленности, в том числе: кондитерская, молочная, хлебопекарная, консервная.
При общей потребности страны в сахаре 5, 8 млн. т, производство его в 2016 г. достигло 6, 08 млн. т. Потребление на душу населения остается стабильным и составляет 39 кг со следующей конфигурацией структуры потребления (рисунок 1.5).
На рынке страны доля сахара, произведенного из отечественного сырья - сахарной свеклы, составляет 91%, из импортируемого тростникового сахара-сырца - 4%, остальные 5% - импорт белого сахара. Пороговый показатель по данному продукту не менее 80%. Доктрины продовольственной безопасности Российской Федерации превышен в 2014 г. на 7, 3%, в 2015 г. - на 9, 4%, в 2016 г. - 14, 9%. До настоящего времени на мировом рынке сахара Россия была заметным покупателем с незначительными объемами экспорта готовой продукции - до 10 тыс. т, а в 2016 г. экспортировано более 100 тыс. т и в дальнейшем прогнозируется увеличение экспорта российского сахара.

Рисунок 1.5 - Структура потребления сахара в России
Отечественная сахарная промышленность производит белый сахар (свекловичный и из тростникового сахара-сырца) 4 категорий - экстра, ТС1, ТС2, ТС3 в кристаллическом и кусковом виде. Российская линейка сахара представлена в основном белым кристаллическим сахаром категории ТС2, который пользуется наибольшим спросом у населения и применяется в качестве сырьевого ингредиента для отраслей экономики страны. Небольшой потребительский сектор занимает белый сахар категории экстра. В 2016 г. его выработано на 5 сахарных заводах Краснодарского края, Белгородской, Воронежской, Липецкой и Пензенской областей в объеме 223 тыс. т, из них 222 тыс. т - кристаллического и 1 тыс. т - кускового прессованного.
Современная технология свекловичного сахара предусматривает образование побочных продуктов: жома, мелассы, объемы которых в разы превышают выход сахара; в технологии сахара из тростникового сахара-сырца образуется меласса, которая отличается по химическому составу от свекловичной мелассы меньшим содержанием сахарозы. С 2010 г. сахарные заводы начали наращивать объемы выпуска сушеного жома, скачок в его выработке произошел с 2012 г., а к 2016 г. его производство достигло 1386 тыс. т, в т.ч. 1359 тыс. т гранулированного; из общего объема 887 тыс. т экспортировано. Объемы образующейся свекловичной мелассы составляют порядка 1, 1-1, 6 млн. т, объемы мелассы из тростникового сахара-сырца незначительны (менее 0, 5% в общем объеме мелассы). До 40% объемов мелассы экспортируется, остальные объемы используются в стране при производстве хлебопекарных дрожжей (до 25%), этилового спирта (20%), комбикормов (15%), пищевых кислот, около 10% мелассы направляется на извлечение сахарозы.
Производственная мощность - это показатель, отражающий максимальную способность предприятия (подразделения, объединения или отрасли) по осуществлению выпуска товарной продукции в натуральных или стоимостных единицах измерения, отнесенных к определенному периоду времени (смена, сутки, месяц, квартал, год).
Уровень использования среднегодовой производственной мощности предприятий по выпуску отдельных видов продукции (в процентах) приведен в таблице 1.3.
|
Продукция |
2015 г. |
2016 г. |
|
Колбасные изделия |
56 |
56 |
|
Консервы мясные (мясосодержащие) |
53 |
53 |
|
Консервы плодоовощные |
55 |
55 |
|
Масла растительные нерафинированные |
68 |
68 |
|
Маргариновая продукция |
63 |
63 |
На сегодняшний день предприятиями мясоперерабатывающей отрасли Российской Федерации производится более 170 видов различных изделий. Наиболее крупные мясоперерабатывающие заводы России:
- ОАО "Останкинский мясоперерабатывающий комбинат" - 180 тыс. тонн продукции в год;
- Мясокомбинаты группы "Черкизово" - 145 тыс. тонн продукции в год;
- Микояновский мясокомбинат (корпорация ЭКСИМА) - 140 тыс. тонн продукции в год;
- Мясокомбинат "Дубки" - 125 тыс. тонн продукции в год;
- Группа компаний "Царицыно" - 110 тыс. тонн продукции в год.
Высокий уровень использования производственной мощности наблюдается на предприятиях масложировой промышленности. Она представлена около 60 крупных предприятий (в отрасли в настоящее время до 200 предприятий крупных и средней мощности и более 1000 малой производительности). Общая потенциальная производительность крупных маслодобывающих предприятий 20, 5 млн. тонн семян в год или 61 тыс. тонн семян в сутки [14].
Лидером российского рынка подсолнечного масла является компания "Юг Руси", которой принадлежит около 30% российского рынка. Торговые марки этой компании "Аведовъ", "Золотая семечка", "Злато", "Юг Руси". Второе место с 7.4% рынка делят компании "Bunge" и "Астон".
Общая производственная мощность 77 свеклосахарных заводов в настоящее время составляет 370, 36 тыс. т переработки свеклы в сутки и способна обеспечивать переработку сахарной свеклы в объемах около 45 млн. т при наметившихся в последние шесть лет удлиненных сроках - около 120 суток в среднем по стране. Начиная с 2001 г. ведется планомерное наращивание производственных мощностей предприятий сахарной промышленности, особенно активно - с 2005 г.: общие производственные мощности с 2001 г. увеличились на 35%. Увеличение производственных мощностей происходит за счет вывода устаревших и модернизации действующих сахарных заводов. В ряде регионов страны были выведены из эксплуатации физически изношенные мощности 9 сахарных заводов. Модернизация действующих сахарных заводов в сложившихся экономических условиях является более выгодным для России: ввод мощности в 1 тыс. т при реконструкции сахарного завода с 4, 5 до 9, 0 тыс. т переработки свеклы в сутки в 2 раза дешевле, чем при строительстве нового аналогичной мощности. Количество работавших свеклосахарных заводов составило: в 2013 г. - 76, в 2014 г. - 76, в 2015 г. - 72, в 2016 г. - 75. Производственная мощность отдельных заводов варьирует от 2, 0 до 11, 0 тыс. т/сутки, в то время как за рубежом от 8 до 20 тыс. т.; мощность более 8 тыс. т/сутки имеют 5 сахарных заводов.
Производственные мощности сахарных заводов сконцентрированы в основном в вертикально интегрированных структурах - крупных компаниях, таких как "Продимекс", "Русагро", "Доминант", "Сюкден" и др., на долю которых приходится около 40% площадей сахарной свеклы и около 70% объема выработанного сахара. Они активно проводят модернизацию, оснащая свои предприятия современным высокоэффективным оборудованием.
В работе российских сахарных заводов наблюдается тенденция улучшения основных технико-экономических показателей, снижения энерго-, ресурсоемкости производства. Так, в 2016 г. в среднем по отрасли коэффициент извлечения сахара составил 0, 85, расход условного топлива - 4, 15%, расход известнякового камня - 3, 74%, потери сахара в производстве - 0, 75%, содержание сахара в мелассе - 1, 67%. При этом 9 заводов из 75 имели расход условного топлива ниже 3, 50%, 10 заводов - расход известнякового камня ниже 3, 00%, 10 заводов - содержание сахара в мелассе ниже 1, 50%.
Сбор сахара с 1 гектара посевов возрос за 17 лет почти в 4 раза и достиг в 2016 г. 5, 5 т/га по РФ и 7, 8 т/га в Южном федеральном округе.
Этому способствовали меры государственной поддержки, включая таможенно-тарифное регулирование импорта тростникового сахара-сырца, а также реализация мероприятий отраслевых целевых программ развития свеклосахарного подкомплекса России на 2010-2012 годы и на 2013-2015 годы, что позволило повысить инвестиционную привлекательность отрасли, создало условия для роста инвестиций более чем в 3 раза - за последние 3 года в развитие вложено 37, 7 млрд. руб.
С целью решения стоящих проблем и создания принципиально новых условий для функционирования пищевой промышленности Минсельхозом России разработана "Стратегия развития пищевой промышленности Российской Федерации на период до 2020 года", которая утверждена распоряжением Правительства РФ от 17 апреля 2012 г. [83].
Стратегическое значение пищевой промышленности подчеркивают следующие обстоятельства:
- потребитель продукции этой отрасли - каждый россиян;
- проблема полноценного обеспечения населения страны продукцией пищевой промышленности, до сих пор не решена;
- пищевая промышленность России в своей деятельности опирается на сельское хозяйство, обладающее значительным потенциалом;
- обеспечение продукцией пищевой промышленности независимо от импорта - задача, имеющая статус национальной безопасности.
Таким образом, в целом пищевую промышленность страны можно охарактеризовать как успешно функционирующее звено агропромышленного комплекса.
Прогнозируемые объемы производства основных продуктов питания в 2020 и 2030 годах приведены в таблице 1.4 [53].
Увеличение объемов производства в группе колбасных изделий будет происходить в основном за счет интенсификации выработки продуктов из мяса при сохранении объемов производства традиционных видов колбасных изделий.
|
Показатели |
Годы |
2030 г. в % к 2015 г. | ||
|
2015 |
2020 |
2030 | ||
|
10.1 Переработка и консервирование мяса и мясной пищевой продукции
| ||||
|
Мясные полуфабрикаты |
2400 |
2740 |
3140 |
130, 8 |
|
Мясные консервы, муб. |
315 |
325 |
350 |
111, 1 |
|
Колбасные изделия |
2350 |
2400 |
2500 |
106, 4 |
|
10.3 Переработка и консервирование фруктов и овощей
| ||||
|
Картофель переработанный и консервированный, тыс. т |
131, 2 |
135, 3 |
148, 4 |
113, 11 |
|
Плодоовощная продукция замороженная, тыс. т |
43, 4 |
47, 2 |
51, 8 |
119, 35 |
|
Плодоовощные консервы, муб |
5940, 7 |
6550, 8 |
7100, 0 |
119, 51 |
|
10.4 Производство растительных и животных масел и жиров
| ||||
|
Масло растительное |
3245 |
3390 |
3660 |
112, 7 |
|
в т.ч. подсолнечное |
2700 |
2800 |
3000 |
111, 1 |
|
соевое |
270 |
290 |
320 |
118, 5 |
|
рапсовое |
250 |
270 |
290 |
118, 0 |
|
прочие масла |
25 |
30 |
50 |
в 2 раза |
|
Маргариновые продукты |
800 |
900 |
1200 |
в 1, 5 раза |
|
10.8 Производство прочих пищевых продуктов
| ||||
|
Производство сахара из сахарной свеклы, млн. т |
4, 3 |
4, 4 |
4, 7 |
109, 3 |
Производство мясных консервов будет увеличиваться за счет совершенствования ассортимента этой группы мясной продукции. Доля населения, потребляющего мясные консервы, составляет на сегодняшний день около 25-30%. Для этой категории потребителей предприятия будут не только увеличивать объемы выработки паштетов и мясорастительных консервов как традиционной продукции консервной отрасли, но и развивать производство готовых обеденных блюд (первые, вторые блюда) [79, 83].
В инновационном сценарии прогноза развития производство плодоовощных консервов к 2020 г. достигнет уровня 12 200 муб, что превысит уровень 2010 г. на 31%. При этом наиболее интенсивное развитие предусматривается по овощной и томатной группам консервов, вырабатываемых из отечественного сельскохозяйственного сырья. К 2020 г. производство овощных и томатных консервов увеличится по отношению к 2010 г. на 50% [5, 25, 53, 77].
По фруктовой группе консервов прирост составит 27%. Перспективная потребность в консервах оценивается в 12-13 млрд. условных банок в год с существенным расширением ассортимента, при нынешнем производстве 10-11 млрд. банок, среди которых преимущественно составляют соки и напитки.
Дальнейшее развитие получит производство быстрозамороженной плодоовощной продукции, пользующейся повышенным спросом населения (овощи и их смеси, грибы, ягоды, картофель, полуфабрикаты обеденных блюд). В настоящее время в отличие от остальных категорий замороженных продуктов, основная доля на внутреннем рынке овощей приходится на импортные товары (порядка 60%). По мере развития рынка быстрозамороженной продукции и роста доходов населения доля регионов в структуре продаж заморозки будет увеличиваться. Поскольку потребление замороженной плодоовощной продукции в Москве и Санкт-Петербурге близко к насыщению, то основной резерв роста - регионы России. К 2020 г. объем производства такой продукции увеличится на 75% по отношению к 2010 г. и составит порядка 70 тыс. тонн.
К сдерживающим факторам развития данного направления относятся низкая оснащенность предприятий специализированным высокопроизводительным оборудованием по заморозке и проблемы с обеспечением качественным сырьем. Российские производители не имеют достаточного опыта и традиций по выращиванию овощных культур, пользующихся наибольшим спросом при заморозке: цветной капусты, фасоли, брокколи и шампиньонов.
В России слабо развит сегмент рынка сушеных овощей, фруктов и картофеля. В 2020 г., с учетом развития консервной, пищеконцентратной, рыбной, мясной и других отраслей пищевой и перерабатывающей промышленности - основных потребителей сушеных овощей, их производство согласно инновационному варианту прогнозируется на уровне 0, 45 тыс. т, что превысит уровень 2010 г. в 4, 5 раза. Производство сушеного картофеля прогнозируется в объеме 4, 5 тыс. т с темпом роста к уровню 2010 г. 115% и ориентируется в основном на потребительский спрос. В обозримой перспективе все способы консервирования растительных продуктов будут иметь дальнейшее совершенствование [83].
Основным требованием к этой обработке должно быть гарантированное обеспечение безопасности при употреблении консервов, изготовленной в герметичной таре. Наряду с тепловым способом консервирования целесообразно проводить фундаментальные и прикладные исследования по созданию и совершенствованию нетрадиционных способов консервирования путем использования сверхвысоких давлений, применения альтернативных источников холода за счет перепада давлений в вихревых трубах [63].
Необходимо проведение исследований по использованию новых видов микроорганизмов для направленной ферментации при производстве квашеных овощей и для переработки вторичных сырьевых ресурсов консервной плодоовощной промышленности.
Научные исследования должны быть направлены на разработку новой техники и технологии консервирования плодов и овощей, основанных на использовании химических, физических и других способов воздействия на исходное сырье с целью сокращения энергетических и материальных затрат на производство конечного продукта со специальными, функциональными и высокими потребительскими свойствами [74].
Увеличение производства масложировой продукции прогнозируется не только путем увеличения объемов, но и внедрением на перерабатывающих предприятиях масложировой отрасли технологий по переэтерификации, что позволит снизить в конечных продуктах уровень трансизомеров жирных кислот и повысить их качество [60].
В настоящее время сахарной отраслью России полностью решена проблема обеспечения населения сахаром из собственного сырья. На перспективу, сохраняя лидирующее положение в мире по производству свекловичного сахара, основные усилия будут направлены на повышение технико-экономических показателей работы предприятий, максимальное приближение их к уровню высокоразвитых сахаропроизводящих стран. В среднем по стране к 2020 г. необходимо обеспечить достижение следующих показателей: степень извлечения сахарозы из сахарной свеклы - более 86%; расход условного топлива - 3, 5-3, 8% к массе свеклы; расход известнякового камня - 3, 1-3, 4% к массе свеклы; содержание сахара в мелассе - менее 1, 7%; качество сахара, соответствующее международным стандартам; трудозатраты на переработку 100 т свеклы - не более 6 чел./дней.
Основные направления достижения указанных индикаторов в среднесрочной и дальнесрочной перспективе следующие: дальнейшая реконструкция и техническое перевооружение технологических линий действующих сахарных заводов на основе инновационных технологий и современного оборудования; освоение современных ресурсосберегающих технологий производства, заготовки, хранения и переработки сахарной свеклы, обеспечивающих уменьшение энерго- и водопотребления, улучшение экологической обстановки в промышленных зонах предприятий; расширение объемов переработки побочной продукции и отходов свеклосахарного производства (жома, мелассы, фильтрационного осадка), развитие транспортно-логистической инфраструктуры, способствующей расширению экспорта сахара и побочной продукции; совершенствование инвестиционной политики и организации производства, государственная поддержка отечественных производителей и защита отечественного сахарного рынка.
Отсутствие достаточных финансовых средств у организаций тормозит внедрение ресурсосберегающих безотходных технологий, диверсификацию производства, а также возможность решать проблемы, связанные с защитой окружающей среды.
Основными системными проблемами, характерными для всех отраслей пищевой промышленности, являются:
- недостаток сельскохозяйственного сырья с определенными качественными характеристиками для промышленной переработки;
- моральный и физический износ технологического оборудования, недостаток производственных мощностей по отдельным видам переработки сельскохозяйственного сырья;
- низкий уровень конкурентоспособности российских производителей пищевой продукции на внутреннем и внешнем продовольственных рынках;
- неразвитая инфраструктура хранения, транспортировки и логистики товародвижения пищевой продукции;
- недостаточное соблюдение требований действующих технических регламентов;
- недостаточное соблюдение экологических требований в промышленных зонах организаций пищевой промышленности.
Перед пищевой промышленностью стоит задача повышения эффективности работы организаций, диверсификации производства и повышения конкурентоспособности вырабатываемой продукции.
По степени интенсивности отрицательного воздействия предприятий пищевой промышленности на объекты окружающей среды первое место занимают водные ресурсы.
По расходу воды на единицу выпускаемой продукции пищевая промышленность занимает одно из первых мест среди промышленных отраслей. Высокий уровень потребления обуславливает большой объем образования сточных вод на предприятиях, при этом они имеют высокую степень загрязненности и представляют опасность для окружающей среды.
Структура сбросов загрязненных сточных вод, в 2015 г., от промышленных объектов РФ приведена на рисунке 1.6.
Сброс загрязненных сточных вод в поверхностные водные объекты при производстве продуктов питания (по данным Росприроднадзора) составляет в среднем 52, 4 миллионов кубических метров.
Всего отходов производства и потребления в производстве пищевых продуктов образуется 20, 5 млн. т. При этом используется и обезвреживается только 36, 6% от общего объема образовавшихся [13, 38, 56].

Рисунок 1.6 - Структура сбросов загрязненных сточных вод промышленных объектов, в %
Проблема охраны атмосферного воздуха для пищевых предприятий также актуальна.
Структура выбросов загрязняющих атмосферу веществ, отходящих от стационарных источников, в 2015 г., представлена на рисунке 1.7.
В атмосферу при производстве продуктов питания (по данным Росприроднадзора) выбрасывается около 0, 4 млн. т. При этом улавливается (обезвреживается) загрязняющих атмосферу веществ, отходящих от стационарных источников около 73, 9% от общего количества отходящих веществ.
Практически все предприятия пищевой промышленности выбрасывают в атмосферу газы и пыль, ухудшающие состояние атмосферного воздуха [97].

Рисунок 1.7 - Структура выбросов загрязняющих атмосферу веществ, отходящих от стационарных источников, в %
Поэтому на период до 2020 г., например, в пищевой отрасли получат реализацию природоохранные мероприятия, снижающие техногенное воздействие предприятий на состояние водного и воздушного бассейна, почвенные ресурсы [56, 89].
Высокий расход воды на единицу выпускаемой продукции в производстве продуктов питания обусловлен тем, что большое количество воды используется для технологических целей, например, для первоначальной очистки сырья, смывания в лотках и желобах, обесцвечивания, пастеризации, очистки технологического оборудования и охлаждения готового продукта.
Потребители воды различаются по количественному критерию в зависимости от различных целей использования, причем при максимальном потреблении воды часто требуется раздельная обработка с целью полного удаления запаха и вкуса, и обеспечения однородных параметров.
Высокий уровень потребления, в свою очередь, обуславливает большой объем образования сточных вод на пищевых предприятиях.
Сточные воды пищевой промышленности представляют собой сложные полидисперсные системы, содержащие различного рода загрязнения: жир, кровь, минеральные нерастворимые примеси, моющие средства. Эти воды характеризуются высокими показателями БПК, ХПК и взвешенных веществ (таблица 1.5) [10, 35].
|
Предприятия отдельных отраслей пищевой промышленности |
Взвешенные вещества, мг/л |
ХПК, мг/л |
БПК, мгО2/л |
|
Мясоперерабатывающие производства |
410-12000 |
1800-12500 |
650-5100 |
|
Плодоовощные производства |
20-1800 |
440-2690 |
350-2175 |
|
Производства сахара |
650-49900 |
4550-10110 |
3250-7600 |
Производство сахара характеризуется высокой степенью потребления воды и образованием большого количества сточных вод. Водоемкость свеклосахарного производства составляет в среднем до 20 т воды разного качества на 1 т перерабатываемой свеклы, в том числе около 2-2, 5 т промышленной и питьевой воды.
Объем образования сточных вод в сахарном производстве зависит от вида сырья: в свеклосахарном - до 350% сточных вод к массе свеклы; при переработке тростникового сахара-сырца - около 130% сточных вод к массе сахара-сырца.
Для сточных вод сахарной отрасли характерен высокий показатель содержания взвешенных органических веществ, который зависит от состава почвы зоны свеклосеяния и агрометеорологических условий возделывания сахарной свеклы, принципиальной технологической схемы переработки сырья, способов очистки воды и наличия оборотных систем.
Основные показатели загрязненности сточных для предприятий сахарной промышленности вод следующие: БПК колеблется от 3250 до 7600 мгО2/л; ХПК - от 4550 до 10110 мгО2/л; взвешенные вещества - от 650 до 49900 мг/л.
Предприятия сахарной отрасли сброс сточных вод в водные объекты не осуществляют, поскольку сточные воды направляются на естественную биологическую очистку на поля фильтрации. Некоторые заводы при наличии соответствующих разрешений осуществляют сброс очищенных вод в водный объект.
Наиболее вредные вещества, поступающие в атмосферу от предприятий пищевой промышленности, - органическая пыль, двуокись углерода, бензин и другие углеводороды, выбросы от сжигания топлива [35].
В таблице 1.6 приведены статистические данные о составе загрязняющих веществ (ЗВ), отходящих от стационарных источников.
|
Наименование наиболее распространенных ЗВ (млн.т) |
2005 г. |
2010 г. |
|
Твердые вещества |
2, 8 |
2, 4 |
|
Диоксид серы |
4, 8 |
4, 4 |
|
Оксиды азота |
1, 7 |
1, 9 |
|
Оксиды углерода |
6, 3 |
5, 6 |
|
Углеводороды |
2, 8 |
3, 1 |
|
Летучие органические соединения |
1, 9 |
1, 6 |
|
Всего по РФ |
20, 6 |
19, 1 |
Многие технологические процессы сопровождаются образованием и выделением пыли в окружающую среду (сахарные заводы, масложировые предприятия и др.) [97].
Расчеты показывают, что общие выбросы ЗВ в атмосферу, а также количество образующихся на предприятиях пищевой промышленности отходов производства и потребления, составляют не более 0, 7% от общего выброса загрязняющих веществ и количества отходов, которые образуются на всех промышленных предприятиях в РФ. Общий сброс загрязняющих веществ в поверхностные водоемы составляет не более 0, 18% от общего сброса сточных вод промышленными предприятиями в РФ.
В отдельных отраслях пищевой промышленности производство также связано с потенциальными проблемами контроля запаха и загрязнения воздуха. Объем твердых отходов может быть весьма значительным [35].
Например, отходы производства консервированных помидоров могут составлять от 15 до 30% всего объема переработки. В случае переработки гороха и зерновых отходы превышают 75%.
Большое значение приобретает упаковка и хранение отходов с целью последующей переработки и утилизации.
Хранение отходов в естественном виде возможно без потерь в течение 2-3 дней. При длительном хранении они теряют свои питательные свойства, закисают, загнивают, забраживают, загрязняя окружающую среду.
В производстве сахара образуются сопутствующие и побочные многотоннажные продукты - свекловичный жом, свекловичная меласса, фильтрационный осадок, осадок сточных вод с полей фильтрации, которые могут являться отходами в том случае, если они не используются и по разным причинам утратили свои потребительские свойства. В настоящее время из общего объема образовавшегося свекловичного жома около 65% высушивается, до 20% направляется на корм животным в свежем и кислом виде, около 4% используется в качестве мелиоранта-рекультиванта; доля использования свекловичной мелассы составляет 100% (для получения этилового спирта, хлебопекарных дрожжей, пищевых кислот, комбикормов и др.); фильтрационный осадок в количестве около 65% выводится в сухом виде и используется в качестве рекультиванта для отработанных карьеров, технической и биологической рекультивации нарушенных земель, для приготовления удобрительных и кормовых смесей, строительных материалов. Осадок сточных вод с полей фильтрации в полном объеме используется для обваловки карт полей фильтрации, а также вместе с фильтрационным осадком в качестве мелиоранта-рекультиванта.
Потребление электроэнергии при производстве продуктов питания в среднем составляет около 14, 1 миллиардов киловатт-часов [20]
Производство сахара занимает одно из первых мест среди отраслей пищевой промышленности по энергоемкости, сложности теплоэнергетического комплекса, взаимозависимости между технологическими и теплоэнергетическими потоками. Технология сахара из сахарной свеклы построена на комплексе тесно взаимосвязанных тепловых процессов, таких как нагревание, выпаривание, уваривание, кристаллизация и сушка, а также массообменных процессов - экстрагирования, кристаллизации, физико-химических - известково-углекислотная очистка диффузионного сока, механических - фильтрование, центрифугирование и т.д. Тепловая схема сахарного завода представляет сложный комплекс, состоящий из многокорпусной выпарной установки с системой теплообменников, греющим агентом в которых является вторичный пар и конденсат из корпусов выпарной установки, при этом использование энергии отработавшего пара в технологическом потоке позволяет экономить тепловую энергию. Так, при производстве свекловичного сахара расход пара составляет 30-50 т на 100 т свеклы, расход электроэнергии - 25-50 кВт·ч на 1 т свеклы; при производстве сахара из тростникового сахара-сырца, соответственно, расход пара - 200-250 т на 100 т сахара-сырца, расход электроэнергии - 90-160 кВт·ч на 1 т сахара-сырца.
За последние пять лет за счет модернизации основного технологического и теплообменного оборудования на российских сахарных заводах расход условного топлива снизился с 4, 60% до 4, 15% к массе переработанной свеклы, при этом на 6 предприятиях он был на уровне передовых сахаропроизводящих стран (менее 3, 3%).
Снижение расхода энергетических ресурсов является одним из основных направлений повышения конкурентоспособности российского сахара, поскольку в себестоимости переработки сахарной свеклы доля топливно-энергетических ресурсов составляет 45-55%.
Основные направления энергоэффективности в отрасли следующие: техническое перевооружение с использованием современного технологического и теплообменного энергосберегающего оборудования (пластинчатых подогревателей, пленочных выпарных аппаратов и др.); совершенствование тепловых схем на основе шести- и семикорпусных выпарных установок и использования тепла низкого потенциала; реализация энергосберегающих технологий переработки - экстрагирования сахарозы с применением прессов глубокого отжатия жома до 32% сухих веществ и возврата жомопрессовой воды в технологический поток; расширение использования современных технологических вспомогательных средств для очистки диффузионного сока со снижением расхода извести; уваривание и кристаллизация утфелей с использованием маточного утфеля и стандартного сиропа; внедрение современных систем автоматизации и управления технологическими и теплотехническими процессами на базе микропроцессорной техники и компьютерно-интегрированных технологий.
Снижение затрат на топливо и энергию в себестоимости промышленной продукции пищевых предприятий является актуальной задачей и для других отраслей (таблица 1.7).
|
Сектор |
Все страны* |
Развитые страны |
Развивающиеся страны |
БРИКС |
Россия |
|
Пищевая |
2, 3 |
1, 7 |
2, 5 |
1, 9 |
3, 1 |
* По 50 странам. Данные включают расходы на использование энергоресурсов в качестве сырья.
Источники: Данные по России - Промышленность России. 2012. Росстат. 2012: Данные по другим странам - UNIDO. 2011.Industrial Development Report 2011. Industrial energy efficiency for sustainable wealth creation. Capturing environmental, economic andsocial dividends.
В таблице 1.8 приведены удельные расходы электроэнергии в отдельных отраслях пищевой промышленности.
|
Вид продукции |
Ед. изм. |
Удельный расход, кВт·ч/ед. продукции (по различным источникам информации) | ||
|
Колбасные изделия |
т |
74-90 |
75-90 |
65-80 |
|
Консервы мясные |
туб. |
20-25 |
23-26 |
50 |
|
Растительное масло |
т |
132-184 |
130-180 |
175 |
Доля пищевой промышленности в суммарном объеме производства отраслей промышленности России и их относительная удельная энергоемкость, прогнозируемые структурные трансформации промышленности по ее снижению представлены в таблицах 1.9-1.10.
|
Отрасли промышленности |
Доля в производстве, % |
Относительная электроемкость, %** |
Относительная удельная энергоемкость, %** |
|
Промышленность, всего |
100 |
100 |
100 |
|
Пищевая промышленность |
13, 58 |
21 |
25 |
** Оценка.
|
Отрасли промышленности |
% от объема промышленного производства | ||
|
2000 |
2010 |
2020 | |
|
Промышленность, всего |
100 |
100 |
100 |
|
Пищевая промышленность |
13, 58 |
14, 9 |
16, 5 |
* Источник - Минэкономразвития России.
Организация производства - это система мер, направленных на рационализацию сочетания в пространстве и времени вещественных элементов и людей, занятых в процессе производства.
Под организацией производственного процесса понимают методы подбора и сочетания его элементов в пространстве и времени в целях достижения эффективного конечного результата.
В основе организации производственного процесса (изготовления продукта) лежат следующие принципы:
- специализация, характеризующаяся ограничением номенклатуры и массовостью изготовления одноименной продукции (работ);
- непрерывность, предполагающая увеличение времени нахождения предмета труда в обработке, уменьшение времени нахождения его без движения в ожидании возобновления процесса изготовления, сокращение перерывов в использовании живого труда и средств труда;
- пропорциональность, требующая относительно равного выпуска продукции или объема выполняемых работ за определенный период времени всеми взаимосвязанными подразделениями предприятия, группами оборудования, рабочими местами, а также соответствия фонда времени работы оборудования и рабочих трудоемкости производственной программы; параллельность, включающая одновременное выполнение отдельных частей производственного процесса, концентрацию технологических операций на рабочем месте и совмещение во времени выполнения основных и вспомогательных операций;
- прямоточность, обеспечивающая кратчайшее расстояние движения предметов труда в процессе производства;
- ритмичность, предполагающая регулярное повторение процесса производства через равные промежутки времени;
- гибкость - возможность быстрой перестройки на выпуск новой продукции.
Повышение эффективности производства - важнейшая задача всего коллектива предприятия.
В решении этой задачи велика роль правильной организации работы в основном производстве. Применение поточной формы организации производственных процессов обеспечивает не только увеличение выпуска продукции, но и улучшение всех технико-экономических показателей работы предприятия. Непрерывность производственного процесса в условиях поточного производства обеспечивает существенное сокращение длительности производственного цикла и размеров потребных оборотных средств. При стабильности условий работы при специализации поточных линий уменьшается брак производства, снижается себестоимость продукции. Поточное, производство обеспечивает снижение трудоемкости продукции вследствие сокращения затрат времени на производство изделий и повышения уровня механизации процесса. Организация производства поточным методом позволяет, прежде всего, сократить время на изготовление данной продукции.
Целесообразно проведение организационно-технических мероприятий, которые обеспечивают прямую экономию топливно-энергетических ресурсов на предприятии.
К организационно-техническим мероприятиям, направленным на уменьшение потребления ТЭР на предприятиях пищевой промышленности, которые являются одними из самых энергоемких производств с учетом их технических и технологических особенностей, относятся:
- корректировка научно-технической программы развития энергетики и энергосбережения на предприятиях промышленности;
- разработка типовых технических решений по достижению минимально необходимых удельных норм затрат тепла и топлива;
- разработка и внедрение технически и научно обоснованных норм потребления природного газа для энергетического оборудования;
- разработка и внедрение инструкций по нормированию удельных норм расхода ТЭР на промышленных производствах;
- комплексное выполнение проектных, монтажных, наладочных и ремонтных работ при внедрении энергетического, технологического оборудования и энергосберегающих мероприятий;
- разработка предпроектной и проектной документации по внедрению схемы когенерации для получения тепловой и электрической энергии;
- разработка технологий, оборудования для утилизации твердых органических отходов с целью получения биогаза, усовершенствование и развитие производства альтернативных видов топлива из растительного сырья, что позволит решить целый ряд задач стратегического направления;
- организации производства экологически чистого альтернативного источника энергии;
- разработка и внедрение комплекса мероприятий по использованию нетрадиционных, возобновляемых и вторичных энергетических ресурсов в структуре энергетического баланса предприятия;
- замена морально устаревшего и физически изношенного энергетического оборудования новым, современным
Важнейшими принципами формирования и развития инфраструктуры продовольственного рынка являются также минимизация издержек в системе товародвижения, обеспечение условий для повышения конкурентоспособности отечественного продовольствия, сокращение сроков доставки и реализации товара, ускорение товарооборота и сохранение качества продукции.
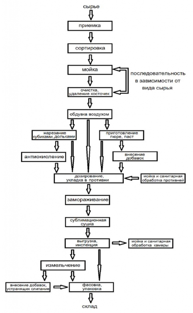
При производстве продуктов питания используются разнообразные технологические процессы. В настоящем разделе представлено краткое описание технологий обработки и типовых процессов, использующихся в производстве продуктов питания, включая их назначение и область применения [3].
Наиболее распространенные способы обработки и типовые технологические процессы производства продуктов питания приведены в таблице 2.1.
|
A. Прием сырья и подготовка
| |
|
A1 |
Перемещение сырья и хранение |
|
A2 |
Сортировка/просеивание, классификация по качеству, лущение (обрушивание), удаление плодоножек/отделение гребней и резка |
|
A3 |
Очистка/разделка |
|
A4 |
Мойка |
|
A5 |
Размораживание/дефростация |
|
B. Измельчение, перемешивание, формование
| |
|
B1 |
Резание, нарезание, шинкование, измельчение, протирание и прессование |
|
B2 |
Перемешивание/смешивание и гомогенизация |
|
B3 |
Измельчение и дробление |
|
B4 |
Формование и экструзия |
|
C. Способы разделения
| |
|
C1 |
Экстракция/экстрагирование |
|
C2 |
Деионизация |
|
C3 |
Центрифугирование и осаждение |
|
C4 |
Фильтрование |
|
C5 |
Кристаллизация |
|
C6 |
Удаления свободных жирных кислот путем нейтрализации (щелочная нейтрализация) |
|
C7 |
Отбеливание/ адсорбционная очистка |
|
C8 |
Дезодорация/ дистилляционная нейтрализация |
|
C9 |
Дистилляция |
|
С10 |
Гидратация |
|
С11 |
Промывка |
|
D. Технологические процессы производства пищевых продуктов
| |
|
D1 |
Растворение/замачивание |
|
D2 |
Ферментация/брожение |
|
D3 |
Соление/посол/вяление и маринование |
|
D4 |
Копчение |
|
D5 |
Гидрогенизация/переэтерификация и фракционирование |
|
D6 |
Сульфитация |
|
D7 |
Дефекация/сатурация |
|
E. Тепловая обработка
| |
|
E1 |
Бланширование |
|
E2 |
Варка и кипячение |
|
E3 |
Обжаривание |
|
E4 |
Жарение |
|
E5 |
Пастеризация и стерилизация |
|
Е6 |
Влаготепловая обработка мятки |
|
Е7 |
Тостирование шрота |
|
F. Концентрирование под воздействием тепла
| |
|
F1 |
Выпаривание/испарение (жидкость-жидкость) |
|
F2 |
Сушка |
|
G. Обработка путем удаления тепла
| |
|
G1 |
Охлаждение |
|
G2 |
Замораживание |
|
G3 |
Сублимационная сушка/ лиофилизации |
|
G4 |
Вымораживание (винтеризация) |
|
H. Заключительные технологические процессы
| |
|
H1 |
Фасование и упаковка |
|
H2 |
Заполнение упаковки газами и хранение в газовой упаковке |
|
U. Дополнительные процессы
| |
|
U1 |
Очистка и дезинфекция |
|
U2 |
Производство и потребление энергии |
|
U3 |
Водоснабжение |
|
U4 |
Создание вакуума |
|
U5 |
Холодоснабжение |
|
U6 |
Генерация сжатого воздуха |
Сырьем для производства продуктов питания являются продукты животного, растительного, микробиологического, минерального, искусственного или биотехнологического происхождения и питьевая вода, которые должны соответствовать требованиям, установленных в нормативных и технических документах. В зависимости от региональных особенностей сырьевых зон физико-химические характеристики сырья могут изменяться. Поэтому должна быть предусмотрена адаптация технологических процессов для приспособления к изменениям характеристик сырья.
В переработку сырья в продукт вовлечено использование множества технологических методов, операций и способов, взаимосвязанных между собой в технологической линии.
К перемещению сырья и материалов относится получение, распаковывание, складирование и внутренняя транспортировка сырья, промежуточных продуктов и остальной продукции, включая отходы.
Применяется во всех подготовительных работах производства продуктов питания.
Твердое сырье (сыпучие материалы) транспортируют насыпью в упакованном и неупакованном виде.
В упакованном виде твердое сырье (сыпучие материалы) поставляют:
- в пакетах, уложенных на паллетах;
- в контейнерах;
- замороженным, упакованным в стандартизированные блоки с картонной упаковкой.
Твердое сырье транспортируется с помощью автопогрузчиков и размещается на складе. Твердый и порошкообразный сырьевой материал без упаковки разгружается для обработки или складируется навалом, в бункерах или силосах для последующего использования.
Твердое сырье можно транспортировать с помощью:
- водной системы (например, для овощей, корнеплодов и клубней);
- воздушной системы (для твердых частиц и порошка);
- ленточных конвейеров, элеваторов, шнековых конвейеров и насосов.
Жидкое сырье (материалы) транспортируют наливом в контейнерах-цистернах, автомобильных и железнодорожных цистернах, в резервуарах водных видов транспорта, после чего закачиваются в резервуары - хранилища. Внутренняя транспортировка жидкого сырья осуществляется с помощью перекачивания через системы трубопроводов, которые могут быть протяженными и сложными. Небольшие объемы жидкого сырья могут поставляться в небольших контейнерах или бочках. После этого оно транспортируется в складские помещения с помощью автопогрузчиков.
Газы, используемые при производстве и хранении пищевой продукции, транспортируют в цистернах для жидкого азота, а также в криогенных сосудах и в автомобильных газификационных установках. Также применяются газы, поставляемые в баллонах. Баллоны, наполненные газами, хранят в специальных складских помещениях или на открытых площадках под навесом, защищающим их от атмосферных осадков и прямых солнечных лучей.
Их подача осуществляется через систему трубопроводов с использованием разницы давлений.
Примечание - сернистый газ используется в обработке сахара, водород - при гидрогенизации растительных масел, азот и углекислый газ - при производстве, хранении, упаковке и замораживании.
Большая часть перерабатываемого сельскохозяйственного сырья содержит несъедобные или различные по физическим характеристикам компоненты. Такие технологии обработки, как сортировка или просеивание, классификация по качеству, лущение, обрушивание, удаление плодоножек или отделение стеблей, а также очистка, необходимы для получения нужной равномерности сырья для дальнейшей его обработки. Для обеспечения отсутствия металлических частиц в сырье при сортировке используется детектор металлов.
Указанные технологии обработки используются на первом этапе переработки сыпучих материалов фруктов, овощей, зерна, семян орехов и другого продовольственного сырья. Кроме того, они применяются для обработки мяса.
Сухая и влажная сортировка или просеивание представляют собой сепарацию сырьевых материалов и/или суспензий на категории по форме, размеру, массе, схожести, цвету и другим характеристикам.
Влажная сортировка - разделение сырья и пульпы на категории, исходя из формы, размера, веса, внешнего вида и цвета. Мокрая сортировка используется для разделения компонентов, например при переработке зеленого горошка.
Сухая сортировка сельскохозяйственного сырья разделяет твердые материалы на две или более части.
Сортировка по размеру особенно важна в производстве продуктов питания, поскольку она обусловливает стабильность технологических режимов. Для сортировки по размеру можно использовать разные виды сита и решета, с фиксированными или разными размерами отверстий. Сито может быть неподвижным, вращающимся или вибрирующим.
Сортировка по форме может осуществляться вручную или механическим способом, например, с помощью ременной или роликовой сортировочной машины.
Сортировка по массе является очень точным способом и поэтому используется для более дорогих пищевых продуктов, например для тропических фруктов и некоторых овощей.
Сортировка мяса осуществляется в зависимости от соотношения мышечной, соединительной и (или) жировой тканей. Говядину сортируют на высший, первый, второй сорт, жирную, колбасную, односортную. Говядину жилованную делят на следующие сорта: высший сорт - чисто мышечная ткань; первый сорт - мышечная ткань с содержанием не более 6% соединительной ткани и жира; второй сорт - мышечная ткань с содержанием не более 20% соединительной ткани и жира; односортная - мышечная ткань с содержанием не более 12% соединительной ткани и жира Свинину сортируют на нежирную, полужирную, жирную, колбасную, односортную. Свинину жилованную подразделяют на нежирную, полужирную, жирную и односортную. Свинина нежирная - мышечная ткань с содержанием жира не более 10%; полужирная - 30-50% жира, жирная - более 50% жира, односортная - более 60% жира
Сортировка по цвету поврежденных товаров с измененным цветом может применяться в большой степени с помощью сортировальных машин с контролем цвета посредством микропроцессоров.
Сортировка позволяет также отделить механические примеси, такие как листья и камни, визуально или сырье несоответствующее требованиям, например, незрелые и гнилые плоды, и предназначена для обеспечения переработки сельскохозяйственного сырья требуемых характеристик.
Классификация по физико-химическим характеристикам представляет собой оценку показателей пищевых продуктов для получения информации о них. Этот метод осуществляется обученными операторами. Например, мясо обследуется инспекторами по санитарно-гигиеническим, токсикологическим, физико-химическим показателям согласно технической и технологической документации. Мясо классифицируют по виду убойных животных, по полу, возрасту, по термическому состоянию, упитанности и сортам.
При переработке семян масличных культур производят сортировку семян по массовой доле влаги и кислотному числу [33, 59].
Лущение представляет собой удаление шелухи с овощей, орехов.
Легкость лущения овощей зависит от толщины покрытия плодов и может достигаться посредством влажных и сухих способов. Влажный способ включает в себя вымачивание овощей в воде в течение нескольких часов, дренаж, сушку, измельчение, и затем - обдувку их воздухом для удаления покрытия плодов. При сухом способе оболочка снимается при перемещении овощей через ролики с наждачным покрытием, для очистки поверхности. Этот метод применяется для овощей с плотным покрытием плодов.
Обрушивание используется в процессах дробления соевых бобов. Обрушивание соевых бобов предшествует этап нагревания, который облегчает процесс удаления оболочки.
Обрушивание семян подсолнечника осуществляют в два этапа: сначала разрушают покровные оболочки семян (операция обрушивание), затем разделяют полученную смесь на ядро и лузгу. Плодовую оболочку подсолнечных семян разрушают на рушильной машине. Промышленные способы разделения рушанки на лузгу и ядро основаны на различии размеров и аэродинамических свойств этих двух компонентов рушанки, что предполагает применение аспирационных веек.
Удаление плодоножек или отделение стеблей используется в основном при подготовке плодов и ягод.
Очистка используется для удаления либо несъедобных частей, либо частей с дефектами, или для обрезания сырьевого материала до размера, подходящего для дальнейшей обработки. Очистка может выполняться вручную или с помощью вращающихся ножей.
Мясо подвергается зачистке полутуш, четвертин от возможных поверхностных загрязнений, жиловке - отделению от бескостного мяса части жировой и соединительной тканей, крупных кровеносных и лимфатических сосудов, хрящей, кровяных сгустков и загрязнений.
Целью очистки является удаление кожицы (цедры) с сырых фруктов и овощей. Это улучшает внешний вид и вкус конечного продукта. Во время очистки от кожуры необходимо минимизировать потери с помощью удаления как можно меньшего расположенного под кожурой продукта, оставляя при этом чистую поверхность.
Очистка от кожуры используется на крупных предприятиях по переработке фруктов, овощей, корнеплодов, клубней и картофеля.
К методам очистки от кожуры относится: паровое и абразивное очищение, очищение с помощью ножей, каустическое очищение и очистка от кожуры обжигом.
Целью этого процесса является удаление с поверхности перерабатываемого растительного сырья нежелательных компонентов, например, прилипшего грунта, механических примесей, микроорганизмов и ядохимикатов, облегчение очистки, снижение микробиальной обсемененности
Промывание широко используется в качестве первого технологического этапа для подготовки корнеплодов, картофеля, фруктов и овощей.
Существует множество типов машин и систем, адаптированных для мойки перерабатываемого сырья. Мойка может выполняться либо с помощью сильного обрызгивания водой, либо с помощью погружения с использованием щеток, либо с помощью взбалтывания и смешивания. Иногда добавляются очищающие вещества. Использование для мойки теплой воды может ускорить химическое и микробиологическое повреждение, если не осуществляется тщательный контроль времени и процесса мойки.
Последующее разделение механических загрязнений и перерабатываемого сырья осуществляют с помощью отстаивания в гравитационном или центробежном поле. Наполовину обработанные овощи могут также подаваться на мойку в сильном рассоле, в этом случае излишек соли удаляют с помощью их промывки в проточной воде.
При получении сырья, например мяса в замороженном виде, перед его дальнейшей обработкой необходимо выполнить размораживание.
В товароведческой и технологической практике под размораживанием понимают отепление мяса до температуры +1...+4°С в глубине наиболее толстой его части. Процесс размораживания по своей природе обратен процессу замораживания. При размораживании происходит восстановление свойств мяса, которыми оно обладало до замораживания. Однако в связи с тем, что при замораживании и хранении мясо подвергается необратимым изменениям, полное восстановление его первоначальных свойств невозможно. Способы и режимы размораживания мяса должны обеспечить, возможно, большую обратимость процесса.
Поскольку замораживание мяса очень распространено, размораживание широко используется в производстве мясных и мясосодержащих продуктов питания.
Для мяса при размораживании наиболее достоверным показателем обратимости свойств является величина потерь сока. Мясо, размороженное любым способом, имеет ярко-красный цвет и не обладает упругостью. Вследствие высыхания поверхностных слоев при замораживании они становятся гигроскопичными. Сопротивление резанию меньше, чем у охлажденного мяса. Такое мясо по органолептическим показателям уступает замороженному и охлажденному мясу и не направляется на хранение.
Образующаяся при таянии кристаллов льда вода частично поглощается тканями мяса, связываясь с активными группами белковых молекул. Способность белковых веществ и коллоидных систем адсорбировать влагу определяется их биологической активностью и зависит от скорости размораживания. Образование мясного сока обусловлено отделением воды от белковых веществ в результате денатурационных изменений, увеличения концентрации солей в растворах внутри и вне клетки, механических повреждений.
Мясо в тушах, в полутушах и четвертинах размораживают на подвесных путях в специальных камерах, предназначенных для размораживания, а в отдельных случаях - и последующего краткосрочного хранения.
Камеры размораживания рекомендуются размещать вне контура холодильника, в непосредственной близости к помещениям разделки, обвалки и жиловки мяса.
Массу мяса, продолжительность процесса и температурно-влажностный режим камер размораживания записывают в специальный журнал.
Перед загрузкой замороженного мяса в камерах размораживания создают необходимый температурно-влажностный режим.
Туши, полутуши и четвертины замороженного мяса взвешивают, сортируют по категориям упитанности и транспортируют по подвесным путям в камеры размораживания. На каждом подвесном пути камеры размораживания размещают туши, полутуши и четвертины мяса примерно одинаковой кондиции с зазорами 30-50 мм.
Размораживание мяса осуществляют при температуре воздуха 20±2°С, относительной влажности воздуха не менее 90%, скорости движения воздуха у бедер полутуши от 0, 2 до 1, 0 м/с.
Размораживание мяса считается законченным, когда температура в толще мышц бедра и лопатки у костей достигнет 1°С.
Продолжительность размораживания при скорости движения воздуха от 0, 2 до 0, 5 м/с составляет для:
- полутуш говядины массой до 110 кг - не более 30 ч;
- свиных полутуш массой до 45 кг - не более 24 ч;
- бараньих туш массой до 30 кг - не более 15 ч.
Продолжительность размораживания мяса при скорости движения воздуха свыше 0, 5 до 1, 0 м/с составляет для:
- полутуш говядины массой до 110 кг - не более 24 ч;
- свиных полутуш массой до 45 кг - не более 18 ч;
- бараньих туш массой до 30 кг - не более 10 ч.
Известно несколько способов размораживания: в воздухе, в воде, в солевых растворах, во льду.
1. Размораживание в воздушной среде. Мясо размещается в камерах так, чтобы не было перегрева поверхностных слоев. Применяется метод воздушного душирования при температуре 20°С, скорости движения воздуха 1-2 м/с, влажности 85-90%. Продолжительность размораживания 10-12 ч. Мясо имеет сухую поверхность без повреждений, ярко-красный цвет, отличается упругой консистенцией,
2. Размораживание мяса в паровоздушной среде. При 20-25°С, позволяет сократить продолжительность процесса для говяжьих полутуш до 10-15 ч. Хотя масса полутуш в период размораживания увеличивается на З-4%, при разделке в колбасном производстве теряется до 5-8% мясного сока. Поверхность мяса влажная, что приводит к развитию микроорганизмов, серого цвета. Консистенция дряблая, качество мяса ниже.
3. Размораживание в жидкой среде. Происходит в несколько раз быстрее, чем в воздухе. При этом происходит некоторое увеличение массы мяса за счет поглощения влаги поверхностным слоем. Однако при этом теряется часть белковых и экстрактивных веществ, происходит обесцвечивание мяса, ослабление аромата и увлажнение поверхности. При размораживании в рассоле происходит и просаливание поверхностных слоев мяса. Этот способ применим для размораживания мяса, подвергаемого посолу; в этом случае посол совмещается с размораживанием. Свиные отрубы при температуре рассола 6°С размораживаются в течение 10 ч. Потери мясного сока достигают 0, 9%.
4. Размораживание мяса в вакууме и при помощи СВЧ-нагрева. Перспективным способом является размораживание продукта в среде насыщенного пара при пониженном давлении. Размораживание в условиях вакуума существенно сокращает продолжительность процесса и обеспечивает хорошие санитарно-гигиенические условия. При размораживании мясных блоков и отрубов целесообразно проводить нагрев при остаточном давлении 1, 94-2, 20 кПа и температуре 17-19°С.
Основным оборудованием являются дефростеры.
Целью резания, нарезания ломтиками, шинкования, измельчения, протирания и прессования является измельчение материала либо для дальнейшей обработки, либо для повышения качества пищи или пригодности к непосредственному потреблению.
Перечисленные технологические процессы применяют в обработке мяса, овощей, фруктов, картофеля, сахарной свеклы, при переработке семян масличных культур.
Имеется большое разнообразие оборудования, используемого для реализации этих процессов. Его выбор обусловлен видом процесса и перерабатываемого сельскохозяйственного сырья.
Резание применяется для измельчения перерабатываемого сырья большого размера до среднего. Для резания обычно используются ножи, лезвия, секачи или пилы. Процесс разделки (резания) мясных туш и полутуш предусматривает расчленение их на более мелкие части (отрубы) по анатомическому признаку, чтобы облегчить последующее отделение мяса от костей.
В настоящее время в отрасли разработано около 30 схем разделки говяжьих и свиных полутуш.
В зависимости от ассортимента вырабатываемой продукции их условно можно разделить на схемы разделки говядины и свинины для производства колбасных изделий, свинины - для производства копченостей, говядины и свинины - для изготовления натуральных крупнокусковых полуфабрикатов, фасованного мяса (говядины, свинины); схемы комбинированной разделки - для промышленной переработки и реализации мяса в торговую сеть; схемы промышленной разделки говядины и свинины с выделением мяса высшего сорта - для натуральных полуфабрикатов, копченостей и традиционных колбасных изделий.
Полученные при разделке части подвергаются обвалке и жиловке.
При производстве колбасных изделий, продуктов из свинины и говядины (ветчинные изделия и др.) обваленное и жилованное мясо проходит дальнейшие процедуры переработки: посол, измельчение в мясорубке (волчке), эмульгирование. Оборудование для разделки, используемое для обработки мяса включает в себя механизированные секачи, циркулярные или прямые пилы для разделения туш, а также ленточные пилы для дальнейшего измельчения туш. Для отделения кожи и жира от свинины используются специальные машины для срезания шкурок. При резании картофеля для производства картофельных чипсов часто применяются гидравлические резаки, в которых картофель с помощью воды с высокой скоростью подается через неподвижные лезвия.
С помощью нарезания ломтиками подготавливаются части перерабатываемого сырья равной толщины. Оборудование для нарезания ломтиками включает в себя вращающиеся или возвратно-поступательные лезвия, которые разрезают продукт, когда он проходит под ними. Материал прижимается к лезвиям за счет центробежной силы. Для нарезания мясных продуктов, материал крепится к тележке, которая проходит сквозь лезвия. Твердые фрукты, такие как яблоки, одновременно нарезаются и освобождаются от сердцевины, когда они проталкиваются над неподвижными ножами внутри трубы. В сахарной промышленности сахарная свекла разрезается на стружку.
Разновидностью нарезания ломтиками является нарезание кубиками, которое используется для мяса, фруктов и овощей. При нарезании кубиками продукт сначала разрезается, затем нарезается на полоски с помощью вращающихся ножей. Полоски подаются ко второму набору вращающихся ножей, работающих под прямыми углами к первому набору, и полоски разрезаются на кубики.
Шинкование разделяет сырьевые материалы на мелкие части. Шинкование в грубую массу используется для фруктов и овощей. При шинковании материал помещается в медленно вращающуюся чашу и подвергается воздействию набора ножей, вращающихся с большой скоростью. Степень размера измельчения может быть различной в зависимости от скорости ножей и времени нарезания.
Измельчение в мясорубке используется, главным образом, для измельчения и гомогенизации мяса. При производстве колбас и аналогичных продуктов степень размера измельчений может быть различной в зависимости от скорости ножей и времени нарезания и в особых случаях материал при необходимости может измельчаться в эмульсию. Оборудование, используемое для этих целей, включает: волчки (мясорубки), куттера, фаршемешалки, эмульситаторы (гомогенизаторы).
Протирание используется для измельчения и гомогенизации фруктов и овощей. Подвижная шероховатая поверхность разламывает фрукты или овощи и продавливает материал через зазор, в результате образуется однородная масса. Наиболее распространенными протирочными машинами являются барабанные и дисковые протирочные машины.
Прессование используется при получении растительных масла из семян масличных культур. Прессование масличной мезги (мятки) обработка давлением, сопровождающаяся уплотнением частиц и отжимом масла. В результате прессования извлекается 60-85% масла, т.е. осуществляется предварительное извлечение масла - форпрессование. Для прессования применяют прессы различных конструкций. В зависимости от давления на прессуемый материал и масличности выходящего жмыха шнековые прессы делят на прессы предварительного съема масла - форпрессы и прессы окончательного съема масла - экспеллеры.
Шнековый пресс представляет собой ступенчатый цилиндр, внутри которого находится шнековый вал. Стенки цилиндра состоят из стальных пластин, между которыми имеются узкие щели для выхода отжатого материала. В результате форпрессования мезги получают форпрессовое масло (называемое часто прессовое) и форпрессовый жмых. Содержание масла в жмыхе составляет 14-26%. Его направляют на дополнительное извлечение масла: на окончательное прессование, для получения лепестка или непосредственно на [33, 58, 59].
Процесс измельчения используется также для обогащения (увеличения содержания протеина) шрота подсолнечного. Обогащенный шрот служит альтернативой шроту соевому и служит для непосредственного введения в рацион кормления животных.
Блок-схема обогащения приведена на рисунке 2.1 ниже.
Принцип обогащения заключается в последовательном измельчении шрота с содержанием протеина 39% с последующей его сепарацией в несколько этапов. На выходе получают два продукта: низкопротеиновая фракция и обогащенный шрот с содержанием протеина 44%.

Рисунок 2.1 - Блок-схема процесса обогащения шрота подсолнечного
Целью данной группы процессов является получение однородной смеси двух или более компонентов или получение одинакового гранулометрического состава частиц в пищевом материале. Эти процессы могут повышать характеристики и качество пищи.
Данные процессы широко применяются почти во всех технологиях производства продуктов питания.
Смешивание или купажирование представляет собой соединение различных материалов. Пространственное распределение отдельных компонентов сокращается для получения определенной степени однородности. В производстве продуктов питания используются различные процедуры смешивания.
Смешивание твердого вещества с жидкостью выполняется, например, при производстве консервов.
Смешивание жидкости с жидкостью выполняется для производства таких эмульсий как маргарин и смесей растворов. Применяются различные типы эмульсаторов, лопаточных машин и смесителей.
Эмульгирование - это процесс образования эмульсии, которая представляет собой однородную систему двух несмешивающихся жидкостей, одна из которых распределена в другой в виде мельчайших капель.
Гомогенизацию применяют для достижения частиц наиболее одинакового размера или более однородной смеси материалов. Этот способ применяется для производства пюреообразных продуктов питания.
Измельчение - это процесс увеличения поверхности твердых материалов путем их раздавливания, раскалывания, истирания и удара. Метод измельчения выбирают в зависимости от крупности и физико-механических свойств измельчаемых материалов. На практике часто применяют комбинированные методы измельчения. Процессы измельчения разделяются на дробление (крупное, среднее и мелкое), измельчение (тонкое и очень тонкое) и резание.
Измельчение применяется для обработки сухого твердого материала, например, в производстве сахара и др. продукции.
Все технологии и оборудование измельчения используются для различных типов пищевых продуктов. Измельчение может выполняться сухим или влажным способом. С помощью влажного измельчения можно добиться более мелких частиц. Сухая технология часто комбинируется с просеиванием или воздушным делением, в результате чего частицы разделяются по размеру. Для извлечения пыли из отходящего воздуха используется газоочистное оборудование, например, циклонные уловители. После чего извлекаемый материал перерабатывается.
В производстве продуктов питания применяются молотковые, шаровые, вальцовые и дисковые мельницы.
Молотковая мельница состоит из горизонтальной и вертикальной цилиндрической камеры, расположенный по линии со стальным диском дробилки, и включает в себя высокоскоростной ротор, оснащенный молотками по всей его длине. Материал дробится на части силой ударов, когда молотки подталкивают его к диску дробилки.
Шаровая мельница состоит из медленно вращающегося стального цилиндра, заполненного наполовину стальными шарами диаметром от 2, 5 до 15 см. Конечный размер частиц зависит от скорости вращения и от размера шаров.
Вальцовая мельница состоит из двух или более стальных вальцов, которые вращаются навстречу друг другу и протягивают частицы пищевого материала через промежуток между вальцами (прижим). Размер прижима регулируется в зависимости от пищевых материалов.
Дисковая мельница состоит либо из одного вращающегося диска в неподвижном корпусе, либо из двух дисков, вращающихся в противоположных направлениях. Пищевой материал проходит через регулируемый зазор между диском и корпусом или между дисками. Дисковые мельницы оснащены перекрещивающимися штифтами, закрепленными на дисках и корпусе, что повышает эффективность помола.
Экструзия представляют собой процессы, используемые для получения определенной формы твердых и пластичных материалов.
Экструзию применяют в производстве мясных продуктов.
Преимущества экструзии состоят в совмещении в одном экструдере нескольких процессов: диспергирования, перемешивания, гомогенизации, термической обработки (охлаждения), формования и сушки пищевых материалов. Экструдер заменяет ряд периодических процессов и оборудования, а сам процесс экструзии позволяет направленно изменять свойства и структуру перерабатываемого материала, обеспечивает непрерывность процесса, возможность непрерывной подачи в перерабатываемый материал ароматизаторов, красителей, пластификаторов и вкусовых добавок. Готовый продукт, выработанный таким образом, или полуфабрикат, называют экструдатом. Форма экструдата определяется формой отверстий в матрице, которую устанавливают на выходе материала из экструдера. Экструзия бывает холодной, тепловой и варочной. При холодной экструзии происходит только механическое формование пластического сырья в результате продавливания его через матрицу. Этот вид экструзии применяют при выработке мясного фарша и других продуктов. Тепловую экструзию используют для частичной клейстеризации крахмалосодержащих материалов влажностью 20...40% с последующей обжаркой или выпечкой. При варочной экструзии во время нагревания в перерабатываемом материале происходят необратимые биофизические изменения, прежде всего белков, крахмала и сахара. Экструдат затем сушат или обжаривают и покрывают вкусовыми добавками. Способом варочной экструзии получают сухие завтраки, мясопродукты
В производстве продуктов питания применяют процессы экстракции и экстрагирования.
Экстракция - это процесс извлечения целевого растворенного вещества или веществ из жидкости с помощью специальной другой жидкости, которая не растворяется или почти не растворяется в первой, но растворяет экстрагируемые компоненты.
Экстрагирование отличается от экстракции тем, что процесс извлечения целевого вещества происходит из твердой фазы жидкостью (экстрагентом).
Основным при производстве продуктов питания, рассматриваемых в данном справочнике НДТ, является процесс экстрагирования в системе твердое тело-жидкость. Его назначением является извлечение из твердого тела одного или нескольких веществ с помощью растворителя, обладающего избирательной способностью. В пищевой промышленности экстрагирование применяют при переработке капиллярно-пористых тел растительного или животного происхождения
Процессы экстракции и экстрагирования широко применяются в отраслях пищевой промышленности. Например, для экстрагирования сахара из сахарной свеклы или сахарного тростника, для экстрагирования масла из семян масличных культур, маслосодержащих частей растительных культур и их жмыхов и других компонентов, таких как протеины, пектины, витамины, пигменты, эфирных масел, ароматических соединений и вкусовых веществ из множества различных материалов.
Эффективность процессов экстракции и экстрагирования зависит от выбранного растворителя. К наиболее распространенным растворителям относится вода, органические растворители, такие как ацетон, гексан, пентан, метиленхлорид, этилацетат, спирт и другие.
Для обеспечения эффективности экстрагирования целевых компонентов сырьевые материалы обычно проходят предварительную обработку, например, измельчение.
В пищевой промышленности экстракцию и экстрагирование проводят периодическим и непрерывным способами соответственно в перколяторах и диффузионных аппаратах различной конструкции в прямотоке и противотоке, одноступенчатых и многоступенчатых.
В аппаратах с псевдоожиженным слоем процессы экстрагирования протекают наиболее эффективно. Эти аппараты представляют собой колонну, в нижней части которой расположена распределительная решетка. На эту решетку загружается измельченный твердый материал, а растворитель подается под решетку. Скорость подачи растворителя выбирают такой, чтобы создать перепад давления в слое твердого материала, достаточный для его псевдоожижения. Такие аппараты могут работать в полунепрерывном и непрерывном режимах.
Деионизация - существенное или полное удаление ионных групп, в частности, путем использования ионообменных смол. Процесс направлен на уменьшение содержания ионов в воде.
Деионизация или ионный обмен используется в отраслях пищевой промышленности для очищения питательной воды для бойлеров для выработки электроэнергии и пара и для получения деионизированной технологической воды. Деионизация применяется также для устранения второстепенных ионизированных органических веществ.
Деионизация осуществляется с помощью пропускания продукта через колонну, содержащую смоляные шарики для обмена ионами. Шарики содержат большое количество активных узлов, способных удерживать множество различных металлов, неметаллических неорганических молекул и ионизированных органических компонентов. Колонны действуют периодически и должны восстанавливаться, когда шарики полностью расходуются или насыщаются. Обычно это выполняется с помощью обработки колонн и шариков различными химикатами, которые удаляют загрязнения и восстанавливают активные узлы.
Применяют также обратноосмотические мембраны.
Одними из основных методов разделения неоднородных систем в пищевой промышленности являются осаждение и центрифугирование.
Осаждение - процесс разделения жидких и газовых неоднородных систем под действием гравитационных сил, сил инерции (центробежной силы) или сил электрического поля. Соответственно различают гравитационное отстаивание, циклонное и отстойное центрифугирование, электроочистку.
Промышленные центрифуги (сепараторы) разделяются на два основных вида [3]:
- горизонтальные шнековые осадительные центрифуги непрерывного действия (декантеры, трикантеры);
- сепараторы (тарельчатые, сопловые и т.д. с ручной разгрузкой либо саморазгружающиеся).
В осадительных шнековых центрифугах (декантерах) происходит непрерывная механизированная выгрузка осадка из ротора без технологических пауз на чистку и разгрузку внутренних полостей машины от продуктов фазного разделения.
Непременным условием разделения сред является разница удельных масс их фаз.
При этом скорость "погружения" отделяемых частиц должна быть выше скорости их плавучести. Основы этого процесса описаны Законом Стокса.
Эти процессы используются в технологии обработки/ получения различных пищевых продуктов, в том числе масла и жира, в производстве сахара, а также для очистки сточных вод.
Шнековая центрифуга (декантер, трикантер) предназначена для механического центробежного разделения (сепарации) смеси жидкость/механические примеси (двухфазные) или жидкость/жидкость/механические примеси (трехфазные). Разделение происходит из-за разности плотностей веществ [3].
Шнековая центрифуга используется как для обезвоживания механических примесей, так и для сгущения (повышения концентрации) и, в отличие от сепараторов (вертикальных центрифуг), позволяет обрабатывать жидкости с высокой концентрацией механических примесей [3].
Отстаивание - это частный случай разделения неоднородных жидких или газообразных систем в результате выделения твердых или жидких частиц под действием гравитационной силы. Применяют отстаивание при грубом разделении суспензий, эмульсий и пылей. Этот способ разделения характеризуется низкой скоростью процесса. Отстаиванием не удается полностью разделить неоднородную смесь на дисперсную и дисперсионную фазы. Однако, простое аппаратурное оформление процесса и низкие энергетические затраты, определили широкое применение этого метода разделения в пищевой и смежных отраслях промышленности. Отстаивание проводят в аппаратах различных конструкций, называемых отстойниками.
Различают отстойники периодического, непрерывного и полунепрерывного действия. Непрерывно действующие отстойники могут быть одно-, двух- и многоярусными.
С целью интенсификации разделения пылей, суспензий и эмульсий процесс осаждения проводят под действием центробежной силы. Для создания поля центробежных сил используют два технических приема: поток жидкости или газа вращается в неподвижном аппарате; поток поступает во вращающийся аппарат и вращается вместе с ним. В первом случае процесс называется циклонным, а аппарат - циклоном, во втором - отстойным центрифугированием, а аппарат - отстойной центрифугой или сепаратором.
Основная часть центрифуги - барабан со сплошными или перфорированными стенками, вращающийся в основном в неподвижном кожухе. Внутренняя поверхность ротора с перфорированными стенками часто покрывается фильтровальной тканью или тонкой металлической сеткой. Под действием центробежных сил суспензия разделяется на осадок и жидкую фазу - фугат.
При производстве продуктов питания, как правило, используют центрифуги фильтрующие и отстойные. В фильтрующих центрифугах разделяют суспензии. Стенки фильтрующих центрифуг имеют отверстия, а на их внутренней стороне укладывается фильтровальная перегородка. Эта перегородка пропускает фильтрат, который движется под действием центробежной силы, задерживая осадок.
Отстойные центрифуги имеют сплошные стенки, и разделение суспензий и эмульсий происходит по принципу отстаивания, под действием центробежной силы. Фаза с большей плотностью располагается ближе к стенкам ротора, а фаза меньшей плотности (фугат) располагается ближе к оси.
В зависимости от режима работы центрифуги бывают периодического, полунепрерывного и непрерывного действия. Выгрузка осадка может производиться вручную или автоматически. По расположению вала различают горизонтальные и вертикальные центрифуги.
Используются центрифуги периодического действия: подвесные, фильтрующие, осадительные, трубчатые, вибрационные и др.
Разделение эмульсий проводится в сепараторах (однокамерных, тарельчатых и др.) периодического или непрерывного действия. Наиболее распространено разделение в тарельчатых сепараторах с коническими тарелками. Малое расстояние между тарелками приводит к образованию ламинарного течения между этими тарелками. Поэтому эффект вторичного смешивания потоков существенно уменьшается и удается получить достаточно хорошее разделение компонентов эмульсии (рисунок 2.2).
Применение центробежной силы для процессов разделения суспензий и эмульсий значительно интенсифицирует процесс. Однако не удается полностью провести разделение, в связи с этим в некоторых случаях необходимо проводить дополнительную обработку (отжим, сушку пасты, обезвоживание и др.).
Шнековые центрифуги наиболее эффективны в диапазоне 7-22% (объемных) "твердого" в исходном продукте. При снижении "твердого" ниже 5% (объемных) эффективность работы машин резко снижается вплоть до практически полной невозможности извлечения механических примесей из потока (рисунок 2.3).

Рисунок 2.2 - Система выгрузки суспензии из сепаратора

Рисунок 2.3 - Система выгрузки суспензии из декантера
При трехфазном разделении доступно одновременное отделение одной твердой фазы от двух жидких фаз. Превосходным решением для данной задачи является трикантер. Благодаря различным показателям твердого вещества и плотности жидкостей, возможно при помощи трикантера производить одновременное обрабатывание трех фаз (рисунок 2.4).

Рисунок 2.4 - Устройство шнековой центрифуги-трикантера
В таблице 2.2 приведены основные технические характеристики применяемых для разделения твердых и жидких фаз установок.
|
Наименование процесса |
Твердое тело-жидкость |
Жидк.-жидк. 2-х фаз |
Жидк.-жидк. 3-х фаз |
Экстракция | ||||
|
Осветление. жидкостей |
Концентрирование твердых веществ |
Сгущение и обезвоживание |
Обезв. гранул тв. в-в |
Раздел. смесей жидкостей |
Раздел. тв. т. - жидкость |
Из жидкости |
Из тверд. в-в | |
|
Декантер |
+ |
+ |
+ |
+ |
+ | |||
|
Седикантер |
+ |
+ |
+ |
+ | ||||
|
Трикантер |
+ |
+ |
+ |
+ | ||||
|
Сепаратор |
+ |
+ |
+ |
+ |
+ | |||
|
Ленточный пресс |
+ |
+ |
+ |
+ |
+ | |||
Фильтрование - процесс разделения жидких и газовых неоднородных систем с использованием пористой перегородки, способной пропускать жидкость и газ, но задерживающей взвешенные частицы. Фильтрование осуществляется под действием сил давления или центробежных сил. Соответственно различают просто фильтрование и центробежное фильтрование. Фильтрование более эффективно для разделения суспензий, эмульсий и пылей, чем осаждение.
В производстве продуктов питания фильтрование используется для удаления незначительного количества твердых включений, например, в масложировой, консервной и других отраслях, а также для отделения жидкости от большого объема твердого материала с целью получения фильтрата или осадка, или того и другого.
Фильтрование осуществляется под действием разности давлений перед фильтрующей перегородкой и после нее или в поле центробежных сил.
При разделении неоднородных систем фильтрованием существует необходимость выбора фильтра или фильтрующей центрифуги, фильтровальной перегородки, режима фильтрования [3].
В качестве фильтрующих материалов применяют зернистые материалы - различные ткани, сетки, пористые полимерные материалы, керамику и т.д.
При разделении суспензий в зависимости от вида фильтровальной перегородки и свойств самой суспензии фильтрование может происходить с образованием осадка на поверхности перегородки, с закупориванием пор фильтрующей перегородки и с тем и другим явлениями одновременно (промежуточный вид фильтрования).
Фильтрование с образованием осадка на поверхности возможен, когда диаметр твердых частиц больше диаметра пор перегородки. Этот способ осуществим при концентрации твердой фазы суспензии более 1 мас. %.
Фильтрование с закупориванием пор происходит, когда твердые частицы проникают в поры фильтровальной перегородки. Закупоривание пор твердыми частицами наблюдается уже в начальный период процесса фильтрования, что снижает производительность фильтра.
Промежуточный вид фильтрования возможен в случае одновременного закупоривания пор фильтровальной перегородки и с образованием осадка на поверхности фильтровальной перегородки.
Для повышения скорости фильтрования при разделении суспензий вводят фильтровальные вспомогательные вещества (фильтрующие материалы), препятствующие закупориванию пор фильтровальной перегородки. Слой вспомогательного вещества наносят на фильтровальную перегородку перед фильтрованием суспензии. В качестве вспомогательных веществ используют активированный уголь, перлит, кизельгур и др. материалы.
Движущая сила процесса фильтрования - разность давлений по обе стороны фильтровальной перегородки либо центробежная сила. Разность давлений можно получить разными способами: созданием избыточного давления над фильтровальной перегородкой либо подсоединением пространства под фильтровальной перегородкой к вакуумной линии. В этих случаях фильтрование происходит при постоянном перепаде давлений и скорость процесса прямо пропорциональна разности давлений и обратно пропорциональна сопротивлению осадка.
Процесс фильтрования можно разделить на три периода: образование осадка, его уплотнение и отжим.
По принципу действия фильтровальное оборудование делится на оборудование, работающее при постоянном перепаде давления либо при постоянной скорости фильтрования; по способу создания перепада давления на фильтровальной перегородке - на работающее под вакуумом либо под избыточным давлением; в зависимости от организации процесса - на оборудование непрерывного и периодического действия.
Избыточное давление может создаваться силами давления или центробежной силой. В зависимости от способа создания перепада давления фильтровальное оборудование может быть разделено на фильтры и центрифуги.
В фильтрах периодического действия осадок удаляется после прекращения процесса фильтрования, в фильтрах непрерывного действия - по мере необходимости без остановки процесса.
Эта процедура может осуществляться либо с помощью фильтрации под давлением, то есть повышенное давления со стороны сырья, либо с помощью вакуумной фильтрации, то есть пониженное давление со стороны фильтрата.
Фильтрация может осуществляться на различных видах фильтров: фильтр-пресс, барабанный вращающийся фильтр, листовой (пластинчатый) фильтр.
Фильтр-пресс состоит из пластин и рамок, расположенных попеременно и на направляющих. Полая рамка отделяется от пластины фильтровальной тканью. Суспензия нагнетается через проход в каждой рамке, и фильтрат проходит через ткань и собирается в канавках, находящихся на поверхностях пластин и выводится из аппарата через выпускной канал, расположенный в основании каждой пластины. Фильтр работает под давлением от 250 до 800 кПа. Фильтр - пресс работает периодически; оптимальное время цикла зависит от сопротивления, оказываемого осадком на фильтре, от времени, затрачиваемого на разборку и сборку пресса. Иногда для ускорения фильтрации в качестве намывных слоев или загрузки корпуса применяются вспомогательные фильтрующие материалы, такие как перлит или кизельгур. Специальным типом фильтр - пресса является мембранный фильтр. Мембрана устанавливается на пластину, которая может подвергаться давлению воздуха или воды. Благодаря более высокому давлению (до 20 бар), отделяется больше жидкости, в результате чего образуется более сухой осадок на поверхности фильтра.
Вакуумные фильтры, как правило, работают непрерывно. Жидкость всасывается через пластину фильтра или фильтровальную ткань, при этом твердые включения оседают на ткани. Как правило, оборудование работает при атмосферном давлении, поэтому разница давлений над и под фильтровальным материалом, ограничивается 100 кПа. Двумя распространенными типами вакуумного фильтра является барабанный вращающийся фильтр и вращающийся вакуумный дисковый фильтр.
Барабанный вращающийся фильтр состоит из медленно вращающегося цилиндра, разделенного на два или более продольных отсека, которые накрыты фильтровальной тканью. При вращении нижняя часть барабана погружается в фильтруемую жидкость. В это время в нижнем отсеке создается пониженное давление. Фильтрат проходит через фильтровальную ткань погруженного отсека. Когда отсек поднимается над поверхностью жидкости, с осадка на фильтре отсасывается жидкость, и он промывается и осушается. При дальнейшем вращении в отсек подают воздух с повышенным давлением, что приводит к отделению осадка от фильтровальной ткани, окончательное удаление твердой фазы производится с помощью грязесъемника. После этого отсек снова погружается в жидкость и цикл повторяется.
Вращающиеся вакуумные дисковые фильтры состоят из ряда вертикальных дисков, которые медленно вращаются в ванне с жидкостью. Принцип их действия аналогичен работе барабанных фильтров. Каждый диск разделен на сегменты, в каждом сегменте имеется выход к центральному валу. Диски оснащены скребками, благодаря этому твердый осадок непрерывно устраняется.
В листовых (пластинчатых) фильтрах фильтрующими элементами служат вертикально расположенные пластины, собранные на одном коллекторе. Имеются несколько конструкций таких фильтров. Фильтровальные пластины всегда расположены вертикально, а корпусы могут быть горизонтальные (горизонтальные фильтры) и вертикальные (вертикальные фильтры). На фильтровальные пластины предварительно намывается дренажный слой путем циркуляции смеси масла с фильтруемым осадком.
По мере накопления осадка давление на фильтре увеличивается, снижается производительность. Герметичные фильтры, как правило, работают попеременно: один чистится, другой фильтрует. При очистке фильтра необходимо предварительно слить из него масло, затем осадок продувают паром или сжатым воздухом.
Кристаллизацией называют процесс выделения твердой фазы в виде кристаллов - твердых тел различной геометрической формы, ограниченных плоскими гранями, из метастабильных растворов. Достижение состояния пересыщения растворов возможно двумя путями: выпариванием воды из насыщенного раствора или снижением температуры насыщенного раствора.
Кристаллизация используется в сахарной промышленности.
Прием удаления воды из кипящего насыщенного сахарного раствора кристаллизуемой системы применяют при уваривании утфелей в вакуум-аппаратах периодического или непрерывного действия при разрежении 0, 08...0, 09 МПа. Прием снижения температуры насыщенного раствора кристаллизуемой системы применяют при охлаждении утфеля в кристаллизаторах.
В первом случае при периодической кристаллизации в аппарат вводят порцию исходного раствора и доводят ее до состояния пересыщения. Далее производят принудительное введение центров кристаллизации в пересыщенный раствор в виде затравочной массы, которая служит импульсом возникновения центров кристаллизации. В последующем ведут наращивание кристаллов в изотермических условиях при подпитке новыми порциями раствора. При достижении необходимого содержания кристаллов, соответствующего максимальному истощению маточного раствора, полученную массу утфеля удаляют из аппарата и направляют на разделение центрифугированием или дополнительную кристаллизацию охлаждением, а в аппарате начинают новый цикл.
При непрерывной кристаллизации исходный раствор подается в аппарат непрерывно, аналогично готовый продукт выводится из аппарата непрерывно; параметры процесса изменяются вдоль потока массы в аппарате.
Дополнительная кристаллизация сахарозы из утфельной массы происходит при охлаждении утфеля в кристаллизаторах при непрерывном перемешивании. Охлаждение производят циркулирующей в поверхности теплообмена холодной водой при соблюдении перепада температур между утфелем и охлаждающей водой, поддерживающего определенный коэффициент пересыщения межкристального раствора.
Процесс кристаллизации осуществляют в вертикальных вакуум-аппаратах периодического действия с естественной или принудительной циркуляцией, вертикальных или горизонтальных вакуум-аппаратах непрерывного действия с естественной циркуляцией, в вертикальных кристаллизационных установках или горизонтальных мешалках-кристаллизаторах.
Задача процесса химической нейтрализации состоит в удалении свободных жирных кислот и других сопутствующих веществ водными растворами щелочей, с использованием фосфорной кислоты и/или лимонной кислоты [59].
Химическая нейтрализация используется в процессе рафинации растительных масел и топленых животных жиров.
Нейтрализация свободных жирных кислот щелочью протекает в две стадии: взаимодействие щелочи со свободными жирными кислотами с образованием их солей (мыла) - соапстока и отделение нейтрализованного жира от соапстока. Процесс отделения жира (масла) от образовавшегося мыла происходит также в две стадии.
Первая стадия заключается в отделении основной массы соапстока от жира (масла), а вторая - промывка, обработка с добавлением реагента. Существующие и настоящее время способы разделения фаз не обеспечивают полного отделения соапстока от жира (масла). Остаточное количество мыла в жире находится в тонкодисперсном и растворенном состоянии.
Поэтому необходимо удалить из нейтрализованных жиров (масел) остаточное количество мыла. Из применяемых в настоящее время способов удаления мыл наиболее распространенными являются: промывка жиров конденсатом или умягченной водой; обработка жиров раствором лимонной кислоты и обработка жиров (масел) адсорбентами.
Способы нейтрализации масел различаются в основном по принципу разделения фаз: нейтрализованное масло - раствор натриевых солей (мыла).
В промышленности используются способы:
- периодический - с разделением фаз в гравитационном поле, с водно-солевой подкладкой;
- непрерывный - с разделением фаз в центробежном поле, в мыльно-щелочной среде;
- непрерывный и полунепрерывный эмульсионные методы.
Периодический способ нейтрализации реализуют в цилиндрическом обогреваемом аппарате с коническим дном и мешалкой (нейтрализаторе). Щелочной раствор вводят при перемешивании масла через распылители при заданной температуре. Затем повышают температуру и продолжают перемешивание до образования хорошо отделяющихся хлопьев соапстока. Отделение масла осуществляют после продолжительного отстаивания.
Для уменьшения эмульгирования перед введением щелочного раствора в нейтрализатор добавляют разбавленный раствор поваренной соли.
Непрерывные способы нейтрализации основаны на разделении двухфазной системы в центробежном поле. Нейтрализацию осуществляют смешением щелочи и масла в специальных реакторах (смесителях) с последующим разделением системы на сепараторах.
Другой непрерывный способ - нейтрализация в мыльно-щелочной среде. При этом способе: применяется щелочь низкой концентрации и минимальный ее избыток; исключается диспергирование щелочи в масле; предотвращается тесный контакт мыла с маслом; совмещаются во времени процесс нейтрализации и процесс отделения мыла.
Для освобождения от остатков мыла масло либо промывают горячей водой, либо обрабатывают раствором лимонной или фосфорной кислоты. Процесс заключается в смешивании масла с горячей водой и последующем разделении фаз. Обычно проводят 2-3 промывки. Окончательное удаление влаги может быть проведено в условиях вакуума. Как правило, процесс осуществляется непрерывно, как показано на рисунке 2.5, однако он может проводиться полунепрерывным или периодическим способом, с использованием оборудования перемешивания и отстаивания.

Отделяемая в сепараторе промывная вода и соапстоки объединяются и обрабатываются далее в системе расщепления соапстока. Для выделения свободных жирных кислот используется процесс подкисления концентрированной кислотой, как правило, серной кислотой или иногда соляной кислотой, и нагревания паром. После этого выделенные свободные жирные кислоты извлекаются в декантирующей центрифуге. Кислый жир (масло) откачивается в сборную емкость и далее передается на мыловарение или используется для других технических целей. Кислые воды после отстаивания направляются на повторное использование для разбавления соапстока и концентрированной серной кислоты.
Фосфолипидную эмульсию, образовавшуюся в результате обработки масла фосфорной кислотой, сушат под вакуумом (5, 5 кПа) при температуре от 80 до 90°С для получения фосфатидных концентратов, которые широко применяются в различных отраслях пищевой, медицинской и комбикормовой промышленности.
Побочный продукт щелочной нейтрализации масел и жиров - соапсток подвергается дальнейшей промышленной переработки с целью получения жирных кислот, мыла и других продуктов.
Удаление из масел или жиров красящих веществ (пигментов), остатков мыла, фосфолипидов, металлов и других примесей.
Адсорбция - это процесс концентрирования вещества из раствора или газа на поверхности твердого тела или жидкости. Адсорбция происходит под действием молекулярных сил на поверхности адсорбента и ведет к уменьшению свободной поверхностной энергии.
Отбеливание применяется в рафинации пищевых масел и жиров [59].
Растительные масла и жиры смешиваются с отбельной глиной (адсорбентом), вносимой в масло в тонкоизмельченном состоянии, обладающей способностью адсорбировать и удерживать пигменты и другие вещества.
Специальные активные отбельные глины получают из природных бентонитовых глин, активированных минеральными (серной, соляной) кислотами, а также применяют активированные угли и другие адсорбенты.
При кислотной обработке адсорбентов достигается увеличение дисперсности материала, размельчение частиц при сохранении его структуры, полное разрушение мелких кристаллов, обогащение адсорбента кремнеземом, удаление из кристаллической решетки катионов Ca2+, Mg+, Na+, K+. При термической активации удаляются также молекулы воды и посторонние загрязняющие аморфные вещества, что способствует увеличению удельной поверхности и активности адсорбента.
Процесс отбеливания проводят на установках периодического и непрерывного действия при перемешивании и температуре 100-110°С в течение 30 минут.
Количество адсорбента для отбеливания зависит от содержания в масле красящих веществ, требуемой степени осветления и колеблется от 0, 2 до 4%.
При использовании оборудования непрерывного действия отбеливание масел может осуществляться в аппарате предварительного отбеливания, куда подается отбельная глина, при температуре 85-100°С и интенсивном перемешивании двухлопастной мешалкой происходит предварительное отбеливание, сушка и деаэрация суспензии. Затем суспензия передается в аппарат окончательного отбеливания, где с помощью конусообразного распылителя, расположенного в верхней части аппарата, разбрызгивается и в виде тонкой пленки стекает вниз. Остаточное давление в аппаратах поддерживается 4 кПа, разрежение создается при помощи трехступенчатого пароэжекторного блока. Процесс отбеливания в аппарате протекает в течение 30 мин при температуре 100°С.
После этого суспензия подается на фильтры, где фильтруется и отфильтрованное масло направляется для дальнейшей очистки и/или модификации.
Отделение масла от отбельной глины производится при помощи фильтрации на листовых (пластинчатых) или вертикальных дисковых фильтрах. Фильтрация осуществляется при температуре 85-100°С под давлением 0, 3-0, 4 МПа.
Для сушки и обезжиривания фильтровальной лепешки/осадка в фильтр подается пар.
Деаэратор-осушитель представляет собой вертикальный цилиндрический аппарат, снабженный паровой рубашкой, форсункой, с помощью которой осуществляется разбрызгивание суспензии. Процесс сушки и деаэрации ведется в тонком слое пленки, движущейся сверху и вниз. Суспензия выводится из аппарата через нижний патрубок. В верхней части деаэратора имеется насадка для улавливания уносимого масла.
Контактор-отбеливатель представляет собой цилиндрический аппарат горизонтального типа. Он снабжен мешалкой и двумя паровыми рубашками. Суспензия поступает в аппарат и в течение 15-20 мин перемешивается, затем передается во второй контактор-отбеливатель. Разрежение в аппарате создается при помощи вакуум-насоса.
Пластинчатый фильтр предназначен для отделения отбельного порошка от масла. Фильтр имеет цилиндрическую форму и коническую часть, снабженную паровой рубашкой, которая рассчитана на давление 0, 18 МПа и имеет фильтрующие элементы типа пластин. Пластины выполнены из нержавеющей стали, они состоят из слоев тонкой фильтрующей и грубой дренажной сетки.
Дезодорация - высокотемпературный процесс удаления одорирующих и других летучих веществ путем отгонки под вакуумом с перегретым паром.
Дистилляционная нейтрализация - высокотемпературный процесс удаления свободных жирных кислот, одорирующих и других летучих веществ путем отгонки под вакуумом с перегретым паром [59].
Дезодорация применяется в рафинации пищевых масел и жиров.
Дезодорация представляет собой дистилляционный процесс, осуществляемый в конечной стадии рафинации.
Для эффективного ведения процесса дезодорации и получения дезодората хорошего качества большое значение имеет глубина разрежения в системе, герметичность аппарата, температура процесса, качество дезодорируемого жира и продолжительность пребывания его в дезодораторе, а также количество и качество пара. Последний должен быть сухим и нейтральным, не должен содержать солей жесткости, кислорода и других газов.
При дезодорации жиров применяются пар высокого давления (3, 0-4, 0 МПа), а также пар давлением около 0, 8-1, 0 и 0, 2-0, 3 МПа.
Процесс дезодорации жиров состоит из нескольких основных операций: предварительный нагрев и деаэрация жира, окончательный нагрев до температуры дезодорации; собственно, дезодорация; охлаждение и полировочное фильтрование.
Дезодорированное масло из дезодоратора поступает в теплообменник, где охлаждается до температуры 35-55°С и подается в емкость.
К оборудованию, используемому для дезодорации, относится колонна паровой дистилляции (дезодоратор), пароэжекторный вакуумный насос, состоящий из пароэжекторов, барометрических конденсаторов смешения и барометрической емкости, скруббер для сбора паролетучей смеси.
Дезодорация может проводиться в аппаратах непрерывного или периодического действия.
Хранение дезодорированных жиров происходит в отдельных емкостях, для длительного хранения может использоваться инертный газ - азот. В этом случае в емкостях может контролироваться остаточное содержание кислорода (не более 3%) для снижения скорости окисления.
Дистилляция представляет собой разделение компонентов жидкой смеси с помощью отдельного сбора частичной выпаренной смеси и отдельного сбора конденсата и остатка. Более летучие компоненты исходной смеси оказываются с более высокой концентрацией в конденсате, менее летучие - с более высокой концентрацией в остатке
Дистилляция позволяет осуществлять разделение и очистку испаряющихся пищевых продуктов от водных смесей. Дистилляция используется для отгонки растворителя из мисцеллы [59].
Наиболее распространены трехступенчатые схемы дистилляции.
На первых двух ступенях мисцелла обрабатывается в трубчатых пленочных дистилляторах. На первой происходит упаривание мисцеллы. На второй - мисцелла обрабатывается острым паром при температуре 180-220°С и давлении 0, 3 мПа, что вызывает кипение мисцеллы и образование паров растворителя. Пары растворителя направляются в конденсатор. На третьей ступени высококонцентрированная мисцелла поступает в распылительный вакуумный дистиллятор, где в результате барботирования острым паром под давлением 0, 3 МПа происходит окончательное удаление следов растворителя. После дистилляции масло направляют на рафинацию.
Гидратацией в технике рафинации жиров называется процесс обработки растительного масла водой, паром, солевым раствором, растворами кислот для удаления фосфолипидов и других гидрофильных веществ.
В процессе обработки растительных масел водой гидрофильные вещества, присоединяя воду, теряют растворимость и выделяются в виде объемистого осадка. Содержание фосфолипидов в маслах колеблется в широком интервале и зависит от вида масла и метода его получения [59].
Применяют в производстве растительных масел для удаления фосфолипидов и других гидрофильных веществ.
В технологии гидратации большое значение имеет количество вводимой воды. Это зависит от вида масла, содержания фосфолипидов, примесей и их состава. Рекомендуется вводить от 0, 3 до 10% воды от массы масла, а в некоторых случаях и больше. Оптимальное ведение процесса гидратации на практике определяется эмпирически путем проведения предварительных лабораторных опытов.
Ввод излишнего количества воды или другого агента может привести к пептизации фосфолипидно-белково-углеводного комплекса или к образованию трудноразрушаемой эмульсии. Насыщение фосфолипидов водой завершается тогда, когда объем поглощенной воды соответствует количеству связанной воды и содержанию фосфолипидов в масле. Недостаток воды ведет к неполному удалению гидрофильных примесей, а избыток - к пептизации, проходящей при набухании частиц и ведущей к частичному растворению фосфолипидов в масле. Кроме того, излишняя влажность увеличивает затраты на сушку масла после гидратации.
Для удаления из масла негидратируемых или трудногидратируемых фосфорсодержащих веществ в заводской практике в качестве гидратирующего агента используется фосфорная кислота. В этом случае фосфорная кислота действует на фосфолипиды разрушающе, т.е. фосфолипидно-белковый комплекс, содержащийся в масле, разрушается и выделение фосфолипидов из масла значительно затрудняется. Это влечет за собой потери ценного фосфолипидного продукта. Но фосфорной кислотой обрабатывают не всегда, а только в тех случаях, когда это вызвано технологической необходимостью, например для последующего более эффективного проведения рафинации, дезодорации и гидрогенизации жиров.
Во многих случаях совмещают две операции (обработку масла фосфорной кислотой и щелочную рафинацию).
Кроме воды и фосфорной кислоты в качестве гидратирующих агентов рекомендуются слабые растворы электролитов, танина, силикаты натрия, крахмал, лимонная кислота и др.
В производственной практике широко применяются различные методы, способы, схемы и режимы гидратации фосфолипидов в периодическом и непрерывном исполнении. Использование той или иной схемы или метода зависит от вида, качества и сорта масла, от объема производства, дальнейшего назначения гидратированного масла и фосфолипидного концентрата.
С целью интенсивного смешения фаз масло - конденсат успешно применяются смесители эжекционного, струйного и лопастного типа, а также струйный реактор-турбулизатор, обеспечивающий тесный контакт разно полярных жидкостей. Для разделения двух фаз масло - гидратационный осадок используются непрерывно действующие отстойники и сепараторы, а для сушки масла и гидратационного осадка - вакуум-сушильный аппарат форсуночного типа и вакуумная ротационно-пленочная сушилка.
Применение сепараторов для разделения фаз и ротационно-пленочных аппаратов для сушки гидратационного осадка обеспечивает высокую производительность линии, комплексность переработки растительных масел на стадии гидратации с получением продуктов сравнительно высокого качества.
Удаление остатков натриевых солей жирных кислот из нейтрализованного растительного масла (животного жира) растворением их в воде, отделением масла от получаемого раствора. Также используется обработка раствором лимонной или ортофосфорной кислот.
Побочный продукт гидратации масел и жиров (фосфатидная эмульсия) предназначается для промышленной переработки с целью получения фосфатидных концентратов, которые широко применяются в различных отраслях пищевой, медицинской и комбикормовой промышленности [15, 16, 41, 42, 43, 59].
Применяют в производстве растительных масел.
После отделения соапстока (в гравитационном или центробежном поле) в масле присутствует некоторое количество мыла, которое ухудшает вкус масла, способствует его окислению и отрицательно влияет на последние модули рафинации. Обработка горячей водой применяется при содержании мыла в масле 0, 05% и выше. Обработка лимонной кислотой при меньшем содержании мыла менее 0, 05% - применяются разбавленные растворы лимонной или фосфорной кислоты. В основе способа обработки горячей водой лежит хорошая растворимость мыла в горячей воде. Используют либо конденсат, либо отработанную воду. Для гарантированного удаления ионов Ca2+ используют мягкую воду. Процесс заключается в смешивании масла с горячей водой и последующим разделением фаз. Промывку осуществляют в периодическом процессе, используют промывной вакуумсушильный аппараты с мешалкой.
В непрерывном процессе используют лопастные и ножевые смесители, разделение фаз - с помощью сепаратора. Промывка может осуществляться однократно и двукратно. При двукратной промывке количество воды 5-8% от массы масла на каждую промывку. Содержание жира в воде после 1-й промывки составляет 1, 5%, после 2-й - 0, 05%. Отходы - 0, 12%, потери 0, 2% (отходы могут быть частично возвращены в производство путем использования жироловушек).
Обработка лимонной кислотой позволяет полностью освободиться от остатков мыла и катализаторов. Образующиеся соли лимонной кислоты (цитрат Ni, цитрат Fe) не растворимы в сухом масле, удаляются при фильтровании. По этому способу обрабатываются жиры с остаточным содержанием мыла 0, 01-0, 02%, а горячей водой 0, 05% и выше. Образование в результате реакции свободных жирных кислот незначительно влияет на кислотное число масла. После этого масло фильтруется и подвергается сушке. Отходы отсутствуют, потери 0, 02% к массе нейтрального жира [29].
Растворение представляет собой процесс образования гомогенной смеси не менее чем из двух веществ, одно, из которых называется растворитель, другое растворимое вещество. Процесс замачивания - процесс изменения влажности перерабатываемого сырья для стабилизации дальнейших технологических стадий.
Этот процесс применяется практически во всех производствах продуктов питания.
Для этих целей используются разнообразные методы и оборудование. Для приготовления растворов используют как простые резервуары с эффективными перемешивающими устройствами в системах периодического действия, так и системы приготовления растворов в потоке с механическим дозированием растворимых веществ в поток растворителя. В зависимости от продукта температура жидкости может либо соответствовать температуре окружающей среды, либо быть повышенной.
Основными типами систем растворения являются:
- насос смешения, который подает порошок в раствор. Применяется для приготовления растворов с концентрацией сухих веществ до 25%;
- струйное растворение, в котором используется принцип Вентури (эжекция), для подачи порошка в раствор. Применяется для приготовления растворов с концентрацией сухих веществ до 30%;
- резервуар для растворения с высокоинтенсивным колесом смешения. Применяется для общего содержания твердых веществ до 70%;
- резервуар для растворения в вакууме с высокоинтенсивным рабочим колесом. Применяется для общего содержания твердых веществ до 30%.
Ферментация/брожение представляет собой процесс контролируемого метаболического воздействия микроорганизмов на питательную среду (сырье) с целью изменения ее структуры. В процессе брожения происходит накопление органических кислот, аромато- и вкусообразующих веществ или спирта. Кроме того, этот процесс предохраняет продукты от развития патогенных микроорганизмов путем понижения кислотности продукта.
Ферментация/брожение является важнейшим технологическим процессом в производстве многих продуктов питания. Этот процесс применяется при переработке овощей, плодов и ягод, мяса.
Молочнокислое брожение применяется для изготовления квашеной плодоовощной продукции, например, капусты. Стартовые культуры используются при производстве сыровяленых, сырокопченых колбас и продуктов из говядины и свинины.
По характеру брожения в производстве продуктов питания различают 2 группы молочнокислых бактерий: гомоферментативные и гетероферментативные.
Гомоферментативные бактерии образуют в основном (не менее 85-90%) молочную кислоту и очень мало побочных продуктов. Гетероферментативные бактерии менее активные кислотообразователи. Наряду с молочной кислотой они образуют значительное количество других веществ - этиловый спирт, углекислый газ, ацетон, кислоты. Каждый вид бактерий является источником своего собственного вкуса и аромата. Молочнокислое брожение выполняется при температуре от 20°С до 40°С.
Молочнокислые бактерии обладают высокой бродильной способностью и отличаются отсутствием большинства биосинтетических путей. Это обусловливает высокую требовательность рассматриваемых бактерий к источникам питания, которая удовлетворяется за счет таких, сред обитания, как ткани растений. В качестве источника энергии эти бактерии используют главным образом моно- и дисахариды (полисахариды сбраживаются только некоторыми видами). Некоторые молочнокислые бактерии способны ассимилировать отдельные органические кислоты (например, лимонную).
Квашение овощей основано на консервирующем действии молочной кислоты, образующейся в результате молочного брожения сахаров, находящихся в заквашиваемых продуктах. Молочная кислота угнетает деятельность нежелательных микроорганизмов и придает продукту новые вкусовые свойства. Готовый продукт называют квашеным.
Чаще всего процесс квашения применяют для обработки капусты. Основной вид брожения при квашении капусты - молочнокислое, вызываемое молочнокислыми бактериями. Часть сахаров в результате этого брожения превращается в молочную кислоту. В то же время происходит спиртовое брожение, в результате которого часть сахаров превращается в спирт. Спирт, в свою очередь, соединяясь с молочной и другими кислотами, образует сложные эфиры, которые придают квашеным продуктам характерный аромат.
Соль, которая добавляется при квашении, вызывает плазмолиз клеток овощей, содействует переходу клеточного сока вместе с растворенными в нем веществами в рассол, создавая благоприятные условия для развития молочнокислых бактерий. Соль также повышает плотность капусты и в соединении с кислотами придает продукту приятный вкус.
К процессам брожения/ферментации относят также соление овощей (огурцы, томаты) и мочение (яблоки, ягоды).
Бочки, заполненные огурцами или томатами с пряностями, размещают на ферментационной площадке. Для процесса ферментации огурцов и томатов характерны те же стадии, что и для квашения капусты. Брожение завершается за 3-6 недель. В готовом продукте доминируют гомоферментативные и гетероферментативные бактерии. Процесс ферментации томатов более растянут по времени из-за того, что в них содержится соланин - гликозид, обладающий антибиотическими свойствами и сдерживающий в первый период развитие молочнокислых бактерий. Продолжительность предварительной ферментации огурцов и томатов в бочках устанавливают в зависимости от способа их дальнейшего хранения: при хранении в охлаждаемых складах - 36-48 ч, а в неохлаждаемых - не более 24 ч. При необходимости бочки доливают рассолом, если он вытекает, обручи осаживают, законопачивают места протечек.
При мочении яблок дно подготовленных бочек выстилают соломой слоем 1-2 см и плотными рядами укладывают яблоки, пряности распределяют на три части и кладут на дно бочки, в середину и сверху. Верхний ряд яблок укрывают соломой слоем 2-3 см. запрещается ссыпать яблоки в бочку и встряхивать ее. Затем бочку укупоривают, взвешивают и отправляют на ферментацию, где через шпунтовое отверстие заливают раствором, который готовят из расчета 800 л на 1 т яблок. Вначале кипятят солод с водой, взяв их в соотношении 1: 10, в течение 10-15 мин. Полученное сусло, сахар (мед) и соль разводят в питьевой воде согласно рецептуре. Солод можно заменить ржаной мукой из расчета на 1 кг солода 1, 5 кг муки. Разведенную муку вместе с сахаром и солью разводят водой. На ферментации яблоки выдерживают 3-5 суток при температуре 12-15°С до накопления 0, 3-0, 4% молочной кислоты. После ферментации бочки осматривают, доливают, забивают шпунтовое отверстие и перевозят в склады. Яблоки готовы к употреблению через 60 суток
Соление или вяление представляет собой процесс, при котором продукт обрабатывается обычной солью (NaCl) и другими солями, предназначенными для сохранения продуктов с помощью понижения активности воды, aw, ниже микробных допустимых пределов. Маринование представляет собой способ консервирования продуктов с помощью понижения водородного показателя pH, главным образом, для овощей.
Назначение данных технологических процессов состоит в обеспечении контроля над ростом спорообразующих микроорганизмов, понижении энергии, необходимой для тепловой обработки и создания улучшенного вкуса готового продукта.
Соление или вяление применяется в производстве продуктов питания из мяса, овощей и грибов. Количество соли в продукте может составлять от 1 до 5%.
Маринование применяется при переработке фруктов и овощей.
При посоле или вялении продукт обрабатывается поваренной солью, рассолом или посолочной смесью для придания ему требуемых свойств. Посол является одной из основных и определяющих операций технологического процесса производства мясных продуктов, в результате чего у сырья и готовых продуктов происходит формирование необходимых технологических (водосвязывающая, гелеобразующая, эмульсионная и адгезионная способность) и потребительских (вкус, аромат, нежность, цвет, консистенция) свойств.
Для придания мясным продуктам в процессе их технологической обработки цвета, близкого к естественному цвету мяса, в процессе посола используют нитритно-посолочную смесь, которая применяется в мясной промышленности как цветостабилизирующая, консервирующая добавка.
Покраснение мяса в процессе посола обусловлено продуктом восстановления нитрита - окисью азота. Окись азота, реагируя с гемоглобином мяса, превращает его в NO-миоглобин (нитрозомиоглобин), который и является красящим веществом соленого мяса. Для получения мясных продуктов с устойчивой окраской в качестве восстановителей применяют аскорбинат или изоаскорбинат натрия. Аскорбинат натрия способствует лучшему образованию NO-миоглобина и предотвращает обесцвечивание поверхности солено-вареного или копченого мяса даже в присутствии кислорода.
Сухое соление (вяление) применяется для мяса. При изготовлении вяленых мясных продуктов соль и другие консервирующие ингредиенты наносятся на поверхность мяса и впитываются с помощью диффузии, на протяжении дней или недель. В это же время сок выделяется из мяса в количестве, равном приблизительно 10% первоначальной массы продукта.
Соление (вяление) шприцеванием применяется в обработке мяса, например, бекона и ветчины. Подготовленный раствор, то есть, рассол, содержащий необходимые ингредиенты вводится иглой (иглами) в мясо, либо вручную, либо при помощи станка, для достижения быстрого проникновения рассола для обеспечения равномерного и быстрого проникновения посолочной смеси в мышечную ткань. После инъецирования мясо можно обрабатывать далее, упаковывать в вакуумный пакет на несколько дней, или же погружать в рассол, идентичный или сходный по составу с впрыскиваемым рассолом.
Соление (вяление) погружением используется для мяса и овощей. Во время погружения соль постепенно проникает в продукт, в то время как содержащие воду растворимые компоненты продукта вытягиваются из продукта. Рассол, в который погружается продукт, можно выбрасывать после каждого применения, или же его можно постоянно подкреплять и использовать повторно, сливая только лишнюю жидкость. Потери воды при солении может составлять от 5 до 15% массы продукта. Содержание соли в рассоле может составлять от 5 до 20%.
Для распределения посолочной смеси по всему периметру мяса, производят массирование (мягкие ткани - свинина, птица и т.д.), тумблирование (говядина, конина, и т.д.). Для ускорения процесса посола так же применяется тендеризация - прокалывание или надрезание мышечной ткани. Это увеличивает площадь соприкосновения с посолочной смесью или рассолом и ускорят процесс посола.
Маринование овощей может осуществляться с помощью добавления органических кислот до достижения водородного показателя рН менее 4, 3.
Целью копчения является сохранение пищевых продуктов с помощью воздействия дыма, обладающего бактерицидным эффектом. Сохранность продуктов достигается также с помощью высушивания поверхностных слоев и теплового воздействия. Кроме того, копчение привносит особый вкус и в некоторых случаях процесс копчения используется для приготовления пищевых продуктов.
Обычно копчение используется в обработке мяса и мясных продуктов.
Копчением называют способ консервирования, при котором ткани мяса пропитываются продуктами теплового разложения древесины (дым, коптильная жидкость). Основным консервирующим фактором служит высушивание в атмосфере продуктов пиролиза, которые обладают асептическими и антиокислительными свойствами.
Копчение является немаловажной технологической операцией и при производстве варено-копченых, полукопченых, сырокопченых колбасных изделий, а также деликатесных групп варено-копченых, копчено-запеченных и сырокопченых цельномышечных продуктов, а также продукции из мяса птицы.
Применяют различные способы копчения: горячее копчение (температура газо-воздушной смеси более 45°С); холодное копчение (температура газовоздушной смеси не более 25°С); путем обработки поверхности продукта коптильными жидкостями; путем добавления коптильных ароматизаторов непосредственно в продукт в процессе производства.
Копчение является одной из финальных стадий термообработки мясных продуктов. В зависимости от вида производимой продукции она следует после набивки, осадки может идти после обжарки и варки (для варено-копченых колбасных изделий) или как самостоятельная технологическая операция для сырокопченых колбасных изделий. Также для производства цельномышечной деликатесной продукции копчение следует после посола и созревания мяса.
Для копчения применяют в основном опилки и щепу твердых пород дерева (бук, ольха, дуб). Использование березы и хвойных пород категорически запрещено вследствие высокого наличия смол, которые негативно сказываются на качестве и вкусе продукта (продукт приобретает горький смолистый вкус).
Процессы гидрогенизации, переэтерификации и фракционирования представлены в данной группе, поскольку они характерны только для масложировой отрасли пищевой промышленности [59].
Процесс гидрогенизации осуществляется с целью снижения ненасыщенности жирных кислот, входящих в состав триглицеридов растительных масел, получения продуктов с необходимыми технологическими характеристиками, консистенцией, и повышенной устойчивостью к окислению.
Назначение процесса переэтерификации заключается в модификации молекулярного (триацилглицеринового) состава жирового сырья в результате перераспределения ацильных групп в триацилглицеринах жира или масла.
Назначение процесса фракционирования - разделение масел и жиров на фракции, которые обеспечивают получение продукта с заданными свойствами.
Гидрогенизация применяется в обработке растительных масел для производства маргарина и других пищевых жиров, переэтерификация - в обработке растительных масел для производства маргарина и других пищевых жиров.
Фракционирование применяется для модификации растительных масел и жиров при производстве заменителей масла какао, твердых кондитерских жиров, маргаринов, спредов, детского питания, глазурей, шоколадных масс и других кондитерских изделий.
Гидрогенизация - процесс частичного или полного насыщения водородом непредельных связей ненасыщенных жирных кислот глицеридов, входящих в состав растительных масел и (или) жиров.
Сопровождается следующими основными реакциями:
- гидрированием полиненасыщенных кислот, например линолевой, до мононенасыщенной олеиновой и последней - до насыщенной стеариновой;
- при частичной гидрогенизации - изомеризацией, например превращением олеиновой кислоты (цис-изомер) в элаидиновую (трансизомер), а также миграцией двойной связи, приводящей к образованию изоолеиновых кислот;
- гидролизом глицеридов до свободных жирных кислот и их взаимодействием с каталитическими металлами или их солями с образованием мыл.
Продукты (частичной) гидрогенизации жиров (гидрогенизированные жиры) представляют собой смеси твердых триглицеридов насыщенных и ненасыщенных жирных кислот. В небольших количествах гидрогенизированные жиры содержат свободные жирные кислоты, продукты их распада, моно- и диглицериды, неомыляемые вещества и др.
Процесс гидрогенизации может быть периодическим или непрерывным. В первом случае применяют один автоклав, снабженный турбинной мешалкой с частотой вращения 1 с-1, во втором - батарею из нескольких (обычно трех) таких автоклавов. Гидрогенизация жиров ускоряется при повышении давления водорода и температуры, интенсификации механического перемешивания жира (предварительно тщательно рафинированного) или при барботаже водорода через его слой. В промышленности гидрогенизированные жиры получают при давлении водорода 0, 2 МПа и 190-220°С, технические - при 1, 5-2, 0 МПа и 190-250°С.
Гидрированные жиры отделяют в специальном сборнике от не вступившего в реакцию водорода и фильтруют при 110-130°С для освобождения от остатков катализатора. При загрузке в каждый автоклав емкостью 12 м3 по 6 т жира производительность батареи из трех автоклавов составляет 4-6 т/ч.
Фильтрация гидрогенизированных жиров осуществляется на фильтрах (например, картриджных). Для удаления остаточного никеля отфильтрованный гидрогенизированные жиры подвергается деметаллизации - обработке лимонной кислотой. Лимонная кислота связывает никель, и образуются нерастворимые соли. Затем происходят обработка отбельной глины и фильтрация. После фильтрации гидрогенизированные жиры подается на полировочный фильтр.
Жиры и масла, направляемые на переэтерификацию, должны отвечать следующим требованиям: влажность - не более 0, 01%, содержание свободных жирных кислот - не более 0, 1%, перекисное число - не более 0, 05% иода.
Процесс переэтерификации имеет следующие стадии:
- глубокая сушка рафинированной смеси жиров;
- смешивание с катализатором (0, 9-1, 5 кг/1 т субстрата) и переэтерификация (80-130°С, 0, 5-1, 0 ч);
- дезактивация катализатора (разложение водой);
- промывка, сушка, отбеливание и дезодорация продукта.
Для проведения реакции используют катализаторы: металлы (Na, K, Na-K-сплавы); алкоголяты (CH3ONa, C2H5ONa), щелочи (NaOH + глицерин), гидриды (NaH), амиды (NaNH2).
В процессе фракционирования жиры и масла разделяют на фракции с различными температурами плавления, фракционирование можно проводить для удаления нежелательных компонентов, примером чего являются депарафинизация и винтеризация, позволяющие получить жидкие масла, не дающие помутнения при низких температурах. Разделение жира или масла на фракции также позволяет получить два или более продукта с различной функциональностью из одного исходного жирового продукта. Наиболее известно применение этого типа фракционирования для получения эквивалентов масла какао или его заменителей.
Разделение фракций жиров и масел основано на различиях в растворимости триглицеридов, входящих в состав данного продукта. Эти различия непосредственно связаны с типом триглицеридов в жировой системе. Тип триглицерида определяется его жирнокислотным составом и распределением жирных кислот по отдельным позициям в молекуле триглицерида.
Компоненты жира или масла, значительно различающиеся по температуре плавления, могут быть разделены путем кристаллизации и последующей фильтрации для удаления более тугоплавкой части. При практическом осуществлении фракционной кристаллизации возможная эффективность отделения кристаллов от жидкости зависит как от способа осуществления разделения, так и от фазового поведения системы. Фракционирование можно разделить на следующие последовательные стадии: охлаждение масла ниже температуры кристаллизации для образования центров кристаллизации в результате переохлаждения; постепенный рост кристаллов и их выделение из жидкой фазы; разделение кристаллической и жидкой фаз.
Процесс фракционирования применяют в качестве автономного процесса (обычно используется при рафинировании масел) или в составе более сложного процесса. Таким образом, процесс можно объединить с гидрогенизацией на первом этапе и последующим фракционированием, например, в случае отвердевания соевого масла для исключения линоленовой кислоты, и последующим фракционированием для отделения образовавшегося стеарина, или с гидрогенизацией, применяемой к одной из фракций, отделенных в процессе фракционирования. Примером последней комбинации является отвердение косточкового пальмового стеарина, полученного с помощью фракционирования до практически нулевого йодного числа. Фракционирование можно связать с переэтерификацией для распределения фракции, полученной в процессе фракционирования, или для переэтерификации смеси, одним компонентом которой является фракции, полученные в процессе фракционирования.
Цель сульфитации состоит в предотвращении микробиологической деструкции, образования нежелательного цвета и в регулировании водородного показателя pH.
Сульфитация применяется на консервных предприятиях.
В производстве сахара сульфитация используется для регулирования водородного показателя pH растворов и предотвращения нарастания цветности продуктов.
Сульфитация представляет собой введение сернистого газа (SO2) в жидкость. При этом количество вводимого сернистого газа обязательно контролируют из-за его токсических характеристик. Сернистый газ можно вводить в различных формах - (1) газообразном и (2) сгенерированном виде, (3) путем сжигания серы или из сжиженного газа, (4) путем прямого расширения.
В первом случае сернистый газ подается с помощью вентилятора в абсорбционную колонну, через которую протекает жидкость.
Во втором случае, газ подается в жидком виде, из сжиженного газа или в растворе бисульфита натрия или калия. Сернистый газ также можно использовать в виде жидкости, под давлением приблизительно 5 бар, в горизонтальных цилиндрических резервуарах емкостью от 25 до 50 м3, из которого его можно затем вводить в нужный технологический поток.
В третьем случае газ подается в виде образовавшегося при сжигании комовой серы, который состоит из сернистого газа и воздуха в соотношении 1: (7-8).
Альтернативным источником сульфита является бисульфит аммония. Также можно использовать бисульфит натрия.
В основе современных методов очистки диффузионного сока лежит обработка его гидроксидом кальция (дефекация), а затем удаление его избытка углекислым газом (сатурация).
Цель дефекации - химическая очистка диффузионного сока коагуляцией содержащихся в нем коллоидов, разложение несахаров и осаждение образующихся продуктов.
Цель сатурации - адсорбционная очистка дефекованного сока. На сатурацию (насыщение CO2) поступает дефекованный сок, содержащий избыток извести. При сатурации образующийся при насыщении сока углекислым газом осадок CaCO3 служит адсорбентом, на котором адсорбируются несахара, далее осадок отделяется фильтрованием.
Процессы дефекации и сатурации являются основой современных методов очистки диффузионного сока в сахарном производстве.
В диффузионный сок из сахарной свеклы переходит почти вся сахароза и около 80% растворимых несахаров. Поэтому диффузионный сок представляет собой поликомпонентную систему, содержащую наряду с сахарозой примеси (несахара), представленные растворимыми белковыми, пектиновыми, редуцирующими веществами и золой, аминокислотами, амидами кислот, солями органических и неорганических кислот и др., которые затрудняют получение в кристаллическом виде сахарозы. В связи с этим для получения высокого выхода товарного сахара диффузионный сок подвергается очистке с целью удаления из него как можно большего количества несахаров. Несахара, содержащиеся в диффузионном соке, различны по химической природе и физико-химическим свойствам, что и обуславливает применение совокупности различных способов их удаления за счет протекания реакций коагуляции, осаждения, разложения, двойного обмена, гидролиза, адсорбции, ионообмена.
В качестве основных химических реагентов очистки диффузионного сока применяются известь и диоксид углерода, в результате чего очистка получила наименование известково-углекислотной. Технология очистки основана на многократной последовательной обработке диффузионного сока известью и диоксидом углерода с промежуточным выводом образующегося осадка. При простоте технологических операций и дешевизне реагентов этот способ обеспечивает достаточно высокий эффект очистки диффузионного сока, а сахароза при этом почти не разлагается.
Существуют множество вариаций схем известково-углекислотной очистки, которые отличаются последовательностью операций и аппаратурного оформления. Наибольшее распространение получили схемы, включающие предварительную дефекацию (преддефекацию), основную дефекацию, первую и вторую ступени сатурации.
На стадии преддефекации под действием извести в виде известкового молока плотностью 1, 18-1, 20 г/см3, добавленной в сок в количестве 0, 25-0, 30% СаО к массе свеклы, происходит коагуляция высокомолекулярных соединений в виде нерастворимых комплексов, осаждение солей кальция органических и неорганических кислот, пектиновых веществ. Преддефекация протекает при pH20 10, 8-11, 4 и может быть организована при температуре: холодная - 35-50°С в течение 30-40 мин.; теплая - 50-65°С в течение 12-15 мин.; горячая - 85-88°С в течение 5-7 мин.
Основную дефекацию проводят сразу после предварительной дефекации для разложения редуцирующих веществ, амидов кислот, солей аммония, доосаждения анионов кислот, омыления жиров. Процесс протекает при pH20 12, 2-12, 4 и искусственно создаваемом избытке извести, необходимом на следующем этапе очистки, с расходом извести 0, 9-1, 0% СаО, при перемешивании раствора. Основную дефекацию проводят в комбинированном режиме - последовательном сочетании холодной (теплой) ступени и горячей, последняя необходима для обеспечения полного разложения редуцирующих веществ, которое протекает при температуре более 85°С. Соответственно, температура холодной ступени дефекации - 40°С, теплой - 50-65°С, горячей - 85-90°С; длительность холодной ступени основной дефекации 20-30 мин., теплой - 10-15 мин., горячей - 5-10 мин.
Задачей первой ступени сатурации, которую проводят сразу после основной дефекации, является образование в растворе осадка карбоната кальция и адсорбция на его поверхности несахаров. Образование осадка протекает при подаче в дефекованный сок сатурационного газа, содержащего около 34% CO2, с понижением pH20 до 10, 8-11, 4 при температуре 85-88°С в течение 10 мин. до достижения оптимальной щелочности 0, 08-0, 12% СаО. В процессе сатурирования в растворе протекают сложные процессы образования "углекальциевых сахаратов", система претерпевает изменения своего состояния путем последовательного формирования пересыщенного по СаО раствора, золя, геля и суспензии с кристаллическим осадком. Свежеобразованный кристаллический осадок карбоната кальция обладает наибольшей адсорбционной способностью, концентрируя на себе красящие вещества и коагулят несахаров, образовавшийся на предварительной дефекации. Образовавшийся осадок выводится из технологической линии путем фильтрования или отстаивания.
Отфильтрованный сок вновь подвергают обработке известью для разложения остаточных количеств редуцирующих веществ и амидов. Этап дефекации перед второй ступенью сатурации проводят в течение 5 мин. с расходом извести в количестве 0, 4-0, 7% СаО к массе свеклы с доведением pH20 сока до 11, 5. Далее дефекованный сок обрабатывают сатурационным газом с целью образования осадка карбоната кальция и максимального перевода кальциевых солей в нерастворимые формы.
Этап второй сатурации проводят при температуре 92-94°С в течение 10 мин. до оптимальной щелочности сока 0, 02-0, 025% СаО и pH20 9, 0-9, 5, при которой содержание солей кальция имеет минимальную величину и обеспечивает получение сиропа с выпарной установки с pH20 8, 0-8, 5. Образовавшийся осадок в соке второй ступени сатурации отделяют фильтрованием.
Бланширование - это кратковременная обработка сырья путем нагревания в воде, в водных растворах солей или кислот либо острым паром.
Основное назначение бланширования - инактивирование ферментов, вызывающих нежелательные изменения сырья, приводящие к порче его или понижению качества не только в процессе переработки, но нередко даже и во время хранения готовой продукции.
Кроме того, процесс бланширования облегчает проведение последующих технологических процессов, а также способствует улучшению качества готовой продукции за счет уменьшения объема сырья путем удаления воздуха, содержащегося в растительных тканях, и частичного выделения из них воды. Это способствует, с одной стороны, более плотному заполнению консервируемым продуктом полезного объема консервной тары (повышению коэффициента ее использования), а с другой, - уменьшению внутреннего давления, образующегося в банке при стерилизации, и повышению вакуума в ней.
Бланширование является важным этапом в обработке фруктов и зеленых овощей.
Бланширование используется для обработки мясного сырья при производстве консервов для питания детей раннего возраста.
Перед бланшированием пищевые продукты подогреваются. Бланширование может сопровождаться использованием систем прямого или косвенного нагрева, что обусловлено видом продукта. Прямой нагрев, как правило, выполняется с помощью погружения в горячую воду, при температуре от 80 до 100°С или с помощью воздействия острого пара. Процесс происходит обычно в горизонтальных камерах. Время пребывания в бланширователе может варьироваться приблизительно от 1 до 5 минут, в зависимости от вида обрабатываемых фруктов или овощей. Прямого контакта с водой некоторых продуктов следует избегать, поэтому в таких случаях применяются теплообменники, работающие на горячей воде или на пару. После бланширования продукт охлаждается с помощью либо воды, либо воздуха.
Варка и кипячение представляют собой основные тепловые процессы, применяемые практически во всех технологиях производства продуктов питания.
Эти процессы изменяют также структуру, цвет и содержание влаги продуктов и могут облегчать последующие виды обработки.
Варка и кипячение применяется для производства продуктов питания
Варка может осуществляться в следующих средах: водяная ванна, варка с водяным распылением, паровая варка, обработка горячим воздухом и микроволновая.
Варка с погружением в кипящую воду позволяет получить лучшую однородность нагревания. Погружение в горячую воду приводит к потере массы и к выделению протеинов и жиров в воду. Кипячение представляет собой варку жидких сред путем доведения их до температуры кипения.
Варка с водяным распылением обеспечивает хорошую равномерность нагревания. Сущность данной тепловой обработки заключается в одновременном воздействии воды, проходящей через распылители и насыщенного пара, который поднимается из коллектора накопления, в нижней части котла, нагреваемого змеевиками или ТЭНами.
В паровых котлах распылитель воды отсутствует, и нагревание происходит только в результате образующегося в коллекторе накопления пара.
Печи обработки горячим воздухом оснащены, когда это требуется для контроля влажности поверхности, впуском пара и рециркуляцией горячего воздуха, образующегося в результате прохождения через теплообменники.
В микроволновой печи продукт нагревается при прохождении через него микроволн, в результате чего генерируемое изнутри продукта тепло обеспечивает быструю варку.
В технологии производства колбас и продуктов из мяса, варка является обязательным процессом для всех видов изделий кроме сырокопченых и сыровяленых изделий.
Назначение данного процесса состоит в подготовке продовольственного сырья к основным процессам тепловой обработки и улучшении качественных показателей, в частности вкусовых.
Процесс применяют в производстве консервной продукции.
Обжаривание используется при изготовлении некоторых закусочных и обеденных консервов. Продолжительность обжаривания устанавливают опытным путем для каждого вида продукта.
Целевое назначение - размягчение продукта и придание ему приятного вкуса и аромата. Обжаривание осуществляется в механизированных паромасляных печах. Нарезанные овощи, входящие в состав целевого продукта, обжаривают при температуре 120-160°С в течение 5-20 мин в зависимости от вида овощей и назначения готового продукта (количество масла в печи в 4-5 раз превышает массу обжариваемого сырья).
Разновидностью обжаривания является пассерование, при котором количество масла в 5-6 раз меньше массы обрабатываемых овощей. Перед пассерованием овощи нагреваются до температуры 130-140°С, до появления легкого золотистого оттенка. Затем пассерование ведется при температуре 102-110°С. Для пассерования овощей применяются двустенные котлы, или паровые плиты, которые позволяют пассеровать овощи в тонком слое и в небольшом количестве жира.
Обжаривание может проходить периодически или непрерывно. К стандартному оборудованию для периодической обжарки относится барабанный обжарочный аппарат, вращающийся дисковый обжарочный аппарат, обжарочный аппарат с псевдосжиженным слоем и обжарочный аппарат с фонтанирующим слоем. Общим для всего оборудования является то, что продукт одновременно нагревается и перемешивается. Продукт может находиться в непосредственном контакте с горячим воздухом, это называется конвективным теплообменом, или в контакте с нагреваемой поверхностью, это называется кондуктивным теплообменом. Как правило, комбинируются оба этих способа. Охлаждение выполняется в отдельном оборудовании. Это может быть либо решето для охлаждения, когда через него пропускается воздух, либо охладитель с фонтанирующим слоем, либо любое другое оборудование, в котором сырье находится в контакте со свежим воздухом. Можно выполнять охлаждение водой в пекарной камере и иногда в охлаждающем оборудовании. Циклоны используются как составляющая часть процесса для удаления пыли, которая состоит в основном из остатков продуктов и кожуры (мякины), содержащейся в отходящем потоке теплоносителя. После этого извлеченный материал перерабатывается. Охлажденный воздух удаляется в окружающую среду.
Задачей жарения является тепловая обработка продукта в пищевом масле при температурах около 200°С. Обычно используется растительное масло или смесь животного жира и растительного масла [33, 58, 59].
В производстве консервной и мясной продукции.
Различают следующие приемы жарения:
на жарочной поверхности с небольшим количеством жира; жир предварительно нагревают до высокой температуры;
в закрытой камере жарочного шкафа в неглубокой таре с небольшим количеством нагретого жира;
путем погружения в жир (во фритюре) - на открытой поверхности с большим количеством нагретого жира, помещенного в жарочную ванну.
Температурный режим, используемый при разных способах жарения, можно варьировать в зависимости от вида продукта.
При жарении на открытой поверхности в качестве среды, передающей тепло, используют нагретый жир, благодаря небольшой теплопроводности жир защищает продукт от местного перегрева и способствует равномерному нагреву всей поверхности.
В начальный период жарения, расплавленный жир обеспечивает равномерный нагрев поверхности продукта до температуры, не превышающей 100°С.
При этом поверхностный слой продукта обезвоживается за счет испарения влаги и процесса термовлагопроводности, вызывающего перенос влаги в направлении движения потока тепла - от поверхностного слоя продукта к центру. Дальнейший нагрев обезвоженного поверхностного слоя продукта вызывает термический распад веществ, входящих в его состав, с образованием новых химических веществ (частью летучих), обладающих специфическим ароматом и вкусом жареного, характерным для данного вида продукта.
Начинается этот процесс примерно при температуре около 105°С и усиливается при дальнейшем повышении температуры. Нагрев свыше 135°С приводит к ухудшению органолептических показателей продукта, в связи с образованием веществ, обладающих запахом и вкусом горелого.
При жарении в тонком слое жира на нагретый жир помещают продукт, поверхность которого быстро обезвоживается и покрывается корочкой. Для получения корочки с обеих сторон продукт переворачивают. Передача тепла внутренней части продукта в процессе жарения производится за счет теплопроводности самого продукта.
При жарении путем погружения в жир (во фритюре) продукт полностью погружают в жарочную ванну с нагретым жиром, что обусловливает образование корочки на всей поверхности продукта. В этом случае передача тепла от нагреваемой среды продукту осуществляется теплопроводностью. Жарение во фритюре может производиться плавающим и погруженным способом, причем производительность второго способа значительно выше. Жарение во фритюре находит широкое применение для доведения до готовности таких продуктов, как картофель, и может осуществляться с использованием аппаратов периодического и непрерывного действия.
При жарении в камере жарочного шкафа (радиационно-конвекционный способ) продукт поливают растопленным жиром и помещают в жарочный шкаф, в котором нагревание продукта производится в основном (на 80-85%) за счет излучения (радиацией) от нагретых поверхностей камеры и частично благодаря теплопроводности горячего пода и конвекции перемещающихся потоков воздуха.
При жарении в поле ИК-излучений продукт (мясо, рыба) жарят на открытом огне (без дымообразования), помещая его на металлическую решетку, предварительно смазанную жиром. После обжаривания продукта с одной стороны решетку переворачивают и обжаривают продукт с другой стороны. Этот способ используют при жарении продукта в специальных аппаратах - электрогрилях, где он подвергается воздействию излучения электронагревательных элементов.
Консервирование пищевых продуктов основано на достижении промышленной стерильности. Тепловая обработка для консервирования продуктов является одной из основных технологий, используемых для этой цели в производстве продуктов питания. Тепловая обработка прекращает бактериальную и ферментативную деятельность, и таким образом, предотвращает ухудшение качества и быструю порчу продуктов. В процессах тепловой обработки можно применять различные температурно-временные комбинации в зависимости от свойств продукта и требований к сроку хранения.
Пастеризация представляет собой регулируемый процесс нагрева, используемый для уничтожения жизнеспособных видов каких-либо микроорганизмов, то есть, болезнетворных или вызывающих гниение, которые могут быть в некоторых мясных продуктах и других пищевых продуктах.
Стерилизация представляет собой регулируемый процесс нагрева, используемый для уничтожения активных и споровых форм микроорганизмов, которые могут иметься в консервированных продуктах. Это достигается с применением влажного нагревания, сухого нагревания, фильтрации, облучения или химическими способами. В сравнении с пастеризацией, используется тепловая обработка при температуре выше 100°С в течение достаточно продолжительного периода времени, чтобы добиться стабильного срока хранения продукта.
Пастеризация и стерилизация используется для обработки всех типов продуктов в производстве продуктов питания.
Температура пастеризации может составлять от 62 до 95°С, время пастеризации варьируется от секунд до минут. При периодической пастеризации применяется температура от 62 до 65°С в течение максимум 30 мин. При кратковременной высокотемпературной пастеризации применяется температура от 72 до 75°С в течение 15-240 с. При кратковременной пастеризации с высокой степенью нагрева применяется температура от 85 до 95°С в течение 1-25 с.
Периодическая пастеризация выполняется в сосудах с мешалкой. Иногда продукт, пастеризуются после изготовления консервов. При этом продукты в контейнерах погружаются в горячую воду или проходят через паровой туннель. Для непрерывной пастеризации используются прямоточные теплообменники, например, трубчатые, или пластинчатые. Они включают в себя участки нагрева, выдержки и охлаждения.
Как правило, для стерилизации продукт консервируется в таре и затем проходит тепловую обработку в стерилизаторе (автоклаве) паром или горячей водой. Стерилизаторы могут быть периодического или непрерывного действия. При стерилизации влажным нагревом температура составляет обычно от 110 до 130°С со временем стерилизации от 20 до 40 мин. Однако если условия не благоприятствуют росту спор, можно применять более низкие температуры в течение более коротких периодов времени.
В плодоперерабатывающих организациях чаще используют вертикальный автоклав - стерилизатор на две или четыре корзины. Для стерилизации томат-пасты, пюре, сахарных растворов и воды для диффузионных установок сахарных заводов применяют пароконтактные устройства. В них нагрев осуществляется в результате непосредственного контакта среды с паром.
Жидкий продукт распыляется в пароконтактном нагревателе и мгновенно обрабатывается паром из дистиллированной воды. Затем продукт поступает в вакуумкамеру, где в результате испарения удаляется перешедший в него конденсат, летучие кислоты, придававшие продукту нежелательный запах и привкус.
Режим стерилизации зависит от вида продукции, размера и вида тары. Так, консервы с твердой продукцией прогреваются дольше, чем с жидкой. Жестяная тара прогревается быстрее, чем стеклянная. Поэтому для каждого вида продуктов разработан специфический режим стерилизации.
В малокислых пищевых продуктах с рН выше 4, 2 (овощные, рыбные, мясные консервы) хорошо развиваются всевозможные гнилостные анаэробные и другие микроорганизмы, споры которых очень термоустойчивы (например, возбудители ботулизма). Поэтому такие консервы стерилизуют при температуре выше 100°С.
Если же активная кислотность продукта высока - рН ниже 4, 2 (фруктовые консервы), то достаточно 100°С и ниже, чтобы подавить плесени и дрожжи, которые хорошо развиваются в кислой среде, но нетермоустойчивы. Кислая среда снижает термоустойчивость спор других микроорганизмов.
К тепловой стерилизации относится асептический метод консервирования.
Принцип его заключается в том, что тепловая стерилизация пищевого продукта осуществляется до фасовки в тару, а для того чтобы гарантировать микробиологическую стабильность продукта при хранении, принимают меры против вторичного заражения стерильного продукта при фасовке и после нее. Особую ценность этот метод консервирования представляет в отношении сохранения фруктовых полуфабрикатов (пюре) в резервуарах большой вместимости (15-50 т).
Для стерилизации консервов используют также тиндализацию - метод повторной стерилизации с интервалами между варками в 20-28 ч. Этот метод позволяет проводить стерилизацию при установленной продолжительности при несколько пониженной температуре. При такой обработке первоначальная консистенция сырья почти не изменяется, качество продукта лучше в сравнении с обычной стерилизацией (например, плоды компота не развариваются, имеют упругую, плотную консистенцию).
К особым вариантам тепловой стерилизации относится применение переменного электрического тока высокой и сверхвысокой частоты. При этом стерилизация происходит за несколько секунд, и консервы получаются высокого качества. Однако внедрение процессов ВЧ- и СВЧ-обработки в практику консервирования лимитируется сложностью оборудования, относительно высокой энергоемкостью процесса, трудностью контроля температурного режима в банке во время обработки и т.д.
Процесс применяется в производстве растительных масел для ослабления связей масла с частицами мятки, что облегчает отделение масла при прессовании [33, 58, 59].
Применяется в производстве растительных масел.
Если измельченные маличные семена направить после вальцевого станка в пресс, то, несмотря на большое давление в прессе удастся извлечь небольшое количество масла, содержащегося в мятке (примерно 10-15% от большего содержания).
При нагревании мятки снижается вязкость масла, что облегчает его последующее вытекание из прессуемого материала.
В производственных условиях процесс влаготепловой обработки - приготовление мезги - слагается из двух периодов.
Первый период - увлажнение мятки и подогрев до температуры 60°С. Подогрев при увлажнении необходим для более равномерного распределения влаги в мятке. В течение этого периода происходит процесс избирательного смачивания и производится основная работа по уменьшению связанности масла на поверхности частиц мятки.
Второй период - высушивание и нагрев увлажненной мятки. Влажность готовой мезги доводят до уровня, обеспечивающего достижение физико-механических свойств, необходимых для работы шнекового пресса данного типа.
Конечная влажность готовой мезги низкая, материал подсушивают при непрерывно повышающихся температурах (от 60 до 110°С).
Подготовку мезги к прессованию производят последовательно в пропарочно-увлажнительном шнеке (инактиваторе), групповой жаровне.
Цель тостирования - удаление растворителя из обезжиренного экстракцией материала (шрота) отгонкой для получения кормового продукты и сокращения потерь растворителя в производстве [33, 58, 59].
Применяется в производстве растительных масел.
Обезжиренный остаток сырья после экстракции - шрот выходит из экстрактора с высоким содержанием растворителя и влаги (25-40%), поэтому его направляют в шнековые или чанные (тостеры) испарители, где из него удаляют бензин.
Механизм и кинетика процесса отгонки растворителя из шрота после экстракции аналогична процессу сушки. Удаление растворителя путем отгонки осуществляется в перемешиваемом слое материала под действием острого и глухого водяного пара в специальных чанных испарителях - тостерах в условиях вакуума. Температура процесса зависит от вида масличного сырья, условия проведения процесса при различном давлении и необходимости обезвреживания антипитательных веществ.
Выпаривание/испарение представляет собой частичное или полное обезвоживание жидких пищевых продуктов с помощью кипения жидкости при атмосферном или пониженном давлении. Например, жидкие продукты можно концентрировать с 5% содержания сухих веществ до более 72%, в зависимости от вязкости концентратов. Эти технологические процессы применяются для предварительно концентрированных пищевых продуктов с целью увеличения содержания сухих веществ в продукте и изменения цвета продукта.
Выпаривание/испарение применяются практически во многих технологиях производства продуктов питания. Они используются, например, для производства производных овощных и фруктовых паст и пюре, приправ, сахара.
Пищевые продукты, подвергаемые концентрированию, представляют собой сложную систему, в которой кроме истинных водных растворов сахаров, органических кислот, минеральных солей и других веществ содержатся взвешенные частицы различной степени дисперсности.
Выпаривание воды сопровождается сложными физико-химическими изменениями. В процессе выпаривания увеличиваются плотность продукта и его вязкость. Под действием тепла происходит коагуляция белков, некоторый гидролиз сложных органических соединений, а также реакции соединения - меланоидинообразования, карамелизации и ряд других.
Таким образом, при концентрировании непрерывно изменяются основные свойства продукта. Поэтому подбор режимов и условий концентрирования является важнейшей работой в создании технологического процесса и устройств для концентрирования пищевых продуктов.
Так же выпаривание/испарение применяется для удаления остаточной влаги из масла на ранних стадиях извлечения растительных масел и рафинации.
Выпаривание проводят при таком режиме, при котором можно наиболее полно сохранить ценные компоненты продукта и свойственные ему цвет, вкус и запах. Это можно достигнуть при низких температурах кипения и кратковременном пребывании продукта в выпарных аппаратах.
Для нагревания массы до температуры кипения можно применять любой теплоноситель, но в пищевой промышленности, как правило, используют водяной пар, который называют греющим или первичным в отличие от вторичного (сокового) пара, образующегося при выпаривании растворов.
Процесс можно проводить при атмосферном давлении или под вакуумом.
При выпаривании при атмосферном давлении вторичный пар обычно отводят в атмосферу. Этот способ является наиболее простым, но малоэкономичным, ухудшающим качество продукта за счет высокой температуры нагрева.
При выпаривании под вакуумом точка кипения раствора снижается, и это позволяет использовать для обогрева выпарных аппаратов пар низкого давления. Достоинствами вакуум-аппаратов являются уменьшение потерь тепла в окружающую среду и увеличение полезной разности между температурами греющего пара и кипящего раствора.
Выпаривание может осуществляться в одном выпарном аппарате (однокорпусная установка) либо в нескольких последовательно установленных аппаратах (многокорпусная установка).
Однокорпусная установка применяется для выпаривания относительно небольшого количества жидкости, когда экономия теплоты не имеет большого значения.
Многокорпусная выпарная установка состоит из нескольких однокорпусных выпарных аппаратов, соединенных последовательно. В этих установках для обогрева второго и последующего корпусов используется вторичный (соковый) пар. Передача тепла осуществляется за счет разности между температурой греющего пара и температурой кипения раствора. Пониженная температура кипения достигается снижением давления в каждом последующем аппарате по сравнению с предыдущим.
В прямоточной выпарной установке благодаря перепаду давлений раствор из предыдущего корпуса в последующий переходит самотеком параллельно протекающему пару. При переходе из предыдущего корпуса в следующий раствор оказывается перегретым вследствие того, что попадает в пространство с более низкой температурой и меньшим давлением. В результате самоиспарения удаляется некоторое количество воды.
Соковый пар из последнего корпуса поступает в барометрический конденсатор.
В противоточной установке применяется встречное взаимное движение упариваемого раствора и греющего пара. Раствор поступает в последний корпус и в концентрированном виде выходит из первого в случае нумерации корпусов по пару.
Поскольку давление в корпусах по мере передвижения продукта увеличивается, он передается из корпуса в корпус насосами.
Выпарные аппараты, используемые для концентрирования соков, должны обеспечивать быстрое проведение процесса выпаривания без заметного ухудшения цвета, вкуса и химического состава. Они должны быть экономичны, т.е. обладать высокой испарительной способностью при относительно невысоком расходе греющего пара, обеспечивать непрерывную работу и удобство обслуживания.
Регулирование процесса выпаривания должно проводиться автоматически.
Для концентрирования термолабильных ягодной и цитрусовой продукции используют низкотемпературный выпарной аппарат с двумя испарителями.
Испарение и конденсация достигаются при помощи циркулирующего аммиака или другого холодильного агента в жидком и газообразном состоянии. Сжатые пары аммиака через газоохладитель поступают в испаритель, где конденсируются, отдавая тепло на испарение продукта. Жидкий аммиак стекает в резервуар, а оттуда в аммиачный испаритель. Испаритель одновременно действует как конденсатор. Когда пар из продукта конденсируется и свою скрытую теплоту испарения отдает жидкому аммиаку, тот испаряется. Пары аммиака засасываются компрессором. Частично сконденсированный сок из испарителя первого корпуса через сепаратор поступает в испаритель второго корпуса. В межтрубное пространство этого испарителя подаются соковые пары из сепаратора первого корпуса. Здесь осуществляется окончательное концентрирование сока до 50-70%. Продукт перекачивается циркуляционными насосами.
В установке поддерживается вакуум в пределах 90-92 кПа. Низкая температура выпаривания в сочетании с быстрым прохождением продукции через аппарат обеспечивает получение продукта высокого качества как по органолептическим, так и по физико-химическим показателям.
Другую возможность относительно щадящего и непрерывного выпаривания в тонком слое представляют пластинчатые выпарные аппараты.
Выбор подходящей выпарной установки определяется видом обрабатываемого продукта. Кроме того, необходимо учитывать следующие аспекты: требуемая производительность по продукту и по испаренной влаге; степень концентрации, содержание сухих веществ в исходном продукте; теплочувствительность продукта, возможная температура и продолжительность обработки; реологические свойства продукта, тенденция к пригоранию; расходы на установку и эксплуатацию в зависимости от испарительной способности греющей поверхности.
В зависимости от специфических свойств продукта и технологических критериев (продолжительность обработки и пределы вязкости) можно приблизительно определить тип выпариваемого аппарата (таблица 2.3).
|
Тип испарителя |
Общее содержание сухих веществ на входе, % |
Общее содержание сухих веществ на выходе, % |
|
Кожухотрубчатый, многоступенчатый |
5-25 |
40-75 |
|
Пластинчатый, многоступенчатый |
5-25 |
40-75 |
|
Вакуумный выпарной аппарат |
60-70 |
80-85 |
|
Центротермический, одноступенчатый |
5-25 |
40-60 |
|
Пленочный, одноступенчатый |
40-50 |
70-90 |
При возможности выбора одной из нескольких типов выпарных установок наряду с таким фактором, как качество продукции, необходимо учитывать и чисто экономические - потребность в паре, воде, габаритные размеры установки и т.д.
Данный тепловой процесс применяется и в масложировом производстве.
Сырьем для получения лецитина (рисунок 2.6) служат растительные масла. Точнее побочный продукт их рафинации - фосфатидная эмульсия. Она образуется на стадии гидратации растительных масел.
Гидратация масел направлена на выведение из них фосфорсодержащих веществ. В масло дозируется вода (для получения пищевого лецитина обязательно проводить водную гидратацию, не применяя растворов кислот или других электролитов), смесь масла с водой перемешивается и образовавшийся в результате этого в масле осадок (фосфатидная эмульсия) затем отделяется от масла. Данный осадок состоит из 50-65% воды, 20-30% фосфолипидов и 15-20% масла, которое подвергалось гидратации. Для получения из данного осадка жидкого лецитина его влажность необходимо довести до значений менее 1%, что осуществляется при нагревании его под вакуумом. Полученный продукт содержит не менее 60% фосфолипидов, приблизительно 39% масла и не более 1% воды.
Стоит отметить, что для получения качественного лецитина растительное масло еще перед гидратацией должно быть подвергнуто фильтрации, для того, чтобы в фосфатидную эмульсию, а далее и в лецитин не попали нежировые нерастворимые примеси.

Рисунок 2.6 - Схема последовательности технологических операций получения лецитина
Сушка - процесс удаления влаги из продукта путем ее испарения и отвода образовавшихся паров. Это сложный тепломассообменный процесс, связанный с затратами теплоты на фазовое превращение воды в пар, скорость его во многих случаях определяется скоростью внутридиффузионного переноса влаги в твердом теле.
Наиболее распространенными областями применения процесса сушки являются производство сушеных продуктов питания, производство сахара.
Выбор метода сушки и типа сушилки осуществляется на основании анализа материала как объекта сушки, при этом большое значение имеют формы связи влаги с материалом. Различают следующие формы связи влаги с материалом: химически, физико-химически и физико-механически связанную.
Химически связанная влага определяется ионной или кристаллогидратной связью, не удаляется при нагревании до 100-120°С, разрушается путем химического воздействия или нагревом до высоких температур.
Физико-химически связанная влага удерживается на внутренней поверхности пор материала адсорбционными силами (адсорбционно, осмотически и капиллярно-связанная влага).
Физико-механически связанная влага находится в крупных капиллярах, на наружной поверхности продукта и удерживается капиллярным давлением.
В качестве объектов сушки выступают пищевые продукты, которые могут быть кристаллическими телами, как, например, сахар или коллоидно-дисперсными системами, как, например, овощи и фрукты.
Сушильные установки, применяемые в пищевой промышленности, отличаются разнообразием конструкций и подразделяются [3]:
- по способу организации процесса (периодические или непрерывного действия);
- по состоянию слоя (плотный, неподвижный, пересыпающийся, кипящий и др.);
- по виду используемого теплоносителя (воздух, газ, пар, топочные газы и др.);
- по способу передачи теплоты (конвективные - подвод теплоты осуществляется при непосредственном контакте сушильного агента с высушиваемым материалом; кондуктивные - подвод теплоты осуществляется путем передачи от теплоносителя к материалу через разделяющую их стенку; радиационные - подвод теплоты осуществляется путем передачи инфракрасными излучателями; диэлектрические - подвод теплоты осуществляется путем нагревания материалов в поле высокой частоты);
- по давлению воздуха в сушильной камере (атмосферные, вакуумные, сублимационные и др.);
- по направлению движения материала и сушильного агента (прямоточные и противоточные);
- по схеме циркуляции сушильного агента, способу обслуживания и т.п.
Классификация сушильных установок представлена на рисунке 2.7.

Рисунок 2.7 - Классификация сушильных установок
Применяются разнообразные типы сушилок: с псевдоожиженным слоем, сушильные камеры или лотковые сушилки, конвейерные или ленточные сушилки, пневматические, сушилки с мгновенным парообразованием и/или кольцевые, барабанные, туннельные, паровые пучковые, вакуумные сушилки и др.
Наиболее широкое распространение получили барабанные сушилки, которые отличаются высокой производительностью и относятся к конвективным сушилкам. В качестве сушильного агента в них используют воздух и дымовые газы. Барабанные сушилки представляют собой вращающиеся металлические цилиндры с небольшим наклоном, оснащенные изнутри порогами рассева, которые создают каскадирование продукта через поток горячего воздуха и его перемещение в сушилке. Поток воздуха может быть прямоточным или противоточным. Перемешивание продуктов и большая площадь продукта, подвергающаяся воздействию воздуха, обеспечивает высокую интенсивность и равномерность сушки продуктов. В особенности этот метод подходит для продуктов, которые склонны к агломерации в ленточных или лотковых сушилках. Он применяется в сахарной промышленности для сушки сахара.
Сушилки с псевдоожиженным слоем используют для сушки различных мелкозернистых продуктов. Внутри сушилок находятся одна или несколько ступенчатых решеток с перфорированными основаниями, на которых находится слой продукта глубиной до 15 см. Горячий воздух продувается через слой, в результате чего продукт сжижается в потоке воздуха, что приводит к интенсивному перемешиванию. Воздух служит в качестве средства обезвоживания и псевдоожижения, одновременно. Эти сушилки могут быть периодического или непрерывного действия. Сушилки с псевдоожиженным слоем компактны и обеспечивают оптимальный контроль условий высушивания, относительно высокий тепловой кпд и высокую степень высушивания. Такие сушилки обладают большой интенсивностью теплопередачи и массообмена и, следовательно, обеспечивают короткое время сушки. Обезвоживание может выполняться при температуре воздуха ниже 100°С, а также при температуре до 170°С или выше, в зависимости от продукта. Используются для сушки сахара.
Сушильные камеры или лотковые сушилки состоят из изолированного шкафа, оснащенного неглубокой сеткой или перфорированными лотками, в каждом из которых размещается тонкий слой продукта. В камере циркулирует горячий воздух. Для направления воздуха над каждым лотком и/или сквозь каждый лоток, с целью равномерного распределения воздуха, используется система каналов и направляющих перегородок. Такие сушки применяются в небольших производствах и не требуют больших затрат и технического обслуживания. Вместе с тем, с их помощью достаточно сложно обеспечивать качество различных продуктов и осуществлять контроль качества. Используются для сушки фруктов и овощей.
Конвейерные или ленточные сушилки представляют собой конвейерные камеры, внутри которых расположены конвейеры, снабженные вентиляционным оборудованием. Сушка продукта в них осуществляется чистым нагретым воздухом. Конвейерные сушилки могут быть одноярусными и многоярусными, в которых материал перемещается, пересыпаясь с одного конвейера на другой. Такие сушилки нашли применение для высушивания овощей и фруктов.
В туннельных сушилках тонкие слои продуктов сушатся на лотках, которые расставлены на ленте конвейера, движущегося через изолированный туннель, или на перемещающихся по рельсам тележках. Подаваемый в туннель горячий воздух взаимодействует с материалом в прямотоке или противотоке. Такие сушилки применяют для сушки долго сохнущих материалов - овощей и фруктов.
Вакуум-сублимационные сушилки работают при остаточном давлении в сушильной камере 13, 3-133, 3 Па. При этом давлении сублимационная сушка протекает при отрицательных температурах, а вода находится в состоянии льда. При сублимационной сушке продукты сначала замораживают, а потом помещают в вакуумную камеру, где производится откачка давления остаточных газов до 2, 7-8, 0 Па. В вакууме происходит интенсивное испарение льда с поглощением теплоты. Испаряемая влага конденсируется в десублиматорах, охлаждаемых до температуры ниже 55°С. Вакуум-сублимационные сушилки используются для сушки мяса и мясных изделий, овощей.
Охлаждение - процесс понижения температуры материалов путем отвода от них теплоты.
Применяется для понижения температуры пищевых продуктов с одной температуры до другой или до требуемой температуры хранения. Охлаждение представляет собой технологию обработки, при которой температура продукта снижается и поддерживается в интервале от минус 1 до плюс 8°С. Задачей охлаждения является снижение интенсивности биохимических и микробиологических изменений в продуктах, продление срока хранения свежих и переработанных продуктов или поддержание определенной температуры при обработке продуктов. Охлаждение используется также для стимулирования изменения агрегатного состояния, например, кристаллизации.
Охлаждение применяется для обеспечения сохранности скоропортящихся продуктов питания.
Для снабжения потребителей охлажденными пищевыми продуктами требуется сложная система распределения, включающая в себя охлаждаемые хранилища, транспортные средства с рефрижераторами и охлаждаемые витрины для розничной торговли. Охлажденные пищевые продукты можно разделить на три категории, в соответствии с температурой хранения.
Первая - от минус 1°С до плюс 1°С для колбасных изделий, разделанного и копченого мяса;
Вторая - от 0°С до плюс 5°С для пастеризованных мясных консервов и кондитерских изделий;
Третья - от 0°С до плюс 8°С для сырого вяленого мяса и др.
Самым эффективным по скорости охлаждения считается вакуумный метод, гидроохлаждение, воздушное охлаждение и снегование. В настоящее время широко используется воздушный метод охлаждения продуктов в различных его модификациях.
Воздушный метод охлаждения применяется:
- в холодильных камерах для обычного хранения продуктов, где средняя скорость движения воздуха примерно равна 1-1, 5 м/с, а кратность циркуляции равна 30-40 объемов в час;
- в тоннельных камерах при условии предварительного охлаждения или же в камерах другого типа, где скорость движения воздуха от 3 до 4 м/с;
- в специализированных аппаратах, в которых осуществляется интенсивное охлаждение воздухом с применением высоких скоростей его движения (до 5 м/с) и при большой кратности циркуляции воздуха (до 150 объемов/час).
Так как в основном пищевые продукты имеют небольшую теплопроводность, то их охлаждение осуществляется достаточно медленно - в течение нескольких часов или даже суток.
Замораживание пищевых продуктов - это способ консервирования продуктов, заключающийся в понижении температуры замораживаемого продукта ниже точки его замерзания. Эта так называемая криоскопическая точка зависит от концентрации растворимых веществ в клеточном соке, при которой часть содержащейся в продукте воды переходит в твердое состояние.
Замораживанию подвергают такие виды пищевых продуктов, как например: фрукты, овощи и мясо.
Во время замораживания сначала отводится тепло для снижения температуры продукта до точки замерзания с параллельно происходящим процессом отведения тепла вследствие респирации (для свежих продуктов). После этого выделяется латентное тепло кристаллизации, и формируются кристаллы. В таблице 2.4 приведены типичные точки замерзания различных продуктов, относящихся к данному ИТС.
|
Наименование продукта |
Точка замерзания |
|
Мясо, домашняя птица |
от -0, 6°С до -2, 0°С |
|
Овощи (горошек зеленый, цветная капуста, лук, морковь, томаты и др.) |
от -0, 9°С до -1, 4°С |
|
Фрукты (груша, слива, абрикосы и др.) |
от -1, 8°С до -2, 5°С |
|
Ягоды (клубника, малина и др.) |
от -0, 8°С до -1, 2°С |
Существует большое разнообразие методов и оборудования для замораживания продуктов питания. К наиболее распространенным морозильным установкам относятся воздуходувные, ленточные, с псевдосжиженным слоем, с поверхностным охлаждением, погружные и криогенные морозилки.
В периодических воздуходувных морозилках холодный воздух с температурой минус 30-40°С циркулирует вокруг продуктов со скоростью 1, 5-6 м/с. В таких морозилках продукты укладываются на поддонах в помещениях или камерах.
В непрерывно действующих морозильных установках поддоны, на которых укладываются продукты, размещаются на тележках или, продукты перемещаются по туннелю замораживания с помощью конвейерных лент. Иногда используются многофазные туннели с несколькими лентами. Во время перемещения продуктов с ленты на ленту происходит разделение слипшихся продуктов. Толщина слоя продуктов на лентах может составлять от 25 до 125 мм. В воздуходувных морозилках циркулируют большие объемы воздуха, однако это может привести к окислительным изменениям неупакованных продуктов. Влага из продуктов конденсируется на змеевиках системы охлаждения, это делает необходимым частое размораживание. Кроме этого, применяется замораживание в потоке воздуха с температурой ниже минус 50°С движущегося со скоростью до 45 м/с.
Принцип действия противоточной морозильной установки (например: ленточной или винтовой), идентичен принципу действия воздуходувной установки, за исключением того, что замораживаемые продукты перемещаются через противоток холодного воздуха или жидкого азота [34]. Это уменьшает испарение воды из продуктов.
В аппаратах с псевдосжиженным слоем пищевые продукты обрабатываются воздухом с температурой от минус 25°С до минус 40°С. Воздух проходит вертикально вверх через перфорированный лоток или конвейерную ленту, а также через слой продукта толщиной от 2 до 20 см. Форма и размер кусочков продукта определяется толщиной псевдосжиженного слоя и скоростью воздуха для псевдоожижения. В такой системе продукты имеют большую площадь соприкосновения с воздухом, чем в воздуходувных установках, что обусловливает одновременное и равномерное замораживание.
В морозильных установках с поверхностным охлаждением вертикальные или горизонтальные полые пластины охлаждаются хладагентом с температурой около минус 40°С. Продукты размещаются на поверхности тонкими слоями. Иногда пластины немного прижимаются друг к другу. Это усиливает контакт между продуктами и охлаждающими пластинами. Преимущество таких морозилок состоит в том, что происходит незначительное обезвоживание продуктов, что сокращает частоту выполнения размораживания.
В погружных морозильных установках упакованные продукты проходят через ванну с охлажденным гликолевым, соляным, глицериновым раствором или с раствором хлорида кальция на погружном сетчатом конвейере. С помощью этого метода достигается высокая интенсивность замораживания. Он применяется, например, для предварительного замораживания, завернутой в пленку домашней птицы перед воздуходувным замораживанием.
При криогенном замораживании пищевые продукты находятся в непосредственном контакте с хладагентом, в качестве которого может использоваться твердый или жидкий углекислый газ или жидкий азот. Хладагент испаряется и сублимируется, забирая тепло из продуктов, в результате происходит быстрое замораживание. Хладагенты на основе жидкого азота и углекислого газа без цвета, без запаха и инертны.
Сублимационная сушка или лиофилизация представляет собой процесс извлечения воды из продукта основанный на сублимации и десорбции. Цель этого процесса заключается в сохранности термолабильного материала, который невозможно высушивать испарением жидкость-жидкость. Этот метод применяется в случае существования риска распада отдельных компонентов при высоких температурах, что может привести к потере вкуса или других аспектов качества.
Эта технология используется, например, для сушки овощей для супов, растворимых порошков и мяса [4].
Возрастает использование сублимированных продуктов для питания космонавтов и других людей с особыми условиями трудовой деятельности. Оценки производятся по комплексу органолептических и физико-химических показателей, а также по степени перевариваемости и усвояемости. Следует отметить, что по перевариваемости и усвояемости мясо сублимационной сушки и продукты из них не уступают обычным. Аналогичные результаты получены и для растительных продуктов. Однако при длительном кормлении подопытных животных только сублимированными продуктами отмечалось некоторое снижение усвояемости белка.
Имеются объективные предпосылки для развития технологии консервирования продуктов сублимационной сушкой (рис. 2.8 - 2.10). Стали доступными новые виды тропического растительного сырья. Развивается производство сублимированных экстрактов чая и лекарственных трав. Получены устойчивые штаммы пробиотических микроорганизмов. Внесение их во фруктово-ягодные пюре позволяет достигать высокого уровня сохранности таких композиций микроорганизмов в сублимированных продуктах. Сохранность витаминов, белков и микрофлоры после сушки остается на высоком уровне.
К оборудованию для сублимационной сушки относится сушильная камера с полками с регулируемой температурой. Это может быть камера периодического действия, когда лотки остаются неподвижными на нагревательных пластинах в течение процесса сушки, или полунепрерывного типа, когда лотки перемещаются через вакуумный шлюз в сушильный канал. Оборудование включает в себя также конденсатор, для задержания воды, извлекаемой из продукта в сушильной камере и для упрощения процесса сушки; систему охлаждения, для доставки хладагента к полкам и конденсатору; и вакуумную систему, для понижения давления в камере.
Если подаваемым продуктом является жидкость, она замораживается в два этапа, с двумя температурами замерзания и периодами времени, а затем измельчается. После этого твердый материал подается вручную или механически на лотки в сушильной камере. Температура сушильной камеры значительно ниже 0°С.
Точная температура зависит от вида продукта. В камере обеспечивается пониженное давление близкое к вакууму. В таких условиях лед испаряется, минуя жидкую фазу. Это испарение вызывает дальнейшее понижение температуры продукта, которое компенсируется подводом тепла в продукт с помощью нагревательных пластин через лотки с регулируемой температурой.
Испаряющаяся вода снова замораживается на поверхности конденсатора, температура которого намного ниже температуры сублимации в существующих в камере условиях. Время от времени конденсатор освобождается ото льда с помощью нагрева поверхности конденсатора. При этом вода частично размораживается и дренируется. Вакуум поддерживается с помощью вакуумного насоса.
Для предотвращения попадания твердых частиц и повреждения вакуумного насоса, на всасывающем патрубке используется фильтр.

Рисунок 2.8 - Технологическая схема производства сублимированных овощей

Рисунок 2.9 - Технологическая схема производства сублимированных фруктов и ягод

Рисунок 2.10 - Технологическая схема производства сублимированных мясопродуктов
Процесс винтеризации - удаление воскоподобных веществ из растительных масел.
Процесс винтеризации применяется при рафинации различных масел, содержащих воскоподобные вещества (подсолнечное, рапсовое, кукурузное и др.). В подсолнечном масле содержится наибольшее количество воскоподобных веществ, которые попадают туда из лузги семян подсолнечника и вызывают помутнение масла при низких температурах и выпадение осадка на дне емкостей.
Присутствие восков и воскообразных веществ в растительном масле способствует образованию мутной взвеси или осадка при длительном хранении. Это ухудшает товарный вид, затрудняет переработку и фильтрацию масла, отрицательно сказывается на активности катализатора при гидрогенизации.
Воски в основном локализованы в оболочке семени и в процессе извлечения масла переходят в него. Количество восковых веществ в масле колеблется от 0, 01 до 0, 4% и зависит от способа получения масла. В прессовом подсолнечном масле их содержание составляет от 0, 05 до 0, 1%, а в экстракционном - от 0, 08 до 0, 4%.
В состав осадка, вымороженного из масла, входят воскообразные вещества и углеводороды, фосфорсодержащие вещества, влага и летучие вещества, и увлеченный нейтральный жир.
Восковые вещества представляют собой смеси с преобладающим содержанием эфиров высокомолекулярных жирных кислот и одноатомных (реже двухатомных) спиртов, спиртов каротиноидной природы (цветные воски).
В восковую фракцию липидов входят также свободные высокомолекулярные жирные кислоты и спирты, стеролы, стериды, углеводороды, лактоны и эстолиды.
Восковые вещества (температура плавления 32-98°С) даже при комнатной температуре со временем образуют в масле тонкую и очень устойчивую суспензию кристаллов, так называемую сетку, обуславливающую степень прозрачности масла, Сетка значительно ухудшает товарный вид готового продукта.
Значительное отличие свойств восковых веществ от свойств глицеридов при повышенных температурах позволяет применять способ вымораживания, или винтеризации, масел для выведения из них восковых веществ. В основу его положено свойство восковых веществ при относительно низких плюсовых температурах образовывать в масле кристаллы. Вымораживанию подвергаются масла, прошедшие полный цикл пищевой рафинации, до или после дезодорации.
Классическая технология выведения восковых веществ вымораживанием заключается в медленном охлаждении масла, выдержке его при низкой температуре и последующем отделении осадка фильтрованием.
Вымороженное масло представляет собой мало концентрированную суспензию, разделение которой затруднено из-за небольшого количества кристаллов восковых веществ, повышенной вязкости масла и сложного состава отделяемого осадка.
Для интенсификации процесса отделения восковых веществ фильтрованием, в настоящее время, используют вспомогательные фильтровальные порошки, улучшающие дренажные свойства осадка (диатомиты, кизельгуры, перлиты и др.). Их наносят на поверхность фильтровальной перегородки.
Диатомиты - это отложения микроскопических водорослей, образовавшиеся в результате геологических изменений земной коры около 5 млн. лет назад и оказавшихся на поверхности.
Перлит обладает меньшей пористостью по сравнению с кизельгурами. Частички перлита имеют максимально открытую пористую структуру, в которой негде задерживаться маслу, в отличие от структуры кизельгуров. Соответственно при одних и тех же условиях высушивания коржа с отработанным фильтровальным порошком и при одинаковом качестве исходного масла гораздо проще снизить масличность коржа из перлита, чем из кизельгура. В то же время структура перлитов значительно прочней, чем структура кизельгуров.
При низкой температуре масло представляет собой мало концентрированную суспензию. Небольшое количество кристаллов восковых веществ, сложный состав отделяемого осадка и повышенная вязкость масла затрудняют их разделение.
Вымораживанию подвергают масла, прошедшие полный цикл рафинации, до или после, дезодорации.
Выделение восков из масел позволяет улучшить их потребительские свойства и обязательно для, так называемых, салатных масел. При вымораживании масло охлаждают до 4-7°С.
Фильтрация вымороженного масла производится на листовых (пластинчатых) фильтрах, рамных пресс-фильтрах или вакуумных барабанных фильтрах.
Фасование и упаковка продуктов питания являются завершающим этапом технологического процесса их переработки и началом продвижения готовой продукции непосредственно в торговую сеть. Основной целью фасования и упаковки пищевой продукции независимо от ее физического состояния (сыпучие, жидкие или вязкие продукты), является создание максимальных удобств для покупателей, а также защита продуктов от неприятных и вредных явлений окружающей среды - запаха, излишней влажности и защита от вредителей. Объем, а значит и масса расфасованного продукта зависят от его наименования и как правило колеблется в пределах от 100 грамм до одного килограмма. Кроме того, упаковка продуктов питания должна обеспечивать свежесть и пищевую ценность на протяжении всего срока хранения. Упаковка продуктов также должна быть достаточно прочной во избежание ее порчи и потерь во время транспортировки и хранения.
Большая часть продуктов упаковывается на заключительной стадии технологического процесса производства продукции, перед поставкой его в торговую сеть или потребителю. В некоторых случаях упаковка является составной частью процесса производства, это значит, что упакованные продукты проходят дополнительную обработку.
Большая часть продукции отраслей пищевой промышленности проходит процессы первичной, вторичной и третичной упаковки на протяжении всего цикла изготовления и распределения.
К упаковочным материалам, используемым в отраслях пищевой промышленности, относится текстиль, дерево, металл, стекло, жесткая или полужесткая пластмасса, эластичная пластиковая пленка, бумага и картон.
Текстиль обладает недостаточными защитными свойствами. Тканевые мешки по-прежнему используются для транспортировки больших количеств таких продуктов, как зерно, мука, сахар и соль.
Деревянная транспортная тара обычно использовалась для ряда продуктов, таких как фрукты, овощи. Деревянные контейнеры в некоторых производствах уже давно заменены, и сейчас повсеместно все больше и больше заменяются пластиковыми коробками и ящиками.
Для упаковки используют пленку термоусадочную с применением подложек из картона и комбинированных материалов или без них, лотки из полимерных материалов (по нормативным документам, действующим на территории государства, принявшего стандарт), с последующим упаковыванием в пленку из полимерных материалов с термосвариванием.
Герметично запаянные металлические консервные банки обладают высокими защитными свойствами и могут выдерживать высокие и низкие температуры. Материалами, используемыми для металлических консервных банок, является сталь (луженая или нелуженая) и алюминий, но они могут иметь жестяное покрытие или лакированное покрытие для предотвращения взаимодействия с пищевыми продуктами в консервной банке. Металлические консервные банки широко используются для консервации стерилизованных пищевых продуктов, например, фруктов, овощей и мясных продуктов. Металлические консервные банки могут перерабатываться. Алюминиевая фольга также широко используется для упаковывания некоторых видов пищевых продуктов.
Стекло обладает высокими защитными свойствами, инертно и может проходить тепловую и микроволновую обработку. Однако оно имеет два недостатка: вес и риск разбивания. Стеклянные бутылки и банки широко используются для пресервов, паст и пюре, а также для некоторых других пищевых продуктов. Стеклянные бутылки и банки могут повторно использоваться и перерабатываться.
К жесткой и полужесткой пластиковой таре относятся банки, крышки, лотки и коробки, изготавливаемые из одноэлементных или коэкструзионных полимеров. Они имеют небольшой вес, прочные и не ломкие, легко запечатываются, обладают достаточно высокими защитными свойствами и высокой стойкостью к химическому воздействию. Для производства такой тары существует несколько технологических методов, например, термическое формование, выдувное формование, выдувное формование под давлением, выдувное формование методом экструзии и формование с раздувом и вытяжкой. К используемым материалам относится поливинилхлорид (PVC), полистирол (PS), полипропилен (PP), пенополипропилен (XPP) для термического формования, полиэтилен высокой плотности (HDPE), полиэтилентерефталат (PET) и поликарбонат. Часто контейнеры изготавливаются на месте. Жесткая и полужесткая пластмассовая тара чаще всего используется для маргарина и обезвоженных пищевых продуктов [22].
Эластичная пленка изготавливается из неволокнистых пластиковых полимеров, как правило, с толщиной менее 0, 25 мм. Для эластичных пленок обычно используются такие материалы, как полиэтилен (PE), полиэтилен низкой плотности (LDPE), полипропилен (PP), полиэтилентерефталат (PET), полиэтилен высокой плотности (HDPE), полистирол (PS) и поливинилхлорид (PVC). В целом эластичная пленка относительно недорогая; ее можно изготавливать с различными защитными свойствами; она подходит для термосклеивания, имеет небольшой вес; ее можно наслаивать на бумагу, алюминий и другие пластмассы; кроме того, она проста в обращении. Эластичные пленки используются для упаковки множества влажных и сухих пищевых продуктов.
Бумага и картон может быть различных сортов и множества видов. Этот материал может перерабатываться, является биоразлагающимся и может легко комбинироваться с другими материалами. Бумага и картон широко используются для упаковки пищевых продуктов и часто - в качестве вторичной упаковки.
Важным этапом в процессе упаковки является герметизация контейнера или пакета. Сохранение качества пищевого продукта в большой степени зависит от правильного запечатывания упаковки. Швы, как правило, являются наиболее слабой частью упаковок и чаще всего являются причиной дефектов во время производства, например, когда продукт попадает в шов, при неверной температуре запайки или неверные настройке закаточной машины для консервных банок. Консервные банки закатываются, стеклянные банки запечатываются металлическими крышками, пластиковыми крышками или пробками. Сегодня широко распространена технология формовочно-фасовочно-укупорочного запечатывания. При этом процессе контейнер формируется и частично запечатывается, наполняется, и затем окончательно герметично закрывается.
При наполнении упаковки требуется соблюдать аккуратность, точность дозирования, соблюдать гигиенические требования и температурный режим фасовки, что гарантирует сохранность высокого качества продукта и обеспечивает максимальный срок хранения. Выбор соответствующей технологии наполнения зависит от вида продукта и требуемой производительности. Наполнение может выполняться по объему или массе.
Наполнение по объему применяется для паст и порошков. Наиболее распространенным является поршневой наполнитель. Наполнение по массе применяется для крупных развесных материалов, например, кондитерских изделий. Такие материалы наполняются в контейнеры с помощью фотоэлектрических устройств для поштучного подсчета. Кроме того, разрабатываются многоэлементные весы, предназначенные для взвешивания нескольких продуктов одновременно перед наполнением в один контейнер.
Упаковка пастообразных продуктов производится различными способами, в зависимости от типа упаковки. Упаковка Doy pack, трехшовный пакет из термосвариваемых материалов, блистерный стаканчик или глубокий пластиковый стакан с последующей запайкой фольгой и закрытием крышкой [22].
Заполнение упаковки газом представляет собой процесс, при котором продукты хранятся в искусственно созданной атмосфере, как правило, в пластиковых контейнерах, герметически запечатанных лотках или мешках. Процесс называется также модифицированной атмосферной упаковкой и используется для улучшения сохранения цвета, например, вяленого мяса - бекона и вареного окорока, особенно в нарезанном ломтиками виде. Модифицированная атмосферная упаковка используется также для продления срока хранения. Действие упаковки зависит от комбинации продукта, упаковочных материалов и газового соединения.
Заполнение упаковки газом применяется, главным образом, для мяса и мясных продуктов.
При заполнении упаковки газом могут использоваться различные газовые смеси, в зависимости от того, свежее или вяленое мясо необходимо упаковать. Требуемый светло-красный цвет свежего мяса можно дольше сохранять с помощью хранения в атмосфере с некоторым количеством кислорода, тогда как пурпурно-розовый цвет сырого вяленого мяса и розовый цвет вареного вяленого мяса лучше сохраняется в атмосфере, абсолютно не содержащей кислорода. Для любых видов мяса или мясных продуктов используются газовые смеси, которые содержат также углекислый газ (CO2). Это препятствует росту бактерий в мясе и продлевает срок хранения.
В мясо во время измельчения можно добавлять твердый углекислый газ, как правило, в виде гранул. Это создает эффект быстрого понижения температуры смеси и образования слоя инертного газа на поверхности мяса, что улучшает сохранение цвета. Вокруг оборудования происходит временное повышение содержания углекислого газа в воздухе, но он быстро рассеивается.
Иногда используется жидкий азот или твердый углекислый газ для частичной заморозки мяса перед нарезанием на ломтики [88]. Для этого нарезаемые куски мяса проходят через туннель, где на них распыляется сжиженный газ с целью понижения их температуры приблизительно до минус 8°С. В таких случаях у выходов туннеля расположены вытяжные вентиляторы, для отведения излишков газа в воздух. Неблагоприятных воздействий такой обработки не было выявлено.
Хранение в газовой среде заключается в помещении газа, который может быть либо азотом или смесью азота и углекислого газа с качеством пищевого продукта, в резервуар с небольшим избыточным давлением 0, 1-0, 2 бара. Азот используется в сжатом состоянии в стальных баллонах. Углекислый газ используется в сжиженном виде под давлением.
Технологическое оборудование и производственные установки периодически подвергаются санитарной обработке (мойке, очистке) и дезинфекции, в соответствии с требованиями законодательства к производственной гигиене. Периодичность может значительно варьироваться, в зависимости от продуктов и технологических процессов. Цель санитарной обработки и дезинфекции заключается в устранении остатков пищевых продуктов, иных загрязнений и микроорганизмов.
Применяется во всех отраслях пищевой промышленности в производстве продуктов питания.
Перед началом процесса санитарной обработки оборудование полностью освобождается.
Моющие и дезинфицирующие средства могут поставляться в различной упаковке, например, в мешках, цилиндрических цистернах или крупногабаритных баках.
Многие моющие средства являются потенциально опасными для здоровья персонала, поэтому необходимо разрабатывать систему мер для снижения риска во время их хранения, обращения, применения и утилизации.
Существует много вариантов проведения санитарной обработки и дезинфекции.
На предприятиях малой мощности санитарная обработка осуществляется вручную.
Безразборная санитарная обработка применяется для закрытого технологического оборудования и резервуаров, стационарных или малоподвижных технологических единиц. Моющий раствор закачивается в оборудование и распределяется с помощью распылителей в сосудах, резервуарах и реакторах. Обычно программа обработки действует автоматически и включает в себя следующие этапы: предварительное ополаскивание водой, циркуляцию моющего раствора, промежуточное ополаскивание, дезинфекцию и завершающее ополаскивание водой. В автоматических системах безразборной мойки оборудования вода завершающего ополаскивания используется повторно для предварительного ополаскивания, или может пройти очистку и повторно использоваться в технологическом процессе. При таком способе мойки применяются высокие температуры до 90°С, а также концентрированные моющие средства. Процесс безразборной мойки оборудования для открытых систем типа морозильных установок практически полностью автоматизирован, за исключением сухой чистки и открывания люков. Температура для систем среднего давления, как правило, составляет ниже 50°С, давление составляет 10-15 бар.
Санитарная обработка с частичной или полной разборкой оборудования обычно применяется перед началом ручной или автоматической чистки машины или агрегата. Демонтируемые компоненты очищаются отдельно от машины. Примером являются формовочные машины. Шнеки, поршни, клапаны, формовочные пластины и уплотнения перед чисткой машины следует демонтировать. Очистку струей высокого давления, с использованием гелей и пены, можно выполнять вручную или автоматически. Применимым способом санитарной обработки является комбинирование параметров процесса, таких как подача воды, температура моющего раствора, моющих средств - химикатов и механических усилий. Для выполняемой вручную мойки можно использовать только мягкие температурные режимы и низкоактивные моющие средства.
Мойку струей высокого давления и мойку пеной используют, главным образом, для внешних поверхностей оборудования, стен и полов. Вода распыляется по очищаемой поверхности обычно под давлением 40-65 бар. В воду впрыскиваются моющие средства со средней температурой до 60°С. Важной частью процесса мойки являются механические усилия.
При пенной мойке по очищаемой поверхности распределяется пенообразующий моющий раствор, который, остается на поверхности на 10-20 мин, а затем смывается водой. Очистка пеной выполняется и вручную, и автоматически. Мойка гелем происходит так же, как пенная мойка.
В некоторых случаях проводится мойка только с использованием горячей воды, но это зависит от природы продукта и от технологического процесса, однако в отраслях пищевой промышленности применение моющих средств является обычной практикой.
В качестве моющих средств, как правило, используются щелочи, а именно - гидроксид натрия и калия, метасиликат и карбонат натрия; кислоты, а именно - азотная, фосфорная, лимонная и глюконовая; сложные очищающие средства, содержащие хелатные добавки, а именно - этилендиаминтетрауксусная кислота, нитрилтриацетат, фосфаты, полифосфаты, а также фосфонаты, поверхностно-активные вещества и/или ферменты. Можно использовать дезинфицирующие средства, такие как гипохлориды, ионофоры, перекись водорода, перуксусную кислоту и четверичные аммониевые соединения.
В производстве продуктов питания практически на каждом этапе технологической обработки необходима электрическая и/или тепловая энергия.
Электрическая энергия требуется для освещения, для технического управления установками, для обогрева, охлаждения и приведения в действие оборудования. Как правило, она производится и поставляется коммунальными организациями. Если пар и электричество производится на предприятии, экономическая эффективность производства может быть значительно выше.
Требуется для всех технологических процессов.
Тепловая энергия требуется для процессов тепловой обработки и для обогрева помещений. Тепло, получаемое при сжигании ископаемого топлива, поставляется потребителям с помощью теплоносителей, которыми в зависимости от конкретных условий является пар, горячая вода или воздух. Термическая эффективность генераторов тепла в значительной степени зависят от используемого вида топлива. Коэффициенты полезного действия, рассчитываемые на основе меньшей теплотворной способности, составляют от 75 до 90%. Некоторые продукты нагреваются прямым огневым нагревом т.е. топочными газами. В таком случае в качестве топлива допускается использовать природный газ или сверхлегкое жидкое топливо.
Собственные системы комбинированного генерирования тепла и электроэнергии являются полноценной альтернативой для технологических процессов производства продуктов питания, для которых сбалансированы тепловые и электрические нагрузки.
В отраслях пищевой промышленности применяются следующие типы комбинированного генерирования тепловой и электрической энергии: паровые котлы высокого давления/паровая турбина, газовые турбины или газовые двигатели или дизельные генераторы с извлечением отходного тепла для получения пара или горячей воды.
Общий коэффициент использования топлива систем комбинированного генерирования тепла и электроэнергии превышает 70%, но, как правило, составляет 85%. Эффективность использования энергии может достигать 90 или 95%, когда отходящие топочные газы, используются для сушки продуктов.
Эффективность преобразования топлива значительно превышает эффективность любых конструкций промышленных электростанций, даже последнего поколения с газовыми турбинами комбинированных циклов, которые могут достигать эффективности преобразования 55%. Иногда избыточная электроэнергия продается другим пользователям.
Природный газ и жидкое топливо являются наиболее подходящими видами топлива. Однако некоторые установки по-прежнему используют твердое топливо, например, уголь или производственные отходы. Утилизация производственных отходов может быть удобным и экономически выгодным источником энергии, кроме того, способствует снижению расходов на ликвидацию отходов за пределами производства.
Большая часть отраслей пищевой промышленности не функционирует без большого количества воды определенного качества. При этом важным является рациональное использование и охрана водных ресурсов.
Требуемое качество воды определяется в зависимости от цели ее использования. В отраслях пищевой промышленности требования к качеству воды зависят от того, возможен или нет контакт между водой и пищевым продуктом. Вода, которая контактирует с продуктом, за некоторыми исключениями, как минимум должна соответствовать требованиям, предъявляемым к питьевой воде. При этом должны учитываться как химические, так и микробиологические показатели качества питьевой воды. Целесообразно проводить регулярную проверку микробиологических параметров воды в критических точках, то есть в пунктах применения. Обычно сюда входят критические контрольные точки анализа безопасности (HACCP).
Технология водоподготовки, необходимая для получения воды требуемого качества, зависит во многом от источника водоснабжения и результатов ее анализа. Это не является общим правилом. Технология минимальной очистки включает в себя фильтрацию, дезинфекцию и хранение воды, но в зависимости от требований к воде может охватывать также обезжелезивание, десиликацию или фильтрацию через активированный уголь или другой фильтрующий материал. Подготовленная питьевая вода перекачивается из резервуара - хранилища и распределяется по сети трубопроводов потребителям.
При использовании воды в некоторых процессах переработки пищевых продуктов требуется ее дополнительная водоподготовка, такая как умягчение, снижение щелочности, обессоливание или хлорирование. Наиболее распространенными методами, используемыми для этих целей, являются ионообменные процессы или мембранная фильтрация.
Сокращение объемов образующихся производственных сточных вод, а также снижения в них количества загрязняющих веществ можно осуществлять с помощью внутрипроцессных технологий, таких как устранение или снижение концентрации некоторых загрязняющих веществ, например, вредных; очистка и повторное использование воды или технологии "на конце трубы", то есть очистка сточных вод на локальных очистных сооружениях или комбинации таких технологий.
В отраслях пищевой промышленности используются следующие источники воды: коммунальный (или иной) водопровод, подземный водозабор (скважины), поверхностный водозабор, атмосферные осадки, вода, получаемая из сырья и технологической воды.
За качество и контроль воды, получаемой из сетей коммунального (и/или иного) водопровода, как правило, на договорной основе ответственность обычно несет поставщик.
Состав подземных вод в основном достаточно стабилен и количество микроорганизмов обычно низкое, в особенности в глубоких скважинах. Чаще всего необходима минимальная подготовка перед тем, как подземные воды можно будет использовать в качестве технологической воды или воды для охлаждения. В большинстве стран для добычи подземных вод необходима лицензия (разрешение). Контроль за качеством добытой воды осуществляет водопользователь.
Поверхностные воды нельзя использовать в качестве технологической воды без предварительной водоподготовки. Если в распоряжении имеются поверхностные воды, они часто применяются в качестве воды для охлаждения. На такое использование может также требоваться лицензия (разрешение).
В зависимости от региона источником воды могут быть атмосферные осадки. Для этого требуется искусственный водоем для хранения. После соответствующей очистки и контроля воду можно применять в качестве технологической воды в открытых системах охлаждения.
Некоторые виды сырья, которые перерабатываются в производстве продуктов питания, содержат большое количество воды в жидкой фазе, которую можно отделять от сухого остатка и использовать на технологические нужды. Такое отделение можно выполнять, например, с помощью отжима, центрифугирования, выпаривания или с использованием мембранных технологий. Примером такого сырья является картофельный сок. Безусловно, извлечение воды из этого сырья целесообразно, если эти продукты подвергаются в ходе переработки концентрированию. Иногда они могут применяться без дополнительной очистки, например, конденсат первых этапов выпарных аппаратов в качестве питательной воды для бойлеров, но в остальных случаях требуется соответствующая дополнительная очистка.
Можно использовать технологические воды, например, воду камеры охлаждения, гидравлического уплотнения насоса, извлекаемый конденсат, вода на завершающем этапе ополаскивания при мойке оборудования.
На маслоэкстракционных производствах должны быть установлены системы "нулевого сброса", которые позволяют сократить либо полностью прекратить сброс сточных вод. Сточные воды выпариваются, и полученный из них пар используется в качестве острого при отгонке растворителя и тостировании шрота в десолвентайзерах - тостерах.
Очистка сточных вод осуществляется в несколько этапов:
- предварительная механическая очистка;
- реагентная флотация;
- биологическая очистка;
- напорная флотация;
- механическая доочистка на песчаном фильтре;
- обезвоживание флотошлама.
Сточные воды из приемной емкости поступают на вращающееся барабанное сито, оснащенное самоочищающимся барабанным фильтром. Твердые вещества задерживаются на перфорированном барабане, а вода выделяется через отверстия.
Сточные воды, очищенные от механических примесей, поступают в флокулятор. В трубном флокуляторе, оборудованном системой подачи реагентов, происходит образование и агломерация флокул загрязняющих веществ.
Затем сточные воды поступают во флотационную систему, в которой хлопья всплывают к поверхности и непрерывно автоматически удаляются скребковым механизмом. Флотационная секция оборудована пластиковыми пластинами, которые увеличивают область отделения и, таким образом, гарантируется, удаление мелких хлопьев. Встроенная система аэрации оборудована запатентованной системой предотвращения засорения аэрационный системы, а также гарантирует образование требуемых однородных и мелких пузырьков воздуха. Флотационная установка имеет автоматические дренажные клапаны для удаления осажденного материала.
Далее сточные воды, прошедшие реагентную очистку, направляются на биологическую очистку в биореактор (аэротенк) для окисления загрязняющих веществ микроорганизмами активного ила. Отделение активного ила производится при помощи напорной флотации с использованием полиэлектролита.
Сточные воды из биологической системы очистки поступают на песчаный фильтр, который предназначен для удержания веществ, поступающих из системы биологической очистки. Вода проходит сквозь песчаный фильтр, в результате чего происходит снижение уровня взвешенных веществ.
Избыточный ил из биологической очистки и флотошлам собирается в резервуар хранения шлама со смесителем, далее подается на шнек-пресс (обезвоживатель) для обезвоживания.
Вода используется в производстве продуктов питания в следующих целях:
- переработка пищевых продуктов, когда вода либо контактирует с продуктом, либо добавляется в продукт;
- санитарная обработка технологического оборудования и помещений;
- мойка сырья;
- вода, которая не контактирует с продуктом, например, в бойлерах, охлаждающие цепи, замораживание, охладители, кондиционирование и нагревание воздуха;
- пожаротушение.
В основном, вода в производстве продуктов питания может использоваться в качестве технологической воды, воды для охлаждения или питательной воды для бойлеров.
а) Технологическая вода
В производстве продуктов питания вода применяется для непосредственного изготовления продуктов или других жидкостей, которые напрямую контактируют с продуктами, регенерации систем водоподготовки, санитарной обработки и дезинфекции и иных технических целей.
При переработке фруктов и овощей распространенной практикой является повторное использование воды, после предварительной очистки фильтрацией, во время типовых операций перед бланшированием.
Примерами технологической воды, которая используется для непосредственного приготовления продуктов или других элементов, напрямую контактирующих с продуктами, являются:
- запуск линий непрерывной переработки, например, для пастеризации и выпаривания;
- вымывание продукта из технологического оборудования в конце производственного цикла;
- промывание сырьевых материалов и продуктов;
- влажная транспортировка, например, в открытом водоводе;
- растворение ингредиентов.
В целях обработки и дезинфекции может использоваться вода различного качества. К основным этапам этих процессов относится предварительное ополаскивание водой, обработки моющими средствами, последующее ополаскивание водой и дезинфекция. Вода требуется также для мойки внешней части оборудования, стен и пола. В этом случае контакт с пищевыми продуктами, скорее всего, невозможен, так что качество питьевой воды не требуется. Однако, на данных операциях часто применяется питьевая вода, во избежание риска.
Большое количество технологической воды требуется для регенерации оборудования систем водоподготовки, для устранения железа и/или марганца и для умягчения и обессоливания продуктов. Эта вода должна иметь хорошее качество, для предотвращения биологического загрязнения фильтрующего материала и необходимости очистки воды после этого. Кроме того, предпочтительнее, если вода имеет низкое содержание железа и низкую жесткость, во избежание быстрого засорения и образования накипи в оборудовании.
Наконец, технологическая вода используется также для других технических целей, например, вода для охлаждения используется для уплотнения насоса, уплотнения для вакуумного насоса и в закрытых цепях для систем горячего водоснабжения и теплообменных систем. Кроме того, вода используется для контроля влажности кондиционирования воздуха в помещениях хранения и для переработки сырья. Если имеется риск того, что в случае повреждения оборудования возможен контакт с пищевыми продуктами, вода должна соответствовать требованиям, предъявляемым к питьевой воде.
б) Вода для охлаждения
Вода для охлаждения представляет собой воду, используемую для отведения тепла из технологических процессов и продуктов. В производстве продуктов питания наиболее часто применяемыми системами охлаждения являются системы охлаждения однократного использования без рециркуляции воды для охлаждения, системы охлаждения замкнутой циркуляции, системы охлаждения незамкнутой циркуляции или градирни и охлаждение прямым контактом с водой для охлаждения.
Вода для охлаждения используется в прямом контакте с пищевыми продуктами, например, после бланширования фруктов и овощей, а также для охлаждения, например, консервов и стеклянных банок после стерилизации.
В незамкнутых системах охлаждения, то есть в градирнях, происходит не только испарение воды, но и каплеунос. Кроме того, в охлаждающей колонне создаются благоприятные условия для развития бактерий рода Legionella. Это значит, что каплеунос из охлаждающих колонн, если вода загрязнена, может являться возможным источником заболевания персонала. Для предотвращения возникновения заболевания персонала организации, работающие с такими системами, должны исполнять предписания в части управления, технического обслуживания и их надлежащей очистки
в) Питательная вода для бойлеров
В производстве продуктов питания пар получают в бойлерах с рабочим давлением приблизительно до 30 бар. Для производства энергии паровыми турбинами требуется более высокое давление пара. Пар используется для стерилизации резервуаров и трубопровода. Другим способом применения является стерилизация сверхвысокими температурами острым паром. Иногда острый пар применяют для нагрева продукта или для регулирования содержания воды в сырье. Во всех этих случаях возможен больший или меньший контакт между паром и пищевым продуктом, так что необходимо качество питьевой воды.
Требования зависят от рабочего давления и температуры бойлера и от проводимости. Чем выше давление и температура, тем выше требования к качеству воды. Это влечет за собой необходимость более жесткой очистки воды, например, удаление железа, смягчение и химическое кондиционирование. Качество воды в бойлере регулируется качеством питательной воды подаваемой в бойлер. Периодичность замены воды в бойлере определяется качеством воды.
Важно, чтобы питательная вода для бойлера не приводила к образованию накипи в котле и коррозии паровой системы. Это значит, что питательная вода для бойлера должна иметь очень низкую жесткость и быть деаэрирована. Возвратный конденсат также может использоваться в качестве питательной воды для бойлера, с добавлением должным образом подготовленной питательной воды.
Вакуум используется, главным образом, для снижения температуры, при которой выполняются процессы, для исключения ухудшения качества перерабатываемого материала и предотвращения нежелательного окисления продукта во время обработки при высоких температурах.
Вакуум применяется во многих типовых операциях в производстве продуктов питания, например, во время сушки, выпаривания, дезодорации и фильтрации.
Существует три основных системы создания вакуума, это пароструйные насосы, возвратно-поступательные насосы и ротационные вакуумные насосы.
Пароструйные насосы, которые могут создавать абсолютные давления ниже 1 или 2 мм ртутного столба (133 или 267 Па), состоят из парового сопла, которое нагнетает высокоскоростную струю через камеру всасывания, соединенную с оборудованием. Воздух и газы из системе эжектируются в пар который, попадая в диффузор типа Вентури, за счет скорости создает вакуум. Пар и испаряемый материал из насоса конденсируется либо непосредственно струей распыленной воды в контактном конденсаторе, или косвенно с помощью рекуперативных конденсаторов, или же специально конденсируется при низкой температуре, например, ледовая конденсация ниже минус 20°С.
Вода для охлаждения может использоваться с барометрическими конденсаторами на однократной или регулируемой основе, например, в замкнутых системах. В переработке пищевого масла для омыления свободных жирных кислот - это осуществляется с использованием градирен, например, в условиях высокого водородного показателя (pH). Из конденсаторов с наружным охлаждением конденсат можно извлекать для повторного использования. Размер конденсатора зависит от применяемой температуры охлаждения, это регулирует также количество необходимого пара. Системы охлаждения или замораживания можно использовать для обеспечения работы при низкой температуре, тем самым, сокращая расход пара.
Возвратно-поступательный насос, который может создавать абсолютное давление ниже 10 мм ртутного столба (1333 Па) представляет собой объемный поршневой насос. Возвратно-поступательные вакуумные насосы могут быть одно- или многоступенчатыми устройствами. Количество ступеней определяется коэффициентом сжатия. Коэффициент сжатия в одной ступени обычно ограничивается значением 4.
Ротационные вакуумные насосы могут создавать абсолютное давление около 0, 01 мм ртутного столба (1, 33 Па). Давление всасывания может варьироваться в зависимости от сопротивления со стороны вакуумируемой системы. В широко распространенном вакуумном водокольцевом насосе с водяным кольцом имеется впускное и выпускное отверстие во втулке рабочего колеса. Когда крыльчатое рабочее колесо вращается, центробежные силы перемещают уплотнительную жидкость к стенкам эллиптического корпуса, позволяя воздуху постепенно всасываться в полости между лопастями и вытесняться давлением вращающейся жидкости в выходной патрубок.
Холодоснабжение в производстве продуктов питания необходимо для реализации группы процессов, связанных с удалением тепла.
Во многих производственных процессах производства продуктов питания охлаждение и замораживание являются важным этапом технологий. Кроме того, многие продукты хранятся и распределяются либо охлажденными, либо замороженными.
К основным компонентам механических установок охлаждения относится испаритель, компрессор, конденсатор и камера расширения. Хладагент циркулирует по этим четырем устройствам, переходя из жидкого состояния в газообразное, и снова в жидкое состояние. В испарителе тепло поглощается из среды. Это приводит к испарению части хладагента. Если в качестве хладагента используется аммиак, обычная температура испарения составляет от минус 20 до минус 25°С, что соответствует давлению от 100 до 200 кПа.
Пар хладагента переходит из испарителя в компрессор, где давление повышается примерно до 1000 кПа, что соответствует температуре около 25°С. Затем сжатый пар переходит в конденсатор, где пар конденсируется. Тепло, поглощаемое хладагентом в испарителе, освобождается в конденсаторе. Конденсатор охлаждается водой или воздухом. Образующийся в результате жидкий хладагент переходит после этого в камеру расширения, где давление и температура понижаются для возобновления цикла охлаждения.
Наиболее часто используемыми хладагентами являются аммиак (NH3), галогенные хладагенты, а именно: хлорофторокарбоны (CFC) и частично галогенированные хлорфторкарбоны (HCFC). Аммиак обладает отличными теплообменными свойствами и не смешивается с маслом, однако он токсичен и горюч. Галогенные хладагенты не токсичны, не горючи и обладают хорошими теплообменными свойствами. Взаимодействие галогенных хладагентов с озоном в воздухе привело к постепенному запрещению размещения на рынке и использования истощающих озон веществ и продуктов, а также оборудования, содержащих такие вещества.
Газы, вызывающие парниковый эффект, - это не только диоксид углерода (CO2). К ним также относятся метан (CH4), закись азота (NO2), гидрофторуглероды (ГФУ), перфторуглероды (ПФУ), гексафторид серы (SF6). Сжигание углеводородного топлива, сопровождающееся выделением CO2, считается основной причиной загрязнения.
Конденсаторы оборудования охлаждения можно разделить на три типа. В конденсаторах с воздушным охлаждением хладагент проходит через ребра, вокруг которых циркулирует воздух для охлаждения. Конденсаторы с водным охлаждением работают с помощью циркуляции воды для охлаждения внутри труб. Благодаря этому хладагент конденсируется на внешней поверхности труб. Конденсатор с водным охлаждением охлаждается по системе однократного использования воды или водой, которая циркулирует в охлаждающей колонне. Наиболее распространенным типом конденсатора с водным охлаждением является трубчатый конденсатор. Наконец, испарительный конденсатор представляет собой комбинацию конденсатора с воздушным охлаждением и охлаждающей колонны. Вода испаряется на поверхность конденсатора.
Сжатый воздух вырабатывается для работы простых пневматических устройств, например, для пневматической транспортировки или для более сложных задач, таких как работа пневматических средств управления.
Широко используется в производстве продуктов питания, например, для производственных и упаковочных линий.
В производстве продуктов питания применяется сжатый воздух без примеси масел. Используемый воздух должен соответствовать качеству пищевых продуктов.
Подготовка воздуха - один из наиважнейших процессов в работе с компрессорным оборудованием. Сжатый воздух, подаваемый в пневмосистему компрессорным оборудованием (особенно поршневого типа), содержит примеси компрессорного масла, микрочастицы пыли, также пары влаги, которые могут привести к выходу из строя пневмоинструмента или оборудования, работающего на сжатом воздухе, или испортить продукты питания, если он используется в пищевом производстве. Для подготовки сжатого воздуха и для удаления примесей используются многоступенчатые фильтры, позволяющие получить требуемую чистоту сжатого воздуха, вплоть до удаления запахов при помощи активированного угля. Чтобы удалить из воздуха влагу используются осушители сжатого воздуха.
На современном этапе развития промышленных технологий, к системе воздухоподготовки предъявляют серьезные требования, влияющие на выбор компрессорного оборудования. Прежде всего, учитывается количество сжатого воздуха в пневмосистеме, которое потребляется в единицу времени. Необходимость проведения мониторинга за системой подготовки сжатого воздуха и компрессорами играют немаловажную роль при выборе: чем более автоматизирован процесс, тем предпочтительнее выбор. Также проводится учет рабочего давления и качества сжатого воздуха. При выборе предпочтительной системы воздухоподготовки учитываются факторы загруженности производства и сложность сервисного обслуживание. Качественная воздухоподготовка напрямую зависит от перечисленных факторов.


